ISSN 1977-1088

Službeni list

Europske unije

C 361

European flag  

Hrvatsko izdanje

Informacije i objave

Godište 60.
25. listopada 2017.


Obavijest br.

Sadržaj

Stranica

 

II   Informacije

 

INFORMACIJE INSTITUCIJA, TIJELA, UREDA I AGENCIJA EUROPSKE UNIJE

 

Europska komisija

2017/C 361/01

Obavijest Komisije – Smjernice EU-a o doniranju hrane

1


 

IV   Obavijesti

 

OBAVIJESTI INSTITUCIJA, TIJELA, UREDA I AGENCIJA EUROPSKE UNIJE

 

Europska komisija

2017/C 361/02

Tečajna lista eura

30

2017/C 361/03

Donošenje Odluke Komisije o obavijesti Češke Republike o izmijenjenom prijelaznom nacionalnom planu iz članka 32. stavka 6. Direktive 2010/75/EU o industrijskim emisijama

31


 

V   Objave

 

ADMINISTRATIVNI POSTUPCI

 

Europska komisija

2017/C 361/04

Poziv na podnošenje prijedloga 2018. – EAC/A05/2017 – Program Erasmus+

32

 

POSTUPCI U VEZI S PROVEDBOM POLITIKE TRŽIŠNOG NATJECANJA

 

Europska komisija

2017/C 361/05

Obavijest gospodarskim subjektima – Novi krug zahtjeva za suspenziju autonomnih pristojbi Zajedničke carinske tarife za određene industrijske i poljoprivredne proizvode

36

2017/C 361/06

Prethodna prijava koncentracije (Predmet M.8644 – AXA/NN Group/Portfolio) – Predmet primjeren za primjenu pojednostavnjenog postupka ( 1 )

37

2017/C 361/07

Prethodna prijava koncentracije (Predmet M.8518 – MDP/HPS/Nevada/Towergate) – Predmet primjeren za primjenu pojednostavnjenog postupka ( 1 )

39

2017/C 361/08

Prethodna prijava koncentracije (Predmet M.8671 – BP/Bridas/Axion) – Predmet primjeren za primjenu pojednostavnjenog postupka ( 1 )

41

 

DRUGI AKTI

 

Europska komisija

2017/C 361/09

Objava zahtjeva za izmjenu u skladu s člankom 50. stavkom 2. točkom (a) Uredbe (EU) br. 1151/2012 Europskog parlamenta i Vijeća o sustavima kvalitete za poljoprivredne i prehrambene proizvode

42


 


 

(1)   Tekst značajan za EGP.

HR

 


II Informacije

INFORMACIJE INSTITUCIJA, TIJELA, UREDA I AGENCIJA EUROPSKE UNIJE

Europska komisija

25.10.2017   

HR

Službeni list Europske unije

C 361/1


OBAVIJEST KOMISIJE

Smjernice EU-a o doniranju hrane

(2017/C 361/01)

Sadržaj

1.

Uvod 2

1.1.

Kontekst 2

1.2.

Svrha 3

2.

Područje primjene 4

2.1.

Što je preraspodjela hrane? 4

2.2.

Što je višak hrane? 4

2.3.

Tko su akteri? 5

3.

Preraspodjela hrane: uloge i obveze aktera 6

3.1.

Djelatnosti organizacija za preraspodjelu i dobrotvornih organizacija 8

3.1.1.

Razvrstavanje viška hrane za preraspodjelu 9

3.2.

Sljedivost 9

4.

Određivanje primarne odgovornosti i zakonske odgovornosti kada se pojave pitanja u području sigurnosti hrane 11

4.1.

Pravni kontekst 11

4.2.

Učinci na preraspodjelu viška hrane 12

5.

Propisi o higijeni i preraspodjela viška hrane 12

5.1.

Opći higijenski zahtjevi koji se primjenjuju na sve djelatnosti doniranja hrane 13

5.2.

Posebni higijenski zahtjevi primjenjivi na preraspodjelu hrane životinjskog podrijetla 13

5.3.

Higijenski zahtjevi koji se primjenjuju na preraspodjelu viška hrane iz sektora ugostiteljstva, pripreme i dostave gotove hrane i prehrambenih usluga 14

5.4.

Zamrzavanje viška hrane radi olakšavanja preraspodjele 15

6.

Informiranje potrošača o hrani 15

6.1.

Pravni kontekst 15

6.2.

Učinci na preraspodjelu viška hrane 17

6.2.1.

Zahtjevi o informacijama u vezi s pretpakiranim prehrambenim proizvodima 17

6.2.2.

Jezični zahtjevi 17

6.2.3.

Zahtjevi o informacijama u vezi s prehrambenim proizvodima u nepretpakiranom obliku 17

6.3.

Označivanje datuma 18

6.3.1.

Pravni kontekst 18

6.3.2.

Učinci na preraspodjelu viška hrane 18

6.3.3.

Jaja: pravila o označivanju datuma i postupci preraspodjele 19

7.

Fiskalna pravila 19

7.1.

Poreza na dodanu vrijednost (PDV) 19

7.2.

Fiskalni poticaji 20

8.

Ostali programi EU-a 21

8.1.

Fond europske pomoći za najpotrebitije i doniranje hrane 21

8.2.

Zajednička organizacija tržišta poljoprivrednih proizvoda 21

8.3.

Zajednička organizacija tržišta proizvoda ribarstva i akvakulture 22
Izvori 23

Prilog 1.:

Sažeta tablica zakonskih propisa značajnih za doniranje hrane 25

Prilog 2.:

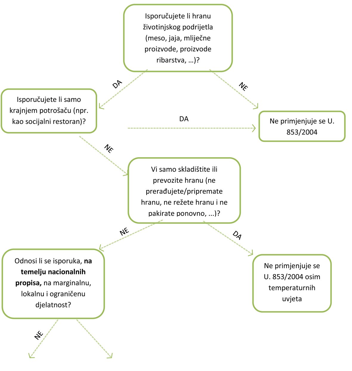
Shema odlučivanja: Trebam li udovoljiti zahtjevima Uredbe (EZ) br. 853/2004 kao trgovac na malo koji hranom opskrbljuje dobrotvornu organizaciju/banku hrane ili kao dobrotvorna organizacija/banka hrane? 29

1.   UVOD

1.1.   Kontekst

Gotovo jedna četvrtina stanovništva EU-a – 119,1 milijun ljudi – živjela je 2015. u riziku od siromaštva ili socijalne isključenosti, a 42,5 milijuna ljudi nije si moglo priuštiti kvalitetan obrok svakog drugog dana (1). Istodobno se procjenjuje da se u EU-u godišnje baci otprilike 88 milijuna tona hrane, a povezani troškovi procjenjuju se na 143 milijarde EUR (2).

Osim njegova znatnog učinka na gospodarstvo i društvo, rasipanjem hrane vrši se i prekomjeran pritisak na ograničene prirodne resurse i na okoliš. Prema podacima Organizacije Ujedinjenih naroda za hranu i poljoprivredu (engl. Food and Agriculture Organisation, FAO), otprilike se jedna trećina sve hrane proizvedene na svijetu izgubi ili baci (3). Na hranu koja se ubere, no u konačnici izgubi ili baci, potroši se otprilike jedna četvrtina ukupne vode koju godišnje iskoristi sektor poljoprivrede (4), a za nju je potrebno osigurati obradivo zemljište veličine Kine (5). Bacanjem hrane godišnje se stvara otprilike 8 % globalnih emisija stakleničkih plinova (6).

Kada je riječ o sprječavanju rasipanja hrane, naglasak prvenstveno treba staviti na djelovanje na izvoru ograničavanjem stvaranja viška hrane u svakoj fazi lanca opskrbe hranom (tj. tijekom proizvodnje, prerade, distribucije i konzumacije). Kada nastanu viškovi hrane, najbolja je opcija kojom se osigurava najveća vrijednost pri upotrebi jestivih prehrambenih resursa ponovno ih distribuirati za prehranu ljudi.

Doniranjem hrane podupire se ne samo borba protiv siromaštva zbog nedostatka hrane, već ono može biti učinkovito oruđe u smanjenju viška hrane koja služi za industrijske potrebe ili koja se šalje kao otpad na obradu te naposljetku završava na odlagalištima. Međutim, unatoč tome što se hrana koja je višak sve više ponovno distribuira, a proizvođači hrane i trgovci na malo voljni su donirati svoj višak bankama hrane i dobrotvornim ustanovama, količina hrane koja se ponovno distribuira i dalje čini samo mali dio u ukupnom višku jestive hrane dostupne u EU-u. Na primjer, Europski savez banaka hrane (engl. European Federation of Food Banks, FEBA) 2016. godine distribuirao je 535 000 tona hrane za 6,1 milijun ljudi (7), a to je samo mali dio od procijenjene količine otpada od hrane koji se godišnje stvara u EU-u.

Države članice i dionici utvrdili su zakonske i operativne prepreke na koje nailaze donatori i primatelji kada je riječ o preraspodjeli sigurne, jestive hrane u EU-u (8). Stoga se u Akcijskom planu koji je predložila Komisija radi promicanja kružnog gospodarstva (9) od Komisije zahtijeva, među ostalim, da pojasni zakonodavstvo EU-a o hrani, kako bi se olakšalo doniranje hrane.

1.2.   Svrha

Cilj je ove smjernice pojasniti relevantne odredbe zakonodavstva EU-a i pomoći ukloniti prepreke preraspodjeli hrane u sadašnjem regulatornom okviru EU-a. Konkretnije govoreći, ovim smjernicama nastojat će se:

olakšati usklađivanje dobavljača i primatelja viška hrane s relevantnim zahtjevima utvrđenima u regulatornom okviru EU-a (a to su, npr., sigurnost hrane, higijena hrane, sljedivost, odgovornost, PDV itd.),

poticati da regulatorna tijela u državama članicama EU-a zajednički tumače pravila EU-a koja se primjenjuju na preraspodjelu viška hrane.

Naglasak smjernica EU-a za doniranje hrane neizbježno je stavljen na ona pitanja koja treba riješiti na razini EU-a te se, prema tome, njima nastoje nadopuniti one već utvrđene u državama članicama, a ne udvostručiti ih. Smjernice izrađene na nacionalnoj i/ili sektorskoj razini, koje često zajednički razrađuju partneri u preraspodjeli i nadležna tijela (na nacionalnoj i/ili regionalnoj razini), imaju bitnu ulogu u osiguravanju sigurnosti hrane, sljedivosti i pojašnjavanju uloga i odgovornosti različitih aktera uključenih u ponovnu upotrebu i preraspodjelu viška hrane (10). Sektorskim smjernicama na razini EU-a (11) isto se tako mogu poduprijeti napori koji se ulažu u preraspodjelu hrane te poticati razmjena najbolje prakse.

Komisija stoga snažno preporučuje izradu relevantnih pravila i/ili smjernica za doniranje hrane na nacionalnoj razini kako bi se svim akterima jasno iznijela pravila i operativni postupci koji postoje na nacionalnoj razini, uključujući odgovarajuće odgovornosti ključnih sudionika radi olakšavanja usklađivanja i poticanja najbolje prakse. S time u vezi smjernice EU-a za doniranje hrane, koje je Europska komisija donijela uz savjetovanje s Platformom EU-a o gubitku i rasipanju hrane (12), mogu akterima u državama članicama poslužiti kao referentni dokument koji će uzeti u obzir pri izradi nacionalnih smjernica i pravila.

U smjernicama država članica mogu se dodatno pojasniti uloge i odgovornosti subjekata u poslovanju s hranom u područjima u kojima se primjenjuju nacionalna pravila, na primjer, kada je riječ o odgovornosti (vidjeti i odjeljak 4.). Osim toga, nacionalna nadležna tijela mogu poticati izradu i objavu priručnikâ s primjerima dobre prakse u području ponovne upotrebe i preraspodjele viška hrane u skladu s člankom 8. stavkom 3. Uredbe (EZ) br. 852/2004 Europskog parlamenta i Vijeća (13). Kako bi potakla doniranje hrane, nacionalna nadležna tijela mogu razmotriti uvođenje fiskalnih poticaja za subjekte u poslovanju s hranom (usporediti s odjeljkom 7.2.) te obvezu da predmetni akteri provedu aktivnosti informiranja, priopćavanja obavijesti i osposobljavanja radi dodatnog podupiranja prakse preraspodjele sigurne hrane na terenu.

Kako bi se pojednostavnila razmjena informacija o nacionalnoj praksi u području doniranja hrane, Komisija na svojem web-mjestu posvećenom sprječavanju rasipanja hrane objavljuje smjernice koje postoje u državama članicama EU-a (14). U slučaju kada se u kontekstu pravila EU-a o higijeni hrane (15) izrađuju nacionalne smjernice i sektorske smjernice na razini EU-a koje se odnose na dobru praksu u doniranju hrane i priopćuju se Europskoj komisiji, te se smjernice isto tako objavljuju u mrežnom registru (16).

2.   PODRUČJE PRIMJENE

Područje primjene smjernica EU-a za doniranje hrane obuhvaća ponovnu upotrebu i preraspodjelu hrane koju vrše subjekti u poslovanju s hranom, a posjednici hrane te usluge pružaju besplatno.

2.1.   Što je preraspodjela hrane?

Preraspodjela hrane postupak je pri kojem se višak hrane koji bi se inače bacio ponovno upotrebljava, prikuplja i daje ljudima, a posebno potrebitima.

U okviru svojeg djelovanja u cilju sprječavanja gubitaka i rasipanja hrane i promicanja sigurnosti hrane, višedisciplinarni tim iz Organizacije za hranu i poljoprivredu predložio je sljedeću definiciju za „ponovnu upotrebu i preraspodjelu sigurnih i hranjivih namirnica za prehranu ljudi” (17):

„Ponovna upotreba sigurnih i hranjivih namirnica za prehranu ljudi” znači primiti hranu (prerađenu, djelomično prerađenu ili sirovu), uz plaćanje ili besplatno, a koja bi se u protivnom odbacila iz lanaca opskrbe hranom u sektoru poljoprivrede, stočarstva i ribarstva ili potratila u takvim lancima. „Preraspodjela sigurnih i hranjivih namirnica za prehranu ljudi” znači skladištiti ili preraditi te zatim, izravno ili preko posrednika, u skladu s odgovarajućim okvirom za sigurnost, kvalitetu te regulatornim okvirom, distribuirati primljenu hranu, uz plaćanje ili besplatno, onim osobama koje imaju pristup toj hrani kako bi je konzumirali.

Kako bi se poduprli trenutačni napori koji se na razini Europske unije i na nacionalnim razinama ulažu u promicanje zdrave i uravnotežene prehrane za sve europske građane, a posebno za djecu, preraspodjelom prehrambenih proizvoda treba uzeti u obzir, kadgod je to moguće, njihov doprinos uravnoteženoj prehrani. U tom se pogledu nacionalne prehrambene smjernice upotrebljavaju kao upute.

Premda su smjernice EU-a za doniranje hrane dosljedne s definicijom preraspodjele hrane koju je predložila Organizacija za poljoprivredu i hranu, njihova je svrha pojasniti relevantne odredbe zakonodavstva EU-a koje se primjenjuju kad posjednik prehrambenih proizvoda te proizvode besplatno stavi na raspolaganje. Preraspodjela hrane proces je koji obuhvaća niz različitih aktera, mreža i aktivnosti koje se ubrzano razvijaju. Iako su banke hrane najčešći i glavni partneri u području preraspodjele hrane, smjernice navedene u nastavku koje se odnose na primjenu relevantnih pravila EU-a (npr. o sigurnosti hrane, higijeni hrane, informiranju potrošača, odgovornosti itd.) mogu se primijeniti i na druge primjere preraspodjele i/ili aktere. To potonje može uključivati subjekte koji se bave neprofitnim djelatnostima preraspodjele hrane kao što su socijalne samoposluge ili restorani gdje krajnji korisnici u nekim slučajevima mogu platiti minimalnu cijenu u zamjenu za primljenu hranu ili obroke.

2.2.   Što je višak hrane?

Višak hrane koji se sastoji od gotovih prehrambenih proizvoda (uključujući svježe meso, voće i povrće), djelomično pripremljenih proizvoda ili prehrambenih sastojaka, može zbog niza razloga nastati u bilo kojoj fazi lanca proizvodnje i distribucije hrane. Zbog prehrambenih proizvoda koji ne ispunjavaju specifikacije proizvođača i/ili kupca (npr. postoje razlike u boji, veličini, obliku proizvoda itd.) te pogrešaka pri proizvodnji i označivanju može, na primjer, nastati višak u poljoprivrednom i proizvodnom sektoru. Poteškoće u upravljanju ponudom i potražnjom mogu dovesti do prevelikog broja narudžbi i/ili otkazivanja narudžbi. Prodaja i distribucija prehrambenih proizvoda uobičajenim kanalima maloprodaje može se spriječiti i zbog problema u označivanju hrane kao što su nedovoljno trajanje proizvoda pri isporuci ili nacionalna pravila kojima se sprječava preraspodjela prehrambenih proizvoda nakon datuma „najbolje upotrijebiti do”.

Višak hrane moguće je preraspodijeliti pod uvjetom da je prikladan za prehranu ljudi i usklađen sa svim zahtjevima u pogledu sigurnosti hrane (18) kako je navedeno u pravilima EU-a o sigurnosti hrane i informiranju potrošača o hrani te relevantnim nacionalnim pravilima. Prehrambeni proizvodi prikladni za doniranje mogu uključivati, na primjer, proizvode: koji ne ispunjavaju specifikacije proizvođača ili kupca; čije ja ambalaža i/ili etiketa izmijenjena, pri čemu se ne dovodi u pitanje sigurnost hrane ili informacije za potrošače; koji su vremenski ograničeni (kao što su proizvodi namijenjeni prodaji u određenom blagdanskom razdoblju ili promidžbenim aktivnostima); koji se ubiru na zemljištima uz odobrenje proizvođača; kojima je istekao datum „najbolje upotrijebiti do”, no i dalje su sigurni za prehranu; koje su prikupila i/ili zaplijenila regulatorna tijela zbog razloga koji se ne odnose na sigurnost hrane itd.

Stoga subjekti u poslovanju s hranom u svakoj fazi lanca opskrbe hranom mogu vršiti preraspodjelu viška hrane i uključiti se u djelatnosti doniranja hrane. Subjekti u poslovanju s hranom (npr. poljoprivrednici, proizvođači hrane i trgovci na malo) mogu donirati višak hrane posredstvom organizacija koje se bave preraspodjelom (kao što su banke hrane), mreža za prikupljanje i ostalih dobrotvornih organizacija, ili ih mogu donirati samim potrošačima (npr. zaposlenicima).

2.3.   Tko su akteri?

Smjernicama EU-a za doniranje hrane obuhvaćeni su akteri uključeni u svaku fazu lanca opskrbe hranom, bez obzira jesu li donatori ili primatelji. U tim se smjernicama daju odgovori i nastoje pojasniti pitanja u vezi s posebnim odgovornostima i obvezama subjekata u poslovanju s hranom uključenih u preraspodjelu viška hrane, kako je utvrđeno u propisima EU-a o hrani, a posebno u Uredbi (EZ) br. 178/2002 Europskog parlamenta i Vijeća (19), odnosno općim propisima o hrani.

Mreža za preraspodjelu viška hrane u EU-u složena je i uključuje različite vrste aktera i operativnih postupaka.

Organizacije „donatora”

To su subjekti u poslovanju s hranom koji mogu podijeliti višak hrane koji nastane u svakoj fazi lanca opskrbe hranom, tj.: tijekom primarne proizvodnje, prerade i proizvodnje hrane, u sektoru maloprodaje i ostalim distribucijskim sektorima te sektoru pripreme i dostave gotove hrane i sektoru ugostiteljstva.

Organizacije „primatelja”

One se bave preraspodjelom viška hrane i može ih se razvrstati u organizacije koje djeluju na terenu i organizacije koje djeluju u pozadini, s time da neke izvršavaju obje funkcije (20):

Organizacije koje djeluju u pozadini uzimaju doniranu hranu od aktera u lancu opskrbe hranom, a zatim je prevoze, skladište i distribuiraju mrežama povezanih i osposobljenih dobrotvornih organizacija, uključujući dobrotvorne ustanove, socijalne restorane, socijalna poduzeća itd.

Organizacije koje djeluju na terenu primaju doniranu hranu od organizacija koje djeluju u pozadini i/ili izravno od aktera u lancu opskrbe hranom. Oni pak dijele tu hranu svojim korisnicima u različitim oblicima (to su, npr., paketi hrane, pučke kuhinje, obroci posluženi u socijalnim restoranima/kafićima itd.); neki mogu prodavati i proizvode potrebitima po subvencioniranoj cijeni.

U brojnim državama članicama organizacije koje djeluju u pozadini nazivaju se „bankama hrane”; međutim, u nekim državama članicama (npr. Estoniji, Njemačkoj i Nizozemskoj), „banke hrane” dijele hranu ostalim organizacijama, ali i daju hranu izravno krajnjim korisnicima. Nadalje, aktivnosti organizacija koje djeluju na terenu i onih koje djeluju u pozadini mogu se razlikovati ovisno o državi članici: rad nekih ograničen je na skladištenje, prijevoz i distribuciju hrane; ostale prerađuju i pripremaju hranu i/ili obroke koji se nude krajnjim korisnicima.

U tom se dokumentu organizacije koje djeluju u pozadini određuju kao „organizacije za preraspodjelu”, a organizacije koje djeluju na terenu kao „dobrotvorne organizacije”.

Privatni donatori

Opći propisi o hrani kojima se utvrđuje zakonodavni okvir na kojemu se temelji zakon EU-a o hrani ne primjenjuju se na primarnu proizvodnju za osobnu upotrebu i pripremu u domaćinstvima, postupanje s hranom ili skladištenje hrane namijenjene osobnoj prehrani u domaćinstvima. Iz toga proizlazi da su privatne osobe koje nude hranu na ad hoc osnovi, na događanjima u zajednici ili drugim dobrotvornim događanjima, uključujući inicijative za prikupljanje neiskorištene hrane, isključene iz obveza koje se odnose na opće propise o hrani jednako kao dobrotvorne organizacije koje povremeno primaju hranu od privatnih osoba. Ipak, države članice mogu dodatno pojasniti nacionalna pravila ili dati savjet kako bi dobavljačima hrane koji djeluju u okviru dobrotvornih ustanova i zajednice i koji primaju donacije od privatnih donatora pomogli u udovoljavanju zahtjeva u pogledu posluživanja sigurne hrane.

Nadalje, pravila EU-a o higijeni hrane i informiranju o hrani primjenjuju se samo na poduzeća, pri čemu se pod pojmom poduzeća podrazumijeva određena kontinuiranost djelatnosti i određeni stupanj organizacije. Stoga područje primjene smjernica EU-a za doniranje hrane isključuje poslove kao što su povremeno rukovanje, priprema, skladištenje i posluživanje hrane, što ih obavljaju privatne osobe na događanjima kao što su crkveni, školski ili seoski sajmovi. Dodatne smjernice u tom području pružaju se u odjeljku 3.8. „Smjernica za provedbu određenih odredbi Uredbe (EZ) br. 852/2004 o higijeni hrane” (21). Nacionalna nadležna tijela mogu dati dodatne smjernice kako bi pojasnila treba li, u skladu s pravilima o higijeni hrane, registrirati opskrbu hranom koju dijele zajednica i dobrotvorne ustanove (22).

Organizacije „koordinatora”

Kako bi se olakšala preraspodjela hrane, posredničke organizacije mogu isto tako pružati usluge radi omogućavanja kontakta između donatora i primatelja hrane i povezivanja ponude viška hrane s potencijalnom potražnjom. Kada se upotrebljavaju mreže informacijskih i komunikacijskih tehnologija (IKT), vlasnik platforme ili drugog digitalnog alata potiče se da skrene pažnju donatora i primatelja hrane na njihove obveze prema propisima EU-a o hrani u slučajevima kada su takvi akteri subjekti u poslovanju s hranom (vidjeti odjeljak 3. u nastavku). Smatra se da je organizacija odgovorna za mrežu IKT-a pružatelj „usluga informacijskog društva” kako je definiran Direktivom 2000/31/EZ Europskog parlamenta i Vijeća (23).

U slučajevima kada djelatnosti organizacije „koordinatora” uključuju pripremu, rukovanje, skladištenje i/ili distribuciju hrane – na primjer, upravljanje javnim hladnjakom u koji donatori mogu staviti višak hrane za daljnju preraspodjelu – vlasnika će se najvjerojatnije smatrati subjektom u poslovanju s hranom. U takvim će slučajevima smjernice EU-a za doniranje hrane biti važne za njihove djelatnosti.

3.   PRERASPODJELA HRANE: ULOGE I OBVEZE AKTERA

Preraspodjela viška hrane obuhvaćena je općim propisima o hrani. Jasno je da se poslovi povezani s opskrbom hranom, bez obzira na to ostvaruje li se dobit ili ne, smatraju „stavljanjem na tržište” hrane:

„stavljanje na tržište” znači držanje hrane ili hrane za životinje u svrhu prodaje, uključujući ponudu za prodaju ili bilo koji drugi oblik prijenosa, bilo bez naplate ili uz naplatu, te prodaju, distribuciju i druge oblike prijenosa kao takve (24).

Organizacije koje primaju višak hrane, bez obzira na to radi li se o organizacijama za preraspodjelu ili dobrotvornim organizacijama, smatrat će se, na temelju općih propisa o hrani, subjektima u poslovanju s hranom:

„poduzeće za poslovanje s hranom” znači bilo koje poduzeće, bez obzira na to ostvaruje li dobit ili ne i je li javno ili privatno, u sklopu kojeg se izvršavaju poslovi vezani za bilo koju fazu proizvodnje, prerade i distribucije hrane (25),

„subjekt u poslovanju s hranom” znači fizička ili pravna osoba odgovorna za osiguranje ispunjavanja zahtjeva propisa o hrani unutar poduzeća za poslovanje s hranom koji ona nadzire (26).

Člankom 17. općih propisa o hrani na sljedeći se način definiraju uloge svih subjekata u poslovanju s hranom u cjelokupnom prehrambenom lancu (tj. poljoprivrednika, proizvođača hrane i hrane za životinje, uvoznika, posrednika, distributera, javnih i privatnih poduzeća za pripremu hrane, organizacija za preraspodjelu i dobrotvornih organizacija itd.) te uloge nadležnih tijela u državama članicama EU-a:

„1.

Subjekti u poslovanju s hranom i hranom za životinje u svim fazama proizvodnje, prerade i distribucije unutar poslovanja kojim upravljaju moraju osigurati da hrana ili hrana za životinje ispunjava zahtjeve propisa o hrani koji su od važnosti za njihove aktivnosti te moraju provjeriti jesu li ti zahtjevi ispunjeni.

2.

Države članice izvršavaju propise o hrani te prate i provjeravaju ispunjavaju li subjekti u poslovanju s hranom i hranom za životinje odgovarajuće zahtjeve propisa o hrani u svim fazama proizvodnje, prerade i distribucije. […]” (27).

Člankom 17. stavkom 1. za subjekte u poslovanju s hranom uvodi se obveza u skladu s kojom moraju aktivno sudjelovati u provedbi zahtjeva iz propisa o hrani i provjeriti jesu li ti zahtjevi ispunjeni. Taj opći zahtjev usko je povezan s ostalim obveznim zahtjevima utvrđenima posebnim zakonodavstvom o hrani [primjer toga je provedba načela analize opasnosti i kritičnih kontrolnih točaka (HACCP) u području higijene hrane]. Stoga se tim člankom primarna odgovornost (28) za usklađivanje sa svim zahtjevima (EU-a i nacionalnim) iz propisa o hrani prenosi na subjekte u poslovanju s hranom u svim fazama proizvodnje, prerade i distribucije unutar poslovanja (ili aktivnosti u lancu opskrbe hranom) kojim upravljaju.

S obzirom na to da je subjekt u poslovanju s hranom najprimjereniji za osmišljavanje sigurnog sustava opskrbe hranom i osiguravanja da je hrana kojom opskrbljuje sigurna, on ima primarnu odgovornost za osiguravanje usklađenosti s propisima o hrani, a posebno sigurnosti hrane. (U pogledu interakcije primarne odgovornosti i pravne odgovornosti upućujemo na odjeljak 4.).

Kada je riječ o svim djelatnostima povezanima s proizvodnjom i distribucijom hrane, subjekti u poslovanju s hranom koji se uključuju u preraspodjelu hrane, dužni su, za svaki slučaj posebno, procijeniti koji su zahtjevi primjereni te kojima se, među ostalim, ne dovode u pitanje sigurnost hrane i informiranje potrošača. Primjeri su obveza koje proizlaze iz općeg zahtjeva u pogledu primarne odgovornosti organizacija koje postupaju s viškom hrane i dijele ga (organizacije za preraspodjelu i dobrotvorne organizacije), na primjer, potreba za osiguravanjem ispravnog načina skladištenja rashlađenih prehrambenih proizvoda kako bi se održao hladni lanac, što se zahtjeva u okviru pravila EU-a o higijeni hrane, te zabrana preraspodjele prehrambenih proizvoda nakon datuma „upotrijebiti do” kako je navedeno u pravilima EU-a o informiranju potrošača o hrani u vezi sa sigurnosnim zahtjevima utvrđenima općim propisima o hrani (29).

Subjekti u poslovanju s hranom, uključeni u preraspodjelu hrane, trebali bi primjenjivati dobru higijensku praksu te uvesti sustav samokontrole (HACCP) (30). Definicijom takvih sustava samokontrole, koja je prilagođena djelatnostima preraspodjele, organizacije za preraspodjelu i dobrotvorne organizacije mogu se poduprijeti u upravljanju svim operativnim rizicima te pri provjeri da su zahtjevi ispunjeni; na primjer, bilježenjem i provjerom temperatura u hladnom skladištu. Kada se donosi takav plan, moguće je predvidjeti proporcionalan, fleksibilan pristup kako je objašnjeno u relevantnoj obavijesti Komisije (31).

Budući da su one subjekti u poslovanju s hranom, organizacije za preraspodjelu i dobrotvorne organizacije moraju isto tako provjeriti da su ispunjeni zahtjevi propisa o hrani u pogledu djelatnosti kojima oni upravljaju te mogu, s time u vezi, odbiti primiti proizvode dane za doniranje koji bi mogli predstavljati rizik za krajnjeg potrošača (npr. proizvod ima oštećeno pakiranje, hrana je neuobičajena izgleda, datum „upotrijebiti do” istaknut na proizvodu preblizu je da bi se proizvod na siguran način podijelio potrošačima za upotrebu prije no što istekne njegov rok trajanja itd.).

Kao što važi za sve aktere u lancu distribucije hrane, organizacije za preraspodjelu i dobrotvorne organizacije moraju posebno osigurati da je hrana koja se stavi na tržište sigurna prema uvjetima za utvrđivanje sigurnosti hrane iz članka 14. općih propisa o hrani koji glasi kao slijedi:

„1.

Nesigurnu hranu nije dozvoljeno stavljati na tržište.

2.

Hrana je nesigurna ako se smatra da je: (a) štetna za zdravlje; (b) neprikladna za prehranu ljudi. […]” (32).

Pojmovi „štetna za zdravlje” i „neprikladna za prehranu ljudi” dodatno se objašnjavaju u članku 14. stavcima 3. do 5. općih propisa o hrani, a ujedno u smjernicama (33) koje su izradili Komisija i države članice kako bi poduprle sve sudionike u ispunjavanju obveza povezanih s općim propisima o hrani.

Općim propisima o hrani uvodi se i zahtjev u pogledu sljedivosti sve hrane koja se stavlja na tržište EU-a (vidjeti i odjeljak 3.2. u kojemu se taj zahtjev dodatno razrađuje):

„—

Sljedivost hrane, hrane za životinje, životinja za proizvodnju hrane ili svake druge tvari koja je namijenjena ugradnji ili se može očekivati da će se ugraditi u hranu ili hranu za životinje utvrđuje se u svim fazama proizvodnje, prerade i distribucije” (34).

Kako bi ispunile opće zahtjeve u pogledu sljedivosti, organizacije koje sudjeluju u preraspodjeli viška hrane dužne su voditi evidenciju o tome otkuda nabavljaju hranu te, ako dobavljaju hranu za druga poduzeća, moraju evidentirati i poduzeća kojima se ta hrana distribuira (usporediti s odjeljkom 3.2.).

Od svih se subjekata u poslovanju s hranom ujedno zahtijeva da povuku, opozovu ili obavijeste o nesigurnoj hrani kako je objašnjeno u članku 19. općih propisa o hrani:

„1.

Ako subjekt u poslovanju s hranom smatra ili ima razloga vjerovati da hrana koju je uvezao, proizveo, preradio, izradio ili distribuirao ne ispunjava zahtjeve sigurnosti hrane, odmah pokreće postupak povlačenja te hrane s tržišta kada ta hrana više nije pod njegovom neposrednom kontrolom i o tome obavještava nadležna tijela. Ako je hrana već stigla do potrošača, subjekt u poslovanju s hranom učinkovito i točno obavješćuje potrošače o razlogu njezinoga povlačenja i, ako je potrebno, od potrošača traži povrat hrane kojom su već opskrbljeni kada ostale mjere nisu dovoljne za postizanje visoke razine zdravstvene zaštite.

2.

Subjekt u poslovanju s hranom u maloprodaji ili distribucijskoj aktivnosti koja nema izravnog utjecaja na pakiranje, označivanje, sigurnost hrane ili na cjelovitost hrane, u granicama svoje aktivnosti pokreće postupak povlačenja s tržišta proizvoda koji ne ispunjavaju zahtjeve sigurnosti hrane i sudjeluje u doprinosu sigurnosti hrane tako što prosljeđuje odgovarajuće informacije za sljedivost hrane nadležnim tijelima, te surađuje u poduzimanju radnji zajedno s proizvođačima, prerađivačima i/ili nadležnim tijelima.

3.

Subjekt u poslovanju s hranom bez odgode obavješćuje nadležna tijela ako smatra ili ima razloga vjerovati da hrana koju je stavio na tržište može biti štetna za zdravlje ljudi. Subjekti u poslovanju s hranom obavješćuju nadležna tijela o poduzetim radnjama za sprečavanje rizika za krajnjeg potrošača i ne sprečavaju niti obeshrabruju drugu osobu od suradnje s nadležnim tijelima, u skladu s nacionalnim pravom i pravnom praksom, kada to može spriječiti, smanjiti ili ukloniti rizik koji proizlazi iz hrane. […]”

3.1.   Djelatnosti organizacija za preraspodjelu i dobrotvornih organizacija

Na temelju prirode djelatnosti organizacije te njezina načina poslovanja odredit će se posebna pravila koja se primjenjuju u skladu s regulatornim okvirom EU-a u području sigurnosti hrane i informiranja potrošača o hrani. Konkretno, ovisno o tome preraspoređuje li organizacija hranu drugoj organizaciji (tj. „poduzeće drugom poduzeću”) ili izravno krajnjem korisniku („poduzeće potrošaču”) te o vrsti djelatnosti koju obavlja (npr. doniranje hrane životinjskog podrijetla, priprema obroka), mogu se pojaviti različiti zahtjevi u smislu sljedivosti, higijene hrane i informiranja o hrani.

Stoga je važno razmotriti, za svaki slučaj posebno, vrstu djelatnosti koju obavljaju organizacije uključene u preraspodjelu hranu s obzirom na to da se mjerodavna pravila i povezane obveze mogu razlikovati.

Budući da su djelatnosti organizacija za preraspodjelu i dobrotvornih organizacija uglavnom povezane s distribucijom hrane, može ih se, na temelju općih propisa o hrani, smatrati subjektima u poslovanju s hranom koji se bave djelatnošću „maloprodaje”.

„maloprodaja” (35) znači postupanje s hranom i/ili njezina prerada i njeno skladištenje na mjestu prodaje ili isporuke krajnjem potrošaču, a uključuje distribucijske terminale, opskrbu pripremljenom hranom, tvorničke kantine, opskrbu hranom u institucijama, restorane i slične objekte u kojima se poslužuje hrana, prodavaonice, supermarkete i veleprodajne trgovine.

Na temelju pravila EU-a o higijeni smatra se da su organizacije za preraspodjelu i dobrotvorne organizacije uglavnom „maloprodajni” ili distribucijski centri čije se djelatnosti odnose isključivo na skladištenje i prijevoz. U odjeljku 5. dodatno se objašnjava primjena pravila EU-a o higijeni hrane, uključujući konkretne mjere povezane s hranom životinjskog podrijetla.

Na temelju pravila EU-a o označivanju hrane organizacije za preraspodjelu i dobrotvorne organizacije koje pripremaju hranu za krajnje potrošače spremnu za upotrebu mogu se smatrati „objektima javne prehrane”. Posljedice tog statusa u pogledu obveza koje se odnose na informiranje potrošača o hrani detaljno su opisane u poglavlju 6.

„objekt javne prehrane” (36) je objekt (uključujući vozilo ili stalni ili pokretni štand), kao što su restorani, kantine, škole, bolnice i ugostiteljski objekti u kojima se, u okviru njihove djelatnosti, hrana priprema krajnjem potrošaču za izravnu konzumaciju.

3.1.1.   Razvrstavanje viška hrane za preraspodjelu

Nesigurne prehrambene proizvode nije dozvoljeno stavljati na tržište. Neke države članice i dionici zatražili su pojašnjenje u vezi s preraspodjelom proizvoda koji se sastoje od više dijelova od kojih neki možda nisu prikladni za prehranu ljudi. Oni, na primjer, mogu uključivati: vreću naranča u kojoj je jedna naranča pljesniva; pakiranje s više jogurta od kojih je na jednom oštećen poklopac; ili kutiju jaja u kojoj je možda jedno razbijeno jaje. Pravilima EU-a o sigurnosti hrane ne zabranjuje se subjektima u poslovanju s hranom da takvu hranu razvrstavaju radi njihove preraspodjele. U članku 14. stavku 6. općih propisa o hrani posebno je navedeno sljedeće:

„—

Ako je nesigurna hrana dio jedne proizvodne partije, serije ili pošiljke hrane iste klase po kategoriji i opisu, smatra se da je sva hrana iz te proizvodne partije, serije ili pošiljke također zdravstveno neispravna, osim ako se detaljnom procjenom ne utvrdi da nema dokaza da je ostatak partije, serije ili pošiljke nesiguran.”

Stoga je moguće vršiti takve postupke kao što je otvaranje mrežaste vreće s narančama kako bi se pokvareno voće odvojilo od onog koje je prikladno za prehranu ljudi, bez obzira radi li to donator (npr. trgovac na malo) ili primatelj (npr. organizacije za preraspodjelu ili dobrotvorne organizacije), sve dok se, nakon detaljne procjene, može potvrditi da je hrana koja se distribuira sigurna za prehranu.

Kada provodi takvu detaljnu procjenu, subjekt u poslovanju s hranom može razmotriti određene čimbenike kako bi utvrdio je li hrana neprikladna za prehranu ljudi, kako je iscrpno objašnjeno u smjernicama Komisije za provedbu općih propisa o hrani (37). Takvom procjenom može se uzeti u obzir niz raznih čimbenika kao što su: vrsta proizvoda (npr. kvarljiva/nekvarljiva hrana); sastav proizvoda (npr. velika vlažnost/mala vlažnost); vrsta/razina prerade; vizualna i organoleptička svojstva; cjelovitost ambalaže i pojedinačnih dijelova; rok upotrebe proizvoda; uvjeti rukovanja, skladištenja i prijevoza; upute za upotrebu (ako/gdje je primjenjivo) itd.

3.2.   Sljedivost

Omogućavanje sljedivosti namirnica u svim fazama proizvodnje, prerade i distribucije jedna je od ključnih obveza koju su, na temelju općih propisa o hrani, dužni izvršiti subjekti u poslovanju s hranom kako bi zaštitili potrošače od svih rizika povezanih s lancem opskrbe hranom i osigurali sigurnost hrane. Kada se utvrdi rizik zbog kojeg je potrebno ukloniti hranu s tržišta, sustavima sljedivosti osigurava se pravovremeno i učinkovito upravljanje tim postupkom.

Donatori hrane koji su i sami subjekti u poslovanju s hranom dužni su uspostaviti sustav sljedivosti kojim se utvrđuje jesu li ti prehrambeni proizvodi stavljeni na tržište u svrhu prodaje ili ih se daje besplatno organizacijama za preraspodjelu i/ili dobrotvornim organizacijama. Kako je objašnjeno u odjeljku 2.2., iz obveze osiguravanja sljedivosti izuzete su privatne osobe koje nude hranu na ad hoc osnovi na događanjima u zajednici ili drugim dobrotvornim događanjima te dobrotvorne organizacije koje povremeno primaju hranu od privatnih donatora.

Kao što važi za sve subjekte u poslovanju s hranom, primatelji viška hrane, to jest organizacije za preraspodjelu i dobrotvorne organizacije, moraju isto tako provesti mjere sljedivosti potrebne za osiguravanje sigurnosti lanca opskrbe hranom. Na razini EU-a utvrđena su i posebna pravila za hranu životinjskog podrijetla (38) te za klice i sjeme namijenjeno proizvodnji klica (39), kako bi se osigurala pravilna primjena zahtjeva sljedivosti na te prehrambene proizvode s obzirom na prethodno iskustvo u rješavanju kriznih situacija u području sigurnosti hrane. Dodatne informacije o načinu provedbe u praksi zahtjeva sljedivosti navedene su i u smjernicama kako bi se poduprlo sve sudionike u ispunjavanju obveza povezanih s općim propisima o hrani (40).

Na primjer, u tim se smjernicama navodi da, kako bi se ispunili zahtjevi utvrđeni člankom 18., najmanje treba voditi popis koji uključuje sljedeće informacije:

naziv, adresu dobavljača i identifikaciju isporučenih proizvoda,

naziv, adresu kupca i identifikaciju dostavljenih proizvoda,

datum i, prema potrebi, vrijeme transakcije/isporuke,

obujam ili, prema potrebi, količinu.

Što se tiče najkraćeg vremenskog razdoblja čuvanja evidencije, u smjernicama se navodi da bi se petogodišnjim razdobljem, koje počinje teći od dana proizvodnje ili isporuke, najvjerojatnije ispunili ciljevi Uredbe.

S obzirom na to da se hrana preraspoređuje na kraju prehrambenog vrijednosnog lanca, a organizacije za preraspodjelu i dobrotvorne organizacije u pravilu ne skladište prehrambene proizvode u nekom dužem roku, Komisija smatra da bi okvirni rok čuvanja evidencije od dvije do pet godina bio primjeren. Države članice mogu u svojim nacionalnim pravilima i/ili smjernicama dodatno navesti takve rokove; uključujući, na primjer, moguću prilagodbu rokova čuvanja evidencije ovisno o prirodi predmetne djelatnosti (npr. za restorane bi se moglo tražiti kraće rokove).

Europska komisija pojasnila je 2004. obveze sljedivosti u kontekstu preraspodjele hrane (41). U pravilu su svi subjekti u prehrambenom lancu dužni bilježiti podatke o dobavljačima proizvoda koje primaju (jedan korak natrag) i primateljima proizvoda (jedan korak naprijed). Međutim, u slučaju distribucije hrane krajnjem potrošaču, nije nužno evidentirati primatelje.

Osiguravanje sljedivosti po načelu „jedan korak naprijed” s obzirom na djelatnosti preraspodjele može, stoga, činiti novu obvezu za neke subjekte u poslovanju s hranom u, na primjer, sektorima maloprodaje te pripreme i dostave gotove hrane koji, u pravilu, hranom opskrbljuju samo krajnjeg potrošača. Kada takvi subjekti u poslovanju s hranom preraspoređuju hranu organizacijama za preraspodjelu i dobrotvornim organizacijama, oni će isto tako trebati osigurati sljedivost ne samo proizvoda koje primaju, već i onih koje isporučuju (tj. načelo „jedan korak naprijed”).

Kada je riječ o sljedivosti, obveze organizacija za preraspodjelu i dobrotvornih organizacija razlikuju se. Dok organizacije za preraspodjelu moraju voditi evidenciju o dobavljačima proizvoda (to su dobavljači proizvoda koje one primaju) te ujedno o organizacijama kojima preraspoređuju hranu, dobrotvorne organizacije koje krajnjem potrošaču isporučuju hranu dužne su voditi evidenciju samo o dobavljačima hrane koju primaju.

U slučaju proizvoda ribarstva i akvakulture, opća pravila o sljedivosti treba nadopuniti posebnim pravilima o sljedivosti utvrđenima člankom 58. Uredbe Vijeća (EZ) br. 1224/2009 (42) o uspostavi sustava kontrole Unije za osiguranje sukladnosti s pravilima zajedničke ribarstvene politike. Osim obveza utvrđenih u zahtjevima sljedivosti na temelju općih propisa o hrani koje subjekti moraju ispuniti, to znači da subjekti u svim fazama proizvodnje, prerade i distribucije (što uključuje organizacije za preraspodjelu i dobrotvorne organizacije) raspolažu konkretnim informacijama neophodnim za osiguravanje sljedivosti proizvoda ribarstva i akvakulture te da je moguće slijediti podrijetlo tih proizvoda natrag do faze izlova ili sakupljanja.

Neke države članice pružaju i dodatne smjernice za pomoć akterima u ispunjavanju obveza osiguravanja sljedivosti kada je riječ o preraspodjeli hrane.

4.   ODREĐIVANJE PRIMARNE ODGOVORNOSTI I ZAKONSKE ODGOVORNOSTI KADA SE POJAVE PITANJA U PODRUČJU SIGURNOSTI HRANE

4.1.   Pravni kontekst

Primarna odgovornost i pravna odgovornost

Primarna odgovornost subjekata u poslovanju s hranom da osiguraju usklađenost s propisima o hrani (nacionalnim i na razini EU-a), i to ne samo sa zakonodavstvom o sigurnosti hrane, već i drugim zakonodavstvom o hrani, kao što je utvrđeno člankom 17. općih propisa o hrani, odnosi se na djelatnosti kojima oni upravljaju i primjenjuje se duž cijelog lanca opskrbe hranom. Stoga je državama članica zabranjeno na nacionalnoj razini donositi ili primjenjivati zakonske odredbe kojima bi se subjekte u poslovanju s hranom oslobodilo od te obveze.

Zahtjev u pogledu primarne odgovornosti ne utječe na uvođenje sustava u Uniji kojim se uređuje raspodjela odgovornosti među različitim akterima u lancu opskrbe hranom. Utvrđivanje činjenica i okolnosti, zbog kojih subjekt može podlijegati kaznenim sankcijama i/ili građanskopravnoj odgovornosti, složeno je pitanje koje uvelike ovisi o ustroju različitih pravnih sustava te je, u načelu, u nacionalnoj nadležnosti.

Iako se zahtjev iz članka 17. stavka 1. izravno primjenjuje, odgovornost subjekata u poslovanju s hranom trebala bi se u praksi temeljiti na povredi konkretnog zahtjeva iz propisa o hrani te na pravilima o građanskopravnoj ili kaznenoj odgovornosti koju je moguće pronaći u nacionalnom pravnom poretku svake države članice. Postupci utvrđivanja odgovornosti neće se temeljiti na članku 17., nego na pravnoj osnovi koja se nalazi u konkretnom prekršenom zakonodavstvu na nacionalnoj razini. Neovisno o tome, ako je utvrđeno da proizvod ne udovoljava zakonskim zahtjevima, odgovornost svakog aktera u lancu opskrbe hranom treba procijeniti na temelju toga je li on ispunio vlastite odgovornosti u skladu s općim propisima o hrani.

Odgovornost proizvođača za neispravne prehrambene proizvode (Direktiva Vijeća 85/374/EEZ  (43) )

U članku 21. općih propisa o hrani navodi se da odredbe propisa:

„—

… ne dovode u pitanje Direktivu Vijeća 85/374/EEZ od 25. srpnja 1985. o usklađivanju zakona i drugih propisa država članica u vezi s odgovornošću za neispravne proizvode.”

Tom je Direktivom na razini EU-a utvrđeno načelo da je u slučaju štete nastale zbog neispravnosti (bilo kojeg) proizvoda (osim primarnih poljoprivrednih proizvoda) odgovoran proizvođač. Proizvođača se definira kao proizvođača, no i kao „bilo koju osobu koja se obilježavanjem proizvoda svojim imenom, žigom ili drugim znakom raspoznavanja predstavlja kao proizvođač”.

Kada je riječ o neispravnim prehrambenim proizvodima, Direktiva 85/374/EEZ primjenjuje se u opsegu u kojemu njezine odredbe nisu u suprotnosti s općim propisima o hrani, i to posebno u pogledu primarne odgovornosti subjekata u poslovanju s hranom, kako bi se osigurala usklađenost sa svim zahtjevima propisa o hrani utvrđenih na razini EU-a i na nacionalnoj razini koji se odnose na poslovanje kojim oni upravljaju. Kao što je prethodno navedeno, ako se utvrdi neispravnost proizvoda, procjenom odgovornosti treba uzeti u obzir je li proizvođač pravilno ispunio vlastite konkretne odgovornosti na temelju općih propisa o hrani.

Kako se utvrđuje odgovornost kada se pojave pitanja u području sigurnosti hrane?

U slučaju bojazni u pogledu sigurnosti hrane (na primjer, trovanje hranom) javna zdravstvena tijela provjerit će cijeli lanac opskrbe hranom kako bi utvrdila izvor i uzrok problema. Može se dogoditi da poduzeće za poslovanje s hranom naiđe na problem u vezi sa sigurnošću hrane te ono poduzima mjere za povlačenje, opoziv ili prijavu nesigurne hrane (vidjeti i odjeljak 3.).

Da bi se odredila odgovornost određenog subjekta u poslovanju s hranom ili više njih, potrebno je za svaki slučaj posebno utvrditi uzrok problema i postupak/djelatnost tijekom koje je došlo do incidenta, npr.:

je li trovanje hranom posljedica nedovoljne pasterizacije (uloga proizvođača hrane),

je li tijekom prijevoza hrane od dobavljača do trgovca na malo prekinut hladni lanac (uloga pružatelja logističkih usluga),

je li hrana ispravno skladištena u maloprodajnom sektoru prije njezina doniranja (uloga trgovca na malo),

je li hranu distribuirala dobrotvorna organizacija nakon datuma „upotrijebiti do” (uloga dobrotvorne organizacije) itd.

Još jednom treba napomenuti da je utvrđivanje činjenica i okolnosti zbog kojih subjekt može podlijegati kaznenim sankcijama i/ili građanskopravnoj odgovornosti pitanje koje uvelike ovisi o ustroju različitih nacionalnih pravnih sustava. Daljnje informacije o značenju i učinku članka 17. stavka 1. općih propisa o hrani u vezi s podjelom odgovornosti u poljoprivredno-prehrambenom lancu moguće je pronaći u smjernicama o provedbi općih propisa o hrani (44).

4.2.   Učinci na preraspodjelu viška hrane

Razlozi za zabrinutost zbog moguće odgovornosti mogu biti prepreka kojom se ograničava uključivanje proizvođača hrane i trgovaca na malo u djelatnosti preraspodjele hrane. Osim pravnih razloga za zabrinutost, subjekti u poslovanju s hranom mogu imati i razloge za zabrinutost zbog moguće povrede poslovnog ugleda/ugleda robne marke ako dođe do incidenta u području sigurnosti hrane povezanog s preraspodjelom hrane.

Treba naglasiti da se zahtjev u pogledu primarne odgovornosti primjenjuje na sve subjekte u poslovanju s hranom bez obzira na to jesu li prehrambeni proizvodi prodani ili donirani. Članak 17. Uredbe (EZ) br. 178/2002 i dalje se jednako primjenjuje. Jedina je razlika u tome da se dodaje novi korak u distribucijskom lancu, to jest organizacija za preraspodjelu i/ili dobrotvorna ustanova, koja će, kao što to važi za druge subjekte u poslovanju s hranom, biti odgovorna za poslovanje u određenom području kojim upravlja.

Dok se pojam „primarne odgovornosti” utvrđen općim propisima o hrani uvijek primjenjuje na svakog aktera uključenog u djelatnosti preraspodjele hrane kojima on upravlja, određivanje odgovornosti neke osobe za nešto u slučaju, na primjer, incidenta u području sigurnosti hrane, nalazi se u nacionalnoj nadležnosti. U nekim državama članicama (45) sklopljeni su službeni sporazumi o partnerstvu u kojima su navedene pojedinosti o prijenosu vlasništva nad predmetnom robom između donatora i primatelja te o ulozi i odgovornostima tih aktera u osiguravanju sigurnosti, sljedivosti i informacija za potrošače u cjelokupnom lancu preraspodjele hrane.

5.   PROPISI O HIGIJENI I PRERASPODJELA VIŠKA HRANE

Svi potrošači moraju biti jednako zaštićeni jednakim standardima za sigurnost hrane bez obzira na to prodaje li se hrana izravno potrošačima ili organizacije za preraspodjelu i druge dobrotvorne organizacije tu hranu preraspoređuju potrebitima. Kako bi se provelo to načelo, preraspodjela viška hrane, uključujući isporuku i rukovanje hranom te moguću daljnju preradu i pripremu hrane (na primjer u socijalnim restoranima), mora biti usklađena s pravilima EU-a o higijeni hrane koja se primjenjuju na sve subjekte u poslovanju s hranom. Standardi za sigurnost hrane, kojih se nužno pridržavati pri obavljanju komercijalnih djelatnosti, primjenjuju se i na djelatnosti organizacija za preraspodjelu i dobrotvornih organizacija.

Kako bi se zaštitili potrošači i osigurala sigurnost hrane, na tržište je moguće staviti samo hranu koja udovoljava zahtjevima utvrđenim pravilima EU-a o higijeni hrane i koja je prikladna za prehranu ljudi, uključujući onu koju doniraju neprofitne organizacije radi njezine distribucije potrebitima. Kao što važi za subjekte u poslovanju s hranom, organizacije za preraspodjelu i dobrotvorne ustanove dužne su poštovati odredbe općih propisa o hrani i pravila EU-a o higijeni hrane (takozvani „higijenski paket” (46) koji obuhvaća Uredbu (EZ) br. 852/2004 koja sadržava općenite higijenske zahtjeve te, prema potrebi, Uredbu (EZ) br. 853/2004 Europskog parlamenta i Vijeća (47) koja sadržava dodatne određene higijenske zahtjeve za hranu životinjskog podrijetla).

5.1.   Opći higijenski zahtjevi koji se primjenjuju na sve djelatnosti doniranja hrane

Samim ciljem pravila o higijeni hrane – a to je sprječavanje zagađenja prehrambenih proizvoda (te time izbjegavanje kvarenja zbog rasta bakterija) kako bi se zaštitilo zdravlje ljudi – isto se tako pridonosi smanjenju rasipanja hrane. Pravila EU-a o higijeni hrane vrlo su općenita i omogućavaju veći stupanj fleksibilnosti kako bi se ispunile posebne potrebe različitih vrsta poduzeća (npr. restorana). Objašnjenje te fleksibilnosti dano je u Obavijesti Komisiji o provedbi sustava upravljanja sigurnošću hrane kojima su obuhvaćeni preduvjetni programi (PRP-ovi) i postupci koji se temelje na načelima HACCP-a, uključujući olakšavanje/fleksibilnost provedbe u određenim poduzećima u prehrambenom sektoru (48).

Uredba (EZ) br. 852/2004 o higijeni hrane primjenjuje se na sva poduzeća u prehrambenom sektoru.

Najvažniji zahtjevi povezani s preraspodjelom hrane su:

prijava poduzeća nadležnim tijelima (što može biti jednostavan postupak prijave njegovih djelatnosti nadležnim tijelima ili značajne promjene djelatnosti),

primjena dobre higijenske prakse iz Priloga II. toj Uredbi,

provedba postupaka na temelju načela HACCP-a.

Uredbom (EZ) br. 852/2004 ne utvrđuju se vrlo detaljna pravila, nego opći zahtjevi (na primjer, kako bi se izbjeglo zagađenje hrane) koje svi akteri moraju poštovati.

Ta su pravila o higijeni, kojima se omogućuje veliki stupanj fleksibilnosti u načinu njihove provedbe, jedina koja se primjenjuju na:

trgovce na malo koji skladište ili prevoze isključivo hranu koja ne ovisi o temperaturnim uvjetima kao što su rashlađivanje ili zamrzavanje. (primjeri takve hrane su tjestenina, konzervirana hrana, šećer, brašno itd.),

trgovce na malo koji hranu dostavljaju izravno krajnjem potrošaču (uključujući objekte za opskrbu pripremljenom hranom u skladu s definicijom iz članka 3. stavka 7. općih propisa o hrani),

aktere uključene u preradu hrane koja je isključivo neživotinjskog podrijetla (npr. voća, povrća, orašastih plodova) i namijenjena daljnjoj preraspodjeli.

5.2.   Posebni higijenski zahtjevi primjenjivi na preraspodjelu hrane životinjskog podrijetla

Kada trgovci na malo i organizacije za preraspodjelu isporučuju hranu životinjskog podrijetla drugim poduzećima, treba primijeniti određena dodatna higijenska pravila predviđena Uredbom (EZ) br. 853/2004. Hrana životinjskog podrijetla uključuje meso, proizvode ribarstva i akvakulture, mliječne proizvode (npr. sireve), jaja i proizvode od jaja itd. U načelu trgovci na malo koji žele organizacijama za preraspodjelu ili dobrotvornim organizacijama isporučiti hranu životinjskog podrijetla dužni su poštovati sve odredbe Uredbe (EZ) br. 853/2004 i ujedno ispuniti povezane dodatne administrativne zahtjeve i opterećenje te, među ostalim, ishoditi odobrenje nacionalnih tijela prije početka obavljanja djelatnosti.

Odstupanje od Uredbe (EZ) br. 853/2004 primjenjuje se ako je, na razini sektora maloprodaje, opskrba hranom životinjskog podrijetla:

marginalna, ograničena i lokalna, ili

ograničena na prijevoz i skladištenje (međutim, u ovom se slučaju primjenjuju temperaturni uvjeti utvrđeni Uredbom (EZ) br. 853/2004).

Izuzeća se primjenjuju i na takozvane mješovite proizvode (49), tj. prehrambene proizvode koji sadržavaju prerađene proizvode životinjskog podrijetla i proizvode neživotinjskog podrijetla. Uključuju široki raspon vrlo različitih proizvoda (npr. pizze sa šunkom, masline punjene sirom, kruh ili kolači s maslacem, tjestenina s jajima itd.). Ti su proizvodi izuzeti iz primjene dodatnih pravila o higijeni hrane koja se odnose na preraspodjelu hrane životinjskog podrijetla. Međutim, prerađeni proizvodi životinjskog podrijetla koji se upotrebljavaju kao sastojci za pripremu takve hrane proizvode se u skladu sa zahtjevima Uredbe (EZ) br. 853/2004 te se s njima na taj način postupa.

Kada je riječ o hrani životinjskog podrijetla kojom opskrbljuju trgovci na malo i za koju su odobrena takva odstupanja, mogu se primjenjivati dodatna nacionalna pravila.

Može se dogoditi da subjekt koji inače opskrbljuje hranom samo krajnje potrošače – kao što je, na primjer, mesnica ili supermarket (na koje se ne primjenjuje Uredba (EZ) br. 853/2004) – mora poštovati sve odredbe te Uredbe u slučaju kada drugom poduzeću donira određene prehrambene proizvode (životinjskog podrijetla), bez obzira radi li se o organizaciji za preraspodjelu ili socijalnom restoranu. Upravo se zbog poslovanja među poduzećima javlja potreba da trgovac na malo postupa u skladu sa svim odredbama Uredbe (EZ) br. 853/2004.

Kako bi se otklonio taj problem, države članice smiju odstupiti od pravila Uredbe (EZ) br. 853/2004 ako su te djelatnosti doniranja „marginalne, lokalne i ograničene”. Ti su pojmovi dodatno objašnjeni u odjeljku 3.6. „Smjernica za provedbu određenih odredbi Uredbe (EZ) br. 853/2004 o higijeni hrane”. Ukratko, pojam „marginalno” treba shvatiti kao da djelatnost čini mali dio u ukupnim djelatnostima, „ograničeno” se odnosi na ograničenje obavljanja djelatnosti s obzirom na određene proizvode, a pojam „lokalno” odnosi se na neposrednu blizinu dobavljača. Države članice trebale bi dodatno definirati te pojmove u svojim nacionalnim mjerama o kojima (50) su dužne obavijestiti Komisiju i ostale države članice.

U Prilogu 2. navodi se shema odlučivanja kako bi se donatorima hrane i primateljima pomoglo u procjeni potrebe za usklađivanjem s Uredbom (EZ) br. 853/2004.

5.3.   Higijenski zahtjevi koji se primjenjuju na preraspodjelu viška hrane iz sektora ugostiteljstva, pripreme i dostave gotove hrane i prehrambenih usluga

Iako je preraspodjela viška hrane iz sektora ugostiteljstva i pripreme i dostave gotove hrane ograničenija zbog higijenskih razloga, subjekti u poslovanju s hranom mogu za svaki slučaj posebno prepoznati i procijeniti moguće prilike za takvu djelatnost. Mogućnost sigurne preraspodjele viška razlikovat će se ovisno o čimbenicima kao što su: vrsta proizvedene hrane/obroka; vrsta poduzeća; dostupnost organizacija primatelja; pristup pružatelju logističkih usluga koji može osigurati siguran prijevoz raspoloživog viška itd.

Kako bi se spriječilo rasipanje hrane, važno je da subjekti koji pripremaju i dostavljaju gotovu hranu što je više moguće spriječe stvaranje suvišne hrane i u bilo kojem danom trenutku pomno nadziru količine pripremljene hrane, na primjer na švedskom stolu. Premda se pravila mogu razlikovati u državama članicama, neka će nacionalna tijela odobriti preraspodjelu određenih prehrambenih proizvoda dostupnih potrošačima, na primjer trajnih, zapakiranih prehrambenih proizvoda (npr. začina, krekera, keksa itd.) pod uvjetom da ti proizvodi nisu otvoreni, a pakiranje nije oštećeno.

Uredbom (EZ) br. 852/2004 o higijeni hrane, kao takvom, ne sprječava se rashlađivanje obroka na kraju posluživanja kako bi se olakšalo doniranje hrane iz sektora prehrambenih usluga/ugostiteljstva.

Radi pojednostavnjenja sigurne preraspodjele viška hrane neke države članice i sektorske organizacije utvrdile su ili trenutačno izrađuju posebne smjernice u vezi s doniranjem hrane iz sektora pripreme i dostave gotove hrane/sektora ugostiteljstva (51).

5.4.   Zamrzavanje viška hrane radi olakšavanja preraspodjele

Stručnjaci su u nedavnim raspravama s državama članicama o nužnosti izrade smjernica na razini EU-a radi olakšavanja doniranja hrane naveli da bi trebalo dodatno, na razini EU-a, promisliti o praksi zamrzavanja prehrambenih proizvoda prije isteka njihova roka, kako bi se produžio rok upotrebe i olakšala sigurna preraspodjela, s obzirom na to da hranu koju prime organizacije za preraspodjelu i dobrotvorne ustanove nije uvijek moguće donirati potrošaču do datuma „upotrijebiti do”. Međutim, zbog higijenskih razloga Uredbom (EZ) br. 853/2004 propisuje se da se hrana životinjskog podrijetla, namijenjena zamrzavanju, mora zamrznuti bez nepotrebnog odgađanja nakon proizvodnje (52). Taj se zahtjev ne primjenjuje na trgovce na malo koji opskrbljuju druge subjekte u poslovanju s hranom kao što su banke hrane, pod uvjetom da djelatnost takvih trgovaca na malo ostane marginalna, lokalna i ograničena u skladu s člankom 1. stavkom 5. točkom (b) podtočkom ii. prethodno spomenute Uredbe. Države članice koje omogućuju zamrzavanje hrane životinjskog podrijetla u svrhu preraspodjele trebale bi u skladu s time donijeti nacionalne mjere i o njima obavijestiti Komisiju i ostale države članice.

6.   INFORMIRANJE POTROŠAČA O HRANI

6.1.   Pravni kontekst

Uredbom (EU) br. 1169/2011 Europskog parlamenta i Vijeća (53) o informiranju potrošača o hrani utvrđuju se opća načela, zahtjevi i odgovornosti kojima se uređuje informiranje o hrani, a posebno označivanje hrane. Njezina je svrha osigurati visoku razinu zaštite zdravlja i interesa potrošača pružanjem potrošačima osnove kojom će im se omogućiti da budu informirani pri odabiru hrane i sigurno upotrebljavaju hranu. U kontekstu preraspodjele viška hrane, bitno je osigurati da krajnji korisnici imaju pristup istim informacijama koje je potrebno navesti i koje su navedene kada oni kupuju hranu u trgovini.

Popis obveznih pojedinosti koji se mora nalaziti na oznakama hrane naveden je u članku 9. stavku 1. Uredbe i, među ostalim, uključuje: naziv hrane, popis sastojaka, datum minimalne trajnosti (to jest „najbolje upotrijebiti do” datum) ili, prema potrebi „upotrijebiti do” datum, posebne uvjete čuvanja i/ili upotrebe i nutritivnu deklaraciju. Isto se tako može zahtijevati navođenje drugih obveznih podataka na temelju odredbi o označivanju iz ostalog zakonodavstva EU-a, uključujući sektorsko zakonodavstvo (npr. Uredba (EZ) br. 853/2004 o utvrđivanju određenih higijenskih pravila za hranu životinjskog podrijetla, pravila o zajedničkoj organizaciji tržišta kao što su Uredba (EU) br. 1379/2013 Europskog parlamenta i Vijeća (54) o zajedničkom uređenju tržišta proizvodima ribarstva i akvakulture, tržišni standardi)) ili nacionalno zakonodavstvo.

Odgovornosti subjekata u poslovanju s hranom

U članku 8. Uredbe (EU) br. 1169/2011 utvrđuju se odgovornosti subjekata u poslovanju s hranom u području informiranja potrošača o hrani. U njemu se, među ostalim, navodi sljedeće:

subjekt u poslovanju s hranom odgovoran za informacije o hrani jest subjekt pod čijim se imenom ili nazivom tvrtke hrana stavlja na tržište ili je uvoznik,

subjekt u poslovanju s hranom mora osigurati prisutnost i točnost informacija o hrani u skladu s pravilima EU-a i relevantnim mjerama utvrđenim u nacionalnom zakonodavstvu,

subjekti u poslovanju s hranom koji nemaju utjecaj na informacije o hrani ne smiju dobavljati hranu za koju, na temelju informacija koje imaju kao stručnjaci, znaju ili pretpostavljaju da ne udovoljava primjenjivim pravilima o informacijama o hrani,

u okviru svojeg poslovanja pod vlastitim nadzorom, subjekti u poslovanju s hranom ne smiju mijenjati informacije o hrani ako bi te izmjene mogle dovesti krajnjeg potrošača u zabludu ili na ikoji drugi način smanjiti razinu zaštite potrošača i mogućnost krajnjeg potrošača da bude informiran pri odabiru. Subjekti u poslovanju s hranom odgovorni su za sve izmjene informacija o hrani,

u okviru svojeg poslovanja pod vlastitim nadzorom, subjekti u poslovanju s hranom moraju osigurati usklađenost sa zahtjevima propisa o informacijama o hrani i odgovarajućih nacionalnih propisa koji se odnose na njihove djelatnosti te moraju provjeriti jesu li ti zahtjevi ispunjeni.

Kako se dostavljaju obvezne informacije?

U slučaju pretpakirane hrane, u članku 12. stavku 2. navodi se da obvezne se informacije o hrani moraju nalaziti na ambalaži ili na etiketi koja je na nju pričvršćena. U određenim slučajevima takve se informacije mogu navesti u komercijalnim dokumentima koji se odnose na hranu ako je moguće osigurati da takvi dokumenti prate hranu na koju se odnose ili da su bili poslani prije ili u vrijeme isporuke. U članku 8. stavku 7. navodi se da je u komercijalnim dokumentima moguće navesti informacije u slučajevima: kada je pretpakirana hrana namijenjena krajnjem potrošaču, ali se stavlja na tržište prije prodaje krajnjem potrošaču ili ako je pretpakirana hrana namijenjena objektima javne prehrane (za daljnju pripremu, obradu, odvajanje ili rezanje).

Osim informacija o hrani koje su navedene u komercijalnim dokumentima, na vanjskoj ambalaži u kojoj se pretpakirana hrana prezentira radi stavljanja na tržište moraju se nalaziti i sljedeći podatci, to jest naziv hrane, datum minimalne trajnosti ili datum „upotrijebiti do”, posebni uvjeti čuvanja i/ili upotrebe te ime ili tvrtka i adresa subjekta u poslovanju s hranom koji je odgovoran za informiranje o hrani (kako je navedeno u članku 8. stavku 1.).

U slučaju hrane u nepretpakiranom obliku, u članku 44. dodatno se pojašnjava koje se informacije moraju navesti te načine na koje to treba učiniti. U njemu se navodi da je obvezno navođenje podataka iz članka 9. stavka 1. točke (c) za hranu ponuđenu na prodaju krajnjem potrošaču ili objektima javne prehrane u nepretpakiranom obliku, ili hranu koja se pakira na prodajnom mjestu na zahtjev potrošača, ili je pretpakirana za izravnu prodaju. To znači da potrošač mora biti informiran o prisutnosti svih sastojaka ili pomoćnih tvari u procesu proizvodnje koji su navedeni u Prilogu II. Uredbi ili dobiveni od tvari ili proizvoda iz Priloga II. koji uzrokuju alergije ili netolerancije, a koji su upotrijebljeni u procesu proizvodnje ili pripreme hrane i prisutni u gotovom proizvodu, čak i u promijenjenom obliku.

U članku 44. navodi se i da države članice mogu donijeti nacionalne mjere o načinu kojim se stavljaju na raspolaganje informacije o alergenima (i svi ostali obvezni podatci utvrđeni pravilima EU-a koji se traže u sklopu nacionalnog zakonodavstva o nepretpakiranoj hrani) i, prema potrebi, o obliku njihova navođenja ili prezentiranja. Na primjer, neke su države članice donijele posebno zakonodavstvo kojim se dopušta postavljanje takvih znakova u trgovinama kojima se objašnjava da se može obratiti osoblju za dodatne informacije o alergenima.

Kada je riječ o proizvodima ribarstva i akvakulture, obvezni podatci o nepretpakiranoj hrani osiguravaju se u maloprodaji u okviru komercijalnih informacija kao što su reklamni panoi ili plakati.

Poslovanje među poduzećima naspram poslovanja između poduzeća i potrošača

Subjekti u poslovanju s hranom koji drugim subjektima u poslovanju s hranom isporučuju hranu koja nije namijenjena krajnjim potrošačima ili objektima javne prehrane osiguravaju da se tim subjektima u poslovanju s hranom pruži dovoljno informacija kako bi oni mogli ispuniti svoje obveze u pogledu prisutnosti i točnosti informacija o hrani (kao što je navedeno u članku 8. stavku 2.), na primjer navođenjem takvih informacija u komercijalnim dokumentima ako nisu prisutne na samoj hrani.

Kada je riječ o posebnim informacijama za potrošače koje treba navesti na proizvodima ribarstva i akvakulture, njihov prijenos osigurava se, prema potrebi, pravilima o sljedivosti specifičnima za sektor. Što se tiče prerađenih i pripremljenih proizvoda ribarstva i akvakulture (pod šiframa kombinirane nomenklature 1604 i 1605 (55)), primjenjuje se opće pravilo iz članka 8. stavka 2. Uredbe (EU) br. 1169/2011.

6.2.   Učinci na preraspodjelu viška hrane

6.2.1.   Zahtjevi o informacijama u vezi s pretpakiranim prehrambenim proizvodima

Kada potrošači kupuju hranu ili se daje besplatno krajnjim korisnicima u okviru pomoći u hrani ili primjenom drugih mehanizama preraspodjele hrane, informacije o hrani moraju se navesti i pružiti krajnjem korisniku u skladu s pravilima EU-a i relevantnim nacionalnim pravilima o informiranju potrošača o hrani. Kada je donirana hrana označena u skladu sa svim zakonskim zahtjevima, moguće je lako ispuniti obveze u pogledu informiranja o hrani. Međutim, kada nastane višak hrane, na primjer tijekom proizvodnje, a zbog pogrešnog označivanja proizvoda i/ili pogrešaka na etiketama čime se onemogućuje slanje prehrambenog proizvoda u uobičajene kanale maloprodaje, trebat će dati dodatno pojašnjenje i/ili poduzeti dodatne mjere kako bi se osiguralo da krajnji korisnik primi sve potrebne obvezne informacije.

Kada je riječ o pretpakiranim prehrambenim proizvodima ponuđenim krajnjem potrošaču, pravilima EU-a zahtijeva se navođenje svih obveznih podataka na ambalaži ili na etiketi koja je na nju pričvršćena. U slučajevima kada hranu s pogrešnom etiketom nije moguće označiti ispravno prije preraspodjele, subjekt u poslovanju s hranom koji je odgovoran za informacije o hrani (usporediti s člankom 8. stavkom 1.) mora sve potrebne informacije dostaviti organizaciji za preraspodjelu i/ili dobrotvornoj organizaciji kako bi osigurao da one mogu ispuniti svoje obveze u pogledu informiranja krajnjeg korisnika o hrani. Neke države članice daju smjernice kako bi omogućile preraspodjelu sigurne, jestive hrane koja bi se inače bacila istodobno osiguravajući krajnjem korisniku pristup svim potrebnim informacijama (usporediti s člankom 9. stavkom 1.) pa čak i ako te informacije nisu navedene na etiketi. Međutim, kada pogreške na etiketi mogu imati posljedice za javno zdravlje (na primjer, s obzirom na informacije o prisutnosti alergena), u tom slučaju države članice mogu zahtijevati ispravak pogreške na etiketi predmetnog proizvoda prije njegova doniranja.

6.2.2.   Jezični zahtjevi

Uredbom (EU) br. 1169/2011 zahtijeva se da obvezne informacije o hrani moraju biti napisane na jeziku koji potrošači države članice u kojoj se hrana stavlja na tržište mogu lako razumjeti (56). Osim toga, države članice u kojima se proizvod stavlja na tržište mogu zahtijevati upotrebu određenog jezika (57).

U praksi bi to bili službeni jezici zemlje u kojoj se hranu stavlja na tržište. Međutim, postoji mogućnost navođenja obveznih informacija na stranom jeziku koji potrošač lako može razumjeti. Brojni su primjeri toga kada pojmove ili izraze potrošač može lako razumjeti iako nisu na njegovu jeziku. U takvim bi slučajevima zahtjev za izmjenu etikete bio neproporcionalan.

S obzirom na to da etikete na prehrambenim proizvodima pisane na stranom jeziku mogu biti prepreka daljnjoj preraspodjeli hrane, neke su države članice u tom pogledu izradile smjernice.

6.2.3.   Zahtjevi o informacijama u vezi s prehrambenim proizvodima u nepretpakiranom obliku

Važno je da potrošači prime potrebne informacije o hrani koju konzumiraju i kada ona nije u pretpakiranom obliku te kada objekt za pripremu i dostavu gotove hrane ili (socijalni) restoran prerađuju, pripremaju i kuhaju hranu u svrhu prehrane. Kako je prikazano u odjeljku 6.1., u takvim su slučajevima potrebne informacije o hrani ograničene na one koje se odnose na prisutnost alergena i sve ostale dodatne informacije koje se traže u skladu s nacionalnim pravilima.

U članku 44. Uredbe (EU) br. 1169/2011 navodi se i da države članice mogu donijeti nacionalne mjere o načinu kojim se stavljaju na raspolaganje informacije o alergenima (i moguće druge obvezne informacije) i, prema potrebi, o obliku njihova navođenja ili prezentiranja.

Slijedom toga, države članice imaju mogućnost navesti sva potrebna pravila kojima se osigurava da informacije o alergenima u hrani na primjeren i učinkovit način budu dostupne organizacijama za preraspodjelu i dobrotvornim organizacijama te, u konačnici, potrošačima. Većina država članica već je donijela takve mjere.

6.3.   Označivanje datuma

6.3.1.   Pravni kontekst

Cilj je označivanja datuma na prehrambenoj etiketi pomoći potrošačima u sigurnoj i optimalnoj upotrebi prehrambenih proizvoda. Oznakom datuma naznačuje se mogući rok skladištenja hrane u određenim uvjetima skladištenja. Ključni je element u zakonodavstvu EU-a o označivanju datuma Uredba (EU) br. 1169/2011 o informiranju potrošača o hrani.

Postoje dvije vrste oznaka datuma:

datum „najbolje upotrijebiti do” koji je prikladan za većinu prehrambenih proizvoda i njime se naznačuje datum do kojeg je moguće opravdano očekivati da će hrana zadržati svoje optimalno stanje ako je ispravno skladištena. Odnosi se na kvalitetu hrane. Neki su prehrambeni proizvodi izuzeti iz zahtjeva za navođenje datuma „najbolje upotrijebiti do”, na primjer svježe meso, povrće, vina, sol, šećer, ocat, žvakaće gume,

datum „upotrijebiti do” koji treba navesti za prehrambene proizvode koji su s mikrobiološkog stajališta brzo kvarljivi i stoga je vjerojatno da će nakon kraćega razdoblja činiti izravnu opasnost za zdravlje ljudi. Datum „upotrijebiti do” odnosi se na sigurnost; nakon isteka datuma „upotrijebiti do” hrana se ne može staviti na tržište jer se smatra nesigurnom.

Oblik koji treba upotrijebiti pri navođenju prethodno spomenutih oznaka datuma uređuje se Prilogom X. Uredbi (EU) br. 1169/2011.

U suradnji s državama članicama EU-a Europska komisija pripremila je letak (58) u kojemu se navode dodatne informacije o značenju tih dvaju datuma te prijevodi pojmova na svaki od nacionalnih jezika. Komisija je ujedno objavila informativnu grafiku za pomoć u pojašnjenju značenja tih koncepata te nedavnih saznanja o načinu na koji potrošači shvaćaju te pojmove (59). Država članica i organizacije dionika mogu voditi informativne kampanje i razvijati alate u vezi s označivanjem datuma kako bi subjektima u poslovanju s hranom dale smjernice, a potrošačima savjet u pogledu njihova postupanja s hranom (60).

6.3.2.   Učinci na preraspodjelu viška hrane

Proizvođači hrane imaju odgovornost za odabir datuma „upotrijebiti do” i „najbolje upotrijebiti do”. Uz iznimku konzumnih jaja, zakonodavstvom EU-a ne propisuje se način odabira oznaka datuma (tj. treba li odabrati „upotrijebiti do” ili „najbolje upotrijebiti do” ili rok upotrebe). I dok se uzimanjem hrane nakon datuma „upotrijebiti do” mogu javiti pitanja o sigurnosti hrane, prehrambeni proizvodi nakon isteka datuma „najbolje upotrijebiti do” i dalje su sigurni za prehranu ako su poštovani uvjeti skladištenja, a ambalaža nije oštećena. Kada je riječ o datumima „najbolje upotrijebiti do”, proizvođači jamče za kvalitetu prehrambenih proizvoda (npr. hrskavost, boju, okus…) i usklađenost sa svim tvrdnjama na etiketi (npr. nutritivnim tvrdnjama o razini vitamina C u namirnicama) sve do isteka datuma „najbolje upotrijebiti do”.

Što se tiče doniranja prehrambenih proizvoda označenih datumom „upotrijebiti do”, donatori hrane trebali bi osigurati dovoljan rok upotrebe nakon isporuke takvih proizvoda bankama hrane i ostalim dobrotvornim organizacijama kako bi se oni sigurno mogli distribuirati, a krajnji potrošač ih mogao konzumirati prije isteka navedenog datuma „upotrijebiti do”. Neke države članice utvrdile su posebna pravila u pogledu minimalnog roka upotrebe koji treba postojati kada se prehrambeni proizvodi nude za donaciju (61).

Pravilima EU-a dopušteno je stavljanje prehrambenih proizvoda na tržište nakon njihova datuma minimalne trajnosti (tj. „najbolje upotrijebiti do” datuma) pod uvjetom da su predmetni prehrambeni proizvodi i dalje sigurni, a njihovo prezentiranje nije obmanjujuće. U svakoj fazi lanca opskrbe hranom dopušteno je staviti na tržište hranu čiji je datum minimalne trajnosti istekao. Subjekt u poslovanju s hranom ima odgovornost (npr. trgovac na malo) osigurati daljnju sigurnost hrane namijenjene prehrani ljudi i odgovarajuću obaviještenost potrošača o tome da je predmetnom proizvodu istekao datum „najbolje upotrijebiti do” (na primjer takve je proizvode moguće zasebno staviti na tržište uz oznaku isteka datuma minimalne trajnosti).

Određene države članice ograničavaju ili čak zabranjuju stavljanje na tržište prehrambenih proizvoda nakon datuma „najbolje upotrijebiti do” zbog čega dolazi do rasipanja hrane koje bi se moglo izbjeći (62). Do takvih postupaka, kojima se ograničava ponovna upotreba i preraspodjela hrane, može doći ako nije jasno koliko je dugo nakon datuma „najbolje upotrijebiti do” neki prehrambeni proizvod moguće ponuditi potrošačima te ako nije jasno da je nužno poštovati ulogu subjekata u poslovanju s hranom koji su odgovorni za odabir načina označivanja. Neki subjekti u poslovanju s hranom mogu imati vlastite unutarnje standarde o razdoblju u kojemu se proizvod nakon isteka datuma „najbolje upotrijebiti do” može preraspodijeliti za prehranu ljudi, vodeći pritom računa o, na primjer, njegovim specifikacijama u pogledu kvalitete.

Kako bi se olakšala preraspodjela hrane nakon datuma „najbolje upotrijebiti do”, neka nacionalna tijela u državama članicama dala su akterima dodatne smjernice o namirnicama koje banke hrane i ostale dobrotvorne ustanove mogu iskoristiti/distribuirati nakon isteka tog datuma te su navele okvirne rokove za svaku predmetnu kategoriju hrane (63). Međutim, javna tijela naglašavaju da su takve smjernice samo okvirne, a moguća distribucija prehrambenih proizvoda nakon datuma „najbolje upotrijebiti do” mora se procijeniti za svaki slučaj posebno. Postoji li razlog za vjerovati da hrana više nije prikladna za prehranu ljudi, ne bi je trebalo dalje distribuirati. U svakom je trenutku potrebno osigurati ispravne uvjete skladištenja i cjelovitost ambalaže.

6.3.3.   Jaja: pravila o označivanju datuma i postupci preraspodjele

U skladu s pravilima EU-a o stavljanju na tržište, jaja koja se na tržište stavljaju pod klasom „A” (tj. konzumna jaja) obvezno treba označiti datumom „najbolje upotrijebiti do”, a taj je datum 28 dana nakon što je kokoš snijela jaja (64). Pravilima EU-a o higijeni hrane (65) dodatno se navodi da se jaja moraju isporučiti potrošaču u najduljem roku od 21 dan od dana nošenja. Dakle, to znači da, iako jaja nakon proteka 21 dana više nije moguće prodati u trgovini na malo, potrošači koji do tog datuma kupe jaja još će tjedan dana moći biti sigurni u kvalitetu i svježinu kupljenih jaja.

Kako bi spriječili rasipanje hrane, trgovci na malo smiju prodati jaja nakon isteka 21 dana industriji za preradu jaja (66) radi proizvodnje proizvoda od jaja i/ili obrade jaja (dovoljno dugom termičkom obradom) kako bi se omogućilo njihovo daljnje iskorištavanje. Vodeći se istom logikom, nakon proteka razdoblja od 21 dan jaja se isto tako mogu ponuditi za preraspodjelu ako subjekt u poslovanju s hranom koji prima ta jaja (npr. dobrotvorna organizacija) obrađuje jaja (termičkom obradom dovoljno dugom za osiguravanje njihove sigurnosti) prije no što ih ponudi potrošačima.

7.   FISKALNA PRAVILA

Porez na dodanu vrijednost može utjecati na prijenos viška hrane od donatora prema bankama hrane i ostalim dobrotvornim organizacijama.

Ostalim fiskalnim instrumentima (kao što su porezni odbitci i porezne olakšice za poduzeća) moguće je pružiti gospodarske poticaje za doniranje hrane te, na taj način, poduprijeti preraspodjelu viška jestive hrane i sprječavanje rasipanja hrane.

7.1.   Poreza na dodanu vrijednost (PDV)

Porez na dodanu vrijednost (PDV) na razini EU-a uređuje se Direktivom o PDV-u (67) koja se mora prenijeti u nacionalno zakonodavstvo. Zakonodavstvo o PDV-u, kako se ono primjenjuje u državama članicama EU-a, ponekad može imati utjecaja na doniranje hrane jer se na njega gleda kao na prepreku prijenosu viška hrane između donatora, banaka hrane i ostalih dobrotvornih organizacija (68). Kada prilagođavaju pravila koja se primjenjuju na robu danu besplatno (na temelju članaka 16. i 74. Direktive o PDV-u), države članice mogu olakšati doniranje viška hrane u dobrotvorne svrhe.

Odbor EU-a za PDV sporazumio se 7. prosinca 2012. o smjernicama (69) radi osiguravanja jedinstvene primjene Direktive o PDV-u u svim državama članicama EU-a. U tim se smjernicama posebno daju upute u vezi s primjenom članaka 16. i 74. s obzirom na doniranje hrane:

„Odbor za PDV jednoglasno prihvaća da se doniranje namirnica siromašnima, koje oporeziva osoba daje besplatno, smatra isporukom robe uz naknadu u skladu s prvim stavkom članka 16. Direktive o PDV-u, osim ako se tim doniranjem ispunjavaju uvjeti koje se utvrdile države članice i prema kojima se ono smatra darom male vrijednosti u smislu drugog stavka članka 16. Direktive o PDV-u.

Odbor za PDV ujedno jednoglasno prihvaća da je, u slučajevima kada se takvo doniranje mora smatrati isporukom robe uz naknadu, oporezivi iznos kupovna cijena donirane robe (ili slične robe ili, u odsustvu kupovne cijene, cijena troška robe), prilagođena stanju te robe u vrijeme kad se odvija doniranje, kako je predviđeno člankom 74. Direktive o PDV-u.”

Primjene pravila o PDV-u na preraspodjelu hrane u državama članicama EU-a

U određenim državama članicama plaća se malo ili gotovo ništa PDV-a kada se bankama hrane donira hrana jer nacionalna tijela u skladu s člankom 74. Direktive o PDV-u koja je prenesena u nacionalno zakonodavstvo smatraju da je vrijednost donirane hrane za koju se bliži datum „najbolje upotrijebiti do/upotrijebiti do” mala ili nula. Suprotne tome, ostale države članice smatraju da je cijena proizvoda spremnog za doniranje ista kao i njegova cijena u trenutku kupnje uobičajenim trgovačkim transakcijama. Prema tome se PDV također izračunava na temelju trgovačke cijene uz negativne posljedice za doniranje hrane (70).

Na temelju nalaza Usporedne studije Europskog gospodarskog i socijalnog odbora o zakonodavstvu i praksi u području doniranja hrane vidljivo je da većina obuhvaćenih država članica (71) ne određuje obvezu plaćanja PDV-a kada se hrana donira bankama hrane, ako su ispunjeni određeni uvjeti. Prema studiji Europskog gospodarskog i socijalnog odbora te dodatnim informacijama koje su Komisiji dali stručnjaci iz država članica, Belgija, Danska, Grčka, Hrvatska, Italija, Nizozemska, Njemačka, Poljska i Portugal države su koje su uvele određene odredbe u svoje nacionalno zakonodavstvo o porezima kako bi riješile pitanje PDV-a u vezi s doniranjem hrane. Većina takvih prehrambenih proizvoda u UK-u ne oporezuje se uopće, no postoje iznimke na koje se primjenjuje standardna stopa (tj. 20 % PDV-a) kao što su slastičarska roba, čokoladni keksi, čips itd. U praksi se većina prehrambenih proizvoda doniranih dobrotvornim ustanovama u UK-u neće oporezivati, što znači da te proizvode poduzeće može donirati bez obračuna poreza. Španjolska i Švedska nemaju neke određene odredbe o PDV-u u vezi s doniranjem hrane.

Dodatno pojašnjenje zakonodavstva EU-a

U odgovoru na pitanje Europskog parlamenta (72) Komisija je izrazila svoje stajalište da se zbog poreznih prepreka ne bi trebalo spriječiti doniranje hrane bankama hrane i ostalim dobrotvornim organizacijama. Komisija, u skladu sa smjernicama Odbora EU-a o PDV-u, preporučuje da se pri određivanju PDV-a u vezi s doniranjem hrane vrijednost te robe uskladi ovisno o okolnostima i stanju robe u vrijeme doniranja. Kada se roba donira blizu datuma „najbolje upotrijebiti do” ili „upotrijebiti do”, ili kad roba nije za prodaju, ali je sigurna za konzumaciju, te bi okolnosti države članice trebale uzeti u obzir pri određivanju PDV-a koji se mora platiti, a čiji iznos u slučajevima kada hrana nema stvarnu vrijednost može čak biti nula (73).

7.2.   Fiskalni poticaji

Neke države članice nastoje poticati doniranje hrane omogućavanjem poreznih odbitaka. Druge države članice omogućavaju porezne olakšice kao podršku programima preraspodjele.

Iz primjene poreznih poticaja za poduzeća, koji postoje u nekoliko država članica (npr. u Francuskoj, Španjolskoj i Portugalu), vidljiva je njihova učinkovitost u poticanju industrije da donira višak hrane. U Francuskoj poduzeća mogu ostvariti porezne olakšice od 60 % (74) neto knjigovodstvene vrijednosti donirane hrane dok je u Španjolskoj taj postotak 35 %, što znači da donatori hrane taj postotak vrijednosti donirane hrane mogu odbiti od poreza na dobit za svoja poduzeća. Iz usporedne studije koju je izradio Europski gospodarski i socijalni odbor vidljivo je da se u većini ostalih država članica obuhvaćenih istraživanjem doniranje hrane može smatrati poreznim rashodom koji je moguće odbiti i koji može smanjiti oporezivi prihod (u okviru određenih ograničenja i pragova ovisno o državama članicama). Europski gospodarski i socijalni odbor navodi da u Portugalu postoji veći porezni odbitak, što znači da donatori mogu odbiti do 140 % vrijednosti hrane u vrijeme doniranja ako će se ta hrana upotrijebiti u socijalne svrhe (kao što je opskrba banaka hrane) i ako je njezin udjel u ukupnom prometu donatora ograničen na 8/1 000.

8.   OSTALI PROGRAMI EU-A

8.1.   Fond europske pomoći za najpotrebitije i doniranje hrane

Posebni je cilj Fonda europske pomoći za najpotrebitije pridonositi uklanjanju najgorih oblika siromaštava u EU-u pružanjem nefinancijske pomoći osobama u nepovoljnom položaju koje se nalaze u EU-u. Pomoć tog Fonda može biti u obliku podrške u hrani, osnovne materijalne pomoći (odjeća, obuća, higijenski proizvodi, itd.) ili mjera za promicanje socijalne uključenosti najpotrebitijih osoba.

Fond u svakoj državi članici djeluje uz pomoć partnerskih organizacija – javnih tijela ili neprofitnih organizacija – zaduženih za distribuciju pomoći ili poduzimanje aktivnosti radi postizanja socijalne uključenosti.

Hrana koju distribuiraju partnerske organizacije može se kupiti sredstvima Fonda, no može ju se i donirati. Operativnim programom Fonda moguće je predvidjeti financiranje doniranja hrane pri čemu se hrana donira partnerskim organizacijama i besplatno distribuira najpotrebitijim osobama. Sredstvima Fonda mogu se pokriti troškovi partnerskih organizacija nastali u vezi s prikupljanjem donirane hrane od donatora, njezinim prijevozom, skladištenjem i distribucijom najpotrebitijim osobama. Na taj način Fond može pridonijeti smanjenju rasipanja hrane. Fond može ujedno podupirati aktivnosti u cilju podizanja svijesti o partnerskim organizacijama među donatorima.

U okviru odgovarajućeg operativnog programa Fonda treba predvidjeti mogućnost financiranja doniranja hrane. Uredbom (EU) br. 223/2014 Europskog parlamenta i Vijeća (75) utvrđuje se da partnerske organizacije dobivaju povrat sredstava na temelju stvarno nastalih i plaćenih troškova (76). Međutim, u okviru prijedloga za reviziju Financijske uredbe koji je iznesen 14. rujna 2016. (COM(2016)605 final), Komisija je predložila nekoliko izmjena Uredbe (EU) br. 223/2014. Ako se usvoji, jednom od tih izmjena omogućit će se državama članicama da iskoriste i pojednostavnjene opcije troškova pri financiranju doniranja hrane. Posljedica toga bit će mogućnost da države članice definiraju paušalne stope, paušalne iznose ili jedinične troškove i upotrijebe ih kao osnovu za plaćanja partnerskim organizacijama koje prikupljaju i distribuiraju doniranu hranu.

Komisija je uspostavila Mrežu Fonda europske pomoći za najpotrebitije radi razmjene iskustava i dobre prakse među dionicima tog Fonda. To je forum u okviru kojeg partnerske organizacije mogu razmjenjivati svoja iskustva u području donirane hrane: http://ec.europa.eu/feadnetwork.

8.2.   Zajednička organizacija tržišta poljoprivrednih proizvoda

Programom tržišnog upravljanja u EU-u (element „zajedničke organizacije tržišta poljoprivrednih proizvoda”) aktivno se podržava sektor voća i povrća čija su četiri veća cilja: da sektor bude konkurentniji i tržišno usmjeren; da bude manje krizom izazvanih promjena u prihodima proizvođača; da se u EU-u konzumira više voća i povrća; i da se više upotrebljavaju ekološki prihvatljive uzgojne i proizvodne tehnike.

Kako bi se ostvarila korist od sustava upravljanja voćem i povrćem, uzgajivače se potiče da pristupe organizacijama proizvođača koje primaju potporu za provedbu operativnih programa na temelju nacionalne strategije.

Mjerama sprječavanja krize i upravljanja kriznim situacijama u sklopu Zajedničke organizacije tržišta poljoprivrednih proizvoda organizacijama proizvođača nudi se mogućnost povlačenja voća i povrća s tržišta. S obzirom na to da proizvodnja voća i povrća ovisi o važnim oscilacijama, a proizvodi su sezonski i vrlo kvarljivi, programima povlačenja olakšava se upravljanje tržišnim viškovima koji mogu nastati. U okviru proračuna Unije u potpunosti se osigurava financijska potpora ako su voće i povrće koji su povučeni s tržišta namijenjeni besplatnoj distribuciji posredstvom dobrotvornih ustanova (u okviru ograničenja od 5 % količine proizvoda koje je svaka organizacija proizvođača stavila na tržište). Međutim, države članice, na zahtjev, mogu dobrotvornim organizacijama i institucijama koje primaju takve proizvode odobriti traženje doprinosa od krajnjih primatelja.

U zakonodavstvu EU-a prednost nad ostalim namjenama ima besplatna distribucija (povlačenja u dobrotvorne svrhe) tako što se odobrava veća financijska potpora. Kada se voće i povrće povlači za druge namjene (tj. upotrebe u neprehrambene svrhe kao što su kompostiranje, gnojiva, pretvaranje u energiju itd.) financijska pomoć Unije ograničava se na 50 % (ili u nekim uvjetima na 60 %) stvarnih rashoda. Prema tome, ta su povlačenja voća i povrća oblik organiziranog doniranja krajnjim primateljima.

Besplatna distribucija voća i povrća koje je povučeno s tržišta odnosi se na sljedeće korisnike: dobrotvorne organizacije i zaklade koje su države članice odobrile; kaznene institucije; škole; dječje kampove; bolnice i domove umirovljenika koje odrede države članice.

Ti korisnici poduzimaju sve potrebne korake kako bi osigurali da su tako distribuirane količine dodatak količinama koje takve ustanove inače kupuju te da one imaju dovoljno kapaciteta za skladištenje primljenih proizvoda.

Pravilima zajedničke organizacije tržišta ujedno se omogućuje prerada voća i povrća koje je s tržišta povučeno radi besplatne distribucije. U takvim je slučajevima korisnicima besplatne distribucije moguće dopustiti da prerađivačima voća i povrća plate u naravi ako su na razini države članice uspostavljena odgovarajuća pravila kojima se osigurava da su prerađeni proizvodi namijenjeni krajnjim primateljima.

Ujedno je predviđeno posebno označivanje u svrhu promidžbe izvora financiranja i upotrebe sredstava EU-a. Jasno je da Unija, omogućavanjem većeg postotka doprinosa, u slučaju dodjela sredstava za povlačenja s tržišta, prednost daje tome da se povučeni proizvodi podijele potrebitima posredstvom dobrotvornih ustanova te ostalih institucija koje odobre države članice.

8.3.   Zajednička organizacija tržišta proizvoda ribarstva i akvakulture

Jedan od glavnih ciljeva zajedničke organizacije tržišta proizvoda ribarstva i akvakulture pridonijeti je održivom iskorištavanju živih morskih bioloških resursa. Organizacije proizvođača glavni su akteri zaduženi za ostvarivanje tog cilja.

Dva cilja koja se međusobno nadopunjuju u tom su kontekstu izbjegavanje i smanjenje, koliko god je to moguće, neželjenog ulova te, ako ga nije moguće izbjeći, iskorištavanje takvog ulova. Kako bi se postigli ciljevi očuvanja u okviru Zajedničke ribarstvene politike te radi poticanja selektivnih ribolovnih postupaka, na određene se vrste primjenjuju minimalne referentne veličine očuvanja. Posljedica toga je da takve vrste, ulove koji su ispod minimalne referentne veličine očuvanja nije moguće upotrijebiti za prehranu ljudi. Međutim, takve je ulove moguće upotrijebiti u druge svrhe pod uvjetom da se time ne stvara tržište ribe ispod referentne veličine.

Druga je važna aktivnost organizacija proizvođača prilagodba proizvodnje tržišnim zahtjevima. Planiranjem ribolovnih aktivnosti u skladu s potražnjom na tržištu, kako bi uvijek postojalo prodajno mjesto za iskrcanu ribu, organizacije proizvođača mogu osigurati najbolje moguće prihode za ribare uz istodobno ograničavanje stvaranja otpada od hrane.

Od reforme 2014., u okviru zajedničke organizacije tržišta prestala se primjenjivati većina kompenzacijskih mjera za povlačenja s tržišta. Međutim, kako bi se osiguralo postupno uvođenje novog sustava, predstavljena je privremena mjera (77) kojom se do kraja 2018. organizacijama proizvođača u sektoru ribarstva omogućuje povlačenje proizvoda s tržišta kada je tržišna cijena preniska. Ta se financijska potpora daje u određenim uvjetima kojima se traži da se, na primjer, proizvodi vrate na tržište za prehranu ljudi (bilo u zamjenu za novce ili besplatno).

Premda se zajedničkom organizacijom tržišta ne posebno promiče doniranje proizvoda ribarstva i akvakulture, ta mogućnost nije isključena. Nuđenje proizvoda ribarstva za prehranu ljudi ograničeno je samo na one proizvode koji u trenutku njihove prve ponude za prodaju ili prve prodaje ispunjavaju uvjete minimalne referentne veličine očuvanja i zajedničkih tržišnih standarda. Takvo se ograničenje ne primjenjuje na proizvode akvakulture.

Izvori

 

(BE) „Circulaire relative aux dispositions applicables aux banques alimentaires et associations caritatives”, Agence Fédérale pour la Sécurité de la Chaîne alimentaire, Federalna agencija za sigurnost prehrambenog lanca, 8. veljače 2017.

http://www.favv-afsca.be/denreesalimentaires/circulaires/_documents/2017-02-08_Circ-ob_Banquesalimentaires_FR_V3_clean.pdf

 

„Usporedna studija o zakonodavstvu država članica EU-a i praksi u području doniranja hrane”. Europski gospodarski i socijalni odbor, lipanj 2014.

http://www.eesc.europa.eu/resources/docs/comparative-study-on-eu-member-states-legislation-and-practices-on-food-donation_finalreport_010714.pdf

 

„Izračun troška rasipanja hrane: sprječavanje rasipanja hrane u EU-u. Deseto izvješće sa zasjedanja 2013.–2014.” Odbora za Europsku uniju, Gornji dom parlamenta, UK.

http://www.parliament.uk/documents/lords-committees/eu-sub-com-d/food-waste-prevention/154.pdf

 

„Smjernice europskog ugostiteljskog sektora za smanjenje rasipanja hrane i preporuke o upravljanju doniranjem hrane”. HOTREC Hospitality Europe, 2017.

 

„Svaki je obrok bitan – smjernice za doniranje hrane”. FoodDrinkEurope/EuroCommerce/Europski savez banaka hrane – uz potporu Stalnog odbora za biljke, životinje, hranu i životinjsku hranu, 2016.

http://www.fooddrinkeurope.eu/uploads/publications_documents/6194_FoodDrink_Europe_Every_Meal_Matters_screen.pdf

 

(FI) „Namirnice donirane za pomoć u hrani”, odjel kontrole organizacije EVIRA, 21. svibnja 2013.

http://www.diva-portal.org/smash/get/diva2:902211/ATTACHMENT02.pdf

 

„Preraspodjela hrane u nordijskoj regiji, iskustva i rezultati pilot-studije” (TemaNord, 2014.)

http://norden.diva-portal.org/smash/get/diva2:784307/FULLTEXT01.pdf

 

„Preraspodjela hrane u nordijskoj regiji: faza II.: utvrđivanje primjera najbolje prakse u području unaprijeđene preraspodjele hrane” (TemaNord, 2016.)

http://www.diva-portal.org/smash/record.jsf?pid=diva2%3A902211&dswid=-1064

 

(FR) „Entreprises du secteur alimentaire: Guide pratique et réglementaire pour donner aux associations d’aide alimentaire”, DRAAF Rhône-Alpes.

http://draaf.auvergne-rhone-alpes.agriculture.gouv.fr/IMG/pdf/Guide_dons_alimentaires_-_20-septembre-1_cle0124ef.pdf

 

(FR) „Upute za dobru higijensku praksu u području distribucije prehrambenih proizvoda koju provode dobrotvorne organizacije”, Francuski savez banaka hrane, 2011.

 

(FR) Zakon br. 2016-138 od 11. veljače 2016. o borbi protiv rasipanja hrane, JORF br. 0036 od 12. veljače 2016.

https://www.legifrance.gouv.fr/affichTexte.do?cidTexte=JORFTEXT000032036289&dateTexte=&categorieLien=id

 

(FR) Primjer uzajamnog sporazuma o doniranju hrane između maloprodajnog poduzeća i udruženja za pomoć u hrani ovlaštenog primjenom članka L. 230-6 iz zakonika u području poljoprivrede i pomorskog ribarstva (Convention de dons de denrées alimentaires entre un commerce de détail alimentaire et une association d’aide alimentaire habilitée en application de l’article L. 230-6 du code rural et de la pêche maritime) (vidjeti: http://agriculture.gouv.fr/don-alimentaire-un-modele-de-convention-entre-distributeurs-et-associations)

 

„Revizija zakonodavstva i politika EU-a i prikaz učinaka na rasipanje hrane”, FUSIONS, lipanj 2015.

https://www.eu-fusions.org/index.php/publications/267-analysing-food-waste-policies-across-the-eu-28

 

„Smjernice za preraspodjelu viška hrane iz ugostiteljskog sektora”, FUSIONS, rujan 2015.

http://www.eu-fusions.org/phocadownload/feasibility-studies/Hospitality/Hospitalty%20Food%20Surplus%20Redistribution%20Guideline.pdf

 

(IT) Zakon br. 166. od 19. kolovoza 2016.„Mjere za doniranje i distribuciju prehrambenih i farmaceutskih proizvoda radi postizanja socijalne solidarnosti i ograničavanja stvaranja otpada” („Dispozioni concernenti la donazione e la distribuzione di prodotti alimentare e farmaceutici a fini di solidarietà sociale e per la limitazione degli sprechi”). Gazzetta Ufficiale della Republica Italiana, br. 202., 30. kolovoza 2016.

http://www.gazzettaufficiale.it/eli/gu/2016/08/30/202/sg/pdf

 

(IT) Priručnik s primjerima dobre prakse namijenjen dobrotvornim organizacijama, Caritas Italiana, the Fondazione Banco Alimentare O.N.L.U.S., 2016.

 

(NL) Priručnik za sigurnost hrane, Udruženje nizozemskih banaka hrane, 2016.

 

(PT) Postupci koje treba usvojiti u pogledu restorana/usluga pripreme i dostave gotove hrane/događanja; Postupci koji se odnose na hranu koju doniraju velika poduzeća; Često postavljana pitanja – nevladina organizacija DariAcordar s ASAE-om (Agencija za sigurnost hrane i gospodarsku sigurnost) i DGAV-om (Nacionalno tijelo za zdravlje životinja)

 

Vidjeti i dodatne nacionalne/sektorske smjernice za doniranje hrane koje su objavljene na web-mjestu:

http://ec.europa.eu/food/safety/food_waste/library/index_en.htm


(1)  Eurostat, 2017.

(2)  „Procjene razina rasipanja hrane u Europi”, FUSIONS (ožujak 2016.).

(3)  FAO (Organizacija Ujedinjenih naroda za hranu i poljoprivredu). 2011. „Globalni gubitak i rasipanje hrane – opseg, uzroci i sprječavanje”. Rim: UN FAO.

(4)  M. Kummu, H. de Moel, M. Porkka, S. Siebert, O. Varis i P.J. Ward. 2012. „Izgubljena hrana, bačeni resursi: Globalni gubitci iz lanca opskrbe hranom i njihovi učinci na upotrebu slatke vode, obradivih zemljišta i gnojiva”. Časopis Science of the Total Environment, broj 438.: 477 – 489.

(5)  FAO. 2013. „Otisak otpada od hrane i klimatske promjene”. Rim: UN FAO.

(6)  FAO. 2015. „Otisak otpada od hrane i klimatske promjene”. Rim: UN FAO.

(7)  Europski savez banaka hrane (FEBA): http://www.eurofoodbank.eu/. Osim toga, Tafel (njemačke banke hrane koje nisu članice FEBA-e) distribuira nekih 220 000 T hrane godišnje za otprilike 1,5 milijuna ljudi.

(8)  Zabilježeno u, na primjer, sljedećim dokumentima: „Usporedna studija o zakonodavstvu država članica EU-a i praksi u području doniranja hrane” (EGSO, 2014.); „Izračun troška rasipanja hrane: sprječavanje rasipanja hrane u EU-u” (Gornji dom parlamenta Ujedinjene Kraljevine, 2013. – 2014.); „Revizija zakonodavstva i politika EU-a i prikaz učinaka na rasipanje hrane” (FUSIONS, 2015.; „Preraspodjela hrane u nordijskoj regiji” (Nordijsko vijeće ministara, TemaNord, 2014. – 2016.); te na sastancima Komisije s nacionalnim nadležnim tijelima i dionicima i u okviru pojedinačnih doprinosa tih nadležnih tijela i dionika, što uključuje članove Platforme EU-a o gubitku i rasipanju hrane koja je uspostavljena 2016. u sklopu Akcijskog plana za kružno gospodarstvo (vidjeti http://ec.europa.eu/food/safety/food_waste/eu_actions/index_en.htm).

(9)  Komunikacija Komisije Europskom parlamentu, Vijeću, Europskom gospodarskom i socijalnom odboru i Odboru regija „Zatvaranje kruga — akcijski plan EU-a za kružno gospodarstvo” (COM(2015) 614 final).

(10)  „Preraspodjela hrane u nordijskoj regiji, faza II.: utvrđivanje primjera najbolje prakse u području unaprijeđene preraspodjele hrane” (Nordijsko vijeće ministara, TemaNord, 2016.).

(11)  Na primjer, „Svaki je obrok bitan – smjernice za doniranje hrane” koje su sastavili FoodDrinkEurope/EuroCommerce/Europski savez banaka hrane – uz potporu Stalnog odbora Europske komisije za biljke, životinje, hranu i životinjsku hranu.

(12)  https://ec.europa.eu/food/safety/food_waste/eu_actions/eu-platform_en

(13)  Uredba (EZ) br. 852/2004 Europskog parlamenta i Vijeća od 29. travnja 2004. o higijeni hrane (SL L 139, 30.4.2004., str. 1.).

(14)  http://ec.europa.eu/food/safety/food_waste/library/index_en.htm

(15)  Uredba (EZ) br. 852/2004.

(16)  https://webgate.ec.europa.eu/dyna/hygienelegislation/

(17)  Organizacija za prehranu i poljoprivredu (svibanj 2015.). Sveobuhvatna definicija za „ponovnu upotrebu i preraspodjelu sigurnih i hranjivih namirnica za prehranu ljudi” (http://www.fao.org/save-food/news-and-multimedia/news/news-details/en/c/288692/)

(18)  U okviru alata za pomoć industriji da poveća preraspodjelu viška hrane i pića u Ujedinjenoj Kraljevini, Organizacija WRAP iz UK-a dala je smjernice o tome što je višak hrane prikladan za preraspodjelu. „Okvir za učinkovita partnerstva u području preraspodjele” (WRAP, 2016.).

(19)  Uredba (EZ) br. 178/2002 Europskog parlamenta i Vijeća od 28. siječnja 2002. o utvrđivanju općih načela i uvjeta zakona o hrani, osnivanju Europske agencije za sigurnost hrane te utvrđivanju postupaka u područjima sigurnosti hrane (SL L 31, 1.2.2002., str. 1.).

(20)  Takvo je razvrstavanje predloženo u smjernicama za doniranje hrane koje su izradili FoodDrinkEurope, EuroCommerce i Europski savez banaka hrane, „Svaki je obrok bitan”, lipanj 2016., str. 16.

(21)  https://ec.europa.eu/food/sites/food/files/safety/docs/biosafety_fh_legis_guidance_reg-2004-852_en.pdf

(22)  Vidjeti, na primjer: Smjernice o primjeni propisa EU-a o higijeni hrane na hranu koju dijele zajednica i dobrotvorne ustanove, Agencija UK-a za standarde u prehrambenom sektoru, ožujak 2016.

(23)  Direktiva 2000/31/EZ Europskog parlamenta i Vijeća od 8. lipnja 2000. o određenim pravnim aspektima usluga informacijskog društva na unutarnjem tržištu, posebno elektroničke trgovine (Direktiva o elektroničkoj trgovini) (SL L 178, 17.7.2000., str. 1.).

(24)  Članak 3. stavak 8. općih propisa o hrani.

(25)  Članak 3. stavak 2. općih propisa o hrani.

(26)  Članak 3. stavak 3. općih propisa o hrani.

(27)  Članak 17. stavak 1. i članak 17. stavak 2. općih propisa o hrani.

(28)  Uvodna izjava 30. općih propisa o hrani.

(29)  U članku 24. Uredbe (EU) br. 1169/2011 o informiranju potrošača navodi se da se „nakon „upotrijebiti do” datuma hrana smatra nesigurnom (SL L 304, 22.11.2011., str. 18.) u skladu s člankom 14. stavcima 2. do 5. Uredbe (EZ) br. 178/2002”.

(30)  Postupci koji se temelje na HACCP-u ili „HACCP”: postupci koji se temelje na analizi opasnosti i načelima kritičnih kontrolnih točaka (HACCP), tj. sustav samokontrola kojim se identificiraju, ocjenjuju i kontroliraju opasnosti koje su značajne za sigurnost hrane u skladu s načelima HACCP-a.

(31)  Obavijest Komisiji o provedbi sustava upravljanja sigurnošću hrane kojima su obuhvaćeni preduvjetni programi (PRP-ovi) i postupci koji se temelje na načelima HACCP-a, uključujući olakšavanje/fleksibilnost provedbe u određenim poduzećima u prehrambenom sektoru (2016/C 278/01) (SL C 278, 30.7.2016., str. 1.).

(32)  Članak 14. stavak 1. i članak 14. stavak 2. općih propisa o hrani.

(33)  Smjernice o provedbi članaka 11., 12., 14., 17., 18., 19. i 20. Uredbe (EZ) br. 178/2002 o općim propisima o hrani. Zaključci Stalnog odbora za prehrambeni lanac i zdravlje životinja. https://ec.europa.eu/food/sites/food/files/safety/docs/gfl_req_guidance_rev_8_en.pdf

(34)  Članak 18. općih propisa o hrani.

(35)  Članak 3. stavak 7. općih propisa o hrani.

(36)  Članak 2. stavak 2. točka (d) Uredbe (EU) br. 1169/2011.

(37)  Smjernice o provedbi članaka 11., 12., 14., 17., 18., 19. i 20. Uredbe (EZ) br. 178/2002 o općim propisima o hrani.

(38)  Provedbena uredba Komisije (EU) br. 931/2011 od 19. rujna 2011. o zahtjevima sljedivosti utvrđenima Uredbom (EZ) br. 178/2002 Europskog parlamenta i Vijeća za hranu životinjskog podrijetla (SL L 242, 20.9.2011., str. 2.).

(39)  Provedbena uredba Komisije (EU) br. 208/2013 od 11. ožujka 2013. o zahtjevima za sljedivošću klica i sjemena namijenjenog proizvodnji klica (SL L 68, 12.3.2013., str. 16.).

(40)  Smjernice o provedbi članaka 11., 12., 14., 17., 18., 19. i 20. Uredbe (EZ) br. 178/2002 o općim propisima o hrani.

(41)  E-2704/04

(42)  Uredba Vijeća (EZ) br. 1224/2009 od 20. studenoga 2009. o uspostavi sustava kontrole Zajednice za osiguranje sukladnosti s pravilima zajedničke ribarstvene politike, o izmjeni uredbi (EZ) br. 847/96, (EZ) br. 2371/2002, (EZ) br. 811/2004, (EZ) br. 768/2005, (EZ) br. 2115/2005, (EZ) br. 2166/2005, (EZ) br. 388/2006, (EZ) br. 509/2007, (EZ) br. 676/2007, (EZ) br. 1098/2007, (EZ) br. 1300/2008, (EZ) br. 1342/2008 i o stavljanju izvan snage uredbi (EEZ) br. 2847/93, (EZ) br. 1627/94 i (EZ) br. 1966/2006 (SL L 343, 22.12.2009., str. 1.).

(43)  Direktiva Vijeća 85/374/EEZ od 25. srpnja 1985. o usklađivanju zakona i drugih propisa država članica u vezi s odgovornošću za neispravne proizvode (SL L 210, 7.8.1985., str. 29.).

(44)  Smjernice o provedbi članaka 11., 12., 14., 17., 18., 19. i 20. Uredbe (EZ) br. 178/2002 o općim propisima o hrani.

(45)  npr. Francuska - primjer uzajamnog sporazuma o doniranju hrane između maloprodajnog poduzeća i udruženja za pomoć u hrani ovlaštenog primjenom članka L. 230-6 iz zakonika u području poljoprivrede i pomorskog ribarstva (Convention de dons de denrées alimentaires entre un commerce de détail alimentaire et une association d’aide alimentaire habilitée en application de l’article L. 230-6 du code rural et de la pêche maritime) (vidjeti: http://agriculture.gouv.fr/don-alimentaire-un-modele-de-convention-entre-distributeurs-et-associations)

(46)  http://ec.europa.eu/food/food/biosafety/hygienelegislation/com_.rules_en.htm

(47)  Uredba (EZ) br. 853/2004 Europskog parlamenta i Vijeća od 29. travnja 2004. o utvrđivanju određenih higijenskih pravila za hranu životinjskog podrijetla (SL L 139, 30.4.2004., str. 55.).

(48)  SL C 278, 30.7.2016., str. 1.

(49)  Članak 2. točka (a) Odluke Komisije 2007/275/EZ od 17. travnja 2007. o popisu životinja i proizvoda koji podliježu kontroli na graničnim inspekcijskim postajama na temelju direktiva Vijeća 91/496/EEZ i 97/78/EZ (SL L 116, 4.5.2007., str. 9.).

(50)  Postupak obavješćivanja na temelju Direktive (EU) 2015/1535 Europskog parlamenta i Vijeća od 9. rujna 2015. o utvrđivanju postupka pružanja informacija u području tehničkih propisa i pravila o uslugama informacijskog društva (SL L 241, 17.9.2015., str. 1.).

(51)  Vidjeti „Smjernice za doniranje hrane” na web-mjestu: http://ec.europa.eu/food/safety/food_waste/library_en

(52)  Meso namijenjeno zamrzavanju mora se zamrznuti bez nepotrebnog odgađanja nakon proizvodnje (Uredba (EZ) br. 853/2004). Time se, zbog higijenskih razloga i pitanja kvalitete, isključuje mogućnost zamrzavanja takvih proizvoda na kraju njihova roka upotrebe.

(53)  Uredba (EU) br. 1169/2011 Europskog parlamenta i Vijeća od 25. listopada 2011. o informiranju potrošača o hrani, izmjeni uredbi (EZ) br. 1924/2006 i (EZ) br. 1925/2006 Europskog parlamenta i Vijeća te o stavljanju izvan snage Direktive Komisije 87/250/EEZ, Direktive Vijeća 90/496/EEZ, Direktive Komisije 1999/10/EZ, Direktive 2000/13/EZ Europskog parlamenta i Vijeća, direktiva Komisije 2002/67/EZ i 2008/5/EZ i Uredbe Komisije (EZ) br. 608/2004 (SL L 304, 22.11.2011., str. 18.).

(54)  Uredba (EU) br. 1379/2013 Europskog parlamenta i Vijeća od 11. prosinca 2013. o zajedničkom uređenju tržišta proizvodima ribarstva i akvakulture, izmjeni uredbi Vijeća (EZ) br. 1184/2006 i (EZ) br. 1224/2009 i stavljanju izvan snage Uredbe Vijeća (EZ) br. 104/2000 (SL L 354, 28.12.2013., str. 1.).

(55)  Kombinirana nomenklatura (https://ec.europa.eu/taxation_customs/business/calculation-customs-duties/what-is-common-customs-tariff/combined-nomenclature_en).

(56)  Njezin članak 15. Taj zahtjev nije nov; prvi je put iznesen u članku 14. Direktiva Vijeća 79/112/EEZ od 18. prosinca 1978. o usklađivanju zakonodavstava država članica koja se odnose na označivanje, prezentiranje i oglašavanje hrane (SL L 33, 8.2.1979., str. 1.) o označivanju hrane.

(57)  Članak 15. stavak 2. Uredbe (EU) br. 1169/2011.

(58)  https://ec.europa.eu/food/sites/food/files/safety/docs/fw_lib_best_before_hr.pdf

(59)  http://ec.europa.eu/food/safety/docs/fw_eu_actions_date_marking_infographic_en.pdf

(60)  Danska: „shema odlučivanja” u vezi s označivanjem datuma http://ec.europa.eu/food/sites/food/files/safety/docs/fw_lib_da_mind-the-date_decision-tree.pdf

(61)  Na primjer, u Francuskoj se u predlošku sporazuma između industrije i dobrotvornih organizacija (definiran u okviru Zakona br. 2016-138 od 11. veljače 2016.) o utvrđivanju načina doniranja hrane zahtijeva da proizvođači hrane i trgovci na malo dostave prehrambene proizvode označene datumom „upotrijebiti do” koji traju još najmanje 48 sati nakon njihove isporuke bankama hrane i ostalim dobrotvornim ustanovama.

(62)  Usporedna studija o zakonodavstvu država članica EU-a i praksi u području doniranja hrane, Europski gospodarski i socijalni odbor, 2014.

(63)  Vidjeti, na primjer: dokument Belgijske agencije za sigurnost hrane Circulaire relative aux dispositions applicables aux banques alimentaires et associations caritatives, 8. veljače 2017.; talijanski dokument - Priručnik s primjerima dobre prakse namijenjen dobrotvornim organizacijama, Caritas Italiana, Fondazione Banco Alimentare Onlus, ožujak 2016.

(64)  Članak 2. Uredbe Komisije (EZ) br. 589/2008 od 23. lipnja 2008. o utvrđivanju detaljnih pravila za provedbu Uredbe Vijeća (EZ) br. 1234/2007 u pogledu tržišnih standarda za jaja (SL L 163, 24.6.2008., str. 6.).

(65)  Uredba (EZ) br. 853/2004 (Prilog III., odjeljak X., poglavlje I.3.).

(66)  U skladu s pravilima EU-a o higijeni hrane, koja se odnose na hranu životinjskog podrijetla, trgovci na malo mogu jajima opskrbljivati drugo poduzeće ako se pridržavaju svih odredbi Uredbe (EZ) br. 853/2004 (što uključuje i to da ih nacionalna tijela odobre) ili ako se ta opskrba smatra „marginalnom, ograničenom i lokalnom”, a uređena je nacionalnim mjerama o kojima je Europska komisija obaviještena. Vidjeti odjeljak 5.2. za dodatne informacije.

(67)  Direktiva Vijeća 2006/112/EZ od 28. studenoga 2006. o zajedničkom sustavu poreza na dodanu vrijednost (SL L 347, 11.12.2006., str. 1.).

(68)  Usporedna studija o zakonodavstvu država članica EU-a i praksi u području doniranja hrane, Europski gospodarski i socijalni odbor, 2014.

(69)  Usuglašene smjernice Odbora za PDV objavljene s na web-mjestu:

http://ec.europa.eu/taxation_customs/sites/taxation/files/resources/documents/taxation/vat/key_documents/vat_committee/guidelines-vat-committee-meetings_en.pdf

(70)  Revizija zakonodavstva i politika EU-a i prikaz učinaka na rasipanje hrane, EU FUSIONS, 15. lipnja 2015.

https://www.eu-fusions.org/index.php/about-food-waste/283-food-waste-policy-framework.

(71)  Belgija, Danska, Francuska, Grčka, Italija, Mađarska, Njemačka, Poljska, Portugal, Španjolska, Švedska i UK. Usporedna studija o zakonodavstvu država članica EU-a i praksi u području doniranja hrane, Europski gospodarski i socijalni odbor, 2014.

(72)  E-009571/2014 (http://www.europarl.europa.eu/sides/getAllAnswers.do?reference=E-2014-009571&language=EN)

(73)  Ta preporuka proizlazi iz rasprava Komisije s državama članicama u pogledu određivanja PDV-a za hranu doniranu potrebitima.

(74)  Uz ograničenje od 0,5 % prometa poduzeća.

(75)  Uredba (EU) br. 223/2014 Europskog parlamenta i Vijeća od 11. ožujka 2014. o Fondu europske pomoći za najpotrebitije (SL L 72, 12.3.2014., str. 1.).

(76)  Vidjeti članak 26. stavak 2. točku (d) Uredbe (EU) br. 223/2014.

(77)  Članak 67. Uredbe (EU) br. 508/2014 Europskog parlamenta i Vijeća od 15. svibnja 2014. o Europskom fondu za pomorstvo i ribarstvo i stavljanju izvan snage uredbi Vijeća (EZ) br. 2328/2003, (EZ) br. 861/2006, (EZ) br. 1198/2006, (EZ) br. 791/2007 i Uredbe (EU) br. 1255/2011 Europskog parlamenta i Vijeća (SL L 149, 20.5.2014., str. 1.).


PRILOG 1.

Sažeta tablica zakonskih propisa značajnih za doniranje hrane (1)

Opći propisi o hrani

Uredba (EZ) br. 178/2002

Ta se Uredba primjenjuje na sve subjekte u poslovanju s hranom koji hranu stavljaju na tržište, uključujući organizacije za preraspodjelu i ostale dobrotvorne organizacije (članak 3. stavak 2.).

 

 

Svi akteri u prehrambenom lancu osiguravaju da hrana ispunjava zahtjeve općih propisa o hrani (članak 17. stavak 1.).

 

 

Subjekt u poslovanju s hranom odgovoran je za ispunjavanje svih zahtjeva propisa o hrani (npr. sigurnost hrane, higijena hrane, informiranje potrošača o hrani) u pogledu djelatnosti koje se obavljaju u onom dijelu prehrambenog lanca koji on nadzire (članak 17.).

 

 

Člankom 14. utvrđuju se bitni zahtjevi u pogledu sigurnosti hrane koje svi akteri trebaju ispuniti.

 

 

Člankom 18. općih propisa o hrani uvodi se pojam sljedivosti.

 

 

Iz područja primjene Uredbe isključene su aktivnosti koje se odnose na osobnu upotrebu i konzumaciju hrane u domaćinstvima (članak 1. stavak 3.).

Paket u području higijene hrane

Uredba (EZ) br. 852/2004

Uredba (EZ) br. 853/2004

Svi subjekti u poslovanju s hranom moraju se pridržavati pravila EU-a o higijeni hrane.

 

 

Potrebno je osigurati sigurnost hrane kroz cijeli prehrambeni lanac, počevši od primarne proizvodnje.

 

 

Važno je održavati hladni lanac za hranu koja se ne može sigurno čuvati na sobnoj temperaturi, posebno za zamrznutu hranu.

 

 

Duž cijelog prehrambenog lanca potrebno je ispuniti zahtjeve dobre higijenske prakse i postupaka na temelju načela HACCP-a, ovisno o slučaju.

 

 

Posebni zahtjevi primjenjuju se na distribuciju/doniranje prehrambenih proizvoda životinjskog podrijetla.

 

 

Higijenska pravila trebala bi se primjenjivati jedino na poduzeća, pri čemu se pod pojmom poduzeća podrazumijeva određena kontinuiranost djelatnosti i određeni stupanj organizacije (uvodna izjava 9. Uredbe (EZ) br. 852/2004)).

Označivanje hrane i trajnost

Uredba (EU) br. 1169/2011

Subjekti u poslovanju s hranom dužni su navesti datum „najbolje upotrijebiti do” ili „upotrijebiti do” datum.

 

 

Na temelju zakonodavstva EU-a dopušteno je na tržište staviti hranu nakon isteka datuma „najbolje upotrijebiti do” (no distribucija prehrambenih proizvoda nakon isteka datuma „upotrijebiti do” smatra se nesigurnom te je stoga zabranjena).

 

 

Pravila o informiranju potrošača o hrani primjenjuju se samo na poduzeća, pri čemu se pod pojmom poduzeća podrazumijeva određena kontinuiranost djelatnosti i određeni stupanj organizacije (uvodna izjava 15.).

Pravila o PDV-u

Direktiva 2006/112/EZ

Smjernice Odbora za PDV VAT nastale nakon njegova 97. zasjedanja (2)

U skladu s Direktivom 2006/112/EZ PDV se mora platiti za hranu namijenjenu doniranju ako je PDV koji je donator platio pri kupnji priznat kao odbitak (članak 16.).

 

 

Oporezivi je iznos kupovna cijena u trenutku doniranja, prilagođena stanju te robe u vrijeme kada se odvija doniranje (članak 74.).

 

 

Komunikacijom se preporučuje da bi države članice, kada je riječ o hrani blizu datuma „najbolje upotrijebiti do”, trebale vrijednost na temelju koje se PDV obračunava smatrati prilično niskom, čak blizu nula u slučajevima kada hrana stvarno nema vrijednost.

Službene kontrole

Uredba (EZ) br. 854/2004 Europskog parlamenta i Vijeća od 29. travnja 2004. o utvrđivanju posebnih pravila organizacije službenih kontrola proizvoda životinjskog podrijetla namijenjenih prehrani ljudi

(SL L 139, 30.4.2004., str. 206.)

Kontrole poduzeća za proizvodnju proizvoda životinjskog podrijetla namijenjenih prehrani ljudi.

 

Uredba (EZ) br. 882/2004 Europskog parlamenta i Vijeća od 29. travnja 2004. o službenim kontrolama koje se provode radi provjeravanja poštovanja propisa o hrani i hrani za životinje te propisa o zdravlju i dobrobiti životinja (SL L 165, 30.4.2004., str. 1.)

Kontrole radi osiguravanja poštovanja propisa o hrani i hrani za životinje te pravila o zdravlju i dobrobiti životinja.

 

Uredba (EU) 2017/625 Europskog parlamenta i Vijeća od 15. ožujka 2017. o službenim kontrolama i drugim službenim aktivnostima kojima se osigurava primjena propisa o hrani i hrani za životinje, pravila o zdravlju i dobrobiti životinja, zdravlju bilja i sredstvima za zaštitu bilja, o izmjeni uredaba (EZ) br. 999/2001, (EZ) br. 396/2005, (EZ) br. 1069/2009, (EZ) br. 1107/2009, (EU) br. 1151/2012, (EU) br. 652/2014, (EU) 2016/429 i (EU) 2016/2031 Europskog parlamenta i Vijeća, uredaba Vijeća (EZ) br. 1/2005 i (EZ) br. 1099/2009 i direktiva Vijeća 98/58/EZ, 1999/74/EZ, 2007/43/EZ, 2008/119/EZ i 2008/120/EZ te o stavljanju izvan snage uredaba (EZ) br. 854/2004 i (EZ) br. 882/2004 Europskog parlamenta i Vijeća, direktiva Vijeća 89/608/EEZ, 89/662/EEZ, 90/425/EEZ, 91/496/EEZ, 96/23/EZ, 96/93/EZ i 97/78/EZ te Odluke Vijeća 92/438/EEZ (Uredba o službenim kontrolama) (SL L 95, 7.4.2017., str. 1.)

Bavi se pitanjima službenih kontrola i drugih službenih aktivnosti koje se vrše kako bi se osigurala primjena propisa o hrani, pravila o zdravlju i dobrobiti životinja, zdravlju bilja i sredstvima za zaštitu bilja. Nova će se pravila početi primjenjivati postepeno, s time da je glavni datum primjene 14. prosinca 2019.

Okvirna direktiva o otpadu

Direktiva 2008/98/EZ Europskog parlamenta i Vijeća od 19. studenoga 2008. o otpadu i stavljanju izvan snage određenih direktiva (SL L 312, 22.11.2008., str. 3.)

Njome se u hijerarhiji otpada prednost daje sprječavanju stvaranja otpada te se zahtijeva da države članice usvoje programe sprječavanja nastanka otpada.

 

 

Prijedlogom o izmjeni Okvirne direktive o otpadu [COM(2015)595 final] jačaju se mjere sprječavanja nastanka otpada od hrane kao dio sveobuhvatne politike u području sprječavanja nastanka otpada. Njome se poziva države članice da smanje otpad od hrane u svakoj fazi lanca opskrbe, nadziru razinu otpada od hrane, a izvješće podnose jedanput u dvije godine.

 

 

Komisija će, na temelju pozitivnog mišljenja država članica, donijeti metodologiju za mjerenje otpada od hrane.

Usluge informacijskog društva (posebno elektroničke trgovine)

Direktiva 2000/31/EZ

Njome se pridonosi pravilnom funkcioniranju unutarnjeg tržišta osiguravanjem slobodnog kretanja usluga informacijskog društva između država članica.

 

 

Njome se usklađuju određene nacionalne odredbe o uslugama informacijskog društva koje se, među ostalim, odnose na odgovornost posrednika.

 

 

Služi kao nadopuna zakonodavstvu Unije koje se primjenjuje na usluge informacijskog društva ne dovodeći u pitanje razinu zaštite ponajprije javnog zdravlja i interesa potrošača utvrđenih u pravilima EU-a i nacionalnim pravilima, ako se time ne ograničava sloboda pružanja usluga informacijskog društva.

Zajednička organizacija tržišta poljoprivrednih proizvoda

Uredba (EU) br. 1308/2013 Europskog parlamenta i Vijeća od 17. prosinca 2013. o uspostavljanju zajedničke organizacije tržišta poljoprivrednih proizvoda i stavljanju izvan snage uredbi Vijeća (EEZ) br. 922/72, (EEZ) br. 234/79, (EZ) br. 1037/2001 i (EZ) br. 1234/2007 (SL L 347, 20.12.2013., str. 671.)

Članak 34. stavak 4. o povlačenjima u dobrotvorne svrhe. Ta su povlačenja trenutačno oblik organiziranog „besplatnog” doniranja krajnjim primateljima. Povezanim zakonodavstvom pruža se velika razina potpore besplatnoj distribuciji (povlačenja u dobrotvorne svrhe) nego kada je riječ o povlačenjima za druge namjene. Ujedno je predviđeno posebno označivanje u svrhu promidžbe izvora financiranja i upotrebe sredstava EU-a. Jasno je da se, u slučaju dodjele sredstava za povlačenja s tržišta, prednost daje pružanju pomoći potrebitima posredstvom dobrotvornih ustanova i ostalih institucija koje odobre države članice. Davanje povučenih proizvoda u druge namjene alternativa je besplatnoj distribuciji.

Zajednička organizacija tržišta proizvoda ribarstva i akvakulture

Uredba (EU) br. 1379/2013

Članak 34. stavak 2. o usklađenosti sa zajedničkim tržišnim standardima. Proizvode ribarstva koji nisu usklađeni sa zajedničkim tržišnim standardima (uključujući minimalne referentne veličine očuvanja) nije moguće upotrijebiti za prehranu ljudi. Dopuštena je upotreba za druge namjene.

Pravila kontrole zajedničke ribarstvene politike

Uredba (EZ) br. 1224/2009

Člankom 58. uvode se posebni zahtjevi sljedivosti koji se primjenjuju na proizvode ribarstva i akvakulture.

Fond europske pomoći za najpotrebitije (FEAD)

Uredba (EU) br. 223/2014

Operativnim programom Fonda europske pomoći za najpotrebitije moguće je predvidjeti financiranje doniranja hrane pri čemu se hrana besplatno donira partnerskim organizacijama (javnim tijelima ili neprofitnim organizacijama).

 

 

Sredstvima Fonda mogu se pokriti troškovi nastali u vezi s prikupljanjem donirane hrane od donatora, njezinim prijevozom, skladištenjem i distribucijom najpotrebitijim osobama.

 

 

Postoji mogućnost davanja potpore za aktivnosti podizanja svijesti među potencijalnim donatorima hrane.


(1)  Tablica se temelji na predstavljanju Usporedne studije o zakonodavstvu država članica EU-a i praksi u području doniranja hrane u organizaciji Europskog gospodarskog i socijalnog odbora (Bio by Deloitte, 7. srpnja 2014.).

(2)  Uvrštene na popis smjernica (vidjeti str. 165.) koji je moguće pronaći na web-mjestu: http://ec.europa.eu/taxation_customs/resources/documents/taxation/vat/key_documents/vat_committee/guidelines-vat-committee-meetings_en.pdf


PRILOG 2.

Shema odlučivanja: trebam li udovoljiti zahtjevima Uredbe (EZ) br. 853/2004 kao trgovac na malo koji hranom opskrbljuje dobrotvornu organizaciju/banku hrane ili kao dobrotvorna organizacija/banka hrane?

Image

IV Obavijesti

OBAVIJESTI INSTITUCIJA, TIJELA, UREDA I AGENCIJA EUROPSKE UNIJE

Europska komisija

25.10.2017   

HR

Službeni list Europske unije

C 361/30


Tečajna lista eura (1)

24. listopada 2017.

(2017/C 361/02)

1 euro =


 

Valuta

Tečaj

USD

američki dolar

1,1761

JPY

japanski jen

133,95

DKK

danska kruna

7,4433

GBP

funta sterlinga

0,89303

SEK

švedska kruna

9,6475

CHF

švicarski franak

1,1613

ISK

islandska kruna

 

NOK

norveška kruna

9,3883

BGN

bugarski lev

1,9558

CZK

češka kruna

25,583

HUF

mađarska forinta

308,53

PLN

poljski zlot

4,2403

RON

rumunjski novi leu

4,6013

TRY

turska lira

4,3751

AUD

australski dolar

1,5117

CAD

kanadski dolar

1,4875

HKD

hongkonški dolar

9,1803

NZD

novozelandski dolar

1,7008

SGD

singapurski dolar

1,6023

KRW

južnokorejski von

1 327,81

ZAR

južnoafrički rand

16,1396

CNY

kineski renminbi-juan

7,8022

HRK

hrvatska kuna

7,5130

IDR

indonezijska rupija

15 937,33

MYR

malezijski ringit

4,9849

PHP

filipinski pezo

60,801

RUB

ruski rubalj

67,6090

THB

tajlandski baht

39,035

BRL

brazilski real

3,8022

MXN

meksički pezo

22,4841

INR

indijska rupija

76,5790


(1)  Izvor: referentna tečajna lista koju objavljuje ESB.


25.10.2017   

HR

Službeni list Europske unije

C 361/31


Donošenje Odluke Komisije o obavijesti Češke Republike o izmijenjenom prijelaznom nacionalnom planu iz članka 32. stavka 6. Direktive 2010/75/EU o industrijskim emisijama

(2017/C 361/03)

Komisija je 20. listopada 2017. donijela Odluku Komisije C(2017) 6985 o obavijesti Češke Republike o izmijenjenom prijelaznom nacionalnom planu iz članka 32. stavka 6. Direktive 2010/75/EU Europskog parlamenta i Vijeća od 24. studenoga 2010. o industrijskim emisijama (integrirano sprečavanje i kontrola onečišćenja) (1).

Taj je dokument dostupan na sljedećoj internetskoj stranici: https://circabc.europa.eu/w/browse/36205e98-8e7a-47d7-808d-931bc5baf6ee


(1)  SL L 334, 17.12.2010., str. 17.


V Objave

ADMINISTRATIVNI POSTUPCI

Europska komisija

25.10.2017   

HR

Službeni list Europske unije

C 361/32


Poziv na podnošenje prijedloga 2018. – EAC/A05/2017

Program Erasmus+

(2017/C 361/04)

1.   Uvod i ciljevi

Ovaj poziv na podnošenje prijedloga temelji se na Uredbi (EU) br. 1288/2013 Europskog parlamenta i Vijeća (1). o uspostavi programa „Erasmus+”: programa Unije za obrazovanje, osposobljavanje, mlade i sport, kao i na godišnjim programima rada Erasmusa+ za 2017. i 2018. Programom Erasmus+ obuhvaćeno je razdoblje od 2014. do 2020. Opći i posebni ciljevi programa Erasmus+ navedeni su u člancima 4., 5., 11. i 16. Uredbe.

2.   Aktivnosti

Ovim su pozivom na podnošenje prijedloga obuhvaćene sljedeće aktivnosti programa Erasmus+:

Ključna aktivnost 1. (KA1.) – Mobilnost u svrhu učenja za pojedince

mobilnost pojedinaca u području obrazovanja, osposobljavanja i mladih

združeni diplomski studiji Erasmus Mundus

Ključna aktivnost 2. (KA2.) – Suradnja za inovacije i razmjena dobre prakse

strateška partnerstva u području obrazovanja, osposobljavanja i mladih

udruženja znanja

udruženja sektorskih vještina

jačanje sposobnosti u području visokog obrazovanja

jačanje sposobnosti u području mladih

Ključna aktivnost 3. (KA3.) – Potpora reformi politike

strukturirani dijalog: sastanci između mladih ljudi i donositelja odluka u području mladih

Aktivnosti Jean Monnet

katedre Jean Monnet

moduli programa Jean Monnet

centri izvrsnosti Jean Monnet

potpora udrugama u okviru programa Jean Monnet

mreže Jean Monnet

projekti programa Jean Monnet

Sport

suradnička partnerstva

mala suradnička partnerstva

neprofitna europska sportska događanja.

3.   Prihvatljivost

Za financiranje u okviru programa Erasmus+ mogu se prijaviti sva javna i privatna tijela koja djeluju u području obrazovanja, osposobljavanja, mladih i sporta. Nadalje, skupine mladih koje su aktivne u radu s mladima, ali ne nužno u okviru organizacija mladih, mogu se prijaviti za financiranje za mobilnost u svrhu učenja mladih osoba i osoba koje rade s mladima te za strateška partnerstva u području mladih.

Sljedeće države mogu u potpunosti sudjelovati u aktivnostima programa Erasmus+ (2):

države članice Europske unije,

države EFTA-e/EGP-a: Island, Lihtenštajn i Norveška,

države kandidatkinje za članstvo u EU-u: Turska i bivša jugoslavenska republika Makedonija.

Nadalje, neke aktivnosti programa Erasmus+ otvorene su organizacijama iz partnerskih država.

Pogledajte Vodič programa Erasmus+ za dodatne pojedinosti o načinima sudjelovanja.

Za podnositelje prijava iz Ujedinjene Kraljevine: napominjemo da moraju biti ispunjeni kriteriji prihvatljivosti za cijelo razdoblje za koje su dodijeljena bespovratna sredstva. Ako se Ujedinjena Kraljevina tijekom tog razdoblja povuče iz EU-a i pri tome ne sklopi s EU-om sporazum na temelju kojeg bi podnositelji prijava iz Ujedinjene Kraljevine i dalje bili prihvatljivi, prestat ćete primati financijska sredstva EU-a (iako ćete, ako to bude moguće, nastaviti sudjelovati) ili ćete morati napustiti projekt.

4.   Proračun i trajanje projekata

Provedba poziva na podnošenje prijedloga podliježe sljedećim uvjetima:

dostupnost sredstava predviđenih u nacrtu proračuna za 2018. nakon što proračunsko tijelo donese proračun za 2018. ili, ako proračun nije donesen, kako je predviđeno sustavom privremenih dvanaestina,

europsko zakonodavno tijelo mora donijeti višegodišnje indikativne programe za razdoblje 2018.–2020. bez znatnih izmjena.

Ukupni proračun dodijeljen ovome pozivu na podnošenje prijedloga iznosi 2 490,9 milijun EUR:

obrazovanje i osposobljavanje:

2 253,2 milijuna

EUR (3)

mladi:

188,2 milijuna

EUR

Jean Monnet:

12,1 milijun

EUR

sport:

37,4 milijuna

EUR

Ukupan proračun dodijeljen pozivu na podnošenje prijedloga i njegova raspodjela indikativni su te se mogu izmijeniti na temelju izmjene godišnjih programa rada Erasmusa+. Potencijalnim podnositeljima prijava savjetuje se da redovito prate godišnje programe rada Erasmusa+ i njihove izmjene objavljene na stranici:

http://ec.europa.eu/dgs/education_culture/more_info/awp/index_en.htm

kako bi se informirali o proračunu dostupnom za sve aktivnosti obuhvaćene pozivom.

Razina dodijeljenih sredstava te trajanje projekata ovise o čimbenicima poput vrste projekta i broja uključenih partnera.

5.   Rok za podnošenje prijava

Rokovi za podnošenje prijava navedeni u nastavku istječu u 12:00 (podne) prema briselskom vremenu.

Ključna aktivnost 1.

Mobilnost pojedinaca u području mladih

1. veljače 2018.

Mobilnost pojedinaca u području visokog obrazovanja

1. veljače 2018.

Mobilnost pojedinaca u strukovnom obrazovanju i osposobljavanju, školskom obrazovanju i obrazovanju odraslih

1. veljače 2018.

Mobilnost pojedinaca u području mladih

26. travnja 2018.

Mobilnost pojedinaca u području mladih

4. listopada 2018.

Združeni diplomski studiji Erasmus Mundus

15. veljače 2018.


Ključna aktivnost 2.

Strateška partnerstva u području mladih

1. veljače 2018.

Strateška partnerstva u području obrazovanja i osposobljavanja

21. ožujka 2018.

Strateška partnerstva u području mladih

26. travnja 2018.

Strateška partnerstva u području mladih

4. listopada 2018.

Udruženja znanja

28. veljače 2018.

Udruženja sektorskih vještina

28. veljače 2018.

Jačanje sposobnosti u području visokog obrazovanja

8. veljače 2018.

Jačanje sposobnosti u području mladih

8. ožujka 2018.


Ključna aktivnost 3.

Sastanci između mladih ljudi i donositelja odluka u području mladih

1. veljače 2018.

26. travnja 2018.

4. listopada 2018.


Aktivnosti Jean Monnet

Katedre, moduli, centri izvrsnosti, potpora udrugama, mreže, projekti

22. veljače 2018.


Sportske aktivnosti

Suradnička partnerstva

5. travnja 2018.

Mala suradnička partnerstva

5. travnja 2018.

Neprofitna europska sportska događanja

5. travnja 2018.

Za detaljne upute o podnošenju prijava pogledajte Vodič programa Erasmus+.

6.   Detalji

Detaljni uvjeti ovog poziva na podnošenje prijedloga, uključujući prioritete, mogu se pronaći u Vodiču programa Erasmus+ na sljedećoj internetskoj adresi:

http://ec.europa.eu/programmes/erasmus-plus/resources/programme-guide_hr

Vodič programa Erasmus+ sastavni je dio ovog poziva na podnošenje prijedloga, a uvjeti sudjelovanja i financiranja navedeni u Vodiču u potpunosti se primjenjuju na ovaj poziv.


(1)  SL L 347, 20.12.2013., str. 50.

(2)  Za aktivnosti Jean Monnet mogu se prijaviti organizacije iz cijelog svijeta.

(3)  Tim su iznosom obuhvaćena sredstva za Međunarodnu dimenziju visokog obrazovanja (ukupno 328 milijuna EUR).


POSTUPCI U VEZI S PROVEDBOM POLITIKE TRŽIŠNOG NATJECANJA

Europska komisija

25.10.2017   

HR

Službeni list Europske unije

C 361/36


Obavijest gospodarskim subjektima – Novi krug zahtjeva za suspenziju autonomnih pristojbi Zajedničke carinske tarife za određene industrijske i poljoprivredne proizvode

(2017/C 361/05)

Gospodarski subjekti obavještavaju se da je Komisija primila zahtjeve u skladu s upravnim postupcima predviđenima u Komunikaciji Komisije o autonomnim tarifnim suspenzijama i kvotama (2011/C 363/02) (1) za krug u srpnju 2018.

Popis proizvoda za koje se zahtijeva suspenzija pristojbi dostupan je na tematskim web-stranicama Komisije (Europa) o carinskoj uniji (2).

Gospodarski subjekti također se obavještavaju da je kao rok do kojeg se posredstvom nadležnih nacionalnih uprava Komisiji mogu dostaviti primjedbe u odnosu na nove zahtjeve određen 12. prosinca 2017., dan za koji je zakazan drugi sastanak Skupine za gospodarska tarifna pitanja.

Zainteresiranim subjektima savjetuje se da redovito provjeravaju navedeni popis kako bi bili obaviješteni o statusu zahtjevâ.

Više informacija o postupku autonomnih tarifnih suspenzija nalazi se na web-stranicama Europa:

http://ec.europa.eu/taxation_customs/customs/customs_duties/tariff_aspects/suspensions/index_en.htm


(1)  SL C 363, 13.12.2011., str. 6.

(2)  http://ec.europa.eu/taxation_customs/dds2/susp/susp_home.jsp?Lang=en


25.10.2017   

HR

Službeni list Europske unije

C 361/37


Prethodna prijava koncentracije

(Predmet M.8644 – AXA/NN Group/Portfolio)

Predmet primjeren za primjenu pojednostavnjenog postupka

(Tekst značajan za EGP)

(2017/C 361/06)

1.

Komisija je 17. listopada 2017. zaprimila prijavu predložene koncentracije u skladu s člankom 4. Uredbe Vijeća (EZ) br. 139/2004 (1).

Ta se prijava odnosi na sljedeće poduzetnike:

Lindisfarne S.L. (Španjolska), koji pripada grupi AXA SA („AXA”, Francuska),

ESI One SARL (Francuska), koji pripada grupi AXA,

Alterimmo Europe SARL (Francuska), koji pripada grupi AXA,

REI Spain B.V. (Nizozemska), koji pripada grupi NN Group N.V. („NN”, Nizozemska),

Portfolio (Španjolska).

Poduzetnici AXA i NN neizravno stječu, u smislu članka 3. stavka 1. točke (b) Uredbe o koncentracijama, zajedničku kontrolu nad portfeljem imovine u Španjolskoj.

Koncentracija se provodi kupnjom udjela.

2.

Poslovne su djelatnosti predmetnih poduzetnika sljedeće:

—   Lindisfarne S.L.: upravlja nekretninama koje ima u izravnom vlasništvu te društvima kćerima koja posjeduju nekretnine koje ima u vlasništvu u Španjolskoj,

—   ESI One SARL: vlasnik je nekretnina / portfelja nekretnina,

—   Alterimmo Europe SARL: vlasnik je nekretnina / portfelja nekretnina,

—   REI Spain B.V.: stječe i posjeduje, prodaje i upravlja nekretninama i drugom imovinom koja može biti izvor prihoda, upravlja ili sudjeluje u upravljanju drugim društvima ili poduzetnicima koji imaju sličan cilj te pruža garancije i jamstva drugim društvima grupe i u ime trećih strana,

—   Portfolio: obuhvaća 34 smještajna objekta za studente u 17 gradova u Španjolskoj.

3.

Preliminarnim ispitivanjem Komisija je ocijenila da bi prijavljena transakcija mogla biti obuhvaćena područjem primjene Uredbe o koncentracijama. Međutim konačna odluka još nije donesena.

U skladu s Obavijesti Komisije o pojednostavnjenom postupku za postupanje s određenim koncentracijama prema Uredbi Vijeća (EZ) br. 139/2004 (2) treba napomenuti da je ovaj predmet primjeren za primjenu postupka iz Obavijesti.

4.

Komisija poziva zainteresirane treće osobe da joj podnesu moguća očitovanja o predloženoj koncentraciji.

Očitovanja se Komisiji moraju dostaviti najkasnije u roku od 10 dana od datuma ove objave. U svakom je očitovanju potrebno navesti referentnu oznaku:

M.8644 – AXA/NN Group/Portfolio.

Očitovanja se Komisiji mogu poslati e-poštom, telefaksom ili poštom. Podaci za kontakt:

Adresa e-pošte: COMP-MERGER-REGISTRY@ec.europa.eu

Faks +32 22964301

Poštanska adresa:

European Commission

Directorate-General for Competition

Merger Registry

1049 Bruxelles/Brussel

BELGIQUE/BELGIË


(1)  SL L 24, 29.1.2004., str. 1. („Uredba o koncentracijama”).

(2)  SL C 366, 14.12.2013., str. 5.


25.10.2017   

HR

Službeni list Europske unije

C 361/39


Prethodna prijava koncentracije

(Predmet M.8518 – MDP/HPS/Nevada/Towergate)

Predmet primjeren za primjenu pojednostavnjenog postupka

(Tekst značajan za EGP)

(2017/C 361/07)

1.

Komisija je 18. listopada 2017. zaprimila prijavu predložene koncentracije u skladu s člankom 4. Uredbe Vijeća (EZ) br. 139/2004 (1).

Ta se prijava odnosi na sljedeće poduzetnike:

HPS Investment Partners, LLC („HPS”), (SAD),

Ardonagh Group Limited („Ardonagh”), (Ujedinjena Kraljevina), pod kontrolom poduzetnika HPS,

Madison Dearborn Partners, LLC („MDP”), (SAD),

Nevada Investment Holdings 2 Limited („Nevada 2”), (Kajmanski otoci), pod kontrolom poduzetnika MDP.

Poduzetnici HPS i MDP stječu, u smislu članka 3. stavka 1. točke (b) Uredbe o koncentracijama, zajedničku kontrolu nad poduzetnicima Ardonagh (uključujući Towergate) i Nevada 2.

Koncentracija se provodi kupnjom vrijednosnih papira.

2.

Poslovne su djelatnosti predmetnih poduzetnika sljedeće:

—   HPS: investicijsko društvo sa sjedištem u SAD-u koje ulaže u širok raspon industrija, uključujući društva za posredovanje u osiguranju.

—   Ardonagh: pod kontrolom ima poduzetnike Towergate Insurance Limited („Towergate”), Autonet Insurance Services Ltd („Autonet”), Price Forbes & Partners Limited („Price Forbes”), Ryan Direct Group („RDG”) i Chase Templeton Limited („Chase Templeton”). Svi su ti subjekti društva za posredovanje u osiguranju koja su aktivna uglavnom u sektoru neživotnog osiguranja u Ujedinjenoj Kraljevini.

—   MDP: društvo za ulaganje privatnog kapitala sa sjedištem u SAD-u koje ulaže u širok raspon industrija, uključujući društva za posredovanje u osiguranju.

—   Nevada 2: privatno holding društvo koje su na Kajmanskim otocima osnovali MDP i HPS kao instrument za ulaganje, koje ima u vlasništvu poduzetnike The Broker Network Limited i Countrywide Insurance Management Limited (zajedno „Broker Network”). Broker Network je brokerska platforma u Ujedinjenoj Kraljevini za male lokalne neovisne posrednike u osiguranju, koji nude pokriće komercijalnim osiguranjem i osiguranjem osoba u Ujedinjenoj Kraljevini.

3.

Preliminarnim ispitivanjem Komisija je ocijenila da bi prijavljena transakcija mogla biti obuhvaćena područjem primjene Uredbe o koncentracijama. Međutim konačna odluka još nije donesena.

U skladu s Obavijesti Komisije o pojednostavnjenom postupku za postupanje s određenim koncentracijama prema Uredbi Vijeća (EZ) br. 139/2004 (2) treba napomenuti da je ovaj predmet primjeren za primjenu postupka iz Obavijesti.

4.

Komisija poziva zainteresirane treće osobe da joj podnesu moguća očitovanja o predloženoj koncentraciji.

Očitovanja se Komisiji moraju dostaviti najkasnije u roku od 10 dana od datuma ove objave. U svakom je očitovanju potrebno navesti referentnu oznaku:

M.8518 – MDP/HPS/Nevada/Towergate

Očitovanja se Komisiji mogu poslati e-poštom, telefaksom ili poštom. Podaci za kontakt:

E-pošta: COMP-MERGER-REGISTRY@ec.europa.eu

Faks +32 22964301

Poštanska adresa:

European Commission

Directorate-General for Competition

Merger Registry

1049 Bruxelles/Brussel

BELGIQUE/BELGIË


(1)  SL L 24, 29.1.2004., str. 1. („Uredba o koncentracijama”).

(2)  SL C 366, 14.12.2013., str. 5.


25.10.2017   

HR

Službeni list Europske unije

C 361/41


Prethodna prijava koncentracije

(Predmet M.8671 – BP/Bridas/Axion)

Predmet primjeren za primjenu pojednostavnjenog postupka

(Tekst značajan za EGP)

(2017/C 361/08)

1.

Komisija je 19. listopada 2017. zaprimila prijavu predložene koncentracije u skladu s člankom 4. Uredbe Vijeća (EZ) br. 139/2004 (1).

Ta se prijava odnosi na sljedeće poduzetnike:

BP plc (Ujedinjena Kraljevina),

Bridas Corporation (Britanski Djevičanski Otoci), pod zajedničkom kontrolom poduzetnikâ Bridas Energy Holdings Ltd i China National Offshore Oil Corporation,

Axion Energy Holding SL (Španjolska), trenutačno pod isključivom kontrolom poduzetnika Bridas Corporation.

Poduzetnici BP plc („BP”) i Bridas Corporation („Bridas”) stječu, u smislu članka 3. stavka 1. točke (b) Uredbe o koncentracijama, zajedničku kontrolu nad poduzetnikom Axion Energy Holding SL („Axion”).

Koncentracija se provodi kupnjom udjela.

2.

Poslovne su djelatnosti predmetnih poduzetnika sljedeće:

BP posluje na tržištima za istraživanje, proizvodnju i stavljanje na tržište sirove nafte i prirodnog plina, u području rafiniranja, isporuke i prijevoza naftnih, petrokemijskih i povezanih proizvoda te u području alternativne energije,

Bridas neizravno posluje u području istraživanja, razvoja, proizvodnje, prijevoza i stavljanja na tržište sirove nafte i prirodnog plina; stavljanja na tržište i prijevoza naftnih proizvoda; crpljenja, obrade, prerade i distribucije prirodnog plina te proizvodnje energije; bušenja i servisiranja bušotina te rafiniranja, proizvodnje i prodaje goriva, maziva i povezanih petrokemijskih derivata,

Axion posluje u sektoru rafiniranja sirove nafte i prodaje naftnih proizvoda i njihovih derivata u Argentini, Urugvaju i Paragvaju.

3.

Preliminarnim ispitivanjem Komisija je ocijenila da bi prijavljena transakcija mogla biti obuhvaćena područjem primjene Uredbe o koncentracijama. Međutim konačna odluka još nije donesena. U skladu s Obavijesti Komisije o pojednostavnjenom postupku za postupanje s određenim koncentracijama prema Uredbi Vijeća (EZ) br. 139/2004 (2) treba napomenuti da je ovaj predmet primjeren za primjenu postupka iz Obavijesti.

4.

Komisija poziva zainteresirane treće osobe da joj podnesu moguća očitovanja o predloženoj koncentraciji.

Očitovanja se Komisiji moraju dostaviti najkasnije u roku od 10 dana od datuma ove objave. U svakom je očitovanju potrebno navesti referentnu oznaku:

M.8671 – BP/Bridas/Axion

Očitovanja se Komisiji mogu poslati e-poštom, telefaksom ili poštom. Podaci za kontakt:

E-pošta: COMP-MERGER-REGISTRY@ec.europa.eu

Faks +32 22964301

Poštanska adresa:

European Commission

Directorate-General for Competition

Merger Registry

1049 Bruxelles/Brussel

BELGIQUE/BELGIË


(1)  SL L 24, 29.1.2004., str. 1. („Uredba o koncentracijama”).

(2)  SL C 366, 14.12.2013., str. 5.


DRUGI AKTI

Europska komisija

25.10.2017   

HR

Službeni list Europske unije

C 361/42


Objava zahtjeva za izmjenu u skladu s člankom 50. stavkom 2. točkom (a) Uredbe (EU) br. 1151/2012 Europskog parlamenta i Vijeća o sustavima kvalitete za poljoprivredne i prehrambene proizvode

(2017/C 361/09)

Ova je objava temelj za podnošenje prigovora na zahtjev u skladu s člankom 51. Uredbe (EU) br. 1151/2012 Europskog parlamenta i Vijeća (1).

ZAHTJEV ZA ODOBRENJE VEĆE IZMJENE SPECIFIKACIJE PROIZVODA ZAŠTIĆENE OZNAKE IZVORNOSTI ILI ZAŠTIĆENE OZNAKE ZEMLJOPISNOG PODRIJETLA

Zahtjev za odobrenje izmjene u skladu s člankom 53. stavkom 2. prvim podstavkom Uredbe (EU) br. 1151/2012

„LAGUIOLE”

EU br.: PDO-FR-0120-AM05 – 5.4.2017.

ZOI ( X ) ZOZP ( )

1.   Skupina koja podnosi zahtjev i pravni interes

Syndicat de défense et de gestion du Fromage de Laguiole

Route de Chaudes-Aigues

12210 Laguiole

FRANCE

Tel. +33 565444751

Faks +33 565444757

E-pošta: contact@fromagedelaguiole.fr

Skupinu čine proizvođači i prerađivači sira „Laguiole” te ona stoga ima pravo na podnošenje zahtjeva za izmjenu.

2.   Država članica ili treća zemlja

Francuska

3.   Rubrika specifikacije proizvoda na koju se primjenjuje izmjena

Naziv proizvoda

Opis proizvoda

Zemljopisno područje

Dokaz o podrijetlu

Metoda proizvodnje

Povezanost

Označivanje

Ostalo: nadzor

4.   Vrsta izmjene

Izmjena specifikacije proizvoda registriranog ZOI-ja ili ZOZP-a koja se ne može smatrati manjom izmjenom u skladu s člankom 53. stavkom 2. trećim podstavkom Uredbe (EU) br. 1151/2012

Izmjena specifikacije proizvoda registriranog ZOI-ja ili ZOZP-a za koji nije objavljen jedinstveni dokument (ili istovrijedan dokument), koja se ne može smatrati manjom izmjenom u skladu s člankom 53. stavkom 2. trećim podstavkom Uredbe (EU) br. 1151/2012

5.   Izmjena (izmjene)

Rubrika „Zemljopisno područje”

Zemljopisno područje prošireno je na općine Buisson, Saint-Juéry i Saint-Chély-d’Apcher u departmanu Lozère. Te se općine nastavljaju na trenutačno zemljopisno područje i imaju slična obilježja kao i općine koje čine zemljopisno područje. Prema tome, njihovim se uključivanjem u zemljopisno područje ne mijenja povezanost s podrijetlom.

Popis općina koje čine zemljopisno područje ažuriran je nakon spajanja nekoliko općina, pri čemu je ukupan opseg ostao isti. Tako nova općina Argences en Aubrac obuhvaća nekadašnje općine Alpuech, Graissac, Lacalm, La Terrisse, Sainte-Geneviève-sur-Argence i Vitrac-en-Viadène. Nova općina Saint Geniez d’Olt et d’Aubrac obuhvaća nekadašnje općine Aurelle-Verlac i Saint-Geniez-d’Olt. Nova općina Banassac-Canilhac obuhvaća nekadašnje općine Banassac i Canilhac. Ako su nekadašnje općine bile samo djelomično obuhvaćene zemljopisnim područjem, tada su samo odgovarajući dijelovi novih općina obuhvaćeni zemljopisnim područjem.

Konačno, u jedinstvenom su dokumentu kantoni zamijenjeni popisom općina koje ih čine, čime su uvedene prethodno navedene izmjene.

Ostalo

U rubrici „Upućivanja na nadzorna tijela” podaci nadzornog tijela zamijenjeni su podacima nadležnog tijela u području nadzora kako bi se izbjegla izmjena specifikacije u slučaju promjene nadzornog tijela.

JEDINSTVENI DOKUMENT

„LAGUIOLE”

EU br.: PDO-FR-0120-AM05 – 5.4.2017.

ZOI ( X ) ZOZP ( )

1.   Naziv

„Laguiole”

2.   Država članica ili treća zemlja

Francuska

3.   Opis poljoprivrednog ili prehrambenog proizvoda

3.1.   Vrsta proizvoda

Razred 1.3. Sirevi

3.2.   Opis proizvoda na koji se odnosi naziv iz točke 1.

„Laguiole” je sir od kravljeg mlijeka, suhe kore, prešanog nekuhanog tijesta, valjkastog oblika, koji kad je potpuno osušen sadržava najmanje 45 grama masne tvari na 100 grama sira te čiji udio suhe tvari ne smije iznositi manje od 58 grama na 100 grama sira.

Sir „Laguiole” ima oblik valjka promjera od 30 do 40 centimetara, čiji odnos visine i promjera iznosi od 0,8 do 1, a masa od 20 do 50 kilograma.

Dozrijevanje traje najmanje četiri mjeseca od datuma dodavanja sirila.

Njegovo je tijesto boje bjelokosti do svjetložute boje, a njegova kora bjelkaste do svjetlosive boje te tijekom dozrijevanja može poprimiti jantarno smeđu do granitno sivu boju.

Njegov mliječni okus umjeren je do intenzivan, ovisno o stupnju zrelosti, uravnotežen, s posebnim svojstvom koje se odražava u primjesama koje se kreću od svježeg sijena do suhog lješnjaka te u tome što se dugo zadržava u ustima, što je istaknuto osobitošću koja proizlazi iz proizvodnje od sirovog mlijeka.

3.3.   Hrana za životinje (samo za proizvode životinjskog podrijetla) i sirovine (samo za prerađene proizvode)

Osnovni obrok mliječnog stada sastoji se od krmiva koje potječe s određenog zemljopisnog područja. Jedina dopuštena vlaknasta krmiva sastoje se od lokalne flore prirodnih ili trajnih travnjaka i pašnjaka te od krmnih trava i mahunarki koje se uzgajaju na privremenim travnjacima. Zabranjena je prisutnost kukuruzne silaže, travne silaže, baliranog krmiva i sveg ostalog siliranog krmiva.

U razdoblju raspoloživosti trave, osim kada klimatski uvjeti to ne dopuštaju, osnovni obrok mliječnog stada sastoji se uglavnom od svježe trave u najkraćem kumulativnom godišnjem trajanju od 120 dana. Tijekom tog razdoblja unos krmiva uz obrok svježe trave ne smije iznositi više od 3 kg suhe tvari po danu i po mliječnoj kravi, prosječno u stadu i u razdoblju ispaše.

Dodavanje dodataka ishrani osnovnom obroku ograničuje se na 6 kg po kravi u laktaciji i po danu, prosječno za sve mliječne krave u laktaciji i u razdoblju godine dana. Podrijetlo dodataka ishrani sa zemljopisnog područja nije propisano s obzirom na to da na tom području nema dovoljno poljoprivrednih resursa.

U ishrani životinja dopuštaju se isključivo bilje, suproizvodi i dodatci ishrani koji ne potječu od genetski modificiranih proizvoda.

U dodatcima ishrani mliječnog stada dopuštaju se isključivo sirovine i aditivi navedeni na pozitivnom popisu.

Sir „Laguiole” proizvodi se isključivo od sirovog i punomasnog kravljeg mlijeka, koje nije normirano u pogledu bjelančevina i masnih tvari. Zabranjena je bilo kakva fizička obrada.

Mlijeko koje se upotrebljava za proizvodnju sira „Laguiole” mora potjecati samo od mliječnih stada koja čine krave francuske pasmine simmental (pasminski tip 35) ili pasmine aubrac (pasminski tip 14) ili krave s rodovnicima nastale križanjem tih dviju pasmina. Za potonje, nakon prve generacije, dopušteno je da samo krave nastale križanjem s mužjakom pasmine aubrac (pasminski tip 14) budu dio mliječnog stada.

3.4.   Posebni proizvodni postupci koji se moraju provesti na određenom zemljopisnom području

Proizvodnja mlijeka, proizvodnja i zrenje sira odvijaju se na zemljopisnom području.

3.5.   Posebna pravila za rezanje, ribanje, pakiranje itd. proizvoda na koji se odnosi registrirani naziv

Zabranjuje se stavljanje ribanog sira „Laguiole” na tržište.

Sir „Laguiole” može se prodavati u komadima. Na sirevima koji se prodaju nakon pretpakiranja obvezno mora ostati dio kore karakteristične za oznaku, osim u slučaju pojedinačnih komada mase manje od 70 grama.

3.6.   Posebna pravila za označivanje proizvoda na koji se odnosi registrirani naziv

Etiketa sireva sadržava:

naziv oznake izvornosti ispisan slovima veličine najmanje dvije trećine veličine najvećih slova na etiketi,

oznaku ZOI Europske unije.

Upotreba riječi „buron” (pastirska koliba) dopušta se u označivanju, oglašavanju, na računima ili vrijednosnicama pod sljedećim uvjetima: riječ „buron” odnosi se samo na sireve proizvedene od mlijeka samo jednog stada koje se muze u razdoblju sezonske ispaše (od 25. svibnja do 13. listopada) i koje tijekom tog razdoblja pase na travnjacima nadmorske visine iznad 1 000 metara. Kako bi se taj pojam mogao upotrebljavati, sirevi se moraju proizvoditi od mlijeka samo jednog stada po pogonu u objektima koji se upotrebljavaju kao sirane te koji su izgrađeni na tom području visinskih pašnjaka. Ne dopuštaju se pokretni ili lagani objekti poput daščanih zaklona.

Etiketa se može zamijeniti izravnim otiskom na kori sira ili stavljanjem prethodno otisnute sirne marame izravno na koru.

Identifikacija proizvoda moguća je i otiskivanjem reljefnog žiga na kojem su prikazani bik iz Laguiolea i riječ „Laguiole” te otiskivanjem identifikacijske oznake na sir.

4.   Sažeta definicija zemljopisnog područja

Zemljopisno područje obuhvaća sljedeće općine ili dijelove općina:

Departman Aveyron: općine d’Argences en Aubrac, Campouriez, Cantoin, Cassuéjouls, Castelnau-de-Mandailles, Le Cayrol, Condom-d’Aubrac, Coubisou, Curières, Entraygues-sur-Truyère (desna obala rijeke Lot i lijeva obala rijeke Truyère uzvodno od ušća rijeka Lot i Truyère), Espalion (desna obala rijeke Lot), Estaing, Florentin-la-Capelle, Huparlac, Laguiole, Montézic, Montpeyroux, Le Nayrac, Pomayrols, Prades-d’Aubrac, Saint-Amans-des-Cots, Saint-Chély-d’Aubrac, Saint-Côme-d’Olt (desna obala rijeke Lot), Saint Geniez d’Olt et d’Aubrac (rive droite du Lot), Saint-Laurent-d’Olt (desna obala rijeke Lot), Saint-Symphorien-de-Thénières, Sainte-Eulalie-d’Olt (desna obala rijeke Lot), Soulages-Bonneval.

Departman Cantal: općine d’Anterrieux, Chaudes-Aigues, Deux-Verges, Espinasse, Fridefont, Jabrun, Lieutadès, Maurines, Saint-Martial, Saint-Rémy-de-Chaudes-Aigues, Saint-Urcize, La Trinitat.

Departman Lozère: općine d’Aumont-Aubrac, Banassac-Canilhac (desna obala rijeke Lot), Les Bessons, Brion, Le Buisson, Chauchailles, La Chaze-de-Peyre, La Fage-Montivernoux, La Fage-Saint-Julien, Fau-de-Peyre, Fournels, Grandvals, Les Hermaux, Malbouzon, Marchastel, Nasbinals, Noalhac, Prinsuéjols, Recoules-d’Aubrac, Saint-Chély-d’Apcher, Saint-Germain-du-Teil, Saint-Juéry, Saint-Laurent-de-Muret, Saint-Laurent-de-Veyrès, Saint-Pierre-de-Nogaret, Sainte-Colombe-de-Peyre, Les Salces, Termes, Trélans.

5.   Povezanost sa zemljopisnim područjem

Zemljopisno područje ima posebna svojstva povezana s vrstom tla, klimom, nadmorskom visinom i prirodnom reljefnom granicom. Tla su bazaltna ili granitna. Promjenjiva i oštra klima rezultat je međudjelovanja kontinentalnih i planinskih utjecaja regije Auvergne, koji su uzrok dugih, hladnih, vjetrovitih i često snježnih zima te utjecaja s juga Francuske koji donose toplinu te obilne i nagle padaline. U unutrašnjosti područja gorje Aubrac predstavlja homogenu cjelinu prosječne nadmorske visine od 1 000 m. Zemljopisno je područje na zapadu i na jugu prirodno omeđeno rijekama Truyère i Lot. Zahvaljujući kombinaciji tla, klime i nadmorske visine pašnjaci imaju iznimna svojstva te posebno bogatu, aromatičnu i obilnu floru. Ondje ima mnogo više karakterističnog bilja bogatog aromatskim molekulama (terpenima) nego drugdje, kao što su štitarke poput mirišljavog štrbca (Meum athamanticum), iglica (Geranium sylvaticum), glavočika (Achillea, Centaurea) i usnača (Prunella grandiflora, Thymus).

Sir se u toj regiji proizvodi od davnina. Od 12. stoljeća redovnici opatija u Aubracu i Bonnevalu utvrdili su pravila proizvodnje sira „Laguiole” kako bi se ljetna proizvodnja mlijeka sačuvala za zimsku prehranu hodočasnika, a ta su pravila preuzeli okolni poljoprivrednici. Poljoprivrednici s planina udružili su se 1897. u udruženje za prodaju koje je 1939. postalo udruženje za zaštitu što je 1961. dovelo do priznavanja oznake izvornosti.

Sir „Laguiole” i danas se proizvodi od sirovog i punomasnog mlijeka koje potječe od krava francuske pasmine simmental ili pasmine aubrac koje su prilagođene uvjetima okoliša na zemljopisnom području (srednje visoko gorje) te koje se uglavnom hrane vegetacijom s pašnjaka i sijenom proizvedenim na zemljopisnom području, bez siliranog krmiva i s ograničenim dodatcima ishrani. Genetskim odabirom među tim pasminama omogućen je veći udio bjelančevina u mlijeku nauštrb masne tvari kako bi se dobilo mlijeko pogodno za proizvodnju sira. Tome pridonosi i ishrana u kojoj je zabranjeno krmivu dodavati kukuruz kojim se povećava sadržaj masne tvari u mlijeku.

Sir „Laguiole” nastaje dugotrajnim dozrijevanjem u hladnom (od 6 do 12 °C) i vlažnom podrumu, a uspješnost dozrijevanja ovisi osobito o posebnoj tehnici proizvodnje (među ostalim, dvostruko cijeđenje u preši za sir i tijekom stavljanja u kalup kako bi se povećala suha tvar) i o redovitim postupcima obrade (utrljavanje i okretanje), koji su zajamčeni znanjem i umijećem koji su se održali na zemljopisnom području.

„Laguiole” je sir od sirovog i punomasnog mlijeka, velikog formata (20 do 50 kg). Njegovo prešano nekuhano tijesto ima visok udio suhe tvari od najmanje 58 %. Dozrijeva tijekom najmanje četiri mjeseca.

Njegov mliječni okus umjeren je do intezivan, ovisno o stupnju dozrijevanja, uravnotežen, s posebnim svojstvom koje se odražava u primjesama koje se kreću od svježeg sijena do suhog lješnjaka te se dugo zadržava u ustima.

Proizvodnja mlijeka na zemljopisnom području sira „Laguiole” prvotno je bila izrazito sezonska. Naime, mlijeko se moglo prikupljati u razdoblju dojenja teleta samo kada je zahvaljujući prirodnoj plodnosti tla na zemljopisnom području flora bila obilna i zadovoljavala potrebe životinja. Kako bi se mlijeko očuvalo i kako bi se omogućila kasnija upotreba toga mlijeka, uzgajivači na tom zemljopisnom području proizvodili su velik sir koji može dugo stajati, tj. sir „Laguiole”.

Budući da se taj sir proizvodi od punomasnog mlijeka, njegova je sposobnost čuvanja povezana s uvjetima proizvodnje mlijeka i prerade kojima se daje prednost mlijeku pogodnom za proizvodnju sira, bogatom bjelančevinama, ali s ograničenim masnim tvarima, što pogoduje intenzivnom cijeđenju u preši za sir i u preši nakon stavljanja u kalup, čime se omogućuje dobivanje prešanog nekuhanog tijesta s visokim udjelom suhe tvari.

Mliječne krave francuske pasmine simmental i pasmine aubrac posebno su dobro prilagođene uvjetima okoliša zemljopisnog područja. Zahvaljujući njihovoj otpornosti sirarski se potencijal zemljopisnog područja može posve ostvariti, a krave istodobno podnose ograničenja duge i oštre zime. Krmivo kojim se hrane bogato je aromatičnim biljem koje daje miris mlijeku te posljedično i siru „Laguiole” koji se od tog mlijeka proizvodi.

Proizvodnja upotrebom sirovog mlijeka i dugo dozrijevanje na niskoj temperaturi dovode do posebnosti sira „Laguiole” povezane s mliječnom florom sirovog i punomasnog mlijeka.

Upućivanje na objavu specifikacije

(članak 6. stavak 1. drugi podstavak ove Uredbe)

https://info.agriculture.gouv.fr/gedei/site/bo-agri/document_administratif-eee5e8f9-73b8-403f-8ad2-db22ef109a27/telechargement


(1)  SL L 343, 14.12.2012., str. 1.