13/Sv. 012

HR

Službeni list Europske unije

60


31997L0068


L 059/1

SLUŽBENI LIST EUROPSKE UNIJE

16.12.1997.


DIREKTIVA 97/68/EZ EUROPSKOG PARLAMENTA I VIJEĆA

od 16. prosinca 1997.

o usklađivanju zakonodavstava država članica u odnosu na mjere protiv emisije plinovitih i krutih onečišćujućih tvari iz motora s unutarnjim izgaranjem koji se ugrađuju u izvancestovne pokretne strojeve

EUROPSKI PARLAMENT I VIJEĆE EUROPSKE UNIJE,

uzimajući u obzir Ugovor o osnivanju Europske zajednice, a posebno njegov članak 100.a,

uzimajući u obzir prijedlog Komisije (1),

uzimajući u obzir mišljenje Gospodarskog i socijalnog odbora (2),

u skladu s postupkom propisanim u članku 189.b Ugovora (3), u svjetlu zajedničkog teksta koji je 11. studenoga 1997. odobrio Odbor za mirenje,

(1)

budući da program Zajednice za politiku i djelovanje vezano za zaštitu okoliša i održivi razvoj (4) kao temeljno načelo priznaje da svi ljudi trebaju biti djelotvorno zaštićeni od poznatih opasnosti za zdravlje od onečišćenja zraka i da je u tom smislu posebno nužan nadzor emisija dušičnog dioksida (NO2), krutih čestica (PT) – crnog dima i drugih onečišćujućih tvari kao što je ugljični monoksid (CO); budući da se zbog sprečavanja stvaranja troposferskog ozona (O3) i s njim povezanog štetnog utjecaja na zdravlje i okoliš moraju smanjiti emisije njegovih prethodnika u obliku dušikovih oksida (NOx) i ugljikovodika (HC); budući da će se zbog štete u okolišu prouzročene zakiseljavanjem između ostalog također zahtijevati i smanjenja emisije NOx i HC;

(2)

budući da je Zajednica u travnju 1992. potpisala UN/ECE protokol o smanjenju hlapivih organskih spojeva (VOC), a u prosincu 1993. složila se s Protokolom o smanjenju NOx, a oba se odnose na Konvenciju o prekograničnom onečišćenju zraka dugog dometa iz 1979. godine koja je odobrena u srpnju 1982.;

(3)

budući da pojedinačne države članice ne mogu u dovoljnoj mjeri postignuti smanjenje razine onečiščujućih emisija iz motora izvancestovnih pokretnih strojeva te uspostaviti djelovanje unutarnjeg tržišta motora i strojeva, već se to može bolje postići usklađivanjem zakonodavstava država članica koja se odnose na mjere protiv onečišćenja zraka motorima koji se postavljaju u izvancestovne pokretne strojeve;

(4)

budući da su nedavna ispitivanja koja je poduzela Komisija pokazala da emisije iz motora izvancestovnih pokretnih strojeva znatno sudjeluju u ukupnim emisijama određenih štetnih atmosferskih onečišćujućih tvari izazvanih ljudskim djelovanjem; budući da je kategorija motora s kompresijskim paljenjem, koji će biti regulirani ovom Direktivom, odgovorna za znatan udjel u onečišćenju zraka NOx i PT, posebno u usporedbi s onim koje dolazi iz sektora cestovnog prijevoza;

(5)

budući da emisije iz izvancestovnih pokretnih strojeva koji rade na tlu, opremljenih motorima s kompresijskim paljenjem, a posebno emisije NOx i PT, prvenstveno uzrokuju zabrinutost u tom području; budući da bi ti izvori među prvima trebali biti regulirani; budući da će se prema tome poslije cilj ove Direktive proširiti tako da obuhvati kontrolu emisija, koja će se temeljiti na odgovarajućim ciklusima ispitivanja, iz motora drugih izvancestovnih pokretnih strojeva, uključujući prijenosne generatorske agregate, a posebno iz benzinskih motora; budući da se znatno smanjenje emisija CO i HC može postignuti predviđenim proširenjem područja primjene ove Direktive tako da obuhvati i benzinske motore;

(6)

budući da bi što je prije moguće trebalo uvesti zakonodavstvo o nadzoru emisija iz poljoprivrednih i šumarskih traktorskih motora, osiguravajući razinu zaštite okoliša jednaku razini ustanovljenoj ovom Direktivom, s normama i zahtjevima potpuno u skladu s njom;

(7)

budući da je, s obzirom na postupak certifikacije, prihvaćen onaj pristup homologaciji tipa koji je kao europska metoda za homologacije cestovnih vozila i njihovih komponenti podnio ispit vremena; budući da je, kao novi element, uvedena homologacija osnovnog motora u ime skupine motora načinjenih korištenjem sličnih komponenti prema sličnim načelima gradnje;

(8)

budući da će motori proizvedeni u skladu sa zahtjevima ove Direktive morati biti odgovarajuće označeni i prijavljeni tijelima za homologaciju; budući da, kako bi se zadržali niski administrativni izdaci, nadležna tijela nisu predvidjela izravan nadzor datuma proizvodnje motora koji bi odgovarali pojačanim zahtjevima; budući da se s obzirom na ovakvu slobodu od proizvođača zahtijeva da olakšaju izvođenje nasumičnih provjera nadležnim tijelima i da u pravilnim vremenskim razmacima učine dostupnima relevantne informacije o planiranju proizvodnje; budući da apsolutna sukladnost s obavijesti danom za ovaj postupak nije obvezna, ali bi visoki stupanj sukladnosti olakšao planiranje procjena tijela za homologaciju i pridonio odnosu većeg povjerenja između proizvođača i tijela za homologaciju tipa;

(9)

budući da su odobrenja dodijeljena u skladu s Direktivom 88/77/EEZ (5) i s Pravilnikom UN/ECE 49. serija 02, kako je popisano u Prilogu IV., Dodatku II. Direktivi 92/53/EEZ (6), priznana kao jednaka onima koja se zahtijevaju prema ovoj Direktivi u svojoj prvoj fazi;

(10)

budući da motorima koji su u skladu sa zahtjevima ove Direktive i obuhvaćeni njezinim područjem djelovanja mora biti dopušteno da ih se stavi u prodaju na tržištu u državama članicama; budući da ti motori ne smiju biti podvrgnuti nijednom drugom nacionalnom propisu o emisiji; budući da će država članica koja dodjeljuje odobrenja poduzeti nužne nadzorne mjere;

(11)

budući da je pri postavljanju novih postupaka ispitivanja i graničnih vrijednosti potrebno uzeti u obzir specifične obrasce korištenja tih tipova motora;

(12)

budući da je, prema dokazanim načelima pristupa, prikladno uvesti te nove norme u dvije faze;

(13)

budući da izgleda kako je znatno smanjenje emisije lakše postignuti kod motora veće izlazne snage, može se koristiti postojeća tehnologija koja je razvijena za motore cestovnih vozila; uzimajući to u obzir, predviđena je postupna provedba uvjeta koji za prvu fazu počinju najvišim od triju pojasa snage; budući da je to načelo zadržano i za drugu fazu, s iznimkom novog, četvrtog, pojasa snage koji prva faza ne obuhvaća;

(14)

budući da je ovaj sektor primjene izvancestovnih pokretnih strojeva, koji se sada regulira, i najvažniji uz sektor poljoprivrednih traktora, ako se usporedi s emisijama koje dolaze od cestovnog prijevoza, primjenom ove Direktive može se očekivati znatno smanjenje emisije; zahvaljujući vrlo dobrim izvedbama dizelskih motora s obzirom na emisiju CO i HC, granica poboljšanja vrlo je mala u usporedbi s ukupnom emitiranom količinom;

(15)

budući da su, kako bi se pobrinuli za slučaj izvanrednih tehničkih ili ekonomskih okolnosti, uključeni postupci koji bi proizvođače mogli izuzeti od obveza koje proizlaze iz ove Direktive;

(16)

budući da će se, kako bi se osigurala „usklađenost proizvodnje” (COP) kad je homologacija za motor jednom već dodijeljena, od proizvođača zahtijevati da osiguraju odgovarajuće pripreme; budući da su za slučaj otkrivene neusklađenosti donesene odredbe koje propisuju postupke informiranja, korektivne akcije i postupak suradnje koji će omogućiti izglađivanje mogućih razlika u mišljenju među državama članicama s obzirom na usklađenost atestiranih motora;

(17)

budući da ova Direktiva ne utječe na pravo država članica na postavljanje zahtjeva kojima se osigurava da su radnici zaštićeni kad koriste izvancestovne pokretne strojeve;

(18)

budući da bi tehničke odredbe u nekim prilozima ovoj Direktivi trebale biti dopunjene i, kad je potrebno, prilagođene tehničkom napretku u skladu s odborskom procedurom;

(19)

budući da bi trebale biti propisane odredbe koje bi osigurale ispitivanje motora u skladu s pravilima dobre laboratorijske prakse;

(20)

budući da u ovom sektoru postoji potreba za promicanjem svjetske trgovine putem usklađivanja, koliko je god to moguće, emisijskih normi u Zajednici s onima koje se primjenjuju ili planiraju u trećim zemljama;

(21)

budući da je zbog toga potrebno predvidjeti mogućnost ponovnog razmatranja stanja na temelju dostupnosti i ekonomske izvedivosti novih tehnologija, a uzimajući u obzir napredak postignut u provedbi druge faze;

(22)

budući da je sporazum o modusu vivendi između Europskog parlamenta, Vijeća i Komisije u pogledu provedbenih mjera za akte donesene u skladu s postupkom propisanim člankom 189.b Ugovora postignut 20. prosinca 1994. (7),

DONIJELI SU OVU DIREKTIVU:

Članak 1.

Ciljevi

Cilj je ove Direktive usklađivanje zakonodavstava država članica u odnosu na norme emisije i postupke homologacije tipova za motore koji se ugrađuju u izvancestovne pokretne strojeve. To će pridonijeti nesmetanom funkcioniranju unutarnjeg tržišta, zaštićujući pritom ljudsko zdravlje i okoliš.

Članak 2.

Definicije

Za potrebe ove Direktive:

izvancestovni pokretni stroj znači svaki pokretni stroj, prijenosnu industrijsku opremu ili vozilo s karoserijom ili bez nje, koji nije namijenjen cestovnom prijevozu putnika ili robe, u koji je ugrađen motor s unutarnjim izgaranjem, kako je specificirano u Prilogu I., odjeljku 1.,

homologacija tipa znači postupak kojim država članica potvrđuje da tip motora s unutrašnjim izgaranjem ili porodica motora udovoljavaju relevantnim tehničkim zahtjevima ove Direktive s obzirom na razinu emisije plinovitih i krutih onečišćujućih tvari koje motor(i) ispušta(ju),

tip motora znači kategorija motora koji se ne razlikuju po tako bitnim karakteristikama motora kako je specificirano u Prilogu II., Dodatku 1.,

porodica motora znači proizvođačevo grupiranje motora od kojih se, prema njihovoj konstrukciji, očekuje da imaju slične karakteristike emisije ispusta i koji su u skladu sa zahtjevima ove Direktive,

osnovni motor znači motor odabran iz porodice motora na takav način da je u skladu sa zahtjevima postavljenima u točkama 6. i 7. Priloga I.,

izlazna snaga motora znači neto-snaga kako je specificirana u točki 2.4. Priloga I.,

datum proizvodnje motora znači datum kad motor prođe konačnu provjeru nakon što je napustio proizvodnu liniju. U toj je fazi motor spreman za isporuku ili za zalihu,

stavljanje na tržište znači radnja kojom se proizvodi obuhvaćeni ovom Direktivom čine dostupnima na tržištu Zajednice, uz plaćanje ili besplatno, za distribuciju i/ili uporabu u Zajednici,

proizvođač znači osoba ili tijelo koje je tijelima za homologaciju odgovorno za sve vidove procesa homologacije tipa i za osiguravanje usklađenosti proizvodnje. Nije nužno da osoba ili tijelo budu izravno uključeni u sve faze izgradnje motora,

tijelo za homologaciju znači nadležno tijelo ili tijela države članice odgovorna za sve vidove homologacije tipa motora ili porodicu motora, za izdavanje i poništenje certifikata o homologaciji, za održavanje veza s tijelima za homologaciju drugih država članica te za provjeravanje usklađenosti proizvodnih dogovora proizvođača,

tehnički servis znači organizacija ili tijelo, ili više njih, koji su određeni kao laboratorij za ispitivanje radi provedbe ispitivanja ili kontrole u ime tijela za homologaciju države članice. Tu funkciju može provesti i samo tijelo za homologaciju,

opisni dokument znači dokument prikazan u Prilogu II. koji propisuje podatke koje podnositelj prijave treba dostaviti,

opisna mapa znači cjelokupna mapa ili datoteka podataka, nacrta, fotografija itd. koju je podnositelj prijave dužan dostaviti tehničkom servisu ili tijelu za homologaciju, kako je propisano u opisnom dokumentu,

opisni paket znači opisna mapa zajedno sa svim izvještajima o ispitivanju ili drugim dokumentima koje je tehnički servis ili tijelo za homologaciju dodalo opisnoj mapi tijekom obavljanja svojih funkcija,

indeks za opisni paket znači dokument u kojem su popisani sadržaji opisnog paketa, numerirani na odgovarajući način ili drugačije označeni kako bi se jasno identificirale sve stranice.

Članak 3.

Zahtjev za homologaciju tipa

1.   Zahtjev za homologaciju tipa motora ili porodicu motora proizvođač podnosi tijelu za homologaciju države članice. Prijava mora biti popraćena opisnom mapom, čiji je sadržaj dan u opisnom dokumentu u Prilogu II. Motor koji je u skladu s karakteristikama tipa motora opisanima u Prilogu II., Dodatku 1. bit će podvrgnut pregledu u tehničkom servisu odgovornom za provedbu homologacijskih ispitivanja.

2.   U slučaju prijave za homologaciju tipa porodice motora, ako tijelo za homologaciju utvrdi da podnesena prijava, s obzirom na odabrani osnovni motor, u potpunosti ne odgovara porodici motora opisanoj u Prilogu II., Dodatku 2., za homologaciju će biti osiguran alternativni i, ako je to potrebno, dodatni osnovni motor koji odredi tijelo za homologaciju prema stavku 1.

3.   Nijedna prijava koja se odnosi na tip motora ili porodicu motora ne može se podnijeti više nego jednoj državi članici. Za svaki će tip motora ili porodicu motora biti podnesena posebna prijava za homologaciju.

Članak 4.

Postupak homologacije tipa

1.   Država članica koja primi prijavu dodjeljuje homologaciju tipa svim tipovima motora ili porodicama motora koji su u skladu s podacima u opisnoj mapi i koji udovoljavaju zahtjevima ove Direktive.

2.   Država članica ispunjava sve odgovarajuće dijelove certifikata o homologaciji tipa (model je dan u Prilogu VI.) za svaki tip motora ili porodicu motora koji odobrava i ispunit će ili provjeriti sadržaj indeksa za opisni paket. Certifikati o homologaciji tipa označuju se brojevima na način opisan u Prilogu VII. Ispunjen certifikat o homologaciji tipa i njegovi dodaci dostavljaju se podnositelju prijave.

3.   Kada motor za koji se traži odobrenje ispunjava svoju funkciju ili pokazuje specifično svojstvo samo zajedno s drugim dijelovima izvancestovnog pokretnog stroja, pa se iz tog razloga sukladnost s jednim ili više zahtjeva može potvrditi samo kad motor za koji se traži odobrenje radi zajedno s ostalim dijelovima stroja, bilo stvarnim ili simuliranim, primjena homologacije tipa motora mora u skladu s time biti ograničena. Certifikat o homologaciji tipa za tip motora ili porodicu motora mora tada sadržavati sva ograničenja njegove uporabe i naznačiti sve uvjete za njegovo montiranje.

4.   Tijelo za homologaciju svake države članice mora:

(a)

mjesečno slati tijelima za homologaciju drugih država članica popis (koji sadrži podatke prikazane u Prilogu VIII.) homologacijâ tipa za motore i porodica motora koje je dodijelila, uskratila ili poništila tijekom tog mjeseca;

(b)

po primitku zahtjeva tijela za homologaciju druge države članice, odmah poslati:

kopiju certifikata o homologaciji tipa motora ili porodice motora s/bez opisnog paketa za svaki tip motora ili porodicu motora koju je odobrilo, uskratilo ili poništilo, i/ili

popis motora proizvedenih prema dodijeljenim homologacijama tipa, kako je opisano u članku 6. stavku 3., koji sadrži pojedinosti prikazane u Prilogu IX., i/ili

kopiju deklaracije opisane u članku 6. stavku 4.

5.   Tijelo za homologaciju svake države članice mora jednom godišnje, ili dodatno po primitku odgovarajuće molbe, poslati Komisiji kopiju popisa podataka, kako je prikazano u Prilogu X., koji se odnosi na motore odobrene od posljednje obavijesti.

Članak 5.

Izmjene homologacija

1.   Država članica koja je odobrila homologaciju tipa mora poduzeti sve potrebne mjere kako bi osigurala da bude obaviještena o svakoj promjeni podataka koja se pojavi u opisnom paketu.

2.   Molba za izmjenu ili produženje homologacije tipa podnosi se isključivo tijelu za homologaciju države članice koja je dodijelila izvornu homologaciju tipa.

3.   Ako su se podaci u opisnom paketu promijenili, tijelo za homologaciju države članice o kojoj je riječ dužno je:

izdati po potrebi revidiranu(-e) stranicu(-e) opisnog paketa, označavajući svaku revidiranu stranicu tako da se jasno uputi na vrstu promjene i datum ponovnog izdavanja. Gdje god su revidirane stranice izdane, kazalo opisnog paketa (koje je priloženo certifikatu o homologaciji tipa) mora također biti izmijenjeno kako bi pokazalo posljednje datume revidiranih stranica, i

izdati revidirani certifikat o homologaciji tipa (označen brojem produženja) ako se ijedan podatak (isključujući njegove priloge) promijenio ili ako su se norme propisane ovom Direktivom promijenile od datuma koji je trenutačno na homologaciji. Revidirani certifikat mora jasno pokazati razlog revizije i datum ponovnog izdavanja.

Ako tijelo za homologaciju države članice o kojoj je riječ otkrije da izmjena u opisnom paketu opravdava nova ispitivanja ili provjere, o tome mora obavijestiti proizvođača, a gore spomenute dokumente izdaje tek nakon provedbe novih ispitivanja ili provjera koje daju pozitivan rezultat.

Članak 6.

Usklađenost

1.   Proizvođač na svaku jedinicu proizvedenu u skladu s homologacijom tipa pričvršćuje oznake kako je to određeno u točki 3. Priloga I., uključujući broj homologacije tipa.

2.   Gdje certifikat o homologaciji tipa, u skladu s člankom 4. stavkom 3., sadrži ograničenja uporabe, proizvođač je dužan sa svakom proizvedenom jedinicom isporučiti detaljne informacije o tim ograničenjima i naznačiti sve uvjete za njezinu montažu. Kada se serija tipova motora isporuči samo jednom proizvođaču strojeva, dovoljno je da se njemu dostavi, najkasnije pri isporuci prvog motora, samo jedan takav dokument u kojemu su dodatno popisani odgovarajući identifikacijski brojevi motora.

3.   Proizvođač u roku od 45 dana nakon završetka svake kalendarske godine i odmah nakon svakog datuma prijave kad se zahtjevi ove Direktive promijene, te neposredno nakon svakog dodatnog datuma koji odredi nadležno tijelo, na zahtjev šalje tijelu za homologaciju koje je odobrilo homologaciju tipa popis koji sadrži niz identifikacijskih brojeva za svaki tip motora proizveden u skladu sa zahtjevima ove Direktive od posljednjeg izvještaja, ili otkako su zahtjevi ove Direktive prvi put bili primijenjeni. Gdje to nije razjašnjeno sustavom kodiranja motora, taj popis mora specificirati uzajamnu zavisnost (korelaciju) identifikacijskih brojeva s odgovarajućim tipovima motora ili porodicama motora i brojevima homologacije tipa. Osim toga, taj popis mora sadržavati posebnu informaciju ako proizvođač prestane proizvoditi homologizirani tip motora ili porodicu motora. Gdje se ne zahtijeva da se popis redovito šalje tijelu za homologaciju, proizvođač mora sačuvati tu dokumentaciju najmanje 20 godina.

4.   Proizvođač mora, u roku od 45 dana nakon završetka svake kalendarske godine i pri svakoj prijavi koja se spominje u članku 9. tijelu za homologaciju koje je odobrilo homologaciju tipa poslati deklaraciju koja specificira tipove motora i porodicu motora zajedno s odgovarajućim identifikacijskim kodovima motora za one motore koje namjerava proizvoditi od tog datuma nadalje.

Članak 7.

Prihvaćanje jednakih homologacija

1.   Europski parlament i Vijeće mogu, na prijedlog Komisije, priznati jednakost između uvjeta i odredaba za homologaciju tipa motora koje utvrđuje ova Direktiva i postupaka koje utvrđuju međunarodni propisi ili propisi trećih zemalja u okviru multilateralnih ili bilateralnih sporazuma između Zajednice i trećih zemalja.

2.   Homologacije tipa prema Direktivi 88/77/EEZ koje su u skladu s fazama A ili B, utvrđenima u članku 2. i točki 6.2.1. Priloga I. Direktivi 91/542/EEZ (8) i, gdje je to primjenjivo, pripadajuće oznake homologacije prihvaćaju se za prvu fazu utvrđenu u članku 9. stavku 2. ove Direktive. To prestaje vrijediti stupanjem na snagu obvezne provedbe druge faze predviđene člankom 9. stavkom 3. ove Direktive.

Članak 8.

Registracija i stavljanje na tržište

1.   Države članice ne mogu odbiti registraciju, gdje je to primjenjivo, ili stavljanje na tržište novih motora, bili oni već ugrađeni u strojeve ili ne, koji udovoljavaju zahtjevima ove Direktive.

2.   Države članice dužne su dopustiti registraciju, gdje je to primjenjivo, ili stavljanje na tržište novih motora, bili oni već ugrađeni u strojeve ili ne, samo ako udovoljavaju zahtjevima ove Direktive.

3.   Tijelo za homologaciju države članice koje odobrava homologaciju tipa poduzima sve potrebne mjere u vezi s tom homologacijom kako bi registriralo i kontroliralo, bude li potrebno i u suradnji s tijelima za homologaciju drugih država članica, identifikacijske brojeve onih motora koji su proizvedeni u skladu sa zahtjevima ove Direktive.

4.   Dodatna kontrola identifikacijskih brojeva može se obaviti zajedno s kontrolom usklađenosti proizvodnje, kako je opisano u članku 11.

5.   Kada se radi o kontroli identifikacijskih brojeva, proizvođač ili njegovi zastupnici imenovani u Zajednici, na zahtjev odgovornog tijela za homologaciju moraju bez odlaganja dati sve potrebne podatke koji se odnose na njegove/njihove kupce, zajedno s identifikacijskim brojevima motora koji su prijavljeni kao proizvodi u skladu s odredbama članka 6. stavka 3. Gdje su motori prodani proizvođaču strojeva, daljnji se podaci ne traže.

6.   Ako, na traženje tijela za homologaciju proizvođač nije u stanju potvrditi zahtjeve koji su specificirani u članku 6., posebno u vezi sa stavkom 5. ovog članka, homologacija odobrena odgovarajućem tipu ili porodici motora prema ovoj Direktivi može biti poništena. Postupak obavještavanja o tom poništenju propisan je člankom 12. stavkom 4.

Članak 9.

Vremenski okvir

Nakon 30. lipnja 1998. države članice ne mogu odbiti dodjelu homologaciju tipa za tip motora ili porodicu motora, ili izdati dokument kako je opisano u Prilogu VI., ni nametnuti bilo kakve druge zahtjeve za homologaciju tipa u vezi s emisijama onečišćivača zraka za izvancestovne pokretne strojeve u kojima je ugrađen motor ako motor udovoljava zahtjevima navedenima u ovoj Direktivi koji se odnose na emisiju plinovitih i krutih onečišćujućih tvari.

Države članice odbijaju dodjelu homologacije tipa za tip motora ili porodicu motora i izdavanje dokumenta opisanoga u Prilogu VI. te odbijaju dodjelu bilo kakve druge homologacije tipa za izvancestovne pokretne strojeve u kojima je ugrađen motor:

 

nakon 30. lipnja 1998. za motore izlazne snage:

A:

130 kW ≤ P ≤ 560 kW

B:

75 kW ≤ P < 130 kW

C:

37 kW≤ P <75 kW

ako motor ne udovoljava zahtjevima specificiranima u ovoj Direktivi, i tamo gdje emisije plinovitih i krutih onečišćujućih tvari iz motora nisu u skladu s graničnim vrijednostima utvrđenim u tablici iz točke 4.2.1. Priloga I.

Države članice odbijaju dodjelu homologacije tipa za tip motora ili porodicu motora i izdavanje dokumenta opisanoga u Prilogu VI., te odbijaju dodjelu bilo kakve druge homologacije tipa za izvancestovne pokretne strojeve u kojima je ugrađen motor:

 

D:

nakon 31. prosinca 1999. za motore izlazne snage: 18 kW ≤ P < 37 kW,

E:

nakon 31. prosinca 2000. za motore izlazne snage: 130 kW ≤ P ≤ 560 kW,

F:

nakon 31. prosinca 2001. za motore izlazne snage: 75 kW ≤ P < 130 kW,

G:

nakon 31. prosinca 2002. za motore izlazne snage: 37 kW ≤ P < 75 kW,

ako motor ne udovoljava zahtjevima specificiranima u ovoj Direktivi i gdje emisije plinovitih i krutih onečiščujućih tvari iz motora nisu u skladu s graničnim vrijednostima utvrđenima u tablici iz točke 4.2.3. Priloga I.

Nakon datuma na koje se ovdje pozivamo, s iznimkom strojeva i motora namijenjenih izvozu u treće zemlje, države članice dopuštaju registraciju, gdje se to primjenjuje, i stavljanje na tržište novih motora, bilo da su već ugrađeni u strojeve ili ne, samo ako udovoljavaju zahtjevima ove Direktive i samo ako je motor homologiran u skladu s jednom od kategorija utvrđenih u stavku 2. i 3.

Prva faza

kategorija A: 31. prosinca 1998.

kategorija B: 31. prosinca 1998.

kategorija C: 31. ožujka 1999.

Druga faza

kategorija D: 31. prosinca 2000.

kategorija E: 31. prosinca 2001.

kategorija F: 31. prosinca 2002.

kategorija G: 31. prosinca 2003.

Unatoč tomu, za svaku od tih kategorija države članice mogu odgoditi svaki rok spomenut u gornjem zahtjevu za dvije godine ako se radi o motorima proizvedenima prije navedenog datuma.

Dopuštenje dodijeljeno za motore iz prve faze prestaje vrijediti nakon obveznog uvođenja druge faze.

Članak 10.

Iznimke i alternativni postupci

1.   Zahtjevi članka 8. stavaka 1. i 2. i članka 9. stavka 4. ne primjenjuju se na:

motore koje koriste oružane službe,

motore izuzete u skladu sa stavkom 2.

2.   Svaka država članica može, na zahtjev proizvođača, od vremenskog(-ih) ograničenja za stavljanje na tržište iznesenog u članku 9. stavku 4., izuzeti motore s kraja serije koji su još uvijek na zalihi, ili zalihe izvancestovnih pokretnih strojeva uzimajući u obzir njihove motore, u skladu sa sljedećim uvjetima:

proizvođač mora prije stupanja na snagu vremenskog(-ih) ograničenja podnijeti zahtjev tijelu za homologaciju one države članice koja je homologizirala odgovarajući(-e) tip(ove) motora ili porodicu(-e) motora,

prijava proizvođača mora sadržavati popis, kako je to definirano u članku 6. stavku 3., onih novih motora koji nisu stavljeni na tržište unutar vremenskog(-ih) ograničenja; kad se radi o motorima koji su prvi put obuhvaćeni ovom Direktivom, proizvođač mora svoj zahtjev podnijeti tijelu za homologaciju tipa one države članice u kojoj su motori uskladišteni,

u zahtjevu se moraju specificirati tehnički i/ili ekonomski razlozi na kojima se on temelji,

motori moraju biti u skladu s tipom ili porodicom za koju homologacija tipa više ne vrijedi ili za koji prije nije trebala homologacija tipa, ali koji su bili proizvedeni prema vremenskom(-im) ograničenju(-ima),

motori su morali biti fizički uskladišteni na području Zajednice unutar vremenskog(-ih) ograničenja,

maksimalan broj jednog ili više tipova novih motora stavljenih na tržište u svakoj državi članici primjenom tog izuzeća ne smije premašiti 10 % novih motora svih tipova stavljenih na tržište u toj državi članici tijekom prethodne godine,

ako država članica prihvati zahtjev, ona mora tijelima za homologaciju drugih država članica u roku od mjesec dana poslati podatke i razloge za izuzeća koja su dodijeljena proizvođaču,

država članica koja dodjeljuje izuzeća prema ovom članku obvezna je osigurati da proizvođač udovoljava svim odgovarajućim obvezama,

tijelo za homologaciju za svaki će motor o kojem je riječ izdati certifikat o usklađenosti na kojemu je upisana posebna stavka. Ako se primjenjuje, može se koristiti zajednički dokument koji sadrži sve identifikacijske brojeve motora o kojima je riječ,

države članice moraju svake godine Komisiji poslati popis odobrenih izuzeća s obrazloženjem.

Ova je mogućnost ograničena na razdoblje od 12 mjeseci od datuma kada su motori prvi put dobili vremensko(-a) ograničenje(-a) za stavljanje na tržište.

Članak 11.

Usklađenost proizvodnih dogovora

1.   Država članica koja dodjeljuje homologaciju tipa poduzima sve potrebne mjere kako bi prije nego što dodijeli homologaciju tipa provjerila, s obzirom na specifikacije propisane u točki 5. Priloga I., a bude li potrebno i u suradnji s tijelima za homologaciju drugih država članica, jesu li napravljene odgovarajuće pripreme da se osigura djelotvorna kontrola usklađenosti proizvodnje.

2.   Država članica koja je dodijelila homologaciju tipa poduzima sve potrebne mjere kako bi provjerila, s obzirom na specifikacije propisane u odjeljku 5. Priloga I., a bude li potrebno i u suradnji s tijelima za homologaciju drugih država članica, jesu li pripreme koje se spominju u stavku 1. i dalje dostatne i je li svaki proizvedeni motor koji ima broj homologacije tipa prema ovoj Direktivi i dalje u skladu s opisom danim u certifikatu o homologaciji i njegovim prilozima za homologirani tip ili porodicu motora.

Članak 12.

Neusklađenost s homologiranim tipom ili porodicom

1.   Do neusklađenosti s homologiranim tipom ili porodicom dolazi kada se otkrije da postoje odstupanja od podataka u certifikatu o homologaciji tipa i/ili opisnom paketu i kada ta odstupanja nije odobrila, prema članku 5. stavku 3., država članica koja je odobrila homologaciju tipa.

2.   Ako država članica koja je odobrila homologaciju tipa ustanovi da motori koji su popraćeni potvrdom o sukladnosti ili koji nose oznaku homologacije nisu u skladu s tipom ili porodicom koju je homologirala, mora poduzeti potrebne mjere kako bi osigurala da motori u proizvodnji budu ponovno u skladu s homologiranim tipom ili porodicom. Tijela za homologaciju te države članice moraju obavijestiti tijela drugih država članica o poduzetim mjerama koje se mogu, gdje je to potrebno, proširiti sve do poništenja homologacije tipa.

3.   Ako država članica dokaže da motori koji nose broj homologacije tipa nisu u skladu s homologiranim tipom ili porodicom, može tražiti od države članice koja je dodijelila homologaciju tipa da potvrdi jesu li su motori u proizvodnji u skladu s homologiranim tipom ili porodicom. To se mora poduzeti u roku od šest mjeseci od datuma zahtjeva.

4.   Tijela za homologaciju država članica moraju jedno drugo obavijestiti u roku od mjesec dana o svakom poništenju homologacije tipa i o razlozima za takvu mjeru.

5.   Ako država članica koja je odobrila homologaciju tipa pobija neusklađenost o kojoj je obaviještena, države članice kojih se to tiče moraju nastojati riješiti spor. Komisija mora biti obaviještena i, gdje je to potrebno, održava odgovarajuće konzultacije radi postizanja nagodbe.

Članak 13.

Zahtjevi za zaštitu radnika

Odredbe ove Direktive ne utječu na pravo država članica da, uz dužno poštivanje Ugovora, postavljaju zahtjeve koje smatraju potrebnima kako bi se osiguralo da radnici budu zaštićeni dok koriste strojeve na koje se odnosi ova Direktiva, pod uvjetom da to ne utječe na stavljanje motora o kojima je riječ na tržište.

Članak 14.

Prilagodba tehničkom napretku

Sve izmjene koje su potrebne kako bi se prilozi ovoj Direktivi prilagodili tehničkom napretku, s iznimkom zahtjeva specificiranih u odjeljku 1., točkama od 2.1. do 2.8. i u odjeljku 4. Priloga I., usvaja Komisija kojoj pomaže Odbor osnovan u skladu s člankom 13. Direktive 92/53/EEZ i u skladu s postupkom propisanim u članku 15. ove Direktive.

Članak 15.

Odborska procedura

1.   Predstavnik Komisije odboru podnosi nacrt mjera koje treba poduzeti. Odbor svoje mišljenje o nacrtu podnosi u roku koji predsjedatelj može odrediti ovisno o hitnosti predmeta. U slučaju odluka za koje se od Vijeća traži da ih usvoji na prijedlog Komisije mišljenje se donosi većinom propisanom u članku 148. stavku 2. Ugovora. Glasovi predstavnika država članica u odboru ponderiraju se na način propisan u tom članku. Predsjedatelj nema pravo glasa.

2.

(a)

Komisija usvaja mjere koje će se primjenjivati odmah.

(b)

Međutim, ako predviđene mjere nisu u skladu s mišljenjem odbora, Komisija ih odmah mora proslijediti Vijeću. U tom slučaju:

Komisija odgađa primjenu mjera za koje se odlučila na rok koji ne prelazi tri mjeseca od dana priopćenja,

Vijeće može kvalificiranom većinom donijeti drugačiju odluku u roku koji se spominje u prvoj alineji.

Članak 16.

Tijela za homologaciju i tehnički servisi

Države članice obavješćuju Komisiju i druge države članice o imenima i adresama tijela za homologaciju i tehničkih servisa koji su odgovorni u smislu ove Direktive. Obaviješteni servisi moraju udovoljavati zahtjevima kako je navedeno u članku 14. Direktive 92/53/EEZ.

Članak 17.

Prebacivanje u nacionalno zakonodavstvo

1.   Države članice donose zakone i druge propise potrebne za usklađivanje s ovom Direktivom najkasnije do 30. lipnja 1998. One o tome odmah obavješćuju Komisiju.

Kada države članice donose ove mjere, te mjere prilikom njihove službene objave sadržavaju uputu na ovu Direktivu ili se uz njih navodi takva uputa. Načine tog upućivanja određuju države članice.

2.   Države članice Komisiji dostavljaju tekst odredaba nacionalnog prava koje donesu u području na koje se odnosi ova Direktiva.

Članak 18.

Stupanje na snagu

Ova Direktiva stupa na snagu 20. dana od dana objave u Službenom listu Europskih zajednica.

Članak 19.

Daljnje smanjenje graničnih vrijednosti emisije

Europski parlament i Vijeće dužni su do kraja 2000. godine donijeti odluku o prijedlogu koji će Komisija podnijeti prije kraja 1999. godine o daljnjem smanjenju graničnih vrijednosti emisije, uzimajući u obzir opću dostupnost metoda za kontrolu emisija koje zagađuju zrak iz motora s kompresijskim paljenjem i stanje kakvoće zraka.

Članak 20.

Primatelji

Ova je Direktiva upućena državama članicama.

U Bruxellesu 16. prosinca 1997.

Za Europski parlament

Predsjednik

J. M. GIL-ROBLES

Za Vijeće

Predsjednik

J. LAHURE


(1)  SL C 328, 7.12.1995., str. 1.

(2)  SL C 153, 28.3.1996., str. 2.

(3)  Mišljenje Europskog parlamenta od 25. listopada 1995. (SL C 308, 20.11.1995., str. 29.), Zajedničko stajalište Vijeća od 20. siječnja 1997. (SL C 123, 21.4.1997., str. 1.) i Odluka Europskog parlamenta od 13. svibnja 1997. (SL C 167, 2.7.1997., str. 22.). Odluka Vijeća od 4. prosinca 1997. i Odluka Europskog parlamenta od 16. prosinca 1997.

(4)  Rezolucija Vijeća i predstavnika vlada država članica koje djeluju unutar Vijeća od 1. veljače 1993. (SL C 138, 17.5.1993., str. 1.).

(5)  Direktiva Vijeća 88/77/EEZ od 3. prosinca 1987. o usklađivanju zakonodavstava država članica u odnosu na mjere koje treba poduzeti protiv emisije plinovitih onečišćivača iz dizelskih motora za uporabu u vozilima (SL L 36, 9.2.1988., str. 33.). Direktiva kako je zadnje izmijenjena Direktivom 96/1/EZ (SL L 40, 17.2.1996., str. 1.).

(6)  Direktiva Vijeća 92/53/EEZ od 18. lipnja 1992. o izmjeni Direktive 70/156/EEZ o usklađivanju zakonodavstava država članica u odnosu na homologaciju tipa motornih vozila i njihovih prikolica (SL L 225, 10.8.1992., str. 1.).

(7)  SL C 102, 4.4.1996., str. 1.

(8)  SL L 295, 25.10.1991., str. 1.


PRILOG I.

PODRUČJE, DEFINICIJE, SIMBOLI I KRATICE, OZNAKE MOTORA, SPECIFIKACIJE I ISPITIVANJA, SPECIFIKACIJE USKLAĐENOSTI PROIZVODNIH PROCJENA, PARAMETRI KOJI DEFINIRAJU PORODICU MOTORA, IZBOR OSNOVNOG MOTORA

1.   PODRUČJE PRIMJENE

Ova se Direktiva primjenjuje na motore koji se ugrađuju u izvancestovne pokretne strojeve.

Ova se Direktiva ne primjenjuje na motore za pogon:

vozila kako je definirano Direktivom 70/156/EEZ (1) i Direktivom 92/61/EEZ (2),

poljoprivredne traktore kako je definirano Direktivom 74/150/EEZ (3).

Dodatno, kako bi bili obuhvaćeni ovom Direktivom, motori moraju biti ugrađeni u stroj koji udovoljava sljedećim posebnim zahtjevima:

A.

Namijenjeni i prilagođeni da se kreću ili da budu pokretani na terenu, s putovima ili bez, i motorima s kompresijskim paljenjem (C.I.) koji imaju neto-snagu u skladu s točkom 2.4., koja je veća od 18 kW, ali nije veća od 560 kW (4) i rade isprekidanom brzinom umjesto jednom konstantnom brzinom.

Strojevi čiji su motori obuhvaćeni ovom definicijom uključuju ali nisu ograničeni na:

industrijske bušeće tornjeve, kompresore itd.,

opremu za gradnju, uključujući utovarivače na kotačima, buldožere, traktore, gusjeničare, utovarivače-gusjeničare, utovarivače na kamionima, terenske kamione, hidraulične rovokopače itd.,

poljoprivrednu opremu, rotacijske orače,

šumarsku opremu,

samohodna poljoprivredna vozila (osim traktora kako je gore definirano),

opremu za rukovanje materijalom,

viličare,

opremu za održavanje putova (motorni grejderi, cestovni valjci, asfaltni finišeri),

opremu za čišćenje snijega,

opremu za zemaljsku podršku u zračnim lukama,

zračne liftove,

pokretne dizalice.

Ova se Direktiva ne primjenjuje na:

B.

brodove

C.

željezničke lokomotive

D.

letjelice

E.

generatorske agregate.

2.   DEFINICIJE, SIMBOLI I KRATICE

Za potrebe ove Direktive

2.1.   motor s kompresijskim paljenjem (C.I.) znači motori koji rade na principu kompresijskog paljenja (npr. dizelski motor);

2.2.   plinovite onečišćujuće tvari znači ugljikov monoksid, ugljikovodike (pretpostavljajući omjer C1: H1.85) i okside dušika, potonji izraženi u jednakoj vrijednosti dušikovog dioksida (NO2);

2.3.   krute onečišćujuće tvari znači bilo koja tvar skupljena na specificiranom filtarskom sredstvu nakon razrjeđenja ispušnog plina iz motora (C.I.) čistim filtriranim zrakom, tako da temperatura ne prelazi 325 K (52 °C);

2.4.   neto-snaga znači snaga „EEZ kW” postignuta na stolu za ispitivanje, na kraju radilice ili njezinog ekvivalenta, mjerena u skladu s EEZ metodom mjerenja snage motora s unutrašnjim izgaranjem za cestovna vozila, kako je to utvrđeno Direktivom 80/1269/EEZ (5), osim što je isključena snaga ventilatora za hlađenje motora (6), uz pridržavanje uvjeta ispitivanja i referentnoga goriva specificiranih u ovoj Direktivi;

2.5.   nazivna brzina znači maksimalna brzina pri punom opterećenju koju dopušta automatski regulator, prema specifikaciji proizvođača;

2.6.   postotak opterećenja znači dio maksimalnog raspoloživog zakretnog momenta pri određenom broju okretaja motora;

2.7.   maksimalna brzina zakretnog momenta znači broj okretaja motora pri kojima motor postiže maksimalni zakretni moment, prema specifikaciji proizvođača;

2.8.   srednja brzina znači onaj broj okretaja motora koji udovoljava jednome od sljedećih zahtjeva:

za motore koji su konstruirani tako da rade iznad područja broja okretaja pri punom opterećenju krivulje zakretnog momenta, srednja je brzina deklarirana maksimalna brzina zakretnog momenta ako do nje dolazi između 60 % i 75 % nazivne brzine,

ako je deklarirana maksimalna brzina zakretnog momenta manja od 60 % nazivne brzine, tada je srednja brzina 60 % nazivne brzine,

ako je deklarirana maksimalna brzina zakretnog momenta veća od 75 % nazivne brzine, tada je srednja brzina 75 % nazivne brzine.

2.9.   Simboli i kratice

2.9.1.   Simboli za parametre ispitivanja

Simbol

Jedinica

Naziv

Ap

m2

površina poprečnog presjeka izokinetičke sonde za uzorkovanje

AT

m2

površina poprečnog presjeka ispušne cijevi

aver

 

izmjerene prosječne vrijednosti za:

m3/h

volumni protok

kg/h

maseni protok

C1

ugljik 1 izražen ugljikovodikom

conc

ppm

Vol %

koncentracija (sa sufiksom naziva komponente)

concc

ppm

Vol %

pozadinska korigirana koncentracija

concd

ppm

Vol %

koncentracija zraka za miješanje

DF

faktor miješanja

fa

laboratorijski atmosferski faktor

FFH

specifični faktor goriva koji se koristi za izračunavanje vlažnih koncentracija iz suhih koncentracija vodika prema omjeru ugljika

GAIRW

kg/h

maseni protok ulaznog zraka na vlažnoj osnovi

GAIRD

kg/h

maseni protok ulaznog zraka na suhoj osnovi

GDILW

kg/h

maseni protok zraka za miješanje na vlažnoj osnovi

GEDFW

kg/h

ekvivalent masenog protoka razrijeđenog ispušnog plina na vlažnoj osnovi

GEXHW

kg/h

maseni protok ispušnog plina na vlažnoj osnovi

GFUEL

kg/h

maseni protok goriva

GTOTW

kg/h

maseni protok razrijeđenog ispušnog plina na vlažnoj osnovi

HREF

g/kg

referentna vrijednost apsolutne vlage 10,71 g/kg za izračunavanje NOx i korekcijski faktori vlage krutih čestica

Ha

g/kg

apsolutna vlažnost ulaznog zraka

Hd

g/kg

apsolutna vlažnost zraka za miješanje

i

supskript koji označava pojedinačni postupak

KH

korekcijski faktor vlažnosti za NOx

KP

korekcijski faktor vlažnosti za krute čestice

KW,a

suhi do vlažni korekcijski faktor za ulazni zrak

KW,d

suhi do vlažni korekcijski faktor za zrak za miješanje

KW,e

suhi do vlažni korekcijski faktor za miješanje ispušnog plina

KW,r

suhi do vlažni korekcijski faktor za neobrađeni ispušni plin

L

%

postotak zakretnog momenta u odnosu na maksimalni zakretni moment pri ispitivanju broja okretaja

masa

g/h

supskript koji označava maseni protok emisija

MDIL

kg

uzorak mase za miješanje zraka propušten kroz filtre za uzorkovanje krutih čestica

MSAM

kg

uzorak mase razrijeđenog ispuha propuštenog kroz filtre za uzorkovanje krutih čestica

Md

mg

masa uzorka krutih čestica skupljenog zraka za miješanje

Mf

mg

skupljena masa uzorka krutih čestica

Pa

kPa

tlak para zasićenja ulaznog zraka u motor (ISO 3046: psy = PSY uvjeti ispitivanja)

pB

kPa

ukupni barometarski tlak (ISO 3046:

Px = PX ukupni tlak okolnog mjesta

Py = PY ukupni tlak okoline ispitivanja)

pd

kPa

tlak pare zasićenja zraka za miješanje

ps

kPa

suhi atmosferski tlak

P

kW

snaga, neispravljene kočnice

PAE

kW

deklarirana ukupna snaga koju apsorbiraju pomoćni uređaji spojeni za ispitivanje koje ne zahtijeva točka 2.4. ovog Priloga

PM

kW

maksimalna izmjerena snaga pri brzini ispitivanja pod uvjetima ispitivanja (vidjeti Prilog VI., Dodatak 1.)

Pm

kW

snaga izmjerena pri različitim postupcima ispitivanja

q

omjer razrjeđivanja

r

omjer površina poprečnog presjeka izokinetičke sonde i ispušne cijevi

Ra

%

relativna vlaga ulaznog zraka

Rd

%

relativna vlaga zraka za miješanje

Rf

FID odzivni faktor

S

kW

namještanje dinamometra

Ta

K

apsolutna temperatura ulaznog zraka

TD

K

apsolutna temperatura rosišta

Tref

K

referentna temperatura (zraka izgaranja: 298 K)

VAIRD

m3/h

brzina volumnog protoka ulaznog zraka na suhoj osnovi

VAIRW

m3/h

brzina volumnog protoka ulaznog zraka na vlažnoj osnovi

VDIL

m3

volumen uzorka zraka za miješanje propuštenog kroz filtre uzorka krutih čestica

VDILW

m3/h

brzina volumnog protoka zraka za miješanje na vlažnoj osnovi

VEDFW

m3/h

ekvivalent brzine volumnog protoka razrijeđenog ispušnog plina na vlažnoj osnovi

VEXHD

m3/h

brzina volumnog protoka ispušnog plina na suhoj osnovi

VEXHW

m3/h

brzina volumnog protoka ispušnog plina na vlažnoj osnovi

VSAM

m3

volumen uzorka kroz filtre za uzorkovanje krutih čestica

VTOTW

m3/h

brzina volumnog protoka razrijeđenog ispušnog plina na vlažnoj osnovi

WF

faktor mjerenja

WFE

djelotvorni faktor vaganja

2.9.2.   Simboli za kemijske komponente

CO

ugljikov monoksid

CO2

ugljikov dioksid

HC

ugljikovodici

NOx

oksidi dušika

NO

dušikov oksid

NO2

dušikov dioksid

O2

kisik

C2H6

etan

PT

kruta čestica

DOP

di-oktilftalat

CH4

metan

C3H8

propan

H2O

voda

PTFE

politetrafluoroetilen

2.9.3.   Kratice

FID

ionizacijski detektor plamena

HFID

ionizacijski detektor zagrijanog plamena

NDIR

neraspršujući infracrveni analizator

CLD

kemiluminiscentni detektor

HCLD

zagrijani kemiluminiscentni detektor

PDP

pozitivni pomak crpke

CFV

venturi kritičnog protoka

3.   OZNAČIVANJA MOTORA

3.1.   Motor homologiran kao tehnička jedinica mora nositi:

3.1.1.   zaštitni znak ili zaštitno ime proizvođača motora;

3.1.2.   tip motora, porodica motora (ako se primjenjuje) i jedinstveni identifikacijski broj motora;

3.1.3.   EZ broj homologacije tipa kako je opisano u Prilogu VII.

3.2.   Te oznake moraju biti trajne koliko i korisni vijek trajanja motora, trebaju biti jasno čitljive i neizbrisive. Ako se koriste naljepnice ili metalne pločice, one moraju biti pričvršćene na takav način da je to učvršćivanje trajno koliko i korisni vijek trajanja motora, a da se naljepnice/metalne pločice ne mogu ukloniti bez njihova uništenja ili brisanja.

3.3.   Te oznake moraju biti pričvršćene na dio motora potreban za njegov normalni rad, koji inače ne zahtijeva zamjenu tijekom vijeka trajanja motora.

3.3.1.   Te oznake moraju biti smještene tako da su lako vidljive prosječnoj osobi, nakon što je motor opremljen svim pomoćnim uređajima potrebnima za rad motora.

3.3.2.   Svaki motor mora biti opskrbljen dodatnom pomičnom metalnom pločicom od trajnog materijala koja mora nositi sve podatke naznačene u točki 3.1., a koja se postavlja, ako je potrebno, tako da oznake o kojima je riječ u točki 3.1. budu odmah vidljive prosječnoj osobi i lako dostupne kad je motor ugrađen u stroj.

3.4.   Kodiranje motorâ pomoću identifikacijskih brojeva mora biti takvo da omogućuje nedvojbeno utvrđivanje slijeda proizvodnje.

3.5.   Motori moraju nositi sve oznake prije napuštanja proizvodne linije.

3.6.   Točan smještaj oznaka motora opisan je u Prilogu VI. dijelu 1.

4.   SPECIFIKACIJE I ISPITIVANJA

4.1.   Općenito

Komponente koje mogu utjecati na emisiju plinovitih i krutih onečišćujućih tvari moraju biti tako dizajnirane, konstruirane i sklopljene da bi omogućile da motor pri normalnoj uporabi, unatoč mogućim vibracijama, bude u skladu s odredbama ove Direktive.

Tehničke mjere koje je poduzeo proizvođač moraju osigurati da spomenute emisije budu djelotvorno ograničene, prema ovoj Direktivi, tijekom cijelog normalnog vijeka trajanja motora i pri normalnim uvjetima korištenja. Smatra se da je ovim odredbama udovoljeno ako su u skladu s odredbama točaka 4.2.1., 4.2.3. odnosno 5.3.2.1.

Ako se koristi katalizator i/ili odvajač čestica, ispitivanjem trajnosti koje može sâm provesti u skladu s dobrom praksom inženjerstva i odgovarajućom dokumentacijom, proizvođač mora dokazati da se može očekivati kako će ti uređaji za naknadnu obradu ispuha ispravno funkcionirati tijekom cijelog vijeka trajanja motora. Dokumentacija mora biti načinjena u skladu sa zahtjevima točke 5.2. i posebno točkom 5.2.3. Kupac mora dobiti odgovarajuće jamstvo. Nakon izvjesnog vremena rada motora dopustiva je planska zamjena uređaja. Svako podešavanje, popravljanje, rasklapanje, čišćenje ili zamjena komponenti ili sustava motora koji se periodično izvode kako bi se spriječilo loše funkcioniranje motora povezano s uređajem za naknadnu obradu ispuha obavlja se samo do onog opsega koji je tehnološki potreban da bi se osiguralo ispravno funkcioniranje sustava za kontrolu emisije. Prema tomu, planirani zahtjevi redovitog održavanja moraju biti uključeni u kupčev priručnik, obuhvaćeni gore spomenutim odredbama jamstva i odobreni prije nego što je homologacija dodijeljena. Odgovarajući izvadak iz priručnika u vezi s održavanjem/zamjenama uređaja za obradu ispuha i uvjetima jamstva mora biti uključen u opisni dokument kako je istaknuto u Prilogu II. ovoj Direktivi.

4.2.   Specifikacije koje se tiču emisija onečišćujućih tvari

Plinovite komponente i krute čestice koje ispuštaju motori podvrgnuti ispitivanju mjere se metodama opisanima u Prilogu V.

Mogu se prihvatiti i drugi sustavi ili analizatori ako daju rezultate istovrijedne sljedećim referentnim sustavima:

za plinovite emisije mjerene u neobrađenom ispuhu, sustav prikazan na slici 2. Priloga V.,

za plinovite emisije mjerene u razrijeđenom ispuhu sustava za miješanje punog protoka, sustav prikazan na slici 3. Priloga V.,

za emisije krutih čestica, sustav za miješanje punog protoka koji radi ili s odvojenim filtrom za svaki način rada ili metodom pojedinačnog filtra, prikazanom na slici 13. Priloga V.

Utvrđivanje istovrijednosti sustava temelji se na korelacijskom proučavanju ciklusa od sedam (ili više) ispitivanja između sustava koji se razmatra i jednog ili više gore spomenutih referentnih sustava.

Kriterij istovrijednosti definiran je kao ± 5 % podudaranja prosjekâ vrijednosti izmjerenih emisija ciklusa. Treba upotrijebiti ciklus koji je dan u Prilogu III. točki 3.6.1.

Za uvođenje novog sustava u Direktivu utvrđivanje istovrijednosti temelji se na izračunavanju mogućnosti ponavljanja i mogućnosti reproduciranja, kako je opisano u ISO 5725.

4.2.1.   Dobivene emisije ugljikovog monoksida, emisije ugljikovodikâ, emisije oksida dušika i emisije krutih čestica za prvu fazu ne smiju prekoračiti količinu prikazanu u sljedećoj tablici:

Neto-snaga

(P)

(kW)

Ugljikov monoksid

(CO)

(g/kWh)

Ugljikovodici

(HC)

(g/kWh)

Oksidi dušika

(NOx)

(g/kWh)

Krute čestice

(PT)

(g/kWh)

130 ≤ P ≤ 560

5,0

1,3

9,2

0,54

75 ≤ P < 130

5,0

1,3

9,2

0,70

37 ≤ P < 75

6,5

1,3

9,2

0,85

4.2.2.   Ograničenja emisije dana u točki 4.2.1. jesu ograničenja na izlazu motora i moraju biti postignuta prije ugradnje bilo kakvog uređaja za naknadnu obradu ispuha.

4.2.3.   Dobivene emisije ugljikovog monoksida, emisije ugljikovodikâ, emisije dušikovih oksida i emisije čestica u drugoj fazi ne smiju prekoračiti količine prikazane u sljedećoj tablici:

Neto-snaga

(P)

(kW)

Ugljikov monoksid

(CO)

(g/kWh)

Ugljikovodici

(HC)

(g/kWh)

Oksidi dušika

(NOx)

(g/kWh)

Krute čestice

(PT)

(g/kWh)

130 ≤ P ≤ 560

3,5

1,0

6,0

0,2

75 ≤ P < 130

5,0

1,0

6,0

0,3

37 ≤ P < 75

5,0

1,3

7,0

0,4

18 ≤ P < 37

5,5

1,5

8,0

0,8

4.2.4.   Kada jedna porodica motora obuhvaća više od jednog pojasa snage, kako je definirano prema dijelu 6. i u vezi s Prilogom II. Dodatkom 2., vrijednosti emisije osnovnog motora (homologacija tipa) i svih tipova motora unutar iste porodice (COP) moraju udovoljiti strožim zahtjevima većeg pojasa snage. Podnositelj prijave ima slobodan izbor ograničiti definiciju porodice motora na pojedinačne pojaseve snage i u skladu s tim zatražiti certifikat.

4.3.   Ugradnja u pokretni stroj

Ugradnja motora u pokretni stroj mora biti u skladu s ograničenjima utvrđenima u dijelu o homologaciji tipa. Uz to, s obzirom na homologaciju motora, uvijek mora biti udovoljeno sljedećim karakteristikama:

4.3.1.

ulazni podtlak ne smije prekoračiti onaj koji je za homologirani motor specificiran u Prilogu II. Dodatku 1. odnosno 3.;

4.3.2.

povratni ispušni tlak ne smije prekoračiti onaj koji je za homologirani motor specificiran u Prilogu II. Dodatku 1. odnosno 3.

5.   SPECIFIKACIJA USKLAĐENOSTI PROIZVODNIH PROCJENA

5.1.   S obzirom na potvrđeno postojanje zadovoljavajućih priprema i postupaka za osiguranje djelotvorne kontrole usklađenosti proizvodnje prije odobrenja homologacije tipa, tijelo za homologaciju također mora prihvatiti proizvođačevu registraciju za usklađenu normu EN 29002 (čije područje obuhvaća motore o kojima je riječ) ili istovrijednu akreditacijsku normu, kao udovoljavajuću zahtjevima. Proizvođač mora priskrbiti pojedinosti registracije i obavijestiti tijelo za homologaciju o svim revizijama njene valjanosti ili područja. Kako bi se potvrdilo da se neprestano udovoljava zahtjevima iz točke 4.2., moraju se obaviti odgovarajuće kontrole proizvodnje.

5.2.   Vlasnik homologacije mora posebno:

5.2.1.   osigurati postupke za djelotvornu kontrolu kakvoće proizvoda;

5.2.2.   imati pristup opremi za kontrolu koja je potrebna za provjeravanje usklađenosti sa svakim homologiranim tipom;

5.2.3.   osigurati da podaci o rezultatima ispitivanja budu evidentirani i da priloženi dokumenti budu dostupni za razdoblje koje treba utvrditi u dogovoru s tijelom za homologaciju;

5.2.4.   analizirati rezultate svakog tipa ispitivanja kako bi se potvrdila i osigurala stabilnost karakteristika motora, uzimajući u obzir promjene u procesu industrijske proizvodnje;

5.2.5.   osigurati da svako uzorkovanje motorâ ili komponenti koje pokaže neusklađenost s dotičnim tipom ispitivanja dovede do drugog uzorkovanja i drugog ispitivanja. Moraju se poduzeti svi potrebni koraci da se ponovno uspostavi usklađenost odgovarajuće proizvodnje.

5.3.   Ovlašteno tijelo koje je odobrilo homologaciju može u bilo kojem trenutku provjeriti metode za kontrolu usklađenosti koje se primjenjuju na svaku proizvodnu jedinicu.

5.3.1.   Pri svakoj kontroli gostujućem inspektoru moraju biti predočene knjige ispitivanja i zapisnik pregleda proizvodnje.

5.3.2.   Ako je razina kakvoće nezadovoljavajuća ili ako se čini potrebnim provjeriti valjanost podataka predočenih u prijavi iz točke 4.2., poduzima se sljedeći postupak:

5.3.2.1.   iz serije se uzima jedan motor i podvrgava ispitivanju opisanom u Prilogu III. Dobivene emisije ugljikovog monoksida, ugljikovodikâ, oksida dušika i emisije krutih čestica ne smiju prekoračiti količine prikazane u tablici u točki 4.2.1., ni zahtjeve točke 4.2.2. odnosno one prikazane u tablici u točki 4.2.3.;

5.3.2.2.   ako motor uzet iz serije ne zadovoljava zahtjeve točke 5.3.2.1., proizvođač može zatražiti da se mjerenja izvrše na uzorku motorâ istih specifikacija uzetih iz serije, uključujući i prvobitno uzet motor. Proizvođač određuje veličinu „n” uzorka u dogovoru s tehničkim servisom. Motori različiti od prvobitno uzetog motora podvrgavaju se ispitivanju. Aritmetička sredina Formula rezultata postignutih uzorkom tada se izračunava za svaku onečišćujuću tvar. Proizvodnja serije se smatra potvrđenom ako je udovoljeno sljedećem uvjetu:

Formula

 (7)

gdje je:

 

L – granična vrijednost propisana u točkama 4.2.1./4.2.3. za svaku razmatranu onečišćujuću tvar

 

k – statistički faktor koji ovisi o „n” i prikazan je u sljedećoj tablici:

n

2

3

4

5

6

7

8

9

10

k

0,973

0,613

0,489

0,421

0,376

0,342

0,317

0,296

0,279


n

11

12

13

14

15

16

17

18

19

k

0,265

0,253

0,242

0,233

0,224

0,216

0,210

0,203

0,198

ako je n ≥ 20, Formula

5.3.3.   Tijelo za homologaciju ili tehnički servis odgovoran za provjeravanje usklađenosti proizvodnje mora provesti ispitivanja na motorima koji su bili djelomično ili potpuno razrađeni, prema proizvođačevim specifikacijama.

5.3.4.   Inspekcije koje je ovlastilo nadležno tijelo obično se obavljaju jedanput godišnje. Ako nije udovoljeno zahtjevima iz točke 5.3.2., nadležno je tijelo dužno osigurati poduzimanje svih potrebnih koraka za što je moguće brže ponovno uspostavljanje usklađenosti proizvodnje.

6.   PARAMETRI KOJI DEFINIRAJU PORODICU MOTORA

Porodica motora može se definirati osnovnim parametrima konstrukcije koji moraju biti zajednički motorima unutar jedne porodice. U nekim slučajevima može doći do međusobnog djelovanja parametara. Ti se učinci također moraju uzeti u obzir kako bi se osiguralo da su u jednu porodicu motora uključeni samo motori sa sličnim karakteristikama emisije ispuha. Kako bi se moglo smatrati da motori pripadaju istoj porodici motora, sljedeći popis osnovnih parametara mora biti zajednički:

6.1.   Ciklusi izgaranja:

2 ciklusa

4 ciklusa

6.2.   Rashladni mediji:

zrak

voda

ulje

6.3.   Obujam pojedinačnog cilindra:

motori koji su unutar ukupnog raspona od 15 %

broj cilindara motora s uređajem za naknadnu obradu

6.4.   Metoda usisavanja zraka:

prirodno usisan

nabijen pod tlakom

6.5.   Tip/dizajn komore za izgaranje:

pretkomora

vrtložna komora

otvorena komora

6.6.   Ventil i prijenos — konfiguracija, veličina i broj:

glava cilindra

stijenka cilindra

kućište

6.7.   Sustav goriva:

crpka linijskog ubrizgivača

direktna crpka

crpka razvodnika

pojedinačni element

jedinični ubrizgivač

6.8.   Razne karakteristike:

recirkulacija ispušnih plinova

ubrizgavanje vode/emulzije

ubrizgavanje zraka

punjenje sustava hlađenja

6.9.   Naknadna obrada ispuha:

oksidacijski katalizator

redukcijski katalizator

termički reaktor

odvajač čestica

7.   IZBOR OSNOVNOG MOTORA

7.1.   Osnovni motor porodice bira se prema primarnim kriterijima najvećeg dovoda goriva po taktu, pri deklariranoj maksimalnoj brzini zakretnog momenta. U slučaju da dva ili više motora imaju iste primarne kriterije, za izbor osnovnog motora koriste se sekundarni kriteriji najvećeg dovoda goriva po taktu pri nazivnoj brzini. Pod određenim okolnostima tijelo za homologaciju može zaključiti da se najgori primjer količine emisije te porodice najbolje može okarakterizirati ispitivanjem drugog motora. Stoga tijelo za homologaciju radi ispitivanja može odabrati dodatni motor, čija obilježja označuju da od motora unutar te porodice može imati najviše razine emisije.

7.2.   Ako motori unutar porodice uključuju druga promjenjiva obilježja za koja bi se moglo smatrati da utječu na emisije ispuha, ta se obilježja također moraju identificirati i uzeti u obzir pri odabiru osnovnog motora.


(1)  SL L 42, 23.2.1970., str. 1. Direktiva kako je zadnje izmijenjena Direktivom 93/81/EEZ (SL L 264, 23.10.1993., str. 49.).

(2)  SL L 225, 10.8.1992., str. 72.

(3)  SL L 84, 28.3.1974., str. 10. Direktiva kako je zadnje izmijenjena Direktivom 88/297/EEZ (SL L 126, 20.5.1988., str. 52.).

(4)  Smatra se da je homologacija odobrena u skladu s Propisom 49. Ekonomske komisije za Europu, serija izmjena 02, ispravci 1/2 istovrijedni homologaciji odobrenoj u skladu s Direktivom 88/77/EEZ (vidjeti Direktivu 92/53/EEZ, Prilog IV. odjeljak II.).

(5)  SL L 375, 31.12.1980., str. 46. Direktiva kako je zadnje izmijenjena Direktivom 89/491/EEZ (SL L 238, 15.8.1989., str. 43.).

(6)  To znači da se, suprotno zahtjevima točke 5.1.1.1. Priloga I. Direktivi 80/1269/EEZ, ventilator za hlađenje motora ne smije ugraditi tijekom ispitivanja za provjeru neto snage motora; ako, suprotno tome, proizvođač provede ispitivanje s ventilatorom ugrađenim u motor, snaga koju apsorbira sam ventilator mora biti pribrojena tako izmjerenoj snazi.

(7)  Formula gdje je x bilo koji od pojedinačnih rezultata dobivenih s uzorkom n.


PRILOG II.

OPISNI DOKUMENT br. …

o homologaciji tipa i mjerama za sprečavanje emisije plinovitih i krutih onečišćujućih tvari iz motora s unutrašnjim izgaranjem koji se ugrađuju u izvancestovne pokretne strojeve

(Direktiva 97/68/EZ kako je zadnje izmijenjena Direktivom …/…/EZ)

Image

Dodatak 1.

Image

Image

Image

Dodatak 2.

Image

Dodatak 3.

Image

Image

Image


PRILOG III.

POSTUPAK ISPITIVANJA

1.   UVOD

1.1.   Ovaj Prilog opisuje metodu određivanja emisija plinovitih i krutih onečišćujućih tvari iz motora koje treba ispitati.

1.2.   Ispitivanje se vrši s motorom postavljenim na klupu za ispitivanje i povezanim s dinamometrom.

2.   UVJETI ISPITIVANJA

2.1.   Opći zahtjevi

Svi volumeni i volumni protoci odnose se na 273 K (0 °C) i 101,3 kPa.

2.2.   Uvjeti ispitivanja motora

2.2.1.   Mjeri se apsolutna temperatura Ta zraka koji ulazi u motor, izražena u kelvinima, i suhi atmosferski tlak ps, izražen u kPa, a parametar fa utvrđuje se u skladu sa sljedećim odredbama:

 

Motori s normalnim usisom i mehanički prenabijeni motori:

Formula

 

Turbonabijeni motori s hlađenjem ulaznog zraka ili bez njega:

Formula

2.2.2.   Valjanost ispitivanja

Da bi se ispitivanje priznalo kao valjano, parametar fa mora biti takav da:

Formula

2.2.3.   Motori s nabijenim zračnim hlađenjem

Temperatura rashladnog sredstva i temperatura nabijenog zraka moraju biti zabilježene.

2.3.   Sustav dovoda zraka motora

Motor za ispitivanje mora biti opremljen sustavom dovoda zraka koji ima ograničenje dovoda zraka na gornjoj granici koju proizvođač specificira za čisti prečistač zraka, pri radnim uvjetima motora koje specificira proizvođač, a koji rezultiraju maksimalnim strujanjem zraka.

Za ispitivanje se može koristiti sustav radionica za ispitivanje, pod uvjetom da udvostručuju stvarne radne uvjete motora.

2.4.   Ispušni sustav motora

Motor za ispitivanje mora biti opremljen ispušnim sustavom koji ima ispušni povratni tlak na gornjoj granici koju proizvođač specificira za radne uvjete motora, koji rezultiraju maksimalnom deklariranom snagom.

2.5.   Rashladni sustav

Rashladni sustav motora s kapacitetom dovoljnim za održavanje motora na normalnoj radnoj temperaturi koju propisuje proizvođač.

2.6.   Ulje za podmazivanje

Specifikacije ulja za podmazivanje koje se koristi za ispitivanje bilježe se i prikazuju s rezultatima ispitivanja.

2.7.   Gorivo za ispitivanje

Gorivo mora biti referentno gorivo specificirano u Prilogu IV.

Cetanski broj i sadržaj sumpora referentnoga goriva koje se koristi za ispitivanje bilježe se u točki 1.1.1. odnosno 1.1.2. Priloga VI., Dodatka 1.

Temperatura goriva na ulazu crpke za ubrizgavanje mora biti 306-316 K (33-43 °C).

2.8.   Određivanje podešavanja dinamometra

Podešavanja ulaznog ograničenja i povratnog tlaka ispušne cijevi moraju biti prilagođena proizvođačevim gornjim granicama, u skladu s točkom 2.3. i 2.4.

Maksimalne vrijednosti zakretnog momenta pri specificiranim brzinama okretaja pri ispitivanju određuju se eksperimentiranjem kako bi se izračunale vrijednosti zakretnog momenta za specificirane načine ispitivanja. Za motore koji nisu konstruirani da rade preko granice brzine pri punom opterećenju krivulje zakretnog momenta, maksimalni zakretni moment pri brzinama okretaja ispitivanja mora prijaviti proizvođač.

Podešavanje motora za svaki način ispitivanja izračunava se prema formuli:

Formula

Ako je omjer

Formula

vrijednost PAE može provjeriti tehničko nadležno tijelo koje odobrava homologaciju tipa.

3.   TOK ISPITIVANJA

3.1.   Pripremanje filtara za uzorkovanje

Najmanje jedan sat prije ispitivanja svaki se filtar (par) stavlja u zatvorenu, ali nezapečaćenu Petrijevu posudu, a zatim u komoru za vaganje radi stabilizacije. Na kraju stabilizacijskog razdoblja, svaki se filtar (par) mora izvagati i mora se zabilježiti tara težina. Filtar (par) tada se sprema u zatvorenu Petrijevu posudu ili držač filtra dok ne bude potreban za ispitivanje. Ako se filtar (par) ne upotrijebi u roku od osam sati od njegova premještanja iz komore za vaganje, prije upotrebe mora se ponovno izvagati.

3.2.   Instaliranje opreme za mjerenje

Instrumentarij i sonde za uzorke moraju biti instalirani kako se traži. Kad se za miješanje ispušnog plina koristi sustav za miješanje punog protoka, ispušna se cijev spaja na sustav.

3.3.   Pokretanje sustava za miješanje i motora

Sustav za miješanje i motor pokrenu se i zagrijavaju dok se sve temperature i tlakovi ne stabiliziraju pri punom opterećenju i nazivnoj brzini (točka 3.6.2.).

3.4.   Podešavanje omjera miješanja

Sustav uzorkovanja krutih čestica mora se pokrenuti i biti u pogonu na obilaznom toku za metodu pojedinačnog filtra (neobvezan je za metodu višestrukih filtara). Pozadinska razina krutih čestica zraka za miješanje može se odrediti propuštanjem zraka za miješanje kroz filtre za krute čestice. Ako se koristi filtrirani zrak za miješanje, može se izvršiti jedno mjerenje u bilo koje vrijeme prije, tijekom ili nakon ispitivanja. Ako zrak za miješanje nije filtriran, zahtijevaju se mjerenja na minimalno tri točke: nakon pokretanja, prije zaustavljanja i u točki blizu sredine ciklusa, a iz izmjerenih se vrijednosti izračunava prosjek.

Zrak za miješanje mora biti tako podešen da se postigne maksimalna temperatura površine filtra od 325 K (52 °C) ili manje, pri svakom načinu rada. Ukupni omjer miješanja neće biti manji od četiri.

Za metodu pojedinačnog filtra maseni protok uzorka kroz filtar mora se održavati na stalnom omjeru razrijeđenog masenog protoka ispusta za sustave punog protoka, za sve načine rada. Za sustave bez mogućnosti obilaznog toka, taj maseni omjer mora biti unutar ± 5 %, osim za prvih 10 sekundi svakog načina rada. Za sustave djelomičnog miješanja protoka metodom pojedinačnog filtra maseni protok kroz filtar mora biti konstantan unutar ± 5 % tijekom svakog načina rada, osim za prvih 10 sekundi svakog načina rada za sustave bez mogućnosti obilaznog toka.

Za sustave kontrolirane koncentracije CO2 ili NOx, sadržaj CO2 ili NOx zraka za miješanje mora se mjeriti na početku i na kraju svakog ispitivanja. Mjerenja pozadinske koncentracije CO2 ili NOx zraka za miješanje prije i poslije ispitivanja moraju biti unutar 100 ppm ili 5 ppm između jednog i drugog.

Kad se koristi sustav analize razrijeđenog ispušnog plina, relevantne pozadinske koncentracije određuju se tijekom cijelog ispitivanja uzorkovanjem zraka za miješanje u vreći za uzorkovanje.

Kontinuirana pozadinska koncentracija (koja nije iz vreće) može se uzimati na najmanje tri točke, na početku, na kraju i u točki blizu sredine ciklusa, i izračunava se prosjek. Na zahtjev proizvođača pozadinska se mjerenja mogu izostaviti.

3.5.   Provjera analizatora

Analizatori emisije moraju biti postavljeni na nulu i premošćeni.

3.6.   Ciklus ispitivanja

Specifikacija A stroja prema Prilogu I. dijelu 1.:

3.6.1.1.   Sljedeći 8-načinski ciklus (1) promatra se na dinamometru na motoru koji se ispituje:

Broj postupka

Brzina motora

Opterećenje (%)

Faktor mjerenja

1

nazivna

100

0,15

2

nazivna

75

0,15

3

nazivna

50

0,15

4

nazivna

10

0,1

5

srednja

100

0,1

6

srednja

75

0,1

7

srednja

50

0,1

8

prazni hod

0,15

3.6.2.   Kondicioniranje motora

Zagrijavanje motora i sustava obavlja se pri maksimalnoj brzini i zakretnom momentu kako bi se stabilizirali parametri motora prema preporukama proizvođača.

Napomena:

Razdoblje kondicioniranja bi također trebalo spriječiti djelovanje taloga u ispušnom sustavu od prijašnjeg ispitivanja. Tu se traži i razdoblje stabilizacije između točaka ispitivanja koje je uključeno kako bi se utjecaji od točke do točke sveli na najmanju mjeru.

3.6.3.   Slijed ispitivanja

Pokreće se slijed ispitivanja. Ispitivanje se izvodi redoslijedom prema brojevima načina rada u ciklusu ispitivanja, kako je gore istaknuto.

Tijekom svakog načina rada u ciklusu ispitivanja, nakon početnog prijelaznog razdoblja, specificirana se brzina mora zadržati unutar ± 1 % nazivne brzine ili ± 3 min-1, ovisno o tome koja je veća, osim za niski prazni hod koji je unutar dopuštenih odstupanja koje prijavi proizvođač. Specificirani se zakretni moment održava tako da prosjek tijekom razdoblja za vrijeme kojega su obavljana mjerenja bude unutar ± 2 % maksimalnog zakretnog momenta pri brzini ispitivanja.

Za svako je mjerno mjesto potrebno minimalno vrijeme od 10 minuta. Ako su za ispitivanje motora potrebna dulja razdoblja uzorkovanja radi postizanja dostatne mase krutih čestica na filtru za mjerenje, postupak ispitivanja može se produljiti koliko je potrebno.

Duljina postupka mora se zabilježiti i prijaviti.

Vrijednosti koncentracije emisije plinovitog ispusta moraju se mjeriti i bilježiti tijekom posljednje tri minute postupka.

Uzorkovanje krutih čestica i mjerenje plinovite emisije ne bi trebalo započeti prije nego što se motor stabilizira kako je definirao proizvođač i moraju biti istodobno završeni.

Temperatura goriva mjeri se na ulazu u crpku za ubrizgavanje goriva ili onako kako je specificirao proizvođač, a mjesto mjerenja mora se zabilježiti.

3.6.4.   Odziv analizatora

Izlazni rezultat analizatorâ bilježi se na zapisivaču s papirnom vrpcom ili se mjeri istovrijednim sustavom prikupljanja podataka pomoću protoka ispušnog plina kroz analizatore, najmanje tijekom posljednjih triju minuta svakog postupka. Ako se za mjerenje razrijeđenog CO i CO2 (vidjeti Dodatak 1., točka 1.4.4.) primjenjuje uzorkovanje vrećastim filtrom, uzorak se skuplja u vreću tijekom posljednjih triju minuta svakog postupka, a uzorak iz vreće se analizira i bilježi.

3.6.5.   Uzorkovanje krutih čestica

Uzorkovanje krutih čestica može se obaviti ili metodom pojedinačnog filtra ili metodom višestrukog filtra (Dodatak 1., točka 1.5.). Budući da se rezultati tih metoda mogu neznatno razlikovati, korištena se metoda mora prijaviti skupa s rezultatima.

Pri metodi pojedinačnog filtra, tijekom uzorkovanja uzimaju se u obzir faktori vaganja specificirani u postupku ciklusa ispitivanja za taj način rada i prema njima se podešava protok uzorka i/ili vrijeme uzorkovanja.

Uzorkovanje se mora provesti što je moguće kasnije unutar svakog postupka. Vrijeme uzorkovanja po postupku mora biti najmanje 20 sekundi za metodu pojedinačnog filtra i najmanje 60 sekundi za metodu višestrukog filtra. Za sustave bez mogućnosti obilaznog toka vrijeme uzorkovanja po postupku mora biti najmanje 60 sekundi za metode i pojedinačnog i višestrukog filtra.

3.6.6.   Stanje motora

Brzina i opterećenje motora, temperatura ulaznog zraka, protok goriva i protok zraka ili ispušnog plina za svaki se postupak mjere kad se motor stabilizira.

Ako mjerenje protoka ispušnog plina ili mjerenje zraka izgaranja i potrošnje goriva nije moguće, mogu se izračunati korištenjem metode ravnoteže ugljika i kisika (vidjeti Dodatak 1., točka 1.2.3.).

Svi dodatni podaci potrebni za izračunavanje moraju biti zabilježeni (vidjeti Dodatak 3., točke 1.1. i 1.2.).

3.7.   Ponovna provjera analizatora

Nakon ispitivanja emisije, nulti plin i isti span plin upotrebljavaju se za ponovnu provjeru. Ispitivanje se smatra prihvatljivim ako je razlika između rezultata dvaju mjerenja manja od 2 %.


(1)  Istovjetno s ciklusom C1 iz nacrta norme ISO 8178-4.

Dodatak 1.

1.   POSTUPCI MJERENJA I UZORKOVANJA

Plinovite komponente i krute čestice koje emitiraju motori predloženi za ispitivanje mjere se metodama opisanima u Prilogu V. Metode iz Priloga V. opisuju preporučene analitičke sustave za plinovite emisije (točka 1.1.) i preporučeno miješanje krutih čestica te sustave uzorkovanja (točka 1.2.).

1.1.   Specifikacija dinamometra

Za obavljanje ciklusa ispitivanja opisanog u Prilogu III., točki 3.6.1., koristi se dinamometar motora odgovarajućih karakteristika. Instrumentarij za mjerenje zakretnog momenta i brzine omogućuje mjerenje snage na osovini unutar zadanih granica. Mogu biti potrebna dodatna izračunavanja.

Točnost opreme za mjerenje mora biti takva da ne prekorači maksimalne tolerancije vrijednosti dane u točki 1.3.

1.2.   Protok ispušnog plina

Protok ispušnog plina određuje se jednom od metoda spomenutih u točkama od 1.2.1. do 1.2.4.

1.2.1.   Metoda direktnog mjerenja

Direktno mjerenje ispušnog protoka pomoću sapnice protoka ili istovrijednim mjernim sustavom (za pojedinosti vidjeti ISO 5167).

Napomena:

Direktno mjerenje plinovitog protoka teška je zadaća. Moraju se poduzeti mjere opreza da se spriječe pogreške u mjerenju koje bi mogle utjecati na netočne vrijednosti emisije.

1.2.2.   Metoda mjerenja zraka i goriva

Mjerenje protoka zraka i protoka goriva.

Koristi se mjerilo protoka zraka i mjerilo protoka goriva s točnošću definiranom u točki 1.3.

Protok ispušnog plina izračunava se na sljedeći način:

Formula

ili

Formula

ili

Formula

1.2.3.   Metoda ravnoteže ugljika

Izračunavanje ispušne mase iz potrošnje goriva i koncentracije ispušnog plina korištenjem metode ravnoteže ugljika (vidjeti Prilog III. Dodatak 3.).

1.2.4.   Ukupni protok razrijeđenog ispušnog plina

Pri korištenju sustava za miješanje punog protoka, ukupni protok razrijeđenog ispusta (GTOTW, VTOTW) mjeri se s PDP ili CFV – Prilog V., točka 1.2.1.2. Točnost se usklađuje prema odredbama Priloga III. Dodatka 2., točke 2.2.

1.3.   Točnost

Svi mjerni instrumenti mogu se baždariti prema nacionalnim (međunarodnim) normama i moraju biti u skladu sa sljedećim zahtjevima:

Broj

Stavka

Dopustivo odstupanje

(± vrijednosti temeljene na maksimalnim vrijednostima motora)

Dopustivo odstupanje

(± vrijednosti prema ISO 3046)

Intervali baždarenja

(mjeseci)

1

Brzina motora

2 %

2 %

3

2

Zakretni moment

2 %

2 %

3

3

Snaga

2 % (1)

3 %

ne primjenjuje se

4

Potrošnja goriva

2 % (1)

3 %

6

5

Specifična potrošnja goriva

ne primjenjuje se

3 %

ne primjenjuje se

6

Potrošnja zraka

2 % (1)

5 %

6

7

Protok ispušnog plina

4 % (1)

ne primjenjuje se

6

8

Temperatura rashladnog sredstva

2 K

2 K

3

9

Temperatura maziva

2 K

2 K

3

10

Tlak ispušnog plina

5 % maksimuma

5 %

3

11

Podtlak u razvodnoj cijevi

5 % maksimuma

5 %

3

12

Temperatura ispušnog plina

15 K

15 K

3

13

Temperatura ulaznog zraka

(zraka izgaranja)

2 K

2 K

3

14

Atmosferski tlak

0,5 % očitanja

0,5 %

3

15

Vlažnost ulaznog zraka

(relativna)

3 %

ne primjenjuje se

1

16

Temperatura goriva

2 K

5 K

3

17

Temperature tunela za miješanje

1,5 K

ne primjenjuje se

3

18

Vlažnost zraka za miješanje

3 %

ne primjenjuje se

1

19

Razrijeđeni protok ispušnog plina

2 % očitanja

ne primjenjuje se

24 (djelomični protok) (puni protok) (2)

1.4.   Određivanje plinovitih komponenti

1.4.1.   Opće specifikacije analizatora

Analizatori moraju imati mjerno područje primjereno točnosti koja se zahtijeva za mjerenje koncentracija komponenti ispušnog plina (točka 1.4.1.1.). Preporučuje se da analizatori budu podešeni tako da izmjerena koncentracija bude između 15 % i 100 % punog mjerila.

Ako je vrijednost punog mjerila 155 ppm (ili ppm C) ili manja, ili ako se koriste sustavi očitavanja (računala, automatski pretraživači i zapisivači podataka) koji osiguravaju dostatnu točnost i razlučivost ispod 15 % punog mjerila, prihvatljive su koncentracije i ispod 15 % punog mjerila. U tom slučaju treba napraviti dodatna baždarenja kako bi se osigurala točnost krivulja baždarenja – Prilog III., Dodatak 2., točka 1.5.5.2.

Elektromagnetna kompatibilnost (EMC) opreme mora biti na takvoj razini da dodatne pogreške svede na najmanju mjeru.

1.4.1.1.   Pogreška mjerenja

Ukupna pogreška mjerenja, uključujući uzajamnu osjetljivost na druge plinove — vidjeti Prilog III., Dodatak 2., točku 1.9., ne smije prekoračiti ± 5 % očitanja ili 3,5 % punog mjerila, koje je god manje. Za koncentracije manje od 100 ppm pogreška mjerenja ne smije prekoračiti ± 4 ppm.

1.4.1.2.   Ponovljivost

Ponovljivost, definirana kao odstupanje od 2,5 puta od standarda 10 ponovljivih odziva na dano baždarenje ili span plin, ne smije biti veća od ± 1 % punog mjerila koncentracije za svako korišteno područje iznad 155 ppm (ili ppm C) ili ± 2 % svakog korištenog područja ispod 155 ppm (ili ppm C).

1.4.1.3.   Buka

Analizator odziva od vršnih vrijednosti do nule i baždarenje ili span plinovi kroz sva razdoblja od 10 sekundi ne smiju prekoračiti 2 % punog mjerila na svim korištenim područjima.

1.4.1.4.   Nulti pomak

Nulti pomak tijekom jednog sata mora biti manji od 2 % punog mjerila na najnižem korištenom području. Nulti odziv definira se kao srednji odziv, uključujući buku, na nulti plin tijekom vremenskog intervala od 30 sekundi.

1.4.1.5.   Span pomak

Span pomak tijekom jednog sata mora biti manji od 2 % punog mjerila na najnižem korištenom području. Span se definira kao razlika između span odziva i nultog odziva. Span odziv definira se kao srednji odziv, uključujući buku, na span plin tijekom vremenskog intervala od 30 sekundi.

1.4.2.   Sušenje plina

Alternativni uređaj za sušenje plina mora imati minimalan utjecaj na koncentraciju izmjerenih plinova. Kemijske sušilice nisu prihvatljiva metoda uklanjanja vode iz uzorka.

1.4.3.   Analizatori

Točke od 1.4.3.1. do 1.4.3.5. ovog Dodatka opisuju načela mjerenja koja treba koristiti. Detaljan opis sustava mjerenja naveden je u Prilogu V.

Plinovi koje treba mjeriti analiziraju se sljedećim instrumentima. Za nelinearne analizatore dopušteno je korištenje linearizirajućih sklopova.

1.4.3.1.   Analiza ugljikovog monoksida (CO)

Analizator ugljikovog monoksida mora biti neraspršujućeg infracrvenog (NDIR) apsorpcijskog tipa.

1.4.3.2.   Analiza ugljikovog dioksida (CO2)

Analizator ugljikovog dioksida mora biti neraspršujućeg infracrvenog (NDIR) apsorpcijskog tipa.

1.4.3.3.   Analiza ugljikovodika (HC)

Analizator ugljikovodika mora biti ionizacijski detektor zagrijanog plamena (HFID) s detektorom, ventilima, cjevovodom itd., zagrijan tako da održava temperaturu plina od 463 K (190 °C) ± 10 K.

1.4.3.4.   Analiza oksidâ dušika (NOx)

Analizator oksidâ dušika mora biti tipa kemiluminiscentnog detektora (CLD) ili zagrijanog kemiluminiscentnog detektora (HCLD) s pretvaračem NO2/NO, ako se mjeri na suhoj osnovi. Ako se mjeri na vlažnoj osnovi, koristi se HCLD s pretvaračem koji se održava iznad 333 K (60 °C), pod uvjetom da je zadovoljena provjera vodenog hlađenja (Prilog III., Dodatak 2., točka 1.9.2.2.).

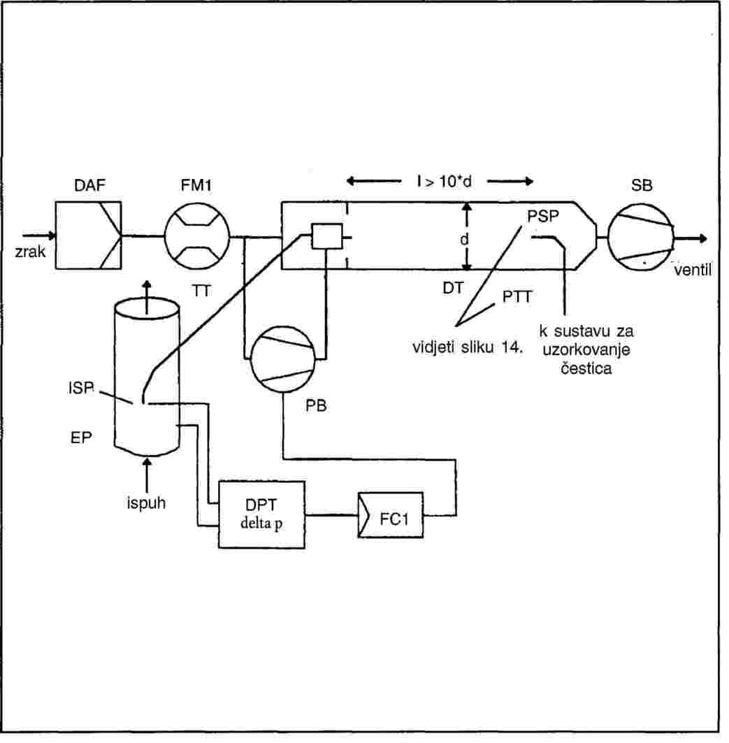
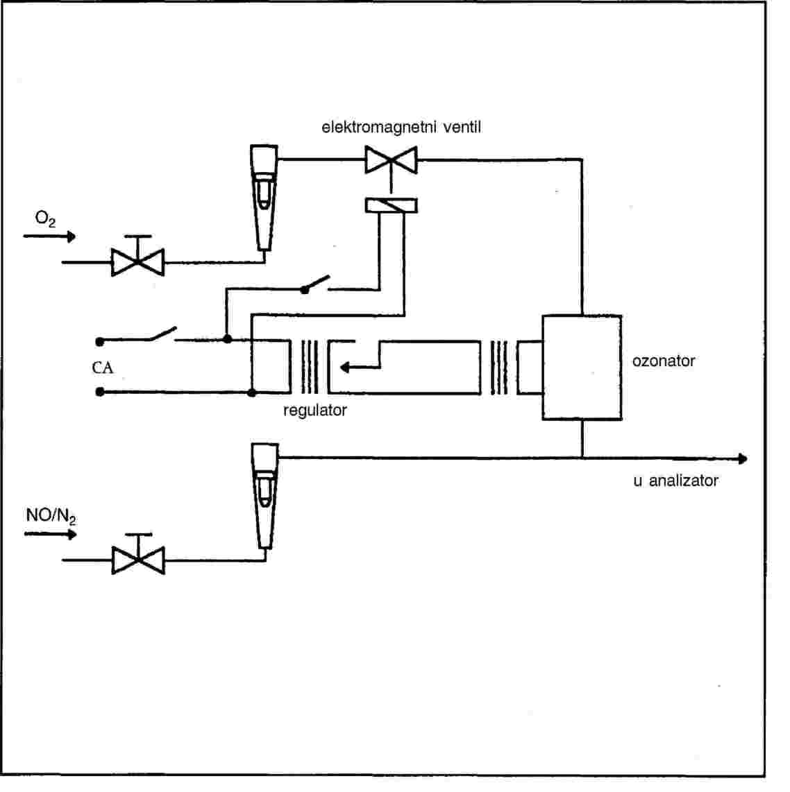
1.4.4.   Uzorkovanje plinovitih emisija

Sonde za uzorkovanje plinovitih emisija moraju biti postavljene najmanje 0,5 m ili za duljinu trostrukog promjera ispušne cijevi – ovisno o tome koja duljina bude veća – prije izlaza sustava ispušnog plina koliko je primjenljivo i dovoljno blizu motoru kako bi se na sondi osigurala temperatura ispušnog plina od najmanje 343 K (70 °C).

Pri višecilindarskome motoru s razgrananim ispušnim kolektorom ulaz sonde mora biti smješten dovoljno daleko od njega kako bi se osigurao uzorak tipičan za prosjek emisije plinova sa svih cilindara. Pri višecilindarskim motorima koji imaju različite skupine razvodnih cijevi, kao što je u konfiguraciji „V”-motora, dopustivo je uzimanje uzoraka iz svake skupine posebno i izračunavanje prosječne emisije ispuha. Mogu se koristiti i metode za koje je dokazano da se poklapaju s navedenim metodama. Za izračunavanje emisija ispuha mora se koristiti ukupni maseni protok ispuha.

Ako na sastav ispušnog plina utječe bilo koji sustav naknadne obrade ispuha, uzorak ispuha mora se u ispitivanjima prve faze uzeti ispred tog uređaja, a u ispitivanjima druge faze iza njega. Kad se za određivanje krutih čestica koristi sustav za miješanje punog protoka, plinovite emisije također se mogu odrediti u razrijeđenom ispušnom plinu. Sonde za uzorkovanje moraju biti blizu sondi za uzorkovanje krutih čestica u tunelu za miješanje (Prilog V., točka 1.2.1.2., DT i točka 1.2.2., PSP). CO i CO2 mogu se po želji odrediti uzorkovanjem u vreću i kasnijim mjerenjem koncentracije u vreći za uzorkovanje.

1.5.   Određivanje krutih čestica

Određivanje krutih čestica zahtijeva sustav za miješanje. Miješanje se može izvršiti sustavom za miješanje djelomičnog protoka ili sustavom za miješanje punog protoka. Kapacitet protoka sustava za miješanje mora biti dovoljno velik da potpuno eliminira kondenzaciju vode u sustavima za miješanje i uzorkovanje i da temperaturu razrijeđenog ispušnog plina održi na ili ispod 325 K (52 °C) neposredno ispred držača filtra. Ako je vlažnost zraka visoka, dopušteno je odvlaživanje zraka za miješanje prije ulaska u sustav za miješanje. Ako je vanjska temperatura ispod 293 K (20 °C), preporuča se predgrijavanje zraka za miješanje iznad temperaturne granice od 303 K (30 °C). Međutim, temperatura razrijeđenog zraka ne smije prijeći 325 K (52 °C) prije uvođenja ispusta u tunel za miješanje.

Za sustav za miješanje djelomičnog protoka sonda za uzorkovanje krutih čestica mora biti postavljena blizu i ispred sonde za plinove, kako je definirano u točki 4.4. i u skladu s Prilogom V., točkom 1.2.1.1., slikama 4.-12. EP i SP.

Sustav za miješanje djelomičnog protoka mora biti konstruiran tako da se ispusno strujanje razdvaja u dva dijela. Manji dio razrjeđuje se zrakom i poslije upotrebljava za mjerenje krutih čestica. Zbog toga je važno da se omjer miješanja odredi vrlo točno. Mogu se primijeniti različite metode razdvajanja, a vrsta upotrijebljenog razdvajanja u znatnoj mjeri diktira hardware uzorkovanja i postupke koje treba koristiti (Prilog V., točka 1.2.1.1.).

Da bi se odredila masa krutih čestica, potrebni su: sustav uzorkovanja krutih čestica, filtri za uzorkovanje krutih čestica, mjerne komore s mikrogramskom ravnotežom i kontroliranom temperaturom i vlagom.

Za uzorkovanje krutih čestica mogu se primijeniti dvije metode:

metoda pojedinačnog filtra koristi jedan par filtara (vidjeti točku 1.5.1.3. ovog Dodatka) za sve postupke ciklusa ispitivanja. Pri ispitivanju valja obratiti veliku pozornost na vrijeme uzorkovanja i protoke tijekom faze uzorkovanja. Međutim, za ciklus ispitivanja potreban je samo jedan par filtara,

metoda višestrukog filtra zahtijeva da se jedan par filtara (vidjeti točku 1.5.1.3. ovog Dodatka) koristi za svaki pojedini postupak ciklusa ispitivanja. Ova metoda dopušta blaže postupke s uzorcima, ali koristi se više filtara.

1.5.1.   Filtri za uzorkovanje krutih čestica

1.5.1.1.   Specifikacija filtra

Za ispitivanja radi izdavanja certifikata potrebni su filtri od staklenih vlakana premazani fluorougljikom ili membranski filtri na bazi fluorougljika. Za posebne se primjene mogu koristiti različiti materijali za filtre. Svi će tipovi filtara imati 0,3 μm DOP (dioktilftalat) djelotvornost skupljanja od najmanje 95 % pri nominalnoj brzini plina između 35 i 80 cm/s. Kad se izvode korelacijska ispitivanja između laboratorijâ ili između proizvođača i tijela za homologaciju, moraju se koristiti filtri identične kakvoće.

1.5.1.2.   Veličina filtra

Filtri za krute čestice moraju imati minimalni promjer od 47 mm (37 mm unutarnji promjer). Prihvatljivi su i veći promjeri filtara (točka 1.5.1.5.).

1.5.1.3.   Primarnii pomoćni filtri

Razrijeđeni ispuh uzorkuje se parom filtara postavljenih u seriju (jedan primarni i jedan pomoćni filtar) tijekom slijeda ispitivanja. Pomoćni filtar mora biti smješten ne više od 100 mm iza primarnog filtra i ne smije biti s njim u dodiru. Filtri se mogu vagati odvojeno ili u paru tako da se postave obojenom stranom prema obojenoj strani.

1.5.1.4.   Brzina površine filtra

Površinska brzina plina kroz filtar mora biti od 35 do 80 cm/s. Tlak između početka i kraja ispitivanja ne smije pasti više od 25 kPa.

1.5.1.5.   Opterećenje filtra

Preporuča se minimalno opterećenje filtra od 0,5 mg/1 075 mm2 radne površine za metodu pojedinačnog filtra. Za najobičniju veličinu filtra vrijednosti su sljedeće:

Promjer filtra

(mm)

Preporučeni stain

promjer (mm)

Preporučeno minimalno

opterećenje

47

37

0,5

70

60

1,3

90

80

2,3

110

100

3,6

Za metodu višestrukog filtra, preporuča se da minimalno opterećenje filtra za zbroj svih filtara bude umnožak odgovarajuće gornje vrijednosti i kvadratnog korijena ukupnog broja postupaka.

1.5.2.   Specifikacije komore za vaganje i analitičke ravnoteže

1.5.2.1.   Uvjeti komore za vaganje

Temperatura komore (ili prostorije) u kojoj se kondicioniraju i važu filtri za krute čestice mora se održavati unutar 295 K (22 °C) ± 3 K tijekom kondicioniranja i vaganja svih filtara. Vlažnost se održava na rosištu od 282,5 (9,5 °C) ± 3 K i relativnoj vlazi od 45 ± 8 %.

1.5.2.2.   Vaganje referentnog filtra

U komori (ili prostoriji) ne smije biti ambijentalnih onečišćujućih tvari (poput prašine) koje bi mogle onečistiti filtre za krute čestice tijekom njihova stabiliziranja. Poremećaji specifikacija prostorije za vaganje, kako je u glavnim crtama izloženo u točki 1.5.2.1., dopušteni su ako njihovo trajanje ne prelazi 30 minuta. Prostor za vaganje bi trebao udovoljavati zahtijevanim specifikacijama prije ulaska osoblja u prostoriju za vaganje. Najmanje dva neupotrijebljena referentna filtra ili parovi referentnih filtara moraju biti izvagani unutar četiri sata vaganja, ali je bolje istodobno s vaganjem filtara (para filtara) uzorka. Oni moraju biti iste veličine i od istog materijala kao filtri uzorka.

Ako se prosječna težina referentnih filtara (parova referentnih filtara) promijeni između vaganja filtra uzorka za više od ± 5 % (± 7,5 % za par filtara) od preporučenog minimalnog opterećenja filtra (točka 1.5.1.5.), svi se filtri uzorka moraju baciti, a ispitivanje emisija mora se ponoviti.

Ako nije udovoljeno kriterijima stabilnosti prostora za vaganje koji su navedeni u točki 1.5.2.1., a vaganje referentnog filtra (para filtara) udovoljava tim kriterijima, proizvođač motora može prihvatiti težinu filtra uzorka ili poništiti ispitivanje, odrediti nadzorni sustav prostora za vaganje i ponovno izvođenje ispitivanja.

1.5.2.3.   Analitička ravnoteža

Analitička ravnoteža koja se koristi za određivanje težina svih filtara mora imati preciznost (standardno odstupanje) od 20 μg i razlučivost od 10 μg (1 digit = 10 μg). Za filtre promjera manjeg od 70 mm preciznost i razlučivost moraju biti 2 μg odnosno 1 μg.

1.5.2.4.   Eliminacija djelovanja statičkog elektriciteta

Kako bi se eliminiralo djelovanje statičkog elektriciteta, filtri moraju prije vaganja biti neutralizirani, npr. polonijskim neutralizatorom ili uređajem sličnog djelovanja.

1.5.3.   Dodatne specifikacije za mjerenje krutih čestica

Svi dijelovi sustavâ za miješanje i uzorkovanje, od ispušne cijevi do držača filtra, koji su u dodiru s neobrađenim i razrijeđenim ispušnim plinom, moraju biti konstruirani tako da svedu na najmanju mjeru taloženje ili promjenu krutih čestica. Svi dijelovi moraju biti napravljeni od električki vodljivih materijala koji ne reagiraju s komponentama ispušnog plina i moraju biti električki uzemljeni kako bi se spriječili elektrostatički efekti.


(1)  Izračunavanja emisija ispusta kako je opisano u ovoj Direktivi u nekim se slučajevima temelje na različitim mjerenjima i/ili metodama izračunavanja. Zbog ograničenih ukupnih tolerancija za izračunavanje emisije ispusta, dopustive vrijednosti nekih stavki, korištenih u odgovarajućim jednadžbama, moraju biti manje od dopuštenih tolerancija danih u ISO 3046-3.

(2)  Sustavi punog protoka — CVS pozitivni obujam crpke ili kritični Venturijev protok moraju se baždariti vezano uz početnu instalaciju, veće održavanje ili po potrebi, kad to pokazuje provjera CVS sustava opisana u Prilogu V.

Dodatak 2.

1.   BAŽDARENJE INSTRUMENATA ZA ANALIZU

1.1.   Uvod

Svaki se analizator mora baždariti onoliko često koliko je potrebno da ispuni zahtjeve točnosti ove norme. Za analizatore o kojima je riječ u Dodatku 1., točka 1.4.3., koristi se metoda baždarenja opisana u ovom stavku.

1.2.   Kalibracijski plinovi

Trajnost svih kalibracijskih plinova mora biti poštovana.

Datum isteka trajnosti kalibracijskih plinova koji navodi proizvođač mora biti zabilježen.

1.2.1.   Čisti plinovi

Zahtijevana čistoća plinova definirana je dolje nabrojenim ograničenjima onečišćenja. Za postupak moraju biti dostupni sljedeći plinovi:

pročišćeni dušik

(onečišćenje ≤ 1 ppm C, ≤ 1 ppm CO, ≤ 400 ppm CO2, ≤ 0,1 ppm NO)

pročišćeni kisik

(čistoća > 99,5 % vol O2)

smjesa vodik-helij

(40 ± 2 % vodik, ravnoteža helija)

(onečišćenje ≤ 1 ppm C, ≤ 400 ppm CO)

pročišćeni sintetski zrak

(onečišćenje ≤ 1 ppm C, ≤ 1 ppm CO, ≤ 400 ppm CO2, ≤ 0,1 ppm NO)

(sadržaj kisika između 18—21 % vol)

1.2.2.   Kalibriranje i span plinovi

Mora biti dostupna smjesa plinova koji imaju sljedeće kemijske sastave:

C3H8 i pročišćeni sintetski zrak (vidjeti točku 1.2.1.)

CO i pročišćeni dušik

NO i pročišćeni dušik (količina NO2 sadržanog u ovom kalibracijskom plinu ne smije prekoračiti 5 % sadržaja NO)

O2 i pročišćeni dušik

CO2 i pročišćeni dušik

CH4 i pročišćeni sintetski zrak

C2H6 i pročišćeni sintetski zrak

Napomena: Dopuštene su i druge kombinacije plinova, pod uvjetom da plinovi ne reagiraju jedan s drugim.

Prava koncentracija kalibracijskog i span plina mora biti unutar ± 2 % nominalne vrijednosti. Sve koncentracije kalibracijskog plina daju se na bazi volumena (postotak volumena ili volumni ppm).

Plinovi koji se koriste za kalibraciju i span plinovi također se mogu postići pomoću razdjeljivača plina, miješanjem s pročišćenim N2 ili s pročišćenim sintetskim zrakom. Točnost uređaja za miješanje mora biti takva da se koncentracija izmiješanih kalibracijskih plinova može odrediti unutar ± 2 %.

1.3.   Radni postupci za analizatore i sustav uzorkovanja

Radni postupak za analizatore slijedit će instrukcije za pokretanja i rad proizvođača instrumenata. Bit će uključeni minimalni zahtjevi dani u točkama od 1.4. do 1.9.

1.4.   Ispitivanje propuštanja

Mora se provesti ispitivanje propuštanja. Sonda se iskopča iz ispušnog sustava i završetak začepi. Uključi se crpka analizatora. Nakon početne stabilizacije na svim bi se mjeračima protoka trebala očitavati nula. Ako to nije slučaj, linije za uzorkovanje se moraju provjeriti a pogreška ispraviti. Maksimalna dopustiva količina propuštanja na vakuum strani bit će 0,5 % upotrebnog protoka za dio sustava koji se provjerava. Za procjenu upotrebnih protokâ mogu se koristiti protoci analizatora i obilazni protoci.

Druga je metoda uvođenje stupnjevane promjene koncentracije na početku linije uzorkovanja prebacivanjem s nule na span plin.

Ako nakon odgovarajućeg vremena očitavanje pokaže nižu koncentraciju u usporedbi s uvedenom koncentracijom, to upućuje na probleme kalibracije ili propuštanja.

1.5.   Postupak kalibriranja

1.5.1.   Sastavljanje instrumenta

Sastavljanje instrumenta se kalibrira, a krivulje kalibracije provjeravaju prema standardnim plinovima. Koriste se isti protoci plina kao kad se uzorkuje ispust.

1.5.2.   Vrijeme zagrijavanja

Vrijeme zagrijavanja trebalo bi biti prema preporukama proizvođača. Ako nije specificirano, za zagrijavanje analizatora preporuča se minimum od dva sata.

1.5.3.   Analizator NDIR i HFID

Analizator NDIR podešava se po potrebi, a plamen izgaranja analizatora HFID bit će optimiran (točka 1.8.1.).

1.5.4.   Kalibracija

Svako radno područje koje se obično koristi mora biti kalibrirano.

Korištenjem pročišćenog sintetskog zraka (ili dušika), analizatori CO, CO2, NOx, HC i O2 postavljeni su na nulu.

Odgovarajući kalibracijski plinovi uvode se u analizatore, vrijednosti bilježe, a krivulja kalibracije postavlja prema točki 1.5.6.

Nulti položaj mora se ponovno provjeriti i, ako je potrebno, postupak kalibracije se ponavlja.

1.5.5.   Postavljanje krivulje kalibracije

1.5.5.1.   Opće smjernice

Krivulja kalibracije analizatora postavlja se pomoću najmanje pet točaka kalibracije (isključujući nulu), razmaknutih jednakomjerno koliko god je to moguće. Najviša nominalna koncentracija mora biti jednaka ili viša od 90 % punog mjerila.

Krivulja kalibracije izračunava se metodom najmanjih kvadrata. Ako je rezultirajući polinomni stupanj veći od tri, broj točaka kalibracije (nula uključena) mora biti barem jednak tom polinomnom stupnju uvećanom za dva.

Krivulja kalibracije ne smije se razlikovati za više od ± 2 % od nominalne vrijednosti svake točke kalibracije i za više od ± 1 % punog mjerila na nuli.

Je li kalibracija ispravno provedena, može se provjeriti iz krivulje kalibracije i točaka kalibracije. Moraju se naznačiti različiti karakteristični parametri analizatora, posebno:

područje mjerenja,

osjetljivost,

datum izvođenja kalibracije.

1.5.5.2.   Kalibracija ispod 15 % punogmjerila

Krivulja kalibracije analizatora postavlja se pomoću najmanje deset točaka kalibracije (isključujući nulu), razmaknutih tako da je 50 % točaka kalibracije ispod 10 % punog mjerila.

Krivulja kalibracije izračunava se metodom najmanjih kvadrata.

Krivulja kalibracije ne smije se razlikovati za više od ± 4 % od nominalne vrijednosti svake točke kalibracije i za više od ± 1 % punog mjerila na nuli.

1.5.5.3.   Alternativne metode

Ako se može pokazati da je alternativna tehnologija (npr. računalo, elektronički kontroliran prekidač itd.) jednako točna, tada se te alternative mogu koristiti.

1.6.   Provjeravanje kalibracije

Svako radno područje koje se normalno koristi mora se provjeriti prije svake analize u skladu sa sljedećim postupkom.

Kalibracija se provjerava korištenjem nultog plina i span plina čija je nominalna vrijednost veća od 80 % punog mjerila mjernog područja.

Ako se za dvije razmatrane točke nađena vrijednost ne razlikuje za više od ± 4 % punog mjerila od deklarirane referentne vrijednosti, parametri podešavanja mogu se izmijeniti. Ako to ne bi bio slučaj, postavlja se nova krivulja kalibracije u skladu s točkom 1.5.4.

1.7.   Ispitivanje djelotvornosti NOx pretvarača

Djelotvornost pretvarača koji se koristi za pretvaranje NO2 u NO ispituje se kako je navedeno u točkama od 1.7.1. do 1.7.8. (slika 1.).

1.7.1.   Postava ispitivanja

Koristeći plan ispitivanja kako je prikazano na slici 1. (vidjeti također Dodatak 1., točka 1.4.3.5.) i donji postupak, djelotvornost pretvarača može se ispitati pomoću ozonatora.

Slika 1.

Shematski prikaz NO2 pretvarača učinkovitosti

Image

1.7.2.   Kalibracija

Slijedeći proizvođačeve specifikacije, CLD i HCLD se kalibriraju na najčešće radno područje korištenjem nultog i span plina (čiji sadržaj NO mora dostizati do oko 80 % radnog područja, a koncentracija NO2 smjese plina do manje od 5 % koncentracije NO). NOx analizator mora biti na NO načinu rada, tako da span plin ne prolazi kroz pretvarač. Naznačena koncentracija mora biti zabilježena.

1.7.3.   Izračunavanje

Stupanj djelotvornosti pretvarača NOx izračunava se na sljedeći način:

Formula

(a)

koncentracija NOx prema točki 1.7.6.;

(b)

koncentracija NOx prema točki 1.7.7.;

(c)

koncentracija NO prema točki 1.7.4.;

(d)

koncentracija NO prema točki 1.7.5.

1.7.4.   Dodavanje kisika

Pomoću T-spojnice protoku plina kontinuirano se dodaje kisik ili nulti zrak sve dok se ne pokaže koncentracija oko 20 % manja od naznačene koncentracije kalibracije navedene u točki 1.7.2. (Analizator je na NO načinu rada.)

Pokazana se koncentracija (c) bilježi. Ozonator je tijekom cijelog procesa isključen.

1.7.5.   Aktiviranje ozonatora

Ozonator se sada aktivira kako bi proizveo dovoljno ozona da smanji koncentraciju NO do oko 20 % (minimum 10 %) kalibracijske koncentracije navedene u točki 1.7.2. Pokazana se koncentracija (d) bilježi. (Analizator je na NO načinu rada.)

1.7.6.   NOx način rada

NO analizator tada se prebacuje na NOx način rada, tako da kroz pretvarač sada prolazi smjesa plina (koja se sastoji od NO, NO2, O2 i N2). Pokazana se koncentracija (a) bilježi. (Analizator je na NOx načinu rada.)

1.7.7.   Deaktiviranje ozonatora

Ozonator se sada deaktivira. Smjesa plinova, opisana u točki 1.7.6., kroz pretvarač prolazi u detektor. Pokazana se koncentracija (b) bilježi. (Analizator je na NOx načinu rada.)

1.7.8.   NO način rada

Prebačen na NO način rada s deaktiviranim ozonatorom, protok kisika ili sintetskog zraka također je isključen. Očitavanje NOx analizatora neće odstupati za više od ± 5 % od vrijednosti izmjerene prema točki 1.7.2. (Analizator je na NO načinu rada.)

1.7.9.   Interval ispitivanja

Djelotvornost pretvarača mora se ispitati prije svake kalibracije NOx analizatora.

1.7.10.   Zahtjev djelotvornosti

Djelotvornost pretvarača ne smije biti manja od 90 %, ali je vrlo preporučljiva djelotvornost viša od 95 %.

Napomena:

Ako s analizatorom u najčešćem području ozonator ne može dati smanjenje s 80 % na 20 %, prema točki 1.7.5., tada se koristi najveće područje koje daje smanjenje.

1.8.   Podešavanje FID

1.8.1.   Optimizacija odziva detektora

HFID mora biti podešen onako kako je specificirao proizvođač instrumenta. U air span plinu trebao bi se koristiti propan, da optimizira odziv na najčešćem radnom području.

S protocima goriva i zraka postavljenima prema proizvođačevim preporukama, u analizator se uvodi 350 ± 75 ppm C span plina. Odziv na zadani protok goriva određuje se iz razlike između odziva span plina i odziva nultog plina. Protok goriva dodatno se podešava iznad i ispod proizvođačeve specifikacije. Span i nulti odziv pri tim protocima goriva bilježe se. Razlika između span i nultog odziva unosi se u dijagram, a protok goriva podešava prema bogatoj strani krivulje.

1.8.2.   Odzivni faktori ugljikovodika

Analizator se kalibrira korištenjem propana u zraku i pročišćenog sintetskog zraka, prema točki 1.5.

Odzivni faktori određuju se kad se analizator uvede u servis i nakon većih servisnih intervala. Odzivni je faktor (Rf) za posebne vrste ugljikovodika omjer FID C1 očitanja i koncentracije plina u cilindru, izražen u ppm C1.

Koncentracija plina koji se koristi za ispitivanje mora biti na razini koja će dati odziv od približno 80 % punog mjerila. Koncentracija mora biti poznata do točnosti od ± 2 %, vezano uz gravimetrijsku normu izraženu u volumenu. Uz to, plinski cilindar mora biti 24 sata prekondicioniran pri temperaturi 298 K (25 °C) ± 5 K.

Plinovi koji se koriste za ispitivanje i preporučena područja relativnog odzivnog faktora jesu sljedeći:

metan i pročišćeni sintetski zrak

1,00 ≤ Rf ≤ 1,15

propilen i pročišćeni sintetski zrak

0,90 ≤ Rf ≤ 1,1

toluen i pročišćeni sintetski zrak

0,90 ≤ Rf ≤ 1,10

Te se vrijednosti odnose na odzivni faktor (Rf) 1,00 za propan i pročišćeni sintetski zrak.

1.8.3.   Provjera interferencije kisika

Provjera interferencije kisika određuje se kad se analizator uvodi u servis i nakon većih servisnih intervala.

Odzivni je faktor definiran i određuje se kako je opisano u točki 1.8.2. Plin koji se koristi za ispitivanje i preporučeno područje relativnog odzivnog faktora jesu sljedeći:

propan i dušik: 0,95 ≤ Rf ≤ 1,05

Ta se vrijednost odnosi na odzivni faktor (Rf) 1,00 za propan i pročišćeni sintetski zrak.

Koncentracija kisika u zraku FID plamenika mora biti unutar ± 1 mol(skog) postotka koncentracije kisika zraka plamenika korištenog u posljednjoj provjeri interferencije kisika. Ako je razlika veća, interferencija kisika mora se provjeriti i, ako je potrebno, analizator podesiti.

1.9.   Djelovanja interferencije s NDIR i CLD analizatorima

Plinovi u ispuhu koji su drugačiji od onog koji se analizira, pri očitavanju mogu interferirati na nekoliko načina. Pozitivna se interferencija događa u NDIR instrumentima, gdje interferirajući plin jednako djeluje kao i plin koji se mjeri, ali u manjoj mjeri. Negativna se interferencija događa u NDIR instrumentima tako da interferirajući plin širi apsorpcijski pojas mjerenog plina, a u CLD instrumentima tako što interferirajući plin prigušuje isijavanje. Provjere interferencije u točki 1.9.1. i 1.9.2. izvode se prije početne upotrebe analizatora i nakon većih servisnih intervala.

1.9.1.   Provjera interferencije CO analizatora

Voda i CO2 mogu interferirati s radom CO analizatora. Stoga se CO2 span plin koji ima koncentraciju od 80 do 100 % punog mjerila maksimalnog radnog područja korištenog tijekom ispitivanja diže u mjehurićima kroz vodu pri sobnoj temperaturi, a odziv analizatora se bilježi. Odziv analizatora ne smije biti veći od 1 % punog mjerila za područja koja su jednaka, ili su oko 300 ppm, ili su viša od 3 ppm za područja ispod 300 ppm.

1.9.2.   Provjere prigušivanja NOx analizatora

CO2 i vodena para su dva plina važna za CLD (i HCLD) analizatore. Odzivi prigušivanja tih plinova razmjerni su njihovim koncentracijama, pa stoga zahtijevaju tehnike ispitivanja kojima bi se utvrdilo prigušivanje pri najvećim očekivanim koncentracijama iskušanima tijekom ispitivanja.

1.9.2.1.   Provjera prigušivanja CO2

CO2 span plin koji ima koncentraciju od 80 do 100 % punog mjerila maksimalnog radnog područja propušta se kroz NDIR analizator, a vrijednost CO2 bilježi kao A. Tada se miješa približno 50 % s NO span plina i propušta kroz NDIR i (H)CLD s vrijednostima CO2 i NO zabilježenima kao B odnosno C. CO2 je isključen i samo se NO span plin propušta kroz (H)CLD, a vrijednost NO bilježi se kao D.

Prigušivanje se izračunava na sljedeći način:

Formula

i ne smije biti veće od 3 % punog mjerila

gdje je:

A

:

nerazblažena koncentracija CO2 mjerena NDIR %

B

:

razblažena koncentracija CO2 mjerena NDIR %

C

:

razblažena koncentracija NO mjerena CLD ppm

D

:

nerazblažena koncentracija NO mjerena CLD ppm

1.9.2.2.   Provjera prigušivanja vodom

Provjera se odnosi samo na mjerenja koncentracije vlažnog plina. Pri izračunavanju prigušivanja vodom mora se uzeti u obzir razrjeđenje NO span plina vodenom parom i određivanje koncentracije smjese vodene pare na onu koja se očekuje tijekom ispitivanja. NO span plin, koji ima koncentraciju od 80 do 100 % punog mjerila prema normalnom radnom području, propušta se kroz (H)CLD, a vrijednost NO bilježi kao D. NO plin diže se u mjehurićima kroz vodu pri sobnoj temperaturi i propušta kroz (H)CLD, a vrijednost NO bilježi kao C. Apsolutni radni tlak analizatora i temperatura vode određuju se i bilježe kao E odnosno F. Tlak zasićenja smjese pare koji odgovara temperaturi mjehuričaste vode (F) određuje se i bilježi kao G. Koncentracija smjese vodene pare (u %) izračunava se na sljedeći način:

Formula

i bilježi kao H. Očekivana koncentracija razrijeđenog NO span plina (u vodenoj pari) izračunava se na sljedeći način:

Formula

i bilježi kao De. Za dizel-ispuh, maksimalna koncentracija vodene pare ispuha (u %) koja se očekuje tijekom ispitivanja procjenjuje se, pod pretpostavkom da je omjer atoma goriva H/C od 1,8 do 1, iz koncentracije nerazrijeđenog CO2 span plina (A, kao što je izmjereno u točki 1.9.2.1.) na sljedeći način:

Formula

i bilježi kao Hm.

Prigušivanje vodom izračunava se na sljedeći način:

Formula

i ne smije biti veće od 3 % punog mjerila

De

:

očekivana koncentracija razrijeđenog NO (ppm)

C

:

koncentracija razrijeđenog NO (ppm)

Hm

:

maksimalna koncentracija vodene pare (%)

H

:

stvarna koncentracija vodene pare (%)

Napomena:

Za tu je provjeru važno da NO span plin sadrži minimalnu koncentraciju NO2 jer u ovim izračunima prigušenja nije uzeta u obzir apsorpcija NO2 u vodi.

1.10.   Intervali kalibracije

Analizatori se moraju kalibrirati prema točki 1.5. najmanje svaka tri mjeseca ili kad god se obavi popravak ili izmjena sustava koji bi mogli utjecati na kalibraciju.

2.   KALIBRACIJA MJERNOG SUSTAVA KRUTIH ČESTICA

2.1.   Uvod

Svaka se komponenta mora kalibrirati onoliko često koliko je potrebno kako bi ispunila zahtjeve točnosti ove norme. U ovoj točki opisana je metoda kalibracije koju treba koristiti za komponente naznačene u Prilogu III., Dodatku 1., točki 1.5. i u Prilogu V.

2.2.   Mjerenje protoka

Kalibracija mjerača protoka plina ili instrumentarij za mjerenje protoka mogu se pronaći u nacionalnim i/ili međunarodnim normama.

Maksimalna pogreška izmjerene vrijednosti mora biti unutar ± 2 % očitanja.

Ako se protok plina određuje diferencijalnim mjerenjem, maksimalna pogreška razlike mora biti takva da je točnost GEDF unutar ± 4 % (vidjeti također Prilog V., točka 1.2.1.1. EGA). To se može izračunati uzimanjem prosjeka kvadratnog korijena pogrešaka svakog instrumenta.

2.3.   Provjeravanje omjera miješanja

Kad se koriste sustavi za uzorkovanje krutih čestica bez EGA (Prilog V., točka 1.2.1.1.), omjer miješanja provjerava se pri svakom instaliranju novog motora, s motorom u radu i korištenjem mjerenja koncentracije ili CO2 ili NOx u neobrađenom i razrijeđenom ispuhu.

Mjereni omjer miješanja mora biti unutar ± 10 % omjera miješanja izračunanog iz mjerenja koncentracije CO2 ili NOx.

2.4.   Provjeravanje uvjeta djelomičnog protoka

Područje brzine ispušnog plina i oscilacije tlaka provjeravaju se i podešavaju prema zahtjevima Priloga V., točke 1.2.1.1., EP, ako se primjenjuje.

2.5.   Intervali kalibracije

Instrumentarij za mjerenje protoka kalibrira se najmanje svaka tri mjeseca ili kad god se obavi izmjena sustava koja bi mogla utjecati na kalibraciju.

Dodatak 3.

1.   PROCJENA PODATAKA I IZRAČUNI

1.1.   Procjena podataka o plinovitim emisijama

Za procjenu plinovitih emisija izračunava se prosjek očitanja tablice u posljednjih 60 sekundi svakog načina rada, a ako je korištena metoda ravnoteže ugljika, prosječne koncentracije (conc) HC, CO, NOx i CO2 tijekom svakog načina rada određuju se iz prosjeka očitanja tablice i odgovarajućih kalibracijskih podataka. Može se koristiti i drugačija vrsta bilježenja ako osigurava dobivanje istovrijednih podataka.

Prosječna pozadinska koncentracija (concd) može se odrediti iz očitavanja zraka za miješanje iz vrećastih filtara ili iz kontinuiranog (bez vrećastih filtara) pozadinskog očitavanja i odgovarajućih kalibracijskih podataka.

1.2.   Emisije krutih čestica

Za procjenu krutih čestica, za svaki se način rada bilježe ukupne mase (MSAM,i) ili volumeni (VSAM,i) uzoraka kroz filtre.

Filtri se vraćaju u komoru za vaganje i kondicioniraju najmanje jedan sat, ali ne dulje od 80 sati i tada važu. Bilježi se bruto-težina filtara, a oduzima tara težina (vidjeti točku 3.1. Priloga III.). Masa krutih čestica (Mf za metodu pojedinačnog filtra; Mf,i za metodu višestrukog filtra) zbroj je masâ krutih čestica skupljenih na primarnim i pomoćnim filtrima.

Ako treba primijeniti pozadinsku korekciju, bilježi se masa (MDIL) ili volumen (VDIL) zraka za miješanje kroz filtre i masa krutih čestica (Md). Ako se vrši više od jednog mjerenja, kvocijent Md/MDIL ili Md/VDIL mora se izračunati za svako pojedino mjerenje i zatim odrediti prosjek vrijednosti.

1.3.   Izračunavanje plinovitih emisija

Konačno prijavljeni rezultati ispitivanja izvode se u nekoliko sljedećih faza:

1.3.1.   Utvrđivanje protoka ispušnog plina

Protok ispušnog plina (GEXHW, VEXHW ili VEXHD) određuje se za svaki način rada prema Prilogu III., Dodatku 1., točkama od 1.2.1. do 1.2.3.

Kad se koristi sustav za miješanje punog protoka, ukupni se protok razrijeđenog ispušnog plina (GTOTW, VTOTW) određuje za svaki način rada prema Prilogu III., Dodatku 1., točka 1.2.4.

1.3.2.   Suha/vlažna korekcija

Kad se primjenjuje GEXHW, VEXHW, GTOTW ili VTOTW, izmjerena se koncentracija pretvara u vlažnu bazu prema sljedećoj formuli ako već nije izmjerena na vlažnoj bazi:

Formula

Za neobrađeni ispušni plin:

Formula

ili:

Formula

Za razrijeđeni ispušni plin:

Formula

ili:

Formula

FFH se može izračunati pomoću formule:

Formula

Za zrak za miješanje:

Formula

Formula

Formula

Za ulazni zrak (ako je različit od zraka za miješanje):

Formula

Formula

Formula

gdje je:

Ha

:

apsolutna vlažnost ulaznog zraka, g voda po kg suhog zraka

Hd

:

apsolutna vlažnost zraka za miješanje, g voda po kg suhog zraka

Rd

:

relativna vlažnost zraka za miješanje (%)

Ra

:

relativna vlažnost ulaznog zraka (%)

pd

:

tlak zasićenja pare zraka za miješanje (kPa)

pa

:

tlak para zasićenja ulaznog zraka (kPa)

pb

:

ukupni barometarski tlak (kPa).

1.3.3.   Korekcija vlažnosti za NOx

Budući da emisija NOx ovisi o uvjetima vanjskog zraka, koncentracija NOx korigira se za temperaturu vanjskog zraka i vlažnost, faktorima KH navedenima u sljedećoj formuli:

Formula

gdje je:

A

:

0,309 GFUEL/GAIRD – 0,0266

B

:

– 0,209 GFUEL/GAIRD + 0,00954

T

:

temperatura zraka u KFormula

Ha

:

vlažnost ulaznog zraka, g voda po kg suhog zraka:

Formula

Ra

:

relativna vlažnost ulaznog zraka (%)

pa

:

tlak para zasićenja ulaznog zraka (kPa)

pb

:

ukupni barometarski tlak (kPa).

1.3.4.   Izračunavanje masenih protoka emisije

Maseni protoci emisije izračunavaju se za svaki način rada na sljedeći način:

(a)

Za neobrađeni ispušni plin (1):

Formula

ili:

Formula

ili:

Formula

(b)

Za razrijeđeni ispušni plin (1):

Formula

ili:

Formula

gdje je:

concc — pozadinska korigirana koncentracija

Formula

Formula

ili:

Formula

Koeficijenti „u” — vlažno, „v” — suho, „w” — vlažno koriste se prema sljedećoj tablici:

Plin

u

v

w

conc

NOx

0,001587

0,002053

0,002053

ppm

CO

0,000966

0,00125

0,00125

ppm

HC

0,000479

0,000619

ppm

CO2

15,19

19,64

19,64

postotak

Gustoća HC se temelji na prosječnom omjeru ugljika prema vodiku od 1:1,85.

1.3.5.   Izračunavanje specifičnih emisija

Specifične se emisije (g/kWh) izračunavaju za sve pojedinačne komponente na sljedeći način:

Formula

gdje je Formula

Faktori vaganja i broj načina rada (n) korištenih u gornjem izračunu u skladu su s Prilogom III., točkom 3.6.1.

1.4.   Izračunavanje emisije krutih čestica

Emisija krutih čestica izračunava se na sljedeći način:

1.4.1.   Korekcijski faktor vlažnosti za krute čestice

Budući da emisija krutih čestica dizelskih motora ovisi o uvjetima vanjskog zraka, maseni se protok krutih čestica korigira za vlažnost okolnog zraka faktorom Kp navedenim u sljedećoj formuli:

Formula

Ha

:

vlažnost ulaznog zraka, grami vode po kg suhog zraka

Formula

Ra

:

relativna vlažnost ulaznog zraka (%)

pa

:

tlak para zasićenja ulaznog zraka (kPa)

pb

:

ukupni barometarski tlak (kPa)

1.4.2.   Sustav za miješanje djelomičnog protoka

Konačni prijavljeni rezultati ispitivanja emisije krutih čestica izvode se u nekoliko sljedećih faza. Budući da se mogu koristiti različite vrste kontrole količine miješanja, primjenjuju se različite metode izračunavanja za istovrijedni maseni protok razrijeđenog ispušnog plina GEDF ili istovrijedni protok volumena razrijeđenog ispušnog plina VEDF. Svi se izračuni temelje na prosječnim vrijednostima pojedinačnih načina rada (i) tijekom razdoblja uzorkovanja.

1.4.2.1.   Izokinetički sustavi

Formula

ili:

Formula

Formula

ili:

Formula

gdje r odgovara omjeru površine poprečnog presjeka izokinetičke sonde Ap i ispušne cijevi AT:

Formula

1.4.2.2.   Sustavi s mjerenjem koncentracije CO2 ili NOx

Formula

ili:

Formula

Formula

gdje je:

ConcE

=

vlažna koncentracija praćenog plina u neobrađenom ispustu

ConcD

=

vlažna koncentracija praćenog plina u razrijeđenom ispustu

ConcA

=

vlažna koncentracija praćenog plina u zraku za miješanje

Koncentracije mjerene na suhoj osnovi moraju se pretvoriti u vlažnu osnovu prema točki 1.3.2. ovog Dodatka.

1.4.2.3.   Sustavi s mjerenjem CO2 i metodom ravnoteže ugljika

Formula

gdje je:

CO2D

=

CO2 koncentracija u razrijeđenom ispustu

CO2A

=

CO2 koncentracija u zraku za miješanje

(koncentracije u % volumena na vlažnoj osnovi)

Ta se jednadžba temelji na pretpostavci ravnoteže ugljika (atomi ugljika koji opskrbljuju motor emitiraju se kao CO2) i izvodi se u nekoliko sljedećih faza:

Formula

i:

Formula

1.4.2.4.   Sustavi s mjerenjem protoka

Formula

Formula

1.4.3.   Sustav miješanja punog protoka

Konačni prijavljeni rezultati ispitivanja emisije krutih čestica izvode se u nekoliko sljedećih faza:

Sva se izračunavanja temelje na prosječnim vrijednostima pojedinačnih načina rada (i) tijekom razdoblja uzorkovanja.

Formula

ili:

Formula

1.4.4.   Izračunavanje masenog protoka krutih čestica

Maseni protok krutih čestica izračunava se na sljedeći način:

Za metodu pojedinačnog filtra:

Formula

ili:

Formula

gdje se:

(GEDFW)aver, (VEDFW)aver, (MSAM)aver, (VSAM)aver u ciklusu ispitivanja određuje zbrajanjem prosječnih vrijednosti pojedinačnih načina rada tijekom razdoblja uzorkovanja:

Formula

Formula

Formula

Formula

gdje je i = 1, … n

Za metodu višestrukog filtra:

Formula

ili:

Formula

gdje je i = 1, … n

Maseni protok krutih čestica može biti pozadinski korigiran na sljedeći način:

Za metodu pojedinačnog filtra:

Formula

ili:

Formula

Ako je izvršeno više od jednog mjerenja, (Md/MDIL) ili (Md/VDIL) zamjenjuju se s (Md/MDIL)aver odnosno (Md/VDIL)aver.

Formula

ili:

Formula

Za metodu višestrukog filtra:

Formula

ili:

Formula

Ako je izvršeno više od jednog mjerenja, (Md/MDIL) ili (Md/VDIL) zamjenjuje se s (Md/MDIL)aver odnosno (Md/VDIL)aver.

Formula

ili:

Formula

1.4.5.   Izračunavanje specifičnih emisija

Specifična emisija krutih čestica PT (g/kWh) izračunava se na sljedeći način (2):

Za metodu pojedinačnog filtra:

Formula

Za metodu višestrukog filtra:

Formula

Formula

1.4.6   Djelotvorni faktor vaganja

Za metodu pojedinačnog filtra, djelotvorni faktor vaganja WFE,i za svaki način rada izračunava se na sljedeći način:

Formula

ili:

Formula

gdje je i = 1, … n.

Vrijednost efektivnih faktora vaganja mora biti unutar ± 0,005 (apsolutna vrijednost) faktorâ vaganja nabrojenih u Prilogu III., točka 3.6.1.


(1)  U slučaju NOx, koncentracija NOx (NOxconc ili NOxconcc) mora biti pomnožena s KHNOX (korekcijskim faktorom vlažnosti za NOx navedenim u prethodnoj točki 1.3.3.) na sljedeći način:

Formula

(2)  Maseni protok krutih čestica PTmass mora biti pomnožen s Kp (korekcijskim faktorom vlažnosti za krute čestice navedenim u točki 1.4.1.).


PRILOG IV.

TEHNIČKE KARAKTERISTIKE REFERENTNOGA GORIVA PROPISANE ZA HOMOLOGACIJSKA ISPITIVANJA I UTVRĐIVANJE USKLAĐENOSTI PROIZVODNJE

REFERENTNO GORIVO ZA IZVANCESTOVNE POKRETNE STROJEVE (1)

Napomena: Istaknuta su ključna svojstva za performanse motora/emisije ispusta.

 

Ograničenja i jedinice (2)

Metoda ispitivanja

Cetanski broj (4)

minimum 45 (7)

maksimum 50

ISO 5165

Gustoća pri 15 °C

minimum 835 kg/m3

maksimum 845 kg/m3 (10)

ISO 3675, ASTM D 4052

Destilacija (3) — 95 % točke

maksimalno 370 °C

ISO 3405

Viskoznost pri 40 °C

minimalno 2,5 mm2/s

maksimalno 3,5 mm2/s

ISO 3104

Sadržaj sumpora

minimalno 0,1 % mase (9)

maksimalno 0,2 % mase (8)

ISO 8754, EN 24260

Plamište

minimalno 55 °C

ISO 2719

CFPP

minimum —

maksimum + 5 °C

EN116

Korozija bakra

maksimum 1

ISO 2160

Conradson ostatak ugljika (10 % DR)

maksimalno 0,3 % mase

ISO 10370

Sadržaj pepela

maksimalno 0,01 % mase

ASTM D 482 (12)

Sadržaj vode

maksimalno 0,05 % mase

ASTM D 95, D 1744

Neutralizacijski broj (jake kiseline)

minimalno 0,20 mg KOH/g

 

Oksidacijska stabilnost (5)

maksimum 2,5 mg/100 ml

ASTM D 2274

Aditivi (6)

 

 

Napomena 1.: Ako se traži izračunavanje toplinske djelotvornosti motora ili vozila, kalorična se vrijednost goriva može izračunati iz:

Formula

gdje je:

d= gustoća pri 288 K (15 °C)

x= razmjer prema masi vode (%/100)

y= razmjer prema masi pepela (%/100)

s= razmjer prema masi sumpora (%/100)

Napomena 2.: Vrijednosti navedene u specifikaciji su „prave vrijednosti”. Pri utvrđivanju njihovih graničnih vrijednosti primijenjeni su uvjeti iz ASTM D 3244 „Definiranje temelja za naftu dovodi do rasprava o kakvoći”, a pri utvrđivanju minimalne vrijednosti uzeta je u obzir minimalna razlika od 2R iznad nule; pri utvrđivanju maksimalne i minimalne vrijednosti minimalna je razlika 4R (R = mogućnost ponavljanja).

Usprkos toj mjeri, koja je potrebna iz statističkih razloga, proizvođač goriva bi ipak trebao ciljati na nultu vrijednost ondje gdje je predviđena maksimalna vrijednost 2R i srednja vrijednost, u slučaju navođenja minimalnih i maksimalnih ograničenja. Ako bi bilo nužno razjasniti pitanje udovoljava li gorivo zahtjevima specifikacija, trebali bi se primijeniti uvjeti iz ASTM D 3244.

Napomena 3.: Navedene brojke prikazuju isparene količine (postotak nadoknađenog + postotak gubitka).

Napomena 4.: Raspon cetana nije u skladu sa zahtjevom minimalnog opsega od 4R. Međutim, u slučajevima spora između isporučitelja i korisnika goriva mogu se za rješavanje takvih sporova koristiti uvjeti iz ASTM D 3244, pod uvjetom da je umjesto pojedinačnog utvrđivanja obavljen dovoljan broj ponovljenih mjerenja kako bi se postigla potrebna točnost.

Napomena 5.: Iako se oksidacijska stabilnost kontrolira, vjerojatno je da će rok upotrebe biti ograničen. Savjet o uvjetima skladištenja i vijeku trajanja trebalo bi potražiti od isporučitelja.

Napomena 6.: To bi gorivo trebalo biti čisto i samo s razdvojenim komponentama destilata ugljikovodika; dopušteno je odsumporavanje. Ne smije sadržavati bilo kakve metalne aditive ili aditive za poboljšavanje cetanske vrijednosti.

Napomena 7.: Dopuštene su niže vrijednosti, u kojem slučaju treba prijaviti cetanski broj korištenog referentnoga goriva.

Napomena 8.: Dopuštene su više vrijednosti, u kojem slučaju treba prijaviti sadržaj sumpora u korištenom referentnom gorivu.

Napomena 9.: Uzimajući u obzir trendove na tržištima, treba ga stalno držati pod nadzorom. U svrhu početne homologacije motora bez naknadne obrade ispušnog plina, na zahtjev podnositelja prijave dopustiv je minimum sumporne mase od 0,050 %, u kojem slučaju izmjerena razina krutih čestica mora biti korigirana naviše, s obzirom na prosječnu vrijednost koja je nominalno specificirana za sadržaj sumpora u gorivu (0,150 % mase), prema donjoj jednadžbi:

Formula

gdje je:

PTadj =

podešena PT vrijednost (g/kWh)

PT=

izmjerena odvagnuta specifična vrijednost emisije za emisiju krutih čestica (g/kWh)

SFC=

odvagnuta specifična potrošnja goriva (g/kWh) izračunana prema donjoj formuli

NSLF=

prosjek nominalne specifikacije masenog razlomka sadržaja sumpora (npr. 0,15 %/100)

FSF=

maseni razlomak sadržaja sumpora u gorivu (%/100)

Jednadžba za izračunavanje odvagnute specifične potrošnje goriva:

Formula

gdje je:

Formula

Radi usklađenosti proizvodnih procjena u skladu s točkom 5.3.2. Priloga I., zahtjevima mora biti udovoljeno korištenjem referentnoga goriva sa sadržajem sumpora u skladu s minimalnom/maksimalnom razinom od 0,1/0,2 % mase.

Napomena 10.: Dopuštene su više vrijednosti sve do 855 kg/m3, u kojem slučaju treba prijaviti gustoću korištenog referentnoga goriva. U svrhu usklađenosti proizvodnih procjena s točkom 5.3.2. Priloga I., zahtjevima mora biti udovoljeno korištenjem referentnoga goriva koje je u skladu s minimalnom/maksimalnom razinom od 835/845 kg/m3.

Napomena 11.: Uzimajući u obzir trendove na tržištima, sve karakteristike goriva i granične vrijednosti moraju biti pod nadzorom.

Napomena 12.: Treba biti zamijenjen s EN/ISO 6245, s djelovanjem na dan provedbe.


PRILOG V.

1.   SUSTAVI ANALIZE I UZORKOVANJA

SUSTAVI UZORKOVANJA PLINOVITIH I KRUTIH ČESTICA

Broj slike

Opis

2

Sustav analize ispušnog plina za neobrađeni ispuh

3

Sustav analize ispušnog plina za razrijeđeni ispuh

4

Djelomični protok, izokinetički protok, nadzor usisnog ventilatora, frakcionalno uzorkovanje

5

Djelomični protok, izokinetički protok, nadzor tlaka ventilatora, frakcionalno uzorkovanje

6

Djelomični protok, nadzor CO2, ili NOx, frakcionalno uzorkovanje

7

Djelomični protok, ravnoteža CO2 i ugljika, ukupno uzorkovanje

8

Djelomični protok, mjerenje pojedinačnog venturija i koncentracije, frakcionalno uzorkovanje

9

Djelomični protok, mjerenje dvostrukog venturija ili otvora i koncentracije, frakcionalno uzorkovanje

10

Djelomični protok, mjerenje dijeljenja na više cijevi i koncentracije, frakcionalno uzorkovanje

11

Djelomični protok, nadzor protoka, ukupno uzorkovanje

12

Djelomični protok, nadzor protoka, frakcionalno uzorkovanje

13

Puni protok, pozitivni pomak crpke ili kritični venturi protok, frakcionalno uzorkovanje

14

Sustav za uzorkovanje krutih čestica

15

Sustav za miješanje za sustav punog protoka

1.1.   Utvrđivanje plinovitih emisija

Točka 1.1.1. i slike 2. i 3. sadrže podrobne opise preporučenih sustava uzorkovanja i analiziranja. Budući da različite konfiguracije mogu proizvesti istovrijedne rezultate, ne zahtijeva se točna usklađenost s tim slikama. Dodatne komponente, poput instrumenata, ventila, solenoida, crpki i prekidača mogu se koristiti za osiguravanje dodatnih informacija i usklađivanje funkcija sustava komponenti. Druge komponente, koje nisu potrebne za održavanje točnosti na nekim sustavima, mogu se isključiti ako se njihovo isključivanje temelji na dobroj inženjerskoj prosudbi.

1.1.1.   Komponente plinovitog ispusta CO, CO2, HC, NOx

Opisan je sustav analize za određivanje plinovitih emisija u neobrađenom ili razrijeđenom ispušnom plinu, temeljen na korištenju:

HFID analizatora za mjerenje ugljikovodika,

NDIR analizatora za mjerenje ugljičnog monoksida i ugljičnog dioksida,

HCLD ili istovrijednog analizatora za mjerenje dušikovog oksida.

Za neobrađeni ispušni plin (vidjeti sliku 2.), uzorak za sve komponente može se uzeti jednom ili dvjema sondama za uzorkovanje, smještenima vrlo blizu i iznutra razdijeljenima prema različitim analizatorima. Treba biti na oprezu da ne dođe do kondenzacije komponenti ispuha (uključujući vodu i sumpornu kiselinu) u bilo kojoj točki analitičkog sustava.

Za razrijeđeni ispušni plin (vidjeti sliku 3.), uzorak za ugljikovodike uzima se drukčijom sondom za uzorkovanje nego uzorak za druge komponente. Treba biti na oprezu da u bilo kojoj točki analitičkog sustava ne dođe do kondenzacije komponenti ispuha (uključujući vodu i sumpornu kiselinu).

Slika 2.

Dijagram protoka sustava za analizu ispušnog plina za CO, CO2, NOx i HC

Image

Slika 3.

Dijagram protoka sustava za analizu razrijeđenog ispušnog plina za CO, CO2, NOx i HC.

Image

Opisi — slike 2. i 3.

Opći iskaz:

Sve komponente na putu uzorkovanja plina moraju biti održavane na temperaturi specificiranoj za sustave o kojima se radi.

SP1 sonda za uzorkovanje neobrađenog ispušnog plina (samo slika 2.)

Preporučuje se ravna zatvorena sonda od nehrđajućeg čelika s više otvora. Unutarnji promjer ne smije biti veći od unutarnjeg promjera cjevovoda za uzorkovanje. Debljina stijenke sonde ne smije biti veća od 1 mm. Moraju biti minimalno tri otvora u tri različite dijalne ravnine, takve veličine da uzimaju uzorak približno istog protoka. Sonda se mora protezati preko najmanje 80 % promjera ispušne cijevi.

SP2 sonda za uzorkovanje HC razrijeđenog ispušnog plina (samo slika 3.)

Sonda:

se definira kao prvih 254 mm do 762 mm cjevovoda za uzorkovanje ugljikovodika (HSL3),

ima minimalno 5 mm unutarnjeg promjera,

instalirana je u tunelu za miješanje DT (točka 1.2.1.2.) u točki gdje su zrak za miješanje i ispušni plin dobro izmiješani (npr. približno 10 promjera tunela iza točke gdje ispuh ulazi u tunel za miješanje),

mora biti dovoljno udaljena (radijalno) od drugih sondi i stijenke tunela, tako da na nju ne utječu bilo kakva strujanja ili vrtlozi,

mora biti zagrijana tako da podigne temperaturu struje plina na 463 K (190 °C) ± 10 K na izlazu iz sonde.

SP3 sonda za uzorkovanje CO, CO2, NOx razrijeđenog ispušnog plina (samo slika 3.)

Sonda:

mora biti u istoj ravnini kao SP2,

mora biti dovoljno udaljena (radijalno) od drugih sondi i stijenke tunela, tako da na nju ne utječu bilo kakva strujanja ili vrtlozi,

mora biti zagrijana i izolirana cijelom svojom duljinom do minimalne temperature 328 K (55 °C) kako bi se izbjegla kondenzacija vode.

HSL1 zagrijani cjevovod za uzorkovanje

Cjevovod za uzorkovanje osigurava uzorkovanje plina od pojedinačne sonde do razdijelne(-ih) točke(-aka) i HC analizatora.

Cjevovod za uzorkovanje:

mora imati unutarnji promjer minimalno 5 mm i maksimalno 13,5 mm,

mora biti napravljen od nehrđajućeg čelika ili PTFE,

mora održavati temperaturu stijenke od 463 (190 °C) ± 10 K, izmjerenu u svakom zasebno kontroliranom zagrijanom odjeljku ako je temperatura ispušnog plina na sondi za uzorkovanje jednaka ili ispod 463 K (190 °C),

mora održavati temperaturu stijenke većom od 453 K (180 °C) ako je temperatura ispušnog plina na sondi za uzorkovanje iznad 463 K (190 °C),

mora održavati temperaturu plina 463 K (190 °C) ± 10 K neposredno ispred zagrijanog filtra (F2) i HFID.

HSL2 zagrijani cjevovod za uzorkovanje NOx

Cjevovod za uzorkovanje:

mora održavati temperaturu stijenke od 328 do 473 K (od 55 do 200 °C) sve do pretvarača kad se koristi rashladna kupka, i sve do analizatora kad se rashladna kupka ne koristi,

mora biti izrađen od nehrđajućeg čelika ili PTFE.

Budući da cjevovod za uzorkovanje treba zagrijavati samo zato da se spriječi kondenzacija vode i sumporne kiseline, temperatura cjevovoda za uzorkovanje ovisi o sadržaju sumpora u gorivu.

SL cjevovod za uzorkovanje CO (CO2):

mora biti izrađen od PTFE ili nehrđajućeg čelika. Može biti zagrijan ili nezagrijan.

BK pozadinska vreća (neobvezna; samo slika 3.)

Za mjerenje pozadinskih koncentracija.

BG vreća za uzorke (neobvezna; slika 3., samo CO i CO2)

Za mjerenje koncentracija uzorka.

F1 zagrijani predfiltar (neobvezan)

Temperatura će biti ista kao HSL1.

F2 zagrijani filtar

Filtar mora izvući svaku krutu česticu iz uzorka plina prije analizatora. Temperatura mora biti ista kao HSL1. Filtar se mijenja po potrebi.

P zagrijana crpka za uzorkovanje

Crpka se zagrijava na temperaturu HSL1.

HC

Ionizacijski detektor zagrijanog plamena (HFID) za određivanje ugljikovodika. Temperatura se mora održavati na od 453 do 473 K (od 180 do 200 °C).

CO, CO2

NDIR analizatori za određivanje ugljikovog monoksida i ugljikovog dioksida.

NO2

(H)CLD analizator za određivanje oksida dušika. Ako se koristi HCLD, mora se održavati na temperaturi od 328 do 473 K (od 55 do 200 °C).

C pretvarač

Pretvarač se koristi za katalitičko pretvaranje NO2 u NO prije analize CLD ili HCLD.

B rashladna kupka

Za rashlađivanje i kondenziranje vode iz uzorka ispusta. Kupka se mora održavati na temperaturi od 273 do 277 K (od 0 do 4 °C) pomoću leda ili rashlađivanja. Neobvezna je ako u analizatoru nema interferencije vodene pare, kako je određeno u Prilogu III., Dodatku 3., točkama 1.9.1. i 1.9.2.

Kemijska sušila nisu dopuštena za uklanjanje vode iz uzorka.

T1, T2, T3 senzor temperature

Za praćenje temperature struje plina.

T4 senzor temperature

Temperatura pretvarača NO2-NO.

T5 senzor temperature

Za praćenje temperature rashladne kupke.

G1, G2, G3 manometar

Za mjerenje tlaka u cjevovodima za uzorkovanje.

R1, R2 regulator tlaka

Za kontrolu tlaka zraka odnosno goriva za HFID.

R3, R4, R5 regulator tlaka

Za kontrolu tlaka u cjevovodima za uzorkovanje i protok prema analizatorima.

FL1, FL2, FL3 mjerač protoka

Za praćenje obilaznog protoka uzorka.

FL4 do FL7 mjerač protoka (neobvezan)

Za praćenje protoka kroz analizatore.

V1 do V6 selekcijski ventil

Prikladni ventili za odabiranje uzorka, protoka span plina ili nultog plina do analizatora.

V7, V8 solenoidni ventil

Za obilaženje pretvarača NO2-NO.

V9 igličasti ventil

Za uravnoteživanje protoka kroz pretvarač NO2-NO i obilazni tok.

V10, V11 igličasti ventil

Za podešavanje protokâ prema analizatorima.

V12, V13 zglobni ventil

Za ispuštanje kondenzata iz kupke B.

V14 selekcijski ventil

Odabiranje uzorka ili pozadinske vreće.

1.2.   Utvrđivanje krutih čestica

Točke 1.2.1. i 1.2.2. i slike od 4. do 15. sadrže podrobne opise preporučenih sustava miješanja i uzorkovanja. Budući da različite konfiguracije mogu proizvesti istovrijedne rezultate, ne zahtijeva se točna usklađenost s tim slikama. Dodatne komponente, poput instrumenata, ventila, solenoida, crpki i prekidača, mogu se koristiti za osiguravanje dodatnih informacija i usklađivanje funkcija sustava komponenti. Druge komponente, koje nisu potrebne za održavanje točnosti na nekim sustavima, mogu se isključiti ako se njihovo isključivanje temelji na dobroj inženjerskoj procjeni.

1.2.1.   Sustav miješanja

1.2.1.1.   Sustav miješanja djelomičnog protoka (slike od 4. do 12.)

Sustav miješanja opisan je na temelju miješanja dijela ispušne struje. Razdvajanje ispušne struje i proces miješanja koji slijedi mogu se obaviti pomoću različitih vrsta sustava za miješanje. Za kasnije sakupljanje krutih čestica sav razrijeđeni ispušni plin ili samo dio razrijeđenog ispušnog plina može se pustiti do sustava uzorkovanja krutih čestica (točka 1.2.2., slika 14.). Prva spomenuta metoda je vrsta potpunog uzorkovanja, a druga je metoda vrsta frakcionalnog uzorkovanja.

Izračunavanje omjera miješanja ovisi o vrsti korištenog sustava.

Preporučene su sljedeće vrste:

izokinetički sustavi (slike 4. i 5.)

S tim sustavima protok u prijenosnoj cijevi odgovara rasutom ispušnom protoku u smislu brzine plina i/ili tlaka, zahtijevajući na taj način neometan i jednakomjeran protok ispuha na sondi za uzorkovanje. To se obično postiže korištenjem rezonatora i ravne pristupne cijevi ispred točke uzorkovanja. Omjer razdvajanja tada se izračunava iz lako mjerljivih vrijednosti kao što su promjeri cijevi. Trebalo bi pridati pozornost tomu da se izokineza koristi samo za slaganje s uvjetima protoka, a ne za slaganje s raspodjelom veličine. To drugo obično nije potrebno jer su čestice dovoljno sitne da mogu slijediti strujnice tekućine,

sustavi kontroliranog protoka s mjerenjem koncentracije (slike od 6. do 10.)

Pri time se sustavima uzorak uzima iz raspršene ispušne struje podešavanjem protoka zraka za miješanje i ukupnog ispušnog protoka za miješanje. Omjer miješanja određuje se iz koncentracija praćenih *tracer plinova, kakvi su CO2 ili NOx, koji se prirodno javljaju u ispuhu motora. Mjere se koncentracije u ispušnom plinu za miješanje i u zraku za miješanje, dok se koncentracija u sirovom ispušnom plinu može ili izravno mjeriti, ili odrediti iz protoka goriva i jednadžbe ravnoteže ugljika ako je sastav goriva poznat. Sustavi se mogu kontrolirati izračunanim omjerom miješanja (slike 6. i 7.) ili protokom u prijenosnoj cijevi (slike 8., 9. i 10.),

sustavi kontroliranog protoka s mjerenjem protoka (slike 11. i 12.)

Pri tim se sustavima uzorak uzima iz raspršene ispušne struje podešavanjem protoka zraka za miješanje i ukupnog ispušnog protoka za miješanje. Omjer miješanja određuje se iz razlike dvaju protoka. Potrebno je točno kalibriranje mjeračâ protokâ, koji su međusobno uvjetovani, jer relativna veličina dvaju protoka može dovesti do značajnih pogrešaka pri višim omjerima miješanja (slika 9. i dalje). Nadzor protoka vrlo je jednostavan, održavanjem protoka ispuha za miješanje stalnim i mijenjanjem protoka zraka za miješanje ako je potrebno.

Kako bi se ostvarile prednosti sustavâ miješanja djelomičnog protoka, mora se obratiti pozornost na to da se izbjegnu mogući problemi zbog gubitka krutih čestica u prijenosnoj cijevi osiguravši da se iz ispuha motora uzme reprezentativni uzorak i odredivši omjer razdvajanja.

Opisani sustavi vode računa o tim kritičnim područjima.

Slika 4.

Sustav za miješanja djelomičnog protoka s izokinetičkom sondom i frakcionalnim uzorkovanjem (SB nadzor)

Image

Neobrađeni ispušni plin prenosi se iz ispušne cijevi EP do tunela za miješanje DT kroz prijenosnu cijev TT izokinetičkom sondom za uzorkovanje ISP. Diferencijalni tlak ispušnog plina između ispušne cijevi i ulaza u sondu mjeri se pretvaračem tlaka DPT. Taj se signal prenosi kontroloru protoka FC1 koji kontrolira usisni ventilator SB kako bi na vrhu sonde održao diferencijalni tlak na nuli. Pod tim su uvjetima brzine ispušnog plina u EP i ISP istovjetne, a protok kroz ISP i TT je konstantna frakcija (split) protoka ispušnog plina. Omjer razdvajanja se određuje iz površine poprečnog presjeka EP i ISP. Brzina protoka zraka za miješanje mjeri se uređajem za mjerenje protoka FM1. Omjer miješanja se izračunava iz brzine protoka zraka za miješanje i omjera razdvajanja.

Slika 5.

Sustav miješanja djelomičnog protoka s izokinetičkom sondom i frakcionalnim uzorkovanjem (PB nadzor)

Image

Neobrađeni ispušni plin prenosi se iz ispušne cijevi EP do tunela za miješanje DT kroz prijenosnu cijev TT izokinetičkom sondom za uzorkovanje ISP. Diferencijalni tlak ispušnog plina između ispušne cijevi i ulaza u sondu mjeri se pretvaračem tlaka DPT. Taj se signal prenosi do kontrolora protoka FC1 koji kontrolira tlačni ventilator PB kako bi na vrhu sonde održao diferencijalni tlak na nuli. To se radi uzimanjem malog dijela zraka za miješanje, čiji je protok već izmjeren uređajem za mjerenje protoka FM1, a zatim se pomoću pneumatskog otvora njime napaja TT. Pod tim su uvjetima brzine ispušnog plina u EP i ISP istovjetne, a protok kroz ISP i TT je konstantna frakcija protoka ispušnog plina. Omjer razdvajanja određuje se iz površina poprečnog presjeka EP i ISP. Zrak za miješanje usisava se kroz DT usisnim ventilatorom SB, a protok na ulazu u DT mjeri se pomoću FM1. Omjer miješanja izračunava se iz brzine protoka zraka za miješanje i omjera razdvajanja.

Slika 6.

Sustav miješanja djelomičnog protoka s mjerenjem koncentracije CO2 ili NOx i frakcionalnim uzorkovanjem

Image

Neobrađeni ispušni plin prenosi se iz ispušne cijevi EP u tunel za miješanje DT kroz sondu za uzorkovanje SP i prijenosnu cijev TT. Koncentracije praćenog plina (CO2 ili NOx) mjere se u neobrađenom i razrijeđenom ispušnom plinu, kao i u zraku za miješanje, analizatorom(-ima) ispušnog plina EGA. Ti se signali prenose do kontrolora protoka FC2 koji kontrolira ili tlačni ventilator PB ili usisni ventilator SB, kako bi se u DT održalo željeno razdvajanje ispuha i omjera miješanja. Omjer miješanja izračunava se iz koncentracije praćenog plina u neobrađenom ispušnom plinu, razrijeđenom ispušnom plinu i zraku za miješanje.

Slika 7.

Sustav miješanja djelomičnog protoka s mjerenjem koncentracije CO2, ravnotežom ugljika i ukupnim uzorkovanjem

Image

Neobrađeni ispušni plin prenosi se iz ispušne cijevi EP u tunel za miješanje DT kroz sondu za uzorkovanje SP i prijenosnu cijev TT. Koncentracije CO2 mjere se u razrijeđenom ispušnom plinu i u zraku za miješanje, analizatorom(-ima) ispušnog plina EGA. Signali CO2 i protoka goriva GFUEL prenose se ili do kontrolora protoka FC2, ili do kontrolora protoka FC3 sustava uzorkovanja krutih čestica (vidjeti sliku 14.). FC2 kontrolira tlačni ventilator PB, dok FC3 kontrolira sustav uzorkovanja krutih čestica (vidjeti sliku 14.), podešavajući pritom protoke u sustav i iz njega, kako bi se u DT zadržalo željeno razdvajanje ispuha i omjer miješanja. Omjer miješanja izračunava se iz koncentracija CO2 i GFUEL, pod pretpostavkom ravnoteže ugljika.

Slika 8.

Sustav za miješanje djelomičnog protoka s pojedinačnom Venturijevom cijevi, mjerenjem koncentracije i frakcionalnim uzorkovanjem

Image

Neobrađeni ispušni plin prenosi se od ispušne cijevi EP do tunela za miješanje DT kroz sondu za uzorkovanje SP i prijenosnu cijev TT zahvaljujući negativnom tlaku koji je u DT stvorila Venturijeva cijev VN. Protok plina kroz TT ovisi o momentu izmjene u Venturijevoj zoni, pa stoga na nj utječe apsolutna temperatura plina na izlazu iz TT. Kao posljedica toga razdvajanje ispuha za dani protok tunela nije stalno, a omjer miješanja pri malom opterećenju malo je niži od onog pri visokom opterećenju. Koncentracije praćenog plina (CO2 ili NOx) mjere se u neobrađenom ispušnom plinu, razrijeđenom ispušnom plinu i zraku za miješanje, analizatorom(-ima) ispušnog plina EGA, a omjer miješanja izračunava se iz tako izmjerenih vrijednosti.

Slika 9.

Sustav miješanja djelomičnog protoka dvostrukom Venturijevom cijevi ili dvostrukim otvorom, mjerenje koncentracije i frakcionalno uzorkovanje

Image

Neobrađeni ispušni plin prenosi se iz ispušne cijevi EP u tunel za miješanje DT kroz sondu za uzorkovanje SP i prijenosnu cijev TT pomoću razdjeljivača protoka koji sadrži set otvora ili Venturijevih cijevi. Prvi (FD1) smješten je u EP, a drugi (FD2) u TT. Uz to, potrebna su dva ventila za kontrolu tlaka (PCV1 i PCV2) kako bi se održalo konstantno razdvajanje ispuha kontroliranjem povratnog tlaka u EP i tlaka u DT. PCV1 smješten je u EP iza SP, a PCV2 između tlačnog ventilatora PB i DT. Koncentracije praćenog plina (CO2 ili NOx) mjere se u neobrađenom ispušnom plinu, razrijeđenom ispušnom plinu i zraku za miješanje, analizatorom(-ima) ispušnog plina EGA. Oni su potrebni za provjeravanje razdvajanja ispuha i mogu se koristiti pri podešavanju PCV1 i PCV2 za preciznu kontrolu razdvajanja. Omjer miješanja se izračunava iz koncentracija praćenog plina.

Slika 10.

Sustav miješanja djelomičnog protoka s višestrukim razdvajanjem cijevi, mjerenje koncentracije i frakcionalno uzorkovanje

Image

Neobrađeni ispušni plin prenosi se iz ispušne cijevi EP u tunel za miješanje DT kroz prijenosnu cijev TT razdjelnikom toka FD3, koji se sastoji od određenog broja cijevi istih dimenzija (istog promjera, duljine i polumjera postolja) instaliranih u EP. Kroz jednu od tih cijevi ispušni se plin odvodi do DT, a kroz ostatak cijevi ispušni plin se propušta kroz komoru za prigušivanje DC. Tako je razdvajanje ispuha određeno pomoću ukupnog broja cijevi. Konstantna kontrola razdvajanja zahtijeva nulti diferencijalni tlak između DC i izlaza iz TT, koji se mjeri pretvaračem diferencijalnog tlaka DPT. Nulti diferencijalni tlak postiže se ubrizgavanjem svježeg zraka u DT na izlazu TT. Koncentracije praćenog plina (CO2 ili NOx) mjere se u neobrađenom ispušnom plinu, razrijeđenom ispušnom plinu i zraku za miješanje, analizatorom(-ima) ispušnog plina EGA. Oni su potrebni za provjeravanje razdvajanja ispuha i mogu se koristiti za kontroliranje protoka zraka za ubrizgavanje radi točne kontrole razdvajanja. Omjer miješanja izračunava se iz koncentracija praćenog plina.

Slika 11.

Sustav miješanja djelomičnog protoka s kontrolom protoka i ukupnim uzorkovanjem

Image

Neobrađeni ispušni plin prenosi se od ispušne cijevi EP do tunela za miješanje DT kroz sondu za uzorkovanje SP i prijenosnu cijev TT. Ukupni protok kroz tunel podešava se kontrolorom protoka FC3 i crpkom za uzorkovanje P sustava za uzorkovanje krutih čestica (vidjeti sliku 16.). Protok zraka za miješanje kontrolira kontrolor protoka FC2 koji za željeno razdvajanje ispuha kao komandne signale može koristiti GEXH, GAIR ili GFUEL. Protok uzorka u DT razlika je ukupnog protoka i protoka zraka za miješanje. Brzina protoka zraka za miješanje mjeri se uređajem za mjerenje protoka FM1, a ukupni protok uređajem za mjerenje protoka FM3 sustava za uzorkovanje krutih čestica (vidjeti sliku 14.). Omjer miješanja izračunava se iz tih dvaju protoka.

Slika 12.

Sustav miješanja djelomičnog protoka s kontrolom protoka i frakcionalnim uzorkovanjem

Image

Neobrađeni ispušni plin prenosi se od ispušne cijevi EP do tunela za miješanje DT kroz sondu za uzorkovanje SP i prijenosnu cijev TT. Razdvajanje ispuha i protok u DT kontroliraju se pomoću kontrolora protoka FC2 koji podešava protoke (ili brzine) tlačnog ventilatora PB odnosno usisnog ventilatora SB. To je moguće jer se uzorak uzet sustavom uzorkovanja krutih čestica vraća u DT. GEXH, GAIR ili GFUEL mogu se koristiti kao komandni signali za FC2. Brzina protoka zraka za miješanje mjeri se uređajem za mjerenje protoka FM1, a ukupni protok uređajem za mjerenje protoka FM2. Omjer miješanja izračunava se iz tih dvaju protoka.

Opis — slike od 4. do 12.

Ispušna cijev EP

Ispušna cijev može biti izolirana. Za smanjenje toplinske inercije ispušne cijevi preporučuje se debljina do omjera promjera od 0,015 ili manja. Uporaba savitljivih profila ograničuje se na duljinu omjera promjera od 12 ili manje. Lukovi se svode na najmanju mjeru kako bi se smanjilo inercijsko taloženje. Ako sustav uključuje ispitni prigušivač postolja, prigušivač također može biti izoliran.

Za izokinetički sustav ispušna cijev ne smije imati koljena, lukove i iznenadne promjene promjera najmanje šest promjera cijevi ispred i tri promjera cijevi iza vrha sonde. Brzina plina u području uzorkovanja mora biti veća od 10 m/s osim na praznom hodu. Oscilacije tlaka ispušnog plina u prosjeku ne smiju prekoračiti ± 500 Pa. Nijedan korak za smanjenje oscilacija tlaka, osim korištenja šasijskog tipa ispušnog sustava (uključujući prigušivač i uređaj za naknadnu obradu), ne smije izmijeniti radne karakteristike motora ni izazvati taloženje krutih čestica.

Za sustave bez izokinetičkih sondi preporučuje se da imaju ravne cijevi postavljene šest promjera cijevi ispred i tri promjera cijevi iza vrha sonde.

Sonda za uzorkovanje SP (slike od 6. do 12.)

Minimalni unutarnji promjer mora biti 4 mm. Minimalni omjer promjera između ispušne cijevi i sonde mora biti četiri. Sonda će biti otvorena cijev okrenuta uzvodno na simetralu ispušne cijevi ili sonde s više otvora, kako je opisano pod SP1, u točki 1.1.1.

Izokinetička sonda za uzorkovanje ISP (slike 4. i 5.)

Izokinetička sonda za uzorkovanje mora biti instalirana tako da je okrenuta uzvodno prema simetrali ispušne cijevi, gdje se u odsjeku EP udovoljava uvjetima protoka, i konstruirana tako da osigurava razmjerni uzorak neobrađenog ispušnog plina. Minimalni unutarnji promjer mora biti 12 mm.

Kontrolni je sustav potreban za izokinetičko razdvajanje ispuha pomoću održavanja diferencijalnog tlaka između EP i ISP na nuli. Pod tim uvjetima brzine ispušnog plina u EP i ISP istovjetne su i maseni protok kroz ISP konstatna je frakcija protoka ispušnog plina. ISP mora biti spojen na pretvarač diferencijalnog tlaka. Kako bi se između EP i ISP osigurao nulti diferencijalni tlak, nadzor se postiže brzinom ventilatora ili kontrolorom protoka.

Razdjeljivač protoka FD1, FD2 (slika 9.)

Set Venturijevih cijevi ili otvora instalira se u ispušnoj cijevi EP, odnosno u prijenosnoj cijevi TT, kako bi osigurao razmjerni uzorak neobrađenog ispušnog plina. Kontrolni sustav, koji se sastoji od dvaju kontrolnih ventila za tlak PCV1 i PCV2, potreban je za razmjerno razdvajanje pomoću kontroliranja tlaka u EP i DT.

Razdjeljivač protoka FD3 (slika 10.)

Set cijevi (višecjevna jedinica) instalira se u ispušnu cijev EP kako bi se osigurao razmjerni uzorak neobrađenog ispušnog plina. Jedna od cijevi opskrbljuje ispušnim plinom tunel za miješanje DT, dok druge cijevi izvode ispušni plin u komoru za prigušivanje DC. Cijevi moraju biti istih dimenzija (istog promjera, duljine, polumjera postolja), tako da razdvajanje ispuha ovisi o ukupnom broju cijevi. Kontrolni je sustav potreban za razmjerno razdvajanje održavanjem diferencijalnog tlaka između izlaza višecjevne jedinice u DC i izlaza iz TT na nuli. Pod tim uvjetima brzine ispušnog plina u EP i FD3 razmjerne su, a protok TT je konstantna frakcija protoka ispušnog plina. Te dvije točke moraju biti spojene na pretvarač diferencijalnog tlaka DPT. Kontrolu da se osigura diferencijalni tlak na nuli obavlja kontrolor protoka FC1.

Analizator ispušnog plina EGA (slike od 6. do 10.)

Mogu se koristiti analizatori CO2 ili NOx (metodom ravnoteže ugljika samo CO2)

Analizatori se kalibriraju kao i analizatori za mjerenje plinovitih emisija. Može se koristiti jedan ili nekoliko analizatora da se odrede razlike koncentracija.

Točnost sustavâ za mjerenje mora biti takva da točnost GEDFW,i ili VEDFW,i bude unutar ± 4 %.

Prijenosna cijev TT (slike od 4. do 12.)

Prijenosna cijev uzorka krutih čestica mora biti:

kratka koliko je moguće, ali ne više od 5 m duljine,

jednaka ili veća od promjera sonde, ali ne više od 25 mm u promjeru,

izlazna na simetralu tunela za miješanje i usmjerena nizvodno.

Ako je duljina cijevi 1 metar ili manje, treba biti izolirana materijalom maksimalne toplinske vodljivosti od 0,05 W/(m · K), s debljinom radijalne izolacije koja odgovara promjeru sonde. Ako je cijev dulja od 1 metra, mora biti izolirana i zagrijana na minimalnu temperaturu stijenke od 523 K (250 °C).

Alternativno, zahtijevane temperature stijenke prijenosne cijevi mogu se odrediti putem standardnog izračunavanja prijenosa topline.

Pretvarač diferencijalnog tlaka DPT (slike 4., 5. i 10.)

Pretvarač diferencijalnog tlaka mora imati raspon od ± 500 Pa ili manje.

Kontrolor protoka FC1 (slike 4., 5. i 10.)

Za izokinetičke sustave (slike 4. i 5.) kontrolor protoka potreban je kako bi između EP i ISP održao diferencijalni tlak na nuli. Podešavanje se može obaviti pomoću:

(a)

kontroliranja brzine ili protoka usisnog ventilatora (SB) i održavanja brzine tlačnog ventilatora (PB) konstantnom tijekom svakog načina rada (slika 4.);

ili

(b)

podešavanja usisnog ventilatora (SB) na konstantni maseni protok razrijeđenog ispuha i kontroliranja protoka tlačnog ventilatora PB, pa prema tome protoka uzorka ispusta u području na kraju prijenosne cijevi (TT) (slika 5.).

U slučaju sustava kontroliranog tlaka preostala pogreška u kontrolnoj petlji ne smije prekoračiti ± 3 Pa. Oscilacije tlaka u tunelu za miješanje u prosjeku ne smiju prekoračiti ± 250 Pa.

Za višecijevni sustav (slika 10.) potreban je kontrolor protoka za razmjerno razdvajanje ispuha kako bi se diferencijalni tlak između izlaza iz višecjevne jedinice i izlaza TT održao na nuli. Podešavanje se može obaviti kontroliranjem protoka zraka za ubrizgavanje u DT na izlazu TT.

Ventil za kontrolu tlaka PCV1, PCV2 (slika 9.)

Dva su ventila za kontrolu tlaka potrebna za sustav dvostruke Venturijeve cijevi/dvostrukog otvora za razmjerno razdvajanje protoka pomoću kontroliranja povratnog tlaka EP i tlaka u DT. Ventili moraju biti smješteni iza SP u EP i između PB i DT.

Prigušna komora DC (slika 10.)

Prigušna se komora instalira na izlazu višecijevne jedinice kako bi se oscilacije tlaka u ispušnoj cijevi EP svele na najmanju mjeru.

Venturijeva cijev VN (slika 8.)

Venturijeva cijev instalira se u tunelu za miješanje DT kako bi se u području izlaza prijenosne cijevi TT stvorio negativni tlak. Protok plina kroz TT se određuje količinom izmjene u području Venturijeve cijevi i u osnovi je razmjeran protoku tlačnog ventilatora PB koji osigurava konstantni omjer miješanja. Budući da na količinu izmjene utječu temperatura na izlazu iz TT i razlika tlaka između EP i DT, stvarni omjer miješanja malo je niži pri niskom opterećenju nego pri visokom opterećenju.

Kontrolor protoka FC2 (slike 6., 7., 11. i 12.; neobvezan)

Kontrolor protoka može se koristiti za kontrolu protoka tlačnog ventilatora PB i/ili usisnog ventilatora SB. Može biti spojen na signal protoka ispuha ili protoka goriva i/ili na diferencijalni signal CO2 ili NOx.

Kad se koristi dovod zraka pod pritiskom (slika 11.), FC2 izravno kontrolira protok zraka.

Uređaj za mjerenje protoka FM1 (slike 6., 7., 11. i 12.)

Mjerač plina ili drugi instrument za mjerenje protoka zraka za miješanje. Ako je PB kalibriran za mjerenje protoka, FM1 je neobvezan.

Uređaj za mjerenje protoka FM2 (slika 12.)

Mjerač plina ili drugi instrument za mjerenje protoka razrijeđenog ispušnog plina. Ako je usisni ventilator SB kalibriran za mjerenje protoka, FM2 je neobvezan.

Tlačni ventilator PB (slike 4., 5., 6., 7., 8., 9. i 12.)

Za kontrolu protoka zraka za miješanje PB može biti spojen na kontrolore protoka FC1 ili FC2. PB se ne zahtijeva kad se koristi leptirasti ventil. Ako je kalibriran, PB se može koristiti za mjerenje protoka zraka za miješanje.

Usisni ventilator SB (slike 4., 5., 6., 9., 10. i 12.)

Samo za sustave frakcionalnog uzorkovanja. Ako je kalibriran, SB se može koristiti za mjerenje protoka razrijeđenog ispušnog plina.

Filtar za miješanje zraka DAF (slike 4. do 12.)

Preporučuje se da se zrak za miješanje filtrira i čađa sastruže kako bi se odstranili pozadinski ugljikovodici. Zrak za miješanje mora imati temperaturu 298 K (25 °C) ± K.

Na zahtjev proizvođača zrak za miješanje se uzorkuje prema dobroj inženjerskoj praksi kako bi se odredile razine pozadinskih krutih čestica, koje se zatim mogu oduzeti od vrijednosti izmjerenih u razrijeđenom ispuhu.

Sonda za uzorkovanje krutih čestica PSP (slike 4., 5., 6., 8., 9., 10. i 12.)

Sonda je važan dio PTT i

instalira se okrenuta uzvodno u točki gdje su zrak za miješanje i ispušni plin dobro izmiješani, tj. na simetrali tunela za miješanje DT sustava za miješanje, približno 10 promjera tunela nizvodno od točke u kojoj ispuh ulazi u tunel za miješanje,

mora imati 12 mm u najmanjem unutarnjem promjeru,

može se zagrijati na ne više od 325 K (52 °C) temperature stijenke izravnim zagrijavanjem ili predzagrijavanjem zraka za miješanje, pod uvjetom da temperatura zraka ne prekorači 325 K (52 °C) prije uvođenja ispuha u tunel za miješanje,

može biti izolirana.

Tunel za miješanje DT (slike od 4. do 12.)

Tunel za miješanje:

mora biti dovoljno dugačak da izazove potpuno miješanje ispusta i zraka za miješanje pod uvjetima turbulentnog protoka,

mora biti napravljen iz nehrđajućeg čelika i mora biti:

debljine do omjera promjera od 0,025 ili manje, za tunele za miješanje unutarnjeg promjera većeg od 75 mm,

nominalne debljine stijenki ne manje od 1,5 mm, za tunele za miješanje unutarnjeg promjera 75 mm ili manje,

mora imati barem 75 mm u promjeru, za tip frakcionalnog uzorkovanja,

preporučuje se da bude barem 25 mm u promjeru, za tip potpunog uzorkovanja.

Može se zagrijavati do ne više od 325 K (52 °C) temperature stijenke, direktnim zagrijavanjem ili predzagrijavanjem zraka za miješanje, pod uvjetom da temperatura zraka ne prijeđe 325 K (52 °C) prije uvođenja ispuha u tunel za miješanje.

Može biti izoliran.

Ispuh motora mora biti temeljito izmiješan sa zrakom za miješanje. Za sustave frakcionalnog uzorkovanja kakvoća miješanja mora biti provjerena nakon dolaska u servis pomoću količine CO2 u tunelu, s motorom u pogonu (s najmanje četirima jednako razmaknutima točkama mjerenja). Ako je potrebno, može se koristiti otvor za miješanje.

Napomena:

Ako je vanjska temperatura u blizini tunela za miješanje (DT) ispod 293 K (20 °C), trebalo bi poduzeti mjere opreza kako bi se izbjegli gubici čestica na hladnim stijenkama tunela za miješanje. Zbog toga se preporuča zagrijavanje i/ili izoliranje tunela unutar gore navedenih ograničenja.

Pri visokim opterećenjima motora tunel se može rashladiti neagresivnim sredstvima poput protočnog ventilatora sve dok temperatura sredstva za hlađenje ne bude ispod 293 K (20 °C).

Izmjenjivač topline HE (slike 9. i 10.)

Izmjenjivač topline mora biti dovoljnog kapaciteta da temperaturu na ulazu u usisni ventilator SB održi unutar ± 11 K od prosječne radne temperature utvrđene tijekom ispitivanja.

1.2.1.2.   Sustav miješanja punog protoka (slika 13.)

Opisan je sustav miješanja koji se temelji na miješanju ukupnog ispuha korištenjem koncepcije uzorkovanja konstantnog volumena (CVS). Ukupni volumen smjese ispušnog i zraka za miješanje mora biti izmjeren. Može se koristiti ili PDP ili CFV sustav.

Za sljedeće skupljanje krutih čestica uzorak razrijeđenog ispušnog plina prosljeđuje se na sustav za uzorkovanje krutih čestica (točka 1.2.2., slike 14. i 15.). Ako se to radi izravno, riječ je o jednostrukome miješanju. Ako je uzorak još jedanput razrijeđen u tunelu za miješanje, riječ je o dvostrukome miješanju. To je korisno ako se pojedinačnim miješanjem ne može udovoljiti zahtjevu za temperaturom površine filtra. Iako djelomično jest sustav za miješanje, sustav dvostrukog miješanja opisan je u točki 1.2.2., slika 15., kao modifikacija sustava za uzorkovanje krutih čestica jer većinu dijelova dijeli s tipičnim sustavom za uzorkovanje krutih čestica.

Plinovite emisije također se mogu odrediti u tunelu za miješanje sustava miješanja punog protoka. Zbog toga su sonde za uzorkovanje plinovitih komponenti prikazane na slici 13., ali se ne pojavljuju na popisu opisa. Zahtjevi s tim u vezi opisani su u točki 1.1.1.

Opisi — slika 13.

Ispušna cijev EP

Zahtijeva se da duljina ispušne cijevi od izlaza ispušnog kolektora motora, izlaza turbopunjača ili naprave za naknadnu obradu do tunela za miješanje ne bude veća od 10 m. Ako je duljina sustava veća od 4 m, tada će sve cijevi u tom višku iznad 4 m biti izolirane, osim neposrednog mjerača dima ako je upotrijebljen. Radijalna debljina izolatora mora biti najmanje 25 mm. Toplinska vodljivost izolacijskog materijala mora imati vrijednost ne veću od 0,1 W/(m · K) izmjerenu pri 673 K (400 °C). Kako bi se smanjila toplinska inercija ispušne cijevi, preporuča se debljina do omjera promjera od 0,015 ili manje. Upotreba savitljivih odsječaka mora biti ograničena na duljinu do omjera promjera od 12 ili manje.

Slika 13.

Sustav miješanja punog protoka

Image

Ukupna se količina neobrađenog ispušnog plina miješa u tunelu za miješanje DT sa zrakom za miješanje.

Protok razrijeđenog ispušnog plina mjeri se ili pozitivnom volumetričkom crpkom PDP ili Venturijevom cijevi kritičnog protoka CFV. Izmjenjivač topline HE ili elektronička kompenzacija protoka EFC mogu se koristiti za razmjerno uzorkovanje krutih čestica i za određivanje protoka. Budući da se određivanje mase krutih čestica temelji na ukupnom protoku razrijeđenog ispušnog plina, omjer miješanja ne treba izračunavati.

Pozitivna volumetrička crpka PDP

PDP mjeri ukupni protok razrijeđenog ispuha iz broja okretaja crpke i istisnine crpke. Povratni tlak ispušnog sustava ne smije biti umjetno spušten pomoću PDP ili sustava dovoda zraka za miješanje. Statički ispušni povratni tlak izmjeren pomoću CVS radnog sustava mora ostati unutar ± 1,5 kPa statičkog tlaka mjerenog bez spajanja na CVS, pri istovjetnoj brzini i opterećenju motora.

Temperatura smjese plina neposredno ispred PDP mora biti unutar ± 6 K prosječne radne temperature promatrane tijekom ispitivanja, kad se ne koristi kompenzacija protoka.

Kompenzacija protoka može se koristiti samo ako temperatura na dovodu PDP ne prekoračuje 50 °C (323 K).

Venturijeva cijev kritičnog protoka CFV

CFV mjeri ukupni protok razrijeđenog ispusta održavanjem protoka u prigušenim uvjetima (kritični protok). Statički ispušni povratni tlak izmjeren CFV radnim sustavom mora ostati unutar ± 1,5 kPa statičkog tlaka izmjerenog bez spajanja na CFV, pri istovjetnoj brzini i opterećenju motora. Temperatura smjese plina neposredno ispred CFV mora biti unutar ± 11 K prosječne radne temperature promatrane tijekom ispitivanja, kad se ne koristi kompenzacija protoka.

Izmjenjivač topline HE (neobvezan ako se koristi EFC)

Izmjenjivač topline mora imati dovoljan kapacitet za održavanje temperature unutar gore zahtijevanih ograničenja.

Elektronička kompenzacija toka EFC (neobvezna ako se koristi HE)

Ako se temperatura na ulazu bilo u PDP ili u CFV ne održava unutar gore naznačenih ograničenja, potreban je sustav kompenzacije protoka za neprekidno mjerenje protoka i kontrolu razmjernog uzorkovanja u sustavu krutih čestica.

U tu svrhu signali neprekidno mjerenog protoka koriste se za ispravljanje protoka uzorka kroz filtre krutih čestica sustava za uzorkovanje krutih čestica (vidjeti slike 14. i 15.).

Tunel za miješanje DT

Tunel za miješanje:

mora imati dovoljno malen promjer da izazove turbulentni protok (Reynoldsov broj veći od 4 000) dovoljne duljine da izazove potpuno miješanje ispuha i zraka za miješanje. Može se koristiti otvor za miješanje koji:

ima najmanje 75 mm u promjeru,

može biti izoliran.

Ispuh motora mora biti usmjeren nizvodno od točke gdje je uveden u tunel za miješanje i temeljito izmiješan.

Kad se koristi pojedinačno miješanje, uzorak iz tunela za miješanje prenosi se u sustav za uzorkovanje krutih čestica (točka 1.2.2., slika 14.). Kapacitet protoka PDP ili CFV mora biti dovoljan da razrijeđeni ispuh održava na temperaturi od 325 K (52 °C) ili manjoj, neposredno ispred primarnog filtra krutih čestica.

Kad se koristi dvostruko miješanje, uzorak iz tunela za miješanje prenosi se u sekundarni tunel za miješanje gdje se dalje razrjeđuje, a zatim propušta kroz filtre za uzorkovanje (točka 1.2.2., slika 15.).

Kapacitet protoka PDP ili CFV mora biti dovoljan da razrijeđenu struju ispuha u DT održi na temperaturi od 464 K (191 °C) ili manjoj u zoni uzorkovanja. Sekundarni sustav za miješanje mora osigurati dovoljno sekundarnog zraka za miješanje tako da dvostruko razrijeđenu struju ispuha održi na temperaturi do najviše 325 K (52 °C) neposredno ispred primarnog filtra krutih čestica.

Filtar zraka za miješanje DAF

Preporuča se da zrak za miješanje bude filtriran, a čađa sastrugana kako bi se uklonili pozadinski ugljikovodici. Zrak za miješanje mora imati temperaturu 298 K (25 °C) ± 5K. Na zahtjev proizvođača zrak za miješanje mora se uzorkovati prema dobroj inženjerskoj praksi kako bi se utvrdile razine pozadinskih krutih čestica koje se tada mogu oduzeti od vrijednosti izmjerenih u razrijeđenom ispuhu.

Sonda za uzorkovanje krutih čestica PSP

Sonda je glavni odsječak PTT i

instalira se usmjerena uzvodno u točki gdje su zrak za miješanje i ispušni plin dobro izmiješani, tj. na simetrali tunela za miješanje DT sustava za miješanje, približno 10 promjera tunela iza točke gdje ispuh ulazi u tunel za miješanje,

mora imati minimalni unutarnji promjer od 12 mm,

može se zagrijati do ne više od 325 K (52 °C) temperature stijenke, izravnim zagrijavanjem ili predzagrijavanjem zraka za miješanje, pod uvjetom da temperatura zraka ne prekorači 325 K (52 °C) prije uvođenja ispuha u tunel za miješanje,

može biti izolirana.

1.2.2.   Sustav uzorkovanja krutih čestica (slike 14. i 15.)

Sustav uzorkovanja krutih čestica potreban je za skupljanje krutih čestica na filtru krutih čestica. U slučaju ukupnog uzorkovanja miješanja djelomičnog protoka, koji se sastoji od propuštanja sveukupnog razrijeđenog uzorka ispuha kroz filtre, miješanje (točka 1.2.1.1., slike 7. i 11.) i sustav uzorkovanja obično čine integralnu jedinicu. U slučaju frakcionalnog uzorkovanja miješanja djelomičnog protoka ili miješanja punog protoka, koji se sastoji iz propuštanja kroz filtre samo dijela razrijeđenog ispuha, miješanje (točka 1.2.1.1., slike 4., 5., 6., 8., 9., 10. i 12. i točka 1.2.1.2., slika 13.) i sustavi uzorkovanja obično čine različite jedinice.

U ovoj Direktivi dvostruki sustav miješanja DDS (slika 15.) sustava miješanja punog protoka smatra se specifičnom modifikacijom tipičnog sustava za uzorkovanje krutih čestica, kako je prikazano na slici 14. Sustav dvostrukog miješanja uključuje sve važne dijelove sustava uzorkovanja krutih čestica, poput držača filtra i crpke za uzorkovanje, kao i nekih obilježja miješanja, poput opskrbe zrakom za miješanje i sekundarnog tunela za miješanje.

Kako bi se izbjegao bilo kakav utjecaj na kontrolne petlje, preporučuje se da crpka za uzorkovanje bude u pogonu tijekom cijelog postupka ispitivanja. Za metodu pojedinačnog filtra koristi se obilazni sustav za propuštanje uzorka kroz filtre za uzorkovanje u željenim vremenskim terminima. Interferencija postupaka prekopčavanja na kontrolnim petljama mora biti minimizirana.

Opisi — slike 14. i 15.

Sonda za uzorkovanje krutih čestica PSP (slike 14. i 15.)

Sonda za uzorkovanje krutih čestica prikazana na slikama glavni je dio prijenosne cijevi krutih čestica PTT.

Sonda:

se instalira okrenuta uzvodno u točki gdje su zrak za miješanje i ispušni plin dobro izmiješani, tj. na simetrali tunela za miješanje DT sustavâ miješanja (vidjeti točku 1.2.1.), približno 10 promjera tunela iza točke gdje ispuh ulazi u tunel za miješanje,

mora imati najmanji unutarnji promjer od 12 mm,

može se zagrijavati do ne više od 325 K (52 °C) temperature stijenke, izravnim zagrijavanjem ili predzagrijavanjem zraka za miješanje, pod uvjetom da temperatura zraka ne prekorači 325 K (52 °C) prije uvođenja ispuha u tunel za miješanje,

može biti izolirana.

Slika 14.

Sustav uzorkovanja krutih čestica

Image

Uzorak razrijeđenog ispušnog plina uzima se iz tunela za miješanje DT djelomičnog protoka ili sustava za miješanje punog protoka kroz sondu za uzorkovanje krutih čestica PSP i prijenosnu cijev krutih čestica PTT pomoću crpke za uzorkovanje P. Uzorak se propušta kroz držač(e) filtara FH koji sadrži(-e) filtre za uzorkovanje krutih čestica. Protok uzorka kontrolira kontrolor protoka FC3. Ako se koristi elektronička kompenzacija protoka EFC (vidjeti sliku 13.), razrijeđeni protok ispušnog plina koristi se kao komandni signal za FC3.

Slika 15.

Sustav miješanja (samo sustav punog protoka)

Image

Uzorak razrijeđenog ispušnog plina prenosi se iz tunela za miješanje DT sustava miješanja punog protoka kroz sondu za uzorkovanje krutih čestica PSP i prijenosnu cijev krutih čestica PTT do sekundarnog tunela za miješanje SDT, gdje se još jedanput miješa. Uzorak se tada propušta kroz držač(e) filtra FH koji sadrži filtre za uzorkovanje krutih čestica. Protok zraka za miješanje obično je stalan jer protok uzorka kontrolira kontrolor protoka FC3. Ako se koristi elektronička kompenzacija protoka EFC (vidjeti sliku 13.), ukupni protok razrijeđenog ispušnog plina koristi se kao komandni signal za FC3.

Prijenosna cijev krutih čestica PTT (slike 14. i 15.)

Prijenosna cijev krutih čestica ne smije prijeći 1 020 mm duljine i kad god je to moguće, njezina duljina mora biti minimizirana.

Dimenzije vrijede za:

tip frakcionalnog uzorkovanja miješanja djelomičnog protoka i sustav pojedinačnog miješanja punog protoka od vrha sonde do držača filtra,

tip ukupnog uzorkovanja miješanja djelomičnog protoka, od kraja tunela za miješanje do držača filtra,

sustav dvostrukog miješanja punog protoka, od vrha sonde do sekundarnog tunela za miješanje.

Prijenosna cijev:

može se zagrijati do ne više od 325 K (52 °C) temperature stijenke, izravnim zagrijavanjem ili predzagrijavanjem zraka za miješanje, pod uvjetom da temperatura zraka ne prijeđe 325 K (52 °C) prije uvođenja ispuha u tunel za miješanje,

može biti izolirana.

Sekundarni tunel za miješanje SDT (slika 15.)

Sekundarni tunel za miješanje trebao bi imati minimalni promjer 75 mm i trebao bi biti dovoljne duljine tako da može osigurati vrijeme zadržavanja dvostruko razrijeđenog uzorka od najmanje 0,25 sekundi. Držač primarnog filtra FH mora biti smješten najviše 300 mm od izlaza iz SDT.

Sekundarni tunel za miješanje:

može se zagrijavati do ne više od 325 K (52 °C) temperature stijenke, direktnim zagrijavanjem ili predzagrijavanjem zraka za miješanje, pod uvjetom da temperatura zraka ne prekorači 325 K (52 °C) prije uvođenja ispuha u tunel za miješanje,

može biti izoliran.

Držač(i) filtra FH (slike 14. i 15.)

Za primarne i sigurnosne (dodatne) filtre može se koristiti jedno filtarsko kućište ili odvojena filtarska kućišta. Zahtjevima Priloga III. Dodatka 1. točke 1.5.1.3. mora biti udovoljeno.

Držač(i) filtra:

mogu biti zagrijani do ne više od 325 K (52 °C) temperature stijenke, direktnim zagrijavanjam ili predzagrijavanjem zraka za miješanje, pod uvjetom da temperatura zraka ne prekorači 325 K (52 °C),

mogu biti izolirani.

Crpka za uzorkovanje P (slike 14. i 15.)

Crpka za uzorkovanje krutih čestica mora biti smještena dovoljno daleko od tunela, tako da se temperatura ulaznog plina održava konstantnom (± 3 K) ako se ne koristi korekcija protoka pomoću FC3.

Crpka zraka za miješanje DP (slika 15.) (samo za dvostruko miješanje punog protoka)

Crpka zraka za miješanje mora biti smještena tako da se sekundarni zrak za miješanje dovodi pri temperaturi od 298 K (25 °C) ± 5 K.

Kontrolor protoka FC3 (slike 14. i 15.)

Kontrolor protoka koristi se za kompenziranje promjena temperature i povratnog tlaka protoka uzorka krutih čestica ako druga sredstva nisu dostupna. Kontrolor protoka zahtijeva se ako se koristi elektronička kompenzacija protoka EFC (vidjeti sliku 13.).

Uređaj za mjerenje protoka FM3 (slike 14. i 15.) (protok uzorka krutih čestica)

Mjerač plina ili instrumenti protoka moraju biti smješteni dovoljno daleko od crpke za uzorak, tako da temperatura ulaznog plina ostane konstantna (± 3 K), ako se ne koristi korekcija protoka pomoću FC3.

Uređaj za mjerenje protoka FM4 (slika 15.) (zrak za miješanje, samo dvostruko miješanje punog protoka)

Mjerač plina ili instrumenti protoka moraju biti smješteni tako da temperatura ulaznog plina ostane na 298 K (25 °C) ± 5 K.

Kuglični ventil BV (neobvezan)

Ventil s kuglicom mora imati promjer ne manji od unutarnjeg promjera cijevi za uzorkovanje i vrijeme prekidanja manje od 0,5 sekundi.

Napomena:

Ako je vanjska temperatura u blizini PSP, PTT, SDT i FH ispod 239 K (20 °C), trebalo bi poduzeti mjere opreza da se izbjegnu gubici krutih čestica na hladnoj stijenki tih dijelova. Zbog toga se preporučuje zagrijavanje i/ili izoliranje tih dijelova unutar granica navedenih u njihovim opisima. Također se preporučuje da temperatura površine filtra tijekom uzorkovanja ne bude ispod 293 K (20 °C).

Pri visokim opterećenjima motora gornji se dijelovi mogu rashlađivati neagresivnim sredstvima, poput protočnog ventilatora, sve dok temperatura sredstva za hlađenje ne bude ispod 293 K (20 °C).


PRILOG VI.

Image

Image

Dodatak 1.

Image

Image


PRILOG VII.

SUSTAV OZNAČIVANJA CERTIFIKATA O HOMOLOGACIJI

(vidjeti članak 4. stavak 2.)

1.   Broj se mora sastojati od pet odjeljaka odvojenih oznakom „*”.

Točka 1.

:

Malim slovom „e” za kojim slijedi karakteristično slovo(-a) ili broj države članice koja izdaje homologaciju:

1

za Njemačku

2

za Francusku

3

za Italiju

4

za Nizozemsku

5

za Švedsku

6

za Belgiju

9

za Španjolsku

11

za Ujedinjenu Kraljevinu

12

za Austriju

13

za Luksemburg

17

za Finsku

18

za Dansku

21

za Portugal

23

za Grčku

IRL

za Irsku

Točka 2.

:

Broj ove Direktive. Budući da sadrži različite datume provedbe i različite tehničke norme, dodane su dvije abecedne oznake. Te se oznake odnose na različite datume prijave za stupanj točnosti i na prijavu motora za različite specifikacije pokretnog stroja, na temelju kojih je dodijeljena homologacija tipa. Prva je oznaka definirana u članku 9. Druga je oznaka definirana u Prilogu I., točki 1. s obzirom na način ispitivanja definiran u Prilogu III., točki 3.6.

Točka 3.

:

Broj posljednje dopunjujuće Direktive koja je primjenjiva na homologaciju. Ako jest primjenjiva, treba dodati dvije daljnje abecedne oznake, ovisno o uvjetima opisanima u točki 2., čak iako je kao rezultat novih parametara trebalo promijeniti samo jednu od oznaka. Ako se ne primjenjuje nijedna promjena tih oznaka, one se izostavljaju.

Točka 4.

:

Četveroznamenkasti uzastopni broj (s početnim nulama ako se primjenjuje) za obilježavanje osnovnog broja homologacije. Slijed će počinjati od 0001.

Točka 5.

:

Dvoznamenkasti uzastopni broj (s početnom nulom ako se primjenjuje) za obilježavanje produljenja. Slijed će počinjati od 01 za svaki osnovni broj homologacije.

2.   Primjer za treću homologaciju (za sada bez produljenja) koji odgovara datumu prijave A (prva faza, gornji pojas snage) i prijavi motora za specifikaciju A pokretnog stroja, koju je izdala Ujedinjena Kraljevina:

e 11*98/…AA*00/000XX*0003*00

3.   Primjer drugog produljenja za četvrtu homologaciju koje odgovara datumu prijave E (druga faza, srednji pojas snage) za istu specifikaciju stroja (A), koju je izdala Njemačka:

e 1*01/…EA*00/000XX*0004*02


PRILOG VIII.

Image


PRILOG IX.

Image


PRILOG X.

Image