Choose the experimental features you want to try

This document is an excerpt from the EUR-Lex website

Document 02008R1272-20190726

Consolidated text: Uredba (EZ) br. 1272/2008 Europskog parlamenta i Vijeća od 16. prosinca 2008. o razvrstavanju, označivanju i pakiranju tvari i smjesa, o izmjeni i stavljanju izvan snage Direktive 67/548/EEZ i Direktive 1999/45/EZ i o izmjeni Uredbe (EZ) br. 1907/2006 (Tekst značajan za EGP)Tekst značajan za EGP

ELI: http://data.europa.eu/eli/reg/2008/1272/2019-07-26

02008R1272 — HR — 26.07.2019 — 012.001


Ovaj je tekst namijenjen isključivo dokumentiranju i nema pravni učinak. Institucije Unije nisu odgovorne za njegov sadržaj. Vjerodostojne inačice relevantnih akata, uključujući njihove preambule, one su koje su objavljene u Službenom listu Europske unije i dostupne u EUR-Lexu. Tim službenim tekstovima može se izravno pristupiti putem poveznica sadržanih u ovom dokumentu.

►B

UREDBA (EZ) br. 1272/2008 EUROPSKOG PARLAMENTA I VIJEĆA

od 16. prosinca 2008.

o razvrstavanju, označivanju i pakiranju tvari i smjesa, o izmjeni i stavljanju izvan snage Direktive 67/548/EEZ i Direktive 1999/45/EZ i o izmjeni Uredbe (EZ) br. 1907/2006

(Tekst značajan za EGP)

( L 353 31.12.2008, 1)

Koju je izmijenila:

 

 

  br.

stranica

datum

►M1

UREDBA KOMISIJE (EZ) br. 790/2009 od 10. kolovoza 2009.

  L 235

1

5.9.2009

►M2

UREDBA KOMISIJE (EU) br. 286/2011 od 10. ožujka 2011.

  L 83

1

30.3.2011

►M3

UREDBA KOMISIJE (EU) br. 618/2012 od 10. srpnja 2012.

  L 179

3

11.7.2012

►M4

UREDBA KOMISIJE (EU) br. 487/2013 od 8. svibnja 2013.

  L 149

1

1.6.2013

►M5

UREDBA VIJEĆA (EU) br. 517/2013 od 13. svibnja 2013.

  L 158

1

10.6.2013

►M6

UREDBA KOMISIJE (EU) br. 758/2013 оd 7. kolovoza 2013.

  L 216

1

10.8.2013

►M7

UREDBA KOMISIJE (EU) br. 944/2013 оd 2. listopada 2013.

  L 261

5

3.10.2013

►M8

UREDBA KOMISIJE (EU) br. 605/2014 оd 5. lipnja 2014.

  L 167

36

6.6.2014

 M9

Koju je izmijenila: UREDBA KOMISIJE (EU) 2015/491 оd 23. ožujka 2015.

  L 78

12

24.3.2015

►M10

UREDBA KOMISIJE (EU) br. 1297/2014 оd 5. prosinca 2014.

  L 350

1

6.12.2014

►M11

UREDBA KOMISIJE (EU) 2015/1221 оd 24. srpnja 2015.

  L 197

10

25.7.2015

►M12

UREDBA KOMISIJE (EU) 2016/918 оd 19. svibnja 2016.

  L 156

1

14.6.2016

►M13

UREDBA KOMISIJE (EU) 2016/1179 оd 19. srpnja 2016.

  L 195

11

20.7.2016

►M14

UREDBA KOMISIJE (EU) 2017/776 оd 4. svibnja 2017.

  L 116

1

5.5.2017

►M15

Obavijest o razvrstavanju smole visokotemperaturnog katrana kamenog ugljena u 1. kategoriju akutne toksičnosti i 1. kategoriju kronične toksičnosti u vodenom okolišu u skladu s Uredbom (EZ) br. 1272/2008 Europskog parlamenta i Vijeća  2018/C 239/03

  C 239

3

9.7.2018

►M16

UREDBA (EU) 2019/1243 EUROPSKOG PARLAMENTA I VIJEĆA od 20. lipnja 2019.

  L 198

241

25.7.2019


Koju je ispravio:

►C1

,  L 349, 21.12.2016,  1 (1272/2008)

►C2

,  L 075, 19.3.2019,  137 (1272/2008)

►C3

,  L 117, 3.5.2019,  8 (1272/2008)

►C4

,  L 125, 14.5.2019,  24 (br. 487/2013)




▼B

UREDBA (EZ) br. 1272/2008 EUROPSKOG PARLAMENTA I VIJEĆA

od 16. prosinca 2008.

o razvrstavanju, označivanju i pakiranju tvari i smjesa, o izmjeni i stavljanju izvan snage Direktive 67/548/EEZ i Direktive 1999/45/EZ i o izmjeni Uredbe (EZ) br. 1907/2006

(Tekst značajan za EGP)



GLAVA I.

OPĆA PITANJA

Članak 1.

Svrha i područje primjene

1.  Svrha ove Uredbe je osigurati visoku razinu zaštite zdravlja ljudi i okoliša te slobodu kretanja tvari, smjesa i proizvoda iz članka 4. stavka 8.:

(a) usklađivanjem kriterija za razvrstavanje tvari i smjesa te propisa o označivanju i pakiranju opasnih tvari i smjesa;

(b) propisivanjem obveze:

i. razvrstavanja tvari i smjesa koje se stavljaju na tržište za proizvođače, uvoznike i daljnje korisnike;

ii. označivanja i pakiranja tvari i smjesa koje stavljaju na tržište za dobavljače;

iii. razvrstavanja tvari koje se ne stavljaju na tržište i koje podliježu registraciji ili prijavi na temelju Uredbe (EZ) br. 1907/2006 za proizvođače, proizvođače proizvoda i uvoznike;

(c) propisivanjem obveze za proizvođače i uvoznike tvari da obavijeste Agenciju o tim razvrstavanjima i elementima označivanja, ako ih već nisu dostavili u sklopu registracije na temelju Uredbe (EZ) br. 1907/2006;

(d) utvrđivanjem popisa tvari s usklađenim razvrstavanjima i elemenatima označivanja na razini Zajednice u dijelu 3. Priloga VI.;

(e) utvrđivanjem popisa razvrstavanja i označivanja tvari koji se sastoji od svih prijava, podnesaka i usklađenih razvrstavanja i elemenata označivanja iz točaka (c) i (d).

2.  Ova se Uredba ne primjenjuje na:

(a) radioaktivne tvari i smjese u smislu Direktive Vijeća 96/29/Euratom od 13. svibnja 1996. o utvrđivanju osnovnih sigurnosnih normi za zaštitu zdravlja radnika i šire javnosti od opasnosti od ionizirajućeg zračenja ( 1 );

(b) tvari i smjese koje podliježu carinskom nadzoru i koje se nalaze u privremenom skladištu, u slobodnoj zoni ili slobodnom skladištu radi ponovnoga izvoza ili u provozu, pod uvjetom da se ne podvrgavaju obradi ili preradi;

(c) neizolirane intermedijere;

(d) tvari i smjese za znanstveno istraživanje i razvoj koje se ne stavljaju na tržište, pod uvjetom da se koriste u nadziranim uvjetima u skladu sa zakonodavstvom Zajednice u području zaštite na radnom mjestu i zaštite okoliša.

3.  Otpad prema definiciji iz Direktive 2006/12/EZ Europskog parlamenta i Vijeća od 5. travnja 2006. o otpadu ( 2 ) nije tvar, smjesa niti proizvod u smislu članka 2. ove Uredbe.

4.  Države članice mogu u posebnim slučajevima dopustiti da se određene tvari i smjese izuzmu od odredaba ove Uredbe, ako je to nužno u interesu obrane.

5.  Ova se Uredba ne primjenjuje na sljedeće tvari i smjese u konačnom obliku namijenjene krajnjem korisniku:

(a) lijekovi prema definiciji iz Direktive 2001/83/EZ;

(b) veterinarsko-medicinski proizvodi prema definiciji iz Direktive 2001/82/EZ;

(c) kozmetički proizvodi prema definiciji iz Direktive 76/768/EEZ;

(d) medicinski proizvodi prema definiciji iz Direktive 90/385/EEZ i 93/42/EEZ, koji su invazivni ili se koriste u izravnom fizičkom dodiru s ljudskim tijelom, te iz Direktive 98/79/EZ;

(e) hrana i hrana za životinje prema definiciji iz Uredbe (EZ) br. 178/2002, također i onda kad se koristi:

i. kao prehrambeni aditiv u hrani u smislu Direktive 89/107/EEZ;

ii. kao aroma u hrani u smislu Direktive 88/388/EEZ i Odluke 1999/217/EZ;

iii. kao dodatak hrani za životinje u smislu Uredbe (EZ) br. 1831/2003;

iv. u prehrani životinja u smislu Direktive 82/471/EEZ.

6.  Ova se Uredba ne primjenjuje na prijevoz opasnih tereta u zračnom, pomorskom, cestovnom i željezničkom prometu i unutarnjim plovnim putovima, osim u slučaju kad se primjenjuje članak 33.

Članak 2.

Definicije

Za potrebe ove Uredbe primjenjuju se sljedeće definicije:

1. „razred opasnosti” znači vrsta fizikalne opasnosti ili opasnosti za zdravlje ljudi ili okoliš;

2. „kategorija opasnosti” znači skupina kriterija unutar pojedinih razreda opasnosti na temelju kojih se utvrđuje veličina opasnosti;

3. „piktogram opasnosti” znači grafički prikaz koji sadrži simbol i druge grafičke elemente, kao što je obrubljenje, uzorak podloge i boja, čija je svrha prenijeti određene informacije o opasnosti u pitanju;

4. „oznaka opasnosti” znači riječ kojom se označuje relativna razina opasnosti kako bi se čitatelja upozorilo na potencijalnu opasnost; razlikuju se dva stupnja opasnosti:

(a) „opasnost” znači oznaka opasnosti za više kategorije opasnosti;

(b) „upozorenje” znači oznaka opasnosti za niže kategorije opasnosti;

5. „oznaka upozorenja” znači izraz koji se dodjeljuje razredu i kategoriji opasnosti kako bi se opisala vrsta opasnosti opasne tvari ili smjese te, prema potrebi, stupanj opasnosti;

6. „oznaka obavijesti” znači izraz kojim se opisuje preporučena mjera ili mjere za smanjenje ili sprečavanje štetnih posljedica izlaganja opasnoj tvari ili smjesi zbog njihove uporabe ili odlaganja;

7. „tvar” znači kemijski element i njegovi spojevi u prirodnom stanju ili dobiveni proizvodnim postupkom, uključujući i dodatke (aditive) koji su nužni za održavanje stabilnosti te nečistoće koje proizlaze iz primijenjenog postupka, ali isključujući otapala koja se mogu izdvojiti bez utjecaja na stabilnost tvari i promjene njezinog sastava;

8. „smjesa” znači smjesa ili otopina sastavljena od dvije ili više tvari;

9. „proizvod” znači predmet kojem se tijekom proizvodnje daje poseban oblik, površina ili obličje koji određuju njegovu funkciju u većoj mjeri nego njegov kemijski sastav;

10. „proizvođač proizvoda” znači fizička ili pravna osoba koja izrađuje ili sklapa proizvod u Zajednici;

11. „polimer” znači tvar sastavljena od molekula za koje je značajan niz jedne ili više vrsta monomernih jedinica. Molekularne mase tih molekula moraju biti raspodijeljene unutar područja u kojem se razlike u molekularnoj masi mogu prije svega pripisati razlikama u broju monomernih jedinica. Polimer sadrži:

(a) više od 50 % masenog udjela molekula s najmanje tri monomerne jedinice koje su kovalentnom vezom povezane s najmanje jednom drugom monomernom jedinicom ili drugim reaktantom;

(b) manje od 50 % masenog udjela molekula iste molekularne mase.

U kontekstu ove definicije „monomerna jedinica” je izreagirani oblik monomerne tvari u polimeru;

12. „monomer” znači tvar koja je sposobna tvoriti kovalentne veze s nizom drugih sličnih ili različitih molekula u uvjetima reakcije tvorbe polimera koja se koristi u određenom postupku;

13. „podnositelj registracije” znači proizvođač ili uvoznik tvari odnosno proizvođač ili uvoznik proizvoda koji podnosi registraciju za tvar na temelju Uredbe (EZ) br. 1907/2006;

14. „proizvodnja” znači proizvodnja ili ekstrakcija tvari u prirodnom stanju;

15. „proizvođač” znači fizička ili pravna osoba s poslovnim nastanom u Zajednici koja proizvodi tvar unutar Zajednice;

16. „uvoz” znači fizičko unošenje u carinski prostor Zajednice;

17. „uvoznik” znači fizička ili pravna osoba s poslovnim nastanom u Zajednici koja je odgovorna za uvoz;

18. „stavljanje na tržište” znači isporučivanje odnosno stavljanje na raspolaganje trećoj osobi bilo uz naknadu ili besplatno. Uvoz se smatra stavljanjem na tržište;

19. „daljnji korisnik” znači fizička ili pravna osoba s poslovnim nastanom u Zajednici različita od proizvođača i uvoznika koja koristi tvari pojedinačno ili u smjesi u okviru svoje industrijske ili profesionalne djelatnosti. Distributer i potrošač nisu daljnji korisnici. Osoba koja obavlja ponovni uvoz izuzeta na temelju članka 2. stavka 7. točke (c) Uredbe (EZ) br. 1907/2006 smatra se daljnjim korisnikom;

20. „distributer” znači fizička ili pravna osoba s poslovnim nastanom u Zajednici, uključujući trgovca na malo, koja samo skladišti i stavlja na tržište tvar pojedinačno ili u smjesi za treće osobe;

21. „intermedijer” znači tvar koja se proizvodi da bi se u kemijskoj preradi utrošila ili upotrijebila za pretvorbu u drugu tvar (dalje u tekstu: „sinteza”);

22. „neizolirani intermedijer” znači intermedijer koji se tijekom sinteze ne uklanja namjerno iz opreme u kojoj se odvija sinteza (osim u slučaju uzorkovanja). Ova oprema uključuje reakcijsku posudu i pripadajuću opremu kao i svu opremu kroz koju tvar(i) prolazi (prolaze) tijekom kontinuiranog ili šaržnog postupka, uključujući cijevi koje se koriste za premještanje iz jedne posude u drugu radi podvrgavanja sljedećoj fazi reakcije, isključujući spremnike i druge posude u kojima se tvar(i) čuva(ju) nakon proizvodnje;

23. „Agencija” znači Europska agencija za kemikalije uspostavljena Uredbom (EZ) br. 1907/2006;

24. „nadležno tijelo” znači tijelo odnosno tijela koja su osnovale države članice radi ispunjavanja obveza koje proizlaze iz ove Uredbe;

25. „uporaba” znači prerada, formuliranje, potrošnja, skladištenje, držanje, obrada, punjenje u spremnike, premještanje iz jednog spremnika u drugi, miješanje, proizvodnja proizvoda ili bilo kakvo drugo korištenje;

26. „dobavljač” znači proizvođač, uvoznik, daljnji korisnik ili distributer koji stavlja na tržište tvar, bilo pojedinačno ili u smjesi, ili smjesu;

27. „legura” znači metalni materijal, homogen na makroskopskoj razini, koji se sastoji od dva ili više elemenata spojenih tako da se ne mogu lako odvojiti mehaničkim sredstvima; legure se smatraju smjesama u smislu ove Uredbe;

28. „UN RTDG” su Preporuke Ujedinjenih naroda za prijevoz opasnih tereta („United Nations Recommendations on the Transport of Dangerous Goods”);

29. „podnositelj prijave” znači proizvođač ili uvoznik odnosno skupina proizvođača ili uvoznika koji podnose prijavu Agenciji;

30. „znanstveno istraživanje i razvoj” su znanstveni pokusi, analize i kemijsko istraživanje koje se provodi u nadziranim uvjetima;

31. „gornja granična vrijednost” znači prag iznad kojega se razvrstane nečistoće, dodaci odnosno pojedinačni sastojci tvari ili smjese, moraju uzeti u obzir prilikom donošenja odluke o potrebi razvrstavanja tvari odnosno smjese;

32. „granična koncentracija” znači prag za razvrstane nečistoće, dodatke odnosno pojedinačne sastojke tvari ili smjese koji može biti polazište za razvrstavanje tvari odnosno smjese;

33. „podjela” znači uža podjela unutar razreda opasnosti s obzirom na put izlaganja i vrstu učinaka;

34. „M faktor” znači faktor množenja. On se primjenjuje na koncentraciju tvari koje su razvrstane kao opasne za vodeni okoliš i uvrštene u 1. kategoriju akutne toksičnosti ili u 1. kategoriju kronične toksičnosti i koristi se za određivanje razvrstavanja smjese u kojoj su te tvari prisutne zbirnom metodom;

35. „pakiranje” znači cjelokupan proizvod postupka pakiranja, koji se sastoji od ambalaže i sadržaja;

36. „ambalaža” znači jedna ili više posuda i svi ostali dijelovi i materijali koji su potrebni da bi posuda obavljala svoju funkciju zadržavanja sadržaja i druge sigurnosne funkcije;

37. „međuambalaža” znači ambalaža koja se stavlja između unutarnje ambalaže ili proizvoda ili vanjske ambalaže.

Članak 3.

Opasne tvari i smjese i utvrđivanje razreda opasnosti

Tvar ili smjesa koja ispunjava kriterije za fizikalne opasnosti, opasnosti za zdravlje ili okoliš utvrđene u dijelovima od 2. do 5. Priloga I. je opasna i razvrstava se u skladu s odgovarajućim razredima opasnosti iz tog Priloga.

Ako je u Prilogu I. unutar razreda opasnosti predviđena podjela na temelju puta izlaganja ili vrste učinaka, tvar odnosno smjesu treba razvrstati u skladu s tom podjelom.

Članak 4.

Opće obveze razvrstavanja, označivanja i pakiranja

1.  Proizvođači, uvoznici i daljnji korisnici obvezni su razvrstati tvari i smjese prije stavljanja na tržište u skladu s glavom II.

2.  Ne dovodeći u pitanje zahtjeve iz stavka 1., proizvođači, proizvođači proizvoda i uvoznici razvrstavaju tvari koje se ne stavljaju na tržište u skladu s glavom II. ako:

(a) je u članku 6., članku 7. stavku 1. ili 5., članku 17. ili članku 18. Uredbe (EZ) br. 1907/2006 predviđeno registriranje tvari;

(b) je u članku 7. stavku 2. ili članku 9. Uredbe (EZ) br. 1907/2006 predviđena prijava.

3.  Ako tvar podliježe usklađenom razvrstavanju i označivanju u skladu s glavom V. na temelju unosa u dijelu 3. Priloga VI., ona se razvrstava u skladu s tim unosom, a razvrstavanje tvari u skladu s glavom II. za razrede opasnosti i podjele obuhvaćene tim unosom se ne provodi.

Međutim, ako tvar istovremeno potpada i pod jedan ili više razreda opasnosti ili podjela koje nisu obuhvaćene unosom u dijelu 3. Priloga VI., za te je razrede opasnosti odnosno podjele potrebno provesti razvrstavanje na temelju glave II.

4.  Ako je tvar ili smjesa razvrstana kao opasna, dobavljači se brinu da se ta tvar odnosno smjesa prije stavljanja na tržište označi i zapakira u skladu s glavom III. i IV.

5.  Distributeri mogu kod ispunjavanja svojih obveza iz stavka 4. koristiti razvrstavanje tvari ili smjese koje je odredio jedan od subjekata u lancu opskrbe u skladu s glavom II.

6.  Daljnji korisnici koji ne mijenjaju sastav tvari ili smjese mogu kod ispunjavanja svojih obveza iz stavka 1. i 4. koristiti razvrstavanje tvari odnosno smjese koje je odredio jedan od subjekata u lancu opskrbe u skladu s glavom II.

7.  Smjesa iz dijela 2. Priloga II. koja sadrži bilo kakvu tvar koja je razvrstana kao opasna ne smije se stavljati na tržište ako nije označena u skladu s glavom III.

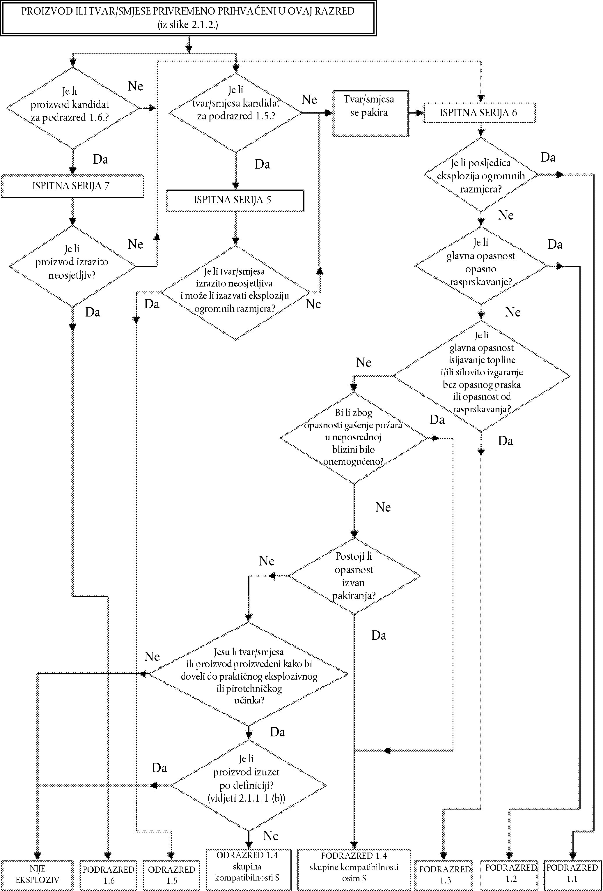
8.  U smislu ove Uredbe, proizvodi iz odjeljka 2.1. Priloga I. se prije stavljanja na tržište moraju razvrstati, označiti i zapakirati u skladu s propisima za tvari i smjese.

9.  Dobavljači u lancu opskrbe surađuju kako bi ispunili zahtjeve razvrstavanja, označivanja i pakiranja iz ove Uredbe.

10.  Tvari i smjese koje ne ispunjavaju zahtjeve ove Uredbe ne smiju se stavljati na tržište.



GLAVA II.

RAZVRSTAVANJE PREMA OPASNOSTI



POGLAVLJE 1.

Utvrđivanje i provjeravanje informacija

Članak 5.

Utvrđivanje i provjeravanje raspoloživih informacija o tvarima

1.  Proizvođači, uvoznici i daljnji korisnici tvari utvrđuju relevantne informacije koje su raspoložive za tu tvar kako bi odredili jesu li s njome povezane fizikalne opasnosti ili opasnosti za zdravlje ljudi i okoliš, kako je utvrđeno u Prilogu I., a posebno:

(a) podatke dobivene u skladu s jednom od metoda iz članka 8. stavka 3.;

(b) epidemiološke podatke i iskustva s učincima tvari na ljude, kao što su podaci o izloženosti na radnom mjestu i podaci iz baza podataka o nezgodama;

(c) sve ostale informacije dobivene u skladu s Prilogom XI. odjeljkom 1. Uredbe (EZ) br. 1907/2006;

(d) sve nove znanstvene informacije;

(e) sve ostale informacije dobivene u okviru međunarodno priznatih programa kemijske sigurnosti.

Te se informacije odnose na oblike i agregatna stanja u kojima se tvar stavlja na tržište i u kojima je realno očekivati da će se koristiti.

2.  Proizvođači, uvoznici i daljnji korisnici provjeravaju informacije iz stavka 1. kako bi se uvjerili da su prikladne, pouzdane i znanstveno utemeljene za potrebe evaluiranja iz poglavlja 2. ove glave.

Članak 6.

Utvrđivanje i provjeravanje raspoloživih informacija o smjesama

1.  Proizvođači, uvoznici i daljnji korisnici smjese utvrđuju relevantne informacije koje su raspoložive za samu smjesu ili tvari koje ona sadrži kako bi odredili jesu li s njom povezane fizikalne opasnosti ili opasnosti za zdravlje ljudi i okoliš, kako je utvrđeno u Prilogu I., a posebno:

(a) podatke o samoj smjesi ili tvarima u smjesi dobivene u skladu s jednom od metoda iz članka 8. stavka 3.;

(b) epidemiološke podatke i iskustva s učincima smjese ili tvari u smjesi na ljude, kao što su podaci o izloženosti na radnom mjestu i podaci iz baza podataka o nezgodama;

(c) sve ostale informacije o samoj smjesi ili tvarima u smjesi dobivene u skladu s Prilogom XI. odjeljkom 1. Uredbe (EZ) br. 1907/2006,;

(d) sve ostale informacije o samoj smjesi ili tvarima u smjesi dobivene u okviru međunarodno priznatih programa kemijske sigurnosti.

Te se informacije odnose na oblike i agregatna stanja u kojima se tvar stavlja na tržište te, prema potrebi, u kojima je realno očekivati da će se koristiti.

2.  Ako su informacije iz stavka 1. raspoložive za samu smjesu i ako se proizvođač, uvoznik odnosno daljnji korisnik uvjerio da su te informacije prikladne i pouzdane te, prema potrebi, znanstveno utemeljene, on za potrebe evaluiranja na temelju poglavlja 2. ove glave koristi te informacije, podložno odredbama stavaka 3. i 4.

3.  Kod evaluiranja smjesa na temelju poglavlja 2. ove glave u odnosu na razrede opasnosti „mutageni učinak na zametne stanice”, „karcinogenost”, i „reproduktivna toksičnost” iz odjeljaka 3.5.3.1., 3.6.3.1. i 3.7.3.1. Priloga I. proizvođači, uvoznici i daljnji korisnici koristite samo relevantne informacije iz stavka 1. koje su raspoložive za tvari u smjesi.

Nadalje, ako raspoloživi podaci o ispitivanju smjese pokazuju mutageni učinak na zametne stanice, karcinogenost ili reproduktivnu toksičnost koja nije utvrđena na temelju informacija o pojedinačnim tvarima, ti se podaci također uzimaju u obzir.

4.  Kod evaluiranja smjesa na temelju poglavlja 2. ove glave u odnosu na svojstva „biorazgradnja i bioakumulacija” unutar razreda opasnosti „opasno za vodeni okoliš” iz odjeljaka 4.1.2.8. i 4.1.2.9. Priloga I. proizvođači, uvoznici i daljnji korisnici koriste samo relevantne informacije iz stavka 1. koje su raspoložive za tvari u smjesi.

5.  Ako podaci o ispitivanju same smjese kakvi se navode u stavku 1. nisu raspoloživi, ili ako raspoloživi podaci nisu dostatni, proizvođači, uvoznici i daljnji korisnici koriste druge raspoložive informacije o pojedinačnim tvarima i sličnim ispitanim smjesama koje se mogu smatrati relevantnima za određivanje opasnosti smjese, nakon što se uvjere da su te informacije prikladne i pouzdane za potrebe evaluiranja na temelju članka 9. stavka 4.

Članak 7.

Ispitivanja na životinjama i ljudima

1.  Ako se za potrebe ove Uredbe provode nova ispitivanja, ispitivanja na životinjama u smislu Direktive 86/609/EEZ provode se samo ako ne postoji druga mogućnost da se osigura primjerena pouzdanost i kakvoća podataka.

2.  Zabranjuje se provođenje ispitivanja na primatima za potrebe ove Uredbe.

3.  Za potrebe ove Uredbe ne provode se ispitivanja na ljudima. Ipak, za potrebe ove Uredbe mogu se koristiti podaci dobiveni iz drugih izvora, kao što su kliničke studije.

Članak 8.

Dobivanje novih podataka o tvarima i smjesama

1.  Proizvođači, uvoznici i daljnji korisnici mogu provesti nova ispitivanja kako bi utvrdili predstavlja li tvar ili smjesa opasnost za zdravlje ljudi ili okoliš, kako je utvrđeno u Prilogu I. ovoj Uredbi, ali samo pod uvjetom da su iscrpili sva druga sredstva za dobivanje informacija, uključujući ona koja proizlaze iz primjene pravila iz odjeljka 1. Priloga XI. Uredbi (EZ) br. 1907/2006.

2.  Proizvođači, uvoznici i daljnji korisnici provode ispitivanja predviđena u dijelu 2. Priloga I. kako bi utvrdili je li s tvari ili smjesom povezna bilo koja od fizikalnih opasnosti iz toga dijela, osim ako su već raspoložive prikladne i pouzdane informacije.

3.  Ispitivanja iz stavka 1. provode se na jedan od sljedećih načina:

(a) u skladu s ispitnim metoda iz članka 13. stavka 3. Uredbe (EZ) br. 1907/2006;

ili

(b) u skladu s valjanim međunarodno priznatim znanstvenim načelima ili metodama koje su validirane u skladu s međunarodnim postupcima.

4.  Ako proizvođač, uvoznik ili daljnji korisnik provodi nova ekotoksikološka ili toksikološka ispitivanja i analize, ta se ispitivanja i analize provode u skladu s člankom 13. stavkom 4. Uredbe (EZ) br. 1907/2006.

5.  Ako se za potrebe ove Uredbe provode nova ispitivanja za utvrđivanje fizikalnih opasnosti, ona se najkasnije od 1. siječnja 2014. moraju provoditi u skladu s odgovarajućim priznatim sustavom kakvoće ili u laboratorijima koji zadovoljavaju odgovarajuću priznatu normu.

6.  Ispitivanja koja se provode za potrebe ove Uredbe provode se na tvari ili smjesi u obliku/oblicima odnosno agregatnom stanju/stanjima u kojima se tvar odnosno smjesa stavlja na tržište i u kojima je realno očekivati da će se koristiti.



POGLAVLJE 2.

Evaluiranje informacija o opasnosti i odlučivanje o razvrstavanju

Članak 9.

Evaluiranje informacija o opasnosti za tvari i smjese

1.  Proizvođači, uvoznici i daljnji korisnici tvari i smjesa ocjenjuju informacije utvrđene u skladu s poglavljem 1. ove glave primjenom kriterija razvrstavanja za svaki razred opasnosti odnosno podjelu iz dijelova od 2. do 5. Priloga I. kako bi utvrdili opasnosti koje su s njima povezane.

2.  Kod evaluiranja raspoloživih podataka o ispitivanju tvari ili smjese dobivenih na temelju ispitnih metoda različitih od onih koje su navedene u članku 8. stavku 3., proizvođači, uvoznici i daljnji korisnici uspoređuju primijenjene ispitne metode s ispitinim metodama navedenim u tom članku i određuju utječe li primjena tih ispitnih metoda na evaluaciju iz stavka 1. ovog članka.

3.  Ako se kriteriji ne mogu izravno primijeniti na utvrđene raspoložive informacije, proizvođači, uvoznici i daljnji korisnici će kod evaluiranja koristiti postupak utvrđivanja utemeljenosti dokaza uz primjenu stručne prosudbe u skladu s odjeljkom 1.1.1. Priloga I. ovoj Uredbi i odjeljkom 1.2. Priloga XI. Uredbi (EZ) br. 1907/2006, procjenjujući sve raspoložive informacije koje su bitne za određivanje opasnosti tvari odnosno smjese.

4.  Ako su raspoložive samo informacije iz članka 6. stavka 5., proizvođači, uvoznici i daljnji korisnici za potrebe evaluacije koriste načela premošćivanja navedena u odjeljku 1.1.3. i u svakom odjeljku dijelova 3. i 4. Priloga I.

Ipak, ako te informacije ne dopuštaju primjenu načela premošćivanja niti načela za primjenu stručne prosudbe i procjene utemeljenosti dokaza, kako je opisano u dijelu 1. Priloga I., proizvođači, uvoznici i daljnji korisnici evaluiraju informacije primjenom metode ili metoda opisanih u svakom odjeljku dijelova 3. i 4. Priloga I.

5.  Kod evaluiranja raspoloživih informacija za potrebe razvrstavanja, proizvođači, uvoznici i daljnji korisnici uzimaju u obzir oblike i agregatna stanja u kojima se tvar ili smjesa stavlja na tržište i u kojima je realno očekivati da će se koristiti.

Članak 10.

Granične vrijednosti koncentracije i M faktori za razvrstavanje tvari i smjesa

1.  Specifične granične vrijednosti koncentracije i opće granične vrijednosti koncentracije su vrijednosti koje se dodjeljuju tvarima da bi se označio prag na temelju kojeg se druga tvar ili smjesa u kojoj je ta tvar prisutna na razini tog praga ili iznad njega u obliku identificirane nečistoće, dodatka ili pojedinačnog sastojka razvrstava kao opasna.

Proizvođač, uvoznik ili daljnji korisnik određuju specifične granične vrijednosti koncentracije ako su raspoložive prikladne i pouzdane znanstvene informacije koje pokazuju da je opasnost tvari očita kad je ta tvar prisutna u koncentraciji ispod koncentracija određenih za bilo koji razred opasnosti u dijelu 2. Priloga I. ili ispod općih graničnih vrijednosti koncentracije određenih za bilo koji razred opasnosti u dijelovima 3., 4. i 5. Priloga I.

U iznimnim okolnostima, proizvođač, uvoznik, odnosno daljnji korisnik može odrediti specifične granične vrijednosti koncentracije ako ima prikladne, pouzdane i uvjerljive znanstvene informacije koje pokazuju da opasnost tvari koja je razvrstana kao opasna nije vidljiva iznad koncentracija određenih za odgovarajući razred opasnosti u dijelu 2. Priloga I. ili iznad općih graničnih vrijednosti koncentracija određenih za odgovarajući razred opasnosti u dijelovima 3., 4. i 5. tog Priloga.

2.  Proizvođači, uvoznici i daljnji korisnici utvrđuju M faktore za tvari koje su razvrstane kao opasne za vodeni okoliš i uvrštene u 1. kategoriju akutne toksičnosti ili 1. kategoriju kronične toksičnosti.

3.  Ne dovodeći u pitanje stavak 1., specifične granične vrijednosti koncentracije se ne određuju za usklađene razrede opasnosti i podjele za tvari uvrštene u dio 3. Priloga VI.

4.  Ne dovodeći u pitanje stavak 2., M faktori se ne određuju za usklađene razrede opasnosti, odnosno podjele za tvari uvrštene u dio 3. Priloga VI. za koje je M faktor naveden u tom dijelu.

Međutim, ako u dijelu 3. Priloga VI. nije naveden M faktor za tvar koja je razvrstana kao opasna za vodeni okoliš i uvrštena u 1. kategoriju akutne toksičnosti ili 1. kategoriju kronične toksičnosti, proizvođač, uvoznik ili daljnji korisnik određuje M faktor za tu tvar na temelju raspoloživih podataka o tvari. Taj M faktor koriste proizvođači, uvoznici, odnosno daljnji korisnici koji razvrstavaju smjesu koja sadrži tu tvar primjenom zbirne metode.

5.  Proizvođači, uvoznici i daljnji korisnici kod određivanja specifične granične vrijednosti koncentracije i M faktora uzimaju u obzir specifične granične vrijednosti koncentracije i M faktore za tu tvar koji su uvršteni u popis razvrstavanja i označivanja.

6.  Specifične granične vrijednosti koncentracije određene u skladu sa stavkom 1. imaju prednost pred koncentracijama iz odgovarajućih odjeljaka dijela 2. Priloga I. i općim graničnim vrijednostima koncentracije za razvrstavanje u odgovarajućim odjeljcima dijelova 3., 4. i 5. Priloga I.

7.  Agencija izdaje dodatne smjernice za primjenu stavaka 1. i 2.

Članak 11.

Gornje granične vrijednosti

1.  Ako tvar sadrži drugu tvar koja je sama razvrstana kao opasna, bilo u obliku identificirane nečistoće, dodatka ili pojedinačnog sastojka, to treba uzeti u obzir kod razvrstavanja ako je koncentracija identificirane nečistoće, dodatka, odnosno pojedinačnog sastojka jednaka ili viša od odgovarajuće gornje granične vrijednosti u skladu s člankom 3.

2.  Ako smjesa sadrži tvar koja je razvrstana kao opasna, bilo kao komponenta ili u obliku identificirane nečistoće ili dodatka, tu informaciju treba uzeti u obzir kod razvrstavanja ako je koncentracija te tvari jednaka ili viša od gornje granične vrijednosti u skladu s člankom 3.

3.  Gornja granična vrijednost iz stavaka 1. i 2. određuje se na način kako je utvrđeno u odjeljku 1.1.2.2. Priloga I.

Članak 12.

Posebni slučajevi kod kojih je potrebno dodatno evaluiranje

Ako se kod evaluiranja na temelju članka 9. utvrde sljedeća svojstva ili učinci, proizvođači, uvoznici i daljnji korisnici ih uzimaju u obzir kod razvrstavanja:

(a) ako prikladne i pouzdane informacije pokazuju da se fizikalne opasnosti tvari odnosno smjese u praksi razlikuju od opasnosti utvrđenih ispitivanjima;

(b) ako uvjerljivi znanstveni podaci o izvedenim pokusima pokazuju da tvar odnosno smjesa nije bioraspoloživa i utvrđeno je da su ti podaci prikladni i pouzdani;

(c) prikladne i pouzdane znanstvene informacije ukazuju na moguću pojavu sinergističkih i antagonističkih učinaka među tvarima u smjesi čije je evaluiranje provedeno na temelju informacija o tvarima u smjesi.

Članak 13.

Donošenje odluke o razvrstavanju tvari i smjesa

Ako se kod evaluiranja na temelju članaka 9. i 12. pokaže da opasnosti koje su povezane s određenom tvari ili smjesom ispunjavaju kriterije za razvrstavanje u jedan ili više razreda opasnosti ili podjela iz dijelova od 2. do 5. Priloga I., proizvođači, uvoznici i daljnji korisnici tu tvar odnosno smjesu razvrstavaju u odgovarajući razred ili razrede opasnosti odnosno podjele i dodjeljuju joj:

(a) jednu ili više kategorija opasnosti za svaki relevantni razred opasnosti odnosno podjelu;

(b) podložno odredbama članka 21., jednu ili više oznaka upozorenja za svaku od kategorija opasnosti koje su joj dodijeljene u skladu s točkom (a).

Članak 14.

Posebna pravila za razvrstavanje smjesa

1.  Na razvrstavanje smjese neće utjecati ako se kod evaluiranja informacija pokaže bilo što od sljedećeg:

(a) da tvari u smjesi u sporoj reakciji s atmosferskim plinovima, posebno kisikom, ugljikovim dioksidom i vodenom parom, tvore različite tvari u niskim koncentracijama;

(b) da tvari u smjesi u vrlo sporoj reakciji s drugim tvarima u smjesi tvore različite tvari u niskim koncentracijama;

(c) da tvari u smjesi mogu samopolimerizacijom tvoriti oligomere i polimere u niskim koncentracijama.

2.  Smjesa se ne mora razvrstati s obzirom na eksplozivna, oksidirajuća i zapaljiva svojstva, kako je navedeno u dijelu 2. Priloga I., ako je ispunjen bilo koji od ovih zahtjeva:

(a) da niti jedna tvar u smjesi ne posjeduje navedena svojstva te, na temelju informacija koje su dostupne dobavljaču, nije vjerojatno da smjesa predstavlja takvu opasnost;

(b) u slučaju promjene sastava smjese, da postoje znanstveni dokazi koji ukazuju na to da se razvrstavanje smjese neće promijeniti evaluiranjem informacija o smjesi.

▼M4 —————

▼B

Članak 15.

Preispitivanje razvrstavanja za tvari i smjese

1.  Proizvođači, uvoznici i daljnji korisnici poduzimaju sve prikladne mjere koje su im dostupne kako bi se upoznali s novim znanstvenim i tehničkim informacijama koje mogu utjecati na razvrstavanje tvari i smjesa koje stavljaju na tržište. Ako proizvođač, uvoznik ili daljnji korisnik dođe do takvih informacija i ako smatra da su one primjerene i pouzdane, on bez suvišnog odlaganja provodi novo evaluiranje u skladu s ovim poglavljem.

2.  Ako proizvođač, uvoznik ili daljnji korisnik mijenja sastav smjese koja je razvrstana kao opasna, on provodi novo evaluiranje u skladu s ovim poglavljem ako se tom promjenom:

(a) mijenja početna koncentracija jednoga ili više opasnih sastojaka u sastavu smjese u koncentracijama koje odgovaraju graničnim vrijednostima iz tablice 1.2. u dijelu 1. Priloga I. ili su više od tih vrijednosti;

(b) mijenja sastav zamjenom ili dodavanjem jednog ili više sastojaka u koncentracijama koje odgovaraju gornjim graničnim vrijednostima iz članka 11. stavka 3. ili su više od tih vrijednosti.

3.  Novo evaluiranje u skladu sa stavcima 1. i 2. nije potrebno ako se može pružiti valjano i znanstveno utemeljeno obrazloženje da se ocjenjivanjem razvrstavanje neće promijeniti.

4.  Proizvođači, uvoznici i daljnji korisnici prilagođavaju razvrstavanje tvari odnosno smjese u skladu s rezultatima novog evaluiranja, osim ako se radi o tvarima iz dijela 3. Priloga VI. za koje postoje usklađeni razredi opasnosti odnosno podjele.

5.  Ako se na tvar ili smjesu primjenjuje Direktiva 91/414/EEZ ili Direktiva 98/8/EZ, u odnosu na odredbe stavaka od 1. do 4. vrijede i zahtjevi tih direktiva.

Članak 16.

Razvrstavanje tvari uvrštenih u popis razvrstavanja i označivanja

1.  Proizvođači i uvoznici mogu tvar razvrstati različito od razvrstavanja koje je već uvršteno u popis razvrstavanja i označivanja pod uvjetom da uz prijavu u skladu s člankom 40. Agenciji dostave obrazloženje takvoga razvrstavanja.

2.  Stavak 1. se ne primjenjuje ako se kod razvrstavanja uvrštenog u popis razvrstavanja i označivanja radi o usklađenom razvrstavanju iz dijela 3. Priloga VI.



GLAVA III.

PRIOPĆAVANJE OPASNOSTI NALJEPNICOM



POGLAVLJE 1.

Sadržaj naljepnice

Članak 17.

Opća pravila

1.  Zapakirana tvar ili smjesa koja je razvrstana kao opasna mora imati naljepnicu koja sadrži sljedeće elemente:

(a) naziv, adresa i broj telefona dobavljača;

(b) ako je zapakirana tvar ili smjesa dostupna pučanstvu, nazivnu količinu tvari odnosno smjese u pakiranju, osim ako je ta količina navedena drugdje na pakiranju;

(c) identifikacijske oznake proizvoda, kako je navedeno u članku 18.;

(d) piktogrami opasnosti u skladu s člankom 19. (prema potrebi);

(e) oznaka opasnosti u skladu s člankom 20. (prema potrebi);

(f) oznake upozorenja u skladu s člankom 21. (prema potrebi);

(g) odgovarajuće oznake obavijesti u skladu s člankom 22. (prema potrebi);

(h) odjeljak za dopunske informacije u skladu s člankom 25. (prema potrebi).

2.  Naljepnica mora biti na službenom jeziku ili jezicima države članice odnosno država članica gdje se tvar ili smjesa stavlja na tržište, osim ako država članica ili države članice u pitanju propišu drukčije.

Dobavljači mogu na naljepnicama koristiti veći broj jezika od onoga koji propisuju države članice pod uvjetom da su na svim jezicima navedene iste informacije.

Članak 18.

Identifikacijske oznake proizvoda

1.  Na naljepnici treba navesti podatke koji omogućuju identifikaciju tvari odnosno smjese (dalje u tekstu: „identifikacijske oznake proizvoda”).

Izraz koji se koristi za identifikaciju tvari ili smjese mora biti istovjetan izrazu u sigurnosno-tehničkom listu sastavljenom u skladu s člankom 31. Uredbe (EZ) br. 1907/2006 (dalje u tekstu: „sigurnosno-tehnički list”), ne dovodeći u pitanje članak 17. stavak 2. ove Uredbe.

2.  Identifikacijska oznaka proizvoda za tvar mora sadržavati barem:

(a) ako je tvar uvrštena u dio 3. Priloga VI., mora sadržavati naziv i identifikacijski broj koji je ondje naveden;

(b) ako tvar nije uvrštena u dio 3. Priloga VI., ali se nalazi na popisu razvrstavanja i označivanja, mora sadržavati naziv i identifikacijski broj koji je ondje naveden;

(c) ako tvar nije uvrštena u dio 3. Priloga VI. niti u popis razvrstavanja i označivanja, mora sadržavati broj Chemical Abstracts Service (dalje u tekstu: „CAS broj”) zajedno s nazivom utvrđenim u nomenklaturi Međunarodne unije za opću i primijenjenu kemiju (dalje u tekstu: „nomenklatura IUPAC”) ili CAS broj zajedno s drugim međunarodnim kemijskim nazivom ili nazivima; ili

(d) ako CAS broj nije raspoloživ, mora sadržavati naziv utvrđen u nomenklaturi IUPAC i još jedan međunarodni kemijski naziv ili više njih.

Ako naziv u nomenklaturi IUPAC prelazi 100 znakova, može se koristiti i neki drugi naziv (uobičajeni naziv, trgovački naziv, skraćenica) iz odjeljka 2.1.2. Priloga VI. Uredbi (EZ) 1907/2006, pod uvjetom da se u prijavi u skladu s člankom 40. navede i naziv iz nomenklature IUPAC i upotrijebljeni drugi naziv.

3.  Identifikacijska oznaka proizvoda za smjesu mora sadržavati:

(a) trgovački naziv ili oznaku smjese; i

(b) identitet svih tvari u smjesi koje doprinose razvrstavanju smjese s obzirom na akutnu toksičnost, nadraživanje kože ili ozbiljno oštećenje očiju, mutageni učinak na zametne stanice, karcinogenost, reproduktivnu toksičnost, preosjetljivost ako se udiše ili u dodiru s kožom, specifičnu toksičnost za ciljane organe, TCO (engl. Specific Target Organ Toxicity, STOT) ili opasnost od aspiracije.

Ako bi u slučaju iz točke (b) na temelju toga zahtjeva trebalo navesti više kemijskih naziva, dovoljno je da se navedu najviše četiri naziva, osim kad je zbog vrste i veličine opasnosti potrebno navođenje više od četiri naziva.

Odabranim kemijskim nazivima treba označiti tvari koje su prvenstveno odgovorne za glavne opasnosti za zdravlje ljudi koje su bile temelj za razvrstavanje i odabir odgovarajućih oznaka upozorenja.

Članak 19.

Piktogrami opasnosti

1.  Naljepnica sadrži jedan ili više piktograma opasnosti koji trebaju prenijeti određene informacije o opasnosti u pitanju.

2.  Podložno članku 33., piktogrami opasnosti moraju ispunjavati zahtjeve utvrđene u odjeljku 1.2.1. Priloga I. i u Prilogu V.

3.  Piktogrami opasnosti za pojedina razvrstavanja utvrđeni su u tablicama u Prilogu I. u kojima se navode potrebni elementi označivanja za svaki razred opasnosti.

Članak 20.

Oznake opasnosti

1.  Naljepnica sadrži odgovarajuću oznaku opasnosti u skladu s razvrstavanjem opasne tvari odnosno smjese.

2.  Oznake opasnosti za pojedina razvrstavanja utvrđene su u tablicama u dijelovima od 2. do 5. Priloga I. u kojima se navode potrebni elementi označivanja za svaki razred opasnosti.

3.  Ako naljepnica sadrži oznaku opasnosti „Opasnost”, na njoj se ne smije nalaziti oznaka opasnosti „Upozorenje”.

Članak 21.

Oznake upozorenja

1.  Naljepnica sadrži odgovarajuće oznake upozorenja u skladu s razvrstavanjem opasne tvari odnosno smjese.

2.  Oznake upozorenja za pojedina razvrstavanja utvrđene su u tablicama u dijelovima od 2. do 5. Priloga I. u kojima se navode potrebni elementi označivanja za svaki razred opasnosti.

3.  Ako je tvar uvrštena u dio 3. Priloga VI., na naljepnici se navode oznake upozorenja za sva razvrstavanja koja su obuhvaćena unosom u tom dijelu, zajedno s oznakama upozorenja iz stavka 2. za sva ostala razvrstavanja koja nisu obuhvaćena tim unosom.

4.  Oznake upozorenja treba formulirati u skladu s Prilogom III.

Članak 22.

Oznake obavijesti

1.  Naljepnica sadrži odgovarajuće oznake obavijesti.

2.  Oznake obavijesti treba odabrati među obavijestima navedenim u tablicama u dijelovima od 2. do 5. Priloga I. u kojima se navode elementi označivanja za svaki razred opasnosti.

3.  Oznake obavijesti odabiru se u skladu s kriterijima utvrđenim u dijelu 1. Priloga IV., uzimajući u obzir oznake upozorenja i predviđenu ili identificiranu uporabu ili uporabe tvari, odnosno smjese.

4.  Oznake obavijesti treba formulirati u skladu s dijelom 2. Priloga IV.

Članak 23.

Posebna odstupanja od zahtjeva označivanja

Posebne odredbe o označivanju utvrđene u odjeljku 1.3. Priloga I. primjenjuju se na:

(a) prenosive plinske boce;

(b) plinske spremnike za propan, butan i ukapljeni naftni plin;

(c) aerosole i spremnike opremljene zapečaćenim nastavkom za raspršivanje koji sadrže tvari ili smjese koje su razvrstane kao opasne zbog opasnosti od aspiracije;

(d) metale u čvrstom stanju, legure, smjese koje sadrže polimere, smjese koje sadrže elastomere;

(e) eksplozive iz odjeljka 2.1. Priloga I., koji se stavljaju na tržište radi postizanja eksplozivnog ili pirotehničkog učinka;

▼M12

(f) tvari ili smjese razvrstane kao nagrizajuće za metal, ali ne razvrstane u kategoriju „nagrizanje kože” ili „teška ozljeda oka” (1. kategorija).

▼B

Članak 24.

Zahtjev za korištenje alternativnog kemijskog naziva

1.  Proizvođač, uvoznik ili daljnji korisnik tvari u smjesi može Agenciji podnijeti zahtjev za korištenje alternativnog kemijskog naziva za tu tvar u smjesi, i to u obliku naziva kojim se označuju najvažnije funkcionalne kemijske skupine ili u obliku alternativne oznake, ako tvar ispunjava kriterije iz dijela 1. Priloga I. i pod uvjetom da može pružiti dokaz da bi se otkrivanjem kemijskog identiteta te tvari na naljepnici ili u sigurnosno-tehničkom listu ugrozila povjerljivost njegovog poslovanja, a posebno njegova prava intelektualnog vlasništva.

2.  Sve zahtjeve iz stavka 1. ovog članka treba podnijeti na obrascu iz članka 111. Uredbe (EZ) 1907/2006 i uz zahtjev platiti odgovarajuću pristojbu.

Visinu pristojbi određuje Komisija u skladu s regulatornim postupkom iz članka 54. stavka 2. ove Uredbe.

Za malo i srednje poduzetništvo određuje se umanjena pristojba.

3.  Agencija može od proizvođača, uvoznika ili daljnjeg korisnika koji podnosi zahtjev zahtijevati dodatne informacije ako su one potrebne za donošenje odluke. Ako Agencija ne stavi prigovor u roku od šest tjedana od podnošenja zahtjeva ili primitka traženih dodatnih informacija, smatra se da je korištenje alternativnog naziva dopušteno.

4.  Ako Agencija ne prihvati zahtjev, primjenjuju se praktična rješenja iz članka 118. stavka 3. Uredbe (EZ) br. 1907/2006.

5.  Agencija obavještava nadležna tijela o ishodu zahtjeva u skladu sa stavkom 3. odnosno 4. i prosljeđuje im informacije koje je dostavio proizvođač, uvoznik ili daljnji korisnik.

6.  Agencija preispituje svoju odluku o korištenju alternativnog kemijskog naziva ako nove informacije pokažu da alternativni kemijski naziv ne pruža dovoljno informacija za poduzimanje nužnih mjera za zaštitu zdravlja i sigurnosti na radnom mjestu i osiguravanje nadzora nad rizicima vezanim uz rukovanje tim smjesama. Agencija može povući svoju odluku ili je izmijeniti odlukom u kojoj se navodi alternativni kemijski naziv koji se smije koristiti. Ako Agencija povuče ili izmijeni svoju odluku, primjenjuju se praktična rješenja iz članka 118. stavka 3. Uredbe (EZ) br. 1907/2006.

7.  Ako je dopušteno korištenje alternativnog kemijskog naziva, ali razvrstavanje tvari u smjesi za koju se koristi alternativni naziv više ne ispunjava kriterije iz odjeljka 1.4.1. Priloga I., dobavljač te tvari u smjesi na naljepnici i u sigurnosno-tehničkom listu koristi identifikacijsku oznaku proizvoda za tu tvar u skladu s člankom 18., a ne alternativni kemijski naziv.

8.  U slučaju tvari, pojedinačno ili u smjesi, za koje je Agencija prihvatila obrazloženje u skladu s člankom 10. točkom (a) podtočkom xi. Uredbe (EZ) br. 1907/2006 u pogledu informacija iz članka 119. stavka 2. točaka (f) ili (g) te Uredbe, proizvođač, uvoznik, odnosno daljnji korisnik može na naljepnici i u sigurnosno-tehničkom listu koristiti naziv javno dostupan internetom. U slučaju tvari u smjesi na koje se više ne primjenjuje članak 119. stavak 2. točke (f) ili (g) te Uredbe, proizvođač, uvoznik, odnosno daljnji korisnik može Agenciji podnijeti zahtjev za korištenje alternativnog kemijskog naziva kako je predviđeno u stavku 1. ovog članka.

9.  Ako dobavljač smjese do 1. lipnja 2015. pruži dokaz da otkrivanje kemijskog identiteta tvari u smjesi ugrožava povjerljivost njegovoga poslovanja, u skladu s člankom 15. Direktive 1999/45/EZ, on može nastaviti koristiti odobreni alternativni naziv za potrebe ove Uredbe.

Članak 25.

Dopunske informacije na naljepnici

1.  Ako tvar ili smjesa koja je razvrstana kao opasna ima fizikalna svojstva ili svojstva koja predstavljaju opasnost za zdravlje iz odjeljaka 1.1. i 1.2. Priloga II., potrebno je navesti odgovarajuće obavijesti u dijelu naljepnice predviđenom za dopunske informacije.

Obavijesti se formuliraju u skladu s odjeljcima 1.1. i 1.2. Priloga II. i dijelom 2. Priloga III.

Ako je tvar uvrštena u dio 3. Priloga VI., u dijelu naljepnice predviđenom za dopunske informacije treba navesti sve dopunske oznake upozorenja za tvari koje su ondje navedene.

2.  Ako se na tvar ili smjesu koja je razvrstana kao opasna primjenjuje Direktiva 91/414/EEZ, u dijelu naljepnice predviđenom za dopunske informacije treba navesti odgovarajuću obavijest.

Obavijest treba formulirati u skladu s dijelom 4. Priloga II ili dijelom 3. Priloga III. ovoj Uredbi.

3.  Dobavljač može u dio naljepnice predviđen za dopunske informacije unijeti i dopunske informacije koje nisu navedene u stavcima 1. i 2. pod uvjetom da te informacije ne otežavaju raspoznavanje elemenata označivanja iz članka 17. stavka 1. točaka od (a) do (g) i da sadrže dodatne pojedinosti, a nisu proturječne informacijama sadržanim u tim elementima i ne bude sumnju u njihovu valjanost.

4.  Obavijesti kao što su „nije otrovno”, „nije štetno”„ne zagađuje okoliš”, „ekološki” i druge obavijesti koje ukazuju na to da tvar odnosno smjesa nije opasna ne smiju se nalaziti na naljepnici i ambalaži bilo koje tvari ili smjese ako nisu u skladu s njezinim razvrstavanjem.

▼M2 —————

▼B

6.  Ako smjesa sadrži bilo koju tvar koja je razvrstana kao opasna, ona se označuje u skladu s dijelom 2. Priloga II.

Obavijesti treba formulirati u skladu s dijelom 3. Priloga III. i navesti ih u dijelu naljepnice predviđenom za dopunske informacije.

Naljepnica također uključuje identifikacijsku oznaku proizvoda iz članka 18. te naziv, adresu i broj telefona dobavljača smjese.

Članak 26.

Načela prvenstva za piktograme opasnosti

1.  Ako bi na temelju razvrstavanja tvari ili smjese na naljepnici trebalo prikazati više od jednoga piktograma opasnosti, primjenjuju se sljedeća pravila prvenstva kako bi se smanjio broj potrebnih piktograma:

(a) ako je predviđen piktogram opasnosti „GHS01”, piktogrami opasnosti „GHS02” i „GHS03” mogu se koristiti po želji, osim u slučaju kad je obvezno korištenje više od jednoga od tih piktograma;

(b) ako je predviđen piktogram opasnosti „GHS06”, piktogram opasnosti „GHS07” se ne koristi;

(c) ako je predviđen piktogram opasnosti „GHS05”, piktogram opasnosti „GHS07” se ne koristi za nadraživanje kože i očiju;

(d) ako je za izazivanje preosjetljivosti dišnih putova predviđen piktogram opasnosti „GHS08”, piktogram opasnosti „GHS07” ne koristi se za preosjetljivost u dodiru s kožom i za nadraživanje kože i očiju;

▼M2

(e) ako se primjenjuje piktogram opasnosti „GHS02” ili „GHS06”, korištenje piktograma opasnosti „GHS04” nije obvezno.

▼B

2.  Ako bi na temelju razvrstavanja tvari ili smjese na naljepnici trebalo prikazati više od jednog piktograma opasnosti za isti razred opasnosti, na oznaci se za svaki razred opasnosti prikazuje piktogram opasnosti koji odgovara najvišoj kategoriji opasnosti u tom razredu.

U slučaju tvari iz dijela 3. Priloga VI. koje također podliježu razvrstavanju na temelju odredaba glave II., na naljepnici se za svaki razred opasnosti prikazuje piktogram opasnosti koji odgovara najvišoj kategoriji opasnosti u tom razredu.

Članak 27.

Načela prvenstva za oznake upozorenja

Ako je tvar ili smjesa razvrstana u više razreda opasnosti ili podjela unutar jednog razreda opasnosti, na naljepnici treba navesti sve oznake upozorenja koje proizlaze iz razvrstavanja, osim u slučaju očitog ponavljanja ili suvišnog nagomilavanja.

Članak 28.

Načela prvenstva za oznake obavijesti

1.  Ako se pri odabiru oznaka obavijesti pokaže da su neke oznake obavijesti očigledno u pretjeranom broju ili nepotrebne u odnosu na određenu tvar, smjesu ili ambalažu, one se ne navode na naljepnici.

2.  Ako se tvar ili smjesa nalazi u prometu na malo, na naljepnici se navodi oznaka obavijesti, koja se odnosi kako na odlaganje tvari ili smjese tako i na odlaganje ambalaže, osim ako je to nepotrebno na temelju članka 22.

U svim ostalim slučajevima nije potrebno navoditi oznaku obavijesti za odlaganje, ako je jasno da odlaganje tvari ili smjese odnosno ambalaže ne predstavlja opasnost za zdravlje ljudi i okoliš.

3.  Na naljepnici se ne smije nalaziti više od šest oznaka obavijesti, osim ako je to nužno kako bi se predočila vrsta i veličina opasnosti.

Članak 29.

Izuzeća od zahtjeva označivanja i pakiranja

1.  Ako je zbog oblika ili veličine ambalaže tvari odnosno smjese nemoguće ispuniti zahtjeve članka 31. u pogledu naljepnice na jezicima države članice u kojoj se tvar ili smjesa stavlja na tržište, treba koristiti elemente označivanja iz članka 17. stavka 2. prvog podstavka, u skladu s odjeljkom 1.5.1. Priloga I.

2.  Ako se na naljepnici ne mogu pružiti potpune informacije na način kako je utvrđeno u stavku 1., količina informacija na naljepnici može se smanjiti u skladu s odjeljkom 1.5.2. Priloga I.

3.  Ako se opasna tvar ili smjesa iz dijela 5. Priloga II. nalazi u prometu na malo nezapakirana, uz nju se izdaje primjerak obavijesti na kojoj će biti vidljivi elementi označivanja u skladu s odredbama članka 17.

4.  Za određene smjese koje su razvrstane kao opasne za okoliš mogu se odrediti izuzeća od pojedinih odredaba o označivanju s obzirom na učinke na okoliš, ili se mogu utvrditi posebne odredbe u pogledu tog označivanja u skladu s postupkom iz članka 53., ako se može pružiti dokaz da će se utjecaj na okoliš smanjiti. Ta izuzeća odnosno posebne odredbe definirane su u dijelu 2. Priloga II.

5.  Komisija može zatražiti od Agencije da izradi i dostavi joj dodatne nacrte izuzeća od zahtjeva označivanja i pakiranja.

Članak 30.

Ažuriranje informacija na naljepnicama

1.  Ako dođe do promjene razvrstavanja i označivanja tvari ili smjese i ako je nova opasnost veća ili su potrebni novi dopunski elementi označivanja na temelju članka 25., dobavljač se brine da se naljepnica što prije ažurira, uzimajući u obzir vrstu promjene s obzirom na zaštitu zdravlja ljudi i okoliša. Dobavljači surađuju u skladu s člankom 4. stavkom 9. kako bi se promjene u označivanju provele bez suvišnog odlaganja.

2.  Ako su potrebne druge promjene označivanja koje nisu navedene u stavku 1., dobavljač se brine da se naljepnica ažurira u roku 18 mjeseci.

3.  Dobavljač tvari ili smjese u smislu Direktive 91/414/EEZ ili Direktive 98/8/EZ ažurira naljepnicu u skladu s tim direktivama.



POGLAVLJE 2.

Postavljanje naljepnica

Članak 31.

Opća pravila za postavljanje naljepnica

1.  Naljepnice treba dobro pričvrstiti na jednu ili više površina ambalaže u kojoj je tvar ili smjesa neposredno smještena tako da se podaci mogu vodoravno pročitati kada je pakiranje položeno na uobičajeni način.

2.  Boja i izgled naljepnice moraju biti takvi da se piktogram opasnosti jasno ističe u odnosu na ostale dijelove naljepnice.

3.  Elementi razvrstavanja iz članka 17. stavka 1. moraju biti prikazani jasno i neizbrisivo. Oni se moraju jasno isticati u odnosu na podlogu, a njihova veličina i razmaci moraju olakšavati čitanje.

4.  Oblik, boja i veličina piktograma opasnosti i dimenzije naljepnice moraju biti u skladu s odjeljkom 1.2.1. Priloga I.

5.  Naljepnica nije potrebna ako su elementi označivanja iz članka 17. stavka 1. jasno prikazani na samoj ambalaži. U tom se slučaju zahtjevi ovog poglavlja koji se odnose na naljepnicu primjenjuju na informacije prikazane na ambalaži.

Članak 32.

Položaj informacija na naljepnici

1.  Piktogrami opasnosti, oznake opasnosti, oznake upozorenja i oznake obavijesti moraju biti smješteni na naljepnici jedni do drugih.

2.  Dobavljač može sam odlučiti kojim će redoslijedom navesti oznake upozorenja na naljepnici. Ipak, podložno stavku 4., sve oznake upozorenja na naljepnici moraju se grupirati po jezicima.

Dobavljač može sam odlučiti kojim će redoslijedom navesti oznake obavijesti na naljepnici. Ipak, podložno stavku 4., sve se oznake obavijesti na naljepnici moraju grupirati po jezicima.

3.  Skupine oznaka upozorenja i skupine oznaka obavijesti iz stavka 2. moraju biti smještene na naljepnici jedne do drugih, grupirane prema jezicima.

4.  Dopunske se informacije navode u dijelu naljepnice predviđenom za dopunske informacije, kako je navedeno u članku 25., a moraju biti smještene zajedno s ostalim elementima označivanja utvrđenim u članku 17. stavku 1. točkama od (a) do (g).

5.  Boja se osim na piktogramima opasnosti može koristiti i u drugim dijelovima naljepnice radi provedbe posebnih propisa o označivanju.

6.  Elemente označivanja koji proizlaze iz zahtjeva utvrđenih u drugim aktima Zajednice treba navesti u dijelu naljepnice predviđenom za dopunske informacije, kako je navedeno u članku 25.

Članak 33.

Posebna pravila za označivanje vanjske ambalaže, unutarnje ambalaže i jedinične ambalaže

1.  Ako se pakiranje sastoji od vanjske i unutarnje ambalaže, uz moguću međuambalažu, i ako vanjska ambalaža udovoljava odredbama o označivanju u skladu s propisima za prijevoz opasnih tereta, unutarnja ambalaža i moguća međuambalaža se označuje u skladu s ovom Uredbom. Vanjska se ambalaža može također označiti u skladu s ovom Uredbom. Ako se piktogram ili piktogrami opasnosti predviđeni ovom Uredbom odnose na istu opasnost kao piktogrami koji su predviđeni u propisima za prijevoz opasnih tereta, piktogram odnosno piktogrami iz ove Uredbe ne moraju se nalaziti na vanjskoj ambalaži.

2.  Ako pakiranje ne mora imati vanjsku ambalažu da bi se udovoljilo odredbama o označivanju u skladu s propisima za prijevoz opasnih tereta, i vanjsku i unutarnju ambalažu treba označiti u skladu s ovom Uredbom, uključujući moguću međuambalažu. Ipak, ako vanjska ambalaža omogućuje da se jasno vide oznake na unutarnjoj ambalaži odnosno međuambalaži, vanjska se ambalaža ne mora označivati.

3.  Jedinična pakiranja koja udovoljavaju odredbama o označivanju u skladu s propisima za prijevoz opasnih tereta označuju se i u skladu s ovom Uredbom i u skladu s propisima za prijevoz opasnih tereta. Ako se piktogram ili piktogrami opasnosti predviđeni ovom Uredbom odnose na istu opasnost kao piktogrami koji su predviđeni u propisima za prijevoz opasnih tereta, piktogram odnosno piktogrami iz ove Uredbe nisu potrebni.

Članak 34.

Izvješće o informiranju javnosti o sigurnoj uporabi kemikalija

1.  Agencija do 20. siječnja 2012. provodi istraživanje o informiranju javnosti u pogledu sigurne uporabe tvari i smjesa te o mogućoj potrebi za dodatnim informacijama na naljepnicama. To se istraživanje provodi u savjetovanju s nadležnim tijelima i akterima, oslanjanjući se prema potrebi na relevantnu najbolju praksu.

2.  Ne dovodeći u pitanje propise o označivanju iz ove glave, Komisija na temelju istraživanja iz stavka 1. podnosi izvješće Europskom parlamentu i Vijeću i prema potrebi dostavlja zakonodavni prijedlog izmjena ove Uredbe.



GLAVA IV.

AMBALAŽA

Članak 35.

Ambalaža

1.  Ambalaža koja sadrži opasne tvari ili smjese mora udovoljavati sljedećim zahtjevima:

(a) ambalaža mora biti takvoga oblika i izvedbe koji onemogućuje oslobađanje sadržaja, osim u slučajevima kad je propisana jedna ili više posebnih sigurnosnih naprava;

(b) materijali od kojih je izrađena ambalaža i zatvarači ne smiju biti podložni oštećenjima u dodiru sa sadržajem niti skloni reakcijama sa sadržajem u kojima nastaju opasni spojevi;

(c) ambalaža i zatvarači moraju biti čvrsti i postojani čitavom površinom kako ne bi popustili i kako bi sigurno podnijeli uobičajena opterećenja i naprezanja kojima se izlažu prilikom rukovanja;

(d) ambalaža opremljena zatvaračima koji se mogu višekratno zatvarati mora biti izvedena tako da se ambalaža može opetovano otvarati i zatvarati, a da se pritom ne oslobodi sadržaj.

2.  Ambalaža koja sadrži opasnu tvar ili smjesu koja nalazi u prometu na malo ne smije imati oblik odnosno obličje koje bi moglo privući djecu ili izazvati njihovu živu znatiželju, ili koje bi moglo dovesti u zabludu potrošače, niti smije imati sličan način prikazivanja ili obličje kakvo se koristi kod hrane, hrane za životinje, medicinskih i kozmetičkih proizvoda i koje bi potrošače dovelo u zabludu.

Ako ambalaža sadrži tvar ili smjesu koja ispunjava zahtjeve odjeljka 3.1.1. Priloga II., ona mora biti opremljena zatvaračima koji djeci otežavaju otvaranje u skladu s odjeljcima 3.1.2., 3.1.3. i 3.1.4.2. Priloga II.

Ako ambalaža sadrži tvar ili smjesu koja ispunjava zahtjeve odjeljka 3.2.1. Priloga II., na njoj mora biti otisnuto taktilno upozorenje opasnosti u skladu s odjeljkom 3.2.2. Priloga II.

▼M10

Ako je tekući deterdžent za pranje rublja za široku potrošnju, kako je definiran u članku 2. točki 1.a Uredbe (EZ) br. 648/2004 Europskog parlamenta i Vijeća ( 3 ), u topljivoj ambalaži za jednokratnu uporabu, primjenjuju se dodatni zahtjevi iz odjeljka 3.3. Priloga II.

▼B

3.  Smatra se da ambalaža tvari i smjesa udovoljava zahtjevima stavka 1. točaka (a), (b) i (c) ako je u skladu sa zahtjevima propisa za prijevoz opasnih tereta u zračnom, pomorskom, cestovnom i željezničkom prometu odnosno unutarnjim plovnim putovima.



GLAVA V.

USKLAĐIVANJE RAZVRSTAVANJA I OZNAČIVANJA TVARI I POPIS RAZVRSTAVANJA I OZNAČIVANJA



POGLAVLJE 1.

Utvrđivanje usklađenoga razvrstavanja i označivanja tvari

Članak 36.

Usklađivanje razvrstavanja i označivanja tvari

1.  Tvar koja ispunjava kriterije utvrđene u Prilogu I. za sljedeće učinke u pravilu podliježe usklađenom razvrstavanju i označivanju u skladu s člankom 37.:

(a) izazivanje osjetljivosti dišnih putova, 1. kategorija (Prilog I. odjeljak 3.4.);

(b) mutageni učinak na zametne stanice, 1.A, 1.B i 2. kategorija (Prilog I. odjeljak 3.5.);

(c) karcinogenost, 1.A, 1.B i 2. kategorija (Prilog I. odjeljak 3.6.);

(d) reproduktivna toksičnost, 1.A, 1.B i 2. kategorija (Prilog I. odjeljak 3.7.).

2.  Aktivne tvari u smislu Direktive 91/414/EEZ i Direktive 98/8/EZ u pravilu podliježu usklađenom razvrstavanju i označivanju. Na te se tvari primjenjuju postupci iz članka 37. stavaka 1., 4., 5. i 6.

3.  Ako tvar ispunjava kriterije za razrede opasnosti odnosno podjele koji nisu navedeni u stavku 1., a nije obuhvaćena stavkom 2., za tu se tvar također, u pojedinačnim slučajevima, može uvrstiti usklađeno razvrstavanje i označivanje u Prilog VI. u skladu s člankom 37., pod uvjetom da je dostavljeno obrazloženje u kojem je dokazana potreba za ovakvim djelovanjem na razini Zajednice.

Članak 37.

Postupak usklađivanja razvrstavanja i označivanja tvari

1.  Nadležno tijelo može Agenciji dostaviti prijedlog usklađenog razvrstavanja i označivanja tvari te, prema potrebi, specifičnih graničnih vrijednosti koncentracije odnosno M faktora ili prijedlog za njihovu reviziju.

Prijedlog mora biti u skladu s obrascem iz dijela 2. Priloga VI. i mora sadržavati relevantne informacije predviđene u dijelu 1. Priloga VI.

2.  Proizvođač, uvoznik ili daljnji korisnik tvari može Agenciji dostaviti prijedlog usklađenog razvrstavanja i označivanja te tvari i, prema potrebi, specifičnih graničnih vrijednosti koncentracije odnosno M faktora, pod uvjetom da u dijelu 3. Priloga VI. ne postoji unos za tu tvar s obzirom na razred opasnosti ili podjelu obuhvaćenu prijedlogom.

Prijedlog se sastavlja u skladu s odgovarajućim dijelovima odjeljaka 1., 2. i 3. Priloga I. Uredbi (EZ) br. 1907/2006 i mora biti u skladu s obrascem u dijelu B Izvješća o kemijskoj sigurnosti odjeljka 7. tog Priloga. On mora sadržavati relevantne informacije predviđene u dijelu 1. Priloga VI. ovoj Uredbi. Primjenjuje se članak 111. Uredbe (EZ) br. 1907/2006.

3.  Ako se prijedlog proizvođača, uvoznika ili daljnjeg korisnika tiče usklađenoga razvrstavanja i označivanja tvari u skladu s člankom 36. stavkom 3., uz prijedlog je potrebno platiti pristojbu, koju određuje Komisija u skladu s regulatornim postupkom iz članka 54. stavka 2.

4.  Odbor za procjenu rizika Agencije uspostavljen na temelju članka 76. stavka 1. točke (c) Uredbe (EZ) br. 1907/2006 donosi mišljenje o svim prijedlozima podnesenim na temelju stavaka 1. ili 2. u roku 18 mjeseci od primitka prijedloga, dajući zainteresiranim stranama priliku da iznesu primjedbe. Agencija svoje mišljenje prosljeđuje Komisiji zajedno sa svim primjedbama.

▼M16

5.  Komisija bez odgode donosi delegirane akte u skladu s člankom 53.a kojima se izmjenjuje Prilog VI. ako smatra da je usklađeno razvrstavanje i označivanje predmetne tvari opravdano tako što se ta tvar uvrštava u tablicu 3.1. u dijelu 3. Priloga VI. i navode se relevantni elementi o razvrstavanju i označivanju, te, prema potrebi, specifične granične koncentracije ili M faktori.

Odgovarajući unos uvrštava se u tablicu 3.2. u dijelu 3. Priloga VI. do 31. svibnja 2015. uz iste uvjete.

Kada, u slučaju usklađenog razvrstavanja i označivanja tvari, to zahtijevaju krajnje hitni razlozi, na delegirane akte donesene na temelju ovog stavka primjenjuje se postupak predviđen u članku 53.b.

▼B

6.  Proizvođači, uvoznici i daljnji korisnici koji imaju nove informacije koje mogu dovesti do promjene elemenata usklađenog razvrstavanja i označivanja tvari u dijelu 3. Priloga VI. podnose prijedlog nadležnom tijelu jedne od država članica u kojima se tvar stavlja na tržište u skladu sa stavkom 2. drugim podstavkom.

Članak 38.

Sadržaj mišljenja i odluka o usklađenom razvrstavanju i označivanju u dijelu 3. Priloga VI.; dostupnost informacija

1.  Mišljenja iz članka 37. stavka 4. i odluke u skladu s člankom 37. stavkom 5. sadrže barem sljedeće podatke za svaku tvar:

(a) identitet tvari, kako je navedeno u odjeljcima od 2.1. do 2.3.4. Priloga VI. Uredbi (EZ) br. 1907/2006;

(b) razvrstavanje tvari iz članka 36., uključujući obrazloženje;

(c) specifične granične vrijednosti koncentracije odnosno M faktore, prema potrebi;

(d) elemente naljepnice za tvar iz članka 17. stavka 1. točaka (d), (e) i (f), zajedno sa svim dopunskim oznakama upozorenja za tvar određenim u skladu s člankom 25. stavkom 1.;

(e) sve ostale parametre koji omogućuju da se napravi procjena opasnosti za zdravlje ljudi i okoliš smjesa koje sadrže opasnu tvar u pitanju odnosno tvari koje sadrže takve opasne tvari kao identificirane nečistoće, dodatke i sastojke, prema potrebi.

2.  Na objavljivanje mišljenja odnosno odluka iz članka 37. stavaka 4. i 5. ove Uredbe primjenjuje se članak 118. stavak 2. i članak 119. Uredbe (EZ) br. 1907/2006.



POGLAVLJE 2.

Popis razvrstanih i označenih tvari

Članak 39.

Područje primjene

Ovo se poglavlje primjenjuje na:

(a) tvari koje podliježu registraciji u skladu s Uredbom (EZ) br. 1907/2006;

(b) tvari u smislu članka 1. koje ispunjavanju kriterije za razvrstavanje opasnih tvari i stavljaju se na tržište bilo pojedinačno ili u smjesi iznad graničnih vrijednosti koncentracije utvrđenih u ovoj Uredbi ili, tamo gdje je to relevantno, u Direktivi 1999/45/EZ te se stoga smjesa razvrstava kao opasna.

Članak 40.

Obveza prijave Agenciji

1.  Svaki proizvođač ili uvoznik ili skupina proizvođača ili uvoznika (dalje u tekstu: „podnositelj(i) prijave”) koji stavljaju na tržište tvar u smislu članka 39. dužni su Agenciji priopćiti sljedeće informacije radi uvrštenja u popis iz članka 42.:

(a) podatke o podnositelju/podnositeljima prijave koji stavlja(ju) tvar(i) na tržište, kako je navedeno u odjeljku 1. Priloga VI. Uredbi (EZ) br. 1907/2006;

(b) identitet tvari, kako je navedeno u odjeljcima od 2.1. do 2.3.4. Priloga VI. Uredbi (EZ) br. 1907/2006;

(c) razvrstavanje tvari u skladu s člankom 13.;

(d) ako je tvar razvrstana u neke, ali ne u sve razrede opasnosti odnosno podjele, naznaku je li to zbog nedostatka podataka, zato što su podaci nejasni ili, ako su jasni, nisu dostatni za razvrstavanje;

(e) prema potrebi, specifične granične vrijednosti koncentracije odnosno M faktori u skladu s člankom 10. ove Uredbe, zajedno s obrazloženjem, uz primjenu odgovarajućih dijelova odjeljaka 1., 2. i 3. Priloga I. Uredbi (EZ) br. 1907/2006;

(f) elemente označivanja za tvar(i) u skladu s člankom 17. stavkom 1. točkama (d), (e) i (f), uključujući sve dopunske oznake upozorenja za tvar određene u skladu s člankom 25. stavkom 1.

Informacije iz točaka od (a) do (f) nije potrebno prijavljivati ako su dostavljene Agenciji u sklopu registracije na temelju Uredbe (EZ) br. 1907/2006, ili ako ih je podnositelj prijave već ranije prijavio.

Podnositelj prijave te informacije dostavlja na obrascu utvrđenom na temelju članka 111. Uredbe (EZ) br. 1907/2006.

2.  Ako se na temelju preispitivanja iz članka 15. stavka 1. donese odluka o promjeni razvrstavanja i označivanja tvari, podnositelj(i) prijave ažuriraju informacije iz stavka 1. i priopćuju ih Agenciji.

3.  Tvari koje se stavljaju na tržište 1. prosinca 2010. i nadalje prijavljuju se u skladu sa stavkom 1. u roku jednog mjeseca od stavljanja na tržište.

Ipak, tvari koje se stavljaju na tržište prije 1. prosinca 2010. mogu se prijaviti u skladu sa stavkom 1. i prije tog datuma.

Članak 41.

Sporazumni unosi

Ako se na temelju prijave iz članka 40. stavka 1. na popisu iz članka 42. nađu različiti unosi za istu tvar, podnositelji prijave i podnositelji registracije ulažu potrebne napore kako bi postigli dogovor o sporazumnom unosu koji će se uvrstiti u popis. Podnositelji prijave o tome obavješćuju Agenciju.

Članak 42.

Popis razvrstavanja i označivanja

1.  Agencija utvrđuje i vodi popis razvrstavanja i označivanja u obliku baze podataka.

U popis se uvrštavaju informacije prijavljene na temelju članka 40. stavka 1. kao i informacije dostavljene u sklopu registracija na temelju Uredbe (EZ) br. 1907/2006.

Informacije na popisu koje odgovaraju informacijama iz članka 119. stavka 1. Uredbe (EZ) br. 1907/2006 su javno dostupne. Agencija podnositeljima prijave i podnositeljima registracije koji su dostavili informacije o određenoj tvari s popisa u skladu s člankom 29. stavkom 1. Uredbe (EZ) br. 1907/2006 omogućuje pristup ostalim informacijama o toj tvari. Podložno članku 118. te Uredbe, Agencija će i drugim strankama omogućiti pristup tim informacijama.

2.  Agencija ažurira popis kad primi ažurirane informacije u skladu s člankom 40. stavkom 2. odnosno člankom 41.

3.  Agencija uz informacije iz stavka 1. u svaki unos, prema potrebi, uvrštava i sljedeće informacije:

(a) postoji li za taj unos usklađeno razvrstavanje i označivanje na razini Zajednice uvršteno u dio 3. Priloga VI.;

(b) je li to zajednički unos podnositelja registracije koji su podnijeli registraciju za istu tvar, kako je navedeno u članku 11. stavku 1. Uredbe (EZ) br. 1907/2006;

(c) je li to sporazumni unos dvaju ili više podnositelja prijave ili podnositelja registracije u skladu s člankom 41.;

(d) razlikuje li se taj unos od drugog unosa za istu tvar na tom popisu;

Ako se donese odluka u skladu s člankom 37. stavkom 5., informacije iz točke (a) treba ažurirati.



GLAVA VI.

NADLEŽNA TIJELA I PROVEDBA

Članak 43.

Imenovanje nadležnih tijela i tijela za provedbu i suradnja između tijela

Države članice imenuju nadležno tijelo ili tijela zaduženo za prijedloge usklađenog razvrstavanja i označivanja kao i tijela zadužena za provedbu obveza utvrđenih u ovoj Uredbi.

Nadležna tijela i tijela zadužena za provedbu međusobno surađuju u ispunjavanju svojih zadaća na temelju ove Uredbe te u tu svrhu pružaju odgovarajućim tijelima drugih država članica svu potrebnu i svrhovitu potporu.

Članak 44.

Služba za pomoć

Države članice uspostavljaju nacionalne službe za pomoć koje će savjetovati proizvođače, uvoznike, distributere, daljnje korisnike i ostale zainteresirane strane u pogledu njihovih odgovornosti i obveza na temelju ove Uredbe.

Članak 45.

Imenovanje tijela zaduženih za primanje informacija u vezi s hitnim zdravstvenim intervencijama

1.  Države članice imenuju tijelo odnosno tijela zadužena za primanje informacija od uvoznika i daljnjih korisnika koji stavljaju smjese na tržište, a posebno onih informacija koje su bitne za formuliranje preventivnih i kurativnih mjera, prije svega u slučaju hitnih zdravstvenih intervencija. Te informacije uključuju kemijski sastav smjesa koje se stavljaju na tržište i koje su razvrstane kao opasne na temelju učinaka na zdravlje ljudi ili fizikalnih učinaka, uključujući kemijski identitet tvari u smjesama kod kojih je Agencija prihvatila zahtjev u pogledu korištenja alternativnog kemijskog naziva u skladu s člankom 24.

2.  Imenovana tijela pružaju sva potrebna jamstva u pogledu čuvanja tajnosti primljenih informacija. Te se informacije mogu koristiti samo:

(a) za formuliranje preventivnih i kurativnih mjera u vezi s liječničkim upitima, posebno u hitnim slučajevima;

i

(b) na zahtjev države članice, za provedbu statističkih analiza radi utvrđivanja potrebe poboljšanja mjera upravljanja rizikom.

Informacije se ne smiju koristiti u druge svrhe.

3.  Uvoznici i daljnji korisnici odgovorni za stavljanje na tržište imenovanim tijelima stavljaju na raspolaganje sve informacije koje ta tijela od njih zatraže za potrebe obavljanja svojih zadaća.

▼M16

4.  Komisija je ovlaštena donijeti delegirane akte u skladu s člankom 53.a kojima se izmjenjuje Prilog VIII. kako bi se dodatno uskladile informacije u vezi s hitnim zdravstvenim intervencijama i preventivnim mjerama, nakon savjetovanja s relevantnim dionicima kao što je Europska udruga centara za otrovanja i kliničkih toksikologa (EAPCCT).

▼B

Članak 46.

Provedba i izvješćivanje

1.  Države članice poduzimaju sve potrebne mjere, uključujući provođenje sustava službenog nadzora, kako bi spriječile stavljanje na tržište tvari i smjesa koje nisu razvrstane, označene, prijavljene i zapakirane u skladu s ovom Uredbom.

2.  Države članice svakih pet godina Agenciji najkasnije do 1. srpnja dostavljaju izvješće o rezultatima službenih nadzora i drugim poduzetim provedbenim mjerama. Prvo se izvješće podnosi do 20. siječnja 2012. Agencija ta izvješća stavlja na raspolaganje Komisiji, a ona ih uzima u obzir kod sastavljanja izvješća na temelju članka 117. Uredbe (EZ) br. 1907/2006.

3.  Forum iz članka 76. stavka 1. točke (f) Uredbe (EZ) br. 1907/2006 provodi zadaće utvrđene u članku 77. stavku 4. točkama od (a) do (g) Uredbe (EZ) br. 1907/2006 u vezi s provedbom ove Uredbe.

Članak 47.

Kazne u slučaju nepridržavanja

Države članice uvode kazne u slučaju nepridržavanja ove Uredbe i poduzimaju sve potrebne mjere kako bi zajamčile njezinu primjenu. Te kazne moraju biti učinkovite, primjerene i odvraćajuće. Države članice odredbe o kaznama priopćuju Komisiji najkasnije do 20. lipnja 2010. te je bez odlaganja obavješćuju o svim naknadnim izmjenama tih odredaba.



GLAVA VII.

ZAJEDNIČKE I ZAVRŠNE ODREDBE

Članak 48.

Oglašavanje

1.  Kod svakog oglašavanja tvari koja je razvrstana kao opasna moraju se navesti razredi opasnosti odnosno kategorije opasnosti u pitanju.

2.  Kod svakog oglašavanja smjesa koje su razvrstane kao opasne, odnosno koje su obuhvaćene člankom 25. stavkom 6. za koje i fizičke osobe mogu sklopiti ugovor o kupoprodaji, a da prethodno nisu vidjele naljepnicu, treba navesti vrstu ili vrste opasnosti koje su navedene na naljepnici.

Prvi podstavak ne dovodi u pitanje Direktivu 97/7/EZ Europskog parlamenta i Vijeća od 20. svibnja 1997. o zaštiti potrošača vezano za ugovore na daljinu ( 4 ).

Članak 49.

Obveza čuvanja informacija i potraživanje informacija

1.  Dobavljač objedinjuje i čuva sve informacije koje je koristio kod razvrstavanja i označivanja na temelju ove Uredbe najmanje 10 godina nakon što je zadnji put isporučio tvar odnosno smjesu.

Dobavljač te informacije drži zajedno s informacijama koje se zahtijevaju na temelju članka 36. Uredbe (EZ) br. 1907/2006.

2.  Ako dobavljač prestane obavljati djelatnost ili prenese dio svog poslovanja ili čitavo poslovanje na treću osobu, obveza iz stavka 1. se umjesto na dobavljača odnosi na osobu koja je odgovorna za likvidaciju poduzeća dobavljača, odnosno na osobu koja preuzima odgovornost za stavljanje na tržište tvari ili smjese u pitanju.

3.  Nadležno tijelo ili tijela zadužena za provedbu u državi članici u kojoj dobavljač ima poslovni nastan ili Agencija mogu zahtijevati da im dobavljač dostavi bilo koju informaciju iz stavka 1. prvog podstavka.

Međutim, ako su te informacije dostupne Agenciji u sklopu registracije na temelju Uredbe (EZ) br. 1907/2006 ili prijave na temelju članka 40. ove Uredbe, Agencija koristi te informacije, a tijelo u pitanju se obraća Agenciji.

Članak 50.

Zadaće Agencije

1.  Agencija državama članicama i institucijama Zajednice pruža najbolje moguće znanstvene i tehničke savjete u vezi s pitanjima iz svog djelokruga vezanim uz kemikalije koja joj se upute u skladu s ovom Uredbom.

2.  Tajništvo Agencije:

(a) prema potrebi osigurava tehničke i znanstvene smjernice i alate za industriju za potrebe ispunjavanja obveza predviđenih ovom Uredbom;

(b) osigurava tehničke i znanstvene smjernice za nadležna tijela u vezi s primjenom ove Uredbe te pruža potporu službama za pomoć koje države članice uspostavljaju na temelju članka 44.

Članak 51.

Klauzula o slobodi kretanja

Države članice ne smiju zabraniti, ograničiti niti spriječiti stavljanje na tržište tvari i smjesa koje ispunjavaju zahtjeve ove Uredbe odnosno, tamo gdje je to primjereno, akte Zajednice donesene u vezi s provedbom ove Uredbe iz razloga vezanih uz razvrstavanje, označivanje i pakiranje tvari i smjesa u smislu ove Uredbe.

Članak 52.

Zaštitna klauzula

1.  Država članica može poduzeti odgovarajuće privremene mjere ako ima opravdanog razloga vjerovati da tvar ili smjesa zbog svoga razvrstavanja, označivanja ili pakiranja predstavlja ozbiljan rizik za zdravlje ljudi ili okoliš, čak i onda kad ta tvar ispunjava zahtjeve ove Uredbe. Država članica o tome odmah obavješćuje Komisiju, Agenciju i ostale države članice, navodeći razloge svoje odluke.

2.  Komisija u roku 60 dana od primitka obavijesti države članice u skladu s regulatornim postupkom iz članka 54. stavka 2. odobrava privremenu mjeru u trajanju navedenom u odluci ili zahtijeva da država članica opozove privremenu mjeru.

3.  U slučaju odobrenja privremene mjere vezane uz razvrstavanje ili označivanje tvari, kako je navedeno u stavku 2., nadležno tijelo države članice u pitanju Agenciji podnosi prijedlog usklađenog razvrstavanja i označivanja u skladu s postupkom predviđenim u članku 37. u roku 3 mjeseca od datuma odluke Komisije.

Članak 53.

Prilagođavanje tehničkom i znanstvenom napretku

▼M16

1.  Komisija je ovlaštena donijeti delegirane akte u skladu s člankom 53.a kojima se izmjenjuju članak 6. stavak 5., članak 11. stavak 3., članci 12. i 14., članak 18. stavak 3. točka (b), članak 23., članci od 25. do 29., članak 35. stavak 2. drugi i treći podstavak te prilozi od I. do VIII. radi njihove prilagodbe tehničkom i znanstvenom napretku, uzimajući u obzir daljnju nadogradnju GHS-a, a posebno izmjene na razini UN-a koje se odnose na uporabu informacija o sličnim smjesama, te uzimajući u obzir trendove u okviru međunarodno priznatih programa kemijske sigurnosti i podatke iz baza podataka o nezgodama.

Kada to zahtijevaju krajnje hitni razlozi, na delegirane akte donesene na temelju ovog stavka primjenjuje se postupak predviđen u članku 53.b.

▼B

2.  Države članice i Komisija na način primjeren njihovoj ulozi u odgovarajućim forumima UN-a promiču usklađivanje kriterija za razvrstavanje i označivanje postojanih, bioakumulativnih i otrovnih (PBT) te vrlo postojanih i vrlo bioakumulativnih tvari (vPvB) na razini UN-a.

▼M16

Članak 53.a

Izvršavanje delegiranja ovlasti

1.  Ovlast za donošenje delegiranih akata dodjeljuje se Komisiji podložno uvjetima utvrđenima ovim člankom.

2.  Ovlast za donošenje delegiranih akata iz članka 37. stavka 5., članka 45. stavka 4. i članka 53. stavka 1. dodjeljuje se Komisiji na razdoblje od pet godina počevši od 26. srpnja 2019. Komisija izrađuje izvješće o delegiranju ovlasti najkasnije devet mjeseci prije kraja razdoblja od pet godina. Delegiranje ovlasti prešutno se produljuje za razdoblja jednakog trajanja, osim ako se Europski parlament ili Vijeće tom produljenju usprotive najkasnije tri mjeseca prije kraja svakog razdoblja.

3.  Europski parlament ili Vijeće u svakom trenutku mogu opozvati delegiranje ovlasti iz članka 37. stavka 5., članka 45. stavka 4. i članka 53. stavka 1. Odlukom o opozivu prekida se delegiranje ovlasti koje je u njoj navedeno. Opoziv počinje proizvoditi učinke sljedećeg dana od dana objave spomenute odluke u Službenom listu Europske unije ili na kasniji dan naveden u spomenutoj odluci. On ne utječe na valjanost delegiranih akata koji su već na snazi.

4.  Prije donošenja delegiranog akta Komisija se savjetuje sa stručnjacima koje je imenovala svaka država članica u skladu s načelima utvrđenima u Međuinstitucijskom sporazumu o boljoj izradi zakonodavstva od 13. travnja 2016. ( 5 ).

5.  Čim donese delegirani akt, Komisija ga istodobno priopćuje Europskom parlamentu i Vijeću.

6.  Delegirani akt donesen na temelju članka 37. stavka 5., članka 45. stavka 4. i članka 53. stavka 1. stupa na snagu samo ako Europski parlament ili Vijeće u roku od dva mjeseca od priopćenja tog akta Europskom parlamentu i Vijeću na njega ne podnesu nikakav prigovor ili ako su prije isteka tog roka i Europski parlament i Vijeće obavijestili Komisiju da neće podnijeti prigovore. Taj se rok produljuje za dva mjeseca na inicijativu Europskog parlamenta ili Vijeća.

Članak 53.b

Hitni postupak

1.  Delegirani akti doneseni na temelju ovog članka stupaju na snagu bez odgode i primjenjuju se sve dok nije podnesen nikakav prigovor u skladu sa stavkom 2. U priopćenju Europskom parlamentu i Vijeću o delegiranom aktu navode se razlozi za primjenu hitnog postupka.

2.  Europski parlament ili Vijeće mogu podnijeti prigovor na delegirani akt u skladu s postupkom iz članka 53.a stavka 6. U takvom slučaju Komisija bez odgode stavlja dotični akt izvan snage nakon što joj Europski parlament ili Vijeće priopće svoju odluku o podnošenju prigovora.

Članak 53.c

Posebni delegirani akti za različite delegirane ovlasti

Komisija donosi zasebne delegirane akte u odnosu na svaku ovlast koja joj je na temelju ove Uredbe delegirana.

▼B

Članak 54.

Odborski postupak

1.  Komisiji pomaže Odbor uspostavljen člankom 133. Uredbe (EZ) br. 1907/2006.

2.  Kod upućivanja na ovaj stavak primjenjuju se članci 5. i 7. Odluke 1999/468/EZ, uzimajući u obzir odredbe članka 8. te Odluke.

Rok predviđen u članku 5. stavku 6. Odluke 1999/468/EZ je tri mjeseca.

▼M16 —————

▼B

Članak 55.

Izmjena Direktive 67/548/EEZ

Direktiva 67/548/EEZ mijenja se kako slijedi:

1. u članku 1. stavku 2. drugi podstavak briše se;

2. članak 4. mijenja se kako slijedi:

(a) stavak 3. zamjenjuje se sljedećim:

„3.  Ako je unos koji sadrži usklađeno razvrstavanje i označivanje za određenu tvar uvršten u dio 3. Priloga VI. Uredbi (EZ) br. 1272/2008 Europskog parlamenta i Vijeća od 16. prosinca 2008. o razvrstavanju, označivanju i pakiranju tvari i smjesa ( *1 ), ta se tvar razvrstava u skladu s tim unosom, a stavci 1. i 2. ne primjenjuju se na kategorije opasnosti obuhvaćene tim unosom.

(b) stavak 4. briše se;

3. članak 5. mijenja se kako slijedi:

(a) stavak 1. drugi podstavak briše se;

(b) stavak 2. zamjenjuje se sljedećim:

„2.  Mjere iz stavka 1. prvog podstavka primjenjuju se dok se tvar ne uvrsti u dio 3. Priloga VI. Uredbi (EZ) br. 1272/2008 u odnosu na kategorije opasnosti obuhvaćene tim unosom, ili dok se ne donese odluka o njezinom uvrštenju u skladu s postupkom predviđenim u članku 37. Uredbe (EZ) br. 1272/2008.”;

4. članak 6. zamjenjuje se sljedećim:

„Članak 6.

Obveza istraživanja

Ako se tvar nalazi na popisu EINECS, ali u dio 3. Priloga VI. Uredbi (EZ) br. 1272/2008 nije uvršten unos za tu tvar, proizvođači, distributeri i uvoznici te tvari provode istraživanje kako bi se upoznali sa svim relevantnim podacima o svojstvima te tvari koji su dostupni. Oni na temelju tih informacija pakiraju i privremeno označuju opasne tvari u skladu s pravilima utvrđenim u člancima od 22. do 25. ove Direktive i kriterijima iz Priloga VI. ovoj Direktivi.”;

5. članak 22. stavci 3. i 4. brišu se;

6. članak 23. stavak 2. mijenja se kako slijedi:

(a) riječi „Prilogu I.” u točki (a) zamjenjuju se riječima „dijelu 3. Priloga VI. Uredbi (EZ) br. 1272/2008”;

(b) riječi „Prilogu I.” u točki (c) zamjenjuju se riječima „dijelu 3. Priloga VI. Uredbi (EZ) br. 1272/2008”;

(c) riječi „Prilogu I.” u točki (d) zamjenjuju se riječima „dijelu 3. Priloga VI. Uredbi (EZ) br. 1272/2008”;

(d) riječi „Prilogu I.” u točki (e) zamjenjuju se riječima „dijelu 3. Priloga VI. Uredbi (EZ) br. 1272/2008”;

(e) riječi „Prilogu I.” u točki (f) zamjenjuju se riječima „dijelu 3. Priloga VI. Uredbi (EZ) br. 1272/2008”;

7. članak 24. stavak 4. drugi podstavak briše se;

8. članak 28. briše se;

9. Članak 31. stavci 2. i 3. brišu se;

10. iza članka 32. umeće se sljedeći članak:

„Članak 32.a

Prijelazne odredbe u vezi s označivanjem i pakiranjem tvari

Od 1. prosinca 2010. na tvari se ne primjenjuju članci od 22. do 25.”;

11. Prilog I. briše se.

Članak 56.

Izmjene Direktive 1999/45/EZ

Direktiva 1999/45/EZ mijenja se kako slijedi:

1. riječi „Prilogu I. Direktivi 67/548/EEZ” u članku 3. stavku 2. prvoj alineji zamjenjuju se riječima „dijelu 3. Priloga VI. Uredbi (EZ) br. 1272/2008 Europskog parlamenta i Vijeća od 16. prosinca 2008. o razvrstavanju, označivanju i pakiranju tvari i smjesa ( *2 ).

2. riječi „Prilogu I. Direktivi 67/548/EEZ” zamjenjuju se riječima „dijelu 3. Priloga VI. Uredbi (EZ) br. 1272/2008” u:

(a) članku 3. stavku 3.;

(b) članku 10. stavku 2. točkama 2.3.1., 2.3.2., 2.3.3. i prvoj alineji točke 2.4.;

(c) točkama (a) i (b) i zadnjem stavku uvoda Priloga II.;

(d) Prilogu II. dijelu A

 točki 1.1.1. podtočkama (a) i (b),

 točki 1.2. podtočkama (a) i (b),

 točki 2.1.1. podtočkama (a) i (b),

 točki 2.2. podtočkama (a) i (b),

 točki 2.3. podtočkama (a) i (b),

 točki 3.1.1. podtočkama (a) i (b),

 točki 3.3. podtočkama (a) i (b),

 točki 3.4. podtočkama (a) i (b),

 točki 4.1.1. podtočkama (a) i (b),

 točki 4.2.1. podtočkama (a) i (b),

 točki 5.1.1. podtočkama (a) i (b),

 točki 5.2.1. podtočkama (a) i (b),

 točki 5.3.1. podtočkama (a) i (b),

 točki 5.4.1. podtočkama (a) i (b),

 točki 6.1. podtočkama (a) i (b),

 točki 6.2. podtočkama (a) i (b),

 točki 7.1. podtočkama (a) i (b),

 točki 7.2. podtočkama (a) i (b),

 točki 8.1. podtočkama (a) i (b),

 točki 8.2. podtočkama (a) i (b),

 točki 9.1. podtočkama (a) i (b),

 točki 9.2. podtočkama (a) i (b),

 točki 9.3. podtočkama (a) i (b),

 točki 9.4. podtočkama (a) i (b);

(e) uvodnom stavku dijela B Priloga II.;

(f) točkama (a) i (b) u uvodu Priloga III.;

(g) Prilogu III. dijelu A odjeljku (a) Vodeni okoliš

 točki 1.1. podtočkama (a) i (b),

 točki 2.1. podtočkama (a) i (b),

 točki 3.1. podtočkama (a) i (b),

 točki 4.1. podtočkama (a) i (b),

 točki 5.1. podtočkama (a) i (b),

 točki 6.1. podtočkama (a) i (b);

(h) Prilogu III. dijelu A odjeljku (b) Nevodeni okoliš točki 1.1. podtočkama (a) i (b);

(i) Prilogu V. odjeljku A točkama 3. i 4.;

(j) Prilogu V. odjeljku B točki 9.;

(k) trećem stupcu tablice u točki 2. u dijelu A Priloga VI.;

(l) prvom stavku i prvom stupcu tablice u točki 3. dijela B Priloga VI.

(m) drugom stupcu tablice u Prilogu VIII. Dodatku 1.;

(n) drugom stupcu tablice u Prilogu VIII. Dodatku 2.;

3. riječi „Prilogu I.” u Prilogu VI. dijelu B točki 1. stavku 3. prvoj alineji i stavku 5. zamjenjuju se riječima „dijelu 3. Priloga VI. Uredbi (EZ) br. 1272/2008”:

4. riječi „Priloga I. Direktivi 67/548/EEZ (19. prilagodba)” u Prilogu VI. dijelu B točki 4.2. zadnjem stavku zamjenjuju se riječima „dijela 3. Priloga VI. Uredbi (EZ) br. 1272/2008”.

Članak 57.

Izmjene Uredbe (EZ) br. 1907/2006 od stupanja na snagu ove Uredbe

Stupanjem na snagu ove Uredbe, Uredba (EZ) br. 1907/2006 mijenja se kako slijedi:

1. članak 14. stavak 2. mijenja se kako slijedi:

(a) točka (b) zamjenjuje se sljedećim:

„(b) specifične granične vrijednosti koncentracije određene u dijelu 3. Priloga VI. Uredbi (EZ) br. 1272/2008 Europskog parlamenta i Vijeća od 16. prosinca 2008. o razvrstavanju, označivanju i pakiranju tvari i smjesa ( *3 );

(ba) za tvari razvrstane kao opasne za vodeni okoliš za koje je određen faktor množenja (dalje u tekstu: „M faktor”) u dijelu 3. Priloga VI. Uredbi (EZ) br. 1272/2008, gornja granična vrijednost iz tablice 1.1. Priloga I. toj Uredbi, prilagođena primjenom izračuna iz odjeljka 4.1. Priloga I. toj Uredbi;

(b) točka (e) zamjenjuje se sljedećim:

„(e) specifične granične vrijednosti koncentracije navedene u sporazumnom unosu u popisu razvrstavanja i označivanja iz članka 42. Uredbe (EZ) br. 1272/2008;

(ea) za tvari razvrstane kao opasne za vodeni okoliš za koje je određen M faktor u sporazumnom unosu u popisu razvrstavanja i označivanja iz članka 42. Uredbe (EZ) br. 1272/2008, gornja granična vrijednost iz tablice 1.1. Priloga I. toj Uredbi, prilagođena primjenom izračuna iz odjeljka 4.1. Priloga I. toj Uredbi;”;

2. članak 31. mijenja se kako slijedi:

(a) stavak 8. zamjenjuje se sljedećim:

„8.  Sigurnosno-tehnički list dostavlja se bez naknade na papiru ili elektronički najkasnije do datuma prve isporuke tvari odnosno smjese.”;

(b) dodaje se sljedeći stavak:

„10.  Ako se tvar razvrstava u skladu s Uredbom (EZ) br. 1272/2008 u razdoblju između njezinoga stupanja na snagu i 1. prosinca 2010., to se razvrstavanje može unijeti u sigurnosno-tehnički list zajedno s razvrstavanjem u skladu s Direktivom 67/548/EEZ.

Od 1. prosinca 2010. do 1. lipnja 2015. sigurnosno-tehnički listovi za tvari moraju sadržavati razvrstavanje u skladu s Direktivom 67/548/EEZ i razvrstavanje u skladu s Uredbom (EZ) br. 1272/2008.

Ako se smjesa razvrstava u skladu s Uredbom (EZ) br. 1272/2008 u razdoblju između njezinoga stupanja na snagu i 1. lipnja 2015., to se razvrstavanje može unijeti u sigurnosno-tehnički list zajedno s razvrstavanjem u skladu s Direktivom 1999/45/EZ. Međutim, ako se do 1. lipnja 2015. tvar ili smjesa i razvrstava i označuje u skladu s Uredbom (EZ) br. 1272/2008, to se razvrstavanje mora navesti u sigurnosno-tehničkom listu, zajedno s razvrstavanjem u skladu s Direktivom 67/548/EEZ odnosno Direktivom 1999/45/EZ za tvar, smjesu i njezine sastojke.”;

3. članak 56. stavak 6. točka (b) zamjenjuje se sljedećim:

„(b) u slučaju svih ostalih tvari, ispod najnižih graničnih vrijednosti koncentracije utvrđenih u Direktivi 1999/45/EZ ili u dijelu 3. Priloga VI. Uredbi (EZ) br. 1272/2008 na temelju kojih se smjesa razvrstava kao opasna.”;

4. u članku 59. stavci 2. i 3. izmjenjuju se kako slijedi:

(a) u stavku 2. druga rečenica zamjenjuje se sljedećim:

„Dokumentacija se tamo gdje je to primjereno može ograničiti na upućivanje na unos iz dijela 3. Priloga VI. Uredbi (EZ) br. 1272/2008.”;

(b) druga rečenica u stavku 3. zamjenjuje se sljedećim:

„Dokumentacija se tamo gdje je to primjereno može ograničiti na upućivanje na unos iz dijela 3. Priloga VI. Uredbi (EZ) br. 1272/2008.”;

5. riječi „glave XI.” u članku 76. stavku 1. točki (c) zamjenjuju se riječima „glave V. Uredbe (EZ) br. 1272/2008.”;

6. članak 77. mijenja se kako slijedi:

(a) u stavku 2. prva rečenica točke (e) zamjenjuje se sljedećim:

„(e) uspostavlja i održava bazu odnosno baze podataka s informacijama o svim registriranim tvarima, popisom razvrstavanja i označivanja i popisom usklađenoga razvrstavanja i označivanja utvrđenim u skladu s Uredbom (EZ) br. 1272/2008;”;

(b) riječi „glave od VI. do XI.” u stavku 3. točki (a) zamjenjuju se riječima „glave od VI. do X.”;

7. glava XI. briše se;

8. Prilog XV. odjeljci I. i II. mijenjaju se kako slijedi:

(a) odjeljak I. mijenja se kako slijedi:

i. prva alineja briše se;

ii. druga alineja zamjenjuje se sljedećim:

„— određivanja tvari CMR, PBT, vPvB i drugih tvari koje izazivaju jedanaku zabrinutost u skladu s člankom 59.,”;

(b) u odjeljku II. točka 1. briše se;

9. tablica u Prilogu XVII. mijenja se kako slijedi:

(a) stupac „Oznaka tvari, skupina tvari ili pripravka” mijenja se kako slijedi:

i. unosi 28., 29. i 30. zamjenjuju se sljedećim:

„28. Tvari iz dijela 3. Priloga VI. Uredbi (EZ) br. 1272/2008 koje se razvrstavaju kao karcinogene tvari 1.A ili 1.B kategorije (tablica 3.1.) ili karcinogene tvari 1. ili 2. kategorije (tablica 3.2.) i koje su navedene kao:

 karcinogene tvari 1.A kategorije (tablica 3.1.)/karcinogene tvari 1. kategorije (tablica 3.2.) u Dodatku 1.

 karcinogene tvari 1.B kategorije (tablica 3.1.)/karcinogene tvari 2. kategorije (tablica 3.2.) u Dodatku 2.

29. Tvari iz dijela 3. Priloga VI. Uredbi (EZ) br. 1272/2008 koje se razvrstavaju kao tvari s mutagenim učinkom na zametne stanice 1.A ili 1.B kategorije (tablica 3.1.) ili mutagene tvari 1. ili 2. kategorije (tablica 3.2.) i koje su navedene kao:

 mutagene tvari 1.A kategorije (tablica 3.1.)/mutagene tvari 1. kategorije (tablica 3.2.) u Dodatku 3.

 mutagene tvari 1.B kategorije (tablica 3.1.)/mutagene tvari 2. kategorije (tablica 3.2) u Dodatku 4.

30. Tvari iz dijela 3. Priloga VI. Uredbi (EZ) br. 1272/2008 koje se razvrstavaju kao reproduktivno toksične tvari 1.A ili 1.B kategorije (tablica 3.1.) ili reproduktivno toksične tvari 1. ili 2. kategorije (tablica 3.2.) i koje su navedene kao:

 reproduktivno toksične tvari 1.A kategorije – štetni učinci na spolnu funkciju i plodnost ili na razvoj (tablica 3.1.) ili reproduktivno toksične tvari 1. kategorije s R60 (Može smanjiti plodnost) ili R61 (Može izazvati oštećenja ploda) (tablica 3.2.) u Dodatku 5.

 reproduktivno toksične tvari 1.B kategorije – štetni učinci na spolnu funkciju i plodnost ili na razvoj (tablica 3.1.) ili reproduktivno toksične tvari 2. kategorije s R60 (Može smanjiti plodnost) ili R61 (Može izazvati oštećenja ploda) (tablica 3.2.) u Dodatku 6.”;

(b) u stupcu „Uvjeti ograničenja” u unosu 28. prva alineja točke 1. zamjenjuje se sljedećim:

„— odgovarajuće specifične granične vrijednosti koncentracije iz dijela 3. Priloga VI. Uredbi (EZ) br. 1272/2008, ili”;

10. Dodaci od 1. do 6. Priloga XVII. mijenjaju se kako slijedi:

(a) Predgovor se mijenja kako slijedi:

i. u odjeljku pod naslovom „Tvari” riječi „Prilogu I. Direktivi 67/548/EEZ” zamjenjuju se riječima „dijelu 3. Priloga VI. Uredbi (EZ) br. 1272/2008”;

ii. u odjeljku pod naslovom „Indeksni broj” riječi „Prilogu I. Direktivi 67/548/EEZ” zamjenjuju se riječima „dijelu 3. Priloga VI. Uredbi (EZ) br. 1272/2008”;

iii. u odjeljku pod naslovom „Napomene” riječi „predgovoru Priloga I. Direktivi 67/548/EEZ” zamjenjuju se riječima „dijelu 1. Priloga VI. Uredbi (EZ) br. 1272/2008”;

iv. napomena A zamjenjuje se sljedećim:

„Napomena A:

Ne dovodeći u pitanje članak 17. stavak 2. Uredbe (EZ) br. 1272/2008, naziv tvari na naljepnici mora odgovarati jednom od naziva navedenih u dijelu 3. Priloga VI. toj Uredbi.

U tom se dijelu ponekad koristi općeniti opis npr. „spojevi …” ili „… soli”. U tom slučaju dobavljač koji stavlja takvu tvar na tržište na naljepnici mora navesti točan naziv, vodeći računa o odredbama odjeljka 1.1.1.4. Priloga VI. Uredbi (EZ) br. 1272/2008.

U skladu s Uredbom (EZ) br. 1272/2008, ako je tvar uvrštena u dio 3. Priloga VI. toj Uredbi, na naljepnici treba navesti elemente označivanja koji su značajni za svako pojedino razvrstavanje obuhvaćeno unosom u tom dijelu, zajedno s primjenljivim elementima označivanja za sva ostala razvrstavanja koja nisu obuhvaćena tim unosom, te sve ostale primjenljive elemente oznake u skladu s člankom 17. te Uredbe.

U slučaju tvari koje pripadaju jednoj određenoj skupini tvari iz dijela 3. Priloga VI. Uredbi (EZ) br. 1272/2008, na naljepnici treba navesti elemente označivanja koji su značajni za svako pojedino razvrstavanje obuhvaćeno unosom u tom dijelu, zajedno s primjenljivim elementima označivanja za sva ostala razvrstavanja koja nisu obuhvaćena tim unosom, te sve ostale primjenljive elemente oznake u skladu s člankom 17. te Uredbe.

U slučaju tvari koje pripadaju više od jednoj skupini tvari iz dijela 3. Priloga VI. Uredbi (EZ) br. 1272/2008, na naljepnici treba navesti elemente označivanja koji su značajni za svako pojedino razvrstavanje obuhvaćeno obama unosima u tome dijelu, zajedno s primjenljivim elementima označivanja za sva ostala razvrstavanja koja nisu obuhvaćena tim unosom, te sve ostale primjenljive elemente oznake u skladu s člankom 17. te Uredbe. Ako su u ta dva unosa navedena dva različita razvrstavanja za isti razred opasnosti ili podjelu, treba koristiti razvrstavanje koje odgovara višem razredu opasnosti.”;

v. napomena D zamjenjuje se sljedećim:

„Napomena D:

Određene tvari koje su podložne spontanoj polimerizaciji ili raspadanju u pravilu se stavljaju na tržište u stabiliziranom obliku. One su u dijelu 3. Priloga VI. Uredbi (EZ) br. 1272/2008 navedene u tom obliku.

Međutim, te se tvari ponekad stavljaju na tržište u nestabiliziranom obliku. U tom slučaju dobavljač koji takvu tvar stavlja na tržište na naljepnici treba iza naziva tvari umetnuti riječ „nestabilizirano””.

vi. napomena E briše se;

vii. napomena H zamjenjuje se sljedećim:

„Napomena H:

Razvrstavanje i oznaka prikazani za ovu tvar odnose se na opasno svojstvo ili svojstva na koja ukazuje oznaka odnosno oznake upozorenja u kombinaciji s prikazanim razvrstavanjem. Zahtjevi iz članka 4. Uredbe (EZ) br. 1272/2008 za dobavljače ove tvari vrijede za sve ostale razrede opasnosti, podjele i kategorije opasnosti.

Konačna naljepnica mora biti u skladu sa zahtjevima odjeljka 1.2. Priloga I. Uredbi (EZ) br. 1272/2008.”;

viii. napomena K zamjenjuje se sljedećim:

„Napomena K:

Tvar se ne mora razvrstati kao karcinogena ili mutagena ako se može dokazati da sadrži manje od 0,1 % m/m 1,3 -butadiena (Einecs br. 203-450-8). Ako tvar nije razvrstana kao karcinogena odnosno mutagena, treba koristiti barem oznake obavijesti (P102-)P210-P403. Ova napomena vrijedi samo za određene složene naftne derivate u dijelu 3. Priloga VI. Uredbi (EZ) br. 1272/2008.”;

ix. napomena S zamjenjuje se sljedećim:

„Napomena S:

Kod ove tvari nije obvezno označivanje u skladu s člankom 17. Uredbe (EZ) br. 1272/2008. (vidjeti odjeljak 1.3. Priloga I. toj Uredbi).”;

(b) naslov u Dodatku 1. zamjenjuje se sljedećim:

„Točka 28. – Karcinogene tvari: 1.A kategorija (tablica 3.1.)/1. kategorija (tablica 3.2.)”;

(c) Dodatak 2. mijenja se kako slijedi:

i. naslov se zamjenjuje sljedećim „Točka 28. – Karcinogene tvari: 1.B kategorija (tablica 3.1.)/2. kategorija (tablica 3.2.)”;

ii. u unosima indeksni br. 024-017-00-8, 611-024-001, 611-029-00-9, 611-030-00-4 i 650-017-00-8 riječi „Prilogu I. Direktivi 67/548/EEZ” zamjenjuju se riječima „Prilogu VI. Uredbi (EZ) br. 1272/2008”;

(d) naslov u Dodatku 3. zamjenjuje se sljedećim:

„Točka 29. – Mutagene tvari: 1.A kategorija (tablica 3.1.)/1. kategorija (tablica 3.2.)”;

(e) naslov u Dodatku 4. zamjenjuje se sljedećim:

„Točka 29. – Mutagene tvari: 1.B kategorija (tablica 3.1.)/2. kategorija (tablica 3.2.)”;

(f) naslov u Dodatku 5. zamjenjuje se sljedećim:

„Točka 30. – Reproduktivno toksične tvari: 1.A kategorija (tablica 3.1.)/1. kategorija (tablica 3.2.)”;

(g) naslov u Dodatku 6. zamjenjuje se sljedećim:

„Točka 30. – Reproduktivno toksične tvari: 1.B kategorija (tablica 3.1.)/2. kategorija (tablica 3.2.)”;

11. riječ „pripravak” odnosno „pripravci” u smislu članka 3. stavka 2. Uredbe (EZ) br. 1907/2006 u čitavom se tekstu zamjenjuje riječju „smjesa” odnosno „smjese”.

Članak 58.

Izmjena Uredbe (EZ) br. 1907/2006 od 1. prosinca 2010.

Od 1. prosinca 2010. Uredba (EZ) br. 1907/2006 mijenja se kako slijedi:

1. u članku 14. stavku 4. uvodna rečenica zamjenjuje se sljedećim:

„4.  Ako nakon provedbe koraka od (a) do (d) u stavku 3. podnositelj registracije zaključi da tvar ispunjava kriterije za razvrstavanje u bilo koji od sljedećih razreda ili kategorija opasnosti iz Priloga I. Uredbi (EZ) br. 1272/2008:

(a) razred opasnostii od 2.1. do 2.4., razredi opasnosti 2.6. i 2.7., razred opasnosti 2.8. tip A i B, razredi opasnosti 2.9., 2.10. i 2.12., razred opasnosti 2.13. – 1. i 2. kategorija, razred opasnosti 2.14. – 1. i 2. kategorija, razred opasnosti 2.15. tip od A do F;

(b) razredi opasnosti od 3.1. do 3.6. i razred opasnosti 3.7. „štetni učinci na spolnu funkciju i plodnost ili na razvoj”, razred opasnosti 3.8. „učinci različiti od narkotičkih”, razred opasnosti 3.9. i 3.10.;

(c) razred opasnosti 4.1.;

(d) razred opasnosti 5.1.;

ili se ocijeni da posjeduje svojstva PBT ili vPvB, kod ocjenjivanja kemijske sigurnosti treba provesti sljedeće dodatne korake:”;

2. članak 31. mijenja se kako slijedi:

(a) stavak 1. točka (a) zamjenjuje se sljedećim:

„(a) ako tvar ispunjava kriterije za razvrstavanje opasnih tvari u skladu s Uredbom (EZ) br. 1272/2008 odnosno ako smjesa ispunjava kriterije za razvrstavanje opasnih smjesa u skladu s Direktivom 1999/45/EZ; ili”;

(b) stavak 4. zamjenjuje se sljedećim:

„4.  Sigurnosno-tehnički list ne mora se dostaviti za opasne tvari u skladu s Uredbom (EZ) br. 1272/2008 odnosno opasne smjese u skladu s Direktivom 1999/45/EZ koje se nude odnosno prodaju kao predmeti za opću uporabu ako je uz tvar odnosno smjesu pruženo dovoljno informacija da korisnici mogu poduzeti potrebne mjere za zaštitu zdravlja ljudi, sigurnosti i okoliša, osim ako to zatraži daljnji korisnik ili distributer.”;

3. članak 40. stavak 1. zamjenjuje se sljedećim:

„1.  Agencija razmatra sve prijedloge ispitivanja u svrhu pružanja informacija iz priloga IX. i X. za određenu tvar koji su navedeni u registraciji odnosno izvješću daljnjeg korisnika. Prednost se daje registracijama za tvari koje imaju ili mogu imati svojstva PBT ili vPvB ili svojstvo izazivanja preosjetljivosti i/ili karcinogena, mutagena ili reproduktivno toksična svojstva (CMR), odnosno tvari u količinama iznad 100 tona godišnje čije uporabe rezultiraju širokom i rasprostranjenom izloženošću, ako ispunjavaju kriterije za razvrstavanje u bilo koji od sljedećih razreda ili kategorija opasnosti iz Priloga I. Uredbi (EZ) br. 1272/2008:

(a) razredi opasnosti od 2.1. do 2.4., razredi opasnosti 2.6. i 2.7., razred opasnosti 2.8. tip A i B, razredi opasnosti 2.9., 2.10. i 2.12., razred opasnosti 2.13. – 1. i 2. kategorija, razred opasnosti 2.14. – 1. i 2. kategorija, razred opasnosti 2.15. tip od A do F;

(b) razredi opasnosti od 3.1. do 3.6. i razred opasnosti 3.7. ‚štetni učinci na spolnu funkciju i plodnost ili na razvoj’, razred opasnosti 3.8. ‚učinci različiti od narkotičkih’, razredi opasnosti 3.9. i 3.10.;

(c) razred opasnosti 4.1.;

(d) razred opasnosti 5.1.”;

4. članak 57. točke (a), (b) i (c) zamjenjuju se sljedećim:

„(a) tvari koje ispunjavaju kriterije za razvrstavanje u razred opasnosti „karcinogenost”, 1.A ili 1.B kategorija, u skladu s odjeljkom 3.6. Priloga I. Uredbi (EZ) br. 1272/2008;

(b) tvari koje ispunjavaju kriterije za razvrstavanje u razred opasnosti „mutageni učinak na zametne stanice”, 1.A ili 1.B kategorije, u skladu s odjeljkom 3.5. Priloga I. Uredbi (EZ) br. 1272/2008;

(c) tvari koje ispunjavaju kriterije za razvrstavanje u razred opasnosti „reproduktivna toksičnost”, 1.A ili 1.B kategorija – „štetni učinci na spolnu funkciju i plodnost ili na razvoj”, u skladu s odjeljkom 3.7. Priloga I. Uredbi (EZ) br. 1272/2008;”;

5. u članku 65. riječi „Direktivu 67/548/EEZ” zamjenjuju se riječima „Direktivu 67/548/EEZ i Uredbu (EZ) br. 1272/2008”;

6. članak 68. stavak 2. zamjenjuje se sljedećim:

„2.  Ako bi određenu tvar pojedinačno, u smjesi ili proizvodu koja ispunjava kriterije za razvrstavanje u razred opasnosti „karcinogenost”, „mutageni učinak na zametne stanice” ili „reproduktivna toksičnost”, 1.A ili 1.B kategorije, mogli koristiti potrošači i ako Komisija predlaže ograničenja s obzirom na potrošačke uporabe, Prilog XVII. treba izmijeniti u skladu s postupkom iz članka 133. stavka 4. Članci od 69. do 73. ne primjenjuju se.”;

7. članak 119. mijenja se kako slijedi:

(a) u stavku 1. točka (a) zamjenjuje se sljedećim:

„(a) ne dovodeći u pitanje stavak 2. točke (f) i (g) ovog članka, naziv iz nomenklature IUPAC za tvari koje ispunjavaju kriterije za razvrstavanje u bilo koji od sljedećih razreda ili kategorija opasnosti iz Priloga I. Uredbi (EZ) br. 1272/2008:

 razredi opasnosti od 2.1. do 2.4., razredi opasnosti 2.6. i 2.7., razred opasnosti 2.8. tip A i B, razredi opasnosti 2.9., 2.10. i 2.12., razred opasnosti 2.13. – 1. i 2. kategorija, razred opasnosti 2.14. – 1. i 2. kategorija, razred opasnosti 2.15. tip od A do F;

 razredi opasnosti od 3.1. do 3.6. i razred opasnosti 3.7. „štetni učinci na spolnu funkciju i plodnost ili na razvoj”, razred opasnosti 3.8. „učinci različiti od narkotičkih”, razredi opasnosti 3.9. i 3.10.;

 razred opasnosti 4.1.;

 razred opasnosti 5.1.”;

(b) stavak 2. mijenja se kako slijedi:

i. točka (f) zamjenjuje se sljedećim:

„(f) podložno članku 24. Uredbe (EZ) br. 1272/2008, naziv iz nomenklature IUPAC za tvari iz stavka 1. točke (a) ovog članka koje nisu u postupnom uvođenju, za razdoblje od šest godina;”

ii. uvodna fraza točke (g) zamjenjuje se sljedećim:

„(g) podložno članku 24. Uredbe (EZ) br. 1272/2008, naziv iz nomenklature IUPAC za tvari iz stavka 1. točke (a) ovog članka koje se isključivo koriste za jednu ili više sljedećih namjena:”;

8. druga rečenica uvodne fraze u članku 138. stavku 1. zamjenjuje se sljedećim:

„Međutim, kad su u pitanju tvari koje ispunjavaju kriterije za razvrstavanje u razred opasnosti „karcinogenost”, „mutageni učinak na zametne stanice” ili „reproduktivna toksičnost”, 1.A ili 1.B kategorije, u skladu s Uredbom (EZ) br. 1272/2008, preispitivanje treba obaviti do 1. lipnja 2014.”;

9. Prilog III. mijenja se kako slijedi:

(a) točka (a) zamjenjuje se sljedećim:

„(a) tvari kod kojih se predviđa (primjenom (Q)SAR-ova ili na temelju drugih dokaza) da bi mogle ispuniti kriterije za razvrstavanje u 1.A ili 1.B kategoriju razreda opasnosti „karcinogenost”, „mutageni učinak na zametne stanice” ili „reproduktivna toksičnost” ili kriterije iz Priloga XIII.;”;

(b) u točki (b) podtočka ii. zamjenjuje se sljedećim:

„ii. kod kojih se predviđa (primjenom (Q)SAR-ova ili na temelju drugih dokaza) da bi mogle ispuniti kriterije za razvrstavanje u bilo koji razred opasnosti za zdravlje ljudi ili okoliš odnosno podjelu na temelju Uredbe (EZ) br. 1272/2008.”;

10. u Prilogu V. točki 8. riječi „Direktivom 67/548/EEZ” zamjenjuju se riječima „Uredbom (EZ) br. 1272/2008”;

11. u Prilogu VI. odjeljci 4.1., 4.2. i 4.3. zamjenjuju se sljedećim:

„4.1. Razvrstavanje tvari u razred opasnosti koje proizlazi iz primjene glava I. i II. Uredbe (EZ) br. 1272/2008 za sve razrede opasnosti i kategorije iz te Uredbe;

Osim toga, za svaki unos treba navesti razloge zašto nije navedeno razvrstavanje za određeni razred opasnosti ili podjelu unutar razreda opasnosti (tj. da li podaci nedostaju, nisu uvjerljivi ili su uvjerljivi, ali nisu dostatni za razvrstavanje);

4.2. Oznaka opasnosti tvari dobivena primjenom glave III. Uredbe (EZ) br. 1272/2008;

4.3. Prema potrebi, specifične granične vrijednosti koncentracije dobivene primjenom članka 10. Uredbe (EZ) br. 1272/2008 i članaka od 4. do 7. Direktive 1999/45/EZ.”;

12. Prilog VIII. mijenja se kako slijedi:

(a) u stupcu 2. druga alineja točke 8.4.2. zamjenjuje se sljedećim:

„— je poznato da se radi o karcinogenoj tvari 1.A ili 1.B kategorije ili tvari s mutagenim učinkom na zametne stanice 1.A, 1.B ili 2. kategorije.”;

(b) u stupcu 2. drugi i treći stavak točke 8.7.1. zamjenjuju se sljedećim:

„Ako je poznato da tvar ima štetni učinak na plodnost te zadovoljava kriterije prema kojima se tvari razvrstavaju kao reproduktivno toksične tvari 1.A ili 1.B kategorije: Može štetno djelovati na plodnost (H360F) i ako su raspoloživi podaci dostatni za pouzdanu procjenu rizika, nije potrebno provoditi dodatno ispitivanje za plodnost. Ipak, treba razmotriti ispitivanje za razvojnu toksičnost.

Ako je poznato da tvar izaziva razvojnu toksičnost te zadovoljava kriterije prema kojima se tvari razvrstavaju kao reproduktivno toksične tvari 1.A ili 1.B kategorije: Može naškoditi nerođenom djetetu (H360D) i ako su raspoloživi podaci dostatni za pouzdanu procjenu rizika, nije potrebno provoditi dodatno ispitivanje za razvojnu toksičnost. Ipak, treba razmotriti ispitivanje učinaka na plodnost.”;

13. u Prilogu IX. stupcu 2. drugi i treći stavak točke 8.7. zamjenjuju se sljedećim:

„Ako je poznato da tvar ima štetan učinak na plodnost te zadovoljava kriterije prema kojima se tvari razvrstavaju kao reproduktivno toksične tvari 1.A ili 1.B kategorije: Može štetno djelovati na plodnost (H360F) i ako su raspoloživi podaci dostatni za pouzdanu procjenu rizika, nije potrebno provoditi dodatno ispitivanje za plodnost. Ipak, treba razmotriti ispitivanje za razvojnu toksičnost.

Ako je poznato da tvar izaziva razvojnu toksičnost te zadovoljava kriterije prema kojima se tvari razvrstavaju kao reproduktivno toksične tvari 1.A ili 1.B kategorije: Može naškoditi nerođenom djetetu (H360D) i ako su raspoloživi podaci dostatni za pouzdanu procjenu rizika, nije potrebno provoditi dodatno ispitivanje za razvojnu toksičnost. Ipak, treba razmotriti ispitivanje učinaka na plodnost.”;

14. Prilog X. mijenja se kako slijedi:

(a) u stupcu 2. drugi i treći stavak točke 8.7. zamjenjuju se sljedećim:

„Ako je poznato da tvar ima štetan učinak na plodnost te zadovoljava kriterije prema kojima se tvari razvrstavaju kao reproduktivno toksične tvari 1.A ili 1.B kategorije: Može štetno djelovati na plodnost (H360F) i ako su raspoloživi podaci dostatni za pouzdanu procjenu rizika, nije potrebno provoditi dodatno ispitivanje za plodnost. Ipak, treba razmotriti ispitivanje za razvojnu toksičnost.

Ako je poznato da tvar izaziva razvojnu toksičnost te zadovoljava kriterije prema kojima se tvari razvrstavaju kao reproduktivno toksične tvari 1.A ili 1.B kategorije: Može naškoditi nerođenom djetetu (H360D) i ako su raspoloživi podaci dostatni za pouzdanu procjenu rizika, nije potrebno provoditi dodatno ispitivanje za razvojnu toksičnost. Ipak, treba razmotriti ispitivanje učinaka na plodnost.”;

(b) u stupcu 2. točki 8.9.1. druga alineja prvog stavka zamjenjuje se sljedećim:

„— je tvar razvrstana kao tvar s mutagenim učinkom na zametne stanice 2. kategorije, ili ako jedno ili više istraživanja toksičnosti kod ponavljane primjene pokazuju da tvar može izazvati hiperplaziju i/ili preneoplastične lezije.”;

(c) u stupcu 2. drugi stavak točke 8.9.1. zamjenjuje se sljedećim:

„Ako je tvar razvrstana kao tvar s mutagenim učinkom na zametne stanice 1.A ili 1.B kategorije, treba pretpostaviti da vjerojatno postoji genotoksički mehanizam za karcinogenost. U tom slučaju uglavnom nije potrebno provoditi ispitivanje na karcinogenost.”;

15. u Prilogu XIII. druga i treća alineja točke 1.3. zamjenjuju se sljedećim:

„— se tvar razvrstava kao karcinogena tvar (1.A ili 1.B kategorije), tvar s mutagenim učinkom na zametne stanice (1.A ili 1.B kategorije) ili reproduktivno toksična tvar (1.A ili 1.B kategorije), ili

 postoje drugi dokazi kronične toksičnosti određene razvrstavanjem TCO (ponavljano izlaganje), 1. kategorija (oralno, dermalno, udisanje plinova/para, udisanje prašine/maglice/dima) ili 2. kategorija (oralno, dermalno, udisanje plinova/para, udisanje prašine/maglice/dima) u skladu s Uredbom (EZ) br. 1272/2008”;

16. stupac „Oznaka tvari, skupina tvari ili smjese” u tablici u Prilogu XVII. mijenja se kako slijedi:

(a) unos 3. zamjenjuje se sljedećim:

„3. Tekuće tvari i smjese koje se smatraju opasnim u skladu s Direktivom 1999/45/EZ ili ispunjavaju kriterije za razvrstavanje u bilo koji od sljedećih razreda ili kategorija opasnosti iz Priloga I. Uredbi (EZ) br. 1272/2008:

(a) razredi opasnosti od 2.1. do 2.4., razredi opasnosti 2.6. i 2.7., razred opasnosti 2.8. tip A i B, razredi opasnosti 2.9., 2.10. i 2.12., razred opasnosti 2.13. – 1. i 2. kategorija, razred opasnosti 2.14. – 1. i 2. kategorija, razred opasnosti 2.15. tip od A do F;

(b) razredi opasnosti od 3.1. do 3.6. i razred opasnosti 3.7. „štetni učinci na spolnu funkciju i plodnost ili na razvoj”, razred opasnosti 3.8. „učinci različiti od narkotičkih”, razredi opasnosti 3.9. i 3.10.;

(c) razred opasnosti 4.1.;

(d) razred opasnosti 5.1.”;

(b) unos 40. zamjenjuje se sljedećim:

„40. Tvari koje se razvrstavaju kao zapaljivi plinovi 1. ili 2. kategorije, zapaljive tekućine 1., 2. ili 3. kategorije, zapaljive krutine 1. ili 2. kategorije, tvari i smjese koje u dodiru s vodom otpuštaju zapaljive plinove 1., 2. ili 3. kategorije, piroforne tekućine 1. kategorije ili piroforne krutine 1. kategorije, bez obzira na to jesu li uvrštene u dio 3. Priloga VI. toj Uredbi ili ne.”.

Članak 59.

Izmjene Uredbe (EZ) br. 1907/2006 od 1. lipnja 2015.

Od 1. lipnja 2015. Uredba (EZ) br. 1907/2006 mijenja se kako slijedi:

1. članak 14. stavak 2. zamjenjuje se sljedećim:

„2.  Ocjenjivanje kemijske sigurnosti u skladu sa stavkom 1. nije potrebno provoditi za tvar u smjesi ako je njezina koncentracija u smjesi manja od:

(a) gornje granične vrijednosti iz članka 11. stavka 3. Uredbe (EZ) br. 1272/2008;

(b) 0,1 % masenog udjela (m/m), ako tvar ispunjava kriterije iz Priloga XIII. ovoj Uredbi.”;

2. članak 31. mijenja se kako slijedi:

(a) u stavku 1. točka (a) zamjenjuje se sljedećim:

„(a) ako tvar ili smjesa ispunjava kriterije za razvrstavanje opasnih tvari i smjesa u skladu s Uredbom (EZ) br. 1272/2008; ili”;

(b) stavak 3. zamjenjuje se sljedećim:

„3.  Dobavljač na zahtjev primatelju dostavlja sigurnosno-tehnički list sastavljen u skladu s Prilogom II. i ako smjesa ne ispunjava kriterije za razvrstavanje opasnih smjesa u skladu s glavama I. i II. Uredbe (EZ) br. 1272/2008, ali sadrži:

(a) u pojedinačnoj koncentraciji ≥ 1 % masenog udjela u slučaju neplinovitih smjesa i ≥ 0,2 % volumnog udjela u slučaju plinovitih smjesa najmanje jednu tvar koja predstavlja opasnost za zdravlje ljudi ili okoliš; ili

(b) u pojedinačnoj koncentraciji ≥ 0,1 % masenog udjela u slučaju neplinovitih smjesa najmanje jednu karcinogenu tvar 2. kategorije ili reproduktivno toksičnu tvar 1.A, 1.B ili 2. kategorije, tvar koja izaziva preosjetljivost kože 1. kategorije, tvar koja izaziva preosjetljivost dišnih putova 1. kategorije ili ima učinke na dojenje ili preko dojenja, ili tvar koja je postojana, bioakumulativna i otrovna (PBT) u skladu s kriterijima iz Priloga XIII. ili vrlo postojana i vrlo bioakumulativna (vPvB) u skladu s kriterijima iz Priloga XIII., ili je uvrštena u popis uspostavljen u skladu s člankom 59. stavkom 1. zbog različitih razloga od onih koji su navedeni u točki (a); ili

(c) tvar za koju su u Zajednici propisane granične vrijednosti izlaganja na radnom mjestu”;

(c) stavak 4. zamjenjuje se sljedećim:

„4.  Sigurnosno-tehnički list ne mora se dostaviti za opasne tvari i smjese koje se nude, odnosno prodaju kao predmeti za opću uporabu, ako je uz tvar odnosno smjesu pruženo dovoljno informacija da korisnici mogu poduzeti potrebne mjere za zaštitu zdravlja ljudi, sigurnosti i okoliša, osim ako to zatraži daljnji korisnik ili distributer.”;

3. članak 56. stavak 6. točka (b) zamjenjuje se sljedećim:

„(b) u slučaju svih ostalih tvari, ispod vrijednosti utvrđenih u članku 11. stavku 3. Uredbe (EZ) br. 1272/2008 na temelju kojih se smjesa razvrstava kao opasna.”;

4. u članku 65. riječi „Direktivu 1999/45/EZ” brišu se;

5. Prilog II. mijenja se kako slijedi:

(a) točka 1.1. zamjenjuje se sljedećim:

„1.1. Identifikacija tvari ili smjese

Za identifikaciju tvari koristi se izraz istovjetan onomu koji je naveden na naljepnici u skladu s člankom 18. stavkom 2. Uredbe (EZ) br. 1272/2008.

Za identifikaciju smjese koristi se izraz istovjetan onomu koji je naveden na naljepnici u skladu s člankom 18. stavkom 3. točkom (a) Uredbe (EZ) br. 1272/2008.”;

(b) bilješka 1 iz točke 3.3. podtočke (a) prve alineje briše se;

(c) točka 3.6. zamjenjuje se sljedećim:

„3.6. Ako je Agencija u skladu s člankom 24. Uredbe (EZ) br. 1272/2008 odobrila da kemijski identitet tvari na naljepnici i u sigurnosno-tehničkom listu može ostati tajan, njezina kemijska svojstva treba opisati u rubrici 3. kako bi se zajamčilo sigurno rukovanje.

Naziv koji se koristi u sigurnosno-tehničkom listu (također i u smislu stavaka 1.1., 3.2., 3.3. i 3.5.) mora biti istovjetan nazivu na naljepnici, odobrenom u skladu s postupkom iz članka 24. Uredbe (EZ) br. 1272/2008.”;

6. u Prilogu VI. odjeljak 4.3. zamjenjuje se sljedećim:

„4.3. Prema potrebi, specifične granične vrijednosti koncentracije dobivene primjenom članka 10. Uredbe (EZ) br. 1272/2008.”;

7. Prilog XVII. mijenja se kako slijedi:

(a) riječi „koji se smatraju opasnima u skladu s Direktivom 1999/45/EZ ili” u unosu 3. u stupcu „Oznaka tvari, skupina tvari ili smjese” u tablici se brišu;

(b) unos 28. u stupcu „Uvjeti ograničenja” u tablici mijenja se kako slijedi:

i. druga alineja točke 1. zamjenjuje se sljedećim:

„— relevantne opće granične vrijednosti koncentracije iz dijela 3. Priloga I. Uredbi (EZ) br. 1272/2008.”;

ii. točka 2. podtočka (d) zamjenjuje se sljedećim:

„(d) umjetničke boje obuhvaćene Uredbom (EZ) br. 1272/2008.”.

Članak 60.

Ukidanje

Direktiva 67/548/EEZ i Direktiva 1999/45/EZ stavljaju se izvan snage s učinkom od 1. lipnja 2015.

Članak 61.

Prijelazne odredbe

1.  Tvari se do 1. prosinca 2010. razvrstavaju, označuju i pakiraju u skladu s Direktivom 67/548/EEZ.

Smjese se do 1. lipnja 2015. razvrstavaju, označuju i pakiraju u skladu s Direktivom 1999/45/EZ.

2.  Odstupajući od drugog podstavka članka 62. ove Uredbe te dodatno uz zahtjeve stavka 1. ovog članka, tvari i smjese se prije 1. prosinca 2010. odnosno 1. lipnja 2015. mogu razvrstavati, označivati i pakirati u skladu s ovom Uredbom. U tom se slučaju ne primjenjuju odredbe o označivanju i pakiranju iz Direktive 67/548/EEZ i Direktive 1999/45/EZ.

3.  Tvari se od 1. prosinca 2010. do 1. lipnja 2015. razvrstavaju i u skladu s Direktivom 67/548/EEZ i u skladu s ovom Uredbom. One se označuju i pakiraju u skladu s ovom Uredbom.

4.  Odstupajući od drugog podstavka članka 62. ove Uredbe, tvari koje su razvrstane, označene i zapakirane u skladu s Direktivom 67/548/EEZ i stavljene na tržište prije 1. prosinca 2010. nije potrebno ponovno označiti i prepakirati u skladu s ovom Uredbom do 1. prosinca 2012.

Odstupajući od drugog podstavka članka 62. ove Uredbe, smjese koje su razvrstane, označene i zapakirane u skladu s Direktivom 1999/45/EZ i stavljene na tržište prije 1. lipnja 2015. nije potrebno ponovno označiti i prepakirati u skladu s ovom Uredbom do 1. lipnja 2017.

5.  Ako je tvar ili smjesa razvrstana u skladu s Direktivom 67/548/EEZ odnosno Direktivom 1999/45/EZ prije 1. prosinca 2010., odnosno 1. lipnja 2015., proizvođači, uvoznici i daljnji korisnici mogu promijeniti razvrstavanje tvari, odnosno smjese koristeći tablicu za prevođenje iz Priloga VII. ovoj Uredbi.

6.  Država članica može do 1. prosinca 2011. zadržati sva postojeća stroža razvrstavanja i označivanja tvari uvrštenih u dio 3. Priloga VI. ovoj Uredbi, pod uvjetom da su ta razvrstavanja i elementi označivanja prijavljeni Komisiji prije 20. siječnja 2009. u skladu sa zaštitnom klauzulom iz Direktive 67/548/EEZ i da država članica do 1. lipnja 2009. Agenciji podnese prijedlog usklađenog razvrstavanja i označivanja koji sadrži ta razvrstavanja i elemenate označivanja, u skladu s člankom 37. stavkom 1. ove Uredbe

Ovo vrijedi samo ako Komisija nije već prije 20. siječnja 2009. donijela odluku o predloženom razvrstavanju i označivanju u skladu sa zaštitnom klauzulom iz Direktive 67/548/EEZ.

Ako se predloženo usklađeno razvrstavanje i označivanje dostavljeno na temelju prvog podstavka ne uvrsti u dio 3. Priloga VI. u skladu s člankom 37. stavkom 5., ili se uvrsti u izmijenjenom obliku, izuzeće iz prvog podstavka ovog stavka prestaje važiti.

Članak 62.

Stupanje na snagu

Ova Uredba stupa na snagu dvadesetog dana od dana objave u Službenom listu Europske unije.

Glave II., III. i IV. primjenjuju se u odnosu na tvari od 1. prosinca 2010., a u odnosu na smjese od 1. lipnja 2015.

Ova je Uredba u cijelosti obvezujuća i izravno se primjenjuje u svim državama članicama.




PRILOG I.

ZAHTJEVI RAZVRSTAVANJA I OZNAČIVANJA ZA OPASNE TVARI I SMJESE

U ovom se Prilogu utvrđuju kriteriji za razvrstavanje u razrede opasnosti i podjele unutar tih razreda i navode dodatne odredbe za ispunjavanje tih kriterija.

1.   DIO 1.: OPĆA NAČELA RAZVRSTAVANJA I OZNAČIVANJA

1.0.    Definicije

Plin je tvar koja:

i. na 50 °C ima tlak pare iznad 300 kPa (apsolutna vrijednost); ili

ii. je potpuno plinovita na 20 °C pri standardnom tlaku od 101,3 kPa.

Tekućina je tvar ili smjesa koja:

i. na 50 °C ima tlak pare do najviše 300 kPa (3 bara);

ii. nije potpuno plinovita na 20 °C pri standardnom tlaku od 101,3 kPa; i

iii. koja ima talište ili početnu točku taljenja na 20 °C ili niže pri standardnom tlaku od 101,3 kPa.

Kruta tvar je tvar ili smjesa koja ne odgovara definiciji tekućine i plina.

1.1.    Razvrstavanje tvari i smjesa

1.1.0.    Suradnja radi ispunjavanja zahtjeva ove Uredbe

Dobavljači u lancu opskrbe međusobno surađuju kako bi ispunili zahtjeve razvrstavanja, označivanja i pakiranja utvrđene u ovoj Uredbi.

Dobavljači unutar industrijskog sektora mogu surađivati u provedbi prijelaznih rješenja iz članka 61. za tvari i smjese koje stavljaju na tržište.

Dobavljači unutar industrijskog sektora mogu u okviru suradnje uspostaviti mrežu ili drugi oblik razmjene podataka i znanja u vezi s razvrstavanjem tvari i smjesa, u skladu s glavom II. ove Uredbe. U tom će slučaju dobavljači unutar industrijskog sektora u cijelosti dokumentirati podloge za donošenje odluka o razvrstavanju i dokumentaciju staviti na raspolaganje nadležnim tijelima te, na zahtjev, relevantnim tijelima za provedbu, zajedno s podacima i informacijama na kojima se temelje razvrstavanja. Ipak, i u slučaju kad dobavljači unutar industrijskog sektora surađuju na taj način, svaki od njih ostaje u cijelosti odgovoran za razvrstavanje, označivanje i pakiranje tvari i smjesa koje stavlja na tržište, kao i za ispunjavanje svih drugih zahtjeva ove Uredbe.

Mreža se također može koristiti i za razmjenu informacija i najboljih praksi kako bi se pojednostavilo ispunjavanje obveza u vezi s prijavljivanjem.

1.1.1.    Uloga i primjena stručne prosudbe i utvrđivanje valjanosti i utemeljenosti dokaza

1.1.1.1. Ako se kriteriji ne mogu izravno primijeniti na utvrđene raspoložive informacije, ili ako su raspoložive samo informacije iz članka 6. stavka 5., provodi se određivanje dokazne snage uz primjenu stručne prosudbe u skladu s člankom 9. stavkom 3. odnosno člankom 9. stavkom 4.

1.1.1.2. Da bi se postojeće informacije mogle iskoristiti za što veći broj smjesa, stručna prosudba se u postupku razvrstavanja smjesa može primijeniti u različitim područjima, u interesu zaštite zdravlja ljudi i okoliša. Stručna prosudba ponekad je potrebna i kod tumačenja podataka za potrebe razvrstavanja tvari, posebno u slučajevima koji zahtijevaju utvrđivanje valjanosti i utemeljenosti dokaza.

1.1.1.3. Utvrđivanje valjanosti i utemeljenosti dokaza podrazumijeva zajedničko razmatranje svih raspoloživih informacija koje su bitne za određivanje opasnosti, kao što su rezultati prikladnih in vitro ispitivanja, relevantni podaci dobiveni na životinjama, informacije dobivene primjenom „kategorijskog” pristupa (grupiranje, analogija), rezultati kvantitativnih odnosa strukture i aktivnosti (Q)SAR-a, iskustva kod ljudi (npr. podaci o izloženosti na radnom mjestu i podaci iz baza podataka o nezgodama), epidemiološke i kliničke studije te dobro dokumentirani prikazi slučaja i zapažanja. Kakvoći i dosljednosti podataka dodjeljuje se odgovarajući faktor. Kod razvrstavanja se prema potrebi uzimaju u obzir informacije o srodnim tvarima i smjesama kao i rezultati istraživanja o mjestu, mehanizmu i načinu djelovanja. Prilikom svakog utvrđivanja valjanosti i utemeljenosti dokaza treba objediniti sve pozitivne i negativne rezultate.

1.1.1.4. Kod razvrstavanja s obzirom na opasnosti za zdravlje (dio 3.) u pravilu se smatra da je razvrstavanje opravdano ako utvrđeni opasni učinci zabilježeni u odgovarajućim istraživanjima na životinjama ili na temelju iskustava kod ljudi odgovaraju kriterijima za razvrstavanje. Ako su raspoloživi i dokazi kod ljudi i dokazi kod životinja i ako su njihovi nalazi kontradiktorni, pitanje razvrstavanja treba riješiti evaluiranjem kakvoće i pouzdanosti dokaza iz oba izvora. Općenito, prikladni, pouzdani i reprezentativni podaci koji potječu od ljudi (uključujući epidemiološke studije, znanstveno utemeljene studije slučaja, kako je utvrđeno u ovom Prilogu, i statistički potkrijepljeno iskustvo) imaju prednost pred ostalim podacima. Međutim, čak se i kod dobro postavljenih i provedenih epidemioloških istraživanja ponekad zbog nedovoljnog broja ispitanika ne mogu otkriti relativno rijetki, ali ipak bitni učinci, ili ocijeniti potencijalno zbunjujući faktori. Stoga izostanak pozitivnih iskustava kod ljudi ne mora nužno opovrgnuti pozitivne rezultate dobro provedenog istraživanja na životinjama, ali je u tom slučaju potrebno ocijeniti pouzdanost, kakvoću i statističku valjanost i utemeljenost i jednih i drugih podataka tj. podataka koji potječu od ljudi i podataka dobivenih na životinjama.

1.1.1.5. U slučaju razvrstavanja s obzirom na opasnosti za zdravlje (dio 3.), informacije koje su bitne da bi se odredilo je li određeni učinak relevantan za ljude su put izlaganja, ispitivanja mehanizma i metabolizma. Ako te informacije potiču sumnju u relevantnost učinka za ljude, može biti primjereno i niže razvrstavanje, pod uvjetom da je dokazana pouzdanost i kakvoća podataka. Ako postoje znanstveni dokazi da mehanizam odnosno način djelovanja nije relevantan za ljude, tvar odnosno smjesa se ne razvrstava.

1.1.2.    Specifične granične vrijednosti koncentracije, M faktori i opće gornje granične vrijednosti

1.1.2.1. Specifične granične vrijednosti koncentracije i M faktori primjenjuju se u skladu s člankom 10.

1.1.2.2.    Gornje granične vrijednosti

1.1.2.2.1. Gornje granične vrijednosti nam govore kada kod razvrstavanja tvari odnosno smjese treba uzeti u obzir opasnu tvar koja je u njoj prisutna bilo kao identificirana nečistoća, dodatak ili pojedinačni sastojak (vidjeti članak 11.).

1.1.2.2.2. Gornje granične vrijednosti iz članka 11. su:

(a) Za opasnosti za zdravlje ljudi i okoliš iz dijelova 3., 4. i 5. ovog Priloga:

i. u slučaju tvari za koje je u dijelu 3. Priloga VI. ili popisu razvrstavanja i označivanja iz članka 42. određena specifična granična vrijednost koncentracije za odgovarajući razred opasnosti ili podjelu i za koje je u tablici 1.1. naveden razred opasnosti odnosno podjela, niža vrijednost od specifične granične vrijednosti koncentracije i odgovarajuće opće gornje granične vrijednosti iz tablice 1.1.; ili

ii. u slučaju tvari za koje je u dijelu 3. Priloga VI. ili popisu razvrstavanja i označivanja iz članka 42. određena specifična granična vrijednost koncentracije za odgovarajući razred opasnosti ili podjelu, ali za koje u tablici 1.1. nije naveden razred opasnosti odnosno podjela, specifična granična vrijednost koncentracije određena u dijelu 3. Priloga VI. ili u popisu razvrstavanja i označivanja; ili

iii. u slučaju tvari za koje u dijelu 3. Priloga VI. i u popisu razvrstavanja i označivanja iz članka 42. nije određena specifična granična vrijednost koncentracije za odgovarajući razred opasnosti ili podjelu, ali za koje je u tablici 1.1. naveden razred opasnosti odnosno podjela, odgovarajuća opća gornja granična vrijednost iz te tablice; ili

iv. u slučaju tvari za koje u dijelu 3. Priloga VI. i u popisu razvrstavanja i označivanja iz članka 42. nije određena specifična granična vrijednost koncentracije za odgovarajući razred opasnosti ili podjelu i za koje u tablici 1.1. nije naveden razred opasnosti odnosno podjela, opća granična vrijednost koncentracije za razvrstavanje iz odgovarajućih odjeljaka dijelova 3., 4. i 5. ovog Priloga.

(b) Za opasnosti za vodeni okoliš iz odjeljka 4.1. ovog Priloga:

i. u slučaju tvari za koje je u dijelu 3. Priloga VI. ili popisu razvrstavanja i označivanja iz članka 42. određen M faktor za odgovarajuću kategoriju opasnosti, opća gornja granična vrijednost iz tablice 1.1., prilagođena primjenom izračuna iz odjeljka 4.1. ovog Priloga; ili

ii. u slučaju tvari za koje u dijelu 3. Priloga VI. i u popisu razvrstavanja i označivanja iz članka 42. nije određen M faktor za odgovarajuću kategoriju opasnosti, odgovarajuća opća gornja granična vrijednost iz tablice 1.1.



Tablica 1.1.

Opće gornje granične vrijednosti

Razred opasnosti

Opće gornje granične vrijednosti koje se uzimaju u obzir

Akutna toksičnost:

 

— 1. – 3. kategorija

0,1 %

— 4. kategorija

1 %

Nagrizanje/nadraživanje kože

1 % (1)

Teške ozljede očiju/nadražujuće za oko

1 % (2)

Opasno za vodeni okoliš

 

— akutna toksičnost 1. kategorije

0,1 % (3)

— kronična toksičnost 1. kategorije

0,1 % (3)

— kronična toksičnost 2. – 4. kategorije

1 %

(1)   Ili < 1 %, ovisno o slučaju, vidjeti 3.2.3.3.1.

(2)   Ili < 1 %, ovisno o slučaju, vidjeti 3.3.3.3.1.

(3)   Ili < 0,1 %, ovisno o slučaju, vidjeti 4.1.3.1.

▼M2

Napomena:

Opće granične vrijednosti navode se u masenim postocima, osim u slučaju plinovitih smjesa za one vrste opasnosti za koje se opće granične vrijednosti mogu najbolje iskazati volumnim postocima.

▼B

1.1.3.    Načela premošćivanja za razvrstavanje smjesa u slučaju kad podaci o ispitivanju nisu raspoloživi za čitavu smjesu

Ako smjesa nije sama ispitana radi određivanja opasnih svojstava, ali je raspoloživo dovoljno podataka o ispitivanju sličnih smjesa i o pojedinačnim opasnim sastojcima smjese da se njezine opasnosti mogu dovoljno dobro opisati, ti se podaci koriste za svaki pojedini razred opasnosti iz dijelova 3. i 4. ovog Priloga u skladu sa sljedećim pravilima premošćivanja, na koja upućuje članak 9. stavak 4., podložno primjeni svih posebnih odredaba za smjese po razredima opasnosti.

1.1.3.1.    Razrjeđenje

►M2  Ako se ispitana smjesa  ◄ razrijedi drugom tvari (razrjeđivač) koja je razvrstana u istovjetnu ili nižu kategoriju opasnosti od najmanje opasnog sastojka izvorne smjese i ne očekuje se da će ta tvar utjecati na razvrstavanje ostalih sastojaka smjese, primjenjuje se jedno od sljedećih pravila:

 nova se smjesa razvrstava jednako kao izvorna smjesa;

 primjenjuje se metoda za razvrstavanje smjesa objašnjena u pojedinim odjeljcima dijelova 3. i 4. u slučaju kad su podaci raspoloživi za sve komponente ili samo neke komponente smjese;

 u slučaju akutne toksičnosti, primjenjuje se metoda razvrstavanja smjesa na temelju sastojaka smjese (pravilo aditivnosti).

▼M2

1.1.3.2.    Šarže

Može se pretpostaviti da je kategorija opasnosti ispitane proizvodne šarže smjese u osnovi istovjetna kategoriji opasnosti druge proizvodne šarže, koja nije ispitana, istog trgovačkog proizvoda, koju je proizveo ili koja je proizvedena pod nadzorom istog dobavljača, osim ako ima razloga vjerovati da je nastupila značajna promjena koja mijenja razvrstavanje opasnosti neispitane šarže. U tom posljednjem slučaju treba provesti novo ocjenjivanje.

1.1.3.3.    Koncentracija visoko opasnih smjesa

U slučaju razvrstavanja smjesa obuhvaćenih odjeljcima 3.1., 3.2., 3.3., 3.8., 3.9., 3.10. i 4.1., ako je ispitana smjesa razvrstana u najvišu kategoriju ili potkategoriju opasnosti, a koncentracija sastojaka ispitane smjese iz te kategorije ili potkategorije se poveća, dobivena neispitana smjesa razvrstava se u tu kategoriju ili potkategoriju bez dodatnog ispitivanja.

▼M12

1.1.3.4.    Interpolacija unutar jedne kategorije opasnosti

▼M2

U slučaju razvrstavanja smjesa obuhvaćenih odjeljcima 3.1., 3.2., 3.3., 3.8., 3.9., 3.10. i 4.1., za tri smjese (A, B i C) s identičnim sastojcima, ako su smjese A i B ispitane i u istoj su kategoriji opasnosti, a neispitana smjesa C sadrži iste opasne sastojke kao smjese A i B, ali su koncentracije tih opasnih sastojaka između koncentracija u smjesama A i B, pretpostavlja se da smjesa C pripada istoj kategoriji opasnosti kao A i B.

▼B

1.1.3.5.    Suštinski slične smjese

Pretpostavimo da:

(a) postoje dvije smjese od kojih svaka sadrži po dva sastojka:

i. A + B,

ii. C + B;

(b) koncentracija sastojka B je u osnovi ista u obje smjese;

(c) koncentracija sastojka A u smjesi i. jednaka je koncentraciji sastojka C u smjesi ii.;

(d) podaci o opasnosti za A i C su raspoloživi i u osnovi su istovjetni tj. oni pripadaju istoj kategoriji opasnosti i ne očekuje se da će utjecati na razvrstavanje B.

▼M2

Ako je smjesa i. ili ii. već razvrstana na temelju podataka dobivenih ispitivanjem, drugoj se smjesi dodjeljuje ista kategorija opasnosti.

▼B

1.1.3.6.    Preispitivanje razvrstavanja u slučaju promjene sastava smjese

Za potrebe primjene članka 15. stavka 2. točke (a) utvrđuju se sljedeće promjene početne koncentracije:



Tablica 1.2.

Načelo premošćivanja za promjene sastava smjese

Početni raspon koncentracije sastojka

Dopuštena promjena početne koncentracije sastojka

≤ 2,5 %

± 30 %

2,5 < C ≤ 10 %

± 20 %

10 < C ≤ 25 %

± 10 %

25 < C ≤ 100 %

± 5 %

1.1.3.7.    Aerosoli

U slučaju razvrstavanja smjesa obuhvaćenih odjeljcima 3.1., 3.2., 3.3., 3.4., 3.8. i 3.9. vrijedi sljedeće pravilo: Smjesa u obliku aerosola razvrstava se u istu kategoriju opasnosti kao neaerosolni oblik smjese pod uvjetom da dodani potiskivač ne utječe na opasna svojstva smjese nakon raspršivanja i da postoje znanstveni dokazi da aerosolni oblik nije opasniji od neaerosolnoga.

▼M2

1.2.    Označivanje

1.2.1.    Opća pravila za primjenu oznaka koje zahtijeva članak 31.

1.2.1.1.

Piktogrami opasnosti su u obliku kvadrata okrenutoga vrhom prema dolje.

1.2.1.2.

Piktogrami opasnosti utvrđeni u Prilogu V. imaju crni simbol na bijeloj pozadini s crvenim okvirom širokim dovoljno da bude jasno vidljiv.

1.2.1.3.

Svaki piktogram opasnosti prekriva najmanje jednu petnaestinu najmanje površine oznake posvećene informacijama koje zahtijeva članak 17. Najmanja površina svakog piktograma opasnosti ne smije biti manja od 1 cm2.

1.2.1.4.

Dimenzije oznake i svakog piktograma:



Tablica 1.3.

Najmanje dimenzije naljepnica i piktograma

Zapremina pakiranja

Dimenzije naljepnice (u milimetrima) za informacije koje zahtijeva članak 17.

Dimenzije svakog piktograma (u milimetrima)

Do najviše 3 litre:

Po mogućnosti ne manje od 52 × 74

Ne manje od 10 × 10

Po mogućnosti, najmanje 16 × 16

Više od 3 litre do najviše 50 litara:

Najmanje 74 × 105

Najmanje 23 × 23

Više od 50 litara do najviše 500 litara:

Najmanje 105 × 148

Najmanje 32 × 32

Više od 500 litara:

Najmanje 148 × 210

Najmanje 46 × 46

▼B

1.3.    Posebna odstupanja od zahtjeva označivanja

U skladu s člankom 23. primjenjuju se sljedeća odstupanja:

1.3.1.    Prenosive plinske boce

U slučaju prenosivih plinskih boca u koju stane najviše 150 litara vode dopuštene su sljedeće mogućnosti:

(a) Oblik i dimenzije u skladu s odredbama važećeg izdanja norme ISO 7225 „Plinske boce – naljepnice upozorenja”. U tom se slučaju na naljepnici može nalaziti opći naziv ili industrijski odnosno trgovački naziv tvari ili smjese, pod uvjetom da su opasne tvari sadržane u smjesi prikazane na samoj boci jasno i neizbrisivo.

(b) Informacije utvrđene u članku 17. navode se na trajnoj pločici s podacima ili naljepnici koja se ne može odvojiti od boce.

1.3.2.    Plinski spremnici za propan, butan i ukapljeni naftni plin (UNP)

1.3.2.1. Ako se propan, butan i ukapljeni naftni plin ili smjesa koja sadrži te tvari i koja je razvrstana u skladu s kriterijima iz ovog Priloga stavlja na tržište u zatvorenim ponovno punjivim bocama ili jednokratno punjivim patronama u smislu EN 417 kao zapaljivi plin koji se oslobađa samo radi gorenja (aktualno izdanje norme EN 417 „Metalne plinske patrone koje se ne mogu ponovo puniti, a služe za pohranu ukapljenih naftnih plinova, s ili bez ventila, koje se koriste uz prenosive uređaje; konstrukcija, inspekcija, ispitivanje i označivanje”), te se boce odnosno patrone označuju samo odgovarajućim piktogramom te oznakama upozorenja i oznakama obavijesti za zapaljivost.

1.3.2.2. Informacije o učincima na zdravlje ljudi i okoliš ne moraju se navoditi na naljepnici. Umjesto toga, dobavljač će te informacije pružiti daljnjim korisnicima i distributerima putem sigurnosno-tehničkog lista (STL).

1.3.2.3. Potrošačima treba prenijeti dovoljno informacija kako bi mogli poduzeti sve potrebne mjere za zaštitu zdravlja i sigurnosti.

1.3.3.    Aerosoli i spremnici opremljeni zapečaćenim nastavkom za raspršivanje koji sadrže tvari ili smjese koje predstavljaju opasnost od aspiracije

S obzirom na primjenu odjeljka 3.10.4., tvari i smjese razvrstane u skladu s kriterijima odjeljaka 3.10.2. i 3.10.3. ne moraju se označivati s obzirom na tu opasnost ako se stavljaju na tržište u aerosolnim raspršivačima ili u spremnicima opremljenim zapečaćenim nastavkom za raspršivanje.

1.3.4.    Metali u čvrstom stanju, legure, smjese koje sadrže polimere, smjese koje sadrže elastomere

1.3.4.1. Metale u čvrstom stanju, legure, smjese koje sadrže polimere i smjese koje sadrže elastomere nije potrebno označiti naljepnicom u skladu s ovim Prilogom ako u obliku u kojemu se stavljaju na tržište ne predstavljaju opasnost za zdravlje ljudi u slučaju udisanja, gutanja ili u dodiru s kožom, niti opasnost za vodeni okoliš, čak ni onda ako su razvrstani kao opasni u skladu s kriterijima iz ovog Priloga.

1.3.4.2. Umjesto toga, dobavljač će pružiti informacije daljnjim korisnicima i distributerima putem sigurnosno-tehničkog lista.

1.3.5.    Eksplozivi koji se stavljaju na tržište radi postizanja eksplozivnog ili pirotehničkog učinka

Eksplozivi iz odjeljka 2.1. koji se stavljaju na tržište radi postizanja eksplozivnog ili pirotehničkog učinka označuju se i pakiraju samo u skladu sa zahtjevima za eksplozive.

▼M12

1.3.6.    Tvari ili smjese razvrstane kao nagrizajuće za metal, ali ne razvrstane u kategoriju „nagrizanje kože” ili kategoriju „teška ozljeda oka” (1. kategorija)

Tvari ili smjese razvrstane kao nagrizajuće za metal, ali ne razvrstane u kategoriju „nagrizanje kože” ili kategoriju „teška ozljeda oka” (1. kategorija) koje su u konačnom obliku, kako su zapakirane za potrošačku uporabu, ne zahtijevaju na naljepnici piktogram opasnosti GHS05.

▼B

1.4.    Zahtjev za korištenje alternativnog kemijskog naziva

1.4.1.    Zahtjevi za korištenje alternativnog kemijskog naziva na temelju članka 24. mogu se odobriti samo ako

I. za tvar nije određena granična vrijednost izlaganja na radnom mjestu na razini Zajednice; i

II. proizvođač, uvoznik, odnosno daljnji korisnik može dokazati da je uporabom alternativnog kemijskog naziva zadovoljena potreba da se osigura dovoljno informacija za poduzimanje potrebnih mjera za zaštitu zdravlja i sigurnosti na radnom mjestu te potreba da se osigura nadzor nad rizicima koji proizlaze iz rukovanja smjesom;

III. je tvar razvrstana isključivo u jednu ili više sljedećih kategorija opasnosti:

(a) bilo koja kategorija opasnosti iz dijela 2. ovog Priloga;

(b) akutna toksičnost, 4. kategorija;

(c) nagrizajuće/nadražujuće za kožu, 2. kategorija;

(d) teška ozljeda oka/nadražujuće za oko, 2. kategorija;

(e) toksično za ciljani organ – jednokratno izlaganje, 2. ili 3. kategorija;

(f) toksično za ciljani organ – ponavljano izlaganje, 2. kategorija;

(g) opasno za vodeni okoliš – kronična toksičnost, 3. ili 4. kategorija.

1.4.2.    Odabir kemijskog naziva (kemijskih naziva) za smjese namijenjene industriji mirisa i parfema

U slučaju tvari koje se pojavljuju u prirodi umjesto kemijskih naziva komponenti esencijalnog ulja ili ekstrakta, kako je navedeno u članku 18. stavku 3. točki (b), može se koristiti kemijski naziv ili nazivi kao što su „esencijalno ulje …” ili „ekstrakt …”.

1.5.    Izuzeća od zahtjeva označivanja i pakiranja

1.5.1.    Izuzeća od članka 31. (članak 29. stavak 1.)

1.5.1.1. Ako se primjenjuje članak 27. stavak 1., elementi označivanja iz članka 17. mogu se nalaziti:

(a) na naljepnicama omotanim oko spremnika; ili

(b) na privezanim etiketama; ili

(c) na vanjskoj ambalaži.

1.5.1.2. Naljepnica na bilo kojoj unutarnjoj ambalaži mora sadržavati barem piktograme opasnosti, identifikacijsku oznaku proizvoda iz članka 18. te naziv i broj telefona dobavljača tvari ili smjese.

1.5.2.    Izuzeća od članka 17. (članak 29. stavak 2.)

1.5.2.1.    Označivanje pakiranja čiji sadržaj ne prelazi 125 ml

1.5.2.1.1. Oznake upozorenja i oznake obavijesti povezane s niže navedenim kategorijama opasnosti mogu se izostaviti iz elemenata naljepnice predviđenih u članku 17. ako:

(a) sadržaj pakiranja ne prelazi 125 ml; i

(b) je tvar odnosno smjesa razvrstana u jednu ili više od sljedećih kategorija opasnosti:

1. oksidirajući plinovi 1. kategorije;

2. plinovi pod tlakom;

3. zapaljive tekućine 2. i 3. kategorije;

4. zapaljive krutine 1. i 2. kategorije;

5. samoreagirajuće tvari i smjese tipa od C do F;

6. samozagrijavajuće tvari i smjese 2. kategorije;

7. tvari i smjese koje u dodiru s vodom otpuštaju zapaljive plinove 1., 2. i 3. kategorije;

8. oksidirajuće tekućine 2. i 3. kategorije;

9. oksidirajuće krutine 2. i 3. kategorije;

10. organski peroksidi tipa od C do F;

11. akutna toksičnost 4. kategorije, ako se tvari odnosno smjese ne nalaze u prometu na malo;

12. nadraživanje kože 2. kategorije;

13. nadražujuće za oko 2. kategorije;

14. specifična toksičnost za ciljane organe – jednokratno izlaganje – 2. ili 3. kategorija, ako se tvar odnosno smjesa ne nalazi u prometu na malo;

15. specifična toksičnost za ciljane organe – ponavljano izlaganje – 2. kategorija, ako se tvar odnosno smjesa ne nalazi u prometu na malo;

16. opasno za vodeni okoliš – akutna toksičnost 1. kategorije;

17. opasno za vodeni okoliš – kronična toksičnost 1. i 2. kategorije.

Izuzeća od označivanja malih pakiranja aerosola kao zapaljivih, utvrđena u Direktivi 75/324/EEZ primjenjuju se na aerosolne raspršivače.

1.5.2.1.2. Oznake obavijesti vezane uz niže navedene kategorije opasnosti mogu se izostaviti iz elemenata naljepnice predviđenih u članku 17. ako:

(a) sadržaj pakiranja ne prelazi 125 ml; i

(b) je tvar odnosno smjesa razvrstana u jednu ili više od sljedećih kategorija opasnosti:

1. zapaljivi plinovi 2. kategorije;

2. reproduktivna toksičnost: učinci na dojenje ili preko dojenja;

3. opasno za vodeni okoliš – kronična toksičnost 3. i 4. kategorije.

1.5.2.1.3.  ►M2  Piktogram, oznaka opasnosti, oznaka upozorenja i oznaka obavijesti vezani uz niže navedene kategorije opasnosti mogu se izostaviti iz elemenata naljepnice predviđenih u članku 17. ako: ◄

(a) sadržaj pakiranja ne prelazi 125 ml; i

(b) je tvar odnosno smjesa razvrstana u jednu ili više od sljedećih kategorija opasnosti:

1. nagrizajuće za metale.

1.5.2.2.    Označivanje topljive ambalaže za jednokratnu uporabu

Elementi označivanja predviđeni u članku 17. mogu se izostaviti s topljive ambalaže za jednokratnu uporabu ako:

(a) sadržaj pojedinačne topljive ambalaže ne prelazi 25 ml;

▼M2

(b) sadržaj topljive ambalaže razvrstan isključivo u jednu ili više kategorija opasnosti iz odjeljka 1.5.2.1.1.b, 1.5.2.1.2.b ili 1.5.2.1.3.b; i

▼B

(c) se topljiva ambalaža nalazi u vanjskoj ambalaži koja u potpunosti ispunjava zahtjeve članka 17.

1.5.2.3. Odjeljak 1.5.2.2. se ne primjenjuje na tvari i smjese na koje se primjenuje Direktiva 91/414/EEZ i Direktiva 98/8/EZ.

▼M4

1.5.2.4.    Označivanje unutarnje ambalaže čiji sadržaj ne prelazi 10 ml

1.5.2.4.1. Elementi naljepnice koji se zahtijevaju člankom 17. mogu se izostaviti s unutarnje ambalaže u slučaju kad:

(a) sadržaj unutarnje ambalaže ne prelazi 10 ml;

(b) tvar ili smjesa stavlja se na tržište za isporučivanje distributeru ili daljnjem korisniku za znanstvena istraživanja i razvoj ili analizu kontrole kvalitete; i

(c) unutarnja ambalaža se nalazi u vanjskoj ambalaži koja ispunjava zahtjeve članka 17.

1.5.2.4.2. Neovisno o odjeljcima 1.5.1.2. i 1.5.2.4.1., naljepnica na unutarnjoj ambalaži sadrži identifikacijsku oznaku proizvoda i, tamo gdje je to prikladno, piktograme opasnosti „GHS01”, „GHS05”, „GHS06” i/ili „GHS08”. U slučaju kad su dodijeljena više od dva piktograma, „GHS06” i „GHS08” mogu imati prednost pred „GHS01” i „GHS05”.

1.5.2.5.

Odjeljak 1.5.2.4 ne primjenjuje se na tvari ili smjese obuhvaćene Uredbom (EZ) br. 1107/2009 ili (EU) br. 528/2012.

▼B

2.   DIO 2.: FIZIKALNE OPASNOSTI

2.1.    Eksplozivi

2.1.1.    Definicije

2.1.1.1. Razred eksploziva obuhvaća:

(a) eksplozivne tvari i smjese;

(b) eksplozivne proizvode, osim naprava koje sadrže eksplozivne tvari ili smjese u takvim količinama ili takve vrste da u slučaju nenamjernog ili slučajnog zapaljenja odnosno aktiviranja neće nastati nikakav učinak izvan same naprave, bilo zbog rasprskavanja dijelova, vatre, dima, topline ili buke; i

(c) tvari, smjese i proizvode koji nisu navedeni u točkama (a) i (b) i koji se proizvode radi stvaranja praktičnog eksplozivnog ili pirotehničkog učinka.

2.1.1.2. U smislu ove Uredbe primjenjuju se sljedeće definicije:

Eksplozivna tvar ili smjesa je kruta ili tekuća tvar odnosno smjesa tvari koja ima sposobnost kemijskom reakcijom stvoriti plin čiji su temperatura, tlak i brzina takvi da može izazvati štetu u okruženju. To uključuje i pirotehničke tvari, čak i onda kad ne razvijaju plinove.

Pirotehnička tvar ili smjesa je tvar odnosno smjesa tvari koja služi za postizanje učinka toplinom, svjetlošću, zvukom, plinom ili dimom ili kombinacijom tih učinaka zbog nedetonirajućih samoodrživih egzotermnih kemijskih reakcija.

Nestabilni eksploziv je eksplozivna tvar odnosno smjesa koja je termički nestabilna i/ili je preosjetljiva za uobičajeno rukovanje, prijevoz i uporabu.

Eksplozivni proizvod je proizvod koji sadrži jednu ili više eksplozivnih tvari ili smjesa.

Pirotehnički proizvod je proizvod koji sadrži jednu ili više pirotehničkih tvari ili smjesa.

Namjenski eksploziv je tvar, smjesa ili proizvod koji se proizvodi radi postizanja praktičnog eksplozivnog ili pirotehničkog učinka.

2.1.2.    Kriteriji razvrstavanja

2.1.2.1. Tvari, smjese i proizvodi iz ovog razreda razvrstavaju se kao nestabilni eksplozivi na temelju dijagrama toka prikazanog na slici 2.1.2. ►M4  Ispitne metode opisane su u dijelu 1. Preporuka Ujedinjenih naroda za prijevoz opasnih tereta, Priručnik za ispitivanja i kriterije. ◄

2.1.2.2. Tvari, smjese i proizvodi iz ovog razreda koji nisu razvrstani kao nestabilni eksplozivi svrstavaju se u jedan od sljedećih šest odjeljaka, ovisno o vrsti opasnosti koju predstavljaju:

(a) Odjeljak 1.1. Tvari, smjese i proizvodi koji predstavljaju opasnost od eksplozije ogromnih razmjera (eksplozija ogromnih razmjera je eksplozija koja praktički trenutačno aktivira gotovo cjelokupnu prisutnu količinu);

(b) Odjeljak 1.2. Tvari, smjese i proizvodi koji predstavljaju opasnost od rasprskavanja dijelova, ali ne i opasnost od eksplozije ogromnih razmjera;

(c) Odjeljak 1.3. Tvari, smjese i proizvodi koji predstavljaju opasnost od požara te opasnost od manje eksplozije ili manjeg rasprskavanja dijelova ili i jednog i drugog, ali ne i opasnost od eksplozije ogromnih razmjera i:

i. čijim se izgaranjem oslobađaju znatne količine toplinskog zračenja; ili

ii. koji gore jedni za drugim, uzrokujući manje eksplozije ili rasprskavanja dijelova ili oboje;

(d) Odjeljak 1.4. Tvari, smjese i proizvodi koji ne predstavljaju značajnu opasnost:

 tvari, smjese i proizvodi koji u slučaju zapaljenja ili aktiviranja predstavljaju tek malu opasnost. Učinci su uglavnom ograničeni na ambalažu i ne očekuje se rasprskavanja krhotina značajnijih razmjera ili dometa. Plamen koji djeluje izvana ne smije izazvati praktički trenutnu eksploziju gotovo čitavog sadržaja pakiranja;

(e) Odjeljak 1.5. Vrlo neosjetljive tvari i smjese kod kojih postoji opasnost od eksplozije ogromnih razmjera:

 tvari i smjese kod kojih postoji opasnost od eksplozije ogromnih razmjera, ali su tako neosjeljive da je u uobičajenim uvjetima vrlo mala vjerojatnost aktiviranja ili prelaska gorenja u detonaciju;

(f) Odjeljak 1.6. Krajnje neosjetljivi proizvodi kod kojih nema opasnosti od eksplozije ogromnih razmjera:

 proizvodi koji sadrže samo krajnje neosjetljive ►M4  ————— ◄ tvari ili smjese i kod je vjerojatnost slučajnoga aktiviranja ili širenja zanemariva.

2.1.2.3. Eksplozivi koji nisu razvrstani kao nestabilni eksplozivi razvrstavaju se u jedan od šest odjeljaka iz stavka 2.1.2.2. ovog Priloga na temelju ►M4  UN RTDG ◄ , Priručnik za ispitivanja s kriterijima, dio 1., ispitna serija od 2 do 8, ovisno o rezultatima ispitivanja predviđenih u tablici 2.1.1.:



Tablica 2.1.1.

Kriteriji za eksplozive

Kategorija

Kriteriji

Nestabilni eksplozivi i eksplozivi iz odjeljaka od 1.1. do 1.6.

Za eksplozive iz odjeljaka od 1.1. do 1.6. treba provesti sljedeći temeljni set ispitivanja:

Eksplozivnost: u skladu s UN-ovom ispitnom serijom 2 (odjeljak 12. ►M4  UN RTDG ◄ , Priručnik za ispitivanja s kriterijima). UN-ova ispitna serija 2 se ne primjenjuje na namjenske eksplozive (1).

Osjetljivost: u skladu s UN-ovom ispitnom serijom 3 (odjeljak 13. ►M4  UN RTDG ◄ , Priručnik za ispitivanja s kriterijima).

Termička stabilnost: u skladu s UN-ovom ispitnom serijom 3(c) (pododjeljak 13.6.1. ►M4  UN RTDG ◄ , Priručnik za ispitivanja s kriterijima).

Za uvrštenje u pravi odjeljak potrebna su dodatna ispitivanja.

(1)   Oni uključuju tvari, smjese i proizvode koji se proizvode radi stvaranja praktičnog eksplozivnog ili pirotehničkog učinka.

2.1.2.4. Ako su eksplozivi nezapakirani ili su prepakirani u ambalažu različitu od izvorne ambalaže ili sličnu ambalažu potrebno ih je ponovno ispitati.

▼M12

2.1.3.    Priopćavanje opasnosti

Za tvari, smjese ili proizvode koji ispunjavaju kriterije za razvrstavanje u ovaj razred opasnosti koriste se elementi označivanja u skladu s tablicom 2.1.2.



Tablica 2.1.2.

Elementi označivanja za eksplozive

Razvrstavanje

Nestabilni eksploziv

Podrazred 1.1.

Podrazred 1.2.

Podrazred 1.3.

Podrazred 1.4.

Podrazred 1.5.

Podrazred 1.6.

Piktogram GHS

image

image

image

image

image

 

 

Oznaka opasnosti

Opasnost

Opasnost

Opasnost

Opasnost

Upozorenje

Opasnost

Nema oznake opasnosti

Oznaka upozorenja

H200: nestabilni eksploziv

H201: eksplozivno; opasnost od eksplozije ogromnih razmjera

H202: eksplozivno; velika opasnost od rasprskavanja

H203: eksplozivno; opasnost od vatre, udarnog vala ili rasprskavanja

H204: opasnost od vatre ili rasprskavanja

H205: u vatri može izazvati eksploziju ogromnih razmjera

Nema oznake upozorenja

Oznaka obavijesti – sprečavanje

P201

P250

P280

P210

P230

P234

P240

P250

P280

P210

P230

P234

P240

P250

P280

P210

P230

P234

P240

P250

P280

P210

P234

P240

P250

P280

P210

P230

P234

P240

P250

P280

Nema oznake obavijesti

Oznaka obavijesti – postupanje

P370 + P372 + P380 + P373

P370 + P372 + P380 + P373

P370 + P372 + P380 + P373

P370 + P372 + P380 + P373

P370 + P372 + P380 + P373

P370 + P380 + P375

P370 + P372 + P380 + P373

Nema oznake obavijesti

Oznaka obavijesti – skladištenje

P401

P401

P401

P401

P401

P401

Nema oznake obavijesti

Oznaka obavijesti – odlaganje

P501

P501

P501

P501

P501

P501

Nema oznake obavijesti

Napomena 1.: Na nezapakiranim eksplozivima i eksplozivima koji su prepakirani u ambalažu koja nije izvorna ili slična ambalaža moraju se nalaziti sljedeći elementi označivanja:

(a) piktogram: eksplodirajuća bomba;

(b) oznaka opasnosti: „Opasnost” te

(c) oznaka upozorenja: „Eksplozivno; opasnost od eksplozije ogromnih razmjera”

osim ako se dokaže da opasnost odgovara jednoj od kategorija opasnosti iz tablice 2.1.2. pa se dodjeljuje odgovarajući simbol, oznaka opasnosti i/ili oznaka upozorenja.

Napomena 2.: Tvari i smjese, tako kako se dostavljaju, s pozitivnim rezultatom u ispitnoj seriji 2 iz dijela I. odjeljka 12. Preporuka UN-a za prijevoz opasnih tereta, Priručnika za ispitivanja s kriterijima, na koje se ne primjenjuje razvrstavanje u razred eksploziva (na temelju negativnog rezultata ispitne serije 6 iz dijela I. odjeljka 16. Preporuka UN-a za prijevoz opasnih tereta, Priručnika za ispitivanja s kriterijima) svejedno imaju eksplozivna svojstva. Korisnika se obavještava o tim intrinzičnim eksplozivnim svojstvima jer se ona moraju imati na umu prilikom rukovanja (pogotovo ako se tvar ili smjesa ukloni iz ambalaže ili je prepakirana) i skladištenja. Stoga se eksplozivna svojstva tvari ili smjese navode u odjeljku 2. (identifikacija opasnosti) i odjeljku 9. (fizikalna i kemijska svojstva) sigurnosno-tehničkog lista i po potrebi u drugim odjeljcima sigurnosno-tehničkog lista.

▼B

2.1.4.    Dodatne upute za razvrstavanje

2.1.4.1. Razvrstavanje tvari, smjesa i proizvoda u razrede opasnosti za eksplozive i daljnja podjela u odjeljke vrlo je složen postupak koji obuhvaća tri koraka. Pritom je potrebno uzeti u obzir dio 1. ►M4  UN RTDG ◄ , Priručnik za ispitivanja s kriterijima.

Prvi je korak utvrditi ima li tvar ili smjesa eksplozivne učinke (ispitna serija 1). Drugi korak je postupak prihvaćanja (ispitna serija od 2 do 4) i treći korak je uvrštenje u odjeljak opasnosti (ispitna serija od 5 do 7). Odgovor na pitanje je li tvar ili smjesa koja bi se mogla razvrstati kao „emulzija, suspenzija ili gel amonijevog nitrata, međuproizvod za proizvodnju eksploziva (ANE; od engl. Ammonium Nitrate Emulsion)” dovoljno neosjetljiva da se razvrsta kao oksidirajuća tekućina (odjeljak 2.13.) ili oksidirajuća kruta tvar (odjeljak 2.14.) daju ispitivanja iz ispitne serije 8.

Ovisno o fizikalnim svojstvima koja pokazuju, eksplozivne tvari i smjese navlažene vodom ili alkoholima ili razrijeđene drugim tvarima kako bi se suzbila njihova eksplozivna svojstva mogu se drukčije tretirati kod razvrstavanja odnosno razvrstati u druge razrede opasnosti (vidjeti također Prilog II. odjeljak 1.1.).

Određene fizikalne opasnosti (zbog eksplozivnih svojstava) mijenjaju se razrjeđivanjem (npr. desenzitirani eksplozivi), mješanjem s drugim tvarima, pakiranjem i drugim čimbenicima.

Postupak razvrstavanja prikazan je u logici odlučivanja u nastavku (vidjeti slike od 2.1.1. do 2.1.4.).

Slika 2.1.1.

Opći pregled postupka razvrstavanja tvari, smjesa i proizvoda u razred eksploziva (1. razred za prijevoz)

image

►(2) M2  

►(2) M4  

Slika 2.1.2.

Postupak privremenog prihvaćanja tvari, smjesa i proizvoda u razred eksploziva (1. razred za prijevoz)

image

▼M12

Slika 2.1.3.

Postupak uvrštavanja u podrazred unutar razreda eksploziva (1. razred za prijevoz)

image

▼M2

Slika 2.1.4.

Postupak razvrstavanja emulzije, suspenzije ili gela amonijevog nitrata (ANE)

image

▼B

2.1.4.2.    Postupak analitičkog pregleda

Eksplozivna se svojstva povezuju s prisutnošću određenih kemijskih skupina u molekuli, čijom reakcijom može doći do vrlo naglih povećanja temperature odnosno tlaka. Postupkom analitičkog pregleda utvrđuje se prisutnost takvih reaktivnih skupina i potencijal naglog oslobađanja energije. Ako se postupkom analitičkog pregleda pronađe tvar ili smjesa koja je potencijalno eksplozivna, treba provesti postupak prihvaćanja (vidjeti odjeljak 10.3. ►M4  UN RTDG ◄ , Priručnik za ispitivanja s kriterijima).

▼M2

Napomena:

Ako je egzotermna energija raspadanja organskih materijala manja od 800 J/g, ne zahtijeva se ispitivanje širenja detonacije iz serije 1 tip (a) niti ispitivanje osjetljivosti na udarni val iz serije 2 tip (a). Za organske tvari i smjese organskih tvari s energijom raspadanja 800 J/g ili većom ne treba provesti ispitivanja 1 (a) i 2 (a) ako je rezultat balističkog Mk.IIId ispitivanja (slika 1.) ili balističkog ispitivanja (slika 2.) ili BAM Trauzl ispitivanja (slika 3.) uz inicijaciju standardnim detonatorom br. 8 (vidjeti Dodatak 1. Preporukama UN-a za prijevoz opasnih tereta, Priručnik o ispitivanjima i kriteriji) „ne”. U tom se slučaju smatra da su rezultati ispitivanja 1 (a) i 2 (a) „-”.

▼B

2.1.4.3. Tvar odnosno smjesa se ne razvrstava kao eksploziv ako:

(a) u molekuli nisu prisutne kemijske skupine koje se povezuju s eksplozivnim svojstvima. Primjeri skupina koje mogu ukazivati na eksplozivna svojstva navedeni su u tablici A6.1. u Dodatku 6. ►M4  UN RTDG ◄ , Priručnik za ispitivanja s kriterijima; ili

(b) tvar sadrži kemijske skupine s kisikom koje se povezuju s eksplozivnim svojstvima, ali je izračunana količina kisika manja od - 200;

Količina kisika kemijske reakcije izračunava se na sljedeći način:

CxHyOz+ [x+ (y/4)-(z/2)] O2 → x CO2 + (y/2) H2O

uz primjenu formule:

količina kisika = – 1 600 [2x + (y/2)-z]/molekularna masa;

(c) organska tvar ili homogena smjesa organskih tvari sadrži kemijske skupine koje se povezuju s eksplozivnim svojstvima, ali je egzotermna energija raspadanja manja od 500 J/g i egzotermno raspadanje započinje na temperaturi ispod 500 °C. Egzotermna energija raspadanja može se odrediti primjenom prikladne kalorimetrijske tehnike; ili

(d) u slučaju smjesa anorganskih oksidirajućih tvari i organskog (organskih) materijala, ako je koncentracija anorganske oksidirajuće tvari:

 manja od 15 % masenog udjela, ako je oksidirajuća tvar uvrštena u 1. ili 2. kategoriju;

 manja od 30 % masenog udjela, ako je oksidirajuća tvar uvrštena u 3. kategoriju.

2.1.4.4. U slučaju smjesa koje sadrže bilo koji poznati eksploziv treba provesti postupak prihvaćanja.

▼M4

2.2.    Zapaljivi plinovi (uključujući kemijski nestabilne plinove)

2.2.1.    Definicije

2.2.1.1. Zapaljivi plin znači plin ili smjesa plinova koja u dodiru sa zrakom može planuti pri temperaturi od 20 °C i standardnom tlaku od 101,3 kPa.

2.2.1.2. Kemijski nestabilan plin znači zapaljivi plin koji može reagirati eksplozivno čak i bez prisustva zraka ili kisika.

2.2.2.    Kriteriji za razvrstavanje

2.2.2.1. Zapaljivi plin razvrstava se u ovaj razred u skladu s tablicom 2.2.1.:



Tablica 2.2.1.

Kriteriji za zapaljive plinove

Kategorija

Kriteriji

1.

Plinovi, koji su pri temperaturi od 20 °C i standardnom tlaku od 101,3 kPa:

(a)  zapaljivi kad su u smjesi sa zrakom pri volumnom udjelu od 13 % ili manjem; ili

(b)  imaju područje zapaljivosti u dodiru sa zrakom od najmanje 12 posto neovisno o donjoj granici zapaljivosti.

2.

Plinovi različiti od onih iz 1. kategorije koji imaju područje zapaljivosti u smjesi sa zrakom pri temperaturi od 20 °C i standardnom tlaku od 101,3 kPa.

Napomena:

Aerosoli se ne razvrstavaju kao zapaljivi plinovi; vidjeti odjeljak 2.3.

2.2.2.2. Zapaljivi plin koji je također i kemijski nestabilan dodatno se razvrstava u jednu od dviju kategorija za kemijski nestabilne plinove primjenom metode opisane u dijelu III. UN RTDG-a, Priručnik za ispitivanje s kriterijima u skladu sa sljedećom tablicom:



Tablica 2.2.2.

Kriteriji za kemijski nestabilne plinove

Kategorija

Kriteriji

A

Zapaljivi plinovi koji su kemijski nestabilni pri temperaturi od 20 °C i standardnom tlaku od 101,3 kPa

B

Zapaljivi plinovi koji su kemijski nestabilni pri temperaturi višoj od 20 °C i/ili tlaku višem od 101,3 kPa

2.2.3.    Priopćavanje opasnosti

Elementi označivanja koriste se za tvari i smjese koje ispunjavaju kriterije za razvrstavanje u ovaj razred opasnosti u skladu s tablicom 2.2.3.

▼M12



Tablica 2.2.3.

Elementi označivanja za zapaljive plinove (uključujući kemijski nestabilne plinove)

Razvrstavanje

Zapaljivi plin

Kemijski nestabilan plin

1. kategorija

2. kategorija

Kategorija A

Kategorija B

Piktogram GHS

image

Nema piktograma

Nema dodatnog piktograma

Nema dodatnog piktograma

Oznaka opasnosti

Opasnost

Upozorenje

Nema dodatne oznake opasnosti

Nema dodatne oznake opasnosti

Oznaka upozorenja

H220: vrlo lako zapaljiv plin

H221: zapaljivi plin

Dodatna oznaka upozorenja H230: može reagirati eksplozivno čak i bez prisustva zraka

Dodatna oznaka upozorenja H231: može reagirati eksplozivno čak i bez prisustva zraka pri povišenom tlaku i/ili temperaturi

Oznaka obavijesti – sprečavanje

P210

P210

P202

P202

Oznaka obavijesti – postupanje

P377

P381

P377

P381

 

 

Oznaka obavijesti – skladištenje

P403

P403

 

 

Oznaka obavijesti – odlaganje

 

 

 

 

▼M4

Postupak razvrstavanja utvrđen je u sljedećoj logici odlučivanja (vidjeti slike 2.2.1. do 2.2.2.).

Slika 2.2.1.

Zapaljivi plinovi

image

Slika 2.2.2.

Kemijski nestabilni plinovi

image

2.2.4.    Dodatne upute za razvrstavanje

2.2.4.1. Zapaljivost se određuje ispitivanjima ili, u slučaju smjesa za koje je dostupno dovoljno podataka, izračunom u skladu s metodama koje je donio ISO (vidjeti ISO 10156 kako je izmijenjen, Plinovi i smjese plinova - Utvrđivanje gorivog potencijala i oksidacijske sposobnosti u svrhu odabira izlaznog ventila cilindra boce). U slučaju kad nije dostupno dovoljno podataka za korištenje tih metoda, može se koristiti ispitna metoda EN 1839, kako je izmijenjena (Određivanje granica eksplozivnosti plinova i para).

2.2.4.2. Kemijska nestabilnost se određuje u skladu s metodom opisanom u dijelu III. UN RTDG, Priručnik za ispitivanja s kriterijima. Ako izračuni u skladu s ISO 10156 kako je izmijenjena pokažu da smjesa plinova nije zapaljiva, nije potrebno provesti ispitivanja za određivanje kemijske nestabilnosti u svrhe razvrstavanja.

2.3.    Aerosoli

2.3.1.    Definicije

Aerosoli, odnosno aerosolni raspršivači, su bilo koje posude za jednokratnu uporabu izrađene od metala, stakla ili plastike, koje sadrže stlačeni, ukapljeni ili pod tlakom otopljeni plin, sa ili bez tekućine, paste ili praha, i opremljene s napravom pomoću koje se sadržaj može istisnuti u obliku krutih ili tekućih čestica suspendiranih u plinu; pjene, paste ili praha ili u tekućem ili plinovitom stanju.

2.3.2.    Kriteriji za razvrstavanje

▼M12

2.3.2.1. Aerosoli se razvrstavaju u jednu od triju kategorija unutar ovog razreda opasnosti, ovisno o njihovim zapaljivim svojstvima i toplini izgaranja. Njihovo razvrstavanje u 1. ili 2. kategoriju treba razmotriti ako sadržavaju više od 1 % komponenti (masenog udjela) koje su razvrstane kao zapaljive u skladu sa sljedećim kriterijima navedenima u ovom dijelu:

 zapaljivi plinovi (vidjeti odjeljak 2.2.),

 tekućine s plamištem ≤ 93 °C, uključujući zapaljive tekućine u skladu s odjeljkom 2.6.,

 zapaljive krutine (vidjeti odjeljak 2.7.)

ili ako je njihova toplina izgaranja najmanje 20 kJ/g.

NAPOMENA 1.: Zapaljive komponente ne obuhvaćaju piroforne i samozagrijavajuće tvari i smjese ni one koje reagiraju s vodom jer se takve komponente nikad ne koriste kao sastojci aerosola.

NAPOMENA 2.: Aerosoli nisu dodatno obuhvaćeni odjeljcima 2.2. (zapaljivi plinovi), 2.5. (plinovi pod tlakom), 2.6. (zapaljive tekućine) i 2.7. (zapaljive krutine). Međutim, ovisno o svojem sadržaju aerosoli mogu biti obuhvaćeni drugim razredima opasnosti, uključujući njihove elemente označivanja.

▼M4

2.3.2.2. Aerosol se razvrstava u jednu od tri kategorije ovog razreda na osnovi njegovih komponenti, njegove kemijske topline izgaranja i, ako je primjenjivo, rezultata testa pjene (za aerosole u pjeni) te testa udaljenosti zapaljenja i testa u zatvorenom prostoru (za aerosole u raspršivaču) u skladu sa slikama 2.3.1.(a) do 2.3.1.(c) ovog Priloga i pododjeljaka 31.4., 31.5. i 31.6. dijela III. UN RTDG-a, Priručnik za ispitivanje s kriterijima. Aerosoli koji ne ispunjavaju kriterije za uključivanje u 1. kategoriju ili 2. kategoriju razvrstavaju se u 3. kategoriju.

Napomena:

Aerosoli koji sadrže više od 1 % zapaljivih komponenti ili s toplinom izgaranja od najmanje 20 kJ/g, koji se ne podvrgavaju postupku razvrstavanja zapaljivosti u ovom odjeljku razvrstavaju se kao aerosoli 1. kategorije.

▼M12

Slika 2.3.1. (a)
Za aerosole image

▼M4

Slika 2.3.1. (b)
Aerosoli u raspršivaču image

Figure 2.3.1. (c)
Aerosoli u pjeni image

2.3.3.    Priopćavanje opasnosti

Za tvari ili smjese koje ispunjavaju kriterije za razvrstavanje u ovaj razred opasnosti koriste se elementi naljepnice u skladu s tablicom 2.3.1.



Tablica 2.3.1.

▼M12

Elementi označivanja za aerosole

▼M4

Razvrstavanje

1. kategorija

2. kategorija

3. kategorija

Piktogrami GHS

image

image

Nema piktograma

Oznaka opasnosti

Opasnost

Upozorenje

Upozorenje

Oznaka upozorenja

H222: Vrlo lako zapaljivi aerosol

H229: Spremnik pod tlakom: Može prsnuti ako se zagrijava

H223: Zapaljivi aerosol

H229: Spremnik pod tlakom: Može prsnuti ako se zagrijava

H229: Spremnik pod tlakom: Može prsnuti ako se zagrijava

Oznaka obavijesti Sprečavanje

P210

P211

P251

P210

P211

P251

P210

P251

Oznaka obavijesti Postupanje

 

 

 

Oznaka obavijesti Skladištenje

P410 + P412

P410 + P412

P410 + P412

Oznaka obavijesti Odlaganje

 

 

 

2.3.4.    Dodatne upute za razvrstavanje

2.3.4.1. Kemijska toplina izgaranja (ΔΗc), u kilodžulima po gramu (kJ/g), je umnožak teoretske topline izgaranja (ΔΗcomb) i učinkovitosti izgaranja, obično manja od 1,0 (uobičajena učinkovitost izgaranja je 0,95 ili 95 %).

U slučaju složene formulacije aerosola, kemijska toplina izgaranja je zbroj umnožaka masenih udjela i toplina izgaranja pojedinačnih komponenti, kako slijedi:

image

gdje je:

ΔΗc

=

kemijska toplina izgaranja (kJ/g);

wi %

=

maseni udio komponente i u proizvodu;

ΔΗc(i)

=

specifična toplina izgaranja (kJ/g) komponente i u proizvodu.

Kemijske topline izgaranja mogu se pronaći u literaturi, izračunati ili odrediti ispitivanjima (vidjeti ASTM D 240 kako su izmijenjene - Standardne ispitne metode određivanja topline izgaranja tekućih ugljikovodičnih goriva pomoću kalorimetrijske bombe, EN/ISO 13943 kako je izmijenjena, 86.1. do 86.3. - Zaštita od požara – Rječnik i NFPA 30B kako je izmijenjen - Kodeks kojim se valja rukovoditi pri proizvodnji i pohrani aerosolnih proizvoda).

▼B

2.4.    Oksidirajući plinovi

2.4.1.    Definicije

Oksidirajući plin je svaki plin ili plinska smjesa koja može izazvati gorenje ili doprinijeti gorenju drugog materijala više od zraka, uglavnom osiguravanjem kisika.

2.4.2.    Kriteriji razvrstavanja

2.4.2.1. Oksidirajući se plin razvrstava u jedinu kategoriju unutar ovog razreda u skladu s tablicom 2.4.1.:



Tablica 2.4.1.

Kriteriji za oksidirajuće plinove

Kategorija

Kriteriji

1.

Svaki plin koji može izazvati gorenje ili doprinijeti gorenju drugog materijala više od zraka, uglavnom osiguravanjem kisika.

▼M4

Napomena:

„Plinovi koji mogu uzrokovati gorenje ili doprinijeti gorenju drugog materijala više nego zrak” znači čisti plinovi ili smjese plinova s oksidacijskom moći većom od 23,5 % kako je određeno metodom utvrđenom u ISO 10156 kako je izmijenjen.

▼B

2.4.3.    Priopćavanje opasnosti

Za tvari i smjese koje ispunjavaju kriterije za razvrstavanje u ovaj razred opasnosti koriste se elementi označivanja u skladu s tablicom 2.4.2.



Tablica 2.4.2.

Elementi označivanja za oksidirajuće plinove

Razvrstavanje

1. kategorija

Piktogram GHS

image

Oznaka opasnosti

Opasnost

Oznaka upozorenja

H270: Može uzrokovati ili pojačati požar; oksidans

Oznaka obavijesti – sprečavanje

P220

P244

Oznaka obavijesti – postupanje

P370 + P376

Oznaka obavijesti – skladištenje

P403

Oznaka obavijesti – odlaganje

 

▼M4

2.4.4.    Dodatne upute za razvrstavanje

Za razvrstavanje oksidirajućeg plina provode se ispitivanja ili metode izračuna kako su opisane u ISO 10156 kako je izmijenjena, „Plinovi i smjese plinova - Utvrđivanje gorivog potencijala i oksidacijske sposobnosti u svrhu odabira izlaznog ventila cilindra boce”

▼B

2.5.    Plinovi pod tlakom

2.5.1.    Definicija

2.5.1.1.  ►M4  Plinovi pod tlakom su plinovi koji se nalaze u posudi pod tlakom od 200 kPa (manometar) ili višem pri temperaturi od 20 °C, ili koji su ukapljeni ili ukapljeni i ohlađeni. ◄

Oni uključuju stlačene plinove, ukapljene plinove, otopljene plinove i ohlađeno ukapljene plinove.

2.5.1.2. Kritična temperatura je temperatura iznad koje se čisti plin ne može ukapljivati, bez obzira na stupanj kompresije.

▼M4

2.5.2.    Kriteriji za razvrstavanje

2.5.2.1. Plinovi pod tlakom razvrstavaju se, u skladu s njihovim fizikalnim stanjem prilikom pakiranja, u jednu od četiri skupine u skladu s tablicom 2.5.1.:



Tablica 2.5.1.

Kriteriji za plinove pod tlakom

Skupina

Kriteriji

Stlačeni plin

Plin koji je prilikom pakiranja pod tlakom potpuno plinovit pri temperaturi od – 50 °C; uključujući sve plinove s kritičnom temperaturom ≤ – 50 °C.

Ukapljeni plin

Plin koji je prilikom pakiranja pod tlakom djelomično tekuć pri temperaturi višoj od – 50 °C. Razlikuju se:

i.  ukapljeni plin pod visokim tlakom: plin s kritičnom temperaturom između – 50 °C i + 65 °C; i

ii.  ukapljeni plin pod niskim tlakom: plin s kritičnom temperaturom višom od + 65 °C.

Ohlađeni ukapljeni plin

Plin koji je prilikom pakiranja postaje djelomično tekuć zbog svoje niske temperature.

Otopljeni plin

Plin koji se prilikom pakiranja pod tlakom otapa u tekućem otapalu.

Napomena:

Aerosoli se ne razvrstavaju kao plinovi pod tlakom. Vidjeti odjeljak 2.3.

▼B

2.5.3.    Priopćavanje opasnosti

Za tvari i smjese koje ispunjavaju kriterije za razvrstavanje u ovaj razred opasnosti koriste se elementi označivanja u skladu s tablicom 2.5.2.

▼M12



Tablica 2.5.2.

Elementi označivanja za plinove pod tlakom

Razvrstavanje

Stlačeni plin

Ukapljeni plin

Ohlađeno ukapljeni plin

Otopljeni plin

Piktogram GHS

image

image

image

image

Oznaka opasnosti

Upozorenje

Upozorenje

Upozorenje

Upozorenje

Oznaka upozorenja

H280: sadrži stlačeni plin; zagrijavanje može uzrokovati eksploziju

H280: sadrži stlačeni plin; zagrijavanje može uzrokovati eksploziju

H281: sadrži pothlađeno ukapljeni plin; može uzrokovati kriogene opekline ili ozljede

H280: sadrži stlačeni plin; zagrijavanje može uzrokovati eksploziju

Oznaka obavijesti – sprečavanje

 

 

P282

 

Oznaka obavijesti – postupanje

 

 

P336 + P315

 

Oznaka obavijesti – skladištenje

P410 + P403

P410 + P403

P403

P410 + P403

Oznaka obavijesti – odlaganje

 

 

 

 

▼M2

Napomena:

Piktogram GHS04 nije potreban za plinove pod tlakom ako se pojavljuje piktogram GHS02 ili piktogram GHS06.

▼B

2.5.4.    Dodatne upute za razvrstavanje

Za ovu skupinu plinova moraju biti raspoložive sljedeće informacije:

 tlak pare na 50 °C;

 agregatno stanje na 20 °C pri standardnom atmosferskom tlaku;

 kritična temperatura.

▼M4

Podaci se mogu pronaći u literaturi, izračunati ili odrediti ispitivanjem. Većina čistih plinova je već razvrstana u UN RTDG-u, Ogledni propisi.

▼B

2.6.    Zapaljive tekućine

2.6.1.    Definicija

Zapaljiva tekućina je tekućina koja ima plamište do najviše 60 °C.

2.6.2.    Kriteriji razvrstavanja

2.6.2.1. Zapaljiva tekućina se razvrstava u jednu od triju kategorija unutar ovog razreda u skladu s tablicom 2.6.1.:



Tablica 2.6.1.

Kriteriji za zapaljive tekućine

Kategorija

Kriteriji

1.

Plamište < 23 °C i početna točka vrenja ≤ 35 °C

2.

Plamište < 23 °C i početna točka vrenja > 35 °C

3.

Plamište ≥ 23 °C i ≤ 60 °C (1)

(1)   Za potrebe ove Uredbe može se smatrati da plinska ulja, dizel i laka loživa ulja s plamištem između ≥ 55 °C i ≤ 75 °C pripadaju 3. kategoriji.

▼M2

Napomena:

Aerosoli se ne razvrstavaju kao zapaljive tekućine; vidjeti odjeljak 2.3.

▼B

2.6.3.    Priopćavanje opasnosti

Za tvari i smjese koje ispunjavaju kriterije za razvrstavanje u ovaj razred opasnosti koriste se elementi označivanja u skladu s tablicom 2.6.2.



Tablica 2.6.2.

Elementi označivanja za zapaljive tekućine

Razvrstavanje

1. kategorija

2. kategorija

3. kategorija

Piktogrami GHS

image

image

image

Oznaka opasnosti

Opasnost

Opasnost

Upozorenje

Oznaka upozorenja

H224: Vrlo lako zapaljiva tekućina i para

H225: Lako zapaljiva tekućina i para

H226: Zapaljiva tekućina i para

Oznaka obavijesti – sprečavanje

P210

P233

P240

P241

P242

P243

P280

P210

P233

P240

P241

P242

P243

P280

P210

P233

P240

P241

P242

P243

P280

Oznaka obavijesti – postupanje

P303 + P361 + P353

P370 + P378

P303 + P361 + P353

P370 + P378

P303 + P361 + P353

P370 + P378

Oznaka obavijesti – skladištenje

P403 + P235

P403 + P235

P403 + P235

Oznaka obavijesti – odlaganje

P501

P501

P501

2.6.4.    Dodatne upute za razvrstavanje

2.6.4.1. Kod razvrstavanja zapaljivih tekućina potrebni su podaci o plamištu i početnoj točki vrenja. Podaci se mogu odrediti ispitivanjem, pronaći u literaturi ili izračunati. Ako podaci nisu raspoloživi, plamište i početnu točku vrenja treba odrediti ispitivanjem. Za određivanje plamišta koristi se metoda zatvorene posude (closed-cup method).

2.6.4.2.  ►M2  Plamište nije potrebno određivati eksperimentalnom metodom u slučaju smjesa ( 6 ) koje sadrže poznate zapaljive tekućine u definiranim koncentracijama, čak ni onda kad sadrže nehlapljive komponente, npr. polimere, aditive, ako je plamište smjese izračunano metodom iz odjeljka 2.6.4.3. najmanje 5 °C ( 7 ) više od odgovarajućeg kriterija razvrstavanja (23 °C, odnosno 60 °C) i pod uvjetom da: ◄

(a) je poznat točan sastav smjese (ako se sastav materijala kreće unutar utvrđenog raspona, za procjenu treba koristiti sastav s najnižim izračunanim plamištem);

(b) je poznata donja granica eksplozivnosti svih komponenti (ako se ovi podaci ekstrapoliraju na temperature koje se razlikuju od ispitnih uvjeta, potrebno je primijeniti odgovarajuću korelaciju) kao i metoda za izračunavanje donje granice eksplozivnosti ►M2  smjese ◄ ;

(c) je za sve komponente smjese poznata ovisnost tlaka zasićene pare i koeficijenta aktivnosti o temperaturi;

(d) je tekuća faza homogena.

2.6.4.3. Jedna prikladna metoda opisana je kod Gmehlinga i Rasmussena (Ind. Eng. Fundament, 21, 186, (1982)). Ako smjesa sadrži nehlapljive komponente, plamište se izračunava na temelju hlapljivih komponenti. Smatra se da nehlapljiva komponenta tek neznatno smanjuje parcijalni tlak otapala i da je izračunano plamište tek neznatno niže od vrijednosti dobivene mjerenjem.

2.6.4.4. Moguće ispitne metode za određivanje plamišta zapaljivih tekućina navedene su u tablici 2.6.3.



Tablica 2.6.3.

Metode za određivanje plamišta zapaljivih tekućina

Europske norme:

EN ISO 1516, kako je izmijenjena

Određivanje zapaljivosti/nezapaljivosti – Metoda ravnoteže u zatvorenoj posudi

EN ISO 1523, kako je izmijenjena

Određivanje točke paljenja – Metoda ravnoteže u zatvorenoj posudi

EN ISO 2719, kako je izmijenjena

Određivanje točke paljenja – Metoda u zatvorenoj posudi po Pensky-Martensu

EN ISO 3679, kako je izmijenjena

Određivanje točke paljenja – Metoda brze ravnoteže u zatvorenoj posudi

EN ISO 3680, kako je izmijenjena

Određivanje zapaljivosti/nezapaljivosti – Metoda brzom ravnotežom u zatvorenoj posudi

EN ISO 13736, kako je izmijenjena

Naftni proizvodi i druge kapljevine – Određivanje točke paljenja – Metoda zatvorene posude prema Abelu

Nacionalne norme:

Association française de normalisation, AFNOR:

NF M07-036, kako je izmijenjena

Određivanje plamišta – Abel-Penskyjeva metoda zatvorene posude Détermination du point d'éclair – Vase clos Abel-Pensky

(istovjetna normi DIN 51755)

▼M2 —————

▼B

Deutsches Institut für Normung

DIN 51755 (plamišta ispod 65 °C), kako je izmijenjena normom Ispitivanje mineralnih ulja i drugih zapaljivih tekućina; Utvrđivanje plamišta Abel-Penskyjevom metodom zatvorene posude „Prüfung von Mineralölen und anderen brennbaren Flüssigkeiten; Bestimmung des Flammpunktes im geschlossenen Tiegel, nach Abel-Pensky”

(istovjetna normi NF M07-036)

▼M2

2.6.4.5. Tekućine s plamištem iznad 35 °C, ali ne više od 60 °C, nije potrebno razvrstati u 3. kategoriju ako su rezultati ispitivanja podržavanja gorenja L.2, dio III., odjeljak 32. Preporuke UN-a za prijevoz opasnih tereta, Priručnik za ispitivanja s kriterijima, negativni.

▼M2

2.6.4.6. Moguće metode ispitivanja za određivanje početne točke vrenja zapaljivih tekućina popisane su u tablici 2.6.4.



Tablica 2.6.4.

Metode određivanja početne točke vrenja zapaljivih tekućina

Europske norme:

EN ISO 3405 kako je izmijenjeno:

Derivati nafte – Određivanje karakteristika destilacije pod atmosferskim tlakom

EN ISO 3924 kako je izmijenjeno:

Derivati nafte – Određivanje raspodjele područja vrelišta – Metoda plinske kromatografije

EN ISO 4626 kako je izmijenjeno:

Hlapljive organske tekućine – Određivanje područja vrelišta organskih otapala koja se koriste kao sirovine

Uredba (EZ) br. 440/2008 (1)

Metoda A.2 kako je opisana u dijelu A Priloga Uredbi (EZ) br. 440/2008

(1)   SL L 142, 31.5.2008., str. 1.

▼B

2.7.    Zapaljive krutine

2.7.1.    Definicija

2.7.1.1. Zapaljiva krutina je kruta tvar koja je lako zapaljiva, odnosno koja može izazvati ili pospješiti požar trenjem.

Lako zapaljive krutine su tvari i smjese u obliku praha, granula ili paste koje su opasne ako se mogu lako zapaliti u kratkotrajnom dodiru s izvorom paljenja, npr. upaljenom šibicom, i ako se plamen brzo širi.

2.7.2.    Kriteriji razvrstavanja

2.7.2.1. Tvari i smjese u obliku praha, granula ili paste (osim praha metala i metalnih legura – vidjeti 2.7.2.2.) razvrstavaju se kao lako zapaljive krutine ako je vrijeme gorenja kod jednog ili više ispitivanja provedenih u skladu s ispitnom metodom opisanom u pododjeljku 33.2.1. u dijelu III. ►M4  UN RTDG ◄ , Priručnik za ispitivanja s kriterijima, kraće od 45 sekundi, odnosno ako je brzina gorenja veća od 2,2 mm/s.

2.7.2.2. Prah metala i metalnih legura razvrstava se kao zapaljiva krutina ako se može zapaliti i reakcija se proširi čitavom dužinom uzorka u 10 minuta ili manje.

2.7.2.3. Zapaljiva krutina se razvrstava u jednu od dviju kategorija unutar ovog razreda u skladu s tablicom 2.7.1. primjenom metode N.1. opisane u pododjeljku 33.2.1. ►M4  UN RTDG ◄ , Priručnik za ispitivanja s kriterijima:



Tablica 2.7.1.

Kriteriji za zapaljive krutine

Kategorija

Kriteriji

1.

Ispitivanje brzine gorenja

Tvari i smjese različite od metalnog praha:

(a)  vlažna zona ne zaustavlja požar i

(b)  vrijeme gorenja < 45 sekundi ili brzina gorenja > 2,2 mm/s

Metalni prah

vrijeme gorenja ≤ 5 minuta

2.

Ispitivanje brzine gorenja

Tvari i smjese različite od metalnog praha:

(a)  vlažna zona zaustavlja požar najmanje 4 minute, i

(b)  vrijeme gorenja < 45 sekundi ili brzina gorenja > 2,2 mm/s

Metalni prah

vrijeme gorenja > 5 i ≤ 10 minuta

▼M2

Napomena 1.:

Tvar odnosno smjesu treba ispitati u fizikalnom obliku u kojem je dostavljena. Ako npr. u svrhu isporuke ili prijevoza ista kemikalija mora biti dostavljena u fizikalnom obliku različitom od onoga u kojem je bila prilikom ispitivanja i za koji se smatra da može materijalno promijeniti rezultate njezinog ispitivanja radi razvrstavanja, tvar treba ispitati i u tom novom obliku.

Napomena 2.:

Aerosoli se ne razvrstavaju kao zapaljive krute tvari; vidjeti odjeljak 2.3.

▼B

2.7.3.    Priopćavanje opasnosti

Za tvari i smjese koje ispunjavaju kriterije za razvrstavanje u ovaj razred opasnosti koriste se elementi označivanja u skladu s tablicom 2.7.2.



Tablica 2.7.2.

Elementi označivanja za zapaljive krutine

Razvrstavanje

1. kategorija

2. kategorija

Piktogrami GHS

image

image

Oznaka opasnosti

Opasnost

Upozorenje

Oznaka upozorenja

H228: Zapaljiva krutina

H228: Zapaljiva krutina

Oznaka obavijesti – sprečavanje

P210

P240

P241

P280

P210

P240

P241

P280

Oznaka obavijesti – postupanje

P370 + P378

P370 + P378

Oznaka obavijesti – skladištenje

 

 

Oznaka obavijesti – odlaganje

 

 

2.8.    Samoreagirajuće tvari i smjese

2.8.1.    Definicija

2.8.1.1. Samoreagirajuće tvari i smjese su termički nestabilne tekuće odnosno krute tvari ili smjese koje su čak i bez prisustva kisika (zraka) podložne visoko egzotermnom raspadu. Ova definicija isključuje tvari i smjese koje se u skladu s ovim dijelom razvrstavaju kao eksplozivi, organski peroksidi i oksidirajuće tvari/smjese.

2.8.1.2. Smatra se da samoreagirajuća tvar odnosno smjesa posjeduje eksplozivna svojstva ako formulacija prilikom laboratorijskog ispitivanja detonira, brzo deflagrira ili burno reagira kod zagrijavanja u zatvorenom prostoru.

2.8.2.    Kriteriji razvrstavanja

2.8.2.1. Za svaku samoreagirajuću tvar odnosno smjesu treba ispitati mogućnost razvrstavanja u razred samoreagirajućih tvari i smjesa osim:

(a) ako se radi o eksplozivu u skladu s kriterijima iz odjeljka 2.1.;

(b) ako se radi o oksidirajućoj tekućini ili krutoj tvari u skladu s kriterijima iz odjeljka 2.13. ili 2.14., s time da se smjese oksidirajućih tvari koje sadrže 5 % ili više zapaljivih organskih tvari razvrstavaju kao samoreagirajuće tvari u skladu s postupkom definiranim u odjeljku 2.8.2.2.;

(c) ako se radi o organskom peroksidu u skladu s kriterijima iz odjeljka 2.15.;

(d) ako njezina toplina raspada iznosi manje od 300 J/g; ili

(e) ako je njezina temperatura samoubrzane razgradnje (SADT – Self-Accelerating Decomposition Temperature) viša od 75 °C za pakiranje od 50 kg ( 8 ).

2.8.2.2. Smjese oksidirajućih tvari koje ispunjavaju kriterije razvrstavanja za oksidirajuće tvari, koje sadrže najmanje 5 % zapaljivih organskih tvari, a ne ispunjavaju kriterije iz točaka (a), (c), (d) i (e) odjeljka 2.8.2.1., podvrgavaju se postupku razvrstavanja za samoreagirajuće tvari.

Ako takva smjesa pokazuje svojstva samoreagirajuće tvari tipa od B do F (vidjeti 2.8.2.3.), ona se razvrstava kao samoreagirajuća tvar.

Ako je ispitivanje provedeno na zapakiranom obliku, nakon svake promjene ambalaže treba provesti dodatno ispitivanje ako se smatra da će promjena ambalaže utjecati na ishod ispitivanja.

2.8.2.3. Samoreagirajuće tvari i smjese razvrstavaju se u jednu od sedam kategorija od „tipa A do G” unutar ovog razreda prema sljedećim načelima:

(a) samoreagirajuća tvar ili smjesa koja može detonirati ili brzo deflagrirati u pakiranju definira se kao samoreagirajuća tvar TIP A;

(b) samoreagirajuća tvar ili smjesa koja posjeduje eksplozivna svojstva i koja u pakiranju ne detonira niti brzo deflagrira, ali može biti podložna toplinskoj eksploziji u tom pakiranju definira se kao samoreagirajuća tvar TIP B;

(c) samoreagirajuća tvar ili smjesa koja posjeduje eksplozivna svojstva, ali koja u pakiranju ne može detonirati niti brzo deflagrirati i nije podložna toplinskoj eksploziji definira se kao samoreagirajuća tvar TIP C;

(d) samoreagirajuća tvar ili smjesa koja kod ispitivanja u laboratoriju:

i. djelomično detonira, ne deflagrira brzo i ne pokazuje burnu reakciju prilikom zagrijavanja u zatvorenom prostoru; ili

ii. uopće ne detonira, sporo deflagrira i ne pokazuje burnu reakciju prilikom zagrijavanja u zatvorenom prostoru; ili

iii. uopće ne detonira i ne deflagrira i pokazuje srednju reakciju prilikom zagrijavanja u zatvorenom prostoru;

definira se kao samoreagirajuća tvar TIP D;

(e) samoreagirajuća tvar ili smjesa koja kod ispitivanja u laboratoriju uopće ne detonira i ne deflagrira te pokazuje slabu reakciju ili uopće ne reagira prilikom zagrijavanja u zatvorenom prostoru definira se kao samoreagirajuća tvar TIP E;

(f) samoreagirajuća tvar ili smjesa koja kod ispitivanja u laboratoriju ne detonira u kavitiranom stanju i uopće ne deflagrira, slabo reagira ili uopće ne reagira prilikom zagrijavanja u zatvorenom prostoru te pokazuje slabu eksplozivnu moć ili ne pokazuje nikakvu eksplozivnu moć definira se kao samoreagirajuća tvar TIP F;

(g) samoreagirajuća tvar ili smjesa koja kod ispitivanja u laboratoriju ne detonira u kavitiranom stanju i uopće ne deflagrira te ne pokazuje nikakvu reakciju prilikom zagrijavanja u zatvorenom prostoru niti bilo kakvu eksplozivnu moć definira se kao samoreagirajuća tvar TIPA G, pod uvjetom da je termički stabilna (SADT za pakiranje od 50 kg je od 60 °C do 75 °C), a u slučaju tekućih smjesa, da se za desenzitiranje koristi razrjeđivač čije vrelište nije niže od 150 °C. Ako smjesa nije termički stabilna, ili ako se za desenzibilizaciju koristi razrjeđivač s vrelištem ispod 150 °C, smjesa se definira kao samoreagirajuća tvar TIP F.

Ako je ispitivanje provedeno na zapakiranom obliku, nakon svake promjene ambalaže treba provesti dodatno ispitivanje ako se smatra da će ta promjena utjecati na ishod ispitivanja.

2.8.2.4.    Kriteriji za nadzor temperature

Nadzor temperature nužan je u slučaju samoreagirajućih tvari čiji je SADT manji ili jednak 55 °C. Ispitne metode za određivanje SADT-a i izvođenje kontrolnih i sigurnosnih temperatura navedene su u odjeljku 28. dijela II. ►M4  UN RTDG ◄ , Priručnik za ispitivanja s kriterijima. Odabrano ispitivanje mora se provesti na reprezentativan način s obzirom na veličinu i materijal pakiranja.

2.8.3.    Priopćavanje opasnosti

Za tvari i smjese koje ispunjavaju kriterije za razvrstavanje u ovaj razred opasnosti koriste se elementi označivanja u skladu s tablicom 2.8.1.

▼M12



Tablica 2.8.1.

Elementi označivanja za samoreagirajuće tvari i smjese

Razvrstavanje

Tip A

Tip B

Tipovi C i D

Tipovi E i F

Tip G (1)

Piktogram GHS

image

image

image

image

Ovoj kategoriji opasnosti nisu dodijeljeni elementi označivanja

Oznaka opasnosti

Opasnost

Opasnost

Opasnost

Upozorenje

Oznaka upozorenja

H240: zagrijavanje može uzrokovati eksploziju

H241: zagrijavanje može uzrokovati požar ili eksploziju

H242: zagrijavanje može uzrokovati požar

H242: zagrijavanje može uzrokovati požar

Oznaka obavijesti – sprečavanje

P210

P234

P235

P240

P280

P210

P234

P235

P240

P280

P210

P234

P235

P240

P280

P210

P234

P235

P240

P280

Oznaka obavijesti – postupanje

P370 + P372 + P380 + P373

P370 + P380 + P375 [+ P378] (2)

P370 + P378

P370 + P378

 

Oznaka obavijesti – skladištenje

P403

P411

P420

P403

P411

P420

P403

P411

P420

P403

P411

P420

 

Oznaka obavijesti – odlaganje

P501

P501

P501

P501

 

(1)   Vidjeti uvod u Prilogu IV. za pojedinosti o upotrebi uglatih zagrada.

(2)   Tipu G nisu dodijeljeni elementi označivanja za priopćavanje opasnosti, ali trebalo bi razmotriti ima li karakteristike drugih razreda opasnosti.

▼B

Tipu G nisu dodijeljeni elementi oznake za priopćavanje opasnosti, ali ih treba razmotriti u odnosu na svojstva iz drugih razreda opasnosti.

2.8.4.    Dodatne upute za razvrstavanje

2.8.4.1. Svojstva samoreagirajućih tvari i smjesa koja su odlučujuća za razvrstavanje treba odrediti pokusom. Razvrstavanje samoreagirajućih tvari i smjesa provodi se u skladu s ispitnom serijom od A do H, kako je opisano u dijelu II. ►M4  UN RTDG ◄ , Priručnik za ispitivanja s kriterijima. Postupak razvrstavanja opisan je na slici 2.8.1.

2.8.4.2. Postupak razvrstavanja za samoreagirajuće tvari i smjese ne treba provoditi:

(a) ako u molekuli nisu prisutne kemijske skupine koje se povezuju s eksplozivnim ili samoreagirajućim svojstvima. Primjeri takvih skupina navedeni su u tablici A6.1. i A6.2. u Dodatku 6. ►M4  UN RTDG ◄ , Priručnik za ispitivanja s kriterijima; ili

(b) za pojedinačne organske tvari i homogene smjese organskih tvari, ako je procijenjeni SADT za pakiranje od 50 kg viši od 75 °C ili je egzotermna energija raspadanja manja od 300 J/g. Početna temperatura i energija raspadanja mogu se procijeniti primjenom prikladne kalometrijske tehnike (vidjeti pododjeljak 20.3.3.3. u dijelu II. ►M4  UN RTDG ◄ , Priručnik za ispitivanja s kriterijima).

▼M12

Slika 2.8.1.

Samoreagirajuće tvari i smjese

image

▼B

2.9.    Piroforne tekućine

2.9.1.    Definicija

Piroforna tekućina je tekuća tvar ili smjesa koja se čak i u malim količinama može zapaliti unutar 5 minuta nakon što dođe u dodir sa zrakom.

2.9.2.    Kriteriji razvrstavanja

2.9.2.1. Piroforne tekućine se razvrstavaju u jedinu kategoriju unutar ovog razreda u skladu s tablicom 2.9.1. primjenom testa N.3. iz pododjeljka 33.3.1.5. dijela III. ►M4  UN RTDG ◄ , Priručnik za ispitivanja s kriterijima:



Tablica 2.9.1.

Kriteriji za piroforne tekućine

Kategorija

Kriteriji

1.

Tekućina se zapali unutar 5 minuta nakon što se nanese na inertni nosač i izloži zraku, ili zapali ili pougljeni filtar-papir unutar 5 minuta nakon što dođe u dodir sa zrakom.

2.9.3.    Priopćavanje opasnosti

Za tvari i smjese koje ispunjavaju kriterije za razvrstavanje u ovaj razred opasnosti koriste se elementi označivanja u skladu s tablicom 2.9.2.

▼M12



Tablica 2.9.2.

Elementi označivanja za piroforne tekućine

Razvrstavanje

1. kategorija

Piktogram GHS

image

Oznaka opasnosti

Opasnost

Oznaka upozorenja

H250: samozapaljivo u dodiru sa zrakom

Oznaka obavijesti – sprečavanje

P210

P222

P231 + P232

P233

P280

Oznaka obavijesti – postupanje

P302 + P334

P370 + P378

Oznaka obavijesti – skladištenje

 

Oznaka obavijesti – odlaganje

 

▼B

2.9.4.    Dodatne upute za razvrstavanje

2.9.4.1. Postupak razvrstavanja za piroforne tekućine nije potrebno provoditi ako iskustva iz proizvodnje ili s rukovanjem pokazuju da se tvar odnosno smjesa pri uobičajenim temperaturama neće sama od sebe zapaliti kad dođe u dodir sa zrakom (tj. poznato je da je tvar stabilna pri sobnoj temperaturi u dužem vremenskom razdoblju (dani)).

2.10.    Piroforne krutine

2.10.1.    Definicija

Piroforna krutina je kruta tvar ili smjesa koja se čak i u malim količinama može zapaliti unutar 5 minuta nakon što dođe u dodir sa zrakom.

2.10.2.    Kriteriji razvrstavanja

2.10.2.1. Piroforne krutine se razvrstavaju u jedinu kategoriju unutar ovog razreda u skladu s tablicom 2.10.1. primjenom testa N.3. iz pododjeljka 33.3.1.4. dijela III. ►M4  UN RTDG ◄ , Priručnik za ispitivanja s kriterijima:



Tablica 2.10.1.

Kriteriji za piroforne krutine

Kategorija

Kriteriji

1.

Kruta tvar se zapali unutar 5 minuta nakon što dođe u dodir sa zrakom.

Napomena:

Tvar odnosno smjesu treba ispitati u fizikalnom obliku u kojemu se dostavlja. Ako npr. kod isporuke ili prijevoza kemikalija mora biti u fizikalnom obliku različitom od onoga u kojemu je ispitana i ako se smatra da bi taj oblik mogao značajno utjecati na rezultate ispitivanja za potrebe razvrstavanja, tvar treba ispitati i u novom obliku.

2.10.3.    Priopćavanje opasnosti

Za tvari i smjese koje ispunjavaju kriterije za razvrstavanje u ovaj razred opasnosti koriste se elementi označivanja u skladu s tablicom 2.10.2.

▼M12



Tablica 2.10.2.

Elementi označivanja za piroforne krutine

Razvrstavanje

1. kategorija

Piktogram GHS

image

Oznaka opasnosti

Opasnost

Oznaka upozorenja

H250: samozapaljivo u dodiru sa zrakom

Oznaka obavijesti – sprečavanje

P210

P222

P231 + P232

P233

P280

Oznaka obavijesti – postupanje

P302 + P335 + P334

P370 + P378

Oznaka obavijesti – skladištenje

 

Oznaka obavijesti – odlaganje

 

▼B

2.10.4.    Dodatne upute za razvrstavanje

2.10.4.1. Postupak razvrstavanja za piroforne krutine nije potrebno provoditi ako iskustva iz proizvodnje ili s rukovanjem pokazuju da se tvar odnosno smjesa pri uobičajenim temperaturama neće sama od sebe zapaliti kad dođe u dodir sa zrakom (tj. poznato je da je tvar stabilna pri sobnoj temperaturi u dužem vremenskom razdoblju (dani)).

2.11.    Samozagrijavajuće tvari i smjese

2.11.1.    Definicija

2.11.1.1. Samozagrijavajuća tvar ili smjesa je tekuća ili kruta tvar odnosno smjesa različita od piroforne tekućine i piroforne krutine koja se u reakciji sa zrakom može zagrijati i bez vanjskog izvora energije; takva tvar ili smjesa se razlikuje od piroforne tekućine odnosno krutine po tome što će se zapaliti samo ako je prisutna u velikim količinama (kilogrami) i nakon dužih vremenskih razdoblja (sati ili dani).

▼M2

2.11.1.2. Samozagrijavanje tvari ili smjese je proces pri kojem postupna reakcija te tvari ili smjese s kisikom (na zraku) stvara toplinu. Ako je količina proizvedene topline veća od količine izgubljene topline, temperatura tvari ili smjese će rasti, što nakon vremena indukcije može dovesti do samozapaljenja i izgaranja.

▼B

2.11.2.    Kriteriji razvrstavanja

2.11.2.1. Tvar ili smjesa se razvrstava kao samozagrijavajuća tvar odnosno smjesa iz ovog razreda ako se kod ispitivanja provedenog u skladu s ispitnom metodom iz pododjeljka 33.3.1.6. u dijelu III. ►M4  UN RTDG ◄ , Priručnik za ispitivanja s kriterijima:

(a) dobije pozitivan rezultat ispitivanjem uzorka u obliku kocke brida od 25 mm na temperaturi od 140 °C;

(b) dobije pozitivan rezultat ispitivanjem uzorka u obliku kocke brida od 100 mm na temperaturi od 140 °C i negativan rezultat kod ispitivanja uzorka u obliku kocke brida od 100 mm na temperaturi od 120 °C i ako će se tvar odnosno smjesa pakirati u pakiranja volumena većeg od 3 m3;

(c) dobije pozitivan rezultat ispitivanjem uzorka u obliku kocke brida od 100 mm na temperaturi od 140 °C i negativan rezultat kod ispitivanja uzorka u obliku kocke brida od 100 mm na temperaturi od 100 °C i ako će se tvar odnosno smjesa pakirati u pakiranja volumena većeg od 450 litara;

(d) dobije pozitivan rezultat ispitivanjem uzorka u obliku kocke brida od 100 mm na temperaturi od 140 °C i pozitivan rezultat ispitivanjem uzorka u obliku kocke brida od 100 mm na temperaturi od 100 °C.

2.11.2.2. Samozagrijavajuća tvar odnosno smjesa razvrstava se u jednu od dviju kategorija unutar ovog razreda ako rezultati ispitivanja provedenog u skladu s ispitnom metodom N.4 iz odjeljka 33.3.1.6. u dijelu III. ►M4  UN RTDG ◄ , Priručnik za ispitivanja, ispunjavaju kriterije iz tablice 2.11.1.:



Tablica 2.11.1.

Kriteriji za samozagrijavajuće tvari i smjese

Kategorija

Kriteriji

1.

Pozitivan rezultat ispitivanja uzorka u obliku kocke brida od 25 mm na 140 °C

2.

(a)  pozitivan rezultat ispitivanja uzorka u obliku kocke brida od 100 mm na 140 °C i negativan rezultat ispitivanja uzorka u obliku kocke brida od 25 mm na 140 °C i tvar odnosno smjesa će se pakirati u pakiranja volumena većeg od 3 m3; ili

(b)  pozitivan rezultat ispitivanja uzorka u obliku kocke brida od 100 mm na 140 °C i negativan rezultat ispitivanja uzorka u obliku kocke brida od 25 mm na 140 °C, pozitivan rezultat ispitivanja uzorka u obliku kocke brida od 100 mm na 120 °C i tvar odnosno smjesa će se pakirati u pakiranja volumena većeg od 450 litara; ili

(c)  pozitivan rezultat ispitivanja uzorka u obliku kocke brida od 100 na 140 °C i negativan rezultat ispitivanja uzorka u obliku kocke brida od 25 mm na 140 °C i pozitivan rezultat ispitivanja uzorka u obliku kocke brida od 100 mm na 100 °C.

Napomena:

Tvar odnosno smjesu treba ispitati u fizikalnom obliku u kojemu se dostavlja. Ako npr. kod isporuke ili prijevoza kemikalija mora biti u fizikalnom obliku različitom od onoga u kojemu je ispitana i ako se smatra da bi taj oblik mogao značajno utjecati na rezultate ispitivanja za potrebe razvrstavanja, tvar treba ispitati i u novom obliku.

2.11.2.3. Tvari i smjese koje pri volumenu od 27 m3 imaju temperaturu samozapaljenja iznad 50 °C ne razvrstavaju se kao samozagrijavajuće tvari odnosno smjese.

2.11.2.4. Tvari i smjese koje pri volumenu od 450 litara imaju temperaturu samozapaljenja iznad 50 °C ne razvrstavaju se u 1. kategoriju ovog razreda.

2.11.3.    Priopćavanje opasnosti

Za tvari i smjese koje ispunjavaju kriterije za razvrstavanje u ovaj razred opasnosti koriste se elementi označivanja u skladu s tablicom 2.11.2.

▼M12



Tablica 2.11.2.

Elementi označivanja za samozagrijavajuće tvari i smjese

Razvrstavanje

1. kategorija

2. kategorija

Piktogram GHS

image

image

Oznaka opasnosti

Opasnost

Upozorenje

Oznaka upozorenja

H251: samozagrijavanje; može se zapaliti

H252: samozagrijavanje u velikim količinama; može se zapaliti

Oznaka obavijesti – sprečavanje

P235

P280

P235

P280

Oznaka obavijesti – postupanje

 

 

Oznaka obavijesti – skladištenje

P407

P413

P420

P407

P413

P420

Oznaka obavijesti – odlaganje

 

 

▼B

2.11.4.    Dodatne upute za razvrstavanje

2.11.4.1. Za detaljni prikaz logike odlučivanja za razvrstavanje i ispitivanja koja treba provesti za utvrđivanje različitih kategorija vidjeti sliku 2.11.1.

2.11.4.2. Postupak razvrstavanja za samozagrijavajuće tvari i smjese nije potrebno provoditi ako postoji dobra korelacija između rezultata testa pretraživanja i ispitivanja koje se provodi za potrebe razvrstavanja, uz primjenu odgovarajuće granice sigurnosti. Primjeri testova pretraživanja su:

(a) test s Grewerovom peći (VDI smjernica 2263, Dio 1., 1990., Ispitne metode za utvrđivanje sigurnosnih svojstava prašine) s početnom temperaturom 80 K iznad referentne temperature za volumen od 1 l;

(b) test pretraživanja s prahom u rasutom stanju („Bulk Powder Screening Test”) (Gibson, N. Harper, D.J. Rogers, R. Evaluacija rizika od vatre i eksplozije kod praška za sušenje, Provedba postupaka u postrojenjima, 4 (3), 181-189, 1985) s početnom temperaturom 60 K iznad referentne temperature za volumen od 1 l.

Slika 2.11.1.

Samozagrijavajuće tvari i smjese

image

2.12.    Tvari i smjese koje u dodiru s vodom otpuštaju zapaljive plinove

2.12.1.    Definicija

Tvari i smjese koje u dodiru s vodom otpuštaju zapaljive plinove su krute i tekuće tvari odnosno smjese koje u interakciji s vodom mogu postati samozapaljive ili otpuštati zapaljive plinove u opasnim količinama.

2.12.2.    Kriteriji razvrstavanja

2.12.2.1. Tvar odnosno smjesa koja u dodiru s vodom otpušta zapaljive plinove razvrstava se u jednu od triju kategorija unutar ovog razreda u skladu s tablicom 2.12.1. primjenom testa N.5. iz pododjeljka 33.4.1.4. u dijelu III. ►M4  UN RTDG ◄ , Priručnik za ispitivanja s kriterijima:



Tablica 2.12.1.

Kriteriji za tvari i smjese koje u dodiru s vodom otpuštaju zapaljive plinove

Kategorija

Kriteriji

1.

Tvari i smjese koje burno reagiraju s vodom na sobnoj temperaturi pri čemu nastaje plin koji općenito pokazuje sklonost samozapaljenju, ili koje lako reagiraju s vodom na sobnoj temperaturi tako da je brzina razvijanja zapaljivog plina tijekom bilo koje minute jednaka ili veća od 10 litara po kilogramu tvari.

2.

Tvari i smjese koje lako reagiraju s vodom na sobnoj temperaturi tako da maksimalna brzina razvijanja zapaljivog plina iznosi najmanje 20 litara po kilogramu tvari po satu, a koje ne ispunjavaju kriterije za 1. kategoriju.

3.

Tvari i smjese koje sporo reagiraju s vodom na sobnoj temperaturi tako da maksimalna brzina razvijanja zapaljivog plina iznosi najmanje 1 litru po kilogramu tvari po satu, a koje ne ispunjavaju kriterije za 1. i 2. kategoriju.

Napomena:

Tvar odnosno smjesu treba ispitati u fizikalnom obliku u kojemu se dostavlja. Ako npr. kod isporuke ili prijevoza kemikalija mora biti u fizikalnom obliku različitom od onoga u kojemu je ispitana i ako se smatra da bi taj oblik mogao značajno utjecati na rezultate ispitivanja za potrebe razvrstavanja, tvar treba ispitati i u novom obliku.

2.12.2.2. Tvar ili smjesa se razvrstava kao tvar odnosno smjesa koja u dodiru s vodom otpušta zapaljive plinove ako u bilo kojem koraku ispitnog postupka dođe do samozapaljenja.

2.12.3.    Priopćavanje opasnosti

Za tvari i smjese koje ispunjavaju kriterije za razvrstavanje u ovaj razred opasnosti koriste se elementi označivanja u skladu s tablicom 2.12.2.

▼M12



Tablica 2.12.2.

Elementi označivanja za tvari i smjese koje u dodiru s vodom oslobađaju zapaljive plinove

Razvrstavanje

1. kategorija

2. kategorija

3. kategorija

Piktogram GHS

image

image

image

Oznaka opasnosti

Opasnost

Opasnost

Upozorenje

Oznaka upozorenja

H260: u dodiru s vodom oslobađa zapaljive plinove koji se mogu spontano zapaliti

H261: u dodiru s vodom oslobađa zapaljive plinove

H261: u dodiru s vodom oslobađa zapaljive plinove

Oznaka obavijesti – sprečavanje

P223

P231 + P232

P280

P223

P231 + P232

P280

P231 + P232

P280

Oznaka obavijesti – postupanje

P302 + P335 + P334

P370 + P378

P302 + P335 + P334

P370 + P378

P370 + P378

Oznaka obavijesti – skladištenje

P402 + P404

P402 + P404

P402 + P404

Oznaka obavijesti – odlaganje

P501

P501

P501

▼B

2.12.4.    Dodatne upute za razvrstavanje

2.12.4.1. Postupak razvrstavanja za ovaj razred nije potrebno provoditi ako:

(a) u kemijskoj strukturi tvari odnosno smjese nisu prisutni metali i polumetali; ili

(b) iskustva iz proizvodnje odnosno s rukovanjem pokazuju da tvar odnosno smjesa ne reagira s vodom, npr. tvar se proizvodi s vodom ili pere vodom; ili

(c) se zna da je tvar odnosno smjesa topljiva u vodi i pritom nastaje stabilna smjesa.

2.13.    Oksidirajuće tekućine

2.13.1.    Definicija

Oksidirajuća tekućina je tekuća tvar ili smjesa koja, iako sama ne mora biti zapaljiva, može izazvati gorenje ili doprinijeti gorenju drugog materijala, uglavnom predavanjem kisika.

2.13.2.    Kriteriji razvrstavanja

2.13.2.1. Oksidirajuće tekućine se razvrstavaju u jednu od triju kategorija unutar ovog razreda u skladu s tablicom 2.13.1. primjenom testa O.2. iz pododjeljka 34.4.2. u dijelu III. ►M4  UN RTDG ◄ , Priručnik za ispitivanja s kriterijima:



Tablica 2.13.1.

Kriteriji za oksidirajuće tekućine

Kategorija

Kriteriji

1.

Tvari i smjese koje se kod ispitivanja u smjesi s celulozom omjera 1:1 (masenog udjela) same zapale, ili čije je srednje vrijeme porasta tlaka u smjesi s celulozom omjera 1:1 (masenog udjela) manje od srednjeg vremena porasta tlaka smjese 50 %-tne perklorne kiseline i celuloze u omjeru 1:1 (masenog udjela).

2.

Tvari i smjese čije je srednje vrijeme porasta tlaka kod ispitivanja u smjesi s celulozom omjera 1:1 (masenog udjela) manje ili jednako srednjem vremenu porasta tlaka smjese 40 %-tne vodene otopine natrijevog klorata i celuloze u omjeru 1:1 (masenog udjela), a koje ne ispunjavaju kriterije za 1. kategoriju.

3.

Tvari i smjese čije je srednje vrijeme porasta tlaka kod ispitivanja u smjesi s celulozom omjera 1:1 (masenog udjela) manje ili jednako srednjem vremenu porasta tlaka smjese 65 %-tne vodene otopine dušične kiseline i celuloze u omjeru 1:1 (masenog udjela), a koje ne ispunjavaju kriterije za 1. i 2. kategoriju.

2.13.3.    Priopćavanje opasnosti

Za tvari i smjese koje ispunjavaju kriterije za razvrstavanje u ovaj razred opasnosti koriste se elementi označivanja u skladu s tablicom 2.13.2.

▼M12



Tablica 2.13.2.

Elementi označivanja za oksidirajuće tekućine

Razvrstavanje

1. kategorija

2. kategorija

3. kategorija

Piktogram GHS

image

image

image

Oznaka opasnosti

Opasnost

Opasnost

Upozorenje

Oznaka upozorenja

H271: može uzrokovati požar ili eksploziju; jaki oksidans

H272: može pojačati požar; oksidans

H272: može pojačati požar; oksidans

Oznaka obavijesti – sprečavanje

P210

P220

P280

P283

P210

P220

P280

P210

P220

P280

Oznaka obavijesti – postupanje

P306 + P360

P371 + P380 + P375

P370 + P378

P370 + P378

P370 + P378

Oznaka obavijesti – skladištenje

P420

 

 

Oznaka obavijesti – odlaganje

P501

P501

P501

▼B

2.13.4.    Dodatne upute za razvrstavanje

2.13.4.1. Postupak razvrstavanja za ovaj razred ne primjenjuje se u slučaju organskih tvari i smjesa ako:

(a) tvar odnosno smjesa ne sadrži kisik, fluor i klor; ili

(b) tvar odnosno smjesa sadrži kisik, fluor ili klor i ti su elementi kemijski vezani samo za ugljik ili vodik.

2.13.4.2. Postupak razvrstavanja za ovaj razred ne primjenjuje se u slučaju anorganskih tvari i smjesa koje ne sadrže atome kisika i halogena.

2.13.4.3. Ako rezultati ispitivanja odstupaju od postojećih iskustava pri rukovanju i uporabi tvari ili smjese koja pokazuju da tvar odnosno smjesa ima oksidirajuća svojstva, prednost se daje prosudbama utemeljenim na iskustvu.

2.13.4.4. Ako tvar ili smjesa dovodi do (previsokog ili preniskog) porasta tlaka zbog kemijskih reakcija koje nisu značajne za oksidirajuća svojstva tvari odnosno smjese, ispitivanje iz pododjeljka 34.4.2. u dijelu III. ►M4  UN RTDG ◄ , Priručnik za ispitivanja s kriterijima, treba ponoviti s inertnom tvari npr. diatomit (kieselguhr) umjesto celuloze kako bi se razjasnila vrsta reakcije i isključila mogućnost lažno pozitivnog rezultata.

2.14.    Oksidirajuće krutine

2.14.1.    Definicija

Oksidirajuća krutina je kruta tvar ili smjesa koja, iako sama ne mora biti zapaljiva, može izazvati gorenje ili doprinijeti gorenju drugog materijala, uglavnom predavanjem kisika.

2.14.2.    Kriteriji razvrstavanja

2.14.2.1.  ►M12  Oksidirajuća krutina razvrstava se u jednu od triju kategorija unutar ovog razreda primjenom testa O.1 iz pododjeljka 34.3.1. dijela III. ili testa O.3 iz pododjeljka 34.4.3. dijela III. Preporuka UN-a za prijevoz opasnih tereta, Priručnika za ispitivanja s kriterijima, u skladu s tablicom 2.14.1.: ◄

▼M12



Tablica 2.14.1.

Kriteriji za oksidirajuće krutine

Kategorija

Kriteriji za primjenu testa O.1

Kriteriji za primjenu testa O.3

1.

Tvari i smjese čije je srednje vrijeme gorenja kod ispitivanja u smjesi uzorak-celuloza omjera 4:1 ili 1:1 (masenog udjela) manje od srednjeg vremena gorenja smjese kalijevog bromata i celuloze u omjeru 3:2 (masenog udjela).

Tvari i smjese čija je srednja brzina gorenja kod ispitivanja u smjesi uzorak-celuloza omjera 4:1 ili 1:1 (masenog udjela) veća od srednje brzine gorenja smjese kalcijevog peroksida i celuloze u omjeru 3:1 (masenog udjela).

2.

Tvari i smjese čije je srednje vrijeme gorenja kod ispitivanja u smjesi uzorak-celuloza omjera 4:1 ili 1:1 (masenog udjela) jednako ili manje od srednjeg vremena gorenja smjese kalijevog bromata i celuloze u omjeru 2:3 (masenog udjela), a koje ne ispunjavaju kriterije za 1. kategoriju.

Tvari i smjese čija je srednja brzina gorenja kod ispitivanja u smjesi uzorak-celuloza omjera 4:1 ili 1:1 (masenog udjela) jednaka ili veća od srednje brzine gorenja smjese kalcijevog peroksida i celuloze u omjeru 1:1 (masenog udjela), a koje ne ispunjavaju kriterije za 1. kategoriju.

3.

Tvari i smjese čije je srednje vrijeme gorenja kod ispitivanja u smjesi uzorak-celuloza omjera 4:1 ili 1:1 (masenog udjela) jednako ili manje od srednjeg vremena gorenja smjese kalijevog bromata i celuloze u omjeru 3:7 (masenog udjela), a koje ne ispunjavaju kriterije za 1. i 2. kategoriju.

Tvari i smjese čija je srednja brzina gorenja kod ispitivanja u smjesi uzorak-celuloza omjera 4:1 ili 1:1 (masenog udjela) jednaka ili veća od srednje brzine gorenja smjese kalcijevog peroksida i celuloze u omjeru 1:2 (masenog udjela), a koje ne ispunjavaju kriterije za 1. i 2. kategoriju.

▼B

Napomena 1.:

Neke oksidirajuće krutine mogu u određenim uvjetima pokazivati i opasnost od eksplozije (kad se skladište u velikim količinama). Neke vrste amonijevog nitrata mogu postati eksplozivne u ekstremnim uvjetima; za procjenu te opasnosti može se koristiti „test otpornosti na detonaciju” ►M12  Kodeks IMSBC [Međunarodni pomorski kodeks za krute rasute terete, IMO] Dodatak 2. odjeljak 5.) ◄ . Odgovarajuće informacije se navode u sigurnosno-tehničkom listu.

Napomena 2.:

Tvar odnosno smjesu ispituje se u fizikalnom obliku u kojemu se dostavlja. Ako npr. kod isporuke ili prijevoza kemikalija mora biti u fizikalnom obliku različitom od onoga u kojemu je ispitana i ako se smatra da bi taj oblik mogao značajno utjecati na rezultate ispitivanja za potrebe razvrstavanja, tvar se ispituje i u novom obliku.

2.14.3.    Priopćavanje opasnosti

Za tvari i smjese koje ispunjavaju kriterije za razvrstavanje u ovaj razred opasnosti koriste se elementi označivanja u skladu s tablicom 2.14.2.

▼M12



Tablica 2.14.2.

Elementi označivanja za oksidirajuće krutine

 

1. kategorija

2. kategorija

3. kategorija

Piktogram GHS

image

image

image

Oznaka opasnosti

Opasnost

Opasnost

Upozorenje

Oznaka upozorenja

H271: može uzrokovati požar ili eksploziju; jaki oksidans

H272: može pojačati požar; oksidans

H272: može pojačati požar; oksidans

Oznaka obavijesti – sprečavanje

P210

P220

P280

P283

P210

P220

P280

P210

P220

P280

Oznaka obavijesti – postupanje

P306 + P360

P371 + P380 + P375

P370 + P378

P370 + P378

P370 + P378

Oznaka obavijesti – skladištenje

P420

 

 

Oznaka obavijesti – odlaganje

P501

P501

P501

▼B

2.14.4.    Dodatne upute za razvrstavanje

2.14.4.1. Postupak razvrstavanja za ovaj razred ne primjenjuje se u slučaju organskih tvari i smjesa ako:

(a) tvar odnosno smjesa ne sadrži kisik, fluor i klor; ili

(b) tvar odnosno smjesa sadrži kisik, fluor ili klor i ti su elementi kemijski vezani samo za ugljik ili vodik.

2.14.4.2. Postupak razvrstavanja za ovaj razred ne primjenjuje se u slučaju anorganskih tvari i smjesa koje ne sadrže atome kisika i halogena.

2.14.4.3. Ako rezultati ispitivanja odstupaju od postojećih iskustava pri rukovanju i uporabi tvari ili smjese koja pokazuju da tvar odnosno smjesa ima oksidirajuća svojstva, prednost se daje prosudbama utemeljenim na iskustvu.

2.15.    Organski peroksidi

2.15.1.    Definicija

2.15.1.1. Organski peroksidi su tekuće i krute organske tvari koje sadrže bivalentnu strukturu -O-O- i koji se mogu smatrati derivatima vodikovog peroksida kod kojih su jedan ili oba vodikova atoma zamijenjena organskim radikalima. Izraz „organski peroksid” obuhvaća smjese (formulacije) organskog peroksida koje sadrže najmanje jedan organski peroksid. Organski peroksidi su termički nestabilne tvari i smjese koje mogu biti podložne egzotermnom samoubrzavajućem raspadanju. Osim toga, oni mogu imati jedno ili više od sljedećih svojstava:

i. sklonost eksplozivnom raspadanju;

ii. brzo gorenje;

iii. osjetljivost na udarce i trenje;

iv. opasne reakcije s drugim tvarima.

2.15.1.2. Smatra se da organski peroksid posjeduje eksplozivna svojstva ako smjesa (formulacija) prilikom laboratorijskog ispitivanja detonira, brzo deflagrira ili burno reagira kod zagrijavanja u zatvorenom prostoru.

2.15.2.    Kriteriji razvrstavanja

2.15.2.1. Za svaki organski peroksid treba razmotriti mogućnost razvrstavanja u ovaj razred, osim ako:

(a) ne sadrži više od 1,0 % slobodnog kisika iz organskih peroksida, ako sadrži najviše 1,0 % vodikovog peroksida; ili

(b) ne sadrži više od 0,5 % slobodnog kisika iz organskih peroksida, ako sadrži više od 1,0 % do najviše 7,0 % vodikovog peroksida.

Napomena:

Sadržaj slobodnog kisika (%) smjese organskog peroksida proizlazi iz formule:

image

gdje je:

ni

=

broj peroksidnih skupina po molekuli organskog peroksida i;

ci

=

koncentracija (maseni %) organskog peroksida i;

mi

=

molekularna masa organskog peroksida i.

2.15.2.2. Organski peroksidi se razvrstavaju u jednu od sedam kategorija od „tipa A do G” unutar ovog razreda prema sljedećim načelima:

(a) organski peroksid koji može detonirati ili brzo deflagrirati u pakiranju definira se kao organski peroksid TIP A;

(b) organski peroksid koji posjeduje eksplozivna svojstva i koji u pakiranju ne detonira niti brzo deflagrira, ali može biti podložan toplinskoj eksploziji u tom pakiranju definira se kao organski peroksid TIP B;

(c) organski peroksid koji posjeduje eksplozivna svojstva, ali koji u pakiranju ne može detonirati niti brzo deflagrirati i nije podložan toplinskoj eksploziji definira se kao organski peroksid TIP C;

(d) organski peroksid koji kod ispitivanja u laboratoriju:

i. djelomično detonira, ne deflagrira brzo i ne pokazuje burnu reakciju prilikom zagrijavanja u zatvorenom prostoru; ili

ii. uopće ne detonira, sporo deflagrira i ne pokazuje burnu reakciju prilikom zagrijavanja u zatvorenom prostoru; ili

iii. uopće ne detonira i ne deflagrira i pokazuje srednju reakciju prilikom zagrijavanja u zatvorenom prostoru;

definira se kao organski peroksid TIP D;

(e) organski peroksid koji kod ispitivanja u laboratoriju uopće ne detonira i ne deflagrira te pokazuje slabu reakciju ili uopće ne reagira prilikom zagrijavanja u zatvorenom prostoru definira se kao organski peroksid TIP E;

(f) organski peroksid koji kod ispitivanja u laboratoriju ne detonira u kavitiranom stanju i uopće ne deflagrira, slabo reagira ili uopće ne reagira prilikom zagrijavanja u zatvorenom prostoru te pokazuje slabu eksplozivnu moć ili ne pokazuje nikakvu eksplozivnu moć definira se kao organski peroksid TIP F;

(g) organski peroksid koji kod ispitivanja u laboratoriju ne detonira u kavitiranom stanju i uopće ne deflagrira te ne pokazuje nikakvu reakciju prilikom zagrijavanja u zatvorenom prostoru niti bilo kakvu eksplozivnu moć definira se kao organski peroksid TIP G, pod uvjetom da je termički stabilan tj. SADT za pakiranje od 50 kg je 60 °C ili viši ( 9 ), a u slučaju tekućih smjesa, da se za desenzitiranje koristi razrjeđivač čije vrelište nije niže od 150 °C. Ako organski peroksid nije termički stabilan, ili ako se za desenzitiranje koristi razrjeđivač s vrelištem ispod 150 °C, organski peroksid se definira kao organski peroksid TIP F.

Ako je ispitivanje provedeno na zapakiranom obliku, nakon svake promjene ambalaže provodi se dodatno ispitivanje smatra li se da će ta promjena utjecati na ishod ispitivanja.

2.15.2.3.    Kriteriji u pogledu nadzora temperature

Za sljedeće organske perokside nije potreban nadzor temperature:

(a) organski peroksidi tipa B i C sa SADT ≤ 50 °C;

(b) organski peroksidi tipa D koji pokazuju srednju reakciju kod zagrijavanja u zatvorenom prostoru ( 10 ) i imaju SADT ≤ 50 °C odnosno koji pokazuju slabu reakciju ili uopće ne reagiraju kod zagrijavanja u zatvorenom prostoru i imaju SADT ≤ 45 °C; i

(c) organski peroksidi tipa E i F sa SADT ≤ 45 °C.

Ispitne metode za određivanje SADT-a i izvođenje kontrolnih i sigurnosnih temperatura navedene su u odjeljku 28. dijela II. ►M4  UN RTDG ◄ , Priručnik za ispitivanja s kriterijima. Odabrano ispitivanje mora se provesti na reprezentativan način s obzirom na veličinu i materijal pakiranja.

2.15.3.    Priopćavanje opasnosti

Za tvari i smjese koje ispunjavaju kriterije za razvrstavanje u ovaj razred opasnosti koriste se elementi označivanja u skladu s tablicom 2.15.1.

▼M12



Tablica 2.15.1.

Elementi označivanja za organske perokside

Razvrstavanje

Tip A

Tip B

Tipovi C i D

Tipovi E i F

Tip G

Piktogram GHS

image

image

image

image

Ovoj kategoriji opasnosti nisu dodijeljeni elementi označivanja

Oznaka opasnosti

Opasnost

Opasnost

Opasnost

Upozorenje

Oznaka upozorenja

H240: zagrijavanje može uzrokovati eksploziju

H241: zagrijavanje može uzrokovati požar ili eksploziju

H242: zagrijavanje može uzrokovati požar

H242: zagrijavanje može uzrokovati požar

Oznaka obavijesti – sprečavanje

P210

P234

P235

P240

P280

P210

P234

P235

P240

P280

P210

P234

P235

P240

P280

P210

P234

P235

P240

P280

Oznaka obavijesti – postupanje

P370 + P372 + P380 + P373

P370 + P380 + P375 [+ P378] (1)

P370 + P378

P370 + P378

 

Oznaka obavijesti – skladištenje

P403

P410

P411

P420

P403

P410

P411

P420

P403

P410

P411

P420

P403

P410

P411

P420

 

Oznaka obavijesti – odlaganje

P501

P501

P501

P501

 

(1)   Vidjeti uvod u Prilogu IV. za pojedinosti o upotrebi uglatih zagrada.

▼B

Tipu G nisu dodijeljeni elementi oznake za priopćavanje opasnosti, ali ih treba razmotriti u odnosu na svojstva iz drugih razreda opasnosti.

2.15.4.    Dodatne upute za razvrstavanje

2.15.4.1. Organski peroksidi se prema definiciji razvrstavaju na temelju kemijske strukture i sadržaja slobodnog kisika i vodikovog peroksida u smjesi (vidjeti 2.15.2.1.). Svojstva organskih peroksida koja su nužna za razvrstavanje određuju se pokusom. Razvrstavanje organskih peroksida provodi se u skladu s ispitnom serijom od A do H, kako je opisano u dijelu II. ►M4  UN RTDG ◄ , Priručnik za ispitivanja s kriterijima. Postupak razvrstavanja opisan je na slici 2.15.1.

2.15.4.2. Smjese već razvrstanih organskih peroksida mogu se razvrstati kao isti tip organskog peroksida kao njihova najopasnija komponenta. Ipak, budući da dvije stabilne komponente mogu tvoriti termički manje stabilnu smjesu, treba odrediti SADT smjese.

Napomena: Zbroj pojedinačnih dijelova može biti opasniji od samih komponenti.

▼M12

Slika 2.15.1.

Organski peroksidi

image

▼B

2.16.    Nagrizajuće za metale

2.16.1.    Definicija

Tvar ili smjesa koja je nagrizajuća za metale je tvar odnosno smjesa koja svojim kemijskim djelovanjem znatno oštećuje ili čak uništava metale.

2.16.2.    Kriteriji razvrstavanja

2.16.2.1. Tvari i smjese koje su nagrizajuće za metale razvrstavaju se u jedinu kategoriju unutar ovog razreda u skladu s tablicom 2.16.1. primjenom testa iz pododjeljka 37.4. u dijelu III. ►M4  UN RTDG ◄ , Priručnik za ispitivanja s kriterijima:



Tablica 2.16.1.

Kriteriji za tvari i smjese koje su nagrizajuće za metale

Kategorija

Kriteriji

1.

Brzina nagrizanja čeličnih ili aluminijskih površina pri ispitnoj temperaturi od 55 °C viša je od 6,25 mm godišnje, ako se ispitivanje provodi na oba metala.

Napomena:

Ako prvo ispitivanje, bilo na čeliku ili na aluminiju, pokaže da je ispitivana tvar odnosno smjesa nagrizajuća, nije potrebno provesti ispitivanje i na drugom metalu.

2.16.3.    Priopćavanje opasnosti

Za tvari i smjese koje ispunjavaju kriterije za razvrstavanje u ovaj razred opasnosti koriste se elementi označivanja u skladu s tablicom 2.16.2.



Tablica 2.16.2.

Elementi označivanja za tvari i smjese nagrizajuće za metale

Razvrstavanje

1. kategorija

Piktogram GHS

image

Oznaka opasnosti

Upozorenje

Oznaka upozorenja

H290: Može nagrizati metale

Oznaka obavijesti – sprečavanje

P234

Oznaka obavijesti – postupanje

P390

Oznaka obavijesti – skladištenje

P406

Oznaka obavijesti – odlaganje

 

▼M4

Napomena:

U slučaju kad je tvar ili smjesa razvrstana kao nagrizajuća za metal ali ne nagrizajuća za kožu i/ili oči, koriste se odredbe o označivanju utvrđene u odjeljku 1.3.6.

▼B

2.16.4.    Dodatne upute za razvrstavanje

2.16.4.1. Brzina nagrizanja može se izmjeriti u skladu s ispitnom metodom iz pododjeljka 37.4. u dijelu III. ►M4  UN RTDG ◄ , Priručnik za ispitivanja s kriterijima. Kod ispitivanja se koristi uzorak koji se sastoji od sljedećih materijala:

(a) za potrebe ispitivanja čelika, čelik tipa:

 S235JR+CR (1.0037 odnosno St 37-2),

 S275J2G3+CR (1.0144 odnosno St 44-3), ISO 3574 kako je izmijenjena, Unified Numbering System (UNS) G 10200 ili SAE 1020;

(b) za potrebe ispitivanja aluminija: neobloženi tip 7075-T6 ili AZ5GU-T6.

3.   DIO 3.: OPASNOSTI ZA ZDRAVLJE

3.1.    Akutna toksičnost

3.1.1.    Definicije

3.1.1.1. Akutna toksičnost su štetni učinci koji nastaju nakon oralne ili dermalne primjene jednokratne doze tvari ili smjese, ili višekratnih doza danih u roku od 24 sata, ili četverosatne izloženosti udisanjem.

3.1.1.2. Razred opasnosti „akutna toksičnost” dijeli se na:

 akutnu oralnu toksičnost,

 akutnu dermalnu toksičnost,

 akutnu inhalacijsku toksičnost.

3.1.2.    Kriteriji za razvrstavanje akutno toksičnih tvari

▼M2

3.1.2.1.  ►M12  Tvari se mogu svrstati u jednu od četiriju kategorija opasnosti na temelju akutne toksičnosti kod izlaganja oralnim, dermalnim ili inhalacijskim putem u skladu s numeričkim kriterijima prikazanima u tablici 3.1.1. ◄ Vrijednosti akutne toksičnosti izražene su kao (približne) LD50 (oralno, dermalno) ili LC50 (udisanje) vrijednosti ili kao procijenjene vrijednosti akutne toksičnosti (Acute Toxicity Estimates, ATE). Napomene za pojašnjenje prikazane su ispod tablice 3.1.1.



Tablica 3.1.1.

Kategorije opasnosti za akutnu toksičnost i procijenjene vrijednosti akutne toksičnosti (ATE) kojima su definirane pojedine kategorije

Put izlaganja

1. kategorija

2. kategorija

3. kategorija

4. kategorija

Oralno (mg/kg tjelesne mase)

ATE ≤ 5

5 < ATE ≤ 50

50 < ATE ≤ 300

300 < ATE ≤ 2 000

Vidjeti:

Napomenu (a)

Napomenu (b)

Dermalno (mg/kg tjelesne mase)

ATE ≤ 50

50 < ATE ≤ 200

200 < ATE ≤ 1 000

1 000 < ATE ≤ 2 000

Vidjeti:

Napomenu (a)

Napomenu (b)

Plinovi (ppmV (1))

ATE ≤ 100

100 < ATE ≤ 500

500 < ATE ≤ 2 500

2 500 < ATE ≤ 20 000

Vidjeti:

Napomenu (a)

Napomenu (b)

Napomenu (c)

Pare (mg/l)

ATE ≤ 0,5

0,5 < ATE ≤ 2,0

2,0 < ATE ≤ 10,0

10,0 < ATE ≤ 20,0

Vidjeti:

Napomenu (a)

Napomenu (b)

Napomenu (c)

Napomenu (d)

Prašina i maglica (mg/l)

ATE ≤ 0,05

0,05 < ATE ≤ 0,5

0,5 < ATE ≤ 1,0

1,0 < ATE ≤ 5,0

Vidjeti:

Napomenu (a)

Napomenu (b)

Napomenu (c)

(1)   Koncentracije plinova iskazuju se u dijelovima na milijun po volumenu (ppmV).

Napomene uz tablicu 3.1.1.:

(a) Procjena akutne toksičnosti (ATE) radi razvrstavanja tvari izvodi se korištenjem LD50/LC50 kad su dostupne.

(b) Procjena akutne toksičnosti (ATE) radi razvrstavanja tvari u smjesi izvodi se korištenjem:

 LD50/LC50 kad su dostupne,

 odgovarajuće pretvorbene vrijednosti iz tablice 3.1.2. koja se odnosi na rezultate ispitivanja područja, ili

 odgovarajuće pretvorbene vrijednosti iz tablice 3.1.2. koja se odnosi na kategoriju razvrstavanja.

▼M4

(c) Područja procjena vrijednosti akutne toksičnosti (Acute Toxicity Estimates, ATE) za inhalacijsku toksičnost koja se koriste u tablici temelje se na četverosatnom ispitnom izlaganju. Pretvorba postojećih podataka o inhalacijskoj toksičnosti koji su dobiveni korištenjem jednosatnog izlaganja može se provesti dijeljenjem faktorom 2 za plinove i pare te 4 za prašine i maglice.

▼M2

(d) Za neke tvari atmosfera ispitivanja neće se sastojati samo od pare, već od smjese tekućih i parnih faza. Za druge tvari atmosfera ispitivanja može se sastojati od pare koja je blizu plinovite faze. U tom slučaju razvrstavanje se temelji na ppmV: 1. kategorija (100 ppmV), 2. kategorija (500 ppmV), 3. kategorija (2 500 ppmV), 4. kategorija (20 000 ppmV).

Izrazi „prašina”, „maglica” i „para” definirani su kao:

 prašina: krute čestice tvari ili smjese suspendirane u plinu (obično zrak),

 maglica: tekuće kapljice tvari ili smjese suspendirane u plinu (obično zrak),

 para: plinoviti oblik tvari ili smjese koji se oslobađa iz njezinog tekućeg ili krutog stanja.

Prašina uglavnom nastaje mehaničkim procesom. Maglica uglavnom nastaje kondenzacijom prezasićenih para ili fizikalnim smicanjem tekućina. Prašine i maglice uglavnom su veličine između manje od 1 do oko 100 μm.

▼B

3.1.2.2.    Posebna razmatranja kod razvrstavanja akutno toksičnih tvari

3.1.2.2.1. Preferirana ispitna vrsta za evaluiranje akutne toksičnosti oralnim i inhalacijskim putem je štakor, a za evaluiranje akutne dermalne toksičnosti štakor ili kunić. Ako su raspoloživi podaci o akutnoj toksičnosti dobiveni pokusima na više životinjskih vrsta, među valjanim i ispravno provedenim ispitivanjima odabire se najprikladniju vrijednost LD50 primjenom znanstvene prosudbe.

3.1.2.3.    Posebna razmatranja kod razvrstavanja tvari s obzirom na akutnu inhalacijsku toksičnost

3.1.2.3.1. Jedinice za inhalacijsku toksičnost ovise o obliku udahnutog materijala. Vrijednosti za prašinu i maglicu izražavaju se u mg/l. Vrijednosti za plinove izražavaju se u ppmV. Uvažavajći poteškoće koje se mogu javiti kod ispitivanja para, koje se mogu sastojati od mješavine tekućih i parnih faza, vrijednosti u tablici navedene su u jedinicama mg/l. Ipak, kod para koje su blizu plinovite faze razvrstavanje treba temeljiti na ppmV.

3.1.2.3.2.  ►M12  Kod razvrstavanja s obzirom na inhalacijsku toksičnost posebno je važno da se u najvišim kategorijama opasnosti koriste jasno definirane vrijednosti za prašinu i maglicu. ◄ Udahnute čestice srednjeg aerodinamičkog promjera (MMAD, engl. Mean Mass Aerodynamic Diameter) između 1 i 4 mikrona nakupljaju se u svim dijelovima dišnog trakta štakora. Ovaj raspon veličine čestica odgovara maksimalnoj dozi od oko 2 mg/l. Da bi se rezultati pokusa na životinjama mogli prenijeti na izlaganje ljudi, bilo bi idealno da se prašine i maglice ispituju na štakorima unutar tog raspona.

3.1.2.3.3. Ako raspoloživi podaci ukazuju na to da je mehanizam toksičnosti nagrizanje, tvar odnosno smjesu treba uz razvrstavanje s obzirom na inhalacijsku toksičnost označiti i kao „nagrizajuću za dišni trakt” (vidjeti napomenu 1. u odjeljku 3.1.4.1.). Nagrizanje dišnog trakta definirano je kao razaranje tkiva dišnog trakta nakon jednokratnog, vremenski ograničenog, izlaganja, analogno nagrizanju kože; to uključuje i razaranje sluznice. Evaluiranje nagrizanja može se provesti na temelju stručne prosudbe uz primjenu dokaza kao što su iskustva kod ljudi i životinja, postojeći (in vitro) podaci, pH vrijednosti, informacije o sličnim tvarima i drugi relevantni podaci.

3.1.3.    Kriteriji za razvrstavanje akutno toksičnih smjesa

3.1.3.1. Kriteriji za razvrstavanje tvari s obzirom na akutnu toksičnost navedeni u odjeljku 3.1.2. temelje se na podacima o letalnoj dozi (utvrđeni ispitivanjem ili izvedeni). Kad su u pitanju smjese, potrebno je dobiti, odnosno izvesti podatke koji omogućuju da se ti kriteriji primijene na smjesu za potrebe razvrstavanja. Kod razvrstavanja s obzirom na akutnu toksičnost primjenjuje se višerazinski pristup, ovisno o količini informacija koje su raspoložive za samu smjesu i njezine sastojke. Dijagram toka na slici 3.1.1 prikazuje postupak koji se primjenjuje.

▼M2

3.1.3.2. Za akutnu toksičnost razmatraju se svi putovi izlaganja za razvrstavanje smjese, ali samo je jedan put izlaganja potreban sve dok se taj put koristi (na temelju procjene ili ispitivanja) za sve sastojke i dok ne postoji relevantan dokaz koji bi upućivao na akutnu toksičnost kroz višestruke putove izlaganja. Kad postoji relevantan dokaz o toksičnosti za više putova izlaganja, razvrstavanje treba provesti za sve odgovarajuće putove izlaganja. Razmatraju se sve dostupne informacije. Piktogram i oznaka opasnosti koji se koriste odražavaju najvišu kategoriju opasnosti te se koriste sve relevantne oznake opasnosti.

▼B

3.1.3.3. Da bi se kod razvrstavanja opasnosti smjese mogli iskoristiti svi raspoloživi podaci, izvedene su određene pretpostavke, koje se prema potrebi koriste u okviru višerazinskog pristupa:

(a) „Relevantni sastojci” smjese su sastojci koji su prisutni u koncentraciji od 1 % (m/m za krutine, tekućine, prašine, maglice i pare i v/v za plinove) ili više, osim ako ima razloga sumnjati da je određeni sastojak koji je prisutan u koncentraciji ispod 1 % bitan za razvrstavanje smjese s obzirom na akutnu toksičnost (vidjeti tablicu 1.1.).

(b) Ako se razvrstana smjesa koristi kao sastojak druge smjese, kod izračuna razvrstavanja nove smjese primjenom formula iz odjeljka 3.1.3.6.1. i odjeljka 3.1.3.6.2.3. može se koristiti stvarna ili izvedena procijenjena vrijednost akutne toksičnosti (ATE) za tu smjesu.

▼M2

(c) Ako su procjene točke akutne toksičnosti dobivene pretvaranjem za sve sastojke neke smjese unutar iste kategorije, smjesu treba razvrstati u tu kategoriju.

(d) Kad su za sastojke u nekoj smjesi dostupni samo podaci o području (ili informacija o kategoriji opasnosti akutne toksičnosti), mogu se pretvoriti u procijenjene vrijednosti u skladu s tablicom 3.1.2. pri izračunavanju razvrstavanja nove smjese korištenjem formula u odjeljcima 3.1.3.6.1. i 3.1.3.6.2.3.

▼B

Slika 3.1.1.

Višerazinski pristup razvrstavanju smjesa s obzirom na akutnu toksičnost

image

3.1.3.4.    Razvrstavanje smjesa kad su podaci o akutnoj toksičnosti raspoloživi za čitavu smjesu

3.1.3.4.1. Ako je smjesa sama ispitana radi određivanja akutne toksičnosti, ona se razvrstava prema istim kriterijima kao i tvari, kako je prikazano u tablici 3.1.1. Ako za smjesu nisu raspoloživi podaci o ispitivanju, primjenjuju se postupci prikazani u odjeljku 3.1.3.5. i 3.1.3.6.

3.1.3.5.    Razvrstavanje smjesa kad su podaci o akutnoj toksičnosti raspoloživi za čitavu smjesu: načela premošćivanja

3.1.3.5.1. Ako smjesa nije sama ispitana radi određivanja akutne toksičnosti, ali ima dovoljno podataka o pojedinačnim sastojcima smjese i o ispitivanju sličnih smjesa da se njezine opasnosti mogu dovoljno dobro opisati, te podatke treba koristiti u skladu s pravilima premošćivanja utvrđenim u odjeljku 1.1.3.

▼M2

3.1.3.5.2. Ako se ispitana smjesa razrjeđuje razrjeđivačem koji je razvrstan u istu ili nižu vrstu toksičnosti od najmanje otrovnih izvornih sastojaka i za kojega se ne očekuje da će utjecati na toksičnost ostalih sastojaka, nova razrijeđena smjesa može se razvrstati kao jednaka izvornoj ispitanoj smjesi. Kao alternativa može se primijeniti formula objašnjena u odjeljku 3.1.3.6.1.

▼B

3.1.3.6.    Razvrstavanje smjesa na temelju sastojaka smjese (formula aditivnosti)

3.1.3.6.1.    Podaci raspoloživi za sve sastojke

Da bi se zajamčilo točno razvrstavanje smjese te omogućilo korištenje jednoga izračuna za sve sustave, područja i kategorije, uzima se u obzir procijenjena vrijednost akutne toksičnosti (ATE) sastojaka tj.:

(a)  ►M12  uključiti sastojke poznate akutne toksičnosti koji pripadaju bilo kojoj akutnoj kategoriji opasnosti iz tablice 3.1.1.; ◄

(b) zanemariti sastojke za koje se može pretpostaviti da nisu akutno toksični (npr. voda, šećer);

▼M2

(c) zanemariti sastojke ako su dostupni podaci dobiveni graničnim testom (na gornjem pragu za 4. kategoriju za odgovarajući put izlaganja kako je predviđeno u tablici 3.1.1.) i ako ne pokazuju akutnu toksičnost.

Sastojci koji pripadaju u područje primjene ovog odjeljka smatraju se sastojcima s poznatom procjenom akutne toksičnosti (ATE). Za odgovarajuću primjenu dostupnih podataka na donju jednadžbu vidjeti napomenu (b) uz tablicu 3.1.1. i odjeljak 3.1.3.3 te odjeljak 3.1.3.6.2.3.

▼B

ATE smjese određuje se računskim putem iz vrijednosti ATE za sve relevantne sastojke u skladu sa sljedećom formulom za oralnu, dermalnu i inhalacijsku toksičnost:

image

gdje je:

Ci

=

koncentracija sastojka i (iskazana u masenom (m/m) ili volumnom (v/v) %)

i

=

pojedinačni sastojak od 1 do n

n

=

broj sastojaka

ATEi

=

procijenjena vrijednost akutne toksičnosti sastojka i.

3.1.3.6.2.    Razvrstavanje smjesa kad nisu raspoloživi podaci za sve komponente

3.1.3.6.2.1. Ako za pojedini sastojak smjese nije raspoloživ ATE, ali se na temelju raspoloživih informacija, poput onih koje su navedene u nastavku, može izvesti pretvorbena vrijednost poput vrijednosti navedenih u tablici 3.1.2., primjenjuje se formula iz odjeljka 3.1.3.6.1.

To uključuje evaluiranje:

(a) ekstrapolacije između procijenjenih vrijednosti akutne oralne, dermalne i inhalacijske toksičnosti ( 11 ). Kod ovog su evaluiranja ponekad potrebni odgovarajući farmakodinamički i farmakokinetički podaci;

(b) dokaza na temelju izlaganja ljudi koji ukazuju na toksične učinke, ali ne daju podatke o letalnoj dozi;

(c) raspoloživih dokaza za tvar na temelju drugih toksikoloških ispitivanja/pokusa koji ukazuju na akutne toksične učinke, ali ne daju nužno podatke o letalnoj dozi; ili

(d) podataka o blisko srodnim tvarima na temelju odnosa strukture i djelovanja.

Kod ovog je pristupa za pouzdanu procjenu akutne toksičnosti općenito potrebna znatna količina dopunskih tehničkih informacija te dobro obučen i iskusan stručnjak (stručna prosudba, vidjeti odjeljak 1.1.1.). Ako te informacije nisu raspoložive, treba prijeći na odjeljak 3.1.3.6.2.3.

▼M4

3.1.3.6.2.2. U slučaju da se u smjesi, u koncentraciji ≥ 1 %, koristi komponenta bez ikakve informacije iskoristive za razvrstavanje, zaključuje se da se smjesi ne može pripisati konačna procjena akutne toksičnosti. U toj situaciji smjesa se razvrstava samo na temelju poznatih komponenti, uz dodatnu oznaku na naljepnici i u STL-u da se „x posto smjese sastoji od komponente (komponenti) nepoznate akutne toksičnosti”, uzimajući u obzir odredbe utvrđene u odjeljku 3.1.4.2.

3.1.3.6.2.3. Ako je ukupna koncentracija odgovarajućeg sastojka (odgovarajućih sastojaka) nepoznate akutne toksičnosti ≤ 10 %, koristi se formula prikazana u odjeljku 3.1.3.6.1. Ako je ukupna koncentracija odgovarajućeg sastojka (odgovarajućih sastojaka) nepoznate toksičnosti > 10 %, formula prikazana u odjeljku 3.1.3.6.1. ispravlja se da bi se prilagodila postotku nepoznatog sastojka (nepoznatih sastojaka) kako slijedi:

image

▼B



Tablica 3.1.2.

▼M2

Pretvaranje vrijednosti pokusom dobivenih područja akutne toksičnosti (ili kategorije opasnosti akutne toksičnosti) u procjene akutne toksičnosti za uporabu u formulama za razvrstavanje smjesa

▼B

Putovi izlaganja

Kategorija razvrstavanja ili procijenjeno područje ATE dobiveno pokusom

Preračunata procijenjena vrijednost akutne toksičnosti (vidjeti napomenu 1.)

Oralno

(mg/kg tjelesne mase)

0 < 1. kategorija ≤ 5

5 < 2. kategorija ≤ 50

50 < 3. kategorija ≤ 300

300 < 4. kategorija ≤ 2 000

0,5

5

100

500

Dermalno

(mg/kg tjelesne mase)

0 < 1. kategorija ≤ 50

50 < 2. kategorija ≤ 200

200 < 3. kategorija ≤ 1 000

1 000 < 4. kategorija ≤ 2 000

5

50

300

1 100

Plinovi

(ppmV)

0 < 1. kategorija ≤ 100

100 < 2. kategorija ≤ 500

500 < 3. kategorija ≤ 2 500

2 500 < 4. kategorija ≤ 20 000

10

100

700

4 500

Pare

(mg/l)

0 < 1. kategorija ≤ 0,5

0,5 < 2. kategorija ≤ 2,0

2,0 < 3. kategorija ≤ 10,0

10,0 < 4. kategorija ≤ 20,0

0,05

0,5

3

11

Prašina/maglica

(mg/l)

0 < 1. kategorija ≤ 0,05

0,05 < 2. kategorija ≤ 0,5

0,5 < 3. kategorija ≤ 1,0

1,0 < 4. kategorija ≤ 5,0

0,005

0,05

0,5

1,5

Napomena 1.:

Ove su vrijednosti namijenjene izračunavanju vrijednosti ATE za potrebe razvrstavanja smjese na temelju njezinih komponenti i ne predstavljaju rezultate ispitivanja.

3.1.4.    Priopćavanje opasnosti

3.1.4.1. Za tvari i smjese koje ispunjavaju kriterije za razvrstavanje u ovaj razred opasnosti koriste se elementi označivanja u skladu s tablicom 3.1.3. ►M2  Ne dovodeći u pitanje članak 27., mogu se koristiti kombinirane oznake opasnosti u skladu s Prilogom III. ◄

▼M4



Tablica 3.1.3.

Elementi naljepnice za akutnu toksičnost

Razvrstavanje

1. kategorija

2. kategorija

3. kategorija

4. kategorija

Piktogrami GHS

image

image

image

image

Oznaka opasnosti

Opasnost

Opasnost

Opasnost

Upozorenje

Oznaka upozorenja:

— Oralno

H300: Smrtonosno ako se proguta

H300: Smrtonosno ako se proguta

H301: Otrovno ako se proguta

H302: Štetno ako se proguta

—  Dermalno

H310: Smrtonosno u dodiru s kožom

H310: Smrtonosno u dodiru s kožom

H311: Otrovno u dodiru s kožom

H312: Štetno u dodiru s kožom

—  Udisanje

(vidjeti napomenu 1.)

H330: Smrtonosno ako se udahne

H330: Smrtonosno ako se udahne

H331: Otrovno ako se udahne

H332: Štetno ako se udahne

Oznaka obavijesti Sprečavanje (oralno)

P264

P270

P264

P270

P264

P270

P264

P270

Oznaka obavijesti Postupanje (oralno)

P301 + P310

P321

P330

P301 + P310

P321

P330

P301 + P310

P321

P330

P301 + P312

P330

Oznaka obavijesti Skladištenje (oralno)

P405

P405

P405

 

Oznaka obavijesti Odlaganje (oralno)

P501

P501

P501

P501

Oznaka obavijesti Sprečavanje (dermalno)

P262

P264

P270

P280

P262

P264

P270

P280

P280

P280

Oznaka obavijesti Postupanje (dermalno)

P302 + P352

P310

P321

P361 + P364

P302 + P352

P310

P321

P361 + P364

P302 + P352

P312

P321

P361 + P364

P302 + P352

P312

P321

P362 + P364

Oznaka obavijesti Skladištenje (dermalno)

P405

P405

P405

 

Oznaka obavijesti Odlaganje (dermalno)

P501

P501

P501

P501

Oznaka obavijesti Sprečavanje (udisanje)

P260

P271

P284

P260

P271

P284

P261

P271

P261

P271

Oznaka obavijesti Postupanje (udisanje)

P304 + P340

P310

P320

P304 + P340

P310

P320

P304 + P340

P311

P321

P304 + P340

P312

Oznaka obavijesti Skladištenje (udisanje)

P403 + P233

P405

P403 + P233

P405

P403 + P233

P405

 

Oznaka obavijesti Odlaganje (udisanje)

P501

P501

P501

 

▼B

Napomena 1.:

Ako raspoloživi podaci ukazuju na to da je mehanizam toksičnosti nagrizanje, tvar odnosno smjesu treba uz razvrstavanje s obzirom na inhalacijsku toksičnost označiti i kao EUH071 „Nagrizajuće za dišni sustav” – vidjeti odjeljak 3.1.2.3.3. Uz odgovarajući piktogram za akutnu toksičnost može se prikazati i piktogram za nagrizanje (koji se koristi za nagrizajuće za kožu i oči) uz obavijest „Nagrizajuće za dišni sustav”.

Napomena 2.:

Ako se u smjesi koristi sastojak u koncentraciji 1 % ili višoj za koji uopće nema iskoristivih informacija, na oznaci treba navesti dodatnu obavijest da se „x posto smjese sastoji od sastoj(a)ka nepoznate toksičnosti” – vidjeti odjeljak 3.1.3.6.2.2.

▼M4

3.1.4.2. Oznake upozorenja za akutnu toksičnost diferenciraju opasnost na temelju puta izlaganja. Priopćavanje o razvrstavanju akutne toksičnosti također bi trebalo odražavati ovu diferencijaciju. Ako je neka tvar ili smjesa razvrstana za više od jednog puta izlaganja, tada bi sva odgovarajuća razvrstavanja trebala biti priopćena na sigurnosno-tehničkom listu kako je navedeno u Prilogu II. Uredbi (EZ) br. 1907/2006 i odgovarajući elementi priopćavanja opasnosti uključeni na naljepnici kako je propisano u odjeljku 3.1.3.2. Ako postoji oznaka „x % smjese sastoji se od sastojka (sastojaka) nepoznate akutne toksičnosti”, kako je propisano u odjeljku 3.1.3.6.2.2., tad se ona, u informacijama navedenima u sigurnosno-tehničkom listu, također može diferencirati na temelju puta izlaganja. N primjer, „x % smjese sastoji se od sastojka (sastojaka) nepoznate akutne oralne toksičnosti” i „x % smjese sastoji se od sastojka (sastojaka) nepoznate akutne dermalne toksičnosti”.

▼M12

3.2.    Nagrizanje/nadraživanje kože

3.2.1.    Definicije i opće napomene

3.2.1.1.

Nagrizanje kože znači izazivanje ireverzibilnog oštećenja kože odnosno vidljive nekroze koja zahvaća površinski sloj kože (epidermis) i prodire u donji sloj kože (dermis) nakon primjene ispitivane tvari u trajanju do najviše 4 sata. Nagrizanje je obično popraćeno čirevima, krvarenjem, krvavim krastama, a do kraja razdoblja promatranja od 14 dana i promjenom boje zbog izbjeljivanja kože, potpunim gubitkom dlake na zahvaćenim dijelovima te ožiljcima. Za evaluiranje sumnjivih lezija razmatra se mogućnost histopatoloških ispitivanja.

Nadraživanje kože znači izazivanje reverzibilnog oštećenja kože nakon primjene ispitivane tvari u trajanju do najviše 4 sata.

3.2.1.2.

Kod višerazinskog pristupa naglasak se stavlja na postojeće podatke za ljude, zatim slijede postojeći podaci za životinje pa in vitro podaci i potom ostali izvori informacija. Ako podaci ispunjavaju kriterije, razvrstavanje je izravno. U nekim slučajevima tvar ili smjesa razvrstava se na temelju utvrđivanja valjanosti i utemeljenosti dokaza unutar razine. Kod pristupa potpunog utvrđivanja valjanosti i utemeljenosti dokaza sve raspoložive informacije važne za utvrđivanje nagrizanja/nadraživanja kože razmatraju se zajedno, uključujući rezultate odgovarajućih validiranih in vitro testova, relevantne podatke za životinje i podatke za ljude kao što su epidemiološke i kliničke studije te dobro dokumentirani prikazi slučaja i zapažanja (vidjeti Prilog I. dio 1. odjeljke 1.1.1.3., 1.1.1.4. i 1.1.1.5.).

3.2.2.    Kriteriji razvrstavanja za tvari

Tvari se svrstavaju u jednu od sljedeće dvije kategorije unutar ovog razreda opasnosti:

(a) 1. kategorija (nagrizanje kože)

Ta se kategorija dodatno dijeli na tri potkategorije (1.A, 1.B i 1.C). Nagrizajuće tvari razvrstavaju se u 1. kategoriju ako nema dovoljno podataka za potkategorizaciju. Ako ima dovoljno podataka, tvari se razvrstavaju u jednu od triju potkategorija: 1.A, 1.B ili 1.C (vidjeti tablicu 3.2.1.).

(b) 2. kategorija (nadraživanje kože) (vidjeti tablicu 3.2.2.).

3.2.2.1.    Razvrstavanje na temelju podataka iz standardnih ispitivanja na životinjama

3.2.2.1.1.    Nagrizanje kože

3.2.2.1.1.1. Nagrizajuća tvar je tvar koja razara kožno tkivo odnosno koja izaziva vidljivu nekrozu koja zahvaća površinski sloj kože (epidermis) i prodire u donji sloj kože (dermis) kod najmanje jedne ispitane životinje nakon izlaganja u trajanju do najviše 4 sata.

3.2.2.1.1.2. Nagrizajuće tvari razvrstavaju se u 1. kategoriju ako nema dovoljno podataka za potkategorizaciju.

3.2.2.1.1.3. Ako ima dovoljno podataka, tvari se razvrstavaju u jednu od triju potkategorija: 1.A, 1.B ili 1.C u skladu s kriterijima iz tablice 3.2.1.

3.2.2.1.1.4. Kategorija nagrizanja dijeli se u tri potkategorije: potkategoriju 1.A – ako se nagrizanje zabilježi nakon izlaganja do najviše tri minute unutar razdoblja promatranja od najviše sat vremena; potkategoriju 1.B – ako se nagrizanje zabilježi nakon izlaganja u trajanju između tri minute i sat vremena unutar razdoblja promatranja do najviše 14 dana te potkategoriju 1.C – ako do nagrizanja dođe nakon izlaganja u trajanju između sat vremena i četiri sata unutar razdoblja promatranja do najviše 14 dana.



Tablica 3.2.1.

Kategorija „nagrizanje kože” s potkategorijama

Kategorija

Kriteriji

1. kategorija (1)

Razaranje kožnog tkiva odnosno vidljiva nekroza koja zahvaća površinski sloj kože (epidermis) i prodire u donji sloj kože (dermis) kod najmanje jedne ispitane životinje nakon izlaganja ≤ 4 sata.

potkategorija 1.A

Nagrizanje kod najmanje jedne životinje nakon izlaganja ≤ 3 minute unutar razdoblja promatranja ≤ 1 sata.

potkategorija 1.B

Nagrizanje kod najmanje jedne životinje nakon izlaganja > 3 minute i ≤ 1 sata unutar razdoblja promatranja ≤ 14 dana.

potkategorija 1.C

Nagrizanje kod najmanje jedne životinje nakon izlaganja > 1 sata i ≤ 4 sata unutar razdoblja promatranja ≤ 14 dana.

(1)   Vidjeti uvjete upotrebe 1. kategorije u stavku (a) odjeljka 3.2.2.

3.2.2.1.1.5. Korištenje podataka za ljude razmatra se u odjeljcima 3.2.1.2. i 3.2.2.2. te 1.1.1.3., 1.1.1.4. i 1.1.1.5.

3.2.2.1.2.    Nadraživanje kože

3.2.2.1.2.1. Nadražujuća tvar je tvar koja izaziva reverzibilno oštećenje kože do najviše 4 sata nakon primjene. Glavni kriterij za kategoriju nadraživanja je da je kod najmanje dvije od tri ispitane životinje zabilježena srednja vrijednost ≥ 2,3 i ≤ 4,0.

3.2.2.1.2.2. U tablici 3.2.2. prikazana je jedina kategorija nadraživanja (2. kategorija), koja se temelji na rezultatima ispitivanja na životinjama.

3.2.2.1.2.3. Prilikom evaluiranja nadražajnih reakcija uzima se u obzir i reverzibilnost kožnih lezija. Ako je na kraju razdoblja promatranja upala i dalje prisutna kod dvije ili više ispitivanih životinja, uzimajući u obzir ispadanje dlake (ograničeno područje), hiperkeratozu, hiperplaziju i ljuštenje, materijal se smatra nadražujućim.

3.2.2.1.2.4. Nadražajne reakcije kod životinja u okviru jednog ispitivanja mogu biti različite, kao i u slučaju nagrizanja. Posebnim kriterijem za nadraživanje obuhvaćeni su slučajevi kad je nadražajna reakcija značajna, ali manja od srednje vrijednosti utvrđene kao kriterij za pozitivan rezultat. Naprimjer, ispitivani materijal može se odrediti kao nadražujući ako najmanje jedna od tri ispitane životinje pokazuje znatno povišenu srednju vrijednost tijekom cjelokupnog razdoblja istraživanja, uključujući prisutnost lezija na kraju uobičajenog razdoblja promatranja od 14 dana. Ovaj bi kriterij mogle ispuniti i druge reakcije. Međutim, treba se uvjeriti da su one rezultat izlaganja kemikaliji.



Tablica 3.2.2.

Kategorija „nadraživanje kože” ()

Kategorija

Kriteriji

Nadraživanje (2. kategorija)

1.  Srednja vrijednost ≥ 2,3 i ≤ 4,0 za eritem/okorinu ili edem kod najmanje dvije od tri ispitane životinje na temelju utvrđivanja stupnja reakcije 24, 48 i 72 sata nakon uklanjanja flastera (patch test) ili u slučaju odgođene reakcije na temelju stupnjeva reakcije u 3 uzastopna dana nakon prve pojave reakcije na koži ili

2.  upala koja ne prolazi do kraja razdoblja promatranja, u pravilu 14 dana, kod najmanje dvije životinje, posebno uzimajući u obzir ispadanje dlake (ograničeno područje), hiperkeratozu, hiperplaziju i ljuštenje ili

3.  u nekim slučajevima kad postoje izrazito velike razlike među reakcijama životinja od kojih jedna pokazuje nedvojbeno pozitivnu reakciju na izlaganje kemikaliji, ali manju u odnosu na navedene kriterije.

(1)   Kriteriji za stupnjevanje podrazumijevaju se kako su opisani u Uredbi (EZ) br. 440/2008.

3.2.2.1.2.5. Korištenje podataka za ljude razmatra se u odjeljcima 3.2.1.2. i 3.2.2.2. te 1.1.1.3., 1.1.1.4. i 1.1.1.5.

3.2.2.2.    Razvrstavanje kod višerazinskog pristupa

3.2.2.2.1.

Kod evaluiranja polaznih informacija po potrebi treba razmotriti primjenu višerazinskog pristupa uvažavajući činjenicu da ne moraju svi elementi biti relevantni.

3.2.2.2.2.

Prvo polazište za evaluaciju postojeći su podaci za ljude i životinje te informacije nakon jednokratnog ili ponavljanog izlaganja jer oni daju neposredne informacije o učincima na kožu.

3.2.2.2.3.

Za razvrstavanje može se koristiti podacima za akutnu dermalnu toksičnost. Ako je tvar jako toksična kod izlaganja dermalnim putem, istraživanje nagrizanja/nadraživanja kože nije moguće provesti jer količina ispitivane tvari koju bi trebalo primijeniti znatno prelazi toksičnu dozu te stoga dovodi do smrti životinje. Ako je kod istraživanja akutne toksičnosti zapaženo nagrizanje/nadraživanje kože sve do granične doze, ti se podaci mogu upotrijebiti za razvrstavanje uz uvjet da se koriste istovjetna razrjeđenja i ispitane vrste. Krutine (prah) mogu postati nagrizajuće ili nadražujuće kada se navlaže ili u dodiru s vlažnom kožom ili sluznicom.

3.2.2.2.4.

Kod donošenja odluka o razvrstavanju upotrebljavaju se validirane i prihvaćene alternativne in vitro metode.

3.2.2.2.5.

Isto tako, vrlo visoke i vrlo niske pH vrijednosti kao što su pH ≤ 2 i ≥ 11,5 mogu ukazivati na mogućnost izazivanja učinaka na koži, posebno ako su povezane sa znatnom kiselom/alkalnom komponentom (puferski kapacitet). U pravilu se može očekivati da će takve tvari izazvati znatne učinke na koži. U nedostatku drugih informacija tvar se smatra nagrizajućom za kožu (nagrizanje kože, 1. kategorija) ako ima pH ≤ 2 ili pH ≥ 11,5. Međutim, ako kisela/alkalna komponenta ukazuje na to da tvar ne mora biti nagrizajuća unatoč niskoj ili visokoj pH vrijednosti, to se treba potvrditi drugim podacima, po mogućnosti podacima iz odgovarajućeg validiranog in vitro testa.

3.2.2.2.6.

Ponekad je raspoloživo dovoljno informacija o strukturno srodnim spojevima za donošenje odluke o razvrstavanju.

3.2.2.2.7.

Višerazinskim pristupom dane su smjernice o načinu organiziranja postojećih informacija o tvari i donošenju odluke o valjanosti i utemeljenosti procjene opasnosti i razvrstavanja u razred opasnosti.

Iako se informacije mogu dobiti evaluiranjem pojedinačnih parametara unutar određene razine (vidjeti odjeljak 3.2.2.2.1.), treba razmotriti sve postojeće informacije kako bi se obavilo cjelovito utvrđivanje valjanosti i utemeljenosti dokaza. To posebno vrijedi ako postoje proturječne informacije za neke parametre.

3.2.3.    Kriteriji razvrstavanja za smjese

3.2.3.1.    Razvrstavanje smjesa kad su podaci raspoloživi za čitavu smjesu

3.2.3.1.1.

Smjesa se razvrstava na temelju kriterija za tvari uzimajući u obzir višerazinski pristup za evaluiranje podataka za odgovarajući razred opasnosti.

3.2.3.1.2.

Osobe koje provode razvrstavanje trebale bi prilikom razmatranja ispitivanja smjese koristiti višerazinski pristup utvrđivanja valjanosti i utemeljenosti dokaza koji je uključen u kriterije za razvrstavanje tvari u kategorije „nagrizanje kože” i „nadraživanje kože” (odjeljci 3.2.1.2. i 3.2.2.2.) kako bi se zajamčilo točno razvrstavanje i istovremeno izbjegla nepotrebna ispitivanja na životinjama. U nedostatku drugih informacija smjesa se smatra nagrizajućom za kožu (nagrizanje kože, 1. kategorija) ako ima pH ≤ 2 ili pH ≥ 11,5. Međutim, ako kisela/alkalna komponenta ukazuje na to da smjesa ne mora biti nagrizajuća unatoč niskoj ili visokoj pH vrijednosti, to se treba potvrditi drugim podacima, po mogućnosti podacima iz odgovarajućeg validiranog in vitro testa.

3.2.3.2.    Razvrstavanje smjesa kad nisu raspoloživi podaci za čitavu smjesu: načela premošćivanja

3.2.3.2.1.

Ako sama smjesa nije ispitana radi određivanja mogućeg nagrizanja/nadraživanja kože, ali ima dovoljno podataka o pojedinačnim sastojcima smjese i o ispitivanju sličnih smjesa da se njezine opasnosti mogu dovoljno dobro opisati, te podatke treba koristiti u skladu s pravilima premošćivanja utvrđenima u odjeljku 1.1.3.

3.2.3.3.    Razvrstavanje smjesa kad su podaci raspoloživi za sve sastojke ili samo neke sastojke smjese

3.2.3.3.1.

Da bi se za potrebe razvrstavanja smjesa s obzirom na opasnosti nagrizanja/nadraživanja kože mogli iskoristiti svi raspoloživi podaci, izvedena je sljedeća pretpostavka koja se prema potrebi primjenjuje u okviru višerazinskog pristupa:

„relevantni sastojci” smjese su sastojci koji su prisutni u koncentracijama ≥ 1 % (m/m za krutine, tekućine, prašine, maglice i pare i v/v za plinove) osim ako se može pretpostaviti (npr. u slučaju sastojaka koji su nagrizajući za kožu) da je određeni sastojak koji je prisutan u koncentraciji < 1 % ipak važan za razvrstavanje smjese u kategoriju „nagrizanje kože”/„nadraživanje kože”.

3.2.3.3.2.

Općenito, pristup koji se primjenjuje kod razvrstavanja smjesa kao nagrizajućih odnosno nadražujućih za kožu kad su podaci raspoloživi za sastojke, ali ne i za smjesu u cjelini, temelji se na teoriji aditivnosti, tako da svaki sastojak koji je nagrizajući odnosno nadražujući za kožu doprinosi ukupnim svojstvima smjese u pogledu nagrizanja odnosno nadraživanja kože razmjerno svojoj jakosti i koncentraciji. Na sastojke koji su nagrizajući za kožu primjenjuje faktor 10 ako su prisutni u koncentraciji ispod opće granične vrijednosti koncentracije za razvrstavanje u 1. kategoriju, ali je njihova koncentracija takva da doprinose razvrstavanju smjese kao nadražujuće za kožu. Smjesa se razvrstava kao nagrizajuća odnosno nadražujuća za kožu kad zbroj koncentracija takvih sastojaka prelazi graničnu vrijednost koncentracije.

3.2.3.3.3.

U tablici 3.2.3. nalaze se opće granične vrijednosti koncentracije na temelju kojih se određuje je li smjesa nagrizajuća ili nadražujuća za kožu.

3.2.3.3.4.1.

Poseban oprez potreban je kod razvrstavanja određenih vrsta smjesa koje sadrže tvari kao što su kiseline i baze, anorganske soli, aldehidi, fenoli i površinski aktivne tvari. Pristup opisan u odjeljcima 3.2.3.3.1. i 3.2.3.3.2. možda neće biti primjenjiv jer su mnoge od tih tvari nagrizajuće odnosno nadražujuće za kožu u koncentracijama < 1 %.

3.2.3.3.4.2.

Kao kriterij za razvrstavanje smjesa koje sadrže jake kiseline ili baze koristi se pH vrijednost (vidjeti odjeljak 3.2.3.1.2.) jer je pH vrijednost bolji pokazatelj nagrizanja kože od graničnih vrijednosti koncentracije iz tablice 3.2.3.

3.2.3.3.4.3.

Smjesa koja sadržava sastojke koji su nagrizajući ili nadražujući za kožu, a koja se ne može razvrstati na temelju načela aditivnosti (tablica 3.2.3.) jer njezina kemijska svojstva to ne dopuštaju, razvrstava se u kategoriju „nagrizanje kože” (1. kategorija) ako sadrži ≥ 1 % sastojka koji je razvrstan u kategoriju „nagrizanje kože” ili u kategoriju „nadraživanje kože” (2. kategorija) ako sadrži ≥ 3 % sastojka koji je nadražujući za kožu. Razvrstavanje smjesa koje sadrže sastojke kod kojih pristup iz tablice 3.2.3. nije primjenljiv sažeto je prikazano u tablici 3.2.4.

3.2.3.3.5.

Ponekad pouzdani podaci mogu pokazati da u slučaju određenog sastojka nema vidljive opasnosti od nagrizanja/nadraživanja kože kad je on prisutan u koncentraciji jednakoj ili većoj od općih graničnih vrijednosti koncentracije navedenih u tablicama 3.2.3. i 3.2.4. u odjeljku 3.2.3.3.6. U tom se slučaju smjesa razvrstava u skladu s tim podacima (vidjeti također članke 10. i 11.). Ako se, s druge strane, u slučaju određenog sastojka pretpostavlja da nema vidljive opasnosti od nagrizanja/nadraživanja kože kad je on prisutan u koncentraciji jednakoj ili većoj od općih graničnih vrijednosti koncentracije navedenih u tablicama 3.2.3. i 3.2.4., treba razmisliti o ispitivanju smjese. U tom se slučaju primjenjuje višerazinski pristup utvrđivanja valjanosti i utemeljenosti dokaza kako je navedeno u odjeljku 3.2.2.2.

3.2.3.3.6.

Ako se iz podataka vidi da je sastojak ili da su sastojci nagrizajući ili nadražujući za kožu u koncentraciji < 1 % (nagrizajući za kožu) ili < 3 % (nadražujući za kožu), smjesa se shodno tomu razvrstava.



Tablica 3.2.3.

Opće granične vrijednosti koncentracije za sastojke razvrstane u kategoriju „nagrizanje kože” (1. kategorija, 1.A, 1.B ili 1.C)/„nadraživanje kože” (2. kategorija) na temelju kojih se smjesa razvrstava u kategoriju „nagrizanje kože”/„nadraživanje kože” ako se primjenjuje načelo aditivnosti

Zbroj sastojaka razvrstanih kao:

Koncentracija na temelju koje se smjesa razvrstava kao:

 

Nagrizanje kože

Nadraživanje kože

 

1. kategorija (vidjeti napomenu u nastavku)

2. kategorija

Nagrizanje kože, potkategorija 1.A, 1.B, 1.C ili 1. kategorija

≥ 5 %

≥ 1 %, ali < 5 %

Nadraživanje kože, 2. kategorija

 

≥ 10 %

(10 × nagrizanje kože, potkategorija 1.A, 1.B, 1.C ili 1. kategorija) + nadraživanje kože, 2. kategorija

 

≥ 10 %

Napomena:

Da bi se smjesa razvrstala u kategoriju „nagrizanje kože”, potkategoriju 1.A, 1.B odnosno 1.C, zbroj svih sastojaka smjese koji su razvrstani u kategoriju „nagrizanje kože”, potkategoriju 1.A, 1.B odnosno 1.C, mora biti ≥ 5 %. Ako je zbroj sastojaka razvrstanih u kategoriju „nagrizanje kože”, potkategoriju 1.A < 5 %, a zbroj sastojaka razvrstanih u kategoriju „nagrizanje kože”, potkategoriju 1A + 1B ≥ 5 %, smjesa se razvrstava u kategoriju „nagrizanje kože”, potkategoriju 1.B. Slično tomu, ako je zbroj sastojaka razvrstanih u kategoriju „nagrizanje kože”, potkategoriju 1A + 1B < 5 %, a zbroj sastojaka razvrstanih u potkategoriju 1A + 1B + 1C ≥ 5 %, smjesa se razvrstava u kategoriju „nagrizanje kože”, potkategoriju 1.C. Ako je najmanje jedan relevantan sastojak smjese razvrstan u 1. kategoriju bez potkategorizacije, smjesa se razvrstava u 1. kategoriju bez potkategorizacije ako je zbroj svih sastojaka koji su nagrizajući za kožu ≥ 5 %.



Tablica 3.2.4.

Opće granične vrijednosti koncentracije za sastojke smjese na temelju kojih se smjesa razvrstava u kategoriju „nagrizanje kože”/„nadraživanje kože” ako se ne primjenjuje načelo aditivnosti

Sastojak:

Koncentracija:

Smjesa razvrstana kao:

Kiselina s pH ≤ 2

≥ 1 %

Nagrizanje kože, 1. kategorija

Baza s pH ≥ 11,5

≥ 1 %

Nagrizanje kože, 1. kategorija

Ostali sastojci koji su nagrizajući za kožu (potkategorije 1.A, 1.B, 1.C ili 1. kategorija)

≥ 1 %

Nagrizanje kože, 1. kategorija

Ostali sastojci koji su nadražujući za kožu (2. kategorija), uključujući kiseline i baze

≥ 3 %

Nadraživanje kože, 2. kategorija

3.2.4.    Priopćavanje opasnosti

3.2.4.1.

Za tvari ili smjese koje ispunjavaju kriterije za razvrstavanje u ovaj razred opasnosti koriste se elementi označivanja iz tablice 3.2.5.



Tablica 3.2.5.

Elementi označivanja za nagrizanje/nadraživanje kože

Razvrstavanje

Potkategorije 1.A/1.B/1.C i 1. kategorija

2. kategorija

Piktogram GHS

image

image

Oznaka opasnosti

Opasnost

Upozorenje

Oznaka upozorenja

H314: uzrokuje teške opekline kože i ozljede oka

H315: nadražuje kožu

Oznaka obavijesti – sprečavanje

P260

P264

P280

P264

P280

Oznaka obavijesti – postupanje

P301 + P330 + P331

P303 + P361 + P353

P363

P304 + P340

P310

P321

P305 + P351 + P338

P302 + P352

P321

P332 + P313

P362 + P364

Oznaka obavijesti – skladištenje

P405

 

Oznaka obavijesti – odlaganje

P501

 

3.3.    Teška ozljeda oka/nadraživanje oka

3.3.1.    Definicije i opće napomene

3.3.1.1.

Teška ozljeda oka znači oštećenje očnog tkiva ili ozbiljno fizičko pogoršanje vida nakon primjene ispitivane tvari na prednju površinu oka koje nije potpuno reverzibilno unutar 21 dana nakon primjene.

Nadraživanje oka je izazivanje promjena na oku nakon primjene ispitivane tvari na prednju površinu oka koje je potpuno reverzibilno unutar 21 dana nakon primjene.

3.3.1.2.

Kod višerazinskog pristupa naglasak se stavlja na postojeće podatke za ljude, zatim slijede postojeći podaci za životinje pa in vitro podaci i potom ostali izvori informacija. Ako podaci ispunjavaju kriterije, razvrstavanje je izravno. U ostalim se slučajevima tvar ili smjesa razvrstava na temelju utvrđivanja valjanosti i utemeljenosti dokaza unutar razine. Kod pristupa potpunog utvrđivanja valjanosti i utemeljenosti dokaza sve raspoložive informacije važne za utvrđivanje teške ozljede oka/nadraživanja oka razmatraju se zajedno, uključujući rezultate odgovarajućih validiranih in vitro testova, relevantne podatke za životinje i podatke za ljude kao što su epidemiološke i kliničke studije te dobro dokumentirani prikazi slučaja i zapažanja (vidjeti Prilog I. dio 1. odjeljak 1.1.1.3.).

3.3.2.    Kriteriji razvrstavanja za tvari

Tvari se svrstavaju u jednu od kategorija unutar ovog razreda opasnosti: u 1. kategoriju (teška ozljeda oka) ili 2. kategoriju (nadraživanje oka) kako slijedi:

(a) 1. kategorija (teška ozljeda oka):

tvari koje mogu izazvati tešku ozljedu oka (vidjeti tablicu 3.3.1.);

(b) 2. kategorija (nadraživanje oka):

tvari koje imaju potencijal izazvati reverzibilno nadraživanje oka (vidjeti tablicu 3.3.2.).

3.3.2.1.    Razvrstavanje na temelju podataka iz standardnih ispitivanja na životinjama

3.3.2.1.1.    Teška ozljeda oka (1. kategorija)

3.3.2.1.1.1. Za tvari koje mogu izazvati tešku ozljedu oka koristi se jedna kategorija opasnosti (1. kategorija). Kriteriji za tu kategoriju opasnosti su zapažanja iz tablice 3.3.1. Ta zapažanja uključuju ozljede rožnice 4. stupnja i druge teške reakcije (npr. razaranje rožnice) zabilježene kod životinja u bilo kojem trenutku tijekom ispitivanja kao i trajno zamućenje rožnice, obojenje rožnice bojilom, adheziju, panus i poremećaj funkcije šarenice te druge učinke koji narušavaju vid. U tom kontekstu, trajne su ozljede one ozljede koje se nisu u cijelosti povukle u razdoblju promatranja koje obično traje 21 dan. Tvari se razvrstavaju u 1. kategoriju opasnosti i ako ispunjavaju kriterije zamućenja rožnice ≥ 3 ili iritisa > 1,5 uočenog kod najmanje dvije od tri ispitane životinje jer se tako teške ozljede obično ne povuku unutar razdoblja promatranja koje traje 21 dan.

3.3.2.1.1.2. Korištenje podataka za ljude razmatra se u odjeljku 3.3.2.2. te odjeljcima 1.1.1.3., 1.1.1.4. i 1.1.1.5.



Tablica 3.3.1.

Teška ozljeda oka ()

Kategorija

Kriteriji

1. kategorija

Tvar koja:

(a)  kod najmanje jedne životinje izazove učinke na rožnici, šarenici ili spojnici za koje se ne očekuje da će se povući odnosno koji se nisu u cijelosti povukli u razdoblju promatranja koje obično traje 21 dan i/ili

(b)  kod najmanje 2 od 3 ispitane životinje izazove pozitivnu reakciju u obliku:

i.  zamućenja rožnice ≥ 3 i/ili

ii.  iritisa > 1,5

izračunato kao srednja vrijednost nakon utvrđivanja stupnja reakcije 24, 48 i 72 sata od uvođenja ispitivanog materijala.

(1)   Kriteriji za stupnjevanje podrazumijevaju se kako su opisani u Uredbi (EZ) br. 440/2008.

3.3.2.1.2.    Nadraživanje oka (2. kategorija)

3.3.2.1.2.1. Tvari koje imaju potencijal izazvati reverzibilno nadraživanje oka razvrstavaju se u 2. kategoriju (nadraživanje oka).

3.3.2.1.2.2. Ako postoje izrazito velike razlike u reakcijama životinja, to treba uzeti u obzir kod određivanja razvrstavanja.

3.3.2.1.2.3. Korištenje podataka za ljude razmatra se u odjeljku 3.3.2.2. te odjeljcima 1.1.1.3., 1.1.1.4. i 1.1.1.5.



Tablica 3.3.2.

Nadraživanje oka ()

Kategorija

Kriteriji

2. kategorija

Tvari koje kod najmanje 2 od 3 ispitane životinje izazovu pozitivnu reakciju u obliku:

(a)  zamućenja rožnice ≥ 1 i/ili

(b)  iritisa ≥ 1 i/ili

(c)  crvenila spojnice ≥ 2 i/ili

(d)  edema spojnice (kemoza) ≥ 2

izračunato kao srednja vrijednost nakon utvrđivanja stupnja reakcije 24, 48 i 72 sata od uvođenja ispitivanog materijala koja se u potpunosti povlači u razdoblju promatranja koje obično traje 21 dan.

(1)   Kriteriji za stupnjevanje podrazumijevaju se kako su opisani u Uredbi (EZ) br. 440/2008.

3.3.2.2.    Razvrstavanje u višerazinskom pristupu

3.3.2.2.1.

Kod evaluiranja polaznih informacija treba po potrebi razmotriti primjenu višerazinskog pristupa uvažavajući činjenicu da ne moraju svi elementi biti relevantni.

3.3.2.2.2.

Prvo polazište za analizu postojeći su podaci za ljude i životinje jer oni sadržavaju neposredne informacije o učincima na oko. Prije razmatranja svakog ispitivanja teške ozljede oka/nadraživanja oka treba evaluirati moguće nagrizanje kože kako bi se izbjeglo ispitivanje lokalnih učinaka koje tvari koje nagrizaju kožu imaju na oči. Smatra se da tvari koje nagrizaju kožu dovode i do teške ozljede oka (1. kategorija), dok se može smatrati da tvari koje nadražuju kožu dovode do nadraživanja oka (2. kategorija).

3.3.2.2.3.

Kod donošenja odluka o razvrstavanju upotrebljavaju se validirane i prihvaćene alternativne in vitro metode.

3.3.2.2.4.

Isto tako vrlo visoke i vrlo niske pH vrijednosti kao što su ≤ 2 i ≥ 11,5 mogu ukazivati na tešku ozljedu oka, posebno ako su povezane sa znatnom kiselom/alkalnom komponentom (puferski kapacitet). U pravilu se može očekivati da će takve tvari izazvati znatne učinke na oči. U nedostatku drugih informacija smatra se da tvar izaziva tešku ozljedu oka (1. kategorija) ako ima pH ≤ 2 ili pH ≥ 11,5. Međutim, ako kisela/alkalna komponenta ukazuje na to da tvar ne mora uzrokovati tešku ozljedu oka unatoč niskoj ili visokoj pH vrijednosti, to se treba potvrditi drugim podacima, po mogućnosti podacima iz odgovarajućeg validiranog in vitro testa.

3.3.2.2.5.

Ponekad je raspoloživo dovoljno informacija o strukturno srodnim spojevima za donošenje odluke o razvrstavanju.

3.3.2.2.6.

Višerazinskim pristupom dane su smjernice o načinu organiziranja postojećih informacija i donošenju odluke o valjanosti i utemeljenosti procjene opasnosti i razvrstavanja u razred opasnosti. Ispitivanje nagrizajućih tvari na životinjama treba izbjegavati kad je god moguće. Iako se informacije mogu dobiti evaluiranjem pojedinačnih parametara unutar određene razine (vidjeti 3.3.2.1.1.), treba razmotriti sve postojeće informacije kako bi se obavilo cjelovito utvrđivanje valjanosti i utemeljenosti dokaza. To posebno vrijedi ako postoje proturječne informacije za neke parametre.

3.3.3.    Kriteriji razvrstavanja za smjese

3.3.3.1.    Razvrstavanje smjesa kad su podaci dostupni za čitavu smjesu

3.3.3.1.1.

Smjesa se razvrstava na temelju kriterija za tvari uzimajući u obzir višerazinski pristup za evaluiranje podataka za odgovarajući razred opasnosti.

3.3.3.1.2.

Osobe koje provode razvrstavanje trebale bi prilikom razmatranja ispitivanja smjese koristiti višerazinski pristup utvrđivanja valjanosti i utemeljenosti dokaza koji je uključen u kriterije za razvrstavanje tvari u kategoriju „nagrizanje kože” i kategoriju „teška ozljeda oka”/„nadraživanje oka” kako bi se zajamčilo točno razvrstavanje i istovremeno izbjegla nepotrebna ispitivanja na životinjama. U nedostatku drugih informacija smatra se da smjesa izaziva tešku ozljedu oka (1. kategorija) ako ima pH ≤ 2 ili pH ≥ 11,5. Međutim, ako kisela/alkalna komponenta ukazuje na to da smjesa ne mora uzrokovati tešku ozljedu oka unatoč niskoj ili visokoj pH vrijednosti, to se treba potvrditi drugim podacima, po mogućnosti podacima iz odgovarajućeg validiranog in vitro testa.

3.3.3.2.    Razvrstavanje smjesa kad nisu raspoloživi podaci za čitavu smjesu: načela premošćivanja

3.3.3.2.1.

Ako sama smjesa nije ispitana radi određivanja mogućeg nagrizanja kože ili izazivanja teške ozljede oka/nadraživanja oka, ali ima dovoljno podataka o pojedinačnim sastojcima smjese i o ispitivanju sličnih smjesa da se njezine opasnosti mogu dovoljno dobro opisati, te podatke treba koristiti u skladu s pravilima premošćivanja utvrđenima u odjeljku 1.1.3.

3.3.3.3.    Razvrstavanje smjesa kad su podaci raspoloživi za sve sastojke ili samo neke sastojke smjese

3.3.3.3.1.

Da bi se za potrebe razvrstavanja smjesa s obzirom na opasnosti od teške ozljede oka/nadraživanja oka iskoristili svi raspoloživi podaci, izvedena je sljedeća pretpostavka koja se prema potrebi primjenjuje u okviru višerazinskog pristupa:

„relevantni sastojci” smjese su sastojci koji su prisutni u koncentracijama ≥ 1 % (m/m za krutine, tekućine, prašine, maglice i pare i v/v za plinove) osim ako se može pretpostaviti (npr. u slučaju sastojaka koji su nagrizajući za kožu) da je određeni sastojak koji je prisutan u koncentraciji < 1 % ipak važan za razvrstavanje smjese u kategoriju „teška ozljeda oka”/„nadraživanje oka”.

3.3.3.3.2.

Općenito, pristup koji se primjenjuje kod razvrstavanja smjesa s obzirom na izazivanje teške ozljede oka/nadraživanja oka kad su podaci raspoloživi za sastojke, ali ne i za smjesu u cjelini, temelji se na teoriji aditivnosti, tako da svaki sastojak koji je nagrizajući za kožu ili onaj koji izaziva tešku ozljedu oka/nadražuje oko doprinosi ukupnim svojstvima smjese povezanima s teškom ozljedom oka/nadraživanjem oka razmjerno svojoj jakosti i koncentraciji. Na sastojke koji su nagrizajući za kožu i one koji izazivaju teške ozljede oka primjenjuje se faktor 10 ako su prisutni u koncentraciji ispod opće granične vrijednosti koncentracije za razvrstavanje u 1. kategoriju, ali je njihova koncentracija takva da doprinose razvrstavanju smjese kao nadražujuće za oko. Smjesa se razvrstava kao smjesa koja izaziva tešku ozljedu oka odnosno kao nadražujuća za oko kad zbroj koncentracija takvih sastojaka prelazi graničnu vrijednost koncentracije.

3.3.3.3.3.

U tablici 3.3.3. nalaze se opće granične vrijednosti koncentracije na temelju kojih se određuje treba li smjesu razvrstati kao onu koja izaziva tešku ozljedu oka ili kao onu koja nadražuje oko.

3.3.3.3.4.1.

Poseban oprez potreban je kod razvrstavanja određenih vrsta smjesa koje sadrže tvari kao što su kiseline i baze, anorganske soli, aldehidi, fenoli i površinski aktivne tvari. Pristup opisan u odjeljcima 3.3.3.3.1. i 3.3.3.3.2. možda neće biti primjenjiv s obzirom na to da mnoge takve tvari izazivaju teške ozljede oka/nagrizajuće su za oko u koncentracijama < 1 %.

3.3.3.3.4.2.

Kao kriterij za razvrstavanje smjesa koje sadrže jake kiseline ili baze koristi se pH vrijednost (vidjeti odjeljak 3.3.3.1.2.) jer je pH vrijednost bolji pokazatelj teške ozljede oka (podložno razmatranju alkalne/kisele komponente) od općih graničnih vrijednosti koncentracije iz tablice 3.3.3.

3.3.3.3.4.3.

Smjesa koja sadržava sastojke koji su nagrizajući za kožu ili one koji uzrokuju tešku ozljedu oka/nadraživanje oka koja se ne može razvrstati na temelju načela aditivnosti (tablica 3.3.3.) jer njezina kemijska svojstva to ne dopuštaju razvrstava se u kategoriju „teška ozljeda oka” (1. kategorija) ako sadrži ≥ 1 % sastojka koji je nagrizajući za kožu ili izaziva tešku ozljedu oka odnosno u kategoriju „nadraživanje oka” (2. kategorija) ako sadrži ≥ 3 % sastojka koji nadražuje oko. Razvrstavanje smjesa koje sadrže sastojke kod kojih pristup iz tablice 3.3.3. nije primjenljiv sažeto je prikazano u tablici 3.3.4.

3.3.3.3.5.

Ponekad pouzdani podaci mogu pokazati da u slučaju određenog sastojka nema vidljive opasnosti od teške ozljede oka/nadraživanja oka kad je on prisutan u koncentraciji jednakoj ili većoj od općih graničnih vrijednosti koncentracije navedenih u tablicama 3.3.3. i 3.3.4. u odjeljku 3.3.3.3.6. U tom se slučaju smjesa razvrstava u skladu s tim podacima (vidjeti također članke 10. i 11.). Ako se, s druge strane, u slučaju određenog sastojka pretpostavlja da nema vidljive opasnosti od nagrizanja/nadraživanja kože ili teške ozljede oka/nadraživanja oka kad je on prisutan u koncentraciji jednakoj ili većoj od općih graničnih vrijednosti koncentracije navedenih u tablicama 3.3.3. i 3.3.4., treba razmisliti o ispitivanju smjese. U tom se slučaju primjenjuje višerazinski pristup utvrđivanja valjanosti i utemeljenosti dokaza.

3.3.3.3.6.

Ako se iz podataka vidi da je sastojak ili da su sastojci nagrizajući za kožu ili da mogu teško ozlijediti/nadražiti oko u koncentraciji < 1 % (nagrizajući za kožu ili uzrokujući tešku ozljedu oka) ili < 3 % (nadražujući za oko), smjesa se shodno tomu razvrstava.



Tablica 3.3.3.

Opće granične vrijednosti koncentracije za sastojke razvrstane u kategoriju „nagrizanje kože” (1. kategorija, 1.A, 1.B ili 1.C) i/ili u kategoriju teška ozljeda oka„” (1. kategorija) ili „nadraživanje oka” (2. kategorija) na temelju kojih se smjesa razvrstava u kategoriju „teška ozljeda oka”/„nadraživanje oka” ako se primjenjuje načelo aditivnosti

Zbroj sastojaka razvrstanih kao:

Koncentracija na temelju koje se smjesa razvrstava kao:

Teška ozljeda oka

Nadraživanje oka

1. kategorija

2. kategorija

Nagrizanje kože, potkategorija 1.A, 1.B, 1.C ili 1. kategorija + teška ozljeda oka (1. kategorija) ()

≥ 3 %

≥ 1 %, ali < 3 %

Nadraživanje oka (2. kategorija)

 

≥ 10 %

10 × (nagrizanje kože, potkategorija 1.A, 1.B, 1.C ili nagrizanje kože, 1. kategorija + teška ozljeda oka (1. kategorija)) + nadraživanje oka (2. kategorija)

 

≥ 10 %

(1)   Ako je sastojak razvrstan i u kategoriju „nagrizanje kože”, potkategoriju 1.A, 1.B, 1.C ili 1. kategoriju, i u kategoriju „teška ozljeda oka” (1. kategorija), njegova se koncentracija u izračunu uzima u obzir samo jednom.



Tablica 3.3.4.

Opće granične vrijednosti koncentracije za sastojke smjese na temelju čega se smjesa razvrstava u kategoriju „teška ozljeda oka” (1. kategorija) ili u kategoriju „nadraživanje oka” (2. kategorija) ako se ne primjenjuje načelo aditivnosti

Sastojak

Koncentracija

Smjesa razvrstana kao:

Kiselina s pH ≤ 2

≥ 1 %

Teška ozljeda oka (1. kategorija)

Baza s pH ≥ 11,5

≥ 1 %

Teška ozljeda oka (1. kategorija)

Drugi sastojak razvrstan u kategoriju „nagrizanje kože” (potkategorija 1.A, 1.B, 1.C ili 1. kategorija) ili kategoriju „teška ozljeda oka” (1. kategorija)

≥ 1 %

Teška ozljeda oka (1. kategorija)

Drugi sastojak razvrstan u kategoriju „nadraživanje oka” (2. kategorija)

≥ 3 %

Nadraživanje oka (2. kategorija)

3.3.4.    Priopćavanje opasnosti

3.3.4.1.

Za tvari i smjese koje ispunjavaju kriterije za razvrstavanje u ovaj razred opasnosti koriste se elementi označivanja u skladu s tablicom 3.3.5.



Tablica 3.3.5.

Elementi označivanja za tešku ozljedu oka/nadraživanje oka ()

Razvrstavanje

1. kategorija

2. kategorija

Piktogram GHS

image

image

Oznaka opasnosti

Opasnost

Upozorenje

Oznaka upozorenja

H318: uzrokuje teške ozljede oka

H319: uzrokuje jako nadraživanje oka

Oznaka obavijesti – sprečavanje

P280

P264

P280

Oznaka obavijesti – postupanje

P305 + P351 + P338

P310

P305 + P351 + P338

P337 + P313

Oznaka obavijesti – skladištenje

 

 

Oznaka obavijesti – odlaganje

 

 

(1)   Ako je kemikalija razvrstana u kategoriju „nagrizanje kože”, potkategoriju 1.A, 1.B, 1.C ili 1. kategoriju, označivanje teške ozljede oka/nagrizanja oka može se ispustiti jer je ta informacija već obuhvaćena oznakom upozorenja za nagrizanje kože, 1. kategorija (H314).

▼B

3.4.    Izazivanje preosjetljivosti dišnih putova ili kože

3.4.1.    Definicije i opća pitanja

3.4.1.1. Tvar koja izaziva preosjetljivost dišnih putova je tvar koja dovodi do preosjetljivosti dišnih putova nakon udisanja.

3.4.1.2. Tvar koja izaziva preosjetljivost kože je tvar koja dovodi do alergijske reakcije nakon dodira s kožom.

3.4.1.3. Izazivanje preosjetljivosti (senzibilizacija) u smislu odjeljka 3.4. sastoji se od dviju faza: prva faza je induciranje specifičnog imunološkog pamćenja kod pojedinca izlaganjem alergenu. Druga faza (elicitacija) je izazivanje stanično ili protutijelima posredovane alergijske reakcije izlaganjem senzibilizirane osobe alergenu.

3.4.1.4. Kod izazivanja preosjetljivosti dišnih putova prisutan je isti obrazac senzibilizacije, tj. faza indukcije – faza elicitacije, kao kod izazivanja preosjetljivosti kože. Da bi se izazvala preosjetljivost kože potrebna je faza indukcije u kojoj imunosni sustav uči reagirati; klinički se simptomi nakon toga mogu pojaviti ako je sljedeće izlaganje dovoljno da izazove vidljivu reakciju kože (faza elicitacije). Stoga prediktivna ispitivanja obično slijede ovaj obrazac s fazom indukcije, a odgovor na fazu indukcije mjeri se u standardiziranoj fazi elicitacije, koja u pravilu uključuje epikutani test. Izuzetak je lokalna stimulacija limfnih žlijezda, gdje se izravno mjeri odgovor u fazi indukcije. Dokazi izazivanja preosjetljivosti kod ljudi u pravilu se ocjenjuju dijagnostičkim epikutanim testom.

3.4.1.5. Obično su kod oba tipa preosjetljivosti (kože i dišnih putova) za elicitaciju dovoljne niže doze nego za indukciju. Odredbe o upozoravanju senzibiliziranih osoba na prisutnost određenog alergena u smjesi nalaze se ►M2  u Prilogu II., odjeljku 2.8. ◄

3.4.1.6. Razred opasnosti „izazivanje preosjetljivosti dišnih putova ili kože” dijeli se na:

 izazivanje preosjetljivosti dišnih putova ►M2  i ◄ ,

 izazivanje preosjetljivosti kože.

▼M2

3.4.2.    Kriteriji razvrstavanja za tvari

3.4.2.1.    Tvari koje izazivaju preosjetljivost dišnih putova

3.4.2.1.1.    Kategorije opasnosti

3.4.2.1.1.1.

Tvari koje izazivaju preosjetljivost dišnih putova razvrstavaju se u 1. kategoriju kad podaci nisu dovoljni za potkategorizaciju.

3.4.2.1.1.2.

Kad su podaci dovoljni, preciznije ocjenjivanje u skladu s odjeljkom 3.4.2.1.1.3. omogućuje razvrstavanje tvari koje izazivaju preosjetljivost dišnih putova u potkategoriju 1.A, jaki nadražljivci, ili potkategoriju 1.B za ostale tvari koje izazivaju preosjetljivost dišnih putova.

3.4.2.1.1.3.

Učinci uočeni kod ljudi ili životinja uobičajeno će opravdati razvrstavanje pristupom težine dokaza za tvari koje nadražuju dišne putove. Tvari mogu biti dodijeljene jednoj od dviju potkategorija, 1.A ili 1.B, korištenjem pristupa težine dokaza u skladu s kriterijima iz tablice 3.4.1. i na temelju pouzdanih i kvalitetnih dokaza iz slučajeva s ljudima ili epidemioloških studija i/ili zapažanja iz odgovarajućih studija na pokusnim životinjama.

3.4.2.1.1.4.

Tvari se razvrstavaju kao tvari koje izazivaju preosjetljivost dišnih putova u skladu s kriterijima u tablici 3.4.1.:



Tablica 3.4.1.

Kategorija i podkategorije opasnosti za tvari koje izazivaju preosjetljivost dišnih putova

Kategorija

Kriteriji

1. kategorija

Tvari se razvrstavaju kao tvari koje izazivaju preosjetljivost dišnih putova (1. kategorija) kad podaci nisu dovoljni za potkategorizaciju u skladu sa sljedećim kriterijima:

(a)  ako postoji dokaz kod ljudi da tvar može dovesti do specifične respiratorne preosjetljivosti dišnih putova; i/ili

(b)  ako postoje pozitivni rezultati odgovarajućeg ispitivanja na životinjama.

Potkategorija 1.A:

Tvari koje pokazuju visoku učestalost pojavljivanja kod ljudi; ili vjerojatnost pojavljivanja visoke stope izazivanja preosjetljivosti kod ljudi na temelju ispitivanja provedenih na životinjama ili ostalih ispitivanja (1). Također se može uzeti u obzir intenzitet reakcije.

Potkategorija 1.B:

Tvari koje pokazuju nisku do umjerenu učestalosti pojavljivanja kod ljudi; ili vjerojatnost pojavljivanja niske do umjerene stope izazivanja preosjetljivosti kod ljudi na temelju ispitivanja provedenih na životinjama ili ostalih ispitivanja (1). Također se može uzeti u obzir intenzitet reakcije.

(1)   Za sada nisu dostupni, priznati i vrednovani modeli za ispitivanje preosjetljivosti dišnih putova kod životinja. U nekim okolnostima podaci iz studija na životinjama mogu pružiti vrijedne informacije u prosudbi težine dokaza.

3.4.2.1.2.    Dokazi kod ljudi

3.4.2.1.2.1.

Dokaz da tvar može izazvati specifičnu preosjetljivosti dišnih putova u pravilu se temelji na iskustvima kod ljudi. U tom se kontekstu preosjetljivost obično javlja kao astma, no uzimaju se u obzir i ostale reakcije preosjetljivosti kao što su rinitis/konjunktivitis i alveolitis. To će stanje imati klinički karakter alergijske reakcije. Međutim, imunološki mehanizmi ne moraju se dokazati.

3.4.2.1.2.2.

Prilikom razmatranja dokaza kod ljudi, radi donošenja odluke o razvrstavanju uz dokaze utemeljene na slučajevima, treba uzeti u obzir:

(a) veličinu izložene populacije;

(b) stupanj izloženosti.

O korištenju podataka prikupljenih kod ljudi govori se u odjeljcima 1.1.1.3., 1.1.1.4. i 1.1.1.5.

3.4.2.1.2.3.

Gore spomenuti dokazi mogli bi biti:

(a) klinička povijest i podaci iz odgovarajućih ispitivanja plućne funkcije vezanih uz izloženost tvari, potkrijepljeni drugim dokazima koji mogu uključivati:

i. imunološko ispitivanje in vivo (npr. test ubodom pod kožu);

ii. imunološko ispitivanje in vitro (npr. serološka analiza);

iii. istraživanja koja upućuju na ostale specifične reakcije preosjetljivosti pri kojima nisu dokazani imunološki mehanizmi djelovanja, npr. ponovljeno nadraživanje pri niskim dozama, farmakološki posredovani učinci;

iv. sličnost kemijske strukture s tvarima za koje je poznato da izazivaju preosjetljivost dišnih putova;

(b) podaci iz jednoga ili više pozitivnih ispitivanja bronhijalne provokacije s tvari provedenih u skladu s prihvaćenim smjernicama za određivanje specifične reakcije preosjetljivosti.

3.4.2.1.2.4.

Klinička povijest uključuje medicinsku i radnu povijest da bi se odredio odnos između izloženosti određenoj tvari i razvoju preosjetljivosti dišnih putova. Bitne informacije uključuju pogoršavajuće čimbenike kod kuće i na radnom mjestu, početak i razvoj bolesti, obiteljsku i osobnu anamnezu dotičnog bolesnika. Medicinska povijest također uključuje napomenu o ostalim alergijskim poremećajima ili poremećajima dišnih putova od djetinjstva te navikama pušenja.

3.4.2.1.2.5.

Smatra se da su pozitivni rezultati bronhijalnih provokacijskih testova sami po sebi dovoljan dokaz za potrebe razvrstavanja. Međutim, jasno je da će u praksi mnogi od gore navedenih pregleda već biti obavljeni.

3.4.2.1.3.    Istraživanja na životinjama

3.4.2.1.3.1.

Podaci iz odgovarajućih istraživanja na životinjama ( 12 ) koji mogu upućivati na potencijal tvari da izazove preosjetljivost kod ljudi nakon udisanja ( 13 ) mogu uključivati:

(a) mjerenja imunoglobulina E (IgE) i ostalih specifičnih imunoloških parametara kod miševa;

(b) specifične plućne reakcije kod zamoraca.

3.4.2.2.    Tvari koje izazivaju preosjetljivost kože

3.4.2.2.1.    Kategorije opasnosti

3.4.2.2.1.1.

Tvari koje izazivaju preosjetljivost kože razvrstavaju se u 1. kategoriju kad podaci nisu dovoljni za potkategorizaciju.

3.4.2.2.1.2.

Kad su podaci dovoljni, preciznije ocjenjivanje u skladu s odjeljkom 3.4.2.2.1.3. omogućuje svrstavanje tvari koje izazivaju preosjetljivost kože u potkategoriju 1.A, jaki nadražljivci, ili potkategoriju 1.B za ostale tvari koje izazivaju preosjetljivost kože.

3.4.2.2.1.3.

Učinci uočeni kod ljudi ili životinja u pravilu će opravdati razvrstavanje pristupom težine dokaza za tvari koje izazivaju preosjetljivost kože, kako je opisano u odjeljku 3.4.2.2.2. Tvari mogu biti svrstane u jednu od dvije potkategorije 1.A ili 1.B korištenjem pristupa težine dokaza u skladu s kriterijima iz tablice 3.4.2. i na temelju pouzdanih i kvalitetnih dokaza iz slučajeva s ljudima ili epidemioloških istraživanja i/ili zapažanja iz odgovarajućih istraživanja na pokusnim životinjama u skladu s vodećim vrijednostima iz odjeljaka 3.4.2.2.2.1. i 3.4.2.2.3.2. za potkategoriju 1.A i odjeljaka 3.4.2.2.2.2. i 3.4.2.2.3.3. za potkategoriju 1.B.

3.4.2.2.1.4.

Tvari se razvrstavaju kao tvari koje izazivaju preosjetljivost kože u skladu s kriterijima iz tablice 3.4.2.:



Tablica 3.4.2.

Kategorija i potkategorije opasnosti za tvari koje izazivaju preosjetljivost kože

Kategorija

Kriteriji

1. kategorija

Tvari se razvrstavaju kao tvari koje izazivaju preosjetljivost kože (1. kategorija) kad podaci nisu dovoljni za potkategorizaciju u skladu sa sljedećim kriterijima:

(a)  ako dokazi kod ljudi pokazuju da tvar može dovesti do preosjetljivosti u dodiru s kožom kod značajnog broja osoba; ili

(b)  ako postoje pozitivni rezultati odgovarajućeg ispitivanja na životinjama (vidjeti specifične kriterije u odjeljku 3.4.2.2.4.1.).

Potkategorija 1.A:

Za tvari s visokom učestalošću pojavljivanja kod ljudi i/ili velikom vjerojatnošću pojavljivanja kod životinja smatra se da mogu dovesti do znatne preosjetljivosti kod ljudi. Također se može razmotriti jačina reakcije.

Potkategorija 1.B:

Za tvari s niskom do umjerenom učestalošću pojavljivanja kod ljudi ili niskom do umjerenom mogućnošću pojavljivanja kod životinja može se smatrati da mogu izazvati preosjetljivosti kod ljudi. Također se može razmotriti jačina reakcije.

3.4.2.2.2.    Dokazi kod ljudi

3.4.2.2.2.1.

Dokazi kod ljudi za potkategoriju 1.A uključuju:

(a) pozitivne reakcije kod ≤ 500 μg/cm2 (HRIPT, HMT — prag indukcije);

(b) podatke dobivene ispitivanjem dijagnostičkim flasterom u slučajevima kad postoji relativno velika i znatna učestalost reakcija u određenoj populaciji u odnosu na relativno malu izloženost;

(c) ostale epidemiološke dokaze kad postoji relativno velika i znatna učestalost alergijskih kontaktnih dermatitisa u odnosu na relativno malu izloženost.

3.4.2.2.2.2.

Dokazi kod ljudi za potkategoriju 1.B uključuju:

(a) pozitivne reakcije kod > 500 μg/cm2 (HRIPT, HMT — prag indukcije);

(b) podatke dobivene ispitivanjem dijagnostičkim flasterom u slučajevima kad postoji relativno mala, ali znatna učestalost reakcija u određenoj populaciji u odnosu na relativno veliku izloženost;

(c) ostale epidemiološke dokaze kad postoji relativno mala, ali znatna učestalost alergijskih kontaktnih dermatitisa u odnosu na relativno veliku izloženost.

O korištenju dokaza kod ljudi raspravlja se u odjeljcima 1.1.1.3., 1.1.1.4. i 1.1.1.5.

3.4.2.2.3.    Istraživanja na životinjama

3.4.2.2.3.1.

Kad se za 1. kategoriju koristi adjuvantna vrsta metode ispitivanja preosjetljivosti kože, reakcija najmanje 30 % životinja smatra se pozitivnom. Za neadjuvantne metode ispitivanja na zamorcima reakcija najmanje 15 % životinja smatra se pozitivnom. Za 1. kategoriju indeks stimulacije jednak ili viši od tri smatra se pozitivnom reakcijom u analizi lokalnih limfnih čvorova. Metode ispitivanja preosjetljivosti kože opisani su u Smjernicama 406 OECD-a (Maksimizacijsko ispitivanje na zamorcima i Buehlerovo ispitivanje na zamorcima) i Smjernicama 429 (analiza lokalnih limfnih čvorova). Mogu se koristiti ostale metode pod uvjetom da su dobro vrednovane i da je dano znanstveno opravdanje. Na primjer, ispitivanje otjecanja mišjeg uha može biti pouzdano pokusno ispitivanje za otkrivanje umjerenih do jakih nadražljivaca i moglo bi se koristiti kao prva faza u prosudbi mogućnosti nadraživanja kože.

3.4.2.2.3.2.

Rezultati ispitivanja na životinjama za potkategoriju 1.A obuhvaćaju podatke s vrijednostima navedenima u tablici 3.4.3.



Tablica 3.4.3.

Rezultati ispitivanja na životinjama za potkategoriju 1.A

Analiza

Kriteriji

Analiza lokalnih limfnih čvorova

EC3 vrijednost ≤ 2 %

Maksimizacijski test na zamorcima

≥ 30 % reagira na ≤ 0,1 % potkožno primijenjene doze ili

≥ 60 % reagira na od > 0,1 % do ≤ 1 % potkožno primijenjene doze

Buehlerov test

≥ 15 % reagira na ≤ 0,2 % topikalno primijenjene doze ili

≥ 60 % reagira na od > 0,2 % do ≤ 20 % topikalno primijenjene doze

3.4.2.2.3.3.

Rezultati ispitivanja na životinjama za potkategoriju 1.B uključuju podatke s vrijednostima navedenima u tablici 3.4.4. koja slijedi.



Tablica 3.4.4.

Rezultati ispitivanja na životinjama za potkategoriju 1.B

Analiza

Kriteriji

Analiza lokalnih limfnih čvorova

EC3 vrijednost > 2 %

Maksimizacijski test na zamorcima

od ≥ 30 % do < 60 % reagira na od > 0,1 % do ≤ 1 % potkožno primijenjene doze ili

≥ 30 % reagira na > 1 % potkožno primijenjene doze

Buehlerov test

od ≥ 15 % do < 60 % reagira na od > 0,2 % do ≤ 20 % topikalno primijenjene doze ili

≥ 15 % reagira na > 20 % topikalno primijenjene doze

3.4.2.2.4.    Specifična pitanja

3.4.2.2.4.1.

Za razvrstavanje tvari, korištenjem pristupa težine dokaza dokazi moraju uključivati dio ili sve od niže navedenoga:

(a) pozitivne podatke na temelju testiranja flasterom, obično dobivene iz više dermatoloških klinika;

(b) epidemiološka istraživanja koja pokazuju da je ta tvar uzrokovala alergijski kontaktni dermatitis. Situacije u kojima velik dio izloženih pokazuje karakteristične simptome treba posebno pomnjivo proučiti, čak i ako je broj slučajeva mali;

(c) pozitivne podatke iz odgovarajućih istraživanja na životinjama;

(d) pozitivne podatke iz pokusnih istraživanja na ljudima (vidjeti odjeljak 1.3.2.4.7.);

(e) dobro dokumentirane primjere alergijskih kontaktnih dermatitisa, obično dobivene iz više dermatoloških klinika;

(f) također se može razmotriti jačina reakcije.

3.4.2.2.4.2.

Dokazi iz istraživanja na životinjama obično su puno pouzdaniji od dokaza na temelju izlaganja ljudi. Međutim, ako su raspoloživi dokazi iz obaju izvora i njihovi su rezultati kontradiktorni, da bi se riješilo pitanje razvrstavanja, u konkretnom slučaju potrebno je ocijeniti kakvoću i pouzdanost dokaza iz obaju izvora. Obično se podaci prikupljeni kod ljudi ne dobivaju u nadziranim pokusima s dobrovoljcima za potrebe razvrstavanja opasnosti, već kao dio ocjene rizika radi potvrđivanja izostanka učinaka pri ispitivanju na životinjama. Kao rezultat toga, pozitivni podaci o izazivanju preosjetljivosti kože kod ljudi obično proizlaze iz nadziranih slučajeva ili ostalih slabije definiranih istraživanja. Ocjenjivanje podataka prikupljenih kod ljudi mora se stoga provoditi uz oprez jer učestalost slučajeva osim unutarnjih svojstava tvari odražava i čimbenike kao što su okolnosti izlaganja, bioraspoloživost, pojedinačna predispozicija i poduzete preventivne mjere. Negativni podaci kod ljudi u pravilu ne bi trebali opovrgavati pozitivne rezultate istraživanja na životinjama. Kod podataka prikupljenih kod ljudi i kod životinja potrebno je razmotriti utjecaj pokretača.

3.4.2.2.4.3.

Ako nije ispunjen ni jedan od gore navedenih uvjeta, tvar se ne mora razvrstati kao tvar koja izaziva preosjetljivost kože. Međutim, kombinacija dvaju ili više niže navedenih pokazatelja preosjetljivosti može utjecati na promjenu odluke. To treba razmotriti za svaki slučaj zasebno.

(a) izolirane epizode alergijskog kontaktnog dermatitisa;

(b) epidemiološka istraživanja ograničene snage, npr. kad slučajnost, pristranost ili zbunjujući faktori nisu u cijelosti isključeni sa zadovoljavajućom pouzdanošću;

(c) podaci iz ispitivanja na životinjama provedenih u skladu s postojećim smjernicama, koji ne ispunjavaju kriterije za pozitivan rezultat opisan u odjeljku 3.4.2.2.3., ali su dovoljno blizu graničnoj vrijednosti da bi se smatrali značajnima;

(d) pozitivni podaci dobiveni nestandardnim metodama;

(e) pozitivni rezultati bliskih strukturnih analoga.

3.4.2.2.4.4.

Imunološka kontaktna urtikarija

Tvari koje ispunjavaju kriterije za razvrstavanje kao tvari koje izazivaju preosjetljivost dišnih putova mogu dodatno izazvati imunološku kontaktnu urtikariju. Treba razmotriti razvrstavanje tih tvari također i kao tvari koje izazivaju preosjetljivost kože. Tvari koje izazivaju imunološku kontaktnu urtikariju, a ne ispunjavaju kriterije za tvari koje izazivaju preosjetljivost dišnih putova treba također razmotriti za razvrstavanje kao tvari koje izazivaju preosjetljivost kože.

Ne postoji priznati životinjski model za utvrđivanje tvari koje izazivaju imunološku kontaktnu urtikariju. Stoga će se razvrstavanje u pravilu temeljiti na dokazima kod ljudi koji su slični onima pri izazivanju preosjetljivosti kože.

▼B

3.4.3.    Kriteriji razvrstavanja za smjese

3.4.3.1.    Razvrstavanje smjesa kad su raspoloživi podaci za čitavu smjesu

3.4.3.1.1. Ako su za smjesu raspoloživi pouzdani i kvalitetni dokazi na temelju iskustava kod ljudi ili iz prikladnih istraživanja na pokusnim životinjama, kako je navedeno u kriterijima za tvari, smjesa se može razvrstati vrednovanjem utemeljenosti tih podataka. Kod evaluiranja podataka o smjesama treba se uvjeriti da primijenjene doze ne dovode u pitanje uvjerljivost rezultata.

3.4.3.2.    Razvrstavanje smjesa kad podaci nisu raspoloživi za čitavu smjesu: načela premošćivanja

3.4.3.2.1. Ako smjesa nije sama ispitana radi utvrđivanja svojstava koja dovode do pojave preosjetljivosti, ali ima dovoljno podataka o pojedinačnim sastojcima smjese i o ispitivanju sličnih smjesa da se njezine opasnosti mogu dovoljno dobro opisati, te podatke treba koristiti u skladu s pravilima premošćivanja utvrđenim u odjeljku 1.1.3.

3.4.3.3.    Razvrstavanje smjesa kad su podaci raspoloživi za sve sastojke ili samo neke sastojke smjese

3.4.3.3.1. Smjesa se razvrstava kao smjesa koja izaziva preosjetljivost dišnih putova ili kože ako je najmanje jedan sastojak razvrstan kao tvar koja izaziva preosjetljivost dišnih putova odnosno kože i ako je njegova koncentracija jednaka ili viša od opće granične vrijednosti koncentracije za krutine/tekućine odnosno plinove, kako je prikazano u ►M2  tablica 3.4.5. ◄

3.4.3.3.2. Neke tvari razvrstane kao tvari koje izazivaju preosjetljivost mogu kod osoba koje su već senzibilizirane na tu tvar ili smjesu koja sadrži tu tvar izazvati reakciju i kad su u smjesi prisutne u količinama ispod koncentracija utvrđenih u ►M2  tablica 3.4.5. ◄ (vidjeti napomenu 1. uz ►M2  tablica 3.4.6. ◄ ).

▼M2



Tablica 3.4.5.

Opće granične vrijednosti koncentracije za sastojke smjese koji su razvrstani kao tvari koje izazivaju preosjetljivost dišnih putova ili tvari koje izazivaju preosjetljivost kože na kojima se temelji razvrstavanje smjese

Sastojak razvrstan kao:

Opće granične vrijednosti koncentracija na temelju kojih se smjesa razvrstava kao:

Tvari koje izazivaju preosjetljivost dišnih putova

1. kategorije

Tvari koje izazivaju preosjetljivost kože

1. kategorije

Kruta tvar/tekućina

Plin

Sva agregatna stanja

Tvar koja izaziva preosjetljivost dišnih putova

1. kategorije

≥ 1,0 %

≥ 0,2 %

 

Tvar koja izaziva preosjetljivost dišnih putova

potkategorije 1.A

≥ 0,1 %

≥ 0,1 %

 

Tvar koja izaziva preosjetljivost dišnih putova

potkategorije 1.B

≥ 1,0 %

≥ 0,2 %

 

Tvar koja izaziva preosjetljivost kože

1. kategorije

 

 

≥ 1,0 %

Tvar koja izaziva preosjetljivost kože

potkategorije 1.A

 

 

≥ 0,1 %

Tvar koja izaziva preosjetljivost kože

potkategorije 1.B

 

 

≥ 1,0 %

▼M2



Tablica 3.4.6.

Opće granične vrijednosti koncentracija za prikaz sastojaka smjese

Sastojak razvrstan kao:

Opće granične vrijednosti koncentracija za prikaz:

Smjesa koja izaziva preosjetljivost dišnih putova

1. kategorije

Smjesa koja izaziva preosjetljivost kože

1. kategorije

Kruta tvar/tekućina

Plin

Sva agregatna stanja

Smjesa koja izaziva preosjetljivost dišnih putova

1. kategorije

≥ 0,1 % (napomena 1.)

≥ 0,1 % (napomena 1.)

 

Smjesa koja izaziva preosjetljivost dišnih putova

potkategorije 1.A

≥ 0,01 % (napomena 1.)

≥ 0,01 % (napomena 1.)

 

Smjesa koja izaziva preosjetljivost dišnih putova

potkategorije 1.B

≥ 0,1 % (napomena 1.)

≥ 0,1 % (napomena 1.)

 

Smjesa koja izaziva preosjetljivost kože

1. kategorije

 

 

≥ 0,1 % (napomena 1.)

Smjesa koja izaziva preosjetljivost kože

potkategorije 1.A

 

 

≥ 0,01 % (napomena 1.)

Smjesa koja izaziva preosjetljivost kože

potkategorije 1.B

 

 

≥ 0,1 % (napomena 1.)

▼M4

Napomena 1.:

Ova granična vrijednost koncentracije za izazivanje koristi se za primjenu zahtjeva posebnog označivanja iz odjeljka 2.8. Priloga II. radi zaštite već senzibiliziranih pojedinaca. Za smjesu koja sadrži komponentu u koncentraciji jednakoj ili višoj od ove zahtijeva se STL. Kod tvari koje izazivaju osjetljivost, s posebnom graničnom vrijednosti koncentracije manjom od 0,1 %, granična vrijednost koncentracije za izazivanje trebala bi se postaviti na jednu desetinu posebne granične vrijednosti koncentracije.

▼B

3.4.4.    Priopćavanje opasnosti

▼M2

3.4.4.1. Za tvari ili smjese koje ispunjavaju kriterije za razvrstavanje u ovaj razred opasnosti koriste se elementi naljepnice u skladu s tablicom 3.4.7.

▼M4



Tablica 3.4.7.

Elementi naljepnice za preosjetljivost ako se udiše ili u dodiru s kožom

Razvrstavanje

Preosjetljivost ako se udiše

Preosjetljivost u dodiru s kožom

1. kategorija i potkategorije 1A i 1B

1. kategorija i potkategorije 1A i 1B

Piktogrami GHS

image

image

Oznaka opasnosti

Opasnost

Upozorenje

Oznaka upozorenja

H334: Ako se udiše može izazvati simptome alergije ili astme ili poteškoće s disanjem

H317: Može izazvati alergijsku reakciju na koži

Oznaka obavijesti

Sprečavanje

P261

P284

P261

P272

P280

Oznaka obavijesti

Postupanje

P304 + P340

P342 + P311

P302 + P352

P333 + P313

P321

P362 + P364

Oznaka obavijesti

Skladištenje

 

 

Oznaka obavijesti

Odlaganje

P501

P501

▼B

3.5.    Mutageni učinak na zametne stanice

3.5.1.    Definicije i opća pitanja

3.5.1.1. Mutacija je trajna promjena količine ili strukture genetskog materijala stanice. Izraz „mutacija” odnosi se kako na nasljedne genetske promjene koje se mogu manifestirati na razini fenotipa tako i na promjene DNK (ako su poznate) na kojima se one temelje (uključujući specifične promjene baznih parova i kromosomske translokacije). Izraz „mutagen” koristi se za tvari koje izazivaju učestaliju pojavu mutacija u populacijama stanica i/ili organizama.

3.5.1.2. Općenitiji izrazi, kao što su „genotoksičan” i „genotoksičnost”, odnose se na tvari i procese koji mijenjaju strukturu, informacijski sadržaj ili segregaciju DNK, uključujući one koji oštećuju DNK remećenjem uobičajenih replikacijskih procesa, odnosno koji na nefiziološki način (privremeno) mijenjaju njegovu replikaciju. Rezultati ispitivanja genotoksičnosti obično se smatraju pokazateljima mutagenih učinaka.

3.5.2.    Kriteriji razvrstavanja za tvari

3.5.2.1. Ovaj je razred opasnosti prvenstveno predviđen za tvari koje mogu izazvati mutacije zametnih stanica kod ljudi koje se mogu prenijeti na potomstvo. Ipak, kod razvrstavanja tvari i smjesa unutar ovog razreda opasnosti također se uzimaju u obzir rezultati ispitivanja mutagenosti i genotoksičnosti in vitro te na somatskim i zametnim stanicama sisavaca in vivo.

3.5.2.2. Za potrebe razvrstavanja s obzirom na mutageni učinak na zametne stanice tvari se svrstavaju u jednu od dviju kategorija, kako je prikazano u tablici 3.5.1.



Tablica 3.5.1.

Kategorije opasnosti za tvari s mutagenim učinkom na zametne stanice

Kategorija

Kriteriji

1. KATEGORIJA:

Tvari za koje se zna da izazivaju nasljedne mutacije ili na koje treba gledati kao da izazivaju nasljedne mutacije u zametnim stanicama ljudi.

Tvari za koje se zna da izazivaju nasljedne mutacije u zametnim stanicama ljudi.

1.A kategorija:

Razvrstavanje u 1.A kategoriju temelji se na pozitivnim dokazima iz epidemioloških istraživanja na ljudima.

Tvari na koje treba gledati kao da izazivaju nasljedne mutacije u zametnim stanicama ljudi.

1.B kategorija:

Razvrstavanje u 1.B kategoriju temelji se na:

— pozitivnom (pozitivnim) rezultatu (rezultatima) in vivo ispitivanja nasljedne mutagenosti zametnih stanica kod sisavaca, ili

— pozitivnom (pozitivnim) rezultatu (rezultatima) in vivo ispitivanja mutagenosti somatskih stanica kod sisavaca, u kombinaciji s određenim dokazima da tvar ima potencijal izazvati mutacije zametnih stanica. Ovi se dokazi mogu izvesti iz ispitivanja mutagenosti/genotoksičnosti na zametnim stanicama in vivo ili dokazivanjem sposobnosti interakcije tvari ili njezinog (njezinih) metabolita s genetskim materijalom zametnih stanica, ili

— pozitivnim rezultatima ispitivanja koja pokazuju mutagene učinke na zametnim stanicama ljudi, ali bez dokaza prijenosa na potomstvo; primjerice, povećana učestalost aneuploidije u muškim zametnim stanicama izloženih osoba.

2. KATEGORIJA

Tvari koje izazivaju zabrinutost zbog mogućnosti izazivanja nasljednih mutacija u zametnim stanicama kod ljudi

Razvrstavanje u 2. kategoriju temelji se na:

— pozitivnim dokazima iz pokusa na sisavcima i/ili, u nekim slučajevima, pokusa in vitro dobivenim kod:

— 

— in vivo testova mutagenosti na somatskim stanicama sisavaca, ili

— drugih ispitivanja genotoksičnosti na somatskim stanicama in vivo, potkrijepljenih pozitivnim rezultatima testova mutagenosti in vitro.

Napomena: U slučaju tvari koje su pozitivne u in vitro testovima mutagenosti kod sisavaca i kod kojih postoji odnos kemijske strukture i djelovanja s poznatim mutagenima zametnih stanica treba ispitati mogućnost razvrstavanja u 2. kategoriju mutagena.

3.5.2.3.    Posebna razmatranja kod razvrstavanja tvari s mutagenim učinkom na zametne stanice

3.5.2.3.1. Da bi se utvrdilo razvrstavanje, treba uzeti u obzir rezultate ispitivanja iz pokusa za određivanje mutagenih i/ili genotoksičnih učinaka na zametnim i/ili somatskim stanicama izloženih životinja. Također treba uzeti u obzir mutagene i/ili genotoksične učinke utvrđene kod ispitivanja in vitro.

3.5.2.3.2. Sustav se temelji na opasnostima tvari, a razvrstavanje tvari ovisi o tomu je li tvari svojstveno da izazove mutacije zametnih stanica. Dakle, ovaj sustav nije predviđen za (kvantitativnu) procjenu rizika tvari.

3.5.2.3.3. Razvrstavanje s obzirom na nasljedne učinke na zametnim stanicama ljudi provodi se na temelju ispravno provedenih, dostatno validiranih testova, po mogućnosti kako je opisano u Uredbi (EZ) br. 440/2008, donesenoj u skladu s člankom 13. stavkom 3. Uredbe (EZ) br. 1907/2006 („Uredba o ispitnim metodama”), poput onih koji se spominju u sljedećim odjeljcima. Da bi se utvrdilo razvrstavanje, treba provesti evaluiranje rezultata ispitivanja uz primjenu stručne prosudbe te procijeniti valjanosti i utemeljenosti svih raspoloživih dokaza.

3.5.2.3.4.  In vivo testovi za utvrđivanje nasljedne mutagenosti zametnih stanica, kao što su:

 test dominantnih letalnih gena na glodavcima,

 test nasljedne translokacije u miševa.

3.5.2.3.5.  In vivo testovi mutagenosti na somatskim stanicama, kao što su:

 test kromosomskih aberacija u koštanoj srži sisavaca,

▼M12 —————

▼B

 mikronukleus test na eritrocitima sisavaca.

3.5.2.3.6. Testovi mutagenosti/genotoksičnosti na zametnim stanicama, kao što su:

(a) testovi mutagenosti:

 test kromosomskih aberacija u spermatogonijima sisavaca,

 mikronukleus test na spermatidima;

(b) testovi genotoksičnosti:

 analiza izmjene sestrinskih kromatida u spermatogonijima,

 test neplanirane sinteze DNK (UDS) na stanicama testisa.

3.5.2.3.7. Genotoksikološki testovi na somatskim stanicama, kao što su:

 test neplanirane sinteze DNK (UDS) na stanicama jetre in vivo,

 test izmjena sestrinskih kromatida (SCE) u koštanoj srži sisavaca.

3.5.2.3.8.  In vitro testovi mutagenosti, kao što su:

  in vitro test kromosomskih aberacija kod sisavaca,

  in vitro test genskih mutacija stanica sisavaca,

 bakterijski testovi povratnih mutacija.

3.5.2.3.9. Razvrstavanje pojedinačnih tvari temelji se na ukupnoj valjanosti i utemeljenosti dokaza uz primjenu stručne prosudbe (vidjeti 1.1.1.). Ako se za razvrstavanje koristi samo jedno dobro provedeno ispitivanje, ono mora davati jasne i nedvosmisleno pozitivne rezultate. Ako se pojave novi uredno validirani testovi, oni se također mogu uzeti u obzir kod ocjenjivanja valjanosti i utemeljenosti dokaza. Osim toga, treba uzeti u obzir relevantnost puta izlaganja korištenog u istraživanju u odnosu na stvarni put izlaganja ljudi.

3.5.3.    Kriteriji razvrstavanja za smjese

3.5.3.1.    Razvrstavanje smjesa kad su podaci raspoloživi za sve sastojke ili samo neke sastojke smjese

3.5.3.1.1. Smjesa se razvrstava kao mutagena ako je najmanje jedan sastojak razvrstan kao mutagen 1.A, 1.B ili 2. kategorije i ako je njegova koncentracija jednaka ili viša od opće granične vrijednosti koncentracije za 1.A, 1.B odnosno 2. kategoriju, kako je prikazano u tablici 3.5.2.

▼M4



Tablica 3.5.2.

Opće granične vrijednosti koncentracija za sastojke smjese koji su razvrstani kao tvari s mutagenim učinkom na zametne stanice, na kojima se temelji razvrstavanje smjese

Sastojak razvrstan kao:

Granične vrijednosti koncentracije na temelju kojih se smjesa razvrstava kao:

Mutagen 1. kategorije

Mutagen 2. kategorije

Kategorija 1A

Kategorija 1B

Mutagen 1A kategorije

≥ 0,1 %

Mutagen 1B kategorije

≥ 0,1 %

Mutagen 2. kategorije

≥ 1,0 %

▼B

Napomena:

Granične vrijednosti koncentracije u tablici gore primjenjuju se na krutine i tekućine (jedinica m/m) te plinove (jedinica v/v).

3.5.3.2.    Razvrstavanje smjesa kad su podaci raspoloživi za čitavu smjesu

3.5.3.2.1. Razvrstavanje smjesa temelji se na rapoloživim podacima o ispitivanju pojedinačnih sastojaka smjese, uz primjenu graničnih vrijednosti koncentracije za sastojke koji su razvrstani kao tvari s mutagenim učinkom na zametne stanice. U pojedinačnim se slučajevima za razvrstavanje mogu koristiti i podaci o ispitivanju smjese, ako pokazuju učinke koji nisu utvrđeni kod evaluiranja na temelju pojedinačnih sastojaka. U tom slučaju treba dokazati da su rezultati ispitivanja za smjesu u cjelini nedvojbeni s obzirom na dozu i ostale čimbenike, kao što je trajanje, promatranja, osjetljivost i statistička analiza ispitnih sustava za mutageni učinak na zametne stanice. Odgovarajuću dokumentaciju koja podupire razvrstavanje treba sačuvati i na zahtjev dostaviti na pregled.

3.5.3.3.    Razvrstavanje smjesa kad nisu raspoloživi podaci za čitavu smjesu: načela premošćivanja

3.5.3.3.1. Ako smjesa nije sama ispitana radi određivanja opasnosti od mutagenih učinka na zametne stanice, ali ima dovoljno podataka o pojedinačnim sastojcima smjese i o ispitivanju sličnih smjesa (podložno odredbama odjeljka 3.5.3.2.1.) da se njezine opasnosti mogu dovoljno dobro opisati, te podatke treba koristiti u skladu s odgovarajućim pravilima premošćivanja utvrđenim u odjeljku 1.1.3.

3.5.4.    Priopćavanje opasnosti

3.5.4.1. Za tvari i smjese koje ispunjavaju kriterije za razvrstavanje u ovaj razred opasnosti koriste se elementi označivanja u skladu s tablicom 3.5.3.

▼M4



Tablica 3.5.3.

Elementi naljepnice za mutageni učinak na zametne stanice

Razvrstavanje

1. kategorija

(Kategorija 1A, 1B)

2. kategorija

Piktogrami GHS

image

image

Oznaka opasnosti

Opasnost

Upozorenje

Oznaka upozorenja

H340: Može izazvati genetska oštećenja (navesti način izloženosti ako je nedvojbeno dokazano da niti jedan drugi način izloženosti ne uzrokuje takvu opasnost)

H341: Sumnja na moguća genetska oštećenja (navesti način izloženosti ako je nedvojbeno dokazano da niti jedan drugi način izloženosti ne uzrokuje takvu opasnost)

Oznaka obavijesti

Sprečavanje

P201

P202

P280

P201

P202

P280

Oznaka obavijesti

Postupanje

P308 + P313

P308 + P313

Oznaka obavijesti

Skladištenje

P405

P405

Oznaka obavijesti

Odlaganje

P501

P501

▼B

3.5.5.    Dodatna razmatranja

Sve se više prihvaća teza da proces kemijski inducirane karcinogeneze kod ljudi i životinja uključuje genetske promjene, primjerice u protoonkogenima i/ili tumorsupresorskim genima somatskih stanica. Stoga dokazivanje mutagenih svojstava tvari u somatskim i/ili zametnim stanicama sisavaca in vivo može imati implikacije u smislu mogućeg razvrstavanja tih tvari u razred karcinogena (vidjeti također poglavlje Karcinogenost pod 3.6. odjeljak 3.6.2.2.6.).

3.6.    Karcinogenost

3.6.1.    Definicija

3.6.1.1. Karcinogen je tvar ili smjesa tvari koja izaziva rak ili povećava pojavnost raka. Ako je tvar izazvala dobroćudne ili zloćudne tumore u dobro provedenim eksperimentalnim istraživanjima na životinjama, smatra se da je opravdano pretpostaviti odnosno sumnjati da će biti karcinogena i za ljude, osim ako postoje čvrsti dokazi da mehanizam tvorbe tumora nije relevantan za ljude.

3.6.2.    Kriteriji razvrstavanja za tvari

3.6.2.1. Tvari se za potrebe razvrstavanja s obzirom na karcinogenost mogu svrstati u jednu od dviju kategorija na temelju uvjerljivosti dokaza i dodatnih razmatranja (utemeljenosti prikupljenih dokaza). U pojedinim slučajevima može biti opravdano razvrstavanje u odnosu na određeni put izlaganja, ako se može nedvojbeno dokazati da niti jedan drugi put izlaganja ne predstavlja opasnost.



Tablica 3.6.1.

Kategorije opasnosti za karcinogene

Kategorija

Kriteriji

1. KATEGORIJA:

Tvari za koje se zna ili pretpostavlja da su karcinogene za ljude:

Tvar se razvrstava kao karcinogen 1. kategorije na temelju epidemioloških podataka i/ili podataka dobivenih na životinjama. Tvari se dalje mogu podijeliti u sljedeće kategorije:

1.A kategorija:

1.A kategorija, ako se zna da imaju karcinogeni potencijal za ljude, razvrstavanje se uglavnom temelji na dokazima kod ljudi, ili

1.B kategorija:

1.B kategorija, ako se pretpostavlja da imaju karcinogeni potencijal za ljude, razvrstavanje se uglavnom temelji na dokazima kod životinja.

 

Razvrstavanje u 1.A i 1.B kategoriju temelji se na uvjerljivosti dokaza uz neka dodatna razmatranja (vidjeti odjeljak 3.6.2.2.). Ovi dokazi mogu potjecati od:

— istraživanja na ljudima koja pokazuju uzročno-posljedičnu vezu između ljudskog izlaganja tvari i nastanka raka (tvari za koje se zna da su karcinogene za ljude), ili

— pokusa na životinjama gdje ima dovoljno (1) dokaza o karcinogenosti kod životinja (tvari za koje se pretpostavlja da su karcinogene za ljude).

 

Osim toga, u pojedinačnim je slučajevima na temelju znanstvene prosudbe opravdano pretpostaviti karcinogenost tvari za ljude na temelju istraživanja koja pružaju ograničene dokaze karcinogenosti kod ljudi uz ograničene dokaze karcinogenosti kod pokusnih životinja.

2. KATEGORIJA:

Tvari za koje se sumnja da su karcinogene za ljude

Uvrštenje tvari u 2. kategoriju provodi se na temelju dokaza iz istraživanja na ljudima i/ili životinjama koji nisu dovoljno uvjerljivi da se tvar uvrsti u 1.A ili 1.B kategoriju na temelju uvjerljivosti dokaza i dodatnih razmatranja (vidjeti odjeljak 3.6.2.2.). Ovakvi dokazi mogu potjecati od istraživanja na ljudima koja pružaju ograničene (1) dokaze karcinogenosti ili od istraživanja na životinjama koja pružaju ograničene dokaze karcinogenosti.

(1)   Napomena: vidjeti 3.6.2.2.4.

3.6.2.2.    Posebna razmatranja kod razvrstavanja karcinogena

3.6.2.2.1. Tvari se razvrstavaju kao karcinogene na temelju dokaza iz pouzdanih i prihvatljivih istraživanja; ovo razvrstavanje predviđeno je za tvari kojima je svojstveno da izazivaju rak. Evaluiranje se provodi na temelju svih postojećih podataka, objavljenih recenziranih studija i ostalih prihvatljivih podataka.

3.6.2.2.2. Razvrstavanje karcinogenih tvari je postupak koji obuhvaća dva povezana koraka: evaluiranje uvjerljivosti dokaza i razmatranje svih ostalih informacija bitnih za razvrstavanje tvari koje imaju potencijal izazvati rak kod ljudi u kategorije opasnosti.

3.6.2.2.3. Ocjenjivanje uvjerljivosti dokaza uključuje pobrojavanje tumora u istraživanjima na ljudima i životinjama i određivanje njihove statističke značajnosti. Dostatni dokazi kod ljudi su dokazi koji pokazuju uzročno-posljedičnu vezu između izlaganja ljudi i nastanka raka, dok dostatni dokazi kod životinja pokazuju uzročno-posljedičnu vezu između tvari i povećane pojavnosti tumora. Ograničeni dokazi kod ljudi postoje ako se dokaže pozitivan odnos između izlaganja i raka, ali se ne može tvrditi da postoji uzročno-posljedična veza. O ograničenim dokazima kod životnja govori se kad podaci ukazuju na karcinogeno djelovanje, ali se ne mogu smatrati dostatnima. Izrazi „dostatan” i „ograničen” ovdje se koriste u skladu s definicijama Međunarodne agencije za istraživanje raka (IARC) koje glase ovako:

(a) Karcinogenost kod ljudi

Dokazi karcinogenosti iz istraživanja na ljudima razvrstavaju se u jednu od ove dvije kategorije:

 dostatan dokaz karcinogenosti: utvrđena je uzročno-posljedična veza između izloženosti tvari i raka kod ljudi. To znači da je zapažen pozitivan odnos između izloženosti i raka u istraživanjima gdje se slučajnost, pristranost i zbunjujući faktori mogu isključiti s prilično velikom pouzdanošću,

 ograničeni dokaz karcinogenosti: zapažen je pozitivan odnos između izloženosti tvari i raka i uzročno-posljedična veza smatra se vjerodostojnim objašnjenjem, ali se slučajnost, pristranost i iskrivljujući faktori ne mogu isključiti s potrebnom pouzdanošću.

(b) Karcinogenost kod pokusnih životinja

Karcinogenost kod pokusnih životinja može se evaluirati primjenom konvencionalnih bioloških pokusa, bioloških pokusa s genetski modificiranim životinjama i drugih bioloških pokusa in vivo usmjerenih na jednu ili više ključnih faza karcinogeneze. Kod evaluiranja dokaza karcinogenosti kod pokusnih životinja, treba, u nedostatku podataka iz dugotrajnih konvencionalnih bioloških pokusa in vivo ili ispitivanja s neoplazijama kao krajnjom točkom, uzeti u obzir dosljedno pozitivne rezultate iz više modela koji se bave različitim fazama procesa karcinogeneze. Dokazi karcinogenosti kod pokusnih životinja razvrstavaju se u jednu od ove dvije kategorije:

 dostatan dokaz karcinogenosti: utvrđena je uzročno-posljedična veza između tvari i povećane pojavnosti zloćudnih neoplazmi ili odgovarajuće kombinacije dobroćudnih i zloćudnih neoplazmi kod (a) dviju ili više vrsta životinja ili (b) u dva ili više nezavisnih istraživanja na jednoj vrsti koja su provedena u različito vrijeme ili u različitim laboratorijima ili u skladu s različitim protokolima. I povećana pojavnost tumora kod oba spola jedne vrste u dobro provedenom istraživanju, po mogućnosti provedenom prema načelima dobre laboratorijske prakse, također se može smatrati dostatnim dokazom. Jedno istraživanje na jednoj vrsti i spolu može se smatrati dostatnim dokazom karcinogenosti u slučaju pojave malignih neoplazmi neuobičajenog stupnja s obzirom na pojavnost, mjesto, vrstu tumora ili dob kod prve pojave, ili ako se pronađe znatan broj tumora na različitim mjestima,

 ograničeni dokaz karcinogenosti: podaci ukazuju na karcinogeno djelovanje, ali su ograničeni, tako da se ne može donijeti konačna evaluacija jer su npr. (a) dokazi karcinogenosti ograničeni na jedan pokus; (b) ostala su nerazriješena pitanja u pogledu prikladnosti plana istraživanja, provedbe ili tumačenja istraživanja; (c) tvar povećava pojavnost samo dobroćudnih neoplazmi ili lezija nejasnog neoplastičkog potencijala; ili (d) dokazi karcinogenosti ograničeni su na istraživanja koja pokazuju promotorsko djelovanje samo u uskom rasponu tkiva ili organa.

3.6.2.2.4. Dodatna razmatranja (u okviru pristupa koji se temelji na ocjeni valjanosti i utemeljenosti dokaza (vidjeti 1.1.1.)). Pored određivanja uvjerljivosti dokaza za karcinogenost, treba uzeti u obzir i niz drugih čimbenika koji utječu na sveopću vjerojatnost da tvar predstavlja opasnost za ljude zbog mogućih karcinogenih učinaka. Potpuni popis tih čimbenika bio bi predugačak, tako da se ovdje spominju samo neki od važnijih.

3.6.2.2.5. Ti čimbenici mogu pojačati ili ublažiti zabrinutost u pogledu karcinogenosti za ljude. Relativna važnost koja se pridaje svakom pojedinom čimbeniku ovisi o količini i dosljednosti dokaza koji idu u prilog svakome od njih. Općenito, informacije koje ublažuju zabrinutost moraju biti potpunije od informacija koje ju podržavaju. Ovisno o slučaju, kod evaluiranja nalaza tumora treba uzeti u obzir i dodatna razmatranja te neke druge čimbenike.

3.6.2.2.6. Ovo su neki od važnih čimbenika koji se mogu uzeti u obzir kod procjene stupnja zabrinutosti:

(a) vrsta tumora i osnovna pojavnost;

(b) pozitivan nalaz na više različitih mjesta;

(c) progresija lezija u malignost;

(d) smanjena latencija tumora;

(e) postojanje pozitivnog nalaza kod jednog ili oba spola;

(f) postojanje pozitivnog nalaza kod jedne ili više vrsta;

(g) strukturna sličnost tvari(ma) za čiju karcinogenost postoje čvrsti dokazi;

(h) putovi izlaganja;

(i) usporedba apsorpcije, distribucije, metabolizma i izlučivanja između ispitivanih životinja i ljudi;

(j) mogući zbunjujući učinak pretjerane toksičnosti pri ispitnim dozama;

(k) način djelovanja i njegova relevantnost za ljude, npr. citotoksičnost uz stimulaciju rasta, mitogeneza, imunosupresija, mutagenost.

Mutagenost: prihvaćeno je da događaji koji se odvijaju u genetskom materijalu imaju ključnu ulogu u čitavom procesu nastajanja raka. Stoga dokazi mutagenog djelovanja in vivo mogu ukazivati na karcinogeni potencijal tvari.

3.6.2.2.7. Ako tvar nije ispitana na karcinogenost, ona se u određenim slučajevima može razvrstati u 1.A, 1.B ili 2. kategoriju na temelju tumorskih podataka za strukturni analog, koji moraju biti u znatnoj mjeri potkrijepljeni drugim važnim čimbenicima, kao što je tvorba značajnih zajedničkih metabolita npr. za bojila benzidinu srodnih spojeva.

3.6.2.2.8. Kod razvrstavanja se uzima u obzir apsorbira li se tvar na određenom putu odnosno putovima primjene te javljaju li se kod ispitanog puta (ili putova) samo lokalni tumori na mjestu primjene, dok kod odgovarajućeg ispitivanja drugim važnim putem ili putovima primjene karcinogenost nije zabilježena.

3.6.2.2.9. Važno je da se kod razvrstavanja uzme u obzir sve što je poznato o fizikalno-kemijskim, toksikokinetičkim i toksikodinamičkim svojstvima tvari kao i sve raspoložive i relevantne informacije o kemijskim analozima tj. odnosu strukture i djelovanja.

3.6.3.    Kriteriji razvrstavanja za smjese

3.6.3.1.    Razvrstavanje smjesa kad su podaci raspoloživi za sve sastojke ili samo neke sastojke smjese

3.6.3.1.1. Smjesa se razvrstava kao karcinogena ako je najmanje jedan sastojak razvrstan kao karcinogen 1.A, 1.B ili 2. kategorije i ako je njegova koncentracija jednaka ili viša od opće granične vrijednosti koncentracije za 1.A kategoriju, 1.B kategoriju odnosno 2. kategoriju, kako je prikazano u tablici 3.6.2.

▼M4



Tablica 3.6.2.

Opće granične vrijednosti koncentracije za sastojke smjese koji su razvrstani kao kancerogeni, na kojima se temelji razvrstavanje smjese

Sastojak razvrstan kao:

Opće granične vrijednosti koncentracije na temelju kojih se smjesa razvrstava kao:

Kancerogen 1. kategorija

Kancerogen 2. kategorija

Kategorija 1A

Kategorija 1B

Kancerogen 1A kategorije

≥ 0,1 %

Kancerogen 1B kategorije

≥ 0,1 %

Kancerogen 2. kategorije

≥ 1,0 % [Napomena 1.]

▼B

Napomena:

Granične vrijednosti koncentracije u tablici gore primjenjuju se na krutine i tekućine (jedinica m/m) te plinove (jedinica v/v).

Napomena 1.:

Ako je karcinogen 2. kategorije prisutan u smjesi kao sastojak u koncentraciji ≥ 0,1 %, sigurnosno-tehnički list za smjesu mora biti dostupan na zahtjev.

3.6.3.2.    Razvrstavanje smjesa kad su podaci raspoloživi za čitavu smjesu

3.6.3.2.1. Razvrstavanje smjesa temelji se na rapoloživim podacima o ispitivanju pojedinačnih sastojaka smjese, uz primjenu graničnih vrijednosti koncentracije za sastojke koji su razvrstani kao karcinogeni. U pojedinačnim se slučajevima za razvrstavanje mogu koristiti i podaci o ispitivanju smjese, ako pokazuju učinke koji nisu utvrđeni kod evaluiranja na temelju pojedinačnih sastojaka. U tom slučaju treba dokazati da su rezultati ispitivanja za smjesu u cjelini nedvojbeni s obzirom na dozu i ostale čimbenike, kao što je trajanje, promatranja, osjetljivost i statistička analiza ispitnih sustava za karcinogenost. Odgovarajuću dokumentaciju koja podupire razvrstavanje treba sačuvati i na zahtjev dostaviti na pregled.

3.6.3.3.    Razvrstavanje smjesa kad nisu raspoloživi podaci za čitavu smjesu: načela premošćivanja

3.6.3.3.1. Ako smjesa nije sama ispitana radi određivanja opasnosti od karcinogenog djelovanja, ali ima dovoljno podataka o pojedinačnim sastojcima smjese i o ispitivanju sličnih smjesa (podložno odredbama odjeljka 3.6.3.2.1.) da se njezine opasnosti mogu dovoljno dobro opisati, te podatke treba koristiti u skladu s odgovarajućim pravilima premošćivanja utvrđenim u odjeljku 1.1.3.

3.6.4.    Priopćavanje opasnosti

3.6.4.1. Za tvari i smjese koje ispunjavaju kriterije za razvrstavanje u ovaj razred opasnosti koriste se elementi označivanja u skladu s tablicom 3.6.3.

▼M4



Tablica 3.6.3.

Elementi naljepnice za kancerogenost

Razvrstavanje

1. kategorija

(Kategorija 1A, 1B)

2. kategorija

Piktogrami GHS

image

image

Oznaka opasnosti

Opasnost

Upozorenje

Oznaka upozorenja

H350: Može uzrokovati rak (navesti način izloženosti ako je nedvojbeno dokazano da niti jedan drugi način izloženosti ne uzrokuje takvu opasnost)

H351: Sumnja na moguće uzrokovanje raka (navesti način izloženosti ako je nedvojbeno dokazano da niti jedan drugi način izloženosti ne uzrokuje takvu opasnost)

Oznaka obavijesti

Sprečavanje

P201

P202

P280

P201

P202

P280

Oznaka obavijesti

Postupanje

P308 + P313

P308 + P313

Oznaka obavijesti

Skladištenje

P405

P405

Oznaka obavijesti

Odlaganje

P501

P501

▼B

3.7.    Reproduktivna toksičnost

3.7.1.    Definicije i opća pitanja

3.7.1.1. Reproduktivna toksičnost uključuje štetne učinke na spolnu funkciju i plodnost kod odraslih mužjaka i ženki te razvojnu toksičnost kod potomstva. Definicije u nastavku predstavljaju prilagođenu verziju dogovorenih radnih definicija iz dokumenta br. 225 Kriterija za zdrav okoliš (Environmental Health Criteria, EHC) Međunarodnog programa kemijske sigurnosti (International Programme on Chemical Safety, IPCS) pod naslovom „Načela evaluacije zdravstvenih rizika za reprodukciju povezanih s izloženošću kemikalijama”. Za potrebe razvrstavanja, poznatim genetski uvjetovanim nasljednim učincima koji se javljaju kod potomstva bavi se poglavlje Mutageni učinak na zametne stanice (odjeljak 3.5.), jer se smatra da je u okviru postojećeg sustava razvrstavanja te učinke primjerenije obuhvatiti zasebnim razredom opasnosti za mutageni učinak na zametne stanice.

U okviru ovog sustava razvrstavanja reproduktivna se toksičnost dijeli u dvije glavne skupine:

(a) štetni učinci na spolnu funkciju i plodnost;

(b) štetni učinci na razvoj potomstva.

Neki se reproduktivno toksični učinci ne mogu jednostavno svesti pod narušavanje spolne funkcije i plodnosti ili razvojnu toksičnost. Unatoč tomu, tvari s tim učincima kao i smjese koje ih sadrže razvrstavaju se kao reproduktivno toksične tvari odnosno smjese.

3.7.1.2. Razred opasnosti „reproduktivna toksičnost” se za potrebe razvrstavanja dijeli na:

 štetne učinke

 

 na spolnu funkciju i plodnost, ili

 na razvoj;

 učinke na dojenje ili preko dojenja.

3.7.1.3.    Štetni učinci na spolnu funkciju i plodnost

Svaki učinak tvari koji ima potencijal poremetiti spolnu funkciju i plodnost. To uključuje, između ostalog, promjene ženskog i muškog reproduktivnog sustava, štetne učinke na početak puberteta, proizvodnju i prijenos spolnih stanica (gameta), pravilnost reproduktivnog ciklusa, spolno ponašanje, plodnost, porod, ishod trudnoće, prijevremeno reproduktivno starenje ili promjene u drugim funkcijama koje ovise o cjelovitosti reproduktivnih sustava.

3.7.1.4.    Štetni učinci na razvoj potomstva

Razvojna toksičnost u najširem smislu obuhvaća sve učinke koji remete normalan razvoj nakon začeća, prije ili nakon rođenja, i koji proizlaze iz izloženosti bilo kojeg roditelja prije začeća ili izloženosti potomstva u razvoju tijekom prenatalnog razvoja ili postnatalno do trenutka postizanja spolne zrelosti. Ipak, smatra se da je prvenstvena namjena razvrstavanja u ovu skupinu razvojne toksičnosti upozoriti trudnice i reproduktivno sposobne muškarce i žene na opasnost. Stoga se razvojna toksičnost iz pragmatičnih razloga vezanih uz razvrstavanje uglavnom odnosi na štetne učinke nastale tijekom trudnoće ili kao posljedica izlaganja roditelja. Ti se učinci mogu manifestirati u bilo kojem trenutku životnog vijeka organizma. Glavne manifestacije razvojne toksičnosti uključuju: 1. smrt organizma u razvoju, 2. strukturne anomalije, 3. poremećaje rasta i 4. funkcionalne poremećaje.

3.7.1.5. Reproduktivna toksičnost također uključuje štetne učinke na dojenje ili preko dojenja, ali se ti učinci zasebno obrađuju za potrebe razvrstavanja (vidjeti tablicu 3.7.1.(b)). Smatra se da je poželjno omogućiti zasebno razvrstavanje tvari s obzirom na štetni utjecaj na dojenje kako bi se majkama koje doje dalo posebno upozorenje na opasnost od ovog učinka.

3.7.2.    Kriteriji razvrstavanja za tvari

3.7.2.1.    Kategorije opasnosti

3.7.2.1.1. Tvari se za potrebe razvrstavanja s obzirom na reproduktivnu toksičnost dijele u dvije kategorije. Unutar svake se kategorije učinci na spolnu funkciju i plodnost zasebno obrađuju. Osim toga, za učinke na dojenje predviđena je zasebna kategorija opasnosti.



Tablica 3.7.1.(a)

Kategorije opasnosti za reproduktivno toksične tvari

Kategorija

Kriteriji

1. KATEGORIJA:

Tvari za koje se zna ili pretpostavlja da su reproduktivno toksične

Tvari se razvrstavaju u 1. kategoriju reproduktivne toksičnosti ako je poznat njihov štetni utjecaj na spolnu funkciju i plodnost ili na razvoj kod ljudi, ili ako postoje dokazi iz istraživanja na životinjama, po mogućnosti nadopunjeni drugim informacijama, koji čvrsto podupiru pretpostavku da tvar može poremetiti reprodukciju kod ljudi. Daljnja podjela razvrstavanja tvari ovisi o tomu jesu li dokazi koji se koriste za razvrstavanje dobiveni prvenstveno na temelju ispitivanja provedenih na ljudima (1.A kategorija) ili na životinjama (1.B kategorija).

1.A kategorija:

Tvar za koju se zna da je reproduktivno toksična

Razvrstavanje tvari u 1.A kategoriju uglavnom se temelji na dokazima kod ljudi.

1.B kategorija:

Tvar za koju se pretpostavlja da je reproduktivno toksična

Razvrstavanje tvari u 1.B kategoriju uglavnom se temelji na podacima iz istraživanja na životinjama. Ti podaci pružaju jasan dokaz štetnog utjecaja na spolnu funkciju i plodnost ili na razvoj bez pojave bilo kakvih drugih toksičnih učinaka, odnosno, ako se javljaju s drugim toksičnim učincima, smatra se da štetni utjecaj na reprodukciju nije sekundarna, nespecifična posljedica drugih toksičnih učinaka. Ipak, ako postoje podaci o mehanizmu koji izazivaju sumnju u relevantnost učinka za ljude, može se smatrati primjerenijim razvrstavanje u 2. kategoriju.

2. KATEGORIJA:

Tvar za koju se sumnja da je reproduktivno toksična

Tvari se razvrstavaju u 2. kategoriju reproduktivne toksičnosti ako postoje određeni dokazi štetnog utjecaja na spolnu funkciju i plodnost ili na razvoj kod ljudi ili pokusnih životinja, po mogućnosti nadopunjeni drugim informacijama, ali ti dokazi nisu dovoljno uvjerljivi da se tvar razvrsta u 1. kategoriju. Razvrstavanje u 2. kategoriju može se smatrati primjerenijim ako nedostaci u samom istraživanju umanjuju uvjerljivost dokaza.

Ti su učinci zapaženi sami, bez pojave drugih učinaka, a ako se javljaju zajedno s drugim toksičnim učincima, smatra se da štetni utjecaj na reprodukciju nije sekundarna, nespecifična posljedica drugih toksičnih učinaka.



Tablica 3.7.1.(b)

Kategorija opasnosti za učinke na dojenje

UČINCI NA DOJENJE ILI PREKO DOJENJA

Za učinke na dojenje ili preko dojenja predviđena je jedna, zasebna kategorija. Jasno je da za mnoge tvari nema informacija o potencijalu izazivanja štetnih učinaka kod potomstva preko dojenja. Ipak, tvari koje žene apsorbiraju i za koje se pokaže da utječu na dojenje odnosno koje mogu biti prisutne (uključujući metabolite) u majčinom mlijeku u količinama koje izazivaju zabrinutost zbog mogućih učinaka na zdravlje dojenčadi treba razvrstati i označiti kako bi se ukazalo na opasnost za dojenčad. Ovo se razvrstavanje može odrediti na temelju:

(a)  dokaza kod ljudi koji ukazuju na opasnost za novorođenčad za vrijeme dojenja; i/ili

(b)  rezultata istraživanja na jednoj ili dvije generacije kod životinja koji pružaju jasne dokaze štetnog utjecaja na potomstvo zbog prijenosa mlijekom ili štetnog utjecaja na kakvoću mlijeka; i/ili

(c)  istraživanja apsorpcije, metabolizma, distribucije i izlučivanja koja ukazuju na vjerojatnu prisutnost tvari u majčinom mlijeku u potencijalno toksičnim količinama.

3.7.2.2.    Temelj razvrstavanja

3.7.2.2.1. Razvrstavanje se temelji na odgovarajućim kriterijima, kako je gore opisano, i procjeni valjanosti i utemeljenosti dokaza (vidjeti 1.1.1.). Razvrstavanje tvari s obzirom na reproduktivnu toksičnost predviđeno je za tvari kojima je svojstven specifičan štetni utjecaj na reprodukciju i tvari ne treba razvrstavati kao takve ako učinak nastaje isključivo kao nespecifična sekundarna posljedica drugih toksičnih učinaka.

Razvrstavanje tvari provodi se na temelju kategorija opasnosti, poštujući sljedeći red prvenstva: 1.A kategorija, 1.B kategorija, 2. kategorija, dodatna kategorija za učinke na dojenje ili preko dojenja. Ako tvar ispunjava kriterije za razvrstavanje u obje glavne kategorije (npr. 1.B kategorija za učinke na spolnu funkciju i plodnost i 2. kategorija za razvoj), treba navesti odgovarajuće oznake upozorenja za obje kategorije. Razvrstavanje u dodatnu kategoriju za učinke na dojenje odnosno preko dojenja razmatra se neovisno o razvrstavanju u 1.A kategoriju, 1.B kategoriju ili 2. kategoriju.

3.7.2.2.2. Kod evaluiranja toksičnih učinaka na potomstvo u razvoju važno je uzeti u obzir mogući utjecaj toksičnosti kod majke (vidjeti odjeljak 3.7.2.4.).

3.7.2.2.3. Da bi se dokazi kod ljudi uzeli kao primarna osnova za razvrstavanje u 1.A kategoriju, moraju postojati pouzdani dokazi štetnog utjecaja na reprodukciju kod ljudi. Bilo bi idealno da se kod razvrstavanja koriste dokazi iz ispravno provedenih epidemioloških istraživanja u kojima se koriste odgovarajuće kontrole, provodi uravnoteženo ocjenjivanje i na primjeren način uzimaju u obzir pristranost i zbunjujući faktori. Manje stroge podatke iz istraživanja na ljudima treba nadopuniti prikladnim podacima iz istraživanjima na pokusnim životinjama te razmotriti razvrstavanje u 1.B kategoriju.

3.7.2.3.    Valjanost i utemeljenost dokaza

3.7.2.3.1. Razvrstavanje reproduktivno toksičnih tvari temelji se na procjeni valjanosti i utemeljenosti dokaza, vidjeti odjeljak 1.1.1. To znači da se sve raspoložive informacije koje su bitne za određivanje reproduktivne toksičnosti razmatraju zajedno, uključujući epidemiološke studije i prikaze slučaja kod ljudi i posebne reprodukcijske studije, zajedno s rezultatima istraživanja subkroničnih i kroničnih učinaka te posebnih istraživanja na životinjama koja pružaju relevantne informacije u pogledu toksičnosti za reproduktivne organe i povezane endokrine organe. To može uključivati i evaluiranje tvari koje su kemijski srodne ispitivanoj tvari, posebno ako ima malo informacija o samoj tvari. Na stupanj utemeljenosti raspoloživih dokaza utječu čimbenici kao što su kakvoća istraživanja, dosljednost rezultata, vrsta i ozbiljnost učinaka, prisutnost toksičnosti kod majke u istraživanjima na pokusnim životinjama, statistička značajnost razlika među skupinama, broj pogođenih krajnjih točaka, relevantnost puta primjene kod ljudi i izbjegavanje pristranosti. Kod određivanja valjanosti i utemeljenosti dokaza treba objediniti sve pozitivne i negativne rezultate. Jedno pozitivno istraživanje sa statistički ili biološki značajnim pozitivnim rezultatima provedeno prema ispravnim znanstvenim načelima može biti dovoljno da se opravda razvrstavanje (vidjeti također 3.7.2.2.3.).

3.7.2.3.2. Toksikokinetička istraživanja na životinjama i ljudima te rezultati istraživanja mjesta, mehanizma i načina djelovanja mogu pružiti relevantne informacije koje mogu ublažiti ili pojačati zabrinutost u pogledu opasnosti za zdravlje ljudi. Tvar koja ima štetan utjecaj na reprodukciju kod pokusnih životinja ne treba razvrstavati ako se može nedvojbeno dokazati da jasno utvrđeni mehanizam odnosno način djelovanja nije relevantan za ljude, ili ako su toksikokinetičke razlike toliko izražene da se može sa sigurnošću reći da se opasno svojstvo neće očitovati kod ljudi.

3.7.2.3.3. Razvrstavanje može izostati i u slučaju kad se kod pojedinih istraživanja reproduktivne toksičnosti na pokusnim životinjama zabilježe samo učinci za koje se smatra da su od niskog ili minimalnog toksikološkog značaja. Ti učinci uključuju manje promjene u parametrima sperme ili pojavnosti spontanih defekata ploda, manje promjene omjera uobičajenih fetalnih varijanti kakve se uočavaju kod pregleda skeleta ili u masi ploda ili manje razlike u ocjenama postnatalnog razvoja.

3.7.2.3.4. U idealnom slučaju, podaci iz istraživanja na životinjama trebali bi pružati jasan dokaz specifične reproduktivne toksičnosti bez prisutnosti drugih sustavnih toksičkih učinaka. Ipak, ako se razvojna toksičnost kod ženke javlja zajedno s drugim toksičnim učincima, potrebno je procijeniti potencijalni utjecaj općih štetnih učinaka u mjeri u kojoj je to moguće. Poželjno je da se u sklopu određivanja valjanosti i utemeljenosti dokaza prvo razmotre štetni učinci kod zametka/ploda, a zatim evaluira toksičnost kod majke, zajedno sa svim ostalim čimbenicima koji su mogli utjecati na te učinke. Općenito, učinci na razvoj uočeni pri dozama koje su toksične za majku ne smiju se automatski otpisati. Odluku o tomu treba donijeti za svaki slučaj posebno, nakon što se utvrdi ili odbaci uzročno-posljedična veza.

3.7.2.3.5. Ako su raspoložive odgovarajuće informacije, treba nastojati utvrditi nalazi li se uzrok razvojne toksičnosti u specifičnom mehanizmu koji se prenosi od majke ili u nespecifičnom sekundarnom mehanizmu, kao što je stres kod majke i poremećaj homeostaze. Općenito, prisutnost toksičnosti kod majke ne može opovrgnuti pozitivan nalaz učinaka kod zametka/ploda, osim ako se može jasno dokazati da se radi o sekundarnim nespecifičnim učincima. To se posebno odnosi na slučajeve kad su uočeni značajni učinci kod potomstva (npr. ireverzibilni učinci kao što su strukturne malformacije). U određenim se okolnostima može pretpostaviti da je reproduktivna toksičnost sekundarna posljedica toksičnosti kod majke i te učinke zanemariti, ako je tvar toliko toksična da ženke ne napreduju i pokazuju znakove teške iscrpljenosti, nisu sposobne dojiti mladunce ili su potpuno klonule ili ugibaju.

3.7.2.4.    Toksičnost kod majke

3.7.2.4.1. Toksični učinci kod majke mogu utjecati na razvoj potomstva tijekom čitavog razdoblja nošenja i u ranim postnatalnim fazama, kako nespecifičnim mehanizmima vezanim uz stres i poremećaj homeostaze kod majke tako i specifičnim mehanizmima koji se prenose od majke. Kod tumačenja razvojnog ishoda radi donošenja odluke o razvrstavanju u pogledu učinaka na razvoj važno je razmotriti mogući utjecaj toksičnih učinaka kod majke. To je složeno pitanje zbog nesigurnosti koje prate odnos između toksičnosti kod majke i razvojnog ishoda. Da bi se odredio utjecaj koji treba pripisati toksičnosti kod majke pri tumačenju kriterija za razvrstavanje s obzirom na učinke na razvoj, treba napraviti stučnu prosudbu i ocijeniti valjanosti i utemeljenosti dokaza svih raspoloživih studija. Kod donošenja odluke o razvrstavanju treba prvo razmotriti štetne učinke na zametku/plodu, a zatim toksičnost kod majke, zajedno sa svim ostalim čimbenicima koji su mogli utjecati na te učinke.

3.7.2.4.2. Na temelju pragmatičnih zapažanja, toksični učinci kod majke mogu u slučaju nekih sojeva određenih vrsta, ovisno o jačini, utjecati na razvoj nespecifičnim sekundarnim mehanizmima koji dovode do učinaka kao što je smanjena masa ploda, usporeno okoštavanje, a eventualno i do resorpcija i određenih malformacija. Ipak, ograničeni broj istraživanja koja su se bavila odnosom između učinaka na razvoj i opće toksičnosti kod majke nisu uspjela dokazati dosljedan, obnovljiv odnos kod različitih vrsta. Učinci na razvoj, čak i onda ako se istovremeno javljaju i toksični učinci kod majke, smatraju se dokazom razvojne toksičnosti, osim ako se u konkretnom slučaju može nedvojbeno dokazati da su učinci na razvoj sekundarna posljedica toksičnosti kod majke. Osim toga, o razvrstavanju treba razmisliti i onda ako je prisutan značajan toksični učinak kod potomstva, npr. ireverzibilni učinci kao što su strukturne malformacije, smrtonosno djelovanje na zametak/plod, značajne postnatalne funkcionalne deficijencije.

3.7.2.4.3. Mogućnost razvrstavanja ne smije se automatski odbaciti ako se razvojna toksičnost tvari javlja samo uz pojavu toksičnih učinaka kod majke, čak ni onda ako je dokazan specifični mehanizam koji se prenosi od majke. U tom je slučaju možda primjerenije razvrstati tvar u 2., a ne u 1. kategoriju. Međutim, ako je tvar toliko toksična da dovodi do smrti ili teške iscrpljenosti majke, ili ako su ženke potpuno klonule i nisu sposobne dojiti mladunce, realno je pretpostaviti da je razvojna toksičnost nastala isključivo kao sekundarna posljedica toksičnosti kod majke i zanemariti učinke na razvoj. Razvrstavanje može izostati u slučaju manjih razvojnih promjena, ako je došlo tek do neznatnog smanjenja tjelesne mase ploda/mladunca ili nešto sporijeg okoštavanja, pod uvjetom da su istovremeno zapaženi toksični učinci kod majke.

3.7.2.4.4. Neke od krajnjih ishoda koji se koriste za ocjenjivanje učinaka kod majke nalaze se u nastavku. Podatke o tim krajnjim ishodima, ako su raspoloživi, treba evaluirati u svjetlu njihovoga statističkog ili biološkog značaja i odnosa doza-odgovor.

Smrtnost majki:

Povećana smrtnost među tretiranim ženkama u odnosu na kontrole smatra se dokazom toksičnosti kod majke, ako se povećanje javlja u ovisnosti o dozi i može se pripisati sustavnoj toksičnosti ispitivanog materijala. Smrtnost majki iznad 10 % smatra se previsokom i podaci za takvu dozu u pravilu se ne uzimaju u obzir kod kasnijeg evaluiranja.

Indeks parenja

(br. životinja sa sjemenim čepovima ili spermom/br. parenja × 100) ( 14 )

Indeks plodnosti

(br. gravidnih životinja/br. parenja × 100)

Trajanje nošenja

(ako je dopušten porod)

Tjelesna masa i promjena tjelesne mase:

Pri evaluiranju toksičnosti kod majke treba uzeti u obzir promjenu tjelesne mase majke i/ili prilagođenu (ispravljenu) tjelesnu masu majke kad god su ti podaci raspoloživi. Izračunom prilagođene (ispravljene) srednje promjene tjelesne mase majke, koja predstavlja razliku između početne i krajnje tjelesne mase umanjene za masu gravidne maternice (ili, kao druga mogućnost, zbroj masa plodova) mogu se dobiti naznake radi li se o maternalnim ili intrauterinim učincima. Kod kunića povećanje tjelesne mase ne mora nužno biti relevantan pokazatelj toksičnosti kod majke zbog uobičajenih fluktuacija tjelesne mase tijekom trudnoće.

Unos hrane i vode (ako je relevantno):

Zapažanje značajnog smanjenja prosječnog unosa hrane ili vode kod tretiranih ženki u usporedbi s kontrolnom skupinom može biti korisno za evaluaciju toksičnosti kod majki, posebno ako se ispitivani materijal daje hranom ili vodom za piće. Promjene u unosu hrane odnosno vode treba evaluirati u vezi s tjelesnim masama majki, kako bi se utvrdilo jesu li zabilježeni učinci odraz toksičnih učinaka kod majke ili naprosto lošeg okusa ispitivanog materijala u hrani odnosno vodi.

Klinička evaluiranja (uključujući kliničke znakove, markere, hematološka i kliničko-kemijska istraživanja):

Zapažanje povećane učestalosti značajnih kliničkih znakova toksičnosti kod tretiranih ženki u odnosu na kontrolnu skupinu korisno je pri evaluiranju toksičnih učinaka kod majke. Ako se to koristi kao temelj za procjenu toksičnosti kod majke, u studiji treba navesti vrste, pojavnost, težinu i trajanje kliničkih znakova. Klinički znakovi otrovanja kod majke uključuju komu, klonulost, hiperaktivnost, gubitak refleksa uspravljanja, ataksiju ili teško disanje.

Podaci dobiveni obdukcijom:

Povećana učestalost pozitivnih nalaza i/ili težina nalaza obdukcije može biti pokazatelj toksičnosti kod majke. To uključuje makroskopske ili mikroskopske patološke nalaze ili podatke o masi organa, uključujući apsolutnu masu organa, omjer mase organ-tijelo ili organ-mozak. Zapažanje značajne promjene u prosječnoj masi sumnjivog ciljanog (sumnjivih ciljanih) organa tretiranih ženki u usporedbi sa ženkama u kontrolnoj skupini može se smatrati dokazom toksičnosti kod majke, ako to podupiru histopatološki nalazi pogođenih organa.

3.7.2.5.    Podaci dobiveni na životinjama i podaci iz pokusa

3.7.2.5.1. Raspoloživ je niz međunarodno prihvaćenih ispitnih metoda; one obuhvaćaju metode za ispitivanje razvojne toksičnost (npr. Smjernica OECD 414) i metode za ispitivanje toskičnosti na jednoj ili dvije generacije (npr. Smjernica OECD 415, 416).

3.7.2.5.2. Razvrstavanje se također može potkrijepiti rezultatima testova pretraživanja (npr. Smjernica OECD 421 – test pretraživanja za reprodukcijsku/razvojnu toksičnost i Smjernica OECD 422 – kombinirano istraživanje toksičnosti kod ponavljane primjene s testom pretraživanja za reprodukcijsku/razvojnu toksičnost), uvažavajući činjenicu da su ti dokazi manje pouzdani od dokaza dobivenih u potpunim istraživanjima.

3.7.2.5.3. Kao temelj za razvrstavanje mogu se uzeti štetni učinci odnosno promjene zabilježene u dugoročnim ili kratkoročnim istraživanjima toksičnosti kod ponavljane primjene za koje se prosudi da mogu narušiti reproduktivnu funkciju, a javljaju se bez značajne pojave opće toksičnosti, npr. histopatološke promjene spolnih organa.

3.7.2.5.4. Za potrebe razvrstavanja mogu se uzeti u obzir dokazi iz ispitivanja in vitro i ispitivanja na nesisavcima te dokazi koji potječu od drugih, analognih tvari na temelju odnosa strukture i djelovanja (SAR). U svim takvim slučajevima prikladnost podataka treba procijeniti uz pomoć stručne prosudbe. Neprikladni se podaci ne smiju koristiti kao primarna podloga za razvrstavanje.

3.7.2.5.5. Poželjno je da se kod istraživanja na životinjama koriste putovi primjene koji su relevantni za mogući put izlaganja ljudi. Ipak, u praksi se istraživanja reproduktivne toksičnosti uglavnom provode oralnom primjenom i takva su istraživanja u pravilu prikladna za evaluiranje opasnih svojstava tvari s obzirom na reproduktivnu toksičnost. Ipak, tvar koja ima štetan utjecaj na reprodukciju kod pokusnih životinja ne treba razvrstati ako se može nedvojbeno dokazati da jasno utvrđeni mehanizam odnosno način djelovanja nije relevantan za ljude, ili ako su toksikokinetičke razlike toliko izražene da se može sa sigurnošću reći da se opasno svojstvo neće očitovati kod ljudi.

3.7.2.5.6. Istraživanja kod kojih se kao put primjene koristi intravenozna ili intraperitonealna injekcija, zbog čega se reproduktivni organi izlažu nerealno visokim dozama ispitivane tvari ili izaziva lokalno oštećenje reproduktivnih organa, uključujući nadraživanje, treba tumačiti s krajnjim oprezom te se ona u pravilu ne koriste kao jedini temelj za razvrstavanje.

3.7.2.5.7. Postoji opća suglasnost oko pojma granične doze iznad koje se smatra da štetni učinak više ne ispunjava kriterije za razvrstavanje, ali ne i što se tiče same doze koju treba uvrstiti među te kriterije kao graničnu dozu. U nekim je smjernicama za ispitne metode ipak utvrđena konkretna granična doza, dok u drugima uz graničnu dozu stoji napomena da ponekad mogu biti potrebne i više doze ako je predviđena izloženost ljudi toliko visoka da odgovarajuća granica izloženosti nije dosegnuta. Osim toga, ponekad zbog toksikokinetičkih razlika između vrsta nije primjereno utvrditi konkretnu graničnu dozu u slučaju kad su ljudi osjetljiviji od životinjskog modela.

3.7.2.5.8. Razvrstavanje u načelu nije potrebno u slučaju štetnih učinaka na reprodukciju koji su u istraživanjima na životinjama zapaženi samo pri vrlo visokim dozama (primjerice doze koje izazivaju klonulost, ozbiljan gubitak apetita, visoku smrtnost), osim ako su raspoložive druge informacije koje ukazuju na potrebu razvrstavanja, npr. toksikokinetičke informacije koje govore da bi ljudi mogli biti osjetljiviji od životinja. Za dodatne smjernice iz ovog područja vidjeti odjeljak o toksičnosti kod majke (3.7.2.4.).

3.7.2.5.9. Ipak, utvrđivanje same „granične doze” ovisi o ispitnoj metodi kojom su dobiveni rezultati ispitivanja npr. u smjernici OECD za istraživanja toksičnosti kod ponavljane primjene oralnim putem kao granična doza preporučuje se gornja doza od 1 000 mg/kg, osim ako očekivani odgovor kod ljudi ukazuje na potrebu za višom dozom.

3.7.3.    Kriteriji razvrstavanja za smjese

3.7.3.1.    Razvrstavanje smjesa kad su podaci raspoloživi za sve sastojke ili samo neke sastojke smjese

3.7.3.1.1. Smjesa se razvrstava kao reproduktivno toksična ako je najmanje jedan sastojak razvrstan kao reproduktivno toksična tvar 1.A, 1.B ili 2. kategorije i ako je njegova koncentracija jednaka ili viša od opće granične vrijednosti koncentracije za 1.A kategoriju, 1.B kategoriju odnosno 2. kategoriju, kako je prikazano u tablici 3.7.2.

3.7.3.1.2. Smjesa se razvrstava s obzirom na učinke na dojenje ili preko dojenja ako je najmanje jedan sastojak razvrstan s obzirom na te učinke i ako je njegova koncentracija jednaka ili viša od opće granične vrijednosti koncentracije za dodatnu kategoriju za učinke na dojenje ili preko dojenja, kako je prikazano u tablici 3.7.2.

▼M4



Tablica 3.7.2.

Opće granične vrijednosti koncentracije za sastojke smjese koji su razvrstani kao reproduktivno toksični ili su razvrstani s obzirom na učinke na dojenje ili preko dojenja, na kojima se temelji razvrstavanje smjese

Sastojak razvrstan kao:

Opće granične vrijednosti koncentracije na temelju kojih se smjesa razvrstava kao:

Reproduktivna toksičnost 1. kategorije

Reproduktivna toksičnost 2. kategorije

Dodatna kategorija za učinke na dojenje ili preko dojenja

Kategorija 1A

Kategorija 1B

Reproduktivna toksičnost 1A kategorije

≥ 0,3 %

[Napomena 1.]

 

 

 

Reproduktivna toksičnost 1B kategorije

 

≥ 0,3 %

[Napomena 1.]

 

 

Reproduktivna toksičnost 2. kategorije

 

 

≥ 3,0 %

[Napomena 1.]

 

Dodatna kategorija za učinke na dojenje ili preko dojenja

 

 

 

≥ 0,3 %

[Napomena 1.]

Napomena:

Granične vrijednosti koncentracije u tablici 3.7.2. primjenjuju se na krutine i tekućine (jedinica m/m) te plinove (jedinica v/v).

Napomena 1.:

Ako je reproduktivno toksična tvar 1. ili 2. kategorije ili tvar razvrstana s obzirom na učinke na dojenje ili preko dojenja prisutna u smjesi kao sastojak u koncentraciji jednakoj ili višoj od 0,1 %, STL za smjesu je dostupan na zahtjev.

▼B

3.7.3.2.    Razvrstavanje smjesa kad su podaci raspoloživi za čitavu smjesu

3.7.3.2.1. Razvrstavanje smjesa temelji se na rapoloživim podacima o ispitivanju pojedinačnih sastojaka, uz primjenu graničnih vrijednosti koncentracije za sastojke smjese. U pojedinačnim se slučajevima za razvrstavanje mogu koristiti i podaci o ispitivanju smjese, ako pokazuju učinke koji nisu utvrđeni kod evaluiranja na temelju pojedinačnih komponenti. U tom slučaju treba dokazati da su rezultati ispitivanja za smjesu u cjelini nedvojbeni s obzirom na dozu i ostale čimbenike, kao što je trajanje, promatranja, osjetljivost i statistička analiza ispitnih sustava za reprodukcijsku toksičnost. Odgovarajuću dokumentaciju koja podupire razvrstavanje treba sačuvati i na zahtjev dostaviti na pregled.

3.7.3.3.    Razvrstavanje smjesa kad nisu raspoloživi podaci za čitavu smjesu: načela premošćivanja

3.7.3.3.1. Ako smjesa nije sama ispitana radi utvrđivanja reproduktivne toksičnosti, ali ima dovoljno podataka o pojedinačnim sastojcima smjese i o ispitivanju sličnih smjesa da se njezine opasnosti mogu dovoljno dobro opisati, te podatke treba koristiti u skladu s odgovarajućim pravilima premošćivanja utvrđenim u odjeljku 1.1.3., podložno odredbama odjeljka 3.7.3.2.1.

3.7.4.    Priopćavanje opasnosti

3.7.4.1. Za tvari i smjese koje ispunjavaju kriterije za razvrstavanje u ovaj razred opasnosti koriste se elementi označivanja u skladu s tablicom 3.7.3.

▼M4



Tablica 3.7.3.

Elementi naljepnice za reproduktivnu toksičnost

Razvrstavanje

1. kategorija

(Kategorija 1A, 1B)

2. kategorija

Dodatna kategorija za učinke na dojenje ili dojenjem

Piktogrami GHS

image

image

Nema piktograma

Oznaka opasnosti

Opasnost

Upozorenje

Nema oznake opasnosti

Oznaka upozorenja

H360: Može štetno djelovati na plodnost ili naškoditi nerođenom djetetu (navesti konkretan učinak ako je poznat) (navesti način izloženosti ako je nedvojbeno dokazano da niti jedan drugi način izloženosti ne uzrokuje takvu opasnost)

H361: Sumnja na moguće štetno djelovanje na plodnost ili mogućnost štetnog djelovanja na nerođeno dijete (navesti konkretan učinak ako je poznat) (navesti način izloženosti ako je nedvojbeno dokazano da niti jedan drugi način izloženosti ne uzrokuje takvu opasnost)

H362: Može štetno djelovati na djecu koja se hrane majčinim mlijekom

Oznaka obavijesti

Sprečavanje

P201

P202

P280

P201

P202

P280

P201

P260

P263

P264

P270

Oznaka obavijesti

Postupanje

P308 + P313

P308 + P313

P308 + P313

Oznaka obavijesti

Skladištenje

P405

P405

 

Oznaka obavijesti

Odlaganje

P501

P501

 

▼B

3.8.    Specifična toksičnost za ciljane organe – jednokratno izlaganje

3.8.1.    Definicije i opća pitanja

3.8.1.1. Specifična toksičnost za ciljane organe (jednokratno izlaganje) je specifična neletalna toksičnost za ciljane organe koja proizlazi iz jednokratnoga izlaganja tvari odnosno smjesi. To uključuje sve značajne učinke na zdravlje koji mogu narušiti funkciju, bilo reverzibilno ili ireverzibilno, neposredno i/ili s odgodom, i koji nisu obrađeni u odjeljcima od 3.1. do 3.7. i 3.10. (vidjeti također 3.8.1.6.).

3.8.1.2. Razvrstavanjem se označuje da tvar odnosno smjesa ima specifičan toksični učinak na ciljane organe i kao takva može štetno utjecati na zdravlje ljudi koji su joj izloženi.

3.8.1.3. Štetni učinci na zdravlje koji nastaju kod jednokratnog izlaganja uključuju dosljedne i prepoznatljive toksične učinke kod ljudi ili kod pokusnih životinja odnosno toksikološki značajne promjene koje utječu na funkciju ili morfologiju tkiva/organa odnosno izazivaju ozbiljne promjene u biokemiji ili hematologiji organizma, ako su te promjene relevantne za zdravlje ljudi.

3.8.1.4. Kod procjene treba uzeti u obzir ne samo značajne promjene na jednom organu ili biološkom sustavu, već i općenitije promjene lakše prirode koje se javljaju u više organa.

3.8.1.5. Specifična toksičnost za ciljane organe može nastati kod izlaganja bilo kojim putem koji je relevantan za ljude, tj. prvenstveno oralnim, dermalnim i inhalacijskim putem.

3.8.1.6. Specifična toksičnost za ciljane organe nakon ponavljanog izlaganja razvrstava se kako je opisano u odjeljku 3.9. Specifična toksičnost za ciljane organe – ponavljano izlaganje i ona nije predmet odjeljka 3.8. Ostali specifični toksični učinci navedeni u nastavku procjenjuju se odvojeno i, prema tomu, nisu obuhvaćeni ovim odjeljkom:

(a) akutna toksičnost (odjeljak 3.1.);

(b) nagrizanje/nadraživanje kože (odjeljak 3.2.);

(c) teška ozljeda oka/nadražujuće za oko (odjeljak 3.3.);

(d) izazivanje preosjetljivosti dišnih putova ili kože (odjeljak 3.4.);

(e) mutageni učinak na zametne stanice (odjeljak 3.5.);

(f) karcinogenost (odjeljak 3.6.);

(g) reproduktivna toksičnost (odjeljak 3.7.); i

(h) aspiracijska toksičnost (odjeljak 3.10).

3.8.1.7. Razred opasnosti „specifična toksičnost za ciljane organe – jednokratno izlaganje” dijeli se na:

 specifičnu toksičnost za ciljane organe – jednokratno izlaganje, 1. i 2. kategorija,

 specifičnu toksičnost za ciljane organe – jednokratno izlaganje, 3. kategorija.

Vidjeti tablicu 3.8.1.



Tablica 3.8.1.

Kategorije za specifičnu toksičnost za ciljane organe – jednokratno izlaganje

Kategorija

Kriteriji

1. kategorija

Tvari koje imaju značajno toksično djelovanje na ljude odnosno za koje se na temelju dokaza iz istraživanja na pokusnim životinjama može pretpostaviti da mogu imati značajno toksično djelovanje na ljude nakon jednokratnog izlaganja

Tvari se razvrstavaju u 1. kategoriju s obzirom na specifičnu toksičnost za ciljane organe (jednokratno izlaganje) na temelju:

(a)  pouzdanih i kvalitetnih dokaza kod ljudi, na temelju prikaza slučaja ili epidemioloških istraživanja; ili

(b)  zapažanja iz odgovarajućih istraživanja na pokusnim životinjama kod kojih su već pri općenito niskim koncentracijama nastali značajni i/ili ozbiljni toksični učinci koji su relevantni za zdravlje ljudi. Orijentacijske doze/koncentracije koje treba koristiti u okviru evaluiranja valjanosti i utemeljenosti dokaza prikazane su u nastavku (vidjeti 3.8.2.1.9.).

2. kategorija

Tvari za koje se na temelju dokaza iz istraživanja na pokusnim životinjama može pretpostaviti da mogu štetno djelovati na zdravlje ljudi nakon jednokratnog izlaganja Tvari se razvrstavaju u 2. kategoriju s obzirom na specifičnu toksičnost za ciljane organe (jednokratno izlaganje) na temelju zapažanja iz odgovarajućih istraživanja na pokusnim životinjama kod kojih su već pri općenito umjerenim koncentracijama nastali značajni toksični učinci koji su relevantni za zdravlje ljudi. Orijentacijske doze/koncentracije navedene su u nastavku kao pomoć pri razvrstavanju (vidjeti 3.8.2.1.9.).

U iznimnim se slučajevima tvari mogu uvrstiti u 2. kategoriju i na temelju dokaza kod ljudi (vidjeti 3.8.2.1.6.).

3. kategorija

Prolazni učinci na organ

Ova kategorija obuhvaća samo narkotičke učinke i nadraživanje dišnog trakta. To su učinci na ciljane organe koji ne ispunjavaju gore navedene kriterije za razvrstavanje tvari u 1. ili 2. kategoriju. Oni dovode do funkcionalnog poremećaja kod ljudi u kratkom razdoblju nakon izlaganja od kojeg se ljudi mogu oporaviti u relativno kratkom roku i koji za sobom ne ostavlja značajnu strukturnu ili funkcionalnu promjenu. Tvari se posebno razvrstavaju s obzirom na ove učinke, kako je predviđeno u odjeljku 3.8.2.2.

Napomena: Treba nastojati odrediti primarni ciljani organ toksičnog djelovanja i razvrstati tvar u skladu s tim, npr. hepatotoksini, neurotoksini. Podatke treba pažljivo evaluirati i pritom po mogućnosti isključiti sekundarne učinke (npr. hepatotoksin može izazvati sekundarne učinke u živčanom ili gastrointestinalnom sustavu).

3.8.2.    Kriteriji razvrstavanja za tvari

3.8.2.1.    Tvari 1. i 2. kategorije

3.8.2.1.1. Tvari se razvrstavaju odvojeno s obzirom na neposredne i odgođene učinke na temelju valjanosti i utemeljenosti svih raspoloživih dokaza primjenom stručne prosudbe (vidjeti 1.1.1.), uz korištenje preporučenih orijentacijskih vrijednosti (vidjeti 3.8.2.1.9.). Tvari se zatim svrstavaju u 1. ili 2. kategoriju ovisno o vrsti i ozbiljnosti zapaženog (zapaženih) učin(a)ka (tablica 3.8.1.).

3.8.2.1.2. Treba utvrditi relevantni put odnosno putove izlaganja na kojima razvrstana tvar pokazuje štetno djelovanje (vidjeti 3.8.1.5.).

3.8.2.1.3. Razvrstavanje se utvrđuje primjenom stručne prosudbe (vidjeti odjeljak 1.1.1.) na temelju valjanosti i utemeljenosti svih raspoloživih dokaza, poštujući smjernice prikazane u nastavku.

3.8.2.1.4. Specifične toksične učinke u ciljanim organima koji su odgovorni za razvrstavanje treba potkrijepiti određivanjem valjanosti i utemeljenosti svih podataka (vidjeti odjeljak 1.1.1.), uključujući slučajeve zabilježene kod ljudi, epidemiologiju i istraživanja provedena na pokusnim životinjama.

3.8.2.1.5. Da bi se evaluirala specifična toksičnost za ciljane organe potrebne su informacije na temelju jednokratnog izlaganja ljudi, npr. kod kuće, na radnom mjestu ili u okolišu, ili iz istraživanja na pokusnim životinjama. Te informacije mogu pružiti standardna istraživanja akutne toksičnosti na štakorima ili miševima, koja mogu uključivati klinička promatranja te detaljan makroskopski i mikroskopski pregled radi utvrđivanja toksičnih učinaka u ciljanim tkivima/organima. Rezultati istraživanja akutne toksičnosti kod drugih vrsta također mogu pružiti relevantne informacije.

3.8.2.1.6. U iznimnim se slučajevima određene tvari za koje postoje dokazi kod ljudi koji ukazuju na toksičnost za ciljane organe mogu, na temelju stručne prosudbe, svrstati u 2. kategoriju:

(a) ako valjanosti i utemeljenosti dokaza kod ljudi nije dovoljna da opravda razvrstavanje u 1. kategoriju; i/ili

(b) na temelju vrste i ozbiljnosti učinaka.

Kod razvrstavanja se ne uzimaju u obzir doze/koncentracije kod ljudi, a raspoloživi dokazi iz istraživanja na životinjama moraju biti spojivi s razvrstavanjem u 2. kategoriju. Drugim riječima, ako bilo kakvi podaci o tvari dobiveni na životinjama također idu u prilog razvrstavanju u 1. kategoriju, tvar se razvrstava u 1. kategoriju.

3.8.2.1.7.    Učinci koji podupiru razvrstavanje u 1. i 2. kategoriju

3.8.2.1.7.1. Dokazi koji podupiru razvrstavanje su dokazi koji jednokratno izlaganje tvari povezuju s dosljednim i prepoznatljivim toksičnim učinkom.

3.8.2.1.7.2. Dokazi koji se temelje na iskustvima kod ljudi/ljudskim slučajevima obično su ograničeni na izvještaje o štetnoj posljedici za zdravlje, kod kojih često postoji nesigurnost u pogledu uvjeta izlaganja te možda ne osiguravaju znanstvene pojedinosti koje se mogu dobiti iz dobro provedenih istraživanja na pokusnim životinjama.

3.8.2.1.7.3. Dokazi iz odgovarajućih istraživanja na pokusnim životinjama mogu dati puno više pojedinosti u obliku kliničkih zapažanja te makroskopskih i mikroskopskih patoloških pregleda, tako da se često mogu otkriti opasnosti koje ne moraju biti opasne po život, ali mogu ukazivati na funkcionalni poremećaj. Stoga u postupku razvrstavanja treba uzeti u obzir sve raspoložive dokaze i njihovu relevantnost za zdravlje ljudi, uključujući, između ostalog, sljedeće učinke kod ljudi i/ili životinja:

(a) učestalost oboljenja nakon jednokratnog izlaganja;

(b) značajne funkcionalne promjene u dišnom sustavu, središnjem ili perifernom živčanom sustavu i drugim organima ili organskim sustavima koje nisu prolaznog karaktera, uključujući znakove depresije središnjeg živčanog sustava i učinke na osjetila (npr. vid, sluh i njuh);

(c) sve dosljedne i značajne negativne promjene kliničko-biokemijskih, hematoloških i urinskih parametara;

(d) značajna oštećenja organa koja su zabilježena kod nekropsije i/ili su naknadno zapažena odnosno potvrđena kod mikroskopskog pregleda;

(e) multifokalna ili difuzna nekroza, fibroza ili tvorba granuloma u vitalnim organima s regenerativnom sposobnošću;

(f) morfološke promjene koje su potencijalno reverzibilne, ali pružaju jasne dokaze izražene organske disfunkcije;

(g) dokazi značajne stanične smrti (uključujući degeneraciju stanica i smanjenje broja stanica) u vitalnim organima koji nemaju sposobnost regeneracije.

3.8.2.1.8.    Učinci koji ne podupiru razvrstavanje u 1. i 2. kategoriju

Valja napomenuti da se ponekad mogu uočiti i učinci koji ne opravdavaju razvrstavanje. To se između ostalog odnosi na sljedeće učinke kod ljudi i/ili životinja:

(a) klinička zapažanja ili male promjene povećanja tjelesne mase, unosa hrane ili vode koji mogu imati određenu toksikološku važnost, ali sami po sebi ne ukazuju na „značajnu” toksičnost;

(b) male promjene kliničko-biokemijskih, hematoloških ili urinskih parametara i/ili prolazni učinci čija je toksikološka važnost dvojbena ili minimalna;

(c) promjene u masi organa bez dokaza disfunkcije;

(d) reakcije adaptacije koje se ne smatraju toksikološki relevantnima;

(e) mehanizmi toksičnosti koje inducira tvar, a specifični su za vrstu tj. kod kojih je dokazano s prilično velikom sigurnošću da nisu relevantni za zdravlje ljudi, ne opravdavaju razvrstavanje.

3.8.2.1.9.    Orijentacijske vrijednosti za pomoć pri razvrstavanju na temelju rezultata istraživanja na pokusnim životinjama za 1. i 2. kategoriju

3.8.2.1.9.1. „Orijentacijske vrijednosti” doze/koncentracije služe kao pomoć pri razvrstavanju jer omogućuju da se odluka o tomu treba li tvar razvrstati ili ne i, ako treba, u koju kategoriju (1. ili 2. kategorija), donese uzimajući u obzir dozu odnosno koncentraciju za koju su dokazani štetni učinci na zdravlje. Glavni argument za navođenje predloženih orijentacijskih vrijednosti je činjenica da su sve tvari potencijalno toksične i da mora postojati određena doza/koncentracija iznad koje je određeni stupanj toksičnosti nedvojben.

3.8.2.1.9.2. Prema tomu, kad se kod istraživanja na životinjama zapaze značajni toksični učinci koji upućuju na razvrstavanje, usporedbom doze/koncentracije pri kojoj su ti učinci zapaženi s predloženim orijentacijskim vrijednostima mogu se dobiti korisne informacije koje pomažu da se procijeni potreba za razvrstavanjem (budući da su toksični učinci posljedica opasnog (opasnih) svojst(a)va, ali i doze/koncentracije).

3.8.2.1.9.3. Područja orijentacijskih vrijednosti (C) nakon izlaganja jednoj dozi koje dovodi do značajnog neletalnog toksičnog učinka odgovaraju područjima koja se primjenjuju kod ispitivanja akutne toksičnosti, kako je navedeno u tablici 3.8.2.



Tablica 3.8.2.

Područja orijentacijskih vrijednosti nakon izlaganja jednoj dozi a

 

Područja orijentacijskih vrijednosti za:

Put izlaganja

Jedinice

1. kategorija

2. kategorija

3. kategorija

Oralno (štakor)

mg/kg tjelesne mase

C ≤ 300

2 000 ≥ C > 300

Orijentacijske vrijednosti se ne primjenjuju b

Dermalno (štakor ili kunić)

mg/kg tjelesne mase

C ≤ 1 000

2 000 ≥ C > 1 000

Udisanje (štakor) plin

ppmV/4h

C ≤ 2 500

20 000 ≥ C > 2 500

Udisanje (štakor) para

mg/l/4h

C ≤ 10

20 ≥ C > 10

Udisanje (štakor) prašina/maglica/dim

mg/l/4h

C ≤ 1,0

5,0 ≥ C > 1,0

Napomena:

(a) Orijentacijske vrijednosti i područja navedena u tablici 3.8.2. predviđeni su samo kao orijentacija tj. za korištenje u okviru određivanja valjanosti i utemeljenosti dokaza i kao pomoć pri donošenju odluke o razvrstavanju. Oni se ne mogu smatrati strogim vrijednostima za razgraničenje.

(b) Orijentacijske vrijednosti nisu navedene za tvari 3. kategorije, budući da se to razvrstavanje prvenstveno temelji na podacima koji potječu od ljudi. Ako su raspoloživi podaci dobiveni na životinjama, njih treba uzeti u obzir kod evaluiranja valjanosti i utemeljenosti dokaza.

3.8.2.1.10.    Ostala razmatranja

3.8.2.1.10.1. Ako se tvar opisuje samo na temelju podataka dobivenih na životinjama (što je uobičajeno kad su u pitanju nove tvari, ali vrijedi i za mnoge postojeće tvari), orijentacijske vrijednosti doze/koncentracije se u postupku razvrstavanja uzimaju u obzir kao jedan od elemenata koji utječu na određivanje valjanosti i utemeljenosti dokaza.

3.8.2.1.10.2. Tvar u pravilu treba razvrstati ako postoje dobro potkrijepljeni podaci prikupljeni kod ljudi koji pokazuju specifičan toksični učinak na ciljane organe koji se pouzdano može pripisati jednokratnom izlaganju tvari. Pozitivni podaci koji potječu od ljudi imaju, neovisno o vjerojatnoj dozi, prednost pred podacima dobivenim na životinjama. Prema tomu, tvar koja nije razvrstana, jer se zapažena specifična toksičnost za ciljane organe nije smatrala relevantnom odnosno značajnom za ljude, treba razvrstati ako se naknadno pojave podaci o zabilježenim slučajevima specifičnog toksičnog djelovanja na ciljane organe kod ljudi.

3.8.2.1.10.3. Tvar koja nije ispitana na specifičnu toksičnost za ciljane organe može se prema potrebi razvrstati na temelju podataka iz potvrđenog odnosa strukture i djelovanja sa strukturnim analogom koji je već ranije razvrstan i ekstrapolacije na temelju stručne prosudbe, uzimajući u obzir druge važne čimbenike, kao što je tvorba zajedničkih značajnih metabolita.

3.8.2.1.10.4. Koncentraciju zasićene pare treba, tamo gdje je to primjereno, također uzeti u obzir kao dodatni element u osiguravanju specifične zaštite zdravlja i sigurnosti.

3.8.2.2.    Tvari 3. kategorije: Prolazni učinci u ciljanim organima

3.8.2.2.1.    Kriteriji za nadraživanje dišnog trakta

Kriteriji za razvrstavanje tvari u 3. kategoriju na temelju nadraživanja dišnog trakta:

(a) nadražujući učinci na dišni trakt (za koje je značajno lokalno crvenilo, edem, svrbež i/ili bol) koji narušavaju normalnu funkciju i praćeni su simptomima kao što su kašalj, bol, gušenje i poteškoće s disanjem. Ova se evaluacija prvenstveno temelji na podacima koji potječu od ljudi;

(b) subjektivna zapažanja kod ljudi mogu se potkrijepiti objektivnim mjerenjima očitog nadražaja dišnog trakta (kao što su elektrofiziološke reakcije, biomarkeri upale u nosnoj ili bronhoalveolarnom ispirku lavaže);

(c) simptomi kod ljudi moraju biti reprezentativni i za potencijalnu izloženu populaciju, a ne izolirana idiosinkratička reakcija odnosno odgovor koji se javlja samo kod osoba s preosjetljivim dišnim putovima. Dvosmislena izvješća u kojima se samo spominje pojava „nadražaja” treba isključiti iz razmatranja budući da se tim izrazom obično opisuje niz različith doživljaja, uključujući miris, neugodan okus, osjećaj škakljanja i suhoću, koji nisu relevantni za razvrstavanje s obzirom na nadraživanje dišnog trakta;

(d) trenutno ne postoje validirani testovi na životinjama koji su izričito namijenjeni ispitivanju nadraživanja dišnog trakta, ali se korisne informacije mogu dobiti ispitivanjem inhalacijske toksičnosti kod jednokratnog i ponavljanog izlaganja. Primjerice, istraživanja na životinjama mogu pružiti korisne informacije u smislu kliničkih znakova toksičnosti (dispneja, rinitis itd.) i histopatologije (npr. hiperemija, edem, vrlo blaga upala, zadebljanje sluznice), koji su reverzibilni i mogu upućivati na gore opisane karakteristične kliničke simptome. Ovakva istraživanja na životinjama mogu se koristiti u okviru evaluiranja valjanosti i utemeljenosti dokaza;

(e) ovo posebno razvrstavanje koristi se samo ako nisu zapaženi nikakvi ozbiljniji učinci u organima, uključujući dišni sustav.

3.8.2.2.2.    Kriteriji za narkotičke učinke

Kriteriji za razvrstavanje tvari u 3. kategoriju na temelju narkotičkih učinaka:

(a) depresija središnjeg živčanog sustava, uključujući narkotičke učinke kod ljudi kao što su snenost, narkoza, smanjena pažnja, gubitak refleksa, nekoordiniranost pokreta i vrtoglavica. Ti se učinci mogu manifestirati i kao jaka glavobolja ili mučnina te mogu razultirati smanjenom sposobnošću rasuđivanja, omaglicom, razdražljivošću, umorom, slabljenjem funkcije pamćenja, oslabljenom percepcijom i koordinacijom, usporenim reakcijama ili pospanošću;

(b) među narkotičke učinke zapažene u istraživanjima na životinjama ubrajaju se letargija, nekoordiniranost pokreta, gubitak refleksa uspravljanja i ataksija. Ako ti učinci nisu prolaznog karaktera, smatra se da podupiru razvrstavanje u 1. ili 2. kategoriju specifične toksičnosti za ciljane organe nakon jednokratnog izlaganja.

3.8.3.    Kriteriji razvrstavanja za smjese

3.8.3.1. Smjese se razvrstavaju prema istim kriterijima kao tvari, ili na način kako je opisano u nastavku. Smjese se isto kao i tvari razvrstavaju s obzirom na specifičnu toksičnost za ciljane organe nakon jednokratnog izlaganja.

3.8.3.2.    Razvrstavanje smjesa kad su raspoloživi podaci za čitavu smjesu

3.8.3.2.1. Ako su za smjesu raspoloživi pouzdani i kvalitetni dokazi na temelju iskustava kod ljudi ili iz odgovarajućih istraživanja na pokusnim životinjama, kako je opisano u kriterijima za tvari, smjesa se razvrstava ocjenjivanjem valjanosti i utemeljenosti tih podataka (vidjeti 1.1.1.4.). Kod evaluiranja podataka o smjesama treba se uvjeriti da primijenjena doza, trajanje, promatranja ili analiza ne dovode u pitanje uvjerljivost rezultata.

3.8.3.3.    Razvrstavanje smjesa kad nisu raspoloživi podaci za čitavu smjesu: načela premošćivanja

3.8.3.3.1. Ako smjesa nije sama ispitana radi utvrđivanja specifične toksičnosti za ciljane organe, ali ima dovoljno podataka o pojedinačnim sastojcima smjese i o ispitivanju sličnih smjesa da se njezine opasnosti mogu dovoljno dobro opisati, te podatke treba koristiti u skladu s pravilima premošćivanja utvrđenim u odjeljku 1.1.3.

3.8.3.4.    Razvrstavanje smjesa kad su podaci raspoloživi za sve komponente ili samo neke komponente smjese

3.8.3.4.1. Ako nema pouzdanih dokaza odnosno podataka o ispitivanju same smjese, a za razvrstavanje se ne mogu koristiti načela premošćivanja, razvrstavanje smjese se temelji na razvrstavanju njezinih sastojaka. U tom se slučaju smjesa razvrstava kao specifično toksična za ciljane organe (uz navođenje organa) nakon jednokratnog izlaganja ako je najmanje jedan sastojak razvrstan kao specifično toksičan za ciljane organe 1. ili 2. kategorije i ako je njegova koncentracija jednaka ili viša od opće granične vrijednosti koncentracije za 1. odnosno 2. kategoriju, kako je navedeno u tablici 3.8.3.

3.8.3.4.2. Ove opće granične vrijednosti koncentracije i pripadajuća razvrstavanja na odgovarajući se način primjenjuju na tvari s toksičnim učinkom na ciljane organe nakon primjene jedne doze.

3.8.3.4.3. Smjese se zasebno razvrstavaju s obzirom na toksičnost nakon jednokratnog i/ili višekratnog izlaganja.



Tablica 3.8.3.

Opće granične vrijednosti koncentracije za sastojke smjese koji su razvrstani kao specifično toksični za ciljane organe, na temelju kojih se smjesa razvrstava u 1. ili 2. kategoriju

Sastojak razvrstan kao:

Opće granične vrijednosti koncentracije na temelju kojih se smjesa razvrstava kao:

1. kategorija

2. kategorija

Specifično toksično za ciljane organe,

1. kategorija

koncentracija ≥ 10 %

1,0 % ≤ koncentracija

< 10 %

Specifično toksično za ciljane organe,

2. kategorija

 

koncentracija ≥ 10 %

[(Napomena 1.)]

Napomena 1.:

Ako je tvar sa specifičnim toksičnim učinkom na ciljane organe prisutna u smjesi kao sastojak u koncentraciji ≥ 1,0 %, sigurnosno-tehnički list za smjesu mora biti dostupan na zahtjev.

3.8.3.4.4. Treba voditi računa da se u slučaju kombinacije toksina koji pogađaju više od jednog organskog sustava uzmu u obzir potencijacija i sinergističke interakcije, budući da neke tvari mogu imati toksični učinak na ciljane organe pri koncentraciji < 1 % ako su u smjesi prisutni sastojci za koje se zna da potenciraju taj učinak.

3.8.3.4.5. Oprez je nužan i kod ekstrapolacije toksičnosti smjese koja sadrži jedan ili više sastojaka 3. kategorije. Ovdje je primjerena opća granična vrijednost koncentracije od 20 %; međutim, treba imati na umu da granična vrijednost koncentracije može biti i viša ili niža, ovisno o sastojku odnosno sastojcima 3. kategorije, te da se neki učinci, kao što je nadraživanje dišnog trakta, možda neće pojaviti ispod određene koncentracije, dok se drugi učinci, kao što su narkotički učinci, mogu pojaviti i ispod navedene vrijednosti od 20 %. Treba napraviti stručnu prosudbu. ►M2  Izazivanje preosjetljivosti dišnog trakta i narkotički učinci trebaju se ocijeniti zasebno u skladu s kriterijima iz odjeljka 3.8.2.2. Pri razvrstavanju tih opasnosti doprinos svakog sastojka treba smatrati zbirnim, osim kad postoji dokaz da se učinci ne pribrajaju. ◄

3.8.4.    Priopćavanje opasnosti

3.8.4.1. Za tvari i smjese koje ispunjavaju kriterije za razvrstavanje u ovaj razred opasnosti koriste se elementi označivanja u skladu s tablicom 3.8.4.

▼M4



Tablica 3.8.4.

Elementi naljepnice za specifičnu toksičnost za ciljane organe nakon jednokratnog izlaganja

Razvrstavanje

1. kategorija

2. kategorija

3. kategorija

Piktogrami GHS

image

image

image

Oznaka opasnosti

Opasnost

Upozorenje

Upozorenje

Oznaka upozorenja

H370: Uzrokuje oštećenje organa (ili navesti sve organe na koje djeluje ako je poznato) (navesti način izloženosti ako je nedvojbeno dokazano da niti jedan drugi način izloženosti ne uzrokuje takvu opasnost)

H370: Uzrokuje oštećenje organa (ili navesti sve organe na koje djeluje ako je poznato) (navesti način izloženosti ako je nedvojbeno dokazano da niti jedan drugi način izloženosti ne uzrokuje takvu opasnost)

H335: Može nadražiti dišni sustav; ili

H336: Može izazvati pospanost ili vrtoglavicu

Oznaka obavijesti

Sprečavanje

P260

P264

P270

P260

P264

P270

P261

P271

Oznaka obavijesti

Postupanje

P308 + P311

P321

P308 + P311

P304 + P340

P312

Oznaka obavijesti

Skladištenje

P405

P405

P403 + P233

P405

Oznaka obavijesti

Odlaganje

P501

P501

P501

▼B

3.9.    Specifična toksičnost za ciljane organe –ponavljano izlaganje

3.9.1.    Definicije i opća pitanja

3.9.1.1. Toksičnost za ciljane organe (ponavljano izlaganje) je specifična toksičnost za ciljane organe koja proizlazi iz ponavljanog izlaganja tvari odnosno smjesi. To uključuje sve značajne učinke na zdravlje koji mogu narušiti funkciju, bilo reverzibilno ili ireverzibilno, neposredno i/ili s odgodom. Ipak, time nisu obuhvaćeni specifični učinci kojima se bave odjeljci od 3.1. do 3.8. i odjeljak 3.10.

3.9.1.2. Razvrstavanjem s obzirom na toksičnost za ciljane organe (ponavljano izlaganje) označuje se da tvar ►M2  ili smjesa ◄ odnosno smjesa ima specifičan toksični učinak na ciljane organe i kao takva može štetno utjecati na zdravlje ljudi koji su joj izloženi.

3.9.1.3. Štetni učinci na zdravlje uključuju dosljedne i prepoznatljive toksične učinke kod ljudi ili kod pokusnih životinja, odnosno toksikološki značajne promjene koje utječu na funkciju ili morfologiju tkiva/organa ili izazivaju ozbiljne promjene u biokemiji ili hematologiji organizma, ako su te promjene relevantne za zdravlje ljudi.

3.9.1.4. Kod procjene treba uzeti u obzir ne samo značajne promjene na jednom organu ili biološkom sustavu, već i općenitije promjene lakše prirode koje se javljaju u više organa.

3.9.1.5. Specifična toksičnost za ciljane organe može nastati kod izlaganja bilo kojim putem koji je relevantan za ljude, tj. prvenstveno oralnim, dermalnim i inhalacijskim putem.

3.9.1.6. Neletalni toksični učinci zapaženi nakon jednokratnog izlaganja razvrstavaju se kako je opisano u odjeljku 3.8. Specifična toksičnost za ciljane organe – jednokratno izlaganje i, prema tomu, nisu obuhvaćeni odjeljkom 3.9.

3.9.2.    Kriteriji razvrstavanja za tvari

3.9.2.1. Tvari se razvrstavaju kao specifično toksične za ciljane organe nakon ponavljanog izlaganja na temelju valjanosti i utemeljenosti svih raspoloživih dokaza primjenom stručne prosudbe (vidjeti 1.1.1.), koristeći preporučene orijentacijske vrijednosti koje uzimaju u obzir trajanje izloženosti i dozu/koncentraciju koja je izazvala učinak odnosno učinke (vidjeti 3.9.2.9.), i svrstavaju u jednu od dviju kategorija ovisno o vrsti i ozbiljnosti zapaženog (zapaženih) učin(a)ka (tablica 3.9.1.).



Tablica 3.9.1.

Kategorije za specifičnu toksičnost za ciljane organe – ponavljano izlaganje

Kategorija

Kriteriji

1. kategorija

Tvari koje imaju značajno toksično djelovanje na ljude odnosno za koje se na temelju dokaza iz istraživanja na pokusnim životinjama može pretpostaviti da mogu imati značajno toksično djelovanje na ljude nakon ponavljanog izlaganja.

Tvari se razvrstavaju u 1. kategoriju s obzirom na toksičnost za ciljane organe (ponavljano izlaganje) na temelju:

— pouzdanih i kvalitetnih dokaza kod ljudi, na temelju prikaza slučaja ili epidemioloških istraživanja, ili

— zapažanja iz odgovarajućih istraživanja na pokusnim životinjama kod kojih su već pri općenito niskim koncentracijama nastali značajni i/ili ozbiljni toksični učinci koji su relevantni za zdravlje ljudi. Orijentacijske doze/koncentracije koje treba koristiti u okviru evaluiranja valjanosti i utemeljenosti dokaza prikazane su u nastavku (vidjeti 3.9.2.9.).

2. kategorija

Tvari za koje se na temelju dokaza iz istraživanja na pokusnim životinjama može pretpostaviti da mogu štetno djelovati na zdravlje ljudi nakon ponavljanog izlaganja.

Tvari se razvrstavaju u 2. kategoriju s obzirom na toksičnost za ciljane organe (ponavljano izlaganje) na temelju zapažanja iz odgovarajućih istraživanja na pokusnim životinjama kod kojih su već pri općenito umjerenim koncentracijama nastali značajni toksični učinci koji su relevantni za zdravlje ljudi. Orijentacijske doze/koncentracije navedene su u nastavku kao pomoć pri razvrstavanju (vidjeti 3.9.2.9.).

U iznimnim se slučajevima tvari mogu svrstati u 2. kategoriju i na temelju dokaza kod ljudi (vidjeti 3.9.2.6.).

Napomena:

Treba nastojati odrediti primarni ciljani organ toksičnog djelovanja i razvrstati tvar u skladu s time, npr. hepatotoksini, neurotoksini. Podatke treba pažljivo evaluirati i pritom po mogućnosti isključiti sekundarne učinke (hepatotoksin može izazvati sekundarne učinke u živčanom ili gastrointestinalnom sustavu).

3.9.2.2. Treba utvrditi relevantni put odnosno putove izlaganja na kojima razvrstana tvar pokazuje štetno djelovanje.

3.9.2.3. Razvrstavanje se utvrđuje primjenom stručne prosudbe (vidjeti odjeljak 1.1.1.) na temelju valjanosti i utemeljenosti svih raspoloživih dokaza, poštujući smjernice prikazane u nastavku.

3.9.2.4. Specifične toksične učinke u ciljanim organima koji su odgovorni za razvrstavanje treba potkrijepiti određivanjem valjanosti i utemeljenosti svih podataka (vidjeti odjeljak 1.1.1.), uključujući slučajeve zabilježene kod ljudi, epidemiologiju i istraživanja provedena na pokusnim životinjama. Na taj se način može iskoristiti opsežan korpus toksikoloških podataka iz industrije koji je prikupljen tijekom niza godina. Evaluiranje se temelji na svim postojećim podacima, uključujući objavljene recenzirane studije i druge prihvatljive podatke.

3.9.2.5. Da bi se evaluirala specifična toksičnost za ciljane organe potrebne su informacije na temelju ponavljanog izlaganja ljudi, npr. kod kuće, na radnom mjestu ili u okolišu, ili iz istraživanja na pokusnim životinjama. Standardna istraživanja na štakorima ili miševima koja mogu pružiti ove informacije su 28-dnevna i 90-dnevna istraživanja te istraživanja koja obuhvaćaju čitav životni vijek životinje (do 2 godine), koja uključuju hematološki, kliničko-kemijski te detaljan makroskopski i mikroskopski pregled radi utvrđivanja toksičnih učinaka u ciljanim tkivima/organima. Mogu se koristiti i podaci iz istraživanja s ponavljanom primjenom na drugim vrstama, ako su raspoloživi. I druga istraživanja dugotrajne izloženosti, kao što su istraživanja karcinogenosti, neurotoksičnosti ili reproduktivne toksičnosti, mogu pružiti dokaze specifične toksičnosti za ciljane organe koji se mogu koristiti pri ocjenjivanju razvrstavanja.

3.9.2.6. U iznimnim se slučajevima određene tvari za koje postoje dokazi kod ljudi koji ukazuju na specifičnu toksičnost za ciljane organe mogu, na temelju stručne prosudbe, svrstati u 2. kategoriju:

(a) ako valjanost i utemeljenost dokaza kod ljudi nije dovoljna da opravda razvrstavanje u 1. kategoriju; i/ili

(b) na temelju vrste i ozbiljnosti učinaka.

Kod razvrstavanja se ne uzimaju u obzir doze/koncentracije kod ljudi, a raspoloživi dokazi iz istraživanja na životinjama moraju biti spojivi s razvrstavanjem u 2. kategoriju. Drugim riječima, ako bilo kakvi podaci o tvari dobiveni na životinjama također idu u prilog razvrstavanju u 1. kategoriju, tvar se razvrstava u 1. kategoriju.

3.9.2.7.    Učinci koji podupiru razvrstavanje s obzirom na specifičnu toksičnost za ciljane organe nakon ponavljanog izlaganja

3.9.2.7.1. Dokazi koji podupiru razvrstavanje su pouzdani dokazi koji ponavljano izlaganje tvari povezuju s dosljednim i prepoznatljivim toksičnim učinkom.

3.9.2.7.2. Dokazi koji se temelje na iskustvima kod ljudi/ljudskim slučajevima obično su ograničeni na izvještaje o štetnoj posljedici za zdravlje, kod kojih često postoji nesigurnost u pogledu uvjeta izlaganja te možda ne osiguravaju znanstvene pojedinosti koje se mogu dobiti iz dobro provedenih istraživanja na pokusnim životinjama.

3.9.2.7.3. Dokazi iz odgovarajućih istraživanja na pokusnim životinjama mogu dati puno više pojedinosti u obliku kliničkih zapažanja, hematoloških, kliničko-kemijskih te makroskopskih i mikroskopskih patoloških pregleda, tako da se često mogu otkriti opasnosti koje ne moraju biti opasne po život, ali mogu ukazivati na funkcionalni poremećaj. Stoga u postupku razvrstavanja treba uzeti u obzir sve raspoložive dokaze i njihovu relevantnost za zdravlje ljudi, uključujući, između ostalog, sljedeće toksične učinke kod ljudi i/ili životinja:

(a) učestalost oboljenja ili smrt nakon ponavljanog ili dugotrajnog izlaganja. Učestalost oboljenja ili smrt može biti posljedica ponavljanog izlaganja čak i pri relativno niskim dozama/koncentracijama zbog bioakmulacije tvari ili njezinih metabolita i/ili zbog toga što proces detoksikacije ne može pratiti ritam opetovanog izlaganja tvari odnosno njezinim metabolitima;

(b) značajne funkcionalne promjene u središnjem ili perifernom živčanom sustavu i drugim organskim sustavima, uključujući znakove depresije središnjeg živčanog sustava i učinke na osjetila (npr. vid, sluh i njuh);

(c) sve dosljedne i značajne negativne promjene kliničko-biokemijskih, hematoloških i urinskih parametara;

(d) značajna oštećenja organa koja su zabilježena kod nekropsije i/ili su naknadno zapažena odnosno potvrđena kod mikroskopskog pregleda;

(e) multifokalna ili difuzna nekroza, fibroza ili tvorba granuloma u vitalnim organima s regenerativnom sposobnošću;

(f) morfološke promjene koje su potencijalno reverzibilne, ali pružaju jasne dokaze izražene organske disfunkcije (npr. značajno nakupljanje masti u jetri);

(g) dokazi značajne stanične smrti (uključujući degeneraciju stanica i smanjenje broja stanica) u vitalnim organima koji nemaju sposobnost regeneracije.

3.9.2.8.    Učinci koji ne podupiru razvrstavanje s obzirom na specifičnu toksičnost za ciljane organe nakon ponavljanog izlaganja

3.9.2.8.1. Valja napomenuti da se kod ljudi i/ili životinja ponekad mogu uočiti i učinci koji ne opravdavaju razvrstavanje. Oni uključuju, između ostalog:

(a) klinička zapažanja ili male promjene povećanja tjelesne mase, unosa hrane ili vode koji mogu imati određenu toksikološku važnost, ali sami po sebi ne ukazuju na „značajnu” toksičnost;

(b) male promjene kliničko-biokemijskih, hematoloških ili urinskih parametara i/ili prolazni učinci čija je toksikološka važnost dvojbena ili minimalna;

(c) promjene u masi organa bez dokaza disfunkcije;

(d) reakcije adaptacije koje se ne smatraju toksikološki relevantnima;

(e) mehanizmi toksičnosti koje inducira tvar, a specifični su za vrstu tj. kod kojih je dokazano s prilično velikom sigurnošću da nisu relevantni za zdravlje ljudi, ne opravdavaju razvrstavanje.

3.9.2.9.    Orijentacijske vrijednosti za pomoć pri razvrstavanju na temelju rezultata istraživanja na pokusnim životinjama

3.9.2.9.1. Istraživanja s pokusnim životinjama koja se oslanjaju samo na zapažanje učinaka i ne bilježe trajanje izlaganja i dozu/koncentraciju, zanemaruju jedno od temeljnih načela toksikologije tj. da su sve tvari potencijalno toksične te da je toksičnost funkcija doze/koncentracije i trajanja izlaganja. Kod većine istraživanja na pokusnim životinjama u smjernicama za ispitivanje koristi se gornja granična doza.

3.9.2.9.2. „Orijentacijske vrijednosti” doze/koncentracije služe kao pomoć pri razvrstavanju jer omogućuju da se odluka o tomu treba li tvar razvrstati ili ne i, ako treba, u koju kategoriju (1. ili 2. kategorija), donese uzimajući u obzir dozu odnosno koncentraciju za koju su dokazani štetni učinci na zdravlje. Glavni argument za navođenje predloženih orijentacijskih vrijednosti je činjenica da su sve tvari potencijalno toksične i da mora postojati određena doza/koncentracija iznad koje je određeni stupanj toksičnosti nedvojben. Osim toga, kod istraživanja toksičnosti s ponavljanom primjenom na pokusnim životinjama predviđeno je da najviša primjenjena doza izazove toksični učinak kako bi se optimizirao cilj ispitivanja, tako da će većina istraživanja pokazati određeni toksični učinak barem pri najvišoj dozi. Stoga je potrebno odrediti ne samo koji su učinci nastali, već i pri kojoj su dozi/koncentraciji nastali i koliko su relevantni za ljude.

3.9.2.9.3. Prema tomu, kad se kod istraživanja na životinjama zapaze značajni toksični učinci koji upućuju na razvrstavanje, usporedbom trajanja izlaganja i doze/koncentracije pri kojoj su ti učinci zapaženi s predloženim orijentacijskim vrijednostima mogu se dobiti korisne informacije koje pomažu da se procijeni potreba za razvrstavanjem (budući da su toksični učinci posljedica opasnog (opasnih) svojst(a)va, ali i trajanja izlaganja i doze/koncentracije).

3.9.2.9.4. Na odluku o tomu treba li tvar uopće razvrstati mogu utjecati orijentacijske vrijednosti doze/koncentracije pri kojima, odnosno ispod kojih je zapažen značajan toksični učinak.

3.9.2.9.5. Orijentacijske vrijednosti se odnose na učinke zabilježene pri standardnom 90-dnevnom toksikološkom istraživanju na štakorima. One se mogu koristiti kao podloga za ekstrapolaciju istovjetnih orijentacijskih vrijednosti za dugotrajnija i kratkotrajnija toksikološka istraživanja, koristeći ekstrapolaciju doze/vremena izloženosti sličnu kao kod Haberovog pravila za udisanje, koje u osnovi kaže da je doza s učinkom upravno razmjerna koncentraciji izlaganja i trajanju izloženosti. Procjena se vrši za svaki slučaj posebno; kod 28-dnevnih istraživanja orijentacijske vrijednosti u nastavku se povećavaju za faktor tri.

3.9.2.9.6. Prema tomu, tvar se razvrstava u 1. kategoriju ako su u 90-dnevnom istraživanju s ponavljanom primjenom na pokusnim životinjama zapaženi značajni toksični učinci na razini ili ispod razine orijentacijskih vrijednosti (C), kako je prikazano u tablici 3.9.2.:



Tablica 3.9.2.

Orijentacijske vrijednosti za pomoć pri razvrstavanju u 1. kategoriju

Put izlaganja

Jedinice

Orijentacijske vrijednosti (doza/koncentracija)

Oralno (štakor)

mg/kg tjelesne mase/dan

C ≤ 10

Dermalno (štakor ili kunić)

mg/kg tjelesne mase/dan

C ≤ 20

Udisanje (štakor) plin

ppmV/6 sati/dan

C ≤ 50

Udisanje (štakor) para

mg/litra/6 sati/dan

C ≤ 0,2

Udisanje (štakor) prašina/maglica/dim

mg/litra/6 sati/dan

C ≤ 0,02

3.9.2.9.7. Tvar se razvrstava u 2. kategoriju ako su u 90-dnevnom istraživanju s ponavljanom primjenom na pokusnim životinjama zapaženi značajni toksični učinci unutar područja orijentacijskih vrijednosti, kako je prikazano u tablici 3.9.3.:



Tablica 3.9.3.

Orijentacijske vrijednosti za pomoć pri razvrstavanju u 2. kategoriju

Put izlaganja

Jedinice

Područja orijentacijskih vrijednosti:

(doza/koncentracija)

Oralno (štakor)

mg/kg tjelesne mase/dan

10 < C ≤ 100

Dermalno (štakor ili kunić)

mg/kg tjelesne mase/dan

20 < C ≤ 200

Udisanje (štakor) plin

ppmV/6 sati/dan

50 < C ≤ 250

Udisanje (štakor) para

mg/litra/6 sati/dan

0,2 < C ≤ 1,0

Udisanje (štakor) prašina/maglica/dim

mg/litra/6 sati/dan

0,02 < C ≤ 0,2

3.9.2.9.8. Orijentacijske vrijednosti i područja navedena u odjeljcima 3.9.2.9.6. i 3.9.2.9.7. predviđeni su samo kao orijentacija tj. za korištenje u okviru određivanja valjanosti i utemeljenosti dokaza i kao pomoć pri donošenju odluke o razvrstavanju. Oni se ne mogu smatrati strogim vrijednostima za razgraničenje.

▼M4

3.9.2.9.9. Stoga je moguće da se u istraživanjima toksičnosti s ponavljanom primjenom na životinjama određeni profil toksičnosti pojavi pri dozi/koncentraciji ispod orijentacijske vrijednosti, na primjer < 100 mg/kg tjelesne mase/dan kod oralne primjene, ali da se zbog vrste učinka, na primjer nefrotoksičnost zapažena samo kod mužjaka štakora određenog soja za koji se zna da su skloni tom učinku, odluči da razvrstavanje nije potrebno. Isto je tako moguće da se u istraživanjima na životinjama određeni profil toksičnosti javlja na orijentacijskoj vrijednosti ili iznad nje, na primjer ≥ 100 mg/kg tjelesne mase/dan kod oralnog primjene, ali su usto dostupne dopunske informacije iz drugih izvora, kao što su istraživanja s dugotrajnom primjenom ili iskustva kod ljudi, koje podupiru zaključak da bi, s obzirom na valjanosti i utemeljenosti dokaza, tvar trebalo razvrstati.

▼B

3.9.2.10.    Ostala razmatranja

3.9.2.10.1. Ako se tvar opisuje samo na temelju podataka dobivenih na životinjama (što je uobičajeno kad su u pitanju nove tvari, ali vrijedi i za mnoge postojeće tvari), orijentacijske vrijednosti doze/koncentracije se u postupku razvrstavanja uzimaju u obzir kao jedan od elemenata koji utječu na određivanje valjanosti i utemeljenosti dokaza.

3.9.2.10.2. Tvar u pravilu treba razvrstati ako postoje dobro potkrijepljeni podaci prikupljeni kod ljudi koji pokazuju specifičan toksični učinak na ciljane organe koji se pouzdano može pripisati ponavljanom ili dugotrajnijem izlaganju tvari. Pozitivni podaci koji potječu od ljudi imaju, neovisno o vjerojatnoj dozi, prednost pred podacima dobivenim na životinjama. Prema tomu, ako tvar nije razvrstana jer na razini orijentacijske vrijednosti doze/koncentracije za ispitivanja na životinjama odnosno ispod te vrijednosti nije zabilježena specifična toksičnost za ciljane organe, tu tvar treba razvrstati ako se naknadno pojave podaci o zabilježenim slučajevima specifičnog toksičnog djelovanja na ciljane organe kod ljudi.

3.9.2.10.3. Tvar koja nije ispitana na specifičnu toksičnost za ciljane organe može se prema potrebi razvrstati na temelju podataka iz potvrđenog odnosa strukture i djelovanja sa strukturnim analogom koji je već ranije razvrstan i ekstrapolacije na temelju stručne prosudbe, uzimajući u obzir druge važne čimbenike, kao što je tvorba zajedničkih značajnih metabolita.

3.9.2.10.4. Koncentraciju zasićene pare treba, tamo gdje je to primjereno, također uzeti u obzir kao dodatni element u osiguravanju specifične zaštite zdravlja i sigurnosti.

3.9.3.    Kriteriji razvrstavanja za smjese

3.9.3.1. Smjese se razvrstavaju prema istim kriterijima kao tvari, ili na način kako je opisano u nastavku. Smjese se isto kao i tvari razvrstavaju s obzirom na specifičnu toksičnost za ciljane organe nakon ponavljanog izlaganja.

3.9.3.2.    Razvrstavanje smjesa kad su raspoloživi podaci za čitavu smjesu

3.9.3.2.1. Ako su za smjesu raspoloživi pouzdani i kvalitetni dokazi na temelju iskustava kod ljudi ili iz odgovarajućih istraživanja na pokusnim životinjama (vidjeti 1.1.1.4.), kako je opisano u kriterijima za tvari, smjesa se razvrstava ocjenjivanjem valjanosti i utemeljenosti tih podataka. Kod evaluiranja podataka o smjesama treba se uvjeriti da primijenjena doza, trajanje, promatranja ili analiza ne dovode u pitanje uvjerljivost rezultata.

3.9.3.3.    Razvrstavanje smjesa kad nisu raspoloživi podaci za čitavu smjesu: načela premošćivanja

3.9.3.3.1. Ako smjesa nije sama ispitana radi utvrđivanja specifične toksičnosti za ciljane organe, ali ima dovoljno podataka o pojedinačnim sastojcima smjese i o ispitivanju sličnih smjesa da se njezine opasnosti mogu dovoljno dobro opisati, te podatke treba koristiti u skladu s pravilima premošćivanja utvrđenim u odjeljku 1.1.3.

3.9.3.4.    Razvrstavanje smjesa kad su podaci raspoloživi za sve komponente ili samo neke komponente smjese

3.4.3.3.1. Ako nema pouzdanih dokaza odnosno podataka o ispitivanju same smjese, a za razvrstavanje se ne mogu koristiti načela premošćivanja, razvrstavanje smjese temelji se na razvrstavanju njezinih sastojaka. U tom se slučaju smjesa razvrstava kao specifično toksična za ciljane organe (uz navođenje organa) nakon jednokratnog izlaganja, nakon ponavljanog izlaganja ili nakon jednokratnog i ponavljanog izlaganja ako je najmanje jedan sastojak razvrstan kao specifično toksičan za ciljane organe 1. ili 2. kategorije i ako je njegova koncentracija jednaka ili viša od opće granične vrijednosti koncentracije za 1. odnosno 2. kategoriju, kako je navedeno u tablici 3.9.4.



Tablica 3.9.4.

Opće granične vrijednosti koncentracije za sastojke smjese koji su razvrstani kao specifično toksični za ciljane organe, na kojima se temelji razvrstavanje smjese

Sastojak razvrstan kao:

Opće granične vrijednosti koncentracije na temelju kojih se smjesa razvrstava kao:

1. kategorija

2. kategorija

Specifično toksično za ciljane organe,

1. kategorija

koncentracija ≥ 10 %

1,0 % ≤ koncentracija

< 10 %

Specifično toksično za ciljane organe,

2. kategorija

 

koncentracija ≥ 10 %

[(Napomena 1.)]

Napomena 1.:

Ako je tvar sa specifičnim toksičnim učinkom na ciljane organe prisutna u smjesi kao sastojak u koncentraciji ≥ 1,0 %, sigurnosno-tehnički list za smjesu mora biti dostupan na zahtjev.

3.9.3.4.2. Ove opće granične vrijednosti koncentracije i pripadajuća razvrstavanja primjenjuju se na tvari s toksičnim učinkom na ciljane organe nakon ponavljane primjene.

3.9.3.4.3. Smjese se zasebno razvrstavaju s obzirom na toksičnost nakon jednokratnog i/ili višekratnog izlaganja.

3.9.3.4.4. Treba voditi računa da se u slučaju kombinacije toksina koji pogađaju više od jednog organskog sustava uzmu u obzir potencijacija i sinergističke interakcije, budući da neke tvari mogu imati toksični učinak na ciljane organe pri koncentraciji < 1 % ako su u smjesi prisutni sastojci za koje se zna da potenciraju taj učinak.

3.9.4.    Priopćavanje opasnosti

3.9.4.1. Za tvari i smjese koje ispunjavaju kriterije za razvrstavanje u ovaj razred opasnosti koriste se elementi označivanja u skladu s tablicom 3.9.5.



Tablica 3.9.5.

Elementi označivanja za specifičnu toksičnost za ciljane organe nakon ponavljanog izlaganja

Razvrstavanje

1. kategorija

2. kategorija

Piktogrami GHS

image

image

Oznaka opasnosti

Opasnost

Upozorenje

Oznaka upozorenja

H372: Uzrokuje oštećenje organa (ili navesti sve organe na koje djeluje ako je poznato) tijekom produljene ili ponavljane izloženosti (navesti način izloženosti ako je nedvojbeno dokazano da niti jedan drugi način izloženosti ne uzrokuje takvu opasnost)

H373: Može uzrokovati oštećenje organa (ili navesti sve organe na koje djeluje ako je poznato) tijekom produljene ili ponavljane izloženosti (navesti način izloženosti ako je nedvojbeno dokazano da niti jedan drugi način izloženosti ne uzrokuje takvu opasnost)

Oznaka obavijesti – sprečavanje

P260

P264

P270

P260

Oznaka obavijesti – postupanje

P314

P314

Oznaka obavijesti – skladištenje

 

 

Oznaka obavijesti – odlaganje

P501

P501

3.10.    Opasnost od aspiracije

3.10.1.    Definicije i opća pitanja

3.10.1.1. Na temelju ovih kriterija razvrstavaju se tvari i smjese koje mogu predstavljati opasnost od aspiracijske toksičnosti za ljude.

3.10.1.2. „Aspiracija” je ulazak tekuće ili krute tvari odnosno smjese izravno kroz usnu ili nosnu šupljinu, ili neizravno povraćanjem, u dušnik i donji dišni sustav.

3.10.1.3. Aspiracijska toksičnost uključuje teške akutne posljedice kao što je kemijska pneumonija, ozljede pluća različite težine ili smrt zbog aspiracije.

3.10.1.4. Aspiracija započinje udisanjem, u vremenu koje je potrebno da se jedanput udahne, dok se strano tijelo nalazi na mjestu gdje se sastaju gornji dišni i probavni trakt u laringofaringalnom području.

3.10.1.5. Do aspiracije tvari ili smjese može doći i povraćanjem nakon gutanja. To ima posljedice za označivanje, posebno u slučaju kad se zbog akutne toksičnosti razmatra navođenje preporuke da se u slučaju gutanja izazove povraćanje. Međutim, ako tvar/smjesa istovremeno predstavlja opasnost od aspiracijske toksičnosti, preporuku o izazivanju povraćanja treba prilagoditi.

3.10.1.6.    Posebna razmatranja

3.10.1.6.1. Pregledom medicinske literature o aspiraciji kemikalija utvrđeno je da neki ugljikovodici (destilati nafte) i neki klorirani ugljikovodici mogu predstavljati opasnost od aspiracije za ljude.

3.10.1.6.2. Kriteriji razvrstavanja vezani su uz kinematičku viskoznost. Pretvorba dinamičke u kinematičku viskoznost provodi se prema sljedećoj formuli:

image

▼M2

3.10.1.6.2.a Iako definicija aspiracije u odjeljku 3.10.1.2. uključuje ulazak krute tvari u dišni sustav, razvrstavanje u skladu s točkom (b) iz tablice 3.10.1. za 1. kategoriju namijenjeno je samo primjeni na tekuće tvari i smjese.

▼B

3.10.1.6.3.    Razvrstavanje proizvoda u obliku aerosola/maglice

Tvari odnosno smjese (proizvod) u obliku aerosola ili maglice obično se izdaju u posudama pod tlakom, raspršivačima s okidačem ili sisaljkom. Ključno pitanje za razvrstavanje tih proizvoda je nakuplja li se proizvod u ustima tako da može doći do aspiracije. Ako posuda pod tlakom proizvodi finu maglicu ili aerosol, nakupljanje proizvoda nije moguće. S druge strane, u slučaju proizvoda koji iz posude pod tlakom izlaze u obliku mlaza može doći do nakupljanja, a time i aspiracije. Raspršivači s okidačem i sisaljkom obično proizvode grubu maglicu, što omogućuje nakupljanje proizvoda i njegovu aspiraciju. Ako se mehanizam sisaljke može skinuti tako da se sadržaj može progutati, treba razmisliti o razvrstavanju tvari odnosno smjese.

3.10.2.    Kriteriji razvrstavanja za tvari



Tablica 3.10.1.

Kategorija opasnosti za aspiracijsku toksičnost

Kategorija

Kriteriji

1. kategorija

Tvari za koje se zna da predstavljaju opasnost od aspiracijske toksičnosti za ljude ili na koje treba gledati kao da predstavljaju opasnost od aspiracijske toksičnosti za ljude

Tvar se razvrstava u 1. kategoriju:

(a)  na temelju pouzdanih i kvalitetnih dokaza kod ljudi;

ili

(b)  ako se radi o ugljikovodiku koji na temperaturi od 40 °C ima kinematičku viskozinost 20,5 mm2/s ili manju.

Napomena:

Tvari iz 1. kategorije obuhvaćaju, između ostalog, određene ugljikovodike, terpentin i borovo ulje.

3.10.3.    Kriteriji razvrstavanja za smjese

3.10.3.1.    Razvrstavanje kad su podaci raspoloživi za čitavu smjesu

Smjesa se razvrstava u 1. kategoriju na temelju pouzdanih i kvalitetnih dokaza kod ljudi.

3.10.3.2.    Razvrstavanje kad nisu raspoloživi podaci za čitavu smjesu: načela premošćivanja

3.10.3.2.1. Ako smjesa nije sama ispitana radi utvrđivanja aspiracijske toksičnosti, ali ima dovoljno podataka o pojedinačnim sastojcima smjese i o ispitivanju sličnih smjesa da se njezine opasnosti mogu dovoljno dobro opisati, te podatke treba koristiti u skladu s pravilima premošćivanja utvrđenim u odjeljku 1.1.3. Ipak, ako se primjenjuje načelo premošćivanja za razrjeđenje, koncentracija aspiracijskog (aspiracijskih) toksina mora biti najmanje 10 %.

3.10.3.3.    Razvrstavanje kad su podaci raspoloživi za sve komponente ili samo neke komponente smjese

3.10.3.3.1.    1. kategorija

3.10.3.3.1.1. Smjesa se razvrstava u 1. kategoriju ako sadrži ukupno 10 % ili više tvari razvrstane (razvrstanih) u 1. kategoriju i ima kinematičku viskoznost najviše 20,5 mm2/s pri temperaturi od 40 °C.

3.10.3.3.1.2. Ako se smjesa sastoji od dva ili više odvojenih slojeva od kojih jedan sadrži 10 % ili više tvari razvrstane (razvrstanih) u 1. kategoriju i ima kinematičku viskoznost 20,5 mm2/s ili manju pri temperaturi od 40 °C, čitava se smjesa razvrstava u 1. kategoriju.

3.10.4.    Priopćavanje opasnosti

3.10.4.1. Za tvari i smjese koje ispunjavaju kriterije za razvrstavanje u ovaj razred opasnosti koriste se elementi označivanja u skladu s tablicom 3.10.2.



Tablica 3.10.2.

Elementi označivanja za aspiracijsku toksičnost

Razvrstavanje

1. kategorija

Piktogram GHS

image

Oznaka opasnosti

Opasnost

Oznaka upozorenja

H304: Može biti smrtonosno ako se proguta i uđe u dišni sustav

Oznaka obavijesti – sprečavanje

 

Oznaka obavijesti – postupanje

P301 + P310

P331

Oznaka obavijesti – skladištenje

P405

Oznaka obavijesti – odlaganje

P501

▼M2

4.   4. DIO: OPASNOST ZA OKOLIŠ

4.1.    Opasno za vodeni okoliš

4.1.1.    Definicije i opća pitanja

4.1.1.1.    Definicije

(a) „akutna toksičnost u vodenom okolišu” znači svojstvena sposobnost tvari da naškodi organizmu u vodenom okolišu pri kratkotrajnom izlaganju toj tvari.

(b)  ►M12  kratkotrajna (akutna) opasnost ◄ ” znači radi razvrstavanja znači opasnost tvari ili smjese koju uzrokuje njezina akutna toksičnost na organizam tijekom kratkotrajne izloženosti u vodenom okolišu toj tvari ili smjesi.

(c) „raspoloživost tvari” znači mjera u kojoj tvar postaje topljiva ili odvojiva vrsta. U slučaju kovina ta se raspoloživost odnosi na mjeru u kojoj se ionski dio spoja kovine (Mo) može odvojiti od ostatka spoja (molekule).

(d) „bioraspoloživost” ili „biološka raspoloživost” znači mjera u kojoj se tvar apsorbira u organizmu i raspodjeljuje u nekom dijelu organizma. Ona ovisi o fizikalno-kemijskim svojstvima tvari, anatomiji i fiziologiji organizma, farmakokinetici i putu izlaganja. Raspoloživost nije preduvjet za bioraspoloživost.

(e) „bioakumulacija” znači neto-rezultat apsorpcije, pretvaranja i eliminacije tvari u organizmu za sve putove izlaganja (tj. zrak, voda, sediment/tlo i hrana).

(f) „biokoncentracija” znači neto-rezultat apsorpcije, pretvaranja i eliminacije tvari u organizmu za izlaganja vodi.

(g) „kronična toksičnost u vodenom okolišu” znači svojstvena sposobnost tvari da izazove štetne učinke kod vodenih organizama tijekom izlaganja koja se određuju u odnosu na životni ciklus organizma.

(h) „razgradnja” znači raspadanje organskih molekula na manje molekule čiji su krajnji proizvod ugljikov dioksid, voda i soli.

(i) „ECx” znači učinak koncentracija vezanih uz x % odgovor.

(j)  ►M12  dugotrajna (kronična) opasnost ◄ ” koja se primjenjuje radi razvrstavanja znači opasnost tvari ili smjese uzrokovanu njezinom kroničnom toksičnošću nakon dugotrajnog djelovanja u vodenom okolišu.

(k) „koncentracija bez uočenih učinaka (No Observed Effect Concentration, NOEC)” znači ispitna koncentracija neposredno ispod najniže ispitane koncentracije koja ima statistički značajni štetni učinak. NOEC nema statistički značajan štetni učinak u usporedbi s kontrolnom skupinom.

4.1.1.2.    Osnovni elementi

4.1.1.2.0.

►M12  Opasno za vodeni okoliš dijeli se na:

 kratkotrajnu (akutnu) opasnost za vodeni okoliš,

 dugotrajnu (kroničnu) opasnost za vodeni okoliš. ◄

4.1.1.2.1.

Osnovni elementi koji se koriste pri razvrstavanju s obzirom na opasnosti za vodeni okoliš jesu:

 akutna toksičnost u vodenom okolišu,

 kronična toksičnost u vodenom okolišu,

 potencijal za bioakumulaciju ili stvarnu bioakumulaciju, i

 razgradnja (biotička ili abiotička) u slučaju organskih kemikalija.

4.1.1.2.2.

Podaci se gdje god je to moguće dobivaju standardiziranim ispitnim metodama iz članka 8. stavka 3. U praksi se koriste podaci iz ostalih standardiziranih ispitnih metoda kao što su nacionalne metode, ako se one smatraju istovjetnima. Ako su raspoloživi valjani podaci dobiveni nestandardiziranim ispitnim metodama i metodama koje ne uključuju ispitivanje, njih također treba uzeti u obzir pri razvrstavanju ako ispunjavaju zahtjeve utvrđene u odjeljku 1. Priloga XI. Uredbi (EZ) br. 1907/2006. Općenito, za potrebe razvrstavanja prikladima se smatraju podaci o toksičnosti kako za slatkovodne tako i za morske vrste, pod uvjetom da su dobiveni istovjetnim ispitnim metodama. Ako ti podaci nisu raspoloživi, razvrstavanje se temelji na najboljim raspoloživim podacima. Vidjeti također 1. dio Priloga I. Uredbi (EZ) br. 1272/2008.

4.1.1.3.    Ostala razmatranja

4.1.1.3.1.

Razvrstavanje tvari i smjesa za opasnosti za okoliš zahtijeva identifikaciju opasnosti koju oni predstavljaju za vodeni okoliš. ►M12  Vodeni se okoliš razmatra u pogledu vodenih organizama koji žive u vodi i vodenog ekosustava kojemu pripadaju. Temelj za utvrđivanje kratkotrajne (akutne) opasnosti i dugotrajne (kronične) opasnosti stoga je toksičnost tvari ili smjese za organizme koji žive u vodi, ali usto treba po potrebi uzeti u obzir i dodatne informacije o svojstvima povezanima s razgradnjom i bioakumulacijom. ◄

4.1.1.3.2.

Iako se sustav razvrstavanja primjenjuje na sve tvari i smjese, priznato je da je za specijalne slučajeve (npr. metale) Europska agencija za kemikalije izdala smjernice.

4.1.2.    Kriteriji razvrstavanja za tvari

4.1.2.1.

►M12  U sustavu razvrstavanja uzima se u obzir činjenica da suštinska opasnost za vodene organizme proizlazi kako iz akutne tako i iz kronične toksičnosti tvari. Za dugotrajnu (kroničnu) opasnost definirane su zasebne kategorije opasnosti koje predstavljaju stupnjevanje razina identificiranih opasnosti. ◄ Najniže dostupne vrijednosti toksičnosti između i unutar različitih trofičkih razina (ribe, rakovi i školjke, alge/vodene biljke) uobičajeno se koriste za definiranje odgovarajuće(-ih) kategorije(-a) opasnosti. Međutim, postoje okolnosti u kojima je pristup težine dokaza odgovarajući.

4.1.2.2.

►M12  Okosnicu sustava razvrstavanja za tvari čine jedna kategorija za kratkotrajnu (akutnu) opasnost i tri kategorije za dugotrajnu (kroničnu) opasnost. Kategorije razvrstavanja kratkotrajno (akutno) i dugotrajno (kronično) primjenjuju se neovisno jedna o drugoj. ◄

4.1.2.3.

►M12  Kriteriji za razvrstavanje tvari u 1. kategoriju akutne toksičnosti temelje se isključivo na podacima o akutnoj toksičnosti za organizme koji žive u vodi (EC50 ili LC50). Kriteriji za razvrstavanje tvari od 1. do 3. kategorije kronične toksičnosti slijede višerazinski pristup pri kojemu je prvi korak vidjeti je li na osnovu dostupnih informacija o kroničnoj toksičnosti opravdano razvrstavanje u kategoriju dugotrajne (kronične) opasnosti. Ne postoje li odgovarajući podaci o kroničnoj toksičnosti, sljedeći je korak kombinirati dvije vrste informacija, odnosno podatke o akutnoj toksičnosti u vodenom okolišu i o sudbini tvari u okolišu (podaci o razgradivosti i bioakumulaciji), (vidjeti sliku 4.1.1.). ◄

Slika 4.1.1.

▼M12

Kategorije za tvari koje su dugotrajno (kronično) opasne za vodeni okoliš

▼M2

image

4.1.2.4.

►M12  Sustav također uvodi razvrstavanje u „sigurnosnu mrežu” (4. kategorija kronične toksičnosti) za uporabu kad dostupni podaci ne omogućavaju razvrstavanje prema formalnim kriterijima u 1. kategoriju akutne ili od 1. do 3. kategorije kronične toksičnosti, ali kad ipak postoji razlog za zabrinutost (vidjeti primjer u tablici 4.1.0.). ◄

4.1.2.5.

Tvari s akutnim toksičnostima nižima od 1 mg/l ili kroničnim toksičnostima manjima od 0,1 mg/l (ako nije brzo razgradiva) i 0,01 mg/l (ako je brzo razgradiva) kao sastojci neke smjese doprinose toksičnosti te smjese čak i u malim koncentracijama i uobičajeno će im se dati veća težina pri primjeni zbirnog pristupa razvrstavanju (vidjeti napomenu 1. tablice 4.1.0. i odjeljak 4.1.3.5.5.).

4.1.2.6.

Kriteriji razvrstavanja i kategoriziranja tvari kao „opasne za vodeni okoliš” sumirani su u tablici 4.1.0.

▼M12



Tablica 4.1.0.

Kategorije razvrstavanja za tvari koje su opasne za vodeni okoliš

(a)  Kratkotrajna (akutna) opasnost za vodeni okoliš

1. kategorija akutne toksičnosti:

(napomena 1.)

96 h LC50 (za ribe)

≤ 1 mg/l i/ili

48 h EC50 (za rakove)

≤ 1 mg/l i/ili

72 ili 96 h ErC50 (za alge ili ostale vodene biljke)

≤ 1 mg/l

(napomena 2.)

(b)  Dugotrajna (kronična) opasnost za vodeni okoliš

i.  Tvari koje nisu brzo razgradive (napomena 3.) za koje su dostupni odgovarajući podaci o kroničnoj toksičnosti

1. kategorija kronične toksičnosti:

(napomena 1.)

Kronični NOEC ili ECx (za ribe)

≤ 0,1 mg/l i/ili

Kronični NOEC ili ECx (za rakove)

≤ 0,1 mg/l i/ili

Kronični NOEC ili ECx (za alge ili ostale vodene biljke)

≤ 0,1 mg/l

2. kategorija kronične toksičnosti:

Kronični NOEC ili ECx (za ribe)

≤ 1 mg/l i/ili

Kronični NOEC ili ECx (za rakove)

≤ 1 mg/l i/ili

Kronični NOEC ili ECx (za alge ili ostale vodene biljke)

≤ 1 mg/l

ii.  Brzo razgradive tvari (napomena 3.) za koje su dostupni odgovarajući podaci o kroničnoj toksičnosti

1. kategorija kronične toksičnosti:

(napomena 1.)

Kronični NOEC ili ECx (za ribe)

≤ 0,01 mg/l i/ili

Kronični NOEC ili ECx (za rakove)

≤ 0,01 mg/l i/ili

Kronični NOEC ili ECx (za alge ili ostale vodene biljke)

≤ 0,01 mg/l

2. kategorija kronične toksičnosti:

Kronični NOEC ili ECx (za ribe)

≤ 0,1 mg/l i/ili

Kronični NOEC ili ECx (za rakove)

≤ 0,1 mg/l i/ili

Kronični NOEC ili ECx (za alge ili ostale vodene biljke)

≤ 0,1 mg/l

3. kategorija kronične toksičnosti:

Kronični NOEC ili ECx (za ribe)

≤ 1 mg/l i/ili

Kronični NOEC ili ECx (za rakove)

≤ 1 mg/l i/ili

Kronični NOEC ili ECx (za alge ili ostale vodene biljke)

≤ 1 mg/l

iii.  Tvari za koje nisu dostupni odgovarajući podaci o kroničnoj toksičnosti

1. kategorija kronične toksičnosti:

(napomena 1.)

96 h LC50 (za ribe)

≤ 1 mg/l i/ili

48 h EC50 (za rakove)

≤ 1 mg/l i/ili

72 ili 96 h ErC50 (za alge ili ostale vodene biljke)

≤ 1 mg/l

(napomena 2.)

i tvar nije brzo razgradiva i/ili je pokusom utvrđeni BCF ≥ 500

(ili, ako ga nema, log Kow ≥ 4)

(napomena 3.)

2. kategorija kronične toksičnosti:

96 h LC50 (za ribe)

> 1 do ≤ 10 mg/l i/ili

48 h EC50 (za rakove)

> 1 do ≤ 10 mg/l i/ili

72 ili 96 h ErC50 (za alge ili ostale vodene biljke)

>1 do ≤ 10 mg/l.

(napomena 2.)

i tvar nije brzo razgradiva i/ili je pokusom utvrđeni BCF ≥ 500

(ili, ako ga nema, log Kow ≥ 4)

(napomena 3.)

3. kategorija kronične toksičnosti:

96 h LC50 (za ribe)

> 10 do ≤ 100 mg/l i/ili

48 h EC50 (za rakove)

> 10 do ≤ 100 mg/l i/ili

72 ili 96 h ErC50 (za alge ili ostale vodene biljke)

> 10 do ≤ 100 mg/l

(napomena 2.)

i tvar nije brzo razgradiva i/ili je pokusom utvrđeni BCF ≥ 500

(ili, ako ga nema, log Kow ≥ 4)

(napomena 3.).

Razvrstavanje u „sigurnosnu mrežu”

4. kategorija kronične toksičnosti

Slučajevi u kojima podaci ne dopuštaju razvrstavanje prema navedenim kriterijima, ali ipak postoje razlozi za zabrinutost. To, naprimjer, uključuje slabo topljive tvari za koje nije zabilježena akutna toksičnost pri vrijednostima do topljivosti u vodi (napomena 4.), koje nisu brzo razgradive u skladu s odjeljkom 4.1.2.9.5. i imaju pokusom utvrđeni BCF ≥ 500 (ili, ako ga nema, log Kow ≥ 4), što upućuje na potencijal bioakumulacije, te koje će biti razvrstane u ovu kategoriju, osim ako postoje drugi znanstveni dokazi koji pokazuju da razvrstavanje nije potrebno. Ti dokazi uključuju vrijednosti NOEC-a za kroničnu toksičnost > topljivosti u vodi ili > 1 mg/l ili druge dokaze brze razgradnje u okolišu koji nisu dobiveni ni jednom od metoda iz odjeljka 4.1.2.9.5.

▼M2

Napomena 1.:

Pri razvrstavanju tvari u 1. kategoriju akutne toksičnosti i/ili 1. kategoriju kronične toksičnosti nužno je istodobno navesti i odgovarajući(-e) M-faktor(e) (vidjeti tablicu 4.1.3.).

Napomena 2.:

Razvrstavanje se temelji na ErC50 [= EC50 (stopa rasta)]. U okolnostima kad podloga EC50 nije navedena ili nije zabilježen ErC50, razvrstavanje se temelji na najnižem dostupnom EC50.

Napomena 3.:

Kad nisu dostupni korisni podaci o razgradivosti, bilo eksperimentalno određeni ili procijenjeni podaci, treba smatrati da tvar nije brzo razgradiva.

Napomena 4.:

Pod „nije akutno toksično” podrazumijeva se da je/su L(E)C50 iznad topljivosti u vodi. Također i za slabo topljive tvari (topljivost u vodi < 1 mg/l), ako postoje dokazi da ispitivanje akutne toksičnosti neće dati pravu mjeru svojstvene toksičnosti.

4.1.2.7.

Toksičnost u vodenom okolišu

4.1.2.7.1.

Akutna toksičnost u vodenom okolišu obično se određuje pomoću LC50 96 sati za ribe, EC50 48 sati za rakove i/ili EC50 72 ili 96 sati za alge. Te vrste pokrivaju niz trofičkih razina i taksona i smatraju se predstavnicima svih vodenih organizama. Podaci o ostalim vrstama (npr. Lemna spp.) također se razmatraju, ako je metodologija ispitivanja odgovarajuća. Testovi inhibicije rasta vodenih biljaka u pravilu se smatraju testovima kronične toksičnosti, ali se vrijednosti EC50 u svrhu razvrstavanja tretiraju kao akutne vrijednosti (vidjeti napomenu 2.).

4.1.2.7.2.

Za određivanje kronične toksičnosti u vodenom okolišu u svrhu razvrstavanja prihvaćaju se podaci dobiveni u skladu sa standardiziranim ispitnim metodama iz članka 8. stavka 3., kao i rezultati dobiveni iz ostalih vrednovanih i međunarodno priznanih ispitnih metoda. Koriste se vrijednosti NOEC ili ostale istovjetne vrijednosti ECx (npr. EC10).

4.1.2.8.

Bioakumulacija

4.1.2.8.1.

Bioakumulacijom tvari u vodenim organizmima mogu nastati toksični učinci tijekom duljih vremenskih razdoblja, čak i ako su stvarne koncentracije u vodi niske. Potencijal bioakumulacije kod organskih se tvari obično određuje pomoću koeficijenta raspodjele oktanol/voda, koji se obično navodi kao log Kow. Odnos između log Kow organske tvari i njezine biokoncentracije, izmjeren faktorom biokoncentracije (BCF) kod riba, ima čvrsto uporište u znanstvenoj literaturi. Gornja granična vrijednost log Kow ≥ 4 koristi se da bi se utvrdile samo one tvari koje imaju stvarni potencijal biokoncentracije. Iako to predstavlja potencijal bioakumulacije, pokusom utvrđeni BCF primjereniji je i ima prednost u korištenju ako je dostupan. Za potrebe razvrstavanja BCF ≥ 500 kod riba smatra se pokazateljem potencijala biokoncentracije. Mogu se uočiti neki odnosi između kronične toksičnosti i potencijala bioakumulacije jer je toksičnost vezana uz tjelesno opterećenje.

4.1.2.9.

Brza razgradivost organskih tvari

4.1.2.9.1.

Tvari koje se brzo razgrađuju mogu se brzo ukloniti iz okoliša. Iako takve tvari mogu imati određene učinke, posebno u slučaju izlijevanja ili nezgode, one su lokalnoga karaktera i kratkog vijeka. Ne dođe li do brze razgradnje u okolišu, tvar u vodi može imati dugotrajno i dalekosežno toksično djelovanje.

4.1.2.9.2.

Jedan od načina dokazivanja brze razgradnje je korištenje testova pretraživanja za biorazgradnju čija je svrha odrediti je li organska tvar „lako biorazgradiva”. Ako takvi podaci nisu dostupni, omjer BPK(5 dana)/KPK ≥ 0,5 smatra se pokazateljem brze razgradnje. Stoga se za tvar koja prođe taj test pretraživanja smatra da se vjerojatno „brzo” razgrađuje u vodenom okolišu te je stoga malo vjerojatno da je postojana. Međutim, ne zadovolji li tvar zahtjeve testa, ne znači nužno da se neće brzo razgraditi u okolišu. Stoga se mogu uzeti u obzir i drugi dokazi brze razgradnje u okolišu, a oni su posebno važni kad tvari imaju inhibitorni učinak na mikrobnu aktivnost u koncentracijama koje se koriste pri standardnim ispitivanjima. Stoga je uključen dodatni kriterij za razvrstavanje, koji omogućuje korištenje podataka koji pokazuju da se tvar doista biotički ili abiotički razgrađuje u vodenom okolišu za > 70 % u 28 dana. Dakle, kriterij „brze razgradivosti” je ispunjen ako se razgradnja dokaže u stvarnim uvjetima okoliša.

4.1.2.9.3.

Mnogi podaci o razgradnji dostupni su u obliku vremena poluraspada i mogu se koristiti pri definiranju brze razgradnje, pod uvjetom da je postignuta potpuna biorazgradnja tvari, tj. potpuna mineralizacija. Primarna biorazgradnja u pravilu nije dostatna za ocjenu brze razgradivosti, osim ako se može dokazati da produkti razgradnje ne ispunjavaju kriterije za razvrstavanje kao opasno za vodeni okoliš.

4.1.2.9.4.

Korišteni kriteriji upućuju na činjenicu da razgradnja u okolišu može biti biotička ili abiotička. Hidroliza se može uzeti u obzir ako proizvodi hidrolize ne ispunjavaju kriterije za razvrstavanje tvari kao opasnih za vodeni okoliš.

4.1.2.9.5.

Tvari se smatraju brzo razgradivima u okolišu ako je ispunjen jedan od sljedećih kriterija:

(a) ako se pri 28-dnevnom istraživanju lake biorazgradivosti postignu barem sljedeće vrijednosti razgradnje:

i. ispitivanja na temelju otopljenog organskog ugljika: 70 %;

ii. ispitivanja na temelju potrošnje kisika ili proizvodnje ugljikovog dioksida: 60 % teoretskog maksimuma.

Te se vrijednosti biorazgradnje moraju postići u roku 10 dana od početka razgradnje, koji se računa od trenutka kad je 10 % tvari već razgrađeno, osim za tvar identificiranu kao UVCB ili kao složenu tvar sa strukturno sličnim sastojcima. U tom slučaju, i kad postoji dovoljno opravdanje, može se odustati od uvjeta 10-dnevnog testiranja, a prolazna vrijednost primijeniti na 28 dana; ili

(b) u slučajevima kad su dostupni samo podaci o BPK i KPK, ako je omjer BPK5/KPK ≥ 0,5; ili

(c) ako su dostupni ostali uvjerljivi znanstveni dokazi koji pokazuju da se tvar može razgraditi u vodenom okolišu (biotički i/ili abiotički) na razinu > 70 % u roku 28 dana.

4.1.2.10.

Anorganski spojevi i metali

4.1.2.10.1.

Za anorganske spojeve i metale, pojam razgradivosti u smislu u kojemu se primjenjuje na organske spojeve ima ograničeno ili nikakvo značenje. Umjesto toga, takve tvari mogu samo sudjelovati u uobičajenim procesima pretvaranja u okolišu i povećati ili smanjiti bioraspoloživost toksičnih vrsta. Jednako je tako potrebno pažljivo koristiti podatke o bioakumulaciji ( 15 ).

4.1.2.10.2.

Slabo topljivi anorganski spojevi i metali mogu biti akutno ili kronično toksični u vodenom okolišu, ovisno o svojstvenoj toksičnosti bioraspoloživih anorganskih vrsta i brzini i količini tih vrsta koje ulaze u otopinu. Treba odvagnuti sve dokaze pri donošenju odluke o razvrstavanju. To se posebno odnosi na metale koje imaju granične rezultate u Protokolu o transformaciji i otapanju.

4.1.3.    Kriteriji razvrstavanja za smjese

4.1.3.1.

Sustav razvrstavanja za smjese obuhvaća sve kategorije koje se koriste za razvrstavanje tvari, tj. 1. kategoriju akutne toksičnosti i od 1. do 4. kategorije kronične toksičnosti. Da bi se za potrebe razvrstavanja smjese s obzirom na opasnost za vodeni okoliš iskoristili svi dostupni podaci, prema potrebi primjenjuje se sljedeće:

„Relevantne komponente” smjese su one komponente koje su razvrstane u 1. kategoriju akutne toksičnosti ili u 1. kategoriju kronične toksičnosti i prisutne su u koncentraciji od 0,1 % (w/w) ili više, te komponente koje su razvrstane u 2. kategoriju kronične toksičnosti, 3. kategoriju kronične toksičnosti ili 4. kategoriju kronična toksičnosti i prisutne su u koncentraciji od 1 % (w/w) ili više, osim ako se može pretpostaviti (kao u slučaju visoko toksičnih komponenti (vidjeti odjeljak 4.1.3.5.5.5.) da komponenta prisutna u nižoj koncentraciji i dalje može biti relevantna za razvrstavanje smjese s obzirom na opasnosti za vodeni okoliš. Općenito, kad su u pitanju tvari razvrstane u 1. kategoriju akutne toksičnosti ili u 1. kategoriju kronočne toksičnosti, koncentracija koja se uzima u obzir je (0,1/M) %. (Za objašnjenje M-faktora vidjeti odjeljak 4.1.3.5.5.5.).

4.1.3.2.

Pristup razvrstavanju s obzirom na opasnosti za vodeni okoliš je višerazinski i ovisi o vrsti informacija koje su dostupne za samu smjesu i njezine komponente. Na slici 4.1.2. prikazan je postupak koji se primjenjuje.

Elementi višerazinskog pristupa uključuju:

 razvrstavanje na temelju ispitanih smjesa,

 razvrstavanje na temelju načela premošćivanja,

 korištenje „zbroja razvrstanih komponenti” i/ili „formule aditivnosti”.

▼M12

Slika 4.1.2.

Višerazinski pristup razvrstavanju smjesa s obzirom na kratkotrajne (akutne) i dugotrajne (kronične) opasnosti za vodeni okoliš

image

▼M2

4.1.3.3.

Razvrstavanje smjesa kad su podaci raspoloživi za cijelu smjesu

4.1.3.3.1.

Ako je smjesa u cjelini ispitana radi određivanja njezine toksičnosti u vodenom okolišu, te se informacije mogu koristiti za razvrstavanje te smjese u skladu s kriterijima dogovorenima za tvari. Razvrstavanje se u pravilu temelji na podacima za ribe, rakove i alge/biljke (vidjeti odjeljke 4.1.2.7.1. i 4.1.2.7.2.). Kad nedostaju odgovarajući podaci o akutnoj ili kroničnoj toksičnosti za smjesu u cjelini, trebalo bi primijeniti „načela premošćivanja” ili „zbirnu metodu” (vidjeti odjeljke 4.1.3.4. i 4.1.3.5.).

4.1.3.3.2.

►M12  Za razvrstavanje smjesa u kategorije dugotrajne (kronične) opasnosti potrebne su dodatne informacije o razgradivosti i u određenim slučajevima o bioakumulaciji. ◄ Ispitivanja razgradivosti i bioakumulacije za smjese ne koriste se jer ih je obično teško tumačiti te takva ispitivanja mogu biti značajna samo za pojedine tvari.

4.1.3.3.3.

Razvrstavanje u 1. kategoriju akutne toksičnosti

(a) Ako su za smjesu u cjelini dostupni odgovarajući podaci o ispitivanju akutne toksičnosti (LC50 ili EC50) koji pokazuju L(E)C50 ≤ 1 mg/l:

Razvrstaj smjesu u 1. kategoriju akutne toksičnosti u skladu s točkom (a) tablice 4.1.0.

(b) Ako su za smjesu u cjelini dostupni podaci o ispitivanju akutne toksičnosti (LC50(s) ili EC50(s)) koji pokazuju L(E)C50(s) > 1 mg/l za uobičajeno sve trofičke razine:

▼M12

Razvrstavanje za kratkotrajnu (akutnu) opasnost nije potrebno.

▼M2

4.1.3.3.4.

Razvrstavanje u 1., 2. i 3. kategoriju kronične toksičnosti

(a) Ako su za smjesu u cjelini dostupni odgovarajući podaci o kroničnoj toksičnosti (ECxx ili NOEC) koji pokazuju ECx ili NOEC ispitane smjese ≤ 1 mg/l:

i. smjesa se razvrstava u 1., 2. ili 3. kategoriju kronične toksičnosti u skladu s točkom (b) podtočkom ii. tablice 4.1.0. kao brzo razgradiva ako se na temelju dostupnih informacija može zaključiti da su sve odgovarajuće komponente smjese brzo razgradive;

ii. smjesa se razvrstava u 1. ili 2. kategoriju kronične toksičnosti u svim ostalim slučajevima u skladu s točkom (b) podtočkom i. tablice 4.1.0 kao sporo razgradiva;

(b) Ako su za smjesu u cjelini dostupni odgovarajući podaci o kroničnoj toksičnosti (ECx ili NOEC) koji pokazuju ECx(s) ili NOEC(s) ispitane smjese > 1 mg/l za uobičajeno sve trofičke razine:

▼M12

Razvrstavanje za dugotrajnu (kroničnu) opasnost u 1., 2. ili 3. kategoriju kronične toksičnosti nije potrebno.

▼M2

4.1.3.3.5.

Razvrstavanje u 4. kategoriju kronične toksičnosti

Ako ipak postoje razlozi za zabrinutost:

Razvrstati smjesu u 4. kategoriju kronične toksičnosti (razvrstavanje u sigurnosnu mrežu) u skladu s tablicom 4.1.0.

4.1.3.4.

Razvrstavanje smjesa kad nisu dostupni podaci o toksičnosti za cijelu smjesu: načela premošćivanja

4.1.3.4.1.

Ako smjesa nije sama ispitana radi određivanja njezine opasnosti za vodeni okoliš, ali postoji dovoljno podataka o pojedinačnim komponentama smjese i o ispitivanju sličnih smjesa da bi se na odgovarajući način mogle karakterizirati opasnosti smjese, ti se podaci koriste u skladu s pravilima premošćivanja utvrđenima u odjeljku 1.1.3. Međutim, što se tiče primjene načela premošćivanja za razrjeđenje, vrijede odjeljci 4.1.3.4.2. i 4.1.3.4.3.

4.1.3.4.2.

Razrjeđenje: ako se smjesa dobiva razrjeđivanjem druge ispitane smjese ili tvari koja je razvrstana kao opasna za vodeni okoliš razrjeđivačem koji je razvrstan u istovjetnu ili nižu kategoriju opasnosti za vodeni okoliš od najmanje toksične komponente izvorne smjese i za koji se ne očekuje da će povećati opasnost za vodeni okoliš ostalih komponenti, smjesa se može razvrstati jednako kao izvorna izvorna smjesa ili tvar. Kao alternativa se može primijeniti metoda objašnjena u odjeljku 4.1.3.5.

▼M4

4.1.3.4.3.

Ako se smjesa dobiva razrjeđivanjem druge ispitane smjese ili tvari vodom ili drugim potpuno netoksičnim materijalom, toksičnost smjese se može izračunati iz izvorne smjese ili tvari.

▼M2

4.1.3.5.

Razvrstavanje smjesa kad su podaci o toksičnosti dostupni za neke ili sve komponente smjesa

4.1.3.5.1.

Razvrstavanje smjese temelji se na zbroju razvrstavanja komponenti. Postotak komponenti razvrstanih u kategoriju „akutno” ili „kronično” unosi se izravno u zbirnu metodu. Pojedinosti zbirne metode opisane su u odjeljku 4.1.3.5.5.

4.1.3.5.2.

Smjese se mogu sastojati od kombinacije komponenti koji su razvrstani (kao 1. kategorija akutne toksičnosti i/ili 1., 2., 3., 4. kategorija kronične toksičnosti) i drugih sastojaka za koje su dostupni odgovarajući podaci o toksičnosti dobiveni ispitivanjem. Ako su odgovarajući podaci o toksičnosti dostupni za više od jedne komponente smjese, kombinirana toksičnost tih komponenti izračunava se pomoću sljedeće(-ih) formule(-a) aditivnosti (a) ili (b), ovisno o prirodi podataka o toksičnosti:

(a) Na temelju akutne toksičnosti u vodenom okolišu:

image

gdje je:

Ci

=

koncentracija komponente i (maseni postotak);

L(E)C50i

=

(mg/l) LC50 ili EC50 za komponentu i;

η

=

broj komponenti, i se kreće od 1 do n;

L(E)C50m

=

L(E) C50 dijela smjese s podacima o ispitivanju.

▼M12

Izračunata toksičnost može se upotrijebiti za razvrstavanje u kategoriju kratkotrajne (akutne) opasnosti tog dijela smjese, što se zatim koristi u primjeni zbirne metode;

▼M2

(b) Na temelju kronične toksičnosti u vodenom okolišu:

image

gdje je:

Ci

=

koncentracija komponente i (maseni postotak) koja obuhvaća brzo razgradive komponente;

Cj

=

koncentracija komponente j (maseni postotak) koja obuhvaća sporo razgradive komponente;

NOECi

=

NOEC (ili ostale priznane mjere kronične toksičnosti) za komponentu i koja obuhvaća brzo razgradive komponente, u mg/l;

NOECj

=

NOEC (ili ostale priznane mjere kronične toksičnosti) za komponentu j koja obuhvaća sporo razgradive komponente, u mg/l;

n

=

broj sastojaka, „i” i „j” se kreću od 1 do n;

EqNOECm

=

NOEC dijela smjese istovjetan podacima o ispitivanju.

Istovjetna toksičnost stoga odražava činjenicu da su sporo razgradive tvari razvrstane u kategoriju opasnosti koja je za jednu razinu „ozbiljnija” nego brzo razgradive tvari.

▼M12

Izračunata istovjetna toksičnost može se upotrijebiti za razvrstavanje u kategoriju dugotrajne (kronične) opasnosti tog dijela smjese u skladu s kriterijima za brzo razgradive tvari (točka (b) podtočka ii. tablice 4.1.0.), što se zatim koristi u primjeni zbirne metode.

▼M2

4.1.3.5.3.

Pri primjeni formule aditivnosti na dio neke smjese poželjno je da se pri izračunavanju toksičnosti za taj dio smjese za sve tvari koriste vrijednosti toksičnosti koje se odnose na istu taksonomsku skupinu (tj. ribe, rakovi, alge ili istovjetni), a zatim da se koristi najviša dobivena toksičnost (najniža vrijednost) (tj. koristi se najosjetljivija od triju taksonomskih skupina). Međutim, ako podaci o toksičnosti nisu dostupni za svaku komponentu u istoj taksonomskoj skupini, vrijednost se toksičnosti za svaku komponentu odabire na isti način kao pri razvrstavanju tvari, tj. koristi se veća toksičnost (od najosjetljivijeg ispitanog organizma). Izračunana akutna i kronična toksičnost zatim se koristi za procjenu razvrstava li se taj dio smjese u 1. kategoriju akutne toksičnosti i/ili 1., 2. ili 3. kategoriju kronične toksičnosti, koristeći iste kriterije opisane za tvari.

4.1.3.5.4.

Ako se smjesa razvrstava na više načina, koristi se metoda koja daje konzervativnije rezultate.

4.1.3.5.5.

Zbirna metoda

4.1.3.5.5.1.    Obrazloženje

4.1.3.5.5.1.1.

Temeljni kriteriji toksičnosti za razvrstavanje tvari u od 1. do 3. kategorije kronične tokičnosti razlikuju se od kategorije do kategorije za faktor 10. Tvari razvrstane u područje visoke toksičnosti na taj način doprinose razvrstavanju smjese u nižem području. Stoga pri izračunavanju tih kategorija razvrstavanja treba uzeti u obzir doprinos svih tvari koje su razvrstane u 1., 2. ili 3. kategoriju kronične toksičnosti.

4.1.3.5.5.1.2.

Ako smjesa sadrži komponente razvrstane u 1. kategoriju akutne toksičnosti ili 1. kategoriju kronične toksičnosti, treba paziti na to da takvi sastojci pri akutnoj toksičnosti nižoj od 1 mg/l i/ili pri kroničnoj toksičnosti nižoj od 0,1 mg/l (ako nisu brzo razgradivi) i 0,01 mg/l (ako su brzo razgradivi) doprinose toksičnosti smjese čak i u maloj koncentraciji. Aktivni sastojci pesticida često su vrlo toksični u vodenom okolišu, ali i neke druge tvari kao što su organometalni spojevi. U tim okolnostima primjena uobičajenih općih graničnih vrijednosti koncentracija dovodi do „nerealno niskog razvrstavanja” smjese. Stoga treba primijeniti faktore množenja kako bi se uzele u obzir visoko toksične komponente, kako je opisano u odjeljku 4.1.3.5.5.5.

4.1.3.5.5.2.    Postupak razvrstavanja

4.1.3.5.5.2.1.

Općenito, više razvrstavanje smjese poništava niže razvrstavanje, npr. razvrstavanje u 1. kategoriju kronične toksičnosti poništava razvrstavanje u 2. kategoriju kronične toksičnosti. U ovom primjeru posljedica toga je da je postupak razvrstavanja već završen ako je rezultat razvrstavanja 1. kategorija kronične toksičnosti. Nije moguće više razvrstavanje od 1. kategorije kronične toksičnosti. Stoga nije nužno provoditi daljnji postupak razvrstavanja.

4.1.3.5.5.3.    Razvrstavanje u 1. kategoriju akutne toksičnosti

4.1.3.5.5.3.1.

Najprije se razmatraju sve komponente razvrstane u 1. kategoriju akutne toksičnosti. Ako je zbroj koncentracija tih komponenti (u %) tih sastojka pomnožen s njihovim odgovarajućim faktorima M viši od 25 %, cijela se smjesa razvrstava kao akutno toksična 1. kategorije.

4.1.3.5.5.3.2.

►M12  U tablici 4.1.1. nalazi se pregled razvrstavanja smjesa s obzirom na kratkotrajne (akutne) opasnosti na temelju zbroja razvrstanih komponenti. ◄



Tablica 4.1.1.

▼M12

Razvrstavanje smjese s obzirom na kratkotrajne (akutne) opasnosti na temelju zbroja razvrstanih komponenti

▼M2

Zbroj komponenti razvrstanih kao:

Smjesa je razvrstana kao:

1. akutna × M () ≥ 25 %

1. akutna

(1)   Za pojašnjenje M-faktora vidjeti 4.1.3.5.5.5.

4.1.3.5.5.4.    Razvrstavanje u 1., 2., 3. i 4. kategoriju kronične toksičnosti

4.1.3.5.5.4.1.

Najprije se uzimaju u obzir sve komponente razvrstane u 1. kategoriju kronične toksičnosti. Ako je zbroj koncentracija (u %) tih komponenti, pomnožen njihovim pripadajućim M-faktorima, jednak ili viši od 25 %, smjesa se razvrstava u 1. kategoriju kronične toksičnosti. Ako je rezultat izračuna razvrstavanje smjese u 1. kategoriju kronične toksičnosti, postupak razvrstavanja je završen.

4.1.3.5.5.4.2.

U slučajevima u kojima se smjesa ne razvrstava u 1. kategoriju kronične toksičnosti, razmatra se razvrstavanje smjese u 2. kategoriju kronične toksičnosti. Smjesa se razvrstava u 2. kategoriju kronične toksičnosti ako je rezultat zbrajanja 10 puta zbroja koncentracija (u %) svih komponenti razvrstanih u 1. kategoriju kronične toksičnosti, pomnožen s njihovim pripadajućim M-faktorima i zbroj koncentracija (u %) svih komponenti razvrstanih u 2. kategoriju kronične toksičnosti jednak ili viši od 25 %. Ako je rezultat izračuna razvrstavanje smjese u 2. kategoriju kronične toksičnosti, postupak razvrstavanja je završen.

4.1.3.5.5.4.3.

U slučajevima u kojima smjesa nije razvrstana ni u 1. ni u 2. kategoriju kronične toksičnosti razmatra se razvrstavanje smjese u 3. kategoriju kronične toksičnosti. Smjesa se razvrstava u 3. kategoriju kronične toksičnosti ako je rezultat zbrajanja 100 puta zbroj koncentracija (u %) svih komponenti razvrstanih u 1. kategoriju kronične toksičnosti, pomnožen njihovim pripadajućim M-faktorima, i 10 puta zbroj koncentracija (u %) svih komponenti razvrstanih u 2. kategoriju kronične toksičnosti plus zbroj koncentracija (u %) svih sastojaka razvrstanih u 3. kategoriju kronične toksičnosti ≥ 25 %.

4.1.3.5.5.4.4.

Ako smjesa i dalje nije razvrstana u 1., 2. ili 3. kategoriju kronične toksičnosti, razmatra se razvrstavanje smjese u 4. kategoriju kronične toksičnosti. Smjesa se razvrstava u 4. kategoriju kronične toksičnosti ako je zbroj koncentracija (u %) komponenti razvrstanih u 1., 2., 3. i 4. kategoriju kronične toksičnosti jednak ili viši od 25 %.

4.1.3.5.5.4.5.

►M12  U tablici 4.1.2. nalazi se pregled razvrstavanja smjesa s obzirom na dugotrajne (kronične) opasnosti na temelju zbroja koncentracija razvrstanih komponenti. ◄



Tablica 4.1.2.

▼M12

Razvrstavanje smjese s obzirom na dugotrajne (kronične) opasnosti na temelju zbroja koncentracija razvrstanih komponenti

▼M2

Zbroj komponenti razvrstanih kao:

Smjesa je razvrstana kao:

Kronična toksičnost 1. kategorije × M () ≥ 25 %

Kronična toksičnost 1. kategorije

(M × 10 × kronična toksičnost 1. kategorije) + 2. kronična ≥ 25 %

Kronična toksičnost 2. kategorije

(M × 100 × kronična toksičnost 1. kategorije) + (10 × kronična toksičnost 2. kategorije) + 3. kronična ≥ 25 %

Kronična toksičnost 3. kategorije

kronična toksičnost 1. kategorije + kronična toksičnost 2. kategorije + kronična toksičnost 3. kategorije + kronična toksičnost 4. kategorije ≥ 25 %

Kronična toksičnost 4. kategorije

(1)   Za objašnjenje M-faktora vidjeti 4.1.3.5.5.5.

4.1.3.5.5.5.    Smjese s visoko toksičnim komponentama

4.1.3.5.5.5.1.

Smjese iz 1. kategorije akutne toksičnosti i 1. kategorije kronične toksičnosti čija je toksičnost niža od 1 mg/l i/ili čija je kronična toksičnost niža od 0,1 mg/l (ako nisu brzo razgradivi) i 0,01 mg/l (ako su brzo razgradivi) doprinose toksičnosti smjese čak i u niskoj koncentraciji i u pravilu im se dodjeljuje veći ponder pri razvrstavanju primjenom zbirnog pristupa. Ako smjesa sadrži komponente razvrstane u 1. kategoriju akutne ili kronične toksičnosti, primjenjuje se jedan od ovih postupaka:

 višerazinski pristup opisan u odjeljcima 4.1.3.5.5.3. i 4.1.3.5.5.4. pri kojem se koristi ponderirani zbroj množenjem s određenim faktorom koncentracija komponenti razvrstanih u 1. kategoriju akutne i 1. kategoriju kronične toksičnosti umjesto jednostavnog zbrajanja postotaka. To znači da su koncentracija za „akutnu toksičnost 1. kategorije” u lijevom stupcu tablice 4.1.1. i koncentracija za „kroničnu toksičnost 1. kategorije” u lijevom stupcu tablice 4.1.2. množe s odgovarajućim faktorom množenja. Faktori množenja koji se primjenjuju na te komponente definirani su korištenjem vrijednosti toksičnosti, kako je sažeto u tablici 4.1.3. Stoga za razvrstavanje smjese koja sadrži komponente iz 1. kategorije akutne/kronične, toksičnosti primjenom zbirne metode mora biti poznata vrijednost M-faktora,

 formula aditivnosti (vidjeti odjeljak 4.1.3.5.2.), pod uvjetom da su podaci o toksičnosti dostupni za sve visoko toksične komponente smjese i da postoje uvjerljivi dokazi da sve ostale komponente, uključujući one za koje nisu dostupni konkretni podaci o akutnoj i/ili kroničnoj toksičnosti, imaju nisku ili nultu razinu toksičnosti te da ne doprinose značajno opasnosti smjese za okoliš.

▼M4



Tablica 4.1.3.

Faktori množenja za visoko toksične komponente smjesa

Akutna toksičnost

Faktor množenja

Kronična toksičnost

Faktor množenja

Vrijednost L(E)C50 (mg/l)

 

Vrijednost NOEC (mg/l)

NRD komponente [a]

RD komponente [b]

0,1 < L(E)C50 ≤ 1

1

0,01 < NOEC ≤ 0,1

1

0,01 < L(E)C50 ≤ 0,1

10

0,001 < NOEC ≤ 0,01

10

1

0,001 < L(E)C50 ≤ 0,01

100

0,0001 < NOEC ≤ 0,001

100

10

0,0001 < L(E)C50 ≤ 0,001

1000

0,00001 < NOEC ≤ 0,0001

1000

100

0,00001 < L(E)C50 ≤ 0,0001

10 000

0,000001 < NOEC ≤ 0,00001

10 000

1000

(i tako dalje s intervalom 10)

(i tako dalje s intervalom 10)

(a)  Komponente koje nisu brzo razgradive (Non-rapidly degradable - NRD).

(b)  Komponente koje su brzo razgradive (Rapidly degradable - RD).

▼M2

4.1.3.6.

Razvrstavanje smjesa o čijim komponentama nema nikakvih iskoristivih informacija

4.1.3.6.1.

►M12  Ako za jednu ili više relevantnih komponenti nisu dostupne iskoristive informacije o kratkotrajnoj (akutnoj) i/ili dugotrajnoj (kroničnoj) opasnosti za vodeni okoliš, zaključuje se da se smjesa ne može konačno razvrstati u jednu ili više kategorija opasnosti. ◄ U tom se slučaju smjesa razvrstava samo na temelju poznatih komponenti, a u sigurnosno-tehničkom listu navodi se dodatna obavijest: „Sadrži x % komponenti nepoznate opasnosti za vodeni okoliš”.

4.1.4.    Oznaka upozorenja

4.1.4.1.

Za tvari ili smjese koje ispunjavaju kriterije za razvrstavanje u ovaj razred opasnosti koriste se elementi naljepnice u skladu s tablicom 4.1.4.

▼M12



Tablica 4.1.4.

Elementi označivanja za „opasno za vodeni okoliš”

KRATKOTRAJNA (AKUTNA) OPASNOST ZA VODENI OKOLIŠ

 

1. kategorija akutne toksičnosti

Piktogram GHS

image

Oznaka opasnosti

Upozorenje

Oznaka upozorenja

H400: vrlo otrovno za vodeni okoliš

Oznaka obavijesti – sprečavanje

P273

Oznaka obavijesti – postupanje

P391

Oznaka obavijesti – skladištenje

 

Oznaka obavijesti – odlaganje

P501



DUGOTRAJNA (KRONIČNA) OPASNOST ZA VODENI OKOLIŠ

 

1. kategorija kronične toksičnosti

2. kategorija kronične toksičnosti

3. kategorija kronične toksičnosti

4. kategorija kronične toksičnosti

Piktogram GHS

image

image

Ne koristi se piktogram

Ne koristi se piktogram

Oznaka opasnosti

Upozorenje

Ne koristi se oznaka opasnosti

Ne koristi se oznaka opasnosti

Ne koristi se oznaka opasnosti

Oznaka upozorenja

H410: vrlo otrovno za vodeni okoliš s dugotrajnim učincima

H411: otrovno za vodeni okoliš s dugotrajnim učincima

H412: štetno za vodeni okoliš s dugotrajnim učincima

H413: može uzrokovati dugotrajne štetne učinke na vodeni okoliš

Oznaka obavijesti – sprečavanje

P273

P273

P273

P273

Oznaka obavijesti – postupanje

P391

P391

 

 

Oznaka obavijesti – skladištenje

 

 

 

 

Oznaka obavijesti – odlaganje

P501

P501

P501

P501

▼M2

5.   5. DIO: DODATNE OPASNOSTI

5.1.    Opasno za ozonski sloj

5.1.1.    Definicije i opća pitanja

5.1.1.1.

Potencijal oštećivanja ozona (ODP) integrativna je količina različita za svaku vrstu halogeniranih ugljikovodika koja predstavlja stupanj oštećenja ozona u stratosferi koji se očekuje od halogeniranih ugljikovodika na temelju masa-za-masu u odnosu na CFC-11. Službena definicija ODP-a je omjer integriranih poremećaja u ukupnom ozonu, za diferencijalnu emisiju mase određenog sastojka u odnosu na jednaku emisiju CFC-11.

Tvari opasne za ozonski omotač su tvari koje na temelju raspoloživih dokaza o njihovim svojstvima i predviđenoj ili zapaženoj sudbini i ponašanju u okolišu mogu predstavljati opasnost za strukturu i/ili funkcioniranje stratosferskog ozonskog sloja. To uključuje tvari koje se nalaze u popisu Priloga I. Uredbi (EZ) br. 1005/2009 Europskog parlamenta i Vijeća od 16. rujna 2009. o tvarima koje oštećuju ozonski sloj ( 16 ).

5.1.2.    Kriteriji razvrstavanja za tvari

5.1.2.1.

Tvar se razvrstava kao opasna za ozonski sloj (1. kategorija) ako dostupni dokazi o njezinim svojstvima i njezinoj predviđenoj ili zapaženoj sudbini i ponašanju u okolišu pokazuju da ona može predstavljati opasnost za strukturu i/ili funkcioniranje stratosferskog ozonskog sloja.

5.1.3.    Kriteriji razvrstavanja za smjese

5.1.3.1.

Smjese se razvrstavaju kao opasne za ozonski sloj (1. kategorija) na temelju pojedinačne koncentracije jedne ili više tvari koje su u njoj sadržane i koje su također razvrstane kao opasne za ozonski omotač (1. kategorija), u skladu s tablicom 5.1.



Tablica 5.1.

Opće granične vrijednosti za tvari (u smjesi), razvrstane kao opasne za ozonski sloj (1. kategorija), na temelju kojih se smjesa razvrstava kao opasna za ozonski sloj (1. kategorija)

Razvrstavanje tvari

Razvrstavanje smjese

Opasno za ozonski sloj (1. kategorija)

C ≥ 0,1 %

5.1.4.    Priopćavanje opasnosti

5.1.4.1.

Za tvari ili smjese koje ispunjavaju kriterije za razvrstavanje u ovaj razred opasnosti koriste se elementi označivanja u skladu s tablicom 5.2.



Tablica 5.2.

Elementi označivanja za opasno za ozonski sloj

Simbol/piktogram

image

Oznaka opasnosti

Upozorenje

Oznaka upozorenja

H420: Štetno za zdravlje ljudi i okoliš zbog uništavanja ozona u višoj atmosferi

Oznake obavijesti

P502

▼B




PRILOG II.

POSEBNA PRAVILA ZA OZNAČIVANJE I PAKIRANJE ODREĐENIH TVARI I SMJESA

Ovaj se Prilog sastoji od 5 dijelova:

 dio 1. sadrži posebna pravila za razvrstavanje određenih razvrstanih tvari i smjesa,

 dio 2. sadrži pravila za dodatne oznake upozorenja koje se navode na naljepnici određenih smjesa,

 dio 3. sadrži posebna pravila za pakiranje,

 dio 4. sadrži posebno pravilo za označivanje sredstava za zaštitu bilja,

 dio 5. sadrži popis opasnih tvari i smjesa na koje se primjenjuje članak 29. stavak 3.

1.   DIO 1.: DOPUNSKE OZNAKE UPOZORENJA

Oznake iz odjeljaka 1.1. i 1.2. dodjeljuju se tvarima i smjesama koje su razvrstane s obzirom na fizikalne opasnosti i opasnosti za zdravlje i okoliš u skladu s člankom 25. stavkom 1.

1.1.    Fizikalna svojstva

1.1.1.    EUH001 – „Eskplozivno u suhom stanju”

Za eksplozivne tvari i smjese iz odjeljka 2.1. Priloga I. koje se stavljaju na tržište navlažene vodom ili alkoholima ili razrijeđene drugim tvarima kako bi se suzbila njihova eksplozivna svojstva.

▼M4 —————

▼B

1.1.3.    EUH014 – „Burno reagira s vodom”

Za tvari i smjese koje burno reagiraju s vodom, kao što su acetil-klorid, alkalijski metali, titanijev tetraklorid.

1.1.4.    EUH018 – „Pri uporabi može nastati zapaljiva/eksplozivna smjesa para-zrak”

Za tvari i smjese koje same nisu razvrstane kao zapaljive, ali mogu tvoriti zapaljive/eksplozivne smjese para-zrak. To se kod tvari može odnositi na halogenirane ugljikovodike, a kod smjesa se može dogoditi zbog prisutnosti hlapljive zapaljive komponente ili zboga gubitka hlapljive nezapaljive komponente.

1.1.5.    EUH019 – „Može stvarati eksplozivne perokside”

Za tvari i smjese kod kojih mogu nastati eksplozivni peroksidi za vrijeme skladištenja, kao što je dietileter ili 1,4 -dioksan.

1.1.6.    EUH044 – „Opasnost od eksplozije ako se zagrijava u zatvorenom prostoru”

Za tvari i smjese koje same nisu razvrstane kao eksplozivne u skladu s odjeljkom 2.1. Priloga I., ali koje u praksi ipak mogu pokazivati eksplozivna svojstva kad se zagriju u dovoljno nepropusno zatvorenom prostoru. Konkretno, tvari koje se eksplozivno raspadaju pri zagrijavanju u čeličnoj bačvi ne pokazuju ovaj učinak ako se zagriju u manje čvrstim posudama.

1.2.    Svojstva koja predstavljaju opasnost za zdravlje

1.2.1.    EUH029 – „U dodiru s vodom oslobađa otrovni plin”

Za tvari i smjese koje u dodiru s vodom ili vlažnim zrakom razvijaju plinove razvrstane u 1., 2. ili 3. kategoriju akutne toksičnosti u potencijalno opasnim količinama, kao što je aluminijev fosfid ili fosforov pentasulfid.

1.2.2.    EUH031 – „U dodiru s kiselinama oslobađa otrovni plin”

Za tvari i smjese koje u reakciji s kiselinama razvijaju plinove razvrstane u 3. kategoriju akutne toksičnosti u opasnim količinama, kao što je natrijev hipoklorit ili barijev polisulfid.

1.2.3.    EUH032 – „U dodiru s kiselinama oslobađa vrlo otrovni plin”

Za tvari i smjese koje u reakciji s kiselinama razvijaju plinove razvrstane u 1. ili 2. kategoriju akutne toksičnosti u opasnim količinama, kao što su soli cijanovodične kiseline ili natrijev azid.

1.2.4.    EUH066 – „Ponavljano izlaganje može prouzročiti isušivanje ili pucanje kože”

Za tvari i smjese koje mogu izazvati zabrinutost jer izazivaju isušivanje, ljuštenje ili pucanje kože, ali koje ne ispunjavaju kriterije za nadraživanje kože iz Priloga I. odjeljka 3.2. na temelju:

 praktičnih zapažanja, ili

 relevantnih dokaza u pogledu predviđenih učinaka na koži.

1.2.5.    EUH070 – „Otrovno u dodiru s očima”

Za tvari i smjese kod kojih je test nadraživanja očiju pokazao očite znakove sustavne toksičnosti ili smrtnost među ispitanim životinjama koja se vjerojatno može pripisati apsorpciji tvari odnosno smjese kroz sluznicu oka. Ova se obavijest koristi i ako postoje dokazi sustavne toksičnosti nakon dodira s očima kod ljudi.

Ova se obavijest koristi i u slučaju kad tvar odnosno smjesa sadrži drugu tvar koja je označena s obzirom na taj učinak u koncentraciji od 0,1 % ili više, osim ako je u dijelu 3. Priloga VI. navedeno drukčije.

1.2.6.    EUH071 – „Nagrizajuće za dišni sustav”

Dodatna obavijest za tvari i smjese razvrstane s obzirom na inhalacijsku toksičnost, ako raspoloživi podaci ukazuju na to da je mehanizam toksičnosti nagrizanje, u skladu s odjeljkom 3.1.2.3.3. i napomenom 1. u tablici 3.1.3. u Prilogu I.

Dodatna obavijest za tvari i smjese razvrstane s obzirom na nagrizanje kože, ako nisu raspoloživi podaci o ispitivanju akutne inhalacijske toksičnosti, a mogu se udahnuti.

2.   DIO 2.: POSEBNA PRAVILA ZA DOPUNSKE ELEMENTE OZNAČIVANJA ODREĐENIH SMJESA

Obavijesti iz odjeljaka od 2.1. do 2.10 dodjeljuju se smjesama u skladu s člankom 25. stavkom 6.

2.1.    Smjese koje sadrže olovo

Naljepnica na ambalaži boja i lakova čiji sadržaj olova, utvrđen u skladu s normom ISO 6503, prelazi 0,15 % (izraženo u masi metala) ukupne mase smjese mora sadržavati sljedeću obavijest:

EUH201 – „Sadrži olovo. Ne smije se koristiti na površinama koje mogu žvakati ili sisati djeca.”

U slučaju pakiranja čiji je sadržaj manji od 125 ml, ta obavijest može glasiti:

EUH201A – „Upozorenje! Sadrži olovo.”

2.2.    Smjese koje sadrže cijanoakrilate

Naljepnica na neposrednoj ambalaži ljepila na bazi cijanoakrilata mora sadržavati sljedeću obavijest:

EUH202 – „Cianoakrilat. Opasnost. Trenutno lijepi kožu i oči. Držati izvan dohvata djece.”

Pakiranju treba priložiti odgovarajuće sigurnosne upute.

2.3.    Cementi i cementne smjese

Osim ako je taj cement odnosno cementna smjesa već razvrstana i označena kao tvar ili smjesa koja izaziva preosjetljivost, uz oznake upozorenja H317 „Može izazvati alergijsku reakciju kože.”, naljepnica na ambalaži cementa ili cementne smjese čiji sadržaj topljivog kroma (VI) u ukupnoj suhoj masi cementa u hidratiziranom obliku iznosi više od 0,0002 % mora sadržavati sljedeću obavijest:

EUH203 – „Sadrži krom (VI). Može izazvati alergijsku reakciju.”

Ako se koriste redukcijska sredstva, na ambalaži cementa i smjesa koje sadrže cement treba navesti podatke o datumu pakiranja, uvjetima i vremenu skladištenja u kojima aktivnost redukcijskog sredstva ostaje održana i sadržaj topljivog kroma VI ostaje ispod 0,0002 %.

2.4.    Smjese koje sadrže izocijanate

Ako to već nije navedeno na naljepnici na ambalaži, na smjesama koje sadrže izocijanate (u obliku monomera, oligomera, prepolimera itd. ili njihovih smjesa) mora se nalaziti sljedeća obavijest:

EUH204 – „Sadrži izocianate. Može izazvati alergijsku reakciju.”

2.5.    Smjese koje sadrže epoksidne komponente prosječne molekularne mase ≤ 700

Ako to već nije navedeno na naljepnici na pakiranju, na smjesama koje sadrže epoksidne komponente prosječne molekularne mase ≤ 700 mora se nalaziti sljedeća obavijest:

EUH205 – „Sadrži epoksidne sastojke. Može izazvati alergijsku reakciju.”

2.6.    Smjese u prometu na malo koje sadrže aktivni klor

Naljepnica na pakiranju smjesa koje sadrže više od 1 % aktivnog klora mora sadržavati sljedeću obavijest:

EUH206 – „Upozorenje! Ne koristiti s drugim proizvodima. Mogu se osloboditi opasni plinovi (klor).”

2.7.    Smjese za lemljenje ili zavarivanje koje sadrže kadmij (legure)

Naljepnica na pakiranju gore spomenutih smjesa mora sadržavati sljedeću obavijest:

EUH207 – „Upozorenje! Sadrži kadmij. Tijekom uporabe stvara se opasni dim. Vidjeti podatke dostavljene od proizvođača. Postupati prema uputama o mjerama sigurnosti.”

▼M2

2.8.    Smjese koje sadrže najmanje jednu tvar koja izaziva preosjetljivost

Naljepnica na pakiranju smjesa koje nisu razvrstane kao smjese koja izazivaju preosjetljivost, ali koje sadrže najmanje jednu tvar razvrstanu kao tvar koja izaziva preosjetljivost i koja je prisutna u koncentraciji jednakoj ili većoj od one utvrđene u tablici 3.4.6. Priloga I. sadrži sljedeću obavijest:

EUH208 – „Sadrži (naziv tvari koja izaziva preosjetljivost). Može izazvati alergijsku reakciju.”

Smjese razvrstane kao smjese koja izazivaju preosjetljivost, koje sadrže jednu ili više ostalih tvari koje su razvrstane kao tvari koje izazivaju preosjetljivost (osim one koja je dovela do razvrstavanja smjese) i koje su prisutne u koncentraciji jednakoj ili većoj od one utvrđene u tablici 3.4.6. Priloga I. sadrže na naljepnici naziv(e) te (tih) tvari.

▼M12

Ako se smjesa označava u skladu s odjeljkom 2.4. ili 2.5., obavijest EUH208 može se izostaviti s naljepnice za dotičnu tvar.

▼B

2.9.    Tekuće smjese koje sadrže halogenirane ugljikovodike

U slučaju tekućih smjesa koje nemaju plamište ili imaju plamište iznad 60 °C, ali ne više od 93 °C, i koje sadrže halogenirane ugljikovodike i više od 5 % lako zapaljivih ili zapaljivih tvari, naljepnica na pakiranju mora sadržavati jednu od sljedećih obavijesti, ovisno o tomu je li spomenuta tvar lako zapaljiva ili zapaljiva.

EUH209 – „Pri uporabi može postati lako zapaljivo.”

EUH209A – „Pri uporabi može postati zapaljivo.”

2.10.    Smjese koje nisu namijenjene prometu na malo

U slučaju smjesa koje nisu razvrstane kao opasne, ali sadrže:

▼M2

 ≥ 0,1 % tvari razvrstane kao tvar koja izaziva preosjetljivost kože 1., 1.B kategorije, tvar koja izaziva preosjetljivost dišnih putova 1., 1.B kategorije ili kancerogena tvar 2. kategorije, ili

 ≥ 0,01 % tvari razvrstane kao tvar koja izaziva preosjetljivost kože 1.A kategorije, tvar koja izaziva preosjetljivost dišnih putova 1.A kategorije, ili

 ≥ jedna desetina specifične granične koncentracije za tvar razvrstanu kao tvar koja izaziva preosjetljivost kože ili tvar koja izaziva preosjetljivost dišnih putova sa specifičnom graničnom koncentracijom nižom od 0,1 %, ili

▼B

 ≥ 0,1 % tvari koja je razvrstana kao reproduktivno toksična tvar 1.A, 1.B ili 2. kategorije ili tvar s učincima na dojenje ili preko dojenja, ili

 najmanje jednu tvar u pojedinačnoj koncentraciji ≥ 1 % masenog udjela, u slučaju neplinovitih smjesa, odnosno ≥ 0,2 % volumnog udjela, u slučaju plinovitih smjesa:

 

 koja je razvrstana na temelju neke druge opasnosti za zdravlje ili okoliš, ili

 za koju su u Zajednici predviđene granične vrijednosti izlaganja na radnom mjestu,

naljepnica na pakiranju mora sadržavati sljedeću obavijest:

EUH210 – „Sigurnosno-tehnički list dostupan na zahtjev.”

2.11.    Aerosoli

Treba voditi računa da aerosoli također podliježu odredbama o označivanju u skladu s točkama 2.2. i 2.3. Priloga Direktivi 75/324/EEZ.

3.   DIO 3.: POSEBNA PRAVILA ZA PAKIRANJE

3.1.    Odredbe o zatvaračima koji djeci otežavaju otvaranje

3.1.1.    Ambalaža koja mora biti opremljena zatvaračima koji djeci otežavaju otvaranje

3.1.1.1. Ambalaža koja sadrži tvar ili smjesu koja se nalazi u prometu na malo i razvrstana je u 1., 2. ili 3. kategoriju akutne toksičnosti, 1. kategoriju TCO – jednokratno izlaganje, 1. kategoriju TCO – ponavljano izlaganje ili u 1. kategoriju s obzirom na nagrizanje kože mora, neovisno o zapremnini, biti opremljena zatvaračima koji djeci otežavaju otvaranje.

3.1.1.2. Ambalaža koja sadrži tvar ili smjesu koja se nalazi u prometu na malo i koja predstavlja opasnost od aspiracije i razvrstana je u skladu s odjeljcima 3.10.2. i 3.10.3. Priloga I. i označena u skladu s odjeljkom 3.10.4.1 Priloga I. mora biti opremljena zatvaračima koji djeci otežavaju otvaranje, neovisno o zapremnini, osim ako se radi o tvarima i smjesama koje se stavljaju na tržište u obliku aerosola ili u posudama sa zapečaćenim nastavkom za raspršivanje.

3.1.1.3. Ako tvar ili smjesa sadrži najmanje jednu od tvari navedenih u nastavku u koncentraciji koja je jednaka ili viša od navedenih maksimalnih pojedinačnih koncentracija i ako se ta tvar odnosno smjesa nalazi u prometu na malo, ambalaža mora biti opremljena zatvaračima koji djeci otežavaju otvaranje, neovisno o zapremnini.



Br.

Oznaka tvari

Granična vrijednost koncentracije

CAS br.

Naziv

EZ br.

1

67-56-1

metanol

200-659-6

≥ 3 %

2

75-09-2

diklormetan

200-838-9

≥ 1 %

3.1.2.    Pakiranja za višekratno otvaranje

Ako se zatvarači koji djeci otežavaju otvaranje koriste na pakiranjima za višekratno otvaranje, oni moraju udovoljavati normi EN ISO 8317 „Ambalaža koja djeci otežava otvaranje – Zahtjevi i postupci ispitivanja ambalaže za višekratno otvaranje” Europskog odbora za normizaciju (CEN) i Međunarodne organizacije za normizaciju (ISO), kako je izmijenjena.

3.1.3.    Pakiranja za jednokratno otvaranje

Ako se zatvarači koji djeci otežavaju otvaranje koriste na pakiranjima za jednokratno otvaranje, oni moraju udovoljavati normi CEN EN 862 „Ambalaža – Pakiranje koje djeci onemogućuje otvaranje – Zahtjevi i postupci ispitivanja ambalaže za jednokratno otvaranje nefarmaceutskih proizvoda” Europskog odbora za normizaciju (CEN), kako je izmijenjena.

3.1.4.    Napomene

3.1.4.1. Potvrde o sukladnosti s gornjim normama mogu izdati samo laboratoriji koji udovoljavaju normi EN ISO/IEC 17025, kako je izmijenjena.

3.1.4.2.    Posebni slučajevi

Ispitivanje iz odjeljka 3.1.2. odnosno 3.1.3. nije potrebno provoditi ako je očigledno da je ambalaža dovoljno sigurna za djecu te da ona ne mogu doći do njezinoga sadržaja bez pomoći alata.

U svim ostalim slučajevima, ako ima osnove za sumnju da zatvarač nije siguran za djecu, nacionalno tijelo može zahtijevati od osobe koja stavlja proizvod na tržište da mu dostavi potvrdu laboratorija iz odjeljka 3.1.4.1. u kojoj se navodi da:

 s obzirom na vrstu zatvarača nije potrebno provoditi ispitivanje iz odjeljka 3.1.2. odnosno 3.1.3., ili

 je zatvarač ispitan i utvrđeno je da udovoljava gore spomenutim normama.

▼M4

3.2.    Upozorenja na opip

3.2.1.    Ambalaža koja mora biti opremljena upozorenjem na opip

3.2.1.1. U slučaju kad se tvari ili smjese nalaze u prometu na malo i razvrstane su s obzirom na akutnu toksičnost, nagrizanje kože, mutageni učinak na zametne stanice 2. kategorije, kancerogenost 2. kategorije, reproduktivnu toksičnost 2. kategorije, preosjetljivost ako se udiše, TCO 1. ili 2. kategorije, opasnost od aspiracije, ili kao zapaljivi plinovi, zapaljive tekućine 1. ili 2. kategorije, ili zapaljive ili krutine, ambalaža neovisno o zapremini mora biti opremljena upozorenjem opasnosti na opip.

3.2.1.2. Odjeljak 3.2.1.1. ne primjenjuje se na prenosive plinske posude. Aerosoli i spremnici opremljeni zapečaćenim nastavkom za raspršivanje koji sadrže tvari ili smjese razvrstane kao tvari ili smjese koje predstavljaju opasnost od aspiracije ne moraju biti opremljeni upozorenjem na opip osim ako su razvrstane s obzirom na jednu ili više drugih opasnosti iz odjeljka 3.2.1.1.

3.2.2.    Odredbe koje se odnose na upozorenje na opip

Tehničke specifikacije za upozorenja na opip sukladna su normi EN ISO 11683 ‚Ambalaža - Upozorenje opasnosti na opip - Zahtjevi’ kako je izmijenjena.

▼M10

3.3.    Tekući deterdženti za pranje rublja za široku potrošnju u topljivoj ambalaži za jednokratnu uporabu

Ako je tekući deterdžent za pranje rublja za široku potrošnju u dozama za jednokratnu uporabu sadržan u topljivoj ambalaži, primjenjuju se sljedeće dodatne odredbe:

3.3.1. Tekući deterdženti za pranje rublja za široku potrošnju u topljivoj ambalaži za jednokratnu uporabu moraju biti sadržani u vanjskoj ambalaži. Vanjska ambalaža mora udovoljavati zahtjevima odjeljka 3.3.2., a topljiva ambalaža mora udovoljavati zahtjevima odjeljka 3.3.3.

3.3.2. Vanjska ambalaža mora:

i. biti neprozirna ili tamna tako da sprječava vidljivost proizvoda ili pojedinačnih doza;

ii. ne dovodeći u pitanje članak 32. stavak 3., nositi oznaku obavijesti P102 „Čuvati izvan dohvata djece” na vidljivom mjestu i u formatu koji privlači pozornost;

iii. biti samostojeći spremnik koji se može na jednostavan način višekratno zatvarati;

iv. ne dovodeći u pitanje zahtjeve iz odjeljka 3.1., biti opremljen zatvaračem koji:

(a) onemogućuje maloj djeci otvaranje ambalaže jer zahtijeva koordinirane pokrete obiju ruku te snagu koja otežava maloj djeci otvaranje;

(b) zadržava svoju funkcionalnost u uvjetima ponavljanog otvaranja i zatvaranja tijekom cijelog životnog vijeka vanjske ambalaže.

3.3.3. Topljiva ambalaža mora:

i. sadržavati agens koji uzrokuje averziju u koncentraciji koja je sigurna i koja izaziva oralnu repulzivnu reakciju u roku od najviše 6 sekundi, u slučaju slučajnog oralnog izlaganja;

ii. zadržati svoj tekući sadržaj najmanje 30 sekundi kada se topljiva ambalaža uroni u vodu od 20 °C;

iii. izdržati mehaničku kompresiju sile najmanje 300 N u standardnim uvjetima ispitivanja.

▼B

4.   DIO 4.: POSEBNO PRAVILO ZA OZNAČIVANJE SREDSTAVA ZA ZAŠTITU BILJA

Ne dovodeći u pitanje informacije koje se zahtijevaju u skladu s člankom 16. Direktive 91/414/EEZ i Prilogom V. toj Direktivi, na oznakama sredstava za zaštitu bilja koja podliježu Direktivi 91/414/EEZ mora se nalaziti i sljedeći tekst:

EUH401 – „Da bi se izbjegli rizici za zdravlje ljudi i okoliš treba se pridržavati uputa za uporabu.”

5.   DIO 5.: POPIS OPASNIH TVARI I SMJESA NA KOJE SE PRIMJENJUJE ČLANAK 29. STAVAK 3.

 Unaprijed pripremljeni cement i beton u mokrom stanju.




PRILOG III.

POPIS OZNAKA UPOZORENJA, DOPUNSKIH OZNAKA UPOZORENJA I DOPUNSKIH ELEMENATA OZNAČIVANJA

1.    Dio 1.: Oznake upozorenja

▼M2

Oznake upozorenja primjenjuju se u skladu s 2., 3., 4. i 5. dijelom Priloga I.

Pri odabiru oznaka upozorenja u skladu s člancima 21. i 27. dobavljači mogu koristiti kombinirane oznake upozorenja predviđene ovim Prilogom.

U skladu s člankom 27. na označivanje se mogu primijeniti sljedeća načela prvenstva za oznake upozorenja:

(a) ako je dodijeljena oznaka upozorenja H410 „Vrlo otrovno za vodeni okoliš s dugotrajnim učincima”, može se ispustiti oznaka H400 „Vrlo otrovno za vodeni okoliš”;

▼M12

(b) ako je dodijeljena obavijest H314 „uzrokuje teške opekline kože i ozljede oka”, obavijest H318 „uzrokuje teške ozljede oka” može se izostaviti.

▼M2

Kao pokazatelj načina primjene ili izloženosti mogu se koristiti kombinirane oznake upozorenja iz tablice 1.2.;

▼B



Tablica 1.1.

Oznake upozorenja za fizikalne opasnosti

H200 ►M2   ◄

Jezik

2.1. –  Eksplozivi, nestabilni eksplozivi

 

BG

Нестабилен експлозив.

 

ES

Explosivo inestable.

 

CS

Nestabilní výbušnina.

 

DA

Ustabilt eksplosiv.

 

DE

Instabil, explosiv.

 

ET

Ebapüsiv lõhkeaine.

 

EL

Ασταθή εκρηκτικά.

 

EN

Unstable explosives.

 

FR

Explosif instable.

 

GA

Pléascáin éagobhsaí.

▼M5

 

HR

Nestabilni eksplozivi

▼B

 

IT

Esplosivo instabile.

 

LV

Nestabili sprādzienbīstami materiāli.

 

LT

Nestabilios sprogios medžiagos.

 

HU

Instabil robbanóanyagok.

 

MT

Splussivi instabbli.

 

NL

Instabiele ontplofbare stof.

 

PL

Materiały wybuchowe niestabilne.

 

PT

Explosivo instável.

 

RO

Exploziv instabil.

 

SK

Nestabilné výbušniny.

 

SL

Nestabilni eksplozivi.

 

FI

Epästabiili räjähde.

 

SV

Instabilt explosivt.



H201

Jezik

2.1. –  Eksplozivi, odjeljak 1.1.

 

BG

Експлозив; опасност от масова експлозия.

 

ES

Explosivo; peligro de explosión en masa.

 

CS

Výbušnina; nebezpečí masivního výbuchu.

 

DA

Eksplosiv, masseeksplosionsfare.

 

DE

Explosiv, Gefahr der Massenexplosion.

 

ET

Plahvatusohtlik; massiplahvatusoht.

 

EL

Εκρηκτικό· κίνδυνος μαζικής έκρηξης.

 

EN

Explosive; mass explosion hazard.

 

FR

Explosif; danger d'explosion en masse.

 

GA

Pléascach; guais mhórphléasctha.

▼M5

 

HR

Eksplozivno; opasnost od eksplozije ogromnih razmjera.

▼B

 

IT

Esplosivo; pericolo di esplosione di massa.

 

LV

Sprādzienbīstams; masveida sprādzienbīstamība.

 

LT

Sprogios medžiagos, kelia masinio sprogimo pavojų.

 

HU

Robbanóanyag; teljes tömeg felrobbanásának veszélye.

 

MT

Splussiv; periklu li jisplodu kollha f'daqqa.

 

NL

Ontplofbare stof; gevaar voor massa-explosie.

 

PL

Materiał wybuchowy; zagrożenie wybuchem masowym.

 

PT

Explosivo; perigo de explosão em massa.

 

RO

Exploziv; pericol de explozie în masă.

 

SK

Výbušnina, nebezpečenstvo rozsiahleho výbuchu.

 

SL

Eksplozivno; nevarnost eksplozije v masi.

 

FI

Räjähde; massaräjähdysvaara.

 

SV

Explosivt. Fara för massexplosion.



H202

Jezik

2.1. –  Eksplozivi, odjeljak 1.2.

 

BG

Експлозив; сериозна опасност от разпръскване.

 

ES

Explosivo; grave peligro de proyección.

 

CS

Výbušnina; vážné nebezpečí zasažení částicemi.

 

DA

Eksplosiv, alvorlig fare for udslyngning af fragmenter.

 

DE

Explosiv; große Gefahr durch Splitter, Spreng- und Wurfstücke.

 

ET

Plahvatusohtlik; suur laialipaiskumisoht.

 

EL

Εκρηκτικό· σοβαρός κίνδυνος εκτόξευσης.

 

EN

Explosive, severe projection hazard.

 

FR

Explosif; danger sérieux de projection.

 

GA

Pléascach, guais throm teilgin.

▼M5

 

HR

Eksplozivno; velika opasnost od rasprskavanja.

▼B

 

IT

Esplosivo; grave pericolo di proiezione.

 

LV

Sprādzienbīstams; augsta izmetes bīstamība.

 

LT

Sprogios medžiagos, kelia didelį išsvaidymo pavojų.

 

HU

Robbanóanyag; kivetés súlyos veszélye.

 

MT

Splussiv, periklu serju ta' projezzjoni.

 

NL

Ontplofbare stof, ernstig gevaar voor scherfwerking.

 

PL

Materiał wybuchowy, poważne zagrożenie rozrzutem.

 

PT

Explosivo, perigo grave de projecções.

 

RO

Exploziv; pericol grav de proiectare.

 

SK

Výbušnina, závažné nebezpečenstvo rozletenia úlomkov.

 

SL

Eksplozivno, velika nevarnost za nastanek drobcev.

 

FI

Räjähde; vakava sirpalevaara.

 

SV

Explosivt. Allvarlig fara för splitter och kaststycken.



H203

Jezik

2.1. –  Eksplozivi, odjeljak 1.3.

 

BG

Експлозив; опасност от пожар, взрив или разпръскване.

 

ES

Explosivo; peligro de incendio, de onda expansiva o de proyección.

 

CS

Výbušnina; nebezpečí požáru, tlakové vlny nebo zasažení částicemi.

 

DA

Eksplosiv, fare for brand, eksplosion eller udslyngning af fragmenter.

 

DE

Explosiv; Gefahr durch Feuer, Luftdruck oder Splitter, Spreng- und Wurfstücke.

 

ET

Plahvatusohtlik; süttimis-, plahvatus- või laialipaiskumisoht.

 

EL

Εκρηκτικό· κίνδυνος πυρκαγιάς, ανατίναξης ή εκτόξευσης.

 

EN

Explosive; fire, blast or projection hazard.

 

FR

Explosif; danger d'incendie, d'effet de souffle ou de projection.

 

GA

Pléascach; guais dóiteáin, phléasctha nó teilgin.

▼M5

 

HR

Eksplozivno; opasnost od vatre, udarnog vala ili rasprskavanja.

▼B

 

IT

Esplosivo; pericolo di incendio, di spostamento d'aria o di proiezione.

 

LV

Sprādzienbīstams; uguns, triecienviļņa vai izmetes bīstamība.

 

LT

Sprogios medžiagos, kelia gaisro, sprogimo arba išsvaidymo pavojų.

 

HU

Robbanóanyag; tűz, robbanás vagy kivetés veszélye.

 

MT

Splussiv; periklu ta' nar, blast jew projezzjoni.

 

NL

Ontplofbare stof; gevaar voor brand, luchtdrukwerking of scherfwerking.

 

PL

Materiał wybuchowy; zagrożenie pożarem, wybuchem lub rozrzutem.

 

PT

Explosivo; perigo de incêndio, sopro ou projecções.

 

RO

Exploziv; pericol de incendiu, detonare sau proiectare.

 

SK

Výbušnina, nebezpečenstvo požiaru, výbuchu alebo rozletenia úlomkov.

 

SL

Eksplozivno; nevarnost za nastanek požara, udarnega vala ali drobcev.

 

FI

Räjähde; palo-, räjähdys- tai sirpalevaara.

 

SV

Explosivt. Fara för brand, tryckvåg eller splitter och kaststycken.



H204

Jezik

2.1. –  Eksplozivi, odjeljak 1.4.

 

BG

Опасност от пожар или разпръскване.

 

ES

Peligro de incendio o de proyección.

 

CS

Nebezpečí požáru nebo zasažení částicemi.

 

DA

Fare for brand eller udslyngning af fragmenter.

 

DE

Gefahr durch Feuer oder Splitter, Spreng- und Wurfstücke.

 

ET

Süttimis- või laialipaiskumisoht.

 

EL

Κίνδυνος πυρκαγιάς ή εκτόξευσης.

 

EN

Fire or projection hazard.

 

FR

Danger d'incendie ou de projection.

 

GA

Guais dóiteáin nó teilgin.

▼M5

 

HR

Opasnost od vatre ili rasprskavanja.

▼B

 

IT

Pericolo di incendio o di proiezione.

 

LV

Uguns vai izmetes bīstamība.

 

LT

Gaisro arba išsvaidymo pavojus.

 

HU

Tűz vagy kivetés veszélye.

 

MT

Periklu ta' nar jew ta' projezzjoni.

 

NL

Gevaar voor brand of scherfwerking.

 

PL

Zagrożenie pożarem lub rozrzutem.

 

PT

Perigo de incêndio ou projecções.

 

RO

Pericol de incendiu sau de proiectare.

 

SK

Nebezpečenstvo požiaru alebo rozletenia úlomkov.

 

SL

Nevarnost za nastanek požara ali drobcev.

 

FI

Palo- tai sirpalevaara.

 

SV

Fara för brand eller splitter och kaststycken.



H205

Jezik

2.1. –  Eksplozivi, odjeljak 1.5

 

BG

Може да предизвика масова експлозия при пожар.

 

ES

Peligro de explosión en masa en caso de incendio.

 

CS

Při požáru může způsobit masivní výbuch.

 

DA

Fare for masseeksplosion ved brand.

 

DE

Gefahr der Massenexplosion bei Feuer.

 

ET

Süttimise korral massiplahvatusoht.

 

EL

Κίνδυνος μαζικής έκρηξης σε περίπτωση πυρκαγιάς.

 

EN

May mass explode in fire.

 

FR

Danger d'explosion en masse en cas d'incendie.

 

GA

D'fhéadfadh sé go mbeadh mórphléascadh i dtine.

▼M5

 

HR

U vatri može izazvati eksploziju ogromnih razmjera.

▼B

 

IT

Pericolo di esplosione di massa in caso d'incendio.

 

LV

Ugunī var masveidā eksplodēt.

 

LT

Per gaisrą gali sukelti masinį sprogimą.

 

HU

Tűz hatására a teljes tömeg felrobbanhat.

 

MT

Jista' jisplodi f'daqqa fin-nar.

 

NL

Gevaar voor massa-explosie bij brand.

 

PL

Może wybuchać masowo w przypadku pożaru.

 

PT

Perigo de explosão em massa em caso de incêndio.

 

RO

Pericol de explozie în masă în caz de incendiu.

 

SK

Nebezpečenstvo rozsiahleho výbuchu pri požiari.

 

SL

Pri požaru lahko eksplodira v masi.

 

FI

Koko massa voi räjähtää tulessa.

 

SV

Fara för massexplosion vid brand.



H220

Jezik

2.2. –  Zapaljivi plinovi, 1. kategorija opasnosti

 

BG

Изключително запалим газ.

 

ES

Gas extremadamente inf lamable.

 

CS

Extrémně hořlavý plyn.

 

DA

Yderst brandfarlig gas.

 

DE

Extrem entzündbares Gas.

 

ET

Eriti tuleohtlik gaas.

 

EL

Εξαιρετικά εύφλεκτο αέριο.

 

EN

Extremely flammable gas.

 

FR

Gaz extrêmement inflammable.

 

GA

Gás fíor-inadhainte.

▼M5

 

HR

Vrlo lako zapaljivi plin.

▼B

 

IT

Gas altamente infiammabile.

 

LV

Īpaši viegli uzliesmojoša gāze.

 

LT

Ypač degios dujos.

 

HU

Rendkívül tűzveszélyes gáz.

 

MT

Gass li jaqbad malajr ħafna.

 

NL

Zeer licht ontvlambaar gas.

 

PL

Skrajnie łatwopalny gaz.

 

PT

Gás extremamente inflamável.

 

RO

Gaz extrem de inf lamabil.

 

SK

Mimoriadne horľavý plyn.

 

SL

Zelo lahko vnetljiv plin.

 

FI

Erittäin helposti syttyvä kaasu.

 

SV

Extremt brandfarlig gas.



H221

Jezik

2.2. –  Zapaljivi plinovi, 2. kategorija opasnosti

 

BG

Запалим газ.

 

ES

Gas inflamable.

 

CS

Hořlavý plyn.

 

DA

Brandfarlig gas.

 

DE

Entzündbares Gas.

 

ET

Tuleohtlik gaas.

 

EL

Εύφλεκτο αέριο.

 

EN

Flammable gas.

 

FR

Gaz inflammable.

 

GA

Gás inadhainte.

▼M5

 

HR

Zapaljivi plin.

▼B

 

IT

Gas infiammabile.

 

LV

Uzliesmojoša gāze.

 

LT

Degios dujos.

 

HU

Tűzveszélyes gáz.

 

MT

Gass li jaqbad.

 

NL

Ontvlambaar gas.

 

PL

Gaz łatwopalny.

 

PT

Gás inflamável.

 

RO

Gaz inflamabil.

 

SK

Horľavý plyn.

 

SL

Vnetljiv plin.

 

FI

Syttyvä kaasu.

 

SV

Brandfarlig gas.



▼M4

H222

Jezik

2.3 —  Aerosoli, 1. kategorija opasnosti

▼B

 

BG

Изключително запалим аерозол.

 

ES

Aerosol extremadamente inflamable.

 

CS

Extrémně hořlavý aerosol.

 

DA

Yderst brandfarlig aerosol.

 

DE

Extrem entzündbares Aerosol.

 

ET

Eriti tuleohtlik aerosool.

 

EL

Εξαιρετικά εύφλεκτο αερόλυμα.

 

EN

Extremely flammable aerosol.

 

FR

Aérosol extrêmement inflammable.

 

GA

Aerasól fíor-inadhainte.

▼M5

 

HR

Vrlo lako zapaljivi aerosol.

▼B

 

IT

Aerosol altamente infiammabile.

 

LV

Īpaši viegli uzliesmojošs aerosols.

 

LT

Ypač degus aerozolis.

 

HU

Rendkívül tűzveszélyes aeroszol.

 

MT

Aerosol li jaqbad malajr ħafna.

 

NL

Zeer licht ontvlambare aerosol.

 

PL

Skrajnie łatwopalny aerozol.

 

PT

Aerossol extremamente inflamável.

 

RO

Aerosol extrem de inflamabil.

 

SK

Mimoriadne horľavý aerosól.

 

SL

Zelo lahko vnetljiv aerosol.

 

FI

Erittäin helposti syttyvä aerosoli.

 

SV

Extremt brandfarlig aerosol.

▼M4



H223

Jezik

2.3. —  Aerosoli, 2. kategorija opasnosti

 

BG

Запалим аерозол.

 

ES

Aerosol inflamable.

 

CS

Hořlavý aerosol.

 

DA

Brandfarlig aerosol.

 

DE

Entzündbares Aerosol.

 

ET

Tuleohtlik aerosool.

 

EL

Εύφλεκτο αερόλυμα.

 

EN

Flammable aerosol.

 

FR

Aérosol inflammable.

 

GA

Aerasól inadhainte.

▼M5

 

HR

Zapaljivi aerosol.

▼M4

 

IT

Aerosol infiammabile.

 

LV

Uzliesmojošs aerosols.

 

LT

Degus aerozolis.

 

HU

Tűzveszélyes aeroszol.

 

MT

Aerosol li jaqbad.

 

NL

Ontvlambaar aerosol.

 

PL

Łatwopalny aerozol.

 

PT

Aerossol inflamável.

 

RO

Aerosol inflamabil.

 

SK

Horľavý aerosól.

 

SL

Vnetljiv aerosol.

 

FI

Syttyvä aerosoli.

 

SV

Brandfarlig aerosol.

▼B



H224

Jezik

2.6. –  Zapaljive tekućine, 1. kategorija opasnosti

 

BG

Изключително запалими течност и пари.

 

ES

Líquido y vapores extremadamente inflamables.

 

CS

Extrémně hořlavá kapalina a páry.

 

DA

Yderst brandfarlig væske og damp.

 

DE

Flüssigkeit und Dampf extrem entzündbar.

 

ET

Eriti tuleohtlik vedelik ja aur.

 

EL

Υγρό και ατμοί εξαιρετικά εύφλεκτα.

 

EN

Extremely flammable liquid and vapour.

 

FR

Liquide et vapeurs extrêmement inflammables.

 

GA

Leacht fíor-inadhainte agus gal fhíor-inadhainte.

▼M5

 

HR

Vrlo lako zapaljiva tekućina i para.

▼B

 

IT

Liquido e vapori altamente infiammabili.

 

LV

Īpaši viegli uzliesmojošs šķidrums un tvaiki.

 

LT

Ypač degūs skystis ir garai.

 

HU

Rendkívül tűzveszélyes folyadék és gőz.

 

MT

Likwidu u fwar li jaqbdu malajr ħafna.

 

NL

Zeer licht ontvlambare vloeistof en damp.

 

PL

Skrajnie łatwopalna ciecz i pary.

 

PT

Líquido e vapor extremamente inflamáveis.

 

RO

Lichid și vapori extrem de inflamabili.

 

SK

Mimoriadne horľavá kvapalina a pary.

 

SL

Zelo lahko vnetljiva tekočina in hlapi.

 

FI

Erittäin helposti syttyvä neste ja höyry.

 

SV

Extremt brandfarlig vätska och ånga.



H225

Jezik

2.6 –  Zapaljive tekućine, 2. kategorija opasnosti

 

BG

Силно запалими течност и пари.

 

ES

Líquido y vapores muy inflamables.

 

CS

Vysoce hořlavá kapalina a páry.

 

DA

Meget brandfarlig væske og damp.

 

DE

Flüssigkeit und Dampf leicht entzündbar.

 

ET

Väga tuleohtlik vedelik ja aur.

 

EL

Υγρό και ατμοί πολύ εύφλεκτα.

 

EN

Highly flammable liquid and vapour.

 

FR

Liquide et vapeurs très inf lammables.

 

GA

Leacht an-inadhainte agus gal an-inadhainte.

▼M5

 

HR

Lako zapaljiva tekućina i para.

▼B

 

IT

Liquido e vapori facilmente infiammabili.

 

LV

Viegli uzliesmojošs šķidrums un tvaiki.

 

LT

Labai degūs skystis ir garai.

 

HU

Fokozottan tűzveszélyes folyadék és gőz.

 

MT

Likwidu u fwar li jaqbdu malajr ħafna.

 

NL

Licht ontvlambare vloeistof en damp.

 

PL

Wysoce łatwopalna ciecz i pary.

 

PT

Líquido e vapor facilmente inflamáveis.

 

RO

Lichid și vapori foarte inflamabili.

 

SK

Veľmi horľavá kvapalina a pary.

 

SL

Lahko vnetljiva tekočina in hlapi.

 

FI

Helposti syttyvä neste ja höyry.

 

SV

Mycket brandfarlig vätska och ånga.



H226

Jezik

2.6. –  Zapaljive tekućine, 3. kategorija opasnosti

 

BG

Запалими течност и пари.

 

ES

Líquidos y vapores inflamables.

 

CS

Hořlavá kapalina a páry.

 

DA

Brandfarlig væske og damp.

 

DE

Flüssigkeit und Dampf entzündbar.

 

ET

Tuleohtlik vedelik ja aur.

 

EL

Υγρό και ατμοί εύφλεκτα.

 

EN

Flammable liquid and vapour.

 

FR

Liquide et vapeurs inflammables.

 

GA

Leacht inadhainte agus gal inadhainte.

▼M5

 

HR

Zapaljiva tekućina i para.

▼B

 

IT

Liquido e vapori infiammabili.

 

LV

Uzliesmojošs šķidrums un tvaiki.

 

LT

Degūs skystis ir garai.

 

HU

Tűzveszélyes folyadék és gőz.

 

MT

Likwidu u fwar li jaqbdu.

 

NL

Ontvlambare vloeistof en damp.

 

PL

Łatwopalna ciecz i pary.

 

PT

Líquido e vapor inflamáveis.

 

RO

Lichid și vapori inf lamabili.

 

SK

Horľavá kvapalina a pary.

 

SL

Vnetljiva tekočina in hlapi.

 

FI

Syttyvä neste ja höyry.

 

SV

Brandfarlig vätska och ånga.



H228

Jezik

2.7. –  Zapaljive krutine, 1. i 2. kategorija opasnosti

 

BG

Запалимо твърдо вещество.

 

ES

Sólido inflamable.

 

CS

Hořlavá tuhá látka.

 

DA

Brandfarligt fast stof.

 

DE

Entzündbarer Feststoff.

 

ET

Tuleohtlik tahke aine.

 

EL

Εύφλεκτο στερεό.

 

EN

Flammable solid.

 

FR

Matière solide inflammable.

 

GA

Solad inadhainte.

▼M5

 

HR

Zapaljiva krutina.

▼B

 

IT

Solido infiammabile.

 

LV

Uzliesmojoša cieta viela.

 

LT

Degi kietoji medžiaga.

 

HU

Tűzveszélyes szilárd anyag.

 

MT

Solidu li jaqbad.

 

NL

Ontvlambare vaste stof.

 

PL

Substancja stała łatwopalna.

 

PT

Sólido inflamável.

 

RO

Solid inflamabil.

 

SK

Horľavá tuhá látka.

 

SL

Vnetljiva trdna snov.

 

FI

Syttyvä kiinteä aine.

 

SV

Brandfarligt fast ämne.

▼M4



H229

Jezik

2.3. —  Aerosoli, 1., 2., 3. kategorija opasnosti

 

BG

Съд под налягане: може да експлодира при нагряване.

 

ES

Recipiente a presión: Puede reventar si se calienta.

 

CS

Nádoba je pod tlakem: při zahřívání se může roztrhnout.

 

DA

Beholder under tryk. Kan sprænges ved opvarmning.

 

DE

Behälter steht unter Druck: Kann bei Erwärmung bersten.

 

ET

Mahuti on rõhu all: kuumenemisel võib lõhkeda.

 

EL

Δοχείο υπό πίεση. Κατά τη θέρμανση μπορεί να διαρραγεί.

 

EN

Pressurised container: May burst if heated.

 

FR

Récipient sous pression: peut éclater sous l’effet de la chaleur.

 

GA

Coimeádán brúchóirithe: D’fhéadfadh sé pléascadh, má théitear é.

▼M8

 

HR

Spremnik pod tlakom:može se rasprsnuti ako se grije.

▼M4

 

IT

Contenitore pressurizzato: può esplodere se riscaldato.

 

LV

Tvertne zem spiediena: karstumā var eksplodēt.

 

LT

Slėginė talpykla. Kaitinama gali sprogti.

 

HU

Az edényben túlnyomás uralkodik: hő hatására megrepedhet.

 

MT

Kontenitur taħt pressjoni. Jista jinfaqa meta jissaħħan.

 

NL

Houder onder druk: kan open barsten bij verhitting.

 

PL

Pojemnik pod ciśnieniem: Ogrzanie grozi wybuchem.

 

PT

Recipiente sob pressão: risco de explosão sob a ação do calor.

 

RO

Recipient sub presiune: Poate exploda daca este incalzit.

 

SK

Nádoba je pod tlakom: Pri zahriatí sa môže roztrhnúť.

 

SL

Posoda je pod tlakom: lahko eksplodira pri segrevanju.

 

FI

Painesäiliö: Voi revetä kuumennettaessa.

 

SV

Tryckbehållare: Kan sprängas vid uppvärmning.



H230

Jezik

2.2. —  Zapaljivi plinovi (uključujući kemijski nestabilne plinove), A kategorija opasnosti

 

BG

Може да реагира експлозивно дори при отсъствие на въздух.

 

ES

Puede explotar incluso en ausencia de aire.

 

CS

Může reagovat výbušně i bez přítomnosti vzduchu.

 

DA

Kan reagere eksplosivt selv i fravær af luft.

 

DE

Kann auch in Abwesenheit von Luft explosionsartig reagieren.

 

ET

Võib reageerida plahvatuslikult isegi õhuga kokku puutumata.

 

EL

Δύναται να εκραγεί ακόμη και απουσία αέρος.

 

EN

May react explosively even in the absence of air.

 

FR

Peut exploser même en l’absence d’air.

 

GA

D’fhéadfadh sé imoibriú go pléascach fiú mura bhfuil aer ann.

▼M8

 

HR

Može eksplozivno reagirati i bez prisustva zraka.

▼M4

 

IT

Può esplodere anche in assenza di aria.

 

LV

Var eksplodēt pat bezgaisa vidē.

 

LT

Gali sprogti net ir nesant oro.

 

HU

Még levegő hiányában is robbanásszerű reakcióba léphet.

 

MT

Jista jisplodi anke fin-nuqqas ta’ l-arja.

 

NL

Kan explosief reageren zelfs in afwezigheid van lucht.

 

PL

Może reagować wybuchowo nawet bez dostępu powietrza.

 

PT

Pode reagir explosivamente mesmo na ausência de ar.

 

RO

Pericol de explozie, chiar si in absenta aerului.

 

SK

Môže reagovať výbušne aj bez prítomnosti vzduchu.

 

SL

Lahko reagira eksplozivno tudi v odsotnosti zraka.

 

FI

Voi reagoida räjähtäen jopa ilmattomassa tilassa.

 

SV

Kan reagera explosivt även i frånvaro av luft.



H231

Jezik

2.2. —  Zapaljivi plinovi (uključujući kemijski nestabilne plinove), B kategorija opasnosti

 

BG

Може да реагира експлозивно дори при отсъствие на въздух при повишено налягане и/или температура.

 

ES

Puede explotar incluso en ausencia de aire, a presión y/o temperatura elevadas.

 

CS

Při zvýšeném tlaku a/nebo teplotě může reagovat výbušně i bez přítomnosti vzduchu.

 

DA

Kan reagere eksplosivt selv i fravær af luft ved forhøjet tryk og/eller temperatur.

 

DE

Kann auch in Abwesenheit von Luft bei erhöhtem Druck und/oder erhöhter Temperatur explosionsartig reagieren.

 

ET

Võib reageerida plahvatuslikult isegi õhuga kokku puutumata kõrgenenud rõhul ja/või temperatuuril.

 

EL

Δύναται να εκραγεί σε υψηλή θερμοκρασία και/ή πίεση ακόμη και απουσία αέρος.

 

EN

May react explosively even in the absence of air at elevated pressure and/or temperature.

 

FR

Peut exploser même en l’absence d’air à une pression et/ou température élevée(s).

 

GA

D’fhéadfadh sé imoibriú go pléascach fiú mura bhfuil aer ann ag brú ardaithe agus/nó ag teocht ardaithe.

▼M8

 

HR

Može eksplozivno reagirati i bez prisustva zraka na povišenom tlaku i/ili temperaturi.

▼M4

 

IT

Può esplodere anche in assenza di aria a pressione e/o temperatura elevata.

 

LV

Var eksplodēt pat bezgaisa vidē, paaugstinoties spiedienam un/vai temperatūrai.

 

LT

Gali sprogti net ir nesant oro, esant didesniam slėgiui ir (arba) temperatūrai.

 

HU

Magas nyomáson és/vagy hőmérsékleten még levegő hiányában is robbanásszerű reakcióba léphet.

 

MT

Jista jisplodi anke fin-nuqqas ta’ l-arja fi pressjoni għolja u/jew f’temperatura għolja.

 

NL

Kan explosief reageren zelfs in afwezigheid van lucht bij verhoogde druk en/of temperatuur.

 

PL

Może reagować wybuchowo nawet bez dostępu powietrza pod zwiększonym ciśnieniem i/lub po ogrzaniu.

 

PT

Pode reagir explosivamente mesmo na ausência de ar a alta pressão e/ou temperatura.

 

RO

Pericol de explozie, chiar și în absența aerului la presiune și/sau temperatură ridicată.

 

SK

Môže reagovať výbušne aj bez prítomnosti vzduchu pri zvýšenom tlaku a/alebo teplote.

 

SL

Lahko reagira eksplozivno tudi v odsotnosti zraka pri povišanem tlaku in/ali temperature.

 

FI

Voi reagoida räjähtäen jopa ilmattomassa tilassa kohonneessa paineessa ja/tai lämpötilassa.

 

SV

Kan reagera explosivt även i frånvaro av luft vid förhöjt tryck och/eller temperatur.

▼B



H240

Jezik

2.8. –  Samoreagirajuće tvari i smjese, tip A

2.1.5. –  Organski peroksidi, tip A

 

BG

Може да предизвика експлозия при нагряване.

 

ES

Peligro de explosión en caso de calentamiento.

 

CS

Zahřívání může způsobit výbuch.

 

DA

Eksplosionsfare ved opvarmning.

 

DE

Erwärmung kann Explosion verursachen.

 

ET

Kuumenemisel võib plahvatada.

 

EL

Η θέρμανση μπορεί να προκαλέσει έκρηξη.

 

EN

Heating may cause an explosion.

 

FR

Peut exploser sous l'effet de la chaleur.

 

GA

D'fhéadfadh téamh a bheith ina chúis le pléascadh.

▼M5

 

HR

Zagrijavanje može uzrokovati eksploziju.

▼B

 

IT

Rischio di esplosione per riscaldamento.

 

LV

Sakaršana var izraisīt eksploziju.

 

LT

Kaitinant gali sprogti.

 

HU

Hő hatására robbanhat.

 

MT

It-tisħin jista' jikkawża splużjoni.

 

NL

Ontploffingsgevaar bij verwarming.

 

PL

Ogrzanie grozi wybuchem.

 

PT

Risco de explosão sob a acção do calor.

 

RO

Pericol de explozie în caz de încălzire.

 

SK

Zahrievanie môže spôsobiť výbuch.

 

SL

Segrevanje lahko povzroči eksplozijo.

 

FI

Räjähdysvaarallinen kuumennettaessa.

 

SV

Explosivt vid uppvärmning.



H241

Jezik

2.8. –  Samoreagirajuće tvari i smjese, tip B

2.1.5. –  Organski peroksidi, tip B

 

BG

Може да предизвика пожар или експлозия при нагряване.

 

ES

Peligro de incendio o explosión en caso de calentamiento.

 

CS

Zahřívání může způsobit požár nebo výbuch.

 

DA

Brand- eller eksplosionsfare ved opvarmning.

 

DE

Erwärmung kann Brand oder Explosion verursachen.

 

ET

Kuumenemisel võib süttida või plahvatada.

 

EL

Η θέρμανση μπορεί να προκαλέσει πυρκαγιά ή έκρηξη.

 

EN

Heating may cause a fire or explosion.

 

FR

Peut s'enf lammer ou exploser sous l'effet de la chaleur.

 

GA

D'fhéadfadh téamh a bheith ina chúis le dóiteán nó le pléascadh.

▼M5

 

HR

Zagrijavanje može uzrokovati požar ili eksploziju.

▼B

 

IT

Rischio d'incendio o di esplosione per riscaldamento.

 

LV

Sakaršana var izraisīt degšanu vai eksploziju.

 

LT

Kaitinant gali sukelti gaisrą arba sprogti.

 

HU

Hő hatására meggyulladhat vagy robbanhat.

 

MT

It-tisħin jista' jikkawża nar jew splużjoni.

 

NL

Brand- of ontploffingsgevaar bij verwarming.

 

PL

Ogrzanie może spowodować pożar lub wybuch.

 

PT

Risco de explosão ou de incêndio sob a acção do calor.

 

RO

Pericol de incendiu sau de explozie în caz de încălzire.

 

SK

Zahrievanie môže spôsobiť požiar alebo výbuch.

 

SL

Segrevanje lahko povzroči požar ali eksplozijo.

 

FI

Räjähdys- tai palovaarallinen kuumennettaessa.

 

SV

Brandfarligt eller explosivt vid uppvärmning.



H242

Jezik

2.8. –  Samoreagirajuće tvari i smjese, tip C, D, E, F

2.1.5. –  Organski peroksidi, tip C, D, E, F

 

BG

Може да предизвика пожар при нагряване.

 

ES

Peligro de incendio en caso de calentamiento.

 

CS

Zahřívání může způsobit požár.

 

DA

Brandfare ved opvarmning.

 

DE

Erwärmung kann Brand verursachen.

 

ET

Kuumenemisel võib süttida.

 

EL

Η θέρμανση μπορεί να προκαλέσει πυρκαγιά.

 

EN

Heating may cause a fire.

 

FR

Peut s'enf lammer sous l'effet de la chaleur.

 

GA

D'fhéadfadh téamh a bheith ina chúis le dóiteán.

▼M5

 

HR

Zagrijavanje može uzrokovati požar.

▼B

 

IT

Rischio d'incendio per riscaldamento.

 

LV

Sakaršana var izraisīt degšanu.

 

LT

Kaitinant gali sukelti gaisrą.

 

HU

Hő hatására meggyulladhat.

 

MT

It-tisħin jista' jikkawża nar.

 

NL

Brandgevaar bij verwarming.

 

PL

Ogrzanie może spowodować pożar.

 

PT

Risco de incêndio sob a acção do calor.

 

RO

Pericol de incendiu în caz de încălzire.

 

SK

Zahrievanie môže spôsobiť požiar.

 

SL

Segrevanje lahko povzroči požar.

 

FI

Palovaarallinen kuumennettaessa.

 

SV

Brandfarligt vid uppvärmning.



H250

Jezik

2.9. –  Piroforne tekućine, 1. kategorija opasnosti

2.10. –  Piroforne krutine, 1. kategorija opasnosti

 

BG

Самозапалва се при контакт с въздух.

 

ES

Se inflama espontáneamente en contacto con el aire.

 

CS

Při styku se vzduchem se samovolně vznítí.

 

DA

Selvantænder ved kontakt med luft.

 

DE

Entzündet sich in Berührung mit Luft von selbst.

 

ET

Kokkupuutel õhuga süttib iseenesest.

 

EL

Αυταναφλέγεται εάν εκτεθεί στον αέρα.

 

EN

Catches fire spontaneously if exposed to air.

 

FR

S'enf lamme spontanément au contact de l'air.

 

GA

Téann trí thine go spontáineach má nochtar don aer.

▼M5

 

HR

Samozapaljivo u dodiru sa zrakom.

▼B

 

IT

Spontaneamente infiammabile all'aria.

 

LV

Spontāni aizdegas saskarē ar gaisu.

 

LT

Veikiami oro savaime užsidega.

 

HU

Levegővel érintkezve önmagától meggyullad.

 

MT

Jieħu n-nar spontanjament jekk ikun espost għall-arja.

 

NL

Vat spontaan vlam bij blootstelling aan lucht.

 

PL

Zapala się samorzutnie w przypadku wystawienia na działanie powietrza.

 

PT

Risco de inflamação espontânea em contacto com o ar.

 

RO

Se aprinde spontan, în contact cu aerul.

 

SK

Pri kontakte so vzduchuom sa spontánne vznieti.

 

SL

Samodejno se vžge na zraku.

 

FI

Syttyy itsestään palamaan joutuessaan kosketuksiin ilman kanssa.

 

SV

Spontanantänder vid kontakt med luft.



H251

Jezik

2.11. –  Samozagrijavajuće tvari i smjese, 1. kategorija opasnosti

 

BG

Самонагряващо се: може да се запали.

 

ES

Se calienta espontáneamente; puede inflamarse.

 

CS

Samovolně se zahřívá: může se vznítit.

 

DA

Selvopvarmende, kan selvantænde.

 

DE

Selbsterhitzungsfähig; kann in Brand geraten.

 

ET

Isekuumenev, võib süttida.

 

EL

Αυτοθερμαίνεται: μπορεί να αναφλεγεί.

 

EN

Self-heating: may catch fire.

 

FR

Matière auto-échauffante; peut s'enf lammer.

 

GA

Féintéamh: d'fhéadfadh sé dul trí thine.

▼M5

 

HR

Samozagrijavanje; može se zapaliti.

▼B

 

IT

Autoriscaldante; può infiammarsi.

 

LV

Pašsasilstošs; var aizdegties.

 

LT

Savaime kaistančios, gali užsidegti.

 

HU

Önmelegedő: meggyulladhat.

 

MT

Jisħon waħdu: jista' jieħu n-nar.

 

NL

Vatbaar voor zelfverhitting: kan vlam vatten.

 

PL

Substancja samonagrzewająca się: może się zapalić.

 

PT

Susceptível de auto-aquecimento: risco de inflamação.

 

RO

Se autoîncălzește, pericol de aprindere.

 

SK

Samovoľne sa zahrieva; môže sa vznietiť.

 

SL

Samosegrevanje: lahko povzroči požar.

 

FI

Itsestään kuumeneva; voi syttyä palamaan.

 

SV

Självupphettande. Kan börja brinna.



H252

Jezik

2.11. –  Samozagrijavajuće tvari i smjese, 2. kategorija opasnosti

 

BG

Самонагряващо се в големи количества; може да се запали.

 

ES

Se calienta espontáneamente en grandes cantidades; puede inf lamarse.

 

CS

Ve velkém množství se samovolně zahřívá; může se vznítit.

 

DA

Selvopvarmende i store mængder, kan selvantænde.

 

DE

In großen Mengen selbsterhitzungsfähig; kann in Brand geraten.

 

ET

Suurtes kogustes isekuumenev, võib süttida.

 

EL

Σε μεγάλες ποσότητες αυτοθερμαίνεται: μπορεί να αναφλεγεί.

 

EN

Self-heating in large quantities; may catch fire.

 

FR

Matière auto-échauffante en grandes quantités; peut s'enflammer.

 

GA

Féintéamh ina mhórchainníochtaí; d'fhéadfadh sé dul trí thine.

▼M5

 

HR

Samozagrijavanje u velikim količinama; može se zapaliti.

▼B

 

IT

Autoriscaldante in grandi quantità; può infiammarsi.

 

LV

Lielos apjomos pašsasilstošs; var aizdegties.

 

LT

Laikant dideliais kiekiais savaime kaista, gali užsidegti.

 

HU

Nagy mennyiségben önmelegedő; meggyulladhat.

 

MT

Jisħon waħdu f'kwantitajiet kbar; jista' jieħu n-nar.

 

NL

In grote hoeveelheden vatbaar voor zelfverhitting; kan vlam vatten.

 

PL

Substancja samonagrzewająca się w dużych ilościach; może się zapalić.

 

PT

Susceptível de auto-aquecimento em grandes quantidades: risco de inf lamação.

 

RO

►C1  Se autoîncălzește în cantități mari; pericol de aprindere. ◄

 

SK

Vo veľkých množstvách sa samovoľne zahrieva; môže sa vznietiť.

 

SL

Samosegrevanje v velikih količinah; lahko povzroči požar.

 

FI

Suurina määrinä itsestään kuumeneva; voi syttyä palamaan.

 

SV

Självupphettande i stora mängder. Kan börja brinna.



H260

Jezik

2.12. –  Tvari i smjese koje u dodiru s vodom otpuštaju zapaljive plinove, 1. kategorija opasnosti

 

BG

При контакт с вода отделя запалими газове, които могат да се самозапалят.

 

ES

En contacto con el agua desprende gases inflamables que pueden inflamarse espontáneamente.

 

CS

Při styku s vodou uvolňuje hořlavé plyny, které se mohou samovolně vznítit.

 

DA

Ved kontakt med vand udvikles brandfarlige gasser, som kan selvantænde.

 

DE

In Berührung mit Wasser entstehen entzündbare Gase, die sich spontan entzünden können.

 

ET

Kokkupuutel veega eraldab tuleohtlikke gaase, mis võivad iseenesest süttida.

 

EL

Σε επαφή με το νερό ελευθερώνει εύφλεκτα αέρια τα οποία μπορούν να αυτοαναφλεγούν.

 

EN

In contact with water releases flammable gases which may ignite spontaneously.

 

FR

Dégage au contact de l'eau des gaz inflammables qui peuvent s'enflammer spontanément.

 

GA

I dteagmháil le huisce scaoiltear gáis inadhainte a d'fhéadfadh uathadhaint.

▼M5

 

HR

U dodiru s vodom oslobađa zapaljive plinove koji se mogu spontano zapaliti.

▼B

 

IT

A contatto con l'acqua libera gas infiammabili che possono infiammarsi spontaneamente.

 

LV

Nonākot saskarē ar ūdeni, izdala uzliesmojošas gāzes, kas var spontāni aizdegties.

 

LT

Kontaktuodami su vandeniu išskiria degias dujas, kurios gali savaime užsidegti.

 

HU

Vízzel érintkezve öngyulladásra hajlamos tűzveszélyes gázokat bocsát ki.

 

MT

Meta jmiss ma' l-ilma jerħi gassijiet li jaqbdu li jistgħu jieħdu n-nar spontanjament.

 

NL

In contact met water komen ontvlambare gassen vrij die spontaan kunnen ontbranden.

 

PL

W kontakcie z wodą uwalniają łatwopalne gazy, które mogą ulegać samozapaleniu.

 

PT

Em contacto com a água liberta gases que se podem inflamar espontaneamente.

 

RO

În contact cu apa degajă gaze inf lamabile care se pot aprinde spontan.

 

SK

Pri kontakte s vodou uvoľňuje horľavé plyny, ktoré sa môžu spontánne zapáliť.

 

SL

V stiku z vodo se sproščajo vnetljivi plini, ki se lahko samodejno vžgejo.

 

FI

Kehittää itsestään syttyviä kaasuja veden kanssa.

 

SV

Vid kontakt med vatten utvecklas brandfarliga gaser som kan självantända.



H261

Jezik

2.12. –  Tvari i smjese koje u dodiru s vodom otpuštaju zapaljive plinove, 2. kategorija opasnosti

 

BG

При контакт с вода отделя запалими газове.

 

ES

En contacto con el agua desprende gases inflamables.

 

CS

Při styku s vodou uvolňuje hořlavé plyny.

 

DA

Ved kontakt med vand udvikles brandfarlige gasser.

 

DE

In Berührung mit Wasser entstehen entzündbare Gase.

 

ET

Kokkupuutel veega eraldab tuleohtlikke gaase.

 

EL

Σε επαφή με το νερό ελευθερώνει εύφλεκτα αέρια.

 

EN

In contact with water releases flammable gases.

 

FR

Dégage au contact de l'eau des gaz inflammables.

 

GA

I dteagmháil le huisce scaoiltear gáis inadhainte.

▼M5

 

HR

U dodiru s vodom oslobađa zapaljive plinove.

▼B

 

IT

A contatto con l'acqua libera gas infiammabili.

 

LV

Nonākot saskarē ar ūdeni, izdala uzliesmojošu gāzi.

 

LT

Kontaktuodami su vandeniu išskiria degias dujas

 

HU

Vízzel érintkezve tűzveszélyes gázokat bocsát ki.

 

MT

Meta jmiss ma' l-ilma jerħi gassijiet li jaqbdu.

 

NL

In contact met water komen ontvlambare gassen vrij.

 

PL

W kontakcie z wodą uwalnia łatwopalne gazy.

 

PT

Em contacto com a água liberta gases inflamáveis.

 

RO

În contact cu apa degajă gaze inf lamabile.

 

SK

Pri kontakte s vodou uvoľňuje horľavé plyny.

 

SL

V stiku z vodo se sproščajo vnetljivi plini.

 

FI

Kehittää syttyviä kaasuja veden kanssa.

 

SV

Vid kontakt med vatten utvecklas brandfarliga gaser.



H270

Jezik

2.4.  Oksidirajući plinovi, 1. kategorija opasnosti

 

BG

Може да предивзика или усили пожар; окислител.

 

ES

Puede provocar o agravar un incendio; comburente.

 

CS

Může způsobit nebo zesílit požár; oxidant.

 

DA

Kan forårsage eller forstærke brand, brandnærende.

 

DE

Kann Brand verursachen oder verstärken; Oxidationsmittel.

 

ET

Võib põhjustada süttimise või soodustada põlemist; oksüdeerija.

 

EL

Μπορεί να προκαλέσει ή να αναζωπυρώσει πυρκαγιά· οξειδωτικό.

 

EN

May cause or intensify fire; oxidiser.

 

FR

Peut provoquer ou aggraver un incendie; comburant.

 

GA

D'fhéadfadh sé a bheith ina chúis le tine nó cur le tine; ocsaídeoir.

▼M5

 

HR

Može uzrokovati ili pojačati požar; oksidans.

▼B

 

IT

Può provocare o aggravare un incendio; comburente.

 

LV

Var izraisīt vai pastiprināt degšanu, oksidētājs.

 

LT

Gali sukelti arba padidinti gaisrą, oksidatorius.

 

HU

Tüzet okozhat vagy fokozhatja a tűz intenzitását, oxidáló hatású.

 

MT

Jista' jikkawża jew iżid in-nar; ossidant.

 

NL

Kan brand veroorzaken of bevorderen; oxiderend.

 

PL

Może spowodować lub intensyfikować pożar; utleniacz.

 

PT

Pode provocar ou agravar incêndios; comburente.

 

RO

Poate provoca sau agrava un incendiu; oxidant.

 

SK

Môže spôsobiť alebo prispieť k rozvoju požiaru; oxidačné činidlo.

 

SL

Lahko povzroči ali okrepi požar; oksidativna snov.

 

FI

Aiheuttaa tulipalon vaaran tai edistää tulipaloa; hapettava.

 

SV

Kan orsaka eller intensifiera brand. Oxiderande.



H271

Jezik

2.13. –  Oksidirajuće tekućine, 1. kategorija opasnosti

2.14. –  Oksidirajuće krutine, 1. kategorija opasnosti

 

BG

Може да предизвика пожар или експлозия; силен окислител.

 

ES

Puede provocar un incendio o una explosión; muy comburente.

 

CS

Může způsobit požár nebo výbuch; silný oxidant.

 

DA

Kan forårsage brand eller eksplosion, stærkt brandnærende.

 

DE

Kann Brand oder Explosion verursachen; starkes Oxidationsmittel.

 

ET

Võib põhjustada süttimise või plahvatuse; tugev oksüdeerija.

 

EL

Μπορεί να προκαλέσει πυρκαγιά ή έκρηξη· ισχυρό οξειδωτικό.

 

EN

May cause fire or explosion; strong oxidiser.

 

FR

Peut provoquer un incendie ou une explosion; comburant puissant.

 

GA

D'fhéadfadh sé a bheith ina chúis le tine nó le pléascadh; an-ocsaídeoir.

▼M5

 

HR

Može uzrokovati požar ili eksploziju; jaki oksidans.

▼B

 

IT

Può provocare un incendio o un'esplosione; molto comburente.

 

LV

Var izraisīt degšanu vai eksploziju, oksidētājs.

 

LT

Gali sukelti gaisrą arba sprogimą, stiprus oksidatorius.

 

HU

Tüzet vagy robbanást okozhat; erősen oxidáló hatású.

 

MT

Jista' jikkawża nar jew splużjoni; ossidant qawwi.

 

NL

Kan brand of ontploffingen veroorzaken; sterk oxiderend.

 

PL

Może spowodować pożar lub wybuch; silny utleniacz.

 

PT

Risco de incêndio ou de explosão; muito comburente.

 

RO

Poate provoca un incendiu sau o explozie; oxidant puternic.

 

SK

Môže spôsobiť požiar alebo výbuch; silné oxidačné činidlo.

 

SL

Lahko povzroči požar ali eksplozijo; močna oksidativna snov.

 

FI

Aiheuttaa tulipalo- tai räjähdysvaaran; voimakkaasti hapettava.

 

SV

Kan orsaka brand eller explosion. Starkt oxiderande.



H272

Jezik

2.13. –  Oksidirajuće tekućine, 2. i 3. kategorija opasnosti

2.14. –  Oksidirajuće krutine, 2. i 3. kategorija opasnosti

 

BG

Може да усили пожара; окислител.

 

ES

Puede agravar un incendio; comburente.

 

CS

Může zesílit požár; oxidant.

 

DA

Kan forstærke brand, brandnærende.

 

DE

Kann Brand verstärken; Oxidationsmittel.

 

ET

Võib soodustada põlemist; oksüdeerija.

 

EL

Μπορεί να αναζωπυρώσει την πυρκαγιά· οξειδωτικό.

 

EN

May intensify fire; oxidiser.

 

FR

Peut aggraver un incendie; comburant.

 

GA

D'fhéadfadh sé cur le tine; ocsaídeoir.

▼M5

 

HR

Može pojačati požar; oksidans.

▼B

 

IT

Può aggravare un incendio; comburente.

 

LV

Var pastiprināt degšanu; oksidētājs.

 

LT

Gali padidinti gaisrą, oksidatorius.

 

HU

Fokozhatja a tűz intenzitását; oxidáló hatású.

 

MT

Jista' jżid in-nar; ossidant.

 

NL

Kan brand bevorderen; oxiderend.

 

PL

Może intensyfikować pożar; utleniacz.

 

PT

Pode agravar incêndios; comburente.

 

RO

Poate agrava un incendiu; oxidant.

 

SK

Môže prispieť k rozvoju požiaru; oxidačné činidlo.

 

SL

Lahko okrepi požar; oksidativna snov.

 

FI

Voi edistää tulipaloa; hapettava.

 

SV

Kan intensifiera brand. Oxiderande.



H280

Jezik

2.5. –  Plinovi pod tlakom:

Stlačeni plin

Ukapljeni plin

Otopljeni plin

 

BG

Съдържа газ под налягане; може да експлодира при нагряване.

 

ES

Contiene gas a presión; peligro de explosión en caso de calentamiento.

 

CS

Obsahuje plyn pod tlakem; při zahřívání může vybuchnout.

 

DA

Indeholder gas under tryk, kan eksplodere ved opvarmning.

 

DE

Enthält Gas unter Druck; kann bei Erwärmung explodieren.

 

ET

Sisaldab rõhu all olevat gaasi, kuumenemisel võib plahvatada.

 

EL

Περιέχει αέριο υπό πίεση· εάν θερμανθεί, μπορεί να εκραγεί.

 

EN

Contains gas under pressure; may explode if heated.

 

FR

Contient un gaz sous pression; peut exploser sous l'effet de la chaleur.

 

GA

Gás istigh ann, faoi bhrú; d'fhéadfadh sé pléascadh, má théitear.

▼M5

 

HR

Sadrži stlačeni plin; zagrijavanje može uzrokovati eksploziju.

▼B

 

IT

Contiene gas sotto pressione; può esplodere se riscaldato.

 

LV

Satur gāzi zem spiediena; karstumā var eksplodēt.

 

LT

Turi slėgio veikiamų dujų, kaitinant gali sprogti.

 

HU

Nyomás alatt lévő gázt tartalmaz; hő hatására robbanhat.

 

MT

Fih gass taħt pressjoni; jista' jisplodi jekk jissaħħan.

 

NL

Bevat gas onder druk; kan ontploffen bij verwarming.

 

PL

Zawiera gaz pod ciśnieniem; ogrzanie grozi wybuchem.

 

PT

Contém gás sob pressão; risco de explosão sob a acção do calor.

 

RO

Conține un gaz sub presiune; pericol de explozie în caz de încălzire.

 

SK

Obsahuje plyn pod tlakom, pri zahriatí môže vybuchnúť.

 

SL

Vsebuje plin pod tlakom; segrevanje lahko povzroči eksplozijo.

 

FI

Sisältää paineen alaista kaasua; voi räjähtää kuumennettaessa.

 

SV

Innehåller gas under tryck. Kan explodera vid uppvärmning.



H281

Jezik

2.5. –  Plinovi pod tlakom: ohlađeno ukapljeni plin

 

BG

Съдържа охладен газ; може да причини криогенни изгаряния или наранявания.

 

ES

►C1  Contiene gas refrigerado; ◄ puede provocar quemaduras o lesiones criogénicas.

 

CS

Obsahuje zchlazený plyn; může způsobit omrzliny nebo poškození chladem.

 

DA

Indeholder nedkølet gas, kan forårsage kuldeskader.

 

DE

►C1  Enthält tiefgekühltes Gas; kann Kälteverbrennungen oder -verletzungen verursachen. ◄

 

ET

Sisaldab külmutatud gaasi; võib põhjustada külmapõletusi või -kahjustusi.

 

EL

Περιέχει αέριο υπό ψύξη· μπορεί να προκαλέσει εγκαύματα ψύχους ή τραυματισμούς.

 

EN

Contains refrigerated gas; may cause cryogenic burns or injury.

 

FR

Contient un gaz réfrigéré; peut causer des brûlures ou blessures cryogéniques.

 

GA

Gás cuisnithe istigh ann; d'fhéadfadh sé a bheith ina chúis le dónna crióigineacha nó le díobháil chrióigineach.

▼M5

 

HR

Sadrži pothlađeni, ukapljeni plin; može uzrokovati kriogene opekline ili ozljede.

▼B

 

IT

Contiene gas refrigerato; può provocare ustioni o lesioni criogeniche.

 

LV

Satur atdzesētu gāzi; var radīt kriogēnus apdegumus vai ievainojumus.

 

LT

Turi atšaldytų dujų, gali sukelti kriogeninius nušalimus arba pažeidimus.

 

HU

Mélyhűtött gázt tartalmaz; fagymarást vagy sérülést okozhat.

 

MT

Fih gass imkessaħ; jista' jikkawża ħruq jew dannu minn temperaturi baxxi.

 

NL

Bevat sterk gekoeld gas; kan cryogene brandwonden of letsel veroorzaken.

 

PL

Zawiera schłodzony gaz; może spowodować oparzenia kriogeniczne lub obrażenia.

 

PT

Contém gás refrigerado; pode provocar queimaduras ou lesões criogénicas.

 

RO

Conține un gaz răcit; poate cauza arsuri sau leziuni criogenice.

 

SK

Obsahuje schladený plyn; môže spôsobiť kryogénne popáleniny alebo poranenia.

 

SL

Vsebuje ohlajen utekočinjen plin; lahko povzroči ozebline ali poškodbe.

 

FI

Sisältää jäähdytettyä kaasua; voi aiheuttaa jäätymisvamman.

 

SV

Innehåller kyld gas. Kan orsaka svåra köldskador.



H290

Jezik

2.16. –  Nagrizajuće za metale, 1. kategorija opasnosti

 

BG

Може да бъде корозивно за металите.

 

ES

Puede ser corrosivo para los metales.

 

CS

Může být korozivní pro kovy.

 

DA

Kan ætse metaller.

 

DE

Kann gegenüber Metallen korrosiv sein.

 

ET

Võib söövitada metalle.

 

EL

Μπορεί να διαβρώσει μέταλλα.

 

EN

May be corrosive to metals.

 

FR

Peut être corrosif pour les métaux.

 

GA

D'fhéadfadh sé a bheith creimneach do mhiotail.

▼M5

 

HR

Može nagrizati metale.

▼B

 

IT

Può essere corrosivo per i metalli.

 

LV

Var kodīgi iedarboties uz metāliem.

 

LT

Gali ėsdinti metalus.

 

HU

Fémekre korrozív hatású lehet.

 

MT

Jista' jkun korrużiv għall-metalli.

 

NL

Kan bijtend zijn voor metalen.

 

PL

Może powodować korozję metali.

 

PT

Pode ser corrosivo para os metais.

 

RO

Poate fi corosiv pentru metale.

 

SK

Môže byť korozívna pre kovy.

 

SL

Lahko je jedko za kovine.

 

FI

Voi syövyttää metalleja.

 

SV

Kan vara korrosivt för metaller.



Tablica 1.2.

Oznake upozorenja za opasnosti za zdravlje

H300

Jezik

3.1. –  Akutna toksičnost (gutanje), 1. i 2. kategorija opasnosti

 

BG

Смъртоносeн при поглъщане.

 

ES

Mortal en caso de ingestión.

 

CS

Při požití může způsobit smrt.

 

DA

Livsfarlig ved indtagelse.

 

DE

Lebensgefahr bei Verschlucken.

 

ET

Allaneelamisel surmav.

 

EL

Θανατηφόρο σε περίπτωση κατάποσης.

 

EN

Fatal if swallowed.

 

FR

Mortel en cas d'ingestion.

 

GA

Marfach má shlogtar.

▼M5

 

HR

Smrtonosno ako se proguta.

▼B

 

IT

Letale se ingerito.

 

LV

Norijot iestājas nāve.

 

LT

Mirtina prarijus.

 

HU

Lenyelve halálos.

 

MT

Fatali jekk jinbela'.

 

NL

Dodelijk bij inslikken.

 

PL

Połknięcie grozi śmiercią.

 

PT

Mortal por ingestão.

 

RO

Mortal în caz de înghițire.

 

SK

Smrteľný po požití.

 

SL

Smrtno pri zaužitju.

 

FI

Tappavaa nieltynä.

 

SV

Dödligt vid förtäring.



H301

Jezik

3.1. –  Akutna toksičnost (gutanje), 3. kategorija opasnosti

 

BG

Токсичен при поглъщане.

 

ES

Tóxico en caso de ingestión.

 

CS

Toxický při požití.

 

DA

Giftig ved indtagelse.

 

DE

Giftig bei Verschlucken.

 

ET

Allaneelamisel mürgine.

 

EL

Τοξικό σε περίπτωση κατάποσης.

 

EN

Toxic if swallowed

 

FR

Toxique en cas d'ingestion.

 

GA

Tocsaineach má shlogtar.

▼M5

 

HR

Otrovno ako se proguta.

▼B

 

IT

Tossico se ingerito.

 

LV

Toksisks, ja norij.

 

LT

Toksiška prarijus.

 

HU

Lenyelve mérgező.

 

MT

Tossiku jekk jinbela'.

 

NL

Giftig bij inslikken.

 

PL

Działa toksycznie po połknięciu.

 

PT

Tóxico por ingestão.

 

RO

Toxic în caz de înghițire.

 

SK

Toxický po požití.

 

SL

Strupeno pri zaužitju.

 

FI

Myrkyllistä nieltynä.

 

SV

Giftigt vid förtäring.



H302

Jezik

3.1. –  Akutna toksičnost (gutanje), 4. kategorija opasnosti

 

BG

Вреден при поглъщане.

 

ES

Nocivo en caso de ingestión.

 

CS

Zdraví škodlivý při požití.

 

DA

Farlig ved indtagelse.

 

DE

Gesundheitsschädlich bei Verschlucken.

 

ET

Allaneelamisel kahjulik.

 

EL

Επιβλαβές σε περίπτωση κατάποσης.

 

EN

Harmful if swallowed

 

FR

Nocif en cas d'ingestion.

 

GA

Díobhálach má shlogtar.

▼M5

 

HR

Štetno ako se proguta.

▼B

 

IT

Nocivo se ingerito.

 

LV

Kaitīgs, ja norij.

 

LT

Kenksminga prarijus.

 

HU

Lenyelve ártalmas.

 

MT

Jagħmel il-ħsara jekk jinbela'.

 

NL

Schadelijk bij inslikken.

 

PL

Działa szkodliwie po połknięciu.

 

PT

Nocivo por ingestão.

 

RO

Nociv în caz de înghițire.

 

SK

Škodlivý po požití.

 

SL

Zdravju škodljivo pri zaužitju.

 

FI

Haitallista nieltynä.

 

SV

Skadligt vid förtäring.



H304

Jezik

3.10. –  Opasnost od aspiracije, 1. kategorija opasnosti

 

BG

Може да бъде смъртоносен при поглъщане и навлизане в дихателните пътища.

 

ES

Puede ser mortal en caso de ingestión y penetración en las vías respiratorias.

 

CS

Při požití a vniknutí do dýchacích cest může způsobit smrt.

 

DA

Kan være livsfarligt, hvis det indtages og kommer i luftvejene.

 

DE

Kann bei Verschlucken und Eindringen in die Atemwege tödlich sein.

 

ET

Allaneelamisel või hingamisteedesse sattumisel võib olla surmav.

 

EL

Μπορεί να προκαλέσει θάνατο σε περίπτωση κατάποσης και διείσδυσης στις αναπνευστικές οδούς.

 

EN

May be fatal if swallowed and enters airways

 

FR

Peut être mortel en cas d'ingestion et de pénétration dans les voies respiratoires.

 

GA

D'fhéadfadh sé a bheith marfach má shlogtar é agus má théann sé isteach sna haerbhealaí.

▼M5

 

HR

Može biti smrtonosno ako se proguta i uđe u dišni sustav.

▼B

 

HU

Lenyelve és a légutakba kerülve halálos lehet.

 

IT

Può essere letale in caso di ingestione e di penetrazione nelle vie respiratorie.

 

LV

Var izraisīt nāvi, ja norij vai iekļūst elpceļos.

 

LT

Prarijus ir patekus į kvėpavimo takus, gali sukelti mirtį.

 

MT

Jista' jkun fatali jekk jinbela' u jidħol fil-pajpijiet tan-nifs.

 

NL

Kan dodelijk zijn als de stof bij inslikken in de luchtwegen terechtkomt.

 

PL

Połknięcie i dostanie się przez drogi oddechowe może grozić śmiercią.

 

PT

Pode ser mortal por ingestão e penetração nas vias respiratórias.

 

RO

Poate fi mortal în caz de înghițire și de pătrundere în căile respiratorii.

 

SK

Môže byť smrteľný po požití a vniknutí do dýchacích ciest.

 

SL

Pri zaužitju in vstopu v dihalne poti je lahko smrtno.

 

FI

Voi olla tappavaa nieltynä ja joutuessaan hengitysteihin.

 

SV

Kan vara dödligt vid förtäring om det kommer ner i luftvägarna.



H310

Jezik

3.1. –  Akutna toksičnost (preko kože), 1. i 2. kategorija opasnosti

 

BG

Смъртоносeн при контакт с кожата.

 

ES

Mortal en contacto con la piel.

 

CS

Při styku s kůží může způsobit smrt.

 

DA

Livsfarlig ved hudkontakt.

 

DE

Lebensgefahr bei Hautkontakt.

 

ET

Nahale sattumisel surmav.

 

EL

Θανατηφόρο σε επαφή με το δέρμα.

 

EN

Fatal in contact with skin.

 

FR

Mortel par contact cutané.

 

GA

Marfach i dteagmháil leis an gcraiceann.

▼M5

 

HR

Smrtonosno u dodiru s kožom.

▼B

 

HU

Bőrrel érintkezve halálos.

 

IT

Letale per contatto con la pelle.

 

LV

Nonākot saskarē ar ādu, iestājas nāve.

 

LT

Mirtina susilietus su oda.

 

MT

Fatali jekk imiss mal-ġilda.

 

NL

Dodelijk bij contact met de huid.

 

PL

Grozi śmiercią w kontacie ze skórą.

 

PT

Mortal em contacto com a pele.

 

RO

Mortal în contact cu pielea.

 

SK

Smrteľný pri kontakte s pokožkou.

 

SL

Smrtno v stiku s kožo.

 

FI

Tappavaa joutuessaan iholle.

 

SV

Dödligt vid hudkontakt.



H311

Jezik

3.1. –  Akutna toksičnost (preko kože), 3. kategorija opasnosti

 

BG

Токсичен при контакт с кожата.

 

ES

Tóxico en contacto con la piel.

 

CS

Toxický při styku s kůží.

 

DA

Giftig ved hudkontakt.

 

DE

Giftig bei Hautkontakt.

 

ET

Nahale sattumisel mürgine.

 

EL

Τοξικό σε επαφή με το δέρμα.

 

EN

Toxic in contact with skin.

 

FR

Toxique par contact cutané.

 

GA

Tocsaineach i dteagmháil leis an gcraiceann.

▼M5

 

HR

Otrovno u dodiru s kožom.

▼B

 

IT

Tossico per contatto con la pelle.

 

LV

Toksisks, ja nonāk saskarē ar ādu.

 

LT

Toksiška susilietus su oda.

 

HU

Bőrrel érintkezve mérgező.

 

MT

Tossiku meta jmiss mal-ġilda.

 

NL

Giftig bij contact met de huid.

 

PL

Działa toksycznie w kontakcie ze skórą.

 

PT

Tóxico em contacto com a pele.

 

RO

Toxic în contact cu pielea.

 

SK

Toxický pri kontakte s pokožkou.

 

SL

Strupeno v stiku s kožo.

 

FI

Myrkyllistä joutuessaan iholle.

 

SV

Giftigt vid hudkontakt.



H312

Jezik

3.1. –  Akutna toksičnost (preko kože), 4. kategorija opasnosti

 

BG

Вреден при контакт с кожата.

 

ES

Nocivo en contacto con la piel.

 

CS

Zdraví škodlivý při styku s kůží.

 

DA

Farlig ved hudkontakt.

 

DE

Gesundheitsschädlich bei Hautkontakt.

 

ET

Nahale sattumisel kahjulik.

 

EL

Επιβλαβές σε επαφή με το δέρμα.

 

EN

Harmful in contact with skin.

 

FR

Nocif par contact cutané.

 

GA

Díobhálach i dteagmháil leis an gcraiceann.

▼M5

 

HR

Štetno u dodiru s kožom.

▼B

 

IT

Nocivo per contatto con la pelle.

 

LV

Kaitīgs, ja nonāk saskarē ar ādu.

 

LT

Kenksminga susilietus su oda.

 

HU

Bőrrel érintkezve ártalmas.

 

MT

Jagħmel il-ħsara meta jmiss mal-ġilda.

 

NL

Schadelijk bij contact met de huid.

 

PL

Działa szkodliwie w kontakcie ze skórą.

 

PT

Nocivo em contacto com a pele.

 

RO

Nociv în contact cu pielea.

 

SK

Škodlivý pri kontakte s pokožkou.

 

SL

Zdravju škodljivo v stiku s kožo.

 

FI

Haitallista joutuessaan iholle.

 

SV

Skadligt vid hudkontakt.

▼M12



H314

Jezik

3.2. –  Nagrizanje/nadraživanje kože, 1. kategorija opasnosti, potkategorije 1.A, 1.B i 1.C

 

BG

Причинява тежки изгаряния на кожата и сериозно увреждане на очите.

 

ES

Provoca quemaduras graves en la piel y lesiones oculares graves.

 

CS

Způsobuje těžké poleptání kůže a poškození očí.

 

DA

Forårsager svære ætsninger af huden og øjenskader.

 

DE

Verursacht schwere Verätzungen der Haut und schwere Augenschäden.

 

ET

Põhjustab rasket nahasöövitust ja silmakahjustusi.

 

EL

Προκαλεί σοβαρά δερματικά εγκαύματα και οφθαλμικές βλάβες.

 

EN

Causes severe skin burns and eye damage.

 

FR

Provoque des brûlures de la peau et de graves lésions des yeux.

 

GA

Ina chúis le dónna tromchúiseacha craicinn agus le damáiste don tsúil.

 

HR

Uzrokuje teške opekline kože i ozljede oka.

 

IT

Provoca gravi ustioni cutanee e gravi lesioni oculari.

 

LV

Izraisa smagus ādas apdegumus un acu bojājumus.

 

LT

Smarkiai nudegina odą ir pažeidžia akis.

 

HU

Súlyos égési sérülést és szemkárosodást okoz.

 

MT

Jagħmel ħruq serju lill-ġilda u ħsara lill-għajnejn.

 

NL

Veroorzaakt ernstige brandwonden en oogletsel.

 

PL

Powoduje poważne oparzenia skóry oraz uszkodzenia oczu .

 

PT

Provoca queimaduras na pele e lesões oculares graves.

 

RO

Provoacă arsuri grave ale pielii și lezarea ochilor.

 

SK

Spôsobuje vážne poleptanie kože a poškodenie očí.

 

SL

Povzroča hude opekline kože in poškodbe oči.

 

FI

Voimakkaasti ihoa syövyttävää ja silmiä vaurioittavaa.

 

SV

Orsakar allvarliga frätskador på hud och ögon.

▼B



H315

Jezik

3.2. –  Nagrizajuće/nadražujuće za kožu, 2. kategorija opasnosti

 

BG

Предизвиква дразнене на кожата.

 

ES

Provoca irritación cutánea.

 

CS

Dráždí kůži.

 

DA

Forårsager hudirritation.

 

DE

Verursacht Hautreizungen.

 

ET

Põhjustab nahaärritust.

 

EL

Προκαλεί ερεθισμό του δέρματος.

 

EN

Causes skin irritation

 

FR

Provoque une irritation cutanée.

 

GA

Ina chúis le greannú craicinn.

▼M5

 

HR

Nadražuje kožu.

▼B

 

IT

Provoca irritazione cutanea.

 

LV

Kairina ādu.

 

LT

Dirgina odą.

 

HU

Bőrirritáló hatású.

 

MT

Jagħmel irritazzjoni tal-ġilda.

 

NL

Veroorzaakt huidirritatie.

 

PL

Działa drażniąco na skórę.

 

PT

Provoca irritação cutânea.

 

RO

Provoacă iritarea pielii.

 

SK

Dráždi kožu.

 

SL

Povzroča draženje kože.

 

FI

Ärsyttää ihoa.

 

SV

Irriterar huden.



H317

Jezik

►M2  
3.4. –  Izazivanje preosjetljivosti – koža, kategorija opasnosti 1., 1.A, 1.B  ◄

 

BG

Може да причини алергична кожна реакция.

 

ES

Puede provocar una reacción alérgica en la piel.

 

CS

Může vyvolat alergickou kožní reakci.

 

DA

Kan forårsage allergisk hudreaktion.

 

DE

Kann allergische Hautreaktionen verursachen.

 

ET

Võib põhjustada allergilist nahareaktsiooni.

 

EL

Μπορεί να προκαλέσει αλλεργική δερματική αντίδραση.

 

EN

May cause an allergic skin reaction

 

FR

Peut provoquer une allergie cutanée.

 

GA

D'fhéadfadh sé a bheith ina chúis le frithghníomh ailléirgeach craicinn.

▼M5

 

HR

Može izazvati alergijsku reakciju na koži.

▼B

 

IT

Può provocare una reazione allergica cutanea.

 

LV

Var izraisīt alerģisku ādas reakciju.

 

LT

Gali sukelti alerginę odos reakciją.

 

HU

Allergiás bőrreakciót válthat ki.

 

MT

Jista' jikkawża reazzjoni allerġika tal-ġilda.

 

NL

Kan een allergische huidreactie veroorzaken.

 

PL

Może powodować reakcję alergiczną skóry.

 

PT

Pode provocar uma reacção alérgica cutânea.

 

RO

Poate provoca o reacție alergică a pielii.

 

SK

Môže vyvolať alergickú kožnú reakciu.

 

SL

Lahko povzroči alergijski odziv kože.

 

FI

Voi aiheuttaa allergisen ihoreaktion.

 

SV

Kan orsaka allergisk hudreaktion.

▼M12



H318

Jezik

3.3. –  Teška ozljeda oka/nadraživanje oka, 1. kategorija opasnosti

 

BG

Предизвиква сериозно увреждане на очите.

 

ES

Provoca lesiones oculares graves.

 

CS

Způsobuje vážné poškození očí.

 

DA

Forårsager alvorlig øjenskade.

 

DE

Verursacht schwere Augenschäden.

 

ET

Põhjustab raskeid silmakahjustusi.

 

EL

Προκαλεί σοβαρή οφθαλμική βλάβη.

 

EN

Causes serious eye damage.

 

FR

Provoque de graves lésions des yeux.

 

GA

Ina chúis le damáiste tromchúiseach don tsúil.

 

HR

Uzrokuje teške ozljede oka.

 

IT

Provoca gravi lesioni oculari.

 

LV

Izraisa nopietnus acu bojājumus.

 

LT

Smarkiai pažeidžia akis.

 

HU

Súlyos szemkárosodást okoz.

 

MT

Jagħmel ħsara serja lill-għajnejn.

 

NL

Veroorzaakt ernstig oogletsel.

 

PL

Powoduje poważne uszkodzenie oczu.

 

PT

Provoca lesões oculares graves.

 

RO

Provoacă leziuni oculare grave.

 

SK

Spôsobuje vážne poškodenie očí.

 

SL

Povzroča hude poškodbe oči.

 

FI

Vaurioittaa vakavasti silmiä.

 

SV

Orsakar allvarliga ögonskador.

▼B



H319

Jezik

3.3. –  Teška ozljeda oka/nadražujuće za oko, 2. kategorija opasnosti

 

BG

Предизвиква сериозно дразнене на очите.

 

ES

Provoca irritación ocular grave.

 

CS

Způsobuje vážné podráždění očí.

 

DA

Forårsager alvorlig øjenirritation.

 

DE

Verursacht schwere Augenreizung.

 

ET

Põhjustab tugevat silmade ärritust.

 

EL

Προκαλεί σοβαρό οφθαλμικό ερεθισμό.

 

EN

Causes serious eye irritation.

 

FR

Provoque une sévère irritation des yeux.

 

GA

Ina chúis le greannú tromchúiseach don tsúil.

▼M5

 

HR

Uzrokuje jako nadraživanje oka.

▼B

 

IT

Provoca grave irritazione oculare.

 

LV

Izraisa nopietnu acu kairinājumu.

 

LT

Sukelia smarkų akių dirginimą.

 

HU

Súlyos szemirritációt okoz.

 

MT

Jagħmel irritazzjoni serja lill-għajnejn.

 

NL

Veroorzaakt ernstige oogirritatie.

 

PL

Działa drażniąco na oczy.

 

PT

Provoca irritação ocular grave.

 

RO

Provoacă o iritare gravă a ochilor.

 

SK

Spôsobuje vážne podráždenie očí.

 

SL

Povzroča hudo draženje oči.

 

FI

Ärsyttää voimakkaasti silmiä.

 

SV

Orsakar allvarlig ögonirritation.



H330

Jezik

3.1. –  Akutna toksičnost (inhal.), 1. i 2. kategorija opasnosti

 

BG

Смъртоносен при вдишване.

 

ES

Mortal en caso de inhalación.

 

CS

Při vdechování může způsobit smrt.

 

DA

Livsfarlig ved indånding.

 

DE

Lebensgefahr bei Einatmen.

 

ET

Sissehingamisel surmav.

 

EL

Θανατηφόρο σε περίπτωση εισπνοής.

 

EN

Fatal if inhaled.

 

FR

Mortel par inhalation.

 

GA

Marfach má ionanálaítear.

▼M5

 

HR

Smrtonosno ako se udiše.

▼B

 

IT

Letale se inalato.

 

LV

Ieelpojot, iestājas nāve.

 

LT

Mirtina įkvėpus.

 

HU

Belélegezve halálos.

 

MT

Fatali jekk jinxtamm.

 

NL

Dodelijk bij inademing.

 

PL

Wdychanie grozi śmiercią.

 

PT

Mortal por inalação.

 

RO

Mortal în caz de inhalare.

 

SK

Smrteľný pri vdýchnutí.

 

SL

Smrtno pri vdihavanju.

 

FI

Tappavaa hengitettynä.

 

SV

Dödligt vid inandning.



H331

Jezik

3.1. –  Akutna toksičnost (inhal.), 3. kategorija opasnosti

 

BG

Токсичен при вдишване.

 

ES

Tóxico en caso de inhalación.

 

CS

Toxický při vdechování.

 

DA

Giftig ved indånding.

 

DE

Giftig bei Einatmen.

 

ET

Sissehingamisel mürgine.

 

EL

Τοξικό σε περίπτωση εισπνοής.

 

EN

Toxic if inhaled.

 

FR

Toxique par inhalation.

 

GA

Tocsaineach má ionanálaítear.

▼M5

 

HR

Otrovno ako se udiše.

▼B

 

IT

Tossico se inalato.

 

LV

Toksisks ieelpojot.

 

LT

Toksiška įkvėpus.

 

HU

Belélegezve mérgező.

 

MT

Tossiku jekk jinxtamm.

 

NL

Giftig bij inademing.

 

PL

Działa toksycznie w następstwie wdychania.

 

PT

Tóxico por inalação.

 

RO

Toxic în caz de inhalare.

 

SK

Toxický pri vdýchnutí.

 

SL

Strupeno pri vdihavanju.

 

FI

Myrkyllistä hengitettynä.

 

SV

Giftigt vid inandning.



H332

Jezik

3.1. –  Akutna toksičnost (inhal.), 4. kategorija opasnosti

 

BG

Вреден при вдишване.

 

ES

Nocivo en caso de inhalación.

 

CS

Zdraví škodlivý při vdechování.

 

DA

Farlig ved indånding.

 

DE

Gesundheitsschädlich bei Einatmen.

 

ET

Sissehingamisel kahjulik.

 

EL

Επιβλαβές σε περίπτωση εισπνοής.

 

EN

Harmful if inhaled.

 

FR

Nocif par inhalation.

 

GA

Díobhálach má ionanálaítear.

▼M5

 

HR

Štetno ako se udiše.

▼B

 

IT

Nocivo se inalato.

 

LV

Kaitīgs ieelpojot.

 

LT

Kenksminga įkvėpus.

 

HU

Belélegezve ártalmas.

 

MT

Jagħmel il-ħsara jekk jinxtamm.

 

NL

Schadelijk bij inademing.

 

PL

Działa szkodliwie w następstwie wdychania.

 

PT

Nocivo por inalação.

 

RO

Nociv în caz de inhalare.

 

SK

Škodlivý pri vdýchnutí.

 

SL

Zdravju škodljivo pri vdihavanju.

 

FI

Haitallista hengitettynä.

 

SV

Skadligt vid inandning.



H334

Jezik

►M2  
3.4. –  Izazivanje preosjetljivosti – dišni putovi, kategorija opasnosti 1., 1.A, 1.B  ◄

 

BG

Може да причини алергични или астматични симптоми или затруднения в дишането при вдишване.

 

ES

Puede provocar síntomas de alergia o asma o dificultades respiratorias en caso de inhalación.

 

CS

Při vdechování může vyvolat příznaky alergie nebo astmatu nebo dýchací potíže.

 

DA

Kan forårsage allergi- eller astmasymptomer eller åndedrætsbesvær ved indånding.

 

DE

Kann bei Einatmen Allergie, asthmaartige Symptome oder Atembeschwerden verursachen.

 

ET

Sissehingamisel võib põhjustada allergia- või astma sümptomeid või hingamisraskusi.

 

EL

Μπορεί να προκαλέσει αλλεργία ή συμπτώματα άσθματος ή δύσπνοια σε περίπτωση εισπνοής.

 

EN

May cause allergy or asthma symptoms or breathing difficulties if inhaled.

 

FR

Peut provoquer des symptômes allergiques ou d'asthme ou des difficultés respiratoires par inhalation.

 

GA

D'fhéadfadh sé a bheith ina chúis le siomptóim ailléirge nó asma nó le deacrachtaí análaithe má ionanálaítear é.

▼M5

 

HR

Ako se udiše može izazvati simptome alergije ili astme ili poteškoće s disanjem.

▼B

 

IT

Può provocare sintomi allergici o asmatici o difficoltà respiratorie se inalato.

 

LV

Ja ieelpo, var izraisīt alerģiju vai astmas simptomus, vai apgrūtināt elpošanu.

 

LT

Įkvėpus gali sukelti alerginę reakciją, astmos simptomus arba apsunkinti kvėpavimą.

 

HU

Belélegezve allergiás és asztmás tüneteket, és nehéz légzést okozhat.

 

MT

Jista' jikkawża sintomi ta' allerġija jew ta' ażma jew diffikultajiet biex jittieħed in-nifs jekk jinxtamm.

 

NL

Kan bij inademing allergie- of astmasymptomen of ademhalingsmoeilijkheden veroorzaken.

 

PL

Może powodować objawy alergii lub astmy lub trudności w oddychaniu w następstwie wdychania.

 

PT

Quando inalado, pode provocar sintomas de alergia ou de asma ou dificuldades respiratórias.

 

RO

Poate provoca simptome de alergie sau astm sau dificultăți de respirație în caz de inhalare.

 

SK

Pri vdýchnutí môže vyvolať alergiu alebo príznaky astmy, alebo dýchacie ťažkosti.

 

SL

Lahko povzroči simptome alergije ali astme ali težave z dihanjem pri vdihavanju.

 

FI

Voi aiheuttaa hengitettynä allergia- tai astmaoireita tai hengitysvaikeuksia.

 

SV

Kan orsaka allergi- eller astmasymtom eller andningssvårigheter vid inandning.



H335

Jezik

3.8. –  Specifična toksičnost za ciljane organe – jednokratno izlaganje, 3. kategorija opasnosti, nadraživanje dišnog trakta

 

BG

Може да предизвика дразнене на дихателните пътища.

 

ES

Puede irritar las vías respiratorias.

 

CS

Může způsobit podráždění dýchacích cest.

 

DA

Kan forårsage irritation af luftvejene.

 

DE

Kann die Atemwege reizen.

 

ET

Võib põhjustada hingamisteede ärritust.

 

EL

Μπορεί να προκαλέσει ερεθισμό της αναπνευστικής οδού.

 

EN

May cause respiratory irritation.

 

FR

Peut irriter les voies respiratoires.

 

GA

D'fhéadfadh sé a bheith ina chúis le greannú riospráide.

▼M5

 

HR

Može nadražiti dišni sustav.

▼B

 

IT

Può irritare le vie respiratorie.

 

LV

Var izraisīt elpceļu kairinājumu.

 

LT

Gali dirginti kvėpavimo takus.

 

HU

Légúti irritációt okozhat.

 

MT

Jista' jikkawża irritazzjoni respiratorja.

 

NL

Kan irritatie van de luchtwegen veroorzaken.

 

PL

Może powodować podrażnienie dróg oddechowych.

 

PT

Pode provocar irritação das vias respiratórias.

 

RO

Poate provoca iritarea căilor respiratorii.

 

SK

Môže spôsobiť podráždenie dýchacích ciest.

 

SL

Lahko povzroči draženje dihalnih poti.

 

FI

Saattaa aiheuttaa hengitysteiden ärsytystä.

 

SV

Kan orsaka irritation i luftvägarna.



H336

Jezik

3.8. –  Specifična toksičnost za ciljane organe – jednokratno izlaganje, 3. kategorija opasnosti, narkoza

 

BG

Може да предизвика сънливост или световъртеж.

 

ES

Puede provocar somnolencia o vértigo.

 

CS

Může způsobit ospalost nebo závratě.

 

DA

Kan forårsage sløvhed eller svimmelhed.

 

DE

Kann Schläfrigkeit und Benommenheit verursachen.

 

ET

Võib põhjustada unisust või peapööritust.

 

EL

Μπορεί να προκαλέσει υπνηλία ή ζάλη.

 

EN

May cause drowsiness or dizziness.

 

FR

Peut provoquer somnolence ou vertiges.

 

GA

D'fhéadfadh sé a bheith ina chúis le codlatacht nó le meadhrán.

▼M5

 

HR

Može izazvati pospanost ili vrtoglavicu.

▼B

 

IT

Può provocare sonnolenza o vertigini.

 

LV

Var izraisīt miegainību vai reiboņus.

 

LT

Gali sukelti mieguistumą arba galvos svaigimą.

 

HU

Álmosságot vagy szédülést okozhat.

 

MT

Jista' jikkawża ħedla jew sturdament.

 

NL

Kan slaperigheid of duizeligheid veroorzaken.

 

PL

Może wywoływać uczucie senności lub zawroty głowy.

 

PT

Pode provocar sonolência ou vertigens.

 

RO

Poate provoca somnolență sau amețeală.

 

SK

Môže spôsobiť ospalosť alebo závraty.

 

SL

Lahko povzroči zaspanost ali omotico.

 

FI

Saattaa aiheuttaa uneliaisuutta ja huimausta.

 

SV

Kan göra att man blir dåsig eller omtöcknad.



H340

Jezik

3.5. –  Mutageni učinak na zametne stanice, 1.A i 1.B kategorija opasnosti

 

BG

Може да причини генетични дефекти < да се посочи пътят на експозицията, ако е доказано убедително, че няма друг път на експозиция, който води до същата опасност >.

 

ES

Puede provocar defectos genéticos <Indíquese la vía de exposición si se ha demostrado concluyentemente que el peligro no se produce por ninguna otra vía >.

 

CS

Může vyvolat genetické poškození <uveďte cestu expozice, je-li přesvědčivě prokázáno, že ostatní cesty expozice nejsou nebezpečné>.

 

DA

Kan forårsage genetiske defekter <angiv eksponeringsvej, hvis det er endeligt påvist, at faren ikke kan frembringes ad nogen anden eksponeringsvej>.

 

DE

Kann genetische Defekte verursachen <Expositionsweg angeben, sofern schlüssig belegt ist, dass diese Gefahr bei keinem anderen Expositionsweg besteht>.

 

ET

Võib põhjustada geneetilisi defekte <märkida kokkupuuteviis, kui on veenvalt tõestatud, et muud kokkupuuteviisid ei ole ohtlikud>.

 

EL

Μπορεί να προκαλέσει γενετικά ελαττώματα < αναφέρεται η οδός έκθεσης αν έχει αποδειχθεί αδιαμφισβήτητα ότι δεν υπάρχει κίνδυνος από τις άλλες οδούς έκθεσης >.

 

EN

May cause genetic defects <state route of exposure if it is conclusively proven that no other routes of exposure cause the hazard>.

 

FR

Peut induire des anomalies génétiques <indiquer la voie d'exposition s'il est formellement prouvé qu'aucune autre voie d'exposition ne conduit au même danger>.

 

GA

D'fhéadfadh sé a bheith ina chúis le héalanga géiniteacha <tabhair an bealach nochta má tá sé cruthaithe go cinntitheach nach bealach nochta ar bith eile is cúis leis an nguais>.

▼M5

 

HR

Može izazvati genetska oštećenja <navesti način izloženosti ako je nedvojbeno dokazano da niti jedan drugi način izloženosti ne uzrokuje takvu opasnost>.

▼B

 

IT

Può provocare alterazioni genetiche <indicare la via di esposizione se è accertato che nessun'altra via di esposizione comporta il medesimo pericolo>.

 

LV

Var izraisīt ģenētiskus bojājumus <norādīt iedarbības ceļu, ja ir nepārprotami pierādīts, ka citi iedarbības ceļi nerada bīstamību>.

 

LT

Gali sukelti genetinius defektus <nurodyti veikimo būdą, jeigu įtikinamai nustatyta, kad kiti veikimo būdai nepavojingi>.

 

HU

Genetikai károsodást okozhat < meg kell adni az expozíciós útvonalat, ha meggyőzően bizonyított, hogy más expozíciós útvonal nem okozza a veszélyt >.

 

MT

Jista' jikkawża difetti ġenetiċi <semmi l-mod ta' espożizzjoni jekk ikun pruvat b'mod konklużiv li l-ebda mod ta' espożizzjoni ieħor ma jikkawża l-periklu>.

 

NL

Kan genetische schade veroorzaken <blootstellingsroute vermelden indien afdoende bewezen is dat het gevaar bij andere blootstellingsroutes niet aanwezig is>.

 

PL

Może powodować wady genetyczne <podać drogę narażenia, jeżeli definitywnie udowodniono, że inna droga narażenia nie powoduje zagrożenia>.

 

PT

Pode provocar anomalias genéticas <indicar a via de exposição se existirem provas concludentes de que o perigo não decorre de nenhuma outra via de exposição>.

 

RO

Poate provoca anomalii genetice <indicați calea de expunere, dacă există probe concludente că nicio altă cale de expunere nu provoacă acest pericol>.

 

SK

Môže spôsobovať genetické poškodenie <uveďte spôsob expozície, ak sa presvedčivo preukáže, že iné spôsoby expozície nevyvolávajú nebezpečenstvo>.

 

SL

Lahko povzroči genetske okvare <navesti način izpostavljenosti, če je prepričljivo dokazano, da noben drug način izpostavljenosti ne povzroča takšne nevarnosti>.

 

FI

Saattaa aiheuttaa perimävaurioita <mainitaan altistumisreitti, jos on kiistatta osoitettu, että vaara ei voi aiheutua muiden altistumisreittien kautta>.

 

SV

Kan orsaka genetiska defekter <ange exponeringsväg om det är definitivt bevisat att faran inte kan orsakas av några andra exponeringsvägar>.



H341

Jezik

3.5. –  Mutageni učinak na zametne stanice, 2. kategorija opasnosti

 

BG

Предполага се, че причинява генетични дефекти < да се посочи пътят на експозицията, ако е доказано убедително, че няма друг път на експозиция, който води до същата опасност >.

 

ES

Se sospecha que provoca defectos genéticos <Indíquese la vía de exposición si se ha demostrado concluyentemente que el peligro no se produce por ninguna otra vía>.

 

CS

Podezření na genetické poškození <uveďte cestu expozice, je-li přesvědčivě prokázáno, že ostatní cesty expozice nejsou nebezpečné>.

 

DA

Mistænkt for at forårsage genetiske defekter <angiv eksponeringsvej, hvis det er endeligt påvist, at faren ikke kan frembringes ad nogen anden eksponeringsvej>.

 

DE

Kann vermutlich genetische Defekte verursachen <Expositionsweg angeben, sofern schlüssig belegt ist, dass diese Gefahr bei keinem anderen Expositionsweg besteht>.

 

ET

Arvatavasti põhjustab geneetilisi defekte <märkida kokkupuuteviis, kui on veenvalt tõestatud, et muud kokkupuuteviisid ei ole ohtlikud>.

 

EL

Ύποπτο για πρόκληση γενετικών ελαττωμάτων <αναφέρεται η οδός έκθεσης αν έχει αποδειχθεί αδιαμφισβήτητα ότι δεν υπάρχει κίνδυνος από τις άλλες οδούς έκθεσης>.

 

EN

Suspected of causing genetic defects <state route of exposure if it is conclusively proven that no other routes of exposure cause the hazard>.

 

FR

Susceptible d'induire des anomalies génétiques <indiquer la voie d'exposition s'il est formellement prouvé qu'aucune autre voie d'exposition ne conduit au même danger>.

 

GA

Ceaptar go bhféadfadh sé a bheith ina chúis le héalanga géiniteacha <tabhair an bealach nochta má tá sé cruthaithe go cinntitheach nach bealach nochta ar bith eile is cúis leis an nguais>.

▼M5

 

HR

Sumnja na moguća genetska oštećenja <navesti način izloženosti ako je nedvojbeno dokazano da niti jedan drugi način izloženosti ne uzrokuje takvu opasnost>.

▼B

 

IT

Sospettato di provocare alterazioni genetiche <indicare la via di esposizione se è accertato che nessun'altra via di esposizione comporta il medesimo pericolo>.

 

LV

Ir aizdomas, ka var izraisīt ģenētiskus bojājumus <norādīt iedarbības ceļu, ja ir nepārprotami pierādīts, ka citi iedarbības ceļi nerada bīstamību>.

 

LT

Įtariama, kad gali sukelti genetinius defektus <nurodyti veikimo būdą, jeigu įtikinamai nustatyta, kad kiti veikimo būdai nepavojingi>.

 

HU

Feltehetően genetikai károsodást okoz < meg kell adni az expozíciós útvonalat, ha meggyőzően bizonyított, hogy más expozíciós útvonal nem okozza a veszélyt >.

 

MT

Suspettat li jikkawża difetti ġenetiċi <semmi l-mod ta' espożizzjoni jekk ikun pruvat b'mod konklużiv li l-ebda mod ta' espożizzjoni ieħor ma jikkawża l-periklu>.

 

NL

Verdacht van het veroorzaken van genetische schade <blootstellingsroute vermelden indien afdoende bewezen is dat het gevaar bij andere blootstellingsroutes niet aanwezig is>.

 

PL

Podejrzewa się, że powoduje wady genetyczne <podać drogę narażenia, jeżeli definitywnie udowodniono, że inna droga narażenia nie powoduje zagrożenia>.

 

PT

Suspeito de provocar anomalias genéticas <indicar a via de exposição se existirem provas concludentes de que o perigo não decorre de nenhuma outra via de exposição>.

 

RO

Susceptibil de a provoca anomalii genetice < indicați calea de expunere, dacă există probe concludente că nicio altă cale de expunere nu provoacă acest pericol>.

 

SK

Podozrenie, že spôsobuje genetické poškodenie <uveďte spôsob expozície, ak sa presvedčivo preukáže, že iné spôsoby expozície nevyvolávajú nebezpečenstvo>.

 

SL

Sum povzročitve genetskih okvar <navesti način izpostavljenosti, če je prepričljivo dokazano, da noben drug način izpostavljenosti ne povzroča takšne nevarnosti>.

 

FI

Epäillään aiheuttavan perimävaurioita <mainitaan altistumisreitti, jos on kiistatta osoitettu, että vaara ei voi aiheutua muiden altistumisreittien kautta>.

 

SV

Misstänks kunna orsaka genetiska defekter <ange exponeringsväg om det är definitivt bevisat att faran inte kan orsakas av några andra exponeringsvägar>.



H350

Jezik

3.6. –  Karcinogenost, 1.A i 1.B kategorija opasnosti

 

BG

Може да причини рак < да се посочи пътят на експозицията, ако е доказано убедително, че няма друг път на експозиция, който води до същата опасност >.

 

ES

Puede provocar cáncer <indíquese la vía de exposición si se ha demostrado concluyentemente que el peligro no se produce por ninguna otra vía>.

 

CS

Může vyvolat rakovinu <uveďte cestu expozice, je-li přesvědčivě prokázáno, že ostatní cesty expozice nejsou nebezpečné>.

 

DA

Kan fremkalde kræft <angiv eksponeringsvej, hvis det er endeligt påvist, at faren ikke kan frembringes ad nogen anden eksponeringsvej>.

 

DE

Kann Krebs erzeugen <Expositionsweg angeben, sofern schlüssig belegt ist, dass diese Gefahr bei keinem anderen Expositionsweg besteht>.

 

ET

Võib põhjustada vähktõbe <märkida kokkupuuteviis, kui on veenvalt tõestatud, et muud kokkupuuteviisid ei ole ohtlikud>.

 

EL

Μπορεί να προκαλέσει καρκίνο <αναφέρεται η οδός έκθεσης αν έχει αποδειχθεί αδιαμφισβήτητα ότι δεν υπάρχει κίνδυνος από τις άλλες οδούς έκθεσης>.

 

EN

May cause cancer <state route of exposure if it is conclusively proven that no other routes of exposure cause the hazard>.

 

FR

Peut provoquer le cancer <indiquer la voie d'exposition s'il est formellement prouvé qu'aucune autre voie d'exposition ne conduit au même danger>.

 

GA

D'fhéadfadh sé a bheith ina chúis le hailse <tabhair an bealach nochta má tá sé cruthaithe go cinntitheach nach bealach nochta ar bith eile is cúis leis an nguais>.

▼M5

 

HR

Može uzrokovati rak <navesti način izloženosti ako je nedvojbeno dokazano da niti jedan drugi način izloženosti ne uzrokuje takvu opasnost>.

▼B

 

IT

Può provocare il cancro<indicare la via di esposizione se è accertato che nessun'altra via di esposizione comporta il medesimo pericolo>.

 

LV

Var izraisīt vēzi <norādīt iedarbības ceļu, ja ir nepārprotami pierādīts, ka citi iedarbības ceļi nerada bīstamību>.

 

LT

Gali sukelti vėžį <nurodyti veikimo būdą, jeigu įtikinamai nustatyta, kad kiti veikimo būdai nepavojingi>.

 

HU

Rákot okozhat < meg kell adni az expozíciós útvonalat, ha meggyőzően bizonyított, hogy más expozíciós útvonal nem okozza a veszélyt >.

 

MT

Jista' jikkawża l-kanċer <semmi l-mod ta' espożizzjoni jekk ikun pruvat b'mod konklużiv li l-ebda mod ta' espożizzjoni ieħor ma jikkawża l-periklu>.

 

NL

Kan kanker veroorzaken <blootstellingsroute vermelden indien afdoende bewezen is dat het gevaar bij andere blootstellingsroutes niet aanwezig is>

 

PL

Może powodować raka <podać drogę narażenia, jeżeli definitywnie udowodniono, że inna droga narażenia nie powoduje zagrożenia>.

 

PT

Pode provocar cancro <indicar a via de exposição se existirem provas concludentes de que o perigo não decorre de nenhuma outra via de exposição>.

 

RO

Poate provoca cancer <indicați calea de expunere, dacă există probe concludente că nicio altă cale de expunere nu provoacă acest pericol>.

 

SK

Môže spôsobiť rakovinu <uveďte spôsob expozície, ak sa presvedčivo preukáže, že iné spôsoby expozície nevyvolávajú nebezpečenstvo>.

 

SL

Lahko povzroči raka <navesti način izpostavljenosti, če je prepričljivo dokazano, da noben drug način izpostavljenosti ne povzroča takšne nevarnosti>.

 

FI

Saattaa aiheuttaa syöpää <mainitaan altistumisreitti, jos on kiistatta osoitettu, että vaara ei voi aiheutua muiden altistumisreittien kautta>.

 

SV

Kan orsaka cancer <ange exponeringsväg om det är definitivt bevisat att faran inte kan orsakas av några andra exponeringsvägar>.



H351

Jezik

3.6. –  Karcinogenost, 2. kategorija opasnosti

 

BG

Предполага се, че причинява рак < да се посочи пътят на експозицията, ако е доказано убедително, че няма друг път на експозиция, който води до същата опасност >.

 

ES

Se sospecha que provoca cáncer <indíquese la vía de exposición si se se ha demostrado concluyentemente que el peligro no se produce por ninguna otra vía>.

 

CS

Podezření na vyvolání rakoviny <uveďte cestu expozice, je-li přesvědčivě prokázáno, že ostatní cesty expozice nejsou nebezpečné>.

 

DA

Mistænkt for at fremkalde kræft <angiv eksponeringsvej, hvis det er endeligt påvist, at faren ikke kan frembringes ad nogen anden eksponeringsvej>.

 

DE

Kann vermutlich Krebs erzeugen <Expositionsweg angeben, sofern schlüssig belegt ist, dass diese Gefahr bei keinem anderen Expositionsweg besteht>.

 

ET

Arvatavasti põhjustab vähktõbe <märkida kokkupuuteviis, kui on veenvalt tõestatud, et muud kokkupuuteviisid ei ole ohtlikud>.

 

EL

Ύποπτο για πρόκληση καρκίνου <αναφέρεται η οδός έκθεσης αν έχει αποδειχθεί αδιαμφισβήτητα ότι δεν υπάρχει κίνδυνος από τις άλλες οδούς έκθεσης>.

 

EN

►C1  Suspected of causing cancer <state route of exposure if it is conclusively proven that no other routes of exposure cause the hazard>. ◄

 

FR

Susceptible de provoquer le cancer <indiquer la voie d'exposition s'il est formellement prouvé qu'aucune autre voie d'exposition ne conduit au même danger>.

 

GA

Ceaptar go bhféadfadh sé a bheith ina chúis le hailse <tabhair an bealach nochta má tá sé cruthaithe go cinntitheach nach bealach nochta ar bith eile is cúis leis an nguais>.

▼M5

 

HR

Sumnja na moguće uzrokovanje raka <navesti način izloženosti ako je nedvojbeno dokazano da niti jedan drugi način izloženosti ne uzrokuje takvu opasnost>.

▼B

 

IT

Sospettato di provocare il cancro <indicare la via di esposizione se è accertato che nessun'altra via di esposizione comporta il medesimo pericolo>.

 

LV

Ir aizdomas, ka var izraisīt vēzi <norādīt iedarbības ceļu, ja ir nepārprotami pierādīts, ka citi iedarbības ceļi nerada bīstamību>.

 

LT

Įtariama, kad sukelia vėžį <nurodyti veikimo būdą, jeigu įtikinamai nustatyta, kad kiti veikimo būdai nepavojingi>.

 

HU

Feltehetően rákot okoz < meg kell adni az expozíciós útvonalat, ha meggyőzően bizonyított, hogy más expozíciós útvonal nem okozza a veszélyt >.

 

MT

Suspettat li jikkawża l-kanċer <ara l-mod ta' espożizzjoni jekk ikun pruvat b'mod konklużiv li l-ebda mod ta' espożizzjoni ieħor ma jikkawża l-periklu >.

 

NL

Verdacht van het veroorzaken van kanker <blootstellingsroute vermelden indien afdoende bewezen is dat het gevaar bij andere blootstellingsroutes niet aanwezig is>.

 

PL

Podejrzewa się, że powoduje raka <podać drogę narażenia, jeżeli definitywnie udowodniono, że inna droga narażenia nie powoduje zagrożenia>.

 

PT

Suspeito de provocar cancro <indicar a via de exposição se existirem provas concludentes de que o perigo não decorre de nenhuma outra via de exposição>.

 

RO

Susceptibil de a provoca cancer <indicați calea de expunere, dacă există probe concludente că nicio altă cale de expunere nu provoacă acest pericol>.

 

SK

Podozrenie, že spôsobuje rakovinu <uveďte spôsob expozície, ak sa presvedčivo preukáže, že iné spôsoby expozície nevyvolávajú nebezpečenstvo>.

 

SL

Sum povzročitve raka <navesti način izpostavljenosti, če je prepričljivo dokazano, da noben drug način izpostavljenosti ne povzroča takšne nevarnosti>.

 

FI

Epäillään aiheuttavan syöpää <mainitaan altistumisreitti, jos on kiistatta osoitettu, että vaara ei voi aiheutua muiden altistumisreittien kautta>.

 

SV

Misstänks kunna orsaka cancer <ange exponeringsväg om det är definitivt bevisat att faran inte kan orsakas av några andra exponeringsvägar>.



H360

Jezik

3.7. –  Reproduktivna toksičnost, 1.A i 1.B kategorija opasnosti

 

BG

Може да увреди оплодителната способност или плода < да се посочи конкретното въздействие, ако е известно > < да се посочи пътят на експозицията, ако е доказано убедително, че няма друг път на експозиция, който води до същата опасност >.

 

ES

Puede perjudicar la fertilidad o dañar al feto <indíquese el efecto específico si se conoce> <indíquese la vía de exposición si se ha demostrado concluyentemente que el peligro no se produce por ninguna otra vía>.

 

CS

Může poškodit reprodukční schopnost nebo plod v těle matky <uveďte specifický účinek, je-li znám> <uveďte cestu expozice, je-li přesvědčivě prokázáno, že ostatní cesty expozice nejsou nebezpečné>.

 

DA

Kan skade forplantningsevnen eller det ufødte barn <angiv specifik effekt, hvis kendt> <angiv eksponeringsvej, hvis det er endeligt påvist, at faren ikke kan frembringes ad nogen anden eksponeringsvej>.

 

DE

Kann die Fruchtbarkeit beeinträchtigen oder das Kind im Mutterleib schädigen <konkrete Wirkung angeben, sofern bekannt> <Expositionsweg angeben, sofern schlüssig belegt ist, dass die Gefahr bei keinem anderen Expositionsweg besteht>.

 

ET

Võib kahjustada viljakust või loodet <märkida spetsiifiline toime, kui see on teada> <märkida kokkupuuteviis, kui on veenvalt tõestatud, et muud kokkupuuteviisid ei ole ohtlikud>.

 

EL

Μπορεί να βλάψει τη γονιμότητα ή το έμβρυο <αναφέρεται η ειδική επίπτωση εάν είναι γνωστή> <αναφέρεται η οδός έκθεσης αν έχει αποδειχθεί αδιαμφισβήτητα ότι δεν υπάρχει κίνδυνος από τις άλλες οδούς έκθεσης>.

 

EN

May damage fertility or the unborn child <state specific effect if known > <state route of exposure if it is conclusively proven that no other routes of exposure cause the hazard>.

 

FR

Peut nuire à la fertilité ou au fœtus <indiquer l'effet spécifique s'il est connu> <indiquer la voie d'exposition s'il est formellement prouvé qu'aucune autre voie d'exposition ne conduit au même danger>.

 

GA

D'fhéadfadh sé damáiste a dhéanamh do thorthúlacht nó don leanbh sa bhroinn <tabhair an tsainéifeacht más eol > <tabhair an bealach nochta má tá sé cruthaithe go cinntitheach nach bealach nochta ar bith eile is cúis leis an nguais>.

▼M5

 

HR

Može štetno djelovati na plodnost ili naškoditi nerođenom djetetu <navesti konkretan učinak ako je poznat > <navesti način izloženosti ako je nedvojbeno dokazano da niti jedan drugi način izloženosti ne uzrokuje takvu opasnost>.

▼B

 

IT

Può nuocere alla fertilità o al feto <indicare l'effetto specifico, se noto><indicare la via di esposizione se è accertato che nessun'altra via di esposizione comporta il medesimo pericolo>.

 

LV

Var kaitēt auglībai vai nedzimušajam bērnam <norādīt īpašo ietekmi, ja tā ir zināma> <norādīt iedarbības ceļu, ja ir nepārprotami pierādīts, ka citi iedarbības ceļi nerada bīstamību>.

 

LT

Gali pakenkti vaisingumui arba negimusiam vaikui <nurodyti konkretų poveikį, jeigu žinomas> <nurodyti veikimo būdą, jeigu įtikinamai nustatyta, kad kiti veikimo būdai nepavojingi>.

 

HU

Károsíthatja a termékenységet vagy a születendő gyermeket < ha ismert, meg kell adni a konkrét hatást > < meg kell adni az expozíciós útvonalat, ha meggyőzően bizonyított, hogy más expozíciós útvonal nem okozza a veszélyt >.

 

MT

Jista' jagħmel ħsara lill-fertilità jew lit-tarbija li għadha fil-ġuf <semmi l-effett speċifiku jekk ikun magħruf> <semmi l-mod ta' espożizzjoni jekk ikun pruvat b'mod konklużiv li l-ebda mod ta' espożizzjoni ieħor ma jikkawża l-periklu>.

 

NL

Kan de vruchtbaarheid of het ongeboren kind schaden <specifiek effect vermelden indien bekend> <blootstellingsroute vermelden indien afdoende bewezen is dat het gevaar bij andere blootstellingsroutes niet aanwezig is>.

 

PL

Może działać szkodliwie na płodność lub na dziecko w łonie matki <podać szczególny skutek, jeżeli jest znany> <podać drogę narażenia, jeżeli definitywnie udowodniono, że inne drogi narażenia nie stwarzają zagrożenia>.

 

PT

Pode afectar a fertilidade ou o nascituro <indicar o efeito específico se este for conhecido> <indicar a via de exposição se existirem provas concludentes de que o perigo não decorre de nenhuma outra via de exposição>.

 

RO

Poate dăuna fertilității sau fătului <indicați efectul specific, dacă este cunoscut><indicați calea de expunere, dacă există probe concludente că nicio altă cale de expunere nu provoacă acest pericol>.

 

SK

Môže spôsobiť poškodenie plodnosti alebo nenarodeného dieťaťa <uveďte konkrétny účinok, ak je známy > <uveďte spôsob expozície, ak sa presvedčivo preukáže, že iné spôsoby expozície nevyvolávajú nebezpečenstvo>.

 

SL

Lahko škoduje plodnosti ali nerojenemu otroku <navesti posebni učinek, če je znan> <navesti način izpostavljenosti, če je prepričljivo dokazano, da noben drug način izpostavljenosti ne povzroča takšne nevarnosti>.

 

FI

Saattaa heikentää hedelmällisyyttä tai vaurioittaa sikiötä <mainitaan tiedetty spesifinen vaikutus> <mainitaan altistumisreitti, jos on kiistatta osoitettu, että vaara ei voi aiheutua muiden altistumisreittien kautta>.

 

SV

Kan skada fertiliteten eller det ofödda barnet <ange specifik effekt om denna är känd> <ange exponeringsväg om det är definitivt bevisat att faran inte kan orsakas av några andra exponeringsvägar>.



H361

Jezik

3.7. –  Reproduktivna toksičnost, 2. kategorija opasnosti

 

BG

Предполага се, че уврежда оплодителната способност или плода < да се посочи конкретното въздействие, ако е известно > < да се посочи пътят на експозицията, ако е доказано убедително, че няма друг път на експозиция, който води до същата опасност >.

 

ES

►C1  Se sospecha que puede perjudicar la fertilidad o dañar el feto ◄ <indíquese el efecto específico si se conoce> <indíquese la vía de exposición si se ha demostrado concluyentemente que el peligro no se produce por ninguna otra vía>.

 

CS

Podezření na poškození reprodukční schopnosti nebo plodu v těle matky <uveďte specifický účinek, je-li znám> <uveďte cestu expozice, je-li přesvědčivě prokázáno, že ostatní cesty expozice nejsou nebezpečné>.

 

DA

Mistænkt for at skade forplantningsevnen eller det ufødte barn <angiv specifik effekt, hvis kendt> <angiv eksponeringsvej, hvis det er endeligt påvist, at faren ikke kan frembringes ad nogen anden eksponeringsvej>.

 

DE

►C1  Kann vermutlich die Fruchtbarkeit beeinträchtigen oder das Kind im Mutterleib schädigen < konkrete Wirkung angeben, sofern bekannt > ◄ <Expositionsweg angeben, sofern schlüssig belegt ist, dass die Gefahr bei keinem anderen Expositionsweg besteht>

 

ET

Arvatavasti kahjustab viljakust või loodet <märkida spetsiifiline toime, kui see on teada> <märkida kokkupuuteviis, kui on veenvalt tõestatud, et muud kokkupuuteviisid ei ole ohtlikud>.

 

EL

Ύποπτο για πρόκληση βλάβης στη γονιμότητα ή στο έμβρυο <αναφέρεται η ειδική επίπτωση εάν είναι γνωστή> <αναφέρεται η οδός έκθεσης αν έχει αποδειχθεί αδιαμφισβήτητα ότι δεν υπάρχει κίνδυνος από τις άλλες οδούς έκθεσης>.

 

EN

Suspected of damaging fertility or the unborn child <state specific effect if known> <state route of exposure if it is conclusively proven that no other routes of exposure cause the hazard>.

 

FR

Susceptible de nuire à la fertilité ou au fœtus <indiquer l'effet s'il est connu> <indiquer la voie d'exposition s'il est formellement prouvé qu'aucune autre voie d'exposition ne conduit au même danger>.

 

GA

Ceaptar go bhféadfadh sé damáiste a dhéanamh do thorthúlacht nó don leanbh sa bhroinn <tabhair an tsainéifeacht más eol > <tabhair an bealach nochta má tá sé cruthaithe go cinntitheach nach bealach nochta ar bith eile is cúis leis an nguais>.

▼M5

 

HR

Sumnja na moguće štetno djelovanje na plodnost ili mogućnost štetnog djelovanja na nerođeno dijete <navesti konkretan učinak ako je poznat > <navesti način izloženosti ako je nedvojbeno dokazano da niti jedan drugi način izloženosti ne uzrokuje takvu opasnost>.

▼B

 

IT

Sospettato di nuocere alla fertilità o al feto <indicare l'effetto specifico, se noto> <indicare la via di esposizione se è accertato che nessun'altra via di esposizione comporta il medesimo pericolo>.

 

LV

Ir aizdomas, ka var kaitēt auglībai vai nedzimušajam bērnam <norādīt īpašo ietekmi, ja tā ir zināma> <norādīt iedarbības ceļu, ja ir nepārprotami pierādīts, ka citi iedarbības ceļi nerada bīstamību>.

 

LT

Įtariama, kad kenkia vaisingumui arba negimusiam vaikui <nurodyti konkretų poveikį, jeigu žinomas> <nurodyti veikimo būdą, jeigu įtikinamai nustatyta, kad kiti veikimo būdai nepavojingi>.

 

HU

Feltehetően károsítja a termékenységet vagy a születendő gyermeket < ha ismert, meg kell adni a konkrét hatást > < meg kell adni az expozíciós útvonalat, ha meggyőzően bizonyított, hogy más expozíciós útvonal nem okozza a veszélyt >.

 

MT

Suspettat li jagħmel ħsara lill-fertilità jew lit-tarbija li għadha fil-ġuf <semmi l-effett speċifiku jekk ikun magħruf> <semmi l-mod ta' espożizzjoni jekk ikun pruvat b'mod konklużiv li l-ebda mod ta' espożizzjoni ieħor ma jikkawża l-periklu >.

 

NL

Kan mogelijks de vruchtbaarheid of het ongeboren kind schaden <specifiek effect vermelden indien bekend> <blootstellingsroute vermelden indien afdoende bewezen is dat het gevaar bij andere blootstellingsroutes niet aanwezig is>.

 

PL

Podejrzewa się, że działa szkodliwie na płodność lub na dziecko w łonie matki <podać szczególny skutek, jeżeli jest znany> <podać drogę narażenia, jeżeli definitywnie udowodniono, że inne drogi narażenia nie stwarzają zagrożenia>.

 

PT

Suspeito de afectar a fertilidade ou o nascituro <indicar o efeito específico se este for conhecido> <indicar a via de exposição se existirem provas concludentes de que o perigo não decorre de nenhuma outra via de exposição>.

 

RO

Susceptibil de a dăuna fertilității sau fătului <indicați efectul specific, dacă este cunoscut><indicați calea de expunere, dacă există probe concludente că nicio altă cale de expunere nu provoacă acest pericol>.

 

SK

Podozrenie, že spôsobuje poškodenie plodnosti alebo nenarodeného dieťaťa <uveďte konkrétny účinok, ak je známy > <uveďte spôsob expozície, ak sa presvedčivo preukáže, že iné spôsoby expozície nevyvolávajú nebezpečenstvo>.

 

SL

Sum škodljivosti za plodnost ali nerojenega otroka <navesti posebni učinek, če je znan> <navesti način izpostavljenosti, če je prepričljivo dokazano, da noben drug način izpostavljenosti ne povzroča takšne nevarnosti>.

 

FI

Epäillään heikentävän hedelmällisyyttä tai vaurioittavan sikiötä <mainitaan tiedetty spesifinen vaikutus> <mainitaan altistumisreitti, jos on kiistatta osoitettu, että vaara ei voi aiheutua muiden altistumisreittien kautta>.

 

SV

Misstänks kunna skada fertiliteten eller det ofödda barnet <ange specifik effekt om denna är känd> <ange exponeringsväg om det är definitivt bevisat att faran inte kan orsakas av några andra exponeringsvägar>.



H362

Jezik

3.7. –  Reproduktivna toksičnost, dodatna kategorija, učinci na dojenje ili preko dojenja

 

BG

Може да бъде вреден за кърмачета.

 

ES

Puede perjudicar a los niños alimentados con leche materna.

 

CS

Může poškodit kojence prostřednictvím mateřského mléka.

 

DA

Kan skade børn, der ammes.

 

DE

Kann Säuglinge über die Muttermilch schädigen.

 

ET

Võib kahjustada rinnaga toidetavat last.

 

EL

Μπορεί να βλάψει τα βρέφη που τρέφονται με μητρικό γάλα.

 

EN

May cause harm to breast-fed children.

 

FR

Peut être nocif pour les bébés nourris au lait maternel.

 

GA

D'fhéadfadh sé díobháil a dhéanamh do leanaí diúil.

▼M5

 

HR

Može štetno djelovati na djecu koja se hrane majčinim mlijekom.

▼B

 

IT

Può essere nocivo per i lattanti allattati al seno.

 

LV

Var radīt kaitējumu ar krūti barotam bērnam.

 

LT

Gali pakenkti žindomam vaikui.

 

HU

A szoptatott gyermeket károsíthatja.

 

MT

Jista' jagħmel ħsara lit-tfal imreddgħa.

 

NL

Kan schadelijk zijn via borstvoeding.

 

PL

Może działać szkodliwie na dzieci karmione piersią.

 

PT

Pode ser nocivo para as crianças alimentadas com leite materno.

 

RO

Poate dăuna copiilor alăptați la sân.

 

SK

Môže spôsobiť poškodenie u dojčených detí.

 

SL

Lahko škoduje dojenim otrokom.

 

FI

Saattaa aiheuttaa haittaa rintaruokinnassa oleville lapsille.

 

SV

Kan skada spädbarn som ammas.



H370

Jezik

3.8. –  Specifična toksičnost za ciljane organe – jednokratno izlaganje, 1. kategorija opasnosti

 

BG

Причинява увреждане на органите < или да се посочат всички засегнати органи, ако са известни> < да се посочи пътят на експозицията, ако е доказано убедително, че няма друг път на експозиция, който води до същата опасност >.

 

ES

Provoca daños en los órganos <o indíquense todos los órganos afectados, si se conocen> <indíquese la vía de exposición si se ha demostrado concluyentemente que el peligro no se produce por ninguna otra vía>.

 

CS

Způsobuje poškození orgánů <nebo uvést všechny postižené orgány, jsou-li známy> <uveďte cestu expozice, je-li přesvědčivě prokázáno, že ostatní cesty expozice nejsou nebezpečné>.

 

DA

Forårsager organskader <eller angiv alle berørte organer, hvis de kendes> <angiv eksponeringsvej, hvis det er endeligt påvist, at faren ikke kan frembringes ad nogen anden eksponeringsvej>.

 

DE

Schädigt die Organe <oder alle betroffenen Organe nennen, sofern bekannt> <Expositionsweg angeben, sofern schlüssig belegt ist, dass diese Gefahr bei keinem anderen Expositionsweg besteht>.

 

ET

Kahjustab elundeid <või märkida kõik mõjutatud elundid, kui need on teada> <märkida kokkupuuteviis, kui on veenvalt tõestatud, et muud kokkupuuteviisid ei ole ohtlikud>.

 

EL

Προκαλεί βλάβες στα όργανα <ή αναφέρονται όλα τα όργανα που βλάπτονται, εάν είναι γνωστά> < αναφέρεται η οδός έκθεσης αν έχει αποδειχθεί αδιαμφισβήτητα ότι δεν υπάρχει κίνδυνος από τις άλλες οδούς έκθεσης >.

 

EN

Causes damage to organs <or state all organs affected, if known> <state route of exposure if it is conclusively proven that no other routes of exposure cause the hazard>.

 

FR

Risque avéré d'effets graves pour les organes <ou indiquer tous les organes affectés, s'ils sont connus> <indiquer la voie d'exposition s'il est formellement prouvé qu'aucune autre voie d'exposition ne conduit au même danger>.

 

GA

Déanann sé damáiste d'orgáin <nó tabhair na horgáin go léir a bhuailtear, más eol> <tabhair an bealach nochta má tá sé cruthaithe go cinntitheach nach bealach nochta ar bith eile is cúis leis an nguais>.

▼M5

 

HR

Uzrokuje oštećenje organa <ili navesti sve organe na koje djeluje ako je poznato> <navesti način izloženosti ako je nedvojbeno dokazano da niti jedan drugi način izloženosti ne uzrokuje takvu opasnost>.

▼B

 

IT

Provoca danni agli organi <o indicare tutti gli organi interessati, se noti> <indicare la via di esposizione se è accertato che nessun'altra via di esposizione comporta il medesimo pericolo>.

 

LV

Rada orgānu bojājumus <vai norādīt visus skartos orgānus, ja tie ir zināmi> <norādīt iedarbības ceļu, ja ir nepārprotami pierādīts, ka citi iedarbības ceļi nerada bīstamību>.

 

LT

Kenkia organams <arba nurodyti visus veikiamus organus, jeigu žinomi> <nurodyti veikimo būdą, jeigu įtikinamai nustatyta, kad kiti veikimo būdai nepavojingi>.

 

HU

Károsítja a szerveket < vagy meg kell adni az összes érintett szervet, ha ismertek > < meg kell adni az expozíciós útvonalat, ha meggyőzően bizonyított, hogy más expozíciós útvonal nem okozza a veszélyt >.

 

MT

Jagħmel ħsara lill-organi <jew semmi l-organi kollha affettwati, jekk ikunu magħrufa> <semmi l-mod ta' espożizzjoni jekk ikun pruvat b'mod konklużiv li l-ebda mod ta' espożizzjoni ieħor ma jikkawża l-periklu>.

 

NL

Veroorzaakt schade aan organen <of alle betrokken organen vermelden indien bekend> <blootstellingsroute vermelden indien afdoende bewezen is dat het gevaar bij andere blootstellingsroutes niet aanwezig is>.

 

PL

Powoduje uszkodzenie narządów <podać szczególny skutek, jeśli jest znany> <podać drogę narażenia, jeżeli udowodniono, że inne drogi narażenia nie stwarzają zagrożenia>.

 

PT

Afecta os órgãos <ou indicar todos os órgãos afectados, se forem conhecidos> <indicar a via de exposição se existirem provas concludentes de que o perigo não decorre de nenhuma outra via de exposição>.

 

RO

Provoacă leziuni ale organelor <sau indicați toate organele afectate, dacă sunt cunoscute> <indicați calea de expunere, dacă există probe concludente că nicio altă cale de expunere nu provoacă acest pericol>.

 

SK

Spôsobuje poškodenie orgánov <alebo uveďte všetky zasiahnuté orgány, ak sú známe> <uveďte spôsob expozície, ak sa presvedčivo preukáže, že iné spôsoby expozície nevyvolávajú nebezpečenstvo>.

 

SL

Škoduje organom <ali navesti vse organe, na katere vpliva, če je znano> <navesti način izpostavljenosti, če je prepričljivo dokazano, da noben drug način izpostavljenosti ne povzroča takšne nevarnosti>.

 

FI

Vahingoittaa elimiä <tai mainitaan kaikki tiedetyt kohde-elimet> <mainitaan altistumisreitti, jos on kiistatta osoitettu, että vaara ei voi aiheutua muiden altistumisreittien kautta>.

 

SV

Orsakar organskador <eller ange vilka organ som påverkas om detta är känt> <ange exponeringsväg om det är definitivt bevisat att faran inte kan orsakas av några andra exponeringsvägar>.



H371

Jezik

3.8. –  Specifična toksičnost za ciljane organe – jednokratno izlaganje, 2. kategorija opasnosti

 

BG

Може да причини увреждане на органите < или да се посочат всички засегнати органи, ако са известни> < да се посочи пътят на експозицията, ако е доказано убедително, че няма друг път на експозиция, който води до същата опасност >.

 

ES

Puede provocar daños en los órganos <o indíquense todos los órganos afectados, si se conocen> <indíquese la vía de exposición si se ha demostrado concluyentemente que el peligro no se produce por ninguna otra vía>.

 

CS

Může způsobit poškození orgánů <nebo uvést všechny postižené orgány, jsou-li známy> <uveďte cestu expozice, je-li přesvědčivě prokázáno, že ostatní cesty expozice nejsou nebezpečné>.

 

DA

Kan forårsage organskader <eller angiv alle berørte organer, hvis de kendes> <angiv eksponeringsvej, hvis det er endeligt påvist, at faren ikke kan frembringes ad nogen anden eksponeringsvej>.

 

DE

Kann die Organe schädigen <oder alle betroffenen Organe nennen, sofern bekann> <Expositionsweg angeben, sofern schlüssig belegt ist, dass diese Gefahr bei keinem anderen Expositionsweg besteht>.

 

ET

Võib kahjustada elundeid <või märkida kõik mõjutatud elundid, kui need on teada> <märkida kokkupuuteviis, kui on veenvalt tõestatud, et muud kokkupuuteviisid ei ole ohtlikud>.

 

EL

Μπορεί να προκαλέσει βλάβες στα όργανα <ή αναφέρονται όλα τα όργανα που βλάπτονται, εάν είναι γνωστά> <αναφέρεται η οδός έκθεσης αν έχει αποδειχθεί αδιαμφισβήτητα ότι δεν υπάρχει κίνδυνος από τις άλλες οδούς έκθεσης>.

 

EN

May cause damage to organs <or state all organs affected, if known> <state route of exposure if it is conclusively proven that no other routes of exposure cause the hazard>.

 

FR

Risque présumé d'effets graves pour les organes <ou indiquer tous les organes affectés, s'ils sont connus> <indiquer la voie d'exposition s'il est formellement prouvé qu'aucune autre voie d'exposition ne conduit au même danger>.

 

GA

D'fhéadfadh damáiste a dhéanamh d'orgáin <nó tabhair na horgáin go léir a bhuailtear, más eol> <tabhair an bealach nochta má tá sé cruthaithe go cinntitheach nach bealach nochta ar bith eile is cúis leis an nguais>.

▼M5

 

HR

Može uzrokovati oštećenje organa <ili navesti sve organe na koje djeluje ako je poznato> <navesti način izloženosti ako je nedvojbeno dokazano da niti jedan drugi način izloženosti ne uzrokuje takvu opasnost>.

▼B

 

IT

Può provocare danni agli organi <o indicare tutti gli organi interessati, se noti> <indicare la via di esposizione se è accertato che nessun'altra via di esposizione comporta il medesimo pericolo>.

 

LV

Var izraisīt orgānu bojājumus <vai norādīt visus skartos orgānus, ja tie ir zināmi> <norādīt iedarbības ceļu, ja ir nepārprotami pierādīts, ka citi iedarbības ceļi nerada bīstamību>.

 

LT

Gali pakenkti organams <arba nurodyti visus veikiamus organus, jeigu žinomi> <nurodyti veikimo būdą, jeigu įtikinamai nustatyta, kad kiti veikimo būdai nepavojingi>.

 

HU

Károsíthatja a szerveket < vagy meg kell adni az összes érintett szervet, ha ismertek > < meg kell adni az expozíciós útvonalat, ha meggyőzően bizonyított, hogy más expozíciós útvonal nem okozza a veszélyt >.

 

MT

Jista' jikkawża ħsara lill-organi <jew semmi l-organi kollha affettwati, jekk ikunu magħrufa> <semmi l-mod ta' espożizzjoni jekk ikun pruvat b'mod konklużiv li l-ebda mod ta'’ espożizzjoni ieħor ma jikkawża l-periklu>.

 

NL

Kan schade aan organen <of alle betrokken organen vermelden indien bekend> veroorzaken <blootstellingsroute vermelden indien afdoende bewezen is dat het gevaar bij andere blootstellingsroutes niet aanwezig is>.

 

PL

Może powodować uszkodzenie narządów <podać wszystkie znane narządy, których to dotyczy> <podać drogę narażenia, jeżeli udowodniono, że inne drogi narażenia nie stwarzają zagrożenia>.

 

PT

Pode afectar os órgãos <ou indicar todos os órgãos afectados, se forem conhecidos> <indicar a via de exposição se existirem provas concludentes de que o perigo não decorre de nenhuma outra via de exposição>.

 

RO

Poate provoca leziuni ale organelor <sau indicați toate organele afectate, dacă sunt cunoscute> <indicați calea de expunere, dacă există probe concludente că nicio altă cale de expunere nu provoacă acest pericol>.

 

SK

Môže spôsobiť poškodenie orgánov <alebo uveďte všetky zasiahnuté orgány, ak sú známe> <uveďte spôsob expozície, ak sa presvedčivo preukáže, že iné spôsoby expozície nevyvolávajú nebezpečenstvo>.

 

SL

Lahko škoduje organom <ali navesti vse organe, na katere vpliva, če je znano> <navesti način izpostavljenosti, če je prepričljivo dokazano, da noben drug način izpostavljenosti ne povzroča takšne nevarnosti>.

 

FI

Saattaa vahingoittaa elimiä <tai mainitaan kaikki tiedetyt kohde-elimet> <mainitaan altistumisreitti, jos on kiistatta osoitettu, että vaara ei voi aiheutua muiden altistumisreittien kautta>.

 

SV

Kan orsaka organskador <eller ange vilka organ som påverkas om detta är känt> <ange exponeringsväg om det är definitivt bevisat att faran inte kan orsakas av några andra exponeringsvägar>.



H372

Jezik

3.9. –  Specifična toksičnost za ciljane organe – ponavljano izlaganje, 1. kategorija opasnosti

 

BG

Причинява увреждане на органите < или да се посочат всички засегнати органи, ако са известни > посредством продължителна или повтаряща се експозиция < да се посочи пътят на експозицията, ако е доказано убедително, че няма друг път на експозиция, който води до същата опасност >.

 

ES

Provoca daños en los órganos <indíquense todos los órganos afectados, si se conocen> tras exposiciones prolongadas o repetidas <indíquese la vía de exposición si se ha demostrado concluyentemente que el peligro no se produce por ninguna otra vía>.

 

CS

Způsobuje poškození orgánů <nebo uvést všechny postižené orgány, jsou-li známy> při prodloužené nebo opakované expozici <uveďte cestu expozice, je-li přesvědčivě prokázáno, že ostatní cesty expozice nejsou nebezpečné>.

 

DA

Forårsager organskader <eller angiv alle berørte organer, hvis de kendes> ved længerevarende eller gentagen eksponering <angiv eksponeringsvej, hvis det er endeligt påvist, at faren ikke kan frembringes ad nogen anden eksponeringsvej>.

 

DE

Schädigt die Organe <alle betroffenen Organe nennen> bei längerer oder wiederholter Exposition <Expositionsweg angeben, wenn schlüssig belegt ist, dass diese Gefahr bei keinem anderen Expositionsweg besteht>.

 

ET

Kahjustab elundeid <või märkida kõik mõjutatud elundid, kui need on teada> pikaajalisel või korduval kokkupuutel <märkida kokkupuuteviis, kui on veenvalt tõestatud, et muud kokkupuuteviisid ei ole ohtlikud>.

 

EL

Προκαλεί βλάβες στα όργανα <ή αναφέρονται όλα τα όργανα που βλάπτονται, εάν είναι γνωστά> ύστερα από παρατεταμένη ή επανειλημμένη έκθεση < αναφέρεται η οδός έκθεσης αν έχει αποδειχθεί αδιαμφισβήτητα ότι δεν υπάρχει κίνδυνος από τις άλλες οδούς έκθεσης >.

 

EN

Causes damage to organs <or state all organs affected, if known> through prolonged or repeated exposure <state route of exposure if it is conclusively proven that no other routes of exposure cause the hazard>.

 

FR

Risque avéré d'effets graves pour les organes <indiquer tous les organes affectés, s'ils sont connus> à la suite d'expositions répétées ou d'une exposition prolongée <indiquer la voie d'exposition s'il est formellement prouvé qu'aucune autre voie d'exposition ne conduit au même danger>.

 

GA

Déanann damáiste d'orgáin <nó tabhair na horgáin go léir a bhuailtear, más eol> trí nochtadh fada nó ilnochtadh <tabhair an bealach nochta má tá sé cruthaithe go cinntitheach nach bealach nochta ar bith eile is cúis leis an nguais>.

▼M5

 

HR

Uzrokuje oštećenje organa <ili navesti sve organe na koje djeluje ako je poznato> tijekom produljene ili ponavljane izloženosti <navesti način izloženosti ako je nedvojbeno dokazano da niti jedan drugi način izloženosti ne uzrokuje takvu opasnost>.

▼B

 

IT

Provoca danni agli organi <o indicare tutti gli organi interessati, se noti> in caso di esposizione prolungata o ripetuta <indicare la via di esposizione se è accertato che nessun'altra via di esposizione comporta il medesimo pericolo>.

 

LV

Izraisa orgānu bojājumus <vai norādīt visus skartos orgānus, ja tie ir zināmi> ilgstošas vai atkārtotas iedarbības rezultātā <norādīt iedarbības ceļu, ja ir nepārprotami pierādīts, ka citi iedarbības ceļi nerada bīstamību>.

 

LT

Kenkia organams <arba nurodyti visus veikiamus organus, jeigu žinoma>, jeigu medžiaga veikia ilgai arba kartotinai <nurodyti veikimo būdą, jeigu įtikinamai nustatyta, kad kiti veikimo būdai nepavojingi>.

 

HU

Ismétlődő vagy hosszabb expozíció esetén < meg kell adni az expozíciós útvonalat, ha meggyőzően bizonyított, hogy más expozíciós útvonal nem okozza a veszélyt > károsítja a szerveket < vagy meg kell adni az összes érintett szervet, ha ismertek >.

 

MT

Jikkawża ħsara lill-organi <jew semmi l-organi kollha affettwati, jekk ikunu magħrufa> minħabba espożizzjoni fit-tul jew ripetuta <semmi l-mod ta' espożizzjoni jekk ikun pruvat b'mod konklużiv li l- ebda mod ta' espożizzjoni ieħor ma jikkawża l-periklu>.

 

NL

Veroorzaakt schade aan organen <of alle betrokken organen vermelden indien bekend> bij langdurige of herhaalde blootstelling <blootstellingsroute vermelden indien afdoende bewezen is dat het gevaar bij andere blootstellingsroutes niet aanwezig is>.

 

PL

Powoduje uszkodzenie narządów <podać wszystkie znane narządy, których to dotyczy > poprzez długotrwałe lub powtarzane narażenie <podać drogę narażenia, jeżeli udowodniono, że inne drogi narażenia nie stwarzają zagrożenia>.

 

PT

Afecta os órgãos <ou indicar todos os órgãos afectados, se forem conhecidos> após exposição prolongada ou repetida <indicar a via de exposição se existirem provas concludentes de que o perigo não decorre de nenhuma outra via de exposição>.

 

RO

Provoacă leziuni ale organelor <sau indicați toate organele afectate, dacă sunt cunoscute> în caz de expunere prelungită sau repetată <indicați calea de expunere, dacă există probe concludente că nicio altă cale de expunere nu provoacă acest pericol>.

 

SK

Spôsobuje poškodenie orgánov <alebo uveďte všetky zasiahnuté orgány, ak sú známe>pri dlhšej alebo opakovanej expozícii <uveďte spôsob expozície, ak sa presvedčivo preukáže, že iné spôsoby expozície nevyvolávajú nebezpečenstvo>.

 

SL

Škoduje organom <ali navesti vse organe, na katere vpliva, če je znano> pri dolgotrajni ali ponavljajoči se izpostavljenosti <navesti način izpostavljenosti, če je prepričljivo dokazano, da noben drug način izpostavljenosti ne povzroča takšne nevarnosti>.

 

FI

Vahingoittaa elimiä <tai mainitaan kaikki tiedetyt kohde-elimet> pitkäaikaisessa tai toistuvassa altistumisessa <mainitaan altistumisreitti, jos on kiistatta osoitettu, että vaara ei voi aiheutua muiden altistumisreittien kautta>.

 

SV

Orsakar organskador <eller ange vilka organ som påverkas om detta är känt> genom lång eller upprepad exponering <ange exponeringsväg om det är definitivt bevisat att faran inte kan orsakas av några andra exponeringsvägar>.



H373

Jezik

3.9. –  Specifična toksičnost za ciljane organe – ponavljano izlaganje, 2. kategorija opasnosti

 

BG

Може да причини увреждане на органите < или да се посочат всички засегнати органи, ако са известни > при продължителна или повтаряща се експозиция < да се посочи пътят на експозицията, ако е доказано убедително, че няма друг път на експозиция, който води до същата опасност >.

 

ES

Puede provocar daños en los órganos <indíquense todos los órganos afectados, si se conocen> tras exposiciones prolongadas o repetidas <indíquese la vía de exposición si se ha demostrado concluyentemente que el peligro no se produce por ninguna otra vía>.

 

CS

Může způsobit poškození orgánů <nebo uvést všechny postižené orgány, jsou-li známy> při prodloužené nebo opakované expozici <uveďte cestu expozice, je-li přesvědčivě prokázáno, že ostatní cesty expozice nejsou nebezpečné>.

 

DA

Kan forårsage organskader <eller angiv alle berørte organer, hvis de kendes> ved længerevarende eller gentagen eksponering <angiv eksponeringsvej, hvis det er endeligt påvist, at faren ikke kan frembringes ad nogen anden eksponeringsvej>.

 

DE

Kann die Organe schädigen <alle betroffenen Organe nennen, sofern bekannt> bei längerer oder wiederholter Exposition <Expositionsweg angeben, wenn schlüssig belegt ist, dass diese Gefahr bei keinem anderen Expositionsweg besteht>.

 

ET

Võib kahjustada elundeid <või märkida kõik mõjutatud elundid, kui need on teada> pikaajalisel või korduval kokkupuutel <märkida kokkupuuteviis, kui on veenvalt tõestatud, et muud kokkupuuteviisid ei ole ohtlikud>.

 

EL

Μπορεί να προκαλέσει βλάβες στα όργανα <ή αναφέρονται όλα τα όργανα που βλάπτονται, εάν είναι γνωστά> ύστερα από παρατεταμένη ή επανειλημμένη έκθεση <αναφέρεται η οδός έκθεσης αν έχει αποδειχθεί αδιαμφισβήτητα ότι δεν υπάρχει κίνδυνος από τις άλλες οδούς έκθεσης>.

 

EN

May cause damage to organs <or state all organs affected, if known> through prolonged or repeated exposure <state route of exposure if it is conclusively proven that no other routes of exposure cause the hazard>.

 

FR

Risque présumé d'effets graves pour les organes <ou indiquer tous les organes affectés, s'ils sont connus> à la suite d'expositions répétées ou d'une exposition prolongée <indiquer la voie d'exposition s'il est formellement prouvé qu'aucune autre voie d'exposition ne conduit au même danger>.

 

GA

D'fhéadfadh sé damáiste a dhéanamh d'orgáin <nó tabhair na horgáin go léir a bhuailtear, más eol> trí nochtadh fada nó ilnochtadh <tabhair an bealach nochta má tá sé cruthaithe go cinntitheach nach bealach nochta ar bith eile is cúis leis an nguais>.

▼M5

 

HR

Može uzrokovati oštećenje organa <ili navesti sve organe na koje djeluje ako je poznato> tijekom produljene ili ponavljane izloženosti <navesti način izloženosti ako je nedvojbeno dokazano da niti jedan drugi način izloženosti ne uzrokuje takvu opasnost>.

▼B

 

IT

Può provocare danni agli organi <o indicare tutti gli organi interessati, se noti> in caso di esposizione prolungata o ripetuta <indicare la via di esposizione se è accertato che nessun'altra via di esposizione comporta il medesimo pericolo>.

 

LV

Var izraisīt orgānu bojājumus <vai norādīt visus skartos orgānus, ja tie ir zināmi> ilgstošas vai atkārtotas iedarbības rezultātā <norādīt iedarbības ceļu, ja ir nepārprotami pierādīts, ka citi iedarbības ceļi nerada bīstamību>.

 

LT

Gali pakenkti organams <arba nurodyti visus veikiamus organus, jeigu žinomi>, jeigu medžiaga veikia ilgai arba kartotinai <nurodyti veikimo būdą, jeigu įtikinamai nustatyta, kad kiti veikimo būdai nepavojingi>.

 

HU

Ismétlődő vagy hosszabb expozíció esetén < meg kell adni az expozíciós útvonalat, ha meggyőzően bizonyított, hogy más expozíciós útvonal nem okozza a veszélyt > károsíthatja a szerveket > vagy meg kell adni az összes érintett szervet, ha ismertek >.

 

MT

Jista' jikkawża ħsara lill-organi <jew semmi l-organi kollha affettwati, jekk ikunu magħrufa> minħabba espożizzjoni fit-tul jew ripetuta <semmi l-mod ta' espożizzjoni jekk ikun pruvat b'mod konklużiv li l-ebda mod ta' espożizzjoni ieħor ma jikkawża l-periklu>.

 

NL

Kan schade aan organen <of alle betrokken organen vermelden indien bekend> veroorzaken bij langdurige of herhaalde blootstelling <blootstellingsroute vermelden indien afdoende bewezen is dat het gevaar bij andere blootstellingsroutes niet aanwezig is>.

 

PL

Może powodować uszkodzenie narządów <podać wszystkie znane narządy, których to dotyczy > poprzez długotrwałe lub narażenie powtarzane <podać drogę narażenia, jeśli udowodniono, że inne drogi narażenia nie stwarzają zagrożenia>.

 

PT

Pode afectar os órgãos <ou indicar todos os órgãos afectados, se forem conhecidos> após exposição prolongada ou repetida <indicar a via de exposição se existirem provas concludentes de que o perigo não decorre de nenhuma outra via de exposição>.

 

RO

Poate provoca leziuni ale organelor <sau indicați toate organele afectate, dacă sunt cunoscute> în caz de expunere prelungită sau repetată <indicați calea de expunere, dacă există probe concludente că nicio altă cale de expunere nu provoacă acest pericol>.

 

SK

Môže spôsobiť poškodenie orgánov <alebo uveďte všetky zasiahnuté orgány, ak sú známe>pri dlhšej alebo opakovanej expozícii <uveďte spôsob expozície, ak sa presvedčivo preukáže, že iné spôsoby expozície nevyvolávajú nebezpečenstvo>.

 

SL

Lahko škoduje organom <ali navesti vse organe, na katere vpliva, če je znano> pri dolgotrajni ali ponavljajoči se izpostavljenosti <navesti način izpostavljenosti, če je prepričljivo dokazano, da noben drug način izpostavljenosti ne povzroča takšne nevarnosti>.

 

FI

Saattaa vahingoittaa elimiä <tai mainitaan kaikki tiedetyt kohde-elimet> pitkäaikaisessa tai toistuvassa altistumisessa <mainitaan altistumisreitti, jos on kiistatta osoitettu, että vaara ei voi aiheutua muiden altistumisreittien kautta>

 

SV

Kan orsaka organskador <eller ange vilka organ som påverkas om detta är känt> genom lång eller upprepad exponering <ange exponeringsväg om det är definitivt bevisat att faran inte kan orsakas av några andra exponeringsvägar>.

▼M2



H300

+

H310

Jezik

3.1. — Akutna toksičnost (gutanje) i akutna toksičnost (preko kože), 1., 2. kategorija opasnosti

 

BG

Смъртоносен при поглъщане или при контакт с кожата

 

ES

Mortal en caso de ingestión o en contacto con la piel

 

CS

Při požití nebo při styku s kůží může způsobit smrt

 

DA

Livsfarlig ved indtagelse eller hudkontakt

 

DE

Lebensgefahr bei Verschlucken oder Hautkontakt

 

ET

Allaneelamisel või nahale sattumisel surmav

 

EL

Θανατηφόρο σε περίπτωση κατάποσης ή σε επαφή με το δέρμα

 

EN

Fatal if swallowed or in contact with skin

 

FR

Mortel par ingestion ou par contact cutané

 

GA

Ábhar marfach é seo má shlogtar é nó má theagmhaíonn leis an gcraiceann

▼M5

 

HR

Smrtonosno ako se proguta ili u dodiru s kožom.

▼M2

 

IT

Mortale in caso di ingestione o a contatto con la pelle

 

LV

Var izraisīt nāvi, ja norīts vai saskaras ar ādu

 

LT

Mirtina prarijus arba susilietus su oda

 

HU

Lenyelve vagy bőrrel érintkezve halálos

 

MT

Fatali jekk tinbela’ jew tmiss mal-ġilda

 

NL

Dodelijk bij inslikken en bij contact met de huid

 

PL

Grozi śmiercią po połknięciu lub w kontakcie ze skórą

 

PT

Mortal por ingestão ou contacto com a pele

 

RO

Mortal în caz de înghițire sau în contact cu pielea

 

SK

Pri požití alebo styku s kožou môže spôsobiť smrť

 

SL

Smrtno pri zaužitju ali v stiku s kožo

 

FI

Tappavaa nieltynä tai joutuessaan iholle

 

SV

Dödligt vid förtäring eller vid hudkontakt



H300

+

H330

Jezik

3.1. — Akutna toksičnost (gutanje) i akutna toksičnost (inhalacijska), 1., 2. kategorija opasnosti

 

BG

Смъртоносен при поглъщане или при вдишване

 

ES

Mortal en caso de ingestión o inhalación

 

CS

Při požití nebo při vdechování může způsobit smrt

 

DA

Livsfarlig ved indtagelse eller indånding

 

DE

Lebensgefahr bei Verschlucken oder Einatmen

 

ET

Allaneelamisel või sissehingamisel surmav

 

EL

Θανατηφόρο σε περίπτωση κατάποσης ή σε περίπτωση εισπνοής

 

EN

Fatal if swallowed or if inhaled

 

FR

Mortel par ingestion ou par inhalation

 

GA

Ábhar marfach é seo má shlogtar nó má ionanálaítear é

▼M5

 

HR

Smrtonosno ako se proguta ili ako se udiše

▼M2

 

IT

Mortale se ingerito o inalato

 

LV

Var izraisīt nāvi, ja norīts vai iekļūst elpceļos

 

LT

Mirtina prarijus arba įkvėpus

 

HU

Lenyelve vagy belélegezve halálos

 

MT

Fatali jekk tinbela’ jew tittieħed bin-nifs

 

NL

Dodelijk bij inslikken en bij inademing

 

PL

Grozi śmiercią po połknięciu lub w następstwie wdychania

 

PT

Mortal por ingestão ou inalação

 

RO

Mortal în caz de înghițire sau inhalare

 

SK

Pri požití alebo vdýchnutí môže spôsobiť smrť

 

SL

Smrtno pri zaužitju ali vdihavanju

 

FI

Tappavaa nieltynä tai hengitettynä

 

SV

Dödligt vid förtäring eller inandning



H310

+

H330

Jezik

3.1. — Akutna toksičnost (preko kože) i akutna toksičnost (inhalacijska), 1., 2. kategorija opasnosti

 

BG

Смъртоносен при контакт с кожата или при вдишване

 

ES

Mortal en contacto con la piel o si se inhala

 

CS

Při styku s kůží nebo při vdechování může způsobit smrt

 

DA

Livsfarlig ved hudkontakt eller indånding

 

DE

Lebensgefahr bei Hautkontakt oder Einatmen

 

ET

Nahale sattumisel või sissehingamisel surmav

 

EL

Θανατηφόρο σε επαφή με το δέρμα ή σε περίπτωση εισπνοής

 

EN

Fatal in contact with skin or if inhaled

 

FR

Mortel par contact cutané ou par inhalation

 

GA

Ábhar marfach é seo má theagmhaíonn leis an gcraiceann nó má ionanálaítear é

▼M5

 

HR

Smrtonosno u dodiru s kožom ili ako se udiše

▼M2

 

IT

Mortale a contatto con la pelle o in caso di inalazione

 

LV

Var izraisīt nāvi, ja saskaras ar ādu vai nonāk elpceļos

 

LT

Mirtina susilietus su oda arba įkvėpus

 

HU

Bőrrel érintkezve vagy belélegezve halálos

 

MT

Fatali f’kuntatt mal-ġilda jew jekk tittieħed bin-nifs

 

NL

Dodelijk bij contact met de huid en bij inademing

 

PL

Grozi śmiercią w kontakcie ze skórą lub w następstwie wdychania

 

PT

Mortal por contacto com a pele ou inalação

 

RO

Mortal în contact cu pielea sau prin inhalare

 

SK

Pri styku s kožou alebo pri vdýchnutí môže spôsobiť smrť

 

SL

Smrtno v stiku s kožo ali pri vdihavanju

 

FI

Tappavaa joutuessaan iholle tai hengitettynä

 

SV

Dödligt vid hudkontakt eller inandning



H300 +

H310 +

H330

Jezik

3.1. — Akutna toksičnost (gutanje), akutna toksičnost (preko kože) i akutna toksičnost (inhalacijska), 1., 2. kategorija opasnosti

 

BG

Смъртоносен при поглъщане, при контакт с кожата или при вдишване

 

ES

Mortal en caso de ingestión, contacto con la piel o inhalación

 

CS

Při požití, při styku s kůží nebo při vdechování může způsobit smrt

 

DA

Livsfarlig ved indtagelse, hudkontakt eller indånding

 

DE

Lebensgefahr bei Verschlucken, Hautkontakt oder Einatmen

 

ET

Allaneelamisel, nahale sattumisel või sissehingamisel surmav

 

EL

Θανατηφόρο σε περίπτωση κατάποσης, σε επαφή με το δέρμα ή σε περίπτωση εισπνοής

 

EN

Fatal if swallowed, in contact with skin or if inhaled

 

FR

Mortel par ingestion, par contact cutané ou par inhalation

 

GA

Ábhar marfach é seo má shlogtar, má theagmhaíonn leis an gcraiceann nó má ionanálaítear é

▼M5

 

HR

Smrtonosno ako se proguta, u dodiru s kožom ili ako se udiše

▼M2

 

IT

Mortale se ingerito, a contatto con la pelle o se inalato

 

LV

Var izraisīt nāvi, ja norīts, saskaras ar ādu vai iekļūst elpceļos

 

LT

Mirtina prarijus, susilietus su oda arba įkvėpus

 

HU

Lenyelve, bőrrel érintkezve vagy belélegezve halálos

 

MT

Fatali jekk tinbela’, tmiss mal-ġilda jew tittieħed bin-nifs

 

NL

Dodelijk bij inslikken, bij contact met de huid en bij inademing

 

PL

Grozi śmiercią po połknięciu, w kontakcie ze skórą lub w następstwie wdychania

 

PT

Mortal por ingestão, contacto com a pele ou inalação

 

RO

Mortal în caz de înghițire, în contact cu pielea sau prin inhalare

 

SK

Pri požití, pri styku s kožou alebo pri vdýchnutí môže spôsobiť smrť

 

SL

Smrtno pri zaužitju, v stiku s kožo ali pri vdihavanju

 

FI

Tappavaa nieltynä, joutuessaan iholle tai hengitettynä

 

SV

Dödligt vid förtäring, hudkontakt eller inandning



H301

+

H311

Jezik

3.1. — Akutna toksičnost (gutanje) i akutna toksičnost (preko kože), 3. kategorija opasnosti

 

BG

Токсичен при поглъщане или при контакт с кожата

 

ES

Tóxico en caso de ingestión o en contacto con la piel

 

CS

Toxický při požití a při styku s kůží

 

DA

Giftig ved indtagelse eller hudkontakt

 

DE

Giftig bei Verschlucken oder Hautkontakt

 

ET

Allaneelamisel või nahale sattumisel mürgine

 

EL

Τοξικό σε περίπτωση κατάποσης ή σε επαφή με το δέρμα

 

EN

Toxic if swallowed or in contact with skin

 

FR

Toxique par ingestion ou par contact cutané

 

GA

Ábhar tocsaineach má shlogtar é nó má theagmhaíonn leis an gcraiceann

▼M5

 

HR

Otrovno ako se proguta ili u dodiru s kožom

▼M2

 

IT

Tossico se ingerito o a contatto con la pelle

 

LV

Toksisks, ja norīts vai saskaras ar ādu

 

LT

Toksiška prarijus arba susilietus su oda

 

HU

Lenyelve vagy bőrrel érintkezve mérgező

 

MT

Tossika jekk tinbela’ jew tmiss mal-ġilda

 

NL

Giftig bij inslikken en bij contact met de huid

 

PL

Działa toksycznie po połknięciu lub w kontakcie ze skórą

 

PT

Tóxico por ingestão ou contacto com a pele

 

RO

Toxic în caz de înghițire sau în contact cu pielea

 

SK

Toxický pri požití a pri styku s kožou

 

SL

Strupeno pri zaužitju ali v stiku s kožo

 

FI

Myrkyllistä nieltynä tai joutuessaan iholle

 

SV

Giftigt vid förtäring eller hudkontakt



H301

+

H331

Jezik

3.1 – Toxicitate acută (orală) și toxicitate acută (inhalare), categorie de per

 

BG

Токсичен при поглъщане или при вдишване

 

ES

Tóxico en caso de ingestión o inhalación

 

CS

Toxický při požití a při vdechování

 

DA

Giftig ved indtagelse eller indånding

 

DE

Giftig bei Verschlucken oder Einatmen

 

ET

Allaneelamisel või sissehingamisel mürgine

 

EL

Τοξικό σε περίπτωση κατάποσης ή σε περίπτωση εισπνοής

 

EN

Toxic if swallowed or if inhaled

 

FR

Toxique par ingestion ou par inhalation

 

GA

Ábhar tocsaineach má shlogtar nó má ionanálaítear é

▼M5

 

HR

Otrovno ako se proguta ili ako se udiše

▼M2

 

IT

Tossico se ingerito o inalato

 

LV

Toksisks, ja norīts vai iekļūst elpceļos

 

LT

Toksiška prarijus arba įkvėpus

 

HU

Lenyelve vagy belélegezve mérgező

 

MT

Tossika jekk tinbela’ jew tittieħed bin-nifs

 

NL

Giftig bij inslikken en bij inademing

 

PL

Działa toksycznie po połknięciu lub w następstwie wdychania

 

PT

Tóxico por ingestão ou inalação

 

RO

Toxic în caz de înghițire sau prin inhalare

 

SK

Toxický pri požití alebo vdýchnutí

 

SL

Strupeno pri zaužitju ali vdihavanju

 

FI

Myrkyllistä nieltynä tai hengitettynä

 

SV

Giftigt vid förtäring eller inandning

▼M12



H311

+

H331

Jezik

3.1. —  Akutna toksičnost (dermalna) i akutna toksičnost (inhalacijska), 3. kategorija opasnosti

 

BG

Токсичен при контакт с кожата или при вдишване

 

ES

Tóxico en contacto con la piel o si se inhala

 

CS

Toxický při styku s kůží a při vdechování

 

DA

Giftig ved hudkontakt eller indånding

 

DE

Giftig bei Hautkontakt oder Einatmen

 

ET

Nahale sattumisel või sissehingamisel mürgine

 

EL

Τοξικό σε επαφή με το δέρμα ή σε περίπτωση εισπνοής

 

EN

Toxic in contact with skin or if inhaled

 

FR

Toxique par contact cutané ou par inhalation

 

GA

Ábhar tocsaineach má theagmhaíonn leis an gcraiceann nó má ionanálaítear é

 

HR

Otrovno u dodiru s kožom ili ako se udiše

 

IT

Tossico a contatto con la pelle o se inalato

 

LV

Toksisks saskarē ar ādu vai ja iekļūst elpceļos

 

LT

Toksiška susilietus su oda arba įkvėpus

 

HU

Bőrrel érintkezve vagy belélegezve mérgező

 

MT

Tossika jekk tmiss mal-ġilda jew tittieħeb bin- nifs

 

NL

Giftig bij contact met de huid en bij inademing

 

PL

Działa toksycznie w kontakcie ze skórą lub w następstwie wdychania

 

PT

Tóxico em contacto com a pele ou por inalação

 

RO

Toxic în contact cu pielea sau prin inhalare

 

SK

Toxický pri styku s kožou alebo pri vdýchnutí

 

SL

Strupeno v stiku s kožo ali pri vdihavanju

 

FI

Myrkyllistä joutuessaan iholle tai hengitettynä

 

SV

Giftigt vid hudkontakt eller förtäring

▼M2



H301 +

H311 +

H331

Jezik

3.1. — Akutna toksičnost (gutanje), akutna toksičnost (preko kože) i akutna toksičnost (inhalacijska), 3. kategorija opasnosti

 

BG

Токсичен при поглъщане, при контакт с кожата или при вдишване

 

ES

Tóxico en caso de ingestión, contacto con la piel o inhalación

 

CS

Toxický při požití, při styku s kůží a při vdechování

 

DA

Giftig ved indtagelse, hudkontakt eller indånding

 

DE

Giftig bei Verschlucken, Hautkontakt oder Einatmen

 

ET

Allaneelamisel, nahale sattumisel või sissehingamisel mürgine

 

EL

Τοξικό σε περίπτωση κατάποσης, σε επαφή με το δέρμα ή σε περίπτωση κατάποσης

 

EN

Toxic if swallowed, in contact with skin or if inhaled

 

FR

Toxique par ingestion, par contact cutané ou par inhalation

 

GA

Ábhar tocsaineach má shlogtar, má theagmhaíonn leis an gcraiceann nó má ionanálaítear é

▼M5

 

HR

Otrovno ako se proguta, u dodiru s kožom ili ako se udiše

▼M2

 

IT

Tossico se ingerito, a contatto con la pelle o se inalato

 

LV

Toksisks, ja norīts, saskaras ar ādu vai iekļūst elpceļos

 

LT

Toksiška prarijus, susilietus su oda arba įkvėpus

 

HU

Lenyelve, bőrrel érintkezve vagy belélegezve mérgező

 

MT

Tossika jekk tinbela’, tmiss mal-ġilda jew tittieħed bin-nifs

 

NL

Giftig bij inslikken, bij contact met de huid en bij inademing

 

PL

Działa toksycznie po połknięciu, w kontakcie ze skórą lub w następstwie wdychania

 

PT

Tóxico por ingestão, contacto com a pele ou inalação

 

RO

Toxic în caz de înghițire, în contact cu pielea sau prin inhalare

 

SK

Toxický pri požití, styku s kožou alebo pri vdýchnutí

 

SL

Strupeno pri zaužitju, v stiku s kožo ali pri vdihavanju

 

FI

Myrkyllistä nieltynä, joutuessaan iholle tai hengitettynä

 

SV

Giftigt vid förtäring, hudkontakt eller inandning

▼M12



H302

+

H312

Jezik

3.1. —  Akutna toksičnost (oralna) i akutna toksičnost (dermalna), 4. kategorija opasnosti

 

BG

Вреден при поглъщане или при контакт с кожата

 

ES

Nocivo en caso de ingestión o en contacto con la piel

 

CS

Zdraví škodlivý při požití a při styku s kůží

 

DA

Farlig ved indtagelse eller hudkontakt

 

DE

Gesundheitsschädlich bei Verschlucken oder Hautkontakt

 

ET

Allaneelamisel või nahale sattumisel kahjulik

 

EL

Επιβλαβές σε περίπτωση κατάποσης ή σε επαφή με το δέρμα

 

EN

Harmful if swallowed or in contact with skin

 

FR

Nocif en cas d'ingestion ou de contact cutané

 

GA

Ábhar dochrach má shlogtar é nó má theagmhaíonn leis an gcraiceann

 

HR

Štetno ako se proguta ili u dodiru s kožom

 

IT

Nocivo se ingerito o a contatto con la pelle

 

LV

Kaitīgs, ja norīts vai saskaras ar ādu

 

LT

Kenksminga prarijus arba susilietus su oda

 

HU

Lenyelve vagy bőrrel érintkezve ártalmas

 

MT

Tagħmel ħsara jekk tinbela' jew jekk tmiss mal- ġilda

 

NL

Schadelijk bij inslikken en bij contact met de huid

 

PL

Działa szkodliwie po połknięciu lub w kontakcie ze skórą

 

PT

Nocivo por ingestão ou contacto com a pele

 

RO

Nociv în caz de înghițire sau în contact cu pielea

 

SK

Zdraviu škodlivý pri požití alebo pri styku s kožou

 

SL

Zdravju škodljivo pri zaužitju ali v stiku s kožo

 

FI

Haitallista nieltynä tai joutuessaan iholle

 

SV

Skadligt vid förtäring eller hudkontakt

▼M2



H302

+

H332

Jezik

3.1. — Akutna toksičnost (gutanje) i akutna toksičnost (inhalacijska), 4. kategorija opasnosti

 

BG

Вреден при поглъщане или при вдишване

 

ES

Nocivo en caso de ingestión o inhalación

 

CS

Zdraví škodlivý při požití a při vdechování

 

DA

Farlig ved indtagelse eller indånding

 

DE

Gesundheitsschädlich bei Verschlucken oder Einatmen

 

ET

Allaneelamisel või sissehingamisel kahjulik

 

EL

Επιβλαβές σε περίπτωση κατάποσης ή σε περίπτωση εισπνοής

 

EN

Harmful if swallowed or if inhaled

 

FR

Nocif en cas d’ingestion ou d’inhalation

 

GA

Ábhar dochrach má shlogtar nó má ionanálaítear é

▼M5

 

HR

Štetno ako se proguta ili ako se udiše

▼M2

 

IT

Nocivo se ingerito o inalato

 

LV

Kaitīgs, ja norīts vai iekļūst elpceļos

 

LT

Kenksminga prarijus arba įkvėpus

 

HU

Lenyelve vagy belélegezve ártalmas

 

MT

Tagħmel ħsara jekk tinbela’ jew tittieħed bin-nifs

 

NL

Schadelijk bij inslikken en bij inademing

 

PL

Działa szkodliwie po połknięciu lub w następstwie wdychania

 

PT

Nocivo por ingestão ou inalação

 

RO

Nociv în caz de înghițire sau inhalare

 

SK

Zdraviu škodlivý pri požití alebo vdýchnutí

 

SL

Zdravju škodljivo pri zaužitju in vdihavanju

 

FI

Haitallista nieltynä tai hengitettynä

 

SV

Skadligt vid förtäring eller inandning



H312

+

H332

Jezik

3.1. — Akutna toksičnost (preko kože) i akutna toksičnost (inhalacijska), 4. kategorija opasnosti

 

BG

Вреден при контакт с кожата или при вдишване

 

ES

Nocivo en contacto con la piel o si se inhala

 

CS

Zdraví škodlivý při styku s kůží a při vdechování

 

DA

Farlig ved hudkontakt eller indånding

 

DE

Gesundheitsschädlich bei Hautkontakt oder Einatmen

 

ET

Nahale sattumisel või sissehingamisel kahjulik

 

EL

Επιβλαβές σε επαφή με το δέρμα ή σε περίπτωση εισπνοής

 

EN

Harmful in contact with skin or if inhaled

 

FR

Nocif en cas de contact cutané ou d’inhalation

 

GA

Ábhar dochrach má theagmhaíonn leis an gcraiceann nó má ionanálaítear é

▼M5

 

HR

Štetno u dodiru s kožom ili ako se udiše

▼M2

 

IT

Nocivo a contatto con la pelle o se inalato

 

LV

Kaitīgs saskarē ar ādu vai ja iekļūst elpceļos

 

LT

Kenksminga susilietus su oda arba įkvėpus

 

HU

Bőrrel érintkezve vagy belélegezve ártalmas

 

MT

Tagħmel ħsara jekk tmiss mal-ġilda jew jekk tittieħed bin-nifs

 

NL

Schadelijk bij contact met de huid en bij inademing

 

PL

Działa szkodliwie w kontakcie ze skórą lub w następstwie wdychania

 

PT

Nocivo em contacto com a pele ou por inalação

 

RO

Nociv în contact cu pielea sau prin inhalare

 

SK

Zdraviu škodlivý pri styku s kožou alebo pri vdýchnutí

 

SL

Zdravju škodljivo v stiku s kožo in pri vdihavanju

 

FI

Haitallista joutuessaan iholle tai hengitettynä

 

SV

Skadligt vid hudkontakt eller inandning



H302 +

H312 +

H332

Jezik

3.1. — Akutna toksičnost (gutanje), akutna toksičnost (preko kože) i akutna toksičnost (inhalacijska), 4. kategorija opasnosti

 

BG

Вреден при поглъщане, при контакт с кожата или при вдишване

 

ES

Nocivo en caso de ingestión, contacto con la piel o inhalación

 

CS

Zdraví škodlivý při požití, při styku s kůží a při vdechování

 

DA

Farlig ved indånding, hudkontakt eller indånding

 

DE

Gesundheitsschädlich bei Verschlucken, Hautkontakt oder Einatmen

 

ET

Allaneelamisel, nahale sattumisel või sissehingamisel kahjulik

 

EL

Επιβλαβές σε περίπτωση κατάποσης, σε επαφή με το δέρμα ή σε περίπτωση εισπνοής

 

EN

Harmful if swallowed, in contact with skin or if inhaled

 

FR

Nocif en cas d’ingestion, de contact cutané ou d’inhalation

 

GA

Ábhar dochrach má shlogtar, má theagmhaíonn leis an gcraiceann nó má ionanálaítear é

▼M5

 

HR

Štetno ako se proguta, u dodiru s kožom ili ako se udiše

▼M2

 

IT

Nocivo se ingerito, a contatto con la pelle o se inalato

 

LV

Kaitīgs, ja norīts, saskaras ar ādu vai nonāk elpceļos

 

LT

Kenksminga prarijus, susilietus su oda arba įkvėpus

 

HU

Lenyelve, bőrrel érintkezve vagy belélegezve ártalmas

 

MT

Tagħmel il-ħsara jekk tinbela’, tmiss mal-ġilda jew tittiħed bin-nifs

 

NL

Schadelijk bij inslikken, bij contact met de huid en bij inademing

 

PL

Działa szkodliwie po połknięciu, w kontakcie ze skórą lub w następstwie wdychania

 

PT

Nocivo por ingestão, contacto com a pele ou inalação

 

RO

Nociv în caz de înghițire, în contact cu pielea sau prin inhalare

 

SK

Zdraviu škodlivý pri požití, styku s kožou alebo pri vdýchnutí

 

SL

Zdravju škodljivo pri zaužitju, v stiku s kožo ali pri vdihavanju

 

FI

Haitallista nieltynä, joutuessaan iholle tai hengitettynä

 

SV

Skadligt vid förtäring, hudkontakt eller inandning

▼B



Tablica 1.3.

Oznake upozorenja za opasnosti za okoliš

H400

Jezik

4.1. –  Opasno za vodeni okoliš – akutna opasnost, 1. kategorija

 

BG

Силно токсичен за водните организми.

 

ES

Muy tóxico para los organismos acuáticos.

 

CS

Vysoce toxický pro vodní organismy.

 

DA

Meget giftig for vandlevende organismer.

 

DE

Sehr giftig für Wasserorganismen.

 

ET

Väga mürgine veeorganismidele.

 

EL

Πολύ τοξικό για τους υδρόβιους οργανισμούς.

 

EN

Very toxic to aquatic life

 

FR

Très toxique pour les organismes aquatiques.

 

GA

An-tocsaineach don saol uisceach.

▼M5

 

HR

Vrlo otrovno za vodeni okoliš.

▼B

 

IT

Molto tossico per gli organismi acquatici.

 

LV

Ļoti toksisks ūdens organismiem.

 

LT

Labai toksiška vandens organizmams.

 

HU

Nagyon mérgező a vízi élővilágra.

 

MT

Tossiku ħafna għall-organiżmi akwatiċi.

 

NL

Zeer giftig voor in het water levende organismen.

 

PL

Działa bardzo toksycznie na organizmy wodne.

 

PT

Muito tóxico para os organismos aquáticos.

 

RO

Foarte toxic pentru mediul acvatic.

 

SK

Veľmi toxický pre vodné organizmy.

 

SL

Zelo strupeno za vodne organizme.

 

FI

Erittäin myrkyllistä vesieliöille.

 

SV

Mycket giftigt för vattenlevande organismer.



H410

Jezik

4.1. –  Opasno za vodeni okoliš – kronična opasnost, 1. kategorija

 

BG

Силно токсичен за водните организми, с дълготраен ефект.

 

ES

Muy tóxico para los organismos acuáticos, con efectos nocivos duraderos.

 

CS

Vysoce toxický pro vodní organismy, s dlouhodobými účinky.

 

DA

Meget giftig med langvarige virkninger for vandlevende organismer.

 

DE

Sehr giftig für Wasserorganismen mit langfristiger Wirkung.

 

ET

Väga mürgine veeorganismidele, pikaajaline toime.

 

EL

Πολύ τοξικό για τους υδρόβιους οργανισμούς, με μακροχρόνιες επιπτώσεις.

 

EN

Very toxic to aquatic life with long lasting effects.

 

FR

Très toxique pour les organismes aquatiques, entraîne des effets néfastes à long terme.

 

GA

An-tocsaineach don saol uisceach, le héifeachtaí fadtréimhseacha.

▼M5

 

HR

Vrlo otrovno za vodeni okoliš, s dugotrajnim učincima.

▼B

 

IT

Molto tossico per gli organismi acquatici con effetti di lunga durata.

 

LV

Ļoti toksisks ūdens organismiem ar ilgstošām sekām.

 

LT

Labai toksiška vandens organizmams, sukelia ilgalaikius pakitimus.

 

HU

Nagyon mérgező a vízi élővilágra, hosszan tartó károsodást okoz.

 

MT

Tossiku ħafna għall-organiżmi akwatiċi b'mod li jħalli effetti dejjiema.

 

NL

Zeer giftig voor in het water levende organismen, met langdurige gevolgen.

 

PL

Działa bardzo toksycznie na organizmy wodne, powodując długotrwałe skutki.

 

PT

Muito tóxico para os organismos aquáticos com efeitos duradouros.

 

RO

Foarte toxic pentru mediul acvatic cu efecte pe termen lung.

 

SK

Veľmi toxický pre vodné organizmy, s dlhodobými účinkami.

 

SL

Zelo strupeno za vodne organizme, z dolgotrajnimi učinki.

 

FI

Erittäin myrkyllistä vesieliöille, pitkäaikaisia haittavaikutuksia.

 

SV

Mycket giftigt för vattenlevande organismer med långtidseffekter.



H411

Jezik

4.1. –  Opasno za vodeni okoliš – kronična opasnost, 2. kategorija

 

BG

Токсичен за водните организми, с дълготраен ефект.

 

ES

Tóxico para los organismos acuáticos, con efectos nocivos duraderos.

 

CS

Toxický pro vodní organismy, s dlouhodobými účinky.

 

DA

Giftig for vandlevende organismer, med langvarige virkninger.

 

DE

Giftig für Wasserorganismen, mit langfristiger Wirkung.

 

ET

Mürgine veeorganismidele, pikaajaline toime.

 

EL

Τοξικό για τους υδρόβιους οργανισμούς, με μακροχρόνιες επιπτώσεις.

 

EN

Toxic to aquatic life with long lasting effects

 

FR

Toxique pour les organismes aquatiques, entraîne des effets néfastes à long terme.

 

GA

Tocsaineach don saol uisceach, le héifeachtaí fadtréimhseacha.

▼M5

 

HR

Otrovno za vodeni okoliš s dugotrajnim učincima.

▼B

 

IT

Tossico per gli organismi acquatici con effetti di lunga durata.

 

LV

Toksisks ūdens organismiem ar ilgstošām sekām.

 

LT

Toksiška vandens organizmams, sukelia ilgalaikius pakitimus.

 

HU

Mérgező a vízi élővilágra, hosszan tartó károsodást okoz.

 

MT

Tossiku għall-organiżmi akwatiċi b'mod li jħalli effetti dejjiema.

 

NL

Giftig voor in het water levende organismen, met langdurige gevolgen.

 

PL

Działa toksycznie na organizmy wodne, powodując długotrwałe skutki.

 

PT

Tóxico para os organismos aquáticos com efeitos duradouros.

 

RO

Toxic pentru mediul acvatic cu efecte pe termen lung.

 

SK

Toxický pre vodné organizmy, s dlhodobými účinkami.

 

SL

Strupeno za vodne organizme, z dolgotrajnimi učinki.

 

FI

Myrkyllistä vesieliöille, pitkäaikaisia haittavaikutuksia.

 

SV

Giftigt för vattenlevande organismer med långtidseffekter.



H412

Jezik

4.1. –  Opasno za vodeni okoliš – kronična opasnost, 3. kategorija

 

BG

Вреден за водните организми, с дълготраен ефект.

 

ES

Nocivo para los organismos acuáticos, con efectos nocivos duraderos.

 

CS

Škodlivý pro vodní organismy, s dlouhodobými účinky.

 

DA

Skadelig for vandlevende organismer, med langvarige virkninger.

 

DE

Schädlich für Wasserorganismen, mit langfristiger Wirkung.

 

ET

►C1  Kahjulik veeorganismidele, pikaajaline toime. ◄

 

EL

Επιβλαβές για τους υδρόβιους οργανισμούς, με μακροχρόνιες επιπτώσεις.

 

EN

Harmful to aquatic life with long lasting effects.

 

FR

Nocif pour les organismes aquatiques, entraîne des effets néfastes à long terme.

 

GA

Díobhálach don saol uisceach, le héifeachtaí fadtréimhseacha.

▼M5

 

HR

Štetno za vodeni okoliš s dugotrajnim učincima.

▼B

 

IT

Nocivo per gli organismi acquatici con effetti di lunga durata.

 

LV

Kaitīgs ūdens organismiem ar ilgstošām sekām.

 

LT

Kenksminga vandens organizmams, sukelia ilgalaikius pakitimus.

 

HU

Ártalmas a vízi élővilágra, hosszan tartó károsodást okoz.

 

MT

Jagħmel ħsara lill-organiżmi akwatiċi b'mod li jħalli effetti dejjiema.

 

NL

Schadelijk voor in het water levende organismen, met langdurige gevolgen.

 

PL

Działa szkodliwie na organizmy wodne, powodując długotrwałe skutki.

 

PT

Nocivo para os organismos aquáticos com efeitos duradouros.

 

RO

Nociv pentru mediul acvatic cu efecte pe termen lung.

 

SK

Škodlivý pre vodné organizmy, s dlhodobými účinkami.

 

SL

Škodljivo za vodne organizme, z dolgotrajnimi učinki.

 

FI

Haitallista vesieliöille, pitkäaikaisia haittavaikutuksia.

 

SV

Skadliga långtidseffekter för vattenlevande organismer.



H413

Jezik

4.1. –  Opasno za vodeni okoliš – kronična opasnost, 4. kategorija

 

BG

Може да причини дълготраен вреден ефект за водните организми.

 

ES

Puede ser nocivo para los organismos acuáticos, con efectos nocivos duraderos.

 

CS

Může vyvolat dlouhodobé škodlivé účinky pro vodní organismy.

 

DA

Kan forårsage langvarige skadelige virkninger for vandlevende organismer.

 

DE

Kann für Wasserorganismen schädlich sein, mit langfristiger Wirkung.

 

ET

Võib avaldada veeorganismidele pikaajalist kahjulikku toimet.

 

EL

Μπορεί να προκαλέσει μακροχρόνιες επιπτώσεις στους υδρόβιους οργανισμούς.

 

EN

May cause long lasting harmful effects to aquatic life.

 

FR

Peut être nocif à long terme pour les organismes aquatiques.

 

GA

D'fhéadfadh sé a bheith ina chúis le héifeachtaí fadtréimhseacha díobhálacha ar an saol uisceach.

▼M5

 

HR

Može uzrokovati dugotrajne štetne učinke na vodeni okoliš.

▼B

 

IT

Può essere nocivo per gli organismi acquatici con effetti di lunga durata.

 

LV

Var radīt ilgstošas kaitīgas sekas ūdens organismiem.

 

LT

Gali sukelti ilgalaikį kenksmingą poveikį vandens organizmams.

 

HU

Hosszan tartó ártalmas hatást gyakorolhat a vízi élővilágra.

 

MT

Jista' jikkawża effetti ta' ħsara dejjiema lill-organiżmi akwatiċi.

 

NL

Kan langdurige schadelijke gevolgen voor in het water levende organismen hebben.

 

PL

Może powodować długotrwałe szkodliwe skutki dla organizmów wodnych.

 

PT

Pode provocar efeitos nocivos duradouros nos organismos aquáticos.

 

RO

Poate provoca efecte nocive pe termen lung asupra mediului acvatic.

 

SK

Môže mať dlhodobé škodlivé účinky na vodné organizmy.

 

SL

Lahko ima dolgotrajne škodljive učinke na vodne organizme.

 

FI

Voi aiheuttaa pitkäaikaisia haittavaikutuksia vesieliöille.

 

SV

Kan ge skadliga långtidseffekter på vattenlevande organismer.

▼M2



H420

Jezik

5.1. — Opasno za ozonski sloj — 1.kategorija opasnosti

 

BG

Вреди на общественото здраве и на околната среда, като разрушава озона във високите слоеве на атмосферата

 

ES

Causa daños a la salud pública y el medio ambiente al destruir el ozono en la atmósfera superior

 

CS

Poškozuje veřejné zdraví a životní prostředí tím, že ničí ozon ve svrchních vrstvách atmosféry

 

DA

Skader folkesundheden og miljøet ved at ødelægge ozon i den øvre atmosfære

 

DE

Schädigt die öffentliche Gesundheit und die Umwelt durch Ozonabbau in der äußeren Atmosphäre

 

ET

Kahjustab rahvatervist ja keskkonda, hävitades kõrgatmosfääris asuvat osoonikihti

 

EL

Βλάπτει τη δημόσια υγεία και το περιβάλλον καταστρέφοντας το όζον στην ανώτερη ατμόσφαιρα

 

EN

Harms public health and the environment by destroying ozone in the upper atmosphere

 

FR

Nuit à la santé publique et à l’environnement en détruisant l’ozone dans la haute atmosphère

 

GA

Déanann an t-ábhar seo díobháil don tsláinte phoiblí agus don chomhshaol trí ózón san atmaisféar uachtarach a scriosadh

▼M5

 

HR

Štetno za zdravlje ljudi i okoliš zbog uništavanja ozona u višoj atmosferi

▼M2

 

IT

Nuoce alla salute pubblica e all’ambiente distruggendo l’ozono dello strato superiore dell’atmosfera

 

LV

Bīstams sabiedrības veselībai un videi, jo iznīcina ozonu atmosfēras augšējā slānī

 

LT

Kenkia visuomenės sveikatai ir aplinkai, nes naikina ozono sluoksnį viršutinėje atmosferoje

 

HU

Károsítja a közegészséget és a környezetet, mert a légkör felső rétegeiben lebontja az ózont

 

MT

Tagħmel ħsara lis-saħħa tal-pubbliku u lill-ambjent billi teqred l-ożonu fl-atmosfera ta’ fuq

 

NL

Schadelijk voor de volksgezondheid en het milieu door afbraak van ozon in de bovenste lagen van de atmosfeer

 

PL

Szkodliwe dla zdrowia publicznego i środowiska w związku z niszczącym oddziaływaniem na ozon w górnej warstwie atmosfery

 

PT

Prejudica a saúde pública e o ambiente ao destruir o ozono na alta atmosfera

 

RO

Dăunează sănătății publice și mediului înconjurător prin distrugerea ozonului în atmosfera superioară

 

SK

Poškodzuje verejné zdravie a životné prostredie tým, že ničí ozón vo vrchných vrstvách atmosféry

 

SL

Škodljivo za javno zdravje in okolje zaradi uničevanja ozona v zgornji atmosferi

 

FI

Vahingoittaa kansanterveyttä ja ympäristöä tuhoamalla otsonia ylemmässä ilmakehässä

 

SV

Skadar folkhälsan och miljön genom förstöring av ozonet i övre delen av atmosfären

▼B

2.    Dio 2.: Dopunske oznake upozorenja



Tablica 2.1.

Fizikalna svojstva

EUH 001

Jezik

 

 

BG

Експлозивен в сухо състояние.

 

ES

Explosivo en estado seco.

 

CS

Výbušný v suchém stavu.

 

DA

Eksplosiv i tør tilstand.

 

DE

►C1  In trockenem Zustand explosiv. ◄

 

ET

Plahvatusohtlik kuivana.

 

EL

Εκρηκτικό σε ξηρή κατάσταση.

 

EN

Explosive when dry.

 

FR

Explosif à l'état sec.

 

GA

Pléascach agus é tirim.

▼M5

 

HR

Eksplozivno u suhom stanju.

▼B

 

IT

Esplosivo allo stato secco.

 

LV

Sprādzienbīstams sausā veidā.

 

LT

Sausos būsenos gali sprogti.

 

HU

Száraz állapotban robbanásveszélyes.

 

MT

Jisplodi meta jinxef.

 

NL

In droge toestand ontplofbaar.

 

PL

Produkt wybuchowy w stanie suchym.

 

PT

Explosivo no estado seco.

 

RO

Exploziv în stare uscată.

 

SK

V suchom stave výbušný.

 

SL

Eksplozivno v suhem stanju.

 

FI

Räjähtävää kuivana.

 

SV

Explosivt i torrt tillstånd.

▼M4 —————

▼B



EUH 014

Jezik

 

 

BG

Реагира бурно с вода.

 

ES

Reacciona violentamente con el agua.

 

CS

Prudce reaguje s vodou.

 

DA

Reagerer voldsomt med vand.

 

DE

Reagiert heftig mit Wasser.

 

ET

Reageerib ägedalt veega.

 

EL

Αντιδρά βίαια με νερό.

 

EN

Reacts violently with water

 

FR

Réagit violemment au contact de l'eau.

 

GA

Imoibríonn go foirtil le huisce.

▼M5

 

HR

Burno reagira s vodom.

▼B

 

IT

Reagisce violentemente con l'acqua.

 

LV

Aktīvi reaģē ar ūdeni.

 

LT

Smarkiai reaguoja su vandeniu.

 

HU

Vízzel hevesen reagál.

 

MT

Jirreaġixxi bil-qawwa meta jmiss l-ilma.

 

NL

Reageert heftig met water.

 

PL

Reaguje gwałtownie z wodą.

 

PT

Reage violentamente em contacto com a água.

 

RO

Reacționează violent în contact cu apa.

 

SK

Prudko reaguje s vodou.

 

SL

Burno reagira z vodo.

 

FI

Reagoi voimakkaasti veden kanssa.

 

SV

Reagerar häftigt med vatten.



EUH 018

Jezik

 

 

BG

При употреба може да се образува запалима/експлозивна паровъздушнa смес.

 

ES

►C1  Al usarlo, pueden formarse mezclas aire-vapor explosivas o inflamables. ◄

 

CS

Při používání může vytvářet hořlavé nebo výbušné směsi par se vzduchem.

 

DA

Ved brug kan brandbarlige dampe/eksplosive damp-luftblandinger dannes.

 

DE

Kann bei Verwendung explosionsfähige/entzündbare Dampf/Luft-Gemische bilden.

 

ET

Kasutamisel võib moodustuda tule-/plahvatusohtlik auru-õhu segu.

 

EL

Κατά τη χρήση μπορεί να σχηματίσει εύφλεκτα/εκρηκτικά μείγματα ατμού-αέρος.

 

EN

In use may form flammable/explosive vapour-air mixture.

 

FR

Lors de l'utilisation, formation possible de mélange vapeur-air inflammable/explosif.

 

GA

Agus é á úsáid d'fhéadfaí meascán inadhainte/pléascach gaile-aeir a chruthú.

▼M5

 

HR

Pri uporabi može nastati zapaljiva/eksplozivna smjesa para-zrak.

▼B

 

IT

Durante l'uso può formarsi una miscela vapore-aria esplosiva/infiammabile.

 

LV

Izmantojot var veidot uzliesmojošu vai sprādzienbīstamu tvaiku un gaisa maisījumu.

 

LT

Naudojama gali sudaryti degius (sprogius) garų-oro mišinius.

 

HU

A használat során tűzveszélyes/robbanásveszélyes gőz/levegő elegy keletkezhet.

 

MT

Meta jintuża jista' jifforma taħlitiet esplussivi jew li jaqbdu jekk jitħallat ma' l-arja.

 

NL

Kan bij gebruik een ontvlambaar/ontplofbaar damp-luchtmengsel vormen.

 

PL

Podczas stosowania mogą powstawać łatwopalne lub wybuchowe mieszaniny par z powietrzem.

 

PT

Pode formar mistura vapor-ar explosiva/inflamável durante a utilização.

 

RO

În timpul utilizării poate forma un amestec vapori-aer, inflamabil/exploziv.

 

SK

Pri použití môže vytvárat’ horľavú/výbušnú zmes pár so vzduchom.

 

SL

Pri uporabi lahko tvori vnetljivo/eksplozivno zmes hlapi-zrak.

 

FI

Käytössä voi muodostua syttyvä/räjähtävä höyry-ilmaseos.

 

SV

Vid användning kan brännbara/explosiva ång-luftblandningar bildas.



EUH 019

Jezik

 

 

BG

Може да образува експлозивни пероксиди.

 

ES

Puede formar peróxidos explosivos.

 

CS

Může vytvářet výbušné peroxidy.

 

DA

Kan danne eksplosive peroxider.

 

DE

Kann explosionsfähige Peroxide bilden.

 

ET

Võib moodustada plahvatusohtlikke peroksiide.

 

EL

Μπορεί να σχηματίσει εκρηκτικά υπεροξείδια.

 

EN

May form explosive peroxides.

 

FR

Peut former des peroxydes explosifs.

 

GA

D'fhéadfadh sé sárocsaídí pléascacha a chruthú.

▼M5

 

HR

Može stvarati eksplozivne perokside.

▼B

 

IT

Può formare perossidi esplosivi.

 

LV

Var veidot sprādzienbīstamus peroksīdus.

 

LT

Gali sudaryti sprogius peroksidus.

 

HU

Robbanásveszélyes peroxidokat képezhet.

 

MT

Jista' jifforma perossidi esplussivi.

 

NL

Kan ontplofbare peroxiden vormen.

 

PL

Może tworzyć wybuchowe nadtlenki.

 

PT

Pode formar peróxidos explosivos.

 

RO

Poate forma peroxizi explozivi.

 

SK

Môže vytvárat’ výbušné peroxidy.

 

SL

Lahko tvori eksplozivne perokside.

 

FI

Saattaa muodostaa räjähtäviä peroksideja.

 

SV

Kan bilda explosiva peroxider.



EUH 044

Jezik

 

 

BG

Риск от експлозия при нагряване в затворено пространство.

 

ES

Riesgo de explosión al calentarlo en ambiente confinado.

 

CS

Nebezpečí výbuchu při zahřátí v uzavřeném obalu.

 

DA

Eksplosionsfarlig ved opvarmning under indeslutning.

 

DE

Explosionsgefahr bei Erhitzen unter Einschluss.

 

ET

Plahvatusohtlik kuumutamisel kinnises mahutis.

 

EL

Κίνδυνος εκρήξεως εάν θερμανθεί υπό περιορισμό.

 

EN

Risk of explosion if heated under confinement.

 

FR

Risque d'explosion si chauffé en ambiance confinée.

 

GA

Baol pléasctha arna théamh i limistéar iata.

▼M5

 

HR

Opasnost od eksplozije ako se zagrijava u zatvorenom prostoru.

▼B

 

IT

Rischio di esplosione per riscaldamento in ambiente confinato.

 

LV

Sprādziena draudi, karsējot slēgtā vidē.

 

LT

Gali sprogti, jei kaitinama sandariai uždaryta.

 

HU

Zárt térben hő hatására robbanhat.

 

MT

Riskju ta' splużjoni jekk jissaħħan fil-magħluq.

 

NL

Ontploffingsgevaar bij verwarming in afgesloten toestand.

 

PL

Zagrożenie wybuchem po ogrzaniu w zamkniętym pojemniku.

 

PT

Risco de explosão se aquecido em ambiente fechado.

 

RO

Risc de explozie, dacă este încălzit în spațiu închis.

 

SK

Riziko výbuchu pri zahrievaní v uzavretom priestore.

 

SL

Nevarnost eksplozije ob segrevanju v zaprtem prostoru.

 

FI

Räjähdysvaara kuumennettaessa suljetussa astiassa.

 

SV

Explosionsrisk vid uppvärmning i sluten behållare.



Tablica 2.2.

Svojstva koja predstavljaju opasnost za zdravlje

EUH 029

Jezik

 

 

BG

При контакт с вода се отделя токсичен газ.

 

ES

En contacto con agua libera gases tóxicos.

 

CS

Uvolňuje toxický plyn při styku s vodou.

 

DA

Udvikler giftig gas ved kontakt med vand.

 

DE

Entwickelt bei Berührung mit Wasser giftige Gase.

 

ET

Kokkupuutel veega eraldub mürgine gaas.

 

EL

Σε επαφή με το νερό ελευθερώνονται τοξικά αέρια.

 

EN

Contact with water liberates toxic gas.

 

FR

Au contact de l'eau, dégage des gaz toxiques.

 

GA

I dteagmháil le huisce scaoiltear gás tocsaineach.

▼M5

 

HR

U dodiru s vodom oslobađa otrovni plin.

▼B

 

IT

A contatto con l'acqua libera un gas tossico.

 

LV

Saskaroties ar ūdeni, izdala toksiskas gāzes.

 

LT

Kontaktuodama su vandeniu išskiria toksiškas dujas.

 

HU

Vízzel érintkezve mérgező gázok képződnek.

 

MT

Jitfa' gass tossiku meta jmiss l-ilma.

 

NL

Vormt giftig gas in contact met water.

 

PL

W kontakcie z wodą uwalnia toksyczne gazy.

 

PT

Em contacto com a água liberta gases tóxicos.

 

RO

În contact cu apa, degajă un gaz toxic.

 

SK

Pri kontakte s vodou uvoľňuje toxický plyn.

 

SL

V stiku z vodo se sprošča strupen plin.

 

FI

Kehittää myrkyllistä kaasua veden kanssa.

 

SV

Utvecklar giftig gas vid kontakt med vatten.



EUH 031

Jezik

 

 

BG

При контакт с киселини се отделя токсичен газ.

 

ES

En contacto con ácidos libera gases tóxicos.

 

CS

Uvolňuje toxický plyn při styku s kyselinami.

 

DA

Udvikler giftig gas ved kontakt med syre.

 

DE

Entwickelt bei Berührung mit Säure giftige Gase.

 

ET

Kokkupuutel hapetega eraldub mürgine gaas.

 

EL

Σε επαφή με οξέα ελευθερώνονται τοξικά αέρια.

 

EN

Contact with acids liberates toxic gas.

 

FR

Au contact d'un acide, dégage un gaz toxique.

 

GA

I dteagmháil le haigéid scaoiltear gás tocsaineach.

▼M5

 

HR

U dodiru s kiselinama oslobađa otrovni plin.

▼B

 

IT

A contatto con acidi libera gas tossici.

 

LV

Saskaroties ar skābēm, izdala toksiskas gāzes.

 

LT

Kontaktuodama su rūgštimis išskiria toksiškas dujas.

 

HU

Savval érintkezve mérgező gázok képződnek.

 

MT

Jitfa' gass tossiku meta jmiss l-aċidi.

 

NL

Vormt giftig gas in contact met zuren.

 

PL

W kontakcie z kwasami uwalnia toksyczne gazy.

 

PT

Em contacto com ácidos liberta gases tóxicos.

 

RO

În contact cu acizi, degajă un gaz toxic.

 

SK

Pri kontakte s kyselinami uvoľňuje toxický plyn.

 

SL

V stiku s kislinami se sprošča strupen plin.

 

FI

Kehittää myrkyllistä kaasua hapon kanssa.

 

SV

Utvecklar giftig gas vid kontakt med syra.



EUH 032

Jezik

 

 

BG

При контакт с киселини се отделя силно токсичен газ.

 

ES

En contacto con ácidos libera gases muy tóxicos.

 

CS

Uvolňuje vysoce toxický plyn při styku s kyselinami.

 

DA

Udvikler meget giftig gas ved kontakt med syre.

 

DE

Entwickelt bei Berührung mit Säure sehr giftige Gase.

 

ET

Kokkupuutel hapetega eraldub väga mürgine gaas.

 

EL

Σε επαφή με οξέα ελευθερώνονται πολύ τοξικά αέρια.

 

EN

Contact with acids liberates very toxic gas.

 

FR

Au contact d'un acide, dégage un gaz très toxique.

 

GA

I dteagmháil le haigéid scaoiltear gás an-tocsaineach.

▼M5

 

HR

U dodiru s kiselinama oslobađa vrlo otrovni plin.

▼B

 

IT

A contatto con acidi libera gas molto tossici.

 

LV

Saskaroties ar skābēm, izdala ļoti toksiskas gāzes.

 

LT

Kontaktuodama su rūgštimis išskiria labai toksiškas dujas.

 

HU

Savval érintkezve nagyon mérgező gázok képződnek.

 

MT

Jitfa' gass tossiku ħafna meta jmiss l-aċidi.

 

NL

Vormt zeer giftig gas in contact met zuren.

 

PL

W kontakcie z kwasami uwalnia bardzo toksyczne gazy.

 

PT

Em contacto com ácidos liberta gases muito tóxicos.

 

RO

În contact cu acizi, degajă un gaz foarte toxic.

 

SK

Pri kontakte s kyselinami uvoľňuje veľmi toxický plyn.

 

SL

V stiku s kislinami se sprošča zelo strupen plin.

 

FI

Kehittää erittäin myrkyllistä kaasua hapon kanssa.

 

SV

Utvecklar mycket giftig gas vid kontakt med syra.



EUH 066

Jezik

 

 

BG

Повтарящата се експозиция може да предизвика изсушаване или напукване на кожата.

 

ES

La exposición repetida puede provocar sequedad o formación de grietas en la piel.

 

CS

Opakovaná expozice může způsobit vysušení nebo popraskání kůže.

 

DA

Gentagen kontakt kan give tør eller revnet hud.

 

DE

Wiederholter Kontakt kann zu spröder oder rissiger Haut führen.

 

ET

Korduv kokkupuude võib põhjustada naha kuivust või lõhenemist.

 

EL

Παρατεταμένη έκθεση μπορεί να προκαλέσει ξηρότητα δέρματος ή σκάσιμο.

 

EN

Repeated exposure may cause skin dryness or cracking

 

FR

L'exposition répétée peut provoquer dessèchement ou gerçures de la peau.

 

GA

D'fhéadfadh tirimeacht chraicinn nó scoilteadh craicinn a bheith mar thoradh ar ilnochtadh.

▼M5

 

HR

Ponavljano izlaganje može prouzročiti sušenje ili pucanje kože.

▼B

 

IT

L'esposizione ripetuta può provocare secchezza o screpolature della pelle.

 

LV

Atkārtota iedarbība var radīt sausu ādu vai izraisīt tās sprēgāšanu.

 

LT

Pakartotinis poveikis gali sukelti odos džiūvimą arba skilinėjimą.

 

HU

Ismétlődő expozíció a bőr kiszáradását vagy megrepedezését okozhatja.

 

MT

Espożizzjoni ripetuta tista' tikkaġuna nxif jew qsim tal-ġilda.

 

NL

Herhaalde blootstelling kan een droge of een gebarsten huid veroorzaken.

 

PL

Powtarzające się narażenie może powodować wysuszanie lub pękanie skóry.

 

PT

Pode provocar pele seca ou gretada, por exposição repetida.

 

RO

Expunerea repetată poate provoca uscarea sau crăparea pielii.

 

SK

Opakovaná expozícia môže spôsobit’ vysušenie alebo popraskanie pokožky.

 

SL

Ponavljajoča izpostavljenost lahko povzroči nastanek suhe ali razpokane kože.

 

FI

Toistuva altistus voi aiheuttaa ihon kuivumista tai halkeilua.

 

SV

Upprepad kontakt kan ge torr hud eller hudsprickor.



EUH 070

Jezik

 

 

BG

Токсично при контакт с очите.

 

ES

Tóxico en contacto con los ojos.

 

CS

Toxický při styku s očima.

 

DA

Giftig ved kontakt med øjnene.

 

DE

Giftig bei Berührung mit den Augen.

 

ET

Silma sattumisel mürgine.

 

EL

Τοξικό σε επαφή με τα μάτια.

 

EN

Toxic by eye contact.

 

FR

Toxique par contact oculaire.

 

GA

Tocsaineach trí theagmháil leis an tsúil.

▼M5

 

HR

Otrovno u dodiru s očima.

▼B

 

IT

Tossico per contatto oculare.

 

LV

Toksisks saskarē ar acīm.

 

LT

Toksiška patekus į akis.

 

HU

Szembe kerülve mérgező.

 

MT

Tossiku meta jmiss ma' l-għajnejn.

 

NL

Giftig bij oogcontact.

 

PL

Działa toksycznie w kontakcie z oczami.

 

PT

Tóxico por contacto com os olhos.

 

RO

Toxic în caz de contact cu ochii.

 

SK

Toxické pri kontakte s očami.

 

SL

Strupeno ob stiku z očmi.

 

FI

Myrkyllistä joutuessaan silmään.

 

SV

Giftigt vid kontakt med ögonen.



EUH 071

Jezik

 

 

BG

Корозивен за дихателните пътища.

 

ES

Corrosivo para las vías respiratorias.

 

CS

Způsobuje poleptání dýchacích cest.

 

DA

Ætsende for luftvejene.

 

DE

Wirkt ätzend auf die Atemwege.

 

ET

Söövitav hingamisteedele.

 

EL

Διαβρωτικό της αναπνευστικής οδού.

 

EN

Corrosive to the respiratory tract.

 

FR

Corrosif pour les voies respiratoires.

 

GA

Creimneach don chonair riospráide.

▼M5

 

HR

Nagrizajuće za dišni sustav.

▼B

 

IT

Corrosivo per le vie respiratorie.

 

LV

Kodīgs elpceļiem.

 

LT

Ėsdina kvėpavimo takus.

 

HU

Maró hatású a légutakra.

 

MT

Korrużiv għas-sistema respiratorja.

 

NL

Bijtend voor de luchtwegen.

 

PL

Działa żrąco na drogi oddechowe.

 

PT

Corrosivo para as vias respiratórias.

 

RO

Corosiv pentru căile respiratorii.

 

SK

Žieravé pre dýchacie cesty.

 

SL

Jedko za dihalne poti.

 

FI

Hengityselimiä syövyttävää.

 

SV

Frätande på luftvägarna.

▼M2 —————

▼B

3.    Dio 3.: Dopunski elementi označivanja/informacije o određenim ►M2  ————— ◄ smjesama



EUH 201/201A

Jezik

 

►M2  201 ◄

►M2  201A ◄

BG

Съдържа олово. Да не се използва върху повърхност, която евентуално може да се дъвче или смуче от деца.

Внимание! Съдържа олово.

►M2  201 ◄

►M2  201A ◄

ES

Contiene plomo. No utilizar en objetos que los niños puedan masticar o chupar.

¡Atención! Contiene plomo.

►M2  201 ◄

►M2  201A ◄

CS

Obsahuje olovo. Nemá se používat na povrchy, které mohou okusovat nebo olizovat děti.

Pozor! Obsahuje olovo.

►M2  201 ◄

►M2  201A ◄

DA

Indeholder bly. Må ikke anvendes på genstande, som børn vil kunne tygge eller sutte på.

Advarsel! Indeholder bly.

►M2  201 ◄

►M2  201A ◄

DE

Enthält Blei. Nicht für den Anstrich von Gegenständen verwenden, die von Kindern gekaut oder gelutscht werden könnten.

Achtung! Enthält Blei.

►M2  201 ◄

►M2  201A ◄

ET

►C1  Sisaldab pliid. Mitte kasutada pindadel, mida lapsed võivad närida või imeda.

Hoiatus! Sisaldab pliid. ◄

►M2  201 ◄

►M2  201A ◄

EL

Περιέχει μόλυβδο. Να μη χρησιμοποιείται σε επιφάνειες που είναι πιθανόν να μασήσουν ή να πιπιλίσουν τα παιδιά.

Προσοχή! Περιέχει μόλυβδο.

►M2  201 ◄

►M2  201A ◄

EN

Contains lead. Should not be used on surfaces liable to be chewed or sucked by children.

Warning! Contains lead.

►M2  201 ◄

►M2  201A ◄

FR

Contient du plomb. Ne pas utiliser sur les objets susceptibles d'être mâchés ou sucés par des enfants.

Attention! Contient du plomb.

►M2  201 ◄

►M2  201A ◄

GA

Luaidhe ann. Níor chóir a úsáid ar dhromchlaí a d'fhéadfadh a bheith á gcogaint nó á sú ag leanaí.

Rabhadh! Luaidhe ann.

▼M5

 

HR

Sadrži olovo. Ne smije se koristiti na površinama koje mogu žvakati ili sisati djeca.

Upozorenje! Sadrži olovo.

▼B

►M2  201 ◄

►M2  201A ◄

IT

Contiene piombo. Non utilizzare su oggetti che possono essere masticati o succhiati dai bambini.

Attenzione! Contiene piombo.

►M2  201 ◄

►M2  201A ◄

LV

Satur svinu. Nedrīkst lietot uz virsmām, kuras var nonākt bērnam mutē.

Brīdinājums! Satur svinu.

►M2  201 ◄

►M2  201A ◄

LT

Sudėtyje yra švino. Nenaudoti paviršiams, kurie gali būti vaikų kramtomi arba čiulpiami.

Atsargiai! Sudėtyje yra švino.

►M2  201 ◄

►M2  201A ◄

HU

Ólmot tartalmaz. Tilos olyan felületeken használni, amelyeket gyermekek szájukba vehetnek.

Figyelem! Ólmot tartalmaz.

►M2  201 ◄

►M2  201A ◄

MT

Fih iċ-ċomb. M'għandux jintuża' fuq uċuh li x'aktarx jomogħduhom jew jerdgħuhom it-tfal.

Twissija! Fih iċ-ċomb.

►M2  201 ◄

►M2  201A ◄

NL

Bevat lood. Mag niet worden gebruikt voor voorwerpen waarin kinderen kunnen bijten of waaraan kinderen kunnen zuigen.

Let op! Bevat lood.

►M2  201 ◄

►M2  201A ◄

PL

Zawiera ołów. Nie należy stosować na powierzchniach, które mogą być gryzione lub ssane przez dzieci.

Uwaga! Zawiera ołów.

►M2  201 ◄

►M2  201A ◄

PT

Contém chumbo. Não utilizar em superfícies que possam ser mordidas ou chupadas por crianças.

Atenção! Contém chumbo.

►M2  201 ◄

►M2  201A ◄

RO

Conține plumb. A nu se utiliza pe obiecte care pot fi mestecate sau supte de copii.

Atenție! Conține plumb.

►M2  201 ◄

►M2  201A ◄

SK

Obsahuje olovo. Nepoužívajte na povrchy, ktoré by mohli žuť alebo oblizovať deti.

Pozor! Obsahuje olovo.

►M2  201 ◄

►M2  201A ◄

SL

Vsebuje svinec. Ne sme se nanašati na površine, ki bi jih lahko žvečili ali sesali otroci.

Pozor! Vsebuje svinec.

►M2  201 ◄

►M2  201A ◄

FI

Sisältää lyijyä. Ei saa käyttää pintoihin, joita lapset voivat pureskella tai imeä.

Varoitus! Sisältää lyijyä.

►M2  201 ◄

►M2  201A ◄

SV

Innehåller bly. Bör inte användas på ytor där barn kan komma åt att tugga eller suga.

Varning! Innehåller bly.



EUH 202

Jezik

 

 

BG

Цианокрилат. Опасно. Залепва кожата и очите за секунди. Да се съхранява извън обсега на деца.

 

ES

Cianoacrilato. Peligro. Se adhiere a la piel y a los ojos en pocos segundos. Mantener fuera del alcance de los niños.

 

CS

Kyanoakrylát. Nebezpečí. Okamžitě slepuje kůži a oči. Uchovávejte mimo dosah dětí.

 

DA

Cyanoacrylat. Farligt. Klæber til huden og øjnene på få sekunder. Opbevares utilgængeligt for børn.

 

DE

Cyanacrylat. Gefahr. Klebt innerhalb von Sekunden Haut und Augenlider zusammen. Darf nicht in die Hände von Kindern gelangen.

 

ET

Tsüanoakrülaat. Ohtlik. Liimib naha ja silmad hetkega. Hoida lastele kättesaamatus kohas.

 

EL

Κυανοακρυλική ένωση. Κίνδυνος. Κολλάει στην επιδερμίδα και στα μάτια μέσα σε λίγα δευτερόλεπτα. Να φυλάσσεται μακριά από παιδιά.

 

EN

Cyanoacrylate. Danger. Bonds skin and eyes in seconds. Keep out of the reach of children.

 

FR

Cyanoacrylate. Danger. Colle à la peau et aux yeux en quelques secondes. À conserver hors de portée des enfants.

 

GA

Cianaicrioláit. Contúirt. Nascann craiceann agus súile laistigh de shoicindí. Coimeád as aimsiú leanaí.

▼M5

 

HR

Cianoakrilat. Opasnost. Trenutno lijepi kožu i oči. Čuvati izvan dohvata djece.

▼B

 

IT

Cianoacrilato. Pericolo. Incolla la pelle e gli occhi in pochi secondi. Tenere fuori dalla portata dei bambini.

 

LV

Ciānakrilāts. Bīstami. Iedarbība uz acīm un ādu tūlītēja. Sargāt no bērniem.

 

LT

Cianakrilatas. Pavojinga. Staigiai suklijuoja odą ir akis. Laikyti vaikams neprieinamoje vietoje.

 

HU

Cianoakrilát. Veszély! Néhány másodperc alatt a bőrre és a szembe ragad. Gyermekektől elzárva tartandó.

 

MT

Cyanoacrylate. Periklu. Iwaħħal il-ġilda u l-għajnejn fi ftit sekondi. Żomm ‘il bogħod minn fejn jistgħu jilħquh it-tfal.

 

NL

Cyanoacrylaat. Gevaarlijk. Kleeft binnen enkele seconden aan huid en oogleden. Buiten het bereik van kinderen houden.

 

PL

Cyjanoakrylany. Niebezpieczeństwo. Skleja skórę i powieki w ciągu kilku sekund. Chronić przed dziećmi.

 

PT

Cianoacrilato. Perigo. Cola à pele e aos olhos em poucos segundos. Manter fora do alcance das crianças.

 

RO

Cianoacrilat. Pericol. Se lipește de piele și ochi în câteva secunde. A nu se lăsa la îndemâna copiilor.

 

SK

Kyanoakrylát. Nebezpečenstvo. V priebehu niekoľkých sekúnd zlepí pokožku a oči. Uchovávajte mimo dosahu detí.

 

SL

Cianoakrilat. Nevarno. Kožo in oči zlepi v nekaj sekundah. Hraniti zunaj dosega otrok.

 

FI

Syanoakrylaattia. Vaara. Liimaa ihon ja silmät hetkessä. Säilytettävä lasten ulottumatto- missa.

 

SV

Cyanoakrylat. Fara. Fäster snabbt på hud och ögon. Förvaras oåtkomligt för barn.



EUH 203

Jezik

 

 

BG

Съдържа хром (VI). Може да причини алергична реакция.

 

ES

Contiene cromo (VI). Puede provocar una reacción alérgica.

 

CS

Obsahuje chrom (VI). Může vyvolat alergickou reakci.

 

DA

Indeholder krom (VI). Kan udløse allergisk reaktion.

 

DE

Enthält Chrom (VI). Kann allergische Reaktionen hervorrufen.

 

ET

Sisaldab kroomi (VI). Võib esile kutsuda allergilise reaktsiooni.

 

EL

Περιέχει χρώμιο (VI). Μπορεί να προκαλέσει αλλεργική αντίδραση.

 

EN

Contains chromium (VI). May produce an allergic reaction.

 

FR

Contient du chrome (VI). Peut produire une réaction allergique.

 

GA

Cróimiam (VI) ann. D'fhéadfadh sé a bheith ina chúis le frithghníomh ailléirgeach.

▼M5

 

HR

Sadrži krom (VI). Može izazvati alergijsku reakciju.

▼B

 

IT

Contiene cromo (VI). Può provocare una reazione allergica.

 

LV

Satur hromu (VI). Var izraisīt alerģisku reakciju.

 

LT

Sudėtyje yra chromo (VI). Gali sukelti alerginę reakciją.

 

HU

Krómot (VI) tartalmaz. Allergiás reakciót válthat ki.

 

MT

Fih il-kromju (VI). Jista' joħloq reazzjoni allerġika.

 

NL

Bevat zeswaardig chroom. Kan een allergische reactie veroorzaken.

 

PL

Zawiera chrom (VI). Może powodować wystąpienie reakcji alergicznej.

 

PT

Contém crómio (VI). Pode provocar uma reacção alérgica.

 

RO

Conține crom (VI). Poate provoca o reacție alergică.

 

SK

Obsahuje chróm (VI). Môže vyvolať alergickú reakciu.

 

SL

Vsebuje krom (VI). Lahko povzroči alergijski odziv.

 

FI

Sisältää kromi(VI)-yhdisteitä. Voi aiheuttaa allergisen reaktion.

 

SV

Innehåller krom (VI). Kan orsaka en allergisk reaktion.



EUH 204

Jezik

 

 

BG

Съдържа изоцианати. Може да причини алергична реакция.

 

ES

Contiene isocianatos. Puede provocar una reacción alérgica.

 

CS

Obsahuje isokyanáty. Může vyvolat alergickou reakci.

 

DA

Indeholder isocyanater. Kan udløse allergisk reaktion.

 

DE

Enthält Isocyanate. Kann allergische Reaktionen hervorrufen.

 

ET

Sisaldab isotsüanaate. Võib esile kutsuda allergilise reaktsiooni.

 

EL

Περιέχει ισοκυανικές ενώσεις. Μπορεί να προκαλέσει αλλεργική αντίδραση.

 

EN

Contains isocyanates. May produce an allergic reaction.

 

FR

Contient des isocyanates. Peut produire une réaction allergique.

 

GA

Isicianaítí ann. D'fhéadfadh sé a bheith ina chúis le frithghníomh ailléirgeach.

▼M5

 

HR

Sadrži izocianate. Može izazvati alergijsku reakciju.

▼B

 

IT

Contiene isocianati. Può provocare una reazione allergica.

 

LV

Satur izocianātus. Var izraisīt alerģisku reakciju.

 

LT

Sudėtyje yra izocianatų. Gali sukelti alerginę reakciją.

 

HU

Izocianátokat tartalmaz. Allergiás reakciót válthat ki.

 

MT

Fih l-isocyanates. Jista' jagħmel reazzjoni allerġika.

 

NL

Bevat isocyanaten. Kan een allergische reactie veroorzaken.

 

PL

Zawiera izocyjaniany. Może powodować wystąpienie reakcji alergicznej.

 

PT

Contém isocianatos. Pode provocar uma reacção alérgica.

 

RO

Conține izocianați. Poate provoca o reacție alergică.

 

SK

Obsahuje izokyanáty. Môže vyvolať alergickú reakciu.

 

SL

Vsebuje izocianate. Lahko povzroči alergijski odziv.

 

FI

Sisältää isosyanaatteja. Voi aiheuttaa allergisen reaktion.

 

SV

Innehåller isocyanater. Kan orsaka en allergisk reaktion.



EUH 205

Jezik

 

 

BG

Съдържа епоксидни съставки. Може да причини алергична реакция.

 

ES

Contiene componentes epoxídicos. Puede provocar una reacción alérgica.

 

CS

Obsahuje epoxidové složky. Může vyvolat alergickou reakci.

 

DA

Indeholder epoxyforbindelser. Kan udløse allergisk reaktion.

 

DE

Enthält epoxidhaltige Verbindungen. Kann allergische Reaktionen hervorrufen.

 

ET

Sisaldab epoksükomponente. Võib esile kutsuda allergilise reaktsiooni.

 

EL

Περιέχει εποξειδικές ενώσεις. Μπορεί να προκαλέσει αλλεργική αντίδραση.

 

EN

Contains epoxy constituents. May produce an allergic reaction.

 

FR

Contient des composés époxydiques. Peut produire une réaction allergique.

 

GA

Comhábhair eapocsacha ann. D'fhéadfadh sé a bheith ina chúis le frithghníomh ailléirgeach.

▼M5

 

HR

Sadrži epoksidne sastojke. Može izazvati alergijsku reakciju.

▼B

 

IT

Contiene componenti epossidici. Può provocare una reazione allergica.

 

LV

Satur epoksīda sastāvdaļas. Var izraisīt alerģisku reakciju.

 

LT

Sudėtyje yra epoksidinių komponentų. Gali sukelti alerginę reakciją.

 

HU

Epoxid tartalmú vegyületeket tartalmaz. Allergiás reakciót válthat ki.

 

MT

Fih kostitwenti ta' l-eposside. Jista' jagħmel reazzjoni allerġika.

 

NL

Bevat epoxyverbindingen. Kan een allergische reactie veroorzaken.

 

PL

Zawiera składniki epoksydowe. Może powodować wystąpienie reakcji alergicznej.

 

PT

Contém componentes epoxídicos. Pode provocar uma reacção alérgica.

 

RO

Conține componenți epoxidici. Poate provoca o reacție alergică.

 

SK

Obsahuje epoxidové zložky. Môže vyvolať alergickú reakciu.

 

SL

Vsebuje epoksidne sestavine. Lahko povzroči alergijski odziv.

 

FI

Sisältää epoksihartseja. Voi aiheuttaa allergisen reaktion.

 

SV

Innehåller epoxiförening. Kan orsaka en allergisk reaktion.



EUH 206

Jezik

 

 

BG

Внимание! Да не се използва заедно с други продукти. Може да отдели опасни газове (хлор).

 

ES

¡Atención! No utilizar junto con otros productos. Puede desprender gases peligrosos (cloro).

 

CS

Pozor! Nepoužívejte společně s jinými výrobky. Může uvolňovat nebezpečné plyny (chlor).

 

DA

Advarsel! Må ikke anvendes i forbindelse med andre produkter. Farlige luftarter (chlor) kan frigøres.

 

DE

Achtung! Nicht zusammen mit anderen Produkten verwenden, da gefährliche Gase (Chlor) freigesetzt werden können.

 

ET

►C1  Hoiatus! Mitte kasutada koos teiste toodetega. Segust võib eralduda ohtlikke gaase (kloori). ◄

 

EL

Προσοχή! Να μην χρησιμοποιείται σε συνδυασμό με άλλα προϊόντα. Μπορεί να ελευθερωθούν επικίνδυνα αέρια (χλώριο).

 

EN

Warning! Do not use together with other products. May release dangerous gases (chlorine).

 

FR

Attention! Ne pas utiliser en combinaison avec d'autres produits. Peut libérer des gaz dangereux (chlore).

 

GA

Rabhadh! Ná húsáid in éineacht le táirgí eile. D'fhéadfadh sé go scaoilfí gáis chontúirteacha (clóirín).

▼M5

 

HR

Upozorenje! Ne koristiti s drugim proizvodima. Mogu se osloboditi opasni plinovi (klor).

▼B

 

IT

Attenzione! Non utilizzare in combinazione con altri prodotti. Possono liberarsi gas pericolosi (cloro).

 

LV

Brīdinājums! Nelietot kopā ar citiem produktiem. Var izdalīt bīstamas gāzes (hloru).

 

LT

Atsargiai! Nenaudoti kartu su kitais produktais. Gali išskirti pavojingas dujas (chlorą).

 

HU

Figyelem! Tilos más termékekkel együtt használni. Veszélyes gázok (klór) szabadulhatnak fel.

 

MT

Twissija! Tużahx f limkien ma' prodotti oħra. Jista' jerħi gassijiet perikolużi (kloru).

 

NL

Let op! Niet in combinatie met andere producten gebruiken. Er kunnen gevaarlijke gassen (chloor) vrijkomen.

 

PL

Uwaga! Nie stosować razem z innymi produktami. Może wydzielać niebezpieczne gazy (chlor).

 

PT

Atenção! Não utilizar juntamente com outros produtos. Podem libertar-se gases perigosos (cloro).

 

RO

Atenție! A nu se folosi împreună cu alte produse. Poate elibera gaze periculoase (clor).

 

SK

Pozor! Nepoužívajte spolu s inými výrobkami. Môžu uvoľňovať nebezpečné plyny (chlór).

 

SL

Pozor! Ne uporabljajte skupaj z drugimi izdelki. Lahko se sproščajo nevarni plini (klor).

 

FI

Varoitus! Älä käytä yhdessä muiden tuotteiden kanssa. Tuotteesta voi vapautua vaarallista kaasua (klooria).

 

SV

Varning! Får ej användas tillsammans med andra produkter. Kan avge farliga gaser (klor).



EUH 207

Jezik

 

 

BG

Внимание! Съдържа кадмий. При употреба се образуват опасни пари. Вижте информацията, предоставена от производителя. Спазвайте инструкциите за безопасност.

 

ES

¡Atención! Contiene cadmio. Durante su utilización se desprenden vapores peligrosos. Ver la información facilitada por el fabricante. Seguir las instrucciones de seguridad.

 

CS

Pozor! Obsahuje kadmium. Při používání vznikají nebezpečné výpary. Viz informace dodané výrobcem. Dodržujte bezpečnostní pokyny.

 

DA

Advarsel! Indeholder cadmium. Der udvikles farlige dampe under anvendelsen. Se producentens oplysninger. Overhold sikkerhedsforskrifterne.

 

DE

Achtung! Enthält Cadmium. Bei der Verwendung entstehen gefährliche Dämpfe. Hinweise des Herstellers beachten. Sicherheitsanweisungen einhalten.

 

ET

►C1  Hoiatus! Sisaldab kaadmiumi. Kasutamisel moodustuvad ohtlikud aurud. Vt tootja esitatud teavet. Järgida ohutuseeskirju. ◄

 

EL

Προσοχή! Περιέχει κάδμιο. Κατά τη χρήση αναπτύσσονται επικίνδυνες αναθυμιάσεις. Βλέπετε πληροφορίες του κατασκευαστή. Τηρείτε τις οδηγίες ασφαλείας.

 

EN

Warning! Contains cadmium. Dangerous fumes are formed during use. See information supplied by the manufacturer. Comply with the safety instructions.

 

FR

Attention! Contient du cadmium. Des fumées dangereuses se développent pendant l'utilisation. Voir les informations fournies par le fabricant. Respectez les consignes de sécurité.

 

GA

Rabhadh! Caidmiam ann. Cruthaítear múch chontúirteach le linn a úsáide. Féach an fhaisnéis atá curtha ar fáil ag an monaróir. Cloígh leis na treoracha sábháilteachta.

▼M5

 

HR

Upozorenje! Sadrži kadmij. Tijekom uporabe stvara se opasni dim. Vidi podatke dostavljene od proizvođača. Postupati prema uputama o mjerama sigurnosti.

▼B

 

IT

Attenzione! Contiene cadmio. Durante l'uso si sviluppano fumi pericolosi. Leggere le informazioni fornite dal fabbricante. Rispettare le disposizioni di sicurezza.

 

LV

Brīdinājums! Satur kadmiju. Lietojot veidojas bīstami izgarojumi. Sk. ražotāja sniegto informāciju. Ievērot drošības instrukcijas.

 

LT

Atsargiai! Sudėtyje yra kadmio. Naudojant susidaro pavojingi garai. Žiūrėti gamintojo pateiktą informaciją. Vykdyti saugos instrukcijas.

 

HU

Figyelem! Kadmiumot tartalmaz! A használat során veszélyes füstök képződnek. Lásd a gyártó által közölt információt. Be kell tartani a biztonsági előírásokat.

 

MT

Twissija! Fih il-kadmju. Waqt li jintuża jiffurmaw dħaħen perikolużi. Ara l-informazzjoni mogħtija mill-fabbrikant. Ħares l-istruzzjonijiet dwar is-sigurtà.

 

NL

Let op! Bevat cadmium. Bij het gebruik ontwikkelen zich gevaarlijke dampen. Zie de aanwijzingen van de fabrikant. Neem de veiligheidsvoorschriften in acht.

 

PL

Uwaga! Zawiera kadm. Podczas stosowania wydziela niebezpieczne pary. Zapoznaj się z informacją dostarczoną przez producenta. Przestrzegaj instrukcji bezpiecznego stosowania.

 

PT

Atenção! Contém cádmio. Libertam-se fumos perigosos durante a utilização. Ver as informações fornecidas pelo fabricante. Respeitar as instruções de segurança.

 

RO

Atenție! Conține cadmiu. În timpul utilizării se degajă un fum periculos. A se vedea informațiile furnizate de producător. A se respecta instrucțiunile privind siguranța.

 

SK

Pozor! Obsahuje kadmium. Pri používaní sa tvorí nebezpečný dym. Pozri informácie od výrobcu. Dodržiavajte bezpečnostné pokyny.

 

SL

Pozor! Vsebuje kadmij. Med uporabo nastajajo nevarni dimi. Preberite informacije proizvajalca. Upoštevajte navodila za varno uporabo.

 

FI

Varoitus! Sisältää kadmiumia. Käytettäessä muodostuu vaarallisia huuruja. Noudata valmistajan antamia ohjeita. Noudata turvallisuusohjeita.

 

SV

Varning! Innehåller kadmium. Farliga ångor bildas vid användning. Se information från tillverkaren. Följ skyddsanvisningarna.



EUH 208

Jezik

 

 

BG

Съдържа < наименование на сенсибилизиращото вещество>. Може да предизвика алергична реакция.

 

ES

Contiene <nombre de la sustancia sensibilizante>. Puede provocar una reacción alérgica.

 

CS

Obsahuje <název senzibilizující látky>. Může vyvolat alergickou reakci.

 

DA

Indeholder <navn på det sensibiliserende stof>. Kan udløse allergisk reaktion.

 

DE

Enthält <Name des sensibilisierenden Stoffes>. Kann allergische Reaktionen hervorrufen.

 

ET

Sisaldab <sensibiliseeriva aine nimetus>. Võib esile kutsuda allergilise reaktsiooni.

 

EL

Περιέχει <όνομα της ευαισθητοποιητικής ουσίας>. Μπορεί να προκαλέσει αλλεργική αντίδραση.

 

EN

Contains <name of sensitising substance>. May produce an allergic reaction.

 

FR

Contient <nom de la substance sensibilisante>. Peut produire une réaction allergique.

 

GA

<Ainm na substainte íograithe> ann. D'fhéadfadh sé a bheith ina chúis le frithghníomh ailléirgeach.

▼M5

 

HR

Sadrži <naziv tvari koja dovodi do preosjetljivosti>. Može izazvati alergijsku reakciju.

▼B

 

IT

Contiene <denominazione della sostanza sensibilizzante>. Può provocare una reazione allergica.

 

LV

Satur <sensibilizējošās vielas nosaukums>. Var izraisīt alerģisku reakciju.

 

LT

Sudėtyje yra <jautrinančios medžiagos pavadinimas>. Gali sukelti alerginę reakciją.

 

HU

<Allergén anyag neve>-t tartalmaz. Allergiás reakciót válthat ki.

 

MT

Fih <l-isem tas-sustanza sensibbli>. Jista' jagħmel reazzjoni allerġika.

 

NL

Bevat <naam van de sensibiliserende stof>. Kan een allergische reactie veroorzaken.

 

PL

Zawiera <nazwa substancji uczulającej>. Może powodować wystąpienie reakcji alergicznej.

 

PT

Contém <nome da substância sensibilizante em questão>. Pode provocar uma reacção alérgica.

 

RO

Conține <denumirea substanței sensibilizante>. Poate provoca o reacție alergică.

 

SK

Obsahuje <názov senzibilizujúcej látky>. Môže vyvolať alergickú reakciu.

 

SL

Vsebuje <ime snovi, ki povzroča preobčutljivost>. Lahko povzroči alergijski odziv.

 

FI

Sisältää <herkistävän aineen nimi>. Voi aiheuttaa allergisen reaktion.

 

SV

Innehåller <namnet på det sensibiliserande ämnet>. Kan orsaka en allergisk reaktion.



EUH 209/209A

Jezik

 

►M2  209 ◄

►M2  209A ◄

BG

При употреба може да стане силно запалимо.

При употреба може да стане запалимо.

►M2  209 ◄

►M2  209A ◄

ES

Puede inflamarse fácilmente al usarlo

Puede inflamarse al usarlo.

►M2  209 ◄

►M2  209A ◄

CS

Při používání se může stát vysoce hořlavým.

Při používání se může stát hořlavým.

►M2  209 ◄

►M2  209A ◄

DA

Kan blive meget brandfarlig ved brug.

Kan blive brandfarlig ved brug.

►M2  209 ◄

►M2  209A ◄

DE

Kann bei Verwendung leicht entzündbar werden.

Kann bei Verwendung entzündbar werden.

►M2  209 ◄

►M2  209A ◄

ET

Kasutamisel võib muutuda väga tuleohtlikuks.

Kasutamisel võib muutuda tuleohtlikuks.

►M2  209 ◄

►M2  209A ◄

EL

Μπορεί να γίνει πολύ εύφλεκτο κατά τη χρήση.

Mπορεί να γίνει εύφλεκτο κατά τη χρήση.

►M2  209 ◄

►M2  209A ◄

EN

Can become highly flammable in use.

Can become flammable in use.

►M2  209 ◄

►M2  209A ◄

FR

Peut devenir facilement inf lammable en cours d'utilisation.

Peut devenir inflammable en cours d'utilisation.

►M2  209 ◄

►M2  209A ◄

GA

D'fhéadfadh sé éirí an-inadhainte agus é á úsáid.

D'fhéadfadh sé éirí inadhainte agus é á úsáid.

▼M5

 

HR

Pri uporabi može postati lako zapaljivo.

Pri uporabi može postati zapaljivo.

▼B

►M2  209 ◄

►M2  209A ◄

IT

Può diventare facilmente infiammabile durante l'uso.

Può diventare infiammabile durante l'uso.

►M2  209 ◄

►M2  209A ◄

LV

Lietojot var viegli uzliesmot.

Kļūt uzliesmojošs.

►M2  209 ◄

►M2  209A ◄

LT

Naudojama gali tapti labai degi.

Naudojama gali tapti degi.

►M2  209 ◄

►M2  209A ◄

HU

A használat során fokozottan tűzveszélyessé válhat.

A használat során tűzveszélyessé válhat.

►M2  209 ◄

►M2  209A ◄

MT

Jista' jieħu n-nar faċilment meta jintuża.

Jista' jieħu n-nar meta jintuża.

►M2  209 ◄

►M2  209A ◄

NL

Kan bij gebruik licht ontvlambaar worden.

Kan bij gebruik ontvlambaar worden.

►M2  209 ◄

►M2  209A ◄

PL

Podczas stosowania może przekształcić się w substancję wysoce łatwopalną.

Podczas stosowania może przekształcić się w substancję łatwopalną.

►M2  209 ◄

►M2  209A ◄

PT

Pode tornar-se facilmente inf lamável durante o uso.

Pode tornar-se inflamável durante o uso.

►M2  209 ◄

►M2  209A ◄

RO

Poate deveni foarte inf lamabil în timpul utilizării.

Poate deveni inflamabil în timpul utilizării.

►M2  209 ◄

►M2  209A ◄

SK

Pri používaní sa môže stať veľmi horľavou.

Pri používaní sa môže stať horľavou.

►M2  209 ◄

►M2  209A ◄

SL

Med uporabo utegne postati lahko vnetljivo.

Med uporabo utegne postati vnetljivo.

►M2  209 ◄

►M2  209A ◄

FI

Voi muuttua helposti syttyväksi käytössä.

Voi muuttua syttyväksi käytössä.

►M2  209 ◄

►M2  209A ◄

SV

Kan bli mycket brandfarligt vid användning.

Kan bli brandfarligt vid användning.



EUH 210

Jezik

 

 

BG

Информационен лист за безопасност ще бъде представен при поискване.

 

ES

Puede solicitarse la ficha de datos de seguridad.

 

CS

Na vyžádání je kodispozici bezpečnostní list.

 

DA

Sikkerhedsdatablad kan på anmodning rekvireres.

 

DE

Sicherheitsdatenblatt auf Anfrage erhältlich.

 

ET

Ohutuskaart nõudmisel kättesaadav.

 

EL

Δελτίο δεδομένων ασφαλείας παρέχεται εφόσον ζητηθεί.

 

EN

Safety data sheet available on request.

 

FR

Fiche de données de sécurité disponible sur demande.

 

GA

Bileog sonraí sábháilteachta ar fáil arna iarraidh sin.

▼M5

 

HR

Sigurnosno-tehnički list dostupan na zahtjev.

▼B

 

IT

Scheda dati di sicurezza disponibile su richiesta.

 

LV

Drošības datu lapa ir pieejama pēc pieprasījuma.

 

LT

Saugos duomenų lapą galima gauti paprašius.

 

HU

Kérésre biztonsági adatlap kapható.

 

MT

Il-karta tad-data dwar is-sikurezza hija disponibbli meta tintalab.

 

NL

Veiligheidsinformatieblad op verzoek verkrijgbaar.

 

PL

Karta charakterystyki dostępna na żądanie.

 

PT

Ficha de segurança fornecida a pedido.

 

RO

Fișa cu date de securitate disponibilă la cerere.

 

SK

Na požiadanie možno poskytnúť kartu bezpečnostných údajov.

 

SL

Varnosti list na voljo na zahtevo.

 

FI

Käyttöturvallisuustiedote toimitetaan pyynnöstä.

 

SV

Säkerhetsdatablad finns att rekvirera.



EUH 401

Jezik

 

 

BG

За да се избегнат рискове за човешкото здраве и околната среда, спазвайте инструкциите за употреба.

 

ES

A fin de evitar riesgos para las personas y el medio ambiente, siga las instrucciones de uso.

 

CS

Dodržujte pokyny pro používání, abyste se vyvarovali rizik pro lidské zdraví a životní prostředí.

 

DA

Brugsanvisningen skal følges for ikke at bringe menneskers sundhed og miljøet i fare.

 

DE

Zur Vermeidung von Risiken für Mensch und Umwelt die Gebrauchsanleitung einhalten.

 

ET

Inimeste tervise ja keskkonna ohustamise vältimiseks järgida kasutusjuhendit.

 

EL

Για να αποφύγετε τους κινδύνους για την ανθρώπινη υγεία και το περιβάλλον, ακολουθήστε τις οδηγίες χρήσης.

 

EN

To avoid risks to human health and the environment, comply with the instructions for use.

 

FR

Respectez les instructions d'utilisation pour éviter les risques pour la santé humaine et l'environnement.

 

GA

Chun priacail do shláinte an duine agus don chomhshaol a sheachaint, cloígh leis na treoracha maidir le húsáid.

▼M5

 

HR

Da bi se izbjegli rizici za zdravlje ljudi i okoliš, treba se pridržavati uputa za uporabu.

▼B

 

IT

Per evitare rischi per la salute umana e per l'ambiente, seguire le istruzioni per l'uso.

 

LT

Siekiant išvengti žmonių sveikatai ir aplinkai keliamos rizikos, būtina vykdyti naudojimo instrukcijos nurodymus.

 

LV

Lai izvairītos no riska cilvēku veselībai un videi, ievērojiet lietošanas pamācību.

 

HU

Az emberi egészség és a környezet veszélyeztetésének elkerülése érdekében be kell tartani a használati utasítás előírásait.

 

MT

Biex jiġu evitati r-riskji għal saħħet il-bniedem u għall-ambjent, ħares l-istruzzjonijiet dwar l-użu.

 

NL

Volg de gebruiksaanwijzing om gevaar voor de menselijke gezondheid en het milieu te voorkomen.

 

PL

W celu uniknięcia zagrożeń dla zdrowia ludzi i środowiska, należy postępować zgodnie z instrukcją użycia.

 

PT

Para evitar riscos para a saúde humana e para o ambiente, respeitar as instruções de utilização.

 

RO

Pentru a evita riscurile pentru sănătatea umană și mediu, a se respecta instrucțiunile de utilizare.

 

SK

Dodržiavajte návod na používanie, aby ste zabránili vzniku rizík pre zdravie ľudí a životné prostredie.

 

SL

Da bi se izognili tveganjem za ljudi in okolje, ravnajte v skladu z navodili za uporabo.

 

FI

Noudata käyttöohjeita ihmisen terveydelle ja ympäristölle aiheutuvien vaarojen välttämi- seksi.

 

SV

För att undvika risker för människors hälsa och för miljön, följ bruksanvisningen.




PRILOG IV.

POPIS OZNAKA OBAVIJESTI

▼M4

Prilikom odabira oznaka obavijesti u skladu s člancima 22. i 28. stavkom 3., dobavljači mogu kombinirati oznake obavijesti iz donje tablice, pazeći na jasnoću i razumljivost uputa.

U slučaju kad se unutar uglate zagrade […] nalazi neki tekst u oznaci obavijesti u stupcu 2., to znači da taj tekst u uglatoj zagradi nije potrebno koristiti u svim slučajevima i da bi ga trebalo koristiti samo u određenim okolnostima. U tim slučajevima, uvjeti za korištenje kojima se objašnjava kad bi taj tekst trebalo koristiti dani su u stupcu 5.

▼M12

Ako se kosa ili dijagonalna crta [/] nalazi u tekstu oznake obavijesti u drugom stupcu, to znači da se treba odlučiti između izraza koji su odvojeni tom crtom u skladu s uputama iz petog stupca.

▼M4

Kad se tri točke […] nalaze u tekstu oznake obavijesti u stupcu 2., pojedinosti o informaciji koju treba pružiti navedene su u stupcu 5.

▼M12

Ako se u tekstu petog stupca navodi da se oznaka obavijesti može izostaviti ako se na naljepnici nalazi druga oznaka obavijesti, ta se informacija može iskoristiti prilikom odabira oznaka obavijesti u skladu s člancima 22. i 28.

▼B

1.    Dio 1.: Kriteriji za odabir oznaka obavijesti



Tablica 6.1.

Oznake obavijesti – opće

Kod

Opće oznake obavijesti

Razred opasnosti

Kategorija opasnosti

Uvjeti za uporabu

(1)

(2)

(3)

(4)

(5)

P101

Ako je potrebna liječnička pomoć, pokazati spremnik ili naljepnicu.

prema potrebi

 

Maloprodaja

P102

Čuvati izvan dohvata djece.

prema potrebi

 

Maloprodaja

P103

Prije uporabe pročitati naljepnicu.

prema potrebi

 

Maloprodaja



Tablica 6.2.

Oznake obavijesti – sprečavanje

Kod

Oznake obavijesti – sprečavanje

Razred opasnosti

Kategorija opasnosti

Uvjeti za uporabu

(1)

(2)

(3)

(4)

(5)

P201

Prije uporabe pribaviti posebne upute.

Eksplozivi (odjeljak 2.1.)

Nestabilni eksploziv

 

Mutageni učinak na zametne stanice (odjeljak 3.5.)

1.A, 1.B, 2.

Karcinogenost (odjeljak 3.6.)

1.A, 1.B, 2.

Reproduktivna toksičnost (odjeljak 3.7.)

1.A, 1.B, 2.

Reproduktivna toksičnost – učinci na dojenje ili preko dojenja (odjeljak 3.7.)

Dodatna kategorija

▼M12

P202

Ne rukovati prije upoznavanja i razumijevanja sigurnosnih mjera predostrožnosti.

Zapaljivi plinovi (uključujući kemijski nestabilne plinove) (odjeljak 2.2.)

A, B

(kemijski nestabilni plinovi)

 

Mutageni učinak na zametne stanice (odjeljak 3.5.)

l.A, 1.B, 2.

 

Karcinogenost (odjeljak 3.6.)

1.A, 1.B, 2.

 

Reproduktivna toksičnost (odjeljak 3.7.)

1.A, 1.B, 2.

 

▼M7

P210

Čuvati odvojeno od topline, vrućih površina, iskri, otvorenog plamena i drugih izvora paljenja. Ne pušiti.

Eksplozivi (odjeljak 2.1.)

Podrazredi 1.1., 1.2., 1.3., 1.4., 1.5.

 

Zapaljivi plinovi (odjeljak 2.2.)

1, 2

Aerosoli (odjeljak 2.3.)

1, 2, 3

Zapaljive tekućine (odjeljak 2.6.)

1, 2, 3

Zapaljive krutine (odjeljak 2.7.)

1, 2

Samoreagirajuće tvari i smjese (odjeljak 2.8.)

Tipovi A, B, C, D, E, F

Piroforne tekućine (odjeljak 2.9.)

1

Piroforne krutine (odjeljak 2.10.)

1

Oksidirajuće tekućine (odjeljak 2.13.)

1, 2, 3

Oksidirajuće krutine (odjeljak 2.14.)

1, 2, 3

Organski peroksidi (odjeljak 2.15.)

Tipovi A, B, C, D, E, F

▼M4

P211

Ne prskati u otvoreni plamen ili drugi izvor paljenja.

Aerosoli (odjeljak 2.3.)

1., 2.

 

▼M12

P220

Čuvati odvojeno od odjeće i drugih zapaljivih materijala.

Oksidirajući plinovi (odjeljak 2.4.)

1.

 

Oksidirajuće tekućine (odjeljak 2.13.)

1., 2., 3.

Oksidirajuće krutine (odjeljak 2.14.)

1., 2., 3.

▼M12 —————

▼M12

P222

Spriječiti dodir sa zrakom.

Piroforne tekućine (odjeljak 2.9.)

1.

—  ako se isticanje oznake upozorenja smatra potrebnim

Piroforne krutine (odjeljak 2.10.)

1.

P223

Spriječiti dodir s vodom.

Tvari i smjese koje u dodiru s vodom oslobađaju zapaljive plinove (odjeljak 2.12.)

1., 2.

—  ako se isticanje oznake upozorenja smatra potrebnim

P230

Čuvati navlaženo s…

Eksplozivi (odjeljak 2.1.)

Podrazredi 1.1., 1.2., 1.3., 1.5.

—  za tvari i smjese koje su navlažene, razrijeđene, rastopljene ili suspendirane flegmatizatorom kako bi se smanjila ili suzbila njihova eksplozivna svojstva (desenzitirani eksplozivi)

…Proizvođač/dobavljač navodi odgovarajući materijal.

P231

Rukovati i skladištiti u inertnom plinu/…

Piroforne tekućine (odjeljak 2.9.)

1.

…Proizvođač/dobavljač navodi odgovarajuću tekućinu ili plin ako „inertni plin” nije prikladan.

Piroforne krutine (odjeljak 2.10.)

1.

Tvari i smjese koje u dodiru s vodom oslobađaju zapaljive plinove (odjeljak 2.12.)

1., 2., 3.

—  ako tvar ili smjesa lako reagira s vlagom u zraku.

…Proizvođač/dobavljač navodi odgovarajuću tekućinu ili plin ako „inertni plin” nije prikladan.

▼B

P232

Zaštititi od vlage.

Tvari i smjese koje u dodiru s vodom oslobađaju zapaljive plinove (odjeljak 2.12.)

1., 2., 3.

 

▼M12

P233

Čuvati u dobro zatvorenom spremniku.

Zapaljive tekućine (odjeljak 2.6.)

1., 2., 3.

—  ako je tekućina hlapiva i može prouzročiti eksplozivnu atmosferu

Piroforne tekućine (odjeljak 2.9.)

1.

 

Piroforne krutine (odjeljak 2.10.)

1.

 

Akutna toksičnost — inhalacijska (odjeljak 3.1.)

1., 2., 3.

—  ako je tekućina hlapiva i može prouzročiti opasnu atmosferu

Toksičnost za ciljani organ – jednokratna izloženost; nadraživanje dišnog trakta (odjeljak 3.8.)

3.

Toksičnost za ciljani organ – jednokratna izloženost; narkotički učinci (odjeljak 3.8.)

3.

P234

Čuvati samo u originalnom pakiranju.

Eksplozivi (odjeljak 2.1.)

Podrazredi 1.1., 1.2., 1.3., 1.4., 1.5.

 

Samoreagirajuće tvari i smjese (odjeljak 2.8.)

Tipovi A, B, C, D, E, F

Organski peroksidi (odjeljak 2.15.)

Tipovi A, B, C, D, E, F

Nagrizajuće za metale (odjeljak 2.16.)

1.

P235

Održavati hladnim.

Zapaljive tekućine (odjeljak 2.6.)

1., 2., 3.

—  za zapaljive tekućine 1. kategorije i ostale hlapive zapaljive tekućine koje mogu prouzročiti eksplozivnu atmosferu

Samoreagirajuće tvari i smjese (odjeljak 2.8.)

Tipovi A, B, C, D, E, F

—  može se izostaviti ako se P411 nalazi na naljepnici

Samozagrijavajuće tvari i smjese (odjeljak 2.11.)

1., 2.

—  može se izostaviti ako se P413 nalazi na naljepnici

Organski peroksidi (odjeljak 2.15.)

Tipovi A, B, C, D, E, F

—  može se izostaviti ako se P411 nalazi na naljepnici

P240

Uzemljiti i učvrstiti spremnik i opremu za prihvat kemikalije.

Eksplozivi (odjeljak 2.1.)

Podrazredi 1.1., 1.2., 1.3., 1.4., 1.5.

—  ako je eksploziv elektrostatski osjetljiv

Zapaljive tekućine (odjeljak 2.6.)

1., 2., 3.

—  ako je tekućina hlapiva i može prouzročiti eksplozivnu atmosferu

Zapaljive krutine (odjeljak 2.7.)

1., 2.

—  ako je krutina elektrostatski osjetljiva

Samoreagirajuće tvari i smjese (odjeljak 2.8.)

Tipovi A, B, C, D, E, F

—  ako su elektrostatski osjetljivi i mogu prouzročiti eksplozivnu atmosferu

Organski peroksidi (odjeljak 2.15.)

P241

Rabiti [električnu/ventilacijsku/rasvjetnu/…] opremu koja neće izazvati eksploziju.

Zapaljive tekućine (odjeljak 2.6.)

1., 2., 3.

— ako je tekućina hlapiva i može prouzročiti eksplozivnu atmosferu

— tekst iz uglatih zagrada može se iskoristiti za navođenje specifične električne, ventilacijske, rasvjetne ili druge opreme ako je potrebno i kako odgovara

Zapaljive krutine (odjeljak 2.7.)

1., 2.

— ako se mogu pojaviti oblaci prašine

— tekst iz uglatih zagrada može se iskoristiti za navođenje specifične električne, ventilacijske, rasvjetne ili druge opreme ako je potrebno i kako odgovara

P242

Rabiti neiskreći alat.

Zapaljive tekućine (odjeljak 2.6.)

1., 2., 3.

—  ako je tekućina hlapiva i može prouzročiti eksplozivnu atmosferu i ako je minimalna energija paljenja jako niska. (To se primjenjuje na tvari i smjese kod kojih je energija paljenja < 0,1 mJ, npr. ugljikov disulfid).

P243

Poduzeti mjere za sprečavanje statičkog elektriciteta.

Zapaljive tekućine (odjeljak 2.6.)

1., 2., 3.

—  ako je tekućina hlapiva i može prouzročiti eksplozivnu atmosferu

▼M4

P244

Spriječiti dodir redukcijskih ventila s masti i uljem.

Oksidirajući plinovi (odjeljak 2.4.)

1.

 

▼M12

P250

Ne izlagati mrvljenju/udarcima/trenju/…

Eksplozivi (odjeljak 2.1.)

Nestabilni eksplozivi i podrazredi 1.1., 1.2., 1.3., 1.4., 1.5.

—  ako je eksploziv mehanički osjetljiv.

… Proizvođač/dobavljač navodi moguće grubo rukovanje.

▼M4

P251

Ne bušiti niti paliti, čak niti nakon uporabe.

Aerosoli (odjeljak 2.3.)

1., 2., 3.

 

▼B

P260

Ne udisati prašinu/dim/plin/maglu/pare/aerosol.

Akutna toksičnost – udisanje (odjeljak 3.1.)

1., 2.

Proizvođač/dobavljač specificira uvjete primjene.

Toksičnost za ciljani organ – jednokratna izloženost; (odjeljak 3.8.)

1., 2.

Toksičnost za ciljani organ – ponavljano izlaganje; (odjeljak 3.9)

1., 2.

Nagrizajuće za kožu (odjeljak 3.2.)

1.A, 1.B, 1.C

— specificirati ne udisati prašinu ili maglu.

— ako se za vrijeme uporabe mogu pojaviti čestice prašine ili magle koje se mogu udisati.

Reproduktivna toksičnost – učinci na dojenje ili preko dojenja (odjeljak 3.7.)

Dodatna kategorija

▼M12

P261

Izbjegavati udisanje prašine/dima/plina/magle/para/aerosola.

Akutna toksičnost – inhalacijska (odjeljak 3.1.)

3., 4.

—  može se izostaviti ako se P260 nalazi na naljepnici

Proizvođač/dobavljač navodi uvjete primjene.

Preosjetljivost ako se udiše (odjeljak 3.4.)

1, 1.A, 1.B

Preosjetljivost u dodiru s kožom (odjeljak 3.4.)

1, 1.A, 1.B

Toksičnost za ciljani organ – jednokratna izloženost; nadraživanje dišnog trakta (odjeljak 3.8.)

3.

Toksičnost za ciljani organ – jednokratna izloženost; narkotički učinci (odjeljak 3.8.)

3.

▼B

P262

Spriječiti dodir s očima, kožom ili odjećom

Akutna toksičnost – preko kože (odjeljak 3.1.)

1., 2.

 

▼M12

P263

Izbjegavati dodir tijekom trudnoće i dojenja.

Reproduktivna toksičnost – učinci na dojenje ili preko dojenja (odjeljak 3.7.)

Dodatna kategorija

 

▼B

P264

Nakon uporabe temeljito oprati …

Akutna toksičnost – gutanje (odjeljak 3.1.)

1., 2., 3., 4.

Proizvođač/dobavljač specificira dijelove tijela koje treba oprati nakon rukovanja.

Akutna toksičnost – preko kože (odjeljak 3.1.)

1., 2.

Nagrizajuće za kožu (odjeljak 3.2.)

1.A, 1.B, 1.C

Nadražujuće za kožu (odjeljak 3.2.)

2.

Nadražujuće za oči (odjeljak 3.3.)

2.

Reproduktivna toksičnost – učinci na dojenje ili preko dojenja (odjeljak 3.7.)

Dodatna kategorija

Toksičnost za ciljani organ – jednokratna izloženost (odjeljak 3.8.)

1., 2.

Toksičnost za ciljani organ – ponavljano izlaganje (odjeljak 3.9.)

1.

P270

Pri rukovanju proizvodom ne jesti, piti niti pušiti.

Akutna toksičnost – gutanje (odjeljak 3.1.)

1., 2., 3., 4.

 

Akutna toksičnost – preko kože (odjeljak 3.1.)

1., 2.

Reproduktivna toksičnost – učinci na dojenje ili preko dojenja (odjeljak 3.7.)

Dodatna kategorija

Toksičnost za ciljani organ – jednokratna izloženost (odjeljak 3.8.)

1., 2.

Toksičnost za ciljani organ – ponavljano izlaganje (odjeljak 3.9.)

1.

P271

Rabiti samo na otvorenom ili u dobro prozračenom prostoru.

Akutna toksičnost – udisanje (odjeljak 3.1.)

1., 2., 3., 4.

 

Toksičnost za ciljani organ – jednokratna izloženost; nadražujuće za dišni sustav (odjeljak 3.8.)

3.

Toksičnost za ciljani organ – jednokratna izloženost; narkoza (odjeljak 3.8.)

3.

▼M2

P272

Zagađena radna odjeća ne smije se iznositi izvan radnog prostora.

Preosjetljivost u dodiru s kožom (odjeljak 3.4.)

1., 1.A, 1.B

 

▼B

P273

Izbjegavati ispuštanje u okoliš.

Opasnost za vodeni okoliš – akutna opasnost za vodeni okoliš (odjeljak 4.1.)

1.

— osim ako to nije namjena.

Opasnost za vodeni okoliš – ►M2  dugotrajna opasnost za vodeni okoliš (odjeljak 4.1.) ◄

1., 2., 3., 4.

▼M2 —————

▼M12

P280

Nositi zaštitne rukavice/zaštitno odijelo/zaštitu za oči/zaštitu za lice.

Eksplozivi (odjeljak 2.1.)

Nestabilni eksplozivi i podrazredi 1.1., 1.2., 1.3., 1.4., 1.5.

Proizvođač/dobavljač navodi odgovarajuću vrstu opreme.

Zapaljive tekućine (odjeljak 2.6.)

1., 2., 3.

Zapaljive krutine (odjeljak 2.7.)

1., 2.

Samoreagirajuće tvari i smjese (odjeljak 2.8.)

Tipovi A, B, C, D, E, F

Piroforne tekućine (odjeljak 2.9.)

1.

Piroforne krutine (odjeljak 2.10.)

1.

Samozagrijavajuće tvari i smjese (odjeljak 2.11.)

1., 2.

Tvari i smjese koje u dodiru s vodom oslobađaju zapaljive plinove (odjeljak 2.12.)

1., 2., 3.

Oksidirajuće tekućine (odjeljak 2.13.)

1., 2., 3.

Oksidirajuće krutine (odjeljak 2.14.)

1., 2., 3.

Organski peroksidi (odjeljak 2.15.)

Tipovi A, B, C, D, E, F

Akutna toksičnost – dermalna (odjeljak 3.1.)

1., 2., 3., 4.

—  navesti zaštitne rukavice/odjeću.

Proizvođač/dobavljač može po potrebi dodatno navesti vrstu opreme.

Nagrizanje kože (odjeljak 3.2.)

1, 1.A, 1.B, 1.C

—  navesti zaštitne rukavice/odjeću i zaštitu za oči/lice.

Proizvođač/dobavljač može po potrebi dodatno navesti vrstu opreme.

 

 

Nadraživanje kože (odjeljak 3.2.)

2.

—  navesti zaštitne rukavice.

Proizvođač/dobavljač može po potrebi dodatno navesti vrstu opreme.

Preosjetljivost u dodiru s kožom (odjeljak 3.4.)

1, 1.A, 1.B

Teška ozljeda oka (odjeljak 3.3.)

1.

—  navesti zaštitu za oči/lice.

Proizvođač/dobavljač može po potrebi dodatno navesti vrstu opreme.

Nadraživanje oka (odjeljak 3.3.)

2.

 

 

Mutageni učinak na zametne stanice (odjeljak 3.5.)

1.A, 1.B, 2.

Proizvođač/dobavljač navodi odgovarajuću vrstu opreme.

 

 

Karcinogenost (odjeljak 3.6.)

1.A, 1.B, 2.

 

 

Reproduktivna toksičnost (odjeljak 3.7.)

1.A, 1.B, 2.

▼M4 —————

▼M12

P282

Nositi zaštitne rukavice za hladnoću i zaštitu za lice ili zaštitu za oči.

Plinovi pod tlakom (odjeljak 2.5.)

Ohlađeno ukapljeni plin

 

P283

Nositi odjeću otpornu na vatru ili nezapaljivu odjeću.

Oksidirajuće tekućine (odjeljak 2.13.)

1.

 

Oksidirajuće krutine (odjeljak 2.14.)

1.

 

P284

[U slučaju nedovoljnog prozračivanja] nositi sredstva za zaštitu dišnog sustava.

Akutna toksičnost — inhalacijska (odjeljak 3.1.)

1., 2.

—  tekst iz uglatih zagrada može se iskoristiti ako se za kemikaliju koja se upotrebljava osiguraju dodatne informacije kojima se objašnjava koja bi vrsta prozračivanja bila primjerena za sigurnu uporabu

Proizvođač/dobavljač navodi opremu.

Preosjetljivost ako se udiše (odjeljak 3.4.)

1, 1.A, 1.B

▼M4 —————

▼M12

P231 + P232

Rukovati i skladištiti u inertnom plinu/…

Zaštititi od vlage.

Piroforne tekućine (odjeljak 2.9.)

1.

… Proizvođač/dobavljač navodi odgovarajuću tekućinu ili plin ako „inertni plin” nije prikladan.

Piroforne krutine (odjeljak 2.10.)

1.

Tvari i smjese koje u dodiru s vodom oslobađaju zapaljive plinove (odjeljak 2.12.)

1., 2., 3.

—  ako tvar ili smjesa lako reagira s vlagom u zraku.

… Proizvođač/dobavljač navodi odgovarajuću tekućinu ili plin ako „inertni plin” nije prikladan.

▼M12 —————

▼B



Tablica 6.3.

Oznake obavijesti – postupanje

Šifra

Oznake obavijesti – postupanje

Razred opasnosti

Kategorija opasnosti

Uvjeti uporabe

(1)

(2)

(3)

(4)

(5)

P301

AKO SE PROGUTA:

Akutna toksičnost – gutanje (odjeljak 3.1.)

1., 2., 3., 4.

 

Nagrizajuće za kožu (odjeljak 3.2.)

1.A, 1.B, 1.C

Opasnost od aspiracije (odjeljak 3.10.)

1.

▼M12

P302

U SLUČAJU DODIRA S KOŽOM:

Piroforne tekućine (odjeljak 2.9.)

1.

 

Piroforne krutine (odjeljak 2.10.)

1.

Tvari i smjese koje u dodiru s vodom oslobađaju zapaljive plinove (odjeljak 2.12.)

1., 2.

Akutna toksičnost – dermalna (odjeljak 3.1.)

1., 2., 3., 4.

 

 

Nadraživanje kože (odjeljak 3.2.)

2.

 

 

 

Preosjetljivost u dodiru s kožom (odjeljak 3.4.)

1, 1.A, 1.B

 

▼B

P303

U SLUČAJU DODIRA S KOŽOM (ili kosom):

Zapaljive tekućine (odjeljak 2.6.)

1., 2., 3.

 

Nagrizajuće za kožu (odjeljak 3.2.)

1.A, 1.B, 1.C

▼M2

P304

AKO SE UDIŠE:

Akutna toksičnost – udisanje (odjeljak 3.1.)

1., 2., 3., 4.

 

Nagrizajuće za kožu (odjeljak 3.2.)

1.A, 1.B, 1.C

Preosjetljivost ako se udiše (odjeljak 3.4.)

1., 1.A, 1.B

Toksičnost za ciljni organ — jednokratna izloženost; nadražujuće za dišni sustav (odjeljak 3.8.)

3.

Toksičnost za ciljni organ — jednokratna izloženost; narkoza (odjeljak 3.8.)

3.

▼B

P305

U SLUČAJU DODIRA S OČIMA:

Nagrizajuće za kožu (odjeljak 3.2.)

1.A, 1.B, 1.C

 

Teška ozljeda oka/nadražujuće za oko (odjeljak 3.3.)

1.

Nadražujuće za oko (odjeljak 3.3.)

2.

P306

U SLUČAJU DODIRA S ODJEĆOM:

Oksidirajuće tekućine (odjeljak 2.13.)

1.

 

Oksidirajuće krutine (odjeljak 2.14.)

1.

▼M4 —————

▼M4

P308

U slučaju izloženosti ili sumnje na izloženost:

Mutageni učinak na zametne stanice (odjeljak 3.5.)

1A, 1B, 2.

 

Kancerogenost (odjeljak 3.6.)

1A, 1B, 2.

Reproduktivna toksičnost (odjeljak 3.7.)

1A, 1B, 2.

Reproduktivna toksičnost - učinci na dojenje ili preko dojenja (odjeljak 3.7.)

Dodatna kategorija

Toksičnost za ciljani organ, jednokratna izloženost (odjeljak 3.8.)

1., 2.

▼M4 —————

▼M4

P310

Odmah nazvati CENTAR ZA KONTROLU OTROVANJA/liječnika/…

Akutna toksičnost - oralno (odjeljak 3.1.)

1., 2., 3.

…Proizvođač/dobavljač specificira prikladan izvor hitnog liječničkog savjeta.

Akutna toksičnost - dermalno (odjeljak 3.1.)

1., 2.

Akutna toksičnost - udisanje (odjeljak 3.1.)

1., 2.

Nagrizanje kože (odjeljak 3.2.)

1A, 1B, 1C

Teške ozljede oka/nadražujuće za oko (odjeljak 3.3.)

1.

Opasnost od aspiracije (odjeljak 3.10.)

1.

P311

Nazvati CENTAR ZA KONTROLU OTROVANJA/liječnika/…

Akutna toksičnost - udisanje (odjeljak 3.1.)

3.

…Proizvođač/dobavljač specificira prikladan izvor hitnog liječničkog savjeta.

Preosjetljivost ako se udiše (odjeljak 3.4.)

1., 1A, 1B

Toksičnost za ciljani organ - jednokratna izloženost (odjeljak 3.8.)

1., 2.

▼M12

P312

U slučaju zdravstvenih tegoba nazvati CENTAR ZA KONTROLU OTROVANJA/liječnika/…

Akutna toksičnost — oralna (odjeljak 3.1.)

4.

… Proizvođač/dobavljač navodi odgovarajući izvor hitnog liječničkog savjeta.

Akutna toksičnost – dermalna (odjeljak 3.1.)

3., 4.

Akutna toksičnost — inhalacijska (odjeljak 3.1.)

4.

Toksičnost za ciljani organ – jednokratna izloženost; nadraživanje dišnog trakta (odjeljak 3.8.)

3.

Toksičnost za ciljani organ – jednokratna izloženost; narkotički učinci (odjeljak 3.8.)

3.

▼M2

P313

Zatražiti savjet/pomoć liječnika

Nadražujuće za kožu (odjeljak 3.2.)

2., 3.

 

Nadražujuće za oko (odjeljak 3.3.)

2.

Preosjetljivost u dodiru s kožom (odjeljak 3.4.)

1., 1.A, 1.B

Mutageni učinak na zametne stanice (odjeljak 3.5.)

1.A, 1.B, 2

Karcinogenost (odjeljak 3.6.)

1.A, 1.B, 2

Reproduktivna toksičnost (odjeljak 3.7.)

1.A, 1.B, 2

Reproduktivna toksičnost - učinci na dojenje ili dojenjem (odjeljak 3.7.)

Dodatna kategorija

▼B

P314

U slučaju zdravstvenih tegoba zatražiti savjet/pomoć liječnika.

Toksičnost za ciljani organ – ponavljano izlaganje (odjeljak 3.9.)

1., 2.

 

P315

Hitno zatražiti savjet/pomoć liječnika

Plinovi pod tlakom (odjeljak 2.5.)

Ohlađeno ukapljeni plin

 

▼M12

P320

Hitno je potrebna posebna liječnička obrada (vidjeti … na ovoj naljepnici).

Akutna toksičnost — inhalacijska (odjeljak 3.1.)

1., 2.

—  ako je hitno potreban protuotrov.

… Uputa na dopunske upute o mjerama prve pomoći.

P321

Posebna liječnička obrada (vidjeti … na ovoj naljepnici).

Akutna toksičnost – oralna (odjeljak 3.1.)

1., 2., 3.

—  ako je hitno potreban protuotrov.

… Uputa na dopunske upute o mjerama prve pomoći.

Akutna toksičnost – dermalna (odjeljak 3.1.)

1., 2., 3., 4.

—  ako se preporučuju hitne mjere kao što je posebno sredstvo za čišćenje.

… Uputa na dopunske upute o mjerama prve pomoći.

Akutna toksičnost – inhalacijska (odjeljak 3.1.)

3.

—  ako su potrebne hitne specifične mjere.

… Uputa na dopunske upute o mjerama prve pomoći.

Nagrizanje kože (odjeljak 3.2.)

1, 1.A, 1.B, 1.C

… Uputa na dopunske upute o mjerama prve pomoći.

Proizvođač/dobavljač može po potrebi navesti sredstvo za čišćenje.

Nadraživanje kože (odjeljak 3.2.)

2.

Preosjetljivost u dodiru s kožom (odjeljak 3.4.)

1, 1.A, 1.B

Toksičnost za ciljani organ – jednokratna izloženost (odjeljak 3.8.)

1.

—  ako su potrebne hitne mjere.

… Uputa na dopunske upute o mjerama prve pomoći.

▼M4 —————

▼B

P330

Isprati usta.

Akutna toksičnost – gutanje (odjeljak 3.1.)

1., 2., 3., 4.

 

Nagrizajuće za kožu (odjeljak 3.2.)

1.A, 1.B, 1.C

P331

NE izazivati povraćanje.

Nagrizajuće za kožu (odjeljak 3.2.)

1.A, 1.B, 1.C

 

Opasnost od aspiracije (odjeljak 3.10)

1.

P332

U slučaju nadražaja kože:

Nadražujuće za kožu (odjeljak 3.2.)

2., 3.

 

▼M2

P333

U slučaju nadražaja ili osipa na koži:

Preosjetljivost u dodiru s kožom (odjeljak 3.4.)

1., 1.A, 1.B

 

▼M12

P334

Uroniti u hladnu vodu [ili omotati vlažnim zavojem].

Piroforne tekućine (odjeljak 2.9.)

1.

—  tekst iz uglatih zagrada koristi se za piroforne tekućine i krutine

Piroforne krutine (odjeljak 2.10.)

1.

Tvari i smjese koje u dodiru s vodom oslobađaju zapaljive plinove (odjeljak 2.12.)

1., 2.

Upotrijebiti samo „uroniti u hladnu vodu”. Tekst iz uglatih zagrada ne bi se trebao koristiti.

▼B

P335

Izmesti zaostale čestice s kože.

Piroforne krutine (odjeljak 2.10.)

1.

 

Tvari i smjese koje u dodiru s vodom oslobađaju zapaljive plinove (odjeljak 2.12.)

1., 2.

P336

Zamrznute dijelove odmrznuti mlakom vodom. Ne trljati oštećeno mjesto.

Plinovi pod tlakom (odjeljak 2.5.)

Ohlađeno ukapljeni plin

 

P337

Ako nadražaj oka ne prestaje:

Nadražujuće za oko (odjeljak 3.3.)

2.

 

P338

Ukloniti kontaktne leće ako ih nosite i ako se one lako uklanjaju. Nastaviti ispiranje.

Nagrizajuće za kožu (odjeljak 3.2.)

1.A, 1.B, 1C.

 

Teška ozljeda oka/nadražujuće za oko (odjeljak 3.3.)

1.

Nadražujuće za oko (odjeljak 3.3.)

2.

▼M4

P340

Premjestiti unesrećenog na svježi zrak, umiriti ga i postaviti u položaj koji olakšava disanje.

Akutna toksičnost - udisanje (odjeljak 3.1.)

1., 2., 3., 4.

 

Nagrizanje kože (odjeljak 3.2.)

1A, 1B, 1C

Preosjetljivost ako se udiše (odjeljak 3.4.)

1., 1A, 1B

Toksičnost za ciljani organ - jednokratna izloženost; nadražujuće za dišni sustav (odjeljak 3.8.)

3.

Toksičnost za ciljani organ - jednokratna izloženost; narkoza (odjeljak 3.8.)

3.

▼M4 —————

▼M2

P342

U slučaju respiratornih simptoma:

Preosjetljivost ako se udiše (odjeljak 3.4.)

1., 1.A, 1.B

 

▼M4 —————

▼B

P351

Oprezno ispirati vodom nekoliko minuta.

Nagrizajuće za kožu (odjeljak 3.2.)

1.A, 1.B, 1.C

 

Teška ozljeda oka/nadražujuće za oko (odjeljak 3.3.)

1.

Nadražujuće za oko (odjeljak 3.3.)

2.

▼M4

P352

Oprati velikom količinom vode/…

Akutna toksičnost - dermalno (odjeljak 3.1.)

1., 2., 3., 4.

…Proizvođač/dobavljač može specificirati sredstvo za čišćenje prema potrebi, ili može preporučiti alternativno sredstvo u iznimnim slučajevima ako je voda očito neprikladna.

Nadraživanje kože (odjeljak 3.2.)

2.

Preosjetljivost u dodiru s kožom (odjeljak 3.4.)

1., 1A, 1B

▼M12

P353

Isprati kožu vodom [ili tuširanjem].

Zapaljive tekućine (odjeljak 2.6.)

1., 2., 3.

—  tekst iz uglatih zagrada umeće se ako proizvođač/dobavljač smatra da je prikladan za specifičnu kemikaliju.

Nagrizanje kože (odjeljak 3.2.)

1, 1.A, 1.B, 1.C

▼B

P360

Odmah isprati zagađenu odjeću i kožu velikom količinom vode prije uklanjanja odjeće.

Oksidirajuće tekućine (odjeljak 2.13.)

1.

 

Oksidirajuće krutine (odjeljak 2.14.)

1.

▼M4

P361

Odmah skinuti svu zagađenu odjeću.

Zapaljive tekućine (odjeljak 2.6.)

1., 2., 3.

 

Akutna toksičnost - dermalno (odjeljak 3.1.)

1., 2., 3.

Nagrizanje kože (odjeljak 3.2.)

1A, 1B, 1C

P362

Skinuti zagađenu odjeću.

Akutna toksičnost, dermalno (odjeljak 3.1.)

4.

 

Nadraživanje kože (odjeljak 3.2.)

2.

Preosjetljivost u dodiru s kožom (odjeljak 3.4.)

1., 1A, 1B

P363

Oprati zagađenu odjeću prije ponovne uporabe.

Nagrizanje kože (odjeljak 3.2.)

1A, 1B, 1C

 

▼M4

P364

I oprati prije ponovne uporabe.

Akutna toksičnost, dermalno (odjeljak 3.1.)

1., 2., 3., 4.

 

Nadraživanje kože (odjeljak 3.2.)

2.

 

Preosjetljivost u dodiru s kožom (odjeljak 3.4.)

1., 1A, 1B

 

▼M12

P370

U slučaju požara:

Eksplozivi (odjeljak 2.1.)

Nestabilni eksplozivi i podrazredi 1.1., 1.2., 1.3., 1.4., 1.5.

 

Oksidirajući plinovi (odjeljak 2.4.)

1.

Zapaljive tekućine (odjeljak 2.6.)

1., 2., 3.

Zapaljive krutine (odjeljak 2.7.)

1., 2.

Samoreagirajuće tvari i smjese (odjeljak 2.8.)

Tipovi A, B, C, D, E, F

Piroforne tekućine (odjeljak 2.9.)

1.

Piroforne krutine (odjeljak 2.10.)

1.

Tvari i smjese koje u dodiru s vodom oslobađaju zapaljive plinove (odjeljak 2.12.)

1., 2., 3.

Oksidirajuće tekućine (odjeljak 2.13.)

1., 2., 3.

Oksidirajuće krutine (odjeljak 2.14.)

1., 2., 3.

Organski peroksidi (odjeljak 2.15.)

Tipovi A, B, C, D, E, F

▼B

P371

U slučaju velikog požara i velikih količina:

Oksidirajuće tekućine (odjeljak 2.13.)

1.

 

Oksidirajuće krutine (odjeljak 2.14.)

1.

▼M12

P372

Opasnost od eksplozije.

Eksplozivi (odjeljak 2.1.)

Nestabilni eksplozivi i podrazredi 1.1., 1.2., 1.3. i 1.5.

 

Podrazred 1.4.

—  osim eksploziva iz podrazreda 1.4. (skupine kompatibilnosti S) u transportnoj ambalaži.

Samoreagirajuće tvari i smjese (odjeljak 2.8.)

Tip A

 

Organski peroksidi (odjeljak 2.15.)

Tip A

P373

NE gasiti vatru kada plamen zahvati eksplozive.

Eksplozivi (odjeljak 2.1.)

Nestabilni eksplozivi i podrazredi 1.1., 1.2., 1.3., 1.5.

 

Podrazred 1.4.

—  osim eksploziva iz podrazreda 1.4. (skupine kompatibilnosti S) u transportnoj ambalaži.

Samoreagirajuće tvari i smjese (odjeljak 2.8.)

Tip A

 

Organski peroksidi (odjeljak 2.15.)

Tip A

▼M12 —————

▼M12

P375

Gasiti s veće udaljenosti zbog opasnosti od eksplozije.

Eksplozivi (odjeljak 2.1.)

Podrazred 1.4.

—  za eksplozive iz podrazreda 1.4. (skupine kompatibilnosti S) u transportnoj ambalaži.

Samoreagirajuće tvari i smjese (odjeljak 2.8.)

Tip B

 

Oksidirajuće tekućine (odjeljak 2.13.)

1.

Oksidirajuće krutine (odjeljak 2.14.)

1.

Organski peroksidi (odjeljak 2.15.)

Tip B

▼B

P376

Ako je sigurno, zaustaviti istjecanje.

Oksidirajući plinovi (odjeljak 2.4.)

1.

 

P377

Požar zbog istjecanja plina:

ne gasiti ako nije moguće sa sigurnošću zaustaviti istjecanje.

Zapaljivi plinovi (odjeljak 2.2.)

1., 2.

 

▼M12

P378

Za gašenje rabiti…

Zapaljive tekućine (odjeljak 2.6.)

1., 2., 3.

—  ako voda povećava opasnost

… Proizvođač/dobavljač navodi odgovarajuće sredstvo.

Zapaljive krutine (odjeljak 2.7.)

1., 2.

Samoreagirajuće tvari i smjese (odjeljak 2.8.)

Tipovi B, C, D, E, F

Piroforne tekućine (odjeljak 2.9.)

1.

Piroforne krutine (odjeljak 2.10.)

1.

Tvari i smjese koje u dodiru s vodom oslobađaju zapaljive plinove (odjeljak 2.12.)

1., 2., 3.

Oksidirajuće tekućine (odjeljak 2.13.)

1., 2., 3.

Oksidirajuće krutine (odjeljak 2.14.)

1., 2., 3.

Organski peroksidi (odjeljak 2.15.)

Tipovi B, C, D, E, F

P380

Evakuirati područje.

Eksplozivi (odjeljak 2.1.)

Nestabilni eksplozivi,

podrazredi 1.1., 1.2., 1.3., 1.4., 1.5.

 

Samoreagirajuće tvari i smjese (odjeljak 2.8).

Tipovi A, B

Oksidirajuće tekućine (odjeljak 2.13.)

1.

Oksidirajuće krutine (odjeljak 2.14.)

1.

Organski peroksidi (odjeljak 2.15.)

Tipovi A, B

P381

U slučaju istjecanja ukloniti sve izvore paljenja.

Zapaljivi plinovi (odjeljak 2.2.)

1., 2.

 

▼B

P390

Apsorbirati proliveno kako bi se spriječila materijalna šteta.

Nagrizajuće za metale (odjeljak 2.16.)

1.

 

P391

Sakupiti proliveno/rasuto.

Opasnost za vodeni okoliš – akutna opasnost za vodeni okoliš (odjeljak 4.1.)

1.

 

►M2  Dugotrajna opasnost za vodeni okoliš (odjeljak 4.1.) ◄

1., 2.

▼M4

P301 + P310

AKO SE PROGUTA: Odmah nazvati CENTAR ZA KONTROLU OTROVANJA/liječnika/…

Akutna toksičnost - oralno (odjeljak 3.1.)

1., 2., 3.

…Proizvođač/dobavljač specificira prikladan izvor hitnog liječničkog savjeta.

Opasnost od aspiracije (odjeljak 3.10.)

1.

▼M12

P301 + P312

AKO SE PROGUTA: u slučaju zdravstvenih tegoba nazvati CENTAR ZA KONTROLU OTROVANJA/liječnika/…

Akutna toksičnost — oralna (odjeljak 3.1.)

4.

… Proizvođač/dobavljač navodi odgovarajući izvor hitnog liječničkog savjeta.

▼M12 —————

▼M12

P302 + P334

U SLUČAJU DODIRA S KOŽOM: uroniti u hladnu vodu ili omotati vlažnim zavojem.

Piroforne tekućine (odjeljak 2.9.)

1.

 

▼M4 —————

▼M4

P302 + P352

U SLUČAJU DODIRA S KOŽOM: Oprati velikom količinom vode/…

Akutna toksičnost - dermalno (odjeljak 3.1.)

1., 2., 3., 4.

…Proizvođač/dobavljač može specificirati sredstvo za čišćenje prema potrebi, ili može preporučiti alternativno sredstvo u iznimnim slučajevima ako je voda očito neprikladna.

Nadraživanje kože (odjeljak 3.2.)

2.

Preosjetljivost u dodiru s kožom (odjeljak 3.4.)

1., 1A, 1B

▼M12 —————

▼M4

P304 + P340

AKO SE UDIŠE: Premjestiti unesrećenog na svježi zrak i postaviti u položaj koji olakšava disanje.

Akutna toksičnost - udisanje (odjeljak 3.1.)

1., 2., 3., 4.

 

Nagrizanje kože (odjeljak 3.2.)

1A, 1B, 1C

Preosjetljivost ako se udiše (odjeljak 3.4.)

1., 1A, 1B

Toksičnost za ciljani organ - jednokratna izloženost; nadražujuće za dišni sustav (odjeljak 3.8.)

3.

Toksičnost za ciljani organ - jednokratna izloženost; narkoza (odjeljak 3.8.)

3.

▼M4 —————

▼M12 —————

▼B

P306 + P360

U SLUČAJU DODIRA S ODJEĆOM: odmah isprati zagađenu odjeću i kožu velikom količinom vode prije uklanjanja odjeće.

Oksidirajuće tekućine (odjeljak 2.13.)

1.

 

Oksidirajuće krutine (odjeljak 2.14.)

1.

▼M4

P308 + P311

U SLUČAJU izloženosti ili sumnje na izloženost: Nazvati CENTAR ZA KONTROLU OTROVANJA/liječnika/…

Toksičnost za ciljani organ - jednokratna izloženost (odjeljak 3.8.)

1., 2.

…Proizvođač/dobavljač specificira prikladan izvor hitnog liječničkog savjeta.

▼B

P308 + P313

U SLUČAJU izloženosti ili sumnje na izloženost: zatražiti savjet/pomoć liječnika.

Mutageni učinak na zametne stanice (odjeljak 3.5.)

1.A, 1.B, 2.

 

Karcinogenost (odjeljak 3.6.)

1.A, 1.B, 2.

Reproduktivna toksičnost (odjeljak 3.7.)

1.A, 1.B, 2.

Reproduktivna toksičnost – učinci na dojenje ili preko dojenja (odjeljak 3.7.)

Dodatna kategorija

▼M4 —————

▼M12

P332 + P313

U slučaju nadraživanja kože: zatražiti savjet/pomoć liječnika.

Nadraživanje kože (odjeljak 3.2.)

2.

—  može se ispustiti ako se P333 + P313 nalazi na naljepnici.

▼M2

P333 + P313

U slučaju nadražaja ili osipa na koži: Zatražiti savjet/pomoć liječnika

Preosjetljivost u dodiru s kožom (odjeljak 3.4.)

1., 1.A, 1.B

 

▼M12

P336 + P315

Zamrznute dijelove odmrznuti mlakom vodom. Ne trljati oštećeno mjesto. Hitno zatražiti savjet/pomoć liječnika.

Plinovi pod tlakom (odjeljak 2.5.)

Ohlađeno ukapljeni plin

 

▼M12 —————

▼B

P337 + P313

Ako nadražaj oka ne prestaje: zatražiti savjet/pomoć liječnika.

Nadražujuće za oko (odjeljak 3.3.)

2.

 

▼M4

P342 + P311

Pri otežanom disanju: Nazvati CENTAR ZA KONTROLU OTROVANJA/liječnika/…

Preosjetljivost ako se udiše (odjeljak 3.4.)

1., 1A, 1B

…Proizvođač/dobavljač specificira prikladan izvor hitnog liječničkog savjeta.

▼M4

P361 + P364

Odmah skinuti svu zagađenu odjeću i oprati i oprati prije ponovne uporabe.

Akutna toksičnost, dermalno (odjeljak 3.1.)

1., 2., 3.

 

P362 + P364

Skinuti zagađenu odjeću i oprati prije ponovne uporabe.

Akutna toksičnost, dermalno (odjeljak 3.1.)

4.

 

Nadraživanje kože (odjeljak 3.2.)

2.

Preosjetljivost u dodiru s kožom (odjeljak 3.4.)

1., 1A, 1B

▼B

P370 + P376

U slučaju požara: ako je sigurno, zaustaviti istjecanje.

Oksidirajući plinovi (odjeljak 2.4.)

1.

 

▼M12

P370 + P378

U slučaju požara: za gašenje rabiti …

Zapaljive tekućine (odjeljak 2.6.)

1., 2., 3.

—  ako voda povećava opasnost.

… Proizvođač/dobavljač navodi odgovarajuće sredstvo.

Zapaljive krutine (odjeljak 2.7.)

1., 2.

Samoreagirajuće tvari i smjese (odjeljak 2.8.)

Tipovi C, D, E, F

Piroforne tekućine (odjeljak 2.9.)

1.

Piroforne krutine (odjeljak 2.10.)

1.

Tvari i smjese koje u dodiru s vodom oslobađaju zapaljive plinove (odjeljak 2.12.)

1., 2., 3.

Oksidirajuće tekućine (odjeljak 2.13.)

1., 2., 3.

Oksidirajuće krutine (odjeljak 2.14.)

1., 2., 3.

Organski peroksidi (odjeljak 2.15.)

Tipovi C, D, E, F

▼M12

P301 + P330 + P331

AKO SE PROGUTA: isprati usta. NE izazivati povraćanje.

Nagrizanje kože (odjeljak 3.2.)

1, 1.A, 1.B, 1.C

 

P302 + P335 + P334

U SLUČAJU DODIRA S KOŽOM: izmesti zaostale čestice s kože. Uroniti u hladnu vodu [ili omotati vlažnim zavojem].

Piroforne krutine (odjeljak 2.10.)

1.

—  tekst iz uglatih zagrada koristi se za piroforne krutine.

Tvari i smjese koje u dodiru s vodom oslobađaju zapaljive plinove (odjeljak 2.12.)

1., 2.

—  upotrijebiti samo „uroniti u hladnu vodu”. Tekst iz uglatih zagrada ne bi se trebao koristiti.

P303 + P361 + P353

U SLUČAJU DODIRA S KOŽOM (ili kosom): odmah skinuti svu zagađenu odjeću. Isprati kožu vodom [ili tuširanjem].

Zapaljive tekućine (odjeljak 2.6.)

1., 2., 3.

—  tekst iz uglatih zagrada umeće se ako proizvođač/dobavljač smatra da je prikladan za specifičnu kemikaliju.

Nagrizanje kože (odjeljak 3.2.)

1, 1.A, 1.B, 1.C

P305 + P351 + P338

U SLUČAJU DODIRA S OČIMA: oprezno ispirati vodom nekoliko minuta. Ukloniti kontaktne leće ako ih nosite i ako se one lako uklanjaju. Nastaviti ispirati.

Nagrizanje kože (odjeljak 3.2.)

1, 1.A, 1.B, 1.C

 

Teška ozljeda oka/nadraživanje oka (odjeljak 3.3.)

1.

 

Nadraživanje oka (odjeljak 3.3.)

2.

 

▼M12 —————

▼M12

P370 + P380 + P375

U slučaju požara: evakuirati područje. Gasiti s veće udaljenosti zbog opasnosti od eksplozije.

Eksplozivi (odjeljak 2.1.)

Podrazred 1.4.

—  za eksplozive iz podrazreda 1.4. (skupine kompatibilnosti S) u transportnoj ambalaži.

▼B

P371 + P380 + P375

U slučaju velikog požara i velikih količina: evakuirati područje. Gasiti s veće udaljenosti zbog opasnosti od eksplozije.

Oksidirajuće tekućine (odjeljak 2.13.)

1.

 

Oksidirajuće krutine (odjeljak 2.14.)

1.

▼M12

P370 + P372 + P380 + P373

U slučaju požara: opasnost od eksplozije. Evakuirati područje. NE gasiti vatru kada plamen zahvati eksplozive.

Eksplozivi (odjeljak 2.1.)

Nestabilni eksplozivi i podrazredi 1.1., 1.2., 1.3., 1.5.

 

Podrazred 1.4.

—  osim eksploziva iz podrazreda 1.4. (skupine kompatibilnosti S) u transportnoj ambalaži.

Samoreagirajuće tvari i smjese (odjeljak 2.8.)

Tip A

 

Organski peroksidi (odjeljak 2.15.)

Tip A

 

P370 + P380 + P375 + [P378]

U slučaju požara: evakuirati područje. Gasiti s veće udaljenosti zbog opasnosti od eksplozije. [Za gašenje rabiti…].

Samoreagirajuće tvari i smjese (odjeljak 2.8.)

Tip B

—  tekst iz uglatih zagrada koristi se ako se vodom povećava rizik.

… Proizvođač/dobavljač navodi odgovarajuće sredstvo.

Organski peroksidi (odjeljak 2.15.)

Tip B

▼B



Tablica 6.4.

Oznake obavijesti – skladištenje

Šifra

Oznake obavijesti – skladištenje

Razred opasnosti

Kategorija opasnosti

Uvjeti uporabe

(1)

(2)

(3)

(4)

(5)

▼M12

P401

Skladištiti u skladu s…

Eksplozivi (odjeljak 2.1.)

Nestabilni eksplozivi i podrazredi 1.1., 1.2., 1.3., 1.4., 1.5.

… Proizvođač/dobavljač navodi lokalne/regionalne/nacionalne/međunarodne propise po potrebi.

▼B

P402

Skladištiti na suhom mjestu.

Tvari i smjese koje u dodiru s vodom oslobađaju zapaljive plinove (odjeljak 2.12.)

1., 2., 3.

 

▼M12

P403

Skladištiti na dobro prozračenom mjestu.

Zapaljivi plinovi (odjeljak 2.2.)

1., 2.

 

Oksidirajući plinovi (odjeljak 2.4.)

1.

 

Plinovi pod tlakom (odjeljak 2.5.)

Stlačeni plin

 

Ukapljeni plin

 

Ohlađeno ukapljeni plin

 

Otopljeni plin

 

Zapaljive tekućine (odjeljak 2.6.)

1., 2., 3.

—  za zapaljive tekućine 1. kategorije i ostale hlapive zapaljive tekućine koje mogu prouzročiti eksplozivnu atmosferu.

Samoreagirajuće tvari i smjese (odjeljak 2.8.)

Tipovi A, B, C, D, E, F

—  osim za samoreagirajuće tvari i smjese ili organske perokside kod kojih se upravlja temperaturom jer može doći do kondenzacije i potom do smrzavanja.

Organski peroksidi (odjeljak 2.15.)

Akutna toksičnost — inhalacijska (odjeljak 3.1.)

1., 2., 3.

—  ako je tvar ili smjesa hlapiva i može prouzročiti opasnu atmosferu.

Toksičnost za ciljani organ – jednokratna izloženost; nadraživanje dišnog trakta (odjeljak 3.8.)

3.

Toksičnost za ciljani organ – jednokratna izloženost; narkotički učinci (odjeljak 3.8.)

3.

▼B

P404

Skladištiti u zatvorenom spremniku.

Tvari i smjese koje u dodiru s vodom oslobađaju zapaljive plinove (odjeljak 2.12.)

1., 2., 3.

 

P405

Skladištiti pod ključem.

Akutna toksičnost – gutanje (odjeljak 3.1.)

1., 2., 3.

 

Akutna toksičnost – preko kože (odjeljak 3.1.)

1., 2., 3.

Akutna toksičnost – udisanje (odjeljak 3.1.)

1., 2., 3.

Nagrizajuće za kožu (odjeljak 3.2.)

1.A, 1.B, 1.C

Mutageni učinak na zametne stanice (odjeljak 3.5.)

1.A, 1.B, 2.

Karcinogenost (odjeljak 3.6.)

1.A, 1.B, 2.

Reproduktivna toksičnost (odjeljak 3.7.)

1.A, 1.B, 2.

Toksičnost za ciljani organ – jednokratna izloženost (odjeljak 3.8.)

1., 2.

Toksičnost za ciljani organ – jednokratna izloženost; nadražujuće za dišni sustav (odjeljak 3.8.)

3.

Toksičnost za ciljani organ – jednokratna izloženost; narkoza (odjeljak 3.8.)

3.

Opasnost od aspiracije (odjeljak 3.10.)

1.

▼M12

P406

Skladištiti u spremniku otpornom na nagrizanje/… s otpornom unutarnjom oblogom.

Nagrizajuće za metale (odjeljak 2.16.)

1.

—  može se ispustiti ako se P234 nalazi na naljepnici.

… Proizvođač/dobavljač navodi ostale spojive materijale.

P407

Osigurati razmak između polica ili paleta.

Samozagrijavajuće tvari i smjese (odjeljak 2.11.)

1., 2.

 

▼M4

P410

Zaštititi od sunčevog svjetla.

Aerosoli (odjeljak 2.3.)

1., 2., 3.

 

Plinovi pod tlakom (odjeljak 2.5.)

Stlačeni plin Ukapljeni plin Otopljeni plin

—  može se izostaviti za plinove napunjene u prenosive plinske boce u skladu s uputom za pakiranje P200 UN RTDG-a, Ogledni propisi, osim ako su ti plinovi podložni (sporom) raspadanju ili polimerizaciji

Samozagrijavajuće tvari i smjese (odjeljak 2.11.)

1., 2.

 

Organski peroksidi (odjeljak 2.15.)

Tipovi A, B, C, D, E, F

 

▼M12

P411

Skladištiti na temperaturi koja ne prelazi …°C/…°F.

Samoreagirajuće tvari i smjese (odjeljak 2.8.)

Tipovi A, B, C, D, E, F

—  ako se zahtijeva kontrola temperature (u skladu s Prilogom I., odjeljkom 2.8.2.4. ili 2.15.2.3.) ili ako se inače ocijeni da je to potrebno.

… Proizvođač/dobavljač navodi temperaturu koristeći se primjenjivom temperaturnom ljestvicom.

Organski peroksidi (odjeljak 2.15.)

Tipovi A, B, C, D, E, F

P412

Ne izlagati temperaturi višoj od 50°C/122°F.

Aerosoli (odjeljak 2.3.)

1., 2., 3.

Proizvođač/dobavljač koristi se primjenjivom temperaturnom ljestvicom.

P413

Skladištiti količine veće od … kg/… lbs na temperaturi koja ne prelazi …°C/…°F.

Samozagrijavajuće tvari i smjese (odjeljak 2.11.)

1., 2.

… Proizvođač/dobavljač navodi masu i temperaturu koristeći se primjenjivom ljestvicom.

P420

Skladištiti odvojeno.

Samoreagirajuće tvari i smjese (odjeljak 2.8.)

Tipovi A, B, C, D, E, F

 

Samozagrijavajuće tvari i smjese (odjeljak 2.11.)

1., 2.

Oksidirajuće tekućine (odjeljak 2.13.)

1.

Oksidirajuće krutine (odjeljak 2.14.)

1.

Organski peroksidi (odjeljak 2.15.)

Tipovi A, B, C, D, E, F

▼M12 —————

▼B

P402 + P404

Skladištiti na suhom mjestu. Skladištiti u zatvorenom spremniku.

Tvari i smjese koje u dodiru s vodom oslobađaju zapaljive plinove (odjeljak 2.12.)

1., 2., 3.

 

▼M12

P403 + P233

Skladištiti na dobro prozračenom mjestu. Čuvati u dobro zatvorenom spremniku.

Akutna toksičnost – inhalacijska (odjeljak 3.1.)

1., 2., 3.

—  ako je tvar ili smjesa hlapiva i može prouzročiti opasnu atmosferu.

Toksičnost za ciljani organ – jednokratna izloženost; nadraživanje dišnog trakta (odjeljak 3.8.)

3.

Toksičnost za ciljani organ – jednokratna izloženost; narkoza (odjeljak 3.8.)

3.

P403 + P235

Skladištiti na dobro prozračenom mjestu. Održavati hladnim.

Zapaljive tekućine (odjeljak 2.6.)

1., 2., 3.

—  za zapaljive tekućine 1. kategorije i ostale hlapive zapaljive tekućine koje mogu prouzročiti eksplozivnu atmosferu.

P410 + P403

Zaštititi od sunčevog svjetla. Skladištiti na dobro prozračenom mjestu.

Plinovi pod tlakom (odjeljak 2.5.)

Stlačeni plin

—  P410 može se ispustiti za plinove punjene u prenosive plinske boce u skladu s uputom za pakiranje P200 iz Preporuke Ujedinjenih naroda za prijevoz opasnih tereta, osim ako su ti plinovi izloženi (polaganom) raspadanju ili polimerizaciji.

Ukapljeni plin

Otopljeni plin

P410 + P412

Zaštititi od sunčevog svjetla. Ne izlagati temperaturi višoj od 50 °C/122 °F.

Aerosoli (odjeljak 2.3.)

1., 2., 3.

Proizvođač/dobavljač koristi se primjenjivom temperaturnom ljestvicom.

▼M12 —————

▼M2



Tablica 6.5.

Oznake obavijesti — odlaganje

Oznaka

Oznake obavijesti — zbrinjavanje

Razred opasnosti

Kategorija opasnosti

Uvjeti uporabe

(1)

(2)

(3)

(4)

(5)

▼M12

P501

Odložiti sadržaj/spremnik u/na …

Eksplozivi (odjeljak 2.1.)

Nestabilni eksplozivi i podrazredi 1.1., 1.2., 1.3., 1.4., 1.5.

… U skladu s lokalnim/regionalnim/nacionalnim/međunarodnim propisima (navesti).

Proizvođač/dobavljač navodi primjenjuju li se zahtjevi za odlaganje na sadržaj, spremnik ili oboje.

Zapaljive tekućine (odjeljak 2.6.)

1., 2., 3.

Samoreagirajuće tvari i smjese (odjeljak 2.8.).

Tipovi A, B, C, D, E, F

Tvari i smjese koje u dodiru s vodom oslobađaju zapaljive plinove (odjeljak 2.12.)

1., 2., 3.

Oksidirajuće tekućine (odjeljak 2.13.)

1., 2., 3.

Oksidirajuće krutine (odjeljak 2.14.)

1., 2., 3.

Organski peroksidi (odjeljak 2.15.)

Tipovi A, B, C, D, E, F

Akutna toksičnost – oralna (odjeljak 3.1.)

1., 2., 3., 4.

Akutna toksičnost – dermalna (odjeljak 3.1.)

1., 2., 3., 4.

Akutna toksičnost — inhalacijska (odjeljak 3.1.)

1., 2.

Nagrizanje kože (odjeljak 3.2.)

1, 1.A, 1.B, 1.C

Preosjetljivost ako se udiše (odjeljak 3.4.)

1, 1.A, 1.B

Preosjetljivost u dodiru s kožom (odjeljak 3.4.)

1, 1.A, 1.B

Mutageni učinak na zametne stanice (odjeljak 3.5.)

1.A, 1.B, 2.

Karcinogenost (odjeljak 3.6.)

1.A, 1.B, 2.

Reproduktivna toksičnost (odjeljak 3.7.)

1.A, 1.B, 2.

Toksičnost za ciljani organ – jednokratna izloženost (odjeljak 3.8.)

1., 2.

Toksičnost za ciljani organ – jednokratna izloženost; nadraživanje dišnog trakta (odjeljak 3.8.)

3.

Toksičnost za ciljani organ – jednokratna izloženost; narkotički učinci (odjeljak 3.8.)

3.

Toksičnost za ciljani organ – ponavljano izlaganje (odjeljak 3.9.)

1., 2.

Opasnost od aspiracije (odjeljak 3.10.)

1.

Opasno za vodeni okoliš – akutna opasnost za vodeni okoliš (odjeljak 4.1.)

1.

Opasno za vodeni okoliš – kronična opasnost za vodeni okoliš (odjeljak 4.1.)

1., 2., 3., 4.

P502

Za informacije o oporabi ili recikliranju obratiti se proizvođaču ili dobavljaču.

Opasno za ozonski sloj (odjeljak 5.1.)

1.

 

▼B

2.    Dio 2.: Oznake obavijesti

Oznake obavijesti preuzimaju se iz ovog dijela Priloga IV., a odabiru se u skladu s dijelom 1.



Tablica 1.1.

Oznake obavijesti – opće

P101

Jezik

 

 

BG

При необходимост от медицинска помощ, носете опаковката или етикета на продукта.

 

ES

Si se necesita consejo médico, tener a mano el envase o la etiqueta.

 

CS

Je-li nutná lékařská pomoc, mějte po ruce obal nebo štítek výrobku.

 

DA

Hvis der er brug for lægehjælp, medbring da beholderen eller etiketten.

 

DE

Ist ärztlicher Rat erforderlich, Verpackung oder Kennzeichnungsetikett bereithalten.

 

ET

Arsti poole pöördudes võtta kaasa toote pakend või etikett.

 

EL

Εάν ζητήσετε ιατρική συμβουλή, να έχετε μαζί σας τον περιέκτη του προϊόντος ή την ετικέτα.

 

EN

If medical advice is needed, have product container or label at hand.

 

FR

En cas de consultation d’un médecin, garder à disposition le récipient ou l’étiquette.

 

GA

Más gá comhairle liachta, bíodh coimeádán nó lipéad an táirge ina aice láimhe.

▼M5

 

HR

Ako je potrebna liječnička pomoć pokazati spremnik ili naljepnicu.

▼B

 

IT

In caso di consultazione di un medico, tenere a disposizione il contenitore o l'etichetta del prodotto.

 

LV

Medicīniska padoma nepieciešamības gadījumā attiecīgā informācija ir norādīta uz iepakojuma vai etiķetes.

 

LT

Jei reikalinga gydytojo konsultacija, su savimi turėkite produkto talpyklą ar jo etiketę.

 

HU

Orvosi tanácsadás esetén tartsa kéznél a termék edényét vagy címkéjét.

 

MT

Jekk ikun meħtieġ parir mediku, ara li jkollok il-kontenitur jew it-tikketta tal-prodott fil- qrib.

 

NL

Bij het inwinnen van medisch advies, de verpakking of het etiket ter beschikking houden.

 

PL

W razie konieczności zasięgnięcia porady lekarza należy pokazać pojemnik lub etykietę.

 

PT

Se for necessário consultar um médico, mostre-lhe a embalagem ou o rótulo.

 

RO

Dacă este necesară consultarea medicului, țineți la îndemână recipientul sau eticheta produsului.

 

SK

Ak je potrebná lekárska pomoc, majte k dispozícii obal alebo etiketu výrobku.

 

SL

Če je potreben zdravniški nasvet, mora biti na voljo posoda ali etiketa proizvoda.

 

FI

Jos tarvitaan lääkinnällistä apua, näytä pakkaus tai varoitusetiketti.

 

SV

Ha förpackningen eller etiketten till hands om du måste söka läkarvård.



P102

Jezik

 

 

BG

Да се съхранява извън обсега на деца.

 

ES

Mantener fuera del alcance de los niños.

 

CS

Uchovávejte mimo dosah dětí.

 

DA

Opbevares utilgængeligt for børn.

 

DE

Darf nicht in die Hände von Kindern gelangen.

 

ET

Hoida lastele kättesaamatus kohas.

 

EL

Μακριά από παιδιά.

 

EN

Keep out of reach of children.

 

FR

Tenir hors de portée des enfants.

 

GA

Coimeád as aimsiú leanaí.

▼M5

 

HR

Čuvati izvan dohvata djece.

▼B

 

IT

Tenere fuori dalla portata dei bambini.

 

LV

Sargāt no bērniem.

 

LT

Laikyti vaikams neprieinamoje vietoje.

 

HU

Gyermekektől elzárva tartandó.

 

MT

Żommu 'l bogħod minn fejn jistgħu jilħquh it-tfal.

 

NL

Buiten het bereik van kinderen houden.

 

PL

Chronić przed dziećmi.

 

PT

Manter fora do alcance das crianças.

 

RO

A nu se lăsa la îndemâna copiilor.

 

SK

Uchovávajte mimo dosahu detí.

 

SL

Hraniti zunaj dosega otrok.

 

FI

Säilytä lasten ulottumattomissa.

 

SV

Förvaras oåtkomligt för barn.



P103

Jezik

 

 

BG

Преди употреба прочетете етикета.

 

ES

Leer la etiqueta antes del uso.

 

CS

Před použitím si přečtěte údaje na štítku.

 

DA

Læs etiketten før brug.

 

DE

Vor Gebrauch Kennzeichnungsetikett lesen.

 

ET

Enne kasutamist tutvuda etiketil oleva infoga.

 

EL

Διαβάστε την ετικέτα πριν από τη χρήση.

 

EN

Read label before use.

 

FR

Lire l’étiquette avant utilisation.

 

GA

Léigh an lipéad roimh úsáid.

▼M5

 

HR

Prije uporabe pročitati naljepnicu.

▼B

 

IT

Leggere l’etichetta prima dell’uso.

 

LV

Pirms izmantošanas izlasīt etiķeti.

 

LT

Prieš naudojimą perskaityti etiketę.

 

HU

Használat előtt olvassa el a címkén közölt információkat.

 

MT

Aqra t-tikketta qabel l-użu.

 

NL

Alvorens te gebruiken, het etiket lezen.

 

PL

Przed użyciem przeczytać etykietę.

 

PT

Ler o rótulo antes da utilização.

 

RO

Citiți eticheta înainte de utilizare.

 

SK

Pred použitím si prečítajte etiketu.

 

SL

Pred uporabo preberite etiketo.

 

FI

Lue merkinnät ennen käyttöä.

 

SV

Läs etiketten före användning.



Tablica 1.2.

Oznake obavijesti – sprečavanje

P201

Jezik

 

 

BG

Преди употреба се снабдете със специални инструкции.

 

ES

►C1  Solicitar instrucciones especiales antes del uso. ◄

 

CS

Před použitím si obstarejte speciální instrukce.

 

DA

Indhent særlige anvisninger før brug.

 

DE

Vor Gebrauch besondere Anweisungen einholen.

 

ET

Enne kasutamist tutvuda erijuhistega.

 

EL

Εφοδιαστείτε με τις ειδικές οδηγίες πριν από τη χρήση.

 

EN

Obtain special instructions before use.

 

FR

►C1  Se procurer les instructions spéciales avant utilisation. ◄

 

GA

Faigh treoracha speisialta roimh úsáid.

▼M5

 

HR

Prije uporabe pribaviti posebne upute.

▼B

 

IT

Procurarsi istruzioni specifiche prima dell’uso.

 

LV

Pirms lietošanas saņemt speciālu instruktāžu.

 

LT

Prieš naudojimą gauti specialias instrukcijas.

 

HU

Használat előtt ismerje meg az anyagra vonatkozó különleges utasításokat.

 

MT

Ikseb struzzjonijiet speċjali qabel l-użu.

 

NL

Alvorens te gebruiken de speciale aanwijzingen raadplegen.

 

PL

Przed użyciem zapoznać się ze specjalnymi środkami ostrożności.

 

PT

Pedir instruções específicas antes da utilização.

 

RO

Procurați instrucțiuni speciale înainte de utilizare.

 

SK

Pred použitím sa oboznámte s osobitnými pokynmi.

 

SL

Pred uporabo pridobiti posebna navodila.

 

FI

Lue erityisohjeet ennen käyttöä.

 

SV

Inhämta särskilda instruktioner före användning.



P202

Jezik

 

 

BG

Не използвайте преди да сте прочели и разбрали всички предпазни мерки за безопасност.

 

ES

No manipular la sustancia antes de haber leído y comprendido todas las instrucciones de seguridad.

 

CS

Nepoužívejte, dokud jste si nepřečetli všechny bezpečnostní pokyny a neporozuměli jim.

 

DA

Anvend ikke produktet, før alle advarsler er læst og forstået.

 

DE

Vor Gebrauch alle Sicherheitshinweise lesen und verstehen.

 

ET

Mitte käidelda enne ohutusnõuetega tutvumist ja nendest arusaamist.

 

EL

Μην το χρησιμοποιήσετε πριν διαβάσετε και κατανοήσετε τις οδηγίες προφύλαξης.

 

EN

Do not handle until all safety precautions have been read and understood.

 

FR

Ne pas manipuler avant d’avoir lu et compris toutes les précautions de sécurité.

 

GA

Ná láimhsigh go dtí go léifear agus go dtuigfear gach ráiteas réamhchúraim sábháilteachta.

▼M5

 

HR

Ne rukovati prije upoznavanja i razumijevanja sigurnosnih mjera predostrožnosti.

▼B

 

IT

Non manipolare prima di avere letto e compreso tutte le avvertenze.

 

LV

Neizmantot pirms nav izlasīti un saprasti visi apzīmējumi.

 

LT

Nenaudoti, jeigu neperskaityti ar nesuprasti visi saugos įspėjimai.

 

HU

Ne használja addig, amíg az összes biztonsági óvintézkedést el nem olvasta és meg nem értette.

 

MT

Tmissux qabel ma tkun qrajt u fhimt l-istruzzjonijiet kollha ta’ prekawzjoni.

 

NL

Pas gebruiken nadat u alle veiligheidsvoorschriften gelezen en begrepen heeft

 

PL

Nie używać przed zapoznaniem się i zrozumieniem wszystkich środków bezpieczeństwa.

 

PT

Não manuseie o produto antes de ter lido e percebido todas as precauções de segurança.

 

RO

A nu se manipula decât după ce au fost citite și înțelese toate măsurile de securitate.

 

SK

Nepoužívajte, kým si neprečítate a nepochopíte všetky bezpečnostné opatrenia.

 

SL

Ne uporabljajte, dokler se ne seznanite z vsemi varnostnimi ukrepi.

 

FI

Lue varoitukset huolellisesti ennen käsittelyä.

 

SV

Använd inte produkten innan du har läst och förstått säkerhetsanvisningarna

▼M4



P210

Jezik

 

 

BG

Да се пази от топлина, нагорещени повърхности, искри, открит пламък, и други източници на запалване. Тютюнопушенето забранено.

 

ES

Mantener alejado del calor, de superficies calientes, de chispas, de llamas abiertas y de cualquier otra fuente de ignición. No fumar.

 

CS

Chraňte před teplem, horkými povrchy, jiskrami, otevřeným ohněm a jinými zdroji zapálení. Zákaz kouření.

 

DA

Holdes væk fra varme, varme overflader, gnister, åben ild og andre antændelseskilder. Rygning forbudt.

 

DE

Von Hitze, heißen Oberflächen, Funken, offenen Flammen sowie anderen Zündquellenarten fernhalten. Nicht rauchen.

 

ET

Hoida eemal soojusallikast, kuumadest pindadest, sädemetest, leekidest ja muudest süüteallikatest. Mitte suitsetada.

 

EL

Μακριά από θερμότητα, θερμές επιφάνειες, σπινθήρες, γυμνές φλόγες και άλλες πηγές ανάφλεξης. Μην καπνίζετε.

 

EN

Keep away from heat, hot surfaces, sparks, open flames and other ignition sources. No smoking.

 

FR

Tenir à l’écart de la chaleur, des surfaces chaudes, des étincelles, des flammes nues et de toute autre source d’inflammation. Ne pas fumer.

 

GA

Coimeád ó theas, dromchlaí te, splancacha, lasair gan chosaint agus foinsí eile adhainte. Ná caitear tobac.

▼M8

 

HR

Čuvati odvojeno od topline, vrućih površina, iskri, otvorenih plamena i ostalih izvora paljenja. Ne pušiti.

▼M4

 

IT

Tenere lontano da fonti di calore, superfici calde, scintille, fiamme libere o altre fonti di accensione. Non fumare.

 

LV

Sargāt no karstuma, karstām virsmām, dzirkstelēm, atklātas uguns un citiem aizdegšanās avotiem. Nesmēķēt.

 

LT

Laikyti atokiau nuo šilumos šaltinių, karštų paviršių, žiežirbų, atviros liepsnos arba kitų degimo šaltinių. Nerūkyti.

 

HU

Hőtől, forró felületektől, szikrától, nyílt lángtól és más gyújtóforrástól távol tartandó. Tilos a dohányzás.

 

MT

Biegħed mis-sħana, uċuħ jaħarqu, xrar tan-nar, fjammi miftuħa u sorsi oħra li jaqbdu. Tpejjipx.

 

NL

Verwijderd houden van warmte, hete oppervlakken, vonken, open vuur en andere ontstekingsbronnen. Niet roken.

 

PL

Przechowywać z dala od źródeł ciepła, gorących powierzchni, źródeł iskrzenia, otwartego ognia i innych źródeł zapłonu. Nie palić.

 

PT

Manter afastado do calor, superfícies quentes, faísca, chama aberta e outras fontes de ignição. Não fumar.

 

RO

A se păstra departe de surse de căldură, suprafețe fierbinți, scântei, flăcări și alte surse de aprindere. Fumatul interzis.

 

SK

Uchovávajte mimo dosahu tepla, horúcich povrchov, iskier, otvoreného ohňa a iných zdrojov zapálenia. Nefajčite.

 

SL

Hraniti ločeno od vročine, vročih površin, isker, odprtega ognja in drugih virov vžiga. Kajenje prepovedano.

 

FI

Suojaa lämmöltä, kuumilta pinnoilta, kipinöiltä, avotulelta ja muilta sytytyslähteiltä. Tupakointi kielletty.

 

SV

Får inte utsättas för värme, heta ytor, gnistor, öppen låga eller andra antändningskällor. Rökning förbjuden.

▼B



P211

Jezik

 

 

BG

Да не се пръска към открит пламък или друг източник на запалване.

 

ES

No pulverizar sobre una llama abierta u otra fuente de ignición.

 

CS

Nestříkejte do otevřeného ohně nebo jiných zdrojů zapálení.

 

DA

Spray ikke mod åben ild eller andre antændelseskilder.

 

DE

Nicht gegen offene Flamme oder andere Zündquelle sprühen.

 

ET

Mitte pihustada leekidesse või muusse süüteallikasse.

 

EL

Μην ψεκάζετε κοντά σε γυμνή φλόγα ή άλλη πηγή ανάφλεξης.

 

EN

Do not spray on an open flame or other ignition source.

 

FR

Ne pas vaporiser sur une f lamme nue ou sur toute autre source d’ignition.

 

GA

Ná spraeáil ar lasair gan chosaint ná ar fhoinse eile adhainte.

▼M5

 

HR

Ne prskati u otvoreni plamen ili drugi izvor paljenja.

▼B

 

IT

Non vaporizzare su una fiamma libera o altra fonte di accensione.

 

LV

Neizsmidzināt uz atklātas uguns vai citiem aizdegšanās avotiem.

 

LT

Nepurkšti į atvirą liepsną arba kitus degimo šaltinius.

 

HU

Tilos nyílt lángra vagy más gyújtóforrásra permetezni.

 

MT

Tisprejjax fuq fjamma mikxufa jew sors ieħor li jaqbad.

 

NL

Niet in een open vuur of op andere ontstekingsbronnen spuiten.

 

PL

Nie rozpylać nad otwartym ogniem lub innym źródłem zapłonu.

 

PT

Não pulverizar sobre chama aberta ou outra fonte de ignição.

 

RO

Nu pulverizați deasupra unei f lăcări deschise sau unei alte surse de aprindere.

 

SK

Nestriekajte na otvorený oheň ani iný zdroj zapálenia.

 

SL

Ne pršiti proti odprtemu ognju ali drugemu viru vžiga.

 

FI

Ei saa suihkuttaa avotuleen tai muuhun sytytyslähteeseen.

 

SV

Spreja inte över öppen låga eller andra antändningskällor.

▼M12



P220

Jezik

 

 

BG

Да се държи далеч от облекло и други горими материали.

 

ES

Mantener alejado de la ropa y otros materiales combustibles.

 

CS

Uchovávejte odděleně od oděvů a jiných hořlavých materiálů.

 

DA

Holdes væk fra beklædningsgenstande og andre brændbare materialer.

 

DE

Von Kleidung und anderen brennbaren Materialien fernhalten.

 

ET

Hoida eemal rõivastest ja muust süttivast materjalist.

 

EL

Να φυλάσσεται μακριά από ενδύματα και άλλα καύσιμα υλικά.

 

EN

Keep away from clothing and other combustible materials.

 

FR

Tenir à l'écart des vêtements et d'autres matières combustibles.

 

GA

Coimeád glan ar éadaí agus ar ábhair indóite eile.

 

HR

Čuvati odvojeno od odjeće i drugih zapaljivih materijala.

 

IT

Tenere lontano da indumenti e altri materiali combustibili.

 

LV

Nepieļaut saskari ar apģērbu un citiem uzliesmojošiem materiāliem.

 

LT

Laikyti atokiau nuo drabužių bei kitų degiųjų medžiagų.

 

HU

Ruhától és más éghető anyagoktól távol tartandó.

 

MT

Żomm 'il bogħod mill-ħwejjeġ u materjali oħra li jaqbdu.

 

NL

Verwijderd houden van kleding en andere brandbare materialen.

 

PL

Trzymać z dala od odzieży i innych materiałów zapalnych.

 

PT

Manter afastado da roupa e de outras matérias combustíveis.

 

RO

A se păstra departe de îmbrăcăminte și de alte materiale combustibile.

 

SK

Uchovávajte mimo odevov a iných horľavých materiálov.

 

SL

Hraniti ločeno od oblačil in drugih vnetljivih materialov.

 

FI

Pidä erillään vaatetuksesta ja muista syttyvistä materiaaleista.

 

SV

Hålls åtskilt från kläder och andra brännbara material.

▼M12 —————

▼B



P222

Jezik

 

 

BG

Не допускайте конктакт с въздух.

 

ES

No dejar que entre en contacto con el aire.

 

CS

Zabraňte styku se vzduchem.

 

DA

Undgå kontakt med luft.

 

DE

►C1  Keinen Kontakt mit Luft zulassen. ◄

 

ET

Hoida õhuga kokkupuute eest.

 

EL

Να μην έρθει σε επαφή με τον αέρα.

 

EN

Do not allow contact with air.

 

FR

Ne pas laisser au contact de l’air.

 

GA

Ná ceadaigh teagmháil le haer.

▼M5

 

HR

Spriječiti dodir sa zrakom.

▼B

 

IT

Evitare il contatto con l’aria.

 

LV

Nepieļaut kontaktu ar gaisu.

 

LT

Saugoti nuo kontakto su oru.

 

HU

Nem érintkezhet levegővel.

 

MT

Tħallix li jkun hemm kuntatt ma’ l-arja.

 

NL

Contact met de lucht vermijden.

 

PL

Nie dopuszczać do kontaktu z powietrzem.

 

PT

Não deixar entrar em contacto com o ar.

 

RO

A nu se lăsa în contact cu aerul.

 

SK

Zabráňte kontaktu so vzduchom.

 

SL

Preprečiti stik z zrakom.

 

FI

Ei saa joutua kosketuksiin ilman kanssa.

 

SV

Undvik kontakt med luft.

▼M4



P223

Jezik

 

 

BG

Не допускайте контакт с вода.

 

ES

Evitar el contacto con el agua.

 

CS

Zabraňte styku s vodou.

 

DA

Undgå kontakt med vand.

 

DE

Keinen Kontakt mit Wasser zulassen.

 

ET

Vältida kokkupuudet veega.

 

EL

Μην επιτρέπετε την επαφή με το νερό.

 

EN

Do not allow contact with water.

 

FR

Éviter tout contact avec l’eau.

 

GA

Ná bíodh aon teagmháil le huisce.

▼M8

 

HR

Spriječiti dodir s vodom.

▼M4

 

IT

Evitare qualunque contatto con l’acqua.

 

LV

Nepieļaut saskari ar ūdeni.

 

LT

Saugoti nuo sąlyčio su vandeniu.

 

HU

Nem érintkezhet vízzel.

 

MT

Tħallihx imiss mal-ilma.

 

NL

Contact met water vermijden.

 

PL

Nie dopuszczać do kontaktu z wodą.

 

PT

Não deixar entrar em contacto com a água.

 

RO

A nu se lăsa în contact cu apa.

 

SK

Zabráňte kontaktu s vodou.

 

SL

Preprečiti stik z vodo.

 

FI

Ei saa joutua kosketuksiin veden kanssa.

 

SV

Undvik all kontakt med vatten.

▼B



P230

Jezik

 

 

BG

Да се държи навлажнен с…

 

ES

Mantener humedecido con…

 

CS

Uchovávejte ve zvlhčeném stavu…

 

DA

Holdes befugtet med…

 

DE

Feucht halten mit…

 

ET

Niisutada …-ga.

 

EL

Να διατηρείται υγρό με…

 

EN

Keep wetted with…

 

FR

Maintenir humidifié avec…

 

GA

Coimeád f liuchta le…

▼M5

 

HR

Čuvati navlaženo s …

▼B

 

IT

Mantenere umido con…

 

LV

Vienmēr samitrināt ar…

 

LT

Laikyti sudrėkintą (kuo)

 

HU

…-val/-vel nedvesítve tartandó.

 

MT

Żommu mxarrab bi…

 

NL

Vochtig houden met …

 

PL

Przechowywać produkt zwilżony…

 

PT

Manter húmido com…

 

RO

A se păstra umezit cu…

 

SK

Uchovávajte zvlhčené…

 

SL

Hraniti prepojeno z…

 

FI

Säilytä kostutettuna…

 

SV

Ska hållas fuktigt med…

▼M12



P231

Jezik

 

 

BG

Да се използва и съхранява съдържанието под инертен газ/…

 

ES

Manipular y almacenar el contenido en un medio de gas inerte/…

 

CS

Manipulace a skladování pod inertním plynem/…

 

DA

Håndteres og opbevares under inert gas/…

 

DE

Inhalt unter inertem Gas/… handhaben und aufbewahren.

 

ET

Sisu käidelda ja hoida inertgaasis/…

 

EL

Ο χειρισμός και η αποθήκευση του υλικού να γίνεται υπό αδρανές αέριο/ …

 

EN

Handle and store contents under inert gas/…

 

FR

Manipuler et stocker le contenu sous gaz inerte/…

 

GA

Láimhsigh agus stóráil an t-ábhar faoi thriathghás/…

 

HR

Rukovati i skladištiti u inertnom plinu/…

 

IT

Manipolare e conservare in atmosfera di gas inerte/…

 

LV

Saturu izmantot un glabāt tikai inertas gāzes vidē/…

 

LT

Turinį tvarkyti ir laikyti inertinėse dujose/…

 

HU

Tartalma inert gázban/… használandó és tárolandó.

 

MT

Uża u aħżen il-kontenut taħt gass inerti/…

 

NL

Inhoud onder inert gas/… gebruiken en bewaren.

 

PL

Używać i przechowywać zawartość w atmosferze obojętnego gazu/…

 

PT

Manusear e armazenar o conteúdo em atmosfera de gás inerte/…

 

RO

A se manipula și a se depozita conținutul sub un gaz inert/…

 

SK

Manipulujte s obsahom a skladujte ho v prostredí s inertným plynom/…

 

SL

Ravnati z vsebino in jo hraniti v inertnem plinu/…

 

FI

Käsittele ja varastoi sisältö inertissä kaasussa/…

 

SV

Hantera och förvara innehållet under inert gas/…

▼B



P232

Jezik

 

 

BG

Да се пази от влага.

 

ES

Proteger de la humedad.

 

CS

Chraňte před vlhkem.

 

DA

Beskyttes mod fugt.

 

DE

Vor Feuchtigkeit schützen.

 

ET

Hoida niiskuse eest.

 

EL

Προστετέψτε από την υγρασία.

 

EN

Protect from moisture.

 

FR

Protéger de l’humidité.

 

GA

Cosain ar thaise.

▼M5

 

HR

Zaštititi od vlage.

▼B

 

IT

Proteggere dall’umidità.

 

LV

Aizsargāt no mitruma.

 

LT

Saugoti nuo drėgmės.

 

HU

Nedvességtől védendő.

 

MT

Ipproteġi mill-umdità.

 

NL

Tegen vocht beschermen.

 

PL

Chronić przed wilgocią.

 

PT

Manter ao abrigo da humidade.

 

RO

A se proteja de umiditate.

 

SK

Chráňte pred vlhkosťou.

 

SL

Zaščititi pred vlago.

 

FI

Suojaa kosteudelta.

 

SV

Skyddas från fukt.



P233

Jezik

 

 

BG

Съдът да се съхранява плътно затворен.

 

ES

Mantener el recipiente herméticamente cerrado.

 

CS

Uchovávejte obal těsně uzavřený.

 

DA

Hold beholderen tæt lukket.

 

DE

Behälter dicht verschlossen halten.

 

ET

Hoida pakend tihedalt suletuna.

 

EL

Να διατηρείται ο περιέκτης ερμητικά κλειστός.

 

EN

Keep container tightly closed.

 

FR

Maintenir le récipient fermé de manière étanche.

 

GA

Coimeád an coimeádán dúnta go docht.

▼M5

 

HR

Čuvati u dobro zatvorenom spremniku.

▼B

 

IT

Tenere il recipiente ben chiuso.

 

LV

Tvertni stingri noslēgt.

 

LT

Talpyklą laikyti sandariai uždarytą.

 

HU

Az edény szorosan lezárva tartandó.

 

MT

Żomm il-kontenitur magħluq sew.

 

NL

In goed gesloten verpakking bewaren.

 

PL

Przechowywać pojemnik szczelnie zamknięty.

 

PT

Manter o recipiente bem fechado.

 

RO

Păstrați recipientul închis etanș.

 

SK

Nádobu uchovávajte tesne uzavretú.

 

SL

Hraniti v tesno zaprti posodi.

 

FI

Säilytä tiiviisti suljettuna.

 

SV

Behållaren ska vara väl tillsluten.

▼M12



P234

Jezik

 

 

BG

Да се съхранява само в оригиналната опаковка.

 

ES

Conservar únicamente en el embalaje original.

 

CS

Uchovávejte pouze v původním balení.

 

DA

Opbevares kun i originalemballagen.

 

DE

Nur in Originalverpackung aufbewahren.

 

ET

Hoida üksnes originaalpakendis.

 

EL

Να διατηρείται μόνο στην αρχική συσκευασία.

 

EN

Keep only in original packaging.

 

FR

Conserver uniquement dans l'emballage d'origine.

 

GA

Coimeád sa phacáistiú bunaidh amháin.

 

HR

Čuvati samo u originalnom pakiranju.

 

IT

Conservare soltanto nell'imballaggio originale.

 

LV

Turēt tikai oriģināliepakojumā.

 

LT

Laikyti tik originalioje pakuotėje.

 

HU

Az eredeti csomagolásban tartandó.

 

MT

Żomm biss fl-imballaġġ oriġinali.

 

NL

Uitsluitend in de oorspronkelijke verpakking bewaren.

 

PL

Przechowywać wyłącznie w oryginalnym opakowaniu.

 

PT

Mantenha sempre o produto na sua embalagem original.

 

RO

A se păstra numai în ambalajul original.

 

SK

Uchovávajte iba v pôvodnom balení.

 

SL

Hraniti samo v originalni embalaži.

 

FI

Säilytä alkuperäispakkauksessa.

 

SV

Förvaras endast i originalförpackningen.

▼B



P235

Jezik

 

 

BG

Да се държи на хладно.

 

ES

Mantener en lugar fresco.

 

CS

Uchovávejte v chladu.

 

DA

Opbevares køligt.

 

DE

Kühl halten.

 

ET

Hoida jahedas.

 

EL

Να διατηρείται δροσερό.

 

EN

Keep cool.

 

FR

Tenir au frais.

 

GA

Coimeád fionnuar é

▼M5

 

HR

Održavati hladnim.

▼B

 

IT

Conservare in luogo fresco.

 

LV

Turēt vēsumā.

 

LT

Laikyti vėsioje vietoje.

 

HU

Hűvös helyen tartandó.

 

MT

Żomm frisk.

 

NL

Koel bewaren.

 

PL

Przechowywać w chłodnym miejscu.

 

PT

Conservar em ambiente fresco.

 

RO

A se păstra la rece.

 

SK

Uchovávajte v chlade.

 

SL

Hraniti na hladnem.

 

FI

Säilytä viileässä.

 

SV

Förvaras svalt.

▼M12



P240

Jezik

 

 

BG

Заземяване и еквипотенциална връзка на съда и приемателното устройство.

 

ES

Toma de tierra y enlace equipotencial del recipiente y del equipo receptor.

 

CS

Uzemněte a upevněte obal a odběrové zařízení.

 

DA

Beholder og modtageudstyr jordforbindes/potentialudlignes.

 

DE

Behälter und zu befüllende Anlage erden.

 

ET

Mahuti ja vastuvõtuseade maandada ja ühendada.

 

EL

Γείωση και ισοδυναμική σύνδεση του περιέκτη και του εξοπλισμού του δέκτη.

 

EN

Ground and bond container and receiving equipment.

 

FR

Mise à la terre et liaison équipotentielle du récipient et du matériel de réception.

 

GA

Nasc an coimeádán agus an trealamh glactha leis an talamh.

 

HR

Uzemljiti i učvrstiti spremnik i opremu za prihvat kemikalije.

 

IT

Mettere a terra e a massa il contenitore e il dispositivo ricevente.

 

LV

Tvertnes un saņēmējiekārtas iezemēt un savienot.

 

LT

Įžeminti ir įtvirtinti talpyklą ir priėmimo įrangą.

 

HU

A tárolóedényt és a fogadóedényt le kell földelni és át kell kötni.

 

MT

Poġġi mal-art u waħħal il-kontenitur u t-tagħmir riċevitur.

 

NL

Opslag- en opvangreservoir aarden.

 

PL

Uziemić i połączyć pojemnik i sprzęt odbiorczy.

 

PT

Ligação à terra/equipotencial do recipiente e do equipamento recetor.

 

RO

Legătură la pământ și conexiune echipotențială cu recipientul și cu echipamentul de recepție.

 

SK

Uzemnite a upevnite nádobu a plniace zariadenie.

 

SL

Ozemljiti posodo in opremo za sprejem tekočine ter izenačiti potenciale.

 

FI

Maadoita ja yhdistä säiliö ja vastaanottavat laitteet.

 

SV

Jorda och potentialförbind behållare och mottagarutrustning.



P241

Jezik

 

 

BG

Използвайте [електрическо/вентилационно/осветително/…] оборудване, обезопасено срещу експлозия.

 

ES

Utilizar material [eléctrico/de ventilación/iluminación/…] antideflagrante.

 

CS

Používejte [elektrické/ventilační/osvětlovací/…] zařízení do výbušného prostředí.

 

DA

Anvend eksplosionssikkert [elektrisk/ventilations-/lys-/…] udstyr.

 

DE

Explosionsgeschützte [elektrische/Lüftungs-/Beleuchtungs-/…] Geräte verwenden.

 

ET

Kasutada plahvatuskindlaid [elektri-/ventilatsiooni-/valgustus-/…] seadmeid.

 

EL

Να χρησιμοποιείται αντιεκρηκτικός εξοπλισμός [ηλεκτρολογικός/εξαερισμού/φωτιστικός/…].

 

EN

Use explosion-proof [electrical/ventilating/lighting/…] equipment.

 

FR

Utiliser du matériel [électrique/de ventilation/d'éclairage/…] antidéflagrant.

 

GA

Bain úsáid as trealamh pléascdhíonach [leictreach/ aerála/soilsiúcháin/…].

 

HR

Rabiti [električnu/ventilacijsku/rasvjetnu/…] opremu koja neće izazvati eksploziju.

 

IT

Utilizzare impianti [elettrici/di ventilazione/d'illuminazione/…] a prova di esplosione.

 

LV

Izmantot sprādziendrošas [elektriskās/ventilācijas/apgaismošanas/…] iekārtas.

 

LT

Naudoti sprogimui atsparią [elektros/ventiliacijos/apšvietimo/…] įrangą.

 

HU

Robbanásbiztos [elektromos/szellőztető/világító/…] berendezés használandó.

 

MT

Uża' tagħmir [elettriku/ta' ventilazzjoni/ta' dawl/…] li jiflaħ għal splużjoni.

 

NL

Explosieveilige [elektrische/ventilatie-/verlichtings-/…]apparatuur gebruiken.

 

PL

Używać [elektrycznego/wentylującego/oświetleniowego/…/] przeciwwybuchowego sprzętu.

 

PT

Utilizar equipamento [elétrico/de ventilação/de iluminação/…] à prova de explosão.

 

RO

Utilizați echipamente [electrice/de ventilare/de iluminat/…] antideflagrante.

 

SK

Používajte [elektrické/ventilačné/osvetľovacie/…] zariadenie do výbušného prostredia.

 

SL

Uporabiti [električno opremo/prezračevalno opremo/ opremo za razsvetljavo/…], odporno proti eksplozijam.

 

FI

Käytä räjähdysturvallisia [sähkö/ilmanvaihto/valaisin/…]laitteita.

 

SV

Använd explosionssäker [elektrisk/ventilations-/belysnings-/…]utrustning.



P242

Jezik

 

 

BG

Използвайте инструменти, които не предизвикват искри.

 

ES

No utilizar herramientas que produzcan chispas.

 

CS

Používejte nářadí z nejiskřícího kovu.

 

DA

Anvend værktøj, som ikke frembringer gnister.

 

DE

Funkenarmes Werkzeug verwenden.

 

ET

Mitte kasutada seadmeid, mis võivad tekitada sädemeid.

 

EL

Να χρησιμοποιούνται μη σπινθηρογόνα εργαλεία.

 

EN

Use non-sparking tools.

 

FR

Utiliser des outils ne produisant pas d'étincelles.

 

GA

Bain úsáid as uirlisí neamhspréachta.

 

HR

Rabiti neiskreći alat.

 

IT

Utilizzare utensili antiscintillamento.

 

LV

Izmantot instrumentus, kas nerada dzirksteles.

 

LT

Naudoti kibirkščių nekeliančius įrankius.

 

HU

Szikramentes eszközök használandók.

 

MT

Uża għodda li ma ttajjarx żnied.

 

NL

Vonkvrij gereedschap gebruiken.

 

PL

Używać nieiskrzących narzędzi.

 

PT

Utilizar ferramentas antichispa.

 

RO

Nu utilizați unelte care produc scântei.

 

SK

Používajte neiskriace prístroje.

 

SL

Uporabiti orodje, ki ne povzroča isker.

 

FI

Käytä kipinöimättömiä työkaluja.

 

SV

Använd verktyg som inte ger upphov till gnistor.



P243

Jezik

 

 

BG

Предприемете действия за предотвратяване на освобождаването на статично електричество.

 

ES

Tomar medidas de precaución contra las descargas electrostáticas.

 

CS

Proveďte opatření proti výbojům statické elektřiny.

 

DA

Træf foranstaltninger mod statisk elektricitet.

 

DE

Maßnahmen gegen elektrostatische Entladungen treffen.

 

ET

Rakendada abinõusid staatilise elektri vältimiseks.

 

EL

Λάβετε μέτρα για την αποτροπή ηλεκτροστατικών εκκενώσεων.

 

EN

Take action to prevent static discharges.

 

FR

Prendre des mesures de précaution contre les décharges électrostatiques.

 

GA

Déan bearta in aghaidh díluchtú statach.

 

HR

Poduzeti mjere za sprečavanje statičkog elektriciteta.

 

IT

Fare in modo di prevenire le scariche elettrostatiche.

 

LV

Nodrošināties pret statiskās enerģijas izlādi.

 

LT

Imtis veiksmų statinei iškrovai išvengti.

 

HU

Az elektrosztatikus kisülés megakadályozására óvintézkedéseket kell tenni.

 

MT

Ħu azzjoni biex tipprevjeni l-ħruġ ta' elettriku statiku.

 

NL

Maatregelen treffen om ontladingen van statische elektriciteit te voorkomen.

 

PL

Podjąć działania zapobiegające wyładowaniom elektrostatycznym.

 

PT

Tomar medidas para evitar acumulação de cargas eletrostáticas.

 

RO

Luați măsuri de precauție împotriva descărcărilor electrostatice.

 

SK

Vykonajte opatrenia na zabránenie výbojom statickej elektriny.

 

SL

Ukrepati za preprečitev statičnega naelektrenja.

 

FI

Estä staattisen sähkön aiheuttama kipinöinti.

 

SV

Vidta åtgärder mot statisk elektricitet.

▼M4



P244

Jezik

 

 

BG

Поддържайте вентилите и фитингите чисти от масло и смазка.

 

ES

Mantener las valvulas y los racores libres de aceite y grasa.

 

CS

Udržujte ventily i příslušenství čisté — bez olejů a maziv.

 

DA

Hold ventiler og tilslutninger frie for olie og fedt.

 

DE

Ventile und Ausrüstungsteile öl- und fettfrei halten.

 

ET

Hoida ventiilid ja liitmikud õlist ja rasvast puhtad.

 

EL

Διατηρείτε τα κλείστρα και τους συνδέσμους καθαρά από λάδια και γράσα.

 

EN

Keep valves and fittings free from oil and grease.

 

FR

Ni huile, ni graisse sur les robinets et raccords.

 

GA

Coinnigh comhlaí agus feistis saor ó ola agus ó ghréisc.

▼M8

 

HR

Spriječiti dodir ventila i spojnica s uljem i masti.

▼M4

 

IT

Mantenere le valvole e i raccordi liberi da olio e grasso.

 

LV

Uzturēt ventiļus un savienojumus tīrus no eļļas un taukvielām.

 

LT

Saugoti, kad ant vožtuvų ir jungiamųjų detalių nepatektų alyvos ir tepalų.

 

HU

A szelepeket és szerelvényeket zsírtól és olajtól mentesen kell tartani.

 

MT

Żomm il-valvi u fittings ħielsa miż-żejt u l-grease.

 

NL

Houd afsluiters en fittingen vrij van olie en vet.

 

PL

Chronić zawory i przyłącza przed olejem i tłuszczem.

 

PT

Manter válvulas e conexões isentas de óleo e gordura.

 

RO

Feriți valvele și racordurile de ulei și grăsime.

 

SK

Udržujte ventily a príslušenstvo čisté, bez olejov a mazív.

 

SL

Preprečiti stik ventilov in opreme z oljem in mastjo.

 

FI

Pidä venttiilit ja liittimet vapaana öljystä ja rasvasta.

 

SV

Håll ventiler och anslutningar fria från olja och fett.

▼M12



P250

Jezik

 

 

BG

Да не се подлага на стържене/удар/триене…

 

ES

Evitar abrasiones/choques/fricciones/… .

 

CS

Nevystavujte obrušování/nárazům/tření/… .

 

DA

Må ikke udsættes for slibning/stød/gnidning/….

 

DE

Nicht schleifen/stoßen/reiben/… .

 

ET

Hoida kriimustamise/põrutuse/hõõrdumise/… eest.

 

EL

Να αποφεύγεται άλεση/κρούση/τριβή/… .

 

EN

Do not subject to grinding/shock/friction/… .

 

FR

Éviter les abrasions/les chocs/les frottements/… .

 

GA

Ná nocht do mheilt/do thurraing/do fhrithchuimilt/… .

 

HR

Ne izlagati mrvljenju/udarcima/trenju/…

 

IT

Evitare le abrasioni/gli urti/gli attriti/… .

 

LV

Nepakļaut drupināšanai/triecienam/berzei/… .

 

LT

Nešlifuoti/netrankyti/…/netrinti.

 

HU

Tilos csiszolásnak/ütésnek/súrlódásnak/… kitenni.

 

MT

Tissottoponix għal brix/xokk/frizzjoni/… .

 

NL

Malen/schokken/wrijving/… vermijden.

 

PL

Nie poddawać szlifowaniu/wstrząsom/tarciu/….

 

PT

Não submeter a trituração/choque/fricção/… .

 

RO

A nu se supune la abraziuni/șocuri/frecare/… .

 

SK

Nevystavujte brúseniu/nárazu/treniu/… .

 

SL

Ne izpostavljati drgnjenju/udarcem/trenju/… .

 

FI

Suojele rasitukselta/iskuilta/hankaukselta/….

 

SV

Får inte utsättas för malning/stötar/friktion/… .

▼M4



P251

Jezik

 

 

BG

Да не се пробива и изгаря дори след употреба.

 

ES

No perforar ni quemar, incluso después de su uso.

 

CS

Nepropichujte nebo nespalujte ani po použití.

 

DA

Må ikke punkteres eller brændes, heller ikke efter brug.

 

DE

Nicht durchstechen oder verbrennen, auch nicht nach Gebrauch.

 

ET

Mitte purustada ega põletada isegi pärast kasutamist.

 

EL

Να μην τρυπηθεί ή καεί ακόμη και μετά τη χρήση.

 

EN

Do not pierce or burn, even after use.

 

FR

Ne pas perforer, ni brûler, même après usage.

 

GA

Ná toll agus ná dóigh, fiú tar éis úsáide.

▼M8

 

HR

Ne bušiti, niti paliti čak niti nakon uporabe.

▼M4

 

IT

Non perforare né bruciare, neppure dopo l’uso.

 

LV

Nedurt vai nededzināt, arī pēc izlietošanas.

 

LT

Nepradurti ir nedeginti net panaudoto.

 

HU

Ne lyukassza ki vagy égesse el, még használat után sem.

 

MT

Ittaqqbux u taħarqux, anki wara li tużah.

 

NL

Ook na gebruik niet doorboren of verbranden.

 

PL

Nie przekłuwać ani nie spalać, nawet po zużyciu.

 

PT

Não furar nem queimar, mesmo após utilização.

 

RO

Nu perforați sau ardeți, chiar și după utilizare.

 

SK

Neprepichujte alebo nespaľujte ju, a to ani po spotrebovaní obsahu.

 

SL

Ne preluknjajte ali sežigajte je niti, ko je prazna.

 

FI

Ei saa puhkaista tai polttaa edes tyhjänä.

 

SV

Får inte punkteras eller brännas, gäller även tömd behållare.

▼B



P260

Jezik

 

 

BG

Не вдишвайте прах/пушек/газ/дим/изпарения/аерозоли

 

ES

No respirar el polvo/el humo/el gas/la niebla/los vapores/el aerosol.

 

CS

Nevdechujte prach/dým/plyn/mlhu/páry/aerosoly.

 

DA

Indånd ikke pulver/røg/gas/tåge/damp/spray.

 

DE

Staub/Rauch/Gas/Nebel/Dampf/Aerosol nicht einatmen.

 

ET

Tolmu/suitsu/gaasi/udu/auru/pihustatud ainet mitte sisse hingata.

 

EL

Μην αναπνέετε σκόνη/αναθυμιάσεις/αέρια/σταγονίδια/ατμούς/εκνεφώματα

 

EN

Do not breathe dust/fume/gas/mist/vapours/spray.

 

FR

Ne pas respirer les poussières/fumées/gaz/brouillards/vapeurs/aérosols.

 

GA

Ná hanálaigh deannach/múch/gás/ceo/gala/sprae.

▼M5

 

HR

Ne udisati prašinu/dim/plin/maglu/pare/aerosol.

▼B

 

IT

Non respirare la polvere/i fumi/i gas/la nebbia/i vapori/gli aerosol.

 

LV

Neieelpot putekļus/tvaikus/gāzi/dūmus/izgarojumus/smidzinājumu.

 

LT

Neįkvėpti dulkių/dūmų/dujų/rūko/garų/aerozolio.

 

HU

A por/füst/gáz/köd/gőzök/permet belélegzése tilos.

 

MT

Tiblax bin-nifs trabijiet/dħaħen/gass/raxx/fwar/sprej.

 

NL

Stof/rook/gas/nevel/damp/spuitnevel niet inademen.

 

PL

Nie wdychać pyłu/dymu/gazu/mgły/par/rozpylonej cieczy.

 

PT

Não respirar as poeiras/fumos/gases/névoas/vapores/aerossóis.

 

RO

Nu inspirați praful/fumul/gazul/ceața/vaporii/spray-ul.

 

SK

Nevdychujte prach/dym/plyn/hmlu/pary/aerosóly.

 

SL

Ne vdihavati prahu/dima/plina/meglice/hlapov/razpršila.

 

FI

Älä hengitä pölyä/savua/kaasua/sumua/höyryä/suihketta.

 

SV

Inandas inte damm/rök/gaser/dimma/ångor/sprej.



P261

Jezik

 

 

BG

Избягвайте вдишване на прах/пушек/газ/дим/изпарения/аерозоли

 

ES

Evitar respirar el polvo/el humo/el gas/la niebla/los vapores/el aerosol.

 

CS

Zamezte vdechování prachu/dýmu/plynu/mlhy/par/aerosolů.

 

DA

Undgå indånding af pulver/røg/gas/tåge/damp/spray.

 

DE

Einatmen von Staub/Rauch/Gas/Nebel/Dampf/Aerosol vermeiden.

 

ET

Vältida tolmu/suitsu/gaasi/udu/auru/pihustatud aine sissehingamist.

 

EL

Aποφεύγετε να αναπνέετε σκόνη/αναθυμιάσεις/αέρια/σταγονίδια/ατμούς/εκνεφώματα.

 

EN

Avoid breathing dust/fume/gas/mist/vapours/spray.

 

FR

Éviter de respirer les poussières/fumées/gaz/brouillards/vapeurs/aérosols.

 

GA

Seachain deannach/múch/gás/ceo/gala/sprae a análú.

▼M5

 

HR

Izbjegavati udisanje prašine/dima/plina/magle/pare/aerosola.

▼B

 

IT

Evitare di respirare la polvere/i fumi/i gas/la nebbia/i vapori/gli aerosol.

 

LV

Izvairīties ieelpot putekļus/tvaikus/gāzi/dūmus/izgarojumus/smidzinājumu.

 

LT

Stengtis neįkvėpti dulkių/dūmų/dujų/rūko/garų/aerozolio.

 

HU

Kerülje a por/füst/gáz/köd/gőzök/permet belélegzését.

 

MT

Evita li tibla' bin-nifs trabijiet/dħaħen/gass/raxx/fwar/sprej.

 

NL

Inademing van stof/rook/gas/nevel/damp/spuitnevel vermijden.

 

PL

Unikać wdychania pyłu/dymu/gazu/mgły/par/rozpylonej cieczy.

 

PT

Evitar respirar as poeiras/fumos/gases/névoas/vapores/aerossóis.

 

RO

Evitați să inspirați praful/fumul/gazul/ceața/vaporii/spray-ul.

 

SK

Zabráňte vdychovaniu prachu/dymu/plynu/hmly/pár/aerosólov.

 

SL

Ne vdihavati prahu/dima/plina/meglice/hlapov/razpršila.

 

FI

Vältä pölyn/savun/kaasun/sumun/höyryn/suihkeen hengittämistä.

 

SV

Undvik att inandas damm/rök/gaser/dimma/ångor/sprej.



P262

Jezik

 

 

BG

Да се избягва контакт с очите, кожата или облеклото.

 

ES

Evitar el contacto con los ojos, la piel o la ropa.

 

CS

Zabraňte styku s očima, kůží nebo oděvem.

 

DA

Må ikke komme i kontakt med øjne, hud eller tøj.

 

DE

Nicht in die Augen, auf die Haut oder auf die Kleidung gelangen lassen.

 

ET

Vältida silma, nahale või rõivastele sattumist.

 

EL

Να μην έρθει σε επαφή με τα μάτια, με το δέρμα ή με τα ρούχα.

 

EN

Do not get in eyes, on skin, or on clothing.

 

FR

Éviter tout contact avec les yeux, la peau ou les vêtements.

 

GA

Ná lig sna súile, ar an gcraiceann, ná ar éadaí.

▼M5

 

HR

Spriječiti dodir s očima, kožom ili odjećom.

▼B

 

IT

Evitare il contatto con gli occhi, la pelle o gli indumenti.

 

LV

Nepieļaut nokļūšanu acīs, uz ādas vai uz drēbēm.

 

LT

Saugotis, kad nepatektų į akis, ant odos ar drabužių.

 

HU

Szembe, bőrre vagy ruhára nem kerülhet.

 

MT

Iddaħħalx f l-għajnejn, fuq il-ġilda, jew fuq il-ħwejjeġ.

 

NL

Contact met de ogen, de huid of de kleding vermijden.

 

PL

Nie wprowadzać do oczu, na skórę lub na odzież.

 

PT

Não pode entrar em contacto com os olhos, a pele ou a roupa.

 

RO

Evitați orice contact cu ochii, pielea sau îmbrăcămintea.

 

SK

Zabráňte kontaktu s očami, pokožkou alebo odevom.

 

SL

Preprečiti stik z očmi, kožo ali oblačili.

 

FI

Varo kemikaalin joutumista silmiin, iholle tai vaatteisiin.

 

SV

Får inte komma i kontakt med ögonen, huden eller kläderna.

▼M12



P263

Jezik

 

 

BG

Да се избягва контакт по време на бременност и при кърмене.

 

ES

Evitar todo contacto con la sustancia durante el embarazo y la lactancia.

 

CS

Zabraňte styku během těhotenství a kojení.

 

DA

Undgå kontakt under graviditet/amning.

 

DE

Berührung während Schwangerschaft und Stillzeit vermeiden.

 

ET

Vältida kokkupuudet raseduse ja imetamise ajal.

 

EL

Αποφεύγετε την επαφή στη διάρκεια της εγκυμοσύνης και της γαλουχίας.

 

EN

Avoid contact during pregnancy and while nursing.

 

FR

Éviter tout contact avec la substance au cours de la grossesse et pendant l'allaitement.

 

GA

Seachain teagmháil le linn toirchis agus fad agus atá an chíoch á tabhairt.

 

HR

Izbjegavati dodir tijekom trudnoće i dojenja.

 

IT

Evitare il contatto durante la gravidanza e l'allattamento.

 

LV

Izvairīties no saskares grūtniecības laikā un barojot bērnu ar krūti.

 

LT

Vengti kontakto nėštumo metu/maitinant krūtimi.

 

HU

Terhesség és szoptatás alatt kerülni kell az anyaggal való érintkezést.

 

MT

Evita l-kuntatt waqt it-tqala u t-treddigħ.

 

NL

Bij zwangerschap of borstvoeding aanraking vermijden.

 

PL

Unikać kontaktu w czasie ciąży i podczas karmienia piersią.

 

PT

Evitar o contacto durante a gravidez e o aleitamento.

 

RO

Evitați contactul în timpul sarcinii și alăptării.

 

SK

Zabráňte kontaktu počas tehotenstva a dojčenia.

 

SL

Preprečiti stik med nosečnostjo in dojenjem.

 

FI

Vältä kosketusta raskauden ja imetyksen aikana.

 

SV

Undvik kontakt under graviditet och amning.

▼B



P264

Jezik

 

 

BG

Да се измие … старателно след употреба.

 

ES

Lavarse … concienzudamente tras la manipulación.

 

CS

Po manipulaci důkladně omyjte…

 

DA

Vask … grundigt efter brug.

 

DE

Nach Gebrauch … gründlich waschen.

 

ET

Pärast käitlemist pesta hoolega…

 

EL

Πλύνετε … σχολαστικά μετά το χειρισμό.

 

EN

Wash … thoroughly after handling.

 

FR

Se laver … soigneusement après manipulation.

 

GA

Nigh … go lánchúramach tar éis láimhsithe.

▼M5

 

HR

Nakon uporabe temeljito oprati …

▼B

 

IT

Lavare accuratamente … dopo l’uso.

 

LV

Pēc izmantošanas … kārtīgi nomazgāt.

 

LT

Po naudojimo kruopščiai nuplauti…

 

HU

A használatot követően a(z) … -t alaposan meg kell mosni.

 

MT

Aħsel … sew wara li timmaniġġjah.

 

NL

Na het werken met dit product … grondig wassen.

 

PL

Dokładnie umyć … po użyciu.

 

PT

Lavar … cuidadosamente após manuseamento.

 

RO

Spălați-vă … bine după utilizare.

 

SK

Po manipulácii starostlivo umyte…

 

SL

Po uporabi temeljito umiti…

 

FI

Pese … huolellisesti käsittelyn jälkeen.

 

SV

Tvätta … grundligt efter användning.



P270

Jezik

 

 

BG

Да не се яде, пие или пуши при употреба на продукта.

 

ES

No comer, beber ni fumar durante su utilización.

 

CS

Při používání tohoto výrobku nejezte, nepijte ani nekuřte.

 

DA

Der må ikke spises, drikkes eller ryges under brugen af dette produkt.

 

DE

Bei Gebrauch nicht essen, trinken oder rauchen.

 

ET

Toote käitlemise ajal mitte süüa, juua ega suitsetada.

 

EL

►C1  Μην τρώτε, πίνετε ή καπνίζετε, όταν χρησιμοποιείτε αυτό το προϊόν. ◄

 

EN

►C1  Do not eat, drink or smoke when using this product. ◄

 

FR

Ne pas manger, boire ou fumer en manipulant ce produit.

 

GA

Ná hith, ná hól agus ná caitear tobac agus an táirge seo á úsáid.

▼M5

 

HR

Pri rukovanju proizvodom ne jesti, piti niti pušiti.

▼B

 

IT

Non mangiare, né bere, né fumare durante l’uso.

 

LV

Neēst, nedzert un nesmēķēt produkta izmantošanas laikā.

 

LT

Naudojant šį produktą, nevalgyti, negerti ir nerūkyti.

 

HU

A termék használata közben tilos enni, inni vagy dohányozni.

 

MT

Tikolx, tixrobx u tpejjipx waqt li tuża’ dan il-prodott.

 

NL

Niet eten, drinken of roken tijdens het gebruik van dit product.

 

PL

Nie jeść, nie pić i nie palić podczas używania produktu.

 

PT

Não comer, beber ou fumar durante a utilização deste produto.

 

RO

A nu mânca, bea sau fuma în timpul utilizării produsului.

 

SK

Pri používaní výrobku nejedzte, nepite ani nefajčite.

 

SL

Ne jesti, piti ali kaditi med uporabo tega izdelka.

 

FI

Syöminen, juominen ja tupakointi kielletty kemikaalia käytettäessä.

 

SV

Ät inte, drick inte och rök inte när du använder produkten.



P271

Jezik

 

 

BG

Да се използва само на открито или на добре проветривомясто.

 

ES

Utilizar únicamente en exteriores o en un lugar bien ventilado.

 

CS

Používejte pouze venku nebo v dobře větraných prostorách.

 

DA

Brug kun udendørs eller i et rum med god udluftning.

 

DE

Nur im Freien oder in gut belüfteten Räumen verwenden.

 

ET

Käidelda üksnes välitingimustes või hästi ventileeritavas kohas.

 

EL

Να χρησιμοποιείται μόνο σε ανοικτό ή καλά αεριζόμενο χώρο.

 

EN

Use only outdoors or in a well-ventilated area.

 

FR

Utiliser seulement en plein air ou dans un endroit bien ventilé.

 

GA

Úsáid amuigh faoin aer nó i limistéar dea-aerálaithe amháin.

▼M5

 

HR

Rabiti samo na otvorenom ili u dobro prozračenom prostoru.

▼B

 

IT

Utilizzare soltanto all’aperto o in luogo ben ventilato.

 

LV

Izmantot tikai ārā vai labi vēdināmās telpās.

 

LT

Naudoti tik lauke arba gerai vėdinamoje patalpoje.

 

HU

Kizárólag szabadban vagy jól szellőző helyiségben használható.

 

MT

Uża biss barra jew f’post ventilat sew.

 

NL

Alleen buiten of in een goed geventileerde ruimte gebruiken.

 

PL

Stosować wyłącznie na zewnątrz lub w dobrze wentylowanym pomieszczeniu

 

PT

Utilizar apenas ao ar livre ou em locais bem ventilados.

 

RO

A se utiliza numai în aer liber sau în spații bine ventilate.

 

SK

Používajte iba na voľnom priestranstve alebo v dobre vetranom priestore.

 

SL

Uporabljati le zunaj ali v dobro prezračevanem prostoru.

 

FI

Käytä ainoastaan ulkona tai tiloissa, joissa on hyvä ilmanvaihto.

 

SV

Används endast utomhus eller i väl ventilerade utrymmen.



P272

Jezik

 

 

BG

Да не се изнася замърсено работно облекло извън работното помещение.

 

ES

Las prendas de trabajo contaminadas no podrán sacarse del lugar de trabajo.

 

CS

Kontaminovaný pracovní oděv neodnášejte z pracoviště.

 

DA

Tilsmudset arbejdstøj bør ikke fjernes fra arbejdspladsen.

 

DE

Kontaminierte Arbeitskleidung nicht außerhalb des Arbeitsplatzes tragen.

 

ET

Saastunud töörõivaid töökohast mitte välja viia.

 

EL

Τα μολυσμένα ενδύματα εργασίας δεν πρέπει να βγαίνουν από το χώρο εργασίας.

 

EN

Contaminated work clothing should not be allowed out of the workplace.

 

FR

Les vêtements de travail contaminés ne devraient pas sortir du lieu de travail.

 

GA

Níor chóir éadaí éillithe oibre a ligean amach as an láthair oibre.

▼M5

 

HR

Zagađena radna odjeća ne smije se iznositi izvan radnog prostora.

▼B

 

IT

Gli indumenti da lavoro contaminati non devono essere portati fuori dal luogo di lavoro.

 

LV

Piesārņoto darba apģērbu neiznest ārpus darba telpām.

 

LT

Užterštų darbo drabužių negalima išnešti iš darbo vietos.

 

HU

Szennyezett munkaruhát tilos kivinni a munkahely területéről.

 

MT

Ilbies tax-xogħol kontaminat m’għandux jitħalla joħroġ mill-post tax-xogħol.

 

NL

Verontreinigde werkkleding mag de werkruimte niet verlaten.

 

PL

Zanieczyszczonej odzieży ochronnej nie wynosić poza miejsce pracy.

 

PT

A roupa de trabalho contaminada não pode sair do local de trabalho.

 

RO

Nu scoateți îmbrăcămintea de lucru contaminată în afara locului de muncă.

 

SK

Je zakázané vyniesť kontaminovaný pracovný odev z pracoviska.

 

SL

Kontaminirana delovna oblačila niso dovoljena zunaj delovnega mesta.

 

FI

Saastuneita työvaatteita ei saa viedä työpaikalta.

 

SV

Nedstänkta arbetskläder får inte avlägsnas från arbetsplatsen.



P273

Jezik

 

 

BG

Да се избягва изпускане в околната среда.

 

ES

Evitar su liberación al medio ambiente.

 

CS

Zabraňte uvolnění do životního prostředí.

 

DA

Undgå udledning til miljøet.

 

DE

Freisetzung in die Umwelt vermeiden.

 

ET

Vältida sattumist keskkonda.

 

EL

Να αποφεύγεται η ελευθέρωση στο περιβάλλον.

 

EN

Avoid release to the environment.

 

FR

Éviter le rejet dans l’environnement.

 

GA

Ná scaoiltear amach sa chomhshaol.

▼M5

 

HR

Izbjegavati ispuštanje u okoliš.

▼B

 

IT

Non disperdere nell’ambiente.

 

LV

Izvairīties no izplatīšanas apkārtējā vidē.

 

LT

Saugoti, kad nepatektų į aplinką.

 

HU

Kerülni kell az anyagnak a környezetbe való kijutását.

 

MT

Evita r-rilaxx f l-ambjent.

 

NL

Voorkom lozing in het milieu.

 

PL

Unikać uwolnienia do środowiska.

 

PT

Evitar a libertação para o ambiente.

 

RO

Evitați dispersarea în mediu.

 

SK

Zabráňte uvoľneniu do životného prostredia.

 

SL

Preprečiti sproščanje v okolje.

 

FI

Vältettävä päästämistä ympäristöön.

 

SV

Undvik utsläpp till miljön.



P280

Jezik

 

 

BG

Използвайте предпазни ръкавици/предпазно облекло/предпазни очила/предпазна маска за лице.

 

ES

Llevar guantes/prendas/gafas/máscara de protección.

 

CS

Používejte ochranné rukavice/ochranný oděv/ochranné brýle/obličejový štít.

 

DA

Bær beskyttelseshandsker/beskyttelsestøj/øjenbeskyttelse/ansigtsbeskyttelse

 

DE

Schutzhandschuhe/Schutzkleidung/Augenschutz/Gesichtsschutz tragen.

 

ET

Kanda kaitsekindaid/kaitserõivastust/kaitseprille/kaitsemaski.

 

EL

Να φοράτε προστατευτικά γάντια/προστατευτικά ενδύματα/μέσα ατομικής προστασίας για τα μάτια/πρόσωπο.

 

EN

Wear protective gloves/protective clothing/eye protection/face protection.

 

FR

Porter des gants de protection/des vêtements de protection/un équipement de protection des yeux/du visage.

 

GA

Caith lámhainní cosanta/éadaí cosanta/cosaint súile/cosaint aghaidhe.

▼M5

 

HR

Nositi zaštitne rukavice/zaštitno odijelo/zaštitu za oči/zaštitu za lice.

▼B

 

IT

Indossare guanti/indumenti protettivi/Proteggere gli occhi/il viso.

 

LV

Izmantot aizsargcimdus/aizsargdrēbes/acu aizsargus/sejas aizsargus.

 

LT

Mūvėti apsaugines pirštines/dėvėti apsauginius drabužius/naudoti akių (veido) apsaugos priemones.

 

HU

Védőkesztyű/védőruha/szemvédő/arcvédő használata kötelező.

 

MT

Ilbes ingwanti protettivi/ilbies protettiv/protezzjoni għall-għajnejn/protezzjoni għall-wiċċ.

 

NL

Beschermende handschoenen/beschermende kleding/oogbescherming/gelaatsbescherming dragen.

 

PL

Stosować rękawice ochronne/odzież ochronną/ochronę oczu/ochronę twarzy.

 

PT

Usar luvas de protecção/vestuário de protecção/protecção ocular/protecção facial.

 

RO

Purtați mănuși de protecție/îmbrăcăminte de protecție/echipament de protecție a ochilor/ echipament de protecție a feței.

 

SK

Noste ochranné rukavice/ochranný odev/ochranné okuliare/ochranu tváre.

 

SL

Nositi zaščitne rokavice/zaščitno obleko/zaščito za oči/zaščito za obraz.

 

FI

Käytä suojakäsineitä/suojavaatetusta/silmiensuojainta/kasvonsuojainta.

 

SV

Använd skyddshandskar/skyddskläder/ögonskydd/ansiktsskydd.

▼M4 —————

▼M12



P282

Jezik

 

 

BG

Носете предпазващи от студ ръкавици, както и маска за лице или защитни очила.

 

ES

Usar guantes aislantes contra el frío y equipo de protección para la cara o los ojos.

 

CS

Používejte ochranné rukavice proti chladu a buď obličejový štít, nebo ochranné brýle.

 

DA

Bær kuldeisolerende handsker og enten ansigtsskærm eller øjenbeskyttelse.

 

DE

Schutzhandschuhe mit Kälteisolierung und zusätzlich Gesichtsschild oder Augenschutz tragen.

 

ET

Kanda külmakaitsekindaid ning kaitsemaski või kaitseprille.

 

EL

Να φοράτε μονωτικά γάντια και προστατευτικό κάλυμμα προσώπου ή εξοπλισμό προστασίας ματιών.

 

EN

Wear cold insulating gloves and either face shield or eye protection.

 

FR

Porter des gants isolants contre le froid et un équipement de protection du visage ou des yeux.

 

GA

Caith lámhainní inslithe fuachta agus aghaidhsciath nó cosaint súile.

 

HR

Nositi zaštitne rukavice za hladnoću i zaštitu za lice ili zaštitu za oči.

 

IT

Utilizzare guanti termici e schermo facciale o protezione per gli occhi.

 

LV

Izmantot aukstumizolējošus aizsargcimdus un sejas vai acu aizsargu.

 

LT

Mūvėti nuo šalčio izoliuojančias pirštines ir naudoti veido skydelį arba akių apsaugos priemones.

 

HU

Hidegszigetelő kesztyű és arcvédő vagy szemvédő használata kötelező.

 

MT

Ilbes ingwanti kiesħa li ma jinfidx minnhom u jew ilqugħ għall-wiċċ jew protezzjoni għall-għajnejn.

 

NL

Koude-isolerende handschoenen en hetzij gelaatsbescherming hetzij oogbescherming dragen.

 

PL

Nosić rękawice izolujące od zimna oraz albo maski na twarz albo ochronę oczu.

 

PT

Usar luvas de proteção contra o frio e escudo facial ou proteção ocular.

 

RO

Purtați mănuși izolante împotriva frigului și echipament de protecție a feței sau a ochilor.

 

SK

Používajte termostabilné rukavice a buď ochranný štít alebo ochranné okuliare.

 

SL

Nositi izolirne rokavice za zaščito pred mrazom in zaščito za obraz oziroma zaščito za oči.

 

FI

Käytä kylmäeristäviä suojakäsineitä ja joko kasvonsuojainta tai silmiensuojainta.

 

SV

Använd köldisolerande handskar och antingen visir eller ögonskydd.



P283

Jezik

 

 

BG

Носете огнеупорно или огнезащитно облекло.

 

ES

Llevar ropa resistente al fuego o retardante de las llamas.

 

CS

Používejte ohnivzdorný oděv nebo oděv zpomalující hoření.

 

DA

Bær brandbestandig eller brandhæmmende beklædning.

 

DE

Schwer entflammbare oder flammhemmende Kleidung tragen.

 

ET

Kanda tulekindlat või tule levikut aeglustavat rõivastust.

 

EL

Να φοράτε αντιπυρικό ρουχισμό ή ρουχισμό με επιβραδυντικό φλόγας.

 

EN

Wear fire resistant or flame retardant clothing.

 

FR

Porter des vêtements résistant au feu ou à retard de flamme.

 

GA

Caith éadaí dódhíonacha nó lasairmhoillitheacha.

 

HR

Nositi odjeću otpornu na vatru ili nezapaljivu odjeću.

 

IT

Indossare indumenti completamente ignifughi o in tessuti ritardanti di fiamma.

 

LV

Izmantot ugunsizturīgu vai liesmas aizturošu apģērbu.

 

LT

Dėvėti ugniai atsparius arba antipireninius drabužius.

 

HU

Tűzálló vagy lángkésleltető ruházat viselése kötelező.

 

MT

Ilbes ħwejjeġ reżistenti għan-nar u retardanti tal-fjammi.

 

NL

Vuurbestendige of vlamvertragende kleding dragen.

 

PL

Nosić odzież ognioodporną lub opóźniającą zapalenie.

 

PT

Usar vestuário ignífugo ou retardador de chamas.

 

RO

Purtați îmbrăcăminte rezistentă la foc sau ignifugă.

 

SK

Noste ohňovzdorný odev alebo odev so zníženou horľavosťou.

 

SL

Nositi negorljiva oblačila ali oblačila, odporna proti ognju.

 

FI

Käytä palosuojattua tai paloturvallista vaatetusta.

 

SV

Använd brandsäkra eller flamhämmande kläder.

▼M4



P284

Jezik

 

 

BG

[При недостатъчна вентилация] носете средства за защита на дихателните пътища.

 

ES

[En caso de ventilación insuficiente,] llevar equipo de protección respiratoria.

 

CS

[V případě nedostatečného větrání] používejte vybavení pro ochranu dýchacích cest.

 

DA

[I tilfælde af utilstrækkelig ventilation], anvend åndedrætsværn.

 

DE

[Bei unzureichender Belüftung] Atemschutz tragen.

 

ET

[Ebapiisava ventilatsiooni korral] kanda hingamisteede kaitsevahendit.

 

EL

[Σε περίπτωση ανεπαρκούς αερισμού] χρησιμοποιείστε μέσα ατομικής προστασίας της αναπνοής.

 

EN

[In case of inadequate ventilation] wear respiratory protection.

 

FR

[Lorsque la ventilation du local est insuffisante] porter un équipement de protection respiratoire.

 

GA

[Mura leor an aeráil] caith cosaint riospráide.

▼M8

 

HR

[U slučaju nedovoljne ventilacije] nositi sredstva za zaštitu dišnog sustava.

▼M4

 

IT

[Quando la ventilazione del locale è insufficiente] indossare un apparecchio di protezione respiratoria.

 

LV

[Neatbilstošas ventilācijas gadījumā] lietot elpošanas orgānu aizsargierīces.

 

LT

[Esant nepakankamam vėdinimui] naudoti kvėpavimo takų apsaugos priemones.

 

HU

[Nem megfelelő szellőzés esetén] légzésvédelem kötelező.

 

MT

[F’każ ta’ ventilazzjoni inadegwata] ilbes protezzjoni respiratorja.

 

NL

[Bij ontoereikende ventilatie] adembescherming dragen.

 

PL

[W przypadku nieodpowiedniej wentylacji] stosować indywidualne środki ochrony dróg oddechowych.

 

PT

[Em caso de ventilação inadequada] usar proteção respiratória.

 

RO

[În cazul în care ventilarea este necorespunzătoare] purtați echipament de protecție respiratorie.

 

SK

[V prípade nedostatočného vetrania] používajte ochranu dýchacích ciest.

 

SL

[Ob nezadostnem prezračevanju] nositi opremo za zaščito dihal.

 

FI

Käytä hengityksensuojainta [jos ilmanvaihto on riittämätön].

 

SV

[Vid otillräcklig ventilation], använd andningsskydd.

▼M4 —————

▼M12



P231 + P232

Jezik

 

 

BG

Да се използва и съхранява съдържанието под инертен газ/… Да се пази от влага.

 

ES

Manipular y almacenar el contenido en un medio de gas inerte/…. Proteger de la humedad.

 

CS

Manipulace a skladování pod inertním plynem/…. Chraňte před vlhkem.

 

DA

Håndteres og opbevares under inert gas/…. Beskyt mod fugt.

 

DE

Inhalt unter inertem Gas/… handhaben und aufbewahren. Vor Feuchtigkeit schützen.

 

ET

Sisu käidelda ja hoida inertgaasis/…. Hoida niiskuse eest.

 

EL

Ο χειρισμός και η αποθήκευση του υλικού να γίνεται υπό αδρανές αέριο/ …. Προστασία από την υγρασία.

 

EN

Handle and store contents under inert gas/…. Protect from moisture.

 

FR

Manipuler et stocker le contenu sous gaz inerte/… Protéger de l'humidité.

 

GA

Láimhsigh agus stóráil an t-ábhar faoi thriathghás/…. Cosain ó thaise.

 

HR

Rukovati i skladištiti u inertnom plinu/… Zaštititi od vlage.

 

IT

Manipolare e conservare in atmosfera di gas inerte/…. Tenere al riparo dall'umidità.

 

LV

Saturu izmantot un glabāt tikai inertas gāzes vidē/… Sargāt no mitruma.

 

LT

Turinį tvarkyti ir laikyti inertinėse dujose/…Saugoti nuo drėgmės.

 

HU

Tartalma inert gázban/… használandó és tárolandó. Nedvességtől védendő.

 

MT

Uża u aħżen il-kontenut taħt gass inerti/…. Ipproteġi mill-umdità.

 

NL

Inhoud onder inert gas/… gebruiken en bewaren. Tegen vocht beschermen.

 

PL

Używać i przechowywać zawartość w atmosferze obojętnego gazu/…. Chronić przed wilgocią.

 

PT

Manusear e armazenar o conteúdo em atmosfera de gás inerte/…. Manter ao abrigo da humidade.

 

RO

A se manipula și a se depozita conținutul sub un gaz inert/…. A se proteja de umiditate.

 

SK

Manipulujte s obsahom a skladujte ho v prostredí s inertným plynom/… Chráňte pred vlhkosťou.

 

SL

Ravnati z vsebino in jo hraniti v ustreznem inertnem plinu/…. Zaščititi pred vlago.

 

FI

Käsittele ja varastoi sisältö inertissä kaasussa/…. Suojaa kosteudelta.

 

SV

Hantera och förvara innehållet under inert gas/…. Skyddas från fukt.

▼M12 —————

▼B



Tablica 1.3.

Oznake obavijesti – postupanje

P301

Jezik

 

 

BG

ПРИ ПОГЛЪЩАНЕ:

 

ES

EN CASO DE INGESTIÓN:

 

CS

PŘI POŽITÍ:

 

DA

I TILFÆLDE AF INDTAGELSE:

 

DE

BEI VERSCHLUCKEN:

 

ET

ALLANEELAMISE KORRAL:

 

EL

ΣΕ ΠΕΡΙΠΤΩΣΗ ΚΑΤΑΠΟΣΗΣ:

 

EN

IF SWALLOWED:

 

FR

EN CAS D’INGESTION:

 

GA

MÁ SHLOGTAR:

▼M5

 

HR

AKO SE PROGUTA:

▼B

 

IT

IN CASO DI INGESTIONE:

 

LV

NORĪŠANAS GADĪJUMĀ:

 

LT

PRARIJUS:

 

HU

LENYELÉS ESETÉN:

 

MT

JEKK JINBELA’:

 

NL

NA INSLIKKEN:

 

PL

W PRZYPADKU POŁKNIĘCIA:

 

PT

EM CASO DE INGESTÃO:

 

RO

ÎN CAZ DE ÎNGHIȚIRE:

 

SK

PO POŽITÍ:

 

SL

PRI ZAUŽITJU:

 

FI

JOS KEMIKAALIA ON NIELTY:

 

SV

VID FÖRTÄRING:



P302

Jezik

 

 

BG

ПРИ КОНТАКТ С КОЖАТА:

 

ES

EN CASO DE CONTACTO CON LA PIEL:

 

CS

PŘI STYKU S KŮŽÍ:

 

DA

VED KONTAKT MED HUDEN:

 

DE

BEI BERÜHRUNG MIT DER HAUT:

 

ET

NAHALE SATTUMISE KORRAL:

 

EL

ΣΕ ΠΕΡΙΠΤΩΣΗ ΕΠΑΦΗΣ ΜΕ ΤΟ ΔΕΡΜΑ:

 

EN

IF ON SKIN:

 

FR

EN CAS DE CONTACT AVEC LA PEAU:

 

GA

I Gcás TEAGMHÁLA LEIS AN Gcraiceann:

▼M5

 

HR

U SLUČAJU DODIRA S KOŽOM:

▼B

 

IT

IN CASO DI CONTATTO CON LA PELLE:

 

LV

SASKARĒ AR ĀDU:

 

LT

PATEKUS ANT ODOS:

 

HU

HA BŐRRE KERÜL:

 

MT

F'KAŻ TA' KUNTATT MAL-ĠILDA:

 

NL

BIJ CONTACT MET DE HUID:

 

PL

W PRZYPADKU KONTAKTU ZE SKÓRĄ:

 

PT

SE ENTRAR EM CONTACTO COM A PELE:

 

RO

ÎN CAZ DE CONTACT CU PIELEA:

 

SK

PRI KONTAKTE S POKOŽKOU:

 

SL

PRI STIKU S KOŽO:

 

FI

JOS KEMIKAALIA JOUTUU IHOLLE:

 

SV

VID HUDKONTAKT:



P303

Jezik

 

 

BG

ПРИ КОНТАКТ С КОЖАТА (или косата):

 

ES

EN CASO DE CONTACTO CON LA PIEL (o el pelo):

 

CS

PŘI STYKU S KŮŽÍ (nebo s vlasy):

 

DA

VED KONTAKT MED HUDEN (eller håret):

 

DE

BEI BERÜHRUNG MIT DER HAUT (oder dem Haar):

 

ET

NAHALE (või juustele) SATTUMISE KORRAL:

 

EL

ΣΕ ΠΕΡΙΠΤΩΣΗ ΕΠΑΦΗΣ ΜΕ ΤΟ ΔΕΡΜΑ (ή με τα μαλλιά):

 

EN

IF ON SKIN (or hair):

 

FR

EN CAS DE CONTACT AVEC LA PEAU (ou les cheveux):

 

GA

I gCÁS TEAGMHÁLA LEIS AN gCRAICEANN (nó le gruaig):

▼M5

 

HR

U SLUČAJU DODIRA S KOŽOM (ili kosom):

▼B

 

IT

IN CASO DI CONTATTO CON LA PELLE (o con i capelli):

 

LV

SASKARĒ AR ĀDU (vai matiem):

 

LT

PATEKUS ANT ODOS (arba plaukų):

 

HU

HA BŐRRE (vagy hajra) KERÜL:

 

MT

F'KAŻ TA' KUNTATT MAL-ĠILDA (jew ix-xagħar):

 

NL

BIJ CONTACT MET DE HUID (of het haar):

 

PL

W PRZYPADKU KONTAKTU ZE SKÓRĄ (lub z włosami):

 

PT

SE ENTRAR EM CONTACTO COM A PELE (ou o cabelo):

 

RO

ÎN CAZ DE CONTACT CU PIELEA (sau părul):

 

SK

PRI KONTAKTE S POKOŽKOU (alebo vlasmi):

 

SL

PRI STIKU S KOŽO (ali lasmi):

 

FI

JOS KEMIKAALIA JOUTUU IHOLLE (tai hiuksiin):

 

SV

VID HUDKONTAKT (även håret):



P304

Jezik

 

 

BG

ПРИ ВДИШВАНЕ:

 

ES

EN CASO DE INHALACIÓN:

 

CS

PŘI VDECHNUTÍ:

 

DA

VED INDÅNDING:

 

DE

BEI EINATMEN:

 

ET

SISSEHINGAMISE KORRAL:

 

EL

ΣΕ ΠΕΡΙΠΤΩΣΗ ΕΙΣΠΝΟΗΣ:

 

EN

IF INHALED:

 

FR

EN CAS D’INHALATION:

 

GA

MÁ IONANÁLAÍTEAR:

▼M5

 

HR

AKO SE UDIŠE:

▼B

 

IT

IN CASO DI INALAZIONE:

 

LV

IEELPOJOT:

 

LT

ĮKVĖPUS:

 

HU

BELÉLEGZÉS ESETÉN:

 

MT

JEKK JINĠIBED MAN-NIFS:

 

NL

NA INADEMING:

 

PL

W PRZYPADKU DOSTANIA SIĘ DO DRÓG ODDECHOWYCH:

 

PT

EM CASO DE INALAÇÃO:

 

RO

ÎN CAZ DE INHALARE:

 

SK

PO VDÝCHNUTÍ:

 

SL

PRI VDIHAVANJU:

 

FI

JOS KEMIKAALIA ON HENGITETTY:

 

SV

VID INANDNING:



P305

Jezik

 

 

BG

ПРИ КОНТАКТ С ОЧИТЕ:

 

ES

EN CASO DE CONTACTO CON LOS OJOS:

 

CS

PŘI ZASAŽENÍ OČÍ:

 

DA

VED KONTAKT MED ØJNENE:

 

DE

BEI KONTAKT MIT DEN AUGEN:

 

ET

SILMA SATTUMISE KORRAL:

 

EL

ΣΕ ΠΕΡΙΠΤΩΣΗ ΕΠΑΦΗΣ ΜΕ ΤΑ ΜΑΤΙΑ:

 

EN

IF IN EYES:

 

FR

EN CAS DE CONTACT AVEC LES YEUX:

 

GA

I Gcás TEAGMHÁLA LEIS NA SÚILE:

▼M5

 

HR

U SLUČAJU DODIRA S OČIMA:

▼B

 

IT

IN CASO DI CONTATTO CON GLI OCCHI:

 

LV

IEKĻŪSTOT ACĪS:

 

LT

PATEKUS Į AKIS:

 

HU

SZEMBE KERÜLÉS ESETÉN:

 

MT

JEKK JIDĦOL FL-GĦAJNEJN:

 

NL

BIJ CONTACT MET DE OGEN:

 

PL

W PRZYPADKU DOSTANIA SIĘ DO OCZU:

 

PT

SE ENTRAR EM CONTACTO COM OS OLHOS:

 

RO

ÎN CAZ DE CONTACT CU OCHII:

 

SK

PO ZASIAHNUTÍ OČÍ:

 

SL

PRI STIKU Z OČMI:

 

FI

JOS KEMIKAALIA JOUTUU SILMIIN:

 

SV

VID KONTAKT MED ÖGONEN:



P306

Jezik

 

 

BG

ПРИ ПОПАДАНЕ ВЪРХУ ОБЛЕКЛОТО:

 

ES

EN CASO DE CONTACTO CON LA ROPA:

 

CS

PŘI STYKU S ODĚVEM:

 

DA

VED KONTAKT MED TØJET:

 

DE

►C1  BEI KONTAKT MIT DER KLEIDUNG: ◄

 

ET

RÕIVASTELE SATTUMISE KORRAL:

 

EL

ΣΕ ΠΕΡΙΠΤΩΣΗ ΕΠΑΦΗΣ ΜΕ ΤΑ ΡΟΥΧΑ:

 

EN

IF ON CLOTHING:

 

FR

EN CAS DE CONTACT AVEC LES VÊTEMENTS:

 

GA

I Gcás TEAGMHÁLA LE Héadaí:

▼M5

 

HR

U SLUČAJU DODIRA S ODJEĆOM:

▼B

 

IT

IN CASO DI CONTATTO CON GLI INDUMENTI:

 

LV

SASKARĒ AR APĢĒRBU:

 

LT

PATEKUS ANT DRABUŽIŲ:

 

HU

HA RUHÁRA KERÜL:

 

MT

F'KAŻ TA' KUNTATT MA' L-ILBIES:

 

NL

NA MORSEN OP KLEDING:

 

PL

W PRZYPADKU KONTAKTU Z ODZIEŻĄ:

 

PT

SE ENTRAR EM CONTACTO COM A ROUPA:

 

RO

ÎN CAZ DE CONTACT CU ÎMBRĂCĂMINTEA:

 

SK

PRI KONTAKTE S ODEVOM:

 

SL

PRI STIKU Z OBLAČILI:

 

FI

JOS KEMIKAALIA JOUTUU VAATTEISIIN:

 

SV

VID KONTAKT MED KLÄDERNA:

▼M4 —————

▼B



P308

Jezik

 

 

BG

ПРИ явна или предполагаема експозиция:

 

ES

EN CASO DE exposición manifiesta o presunta:

 

CS

PŘI expozici nebo podezření na ni:

 

DA

VED eksponering eller mistanke om eksponering:

 

DE

BEI Exposition oder falls betroffen

 

ET

Kokkupuute või kokkupuutekahtluse korral:

 

EL

ΣΕ ΠΕΡΙΠΤΩΣΗ έκθεσης ή πιθανής έκθεσης:

 

EN

IF exposed or concerned:

 

FR

EN CAS d’exposition prouvée ou suspectée:

 

GA

I gCÁS nochta nó má mheastar a bheith nochtaithe:

▼M5

 

HR

U SLUČAJU izloženosti ili sumnje na izloženost:

▼B

 

IT

IN CASO di esposizione o di possibile esposizione:

 

LV

Ja saskaras vai saistīts ar:

 

LT

Esant sąlyčiui arba jeigu numanomas sąlytis:

 

HU

Expozíció vagy annak gyanúja esetén:

 

MT

JEKK espost jew konċernat:

 

NL

NA (mogelijke) blootstelling:

 

PL

W PRZYPADKU narażenia lub styczności:

 

PT

EM CASO DE exposição ou suspeita de exposição:

 

RO

ÎN CAZ DE expunere sau de posibilă expunere:

 

SK

Po expozícii alebo podozrení z nej:

 

SL

PRI izpostavljenosti ali sumu izpostavljenosti:

 

FI

Altistumisen tapahduttua tai jos epäillään altistumista:

 

SV

Vid exponering eller misstanke om exponering:

▼M4 —————

▼M4



P310

Jezik

 

 

BG

Незабавно се обадете в ЦЕНТЪР ПО ТОКСИКОЛОГИЯ/на лекар/…

 

ES

Llamar inmediatamente a un CENTRO DE TOXICOLOGĺA/médico/…

 

CS

Okamžitě volejte TOXIKOLOGICKÉ INFORMAČNÍ STŘEDISKO/lékaře/…

 

DA

Ring omgående til en GIFTINFORMATION/læge/…

 

DE

Sofort GIFTINFORMATIONSZENTRUM/Arzt/…/anrufen.

 

ET

Võtta viivitamata ühendust MÜRGISTUSTEABEKESKUSE/arstiga…

 

EL

Καλέστε αμέσως το ΚΕΝΤΡΟ ΔΗΛΗΤΗΡΙΑΣΕΩΝ/γιατρό/…

 

EN

Immediately call a POISON CENTER/doctor/…

 

FR

Appeler immédiatement un CENTRE ANTIPOISON/un médecin/…

 

GA

Cuir glao láithreach ar IONAD NIMHE/ar dhoctúir/…

▼M8

 

HR

Odmah nazvati CENTAR ZA KONTROLU OTROVANJA/liječnika/…

▼M4

 

IT

Contattare immediatamente un CENTRO ANTIVELENI/un medico…

 

LV

Nekavējoties sazinieties ar SAINDĒŠANĀS INFORMĀCIJAS CENTRU/ārstu/…

 

LT

Nedelsiant skambinti į APSINUODIJIMŲ KONTROLĖS IR INFORMACIJOS BIURĄ/kreiptis į gydytoją/….

 

HU

Azonnal forduljon TOXIKOLÓGIAI KÖZPONTHOZ/orvoshoz/….

 

MT

Sejjaħ minnufih ĊENTRU TAL-AVVELENAMENT/tabib/…

 

NL

Onmiddellijk een ANTIGIFCENTRUM/arts/… raadplegen.

 

PL

Natychmiast skontaktować się z OŚRODKIEM ZATRUĆ/lekarzem/…

 

PT

Contacte imediatamente um CENTRO DE INFORMAÇÃO ANTIVENENOS/médico/…

 

RO

Sunați imediat la un CENTRU DE INFORMARE TOXICOLOGICĂ/un medic/…

 

SK

Okamžite volajte TOXIKOLOGICKÉ INFORMAČNÉ CENTRUM/lekára/…

 

SL

Takoj pokličite CENTER ZA ZASTRUPITVE/zdravnika/…

 

FI

Ota välittömästi yhteys MYRKYTYSTIETOKESKUKSEEN/lääkäriin/…

 

SV

Kontakta genast GIFTINFORMATIONSCENTRALEN/läkare…



P311

Jezik

 

 

BG

Обадете се в ЦЕНТЪР ПО ТОКСИКОЛОГИЯ/на лекар/…

 

ES

Llamar a un CENTRO DE TOXICOLOGĺA/médico/…

 

CS

Volejte TOXIKOLOGICKÉ INFORMAČNÍ STŘEDISKO/lékaře/….

 

DA

Ring til en GIFTINFORMATION/læge/…

 

DE

GIFTINFORMATIONSZENTRUM/Arzt/…/anrufen.

 

ET

Võtta ühendust MÜRGISTUSTEABEKESKUSE/arstiga…

 

EL

Καλέστε το ΚΕΝΤΡΟ ΔΗΛΗΤΗΡΙΑΣΕΩΝ/γιατρό/…

 

EN

Call a POISON CENTER/doctor/…

 

FR

Appeler un CENTRE ANTIPOISON/un médecin/…

 

GA

Cuir glao ar IONAD NIMHE/ar dhoctúir/…

▼M8

 

HR

Nazvati CENTAR ZA KONTROLU OTROVANJA/liječnika/…

▼M4

 

IT

Contattare un CENTRO ANTIVELENI/un medico/…

 

LV

Sazinieties ar SAINDĒŠANĀS INFORMĀCIJAS CENTRU/ārstu/…

 

LT

Skambinti į APSINUODIJIMŲ KONTROLĖS IR INFORMACIJOS BIURĄ/kreiptis į gydytoją/….

 

HU

Forduljon TOXIKOLÓGIAI KÖZPONTHOZ/orvoshoz/….

 

MT

Sejjaħ ĊENTRU TAL-AVVELENAMENT/tabib/…

 

NL

Een ANTIGIFCENTRUM/arts/… raadplegen.

 

PL

Skontaktować się z OŚRODKIEM ZATRUĆ/lekarzem/…

 

PT

Contacte um CENTRO DE INFORMAÇÃO ANTIVENENOS/médico/…

 

RO

Sunați la un CENTRU DE INFORMARE TOXICOLOGICĂ/un medic…

 

SK

Volajte TOXIKOLOGICKÉ INFORMAČNÉ CENTRUM/lekára/…

 

SL

Pokličite CENTER ZA ZASTRUPITVE/zdravnika/…

 

FI

Ota yhteys MYRKYTYSTIETOKESKUKSEEN/lääkäriin/…

 

SV

Kontakta GIFTINFORMATIONSCENTRALEN/läkare/…

▼M12



P312

Jezik

 

 

BG

При неразположение се обадете в ЦЕНТЪР ПО ТОКСИКОЛОГИЯ/на лекар/…

 

ES

Llamar a un CENTRO DE TOXICOLOGÍA/médico/… si la persona se encuentra mal.

 

CS

Necítíte-li se dobře, volejte TOXIKOLOGICKÉ INFORMAČNÍ STŘEDISKO/lékaře/… .

 

DA

Kontakt GIFTLINJEN/læge/… i tilfælde af ubehag.

 

DE

Bei Unwohlsein GIFTINFORMATIONSZENTRUM/Arzt/… anrufen.

 

ET

Halva enesetunde korral võtta ühendust MÜRGISTUSTEABEKESKUSEGA/arstiga/….

 

EL

Καλέστε το ΚΕΝΤΡΟ ΔΗΛΗΤΗΡΙΑΣΕΩΝ/γιατρό/…, αν αισθανθείτε αδιαθεσία.

 

EN

Call a POISON CENTER/doctor/… if you feel unwell.

 

FR

Appeler un CENTRE ANTIPOISON/un médecin/… en cas de malaise.

 

GA

Cuir glao ar IONAD NIMHE/dochtúir/… má bhraitheann tú tinn.

 

HR

U slučaju zdravstvenih tegoba nazvati CENTAR ZA KONTROLU OTROVANJA/liječnika/…

 

IT

In caso di malessere, contattare un CENTRO ANTIVELENI/un medico/… .

 

LV

Sazinieties ar SAINDĒŠANĀS INFORMĀCIJAS CENTRU/ārstu/…, ja jums ir slikta pašsajūta.

 

LT

Pasijutus blogai, skambinti į APSINUODIJIMŲ KONTROLĖS IR INFORMACIJOS BIURĄ/kreiptis į gydytoją/…

 

HU

Rosszullét esetén forduljon TOXIKOLÓGIAI KÖZPONTHOZ/orvoshoz/….

 

MT

Ikkuntattja ĊENTRU TAL-AVVELENAMENT/tabib/… jekk tħossok ma tiflaħx.

 

NL

Bij onwel voelen een ANTIGIFCENTRUM/arts/… raadplegen.

 

PL

W przypadku złego samopoczucia skontaktować się z OŚRODKIEM ZATRUĆ/ lekarzem/….

 

PT

Caso sinta indisposição, contacte um CENTRO DE INFORMAÇÃO ANTIVENENOS/médico/… .

 

RO

Sunați la un CENTRU DE INFORMARE TOXICOLOGICĂ/un medic/… dacă nu vă simțiți bine.

 

SK

Pri zdravotných problémoch volajte NÁRODNÉ TOXIKOLOGICKÉ INFORMAČNÉ CENTRUM/lekára/… .

 

SL

Ob slabem počutju pokličite CENTER ZA ZASTRUPITVE/ zdravnika/… .

 

FI

Ota yhteys MYRKYTYSTIETOKESKUKSEEN/lääkäriin/…, jos ilmenee pahoinvointia.

 

SV

Vid obehag, kontakta GIFTINFORMATIONSCENTRALEN/läkare… .

▼B



P313

Jezik

 

 

BG

Потърсете медицински съвет/помощ.

 

ES

Consultar a un médico.

 

CS

Vyhledejte lékařskou pomoc/ošetření.

 

DA

Søg lægehjælp.

 

DE

Ärztlichen Rat einholen/ärztliche Hilfe hinzuziehen.

 

ET

Pöörduda arsti poole.

 

EL

Συμβουλευθείτε/Επισκεφθείτε γιατρό.

 

EN

Get medical advice/attention.

 

FR

Consulter un médecin.

 

GA

Faigh comhairle/cúram liachta.

▼M5

 

HR

Zatražiti savjet/pomoć liječnika.

▼B

 

IT

Consultare un medico.

 

LV

Lūdziet palīdzību mediķiem.

 

LT

Kreiptis į gydytoją.

 

HU

Orvosi ellátást kell kérni.

 

MT

Ikkonsulta tabib.

 

NL

Een arts raadplegen.

 

PL

Zasięgnąć porady/zgłosić się pod opiekę lekarza.

 

PT

Consulte um médico.

 

RO

Consultați medicul.

 

SK

Vyhľadajte lekársku pomoc/starostlivosť.

 

SL

Poiščite zdravniško pomoč/oskrbo.

 

FI

Hakeudu lääkäriin.

 

SV

Sök läkarhjälp.



P314

Jezik

 

 

BG

При неразположение потърсете медицински съвет/помощ.

 

ES

Consultar a un médico en caso de malestar.

 

CS

Necítíte-li se dobře, vyhledejte lékařskou pomoc/ošetření.

 

DA

Søg lægehjælp ved ubehag.

 

DE

Bei Unwohlsein ärztlichen Rat einholen/ärztliche Hilfe hinzuziehen.

 

ET

Halva enesetunde korral pöörduda arsti poole.

 

EL

Συμβουλευθείτε/Επισκεφθείτε γιατρό εάν αισθανθείτε αδιαθεσία.

 

EN

Get medical advice/attention if you feel unwell.

 

FR

Consulter un médecin en cas de malaise.

 

GA

Faigh comhairle/cúram liachta má bhraitheann tú tinn.

▼M5

 

HR

U slučaju zdravstvenih tegoba zatražiti savjet/pomoć liječnika.

▼B

 

IT

In caso di malessere, consultare un medico.

 

LV

Lūdziet palīdzību mediķiem, ja jums ir slikta pašsajūta.

 

LT

Pasijutus blogai, kreiptis į gydytoją.

 

HU

Rosszullét esetén orvosi ellátást kell kérni.

 

MT

Ikkonsulta tabib jekk tħossok ma tif laħx.

 

NL

Bij onwel voelen een arts raadplegen.

 

PL

W przypadku złego samopoczucia zasięgnąć porady/zgłosić się pod opiekę lekarza.

 

PT

Em caso de indisposição, consulte um médico.

 

RO

Consultați medicul, dacă nu vă simțiți bine.

 

SK

Ak pociťujete zdravotné problémy, vyhľadajte lekársku pomoc/starostlivosť.

 

SL

Ob slabem počutju poiščite zdravniško pomoč/oskrbo.

 

FI

Hakeudu lääkäriin, jos ilmenee pahoinvointia.

 

SV

Sök läkarhjälp vid obehag.



P315

Jezik

 

 

BG

Незабавно потърсете медицински съвет/помощ.

 

ES

Consultar a un médico inmediatamente.

 

CS

Okamžitě vyhledejte lékařskou pomoc/ošetření.

 

DA

Søg omgående lægehjælp.

 

DE

Sofort ärztlichen Rat einholen/ärztliche Hilfe hinzuziehen.

 

ET

Pöörduda viivitamata arsti poole.

 

EL

Συμβουλευθείτε/Επισκεφθείτε αμέσως γιατρό.

 

EN

Get immediate medical advice/attention.

 

FR

Consulter immédiatement un médecin.

 

GA

Faigh comhairle/cúram liachta láithreach.

▼M5

 

HR

Hitno zatražiti savjet/pomoć liječnika.

▼B

 

IT

Consultare immediatamente un medico.

 

LV

Nekavējoties lūdziet palīdzību mediķiem.

 

LT

Nedelsiant kreiptis į gydytoją.

 

HU

Azonnal orvosi ellátást kell kérni.

 

MT

Ikkonsulta tabib minnufih.

 

NL

Onmiddellijk een arts raadplegen.

 

PL

Natychmiast zasięgnąć porady/zgłosić się pod opiekę lekarza.

 

PT

Consulte imediatamente um médico.

 

RO

Consultați imediat medicul.

 

SK

Okamžite vyhľadajte lekársku pomoc/starostlivosť.

 

SL

Takoj poiščite zdravniško pomoč/oskrbo.

 

FI

Hakeudu välittömästi lääkäriin.

 

SV

Sök omedelbart läkarhjälp.



P320

Jezik

 

 

BG

Спешна нужда от специализирано лечение (вж … на този етикет).

 

ES

Se necesita urgentemente un tratamiento específico (ver … en esta etiqueta).

 

CS

Je nutné odborné ošetření (viz … na tomto štítku).

 

DA

Særlig behandling straks påkrævet (se … på denne etiket).

 

DE

Besondere Behandlung dringend erforderlich (siehe … auf diesem Kennzeichnungsetikett).

 

ET

Nõuab viivitamatut eriravi (vt … käesoleval etiketil).

 

EL

Χρειάζεται επειγόντως ειδική αγωγή (βλέπε … στην ετικέτα).

 

EN

Specific treatment is urgent (see … on this label).

 

FR

Un traitement spécifique est urgent (voir … sur cette étiquette).

 

GA

Tá sé práinneach go bhfaightear cóir leighis ar leith (féach … ar an lipéad seo).

▼M5

 

HR

Hitno je potrebna posebna liječnička obrada (vidi … na ovoj naljepnici).

▼B

 

IT

Trattamento specifico urgente (vedere … su questa etichetta).

 

LV

Steidzami nepieciešama īpaša medicīniskā palīdzība (skat. … uz šīs etiķetes).

 

LT

Būtinas skubus specialus gydymas (žr. … šioje etiketėje).

 

HU

Sürgős szakellátás szükséges (lásd … a címkén).

 

MT

Trattament speċifiku hu urġenti (ara … fuq din it-tikketta).

 

NL

Specifieke behandeling dringend vereist (zie … op dit etiket).

 

PL

Pilnie zastosować określone leczenie (patrz … na etykiecie).

 

PT

É urgente um tratamento específico (ver … no presente rótulo).

 

RO

Un tratament specific este urgent (a se vedea … de pe această etichetă).

 

SK

Odborné ošetrenie je naliehavé (pozri … na etikete).

 

SL

Posebno zdravljenje je nujno (glejte … na tej etiketi).

 

FI

Erityishoitoa tarvitaan välittömästi (katso … pakkauksen merkinnöissä).

 

SV

Särskild behandling krävs omedelbart (se … på etiketten).



P321

Jezik

 

 

BG

Специализирано лечение (вж … на този етикет).

 

ES

Se necesita un tratamiento específico (ver … en esta etiqueta).

 

CS

Odborné ošetření (viz … na tomto štítku).

 

DA

Særlig behandling (se … på denne etiket).

 

DE

Besondere Behandlung (siehe … auf diesem Kennzeichnungsetikett).

 

ET

Nõuab eriravi (vt … käesoleval etiketil).

 

EL

Χρειάζεται ειδική αγωγή (βλέπε … στην ετικέτα).

 

EN

Specific treatment (see … on this label).

 

FR

Traitement spécifique (voir … sur cette étiquette).

 

GA

Cóir liachta ar leith (féach … ar an lipéad seo).

▼M5

 

HR

Potrebna je posebna liječnička obrada (vidi … na ovoj naljepnici).

▼B

 

IT

Trattamento specifico (vedere … su questa etichetta).

 

LV

Īpaša medicīniskā palīdzība (skat. … uz šīs etiķetes).

 

LT

Specialus gydymas (žr. … šioje etiketėje).

 

HU

Szakellátás (lásd … a címkén).

 

MT

Trattament speċifiku (ara … fuq din it-tikketta).

 

NL

Specifieke behandeling vereist (zie … op dit etiket).

 

PL

Zastosować określone leczenie (patrz … na etykiecie).

 

PT

Tratamento específico (ver … no presente rótulo).

 

RO

Tratament specific (a se vedea … de pe această etichetă).

 

SK

Odborné ošetrenie (pozri … na etikete).

 

SL

Posebno zdravljenje (glejte … na tej etiketi).

 

FI

Erityishoitoa tarvitaan (katso … pakkauksen merkinnöissä).

 

SV

Särskild behandling (se … på etiketten).

▼M4 —————

▼B



P330

Jezik

 

 

BG

Изплакнете устата.

 

ES

Enjuagarse la boca.

 

CS

Vypláchněte ústa.

 

DA

Skyl munden.

 

DE

Mund ausspülen.

 

ET

Loputada suud.

 

EL

Ξεπλύνετε το στόμα.

 

EN

Rinse mouth.

 

FR

Rincer la bouche.

 

GA

Sruthlaítear an béal.

▼M5

 

HR

Isprati usta.

▼B

 

IT

Sciacquare la bocca.

 

LV

Izskalot muti.

 

LT

Išskalauti burną.

 

HU

A szájat ki kell öblíteni.

 

MT

Laħlaħ ħalqek.

 

NL

De mond spoelen.

 

PL

Wypłukać usta.

 

PT

Enxaguar a boca.

 

RO

Clătiți gura.

 

SK

Vypláchnite ústa.

 

SL

Izprati usta.

 

FI

Huuhdo suu.

 

SV

Skölj munnen.



P331

Jezik

 

 

BG

НЕ предизвиквайте повръщане.

 

ES

NO provocar el vómito.

 

CS

NEVYVOLÁVEJTE zvracení.

 

DA

Fremkald IKKE opkastning.

 

DE

KEIN Erbrechen herbeiführen.

 

ET

MITTE kutsuda esile oksendamist.

 

EL

ΜΗΝ προκαλέσετε εμετό.

 

EN

Do NOT induce vomiting.

 

FR

NE PAS faire vomir.

 

GA

NÁ spreagtar urlacan.

▼M5

 

HR

NE izazivati povraćanje.

▼B

 

IT

NON provocare il vomito.

 

LV

NEIZRAISĪT vemšanu.

 

LT

NESKATINTI vėmimo.

 

HU

TILOS hánytatni.

 

MT

TIPPROVOKAX ir-remettar.

 

NL

GEEN braken opwekken.

 

PL

NIE wywoływać wymiotów.

 

PT

NÃO provocar o vómito.

 

RO

NU provocați voma.

 

SK

Nevyvolávajte zvracanie.

 

SL

NE izzvati bruhanja.

 

FI

EI saa oksennuttaa.

 

SV

Framkalla INTE kräkning.



P332

Jezik

 

 

BG

При поява на кожно дразнене:

 

ES

En caso de irritación cutánea:

 

CS

Při podráždění kůže:

 

DA

Ved hudirritation:

 

DE

Bei Hautreizung:

 

ET

Nahaärrituse korral:

 

EL

Εάν παρατηρηθεί ερεθισμός του δέρματος:

 

EN

If skin irritation occurs:

 

FR

En cas d’irritation cutanée:

 

GA

I gcás greannú craicinn:

▼M5

 

HR

U slučaju nadražaja kože:

▼B

 

IT

In caso di irritazione della pelle:

 

LV

Ja rodas ādas iekaisums:

 

LT

Jeigu sudirginama oda:

 

HU

Bőrirritáció esetén:

 

MT

Jekk ikun hemm irritazzjoni tal-ġilda:

 

NL

Bij huidirritatie:

 

PL

W przypadku wystąpienia podrażnienia skóry:

 

PT

Em caso de irritação cutânea:

 

RO

În caz de iritare a pielii:

 

SK

Ak sa prejaví podráždenie pokožky:

 

SL

Če nastopi draženje kože:

 

FI

Jos ilmenee ihoärsytystä:

 

SV

Vid hudirritation:



P333

Jezik

 

 

BG

При поява на кожно дразнене или обрив на кожата:

 

ES

En caso de irritación o erupción cutánea:

 

CS

Při podráždění kůže nebo vyrážce:

 

DA

Ved hudirritation eller udslet:

 

DE

Bei Hautreizung oder –ausschlag:

 

ET

►C1  Nahaärrituse või lööbe korral: ◄

 

EL

Εάν παρατηρηθεί ερεθισμός του δέρματος ή εμφανιστεί εξάνθημα:

 

EN

If skin irritation or rash occurs:

 

FR

En cas d’irritation ou d’éruption cutanée:

 

GA

I gcás greannú nó grís craicinn:

▼M5

 

HR

U slučaju nadražaja ili osipa na koži:

▼B

 

IT

In caso di irritazione o eruzione della pelle:

 

LV

Ja rodas ādas iekaisums vai izsitumi:

 

LT

Jeigu sudirginama oda arba ją išberia.

 

HU

Bőrirritáció vagy kiütések megjelenése esetén:

 

MT

Jekk ikun hemm irritazzjoni jew raxx tal-ġilda:

 

NL

Bij huidirritatie of uitslag:

 

PL

W przypadku wystąpienia podrażnienia skóry lub wysypki:

 

PT

Em caso de irritação ou erupção cutânea:

 

RO

În caz de iritare a pielii sau de erupție cutanată:

 

SK

Ak sa prejaví podráždenie pokožky alebo sa vytvoria vyrážky:

 

SL

Če nastopi draženje kože ali se pojavi izpuščaj:

 

FI

Jos ilmenee ihoärsytystä tai ihottumaa:

 

SV

Vid hudirritation eller utslag:

▼M12



P334

Jezik

 

 

BG

Потопете в хладка вода [или сложете мокри компреси].

 

ES

Sumergir en agua fría [o envolver en vendas húmedas].

 

CS

Ponořte do studené vody [nebo zabalte do vlhkého obvazu].

 

DA

Hold under koldt vand [eller anvend våde omslag].

 

DE

In kaltes Wasser tauchen [oder nassen Verband anlegen].

 

ET

Hoida jahedas vees [või panna peale niiske kompress].

 

EL

Βυθίστε σε δροσερό νερό [ή τυλίξτε με βρεγμένους επιδέσμους].

 

EN

Immerse in cool water [or wrap in wet bandages].

 

FR

Rincer à l'eau fraîche [ou poser une compresse humide].

 

GA

Tum in uisce fionnuar [nó cuir bréid fliuch air].

 

HR

Uroniti u hladnu vodu [ili omotati vlažnim zavojem].

 

IT

Immergere in acqua fredda [o avvolgere con un bendaggio umido].

 

LV

Iegremdēt vēsā ūdenī [vai ietīt mitros apsējos].

 

LT

Įmerkti į vėsų vandenį [arba apvynioti šlapiais tvarsčiais].

 

HU

Hideg vízzel [vagy nedves kötéssel] kell hűteni.

 

MT

Daħħal fl-ilma kiesaħ [jew kebbeb f'faxex imxarrbin].

 

NL

In koud water onderdompelen [of nat verband aanbrengen].

 

PL

Zanurzyć w zimnej wodzie [lub owinąć mokrym bandażem].

 

PT

Mergulhar em água fria [ou aplicar compressas húmidas].

 

RO

Introduceți în apă rece [sau acoperiți cu o compresă umedă].

 

SK

Ponorte do studenej vody [alebo obviažte mokrými obväzmi].

 

SL

Potopiti v hladno vodo [ali zaviti v mokre povoje].

 

FI

Upota kylmään veteen [tai kääri märkiin siteisiin].

 

SV

Skölj under kallt vatten [eller använd våta omslag].

▼B



P335

Jezik

 

 

BG

Отстранете от кожата посипаните частици.

 

ES

Sacudir las partículas que se hayan depositado en la piel.

 

CS

Volné částice odstraňte z kůže.

 

DA

Børst løse partikler bort fra huden.

 

DE

Lose Partikel von der Haut abbürsten.

 

ET

Pühkida lahtised osakesed nahalt maha.

 

EL

Αφαιρέστε προσεκτικά τα σωματίδια που έχουν μείνει στο δέρμα.

 

EN

Brush off loose particles from skin.

 

FR

Enlever avec précaution les particules déposées sur la peau.

 

GA

Glan cáithníní scaoilte den chraiceann.

▼M5

 

HR

Izmesti zaostale čestice s kože.

▼B

 

IT

Rimuovere le particelle depositate sulla pelle.

 

LV

Noberzt no ādas nepiestiprinātās daļiņas.

 

LT

Neprilipusias daleles nuvalyti nuo odos.

 

HU

A bőrre lazán tapadó szemcséket óvatosan le kell kefélni.

 

MT

Farfar il-frak mhux imwaħħla minn fuq il-ġilda.

 

NL

Losse deeltjes van de huid afvegen.

 

PL

Nie związaną pozostałość strzepnąć ze skóry.

 

PT

Sacudir da pele as partículas soltas.

 

RO

Îndepărtați particulele depuse pe piele.

 

SK

Z pokožky oprášte sypké čiastočky.

 

SL

S krtačo odstraniti razsute delce s kože.

 

FI

Poista irtohiukkaset iholta.

 

SV

Borsta bort lösa partiklar från huden.



P336

Jezik

 

 

BG

Размразете замръзналите части в хладка вода. Не разтривайте засегнатото място.

 

ES

Descongelar las partes heladas con agua tibia. No frotar la zona afectada.

 

CS

Omrzlá místa ošetřete vlažnou vodou. Postižené místo netřete.

 

DA

Forsigtig opvarmning af frostskadede legemsdele i lunkent vand. Gnid ikke det angrebne område.

 

DE

Vereiste Bereiche mit lauwarmem Wasser auftauen. Betroffenen Bereich nicht reiben.

 

ET

Sulatada külmunud piirkonnad leige veega. Kannatada saanud piirkonda mitte hõõruda.

 

EL

Ξεπαγώστε τα παγωμένα μέρη με χλιαρό νερό. Μην τρίβετε την περιοχή που πάγωσε.

 

EN

Thaw frosted parts with lukewarm water. Do no rub affected area.

 

FR

Dégeler les parties gelées avec de l’eau tiède. Ne pas frotter les zones touchées.

 

GA

Leáigh codanna sioctha le huisce alabhog. Ná cuimil an réimse lena mbaineann.

▼M5

 

HR

Zamrznute dijelove odmrznuti mlakom vodom. Ne trljati oštećeno mjesto.

▼B

 

IT

Sgelare le parti congelate usando acqua tiepida. Non sfregare la parte interessata.

 

LV

Atkausēt sasalušās daļas ar remdenu ūdeni. Skarto zonu neberzt.

 

LT

Prišalusias daleles atitirpinti drungnu vandeniu. Netrinti paveiktos zonos.

 

HU

A fagyott részeket langyos vízzel fel kell melegíteni. Tilos az érintett terület dörzsölése.

 

MT

Ħoll il-partijiet kiesħa bl-ilma fietel. Togħrokx il-parti affettwata.

 

NL

Bevroren lichaamsdelen met lauw water ontdooien. Niet wrijven op de betrokken plaatsen.

 

PL

Rozmrozić oszronione obszary letnią wodą. Nie trzeć oszronionego obszaru.

 

PT

Derreter as zonas congeladas com água morna. Não friccionar a zona afectada.

 

RO

Dezghețați părțile degerate cu apă călduță. Nu frecați zona afectată.

 

SK

Zmrznuté časti ošetrite vlažnou vodou. Postihnuté miesto netrite.

 

SL

Zamrznjene dele odtaliti z mlačno vodo. Ne drgniti prizadetega mesta.

 

FI

Sulata jäätyneet alueet haalealla vedellä. Vahingoittunutta aluetta ei saa hangata.

 

SV

Värm det köldskadade området med ljummet vatten. Gnid inte det skadade området.



P337

Jezik

 

 

BG

При продължително дразнене на очите:

 

ES

Si persiste la irritación ocular:

 

CS

Přetrvává-li podráždění očí:

 

DA

Ved vedvarende øjenirritation:

 

DE

Bei anhaltender Augenreizung:

 

ET

Kui silmade ärritus ei möödu:

 

EL

Εάν δεν υποχωρεί ο οφθαλμικός ερεθισμός:

 

EN

If eye irritation persists:

 

FR

Si l’irritation oculaire persiste:

 

GA

Má mhaireann an greannú súile:

▼M5

 

HR

Ako nadražaj oka ne prestaje:

▼B

 

IT

Se l’irritazione degli occhi persiste:

 

LV

Ja acu iekaisums nepāriet:

 

LT

Jei akių dirginimas nepraeina:

 

HU

Ha a szemirritáció nem múlik el:

 

MT

Jekk l-irritazzjoni ta’ l-għajnejn tibqa’:

 

NL

Bij aanhoudende oogirritatie:

 

PL

W przypadku utrzymywania się działania drażniącego na oczy:

 

PT

Caso a irritação ocular persista:

 

RO

Dacă iritarea ochilor persistă:

 

SK

Ak podráždenie očí pretrváva:

 

SL

Če draženje oči ne preneha:

 

FI

Jos silmä-ärsytys jatkuu:

 

SV

Vid bestående ögonirritation:



P338

Jezik

 

 

BG

Свалете контактните лещи, ако има такива и доколкото това е възможно. Продължете с изплакването.

 

ES

Quitar las lentes de contacto, si lleva y resulta fácil. Seguir aclarando.

 

CS

Vyjměte kontaktní čočky, jsou-li nasazeny a pokud je lze vyjmout snadno. Pokračujte ve vyplachování.

 

DA

Fjern eventuelle kontaktlinser, hvis dette kan gøres let. Fortsæt skylning.

 

DE

Eventuell Vorhandene Kontaktlinsen nach Möglichkeit entfernen. Weiter ausspülen.

 

ET

Eemaldada kontaktläätsed, kui neid kasutatakse ja kui neid on kerge eemaldada. Loputada veel kord.

 

EL

Εάν υπάρχουν φακοί επαφής, αφαιρέστε τους, εφόσον είναι εύκολο. Συνεχίστε να ξεπλένετε.

 

EN

Remove contact lenses, if present and easy to do. Continue rinsing.

 

FR

Enlever les lentilles de contact si la victime en porte et si elles peuvent être facilement enlevées. Continuer à rincer.

 

GA

Tóg amach na tadhall-lionsaí, más ann dóibh agus más furasta é sin a dhéanamh. Lean den sruthlú.

▼M5

 

HR

Ukloniti kontaktne leće ukoliko ih nosite i ako se one lako uklanjaju. Nastaviti ispiranje.

▼B

 

IT

Togliere le eventuali lenti a contatto se è agevole farlo. Continuare a sciacquare.

 

LV

Izņemiet kontaktlēcas, ja tās ir ievietotas un to ir viegli izdarīt. Turpiniet skalot.

 

LT

Išimti kontaktinius lęšius, jeigu jie yra ir jeigu lengvai galima tai padaryti. Toliau plauti akis.

 

HU

Adott esetben kontaktlencsék eltávolítása, ha könnyen megoldható. Az öblítés folytatása.

 

MT

Neħħi l-lentijiet tal-kuntatt, jekk ikun hemm u jkunu faċli biex tneħħihom. Kompli laħlaħ.

 

NL

Contactlenzen verwijderen, indien mogelijk. Blijven spoelen.

 

PL

Wyjąć soczewki kontaktowe, jeżeli są i można je łatwo usunąć. Nadal płukać.

 

PT

Se usar lentes de contacto, retire-as, se tal lhe for possível. Continue a enxaguar.

 

RO

Scoateți lentilele de contact, dacă este cazul și dacă acest lucru se poate face cu ușurință. Continuați să clătiți.

 

SK

Ak používate kontaktné šošovky a ak je to možné, odstráňte ich. Pokračujte vo vyplachovaní.

 

SL

Odstranite kontaktne leče, če jih imate in če to lahko storite brez težav. Nadaljujte z izpiranjem.

 

FI

Poista piilolinssit, jos sen voi tehdä helposti. Jatka huuhtomista.

 

SV

Ta ur eventuella kontaktlinser om det går lätt. Fortsätt att skölja.

▼M4



P340

Jezik

 

 

BG

Изведете лицето на чист въздух и го поставете в позиция, улесняваща дишането.

 

ES

Transportar a la persona al aire libre y mantenerla en una posición que le facilite la respiración.

 

CS

Přeneste osobu na čerstvý vzduch a ponechte ji v poloze usnadňující dýchání.

 

DA

Flyt personen til et sted med frisk luft og sørg for, at vejrtrækningen lettes.

 

DE

Die Person an die frische Luft bringen und für ungehinderte Atmung sorgen.

 

ET

Toimetada isik värske õhu kätte ja hoida asendis, mis võimaldab kergesti hingata.

 

EL

Μεταφέρετε τον παθόντα στον καθαρό αέρα και αφήστε τον να ξεκουραστεί σε στάση που διευκολύνει την αναπνοή.

 

EN

Remove person to fresh air and keep comfortable for breathing.

 

FR

Transporter la personne à l’extérieur et la maintenir dans une position où elle peut confortablement respirer.

 

GA

Tabhair an duine amach faoin aer úr agus coinnigh é i riocht ina bhféadfadh sé anáil a tharraingt go réidh.

▼M8

 

HR

Premjestiti osobu na svježi zrak i postaviti ju u položaj koji olakšava disanje.

▼M4

 

IT

Trasportare l’infortunato all’aria aperta e mantenerlo a riposo in posizione che favorisca la respirazione.

 

LV

Nogādāt cietušo svaigā gaisā un nodrošināt netraucētu elpošanu.

 

LT

Išnešti nukentėjusįjį į gryną orą; jam būtina patogi padėtis, leidžianti laisvai kvėpuoti.

 

HU

Az érintett személyt friss levegőre kell vinni, és olyan nyugalmi testhelyzetbe kell helyezni, hogy könnyen tudjon lélegezni.

 

MT

Qiegħed lill-persuna għall-arja friska f’pożizzjoni komda biex tieħu n-nifs.

 

NL

De persoon in de frisse lucht brengen en ervoor zorgen dat deze gemakkelijk kan ademen.

 

PL

Wyprowadzić lub wynieść poszkodowanego na świeże powietrze i zapewnić mu warunki do swobodnego oddychania.

 

PT

Retirar a pessoa para uma zona ao ar livre e mantê-la numa posição que não dificulte a respiração.

 

RO

Transportați persoana la aer liber și mențineți-o într-o poziție confortabilă pentru respirație.

 

SK

Presuňte osobu na čerstvý vzduch a umožnite jej pohodlne dýchať.

 

SL

Prenesti osebo na svež zrak in jo pustiti v udobnem položaju, ki olajša dihanje.

 

FI

Siirrä henkilö raittiiseen ilmaan ja varmista vaivaton hengitys.

 

SV

Flytta personen till frisk luft och se till att andningen underlättas.

▼M4 —————

▼B



P342

Jezik

 

 

BG

При симптоми на затруднено дишане:

 

ES

En caso de síntomas respiratorios:

 

CS

Při dýchacích potížích:

 

DA

Ved luftvejssymptomer:

 

DE

Bei Symptomen der Atemwege:

 

ET

Hingamisteede probleemide ilmnemise korral:

 

EL

Εάν παρουσιάζονται αναπνευστικά συμπτώματα:

 

EN

If experiencing respiratory symptoms:

 

FR

En cas de symptômes respiratoires:

 

GA

I gcás siomptóm riospráide:

▼M5

 

HR

Pri otežanom disanju:

▼B

 

IT

In caso di sintomi respiratori:

 

LV

Ja rodas elpošanas traucējumu simptomi:

 

LT

►C1  Jeigu pasireiškia kvėpavimo sutrikimo simptomai: ◄

 

HU

Légzési problémák esetén:

 

MT

Jekk tkun qed tbati minn sintomi respiratorji:

 

NL

Bij ademhalingssymptomen:

 

PL

W przypadku wystąpienia objawów ze strony układu oddechowego:

 

PT

Em caso de sintomas respiratórios:

 

RO

În caz de simptome respiratorii:

 

SK

Pri sťaženom dýchaní:

 

SL

Pri respiratornih simptomih:

 

FI

Jos ilmenee hengitysoireita:

 

SV

Vid besvär i luftvägarna:

▼M4 —————

▼B



P351

Jezik

 

 

BG

Промивайте внимателно с вода в продължение на няколко минути.

 

ES

Aclarar cuidadosamente con agua durante varios minutos.

 

CS

Několik minut opatrně oplachujte vodou.

 

DA

Skyl forsigtigt med vand i f lere minutter.

 

DE

Einige Minuten lang behutsam mit Wasser ausspülen.

 

ET

Loputada mitme minuti jooksul ettevaatlikult veega.

 

EL

Ξεπλύνετε προσεκτικά με νερό για αρκετά λεπτά.

 

EN

Rinse cautiously with water for several minutes.

 

FR

Rincer avec précaution à l’eau pendant plusieurs minutes.

 

GA

Sruthlaítear go faichilleach le huisce ar feadh roinnt nóiméad.

▼M5

 

HR

Oprezno ispirati vodom nekoliko minuta.

▼B

 

IT

Sciacquare accuratamente per parecchi minuti.

 

LV

Uzmanīgi skalot ar ūdeni vairākas minūtes.

 

LT

Atsargiai plauti vandeniu kelias minutes.

 

HU

Óvatos öblítés vízzel több percen keresztül.

 

MT

Laħlaħ b'attenzjoni bl-ilma għal diversi minuti.

 

NL

Voorzichtig afspoelen met water gedurende een aantal minuten.

 

PL

Ostrożnie płukać wodą przez kilka minut.

 

PT

Enxaguar cuidadosamente com água durante vários minutos.

 

RO

Clătiți cu atenție cu apă, timp de mai multe minute.

 

SK

Opatrne niekoľko minút oplachujte vodou.

 

SL

Previdno izpirati z vodo nekaj minut.

 

FI

Huuhdo huolellisesti vedellä usean minuutin ajan.

 

SV

Skölj försiktigt med vatten i flera minuter.

▼M4



P352

Jezik

 

 

BG

Измийте обилно с вода/…

 

ES

Lavar con abundante agua/…

 

CS

Omyjte velkým množstvím vody/…

 

DA

Vask med rigeligt vand/…

 

DE

Mit viel Wasser/…/waschen.

 

ET

Pesta rohke veega/…

 

EL

Πλύντε με άφθονο νερό/…

 

EN

Wash with plenty of water/…

 

FR

Laver abondamment à l’eau/…

 

GA

Nigh le neart uisce/…

▼M8

 

HR

Oprati velikom količinom vode/…

▼M4

 

IT

Lavare abbondantemente con acqua/…

 

LV

Nomazgāt ar lielu ūdens/.. daudzumu.

 

LT

Plauti dideliu vandens kiekiu/…

 

HU

Lemosás bő vízzel/….

 

MT

Baħbaħ b’ħafna ilma/…

 

NL

Met veel water/… wassen.

 

PL

Umyć dużą ilością wody/…

 

PT

Lavar abundantemente com água/…

 

RO

Spălați cu multă apă/…

 

SK

Umyte veľkým množstvom vody/…

 

SL

Umiti z veliko vode/…

 

FI

Pese runsaalla vedellä/…

 

SV

Tvätta med mycket vatten/…

▼M12



P353

Jezik

 

 

BG

Облейте кожата с вода [или вземете душ].

 

ES

Enjuagar la piel con agua [o ducharse].

 

CS

Opláchněte kůži vodou [nebo osprchujte].

 

DA

Skyl [eller brus] huden med vand.

 

DE

Haut mit Wasser abwaschen [oder duschen].

 

ET

Loputada nahka veega [või loputada duši all].

 

EL

Ξεπλύνετε την επιδερμίδα με νερό [ή στο ντους].

 

EN

Rinse skin with water [or shower].

 

FR

Rincer la peau à l'eau [ou se doucher].

 

GA

Sruthlaítear an craiceann le huisce [nó glac cithfholcadh].

 

HR

Isprati kožu vodom [ili tuširanjem].

 

IT

Sciacquare la pelle [o fare una doccia].

 

LV

Noskalot ādu ar ūdeni [vai iet dušā].

 

LT

Odą nuplauti vandeniu [arba čiurkšle].

 

HU

A bőrt le kell öblíteni vízzel [vagy zuhanyozás].

 

MT

Laħlaħ il-ġilda bl-ilma [jew bix-xawer].

 

NL

Huid met water afspoelen [of afdouchen].

 

PL

Spłukać skórę pod strumieniem wody [lub prysznicem].

 

PT

Enxaguar a pele com água [ou tomar um duche].

 

RO

Clătiți pielea cu apă [sau faceți duș].

 

SK

Pokožku ihneď opláchnite vodou [alebo sprchou].

 

SL

Kožo izprati z vodo [ali prho].

 

FI

Huuhdo iho vedellä [tai suihkuta].

 

SV

Skölj huden med vatten [eller duscha].

▼B



P360

Jezik

 

 

BG

Незабавно облейте замърсеното облекло и кожата обилно с вода, преди да свалите дрехите.

 

ES

Aclarar inmediatamente con agua abundante las prendas y la piel contaminadas antes de quitarse la ropa.

 

CS

Kontaminovaný oděv a kůži okamžitě omyjte velkým množstvím vody a potom oděv odložte.

 

DA

Skyl omgående tilsmudset tøj og hud med rigeligt vand, før tøjet fjernes.

 

DE

Kontaminierte Kleidung und Haut sofort mit viel Wasser abwaschen und danach Kleidung ausziehen.

 

ET

Saastunud rõivad ja nahk loputada viivitamata rohke veega ning alles seejärel rõivad eemaldada.

 

EL

Ξεπλύνετε αμέσως τα μολυσμένα ρούχα και την επιδερμίδα με άφθονο νερό πριν αφαιρέσετε τα ρούχα.

 

EN

Rinse immediately contaminated clothing and skin with plenty of water before removing clothes.

 

FR

Rincer immédiatement et abondamment avec de l’eau les vêtements contaminés et la peau avant de les enlever.

 

GA

Sruthlaítear éadaí éillithe agus an craiceann láithreach le neart uisce sula mbaineann an duine na héadaí de.

▼M5

 

HR

Odmah isprati zagađenu odjeću i kožu velikom količinom vode prije uklanjanja odjeće.

▼B

 

IT

Sciacquare immediatamente e abbondantemente gli indumenti contaminati e la pelle prima di togliersi gli indumenti.

 

LV

Nekavējoties noskalot piesārņoto apģērbu un skarto ādu ar lielu daudzumu ūdens pirms apģērba novilkšanas.

 

LT

Prieš nuvelkant užterštus drabužius, nedelsiant juos ir odą nuplauti dideliu kiekiu vandens.

 

HU

A ruhák levetése előtt a szennyezett ruházatot és a bőrt bő vízzel azonnal le kell öblíteni.

 

MT

Laħlaħ mall-ewwel l-ilbies ikkontaminat u l-ġilda b’ħafna ilma qabel ma tneħħi l-ilbies.

 

NL

Verontreinigde kleding en huid onmiddellijk met veel water afspoelen en pas daarna kleding uittrekken.

 

PL

Natychmiast spłukać zanieczyszczoną odzież i skórę dużą ilością wody przed zdjęciem odzieży.

 

PT

Enxaguar imediatamente com muita água a roupa e a pele contaminadas antes de se despir.

 

RO

Clătiți imediat îmbrăcămintea contaminată și pielea cu multă apă, înainte de scoaterea îmbrăcămintei.

 

SK

Kontaminovaný odev a pokožku ihneď opláchnite veľkým množstvom vody a potom odev odstráňte.

 

SL

Takoj izprati kontaminirana oblačila in kožo z veliko vode pred odstranitvijo oblačil.

 

FI

Huuhdo saastunut vaatetus ja iho välittömästi runsaalla vedellä ennen vaatetuksen riisumista.

 

SV

Skölj genast nedstänkta kläder och hud med mycket vatten innan du tar av dig kläderna.

▼M4



P361

Jezik

 

 

BG

Незабавно свалете цялото замърсено облекло.

 

ES

Quitar inmediatamente todas las prendas contaminadas.

 

CS

Veškeré kontaminované části oděvu okamžitě svlékněte.

 

DA

Alt tilsmudset tøj tages straks af.

 

DE

Alle kontaminierten Kleidungsstücke sofort ausziehen.

 

ET

Võtta viivitamata seljast kõik saastunud rõivad.

 

EL

Βγάλτε αμέσως όλα τα μολυσμένα ρούχα.

 

EN

Take off immediately all contaminated clothing.

 

FR

Enlever immédiatement tous les vêtements contaminés.

 

GA

Bain díot láithreach na héadaí éillithe go léir.

▼M8

 

HR

Odmah skinuti svu zagađenu odjeću.

▼M4

 

IT

Togliere immediatamente tutti gli indumenti contaminati.

 

LV

Novilkt nekavējoties visu piesārņoto apģērbu.

 

LT

Nedelsiant nuvilkti visus užterštus drabužius.

 

HU

Az összes szennyezett ruhadarabot azonnal le kell vetni.

 

MT

Neħħi minnufih il-ħwejjeg kontaminati kollha.

 

NL

Verontreinigde kleding onmiddellijk uittrekken.

 

PL

Natychmiast zdjąć całą zanieczyszczoną odzież.

 

PT

Retirar imediatamente toda a roupa contaminada.

 

RO

Scoateți imediat toată îmbrăcămintea contaminată.

 

SK

Všetky kontaminované časti odevu okamžite vyzlečte.

 

SL

Takoj sleči vsa kontaminirana oblačila.

 

FI

Riisu saastunut vaatetus välittömästi.

 

SV

Ta omedelbart av alla nedstänkta kläder.



P362

Jezik

 

 

BG

Свалете замърсеното облекло.

 

ES

Quitar las prendas contaminadas.

 

CS

Kontaminovaný oděv svlékněte.

 

DA

Alt tilsmudset tøj tages af.

 

DE

Kontaminierte Kleidung ausziehen.

 

ET

Võtta saastunud rõivad seljast.

 

EL

Βγάλτε τα μολυσμένα ρούχα.

 

EN

Take off contaminated clothing.

 

FR

Enlever les vêtements contaminés.

 

GA

Bain díot aon éadaí éillithe.

▼M8

 

HR

Skinuti zagađenu odjeću.

▼M4

 

IT

Togliere gli indumenti contaminati.

 

LV

Novilkt piesārņoto apģērbu.

 

LT

Nuvilkti užterštus drabužius.

 

HU

A szennyezett ruhadarabot le kell vetni.

 

MT

Neħħi l-ħwejjeġ kontaminati.

 

NL

Verontreinigde kleding uittrekken.

 

PL

Zdjąć zanieczyszczoną odzież.

 

PT

Retirar a roupa contaminada.

 

RO

Scoateți îmbrăcămintea contaminată.

 

SK

Kontaminovaný odev vyzlečte.

 

SL

Sleči kontaminirana oblačila.

 

FI

Riisu saastunut vaatetus.

 

SV

Ta av nedstänkta kläder.

▼B



P363

Jezik

 

 

BG

Изперете замърсеното облекло преди повторна употреба.

 

ES

Lavar las prendas contaminadas antes de volver a usarlas.

 

CS

Kontaminovaný oděv před opětovným použitím vyperte.

 

DA

Tilsmudset tøj skal vaskes, før det kan anvendes igen.

 

DE

Kontaminierte Kleidung vor erneutem Tragen waschen.

 

ET

Saastunud rõivad enne järgmist kasutamist pesta.

 

EL

Πλύνετε τα μολυσμένα ενδύματα πριν τα ξαναχρησιμοποιήσετε.

 

EN

Wash contaminated clothing before reuse.

 

FR

Laver les vêtements contaminés avant réutilisation.

 

GA

Nigh éadaí éillithe sula ndéanfar iad a athúsáid.

▼M5

 

HR

Oprati zagađenu odjeću prije ponovne uporabe.

▼B

 

IT

Lavare gli indumenti contaminati prima di indossarli nuovamente.

 

LV

Pirms atkārtotas lietošanas piesārņoto apģērbu izmazgāt.

 

LT

Užterštus drabužius išskalbti prieš vėl juos apsivelkant.

 

HU

A szennyezett ruhát újbóli használat előtt ki kell mosni.

 

MT

Aħsel il-ħwejjeġ kontaminati qabel terġa’ tużahom.

 

NL

Verontreinigde kleding wassen alvorens deze opnieuw te gebruiken.

 

PL

Wyprać zanieczyszczoną odzież przed ponownym użyciem.

 

PT

Lavar a roupa contaminada antes de a voltar a usar.

 

RO

Spălați îmbracămintea contaminată, înainte de reutilizare.

 

SK

Kontaminovaný odev pred ďalším použitím vyperte.

 

SL

Kontaminirana oblačila oprati pred ponovno uporabo.

 

FI

Pese saastunut vaatetus ennen uudelleenkäyttöä.

 

SV

Nedstänkta kläder ska tvättas innan de används igen.

▼M4



P364

Jezik

 

 

BG

И го изперете преди повторна употреба.

 

ES

Y lavarlas antes de volver a usarlas.

 

CS

A před opětovným použitím vyperte.

 

DA

Og vaskes inden genanvendelse.

 

DE

Und vor erneutem Tragen waschen.

 

ET

Ja pesta enne korduskasutust.

 

EL

Και πλύντε τα πριν τα ξαναχρησιμοποιήσετε.

 

EN

And wash it before reuse.

 

FR

Et les laver avant réutilisation.

 

GA

Agus nigh iad sula ndéanfar iad a athúsáid.

▼M8

 

HR

I oprati je prije ponovne uporabe.

▼M4

 

IT

E lavarli prima di indossarli nuovamente.

 

LV

Un pirms atkārtotas lietošanas izmazgāt.

 

LT

Taip pat išskalbti prieš vėl apsivelkant.

 

HU

És újbóli használat előtt ki kell mosni.

 

MT

U aħslu qabel terġa’ tużah.

 

NL

En wassen alvorens deze opnieuw te gebruiken.

 

PL

I wyprać przed ponownym użyciem.

 

PT

E lavar antes de voltar a usar.

 

RO

Și spălați înainte de reutilizare.

 

SK

A pred ďalším použitím vyperte.

 

SL

In jih oprati pred ponovno uporabo.

 

FI

Ja pese ennen uudelleenkäyttöä.

 

SV

Och tvätta dem innan de används igen.

▼B



P370

Jezik

 

 

BG

При пожар:

 

ES

En caso de incendio:

 

CS

V případě požáru:

 

DA

Ved brand:

 

DE

Bei Brand:

 

ET

Tulekahju korral:

 

EL

Σε περίπτωση πυρκαγιάς:

 

EN

In case of fire:

 

FR

En cas d’incendie:

 

GA

I gcás dóiteáin:

▼M5

 

HR

U slučaju požara:

▼B

 

IT

In caso di incendio:

 

LV

Ugunsgrēka gadījumā:

 

LT

Gaisro atveju:

 

HU

Tűz esetén:

 

MT

F’każ ta’ nar:

 

NL

In geval van brand:

 

PL

W przypadku pożaru:

 

PT

Em caso de incêndio:

 

RO

În caz de incendiu:

 

SK

V prípade požiaru:

 

SL

Ob požaru:

 

FI

Tulipalon sattuessa:

 

SV

Vid brand:



P371

Jezik

 

 

BG

При голям пожар и значителни количества:

 

ES

En caso de incendio importante y en grandes cantidades:

 

CS

V případě velkého požáru a velkého množství:

 

DA

Ved større brand og store mængder:

 

DE

Bei Großbrand und großen Mengen:

 

ET

Suure tulekahju korral ning kui on tegemist suurte kogustega:

 

EL

Σε περίπτωση σοβαρής πυρκαγιάς και εάν πρόκειται για μεγάλες ποσότητες:

 

EN

In case of major fire and large quantities:

 

FR

En cas d’incendie important et s’il s’agit de grandes quantités:

 

GA

I gcás mórdhóiteáin agus má tá cainníochtaí móra i gceist:

▼M5

 

HR

U slučaju velikog požara i velikih količina:

▼B

 

IT

In caso di incendio grave e di quantità rilevanti:

 

LV

Ugunsgrēka un lielu apjomu gadījumā:

 

LT

Didelio gaisro ir didelių kiekių atveju:

 

HU

Nagyobb tűz és nagy mennyiség esetén:

 

MT

F’każ ta’ nar kbir u kwantitajiet kbar:

 

NL

In geval van grote brand en grote hoeveelheden:

 

PL

W przypadku poważnego pożaru i dużych ilości:

 

PT

Em caso de incêndio importante e de grandes quantidades:

 

RO

În caz de incendiu de proporții și de cantități mari de produs:

 

SK

V prípade veľkého požiaru a veľkého množstva:

 

SL

Ob velikem požaru in velikih količinah:

 

FI

Jos tulipalo ja ainemäärät ovat suuret:

 

SV

Vid större brand och stora mängder:

▼M12



P372

Jezik

 

 

BG

Опасност от експлозия.

 

ES

Riesgo de explosión.

 

CS

Nebezpečí výbuchu.

 

DA

Eksplosionsfare.

 

DE

Explosionsgefahr.

 

ET

Plahvatusoht.

 

EL

Κίνδυνος έκρηξης.

 

EN

Explosion risk.

 

FR

Risque d'explosion.

 

GA

Baol pléasctha.

 

HR

Opasnost od eksplozije.

 

IT

Rischio di esplosione.

 

LV

Eksplozijas risks.

 

LT

Sprogimo pavojus.

 

HU

Robbanásveszély.

 

MT

Riskju ta' splużjoni.

 

NL

Ontploffingsgevaar.

 

PL

Zagrożenie wybuchem.

 

PT

Risco de explosão.

 

RO

Risc de explozie.

 

SK

Riziko výbuchu.

 

SL

Nevarnost eksplozije.

 

FI

Räjähdysvaara.

 

SV

Explosionsrisk.

▼B



P373

Jezik

 

 

BG

НЕ се опитвайте да гасите пожара, ако огънят наближи експлозиви.

 

ES

NO luchar contra el incendio cuando el fuego llega a los explosivos.

 

CS

Požár NEHASTE, dostane-li se k výbušninám.

 

DA

BEKÆMP IKKE branden, hvis denne når eksplosiverne.

 

DE

KEINE Brandbekämpfung, wenn das Feuer explosive Stoffe/Gemische/Erzeugnisse erreicht.

 

ET

Kui tuli jõuab lõhkeaineteni, MITTE teha kustutustöid.

 

EL

ΜΗΝ προσπαθείτε να σβήσετε την πυρκαγιά, όταν η φωτιά πλησιάζει σε εκρηκτικά.

 

EN

DO NOT fight fire when fire reaches explosives.

 

FR

NE PAS combattre l’incendie lorsque le feu atteint les explosifs.

 

GA

NÁ DÉAN an dóiteán a chomhrac má shroicheann sé pléascáin.

▼M5

 

HR

NE gasiti vatru kada plamen može zahvatiti eksplozive.

▼B

 

IT

NON utilizzare mezzi estinguenti se l’incendio raggiunge materiali esplosivi.

 

LV

NECENSTIES dzēst ugunsgrēku, ja uguns piekļūst sprādzienbīstamām vielām.

 

LT

NEGESINTI gaisro, jeigu ugnis pasiekia sprogmenis.

 

HU

TILOS a tűz oltása, ha az robbanóanyagra átterjedt.

 

MT

TIPPRUVAX TITFI n-nar meta n-nar jilħaq l-isplussivi.

 

NL

NIET blussen wanneer het vuur de ontplofbare stoffen bereikt.

 

PL

NIE gasić pożaru, jeżeli ogień dosięgnie materiały wybuchowe

 

PT

Se o fogo atingir os explosivos, NÃO tentar combatê-lo.

 

RO

NU încercați să stingeți incendiul atunci când focul a ajuns la explozivi.

 

SK

Požiar NEHASTE, ak sa oheň priblížil k výbušninám.

 

SL

NE gasiti, ko ogenj doseže eksploziv.

 

FI

Tulta EI SAA yrittää sammuttaa sen saavutettua räjähteet.

 

SV

Försök INTE bekämpa branden när den når explosiva varor.

▼M12 —————

▼B



P375

Jezik

 

 

BG

Гасете пожара от разстояние поради опасност от експлозия.

 

ES

Luchar contra el incendio a distancia, dado el riesgo de explosión.

 

CS

Kvůli nebezpečí výbuchu haste z dostatečné vzdálenosti.

 

DA

Bekæmp branden på afstand på grund af eksplosionsfare.

 

DE

Wegen Explosionsgefahr Brand aus der Entfernung bekämpfen.

 

ET

Plahvatusohu tõttu teha kustutustöid eemalt.

 

EL

Προσπαθήστε να σβήσετε την πυρκαγιά από απόσταση, επειδή υπάρχει κίνδυνος έκρηξης.

 

EN

Fight fire remotely due to the risk of explosion.

 

FR

Combattre l’incendie à distance à cause du risque d’explosion.

 

GA

Téigh i gcianghleic leis an dóiteán mar gheall ar an mbaol pléasctha.

▼M5

 

HR

Gasiti s veće udaljenosti zbog opasnosti od eksplozije.

▼B

 

IT

Rischio di esplosione. Utilizzare i mezzi estinguenti a grande distanza.

 

LV

Dzēst ugunsgrēku no attāluma eksplozijas riska dēļ.

 

LT

Gaisrą gesinti iš toli dėl sprogimo pavojaus.

 

HU

A tűz oltását robbanásveszély miatt távolból kell végezni.

 

MT

Itfi n-nar mill-bogħod minħabba r-riskju ta’ splużjoni.

 

NL

Op afstand blussen omwille van ontploffingsgevaar.

 

PL

Z powodu ryzyka wybuchu gasić pożar z odległości.

 

PT

Combater o incêndio à distância, devido ao risco de explosão.

 

RO

Stingeți incendiul de la distanță din cauza pericolului de explozie.

 

SK

Z dôvodu nebezpečenstva výbuchu požiar haste z diaľky.

 

SL

Gasiti z večje razdalje zaradi nevarnosti eksplozije.

 

FI

Sammuta palo etäältä räjähdysvaaran takia.

 

SV

Bekämpa branden på avstånd på grund av explosionsrisken.



P376

Jezik

 

 

BG

Спрете теча, ако е безопасно.

 

ES

Detener la fuga, si no hay peligro en hacerlo.

 

CS

Zastavte únik, můžete-li tak učinit bez rizika.

 

DA

Stands lækagen, hvis dette er sikkert.

 

DE

Undichtigkeit beseitigen, wenn gefahrlos möglich.

 

ET

Leke peatada, kui seda on võimalik teha ohutult.

 

EL

Σταματήστε τη διαρροή, εφόσον δεν υπάρχει κίνδυνος.

 

EN

Stop leak if safe to do so.

 

FR

Obturer la fuite si cela peut se faire sans danger.

 

GA

Cuir stop leis an sceitheadh má tá sé sábháilte é sin a dhéanamh.

▼M5

 

HR

Ako je sigurno, zaustaviti istjecanje.

▼B

 

IT

Bloccare la perdita se non c’è pericolo.

 

LV

Apstādināt noplūdi, ja to var izdarīt drošā veidā.

 

LT

Sustabdyti nuotėkį, jeigu galima saugiai tai padaryti.

 

HU

Meg kell szüntetni a szivárgást, ha ez biztonságosan megtehető.

 

MT

Waqqaf it-tnixxija jekk ma jkunx hemm periklu.

 

NL

Het lek dichten als dat veilig gedaan kan worden.

 

PL

Jeżeli jest to bezpieczne zahamować wyciek.

 

PT

Deter a fuga se tal puder ser feito em segurança.

 

RO

Opriți scurgerea, dacă acest lucru se poate face în siguranță.

 

SK

Zastavte únik, ak je to bezpečné.

 

SL

Zaustaviti puščanje, če je varno.

 

FI

Sulje vuoto, jos sen voi tehdä turvallisesti.

 

SV

Stoppa läckan om det kan göras på ett säkert sätt.



P377

Jezik

 

 

BG

Пожар от изтекъл газ:

Не гасете освен при възможност за безопасно отстраняване на теча.

 

ES

Fuga de gas en llamas:

No apagar, salvo si la fuga puede detenerse sin peligro.

 

CS

Požár unikajícího plynu:

Nehaste, nelze-li únik bezpečně zastavit.

 

DA

Brand fra udsivende gas:

Sluk ikke, medmindre det er sikkert at stoppe lækagen.

 

DE

Brand von ausströmendem Gas:

Nicht löschen, bis Undichtigkeit gefahrlos beseitigt werden kann.

 

ET

Lekkiva gaasi põlemise korral mitte kustutada, välja arvatud juhul, kui leket on võimalik ohutult peatada.

 

EL

Διαρροή φλεγόμενου αερίου:

Μην την σβήσετε, εκτός εάν μπορείτε να σταματήσετε τη διαρροή χωρίς κίνδυνο.

 

EN

Leaking gas fire:

Do not extinguish, unless leak can be stopped safely.

 

FR

Fuite de gaz enflammé:

Ne pas éteindre si la fuite ne peut pas être arrêtée sans danger.

 

GA

Tine gháis ag sceitheadh:

Ná múch, mura i ndán agus gur féidir stop a chur leis an sceitheadh go sábháilte.

▼M5

 

HR

Požar zbog istjecanja plina:

ne gasiti ako nije moguće sa sigurnošću zaustaviti istjecanje.

▼B

 

IT

In caso d’incendio dovuto a perdita di gas, non estinguere a meno che non sia possibile bloccare la perdita senza pericolo.

 

LV

Degšanas gāzes noplūde:

Nedzēst, ja vien noplūdi var apstādināt drošā veidā.

 

LT

Dujų nuotėkio sukeltas gaisras:

Negesinti, nebent nuotėkį būtų galima saugiai sustabdyti.

 

HU

Égő szivárgó gáz:

Csak akkor szabad a tüzet oltani, ha a szivárgás biztonságosan megszüntethető.

 

MT

Tnixxija ta’ gass tan-nar:

Tippruvax titfiha, sakemm it-tnixxija ma tkunx tista' titwaqqaf bla periklu.

 

NL

Brand door lekkend gas:

niet blussen, tenzij het lek veilig gedicht kan worden.

 

PL

W przypadku płonięcia wyciekającego gazu:

Nie gasić, jeżeli nie można bezpiecznie zahamować wycieku.

 

PT

Incêndio por fuga de gás: não apagar, a menos que se possa deter a fuga em segurança.

 

RO

Incendiu cauzat de o scurgere de gaz: nu încercați să stingeți, decât dacă scurgerea poate fi oprită în siguranță.

 

SK

Požiar unikajúceho plynu: Nehaste, pokiaľ únik nemožno bezpečne zastaviť.

 

SL

Požar zaradi uhajanja plina:

Ne gasiti, če puščanja ni mogoče varno zaustaviti.

 

FI

Vuotavasta kaasusta johtuva palo:

Ei saa sammuttaa, jollei vuotoa voida pysäyttää turvallisesti.

 

SV

Läckande gas som brinner:

Försök inte släcka branden om inte läckan kan stoppas på ett säkert sätt.

▼M4



P378

Jezik

 

 

BG

Използвайте…, за да загасите.

 

ES

Utilizar… para la extinción.

 

CS

K uhašení použijte…

 

DA

Anvend…til brandslukning.

 

DE

… zum Löschen verwenden.

 

ET

Kustutamiseks kasutada…

 

EL

Χρησιμοποιείστε… για να κατασβήσετε.

 

EN

Use… to extinguish.

 

FR

Utiliser… pour l’extinction.

 

GA

Úsáid … le haghaidh múchta.

▼M8

 

HR

Za gašenje rabiti …

▼M4

 

IT

Utilizzare….per estinguere.

 

LV

Dzēšanai izmantojiet ….

 

LT

Gesinimui naudoti …

 

HU

Oltásra …használandó.

 

MT

Uża… biex titfi.

 

NL

Blussen met …

 

PL

Użyć… do gaszenia.

 

PT

Para extinguir utilizar….

 

RO

A se utiliza… pentru a stinge.

 

SK

Na hasenie použite…

 

SL

Za gašenje se uporabi…

 

FI

Käytä palon sammuttamiseen…

 

SV

Släck med…

▼B



P380

Jezik

 

 

BG

Евакуирайте зоната.

 

ES

Evacuar la zona.

 

CS

Vykliďte _roctor.

 

DA

Evakuer området.

 

DE

Umgebung räumen.

 

ET

Ala evakueerida.

 

EL

Εκκενώστε την περιοχή.

 

EN

Evacuate area.

 

FR

Évacuer la zone.

 

GA

Aslonnaigh gach duine as an limistéar.

▼M5

 

HR

Evakuirati područje.

▼B

 

IT

Evacuare la zona.

 

LV

Evakuēt zonu.

 

LT

Evakuoti zoną.

 

HU

A területet ki kell üríteni.

 

MT

Evakwa ż-żona.

 

NL

Evacueren.

 

PL

Ewakuować teren.

 

PT

Evacuar a zona.

 

RO

Evacuați zona.

 

SK

Priestory evakuujte.

 

SL

Izprazniti območje.

 

FI

Evakuoi alue.

 

SV

Utrym området.

▼M12



P381

Jezik

 

 

BG

В случай на изтичане премахнете всички източници на запалване.

 

ES

En caso de fuga, eliminar todas las fuentes de ignición.

 

CS

V případě úniku odstraňte všechny zdroje zapálení.

 

DA

I tilfælde af lækage fjernes alle antændelseskilder.

 

DE

Bei Undichtigkeit alle Zündquellen entfernen.

 

ET

Lekke korral eemaldada kõik süüteallikad.

 

EL

Σε περίπτωση διαρροής, εξαλείψτε όλες τις πηγές ανάφλεξης.

 

EN

In case of leakage, eliminate all ignition sources.

 

FR

En cas de fuite, éliminer toutes les sources d'ignition.

 

GA

I gcás sceite, díothaigh gach foinse adhainte.

 

HR

U slučaju istjecanja ukloniti sve izvore paljenja.

 

IT

In caso di perdita, eliminare ogni fonte di accensione.

 

LV

Noplūdes gadījumā novērst visus uzliesmošanas avotus.

 

LT

Nuotėkio atveju, pašalinti visus uždegimo šaltinius.

 

HU

Szivárgás esetén meg kell szüntetni az összes gyújtóforrást.

 

MT

F'każ ta' tnixxija, elimina s-sorsi kollha li jqabbdu.

 

NL

In geval van lekkage alle ontstekingsbronnen wegnemen.

 

PL

W przypadku wycieku wyeliminować wszystkie źródła zapłonu.

 

PT

Em caso de fuga, eliminar todas as fontes de ignição.

 

RO

În caz de scurgeri, eliminați toate sursele de aprindere.

 

SK

V prípade úniku odstráňte všetky zdroje zapálenia.

 

SL

V primeru uhajanja odstraniti vse vire vžiga.

 

FI

Vuototapauksessa poista kaikki sytytyslähteet.

 

SV

Vid läckage, avlägsna alla antändningskällor.

▼B



P390

Jezik

 

 

BG

Попийте разлятото, за да се предотвратят материални вреди.

 

ES

Absorber el vertido para que no dañe otros materiales.

 

CS

Uniklý produkt absorbujte, aby se zabránilo materiálním škodám.

 

DA

Absorber udslip for at undgå materielskade.

 

DE

Verschüttete Mengen aufnehmen, um Materialschäden zu vermeiden.

 

ET

Mahavoolanud toode absorbeerida, et see ei kahjustaks teisi materjale.

 

EL

Σκουπίστε τη χυμένη ποσότητα για να προλάβετε υλικές ζημιές.

 

EN

Absorb spillage to prevent material damage.

 

FR

Absorber toute substance répandue pour éviter qu’elle attaque les matériaux environnants.

 

GA

Ionsúigh doirteadh chun damáiste d’ábhar a chosc.

▼M5

 

HR

Apsorbirati proliveno kako bi se spriječila materijalna šteta.

▼B

 

IT

Assorbire la fuoriuscita per evitare danni materiali.

 

LV

Uzsūkt izšļakstījumus, lai novērstu materiālus zaudējumus.

 

LT

Absorbuoti išsiliejusią medžiagą, siekiant išvengti materialinės žalos.

 

HU

A kiömlött anyagot fel kell itatni a körülvevő anyagok károsodásának megelőzése érdekében.

 

MT

Assorbi t-tixrid biex tipprevjeni ħsara fil-materjal.

 

NL

Gelekte/gemorste stof opnemen om materiële schade te vermijden.

 

PL

Usunąć wyciek, aby zapobiec szkodom materialnym.

 

PT

Absorver o produto derramado a fim de evitar danos materiais.

 

RO

Absorbiți scurgerile de produs, pentru a nu afecta materialele din apropiere.

 

SK

Absorbujte uniknutý produkt, aby sa zabránilo materiálnym škodám.

 

SL

Odpraviti razlitje, da se prepreči materialna škoda.

 

FI

Imeytä valumat vahinkojen estämiseksi.

 

SV

Sug upp spill för att undvika materiella skador.



P391

Jezik

 

 

BG

Съберете разлятото.

 

ES

Recoger el vertido.

 

CS

Uniklý produkt seberte.

 

DA

Udslip opsamles.

 

DE

Verschüttete Mengen aufnehmen.

 

ET

Mahavoolanud toode kokku koguda.

 

EL

Μαζέψτε τη χυμένη ποσότητα.

 

EN

Collect spillage.

 

FR

Recueillir le produit répandu.

 

GA

Bailigh doirteadh.

▼M5

 

HR

Sakupiti proliveno/rasuto.

▼B

 

IT

Raccogliere il materiale fuoriuscito.

 

LV

Savākt izšļakstīto šķidrumu.

 

LT

Surinkti ištekėjusią medžiagą.

 

HU

A kiömlött anyagot össze kell gyűjteni.

 

MT

Iġbor it-tixrid.

 

NL

Gelekte/gemorste stof opruimen.

 

PL

Zebrać wyciek.

 

PT

Recolher o produto derramado.

 

RO

Colectați scurgerile de produs.

 

SK

Zozbierajte uniknutý produkt.

 

SL

Prestreči razlito tekočino.

 

FI

Valumat on kerättävä.

 

SV

Samla upp spill.

▼M4



P301 + P310

Jezik

 

 

BG

ПРИ ПОГЛЪЩАНЕ: Незабавно се обадете в ЦЕНТЪР ПО ТОКСИКОЛОГИЯ/на лекар/…

 

ES

EN CASO DE INGESTIÓN: Llamar inmediatamente a un CENTRO DE TOXICOLOGĺA/médico/…

 

CS

PŘI POŽITÍ: Okamžitě volejte TOXIKOLOGICKÉ INFORMAČNÍ STŘEDISKO/lékaře/….

 

DA

I TILFÆLDE AF INDTAGELSE: Ring omgående til en GIFTINFORMATION/læge/…

 

DE

BEI VERSCHLUCKEN: Sofort GIFTINFORMATIONSZENTRUM/Arzt/…/anrufen.

 

ET

ALLANEELAMISE KORRAL: võtta viivitamata ühendust MÜRGISTUSTEABEKESKUSE/arstiga…

 

EL

ΣΕ ΠΕΡΙΠΤΩΣΗ ΚΑΤΑΠΟΣΗΣ: καλέστε αμέσως το ΚΕΝΤΡΟ ΔΗΛΗΤΗΡΙΑΣΕΩΝ/γιατρό/…

 

EN

IF SWALLOWED: Immediately call a POISON CENTER/doctor/…

 

FR

EN CAS D’INGESTION: Appeler immédiatement un CENTRE ANTIPOISON/un médecin/…

 

GA

MÁ SHLOGTAR: Cuir glao láithreach ar IONAD NIMHE/ar dhoctúir/…

▼M8

 

HR

AKO SE PROGUTA: odmah nazvati CENTAR ZA KONTROLU OTROVANJA/liječnika/…

▼M4

 

IT

IN CASO DI INGESTIONE: contattare immediatamente un CENTRO ANTIVELENI/un medico/…

 

LV

NORĪŠANAS GADĪJUMĀ: Nekavējoties sazinieties ar SAINDĒŠANĀS INFORMĀCIJAS CENTRU/ārstu/…

 

LT

PRARIJUS: nedelsiant skambinti į APSINUODIJIMŲ KONTROLĖS IR INFORMACIJOS BIURĄ/kreiptis į gydytoją/…

 

HU

LENYELÉS ESETÉN: Azonnal forduljon TOXIKOLÓGIAI KÖZPONTHOZ/orvoshoz/….

 

MT

JEKK JINBELA’: Sejjaħ minnufih ĊENTRU TAL-AVVELENAMENT/tabib/…

 

NL

NA INSLIKKEN: onmiddellijk een ANTIGIFCENTRUM/arts/… raadplegen.

 

PL

W PRZYPADKU POŁKNIĘCIA: Natychmiast skontaktować się z OŚRODKIEM ZATRUĆ/lekarzem/…

 

PT

EM CASO DE INGESTÃO: contacte imediatamente um CENTRO DE INFORMAÇÃO ANTIVENENOS/médico/…

 

RO

ÎN CAZ DE ÎNGHIȚIRE: sunați imediat la un CENTRU DE INFORMARE TOXICOLOGICĂ/un medic/…

 

SK

PO POŽITÍ: Okamžite volajte TOXIKOLOGICKÉ INFORMAČNÉ CENTRUM/lekára/…

 

SL

PRI ZAUŽITJU: Takoj pokličite CENTER ZA ZASTRUPITVE/zdravnika/…

 

FI

JOS KEMIKAALIA ON NIELTY: Ota välittömästi yhteys MYRKYTYSTIETOKESKUKSEEN/lääkäriin/…

 

SV

VID FÖRTÄRING: Kontakta genast GIFTINFORMATIONSCENTRALEN/läkare/…

▼M12



P301 + P312

Jezik

 

 

BG

ПРИ ПОГЛЪЩАНЕ: при неразположение се обадете в ЦЕНТЪР ПО ТОКСИКОЛОГИЯ/на лекар/…

 

ES

EN CASO DE INGESTIÓN: Llamar a un CENTRO DE TOXICOLOGÍA/médico/… si la persona se encuentra mal.

 

CS

PŘI POŽITÍ: Necítíte-li se dobře, volejte TOXIKOLOGICKÉ INFORMAČNÍ STŘEDISKO/lékaře/… .

 

DA

I TILFÆLDE AF INDTAGELSE: Kontakt GIFTLINJEN/læge/… i tilfælde af ubehag.

 

DE

BEI VERSCHLUCKEN: Bei Unwohlsein GIFTINFORMATIONSZENTRUM/Arzt/… anrufen.

 

ET

ALLANEELAMISE KORRAL: halva enesetunde korral võtta ühendust MÜRGISTUSTEABEKESKUSEGA/arstiga/…/.

 

EL

ΣΕ ΠΕΡΙΠΤΩΣΗ ΚΑΤΑΠΟΣΗΣ: Καλέστε το ΚΕΝΤΡΟ ΔΗΛΗΤΗΡΙΑΣΕΩΝ/γιατρό/…, αν αισθανθείτε αδιαθεσία.

 

EN

IF SWALLOWED: Call a POISON CENTER/doctor/… if you feel unwell.

 

FR

EN CAS D'INGESTION: Appeler un CENTRE ANTIPOISON/un médecin/…/ en cas de malaise.

 

GA

MÁ SHLOGTAR: Cuir glao ar IONAD NIMHE/dochtúir/… má bhraitheann tú tinn.

 

HR

AKO SE PROGUTA: u slučaju zdravstvenih tegoba nazvati CENTAR ZA KONTROLU OTROVANJA/liječnika/…

 

IT

IN CASO DI INGESTIONE: in presenza di malessere, contattare un CENTRO ANTIVELENI/un medico/… .

 

LV

NORĪŠANAS GADĪJUMĀ: Sazinieties ar SAINDĒŠANĀS INFORMĀCIJAS CENTRU/ ārstu/…, ja jums ir slikta pašsajūta.

 

LT

PRARIJUS: pasijutus blogai, skambinti į APSINUODIJIMŲ KONTROLĖS IR INFORMACIJOS BIURĄ/kreiptis į gydytoją/…

 

HU

LENYELÉS ESETÉN: Rosszullét esetén forduljon TOXIKOLÓGIAI KÖZPONTHOZ/orvoshoz/….

 

MT

JEKK JINBELA': Ikkuntattja ĊENTRU TAL-AVVELENAMENT/tabib/… jekk tħossok ma tiflaħx.

 

NL

NA INSLIKKEN: bij onwel voelen een ANTIGIFCENTRUM/arts/… raadplegen.

 

PL

W PRZYPADKU POŁKNIĘCIA: W przypadku złego samopoczucia skontaktować się z OŚRODKIEM ZATRUĆ/ lekarzem/….

 

PT

EM CASO DE INGESTÃO: Caso sinta indisposição, contacte um CENTRO DE INFORMAÇÃO ANTIVENENOS/médico/… .

 

RO

ÎN CAZ DE ÎNGHIȚIRE: Sunați la un CENTRU DE INFORMARE TOXICOLOGICĂ/un medic/… dacă nu vă simțiți bine.

 

SK

PO POŽITÍ: Pri zdravotných problémoch volajte NÁRODNÉ TOXIKOLOGICKÉ INFORMAČNÉ CENTRUM/lekára/… .

 

SL

PRI ZAUŽITJU: Ob slabem počutju pokličite CENTER ZA ZASTRUPITVE/zdravnika/… .

 

FI

JOS KEMIKAALIA ON NIELTY: Ota yhteys MYRKYTYSTIETOKESKUKSEEN/lääkäriin/…, jos ilmenee pahoinvointia.

 

SV

VID FÖRTÄRING: Vid obehag, kontakta GIFsTINFORMATIONSCENTRALEN/läkare… .

▼M12 —————

▼M12



P302 + P334

Jezik

 

 

BG

ПРИ КОНТАКТ С КОЖАТА: потопете в хладка вода или сложете мокри компреси.

 

ES

EN CASO DE CONTACTO CON LA PIEL: Sumergir en agua fría o envolver en vendas húmedas.

 

CS

PŘI STYKU S KŮŽÍ: Ponořte do studené vody nebo zabalte do vlhkého obvazu.

 

DA

VED KONTAKT MED HUDEN: Hold under koldt vand eller anvend våde omslag.

 

DE

BEI BERÜHRUNG MIT DER HAUT: In kaltes Wasser tauchen oder nassen Verband anlegen.

 

ET

NAHALE SATTUMISE KORRAL: hoida jahedas vees või panna peale niiske kompress.

 

EL

ΣΕ ΠΕΡΙΠΤΩΣΗ ΕΠΑΦΗΣ ΜΕ ΤΟ ΔΕΡΜΑ: Βυθίστε σε δροσερό νερό ή τυλίξτε με βρεγμένους επιδέσμους.

 

EN

IF ON SKIN: Immerse in cool water or wrap in wet bandages.

 

FR

EN CAS DE CONTACT AVEC LA PEAU: Rincer à l'eau fraîche ou poser une compresse humide.

 

GA

I gCÁS TEAGMHÁLA LEIS AN gCRAICEANN: Tum in uisce fionnuar nó cuir bréid fliuch air.

 

HR

U SLUČAJU DODIRA S KOŽOM: uroniti u hladnu vodu ili omotati vlažnim zavojem.

 

IT

IN CASO DI CONTATTO CON LA PELLE: immergere in acqua fredda o avvolgere con un bendaggio umido.

 

LV

SASKARĒ AR ĀDU: Iegremdēt vēsā ūdenī vai ietīt mitros apsējos.

 

LT

PATEKUS ANT ODOS: įmerkti į vėsų vandenį arba apvynioti šlapiais tvarsčiais.

 

HU

HA BŐRRE KERÜL: Hideg vízzel vagy nedves kötéssel kell hűteni.

 

MT

JEKK FUQ IL-ĠILDA: Daħħal fl-ilma frisk jew kebbeb f'faxex imxarrbin.

 

NL

BIJ CONTACT MET DE HUID: in koud water onderdompelen of nat verband aanbrengen.

 

PL

W PRZYPADKU KONTAKTU ZE SKÓRĄ: Zanurzyć w zimnej wodzie lub owinąć mokrym bandażem.

 

PT

SE ENTRAR EM CONTACTO COM A PELE: Mergulhar em água fria ou aplicar compressas húmidas.

 

RO

ÎN CAZ DE CONTACT CU PIELEA: Introduceți în apă rece sau acoperiți cu o compresă umedă.

 

SK

PRI KONTAKTE S POKOŽKOU: Ponorte do studenej vody alebo obviažte mokrými obväzmi.

 

SL

PRI STIKU S KOŽO: Potopiti v hladno vodo ali zaviti v mokre povoje.

 

FI

JOS KEMIKAALIA JOUTUU IHOLLE: Upota kylmään veteen tai kääri märkiin siteisiin.

 

SV

VID HUDKONTAKT: Skölj under kallt vatten eller använd våta omslag.

▼M4 —————

▼M4



P302 + P352

Jezik

 

 

BG

ПРИ КОНТАКТ С КОЖАТА: Измийте обилно с вода/…

 

ES

EN CASO DE CONTACTO CON LA PIEL: Lavar con abundante agua/…

 

CS

PŘI STYKU S KŮŽÍ: Omyjte velkým množstvím vody/…

 

DA

VED KONTAKT MED HUDEN: Vask med rigeligt vand/…

 

DE

BEI BERÜHRUNG MIT DER HAUT: Mit viel Wasser/…/waschen.

 

ET

NAHALE SATTUMISE KORRAL: pesta rohke veega/…

 

EL

ΣΕ ΠΕΡΙΠΤΩΣΗ ΕΠΑΦΗΣ ΜΕ ΤΟ ΔΕΡΜΑ: Πλύντε με άφθονο νερό/…

 

EN

IF ON SKIN: Wash with plenty of water/…

 

FR

EN CAS DE CONTACT AVEC LA PEAU: Laver abondamment à l’eau/…

 

GA

I gCÁS TEAGMHÁLA LEIS AN gCRAICEANN: Nigh le neart gallúnaí agus uisce é.

▼M8

 

HR

U SLUČAJU DODIRA S KOŽOM: oprati velikom količinom vode/…

▼M4

 

IT

IN CASO DI CONTATTO CON LA PELLE: lavare abbondantemente con acqua/…

 

LV

SASKARĒ AR ĀDU: nomazgāt ar lielu ūdens/.. daudzumu.

 

LT

PATEKUS ANT ODOS: plauti dideliu vandens kiekiu/…

 

HU

HA BŐRRE KERÜL: Lemosás bő vízzel/….

 

MT

JEKK JIĠI FUQ IL-ĠILDA: Baħbaħ b’ħafna ilma/…

 

NL

BIJ CONTACT MET DE HUID: met veel water/… wassen.

 

PL

W PRZYPADKU KONTAKTU ZE SKÓRĄ: Umyć dużą ilością wody/…

 

PT

SE ENTRAR EM CONTACTO COM A PELE: lavar abundantemente com água/…

 

RO

ÎN CAZ DE CONTACT CU PIELEA: spălați cu multă apă/…

 

SK

PRI KONTAKTE S POKOŽKOU: Umyte veľkým množstvom vody/…

 

SL

PRI STIKU S KOŽO: Umiti z veliko vode/…

 

FI

JOS KEMIKAALIA JOUTUU IHOLLE: Pese runsaalla vedellä/…

 

SV

VID HUDKONTAKT: Tvätta med mycket vatten/…

▼M12 —————

▼M4



P304 + P340

Jezik

 

 

BG

ПРИ ВДИШВАНЕ: Изведете лицето на чист въздух и го поставете в позиция, улесняваща дишането.

 

ES

EN CASO DE INHALACIÓN: Transportar a la persona al aire libre y mantenerla en una posición que le facilite la respiración.

 

CS

PŘI VDECHNUTÍ: Přeneste osobu na čerstvý vzduch a ponechte ji v poloze usnadňující dýchání.

 

DA

VED INDÅNDING: Flyt personen til et sted med frisk luft og sørg for, at vejrtrækningen lettes.

 

DE

BEI EINATMEN: Die Person an die frische Luft bringen und für ungehinderte Atmung sorgen.

 

ET

SISSEHINGAMISE KORRAL: toimetada isik värske õhu kätte ja hoida asendis, mis võimaldab kergesti hingata.

 

EL

ΣΕ ΠΕΡΙΠΤΩΣΗ ΕΙΣΠΝΟΗΣ: Μεταφέρατε τον παθόντα στον καθαρό αέρα και αφήστε τον να ξεκουραστεί σε στάση που διευκολύνει την αναπνοή.

 

EN

IF INHALED: Remove person to fresh air and keep comfortable for breathing.

 

FR

EN CAS D’INHALATION: transporter la personne à l’extérieur et la maintenir dans une position où elle peut confortablement respirer.

 

GA

MÁ IONANÁILTEAR: Tabhair an duine amach faoin aer úr agus coinnigh é compordach.

▼M8

 

HR

AKO SE UDIŠE: premjestiti osobu na svježi zrak i postaviti ju u položaj koji olakšava disanje.

▼M4

 

IT

IN CASO DI INALAZIONE: trasportare l’infortunato all’aria aperta e mantenerlo a riposo in posizione che favorisca la respirazione.

 

LV

IEELPOŠANAS GADĪJUMĀ: nogādāt cietušo svaigā gaisā un nodrošināt netraucētu elpošanu.

 

LT

ĮKVĖPUS: išnešti nukentėjusįjį į gryną orą; jam būtina patogi padėtis, leidžianti laisvai kvėpuoti.

 

HU

BELÉLEGZÉS ESETÉN: Az érintett személyt friss levegőre kell vinni, és olyan nyugalmi testhelyzetbe kell helyezni, hogy könnyen tudjon lélegezni.

 

MT

JEKK JINĠIBED MAN-NIFS: Qiegħed lill-persuna għall-arja friska f’pożizzjoni komda biex tieħu n-nifs.

 

NL

NA INADEMING: de persoon in de frisse lucht brengen en ervoor zorgen dat deze gemakkelijk kan ademen.

 

PL

W PRZYPADKU DOSTANIA SIĘ DO DRÓG ODDECHOWYCH: wyprowadzić lub wynieść poszkodowanego na świeże powietrze i zapewnić mu warunki do swobodnego oddychania.

 

PT

EM CASO DE INALAÇÃO: retirar a pessoa para uma zona ao ar livre e mantê-la numa posição que não dificulte a respiração.

 

RO

ÎN CAZ DE INHALARE: transportați persoana la aer liber și mențineți-o într-o poziție confortabilă pentru respirație.

 

SK

PO VDÝCHNUTÍ: Presuňte osobu na čerstvý vzduch a umožnite jej pohodlne dýchať.

 

SL

PRI VDIHAVANJU: Prenesti osebo na svež zrak in jo pustiti v udobnem položaju, ki olajša dihanje.

 

FI

JOS KEMIKAALIA ON HENGITETTY: Siirrä henkilö raittiiseen ilmaan ja varmista vaivaton hengitys.

 

SV

VID INANDNING: Flytta personen till frisk luft och se till att andningen underlättas.

▼M4 —————

▼M12 —————

▼B



P306 + P360

Jezik

 

 

BG

ПРИ ПОПАДАНЕ ВЪРХУ ОБЛЕКЛОТО: незабавно облейте замърсеното облекло и кожата обилно с вода, преди да свалите дрехите.

 

ES

EN CASO DE CONTACTO CON LA ROPA: Aclarar inmediatamente con agua abundante las prendas y la piel contaminadas antes de quitarse la ropa.

 

CS

PŘI STYKU S ODĚVEM: Kontaminovaný oděv a kůži oklamžitě omyjte velkým množstvím vody a potom oděv odložte.

 

DA

VED KONTAKT MED TØJET: Skyl omgående tilsmudset tøj og hud med rigeligt vand, før tøjet fjernes.

 

DE

BEI KONTAKT MIT DER KLEIDUNG: Kontaminierte Kleidung und Haut sofort mit viel Wasser abwaschen und danach Kleidung ausziehen.

 

ET

RÕIVASTELE SATTUMISE KORRAL: saastunud rõivad ja nahk loputada viivitamata rohke veega ning alles seejärel rõivad eemaldada.

 

EL

ΣΕ ΠΕΡΙΠΤΩΣΗ ΕΠΑΦΗΣ ΜΕ ΤΑ ΡΟΥΧΑ: Ξεπλύντε αμέσως τα μολυσμένα ρούχα και την επιδερμίδα με άφθονο νερό πριν αφαιρέσετε τα ρούχα.

 

EN

IF ON CLOTHING: rinse immediately contaminated clothing and skin with plenty of water before removing clothes.

 

FR

EN CAS DE CONTACT AVEC LES VÊTEMENTS: rincer immédiatement et abondamment avec de l’eau les vêtements contaminés et la peau avant de les enlever.

 

GA

I gCÁS TEAGMHÁLA LE hÉADAÍ: sruthlaítear éadaí éillithe agus an craiceann láithreach le neart uisce sula ndéantar na héadaí a bhaint den duine.

▼M5

 

HR

U SLUČAJU DODIRA S ODJEĆOM: odmah isprati zagađenu odjeću i kožu velikom količinom vode prije uklanjanja odjeće.

▼B

 

IT

IN CASO DI CONTATTO CON GLI INDUMENTI: sciacquare immediatamente e abbondantemente gli indumenti contaminati e la pelle prima di togliersi gli indumenti.

 

LV

SASKARĒ AR APĢĒRBU: nekavējoties izskalot piesārņoto apģērbu un ādu ar lielu daudzumu ūdeni, pirms apģērba novilkšanas.

 

LT

PATEKUS ANT DRABUŽIŲ: Prieš nuvelkant užterštus drabužius, nedelsiant juos ir odą nuplauti dideliu kiekiu vandens.

 

HU

HA RUHÁRA KERÜL: A ruhák levetése előtt a szennyezett ruházatot és a bőrt bő vízzel azonnal le kell öblíteni.

 

MT

JEKK FUQ L-ILBIES: laħlaħ mall-ewwel l-ilbies ikkontaminat u l-ġilda b’ħafna ilma qabel ma tneħħi l-ilbies.

 

NL

NA MORSEN OP KLEDING: verontreinigde kleding en huid onmiddellijk met veel water afspoelen en pas daarna kleding uittrekken.

 

PL

W PRZYPADKU KONTAKTU Z ODZIEŻĄ: natychmiast spłukać zanieczyszczoną odzież i skórę dużą ilością wody przed zdjęciem odzieży.

 

PT

SE ENTRAR EM CONTACTO COM A ROUPA: enxaguar imediatamente com muita água a roupa e a pele contaminadas antes de se despir.

 

RO

ÎN CAZ DE CONTACT CU ÎMBRĂCĂMINTEA: clătiți imediat îmbrăcămintea contaminată și pielea cu multă apă, înainte de scoaterea îmbrăcămintei.

 

SK

PRI KONTAKTE S ODEVOM: kontaminovaný odev a pokožku opláchnite veľkým množstvom vody a potom odev odstráňte.

 

SL

PRI STIKU Z OBLAČILI: takoj izprati kontaminirana oblačila in kožo z veliko vode pred odstranitvijo oblačil.

 

FI

JOS KEMIKAALIA JOUTUU VAATTEISIIN: Huuhdo saastunut vaatetus ja iho välittömästi runsaalla vedellä ennen vaatetuksen riisumista.

 

SV

VID KONTAKT MED KLÄDERNA: Skölj omedelbart nedstänkta kläder och hud med mycket vatten innan du tar av dig kläderna.

▼M4



P308 + P311

Jezik

 

 

BG

ПРИ явна или предполагаема експозиция: Обадете се в ЦЕНТЪР ПО ТОКСИКОЛОГИЯ/на лекар/…

 

ES

EN CASO DE exposición manifiesta o presunta: Llamar a un CENTRO DE TOXICOLOGĺA/médico/…

 

CS

PŘI expozici nebo podezření na ni: Volejte TOXIKOLOGICKÉ INFORMAČNÍ STŘEDISKO/lékaře/….

 

DA

VED eksponering eller mistanke om eksponering: Ring til en GIFTINFORMATION/læge/…

 

DE

BEI Exposition oder falls betroffen: GIFTINFORMATIONSZENTRUM/Arzt/…/anrufen.

 

ET

Kokkupuute korral: võtta ühendust MÜRGISTUSTEABEKESKUSE/arstiga…

 

EL

ΣΕ ΠΕΡΙΠΤΩΣΗ έκθεσης ή πιθανής έκθεσης: Καλέστε το ΚΕΝΤΡΟ ΔΗΛΗΤΗΡΙΑΣΕΩΝ/γιατρό/…

 

EN

IF exposed or concerned: Call a POISON CENTER/doctor/…

 

FR

EN CAS d’exposition prouvée ou suspectée: Appeler un CENTRE ANTIPOISON/un médecin/…

 

GA

I gCÁS nochta nó má mheastar a bheith nochtaithe: Cuir glao ar IONAD NIMHE/ar dhoctúir/…

▼M8

 

HR

U SLUČAJU izloženosti ili sumnje na izloženost: nazvati CENTAR ZA KONTROLU OTROVANJA/liječnika/…

▼M4

 

IT

In caso di esposizione o di possibile esposizione: contattare un CENTRO ANTIVELENI/un medico/…

 

LV

JA saskaras vai saistīts ar: sazinieties ar SAINDĒŠANĀS INFORMĀCIJAS CENTRU/ārstu/…

 

LT

Esant poveikiui arba jeigu numanomas poveikis: skambinti į APSINUODIJIMŲ KONTROLĖS IR INFORMACIJOS BIURĄ/kreiptis į gydytoją/…

 

HU

Expozíció vagy annak gyanúja esetén: Forduljon TOXIKOLÓGIAI KÖZPONTHOZ/orvoshoz/….

 

MT

JEKK espost jew konċernat: Sejjaħ ĊENTRU TAL-AVVELENAMENT/tabib/…

 

NL

NA (mogelijke) blootstelling: Een ANTIGIFCENTRUM/arts/… raadplegen.

 

PL

W przypadku narażenia lub styczności: Skontaktować się z OŚRODKIEM ZATRUĆ/lekarzem/…

 

PT

EM CASO DE exposição ou suspeita de exposição: contacte um CENTRO DE INFORMAÇÃO ANTIVENENOS/médico/…

 

RO

ÎN CAZ de expunere sau de posibilă expunere: sunați la un CENTRU DE INFORMARE TOXICOLOGICĂ/un medic/…

 

SK

PO expozícii alebo podozrení z nej: Volajte TOXIKOLOGICKÉ INFORMAČNÉ CENTRUM/lekára/…

 

SL

Pri izpostavljenosti ali sumu izpostavljenosti: Pokličite CENTER ZA ZASTRUPITVE/zdravnika/…

 

FI

Altistumisen tapahduttua tai jos epäillään altistumista: Ota yhteys MYRKYTYSTIETOKESKUKSEEN/lääkäriin/…

 

SV

Vid exponering eller misstanke om exponering: Kontakta GIFTINFORMATIONSCENTRALEN/läkare/…

▼B



P308 + P313

Jezik

 

 

BG

ПРИ явна или предполагаема експозиция: Потърсете медицински съвет/помощ.

 

ES

EN CASO DE exposición manifiesta o presunta: Consultar a un médico.

 

CS

PŘI expozici nebo podezření na ni: Vyhledejte lékařskou pomoc/ošetření.

 

DA

VED eksponering eller mistanke om eksponering: Søg lægehjælp.

 

DE

BEI Exposition oder falls betroffen: Ärztlichen Rat einholen/ärztliche Hilfe hinzuziehen.

 

ET

Kokkupuute või kokkupuutekahtluse korral: pöörduda arsti poole.

 

EL

ΣΕ ΠΕΡΙΠΤΩΣΗ έκθεσης ή πιθανότητας έκθεσης: Συμβουλευθείτε/Επισκεφθείτε γιατρό.

 

EN

IF exposed or concerned: Get medical advice/attention.

 

FR

EN CAS d’exposition prouvée ou suspectée: consulter un médecin.

 

GA

I gCÀS nochta nó má mheastar a bheith nochtaithe: Faigh comhairle/cúram liachta.

▼M5

 

HR

U SLUČAJU izloženosti ili sumnje na izloženost: zatražiti savjet/pomoć liječnika.

▼B

 

IT

IN CASO di esposizione o di possibile esposizione, consultare un medico.

 

LV

Ja nokļūst saskarē vai saistīts ar to: lūdziet mediķu palīdzību.

 

LT

Esant sąlyčiui arba jeigu numanomas sąlytis: kreiptis į gydytoją.

 

HU

Expozíció vagy annak gyanúja esetén: orvosi ellátást kell kérni.

 

MT

Jekk espost jew konċernat: Ikkonsulta tabib.

 

NL

NA (mogelijke) blootstelling: een arts raadplegen.

 

PL

W przypadku narażenia lub styczności: Zasięgnąć porady/zgłosić się pod opiekę lekarza.

 

PT

EM CASO DE exposição ou suspeita de exposição: consulte um médico.

 

RO

ÎN CAZ DE expunere sau de posibilă expunere: consultați medicul.

 

SK

Po expozícii alebo podozrení z nej: Vyhľadajte lekársku pomoc/starostlivosť.

 

SL

PRI izpostavljenosti ali sumu izpostavljenosti: poiščite zdravniško pomoč/oskrbo.

 

FI

Altistumisen tapahduttua tai jos epäillään altistumista: Hakeudu lääkäriin.

 

SV

Vid exponering eller misstanke om exponering Sök läkarhjälp.

▼M4 —————

▼B



P332 + P313

Jezik

 

 

BG

При поява на кожно дразнене: Потърсете медицински съвет/помощ.

 

ES

En caso de irritación cutánea: Consultar a un médico.

 

CS

Při podráždění kůže: Vyhledejte lékařskou pomoc/ošetření.

 

DA

Ved hudirritation: Søg lægehjælp.

 

DE

Bei Hautreizung: Ärztlichen Rat einholen/ärztliche Hilfe hinzuziehen.

 

ET

Nahaärrituse korral: pöörduda arsti poole.

 

EL

Εάν παρατηρηθεί ερεθισμός του δέρματος: Συμβουλευθείτε/Επισκεφθείτε γιατρό.

 

EN

If skin irritation occurs: Get medical advice/attention.

 

FR

En cas d’irritation cutanée: consulter un médecin.

 

GA

I gcás greannú craicinn: Faigh comhairle/cúram liachta.

▼M5

 

HR

U slučaju nadražaja kože: zatražiti savjet/pomoć liječnika.

▼B

 

IT

In caso di irritazione della pelle: consultare un medico.

 

LV

Ja rodas ādas iekaisums: lūdziet mediķu palīdzību.

 

LT

Jeigu sudirginama oda: kreiptis į gydytoją.

 

HU

Bőrirritáció esetén: orvosi ellátást kell kérni.

 

MT

Jekk ikun hemm irritazzjoni tal-ġilda: Ikkonsulta tabib.

 

NL

Bij huidirritatie: een arts raadplegen.

 

PL

W przypadku wystąpienia podrażnienia skóry: Zasięgnąć porady/zgłosić się pod opiekę lekarza.

 

PT

Em caso de irritação cutânea: consulte um médico.

 

RO

În caz de iritare a pielii: consultați medicul.

 

SK

Ak sa objaví podráždenie pokožky, vyhľadajte lekársku pomoc/starostlivosť.

 

SL

Če nastopi draženje kože: poiščite zdravniško pomoč/oskrbo.

 

FI

Jos ilmenee ihoärsytystä: Hakeudu lääkäriin.

 

SV

Vid hudirritation: Sök läkarhjälp.



P333 + P313

Jezik

 

 

BG

При поява на кожно дразнене или обрив на кожата: Потърсете медицински съвет/помощ.

 

ES

En caso de irritación o erupción cutánea: Consultar a un médico.

 

CS

Při podráždění kůže nebo vyrážce: Vyhledejte lékařskou pomoc/ošetření.

 

DA

Ved hudirritation eller udslet: Søg lægehjælp.

 

DE

Bei Hautreizung oder -ausschlag: Ärztlichen Rat einholen/ärztliche Hilfe hinzuziehen.

 

ET

Nahaärrituse või _obe korral: pöörduda arsti poole.

 

EL

Εάν παρατηρηθεί ερεθισμός του δέρματος ή εμφανιστεί εξάνθημα: Συμβουλευθείτε/Επισκεφθείτε γιατρό.

 

EN

If skin irritation or rash occurs: Get medical advice/attention.

 

FR

En cas d’irritation ou d'éruption cutanée: consulter un médecin.

 

GA

Má tharlaíonn greannú nó gríos craicinn: Faigh comhairle/cúram liachta.

▼M5

 

HR

U slučaju nadražaja ili osipa na koži: zatražiti savjet/pomoć liječnika.

▼B

 

IT

In caso di irritazione o eruzione della pelle: consultare un medico.

 

LV

Ja rodas ādas iekaisums vai izsitumi: lūdziet mediķu palīdzību.

 

LT

Jeigu sudirginama oda arba ją išberia: kreiptis į gydytoją.

 

HU

Bőrirritáció vagy kiütések megjelenése esetén: orvosi ellátást kell kérni.

 

MT

Jekk ikun hemm irritazzjoni jew raxx tal-ġilda: Ikkonsulta tabib.

 

NL

Bij huidirritatie of uitslag: een arts raadplegen.

 

PL

W przypadku wystąpienia podrażnienia skóry lub wysypki: Zasięgnąć porady/zgłosić się pod opiekę lekarza.

 

PT

Em caso de irritação ou erupção cutânea: consulte um médico.

 

RO

În caz de iritare a pielii sau de erupție cutanată: consultați medicul.

 

SK

Ak sa prejaví podráždenie pokožky alebo sa vytvoria vyrážky: vyhľadajte lekársku pomoc/starostlivosť.

 

SL

Če nastopi draženje kože ali se pojavi izpuščaj: poiščite zdravniško pomoč/oskrbo.

 

FI

Jos ilmenee ihoärsytystä tai ihottumaa: Hakeudu lääkäriin.

 

SV

Vid hudirritation eller utslag: Sök läkarhjälp.

▼M12



P336 + P315

Jezik

 

 

BG

Размразете замръзналите части в хладка вода. Не разтривайте засегнатото място. Незабавно потърсете медицински съвет/помощ.

 

ES

Descongelar las partes congeladas con agua tibia. No frotar la parte afectada. Buscar asistencia médica inmediata.

 

CS

Omrzlá místa ošetřete vlažnou vodou. Postižené místo netřete. Okamžitě vyhledejte lékařskou pomoc/ošetření.

 

DA

Opvarm forsigtigt af frostskadede legemsdele i lunkent vand. Gnid ikke det angrebne område. Søg omgående lægehjælp.

 

DE

Vereiste Bereiche mit lauwarmem Wasser auftauen. Betroffenen Bereich nicht reiben. Sofort ärztlichen Rat einholen/ärztliche Hilfe hinzuziehen.

 

ET

Sulatada külmunud piirkonnad leige veega. Kannatada saanud piirkonda mitte hõõruda. Pöörduda viivitamata arsti poole.

 

EL

Ξεπαγώστε τα παγωμένα μέρη με χλιαρό νερό. Μην τρίβετε την περιοχή που πάγωσε. Συμβουλευθείτε/Επισκεφθείτε αμέσως γιατρό.

 

EN

Thaw frosted parts with lukewarm water. Do not rub affected area. Get immediate medical advice/attention.

 

FR

Dégeler les parties gelées avec de l'eau tiède. Ne pas frotter les zones touchées. Consulter immédiatement un médecin.

 

GA

Leáigh codanna sioctha le huisce alabhog. Ná cuimil an réimse lena mbaineann. Faigh comhairle/cúram liachta láithreach.

 

HR

Zamrznute dijelove odmrznuti mlakom vodom. Ne trljati oštećeno mjesto. Hitno zatražiti savjet/pomoć liječnika.

 

IT

Sgelare le parti congelate usando acqua tiepida. Non sfregare la parte interessata. Consultare immediatamente un medico.

 

LV

Atkausēt sasalušās daļas ar remdenu ūdeni. Skarto zonu neberzt. Nekavējoties lūgt palīdzību mediķiem.

 

LT

Prišalusias daleles atitirpinti drungnu vandeniu. Netrinti paveiktos zonos. Nedelsiant kreiptis į gydytoją.

 

HU

A fagyott részeket langyos vízzel fel kell melegíteni. Tilos az érintett terület dörzsölése. Azonnal orvosi ellátást kell kérni.

 

MT

Ħoll il-partijiet kiesħa bl-ilma fietel. Togħrokx il-parti affettwata. Ikkonsulta tabib minnufih.

 

NL

Bevroren lichaamsdelen met lauw water ontdooien. Niet wrijven. Onmiddellijk een arts raadplegen.

 

PL

Rozmrozić oszronione obszary letnią wodą. Nie trzeć oszronionego obszaru. Natychmiast zasięgnąć porady/zgłosić się pod opiekę lekarza.

 

PT

Derreter as zonas congeladas com água morna. Não friccionar a zona afetada. Consulte imediatamente um médico.

 

RO

Dezghețați părțile degerate cu apă călduță. Nu frecați zona afectată. Consultați imediat medicul.

 

SK

Zmrznuté časti ošetrite vlažnou vodou. Postihnuté miesto netrite. Okamžite vyhľadajte lekársku pomoc/starostlivosť.

 

SL

Zamrznjene dele odtaliti z mlačno vodo. Ne drgniti prizadetega mesta. Takoj poiščite zdravniško pomoč/oskrbo.

 

FI

Sulata jäätyneet alueet haalealla vedellä. Vahingoittunutta aluetta ei saa hangata. Hakeudu välittömästi lääkäriin.

 

SV

Värm det köldskadade området med ljummet vatten. Gnid inte det skadade området. Sök omedelbart läkarhjälp.

▼M12 —————

▼B



P337 + P313

Jezik

 

 

BG

При продължително дразнене на очите: Потърсете медицински съвет/помощ.

 

ES

Si persiste la irritación ocular: Consultar a un médico.

 

CS

Přetrvává-li podráždění očí: Vyhledejte lékařskou pomoc/ošetření.

 

DA

Ved vedvarende øjenirritation: Søg lægehjælp.

 

DE

Bei anhaltender Augenreizung: Ärztlichen Rat einholen/ärztliche Hilfe hinzuziehen.

 

ET

Kui silmade ärritus ei möödu: pöörduda arsti poole.

 

EL

Εάν δεν υποχωρεί ο οφθαλμικός ερεθισμός: Συμβουλευθείτε/Επισκεφθείτε γιατρό.

 

EN

If eye irritation persists: Get medical advice/attention.

 

FR

Si l’irritation oculaire persiste: consulter un médecin.

 

GA

Má mhaireann an greannú súile: Faigh comhairle/cúram liachta.

▼M5

 

HR

Ako nadražaj oka ne prestaje: zatražiti savjet/pomoć liječnika.

▼B

 

IT

Se l’irritazione degli occhi persiste, consultare un medico.

 

LV

Ja acu iekaisums nepāriet: lūdziet mediķu palīdzību.

 

LT

Jei akių dirginimas nepraeina: kreiptis į gydytoją.

 

HU

Ha a szemirritáció nem múlik el: orvosi ellátást kell kérni.

 

MT

Jekk l-irritazzjoni ta’ l-għajnejn tippersisti: Ikkonsulta tabib.

 

NL

Bij aanhoudende oogirritatie: een arts raadplegen.

 

PL

W przypadku utrzymywania się działania drażniącego na oczy: Zasięgnąć porady/zgłosić się pod opiekę lekarza.

 

PT

Caso a irritação ocular persista: consulte um médico.

 

RO

Dacă iritarea ochilor persistă: consultați medicul.

 

SK

Ak podráždenie očí pretrváva: vyhľadajte lekársku pomoc/starostlivosť.

 

SL

Če draženje oči ne preneha: poiščite zdravniško pomoč/oskrbo.

 

FI

Jos silmä-ärsytys jatkuu: Hakeudu lääkäriin.

 

SV

Vid bestående ögonirritation: Sök läkarhjälp.

▼M4



P342 + P311

Jezik

 

 

BG

При симптоми на затруднено дишане: Обадете се в ЦЕНТЪР ПО ТОКСИКОЛОГИЯ/на лекар/…

 

ES

En caso de síntomas respiratorios: Llamar a un CENTRO DE TOXICOLOGĺA/médico/…

 

CS

Při dýchacích potížích: Volejte TOXIKOLOGICKÉ INFORMAČNÍ STŘEDISKO/lékaře/…

 

DA

Ved luftvejssymptomer: Ring til en GIFTINFORMATION/læge/…

 

DE

Bei Symptomen der Atemwege: GIFTINFORMATIONSZENTRUM/Arzt/…/anrufen.

 

ET

Hingamisteede probleemide ilmnemise korral: võtta ühendust MÜRGISTUSTEABEKESKUSE/arstiga…

 

EL

Εάν παρουσιάζονται αναπνευστικά συμπτώματα: Καλέστε το ΚΕΝΤΡΟ ΔΗΛΗΤΗΡΙΑΣΕΩΝ/γιατρό/…

 

EN

If experiencing respiratory symptoms: Call a POISON CENTER/doctor/…

 

FR

En cas de symptômes respiratoires: Appeler un CENTRE ANTIPOISON/un médecin/…

 

GA

I gCÁS siomtóm riospráide: Cuir glao ar IONAD NIMHE/ar dhoctúir/…

▼M8

 

HR

Pri otežanom disanju: nazvati CENTAR ZA KONTROLU OTROVANJA/liječnika/…

▼M4

 

IT

In caso di sintomi respiratori: contattare un CENTRO ANTIVELENI/un medico/…

 

LV

Ja rodas elpas trūkuma simptomi: sazinieties ar SAINDĒŠANĀS INFORMĀCIJAS CENTRU/ārstu/…

 

LT

Jeigu pasireiškia respiraciniai simptomai: skambinti į APSINUODIJIMŲ KONTROLĖS IR INFORMACIJOS BIURĄ/kreiptis į gydytoją/…

 

HU

Légzési problémák esetén: Forduljon TOXIKOLÓGIAI KÖZPONTHOZ/orvoshoz/….

 

MT

Jekk ikollok sintomi respiratorji: Sejjaħ ĊENTRU TAL-AVVELENAMENT/tabib/…

 

NL

Bij ademhalingssymptomen: Een ANTIGIFCENTRUM/arts/… raadplegen.

 

PL

W przypadku wystąpienia objawów ze strony układu oddechowego: Skontaktować się z OŚRODKIEM ZATRUĆ/lekarzem/…

 

PT

Em caso de sintomas respiratórios: contacte um CENTRO DE INFORMAÇÃO ANTIVENENOS/médico/…

 

RO

În caz de simptome respiratorii: sunați la un CENTRU DE INFORMARE TOXICOLOGICĂ/un medic/…

 

SK

Pri sťaženom dýchaní: Volajte TOXIKOLOGICKÉ INFORMAČNÉ CENTRUM/lekára/…

 

SL

Pri respiratornih simptomih: Pokličite CENTER ZA ZASTRUPITVE/zdravnika/…

 

FI

Jos ilmenee hengitysoireita: Ota yhteys MYRKYTYSTIETOKESKUKSEEN/lääkäriin/…

 

SV

Vid besvär i luftvägarna: Kontakta GIFTINFORMATIONSCENTRALEN/läkare/…

▼M4



P361 + P364

Jezik

 

 

BG

Незабавно свалете цялото замърсено облекло и го изперете преди повторна употреба.

 

ES

Quitar inmediatamente todas las prendas contaminadas y lavarlas antes de volver a usarlas.

 

CS

Veškeré kontaminované části oděvu okamžitě svlékněte a před opětovným použitím vyperte.

 

DA

Alt tilsmudset tøj tages straks af og vaskes inden genanvendelse.

 

DE

Alle kontaminierten Kleidungsstücke sofort ausziehen und vor erneutem Tragen waschen.

 

ET

Võtta viivitamata seljast kõik saastunud rõivad ja pesta enne korduskasutust.

 

EL

Βγάλτε αμέσως όλα τα μολυσμένα ρούχα και πλύντε τα πριν τα ξαναχρησιμοποιήσετε.

 

EN

Take off immediately all contaminated clothing and wash it before reuse.

 

FR

Enlever immédiatement tous les vêtements contaminés et les laver avant réutilisation.

 

GA

Bain díot láithreach na héadaí éillithe go léir agus nigh iad roimh iad a athúsáid.

▼M8

 

HR

Odmah skinuti svu zagađenu odjeću i oprati je prije ponovne uporabe.

▼M4

 

IT

Togliere immediatamente tutti gli indumenti contaminati e lavarli prima di indossarli nuovamente.

 

LV

Nekavējoties novilkt visu piesārņoto apģērbu un pirms atkārtotas lietošanas izmazgāt.

 

LT

Nedelsiant nusivilkti visus užterštus drabužius ir išskalbti prieš vėl apsivelkant.

 

HU

Az összes szennyezett ruhadarabot azonnal le kell vetni és újbóli használat előtt ki kell mosni.

 

MT

Neħħi minnufih il-ħwejjeġ kontaminati kollha u aħsilhom qabel terġa’ tilbishom.

 

NL

Verontreinigde kleding onmiddellijk uittrekken en wassen alvorens deze opnieuw te gebruiken.

 

PL

Natychmiast zdjąć całą zanieczyszczoną odzież i wyprać przed ponownym użyciem.

 

PT

Retirar imediatamente a roupa contaminada e lavá-la antes de a voltar a usar.

 

RO

Scoateți imediat toată îmbrăcămintea contaminată și spalați-o înainte de reutilizare.

 

SK

Všetky kontaminované časti odevu okamžite vyzlečte a pred ďalším použitím vyperte.

 

SL

Takoj sleči vsa kontaminirana oblačila in jih oprati pred ponovno uporabo.

 

FI

Riisu saastunut vaatetus välittömästi ja pese ennen uudelleenkäyttöä.

 

SV

Ta omedelbart av alla nedstänkta kläder och tvätta dem innan de används igen.



P362 + P364

Jezik

 

 

BG

Свалете замърсеното облекло и го изперете преди повторна употреба.

 

ES

Quitar las prendas contaminadas y lavarlas antes de volver a usarlas.

 

CS

Kontaminovaný oděv svlékněte a před opětovným použitím vyperte.

 

DA

Alt tilsmudset tøj tages af og vaskes inden genanvendelse.

 

DE

Kontaminierte Kleidung ausziehen und vor erneutem Tragen waschen.

 

ET

Võtta seljast saastunud rõivad ja pesta enne korduskasutust.

 

EL

Βγάλτε τα μολυσμένα ρούχα και πλύντε τα πριν τα ξαναχρησιμοποιήσετε.

 

EN

Take off contaminated clothing and wash it before reuse.

 

FR

Enlever les vêtements contaminés et les laver avant réutilisation.

 

GA

Bain díot aon éadaí éillithe agus nigh iad roimh iad a athúsáid.

▼M8

 

HR

Skinuti zagađenu odjeću i oprati je prije ponovne uporabe.

▼M4

 

IT

Togliere tutti gli indumenti contaminati e lavarli prima di indossarli nuovamente.

 

LV

Novilkt piesārņoto apģērbu un pirms atkārtotas lietošanas izmazgāt.

 

LT

Nusivilkti užterštus drabužius ir išskalbti prieš vėl apsivelkant.

 

HU

A szennyezett ruhadarabot le kell vetni és újbóli használat előtt ki kell mosni.

 

MT

Neħħi l-ħwejjeġ kontaminati kollha u aħsilhom qabel terġa’ tilbishom.

 

NL

Verontreinigde kleding uittrekken en wassen alvorens deze opnieuw te gebruiken.

 

PL

Zanieczyszczoną odzież zdjąć i wyprać przed ponownym użyciem.

 

PT

Retirar a roupa contaminada e lavá-la antes de a voltar a usar.

 

RO

Scoateți îmbrăcămintea contaminată și spalați-o înainte de reutilizare.

 

SK

Kontaminovaný odev vyzlečte a pred ďalším použitím vyperte.

 

SL

Sleči kontaminirana oblačila in jih oprati pred ponovno uporabo.

 

FI

Riisu saastunut vaatetus ja pese ennen uudelleenkäyttöä.

 

SV

Ta av nedstänkta kläder och tvätta dem innan de används igen.

▼B



P370 + P376

Jezik

 

 

BG

При пожар: Спрете теча, ако е безопасно.

 

ES

En caso de incendio: Detener la fuga, si no hay peligro en hacerlo.

 

CS

V případě požáru: Zastavte únik, můžete-li tak učinit bez rizika.

 

DA

Ved brand: Stands lækagen, hvis dette er sikkert.

 

DE

Bei Brand: Undichtigkeit beseitigen, wenn gefahrlos möglich.

 

ET

Tulekahju korral: leke peatada, kui seda on võimalik teha ohutult.

 

EL

Σε περίπτωση πυρκαγιάς: Σταματήστε τη διαρροή, εφόσον δεν υπάρχει κίνδυνος.

 

EN

In case of fire: Stop leak if safe to do so.

 

FR

En cas d’incendie: obturer la fuite si cela peut se faire sans danger.

 

GA

I gcás dóiteáin: Cuir stop leis an sceitheadh má tá sé sábháilte é sin a dhéanamh.

▼M5

 

HR

U slučaju požara: ako je sigurno, zaustaviti istjecanje.

▼B

 

IT

In caso di incendio: bloccare la perdita se non c’è pericolo.

 

LV

Ugunsgrēka gadījumā: apturiet noplūdi, ja to darīt ir droši.

 

LT

Gaisro atveju: sustabdyti nuotėkį, jeigu galima saugiai tai padaryti.

 

HU

Tűz esetén: Meg kell szüntetni a szivárgást, ha ez biztonságosan megtehető.

 

MT

F’każ ta’ nar: Waqqaf it-tnixxija sakemm ma jkunx ta’ periklu.

 

NL

In geval van brand: het lek dichten als dat veilig gedaan kan worden.

 

PL

W przypadku pożaru: Jeżeli jest to bezpieczne zahamować wyciek.

 

PT

Em caso de incêndio: deter a fuga se tal puder ser feito em segurança.

 

RO

În caz de incendiu: opriți scurgerea, dacă acest lucru se poate face în siguranță.

 

SK

V prípade požiaru: ak je to bezpečné, zastavte únik.

 

SL

Ob požaru: zaustaviti puščanje, če je varno.

 

FI

Tulipalon sattuessa: Sulje vuoto, jos sen voi tehdä turvallisesti.

 

SV

Vid brand: Stoppa läckan om det kan göras på ett säkert sätt.

▼M4



P370 + P378

Jezik

 

 

BG

При пожар: Използвайте…, за да загасите.

 

ES

En caso de incendio: Utilizar… para la extinción.

 

CS

V případě požáru: K uhašení použijte…

 

DA

Ved brand: Anvend… til brandslukning.

 

DE

Bei Brand: … zum Löschen verwenden.

 

ET

Tulekahju korral: kasutada kustutamiseks…

 

EL

Σε περίπτωση πυρκαγιάς: Χρησιμοποιήστε… για να κατασβήσετε.

 

EN

In case of fire: Use… to extinguish.

 

FR

En cas d’incendie: Utiliser… pour l’extinction.

 

GA

I gcás dóiteáin: Úsáid … le haghaidh múchta.

▼M8

 

HR

U slučaju požara: za gašenje rabiti …

▼M4

 

IT

In caso d’incendio: utilizzare…per estinguere.

 

LV

Ugunsgrēka gadījumā: dzēšanai izmantojiet …

 

LT

Gaisro atveju: gesinimui naudoti …

 

HU

Tűz esetén: oltásra …használandó.

 

MT

F’każ ta’ nar: Uża… biex titfi.

 

NL

In geval van brand: blussen met …

 

PL

W przypadku pożaru: Użyć… do gaszenia.

 

PT

Em caso de incêndio: para extinguir utilizar….

 

RO

În caz de incendiu: a se utiliza… pentru a stinge.

 

SK

V prípade požiaru: Na hasenie použite…

 

SL

Ob požaru: Za gašenje se uporabi …

 

FI

Tulipalon sattuessa: Käytä palon sammuttamiseen…

 

SV

Vid brand: Släck med…

▼M12



P301 + P330 + P331

Jezik

 

 

BG

ПРИ ПОГЛЪЩАНЕ: изплакнете устата. НЕ предизвиквайте повръщане.

 

ES

EN CASO DE INGESTIÓN: Enjuagar la boca. NO provocar el vómito.

 

CS

PŘI POŽITÍ: Vypláchněte ústa. NEVYVOLÁVEJTE zvracení.

 

DA

I TILFÆLDE AF INDTAGELSE: Skyl munden. Fremkald IKKE opkastning.

 

DE

BEI VERSCHLUCKEN: Mund ausspülen. KEIN Erbrechen herbeiführen.

 

ET

ALLANEELAMISE KORRAL: loputada suud. MITTE kutsuda esile oksendamist.

 

EL

ΣΕ ΠΕΡΙΠΤΩΣΗ ΚΑΤΑΠΟΣΗΣ: Ξεπλύνετε το στόμα. ΜΗΝ προκαλέσετε εμετό.

 

EN

IF SWALLOWED: Rinse mouth. Do NOT induce vomiting.

 

FR

EN CAS D'INGESTION: Rincer la bouche. NE PAS faire vomir.

 

GA

MÁ SHLOGTAR: Sruthlaítear an béal. NÁ spreagtar urlacan.

 

HR

AKO SE PROGUTA: isprati usta. NE izazivati povraćanje.

 

IT

IN CASO DI INGESTIONE: sciacquare la bocca. NON provocare il vomito.

 

LV

NORĪŠANAS GADĪJUMĀ: Izskalot muti. NEIZRAISĪT vemšanu.

 

LT

PRARIJUS: išskalauti burną. NESKATINTI vėmimo.

 

HU

LENYELÉS ESETÉN: A szájat ki kell öblíteni. TILOS hánytatni.

 

MT

JEKK JINBELA': Laħlaħ il-ħalq. TIPPROVOKAX ir-remettar.

 

NL

NA INSLIKKEN: de mond spoelen. GEEN braken opwekken.

 

PL

W PRZYPADKU POŁKNIĘCIA: wypłukać usta. NIE wywoływać wymiotów.

 

PT

EM CASO DE INGESTÃO: Enxaguar a boca. NÃO provocar o vómito.

 

RO

ÎN CAZ DE ÎNGHIȚIRE: Clătiți gura. NU provocați voma.

 

SK

PO POŽITÍ: vypláchnite ústa. NEVYVOLÁVAJTE zvracanie.

 

SL

PRI ZAUŽITJU: Izprati usta. Ne izzivati bruhanja.

 

FI

JOS KEMIKAALIA ON NIELTY: Huuhdo suu. EI saa oksennuttaa.

 

SV

VID FÖRTÄRING: Skölj munnen. Framkalla INTE kräkning.



P302 + P335 + P334

Jezik

 

 

BG

ПРИ КОНТАКТ С КОЖАТА: отстранете от кожата посипаните частици. Потопете в хладка вода [или сложете мокри компреси].

 

ES

EN CASO DE CONTACTO CON LA PIEL: Cepillar las partículas sueltas depositadas en la piel; sumergir en agua fría [o envolver en vendas húmedas].

 

CS

PŘI STYKU S KŮŽÍ: Volné částečky odstraňte z kůže. Ponořte do studené vody [nebo zabalte do vlhkého obvazu].

 

DA

VED KONTAKT MED HUDEN: Børst løse partikler bort fra huden. Hold under koldt vand [eller anvend våde omslag].

 

DE

BEI BERÜHRUNG MIT DER HAUT: Lose Partikel von der Haut abbürsten. In kaltes Wasser tauchen [oder nassen Verband anlegen].

 

ET

NAHALE SATTUMISE KORRAL: pühkida lahtised osakesed nahalt maha. Hoida jahedas vees [või panna peale niiske kompress].

 

EL

ΣΕ ΠΕΡΙΠΤΩΣΗ ΕΠΑΦΗΣ ΜΕ ΤΟ ΔΕΡΜΑ: Αφαιρέστε προσεκτικά τα σωματίδια που έχουν μείνει στο δέρμα με μια βούρτσα. Βυθίστε σε δροσερό νερό [ή τυλίξτε με βρεγμένους επιδέσμους].

 

EN

IF ON SKIN: Brush off loose particles from skin. Immerse in cool water [or wrap in wet bandages].

 

FR

EN CAS DE CONTACT AVEC LA PEAU: Enlever avec précaution les particules déposées sur la peau. Rincer à l'eau fraîche [ou poser une compresse humide].

 

GA

I gCÁS TEAGMHÁLA LEIS AN gCRAICEANN: Glan cáithníní scaoilte den chraiceann. Tum in uisce fionnuar [nó cuir bréid fliuch air].

 

HR

U SLUČAJU DODIRA S KOŽOM: izmesti zaostale čestice s kože. Uroniti u hladnu vodu [ili omotati vlažnim zavojem].

 

IT

IN CASO DI CONTATTO CON LA PELLE: rimuovere le particelle depositate sulla pelle. Immergere in acqua fredda [o avvolgere con un bendaggio umido].

 

LV

SASKARĒ AR ĀDU: Noslaucīt brīvās daļiņas no ādas. Iegremdēt vēsā ūdenī [vai ietīt mitros apsējos].

 

LT

PATEKUS ANT ODOS: neprilipusias daleles nuvalyti nuo odos. Įmerkti į vėsų vandenį [arba apvynioti šlapiais tvarsčiais].

 

HU

HA BŐRRE KERÜL: A bőrre lazán tapadó szemcséket óvatosan le kell kefélni. Hideg vízzel [vagy nedves kötéssel] kell hűteni.

 

MT

JEKK FUQ IL-ĠILDA: Farfar il-frak mhux imwaħħal minn mal-ġilda. Daħħal fl-ilma frisk [jew kebbeb f'faxex imxarrbin].

 

NL

BIJ CONTACT MET DE HUID: losse deeltjes van de huid afvegen. In koud water onderdompelen [of nat verband aanbrengen].

 

PL

W PRZYPADKU KONTAKTU ZE SKÓRĄ: Niezwiązaną pozostałość strzepnąć ze skóry. Zanurzyć w zimnej wodzie [lub owinąć mokrym bandażem].

 

PT

SE ENTRAR EM CONTACTO COM A PELE: Sacudir da pele as partículas soltas. Mergulhar em água fria [ou aplicar compressas húmidas].

 

RO

ÎN CAZ DE CONTACT CU PIELEA: Îndepărtați particulele depuse pe piele. Introduceți în apă rece [sau acoperiți cu o compresă umedă].

 

SK

PRI KONTAKTE S POKOŽKOU: Z pokožky oprášte sypké čiastočky. Ponorte do studenej vody [alebo obviažte mokrými obväzmi].

 

SL

PRI STIKU S KOŽO: S krtačo odstraniti razsute delce s kože. Potopiti v hladno vodo [ali zaviti v mokre povoje].

 

FI

JOS KEMIKAALIA JOUTUU IHOLLE: Poista irtohiukkaset iholta. Upota kylmään veteen [tai kääri märkiin siteisiin].

 

SV

VID HUDKONTAKT: Borsta bort lösa partiklar från huden. Skölj under kallt vatten [eller använd våta omslag].



P303 + P361 + P353

Jezik

 

 

BG

ПРИ КОНТАКТ С КОЖАТА (или косата): незабавно свалете цялото замърсено облекло. Облейте кожата с вода [или вземете душ].

 

ES

EN CASO DE CONTACTO CON LA PIEL (o el pelo): Quitar inmediatamente toda la ropa contaminada. Enjuagar la piel con agua [o ducharse].

 

CS

PŘI STYKU S KŮŽÍ (nebo s vlasy): Veškeré kontaminované části oděvu okamžitě svlékněte. Opláchněte kůži vodou [nebo osprchujte].

 

DA

VED KONTAKT MED HUDEN (eller håret): Tilsmudset tøj tages straks af/fjernes. Skyl [eller brus] huden med vand.

 

DE

BEI BERÜHRUNG MIT DER HAUT (oder dem Haar): Alle kontaminierten Kleidungsstücke sofort ausziehen. Haut mit Wasser abwaschen [oder duschen].

 

ET

NAHALE (või juustele) SATTUMISE KORRAL: kõik saastunud rõivad viivitamata seljast võtta. Loputada nahka veega [või loputada duši all].

 

EL

ΣΕ ΠΕΡΙΠΤΩΣΗ ΕΠΑΦΗΣ ΜΕ ΤΟ ΔΕΡΜΑ (ή με τα μαλλιά): Βγάλτε αμέσως όλα τα μολυσμένα ρούχα. Ξεπλύνετε την επιδερμίδα με νερό [ή στο ντους].

 

EN

IF ON SKIN (or hair): Take off immediately all contaminated clothing. Rinse skin with water [or shower].

 

FR

EN CAS DE CONTACT AVEC LA PEAU (ou les cheveux): Enlever immédiatement tous les vêtements contaminés. Rincer la peau à l'eau [ou se doucher].

 

GA

I gCÁS TEAGMHÁLA LEIS AN gCRAICEANN (nó le gruaig): Bain díot láithreach na héadaí éillithe go léir. Sruthlaítear an craiceann le huisce [nó glac cithfholcadh].

 

HR

U SLUČAJU DODIRA S KOŽOM (ili kosom): odmah skinuti svu zagađenu odjeću. Isprati kožu vodom [ili tuširanjem].

 

IT

IN CASO DI CONTATTO CON LA PELLE (o con i capelli): togliersi di dosso immediatamente tutti gli indumenti contaminati. Sciacquare la pelle [o fare una doccia].

 

LV

SASKARĒ AR ĀDU (vai matiem): Nekavējoties novilkt visu piesārņoto apģērbu. Noskalot ādu ar ūdeni [vai iet dušā].

 

LT

PATEKUS ANT ODOS (arba plaukų): nedelsiant nuvilkti visus užterštus drabužius. Odą nuplauti vandeniu [arba čiurkšle].

 

HU

HA BŐRRE (vagy hajra) KERÜL: Az összes szennyezett ruhadarabot azonnal le kell vetni. A bőrt le kell öblíteni vízzel [vagy zuhanyozás].

 

MT

JEKK FUQ IL-ĠILDA (jew ix-xagħar): Inża' minnufih l-ilbies kontaminat. Laħlaħ il-ġilda bl-ilma [jew bix-xawer].

 

NL

BIJ CONTACT MET DE HUID (of het haar): verontreinigde kleding onmiddellijk uittrekken. Huid met water afspoelen [of afdouchen].

 

PL

W PRZYPADKU KONTAKTU ZE SKÓRĄ (lub z włosami): Natychmiast zdjąć całą zanieczyszczoną odzież. Spłukać skórę pod strumieniem wody [lub prysznicem].

 

PT

SE ENTRAR EM CONTACTO COM A PELE (ou o cabelo): Retirar imediatamente toda a roupa contaminada. Enxaguar a pele com água [ou tomar um duche].

 

RO

ÎN CAZ DE CONTACT CU PIELEA (sau cu părul): Scoateți imediat toată îmbrăcămintea contaminată. Clătiți pielea cu apă [sau faceți duș].

 

SK

PRI KONTAKTE S POKOŽKOU (alebo vlasmi): Vyzlečte všetky kontaminované časti odevu. Pokožku ihneď opláchnite vodou [alebo sprchou].

 

SL

PRI STIKU S KOŽO (ali lasmi): Takoj sleči vsa kontaminirana oblačila. Kožo izprati z vodo [ali prho].

 

FI

JOS KEMIKAALIA JOUTUU IHOLLE (tai hiuksiin): Riisu saastunut vaatetus välittömästi. Huuhdo iho vedellä [tai suihkuta].

 

SV

VID HUDKONTAKT (även håret): Ta omedelbart av alla nedstänkta kläder. Skölj huden med vatten [eller duscha].



P305 + P351 + P338

Jezik

 

 

BG

ПРИ КОНТАКТ С ОЧИТЕ: промивайте внимателно с вода в продължение на няколко минути. Свалете контактните лещи, ако има такива и доколкото това е възможно. Продължете с изплакването.

 

ES

EN CASO DE CONTACTO CON LOS OJOS: Enjuagar con agua cuidadosamente durante varios minutos. Quitar las lentes de contacto cuando estén presentes y pueda hacerse con facilidad. Proseguir con el lavado.

 

CS

PŘI ZASAŽENÍ OČÍ: Několik minut opatrně vyplachujte vodou. Vyjměte kontaktní čočky, jsou-li nasazeny a pokud je lze vyjmout snadno. Pokračujte ve vyplachování.

 

DA

VED KONTAKT MED ØJNENE: Skyl forsigtigt med vand i flere minutter. Fjern eventuelle kontaktlinser, hvis dette kan gøres let. Fortsæt skylning.

 

DE

BEI KONTAKT MIT DEN AUGEN: Einige Minuten lang behutsam mit Wasser spülen. Eventuell vorhandene Kontaktlinsen nach Möglichkeit entfernen. Weiter spülen.

 

ET

SILMA SATTUMISE KORRAL: loputada mitme minuti jooksul ettevaatlikult veega. Eemaldada kontaktläätsed, kui neid kasutatakse ja kui neid on kerge eemaldada. Loputada veel kord.

 

EL

ΣΕ ΠΕΡΙΠΤΩΣΗ ΕΠΑΦΗΣ ΜΕ ΤΑ ΜΑΤΙΑ: Ξεπλύνετε προσεκτικά με νερό για αρκετά λεπτά. Αν υπάρχουν φακοί επαφής, αφαιρέστε τους, αν είναι εύκολο. Συνεχίστε να ξεπλένετε.

 

EN

IF IN EYES: Rinse cautiously with water for several minutes. Remove contact lenses, if present and easy to do. Continue rinsing.

 

FR

EN CAS DE CONTACT AVEC LES YEUX: Rincer avec précaution à l'eau pendant plusieurs minutes. Enlever les lentilles de contact si la victime en porte et si elles peuvent être facilement enlevées. Continuer à rincer.

 

GA

I gCÁS TEAGMHÁLA LEIS NA SÚILE: Sruthlaítear go cúramach le huisce ar feadh roinnt nóiméad. Tóg amach na tadhall-lionsaí, más ann dóibh agus más furasta é sin a dhéanamh. Lean den sruthlú.

 

HR

U SLUČAJU DODIRA S OČIMA: oprezno ispirati vodom nekoliko minuta. Ukloniti kontaktne leće ako ih nosite i ako se one lako uklanjaju. Nastaviti ispirati.

 

IT

IN CASO DI CONTATTO CON GLI OCCHI: sciacquare accuratamente per parecchi minuti. Togliere le eventuali lenti a contatto se è agevole farlo. Continuare a sciacquare.

 

LV

SASKARĒ AR ACĪM: Uzmanīgi izskalot ar ūdeni vairākas minūtes. Izņemt kontaktlēcas, ja tās ir ievietotas un ja to var vienkārši izdarīt. Turpināt skalot.

 

LT

PATEKUS Į AKIS: atsargiai plauti vandeniu kelias minutes. Išimti kontaktinius lęšius, jeigu jie yra ir jeigu lengvai galima tai padaryti. Toliau plauti akis.

 

HU

SZEMBE KERÜLÉS ESETÉN: Több percig tartó óvatos öblítés vízzel. Adott esetben a kontaktlencsék eltávolítása, ha könnyen megoldható. Az öblítés folytatása.

 

MT

JEKK JIDĦOL FL-GĦAJNEJN: Laħlaħ b'attenzjoni bl-ilma għal diversi minuti. Neħħi l-lentijiet tal-kuntatt, jekk ikun hemm u jkunu faċli biex tneħħihom. Kompli laħlaħ.

 

NL

BIJ CONTACT MET DE OGEN: voorzichtig afspoelen met water gedurende een aantal minuten; contactlenzen verwijderen, indien mogelijk; blijven spoelen.

 

PL

W PRZYPADKU DOSTANIA SIĘ DO OCZU: Ostrożnie płukać wodą przez kilka minut. Wyjąć soczewki kontaktowe, jeżeli są i można je łatwo usunąć. Nadal płukać.

 

PT

SE ENTRAR EM CONTACTO COM OS OLHOS: Enxaguar cuidadosamente com água durante vários minutos. Se usar lentes de contacto, retire-as, se tal lhe for possível. Continue a enxaguar.

 

RO

ÎN CAZ DE CONTACT CU OCHII: Clătiți cu atenție cu apă timp de mai multe minute. Scoateți lentilele de contact, dacă este cazul și dacă acest lucru se poate face cu ușurință. Continuați să clătiți.

 

SK

PO ZASIAHNUTÍ OČÍ: Niekoľko minút ich opatrne vyplachujte vodou. Ak používate kontaktné šošovky a je to možné, odstráňte ich. Pokračujte vo vyplachovaní.

 

SL

PRI STIKU Z OČMI: Previdno izpirati z vodo nekaj minut. Odstranite kontaktne leče, če jih imate in če to lahko storite brez težav. Nadaljujte z izpiranjem.

 

FI

JOS KEMIKAALIA JOUTUU SILMIIN: Huuhdo huolellisesti vedellä usean minuutin ajan. Poista mahdolliset piilolinssit, jos sen voi tehdä helposti. Jatka huuhtomista.

 

SV

VID KONTAKT MED ÖGONEN: Skölj försiktigt med vatten i flera minuter. Ta ur eventuella kontaktlinser om det går lätt. Fortsätt att skölja.

▼M12 —————

▼B



P370 + P380 + P375

Jezik

 

 

BG

При пожар: Евакуирайте зоната. Гасете пожара от разстояние поради опасност от експлозия.

 

ES

En caso de incendio: Evacuar la zona. Luchar contra el incendio a distancia, dado el riesgo de explosión.

 

CS

V případě požáru: Vykliďte prostor. Kvůli nebezpečí výbuchu haste z dostatečné vzdálenosti.

 

DA

Ved brand: Evakuer området. Bekæmp branden på afstand på grund af eksplosionsfare.

 

DE

Bei Brand: Umgebung räumen. Wegen Explosionsgefahr Brand aus der Entfernung bekämpfen.

 

ET

Tulekahju korral: ala evakueerida. Plahvatusohu tõttu teha kustutustöid eemalt.

 

EL

Σε περίπτωση πυρκαγιάς: Εκκενώστε την περιοχή. Προσπαθήστε να σβήσετε την πυρκαγιά από απόσταση, επειδή υπάρχει κίνδυνος έκρηξης.

 

EN

In case of fire: Evacuate area. Fight fire remotely due to the risk of explosion.

 

FR

En cas d’incendie: évacuer la zone. Combattre l’incendie à distance à cause du risque d’explosion.

 

GA

I gcás dóiteáin: Aslonnaigh gach duine as an limistéar. Téigh i gcianghleic leis an dóiteán mar gheall ar an mbaol pléasctha.

▼M5

 

HR

U slučaju požara: evakuirati područje. Gasiti s veće udaljenosti zbog opasnosti od eksplozije.

▼B

 

IT

In caso di incendio: evacuare la zona. Rischio di esplosione. Utilizzare i mezzi estinguenti a grande distanza.

 

LV

Ugunsgrēka gadījumā: evakuēt zonu. Dzēst uguni no attāluma eksplozijas riska dēļ.

 

LT

Gaisro atveju: evakuoti zoną. Gaisrą gesinti iš toli dėl sprogimo pavojaus.

 

HU

Tűz esetén: Ki kell üríteni a területet. A tűz oltását robbanásveszély miatt távolból kell végezni.

 

MT

F’każ ta’ nar: Evakwa ż-żona. Itfi n-nar mill-bogħod minħabba r-riskju ta’ splużjoni.

 

NL

In geval van brand: evacueren. Op afstand blussen omwille van ontploffingsgevaar.

 

PL

W przypadku pożaru: Ewakuować teren. Z powodu ryzyka wybuchu gasić pożar z odległości.

 

PT

Em caso de incêndio: evacuar a zona. Combater o incêndio à distância, devido ao risco de explosão.

 

RO

În caz de incendiu: evacuați zona. Stingeți incendiul de la distanță din cauza pericolului de explozie.

 

SK

V prípade požiaru: priestory evakuujte. Z dôvodu nebezpečenstva výbuchu požiar haste z diaľky.

 

SL

Ob požaru: izprazniti območje. Gasiti z večje razdalje zaradi nevarnosti eksplozije.

 

FI

Tulipalon sattuessa: Evakuoi alue. Sammuta palo etäältä räjähdysvaaran takia.

 

SV

Vid brand: Utrym området. Bekämpa branden på avstånd på grund av explosionsrisken.



P371 + P380 + P375

Jezik

 

 

BG

При голям пожар и значителни количества: Евакуирайте зоната. Гасете пожара от разстояние поради опасност от експлозия.

 

ES

En caso de incendio importante y en grandes cantidades: Evacuar la zona. Luchar contra el incendio a distancia, dado el riesgo de explosión.

 

CS

V případě velkého požáru a velkého množství: Vykliďte prostor. Kvůli nebezpečí výbuchu haste z dostatečné vzdálenosti.

 

DA

Ved større brand og store mængder: Evakuer området. Bekæmp branden på afstand på grund af eksplosionsfare.

 

DE

Bei Großbrand und großen Mengen: Umgebung räumen. Wegen Explosionsgefahr Brand aus der Entfernung bekämpfen.

 

ET

Suure tulekahju korral ning kui on tegemist suurte kogustega: ala evakueerida. Plahvatusohu tõttu teha kustutustöid eemalt.

 

EL

Σε περίπτωση σοβαρής πυρκαγιάς και εάν πρόκειται για μεγάλες ποσότητες: Εκκενώστε την περιοχή. Προσπαθήστε να σβήσετε την πυρκαγιά από απόσταση, επειδή υπάρχει κίνδυνος έκρηξης.

 

EN

In case of major fire and large quantities: Evacuate area. Fight fire remotely due to the risk of explosion.

 

FR

En cas d’incendie important et s’il s’agit de grandes quantités: évacuer la zone. Combattre l’incendie à distance à cause du risque d’explosion.

 

GA

I gcás mórdhóiteáin agus mórchainníochtaí: Aslonnaigh gach duine as an limistéar. Téigh i gcianghleic leis an dóiteán mar gheall ar an mbaol pléasctha.

▼M5

 

HR

U slučaju velikog požara i velikih količina: evakuirati područje. Gasiti s veće udaljenosti zbog opasnosti od eksplozije.

▼B

 

IT

In caso di incendio grave e di grandi quantità: evacuare la zona. Rischio di esplosione. Utilizzare i mezzi estinguenti a grande distanza.

 

LV

Ugunsgrēka vai liela apjoma gadījumā: evakuēt zonu. Dzēst uguni no attāluma eksplozijas riska dēļ.

 

LT

Didelio gaisro ir didelių kiekių atveju: evakuoti zoną. Gaisrą gesinti iš toli dėl sprogimo pavojaus.

 

HU

Nagyobb tűz és nagy mennyiség esetén: Ki kell üríteni a területet. A tűz oltását robbanásveszély miatt távolból kell végezni.

 

MT

F’każ ta’ nar kbir u kwantitajiet kbar: Evakwa ż-żona. Itfi n-nar mill-bogħod minħabba r- riskju ta’ splużjoni.

 

NL

In geval van grote brand en grote hoeveelheden: evacueren. Op afstand blussen omwille van ontploffingsgevaar.

 

PL

W przypadku poważnego pożaru i dużych ilości: Ewakuować teren. Z powodu ryzyka wybuchu gasić pożar z odległości.

 

PT

Em caso de incêndio importante e de grandes quantidades: evacuar a zona. Combater o incêndio à distância, devido ao risco de explosão.

 

RO

În caz de incendiu de proporții și de cantități mari de produs: evacuați zona. Stingeți incendiul de la distanță din cauza pericolului de explozie.

 

SK

V prípade veľkého požiaru a značného množstva: priestory evakuujte. Z dôvodu nebezpečenstva výbuchu požiar haste z diaľky.

 

SL

Ob velikem požaru in velikih količinah: izprazniti območje. Gasiti z večje razdalje zaradi nevarnosti eksplozije.

 

FI

Jos tulipalo ja ainemäärät ovat suuret: Evakuoi alue. Sammuta palo etäältä räjähdysvaaran takia.

 

SV

Vid större brand och stora mängder: Utrym området. Bekämpa branden på avstånd på grund av explosionsrisken.

▼M12



P370 + P372 + P380 + P373

Jezik

 

 

BG

При пожар: опасност от експлозия. Евакуирайте зоната. НЕ се опитвайте да гасите пожара, ако огънят наближи експлозиви.

 

ES

En caso de incendio: Riesgo de explosión. Evacuar la zona. NO combatir el incendio cuando este afecte a la carga.

 

CS

V případě požáru: Nebezpečí výbuchu. Vykliďte prostor. Požár NEHASTE, dostane-li se k výbušninám.

 

DA

Ved brand: Eksplosionsfare. Evakuer området. BEKÆMP IKKE branden, hvis denne når eksplosiverne.

 

DE

Bei Brand: Explosionsgefahr. Umgebung räumen. KEINE Brandbekämpfung, wenn das Feuer explosive Stoffe/Gemische/Erzeugnisse erreicht.

 

ET

Tulekahju korral: plahvatusoht. Ala evakueerida. Kui tuli jõuab lõhkeaineteni, MITTE teha kustutustöid.

 

EL

Σε περίπτωση πυρκαγιάς: Κίνδυνος έκρηξης. Εκκενώστε την περιοχή. ΜΗΝ προσπαθείτε να σβήσετε την πυρκαγιά, όταν η φωτιά πλησιάζει σε εκρηκτικά.

 

EN

In case of fire: Explosion risk. Evacuate area. DO NOT fight fire when fire reaches explosives.

 

FR

En cas d'incendie: Risque d'explosion. Évacuer la zone. NE PAS combattre l'incendie lorsque le feu atteint les explosifs.

 

GA

I gcás dóiteáin: Baol pléasctha. Aslonnaigh gach duine as an limistéar. NÁ DÉAN an dóiteán a chomhrac má shroicheann sé pléascáin.

 

HR

U slučaju požara: opasnost od eksplozije. Evakuirati područje. NE gasiti vatru kada plamen zahvati eksplozive.

 

IT

Rischio di esplosione in caso di incendio. Evacuare la zona. NON utilizzare mezzi estinguenti se l'incendio raggiunge materiali esplosivi.

 

LV

Ugunsgrēka gadījumā: Eksplozijas risks. Evakuēt zonu. NECENSTIES dzēst ugunsgrēku, ja uguns piekļūst sprādzienbīstamām vielām.

 

LT

Gaisro atveju: sprogimo pavojus. Evakuoti zoną. NEGESINTI gaisro, jeigu ugnis pasiekia sprogmenis.

 

HU

Tűz esetén: Robbanásveszély. A területet ki kell üríteni. TILOS a tűz oltása, ha az robbanóanyagra átterjedt.

 

MT

F'każ ta' nar: Riskju ta' splużjoni. Evakwa ż-żona. TIPPRUVAX TITFI n-nar meta n-nar jilħaq l-isplussivi.

 

NL

In geval van brand: ontploffingsgevaar. Evacueren. NIET blussen wanneer het vuur de ontplofbare stoffen bereikt.

 

PL

W przypadku pożaru: Zagrożenie wybuchem. Ewakuować teren. NIE gasić pożaru, jeżeli ogień dosięgnie materiały wybuchowe.

 

PT

Em caso de incêndio: Risco de explosão. Evacuar a zona. Se o fogo atingir os explosivos, NÃO tentar combatê-lo.

 

RO

În caz de incendiu: Risc de explozie. Evacuați zona. NU încercați să stingeți incendiul atunci când focul a ajuns la explozivi.

 

SK

V prípade požiaru: Riziko výbuchu. Priestory evakuujte. Požiar NEHASTE, ak sa oheň priblížil k výbušninám.

 

SL

Ob požaru: Nevarnost eksplozije. Izprazniti območje. NE gasiti, ko ogenj doseže eksploziv.

 

FI

Tulipalon sattuessa: Räjähdysvaara. Evakuoi alue. Tulta EI SAA yrittää sammuttaa sen saavutettua räjähteet.

 

SV

Vid brand: Explosionsrisk. Utrym området. Försök INTE bekämpa branden när den når explosiva varor.



P370 + P380 + P375[+ P378]

Jezik

 

 

BG

При пожар: евакуирайте зоната. Гасете пожара от разстояние поради опасност от експлозия. [Използвайте…, за да загасите].

 

ES

En caso de incendio: Evacuar la zona. Combatir el incendio a distancia, debido al riesgo de explosión. [Utilizar … en la extinción].

 

CS

V případě požáru: Vykliďte prostor. Kvůli nebezpečí výbuchu haste z dostatečné vzdálenosti. [K uhašení použijte …].

 

DA

Ved brand: Evakuer området. Bekæmp branden på afstand på grund af eksplosionsfare. [Anvend … til brandslukning].

 

DE

Bei Brand: Umgebung räumen. Wegen Explosionsgefahr Brand aus der Entfernung bekämpfen. [… zum Löschen verwenden.]

 

ET

Tulekahju korral: ala evakueerida. Plahvatusohu tõttu teha kustutustöid eemalt. [Kustutamiseks kasutada ….].

 

EL

Σε περίπτωση πυρκαγιάς: Εκκενώστε την περιοχή. Προσπαθήστε να σβήσετε την πυρκαγιά από απόσταση, επειδή υπάρχει κίνδυνος έκρηξης [Χρησιμοποιήστε … για την κατάσβεση].

 

EN

In case of fire: Evacuate area. Fight fire remotely due to the risk of explosion. [Use … to extinguish].

 

FR

En cas d'incendie: Évacuer la zone. Combattre l'incendie à distance à cause du risque d'explosion. [Utiliser … pour l'extinction].

 

GA

I gcás dóiteáin: Aslonnaigh gach duine as an limistéar. Téigh i gcianghleic leis an dóiteán mar gheall ar an mbaol pléasctha. [Úsáid … le haghaidh múchta].

 

HR

U slučaju požara: evakuirati područje. Gasiti s veće udaljenosti zbog opasnosti od eksplozije. [Za gašenje rabiti…].

 

IT

In caso di incendio: evacuare la zona. Rischio di esplosione. Utilizzare i mezzi estinguenti a grande distanza. [Estinguere con…].

 

LV

Ugunsgrēka gadījumā: Evakuēt zonu. Dzēst uguni no attāluma eksplozijas riska dēļ. [Dzēšanai lietot …].

 

LT

Gaisro atveju: evakuoti zoną. Gaisrą gesinti iš toli dėl sprogimo pavojaus. [Gesinimui naudoti …].

 

HU

Tűz esetén: A területet ki kell üríteni. A tűz oltását robbanásveszély miatt távolból kell végezni. [Az oltáshoz … használandó].

 

MT

F'każ ta' nar: Evakwa ż-żona. Itfi n-nar mill-bogħod minħabba r-riskju ta' splużjoni. [Uża … biex titfi].

 

NL

In geval van brand: evacueren. Op afstand blussen in verband met ontploffingsgevaar. [Blussen met …].

 

PL

W przypadku pożaru: Ewakuować teren. Z powodu ryzyka wybuchu gasić pożar z odległości. [Użyć … do gaszenia].

 

PT

Em caso de incêndio: Evacuar a zona. Combater o incêndio à distância, devido ao risco de explosão. [Para extinguir utilizar…].

 

RO

În caz de incendiu: Evacuați zona. Stingeți incendiul de la distanță din cauza pericolului de explozie. [Utilizați … pentru stingere].

 

SK

V prípade požiaru: Priestory evakuujte. Z dôvodu nebezpečenstva výbuchu požiar haste z diaľky. [Na hasenie použite…].

 

SL

Ob požaru: Izprazniti območje. Gasiti z večje razdalje zaradi nevarnosti eksplozije. [Za gašenje uporabiti …].

 

FI

Tulipalon sattuessa: Evakuoi alue. Sammuta palo etäältä räjähdysvaaran takia. [Käytä palon sammuttamiseen …].

 

SV

Vid brand: Utrym området. Bekämpa branden på avstånd på grund av explosionsrisken. [Släck med …].

▼B



Tablica 1.4.

Oznake obavijesti – skladištenje

P401

Jezik

 

 

BG

Да се съхранява съгласно…

 

ES

Almacenar conforme a … .

 

CS

Skladujte v souladu s … .

 

DA

Opbevares i overensstemmelse med … .

 

DE

Aufbewahren gemäß … .

 

ET

Hoida kooskõlas … .

 

EL

Αποθηκεύεται σύμφωνα με… .

 

EN

Store in accordance with… .

 

FR

Stocker conformément à… .

 

GA

Stóráil i gcomhréir le… .

 

HR

Skladištiti u skladu s…

 

IT

Conservare secondo… .

 

LV

Glabāt saskaņā ar … .

 

LT

Laikyti, vadovaujantis…

 

HU

A … -nak/-nek megfelelően tárolandó.

 

MT

Aħżen skont… .

 

NL

Overeenkomstig … bewaren.

 

PL

Przechowywać zgodnie z … .

 

PT

Armazenar em conformidade com… .

 

RO

A se depozita în conformitate cu… .

 

SK

Skladujte v súlade s… .

 

SL

Hraniti v skladu s/z… .

 

FI

Varastoi … mukaisesti.

 

SV

Förvaras enligt … .



P402

Jezik

 

 

BG

Да се съхранява на сухо място.

 

ES

Almacenar en un lugar seco.

 

CS

Skladujte na suchém místě.

 

DA

Opbevares et tørt sted.

 

DE

An einem trockenen Ort aufbewahren.

 

ET

Hoida kuivas.

 

EL

Αποθηκεύεται σε στεγνό μέρος.

 

EN

Store in a dry place.

 

FR

Stocker dans un endroit sec.

 

GA

Stóráil in áit thirim.

▼M5

 

HR

Skladištiti na suhom mjestu.

▼B

 

IT

Conservare in luogo asciutto.

 

LV

Glabāt sausā vietā.

 

LT

Laikyti sausoje vietoje.

 

HU

Száraz helyen tárolandó.

 

MT

Aħżen f’post niexef.

 

NL

Op een droge plaats bewaren.

 

PL

Przechowywać w suchym miejscu.

 

PT

Armazenar em local seco.

 

RO

A se depozita într-un loc uscat.

 

SK

Uchovávajte na suchom mieste.

 

SL

Hraniti na suhem.

 

FI

Varastoi kuivassa paikassa.

 

SV

Förvaras torrt.



P403

Jezik

 

 

BG

Да се съхранява на добре проветриво място.

 

ES

Almacenar en un lugar bien ventilado.

 

CS

Skladujte na dobře větraném místě.

 

DA

Opbevares på et godt ventileret sted.

 

DE

An einem gut belüfteten Ort aufbewahren.

 

ET

Hoida hästi ventileeritavas kohas.

 

EL

Αποθηκεύεται σε καλά αεριζόμενο χώρο.

 

EN

Store in a well-ventilated place.

 

FR

Stocker dans un endroit bien ventilé.

 

GA

Stóráil in áit dhea-aeráilte.

▼M5

 

HR

Skladištiti na dobro prozračenom mjestu.

▼B

 

IT

Conservare in luogo ben ventilato.

 

LV

Glabāt labi vēdināmā vietā.

 

LT

Laikyti gerai vėdinamoje vietoje.

 

HU

Jól szellőző helyen tárolandó.

 

MT

Aħżen f’post b'ventilazzjoni tajba.

 

NL

Op een goed geventileerde plaats bewaren.

 

PL

Przechowywać w dobrze wentylowanym miejscu.

 

PT

Armazenar em local bem ventilado.

 

RO

A se depozita într-un spațiu bine ventilat.

 

SK

Uchovávajte na dobre vetranom mieste.

 

SL

Hraniti na dobro prezračevanem mestu.

 

FI

Varastoi paikassa, jossa on hyvä ilmanvaihto.

 

SV

Förvaras på väl ventilerad plats.



P404

Jezik

 

 

BG

Да се съхранява в затворен съд.

 

ES

Almacenar en un recipiente cerrado.

 

CS

Skladujte v uzavřeném obalu.

 

DA

Opbevares i en lukket beholder.

 

DE

In einem geschlossenen Behälter aufbewahren.

 

ET

Hoida suletud mahutis.

 

EL

Φυλάσσεται σε κλειστό περιέκτη.

 

EN

Store in a closed container.

 

FR

Stocker dans un récipient fermé.

 

GA

Stóráil i gcoimeádán iata.

▼M5

 

HR

Skladištiti u zatvorenom spremniku.

▼B

 

IT

Conservare in un recipiente chiuso.

 

LV

Glabāt slēgtā tvertnē.

 

LT

Laikyti uždaroje talpykloje.

 

HU

Zárt edényben tárolandó.

 

MT

Aħżen f’kontenitur magħluq.

 

NL

In gesloten verpakking bewaren.

 

PL

Przechowywać w zamkniętym pojemniku.

 

PT

Armazenar em recipiente fechado.

 

RO

A se depozita într-un recipient închis.

 

SK

Uchovávajte v uzavretej nádobe.

 

SL

Hraniti v zaprti posodi.

 

FI

Varastoi suljettuna.

 

SV

Förvaras i sluten behållare.



P405

Jezik

 

 

BG

Да се съхранява под ключ.

 

ES

Guardar bajo llave.

 

CS

Skladujte uzamčené.

 

DA

Opbevares under lås.

 

DE

Unter Verschluss aufbewahren.

 

ET

Hoida lukustatult.

 

EL

Φυλάσσεται κλειδωμένο.

 

EN

Store locked up.

 

FR

Garder sous clef.

 

GA

Stóráil faoi ghlas.

▼M5

 

HR

Skladištiti pod ključem.

▼B

 

IT

Conservare sotto chiave.

 

LV

Glabāt slēgtā veidā.

 

LT

Laikyti užrakintą.

 

HU

Elzárva tárolandó.

 

MT

Aħżen f'post imsakkar.

 

NL

Achter slot bewaren.

 

PL

Przechowywać pod zamknięciem.

 

PT

Armazenar em local fechado à chave.

 

RO

A se depozita sub cheie.

 

SK

Uchovávajte uzamknuté.

 

SL

Hraniti zaklenjeno.

 

FI

Varastoi lukitussa tilassa.

 

SV

Förvaras inlåst.

▼M12



P406

Jezik

 

 

BG

Да се съхранява в устойчив на разяждане съд/… съд с устойчива вътрешна облицовка.

 

ES

Almacenar en un recipiente resistente a la corrosión/… en un recipiente con revestimiento interior resistente.

 

CS

Skladujte v obalu odolném proti korozi/… s odolnou vnitřní vrstvou.

 

DA

Opbevares i ætsningsbestandig/… beholder med modstandsdygtig foring.

 

DE

In korrosionsbeständigem/… Behälter mit korrosionsbeständiger Innenauskleidung aufbewahren.

 

ET

Hoida sööbekindlas/…sööbekindla sisevooderdisega mahutis.

 

EL

Αποθηκεύεται σε ανθεκτικό στη διάβρωση/… περιέκτη με ανθεκτική εσωτερική επένδυση.

 

EN

Store in a corrosion resistant/… container with a resistant inner liner.

 

FR

Stocker dans un récipient résistant à la corrosion/… avec doublure intérieure.

 

GA

Stóráil i gcoimeádán/ … frithchreimneach le líneáil fhrithchreimneach laistigh.

 

HR

Skladištiti u spremniku otpornom na nagrizanje/… s otpornom unutarnjom oblogom.

 

IT

Conservare in recipiente resistente alla corrosione/… provvisto di rivestimento interno resistente.

 

LV

Glabāt korozijizturīgā/… tvertnē ar iekšējo pretkorozijas izolāciju.

 

LT

Laikyti korozijai atsparioje talpykloje/…, turinčioje atsparią vidinę dangą.

 

HU

Saválló/saválló bélésű … edényben tárolandó.

 

MT

Aħżen f'post reżistenti għall-korrużjoni/… kontenitur li huwa infurrat minn ġewwa b'materjal reżistenti.

 

NL

In corrosiebestendige/… houder met corrosiebestendige binnenbekleding bewaren.

 

PL

Przechowywać w pojemniku odpornym na korozję/… o odpornej powłoce wewnętrznej.

 

PT

Armazenar num recipiente resistente à corrosão/… com um revestimento interior resistente.

 

RO

A se depozita într-un recipient rezistent la coroziune/recipient din… cu dublură interioară rezistentă la coroziune.

 

SK

Uchovávajte v nádobe odolnej proti korózii/… nádobe s odolnou vnútornou vrstvou.

 

SL

Hraniti v posodi, odporni proti koroziji/…, z odporno notranjo oblogo.

 

FI

Varastoi syöpymättömässä/… säiliössä, jossa on kestävä sisävuoraus.

 

SV

Förvaras i korrosionsbeständig/… behållare med beständigt innerhölje.



P407

Jezik

 

 

BG

Да се остави въздушно пространство между купчините или палетите.

 

ES

Dejar un espacio de aire entre las pilas o bandejas.

 

CS

Mezi stohy nebo paletami ponechte vzduchovou mezeru.

 

DA

Opbevares med luftmellemrum mellem stakkene/pallerne.

 

DE

Luftspalt zwischen Stapeln oder Paletten lassen.

 

ET

Jätta virnade või kaubaaluste vahele õhuvahe.

 

EL

Να υπάρχει κενό αέρος μεταξύ των σωρών ή παλετών.

 

EN

Maintain air gap between stacks or pallets.

 

FR

Maintenir un intervalle d'air entre les piles ou les palettes.

 

GA

Coimeád bearna aeir idir cruacha nó idir pailléid.

 

HR

Osigurati razmak između polica ili paleta.

 

IT

Mantenere uno spazio libero tra gli scaffali o i pallet.

 

LV

Saglabāt gaisa spraugu starp krāvumiem vai paletēm.

 

LT

Palikti oro tarpą tarp eilių arba palečių.

 

HU

A rakatok vagy raklapok között térközt kell hagyni.

 

MT

Ħalli l-arja tgħaddi bejn l-imniezel jew il-palits.

 

NL

Ruimte laten tussen stapels of pallets.

 

PL

Zachować szczelinę powietrzną pomiędzy stosami lub paletami.

 

PT

Respeitar as distâncias mínimas entre pilhas ou paletes.

 

RO

Păstrați un spațiu gol între stive sau paleți.

 

SK

Medzi regálmi alebo paletami ponechajte vzduchovú medzeru.

 

SL

Ohraniti zračno režo med skladi ali paletami.

 

FI

Jätä pinojen tai kuormalavojen väliin ilmarako.

 

SV

Se till att det finns luft mellan staplar eller pallar.

▼B



P410

Jezik

 

 

BG

Да се пази от пряка слънчева светлина.

 

ES

Proteger de la luz del sol.

 

CS

Chraňte před slunečním zářením.

 

DA

Beskyttes mod sollys.

 

DE

Vor Sonnenbestrahlung schützen.

 

ET

Hoida päikesevalguse eest.

 

EL

Να προστατεύεται από τις ηλιακές ακτίνες.

 

EN

Protect from sunlight.

 

FR

Protéger du rayonnement solaire.

 

GA

Cosain ó sholas na gréine.

▼M5

 

HR

Zaštititi od sunčevog svjetla.

▼B

 

IT

Proteggere dai raggi solari.

 

LV

Aizsargāt no saules gaismas.

 

LT

Saugoti nuo saulės šviesos.

 

HU

Napfénytől védendő.

 

MT

Ipproteġi mid-dawl tax-xemx.

 

NL

Tegen zonlicht beschermen.

 

PL

Chronić przed światłem słonecznym.

 

PT

Manter ao abrigo da luz solar.

 

RO

A se proteja de lumina solară.

 

SK

Chráňte pred slnečným žiarením.

 

SL

Zaščititi pred sončno svetlobo.

 

FI

Suojaa auringonvalolta.

 

SV

Skyddas från solljus.



P411

Jezik

 

 

BG

Да се съхранява при температури, не по-високи от … °C/… °F.

 

ES

Almacenar a temperaturas no superiores a … °C/… °F.

 

CS

Skladujte při teplotě nepřesahující … °C/… °F.

 

DA

Opbevares ved en temperatur, som ikke overstiger … °C/… °F.

 

DE

►C1  Bei Temperaturen nicht über … °C/…°F aufbewahren. ◄

 

ET

Hoida temperatuuril mitte üle … °C/… °F.

 

EL

Αποθηκεύεται σε θερμοκρασίες που δεν υπερβαίνουν τους … °C/… °F.

 

EN

Store at temperatures not exceeding … °C/… °F.

 

FR

Stocker à une température ne dépassant pas … °C/… °F.

 

GA

Stóráil ag teocht nach airde ná … °C/… °F.

▼M5

 

HR

Skladištiti na temperaturi koja ne prelazi …oC/…oF.

▼B

 

IT

Conservare a temperature non superiori a … °C/… °F.

 

LV

Uzglabāt temperatūrā, kas nepārsniedz … °C/… °F.

 

LT

Laikyti ne aukštesnėje kaip … °C/… °F temperatūroje.

 

HU

A tárolási hőmérséklet legfeljebb … °C/… °F lehet.

 

MT

Aħżen f’temperaturi li ma jeċċedux … °C/… °F.

 

NL

Bij maximaal … °C/… °F bewaren.

 

PL

Przechowywać w temperaturze nieprzekraczającej … °C/… °F.

 

PT

Armazenar a uma temperatura não superior a … °C/… °F.

 

RO

A se depozita la temperaturi care să nu depășească … °C/… °F.

 

SK

Uchovávajte pri teplotách do … °C/… °F

 

SL

Hraniti pri temperaturi do … °C/… °F.

 

FI

Varastoi alle … °C/… °F lämpötilassa.

 

SV

Förvaras vid högst … °C/… °F.



P412

Jezik

 

 

BG

Да не се излага на температури, по-високи от 50 °C/122 °F.

 

ES

No exponer a temperaturas superiores a 50 °C/122 °F.

 

CS

Nevystavujte teplotě přesahující 50 °C/122 °F.

 

DA

Må ikke udsættes for en temperatur, som overstiger 50 °C/122 °F.

 

DE

►C1  Nicht Temperaturen über 50 °C/122 °F aussetzen. ◄

 

ET

Mitte hoida temperatuuril üle 50 °C/122 °F.

 

EL

Να μην εκτίθεται σε θερμοκρασίες που υπερβαίνουν τους 50 °C/122 °F.

 

EN

Do not expose to temperatures exceeding 50 °C/ 122 °F.

 

FR

Ne pas exposer à une température supérieure à 50 °C/122 °F.

 

GA

Ná nocht do theocht níos airde ná 50 °C/122 °F.

▼M5

 

HR

Ne izlagati temperaturi višoj od 50 oC/122 oF.

▼B

 

IT

Non esporre a temperature superiori a 50 °C/122 °F.

 

LV

Nepakļaut temperatūrai, kas pārsniedz 50 °C/122 °F.

 

LT

Nelaikyti aukštesnėje kaip 50 °C/122 °F temperatūroje.

 

HU

Nem érheti 50 °C/122 °F hőmérsékletet meghaladó hő.

 

MT

Tesponix għal temperaturi li jeċċedu l-50 °C/122 °F.

 

NL

Niet blootstellen aan temperaturen boven 50 °C/122 °F.

 

PL

Nie wystawiać na działanie temperatury przekraczającej 50 °C/122 °F.

 

PT

Não expor a temperaturas superiores a 50 °C/122 °F.

 

RO

Nu expuneți la temperaturi care depășesc 50 °C/122 °F.

 

SK

Nevystavujte teplotám nad 50 °C/122 °F.

 

SL

Ne izpostavljati temperaturam nad 50 °C/122 °F.

 

FI

Ei saa altistaa yli 50 °C/122 °F lämpötiloille.

 

SV

Får inte utsättas för temperaturer över 50 °C/122 °F.



P413

Jezik

 

 

BG

При насипни количества, по-големи от … kg/… фунта, да се съхранява при температури, не по-високи от … °C/… °F.

 

ES

Almacenar las cantidades a granel superiores a … kg/… lbs a temperaturas no superiores a … °C/… °F.

 

CS

Množství větší než … kg/… liber skladujte při teplotě nepřesahující … °C/… °F.

 

DA

Bulkmængder på over … kg/… lbs opbevares ved en temperatur, som ikke overstiger … °C/… °F.

 

DE

►C1  Schüttgut in Mengen von mehr als … kg/… lbs bei Temperaturen nicht über … °C/… °F aufbewahren. ◄

 

ET

Kogust, mis on suurem kui … kg/… naela, hoida temperatuuril mitte üle … °C/… °F.

 

EL

Οι σωροί χύδην με βάρος άνω των … kg/… lbs αποθηκεύονται σε θερμοκρασίες που δεν υπερβαίνουν τους … °C/… °F.

 

EN

Store bulk masses greater than … kg/… lbs at temperatures not exceeding … °C/… °F.

 

FR

Stocker les quantités en vrac de plus de … kg/… lb à une température ne dépassant pas … °C/… °F.

 

GA

Stóráil bulcmhaiseanna os cionn … kg/… lb ag teocht nach airde ná … °C/… °F.

▼M5

 

HR

Skladištiti količine veće od … kg/ … lbs na temperaturi koja ne prelazi … oC/… oF.

▼B

 

IT

Conservare le rinfuse di peso superiore a … kg/… lb a temperature non superiori a … °C/ °F.

 

LV

Lielus apjomus, kas pārsniedz … kg/… lbs, uzglabāt temperatūrā, kas nepārsniedz … °C/… °F.

 

LT

Didesnius kaip … kg/… lbs medžiagos kiekius laikyti ne aukštesnėje kaip … °C/… °F temperatūroje.

 

HU

A … kg/… lb tömeget meghaladó ömlesztett anyag tárolási hőmérséklete legfeljebb … °C/… °F lehet.

 

MT

Aħżen il-kwantitajiet f’massa ta’ akbar minn … kg/… lbs f’temperaturi ta’ mhux aktar minn … °C/… °F.

 

NL

Bulkmateriaal, indien meer dan … kg/… lbs, bij temperaturen van maximaal … °C bewaren.

 

PL

Przechowywać luzem masy przekraczające … kg/… funtów w temperaturze nieprzekra- czającej … °C/… °F.

 

PT

Armazenar quantidades a granel superiores a … kg/… lbs a uma temperatura não superior a … °C/… °F.

 

RO

Depozitați cantitățile în vrac mai mari de … kg/… lbs la temperaturi care să nu depășească … °C/… °F.

 

SK

Veľké množstvo s hmotnosťou nad … kg/… lbs uchovávajte pri teplote do … °C/… °F.

 

SL

Razsute količine, večje od … kg/… lbs, hraniti pri temperaturi do … °C/… °F.

 

FI

Säilytä yli … kg/… lbs painoinen irtotavara enintään … °C/… °F lämpötilassa.

 

SV

Bulkprodukter som väger mer än … kg/… lbs förvaras vid högst … °C/… °F.

▼M12



P420

Jezik

 

 

BG

Да се съхранява отделно.

 

ES

Almacenar separadamente.

 

CS

Skladujte odděleně.

 

DA

Opbevares separat.

 

DE

Getrennt aufbewahren.

 

ET

Hoida eraldi.

 

EL

Αποθηκεύεται χωριστά.

 

EN

Store separately.

 

FR

Stocker séparément.

 

GA

Stóráil as féin.

 

HR

Skladištiti odvojeno.

 

IT

Conservare separatamente.

 

LV

Glabāt atsevišķi.

 

LT

Laikyti atskirai.

 

HU

Elkülönítve tárolandó.

 

MT

Aħżen separatament.

 

NL

Gescheiden bewaren.

 

PL

Przechowywać oddzielnie.

 

PT

Armazenar separadamente.

 

RO

A se depozita separat.

 

SK

Skladujte jednotlivo.

 

SL

Hraniti ločeno.

 

FI

Varastoi erillään.

 

SV

Förvaras separat.

▼M12 —————

▼B



P402 + P404

Jezik

 

 

BG

Да се съхранява на сухо място. Да се съхранява в затворен съд.

 

ES

Almacenar en un lugar seco. Almacenar en un recipiente cerrado.

 

CS

Skladujte na suchém místě. Skladujte v uzavřeném obalu.

 

DA

Opbevares et tørt sted. Opbevares i en lukket beholder.

 

DE

►C1  An einem trockenen Ort aufbewahren. In einem geschlossenen Behälter aufbewahren. ◄

 

ET

Hoida kuivas. Hoida suletud mahutis.

 

EL

Αποθηκεύεται σε στεγνό μέρος. Φυλάσσεται σε κλειστό περιέκτη.

 

EN

Store in a dry place. Store in a closed container.

 

FR

Stocker dans un endroit sec. Stocker dans un récipient fermé.

 

GA

Stóráil in áit thirim. Stóráil i gcoimeádán iata.

▼M5

 

HR

Skladištiti na suhom mjestu. Skladištiti u zatvorenom spremniku.

▼B

 

IT

Conservare in luogo asciutto e in recipiente chiuso.

 

LV

Glabāt sausā vietā. Glabāt aizvērtā tvertnē.

 

LT

Laikyti sausoje vietoje. Laikyti uždaroje talpykloje.

 

HU

Száraz helyen tárolandó. Zárt edényben tárolandó.

 

MT

Aħżen f’post niexef. Aħżen f’kontenitur magħluq.

 

NL

Op een droge plaats bewaren. In gesloten verpakking bewaren.

 

PL

Przechowywać w suchym miejscu. Przechowywać w zamkniętym pojemniku.

 

PT

Armazenar em local seco. Armazenar em recipiente fechado.

 

RO

A se depozita într-un loc uscat, într-un recipient închis.

 

SK

Uchovávajte na suchom mieste. Uchovávajte v uzavretej nádobe.

 

SL

Hraniti na suhem. Hraniti v zaprti posodi.

 

FI

Varastoi kuivassa paikassa. Varastoi suljettuna.

 

SV

Förvaras torrt. Förvaras i sluten behållare.



P403 + P233

Jezik

 

 

BG

Да се съхранява на добре проветриво място. Съдът да се съхранява плътно затворен.

 

ES

Almacenar en un lugar bien ventilado. Mantener el recipiente cerrado herméticamente.

 

CS

Skladujte na dobře větraném místě. Uchovávejte obal těsně uzavřený.

 

DA

Opbevares på et godt ventileret sted. Hold beholderen tæt lukket.

 

DE

►C1  An einem gut belüfteten Ort aufbewahren. Behälter dicht verschlossen halten. ◄

 

ET

Hoida hästi ventileeritavas kohas. Hoida mahuti tihedalt suletuna.

 

EL

Αποθηκεύεται σε καλά αεριζόμενο χώρο. Ο περιέκτης διατηρείται ερμητικά κλειστός.

 

EN

Store in a well-ventilated place. Keep container tightly closed.

 

FR

Stocker dans un endroit bien ventilé. Maintenir le récipient fermé de manière étanche.

 

GA

Stóráil in áit dhea-aeráilte. Coimeád an coimeádán dúnta go docht.

▼M5

 

HR

Skladištiti na dobro prozračenom mjestu. Čuvati u dobro zatvorenom spremniku.

▼B

 

IT

Tenere il recipiente ben chiuso e in luogo ben ventilato.

 

LV

Glabāt labi vēdināmās telpās. Tvertni turēt cieši noslēgtu.

 

LT

Laikyti gerai vėdinamoje vietoje. Talpyklą laikyti sandariai uždarytą.

 

HU

Jól szellőző helyen tárolandó. Az edény szorosan lezárva tartandó.

 

MT

Aħżen f'post b'ventilazzjoni tajba. Żomm il-kontenitur magħluq sew.

 

NL

Op een goed geventileerde plaats bewaren. In goed gesloten verpakking bewaren.

 

PL

Przechowywać w dobrze wentylowanym miejscu. Przechowywać pojemnik szczelnie zamknięty.

 

PT

Armazenar em local bem ventilado. Manter o recipiente bem fechado.

 

RO

A se depozita într-un spațiu bine ventilat. Păstrați recipientul închis etanș.

 

SK

Uchovávajte na dobre vetranom mieste. Nádobu uchovávajte tesne uzavretú.

 

SL

Hraniti na dobro prezračevanem mestu. Hraniti v tesno zaprti posodi.

 

FI

Varastoi paikassa, jossa on hyvä ilmanvaihto. Säilytä tiiviisti suljettuna.

 

SV

Förvaras på väl ventilerad plats. Förpackningen ska förvaras väl tillsluten.



P403 + P235

Jezik

 

 

BG

Да се съхранява на добре проветриво място. Да се съхранява на хладно.

 

ES

Almacenar en un lugar bien ventilado. Mantener en lugar fresco.

 

CS

Skladujte na dobře větraném místě. Uchovávejte v chladu.

 

DA

Opbevares på et godt ventileret sted. Opbevares køligt.

 

DE

►C1  An einem gut belüfteten Ort aufbewahren. Kühl halten. ◄

 

ET

Hoida hästi ventileeritavas kohas. Hoida jahedas.

 

EL

Αποθηκεύεται σε καλά αεριζόμενο χώρο. Διατηρείται δροσερό.

 

EN

Store in a well-ventilated place. Keep cool.

 

FR

Stocker dans un endroit bien ventilé. Tenir au frais.

 

GA

Stóráil in áit dhea-aeráilte. Coimeád fionnuar.

▼M5

 

HR

Skladištiti na dobro prozračenom mjestu. Održavati hladnim.

▼B

 

IT

Conservare in luogo fresco e ben ventilato.

 

LV

Glabāt labi vēdināmās telpās. Turēt vēsumā.

 

LT

Laikyti gerai vėdinamoje vietoje. Laikyti vėsioje vietoje.

 

HU

Jól szellőző helyen tárolandó. Hűvös helyen tartandó.

 

MT

Aħżen f'post b'ventilazzjoni tajba. Żomm frisk.

 

NL

Op een goed geventileerde plaats bewaren. Koel bewaren.

 

PL

Przechowywać w dobrze wentylowanym miejscu. Przechowywać w chłodnym miejscu.

 

PT

Armazenar em local bem ventilado. Conservar em ambiente fresco.

 

RO

A se depozita într-un spațiu bine ventilat. A se păstra la rece.

 

SK

Uchovávajte na dobre vetranom mieste. Uchovávajte v chlade.

 

SL

Hraniti na dobro prezračevanem mestu. Hraniti na hladnem.

 

FI

Varastoi paikassa, jossa on hyvä ilmanvaihto. Säilytä viileässä.

 

SV

Förvaras på väl ventilerad plats. Förvaras svalt.



P410 + P403

Jezik

 

 

BG

Да се пази от пряка слънчева светлина. Да се съхранява на добре проветриво място.

 

ES

Proteger de la luz del sol. Almacenar en un lugar bien ventilado.

 

CS

Chraňte před slunečním zářením. Skladujte na dobře větraném místě.

 

DA

Beskyttes mod sollys. Opbevares på et godt ventileret sted.

 

DE

►C1  Vor Sonnenbestrahlung schützen. An einem gut belüfteten Ort aufbewahren. ◄

 

ET

Hoida päikesevalguse eest. Hoida hästi ventileeritavas kohas.

 

EL

Να προστατεύεται από τις ηλιακές ακτίνες. Αποθηκεύεται σε καλά αεριζόμενο χώρο.

 

EN

Protect from sunlight. Store in a well-ventilated place.

 

FR

Protéger du rayonnement solaire. Stocker dans un endroit bien ventilé.

 

GA

Cosain ó sholas na gréine. Stóráil in áit dhea-aeráilte.

▼M5

 

HR

Zaštititi od sunčevog svjetla. Skladištiti na dobro prozračenom mjestu.

▼B

 

IT

Proteggere dai raggi solari. Conservare in luogo ben ventilato.

 

LV

Aizsargāt no saules gaismas. Glabāt labi vēdināmās telpās.

 

LT

Saugoti nuo saulės šviesos. Laikyti gerai vėdinamoje vietoje.

 

HU

Napfénytől védendő. Jól szellőző helyen tárolandó.

 

MT

Ipproteġi mid-dawl tax-xemx. Aħżen f'post b'ventilazzjoni tajba.

 

NL

Tegen zonlicht beschermen. Op een goed geventileerde plaats bewaren.

 

PL

Chronić przed światłem słonecznym. Przechowywać w dobrze wentylowanym miejscu.

 

PT

Manter ao abrigo da luz solar. Armazenar em local bem ventilado.

 

RO

A se proteja de lumina solară. A se depozita într-un spațiu bine ventilat.

 

SK

Chráňte pred slnečným žiarením. Uchovávajte na dobre vetranom mieste.

 

SL

Zaščititi pred sončno svetlobo. Hraniti na dobro prezračevanem mestu.

 

FI

Suojaa auringonvalolta. Varastoi paikassa, jossa on hyvä ilmanvaihto.

 

SV

Skyddas från solljus. Förvaras på väl ventilerad plats.



P410 + P412

Jezik

 

 

BG

Да се пази от пряка слънчева светлина. Да не се излага на температури, по-високи от 50 °C/122 °F.

 

ES

Proteger de la luz del sol. No exponer a temperaturas superiores a 50 °C/122 °F.

 

CS

Chraňte před slunečním zářením. Nevystavujte teplotě přesahující 50 °C/122 °F.

 

DA

Beskyttes mod sollys. Må ikke udsættes for en temperatur, som overstiger 50 °C/122 °F.

 

DE

►C1  Vor Sonnenbestrahlung schützen und nicht Temperaturen über 50 °C/122 °F aussetzen. ◄

 

ET

Hoida päikesevalguse eest. Mitte hoida temperatuuril üle 50 °C/122 °F.

 

EL

Να προστατεύεται από τις ηλιακές ακτίνες. Να μην εκτίθεται σε θερμοκρασίες που υπερβαίνουν τους 50 °C/122 °F.

 

EN

Protect from sunlight. Do not expose to temperatures exceeding 50 °C/ 122 °F.

 

FR

Protéger du rayonnement solaire. Ne pas exposer à une température supérieure à 50 °C/122 °F.

 

GA

Cosain ó sholas na gréine. Ná nocht do theocht níos airde ná 50 °C/122 °F.

▼M5

 

HR

Zaštititi od sunčevog svjetla. Ne izlagati temperaturi višoj od 50 oC/122 oF.

▼B

 

IT

Proteggere dai raggi solari. Non esporre a temperature superiori a 50 °C/122 °F.

 

LV

Aizsargāt no saules gaismas. Nepakļaut temperatūrai, kas pārsniedz 50 °C/122 °F.

 

LT

Saugoti nuo saulės šviesos. Nelaikyti aukštesnėje kaip 50 °C/122 °F temperatūroje.

 

HU

Napfénytől védendő. Nem érheti 50 °C/122 °F hőmérsékletet meghaladó hő.

 

MT

Ipproteġi mid-dawl tax-xemx. Tesponix għal temperatura li teċċedi l-50 °C/122 °F.

 

NL

Tegen zonlicht beschermen. Niet blootstellen aan temperaturen boven 50 °C/122 °F.

 

PL

Chronić przed światłem słonecznym. Nie wystawiać na działanie temperatury przekrac- zającej 50 °C/122 °F.

 

PT

Manter ao abrigo da luz solar. Não expor a temperaturas superiores a 50 °C/122 °F.

 

RO

A se proteja de lumina solară. Nu expuneți la temperaturi care depășesc 50 °C/122 °F.

 

SK

Chráňte pred slnečným žiarením. Nevystavujte teplotám nad 50 °C/122 °F.

 

SL

Zaščititi pred sončno svetlobo. Ne izpostavljati temperaturam nad 50 °C/122 °F.

 

FI

Suojaa auringonvalolta. Ei saa altistaa yli 50 °C/122 °F lämpötiloille.

 

SV

Skyddas från solljus. Får inte utsättas för temperaturer över 50 °C/122 °F.

▼M12 —————

▼B



Tablica 1.5.

Oznake obavijesti – odlaganje

P501

Jezik

 

 

BG

Съдържанието/съдът да се изхвърли в…

 

ES

Eliminar el contenido/el recipiente en…

 

CS

Odstraňte obsah/obal…

 

DA

Indholdet/beholderen bortskaffes i…

 

DE

Inhalt/Behälter … zuführen.

 

ET

Sisu/mahuti kõrvaldada…

 

EL

Διάθεση του περιεχομένου/περιέκτη σε…

 

EN

Dispose of contents/container to…

 

FR

Éliminer le contenu/récipient dans…

 

GA

Diúscair an t-ábhar/an coimeádán i…

▼M5

 

HR

Odložiti sadržaj/spremnik u/na …

▼B

 

IT

Smaltire il prodotto/recipiente in…

 

LV

Atbrīvoties no satura/tvertnes…

 

LT

►C3  Turinį/talpyklą šalinti… ◄

 

HU

A tartalom/edény elhelyezése hulladékként: …

 

MT

Armi l-kontenut/il-kontenitur fi…

 

NL

Inhoud/verpakking afvoeren naar…

 

PL

Zawartość/pojemnik usuwać do…

 

PT

Eliminar o conteúdo/recipiente em…

 

RO

Aruncați conținutul/recipientul la…

 

SK

Zneškodnite obsah/nádobu…

 

SL

Odstraniti vsebino/posodo…

 

FI

Hävitä sisältö/pakkaus…

 

SV

Innehållet/behållaren lämnas till…

▼M12



P502

Jezik

 

 

BG

Обърнете се към производителя или доставчика за информация относно оползотворяването или рециклирането.

 

ES

Pedir información al fabricante o proveedor sobre la recuperación o el reciclado.

 

CS

Informujte se u výrobce nebo dodavatele o regeneraci nebo recyklaci.

 

DA

Indhent oplysninger om genindvinding/genanvendelse hos fabrikanten/leverandøren.

 

DE

Informationen zur Wiederverwendung oder Wiederverwertung beim Hersteller oder Lieferanten erfragen.

 

ET

Hankida valmistajalt või tarnijalt teavet kemikaali taaskasutamise või ringlussevõtu kohta.

 

EL

Ανατρέξτε στον παρασκευαστή ή τον προμηθευτή για πληροφορίες όσον αφορά την ανάκτηση ή την ανακύκλωση.

 

EN

Refer to manufacturer or supplier for information on recovery or recycling.

 

FR

Consulter le fabricant ou le fournisseur pour des informations relatives à la récupération ou au recyclage.

 

GA

Téigh i dteagmháil leis an monaróir nó leis an soláthróir chun faisnéis a fháil faoi aisghabháil nó athchúrsáil.

 

HR

Za informacije o oporabi ili recikliranju obratiti se proizvođaču ili dobavljaču.

 

IT

Chiedere informazioni al produttore o fornitore per il recupero o il riciclaggio.

 

LV

Informācija par rekuperāciju vai pārstrādi saņemama pie ražotāja vai piegādātāja.

 

LT

Kreiptis į gamintoją arba tiekėją dėl informacijos apie surinkimą arba recirkuliavimą.

 

HU

A gyártó vagy a szállító határozza meg a hasznosításra vagy az újrafeldolgozásra vonatkozó információkat.

 

MT

Irreferi għall-manifattur jew il-fornitur għal informazzjoni dwar l-irkupru jew ir-riċiklaġġ.

 

NL

Raadpleeg fabrikant of leverancier voor informatie over terugwinning of recycling.

 

PL

Przestrzegać wskazówek producenta lub dostawcy dotyczących odzysku lub wtórnego wykorzystania.

 

PT

Solicitar ao fabricante ou fornecedor informações relativas à recuperação ou reciclagem.

 

RO

Adresați-vă producătorului sau furnizorului pentru informații privind recuperarea/reciclarea.

 

SK

Obráťte sa na výrobcu alebo dodávateľa s požiadavkou o informácie týkajúce sa obnovenia alebo recyklácie.

 

SL

Za podatke glede predelave ali reciklaže se obrnite na proizvajalca ali dobavitelja.

 

FI

Hanki valmistajalta tai toimittajalta tietoja uudelleenkäytöstä tai kierrätyksestä.

 

SV

Rådfråga tillverkare eller leverantör om återvinning eller återanvändning.

▼B




PRILOG V.

PIKTOGRAMI OPASNOSTI

UVOD

▼M2

Piktogrami opasnosti za sve razrede opasnosti, podjele unutar razreda opasnosti i kategorije opasnosti moraju biti u skladu s odredbama ovog Priloga i Priloga I., odjeljka 1.2., a simboli i opći oblik moraju odgovarati prikazanim uzorcima.

▼B

1.   DIO 1.: FIZIKALNE OPASNOSTI

1.1.    Simbol: eksplodirajuća bomba



Piktogram

(1)

Razred opasnosti i kategorija opasnosti

(2)

GHS01 image

Odjeljak 2.1.

Nestabilni eksplozivi

Eksplozivi iz odjeljaka 1.1., 1.2., 1.3. i 1.4.

Odjaljak 2.8.

Samoreagirajuće tvari i smjese, tip A i B

Odjeljak 2.15.

Organski peroksidi, tip A i B

1.2.    Simbol: plamen



Piktogram

(1)

Razred opasnosti i kategorija opasnosti

(2)

GHS02 image

Odjeljak 2.2.

Zapaljivi plinovi, 1. kategorija opasnosti

Odjeljak 2.3.

►M4  Aerosoli, kategorije opasnosti 1., 2. ◄

Odjaljak 2.6.

Zapaljive tekućine, 1., 2. i 3. kategorija opasnosti

Odjeljak 2.7.

Zapaljive krutine, 1. i 2. kategorija opasnosti

Odjeljak 2.8.

Samoreagirajuće tvari i smjese, tip B, C, D, E, F

Odjeljak 2.9.

Piroforne tekućine, 1. kategorija opasnosti

Odjeljak 2.10.

Piroforne krutine, 1. kategorija opasnosti

Odjeljak 2.11.

Samozagrijavajuće tvari i smjese, 1. i 2. kategorija opasnosti

Odjeljak 2.12.

Tvari i smjese koje u dodiru s vodom oslobađaju zapaljive plinove, 1., 2. i 3. kategorija opasnosti

Odjeljak 2.15.

Organski peroksidi, tip B, C, D, E, F

1.3.    Simbol: plamen iznad prstena



Piktogram

(1)

Razred opasnosti i kategorija opasnosti

(2)

GHS03 image

Odjeljak 2.4.

Oksidirajući plinovi, 1. kategorija opasnosti

Odjeljak 2.13.

Oksidirajuće tekućine, 1., 2. i 3. kategorija opasnosti

Odjeljak 2.14.

Oksidirajuće krutine, 1., 2. i 3. kategorija opasnosti

1.4.    Simbol: plinska boca



Piktogram

(1)

Razred opasnosti i kategorija opasnosti

(2)

GHS04 image

Odjeljak 2.5.

Plinovi pod tlakom:

stlačeni plinovi;

ukapljeni plinovi;

ohlađeno ukapljeni plinovi;

otopljeni plinovi

1.5.    Simbol: nagrizanje



Piktogram

(1)

Razred opasnosti i kategorija opasnosti

(2)

GHS05 image

Odjeljak 2.16.

Nagrizajuće za metale, 1. kategorija opasnosti

1.6.    Piktogram nije potreban za sljedeće razrede i kategorije fizikalnih opasnosti:

Odjeljak 2.1.: Eksplozivi iz odjeljka 1.5.

Odjeljak 2.1.: Eksplozivi iz odjeljka 1.6.

Odjeljak 2.2.: Zapaljivi plinovi, 2. kategorija opasnosti

▼M4

Odjeljak 2.3.: Aerosoli, 3. kategorija opasnosti

▼B

Odjeljak 2.8.: Samoreagirajuće tvari i smjese, tip G

Odjeljak 2.15.: Organski peroksidi, tip G

2.   DIO 2.: OPASNOSTI ZA ZDRAVLJE

2.1.    Simbol: mrtvačka glava s prekriženim kostima



Piktogram

(1)

Razred opasnosti i kategorija opasnosti

(2)

GHS06 image

Odjeljak 3.1.

Akutna toksičnost (gutanje, preko kože, udisanje), 1., 2. i 3. kategorija opasnosti

▼M12

2.2.    Simbol: nagrizanje



Piktogram

(1)

Razred opasnosti i kategorija opasnosti

(2)

GHS05 image

Odjeljak 3.2.

Nagrizanje kože, 1. kategorija opasnosti i potkategorije 1.A, 1.B i 1.C

Odjeljak 3.3.

Teška ozljeda oka, 1. kategorija opasnosti

▼B

2.3.    Simbol: uskličnik



Piktogram

(1)

Razred opasnosti i kategorija opasnosti

(2)

►M2  
GHS07 image  ◄

Odjeljak 3.1.

Akutna toksičnost (gutanje, preko kože, udisanje), 4. kategorija opasnosti

Odjeljak 3.2.

Nadražujuće za kožu, 2. kategorija opasnosti

Odjeljak 3.3.

Nadražujuće za oko, 2. kategorija opasnosti

Odjeljak 3.4.

►M2  Preosjetljivost kože, kategorije opasnosti 1., 1.A, 1.B ◄

Odjeljak 3.8.

Toksičnost za ciljani organ – jednokratna izloženost, 3. kategorija opasnosti

Nadraživanje dišnog sustava

Narkoza

2.4.    Simbol: opasnost za zdravlje



Piktogram

(1)

Razred opasnosti i kategorija opasnosti

(2)

GHS08 image

Odjeljak 3.4.

►M2  Preosjetljivost ako se udiše, kategorije opasnosti 1., 1.A, 1.B ◄

Odjeljak 3.5.

Mutageni učinak na zametne stanice, 1.A, 1.B i 2. kategorija opasnosti

Odjeljak 3.6.

Karcinogenost, 1.A, 1.B i 2. kategorija opasnosti

Odjeljak 3.7.

Reproduktivna toksičnost, 1.A, 1.B i 2. kategorija opasnosti

Odjeljak 3.8.

Specifična toksičnost za ciljani organ – jednokratno izlaganje, 1. i 2. kategorija opasnosti

Odjeljak 3.9.

Specifična toksičnost za ciljani organ – ponavljano izlaganje, 1. i 2. kategorija opasnosti

Odjeljak 3.10.

Opasnost od aspiracije, 1. kategorija opasnosti

2.5.    Piktogram nije potreban za sljedeće kategorije opasnosti za zdravlje:

Odjeljak 3.7.: Reproduktivna toksičnost, učinci na dojenje ili preko dojenja, dodatna kategorija opasnosti

3.   DIO 3.: OPASNOSTI ZA OKOLIŠ

▼M4

3.1.   Simbol: okoliš



Piktogram

1.

Razred opasnosti i kategorija opasnosti

2.

GHS09

image

Odjeljak 4.1.

Opasno za vodeni okoliš

— Kategorija akutne opasnosti: 1. akutna

— Kategorije dugoročne opasnosti: 1. kronična, 2. kronična

Piktogram se ne zahtijeva za sljedeće razrede opasnosti za okoliš i kategorije opasnosti:

Odjeljak 4.1.: Opasno za vodeni okoliš - Kategorije dugoročne opasnosti: 3. kronična, 4. kronična

▼M2

4.   DIO 4.: DODATNE OPASNOSTI

4.1.    Simbol: uskličnik



Piktogram

(1)

Razred i kategorija opasnosti

(2)

GHS07 image

Odjeljak 5.1.

Opasno za ozonski sloj, 1. kategorija opasnosti

▼B




PRILOG VI.

Usklađeno razvrstavanje i označivanje određenih opasnih tvari

▼M14

Dio 1. ovog Priloga donosi uvod u popis usklađenog razvrstavanja i označivanja, uključujući informacije koje se navode uz pojedine unose i odgovarajuća razvrstavanja i oznake upozorenja u tablici 3.

U dijelu 2. ovog Priloga utvrđuju se opća načela za izradu dokumentacije za dostavu prijedloga i obrazloženja usklađenoga razvrstavanja i označivanja tvari na razini Unije.

U dijelu 3. ovog Priloga nalazi se popis opasnih tvari za koje je utvrđeno usklađeno razvrstavanje i označivanje na razini Unije. Razvrstavanja i označivanja u tablici 3. temelje se na kriterijima iz Priloga I. ovoj Uredbi.

▼B

1.   DIO 1.: UVOD U POPIS USKLAĐENIH RAZVRSTAVANJA I OZNAČIVANJA

1.1.    Informacije koje se navode za svaki unos

1.1.1.    Brojevi unosa i identifikacija tvari

1.1.1.1.    Indeksni brojevi

Unosi u dijelu 3. navode se po atomskom broju elementa koji je najznačajniji za svojstva tvari. Organske tvari su zbog velike raznovrsnosti podijeljene u razrede. Indeksni broj svake tvari sastoji se od niza znamenaka formule ABC-RST-VW-Y. ABC odgovara atomskom broju najznačajnijeg elementa odnosno najznačajnije organske skupine molekule. RST je redni broj tvari u nizu ABC. VW označuje oblik u kojemu se tvar proizvodi odnosno stavlja na tržište. Y je kontrolna znamenka koja se izračunava prema metodi za izračunavanje kontrolne znamenke 10-znamenkastog broja ISBN. Ovaj se broj nalazi u stupcu pod naslovom „Indeksni broj”.

1.1.1.2.    EZ brojevi

EZ broj tj. EINECS, ELINCS ili NLP je službeni broj tvari u Europskoj uniji. EINECS broj može se pronaći u Europskom popisu postojećih trgovačkih kemijskih tvari (EINECS) ( 17 ). ELINCS broj može se pronaći u Europskom popisu prijavljenih tvari (kako je izmijenjen) (EUR 22543 EN, Ured za službene publikacije Europskih zajednica, 2006, ISSN 1018-5593). NLP broj može se pronaći u popisu „Tvari koje više nisu polimeri (‚No-Longer-Polymers’)” (kako je izmijenjen) (Dokument, Ured za službene publikacije Europskih zajednica, 1997, ISBN 92-827-8995-0). EZ brojevi su sedmeroznamenkasti brojeva formule XXX-XXX-X koji počinju od 200-001-8 (EINECS), od 400-010-9 (ELINCS) i od 500-001-0 (NLP). Ovaj se broj nalazi u stupcu pod naslovom „EZ br.”.

1.1.1.3.    CAS broj

CAS (Chemical Abstracts Service) broj je uvršten u popis kako bi se olakšala identifikacija unosa. Treba znati da isti EINECS broj obuhvaća i bezvodni i hidrirani oblik tvari, ali da se CAS brojevi za ta dva oblika često razlikuju. Navedeni CAS broj odnosi se samo na bezvodni oblik te stoga prikazani CAS broj ponekad ne opisuje unos jednako točno kao EINECS. Ovaj se broj nalazi u stupcu pod naslovom „CAS br.”.

1.1.1.4.    Međunarodna kemijska oznaka

Opasne se tvari gdje god je to moguće označuju nazivom IUPAC. Tvari s popisa EINECS, ELINCS i NLP označuju se nazivima iz tih popisa. U nekim su slučajevima dodani i drugi nazivi, kao što je uobičajeni ili trivijalni naziv. Sredstva za zaštitu bilja se gdje god je to moguće označuju nazivom ISO.

Nečistoće, dodaci i manje značajne komponente se u pravilu ne spominju, osim ako bitno doprinose razvrstavanju tvari.

Neke se tvari opisuju specifičnim postotkom čistoće. Tvari koje imaju viši sadržaj aktivne tvari (npr. organski peroksidi) od tog postotka nisu obuhvaćene unosom u dijelu 3. i mogu imati i druga opasna svojstva (npr. eksplozivna) te ih treba razvrstati i označiti u skladu s tim.

Specifične granične vrijednosti koncentracije odnose se na tvar odnosno tvari kako su prikazane u unosu. Konkretno, granične vrijednosti koncentracije se u slučaju unosa za smjese tvari ili tvari koje su opisane specifičnim postotkom čistoće odnose na tvar opisanu u dijelu 3., a ne na čistu tvar.

Ne dovodeći u pitanje odredbe članka 17. stavka 2., ako je tvar navedena u dijelu 3. ovog Priloga, naziv na naljepnici te tvari mora odgovarati jednom od naziva koji su ondje navedeni. Kod nekih su tvari u uglatoj zagradi navedene i dodatne informacije kako bi se olakšala identifikacija tvari. Te dodatne informacije nije potrebno navoditi na naljepnici.

Neki unosi sadrže podatke o nečistoćama; u tom je slučaju iza naziva tvari naveden sljedeći tekst: „(sadrži ≥ xx % nečistoća)”. Navod u zagradi se tada smatra dijelom naziva i mora se navesti na naljepnici.

1.1.1.5.    Unosi za skupine tvari

Dio 3. obuhvaća niz skupnih unosa. U tom se slučaju zahtjevi razvrstavanja i označivanja odnose na sve tvari obuhvaćene opisom.

U nekim se slučajevima zahtjevi razvrstavanja i označivanja odnose na određene tvari koje su obuhvaćene skupnim unosom. Za takve je tvari uvršten poseban unos u dio 3. ovog Priloga, a uz skupni se unos navodi bilješka „osim onih koje su navedene drugdje u ovom Prilogu”.

Ponekad ista tvar može biti uključena u više skupnih unosa. U tom slučaju razvrstavanje tvari odgovara razvrstavanje obaju skupnih unosa. Ako su za istu opasnost navedena različita razvrstavanja, primjenjuje se strože razvrstavanje.

Ako nije drukčije navedeno, unosi za soli u dijelu 3. (bez obzira na naziv) obuhvaćaju bezvodni i hidrirani oblik.

EZ i CAS brojevi se obično ne navode kod unosa koji obuhvaćaju više od četiri pojedinačne tvari.

▼M14

1.1.2.    Informacije u vezi s razvrstavanjem i označivanjem unosa u tablici 3.

▼B

1.1.2.1.    Šifre razvrstavanja

1.1.2.1.1.    Šifre razreda i kategorije opasnosti

Razvrstavanja pojedinih unosa temelje se na kriterijima iz Priloga I., u skladu s člankom 13. točkom (a), i prikazuju se u obliku šifre koja predstavlja razred opasnosti i kategoriju odnosno kategorije/odjeljke/tipove opasnosti unutar tog razreda opasnosti.

U tablici 1.1. prikazane su šifre razreda i kategorije opasnosti za sve razrede opasnosti i pripadajuće kategorije/odjeljke/tipove opasnosti.



Tablica 1.1.

Razred opasnosti

Klasa opasnosti i kod kategorije

Eksploziv

►C2  Unst. Expl.

Expl. 1.1

Expl. 1.2

Expl. 1.3

Expl. 1.4

Expl. 1.5

Expl. 1.6 ◄

▼C4

Zapaljivi plin

Flam. Gas 1

Flam. Gas 2

Chem. Unst. Gas A

Chem. Unst. Gas B

▼M4

Aerosol

Aerosol 1

Aerosol 2

Aerosol 3

▼B

Oksidirajući plin

►C2  Ox. Gas 1 ◄

Plinovi pod tlakom

►C2  Press. Gas (1)  ◄

Zapaljiva tekućina

►C2  Flam. Liq. 1

Flam. Liq. 2

Flam. Liq. 3 ◄

Zapaljiva krutina

►C2  Flam. Sol. 1

Flam. Sol. 2 ◄

Samoreagirajuća tvar ili smjesa

►C2  Self-react. A

Self-react. B

Self-react. CD

Self-react. EF

Self-react. G ◄

Piroforna tekućina

►C2  Pyr. Liq. 1 ◄

Piroforna krutina

►C2  Pyr. Sol. 1 ◄

Samozagrijavajuća tvar ili smjesa

►C2  Self-heat. 1

Self-heat. 2 ◄

Tvar ili smjesa koja u dodiru s vodom oslobađa zapaljive plinove

►C2  Water-react. 1

Water-react. 2

Water-react. 3 ◄

Oksidirajuća tekućina

►C2  Ox. Liq. 1

Ox. Liq. 2

Ox. Liq. 3 ◄

Oksidirajuća krutina

►C2  Ox. Sol. 1

Ox. Sol. 2

Ox. Sol. 3 ◄

Organski peroksid

►C2  Org. Perox. A

Org. Perox. B

Org. Perox. CD

Org. Perox. EF

Org. Perox. G ◄

Tvar ili smjesa nagrizajuća za metale

►C2  Met. Corr. 1 ◄

Akutna toksičnost

►C2  Acute Tox. 1

Acute Tox. 2

Acute Tox. 3

Acute Tox. 4 ◄

▼M12

Nagrizanje/nadraživanje kože

Nagriz. koža 1.

Nagriz. koža 1.A

Nagriz. koža 1.B.

Nagriz. koža 1.C

Nadraž. koža 2.

▼B

Teška ozljeda oka/nadražujuće za oko

►C2  Eye Dam. 1

Eye Irrit. 2 ◄

Izazivanje preosjetljivosti dišnih putova/kože

►M2  Resp. senz. 1., 1.A, 1.B ◄

►M2  Derm. senz. 1., 1.A, 1.B ◄

Mutageni učinak na zametne stanice

►C2  Muta. 1A

Muta. 1B

Muta. 2 ◄

Karcinogenost

►C2  Carc. 1A

Carc. 1B

Carc. 2 ◄

Reproduktivna toksičnost

►C2  Repr. 1A

Repr. 1B

Repr. 2

Lact. ◄

Specifična toksičnost za ciljane organe – jednokratno izlaganje

►C2  STOT SE 1

STOT SE 2

STOT SE 3 ◄

Specifična toksičnost za ciljane organe – ponavljano izlaganje

►C2  STOT RE 1

STOT RE 2 ◄

Opasnost od aspiracije

►C2  Asp. Tox. 1 ◄

Opasno za vodeni okoliš

►C2  Aquatic Acute 1

Aquatic Chronic 1

Aquatic Chronic 2

Aquatic Chronic 3

Aquatic Chronic 4 ◄

Opasno za ozonski omotač

►M2  Ozon 1. ◄

(*1)   vidjeti napomenu U u 1.1.3.

1.1.2.1.2.    Šifre oznaka upozorenja

▼M4

Oznake upozorenja dodijeljene u skladu s člankom 13. točkom (b) navedene su u skladu s Prilogom III. Dodatno, za određene oznake upozorenja troznamenkastoj šifri oznake upozorenja dodaju se slova za daljnju diferencijaciju. Koriste se sljedeće dodatne šifre:

▼B



H350i

Može uzrokovati rak ako se udiše.

H360F

Može štetno djelovati na plodnost.

H360D

Može naškoditi nerođenom djetetu.

H361f

Sumnja na moguće štetno djelovanje na plodnost.

H361d

Sumnja na mogućnost štetnog djelovanja na nerođeno dijete.

H360FD

Može štetno djelovati na plodnost. Može naškoditi nerođenom djetetu.

H361fd

Sumnja na moguće štetno djelovanje na plodnost. Sumnja na mogućnost štetnog djelovanja na nerođeno dijete.

H360Fd

Može štetno djelovati na plodnost. Sumnja na mogućnost štetnog djelovanja na nerođeno dijete.

H360Df

Može naškoditi nerođenom djetetu. Sumnja na moguće štetno djelovanje na plodnost.

1.1.2.2.    Šifre označivanja

U stupcu označivanja navode se sljedeći elementi:

i. šifre piktograma opasnosti navedenih u Prilogu V., u skladu s pravilima prvenstva iz članka 26.;

ii. šifra oznake opasnosti „Dgr” za „Danger” (Opasnost) ili „Wng” za „Warning” (Upozorenje), u skladu s pravilima prvenstva iz članka 20. stavka 3.;

iii. šifre oznaka upozorenja navedenih u Prilogu III., u skladu s razvrstavanjem;

iv. šifre dopunskih obavijesti koje se dodjeljuju u skladu s člankom 25. stavkom 1. i pravilima iz dijela 1. Priloga II.

▼M14

1.1.2.3.    Specifične granične vrijednosti koncentracije, M faktori i procijenjene vrijednosti akutne toksičnosti (ATE)

Ako se granične vrijednosti koncentracije za određenu kategoriju razlikuju od općih graničnih vrijednosti navedenih u Prilogu I., za nju se u zasebnom stupcu navode specifične granične vrijednosti koncentracije, zajedno s odgovarajućim razvrstavanjem, upotrebljavajući šifre iz odjeljka 1.1.2.1.1. U istom stupcu tablice 3. navedene su i usklađene procijenjene vrijednosti akutne toksičnosti. Specifične granične vrijednosti koncentracije i usklađene procijenjene vrijednosti akutne toksičnosti upotrebljavaju proizvođač, uvoznik ili daljnji korisnik pri razvrstavanju smjese koja sadržava tu tvar. Pri upotrebi procijenjene vrijednosti akutne toksičnosti primjenjuje se formula aditivnosti kako je opisano u točki 3.1.3.6. Priloga I. Ako u ovom Prilogu nisu navedene specifične granične vrijednosti koncentracije za određenu kategoriju, za razvrstavanje tvari koje sadrže nečistoće, dodatke odnosno pojedinačne sastojke kao i za smjese vrijede opće granične vrijednosti koncentracije iz Priloga I. Ako za akutnu toksičnost nisu navedene usklađene procijenjene vrijednosti akutne toksičnosti, točnu vrijednost treba utvrditi na temelju dostupnih podataka.

Ako nije drukčije navedeno, granične vrijednosti koncentracije predstavljaju maseni postotak tvari u odnosu na ukupnu masu smjese.

Ako je M faktor usklađen za tvari razvrstane kao opasne za vodeni okoliš u 1. kategoriju akutne toksičnosti ili 1. kategoriju kronične toksičnosti, taj se M faktor u tablici 3. navodi u istom stupcu kao specifične granične vrijednosti koncentracije. Ako su M faktor za 1. kategoriju akutne toksičnosti i M faktor za 1. kategoriju kronične toksičnosti usklađeni, svaki će M faktor u popisu biti naveden u istom retku u kojem je i njegova odgovarajuća diferencijacija. Ako je pojedini M faktor naveden u tablici 3. a tvar razvrstana u 1. kategoriju akutne toksičnosti i 1. kategoriju kronične toksičnosti, taj M faktor upotrebljavaju proizvođač, uvoznik ili daljnji korisnik pri razvrstavanju smjese koja sadržava tu tvar kao akutnu i dugotrajnu opasnost za vodeni okoliš primjenom zbirne metode. Ako u tablici 3. M faktor nije naveden, na temelju raspoloživih podataka o tvari M faktor(e) određuje proizvođač, uvoznik ili daljnji korisnik. Za određivanje i upotrebu M faktora vidjeti odjeljak 4.1.3.5.5.5. Priloga I.

▼B

1.1.3.    Napomene koje su dodijeljene unosima

Napomena odnosno napomene koje se odnose na pojedine unose navode se u stupcu pod naslovom „Napomene”. Napomene imaju sljedeća značenja:

1.1.3.1.    Napomene u vezi s identifikacijom, razvrstavanjem i označivanjem tvari

Napomena A:

Ne dovodeći u pitanje članak 17. stavak 2., naziv tvari na naljepnici mora odgovarati jednom od naziva navedenih u dijelu 3.

U dijelu 3. se ponekad koristi općeniti opis npr. „spojevi …” ili „… soli”. U tom slučaju dobavljač na naljepnici mora navesti točan naziv, vodeći računa o odredbama odjeljka 1.1.1.4.

Napomena B:

Neke se tvari (kiseline, baze itd.) stavljaju na tržište u vodenim otopinama različitih koncentracija; te otopine treba drukčije razvrstati i označiti budući da se opasnost mijenja u ovisnosti o koncentraciji.

Unosi u dijelu 3. kojima je dodijeljena napomena B imaju općeniti opis npr. „nitratna kiselina … %”.

U tom slučaju dobavljač na naljepnici mora navesti koncentraciju otopine u postocima. Ako nije drukčije navedeno, podrazumijeva se da je koncentracija izražena na bazi masenog postotka.

Napomena C:

Neke se organske tvari mogu stavljati na tržište u određenom izomernom obliku ili kao smjesa nekoliko izomera.

U tom slučaju dobavljač mora navesti na naljepnici radi li se o određenom izomeru ili smjesi izomera.

Napomena D:

Određene tvari koje su podložne spontanoj polimerizaciji ili raspadanju u pravilu se stavljaju na tržište u stabiliziranom obliku. One su u dijelu 3. navedene u tom obliku.

Međutim, te se tvari ponekad stavljaju na tržište u nestabiliziranom obliku. U tom slučaju dobavljač na naljepnici treba iza naziva tvari umetnuti riječ „nestabilizirano”.

▼M14 —————

▼B

Napomena F:

Ova tvar može sadržavati stabilizator. Ako stabilizator mijenja opasna svojstva tvari navedena uz razvrstavanje u dijelu 3., tvar treba razvrstati i označiti u skladu s pravilima za razvrstavanje i označivanje opasnih smjesa.

Napomena G:

Ova se tvar može stavljati na tržište u eksplozivnom obliku i u tom se slučaju mora evaluirati primjenom odgovarajućih ispitnih metoda. Ekplozivna svojstva moraju biti vidljiva iz razvrstavanja i označivanja.

▼M2 —————

▼B

Napomena J:

Tvar se ne mora razvrstati kao karcinogena ili mutagena ako se može dokazati da sadrži manje od 0,1 % m/m benzena (EINECS br. 200-753-7). Ova napomena vrijedi samo za određene složene derivate ugljena i nafte u dijelu 3.

▼M14

Napomena K:

Tvar se ne mora razvrstati kao karcinogena ili mutagena ako se može dokazati da sadržava manje od 0,1 % m/m 1,3-butadiena (EINECS br. 203-450-8). Ako tvar nije razvrstana kao karcinogena odnosno mutagena, treba koristiti barem oznake obavijesti (P102-)P210-P403. Ova napomena vrijedi samo za određene složene naftne derivate u dijelu 3.

▼B

Napomena L:

Tvar se ne mora razvrstati kao karcinogena ako se može dokazati da sadrži manje od 3 % DMSO ekstrakta, izmjereno prema metodi IP 346 „Određivanje policikličkih aromata u neiskorištenim baznim mazivim uljima i u naftnim frakcijama koje ne sadrže naftalen – Metoda ekstrakcije dimetilsulfoksidom i mjerenja indeksa refrakcije”, Institute of Petrolem, London. Ova napomena vrijedi samo za određene složene naftne derivate u dijelu 3.

Napomena M:

Tvar se ne mora razvrstati kao karcinogena ako se može dokazati da sadrži manje od 0,005 % m/m benzo[a]pirena (EINECS br. 200-028-5). Ova napomena vrijedi samo za određene složene derivate ugljena u dijelu 3.

Napomena N:

Tvar se ne mora razvrstati kao karcinogena ako je poznata čitava povijest prerade i može se dokazati da tvar od koje je proizvedena nije karcinogena. Ova napomena vrijedi samo za određene složene naftne derivate u dijelu 3.

▼M14

Napomena P:

Razvrstavanje tvari kao karcinogene ili mutagene ne primjenjuje se nužno ako se može dokazati da tvar sadržava manje od 0,1 % m/m benzena (EINECS br. 200-753-7).

Ako tvar nije razvrstana kao karcinogena, treba koristiti barem oznake obavijesti (P102-)P260-P262-P301 + P310-P331.

Ova napomena vrijedi samo za određene složene naftne derivate u dijelu 3.

▼B

Napomena Q:

Tvar se ne mora razvrstati kao karcinogena ako se može dokazati da ispunjava jedan od ovih uvjeta:

 ako test kratkotrajne biopostojanosti kod udisanja pokazuje da uvećano vrijeme poluraspada vlakana dužih od 20 μm iznosi manje od 10 dana, ili

 ako test kratkotrajne biopostojanosti primjenom u dušnik pokazuje da uvećano vrijeme poluraspada vlakana dužih od 20 μm iznosi manje od 40 dana, ili

 ako odgovarajući intraperitonealni test ne pokazuje prekomjernu karcinogenost, ili

 odsutnost relevantne patogenosti ili neoplastičnih promjena kod prikladnog dugotrajnog inhalacijskog testa.

Napomena R:

Vlakna se ne moraju razvrstati kao karcinogena ako njihov dužinom uvećani srednji geometrijski promjer umanjen za dvije standardne geometrijske greške iznosi više od 6 μm.

▼M14

Napomena S:

Kod ove tvari nije obvezna naljepnica u skladu s člankom 17. (vidjeti odjeljak 1.3. Priloga I.) (tablica 3.).

▼B

Napomena T:

Ova se tvar može stavljati na tržište u obliku koji ne pokazuje fizikalne opasnosti navedene u razvrstavanju u unosu u dijelu 3. Ako rezultati odgovarajuće metode ili metoda u skladu s dijelom 2. Priloga I. ovoj Uredbi pokažu da oblik u kojem se tvar stavlja na tržište ne pokazuje to fizikalno svojstvo odnosno te fizikalne opasnosti, tvar se razvrstava u skladu s rezultatom odnosno rezultatima tog/tih ispitivanja. Relevantne informacije treba unijeti u sigurnosno-tehnički list uz uputu na odgovarajuću ispitnu metodu odnosno metode.

▼M14

Napomena U (tablica 3.):

▼M12

Plinovi se kod stavljanja na tržište moraju razvrstati kao „plinovi pod tlakom” iz jedne od sljedećih skupina: stlačeni plin, ukapljeni plin, ohlađeno ukapljeni plin ili otopljeni plin. Skupina ovisi o fizikalnom stanju plina kod pakiranja i stoga je treba odrediti za svaki slučaj posebno. Dodjeljuju se sljedeće šifre:

plin p. tlak. (stlač. plin.)

plin p. tlak. (ukaplj. plin)

plin p. tlak. (ohl. ukaplj. plin)

plin p. tlak. (otoplj. plin).

Aerosoli se ne razvrstavaju kao plinovi pod tlakom (vidjeti napomenu 2. u odjeljku 2.3.2.1. dijela 2. Priloga I.).

▼B

1.1.3.2.    Napomene u vezi s razvrstavanjem i označivanjem smjesa

▼M14

Napomena 1.:

Navedene koncentracije odnosno, ako koncentracija nije navedena, opće vrijednosti koncentracije utvrđene u ovoj Uredbi izražene su kao maseni postotak metala u odnosu na ukupnu masu smjese.

▼B

Napomena 2.:

Navedena koncentracija izocijanata predstavlja maseni postotak slobodnog monomera u odnosu na ukupnu masu smjese.

Napomena 3.:

Navedena koncentracija predstavlja maseni postotak kromatnih iona otopljenih u vodi u odnosu na ukupnu masu smjese.

Napomena 5.:

Granične vrijednosti koncentracije za plinovite smjese izražavaju se u volumnim postocima.

Napomena 7.:

Legure koje sadrže nikal razvrstavaju se kao tvari koje izazivaju preosjetljivost kože ako otpuštaju nikal u količinama iznad 0,5 μg Ni/cm2 tjedno, mjereno u skladu s europskom referentnom ispitnom metodom EN 1811.

▼M14

Napomena 8.:

Razvrstavanje tvari kao karcinogene ne primjenjuje se nužno ako se može dokazati da najveća teoretska koncentracija formaldehida koji se ispušta, bez obzira iz kojeg izvora, u smjesi koja je stavljena na tržište iznosi manje od 0,1 %.

Napomena 9.:

Razvrstavanje tvari kao mutagene ne primjenjuje se nužno ako se može dokazati da najveća teoretska koncentracija formaldehida koji se ispušta, bez obzira iz kojeg izvora, u smjesi koja je stavljena na tržište iznosi manje od 1 %.

▼M14

1.2.    Razvrstavanja i oznake upozorenja u tablici 3. koji proizlaze iz prijenosa razvrstavanja iz Priloga I. Direktivi 67/548/EEZ

1.2.1.    Minimalno razvrstavanje

U slučaju nekih razreda opasnosti, uključujući akutnu toksičnost i TCO ponavljano izlaganje, razvrstavanje prema kriterijima iz Direktive 67/548/EEZ neće izravno odgovarati razvrstavanju u razred i kategoriju opasnosti iz ove Uredbe. U tom se slučaju razvrstavanje iz ovog Priloga smatra minimalnim razvrstavanjem. Ono se primjenjuje ako nije ispunjen niti jedan od ovih uvjeta:

 proizvođaču odnosno uvozniku dostupni su podaci i druge informacije iz dijela 1. Priloga I. koji ukazuju na razvrstavanje u višu kategoriju opasnosti od minimalnog razvrstavanja. U tom se slučaju primjenjuje razvrstavanje u višu kategoriju,

 moguća je detaljnija podjela minimalnog razvrstavanja na temelju tablice za prijenos razvrstavanja u Prilogu VII. ako je proizvođaču ili uvozniku poznato agregatno stanje tvari korištene kod ispitivanja akutne inhalacijske toksičnosti. U tom se slučaju minimalno razvrstavanje iz ovog Priloga zamjenjuje razvrstavanjem koje proizlazi iz Priloga VII., ako su ta dva razvrstavanja različita.

Minimalno razvrstavanje za pojedinu kategoriju označeno je simbolom * u stupcu „Razvrstavanje” tablice 3.

Simbol * može se pronaći i u stupcu „Specifične granične vrijednosti koncentracije, M faktori i procijenjene vrijednosti akutne toksičnosti”, gdje ukazuje na to da za unos u pitanju vrijede specifične granične vrijednosti koncentracije za akutnu toksičnost na temelju Direktive 67/548/EEZ. Te se granične vrijednosti koncentracije ne mogu „prevesti” u granične vrijednosti koncentracije iz ove Uredbe, i to naročito u slučaju kad je zadano minimalno razvrstavanje. Ipak, kad je prikazan simbol *, razvrstavanje tog unosa s obzirom na akutnu toksičnost može biti od posebne važnosti.

1.2.2.    Put izlaganja ne može se isključiti

Put izlaganja kod pojedinih se razreda opasnosti, npr. TCO, navodi u oznaci upozorenja samo onda ako je nedvojbeno dokazano da ni jedan drugi put izlaganja ne predstavlja opasnost, u skladu s kriterijima iz Priloga I. U Direktivi 67/548/EEZ put izlaganja naveden je kod razvrstavanja s oznakom R48 ako su bili raspoloživi podaci koji opravdavaju razvrstavanje za taj put izlaganja. Razvrstavanja iz Direktive 67/548/EEZ kod kojih je naveden put izlaganja prenesena su u odgovarajući razred i kategoriju u skladu s ovom Uredbom, ali samo uz općenitu oznaku upozorenja, bez navođenja puta izlaganja, jer nisu raspoložive potrebne informacije.

Te su oznake upozorenja u tablici 3. označene simbolom **.

1.2.3.    Oznake upozorenja za reproduktivnu toksičnost

Oznake upozorenja H360 i H361 upućuju na opću zabrinutost radi učinaka na plodnost i/ili razvoj: „Može smanjiti plodnost ili oštetiti plod/Sumnja se da smanjuje plodnost ili oštećuje plod”. U skladu s tim kriterijima, opća oznaka upozorenja može se zamijeniti oznakom upozorenja koja upućuje na poseban učinak koji izaziva zabrinutost u skladu s odjeljkom 1.1.2.1.2. Ako se druga diferencijacija ne spominje, to je zbog dokaza koji dokazuju da nema takvog učinka, iz podataka se ne može zaključiti ili nema podataka i obaveze iz članka 4. stavka 3. primjenjuju se za tu diferencijaciju.

Da se ne bi izgubile informacije iz usklađenih razvrstavanja za učinke na plodnost i razvoj iz Direktive 67/548/EEZ, razvrstavanja su prenesena samo za one učinke koji su razvrstani na temelju te Direktive.

Te su oznake upozorenja u tablici 3. označene simbolom ***.

1.2.4.    Ne može se utvrditi točno razvrstavanje za fizikalne opasnosti

Za neke unose nije bilo moguće utvrditi točno razvrstavanje za fizikalne opasnosti jer nije raspoloživo dovoljno informacija za primjenu kriterija razvrstavanja iz ove Uredbe. Unos se može razvrstati u drugu (također i višu) kategoriju ili čak u drugi razred opasnosti od onoga koji je naveden. Točno razvrstavanje treba potvrditi ispitivanjem.

Unosi s fizikalnim opasnostima koje treba potvrditi ispitivanjem u tablici 3. označeni su simbolom ****.

▼B

2.   DIO 2.: DOKUMENTACIJA ZA USKLAĐENO RAZVRSTAVANJE I OZNAČIVANJE

U ovom se dijelu utvrđuju opća načela za izradu dokumentacije za dostavu prijedloga i obrazloženja usklađenog razvrstavanja i označivanja.

Za potrebe te dokumentacije treba koristiti metodologiju i obrasce iz odgovarajućih dijelova odjeljaka 1., 2. i 3. u Prilogu I. Uredbi (EZ) 1907/2006.

Kod izrade dokumentacije treba uzeti u obzir sve relevantne informacije iz registracijske dokumentacije, a mogu se koristiti i sve ostale raspoložive informacije. U slučaju informacija o opasnosti koje još nisu dostavljene Agenciji, dokumentaciji treba priložiti detaljni sažetak studije.

Dokumentacija za usklađeno razvrstavanje i označivanje sadrži sljedeće:

 Prijedlog

 Prijedlog uključuje identitet tvari u pitanju i predloženo razvrstavanje i označivanje.

 Obrazloženje predloženoga razvrstavanja i označivanja

 Raspoložive informacije treba usporediti s kriterijima iz dijelova od 2. do 5. Priloga I. ovoj Uredbi, uzimajući u obzir opća načela iz dijela 1. tog Priloga, i to dokumentirati u obrascu u skladu s dijelom B izvješća o kemijskoj sigurnosti iz Priloga I. Uredbi (EZ) 1907/2006.

 Obrazloženje za ostale učinke na razini Zajednice

 U slučaju učinaka različitih od karcinogenosti, mutagenosti, reproduktivne toksičnosti i izazivanja preosjetljivosti dišnih putova treba obrazložiti potrebu djelovanja na razini Zajednice. To ne vrijedi za aktivne tvari u smislu Direktive 91/414/EEZ ili Direktive 98/8/EZ.

▼M14

3.   DIO 3.: TABLICA USKLAĐENOG RAZVRSTAVANJA I OZNAČIVANJA



Tablica 3.

Popis usklađenog razvrstavanja i označivanja opasnih tvari

Indeks broj

Međunarodno kemijsko ime

EC broj

CAS broj

Razvrstavanje

Označivanje

►M14  Specifične granične vrijednosti koncentracije, M faktori i procijenjene vrijednosti akutne toksičnosti ◄

Napomene

Razred opasnosti i kod(ovi) kategorije

Oznake upozorenja

Piktogrami Oznake opasnosti

Oznake upozorenja

Dodatne oznake upozorenja

 

 

001-001-00-9

hydrogen

215-605-7

1333-74-0

Flam. Gas 1

Press. Gas

H220

GHS02

GHS04

Dgr

H220

 

 

U

▼M1

001-002-00-4

aluminium lithium hydride

240-877-9

16853-85-3

Water-react. 1

Skin Corr. 1A

H260

H314

GHS02

GHS05

Dgr

H260

H314

 

 

 

▼B

001-003-00-X

sodium hydride

231-587-3

7646-69-7

Water-react. 1

H260

GHS02

Dgr

H260

 

 

 

001-004-00-5

calcium hydride

232-189-2

7789-78-8

Water-react. 1

H260

GHS02

Dgr

H260

 

 

 

003-001-00-4

lithium

231-102-5

7439-93-2

Water-react. 1

Skin Corr. 1B

H260

H314

GHS02

GHS05

Dgr

H260

H314

EUH014

 

 

003-002-00-X

n-hexyllithium

404-950-0

21369-64-2

Water-react. 1

Pyr. Sol. 1

Skin Corr. 1A

H260

H250

H314

GHS02

GHS05

Dgr

H260

H250

H314

EUH014

 

 

▼M1

003-003-00-5

(2-methylpropyl)lithium;

isobutyllithium

440-620-2

920-36-5

Water-react. 1

Pyr. Liq. 1

Skin Corr. 1A

STOT SE 3

Aquatic Acute 1

Aquatic Chronic 1

H260

H250

H314

H336

H400

H410

GHS02

GHS05

GHS07

GHS09

Dgr

H260

H250

H314

H336

H410

EUH014

 

 

▼B

004-001-00-7

beryllium

231-150-7

7440-41-7

Carc. 1B

Acute Tox. 2 *

Acute Tox. 3 *

STOT RE 1

Eye Irrit. 2

STOT SE 3

Skin Irrit. 2

Skin Sens. 1

H350i

H330

H301

H372 **

H319

H335

H315

H317

GHS06

GHS08

Dgr

H350i

H330

H301

H372 **

H319

H335

H315

H317

 

 

 

004-002-00-2

beryllium compounds with the exception of aluminium beryllium silicates, and with those specified elsewhere in this Annex

Carc. 1B

Acute Tox. 2 *

Acute Tox. 3 *

STOT RE 1

Eye Irrit. 2

STOT SE 3

Skin Irrit. 2

Skin Sens. 1

Aquatic Chronic 2

H350i

H330

H301

H372 **

H319

H335

H315

H317

H411

GHS06

GHS08

GHS09

Dgr

H350i

H330

H301

H372 **

H319

H335

H315

H317

H411

 

 

A

004-003-00-8

beryllium oxide

215-133-1

1304-56-9

Carc. 1B

Acute Tox. 2 *

Acute Tox. 3 *

STOT RE 1

Eye Irrit. 2

STOT SE 3

Skin Irrit. 2

Skin Sens. 1

H350i

H330

H301

H372 **

H319

H335

H315

H317

GHS06

GHS08

Dgr

H350i

H330

H301

H372 **

H319

H335

H315

H317

 

 

 

005-001-00-X

boron trifluoride

231-569-5

7637-07-2

Press. Gas

Acute Tox. 2 *

Skin Corr. 1A

H330

H314

GHS04

GHS06

GHS05

Dgr

H330

H314

EUH014

 

U

005-002-00-5

boron trichloride

233-658-4

10294-34-5

Press. Gas

Acute Tox. 2 *

Acute Tox. 2 *

Skin Corr. 1B

H330

H300

H314

GHS04

GHS06

GHS05

Dgr

H330

H300

H314

EUH014

 

U

005-003-00-0

boron tribromide

233-657-9

10294-33-4

Acute Tox. 2 *

Acute Tox. 2 *

Skin Corr. 1A

H330

H300

H314

GHS06

GHS05

Dgr

H330

H300

H314

EUH014

 

 

005-004-00-6

trialkylboranes, solid

Pyr. Sol. 1

Skin Corr. 1B

H250

H314

GHS02

GHS05

Dgr

H250

H314

 

 

A

005-004-01-3

trialkylboranes, liquid

Pyr. Liq. 1

Skin Corr. 1B

H250

H314

GHS02

GHS05

Dgr

H250

H314

 

 

A

005-005-00-1

trimethyl borate

204-468-9

121-43-7

Flam. Liq. 3

Acute Tox. 4 *

H226

H312

GHS02

GHS07

Wng

H226

H312

 

 

 

▼M6

005-006-00-7

dibutyltin hydrogen borate

401-040-5

75113-37-0

Repr. 1B

Muta. 2

STOT RE 1

Acute Tox. 4 *

Acute Tox. 4 *

Eye Dam. 1

Skin Sens. 1

Aquatic Acute 1

Aquatic Chronic 1

H360FD

H341

H372**

H312

H302

H318

H317

H400

H410

GHS05

GHS08

GHS07

GHS09

Dgr

H360FD

H341

H372**

H312

H302

H318

H317

H410

 

 

 

005-007-00-2

boric acid; [1]

boric acid; [2]

233-139-2 [1]

234-343-4 [2]

10043-35-3 [1]

11113-50-1 [2]

Repr. 1B

H360FD

GHS08

Dgr

H360FD

 

Repr. 1B; H360FD: C ≥ 5,5 %

 

▼M1

005-008-00-8

diboron trioxide;

boric oxide

215-125-8

1303-86-2

Repr. 1B

H360FD

GHS08

Dgr

H360FD

 

Repr. 1B; H360FD: C ≥ 3,1 %

 

▼B

005-009-00-3

tetrabutylammonium butyltriphenylborate

418-080-4

120307-06-4

Skin Sens. 1

Aquatic Acute 1

Aquatic Chronic 1

H317

H400

H410

GHS07

GHS09

Wng

H317

H410

 

 

 

005-010-00-9

N,N-dimethylanilinium tetrakis(pentafluorophenyl)borate

422-050-6

118612-00-3

Carc. 2

Acute Tox. 4 *

Skin Irrit. 2

Eye Dam. 1

H351

H302

H315

H318

GHS08

GHS05

GHS07

Dgr

H351

H302

H315

H318

 

 

 

▼M1

005-011-00-4

disodium tetraborate, anhydrous;

boric acid, disodium salt; [1]

tetraboron disodium heptaoxide, hydrate; [2]

orthoboric acid, sodium salt [3]

215-540-4 [1]

235-541-3 [2]

237-560-2 [3]

1330-43-4 [1]

12267-73-1 [2]

13840-56-7 [3]

Repr. 1B

H360FD

GHS08

Dgr

H360FD

 

Repr. 1B; H360FD: C ≥ 4,5 %

 

005-011-01-1

disodium tetraborate decahydrate;

borax decahydrate

215-540-4

1303-96-4

Repr. 1B

H360FD

GHS08

Dgr

H360FD

 

Repr. 1B; H360FD: C ≥ 8,5 %

 

005-011-02-9

disodium tetraborate pentahydrate;

borax pentahydrate

215-540-4

12179-04-3

Repr. 1B

H360FD

GHS08

Dgr

H360FD

 

Repr. 1B; H360FD: C ≥ 6,5 %

 

▼B

005-012-00-X

diethyl{4-[1,5,5-tris(4-diethylaminophenyl)penta-2,4-dienylidene]cyclohexa-2,5-dienylidene}ammonium butyltriphenylborate

418-070-1

141714-54-7

Skin Sens. 1

Aquatic Acute 1

Aquatic Chronic 1

H317

H400

H410

GHS07

GHS09

Wng

H317

H410

 

 

 

▼M1

005-013-00-5

diethylmethoxyborane

425-380-9

7397-46-8

Pyr. Liq. 1

Acute Tox. 4 *

Acute Tox. 4 *

Acute Tox. 4 *

STOT RE 2 *

Skin Corr. 1B

Skin Sens. 1

Aquatic Chronic 4

H250

H332

H312

H302

H373**

H314

H317

H413

GHS02

GHS05

GHS08

GHS07

Dgr

H250

H332

H312

H302

H373**

H314

H317

H413

 

 

 

005-014-00-0

4-formylphenylboronic acid

438-670-5

87199-17-5

Skin Sens. 1

H317

GHS07

Wng

H317

 

 

 

005-015-00-6

1-chloromethyl-4-fluoro-1,4-diazoniabicyclo[2.2.2]octane bis(tetrafluoroborate)

414-380-4

140681-55-6

Acute Tox. 4 *

Eye Dam. 1

Skin Sens. 1

Aquatic Chronic 3

H302

H318

H317

H412

GHS05

GHS07

Dgr

H302

H318

H317

H412

 

 

 

005-016-00-1

tetrabutylammonium butyl tris-(4-tert-butylphenyl)borate

431-370-5

Aquatic Chronic 4

H413

H413

 

 

 

▼M6

005-017-00-7

sodium perborate; [1]

sodium peroxometaborate; [2]

sodium peroxoborate;

[containing < 0,1 % (w/w) of particles with an aerodynamic diameter of below 50 μm]

239-172-9 [1]

231-556-4 [2]

15120-21-5 [1]

7632-04-4 [2]

Ox. Sol. 2

Repr. 1B

Acute Tox. 4 *

STOT SE 3

Eye Dam. 1

H272

H360Df

H302

H335

H318

GHS03

GHS05

GHS08

GHS07

Dgr

H272

H360Df

H302

H335

H318

 

Repr. 1B; H360Df: C ≥ 9 %

Repr. 1B; H360D: 6,5 % ≤ C < 9 %

Eye Dam. 1; H318: C ≥ 22 %

Eye Irrit. 2; H319: 14 % ≤ C < 22 %

 

005-017-01-4

sodium perborate; [1]

sodium peroxometaborate; [2]

sodium peroxoborate;

[containing ≥ 0,1 % (w/w) of particles with an aerodynamic diameter of below 50 μm]

239-172-9 [1]

231-556-4 [2]

15120-21-5 [1]

7632-04-4 [2]

Ox. Sol. 2

Repr. 1B

Acute Tox. 3 *

Acute Tox. 4 *

STOT SE 3

Eye Dam. 1

H272

H360Df

H331

H302

H335

H318

GHS03

GHS06

GHS05

GHS08

Dgr

H272

H360Df

H331

H302

H335

H318

 

Repr. 1B; H360Df: C ≥ 9 %

Repr. 1B; H360D: 6,5 % ≤ C < 9 %

Eye Dam. 1; H318: C ≥ 22 %

Eye Irrit. 2; H319: 14 % ≤ C < 22 %

 

005-018-00-2

perboric acid (H3BO2(O2)), monosodium salt trihydrate; [1]

perboric acid, sodium salt, tetrahydrate; [2]

perboric acid (HBO(O2)), sodium salt, tetrahydrate [3]

sodium peroxoborate hexahydrate;

[containing < 0,1 % (w/w) of particles with an aerodynamic diameter of below 50 μm]

239-172-9 [1]

234-390-0 [2]

231-556-4 [3]

13517-20-9 [1]

37244-98-7 [2]

10486-00-7 [3]

Repr. 1B

STOT SE 3

Eye Dam. 1

H360Df

H335

H318

GHS05

GHS08

GHS07

Dgr

H360Df

H335

H318

 

Repr. 1B; H360Df: C ≥ 14 %

Repr. 1B; H360D: 10 % ≤ C < 14 %

Eye Dam. 1; H318: C ≥ 36 %

Eye Irrit. 2; H319: 22 % ≤ C < 36 %

 

▼M1

005-018-01-X

perboric acid (H3BO2(O2)), monosodium salt, trihydrate; [1]

perboric acid, sodium salt, tetrahydrate; [2]

perboric acid (HBO(O2)), sodium salt, tetrahydrate; [3]

sodium peroxoborate hexahydrate;

[containing ≥ 0,1 % (w/w) of particles with an aerodynamic diameter of below 50 μm]

239-172-9 [1]

234-390-0 [2]

231-556-4 [3]

13517-20-9 [1]

37244-98-7 [2]

10486-00-7 [3]

Repr. 1B

Acute Tox. 4 *

STOT SE 3

Eye Dam. 1

H360Df

H332

H335

H318

GHS05

GHS08

GHS07

Dgr

H360Df

H332

H335

H318

 

Repr. 1B; H360 Df: C ≥ 14 %

Repr. 1B; H360D: 10 % ≤ C < 14 %

Eye Dam. 1; H318: C ≥ 36 %

Eye Irrit. 2; H319: 22 % ≤ C < 36 %

 

▼M6

005-019-00-8

perboric acid, sodium salt; [1]

perboric acid, sodium salt, monohydrate; [2]

perboric acid (HBO(O2)), sodium salt, monohydrate; [3]

sodium peroxoborate;

[containing < 0,1 % (w/w) of particles with an aerodynamic diameter of below 50 μm]

234-390-0 [1]

234-390-0 [2]

231-556-4 [3]

11138-47-9 [1]

12040-72-1 [2]

10332-33-9 [3]

Ox. Sol. 3

Repr. 1B

Acute Tox. 4 *

STOT SE 3

Eye Dam. 1

H272

H360Df

H302

H335

H318

GHS03

GHS05

GHS08

GHS07

Dgr

H272

H360Df

H302

H335

H318

 

Repr. 1B; H360Df: C ≥ 9 %

Repr. 1B; H360D: 6,5 % ≤ C < 9 %

Eye Dam. 1; H318: C ≥ 22 %

Eye Irrit. 2; H319: 14 % ≤ C < 22 %

 

005-019-01-5

perboric acid, sodium salt; [1]

perboric acid, sodium salt, monohydrate; [2]

perboric acid (HBO(O2)), sodium salt, monohydrate [3]

sodium peroxoborate;

[containing ≥ 0,1 % (w/w) of particles with an aerodynamic diameter of below 50 μm]

234-390-0 [1]

234-390-0 [2]

231-556-4 [3]

11138-47-9 [1]

12040-72-1 [2]

10332-33-9 [3]

Ox. Sol. 3

Repr. 1B

Acute Tox. 3 *

Acute Tox. 4 *

STOT SE 3

Eye Dam. 1

H272

H360Df

H331

H302

H335

H318

GHS03

GHS06

GHS05

GHS08

Dgr

H272

H360Df

H331

H302

H335

H318

 

Repr. 1B; H360Df: C ≥ 9 %

Repr. 1B; H360D: 6,5 % ≤ C < 9 %

Eye Dam. 1; H318: C ≥ 22 %

Eye Irrit. 2; H319: 14 % ≤ C < 22 %

 

▼M13

005-020-00-3

dinatrijev oktaborat, bezvodni; [1]

dinatrijev oktaborat tetrahidrat [2]

234-541-0 [1]

234-541-0 [2]

12008-41-2 [1]

12280-03-4 [2]

Repr. 1B

H360FD

GHS08

Dgr

H360FD

 

 

 

▼B

006-001-00-2

carbon monoxide

211-128-3

630-08-0

Flam. Gas 1

Press. Gas

Repr. 1A

Acute Tox. 3 *

STOT RE 1

H220

H360D ***

H331

H372 **

GHS02

GHS04

GHS06

GHS08

Dgr

H220

H360D ***

H331

H372 **

 

 

U

006-002-00-8

phosgene;

carbonyl chloride

200-870-3

75-44-5

Press. Gas

Acute Tox. 2 *

Skin Corr. 1B

H330

H314

GHS04

GHS06

GHS05

Dgr

H330

H314

 

 

U

006-003-00-3

carbon disulphide

200-843-6

75-15-0

Flam. Liq. 2

Repr. 2

STOT RE 1

Eye Irrit. 2

Skin Irrit. 2

H225

H361fd

H372 **

H319

H315

GHS02

GHS08

GHS07

Dgr

H225

H361fd

H372 **

H319

H315

 

Repr. 2; H361fd: C ≥ 1 %

STOT RE 1; H372: C ≥ 1 %

STOT RE 2; H373: 0,2 % ≤C < 1 %

 

006-004-00-9

calcium carbide

200-848-3

75-20-7

Water-react. 1

H260

GHS02

Dgr

H260

 

 

T

006-005-00-4

thiram (ISO);

tetramethylthiuram disulphide

205-286-2

137-26-8

Acute Tox. 4 *

Acute Tox. 4 *

STOT RE 2 *

Eye Irrit. 2

Skin Irrit. 2

Skin Sens. 1

Aquatic Acute 1

Aquatic Chronic 1

H332

H302

H373 **

H319

H315

H317

H400

H410

GHS08

GHS07

GHS09

Wng

H332

H302

H373 **

H319

H315

H317

H410

 

M = 10

 

006-006-00-X

hydrogen cyanide;

hydrocyanic acid

200-821-6

74-90-8

Flam. Liq. 1

Acute Tox. 2 *

Aquatic Acute 1

Aquatic Chronic 1

H224

H330

H400

H410

GHS02

GHS06

GHS09

Dgr

H224

H330

H410

 

 

 

006-006-01-7

hydrogen cyanide … %;

hydrocyanic acid … %

200-821-6

74-90-8

Acute Tox. 2 *

Acute Tox. 1

Acute Tox. 2 *

Aquatic Acute 1

Aquatic Chronic 1

H330

H310

H300

H400

H410

GHS06

GHS09

Dgr

H330

H310

H300

H410

 

 

B

▼M1

006-007-00-5

salts of hydrogen cyanide with the exception of complex cyanides such as ferrocyanides, ferricyanides and mercuric oxycyanide and those specified elsewhere in this Annex

Acute Tox. 2 *

Acute Tox. 1

Acute Tox. 2 *

Aquatic Acute 1

Aquatic Chronic 1

H330

H310

H300

H400

H410

GHS06

GHS09

Dgr

H330

H310

H300

H410

EUH032

 

A

▼B

006-008-00-0

antu (ISO);

1-(1-naphthyl)-2-thiourea

201-706-3

86-88-4

Acute Tox. 2 *

Carc. 2

H300

H351

GHS06

GHS08

Dgr

H300

H351

 

 

 

006-009-00-6

1-isopropyl-3-methylpyrazol-5-yl dimethylcarbamate;

isolan

204-318-2

119-38-0

Acute Tox. 1

Acute Tox. 2 *

H310

H300

GHS06

Dgr

H310

H300

 

 

 

006-010-00-1

5,5-dimethyl-3-oxocyclohex-1-enyl dimethylcarbamate 5,5-dimethyldihydroresorcinol dimethylcarbamate;

dimetan

204-525-8

122-15-6

Acute Tox. 3 *

H301

GHS06

Dgr

H301

 

 

 

▼M1

006-011-00-7

carbaryl (ISO);

1-naphthyl methylcarbamate

200-555-0

63-25-2

Carc. 2

Acute Tox. 4 *

Acute Tox. 4 *

Aquatic Acute 1

H351

H332

H302

H400

GHS08

GHS07

GHS09

Wng

H351

H332

H302

H400

 

M=100

 

▼B

006-012-00-2

ziram (ISO);

zinc bis dimethyldithiocarbamate

205-288-3

137-30-4

Acute Tox. 2 *

Acute Tox. 4 *

STOT RE 2 *

STOT SE 3

Eye Dam. 1

Skin Sens. 1

Aquatic Acute 1

Aquatic Chronic 1

H330

H302

H373 **

H335

H318

H317

H400

H410

GHS06

GHS08

GHS05

GHS09

Dgr

H330

H302

H373 **

H335

H318

H317

H410

 

M = 100

 

006-013-00-8

metam-sodium (ISO);

sodium methyldithiocarbamate

205-293-0

137-42-8

Acute Tox. 4 *

Skin Corr. 1B

Skin Sens. 1

Aquatic Acute 1

Aquatic Chronic 1

H302

H314

H317

H400

H410

GHS05

GHS07

GHS09

Dgr

H302

H314

H317

H410

EUH031

 

 

006-014-00-3

nabam (ISO);

disodium ethylenebis(N,N'-dithiocarbamate)

205-547-0

142-59-6

Acute Tox. 4 *

STOT SE 3

Skin Sens. 1

Aquatic Acute 1

Aquatic Chronic 1

H302

H335

H317

H410

GHS07

GHS09

Wng

H302

H335

H317

H410

 

 

 

▼M6

006-015-00-9

diuron (ISO);

3-(3,4-dichlorophenyl)-1,1-dimethylurea

206-354-4

330-54-1

Carc. 2

Acute Tox. 4 *

STOT RE 2 *

Aquatic Acute 1

Aquatic Chronic 1

H351

H302

H373**

H400

H410

GHS08

GHS07

GHS09

Wng

H351

H302

H373**

H410

 

M = 10

 

▼B

006-016-00-4

propoxur (ISO);

2-isopropyloxyphenyl N-methylcarbamate;

2-isopropoxyphenyl methylcarbamate

204-043-8

114-26-1

Acute Tox. 3 *

Aquatic Acute 1

Aquatic Chronic 1

H301

H400

H410

GHS06

GHS09

Dgr

H301

H410

 

 

 

006-017-00-X

aldicarb (ISO);

2-methyl-2-(methylthio)propanal-O-(N-methylcarbamoyl)oxime

204-123-2

116-06-3

Acute Tox. 2 *

Acute Tox. 2 *

Acute Tox. 3 *

Aquatic Acute 1

Aquatic Chronic 1

H330

H300

H311

H400

H410

GHS06

GHS09

Dgr

H330

H300

H311

H410

 

 

 

006-018-00-5

aminocarb (ISO);

4-dimethylamino-3-tolyl methylcarbamate

217-990-7

2032-59-9

Acute Tox. 3 *

Acute Tox. 3 *

Aquatic Acute 1

Aquatic Chronic 1

H311

H301

H400

H410

GHS06

GHS09

Dgr

H311

H301

H410

 

 

 

006-019-00-0

di-allate (ISO);

S-(2,3-dichloroallyl)-N,N-diisopropylthiocarbamate

218-961-1

2303-16-4

Carc. 2

Acute Tox. 4 *

Aquatic Acute 1

Aquatic Chronic 1

H351

H302

H400

H410

GHS08

GHS07

GHS09

Wng

H351

H302

H410

 

 

 

006-020-00-6

barban (ISO);

4-chlorbut-2-ynyl N-(3-chlorophenyl)carbamate

202-930-4

101-27-9

Acute Tox. 4 *

Skin Sens. 1

Aquatic Acute 1

Aquatic Chronic 1

H302

H317

H400

H410

GHS07

GHS09

Wng

H302

H317

H410

 

 

 

006-021-00-1

linuron (ISO);

3-(3,4-dichlorophenyl)-1-methoxy-1-methylurea

206-356-5

330-55-2

Repr. 1B

Carc. 2

Acute Tox. 4 *

STOT RE 2 *

Aquatic Acute 1

Aquatic Chronic 1

H360Df

H351

H302

H373 **

H400

H410

GHS08

GHS07

GHS09

Dgr

H360Df

H351

H302

H373 **

H410

 

 

 

006-022-00-7

decarbofuran (ISO);

2,3-dihydro-2-methylbenzofuran-7-yl methylcarbamate

1563-67-3

Acute Tox. 3 *

Acute Tox. 3 *

Acute Tox. 3 *

H331

H311

H301

GHS06

Dgr

H331

H311

H301

 

 

 

006-023-00-2

mercaptodimethur (ISO);

methiocarb (ISO);

3,5-dimethyl-4-methylthiophenyl N-methylcarbamate

217-991-2

2032-65-7

Acute Tox. 3 *

Aquatic Acute 1

Aquatic Chronic 1

H301

H400

H410

GHS06

GHS09

Dgr

H301

H410

 

 

 

006-024-00-8

proxan-sodium (ISO);

sodium O-isopropyldithiocarbonate

205-443-5

140-93-2

Acute Tox. 4 *

Skin Irrit. 2

Aquatic Chronic 2

H302

H315

H411

GHS07

GHS09

Wng

H302

H315

H411

 

 

 

006-025-00-3

allethrin;

(RS)-3-allyl-2-methyl-4-oxocyclopent-2-enyl (1RS,3RS;1RS,3SR)-2,2-dimethyl-3-(2-methylprop-1-enyl)cyclopropanecarboxylate;

bioallethrin;

(RS)-3-allyl-2-methyl-4-oxocyclopent-2-enyl (1R,3R)-2,2-dimethyl-3-(2-methylprop-1-enyl)cyclopropanecarboxylate; [1]

S-bioallethrin;

(S)-3-allyl-2-methyl-4-oxocyclopent-2-enyl (1R,3R)-2,2-dimethyl-3-(2-methylprop-1-enyl)cyclopropanecarboxylate; [2]

esbiothrin;

(RS)-3-allyl-2-methyl-4-oxocyclopent-2-enyl (1R,3R)-2,2-dimethyl-3-(2-methylprop-1-enyl)cyclopropanecarboxylate [3]

209-542-4 [1]

249-013-5 [2]-[3]

584-79-2 [1]

28434-00-6 [2]

84030-86-4 [3]

Acute Tox. 4 *

Acute Tox. 4 *

Aquatic Acute 1

Aquatic Chronic 1

H332

H302

H400

H410

GHS07

GHS09

Wng

H332

H302

H410

 

 

C

006-026-00-9

carbofuran (ISO);

2,3-dihydro-2,2-dimethylbenzofuran-7-yl N-methylcarbamate

216-353-0

1563-66-2

Acute Tox. 2 *

Acute Tox. 2 *

Aquatic Acute 1

Aquatic Chronic 1

H330

H300

H400

H410

GHS06

GHS09

Dgr

H330

H300

H410

 

 

 

006-028-00-X

dinobuton (ISO);

2-(1-methylpropyl)-4,6-dinitrophenyl isopropyl carbonate

213-546-1

973-21-7

Acute Tox. 3 *

Aquatic Acute 1

Aquatic Chronic 1

H301

H400

H410

GHS06

GHS09

Dgr

H301

H410

 

 

 

006-029-00-5

dioxacarb (ISO);

2-(1,3-dioxolan-2-yl)phenyl N-methylcarbamate

230-253-4

6988-21-2

Acute Tox. 3 *

Aquatic Chronic 2

H301

H411

GHS06

GHS09

Dgr

H301

H411

 

 

 

006-030-00-0

EPTC (ISO);

S-ethyl dipropylthiocarbamate

212-073-8

759-94-4

Acute Tox. 4 *

H302

GHS07

Wng

H302

 

 

 

006-031-00-6

formetanate (ISO);

3-[(EZ)-dimethylaminomethyleneamino]phenyl methylcarbamate

244-879-0

22259-30-9

Acute Tox. 2 *

Acute Tox. 2 *

Skin Sens. 1

Aquatic Acute 1

Aquatic Chronic 1

H330

H300

H317

H400

H410

GHS06

GHS09

Dgr

H330

H300

H317

H410

 

 

 

006-032-00-1

monolinuron (ISO);

3-(4-chlorophenyl)-1-methoxy-1-methylurea

217-129-5

1746-81-2

Acute Tox. 4 *

STOT RE 2 *

Aquatic Acute 1

Aquatic Chronic 1

H302

H373 **

H400

H410

GHS08

GHS07

GHS09

Wng

H302

H373 **

H410

 

 

 

006-033-00-7

metoxuron (ISO);

3-(3-chloro-4-methoxyphenyl)-1,1-dimethylurea

243-433-2

19937-59-8

Aquatic Acute 1

Aquatic Chronic 1

H400

H410

GHS09

Wng

H410

 

 

 

006-034-00-2

pebulate (ISO);

N-butyl-N-ethyl-S-propylthiocarbamate

214-215-4

1114-71-2

Acute Tox. 4 *

Aquatic Chronic 2

H302

H411

GHS07

GHS09

Wng

H302

H411

 

 

 

▼M13

006-035-00-8

pirimikarb (ISO); 2-(dimetilamino)-5,6-dimetil-pirimidin-4-il dimetil-karbamat

245-430-1

23103-98-2

Carc. 2

Acute Tox. 3

Acute Tox. 3

Skin Sens. 1

Aquatic Acute 1 Aquatic Chronic 1

H351

H331

H301

H317

H400

H410

GHS08

GHS06

GHS09

Dgr

H351

H331

H301

H317

H410

 

M = 10

M = 100

 

▼B

006-036-00-3

benzthiazuron (ISO);

1-benzothiazol-2-yl-3-methylurea

217-685-9

1929-88-0

Acute Tox. 4 *

H302

GHS07

Wng

H302

 

 

 

006-037-00-9

promecarb (ISO);

3-isopropyl-5-methylphenyl N-methylcarbamate

220-113-0

2631-37-0

Acute Tox. 3 *

Aquatic Acute 1

Aquatic Chronic 1

H301

H400

H410

GHS06

GHS09

Dgr

H301

H410

 

 

 

006-038-00-4

sulfallate (ISO);

2-chloroallyl N,N-dimethyldithiocarbamate

202-388-9

95-06-7

Carc. 1B

Acute Tox. 4 *

Aquatic Acute 1

Aquatic Chronic 1

H350

H302

H400

H410

GHS08

GHS07

GHS09

Dgr

H350

H302

H410

 

 

 

006-039-00-X

tri-allate (ISO);

S-2,3,3-trichloroallyl diisopropylthiocarbamate

218-962-7

2303-17-5

Acute Tox. 4 *

STOT RE 2 *

Skin Sens. 1

Aquatic Acute 1

Aquatic Chronic 1

H302

H373 **

H317

H400

H410

GHS08

GHS07

GHS09

Wng

H302

H373 **

H317

H410

 

 

 

006-040-00-5

3-methylpyrazol-5-yl-dimethylcarbamate;

monometilan

2532-43-6

Acute Tox. 3 *

Acute Tox. 3 *

Acute Tox. 3 *

H331

H311

H301

GHS06

Dgr

H331

H311

H301

 

 

 

006-041-00-0

dimethylcarbamoyl chloride

201-208-6

79-44-7

Carc. 1B

Acute Tox. 3 *

Acute Tox. 4 *

Eye Irrit. 2

STOT SE 3

Skin Irrit. 2

H350

H331

H302

H319

H335

H315

GHS06

GHS08

Dgr

H350

H331

H302

H319

H335

H315

 

Carc. 1B; H350: C ≥ 0,001 %

 

006-042-00-6

monuron (ISO);

3-(4-chlorophenyl)-1,1-dimethylurea

205-766-1

150-68-5

Carc. 2

Acute Tox. 4 *

Aquatic Acute 1

Aquatic Chronic 1

H351

H302

H400

H410

GHS08

GHS07

GHS09

Wng

H351

H302

H410

 

 

 

006-043-00-1

3-(4-chlorophenyl)-1,1-dimethyluronium trichloroacetate;

monuron-TCA

140-41-0

Carc. 2

Eye Irrit. 2

Skin Irrit. 2

Aquatic Acute 1

Aquatic Chronic 1

H351

H319

H315

H400

H410

GHS08

GHS07

GHS09

Wng

H351

H319

H315

H410

 

 

 

006-044-00-7

isoproturon (ISO);

3-(4-isopropylphenyl)-1,1-dimethylurea

251-835-4

34123-59-6

Carc. 2

Aquatic Acute 1

Aquatic Chronic 1

H351

H400

H410

GHS08

GHS09

Wng

H351

H410

 

M = 10

 

▼M1

006-045-00-2

methomyl (ISO);

1-(methylthio)ethylideneamino N-methylcarbamate

240-815-0

16752-77-5

Acute Tox. 2 *

Aquatic Acute 1

Aquatic Chronic 1

H300

H400

H410

GHS06

GHS09

Dgr

H300

H410

 

M=100

 

▼M14

006-046-00-8

bendiokarb (ISO);

2,2-dimetil-1,3-benzodioksol-4-il N-metil-karbamat;

2,2-dimetil-1,3-benzodioksol-4-il metil-karbamat

245-216-8

22781-23-3

Acute Tox. 3

Acute Tox. 3

Acute Tox. 2

Aquatic Acute 1

Aquatic Chronic 1

H331

H311

H300

H400

H410

GHS06

GHS09

Dgr

H331

H311

H300

H410

 

M = 10

M = 100

 

▼B

006-047-00-3

bufencarb (ISO);

reaction mass of 3-(1-methylbutyl)phenyl N-methylcarbamate and 3-(1-ethylpropyl)phenyl N-methylcarbamate

8065-36-9

Acute Tox. 3 *

Acute Tox. 3 *

Aquatic Acute 1

Aquatic Chronic 1

H311

H301

H400

H410

GHS06

GHS09

Dgr

H311

H301

H410

 

 

 

006-048-00-9

ethiofencarb (ISO);

2-(ethylthiomethyl)phenyl N-methylcarbamate

249-981-9

29973-13-5

Acute Tox. 4 *

Aquatic Acute 1

Aquatic Chronic 1

H302

H400

H410

GHS07

GHS09

Wng

H302

H410

 

 

 

006-049-00-4

dixanthogen;

O,O-diethyl dithiobis(thioformate)

207-944-4

502-55-6

Acute Tox. 4 *

H302

GHS07

Wng

H302

 

 

 

006-050-00-X

1,1-dimethyl-3-phenyluronium trichloroacetate;

fenuron-TCA

4482-55-7

Skin Irrit. 2

Aquatic Acute 1

Aquatic Chronic 1

H315

H400

H410

GHS07

GHS09

Wng

H315

H410

 

 

 

006-051-00-5

ferbam (ISO);

iron tris(dimethyldithiocarbamate)

238-484-2

14484-64-1

Eye Irrit. 2

STOT SE 3

Skin Irrit. 2

Aquatic Acute 1

Aquatic Chronic 1

H319

H335

H315

H400

H410

GHS07

GHS09

Wng

H319

H335

H315

H410

 

 

 

006-052-00-0

formetanate hydrochloride;

3-(N,N-dimethylaminomethyleneamino)phenyl N-methylcarbamate

245-656-0

23422-53-9

Acute Tox. 2 *

Acute Tox. 2 *

Skin Sens. 1

Aquatic Acute 1

Aquatic Chronic 1

H330

H300

H317

H400

H410

GHS06

GHS09

Dgr

H330

H300

H317

H410

 

 

 

006-053-00-6

isoprocarb (ISO);

2-isopropylphenyl N-methylcarbamate

220-114-6

2631-40-5

Acute Tox. 4 *

Aquatic Acute 1

Aquatic Chronic 1

H302

H400

H410

GHS07

GHS09

Wng

H302

H410

 

 

 

006-054-00-1

mexacarbate (ISO);

3,5-dimethyl-4-dimethylaminophenyl N-methylcarbamate

206-249-3

315-18-4

Acute Tox. 2 *

Acute Tox. 4 *

Aquatic Acute 1

Aquatic Chronic 1

H300

H312

H400

H410

GHS06

GHS09

Dgr

H300

H312

H410

 

 

 

006-055-00-7

xylylcarb (ISO);

3,4-dimethylphenyl N-methylcarbamate;

3,4-xylyl methylcarbamate;

MPMC

219-364-9

2425-10-7

Acute Tox. 4 *

Aquatic Acute 1

Aquatic Chronic 1

H302

H400

H410

GHS07

GHS09

Wng

H302

H410

 

 

 

006-056-00-2

metolcarb (ISO);

m-tolyl methylcarbamate;

MTMC

214-446-0

1129-41-5

Acute Tox. 4 *

Aquatic Chronic 2

H302

H411

GHS07

GHS09

Wng

H302

H411

 

 

 

006-057-00-8

nitrapyrin (ISO);

2-chloro-6-trichloromethylpyridine

217-682-2

1929-82-4

Acute Tox. 4 *

Aquatic Chronic 2

H302

H411

GHS07

GHS09

Wng

H302

H411

 

 

 

006-058-00-3

noruron (ISO);

1,1-dimethyl-3-(perhydro-4,7-methanoinden-5-yl)urea

2163-79-3

Acute Tox. 4 *

H302

GHS07

Wng

H302

 

 

 

006-059-00-9

oxamyl (ISO);

N',N'-dimethylcarbamoyl(methylthio)methylenamine N-methylcarbamate;

245-445-3

23135-22-0

Acute Tox. 2 *

Acute Tox. 2 *

Acute Tox. 4 *

Aquatic Chronic 2

H330

H300

H312

H411

GHS06

GHS09

Dgr

H330

H300

H312

H411

 

 

 

006-060-00-4

oxycarboxin (ISO);

2,3-dihydro-6-methyl-5-(N-phenylcarbamoyl)-1,4-oxothiine 4,4-dioxide

226-066-2

5259-88-1

Acute Tox. 4 *

Aquatic Chronic 3

H302

H412

GHS07

Wng

H302

H412

 

 

 

006-061-00-X

S-ethyl N-(dimethylaminopropyl)thiocarbamatehydrochloride;

prothiocarb hydrochloride

243-193-9

19622-19-6

Acute Tox. 4 *

Aquatic Chronic 2

H302

H411

GHS07

GHS09

Wng

H302

H411

 

 

 

006-062-00-5

methyl 3,4-dichlorophenylcarbanilate;

SWEP.

1918-18-9

Acute Tox. 4 *

H302

GHS07

Wng

H302

 

 

 

006-063-00-0

thiobencarb (ISO);

S-4-chlorobenzyl diethylthiocarbamate

248-924-5

28249-77-6

Acute Tox. 4 *

Aquatic Acute 1

Aquatic Chronic 1

H302

H400

H410

GHS07

GHS09

Wng

H302

H410

 

 

 

006-064-00-6

thiofanox (ISO);

3,3-dimethyl-1-(methylthio)butanone-O-(N-methylcarbamoyl)oxime

254-346-4

39196-18-4

Acute Tox. 1

Acute Tox. 2 *

Aquatic Acute 1

Aquatic Chronic 1

H310

H300

H400

H410

GHS06

GHS09

Dgr

H310

H300

H410

 

 

 

006-065-00-1

3-chloro-6-cyano-bicyclo(2,2,1)heptan-2-one-O-(N-methylcarbamoyl)oxime;

triamid

15271-41-7

Acute Tox. 2 *

Acute Tox. 3 *

Aquatic Chronic 2

H300

H311

H411

GHS06

GHS09

Dgr

H300

H311

H411

 

 

 

006-066-00-7

vernolate (ISO);

S-propyl dipropylthiocarbamate

217-681-7

1929-77-7

Acute Tox. 4 *

Aquatic Chronic 2

H302

H411

GHS07

GHS09

Wng

H302

H411

 

 

 

006-067-00-2

XMC;

3,5-xylyl methylcarbamate

2655-14-3

Acute Tox. 4 *

H302

GHS07

Wng

H302

 

 

 

006-068-00-8

diazomethane

206-382-7

334-88-3

Carc. 1B

H350

GHS08

Dgr

H350

 

 

 

006-069-00-3

thiophanate-methyl (ISO);

1,2-di-(3-methoxycarbonyl-2-thioureido)benzene

245-740-7

23564-05-8

Muta. 2

Acute Tox. 4 *

Skin Sens. 1

Aquatic Acute 1

Aquatic Chronic 1

H341

H332

H317

H400

H410

GHS08

GHS07

GHS09

Wng

H341

H332

H317

H410

 

 

 

006-070-00-9

furmecyclox (ISO);

N-cyclohexyl-N-methoxy-2,5-dimethyl-3-furamide

262-302-0

60568-05-0

Carc. 2

Aquatic Acute 1

Aquatic Chronic 1

H351

H400

H410

GHS08

GHS09

Wng

H351

H410

 

 

 

006-071-00-4

cyclooct-4-en-1-yl methyl carbonate

401-620-8

87731-18-8

Skin Sens. 1

H317

GHS07

Wng

H317

 

 

 

006-072-00-X

prosulfocarb (ISO);

S-benzyl N,N-dipropylthiocarbamate

401-730-6

52888-80-9

Acute Tox. 4 *

Skin Sens. 1

Aquatic Chronic 2

H302

H317

H411

GHS07

GHS09

Wng

H302

H317

H411

 

 

 

006-073-00-5

3-(dimethylamino)propylurea

401-950-2

31506-43-1

Eye Dam. 1

H318

GHS05

Dgr

H318

 

 

 

006-074-00-0

2-(3-(prop-1-en-2-yl)phenyl)prop-2-yl isocyanate

402-440-2

2094-99-7

Acute Tox. 2 *

Skin Corr. 1B

STOT RE 2 *

Resp. Sens. 1

Skin Sens. 1

Aquatic Acute 1

Aquatic Chronic 1

H330

H314

H373 **

H334

H317

H400

H410

GHS06

GHS08

GHS05

GHS09

Dgr

H330

H314

H373 **

H334

H317

H410

 

 

 

▼M1

006-076-00-1

mancozeb (ISO);

manganese ethylenebis(dithiocarbamate) (polymeric) complex with zinc salt

8018-01-7

Repr. 2

Skin Sens. 1

Aquatic Acute 1

H361d***

H317

H400

GHS08

GHS07

GHS09

Wng

H361d***

H317

H400

 

M=10

 

006-077-00-7

maneb (ISO);

manganese ethylenebis(dithiocarbamate) (polymeric)

235-654-8

12427-38-2

Repr. 2

Acute Tox. 4 *

Eye Irrit. 2

Skin Sens. 1

Aquatic Acute 1

Aquatic Chronic 1

H361d***

H332

H319

H317

H400

H410

GHS08

GHS07

GHS09

Wng

H361d***

H332

H319

H317

H410

 

M=10

 

▼B

006-078-00-2

zineb (ISO);

zinc ethylenebis(dithiocarbamate) (polymeric)

235-180-1

12122-67-7

STOT SE 3

Skin Sens. 1

H335

H317

GHS07

Wng

H335

H317

 

 

 

006-079-00-8

disulfiram;

tetraethylthiuramdisulfide

202-607-8

97-77-8

Acute Tox. 4 *

STOT RE 2 *

Skin Sens. 1

Aquatic Acute 1

Aquatic Chronic 1

H302

H373 **

H317

H400

H410

GHS08

GHS07

GHS09

Wng

H302

H373 **

H317

H410

 

 

 

006-080-00-3

tetramethylthiuram monosulphide

202-605-7

97-74-5

Acute Tox. 4 *

Skin Sens. 1

Aquatic Chronic 2

H302

H317

H411

GHS07

GHS09

Wng

H302

H317

H411

 

 

 

006-081-00-9

zinc bis(dibutyldithiocarbamate)

205-232-8

136-23-2

Eye Irrit. 2

STOT SE 3

Skin Irrit. 2

Skin Sens. 1

Aquatic Acute 1

Aquatic Chronic 1

H319

H335

H315

H317

H400

H410

GHS07

GHS09

Wng

H319

H335

H315

H317

H410

 

 

 

006-082-00-4

zinc bis(diethyldithiocarbamate)

238-270-9

14324-55-1

Acute Tox. 4 *

Eye Irrit. 2

STOT SE 3

Skin Irrit. 2

Skin Sens. 1

Aquatic Acute 1

Aquatic Chronic 1

H302

H319

H335

H315

H317

H400

H410

GHS07

GHS09

Wng

H302

H319

H335

H315

H317

H410

 

 

 

006-083-00-X

butocarboxim (ISO);

3-(methylthio)-2-butanone O-[(methylamino)carbonyl]oxime

252-139-3

34681-10-2

Flam. Liq. 3

Acute Tox. 3 *

Acute Tox. 3 *

Acute Tox. 3 *

Eye Irrit. 2

Aquatic Acute 1

Aquatic Chronic 1

H226

H331

H311

H301

H319

H400

H410

GHS02

GHS06

GHS09

Dgr

H226

H331

H311

H301

H319

H410

 

 

 

▼M1

006-084-00-5

carbosulfan (ISO);

2,3-dihydro-2,2-dimethyl-7-benzofuryl [(dibutylamino)thio]methylcarbamate

259-565-9

55285-14-8

Acute Tox. 2 *

Acute Tox. 3 *

Skin Sens. 1

Aquatic Acute 1

Aquatic Chronic 1

H330

H301

H317

H400

H410

GHS06

GHS09

Dgr

H330

H301

H317

H410

 

 

 

▼B

006-085-00-0

fenobucarb (ISO);

2-butylphenyl methylcarbamate

223-188-8

3766-81-2

Acute Tox. 4 *

Aquatic Acute 1

Aquatic Chronic 1

H302

H400

H410

GHS07

GHS09

Wng

H302

H410

 

 

 

▼M8

006-086-00-6

fenoxycarb (ISO); ethyl [2-(4-phenoxyphenoxy)ethyl]carbamate

276-696-7

72490-01-8

Carc. 2

Aquatic Acute 1

Aquatic Chronic 1

H351

H400

H410

GHS08

GHS09

Wng

H351

H410

 

M = 1

M = 10 000

 

▼M6

006-087-00-1

furathiocarb (ISO);

2,3-dihydro-2,2-dimethyl-7-benzofuryl 2,4-dimethyl-6-oxa-5-oxo-3-thia-2,4-diazadecanoate

265-974-3

65907-30-4

Acute Tox. 2 *

Acute Tox. 3 *

STOT RE 2 *

Eye Irrit. 2

Skin Irrit. 2

Skin Sens. 1

Aquatic Acute 1

Aquatic Chronic 1

H330

H301

H373**

H319

H315

H317

H400

H410

GHS06

GHS08

GHS09

Dgr

H330

H301

H373**

H319

H315

H317

H410

 

M = 100

 

▼M1

006-088-00-7

benfuracarb (ISO);

ethyl N-[2,3-dihydro-2,2-dimethylbenzofuran-7-yloxycarbonyl(methyl)aminothio]-N-isopropyl- β-alaninate

82560-54-1

Repr. 2

Acute Tox. 3 *

Acute Tox. 4 *

Aquatic Acute 1

Aquatic Chronic 1

H361f***

H331

H302

H400

H410

GHS06

GHS08

GHS09

Dgr

H361f***

H331

H302

H410

 

 

 

▼M1 —————

▼B

006-090-00-8

2-(3-iodoprop-2-yn-1-yloxy)ethyl phenylcarbamate

408-010-0

88558-41-2

Acute Tox. 4 *

Eye Dam. 1

Aquatic Chronic 3

H332

H318

H412

GHS05

GHS07

Dgr

H332

H318

H412

 

 

 

▼M1

006-091-00-3

propineb (ISO);

polymeric zinc propylenebis(dithiocarbamate)

9016-72-2

Acute Tox. 4 *

STOT RE 2 *

Skin Sens. 1

Aquatic Acute 1

H332

H373**

H317

H400

GHS08

GHS07

GHS09

Wng

H332

H373**

H317

H400

 

 

 

006-092-00-9

tert-butyl (1S)-N-[1-((2S)-2-oxiranyl)-2-phenylethyl]carbamate

425-420-5

98737-29-2

Aquatic Acute 1

Aquatic Chronic 1

H400

H410

GHS09

Wng

H410

 

 

 

006-093-00-4

2,2'-dithio di(ethylammonium)-bis(dibenzyldithiocarbamate)

427-180-7

Acute Tox. 4 *

Skin Sens. 1

Aquatic Acute 1

Aquatic Chronic 1

H302

H317

H400

H410

GHS07

GHS09

Wng

H302

H317

H410

 

 

 

006-094-00-X

O-isobutyl-N-ethoxy carbonylthiocarbamate

434-350-4

103122-66-3

Flam. Liq. 3

Carc. 1B

Muta. 1B

Acute Tox. 4 *

STOT RE 2 *

Skin Sens. 1

Aquatic Chronic 2

H226

H350

H340

H302

H373**

H317

H411

GHS02

GHS08

GHS07

GHS09

Dgr

H226

H350

H340

H302

H373**

H317

H411

 

 

 

006-095-00-5

fosetyl-aluminium (ISO);

aluminium triethyl triphosphonate

254-320-2

39148-24-8

Eye Dam. 1

H318

GHS05

Dgr

H318

 

 

 

006-096-00-0

chlorpropham (ISO);

isopropyl 3-chlorocarbanilate

202-925-7

101-21-3

Carc. 2

STOT RE 2 *

Aquatic Chronic 2

H351

H373**

H411

GHS08

GHS09

Wng

H351

H373**

H411

 

 

 

006-097-00-6

1-phenyl-3-(p-toluenesulfonyl)urea

424-620-1

13909-63-2

Acute Tox. 4 *

STOT RE 2 *

Aquatic Chronic 3

H302

H373**

H412

GHS08

GHS07

Wng

H302

H373**

H412

 

 

 

▼M6

006-098-00-1

tert-butyl (1R,5S)-3-azabicyclo[3.1.0]hex-6-ylcarbamate

429-170-8

134575-17-0

Acute Tox. 4 *

STOT RE 2 *

Eye Dam. 1

Skin Sens. 1

H302

H373**

H318

H317

GHS05

GHS08

GHS07

Dgr

H302

H373**

H318

H317

 

 

 

▼M1

006-099-00-7

N-(p-toluenesulfonyl)-N'-(3-(p-toluenesulfonyloxy)phenyl)urea;

3-({][}(4-methylphenyl)sulfonyl{]carbamoyl[}amino)phenyl 4-methylbenzenesulfonate

520-2

232938-43-1

Aquatic Chronic 2

H411

GHS09

H411

 

 

 

006-101-00-6

reaction mass of: N,N''-(methylenedi-4,1-phenylene)bis[N'-phenylurea];

N-(4-[[4-[[(phenylamino)carbonyl]amino]phenylmethyl]phenyl]-N'-cyclohexylurea;

N,N''-(methylenedi-4,1-phenylene)bis[N'-cyclohexylurea]

423-070-8

Aquatic Chronic 4

H413

H413

 

 

 

006-102-00-1

O-hexyl-N-ethoxycarbonylthiocarbamate

432-750-3

Carc. 1B

Muta. 1B

Acute Tox. 4 *

STOT RE 2 *

Skin Sens. 1

Aquatic Chronic 2

H350

H340

H302

H373**

H317

H411

GHS08

GHS07

GHS09

Dgr

H350

H340

H302

H373**

H317

H411

 

 

 

006-103-00-7

N,N''-(methylenedi-4,1-phenylene)bis[N'-octyl]urea

445-760-8

Eye Dam. 1

Resp. Sens. 1

Aquatic Acute 1

Aquatic Chronic 1

H318

H334

H400

H410

GHS05

GHS08

GHS09

Dgr

H318

H334

H410

 

M=100

 

▼B

007-001-00-5

ammonia, anhydrous

231-635-3

7664-41-7

Flam. Gas 2

Press. Gas

Acute Tox. 3 *

Skin Corr. 1B

Aquatic Acute 1

H221

H331

H314

H400

GHS04

GHS06

GHS05

GHS09

Dgr

H221

H331

H314

H400

 

 

U

007-001-01-2

ammonia ….%

215-647-6

1336-21-6

Skin Corr. 1B

Aquatic Acute 1

H314

H400

GHS05

GHS09

Dgr

H314

H400

 

STOT SE 3; H335: C ≥ 5 %

B

▼M1

007-002-00-0

nitrogen dioxide; [1]

dinitrogen tetraoxide [2]

233-272-6 [1]

234-126-4 [2]

10102-44-0 [1]

10544-72-6 [2]

Press. Gas

Ox. Gas 1

Acute Tox. 2 *

Skin Corr. 1B

H270

H330

H314

GHS04

GHS03

GHS06

GHS05

Dgr

H270

H330

H314

 

*

STOT SE 3; H335: C ≥ 0,5 %

5

▼B

007-003-00-6

chlormequat chloride (ISO);

2-chloroethyltrimethylammonium chloride

213-666-4

999-81-5

Acute Tox. 4 *

Acute Tox. 4 *

H312

H302

GHS07

Wng

H312

H302

 

 

 

▼M11

007-004-00-1

dušična kiselina … %

231-714-2

7697-37-2

Ox. Liq. 2

Skin Corr. 1A

H272

H314

GHS03

GHS05

Dgr

H272

H314

EUH071

Skin Corr. 1A H314: C ≥ 20 %

Skin Corr. 1B H314: 5 % ≤ C < 20 %

Ox. Liq. 2; H272: C ≥ 99 %

Ox. Liq. 3; H272: 99 % > C ≥ 65 %

B

▼B

007-006-00-2

ethyl nitrite

203-722-6

109-95-5

Flam. Gas 1

Press. Gas

Acute Tox. 4 *

Acute Tox. 4 *

Acute Tox. 4 *

H220

H332

H312

H302

GHS02

GHS04

GHS07

Dgr

H220

H332

H312

H302

 

 

U

▼M6

007-007-00-8

ethyl nitrate

210-903-3

625-58-1

Unst. Expl.

H200

GHS01

Dgr

H200

 

 

 

▼B

007-008-00-3

hydrazine

206-114-9

302-01-2

Flam. Liq. 3

Carc. 1B

Acute Tox. 3 *

Acute Tox. 3 *

Acute Tox. 3 *

Skin Corr. 1B

Skin Sens. 1

Aquatic Acute 1

Aquatic Chronic 1

H226

H350

H331

H311

H301

H314

H317

H400

H410

GHS02

GHS06

GHS08

GHS05

GHS09

Dgr

H226

H350

H331

H311

H301

H314

H317

H410

 

Skin Corr. 1B; H314: C ≥ 10 %

Skin Irrit. 2; H315: 3 % ≤ C < 10 %

Eye Irrit. 2; H319: 3 % ≤ C < 10 %

 

007-009-00-9

dicyclohexylammonium nitrite

221-515-9

3129-91-7

Acute Tox. 4 *

Acute Tox. 4 *

H332

H302

GHS07

Wng

H332

H302

 

*

 

007-010-00-4

sodium nitrite

231-555-9

7632-00-0

Ox. Sol. 3

Acute Tox. 3 *

Aquatic Acute 1

H272

H301

H400

GHS03

GHS06

GHS09

Dgr

H272

H301

H400

 

*

 

007-011-00-X

potassium nitrite

231-832-4

7758-09-0

Ox. Sol. 2

Acute Tox. 3 *

Aquatic Acute 1

H272

H301

H400

GHS03

GHS06

GHS09

Dgr

H272

H301

H400

 

*

 

007-012-00-5

N,N-dimethylhydrazine

200-316-0

57-14-7

Flam. Liq. 2

Carc. 1B

Acute Tox. 3 *

Acute Tox. 3 *

Skin Corr. 1B

Aquatic Chronic 2

H225

H350

H331

H301

H314

H411

GHS02

GHS06

GHS08

GHS05

GHS09

Dgr

H225

H350

H331

H301

H314

H411

 

 

 

007-013-00-0

1,2-dimethylhydrazine

540-73-8

Carc. 1B

Acute Tox. 3 *

Acute Tox. 3 *

Acute Tox. 3 *

Aquatic Chronic 2

H350

H331

H311

H301

H411

GHS06

GHS08

GHS09

Dgr

H350

H331

H311

H301

H411

 

Carc. 1B; H350: C ≥ 0,01 %

 

007-014-00-6

salts of hydrazine

Carc. 1B

Acute Tox. 3 *

Acute Tox. 3 *

Acute Tox. 3 *

Skin Sens. 1

Aquatic Acute 1

Aquatic Chronic 1

H350

H331

H311

H301

H317

H400

H410

GHS06

GHS08

GHS09

Dgr

H350

H331

H311

H301

H317

H410

 

 

A

007-015-00-1

O-ethylhydroxylamine

402-030-3

624-86-2

Flam. Liq. 2

Acute Tox. 3 *

Acute Tox. 3 *

Acute Tox. 3 *

STOT RE 1

Eye Irrit. 2

Skin Sens. 1

Aquatic Acute 1

H225

H331

H311

H301

H372 **

H319

H317

H400

GHS02

GHS06

GHS08

GHS09

Dgr

H225

H331

H311

H301

H372 **

H319

H317

H400

 

 

 

007-016-00-7

butyl nitrite

208-862-1

544-16-1

Flam. Liq. 2

Acute Tox. 3 *

Acute Tox. 3 *

H225

H331

H301

GHS02

GHS06

Dgr

H225

H331

H301

 

 

 

007-017-00-2

isobutyl nitrite

208-819-7

542-56-3

Flam. Liq. 2

Carc. 1B

Muta. 2

Acute Tox. 4 *

Acute Tox. 4 *

H225

H350

H341

H332

H302

GHS02

GHS08

GHS07

Dgr

H225

H350

H341

H332

H302

 

 

 

007-018-00-8

sec-butyl nitrite

213-104-8

924-43-6

Flam. Liq. 2

Acute Tox. 4 *

Acute Tox. 4 *

H225

H332

H302

GHS02

GHS07

Dgr

H225

H332

H302

 

 

 

007-019-00-3

tert-butyl nitrite

208-757-0

540-80-7

Flam. Liq. 2

Acute Tox. 4 *

Acute Tox. 4 *

H225

H332

H302

GHS02

GHS07

Dgr

H225

H332

H302

 

 

 

007-020-00-9

pentyl nitrite; [1]

„amyl nitrite”, mixed isomers [2]

207-332-7 [1]

203-770-8 [2]

463-04-7 [1]

110-46-3 [2]

Flam. Liq. 2

Acute Tox. 4 *

Acute Tox. 4 *

H225

H332

H302

GHS02

GHS07

Dgr

H225

H332

H302

 

 

 

007-021-00-4

hydrazobenzene;

1,2-diphenylhydrazine

204-563-5

122-66-7

Carc. 1B

Acute Tox. 4 *

Aquatic Acute 1

Aquatic Chronic 1

H350

H302

H400

H410

GHS08

GHS07

GHS09

Dgr

H350

H302

H410

 

 

 

007-022-00-X

hydrazine bis(3-carboxy-4-hydroxybenzensulfonate)

405-030-1

Carc. 1B

Acute Tox. 4 *

Skin Corr. 1B

Skin Sens. 1

Aquatic Chronic 3

H350

H302

H314

H317

H412

GHS08

GHS05

GHS07

Dgr

H350

H302

H314

H317

H412

 

 

 

007-023-00-5

sodium 3,5-bis(3-(2,4-di-tert-pentylphenoxy)propylcarbamoyl)benzenesulfonate

405-510-0

Skin Irrit. 2

Skin Sens. 1

H315

H317

GHS07

Wng

H315

H317

 

 

 

007-024-00-0

2-(decylthio)ethylammonium chloride

405-640-8

36362-09-1

STOT RE 2 *

Skin Irrit. 2

Eye Dam. 1

Aquatic Acute 1

Aquatic Chronic 1

H373 **

H315

H318

H400

H410

GHS08

GHS05

GHS09

Dgr

H373 **

H315

H318

H410

 

 

 

007-025-00-6

(4-hydrazinophenyl)-N-methylmethanesulfonamide hydrochloride

406-090-1

81880-96-8

Muta. 2

Acute Tox. 3 *

STOT RE 1

Skin Sens. 1

Aquatic Acute 1

Aquatic Chronic 1

H341

H301

H372 **

H317

H400

H410

GHS06

GHS08

GHS09

Dgr

H341

H301

H372 **

H317

H410

 

 

 

007-026-00-1

oxo-((2,2,6,6-tetramethylpiperidin-4-yl)amino)carbonylacetohydrazide

413-230-5

122035-71-6

Eye Dam. 1

Skin Sens. 1

H318

H317

GHS05

GHS07

Dgr

H318

H317

 

 

 

007-027-00-7

1,6-bis(3,3-bis((1-methylpentylidenimino)propyl)ureido)hexane

420-190-2

771478-66-1

Acute Tox. 4 *

Acute Tox. 4 *

STOT RE 2 *

Skin Corr. 1B

Skin Sens. 1

Aquatic Acute 1

Aquatic Chronic 1

H312

H302

H373 **

H314

H317

H400

H410

GHS08

GHS05

GHS07

GHS09

Dgr

H312

H302

H373 **

H314

H317

H410

 

 

 

▼M1

007-028-00-2

hydroxylammonium nitrate

236-691-2

13465-08-2

Expl. 1.1 ****

Carc. 2

Acute Tox. 3 *

Acute Tox. 4 *

STOT RE 2 *

Eye Irrit. 2

Skin Irrit. 2

Skin Sens. 1

Aquatic Acute 1

H201

H351

H311

H302

H373**

H319

H315

H317

H400

GHS01

GHS06

GHS08

GHS09

Dgr

H201

H351

H311

H302

H373**

H319

H315

H317

H400

 

 

 

007-029-00-8

diethyldimethylammonium hydroxide

419-400-5

95500-19-9

Acute Tox. 4 *

Acute Tox. 4 *

Skin Corr. 1A

H312

H302

H314

GHS05

GHS07

Dgr

H312

H302

H314

 

 

 

▼B

008-001-00-8

oxygen

231-956-9

7782-44-7

Ox. Gas 1

Press. Gas

H270

GHS03

GHS04

Dgr

H270

 

 

U

008-003-00-9

hydrogen peroxide solution … %

231-765-0

7722-84-1

Ox. Liq. 1

Acute Tox. 4 *

Acute Tox. 4 *

Skin Corr. 1A

H271

H332

H302

H314

GHS03

GHS05

GHS07

Dgr

H271

H332

H302

H314

 

Ox. Liq. 1; H271: C ≥ 70 %****

Ox. Liq. 2; H272: 50 % ≤ C < 70 % ****

*

Skin Corr. 1A; H314: C ≥ 70 %

Skin Corr. 1B; H314: 50 % ≤ C < 70 %

Skin Irrit. 2; H315: 35 % ≤ C < 50 %

Eye Dam. 1; H318: 8 % ≤ C < 50 %

Eye Irrit. 2; H319: 5 % ≤ C < 8 %

STOT SE 3; H335; C ≥ 35 %

B

▼M1

009-001-00-0

fluorine

231-954-8

7782-41-4

Press. Gas

Ox. Gas 1

Acute Tox. 2 *

Skin Corr. 1A

H270

H330

H314

GHS04

GHS03

GHS06

GHS05

Dgr

H270

H330

H314

 

 

 

▼B

009-002-00-6

hydrogen fluoride

231-634-8

7664-39-3

Acute Tox. 2 *

Acute Tox. 1

Acute Tox. 2 *

Skin Corr. 1A

H330

H310

H300

H314

GHS06

GHS05

Dgr

H330

H310

H300

H314

 

 

 

009-003-00-1

hydrofluoric acid … %

231-634-8

7664-39-3

Acute Tox. 2 *

Acute Tox. 1

Acute Tox. 2 *

Skin Corr. 1A

H330

H310

H300

H314

GHS06

GHS05

Dgr

H330

H310

H300

H314

 

Skin Corr. 1A; H314: C ≥ 7 %

Skin Corr. 1B; H314: 1 % ≤ C < 7 %

Eye Irrit. 2; H319: 0,1 % ≤ C < 1 %

B

009-004-00-7

sodium fluoride

231-667-8

7681-49-4

Acute Tox. 3 *

Eye Irrit. 2

Skin Irrit. 2

H301

H319

H315

GHS06

Dgr

H301

H319

H315

EUH032

 

 

009-005-00-2

potassium fluoride

232-151-5

7789-23-3

Acute Tox. 3 *

Acute Tox. 3 *

Acute Tox. 3 *

H331

H311

H301

GHS06

Dgr

H331

H311

H301

 

 

 

009-006-00-8

ammonium fluoride

235-185-9

12125-01-8

Acute Tox. 3 *

Acute Tox. 3 *

Acute Tox. 3 *

H331

H311

H301

GHS06

Dgr

H331

H311

H301

 

 

 

009-007-00-3

sodium bifluoride;

sodium hydrogen difluoride

215-608-3

1333-83-1

Acute Tox. 3 *

Skin Corr. 1B

H301

H314

GHS06

GHS05

Dgr

H301

H314

 

*

Skin Corr. 1B; H314: C ≥ 1 %

Skin Irrit. 2; H315: 0,1 % ≤ C < 1 %

Eye Irrit. 2; H319: 0,1 % ≤ C < 1 %

 

009-008-00-9

potassium bifluoride;

potassium hydrogen difluoride

232-156-2

7789-29-9

Acute Tox. 3 *

Skin Corr. 1B

H301

H314

GHS06

GHS05

Dgr

H301

H314

 

*

Skin Corr. 1B; H314: C ≥ 1 %

Skin Irrit. 2; H315: 0,1 % ≤ C < 1 %

Eye Irrit. 2; H319: 0,1 % ≤ C < 1 %

 

009-009-00-4

ammonium bifluoride;

ammonium hydrogen difluoride

215-676-4

1341-49-7

Acute Tox. 3 *

Skin Corr. 1B

H301

H314

GHS06

GHS05

Dgr

H301

H314

 

*

Skin Corr. 1B; H314: C ≥ 1 %

Skin Irrit. 2; H315: 0,1 % ≤ C < 1 %

Eye Irrit. 2; H319: 0,1 % ≤ C < 1 %

 

009-010-00-X

fluoroboric acid ... %

240-898-3

16872-11-0

Skin Corr. 1B

H314

GHS05

Dgr

H314

 

Skin Corr. 1B; H314: C ≥ 25 %

Skin Irrit. 2; H315: 10 % ≤ C < 25 %

Eye Irrit. 2; H319: 10 % ≤ C < 25 %

B

009-011-00-5

fluorosilicic acid ... %

241-034-8

16961-83-4

Skin Corr. 1B

H314

GHS05

Dgr

H314

 

 

B

009-012-00-0

alkali fluorosilicates(Na); [1]

alkali fluorosilicates(K); [2]

alkali fluorosilicates(NH4) [3]

240-934-8 [1]

240-896-2 [2]

240-968-3 [3]

16893-85-9 [1]

16871-90-2 [2]

16919-19-0 [3]

Acute Tox. 3 *

Acute Tox. 3 *

Acute Tox. 3 *

H331

H311

H301

GHS06

Dgr

H331

H311

H301

 

*

A

009-013-00-6

fluorosilicates, with the exception of those specified elsewhere in this Annex

Acute Tox. 4 *

H302

GHS07

Wng

H302

 

*

A

009-014-00-1

lead hexafluorosilicate

247-278-1

25808-74-6

Repr. 1A

Acute Tox. 4 *

Acute Tox. 4 *

STOT RE 2 *

Aquatic Acute 1

Aquatic Chronic 1

H360Df

H332

H302

H373 **

H400

H410

GHS08

GHS07

GHS09

Dgr

H360Df

H332

H302

H373 **

H410

 

 

1

009-015-00-7

sulphuryl difluoride

220-281-5

2699-79-8

Press. Gas

Acute Tox. 3 *

STOT RE 2 *

Aquatic Acute 1

H331

H373 **

H400

GHS04

GHS06

GHS08

GHS09

Dgr

H331

H373 **

H400

 

 

U

▼M3

009-016-00-2

trisodium hexafluoroaluminate [1]

237-410-6 [1]

13775-53-6 [1]

STOT RE 1

Acute Tox. 4

Aquatic Chronic 2

H372

H332

H411

GHS07

GHS08

GHS09

Dgr

H372

H332

H411

 

 

 

trisodium hexafluoroaluminate (cryolite) [2]

239-148-8 [2]

15096-52-3 [2]

▼B

009-017-00-8

potassium mu-fluoro-bis(triethylaluminium)

400-040-2

12091-08-6

Flam. Sol. 1

Water-react. 1

Skin Corr. 1A

Acute Tox. 4 *

H228

H270

H314

H332

GHS02

GHS05

GHS07

Dgr

H228

H270

H314

H332

EUH014

 

T

009-018-00-3

magnesium hexafluorosilicate

241-022-2

16949-65-8

Acute Tox. 3 *

H301

GHS06

Dgr

H301

 

*

 

011-001-00-0

sodium

231-132-9

7440-23-5

Water-react. 1

Skin Corr. 1B

H260

H314

GHS02

GHS05

Dgr

H260

H314

EUH014

 

 

011-002-00-6

sodium hydroxide;

caustic soda

215-185-5

1310-73-2

Skin Corr. 1A

H314

GHS05

Dgr

H314

 

Skin Corr. 1A; H314: C ≥ 5 %

Skin Corr. 1B; H314: 2 % ≤ C < 5 %

Skin Irrit. 2; H315: 0,5 % ≤ C < 2 %

Eye Irrit. 2; H319: 0,5 % ≤ C < 2 %

 

011-003-00-1

sodium peroxide

215-209-4

1313-60-6

Ox. Sol. 1

Skin Corr. 1A

H271

H314

GHS03

GHS05

Dgr

H271

H314

 

 

 

011-004-00-7

sodium azide

247-852-1

26628-22-8

Acute Tox. 2 *

Aquatic Acute 1

Aquatic Chronic 1

H300

H400

H410

GHS06

GHS09

Dgr

H300

H400

H410

EUH032

 

 

011-005-00-2

sodium carbonate

207-838-8

497-19-8

Eye Irrit. 2

H319

GHS07

Wng

H319

 

 

 

011-006-00-8

sodium cyanate

213-030-6

917-61-3

Acute Tox. 4 *

Aquatic Chronic 3

H302

H412

GHS07

Wng

H302

H412

 

 

 

011-007-00-3

propoxycarbazone-sodium

181274-15-7

Aquatic Acute 1

Aquatic Chronic 1

H400

H410

GHS09

Wng

H410

 

M = 10

 

012-001-00-3

magnesium powder (pyrophoric)

231-104-6

7439-95-4

Water-react. 1

Pyr. Sol. 1

H260

H250

GHS02

Dgr

H260

H250

 

 

T

012-002-00-9

magnesium, powder or turnings

231-104-6

Flam. Sol. 1

Water-react. 2

Self-heat. 1

H228

H261

H252

GHS02

Dgr

H228

H261

H252

 

 

T

012-003-00-4

magnesium alkyls

Pyr. Liq. 1

Water-react. 1

Skin Corr. 1B

H250

H260

H314

GHS02

GHS05

Dgr

H250

H260

H314

EUH014

 

A

▼M1

012-004-00-X

aluminium-magnesium-carbonate-hydroxide-perchlorate-hydrate

422-150-1

Aquatic Acute 1

Aquatic Chronic 1

H400

H410

GHS09

Wng

H410

 

 

 

▼B

013-001-00-6

aluminium powder (pyrophoric)

231-072-3

7429-90-5

Water-react. 2

Pyr. Sol. 1

H261

H250

GHS02

Dgr

H261

H250

 

 

T

▼M1

013-002-00-1

aluminium powder (stabilised)

231-072-3

7429-90-5

Water-react. 2

Flam. Sol. 1

H261

H228

GHS02

Dgr

H261

H228

 

 

T

▼B

013-003-00-7

aluminium chloride, anhydrous

231-208-1

7446-70-0

Skin Corr. 1B

H314

GHS05

Dgr

H314

 

 

 

013-004-00-2

aluminium alkyls

Pyr. Liq. 1

Water-react. 1

Skin Corr. 1B

H250

H260

H314

GHS02

GHS05

Dgr

H250

H260

H314

EUH014

 

A

013-005-00-8

diethyl(ethyldimethylsilanolato)aluminium

401-160-8

55426-95-4

Water-react. 1

Pyr. Liq. 1

Skin Corr. 1A

H260

H250

H314

GHS02

GHS05

Dgr

H260

H250

H314

EUH014

 

 

013-006-00-3

(ethyl-3-oxobutanoato-O'1,O'3)(2-dimethylaminoethanolato)(1-methoxypropan-2-olato)aluminium(III), dimerised

402-370-2

Flam. Liq. 3

Eye Dam. 1

H226

H318

GHS02

GHS05

Dgr

H226

H318

 

 

 

013-007-00-9

poly(oxo(2-butoxyethyl-3-oxobutanoato-O'1,O'3)aluminium)

403-430-0

Eye Dam. 1

H318

GHS05

Dgr

H318

 

 

 

013-008-00-4

di-n-octylaluminium iodide

408-190-0

7585-14-0

Pyr. Liq. 1

Skin Corr. 1B

Aquatic Acute 1

Aquatic Chronic 1

H250

H314

H400

H410

GHS02

GHS05

GHS09

Dgr

H250

H314

H410

EUH014

 

 

013-009-00-X

sodium (n-butyl)x(ethyl)y-1,5-dihydro)aluminate x = 0,5 y = 1,5

418-720-2

Flam. Sol. 1

Water-react. 1

Pyr. Sol. 1

Acute Tox. 4 *

Skin Corr. 1A

H228

H260

H250

H332

H314

GHS02

GHS05

GHS07

Dgr

H228

H260

H250

H332

H314

EUH014

 

T

▼M1

013-010-00-5

hydroxy aluminium bis(2,4,8,10-tetra-tert-butyl-6-hydroxy-12H-dibenzo[d,g][1.3.2]dioxaphosphocin-6-oxide)

430-650-4

151841-65-5

Aquatic Chronic 2

H411

GHS09

H411

 

 

 

▼B

014-001-00-9

trichlorosilane

233-042-5

10025-78-2

Flam. Liq. 1

Pyr. Liq. 1

Acute Tox. 4 *

Acute Tox. 4 *

Skin Corr. 1A

H224

H250

H332

H302

H314

GHS02

GHS05

GHS07

Dgr

H224

H250

H332

H302

H314

EUH014

EUH029

*

STOT SE 3; H335: C ≥ 1 %

T

014-002-00-4

silicon tetrachloride

233-054-0

10026-04-7

Eye Irrit. 2

STOT SE 3

Skin Irrit. 2

H319

H335

H315

GHS07

Wng

H319

H335

H315

EUH014

 

 

014-003-00-X

dimethyldichlorosilane

200-901-0

75-78-5

Flam. Liq. 2

Eye Irrit. 2

STOT SE 3

Skin Irrit. 2

H225

H319

H335

H315

GHS02

GHS07

Dgr

H225

H319

H335

H315

 

 

 

014-004-00-5

trichloro(methyl)silane;

methyltrichlorosilane

200-902-6

75-79-6

Flam. Liq. 2

Eye Irrit. 2

STOT SE 3

Skin Irrit. 2

H225

H319

H335

H315

GHS02

GHS07

Dgr

H225

H319

H335

H315

EUH014

Skin Irrit. 2; H315: C ≥ 1 %

Eye Irrit. 2; H319: C ≥ 1 %

STOT SE 3; H335: C ≥ 1 %

 

014-005-00-0

tetraethyl silicate;

ethyl silicate

201-083-8

78-10-4

Flam. Liq. 3

Acute Tox. 4 *

Eye Irrit. 2

STOT SE 3

H226

H332

H319

H335

GHS02

GHS07

Wng

H226

H332

H319

H335

 

 

 

014-006-00-6

bis(4-fluorophenyl)-methyl-(1,2,4-triazol-4-ylmethyl)silane hydrochloride

401-380-4

Eye Irrit. 2

Aquatic Chronic 2

H319

H411

GHS07

GHS09

Wng

H319

H411

 

 

 

014-007-00-1

triethoxyisobutylsilane

402-810-3

17980-47-1

Skin Irrit. 2

H315

GHS07

Wng

H315

 

 

 

014-008-00-7

(chloromethyl)bis(4-fluorophenyl)methylsilane

401-200-4

85491-26-5

Aquatic Chronic 2

H411

GHS09

H411

 

 

 

014-009-00-2

isobutylisopropyldimethoxysilane

402-580-4

111439-76-0

Flam. Liq. 3

Acute Tox. 4 *

Skin Irrit. 2

H226

H332

H315

GHS02

GHS07

Wng

H226

H332

H315

 

 

 

014-010-00-8

disodium metasilicate

229-912-9

6834-92-0

Skin Corr. 1B

STOT SE 3

H314

H335

GHS05

GHS07

Dgr

H314

H335

 

 

 

014-011-00-3

cyclohexyldimethoxymethylsilane

402-140-1

17865-32-6

Skin Irrit. 2

Aquatic Chronic 2

H315

H411

GHS07

GHS09

Wng

H315

H411

 

 

 

014-012-00-9

bis(3-(trimethoxysilyl)propyl)amine

403-480-3

Eye Dam. 1

Aquatic Chronic 2

H318

H411

GHS05

GHS09

Dgr

H318

H411

 

 

 

014-013-00-4

α-hydroxypoly(methyl-(3-(2,2,6,6-tetramethylpiperidin-4-yloxy)propyl)siloxane)

404-920-7

Acute Tox. 4 *

Acute Tox. 4 *

Skin Corr. 1B

Aquatic Chronic 2

H312

H302

H314

H411

GHS05

GHS07

GHS09

Dgr

H312

H302

H314

H411

 

 

 

014-014-00-X

etacelasil (ISO);

6-(2-chloroethyl)-6-(2-methoxyethoxy)-2,5,7,10-tetraoxa-6-silaundecane

253-704-7

37894-46-5

Repr. 1B

Acute Tox. 4 *

STOT RE 2 *

H360D ***

H302

H373 **

GHS08

GHS07

Dgr

H360D ***

H302

H373 **

 

 

 

014-015-00-5

α-trimethylsilanyl-ω-trimethylsiloxypoly[oxy(methyl-3-(2-(2-methoxypropoxy)propoxy)propylsilanediyl]- co-oxy(dimethylsilane))

406-420-4

69430-40-6

Aquatic Chronic 4

H413

H413

 

 

 

014-016-00-0

reaction mass of: 1,3-dihex-5-en-1-yl-1,1,3,3-tetramethyldisiloxane;

1,3-dihex-n-en-1-yl-1,1,3,3-tetramethyldisiloxane

406-490-6

Aquatic Chronic 2

H411

GHS09

H411

 

 

 

014-017-00-6

flusilazole (ISO);

bis(4-fluorophenyl)(methyl)(1H-1,2,4-triazol-1-ylmethyl)silane

85509-19-9

Carc. 2

Repr. 1B

Acute Tox. 4 *

Aquatic Chronic 2

H351

H360D ***

H302

H411

GHS08

GHS07

GHS09

Dgr

H351

H360D ***

H302

H411

 

 

 

014-018-00-1

octamethylcyclotetrasiloxane

209-136-7

556-67-2

Repr. 2

Aquatic Chronic 4

H361f ***

H413

GHS08

Wng

H361f ***

H413

 

 

 

014-019-00-7

reaction mass of: 4-[[bis-(4-fluorophenyl)methylsilyl]methyl]-4H-1,2,4-triazole;

1-[[bis-(4-fluorophenyl)methylsilyl]methyl]-1H-1,2,4-triazole

403-250-2

Carc. 2

Repr. 1B

Acute Tox. 4 *

Aquatic Chronic 2

H351

H360D ***

H302

H411

GHS08

GHS07

GHS09

Dgr

H351

H360D ***

H302

H411

 

 

 

014-020-00-2

bis(1,1-dimethyl-2-propynyloxy)dimethylsilane

414-960-7

53863-99-3

Acute Tox. 4 *

H332

GHS07

Wng

H332

 

 

 

014-021-00-8

tris(isopropenyloxy)phenyl silane

411-340-8

52301-18-5

Aquatic Acute 1

Aquatic Chronic 1

H400

H410

GHS09

Wng

H400

H410

 

 

 

014-022-00-3

reaction product of: (2-hydroxy-4-(3-propenoxy)benzophenone and triethoxysilane) with (hydrolysis product of silica and methyltrimethoxysilane)

401-530-9

Flam. Sol. 1

STOT SE 1

Acute Tox. 4 *

Acute Tox. 4 *

Acute Tox. 4 *

H228

H370 **

H332

H312

H302

GHS02

GHS08

GHS07

Dgr

H228

H370 **

H332

H312

H302

 

 

T

014-023-00-9

α, ω-dihydroxypoly(hex-5-en-1-ylmethylsiloxane)hoxysilane with (hydrolysis product of silica and methyltrimethoxysilane)iazole

408-160-7

125613-45-8

Aquatic Chronic 2

H411

GHS09

H411

 

 

 

014-024-00-4

1-((3-(3-chloro-4-fluorophenyl)propyl)dimethylsilanyl)-4-ethoxybenzene

412-620-2

121626-74-2

Aquatic Chronic 2

H411

GHS09

H411

 

 

 

014-025-00-X

4-[3-(diethoxymethylsilylpropoxy)-2,2,6,6-tetramethyl]piperidine

411-400-3

102089-33-8

Acute Tox. 4 *

STOT RE 2 *

Skin Irrit. 2

Eye Dam. 1

Aquatic Chronic 3

H302

H373 **

H315

H318

H412

GHS08

GHS05

GHS07

Dgr

H302

H373 **

H315

H318

H412

 

 

 

014-026-00-5

dichloro-(3-(3-chloro-4-fluorophenyl)propyl)methylsilane

407-180-3

770722-36-6

Skin Corr. 1A

H314

GHS05

Dgr

H314