02008R1272 — ET — 01.06.2017 — 009.001


Käesolev tekst on üksnes dokumenteerimisvahend ning sel ei ole mingit õiguslikku mõju. Liidu institutsioonid ei vastuta selle teksti sisu eest. Asjakohaste õigusaktide autentsed versioonid, sealhulgas nende preambulid, on avaldatud Euroopa Liidu Teatajas ning on kättesaadavad EUR-Lexi veebisaidil. Need ametlikud tekstid on vahetult kättesaadavad käesolevasse dokumenti lisatud linkide kaudu

►B

EUROOPA PARLAMENDI JA NÕUKOGU MÄÄRUS (EÜ) nr 1272/2008,

16. detsember 2008,

mis käsitleb ainete ja segude klassifitseerimist, märgistamist ja pakendamist ning millega muudetakse direktiive 67/548/EMÜ ja 1999/45/EÜ ja tunnistatakse need kehtetuks ning muudetakse määrust (EÜ) nr 1907/2006

(EMPs kohaldatav tekst)

(ELT L 353 31.12.2008, lk 1)

Muudetud:

 

 

Euroopa Liidu Teataja

  nr

lehekülg

kuupäev

►M1

KOMISJONI MÄÄRUS (EÜ) nr 790/2009, 10. august 2009,

  L 235

1

5.9.2009

►M2

KOMISJONI MÄÄRUS (EL) nr 286/2011, 10. märts 2011,

  L 83

1

30.3.2011

►M3

KOMISJONI MÄÄRUS (EL) nr 618/2012, 10. juuli 2012,

  L 179

3

11.7.2012

►M4

KOMISJONI MÄÄRUS (EL) nr 487/2013, 8. mai 2013,

  L 149

1

1.6.2013

►M5

NÕUKOGU MÄÄRUS (EL) nr 517/2013, 13. mai 2013,

  L 158

1

10.6.2013

►M6

KOMISJONI MÄÄRUS (EL) nr 758/2013, 7. august 2013,

  L 216

1

10.8.2013

►M7

KOMISJONI MÄÄRUS (EL) nr 944/2013, 2. oktoober 2013,

  L 261

5

3.10.2013

►M8

KOMISJONI MÄÄRUS (EL) nr 605/2014, 5. juuni 2014,

  L 167

36

6.6.2014

 M9

Muudetud: KOMISJONI MÄÄRUS (EL) 2015/491, 23. märts 2015,

  L 78

12

24.3.2015

►M10

KOMISJONI MÄÄRUS (EL) nr 1297/2014, 5. detsember 2014,

  L 350

1

6.12.2014

►M11

KOMISJONI MÄÄRUS (EL) 2015/1221, 24. juuli 2015,

  L 197

10

25.7.2015

►M12

KOMISJONI MÄÄRUS (EL) 2016/1179, 19. juuli 2016,

  L 195

11

20.7.2016

►M13

KOMISJONI MÄÄRUS (EL) 2017/776, 4. mai 2017,

  L 116

1

5.5.2017


Parandatud:

►C1

Parandus, ELT L 016, 20.1.2011, lk  1 (1272/2008)

►C2

Parandus, ELT L 138, 26.5.2011, lk  66 (286/2011)

►C3

Parandus, ELT L 349, 21.12.2016, lk  1 (1272/2008)




▼B

EUROOPA PARLAMENDI JA NÕUKOGU MÄÄRUS (EÜ) nr 1272/2008,

16. detsember 2008,

mis käsitleb ainete ja segude klassifitseerimist, märgistamist ja pakendamist ning millega muudetakse direktiive 67/548/EMÜ ja 1999/45/EÜ ja tunnistatakse need kehtetuks ning muudetakse määrust (EÜ) nr 1907/2006

(EMPs kohaldatav tekst)



I JAOTIS

ÜLDKÜSIMUSED

Artikkel 1

Eesmärk ja reguleerimisala

1.  Käesoleva määruse eesmärk on tagada inimeste tervise ja keskkonna kaitse kõrge tase ning ainete, segude ja teatavate toodete vaba liikumine vastavalt artikli 4 lõikele 8. Selleks:

a) ühtlustatakse ainete ja segude klassifitseerimise kriteeriumid ning ohtlike ainete ja segude märgistamise ja pakendamise eeskirjad;

b) kohustatakse:

i) tootjaid, importijaid ja allkasutajaid turule viidavaid aineid ja segusid klassifitseerima;

ii) tarnijaid turule viidavaid aineid ja segusid märgistama ja pakendama;

iii) tootjaid, toodete valmistajaid ja importijaid klassifitseerima selliseid turule mitteviidavaid aineid, mille suhtes kehtib määruse (EÜ) nr 1907/2006 kohaselt registreerimise või teavitamise nõue;

c) kohustatakse ainete tootjaid ja importijaid teatama ametile neist klassifitseerimistest ja märgistuselementidest, kui neid ei ole ametile esitatud osana määruse (EÜ) nr 1907/2006 kohasest registreerimisest;

d) kehtestatakse VI lisa 3. osas ühenduse ühtlustatud klassifikatsiooni ja märgistuselementidega ainete loetelu;

▼C3

e) luuakse ainete klassifitseerimis- ja märgistusandmik, mis sisaldab kõiki punktides c ja d osutatud teatiseid ning esitatud ja ühtlustatud klassifikatsioone ja märgistuselemente.

▼B

2.  Käesolevat määrust ei kohaldata järgmise suhtes:

a) nõukogu 13. mai 1996. aasta direktiivi 96/29/Euratom (millega sätestatakse põhilised ohutusnormid töötajate ja muu elanikkonna tervise kaitsmiseks ioniseerivast kiirgusest tulenevate ohtude eest) ( 1 ) reguleerimisalasse kuuluvad radioaktiivsed ained ja segud;

b) tollijärelevalve alla kuuluvad ained ja segud, mis on ajutiselt ladustatud, reekspordi eesmärgil vabatsooni või vabalattu paigutatud või transiitveol, tingimusel et neid ei käidelda ega töödelda;

c) isoleerimata vaheained;

d) teaduslikus uurimis- ja arendustegevuses kasutatavad ained ja segud, mida ei viida turule, tingimusel et neid kasutatakse kontrollitud tingimustes kooskõlas töökeskkonda käsitlevate ja keskkonnaalaste ühenduse õigusaktidega.

3.  Euroopa Parlamendi ja nõukogu 5. aprilli 2006. aasta direktiivis 2006/12/EÜ (jäätmete kohta) ( 2 ) määratletud jäätmeid ei käsitata aine, segu või tootena käesoleva määruse artikli 2 tähenduses.

4.  Liikmesriigid võivad konkreetsetel juhtudel kehtestada teatavate ainete või segude suhtes erandeid käesolevast määrusest, kui see on vajalik riigikaitse huvides.

5.  Käesolevat määrust ei kohaldata järgmiste valmiskujul ja lõppkasutajale mõeldud ainete ja segude suhtes:

a) direktiivis 2001/83/EÜ määratletud ravimid;

b) direktiivis 2001/82/EÜ määratletud veterinaarravimid;

c) direktiivis 76/768/EMÜ määratletud kosmeetikatooted;

d) direktiivides 90/385/EMÜ ja 93/42/EMÜ määratletud invasiivsed või inimkehaga vahetus kontaktis kasutatavad meditsiiniseadmed ja direktiivis 98/79/EÜ määratletud meditsiiniseadmed;

e) määruses (EÜ) nr 178/2002 määratletud toit ja sööt, sealhulgas nende kasutamisel

i) direktiivi 89/107/EMÜ reguleerimisalasse kuuluvates toiduainetes kasutatavate lisaainetena;

ii) direktiivi 88/388/EMÜ ja otsuse 1999/217/EÜ reguleerimisalasse kuuluvates toiduainetes lõhna- ja maitseainetena;

iii) määruse (EÜ) nr 1831/2003 reguleerimisalasse kuuluvas söödas söödalisanditena;

iv) direktiivi 82/471/EMÜ reguleerimisalasse kuuluvas loomasöödas.

6.  Käesolevat määrust ei kohaldata ohtlike kaupade transportimisele õhus, merel, maanteel, raudteel või siseveekogudel, välja arvatud artikli 33 kohaldamisel.

Artikkel 2

Mõisted

Käesolevas määruses kasutatakse järgmisi mõisteid:

1) „ohuklass” – füüsikalise, tervise- või keskkonnaohu laad;

2) „ohukategooria” – kriteeriumide jaotus igas ohuklassis ohu raskusastme täpsustamiseks;

3) „ohupiktogramm” – graafiline kompositsioon, mis sisaldab sümbolit ja muid graafilisi elemente, nagu ääris, taustamuster või -värv ning on mõeldud konkreetse teabe edastamiseks asjaomase ohu kohta;

4) „tunnussõna” – sõna, mis viitab ohu suhtelisele raskusastmele, et hoiatada lugejat võimaliku ohu eest; eristatakse järgmist kaht tasandit:

a) „ettevaatust” – tunnussõna, mis viitab raskemale ohukategooriale;

b) „hoiatus” – tunnussõna, mis viitab vähem tõsisele ohukategooriale;

5) „ohulause” – ohuklassile ja ohukategooriale määratud fraas, mis kirjeldab ohtliku aine või seguga seotud ohtude laadi, sealhulgas vajaduse korral ohumäära;

6) „hoiatuslause” – fraas, mis kirjeldab ohtliku aine või segu kasutamisest või hävitamisest tuleneva kokkupuute kahjulike mõjude minimeerimiseks või ennetamiseks soovitatud meedet (meetmeid);

7) „aine” – looduslik või tootmismenetluse teel saadud keemiline element või selle ühendid koos püsivuse säilitamiseks vajalike ja tootmismenetlusest johtuvate lisanditega, välja arvatud lahustid, mida on võimalik ainest eraldada, mõjutamata aine püsivust või muutmata selle koostist;

8) „segu” – kahest või enamast ainest koosnev segu või lahus;

9) „toode” – ese, millele antakse tootmise käigus teatud kuju, pinnaviimistlus või kujundus, mis määrab tema funktsiooni suuremal määral kui tema keemiline koostis;

10) „toote valmistaja” – füüsiline või juriidiline isik, kes toote ühenduse piires valmistab või kokku paneb;

11) „polümeer” – aine, mille molekulides paiknevad järjestikku ühesugused või erinevad monomeerühikud. Sellised molekulid peavad olema erinevate molekulmassidega, kusjuures erinevused molekulmassis peavad eelkõige tulenema monomeerühikute arvust. Polümeer vastab järgmistele tingimustele:

a) molekulid, mis koosnevad vähemalt kolmest monomeerühikust, mis on kovalentselt seotud vähemalt ühe monomeerühiku või muu reagendiga, on aines massilt ülekaalus;

b) ühesuguse molekulmassiga molekulid on aines massilt vähemuses.

Käesolevas määratluses tähendab mõiste „monomeerühik” monomeeri reaktsioonijärgset kuju polümeeris;

12) „monomeer” – aine, mis on konkreetses protsessis kasutatava polümerisatsiooni reaktsiooni tingimustes võimeline moodustama kovalentseid sidemeid terve rea samalaadsete või erinevate molekulidega;

13) „registreerija” – aine tootja või importija või toote valmistaja või importija, kes taotleb aine registreerimist vastavalt määrusele (EÜ) nr 1907/2006;

14) „tootmine” – ainete tootmine või ekstraheerimine nendele iseloomulikus olekus;

15) „tootja” – ühenduses asutatud füüsiline või juriidiline isik, kes toodab ainet ühenduse piires;

16) „import” – sissevedu ühenduse tolliterritooriumile;

17) „importija” – ühenduses asutatud füüsiline või juriidiline isik, kes vastutab impordi eest;

18) „turuleviimine” – kolmandatele isikutele tasu eest või tasuta tarnimine või kättesaadavaks tegemine. Importi käsitatakse turuleviimisena;

19) „allkasutaja” – ühenduses asutatud füüsiline või juriidiline isik, kes ei ole tootja või importija, kuid kes kasutab ainet ainena või segu koostisainena oma tööstusliku või professionaalse tegevuse käigus. Levitaja või tarbija ei ole allkasutajad. Määruse (EÜ) nr 1907/2006 artikli 2 lõike 7 punkti c kohaselt vabastatud reimportijat käsitatakse allkasutajana;

20) „levitaja” – ühenduses asutatud füüsiline või juriidiline isik, kaasa arvatud jaemüüja, kes üksnes ladustab ainet ja viib aine turule ainena või segu koostisainena kolmandate isikute jaoks;

21) „vaheaine” – aine, mida toodetakse ja kasutatakse või tarbitakse keemilistes protsessides eesmärgiga muuta see aine mõneks teiseks aineks (edaspidi „süntees”);

22) „isoleerimata vaheaine” – vaheaine, mida ei eemaldata sünteesi jooksul tahtlikult (välja arvatud proovivõtuks) seadmetest, milles süntees toimub. Sellised seadmed hõlmavad reaktsioonianumat, selle lisaseadmeid ja mis tahes seadmeid, mille kaudu aine (ained) liigub (liiguvad) pideva voona või perioodiliselt, samuti torustikku aine ühest anumast teise üleviimiseks järgmise reaktsiooniastme jaoks; seadmed ei hõlma mahuteid ja teisi anumaid, milles ainet (aineid) pärast tootmist hoitakse;

23) „amet” – määrusega (EÜ) nr 1907/2006 asutatud Euroopa Kemikaaliamet;

24) „pädev asutus” – liikmesriikide poolt käesolevast määrusest tulenevate kohustuste täitmiseks loodud asutus või asutused või organid;

25) „kasutusala” – mis tahes töötlemine, valmistamine, tarbimine, ladustamine, säilitamine, käitlemine, mahutitesse paigutamine, ühest mahutist teise üleviimine, segamine, toote valmistamine või mis tahes muu kasutamine;

26) „tarnija” – ainet (nii ainena kui segu koostises esineva ainena) või segu turule viiv mis tahes tootja, importija, allkasutaja või levitaja;

27) „sulam” – makroskoopiliselt homogeenne metalliline materjal, mis koosneb kahest või enamast keemilisest elemendist, mis on omavahel ühendatud selliselt, et neid ei saa mehhaaniliselt hõlpsasti eraldada, sulameid käsitatakse käesoleva määruse tähenduses segudena;

28) „UN RTDG” – ÜRO soovitused ohtlike kaupade veo kohta;

29) „teavitaja” – ametit teavitav tootja või importija või tootjate või importijate rühm;

30) „teaduslik uurimis- ja arendustegevus” – kontrollitud tingimustes korraldatud teaduslikud katsetused, analüüsid või keemilised uuringud;

31) „piirväärtus” – aines või segus esineva klassifitseeritud lisandi, lisaaine või üksiku koostisaine piirmäär, mille ületamisel võetakse piirväärtuseid arvesse aine või segu klassifitseerimise vajalikkuse määramisel;

32) „sisalduse piirväärtus” – aines või segus esineva klassifitseeritud lisandi, lisaaine või üksiku koostisaine piirmäär, mis võib tingida vastavalt aine või segu klassifitseerimise;

33) „ohuklassi alajaotus” – ohuklasside piires eristamine sõltuvalt kokkupuuteviisist või toime laadist;

34) „korrutustegur” – kordaja, mida rakendatakse ►C3  veekeskkonnale ◄ ohtlikuks klassifitseeritud 1. kategooria akuutselt toksilise või 1. kategooria krooniliselt toksilise aine sisalduse suhtes ja mida kasutatakse kõnealust ainet sisaldava segu klassifikatsiooni tuletamiseks summeerimismeetodi abil;

35) „pakend” – pakkimisprotsessi lõpp-produkt, mis koosneb pakkematerjalist ning selle sisust;

36) „pakkematerjal” – üks või mitu ümbrist ning muud komponendid või materjalid, mis on vajalikud selleks, et ümbrised täidaksid oma mahutavus- ja muid ohutusfunktsioone;

37) „vahepakend” – sisepakendi või toodete ja välispakendi vahele paigutatud pakkematerjal.

Artikkel 3

Ohtlikud ained ja segud ja nende ohuklassid

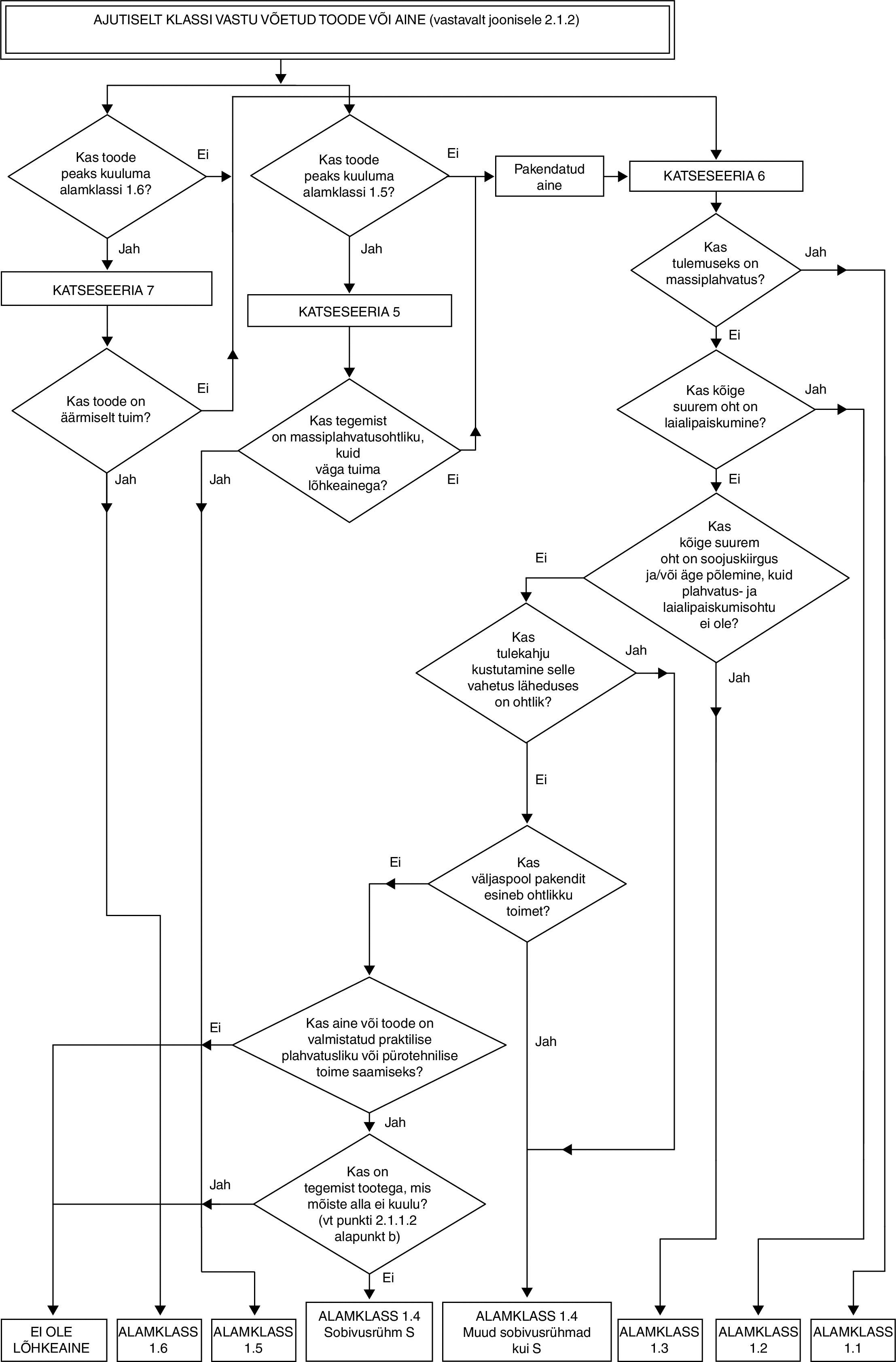
I lisa 2.–5. osas sätestatud füüsikaliste, tervise- või keskkonnaohtude kriteeriumidele vastav aine või segu on ohtlik ja klassifitseeritakse nimetatud lisas loetletud vastavatesse ohuklassidesse.

Kui I lisa ohuklassidel on alajaotusi lähtudes kokkupuuteviisist või toime laadist, klassifitseeritakse aine või segu selle alajaotuse kohaselt.

Artikkel 4

Üldised klassifitseerimis-, märgistamis- ja pakendamiskohustused

1.  Tootjad, importijad ja allkasutajad klassifitseerivad ained või segud enne nende turuleviimist II jaotise kohaselt.

2.  Ilma et see piiraks lõikes 1 sätestatud nõuete kohaldamist, klassifitseerivad tootjad, toodete valmistajad ja importijad aineid, mida turule ei viida, II jaotise kohaselt, kui:

a) aine tuleb määruse (EÜ) nr 1907/2006 artikli 6, artikli 7 lõike 1 või 5 või artikli 17 või 18 kohaselt registreerida;

b) ainest tuleb määruse (EÜ) nr 1907/2006 artikli 7 lõike 2 või artikli 9 kohaselt teavitada.

3.  Kui aine suhtes kohaldatakse VI lisa 3. osa kande tõttu ühtlustatud klassifikatsiooni ja märgistuse nõudeid vastavalt V jaotisele, klassifitseeritakse kõnealune aine nimetatud kande kohaselt ning ainet ei klassifitseerita II jaotise kohaselt selle kandega hõlmatud ohuklassidesse või nende alajaotustesse.

Kui aga aine kuulub ka ühte või mitmesse ohuklassi või selle alajaotusesse, mida VI lisa 3. osa kanne ei hõlma, klassifitseeritakse aine II jaotise kohaselt nimetatud ohuklassidesse või nende alajaotustesse.

4.  Kui aine või segu on klassifitseeritud ohtlikuks, tagavad tarnijad enne aine või segu turuleviimist selle märgistamise ja pakendamise III ja IV jaotise kohaselt.

5.  Lõikest 4 tulenevaid kohustusi täites võivad levitajad kasutada aine või segu klassifikatsiooni, mis on tuletatud tarneahelas tegutseja poolt kooskõlas II jaotisega.

6.  Lõigetest 1 ja 4 tulenevaid kohustusi täites võivad allkasutajad kasutada aine või segu klassifikatsiooni, mis on tuletatud tarneahelas tegutseja poolt kooskõlas II jaotisega, tingimusel et nad ei muuda aine või segu koostist.

7.  II lisa 2. osas osutatud segu, mis sisaldab mõnd ohtlikuks klassifitseeritud ainet, ei viida turule ilma III jaotise kohase märgistuseta.

8.  Käesoleva määruse kohaselt klassifitseeritakse, märgistatakse ja pakendatakse I lisa punktis 2.1 osutatud tooted enne turuleviimist ainete ja segude suhtes kohaldatavate eeskirjade kohaselt.

9.  Tarneahelas osalevad tarnijad teevad koostööd, et täita käesolevas määruses sätestatud klassifitseerimis-, märgistamis- ja pakendamisnõudeid.

10.  Aineid ja segusid ei viida turule, kui need ei vasta käesolevale määrusele.



II JAOTIS

OHU KLASSIFITSEERIMINE



1. PEATÜKK

Teabe kindlaksmääramine ja läbivaatamine

Artikkel 5

Ainete kohta kättesaadava teabe kindlaksmääramine ja läbivaatamine

1.  Aine tootjad, importijad ja allkasutajad määravad ainega seotud ja I lisas sätestatud füüsikaliste, tervise- või keskkonnaohtude väljaselgitamiseks kindlaks eelkõige järgmise asjakohase kättesaadava teabe:

a) artikli 8 lõikes 3 viidatud meetodite kohaselt kogutud andmed;

b) epidemioloogilised andmed ja kogemused inimestel avalduva mõju kohta, näiteks andmed töökeskkonna kohta ja andmed õnnetusjuhtumite andmebaasidest;

c) muu määruse (EÜ) nr 1907/2006 XI lisa 1. jao kohaselt kogutud teave;

d) mis tahes uus teaduslik teave;

e) rahvusvaheliselt tunnustatud keemiaprogrammide raames kogutud mis tahes muu teave.

Nimetatud teave on seotud aine kuju või füüsikaliste olekutega, milles aine turule viiakse ja milles seda mõistlike eelduste kohaselt kasutama hakatakse.

2.  Tootjad, importijad ja allkasutajad vaatavad läbi lõikes 1 viidatud teabe, et määrata kindlaks, kas see on piisav, usaldusväärne ja teaduslikult paikapidav käesoleva jaotise 2. peatüki kohaseks hindamiseks.

Artikkel 6

Segude kohta kättesaadava teabe kindlaksmääramine ja läbivaatamine

1.  Segu tootjad, importijad ja allkasutajad määravad seguga seotud ja I lisas sätestatud füüsikaliste, tervise- või keskkonnaohtude väljaselgitamiseks kindlaks eelkõige järgmise asjakohase kättesaadava teabe segu enda või selles sisalduvate ainete kohta:

a) artikli 8 lõikes 3 viidatud meetodite kohaselt kogutud andmed segu enda või selles sisalduvate ainete kohta;

b) epidemioloogilised andmed ja kogemused segu enda või selles sisalduvate ainete mõju kohta inimesele, näiteks andmed töökeskkonna kohta või andmed õnnetusjuhtumite andmebaasidest;

c) muu määruse (EÜ) nr 1907/2006 XI lisa 1. jao kohaselt kogutud teave segu enda või selles sisalduvate ainete kohta;

d) rahvusvaheliselt tunnustatud keemiaprogrammide raames kogutud mis tahes muu teave segu enda või selles sisalduvate ainete kohta.

Nimetatud teave on seotud segu kuju või füüsikaliste olekutega, milles segu turule viiakse ja, kui see on asjakohane, milles seda mõistlike eelduste kohaselt kasutama hakatakse.

2.  Kui lõigetes 3 ja 4 ei ole sätestatud teisiti ja kui lõikes 1 viidatud teave segu enda kohta on kättesaadav ning tootja, importija või allkasutaja on määranud kindlaks selle piisavuse ja usaldusväärsuse ning vajaduse korral teadusliku paikapidavuse, kasutab antud tootja, importija või allkasutaja seda teavet käesoleva jaotise 2. peatüki kohaseks hindamiseks.

3.  Segude käesoleva jaotise 2. peatüki kohaseks hindamiseks seoses I lisa punktides 3.5.3.1, 3.6.3.1 ja 3.7.3.1 viidatud ohuklassidega „mutageensus sugurakkudele”, „kantserogeensus” ja „reproduktiivtoksilisus” kasutab tootja, importija või allkasutaja ainult segu koostises sisalduvate ainete kohta kättesaadavat asjakohast teavet, millele on viidatud lõikes 1.

Kui segu enda kohta kättesaadavad katseandmed näitavad sugurakke ohustavat mutageensust, kantserogeensust ja reproduktiivtoksilisust, mida ei ole tuvastatud üksikuid aineid käsitleva teabe alusel, võetakse arvesse ka neid andmeid.

4.  Segude hindamiseks käesoleva jaotise 2. peatüki kohaselt seoses nende biolagunduvuse ja bioakumuleerumise omadustega I lisa punktides 4.1.2.8 ja 4.1.2.9 osutatud ohuklassis „oht ►C3  veekeskkonnale ◄ ” kasutab tootja, importija või allkasutaja ainult segu koostises sisalduvate ainete kohta kättesaadavat asjakohast teavet, millele on viidatud lõikes 1.

5.  Kui lõikes 1 viidatud liiki katseandmed segu enda kohta puuduvad või on ebapiisavad, kasutab tootja, importija või allkasutaja muud kättesaadavat teavet üksikute ainete ja sarnaste katsetatud segude kohta, mida võib samuti pidada asjakohaseks seguga seotud ohtude kindlaksmääramisel, kui antud tootja, importija või allkasutaja on kindlaks teinud, et kõnealune teave on artikli 9 lõike 4 kohaseks hindamiseks piisav ja usaldusväärne.

Artikkel 7

Katsetamine loomade ja inimestega

1.  Kui käesoleva määruse eesmärgil viiakse läbi uusi katseid, tehakse loomkatseid direktiivi 86/609/EMÜ tähenduses vaid juhul, kui puuduvad muud alternatiivsed võimalused, mis tagaksid andmete piisava usaldusväärsuse ja kvaliteedi.

2.  Käesoleva määruse eesmärgil ei ole lubatud läbi viia katseid ahvilistega.

3.  Käesoleva määruse eesmärgil ei viida läbi inimkatseid. Käesoleva määruse eesmärgil võib siiski kasutada muudest allikatest, näiteks kliinilistest uuringutest saadud andmeid.

Artikkel 8

Uue teabe kogumine ainete ja segude kohta

1.  Aine või seguga seotud käesoleva määruse I lisas sätestatud tervisealaste või keskkonnaohtude olemasolu kindlaksmääramiseks võib tootja, importija või allkasutaja viia läbi uusi katseid, kui ta on ammendanud kõik muud viisid teabe kogumiseks, sealhulgas kohaldanud määruse (EÜ) nr 1907/2006 XI lisa 1. jaos ette nähtud eeskirju.

2.  Aine või seguga seotud I lisa 2. osas viidatud füüsikaliste ohtude olemasolu kindlaksmääramiseks viib tootja, importija või allkasutaja läbi nimetatud osas nõutavad katsed, välja arvatud juhul, kui piisavad ja usaldusväärsed andmed on juba kättesaadavad.

3.  Lõikes 1 viidatud katsete läbiviimisel kasutatakse üht järgmistest meetoditest:

a) määruse (EÜ) nr 1907/2006 artikli 13 lõikes 3 viidatud katsemeetodid

või

b) rahvusvaheliselt tunnustatud usaldusväärsed teaduslikud põhimõtted või rahvusvahelise korra kohaselt valideeritud meetodid.

4.  Kui tootja, importija või allkasutaja viib läbi uued ökotoksilisuse või toksilisuse katsed ja analüüsid, tehakse need vastavalt määruse (EÜ) nr 1907/2006 artikli 13 lõikele 4.

5.  Kui käesoleva määruse eesmärgil viiakse läbi uued katsed füüsikaliste ohtude kindlakstegemiseks, tehakse seda hiljemalt alates 1. jaanuarist 2014 kooskõlas asjakohase tunnustatud kvaliteedisüsteemiga või asjakohasele tunnustatud standardile vastavate laborite poolt.

6.  Käesoleva määruse eesmärgil läbiviidavates katsetes kasutatakse ainet või segu sellisel kujul või sellistes füüsikalistes olekutes, milles aine või segu turule viiakse ning milles seda mõistlike eelduste kohaselt kasutama hakatakse.



2. PEATÜKK

Ohuteabe hindamine ja otsus klassifitseerimise kohta

Artikkel 9

Ainete ja segudega seotud ohuteabe hindamine

1.  Aine või segu tootjad, importijad ja allkasutajad hindavad käesoleva jaotise 1. peatüki kohaselt kindlaksmääratud teavet, kohaldades selle suhtes I lisa 2.–5. osas igasse ohuklassi või selle alajaotusesse klassifitseerimise kriteeriume, et selgitada välja aine või seguga seotud ohud.

2.  Hinnates aine või segu kohta kättesaadavaid katseandmeid, mis on saadud muid kui artikli 8 lõikes 3 viidatud katsemeetodeid kasutades, võrdlevad tootjad, importijad ja allkasutajad kasutatud katsemeetodeid nimetatud artiklis loetletud meetoditega, et määrata kindlaks, kas nende katsemeetodite kasutamine mõjutab käesoleva artikli lõikes 1 viidatud hindamist.

3.  Kui olemasoleva kindlaksmääratud teabe suhtes ei saa kriteeriume otse kohaldada, kasutavad tootjad, importijad ja allkasutajad teabe hindamiseks eksperdihinnangul põhinevat tõendite kaalukuse määramist vastavalt käesoleva määruse I lisa punktile 1.1.1, kaaludes kogu kättesaadavat teavet, mis mõjutab aine või seguga seotud ohtude kindlaksmääramist, ning vastavalt määruse (EÜ) nr 1907/2006 XI lisa punktile 1.2.

4.  Kui on kättesaadav ainult artikli 6 lõikes 5 viidatud teave, kohaldavad tootjad, importijad ja allkasutajad hindamisel I lisa punktis 1.1.3 ning 3. ja 4. osa igas punktis viidatud seostamispõhimõtteid.

Kui see teave ei võimalda siiski ei seostamispõhimõtete kohaldamist ega I lisa 1. osas kirjeldatud eksperdihinnangute ja tõendite kaalukuse määramise põhimõtete kasutamist, kohaldavad tootjad, importijad ja allkasutajad teabe hindamisel muud meetodit või muid meetodeid, mida on kirjeldatud I lisa 3. ja 4. osa igas punktis.

5.  Olemasoleva teabe hindamisel klassifitseerimise eesmärgil võtavad tootjad, importijad ja allkasutajad arvesse aine või segu kuju või füüsikalisi olekuid, milles aine või segu turule viiakse ning milles seda mõistlike eelduste kohaselt kasutama hakatakse.

Artikkel 10

Sisalduse piirväärtused ja korrutustegurid ainete ja segude klassifitseerimiseks

1.  Ainele kehtestatakse konkreetsed sisalduse piirväärtused ja üldised sisalduse piirväärtused, mis viitavad aine teises aines või segus kindlaksmääratud lisandi, lisaaine või üksiku koostisainena esinemise piirmäärale, mille korral või mille ületamisel klassifitseeritakse kõnealune aine või segu ohtlikuks.

Tootja, importija või allkasutaja kehtestavad konkreetsed sisalduse piirväärtused, kui piisav ja usaldusväärne teaduslik teave näitab aine ilmset ohtlikkust selle esinemisel I lisa 2. osa mõnele ohuklassile kehtestatud sisaldusest või I lisa 3., 4. ja 5. osa mõnele ohuklassile kehtestatud üldisest sisalduse piirväärtusest madalamal tasemel;

Tootja, importija või allkasutaja võib kehtestada erandjuhtudel konkreetsed sisalduse piirväärtused, kui tema käsutuses on piisav, usaldusväärne ja kindel teaduslik teave ohtlikuks klassifitseeritud aine ohutuse kohta I lisa 2. osas asjakohasele ohuklassile kehtestatud sisaldusest või nimetatud lisa 3.–5. osa asjakohasele ohuklassile kehtestatud üldistest sisalduse piirväärtustest kõrgemal tasemel.

2.  Tootjad, importijad ja allkasutajad kehtestavad ►C3  veekeskkonnale ◄ ohtlikuks klassifitseeritud 1. kategooria akuutse toksilisuse või 1. kategooria kroonilise toksilisusega ainetele korrutustegurid.

3.  Olenemata lõikest 1 ei kehtestata konkreetseid sisalduse piirväärtusi VI lisa 3. osas nimetatud ainete ühtlustatud ohuklassidele või nende alajaotustele.

4.  Olenemata lõikest 2 ei kehtestata korrutustegureid VI lisa 3. osas nimetatud ainete ühtlustatud ohuklassidele või nende alajaotustele, mille korrutustegurid on esitatud kõnealuses osas.

Kui ►C3  veekeskkonnale ◄ ohtlikuks klassifitseeritud 1. kategooria akuutse toksilisuse või 1. kategooria kroonilise toksilisusega ainete kohta ei ole VI lisa 3. osas korrutustegureid esitatud, kehtestab tootja, importija või allkasutaja asjaomase aine korrutusteguri kättesaadavate andmete alusel. Tootja, importija või allkasutaja kasutab nimetatud korrutustegurit, kui kõnealust ainet sisaldav segu klassifitseeritakse summeerimismeetodi abil.

5.  Konkreetse sisalduse piirväärtuse või korrutusteguri kehtestamisel võtavad tootjad, importijad ja allkasutajad arvesse klassifitseerimis- ja märgistusandmikus kõnealuse aine suhtes sätestatud konkreetseid sisalduse piirväärtusi või korrutustegureid.

6.  Lõike 1 kohaselt määratud konkreetsed sisalduse piirväärtused on ülimuslikud I lisa 2. osa asjakohastes punktides sätestatud sisalduste või I lisa 3., 4. ja 5. osa asjakohastes punktides sätestatud üldiste sisalduse piirväärtuste suhtes.

7.  Amet kehtestab lõigete 1 ja 2 kohaldamiseks täiendavad suunised.

Artikkel 11

Piirväärtused

1.  Kui aine sisaldab kas kindlakstehtud lisandi, lisaaine või koostisainena teist ohtlikuks klassifitseeritud ainet, võetakse seda klassifitseerimisel arvesse, kui kindlakstehtud lisandi, lisaaine või koostisaine sisaldus on võrdne lõikele 3 vastava kohaldatava piirväärtusega või sellest suurem.

2.  Kui segu sisaldab koostisainena või kindlakstehtud lisandi või lisaainena ohtlikuks klassifitseeritud ainet, võetakse seda teavet klassifitseerimisel arvesse, kui selle aine sisaldus on võrdne selle lõike 3 kohase piirväärtusega või sellest suurem.

3.  Lõigetes 1 ja 2 viidatud piirväärtus määratakse kindlaks vastavalt I lisa punktile 1.1.2.2.

Artikkel 12

Täiendavat hindamist vajavad erijuhud

Kui artikli 9 kohaselt läbiviidud hindamise tulemusena on määratud kindlaks järgmised omadused või mõjud, võtavad tootjad, importijad ja allkasutajad neid klassifitseerimisel arvesse:

a) kui piisavad ja usaldusväärsed andmed näitavad, et tegelikkuses erinevad aine või segu füüsikalised ohud katsetes ilmnenud ohtudest;

b) kui veenvad teaduslikud katseandmed näitavad, et aine või segu ei ole biosaadav ning need andmed on tunnistatud piisavateks ja usaldusväärseteks;

c) kui piisavad ja usaldusväärsed teaduslikud andmed näitavad ainetevahelisi võimalikke koostoimelisi või antagonistlikke mõjusid segus, mille hindamise üle võeti otsus vastu segus sisalduvaid aineid käsitleva teabe põhjal.

Artikkel 13

Otsus ainete ja segude klassifitseerimise kohta

Kui artiklite 9 ja 12 kohaselt läbi viidud hindamine näitab, et aine või seguga seotud ohud vastavad ühte või mitmesse I lisa 2.–5. osas sätestatud ohuklassi või selle alajaotusesse klassifitseerimise kriteeriumidele, klassifitseerivad tootjad, importijad ja allkasutajad aine või segu asjakohas(t)esse ohuklassi(desse) või nende alajaotus(t)esse, määrates:

a) iga asjakohase ohuklassi või selle alajaotuse kohta ühe või mitu ohukategooriat;

b) ühe või mitu artikli 21 kohast ohulauset, mis vastavad igale punkti a kohaselt määratud ohukategooriale.

Artikkel 14

Segude klassifitseerimise erieeskirjad

1.  Segu klassifitseerimist ei mõjuta järgmised teabe hindamisel kindlaks määratud asjaolud:

a) segus sisalduvad ained reageerivad aeglaselt atmosfääri gaasidega, eelkõige hapniku, süsinikdioksiidi ja veeauruga, moodustades väikese sisalduse juures erinevaid aineid;

b) segus sisalduvad ained reageerivad väga aeglaselt muude segus sisalduvate ainetega, moodustades väikese sisalduse juures erinevaid aineid;

c) segus sisalduvad ained võivad polümeriseeruda, moodustades väikese sisalduse juures oligomeere või polümeere.

2.  Segu ei ole vaja klassifitseerida selle I lisa 2. osas viidatud plahvatusohtlikkuse, oksüdeerivuse või tuleohtlikkuse omadusi arvesse võttes, kui on täidetud mõni järgmistest nõuetest:

a) ühelgi segus sisalduval ainel ei ole ühtki eespool nimetatud omadustest ning tarnijale kättesaadava teabe põhjal seguga tõenäoliselt selliseid ohte ei seondu;

b) segu koostise muutumisel näitavad teaduslikud tõendid, et segu kohta kättesaadava teabe hindamine klassifikatsiooni muutust ei põhjusta.

▼M4 —————

▼B

Artikkel 15

Ainete ja segude klassifikatsiooni läbivaatamine

1.  Tootjad, importijad ja allkasutajad rakendavad kõiki neile kättesaadavaid mõistlikke meetmeid, et hoida end kursis uue teadusliku ja tehnilise teabega, mis võib mõjutada nende poolt turule viidavate ainete või segude klassifitseerimist. Kui tootjale, importijale või allkasutajale saab teatavaks teave, mida ta peab piisavaks ja usaldusväärseks, viib antud tootja, importija või allkasutaja vastavalt käesolevale peatükile põhjendamatu viivituseta läbi uue hindamise.

2.  Kui tootja, importija või allkasutaja teeb ohtlikuks klassifitseeritud segus muudatuse, viib ta vastavalt käesolevale peatükile läbi uue hindamise järgmiste muudatuste korral:

a) koostises muudetakse ühe või mitme ohtliku koostisaine algset sisaldust I lisa 1. osa tabelis 1.2 esitatud piirväärtuseni või üle selle;

b) koostises muudetakse ühe või mitme koostisaine asendamise või lisamise teel nende sisaldust artikli 11 lõikes 3 viidatud piirväärtuseni või üle selle.

3.  Lõigete 1 ja 2 kohane uus hindamine ei ole nõutav, kui on usaldusväärselt teaduslikult põhjendatud, et klassifikatsioon selle tulemusena ei muutu.

4.  Tootjad, importijad ja allkasutajad kohandavad aine või segu klassifikatsiooni uue hindamise tulemustega, välja arvatud juhul, kui VI lisa 3. osas nimetatud ainete kohta on olemas ühtlustatud ohuklassid või nende alajaotused.

5.  Kui asjaomane aine või segu kuulub direktiivi 91/414/EMÜ või direktiivi 98/8/EÜ reguleerimisalasse, kohaldatakse käesoleva artikli lõigete 1–4 puhul ka nimetatud direktiivide nõudeid.

Artikkel 16

Klassifitseerimis- ja märgistusandmikuga hõlmatud ainete klassifitseerimine

1.  Tootjad ja importijad võivad klassifitseerida ainet klassifitseerimis- ja märgistusandmikus esitatud klassifikatsioonist erinevalt, kui nad põhjendavad kõnealust klassifikatsiooni ametile koos ameti teavitamisega artikli 40 kohaselt.

2.  Lõiget 1 ei kohaldata, kui klassifitseerimis- ja märgistusandmikus esitatud klassifikatsioon on VI lisa 3. osas sisalduv ühtlustatud klassifikatsioon.



III JAOTIS

OHTUDEST TEAVITAMINE MÄRGISTUSEL



1. PEATÜKK

Märgistuse sisu

Artikkel 17

Üldeeskirjad

1.  Ohtlikuks klassifitseeritud ja pakendatud aine või segu märgistusel on järgmised elemendid:

a) tarnija(te) nimi, aadress ja telefoninumber;

b) aine või segu nimikogus elanikkonnale kättesaadavaks tehtud pakendis, kui see kogus ei ole pakendil mujal märgitud;

c) artiklis 18 esitatud tootetähised;

d) vajaduse korral ohupiktogrammid vastavalt artiklile 19;

e) vajaduse korral tunnussõnad vastavalt artiklile 20;

f) vajaduse korral ohulaused vastavalt artiklile 21;

g) vajaduse korral hoiatuslaused vastavalt artiklile 22;

h) vajaduse korral lõik lisateabega vastavalt artiklile 25.

2.  Märgistuse tekst on selle liikmesriigi ametlikus keeles (nende liikmesriikide ametlikes keeltes), kus aine või segu turule viiakse, kui asjaomane liikmesriik (asjaomased liikmesriigid) ei näe ette teisiti.

Tarnijad võivad kasutada märgistusel muid keeli lisaks liikmesriikide poolt nõutavatele keeltele, kui kõikides kasutatud keeltes esitatakse samu andmeid.

Artikkel 18

Tootetähised

1.  Märgistusel esitatakse aine või segu identifitseerimist võimaldavad andmed, edaspidi „tootetähised”.

Aine või segu identifitseerimiseks kasutatakse sama mõistet, mida kasutatakse määruse (EÜ) nr 1907/2006 artikli 31 kohaselt koostatud kemikaali ohutuskaardil, edaspidi „ohutuskaart”, piiramata käesoleva määruse artikli 17 lõike 2 kohaldamist.

2.  Aine tootetähis sisaldab vähemalt järgmisi andmeid:

a) VI lisa 3. osas loetletud aine puhul selles esitatud nimetus ja tunnuskood; või

b) kui aine ei ole esitatud VI lisa 3. osas, kuid on esitatud klassifitseerimis- ja märgistusandmikus, kasutatakse selles esitatud nimetust ja tunnuskoodi; või

c) kui aine ei ole esitatud VI lisa 3. osas ega klassifitseerimis- ja märgistusandmikus, kasutatakse CASi numbrit koos IUPACi nomenklatuuris esitatud nimetusega või CASi numbrit koos keemilise aine mõne muu rahvusvahelise nimetusega; või

d) CASi numbri puudumisel kasutatakse IUPACi nomenklatuuris esitatud nimetust või keemilise aine mõnda muud rahvusvahelist nimetust (nimetusi).

Kui IUPACi nomenklatuuri kohane nimetus koosneb rohkem kui 100 tähemärgist, võib kasutada ühte muudest nimetustest (tavanimetus, kaubanimi, lühend), millele on osutatud määruse (EÜ) nr 1907/2006 VI lisa punktis 2.1.2, tingimusel et artikli 40 kohaselt esitatavas teatises sisalduvad nii IUPACi nomenklatuuris esitatud nimetus kui ka kasutatav muu nimetus.

3.  Segu tootetähis koosneb mõlemast järgmisest elemendist:

a) segu kaubanimi või nimetus;

b) kõikide nende segus sisalduvate ainete määratlus, mis tingivad segu klassifitseerimise akuutset toksilisust põhjustavaks, nahka söövitavaks või tõsist silmakahjustust põhjustavaks, sugurakkudele mutageenseks, kantserogeenseks, reproduktiivtoksiliseks või sissehingamisel sensibiliseerivalt toimivaks või nahka sensibiliseerivaks või sihtorgani suhtes toksiliseks või hingamiskahjustusi põhjustavaks.

Kui punktis b viidatud juhul tuleks selle nõude tulemusena esitada mitu keemilist nimetust, piisab maksimaalselt neljast keemilisest nimetusest, välja arvatud juhul, kui ohtude laadi ja raskusastme kajastamiseks on vaja rohkem kui nelja nimetust.

Valitud keemilisi nimetusi kasutatakse klassifitseerimise ja vastavate ohulausete valimise aluseks olevate tervisele väga ohtlike ainete kindlaksmääramiseks.

Artikkel 19

Ohupiktogrammid

1.  Märgistusel esitatakse asjakohane ohupiktogramm (ohupiktogrammid), mille eesmärk on anda asjaomase ohu kohta konkreetset teavet.

2.  Ohupiktogrammid vastavad I lisa punktis 1.2.1 ja V lisas kehtestatud nõuetele, kui artiklis 33 ei ole sätestatud teisiti.

3.  Iga klassifikatsiooni kohta ette nähtud ohupiktogrammid on esitatud tabelites, milles märgitakse iga I lisas esitatud ohuklassi puhul nõutavad märgistuselemendid.

Artikkel 20

Tunnussõnad

1.  Märgistus sisaldab asjakohast tunnussõna vastavalt ohtliku aine või segu klassifikatsioonile.

2.  Iga klassifikatsiooni puhul kasutatav tunnussõna on esitatud tabelites, milles on märgitud iga I lisa 2.–5. osas sätestatud ohuklassi puhul nõutavad märgistuselemendid.

3.  Kui märgistusel kasutatakse tunnussõna „ettevaatust”, ei kasutata märgistusel tunnussõna „hoiatus”.

Artikkel 21

Ohulaused

1.  Märgistus sisaldab asjakohast ohulauset vastavalt ohtliku aine või segu klassifikatsioonile.

2.  Iga klassifikatsiooni puhul nõutavad ohulaused on esitatud tabelites, milles on märgitud iga I lisa 2.–5. osas sätestatud ohuklassi puhul nõutavad märgistuselemendid.

3.  Kui aine on loetletud VI lisa 3. osas, kasutatakse märgistusel selle osa kandele vastava klassikatsiooni puhul nõutavat ohulauset koos lõikes 2 viidatud ohulausega muude klassifikatsioonide puhul, mida see kanne ei hõlma.

4.  Ohulaused sõnastatakse kooskõlas III lisaga.

Artikkel 22

Hoiatuslaused

1.  Märgistusel esitatakse asjakohased hoiatuslaused.

2.  Hoiatuslaused valitakse lausete seast, mis on esitatud I lisa 2.–5. osa tabelites, milles on märgitud iga ohuklassi märgistuselemendid.

3.  Hoiatuslaused valitakse vastavalt IV lisa 1. osas sätestatud kriteeriumidele, võttes arvesse ohulauseid ja aine või segu kavandatavat või kindlaksmääratud kasutusala või -alasid.

▼C3

4.  Hoiatuslaused sõnastatakse kooskõlas IV lisa 2. osaga.

▼B

Artikkel 23

Erandid märgistusnõuetest erijuhtudel

I lisa punktis 1.3 kehtestatud märgistuse erisätteid kohaldatakse järgmistel juhtudel:

a) transporditavad gaasiballoonid;

b) propaani, butaani või veeldatud naftagaasi mahutid;

c) aerosoolid ja hermeetilised pihustusotsikuga mahutid, mis sisaldavad sissehingamisel ohtlikeks klassifitseeritud aineid või segusid;

d) metallid kompaktsel kujul, sulamid, polümeere sisaldavad segud, elastomeere sisaldavad segud;

e) lõhkeained, mis viiakse turule plahvatuse või pürotehnilise efekti tekitamiseks, nagu on viidatud I lisa punktis 2.1;

▼M4

f) ained või segud, mis on klassifitseeritud söövitavaks metallide, kuid mitte naha ja/või silmade jaoks.

▼B

Artikkel 24

Alternatiivse keemilise nimetuse kasutamise taotlemine

1.  Kui aine vastab I lisa 1. osas esitatud kriteeriumitele ja kui segus sisalduva aine tootja, importija või allkasutaja saab tõestada, et aine keemilise määratluse avalikustamine märgistusel või ohutuskaardil ohustab tema ärisaladust, eelkõige tema intellektuaalomandi õigusi, võib ta esitada ametile taotluse kasutada alternatiivset keemilist nimetust, milles kõnealusele segus sisalduvale ainele viidatakse kas keemiliste ainete kõige tähtsamaid funktsionaalseid rühmi määratleva nimetuse või alternatiivse määratluse abil.

2.  Käesoleva artikli lõikes 1 nimetatud taotlus esitatakse määruse (EÜ) nr 1907/2006 artiklis 111 viidatud vormis ja taotluse esitamisel tuleb tasuda lõiv.

Komisjon kehtestab lõivude määra vastavalt käesoleva määruse artikli 54 lõikes 2 osutatud regulatiivkomitee menetlusele.

VKEdele kehtestatakse vähendatud lõiv.

3.  Amet võib nõuda taotluse esitanud tootjalt, importijalt või allkasutajalt lisateavet, kui selline teave on otsuse tegemiseks vajalik. Kui amet ei esita kuue nädala jooksul alates taotluse või nõutud lisateabe saamisest vastuväiteid, loetakse taotletud nimetuse kasutamine lubatuks.

4.  Kui amet ei rahulda taotlust, kohaldatakse määruse (EÜ) nr 1907/2006 artikli 118 lõikes 3 viidatud praktilist korda.

5.  Amet teatab pädevatele asutustele taotluse suhtes tehtud otsusest vastavalt lõikele 3 või 4 ning edastab neile tootja, importija või allkasutaja esitatud teabe.

6.  Kui uuest teabest ilmneb, et alternatiivne keemiline nimetus ei paku piisavat teavet vajalike tervise- ja ohutusealaste ettevaatusabinõude võtmiseks töökeskkonnas ning segu käitlemisega kaasnevate riskide ohjamise tagamiseks, vaatab amet kõnealuse alternatiivse keemilise nimetuse kasutamise otsuse läbi. Amet võib oma otsuse tühistada või muuta seda otsusega, milles täpsustatakse, millist alternatiivset keemilist nimetust on lubatud kasutada. Kui amet oma otsuse tühistab või seda muudab, kohaldatakse määruse (EÜ) nr 1907/2006 artikli 118 lõikes 3 viidatud praktilist korda.

7.  Kui alternatiivse keemilise nimetuse kasutamine on lubatud, kuid segus sisalduva aine, mille kohta alternatiivset nimetust kasutatakse, klassifikatsioon ei vasta enam I lisa punkti 1.4.1 kriteeriumidele, kasutab kõnealuse segus sisalduva aine tarnija märgistusel ja ohutuskaardil aine kohta tootetähist vastavalt artiklile 18, mitte alternatiivset keemilist nimetust.

8.  Puhasainena või segu koostises esinevate ainete puhul, mille suhtes amet on aktsepteeritavaks tunnistanud määruse (EÜ) nr 1907/2006 artikli 10 punkti a alapunkti xi kohase põhjenduse kõnealuse määruse artikli 119 lõike 2 punktides f või g viidatud teabe kohta, võib tootja, importija või allkasutaja kasutada märgistusel ja ohutuskaardil nimetust, mis tehakse avalikkusele kättesaadavaks internetis. Nende segus esinevate ainete puhul, mille suhtes käesoleva määruse artikli 119 lõike 2 punktid f või g enam ei kehti, võib tootja, importija või allkasutaja taotleda ametilt alternatiivse keemilise nimetuse kasutamist, nagu on sätestatud käesoleva artikli lõikes 1.

9.  Kui segu tarnija on enne 1. juunit 2015 direktiivi 1999/45/EÜ artikli 15 kohaselt tõendanud, et segus sisalduva aine keemilise määratluse avalikustamine ohustab tema ärisaladust, võib ta käesoleva määruse kohaldamise eesmärgil jätkata kokkulepitud alternatiivse nimetuse kasutamist.

Artikkel 25

Märgistusel esitatav lisateave

1.  Kui ohtlikuks klassifitseeritud ainel või segul on II lisa punktides 1.1 ja 1.2 viidatud füüsikalised või tervist mõjutavad omadused, esitatakse vastavad laused märgistusel lisateabe osas.

Laused sõnastatakse II lisa punktide 1.1 ja 1.2 ning III lisa 2. osa kohaselt.

Kui aine on loetletud VI lisa 3. osas, esitatakse selles aine kohta toodud mis tahes täiendavad ohulaused märgistusel lisateabena.

2.  Kui ohtlikuks klassifitseeritud aine või segu kuulub direktiivi 91/414/EMÜ reguleerimisalasse, esitatakse lause märgistusel lisateabe osas.

Lause sõnastatakse käesoleva määruse II lisa 4. osa ja III lisa 3. osa kohaselt.

3.  Tarnija võib esitada märgistusel lisateabe osas muud lisateavet peale lõigetes 1 ja 2 viidatud teabe, kui see teave ei raskenda artikli 17 lõike 1 punktides a–g ette nähtud märgistuselementide kindlaksmääramist ning kui sellega esitatakse täiendavaid andmeid, mis ei ole vastuolus nende elementidega esitatud teabega ega sea selle usaldusväärsust kahtluse alla.

4.  Ühegi aine või segu märgistusel või pakendil ei kasutata selliseid väljendeid nagu „mittetoksiline”, „kahjutu”, „mittesaastav” või „keskkonnasõbralik” ega muid väljendeid aine või segu ohutuse kohta või muid kõnealuse aine või segu klassifikatsiooniga vastuolus olevaid väljendeid.

▼M2 —————

▼B

6.  Kui segu sisaldab ohtlikuks klassifitseeritud ainet, märgistatakse see II lisa 2. osa kohaselt.

Laused sõnastatakse III lisa 3. osa kohaselt ja paigutatakse märgistuse lisateabe ossa.

Märgistusele kantakse ka artiklis 18 viidatud tootetähis ning segu tarnija nimi, aadress ja telefoninumber.

Artikkel 26

Ohupiktogrammide eelisjärjekorra põhimõtted

1.  Kui aine või segu klassifitseerimise tulemusena tuleks märgistusele paigutada rohkem kui üks ohupiktogramm, kohaldatakse nõutavate ohupiktogrammide arvu vähendamiseks järgmisi eelisjärjekorra eeskirju:

a) ohupiktogrammi GHS01 kasutamisel ei ole ohupiktogrammide GHS02 ja GHS03 kasutamine kohustuslik, välja arvatud juhul, kui nimetatud ohupiktogrammidest rohkem kui ühe kasutamine on kohustuslik;

b) ohupiktogrammi GHS06 kasutamisel ei kasutata ohupiktogrammi GHS07;

c) ohupiktogrammi GHS05 kasutamisel ei kasutata naha- või silmaärrituse kohta ohupiktogrammi GHS07;

d) ohupiktogrammi GHS08 kasutamisel sissehingamisel sensibiliseeriva toime kohta ei kasutata nahka sensibiliseeriva ega nahka ja silmi ärritava toime kohta ohupiktogrammi GHS07;

▼M2

e) kui kohaldatakse ohupiktogrammi GHS02 või GHS06, ei ole ohupiktogrammi GHS04 kasutamine kohustuslik.

▼B

2.  Kui aine või segu klassifitseerimise tulemusena tuleks kasutada rohkem kui üht sama ohuklassi ohupiktogrammi, kasutatakse märgistusel ohupiktogrammi, mis vastab iga asjaomase ohuklassi kõige tõsisemale ohukategooriale.

Ainete puhul, mis sisalduvad VI lisa 3. osas ning mida klassifitseeritakse ka II jaotise kohaselt, kasutatakse märgistusel ohupiktogrammi, mis vastab iga asjaomase ohuklassi kõige tõsisemale ohukategooriale.

Artikkel 27

Ohulausete eelisjärjekorra põhimõtted

Kui aine või segu on klassifitseeritud mitmesse ohuklassi või ohuklassi alajaotusesse, kantakse märgistusele kõik selle klassifitseerimisest tulenevad ohulaused, välja arvatud juhul, kui see on selgelt dubleeriv või ülearune.

Artikkel 28

Hoiatuslausete eelisjärjekorra põhimõtted

1.  Kui hoiatuslausete valimise tulemusena selgub, et teatavad hoiatuslaused on teatava aine, segu või pakendi puhul selgelt ülearused või mittevajalikud, jäetakse need laused märgistusele kandmata.

2.  Kui ainet või segu tarnitakse elanikkonnale, esitatakse märgistusel üks hoiatuslause selle aine või segu kõrvaldamise ning samuti pakendi kõrvaldamise kohta, välja arvatud juhul, kui see ei ole artikli 22 kohaselt nõutav.

Kõigil muudel juhtudel ei ole kõrvaldamise kohta hoiatuslause lisamine nõutav, kui on selge, et aine või segu või pakendi kõrvaldamine ei ohusta inimeste tervist ega keskkonda.

3.  Märgistusel ei esitata rohkem kui kuus hoiatuslauset, välja arvatud juhul, kui see on vajalik ohtude laadi ja raskusastme kajastamiseks.

Artikkel 29

Märgistamis- ja pakendamisnõuetest vabastamine

1.  Kui aine või segu pakend on nii väike või sellise kuju või vormiga, et võimatu on täita artikli 31 nõudeid kasutada märgistusel selle liikmesriigi keeli, kus aine või segu turule viiakse, kasutatakse I lisa punkti 1.5.1 kohaselt märgistusel elemente, mis vastavad artikli 17 lõike 2 esimesele lõigule.

2.  Kui märgistusel kasutatavat kogu teavet ei saa esitada lõikes 1 nimetatud viisil, võib märgistusel kasutatavat teavet vähendada kooskõlas I lisa punktiga 1.5.2.

3.  Kui II lisa 5. osas viidatud ohtlikku ainet või segu tarnitakse elanikkonnale pakendamata kujul, lisatakse sellele märgistuselementide eksemplar kooskõlas artikliga 17.

4.  Keskkonnaohtlikuks klassifitseeritud teatavad segud võidakse artiklis 53 sätestatud korras vabastada teatavate keskkonnaalaste märgistuste või keskkonnaalast märgistust käsitlevate erisätete kohaldamisest, kui on võimalik tõestada nendega kaasneva keskkonnamõju vähenemist. Kõnealused vabastused või erisätted on määratletud II lisa 2. osas.

5.  Komisjon võib taotleda, et amet koostaks ja esitaks komisjonile eelnõu täiendavate vabastuste kohta märgistamis- ja pakendamisnõuetest.

Artikkel 30

Märgistusel esitatava teabe ajakohastamine

1.  Tarnija tagab märgistuse põhjendamatu viivituseta ajakohastamise iga kord pärast asjaomase aine või segu klassifikatsiooni ja märgistuse muutumist, kui uus oht on tõsisem või kui vastavalt artiklile 25 nõutakse märgistusel uute lisaelementide kasutamist, võttes muutuse laadi arvesse inimeste tervise ja keskkonna kaitsmise seisukohast. Tarnijad teevad vastavalt artikli 4 lõikele 9 koostööd, et viia märgistuses tehtavad muudatused lõpule põhjendamatu viivituseta.

2.  Kui märgistusel on nõutavad muud kui lõikes 1 viidatud muudatused, tagab tarnija märgistuse ajakohastamise 18 kuu jooksul.

3.  Direktiivide 91/414/EMÜ või 98/8/EÜ reguleerimisalasse kuuluva aine või segu tarnija ajakohastab märgistust vastavalt nimetatud direktiividele.



2. PEATÜKK

Märgistuse kasutamine

Artikkel 31

Märgistuse kasutamise üldeeskirjad

1.  Märgistus kinnitatakse kindlalt vahetult ainet või segu sisaldava pakendi ühele või mitmele pinnale ja see peab olema horisontaalselt loetav, kui pakend on normaalasendis.

2.  Märgistuse värvus ja esitusviis peavad võimaldama ohupiktogrammi selget eristamist.

▼C3

3.  Artikli 17 lõikes 1 viidatud märgistuselemendid peavad olema esitatud selgelt ja kustutamatult. Need peavad olema taustast selgesti eristatavad ja olema nii suured ja selliselt paigutatud, et oleksid kergesti loetavad.

▼B

4.  Ohupiktogrammi kuju, värvus ja suurus ning märgistuse mõõtmed on ette nähtud I lisa punktis 1.2.1.

5.  Kui artikli 17 lõikes 1 viidatud märgistuselemendid on pakendil selgesti esitatud, ei ole märgistuse kasutamine vajalik. Sellistel juhtudel kohaldatakse pakendil esitatava teabe suhtes käesoleva peatüki nõudeid märgistuse kohta.

Artikkel 32

Teabe paigutus märgistusel

1.  Ohupiktogrammid, tunnussõna, ohulaused ja hoiatuslaused paigutatakse märgistusele lähestikku.

2.  Tarnija võib otsustada ohulausete järjekorra üle märgistusel. Vastavalt lõikele 4 grupeeritakse kõik ohulaused märgistusel siiski keelte kaupa.

Tarnija võib otsustada hoiatuslausete järjekorra üle märgistusel. Vastavalt lõikele 4 grupeeritakse kõik hoiatuslaused märgistusel siiski keelte kaupa.

3.  Lõikes 2 viidatud ohulausete ja hoiatuslausete grupid rühmitatakse märgistusel keelte kaupa.

4.  Lisateave paigutatakse artiklis 25 viidatud lisateabe osasse, mis asub muude artikli 17 lõike 1 punktides a–g ette nähtud märgistuselementide juures.

5.  Lisaks ohupiktogrammides kasutamisele võib värve kasutada ka märgistuse muudes osades märgistamise erinõuete täitmiseks.

6.  Ühenduse muudes õigusaktides ette nähtud nõuetest tulenevad märgistuselemendid paigutatakse märgistusel artiklis 25 viidatud lisateabe osasse.

Artikkel 33

Erieeskirjad välispakendi, sisepakendi ja üksikpakendi märgistamiseks

1.  Kui pakend koosneb välis- ja sisepakendist koos vahepakendiga ning välispakend vastab märgistusnõuetele ohtlike kaupade veo eeskirjade kohaselt, märgistatakse sisepakend ja vahepakend vastavalt käesolevale määrusele. Ka välispakendi võib märgistada vastavalt käesolevale määrusele. Kui käesoleva määrusega nõutav(ad) ohupiktogramm(id) on seotud sama ohuga mis ohtlike kaupade veo eeskirjades, ei ole välispakendil vaja kasutada käesoleva määrusega nõutavat ohupiktogrammi või nõutavaid ohupiktogramme.

2.  Kui pakendi välispakend ei pea vastama ohtlike kaupade veo eeskirjade kohastele märgistusnõuetele, märgistatakse nii välis- kui sisepakend, sealhulgas vahepakend, vastavalt käesoleva määruse nõuetele. Kuid kui välispakend võimaldab selgelt näha sise- või vahepakendi märgistust, ei ole välispakendi märgistamine vajalik.

3.  Üksikpakendid, mis vastavad ohtlike kaupade veo eeskirjade kohastele märgistusnõuetele, märgistatakse nii käesoleva määruse kui ohtlike kaupade veo eeskirjade kohaselt. Kui käesoleva määrusega nõutav(ad) ohupiktogramm(id) on seotud sama ohuga mis ohtlike kaupade veo eeskirjades, ei ole käesoleva määrusega nõutavat ohupiktogrammi või nõutavaid ohupiktogramme vaja kasutada.

Artikkel 34

Aruanne kemikaalide ohutust kasutamisest teavitamise kohta

1.  Hiljemalt 20. jaanuariks 2012 teostab amet uuringu, milles analüüsitakse ainete ja segude ohutu kasutamise alase teabe edastamist üldsusele ning võimalikku vajadust täiendava teabe esitamise järele märgistusel. Uuringu käigus konsulteeritakse pädevate asutustega ja sidusrühmadega ning vastavalt vajadusele tuginetakse selles asjakohastele parimatele tavadele.

2.  Ilma et see piiraks käesolevas jaotises sätestatud märgistamiseeskirjade kohaldamist, esitab komisjon lõikes 1 nimetatud uuringu alusel Euroopa Parlamendile ja nõukogule aruande ning õigusakti ettepaneku käesoleva määruse muutmiseks, kui see on põhjendatud.



IV JAOTIS

PAKENDAMINE

Artikkel 35

Pakendamine

1.  Ohtlikke aineid või segusid sisaldavad pakendid vastavad järgmistele nõuetele:

a) pakend kujundatakse ja valmistatakse sellisena, et sisu ei pääseks välja, välja arvatud juhul, kui on ette nähtud muud erikaitseseadised;

b) pakendi sisu ei saa kahjustada pakendi ja kinnituste materjali ega moodusta koos materjaliga ohtlikke ühendeid;

c) pakend ja kinnitused peavad olema üleni vastupidavast ja tugevast materjalist, et need ei avaneks, vaid taluksid tavapärase käitlemisega kaasnevat koormust ja pinget;

d) asendatavate kinnitusseadistega varustatud pakendid konstrueeritakse selliselt, et neid saab korduvalt sulgeda, ilma et sisu välja pääseks.

2.  Elanikkonnale tarnitava aine või segu pakendi puhul ei tohi kasutada sellist kuju ega kujundust, mis võiks tõmmata endale laste tähelepanu või äratada neis aktiivset uudishimu või eksitada tarbijat või mis sarnaneb toiduainete, sööda, ravimite ja kosmeetikavahendite puhul kasutatava esitusviisi või kujundusega, mis eksitaks tarbijat.

Kui pakend sisaldab II lisa punktis 3.1.1 määratletud nõuetele vastavat ainet või segu, varustatakse see lastekindla turvasulguriga vastavalt II lisa punktide 3.1.2, 3.1.3 ja 3.1.4.2 sätetele.

Kui pakend sisaldab II lisa punktis 3.2.1 määratletud nõuetele vastavat ainet või segu, varustatakse see reljeefse hoiatusmärgisega vastavalt II lisa punkti 3.2.2 sätetele.

▼M10

Kui Euroopa Parlamendi ja nõukogu määruse (EÜ) nr 648/2004 ( 3 ) artikli 2 lõikes 1a määratletud vedel kodumajapidamises kasutatav pesupesemisvahend on pakendatud ühekordselt kasutatavasse lahustuvasse pakendisse, kohaldatakse II lisa punkti 3.3 lisanõudeid.

▼B

3.  Ainete ja segude pakend loetakse lõike 1 punktidele a, b ja c vastavaks, kui see vastab ohtlike ainete õhus, merel, maanteel, raudteel või siseveekogudel transportimise eeskirjade nõuetele.



V JAOTIS

AINETE KLASSIFIKATSIOONI JA MÄRGISTUSE ÜHTLUSTAMINE JA KLASSIFITSEERIMIS- NING MÄRGISTUSANDMIK



1. PEATÜKK

Ainete ühtlustatud klassifikatsiooni ja märgistuse kehtestamine

Artikkel 36

Ainete klassifikatsiooni ja märgistuse ühtlustamine

1.  I lisas kehtestatud järgmistele kriteeriumidele vastava aine suhtes kohaldatakse tavaliselt ühtlustatud klassifikatsiooni ja märgistust vastavalt artiklile 37:

a) sissehingamisel sensibiliseeriv toime, 1. kategooria (I lisa punkt 3.4);

b) mutageensus sugurakkudele, 1A, 1B või 2. kategooria (I lisa punkt 3.5);

c) kantserogeensus, 1A, 1B või 2. kategooria (I lisa punkt 3.6);

d) reproduktiivtoksilisus, 1A, 1B või 2. kategooria (I lisa punkt 3.7).

2.  Aine suhtes, mis on direktiivi 91/414/EMÜ või direktiivi 98/8/EÜ mõistes toimeaine, kohaldatakse tavaliselt ühtlustatud klassifikatsiooni ja märgistust. Selliste ainete suhtes kohaldatakse artikli 37 lõigetes 1, 4, 5 ja 6 sätestatud menetlusi.

3.  Kui aine vastab muude kui lõikes 1 viidatud ohuklasside või nende alajaotuste kriteeriumidele ning ei kuulu lõike 2 reguleerimisalasse, võib üksikjuhtumi põhiselt lisada VI lisasse ka ühtlustatud klassifikatsiooni ja märgistuse vastavalt artiklile 37, kui sellise meetme võtmine ühenduse tasandil on piisavalt põhjendatud.

Artikkel 37

Ainete klassifikatsiooni ja märgistuse ühtlustamise menetlus

1.  Pädevad asutused võivad esitada ametile ettepanekuid ainete ühtlustatud klassifikatsiooni ja märgistuse ning vajaduse korral konkreetsete sisalduse piirväärtuste ja korrutustegurite kehtestamiseks või ettepanekuid nende läbivaatamiseks.

Nimetatud ettepanekud peavad vastama VI lisa 2. osas sätestatud vorminõuetele ja sisaldama VI lisa 1. osas ette nähtud teavet.

2.  Aine tootja, importija või allkasutaja võib esitada ametile ettepanekuid aine ühtlustatud klassifikatsiooni ja märgistuse ning vajaduse korral konkreetsete sisalduse piirväärtuste või korrutustegurite kehtestamiseks, kui selle aine kohta ei ole VI lisa 3. osas seoses ettepanekus märgitud ohuklassi või alajaotusega kannet tehtud.

Nimetatud ettepanek peab vastama määruse (EÜ) nr 1907/2006 I lisa punktide 1, 2 ja 3 asjakohastele osadele ja selles tuleb järgida nimetatud lisa punktis 7 sisalduva kemikaaliohutuse aruande B osas kehtestatud vorminõudeid. See peab sisaldama käesoleva määruse VI lisa 1. osas ette nähtud asjakohast teavet. Kohaldatakse määruse (EÜ) nr 1907/2006 artiklit 111.

3.  Kui tootja, importija või allkasutaja ettepanek puudutab ka aine ühtlustatud klassifikatsiooni ja märgistust vastavalt artikli 36 lõikele 3, kaasneb sellega vastavalt artikli 54 lõikes 2 osutatud regulatiivkomitee menetlusele komisjoni poolt kehtestatud lõivu tasumine.

4.  Määruse (EÜ) nr 1907/2006 artikli 76 lõike 1 punkti c kohaselt moodustatud ameti riskihindamise komitee võtab lõike 1 või 2 alusel esitatud ettepaneku kohta vastu arvamuse 18 kuu jooksul alates ettepaneku saamisest, andes asjaomastele isikutele võimaluse märkusi esitada. Amet edastab nimetatud arvamuse koos võimalike märkustega komisjonile.

5.  Kui komisjon peab aine klassifikatsiooni ja märgistuse ühtlustamist asjakohaseks, esitab komisjon põhjendamatu viivituseta otsuse eelnõu, mis käsitleb kõnealuse aine ja vastava klassifikatsiooni ning märgistuselementide lisamist VI lisa 3. osa tabelisse 3.1 ning vajaduse korral konkreetseid sisalduse piirväärtuseid või korrutustegureid.

31. maini 2015 tehakse samadel tingimustel vastav kanne VI lisa 3. osa tabelisse 3.2.

Kõnealune meede, mille eesmärk on muuta käesoleva määruse vähem olulisi sätteid, võetakse vastu vastavalt artikli 54 lõikes 3 osutatud kontrolliga regulatiivmenetlusele. Tungiva kiireloomulisuse korral võib komisjon kohaldada artikli 54 lõikes 4 osutatud kiirmenetlust.

6.  Tootjad, importijad ja allkasutajad, kellel on uut teavet, mis võib viia VI lisa 3. osas nimetatud aine ühtlustatud klassifikatsiooni ja märgistuselementide muutmiseni, esitavad lõike 2 teise lõigu kohaselt ettepaneku pädevale asutusele ühes liikmesriikidest, kus aine turule viiakse.

Artikkel 38

Ühtlustatud klassifikatsiooni ja märgistuse VI lisa 3. osasse lisamist käsitlevate arvamuste ja otsuste sisu; teabe kättesaadavus

1.  Artikli 37 lõikes 4 osutatud arvamuses ja artikli 37 lõike 5 kohaselt vastu võetavas otsuses märgitakse iga aine kohta vähemalt järgmised andmed:

a) määruse (EÜ) nr 1907/2006 VI lisa punktidele 2.1–2.3.4 vastav aine määratlus;

b) artiklis 36 viidatud aine klassifikatsioon koos põhjendusega;

c) vajaduse korral konkreetsed sisalduse piirväärtused või korrutustegurid;

d) aine kohta artikli 17 lõike 1 punktides d, e ja f nimetatud märgistuselemendid koos artikli 25 lõike 1 kohaselt kõnealuse aine kohta kindlaks määratud mis tahes täiendavate ohulausetega;

e) mis tahes muud parameetrid, mis võimaldavad hinnata kõnealust ohtlikku ainet sisaldavate segude või nimetatud ohtlikke aineid kindlakstehtud lisandi, lisaaine või koostisainena sisaldavate ainete ohtlikkust inimeste tervisele või keskkonnale, kui see on asjakohane.

2.  Käesoleva määruse artikli 37 lõigetes 4 ja 5 osutatud arvamuse või otsuse avalikkusele kättesaadavaks tegemisel kohaldatakse määruse (EÜ) nr 1907/2006 artikli 118 lõiget 2 ja artiklit 119.



2. PEATÜKK

Klassifitseerimis- ja märgistusandmik

Artikkel 39

Reguleerimisala

Käesolevat peatükki kohaldatakse:

a) ainete suhtes, mis kuuluvad registreerimisele vastavalt määrusele (EÜ) nr 1907/2006;

b) artikli 1 reguleerimisalasse kuuluvate ainete suhtes, mis vastavad ohtlikuks klassifitseerimise kriteeriumidele ja viiakse turule kas puhasainetena või segu koostisainetena, mille sisaldus segus ületab käesolevas määruses või direktiivis 1999/45/EÜ, kui see on asjakohane, sätestatud sisalduse piirväärtusi, millest tingituna segu on klassifitseeritud ohtlikuks.

Artikkel 40

Ameti teavitamise kohustus

1.  Tootja või importija või tootjate või importijate rühm (edaspidi „teavitaja”), kes viib turule artiklis 39 viidatud aine, teatab ametile aine lisamiseks artiklis 42 viidatud andmikku järgmised andmed:

a) aine või ainete turuleviimise eest vastutava(te) teavitaja(te) andmed vastavalt määruse (EÜ) nr 1907/2006 VI lisa punktile 1;

b) aine või ainete määratlus vastavalt määruse (EÜ) nr 1907/2006 VI lisa punktidele 2.1–2.3.4;

c) aine või ainete klassifikatsioon vastavalt artiklile 13;

d) kui aine on klassifitseeritud teatavatesse, kuid mitte kõikidesse ohuklassidesse või nende alajaotustesse, märkus selle kohta, kas see tuleneb andmete puudumisest, mittetäielikest andmetest, või täielikest, kuid klassifitseerimiseks ebapiisavatest andmetest;

e) konkreetsed sisalduse piirväärtused või korrutustegurid, kui need on kohaldatavad, vastavalt käesoleva määruse artiklile 10, ja nende põhjendused määruse (EÜ) nr 1907/2006 I lisa punktide 1, 2 ja 3 asjakohaste osade põhjal;

f) aine või ainete kohta artikli 17 lõike 1 punktides d, e ja f nimetatud märgistuselemendid koos artikli 25 lõike 1 kohaselt kõnealuse aine kohta kindlaks määratud mis tahes täiendavate ohulausetega;

Punktides a–f osutatud andmeid ei teatata, kui see on ametile esitatud määruse (EÜ) nr 1907/2006 kohase registreerimise käigus või kui kõnealune teavitaja on sellest juba varem teatanud.

Teavitaja esitab selle teabe määruse (EÜ) nr 1907/2006 artiklis 111 ette nähtud vorminõuete kohaselt.

2.  Teavitaja(d) ajakohastavad lõikes 1 loetletud teavet ja teatavad sellest ametile, kui artikli 15 lõike 1 kohaselt toimuva läbivaatamise käigus on otsustatud aine klassifikatsiooni ja märgistust muuta.

3.  1. detsembril 2010 või pärast seda turule viidavatest ainetest teavitatakse lõike 1 kohaselt ühe kuu jooksul pärast nende turule viimist.

Enne 1. detsembrit 2010 turule viidavatest ainetest võib lõike 1 kohaselt teavitada siiski ka enne seda kuupäeva.

Artikkel 41

Kokkulepitud kanded

Kui artikli 40 lõikes 1 ette nähtud teavitamise tulemusena tehakse artiklis 42 osutatud andmikku sama aine kohta erinevad kanded, püüavad teavitajad ja registreerijad igati andmikku lisatava kande suhtes kokkuleppele jõuda. Teavitajad teavitavad sellest ametit.

Artikkel 42

Klassifitseerimis- ja märgistusandmik

1.  Amet kehtestab andmebaasi vormis toimiva klassifitseerimis- ja märgistusandmiku ning haldab seda.

Andmikusse kantakse nii artikli 40 lõike 1 kohaselt teatavaks tehtud teave kui ka määruse (EÜ) nr 1907/2006 kohase registreerimise käigus esitatud teave.

Andmikus sisalduv määruse (EÜ) nr 1907/2006 artikli 119 lõikes 1 kindlaks määratud teave on avalikult kättesaadav. Amet võimaldab kõikide andmikku kuuluvate ainete muudele andmetele juurdepääsu teavitajatele ja registreerijatele, kes on esitanud selle aine kohta teavet määruse (EÜ) nr 1907/2006 artikli 29 lõike 1 kohaselt. Ta võimaldab sellisele teabele juurdepääsu muudele isikutele nimetatud määruse artiklis 118 sätestatud tingimustel.

2.  Amet ajakohastab andmikku ajakohastatud teabe saamisel artikli 40 lõike 2 või artikli 41 kohaselt.

3.  Lisaks lõikes 1 osutatud teabele lisab amet igale kandele vajaduse korral järgmised andmed:

a) kas kande kohta on VI lisa 3. osas sisaldumise tõttu olemas ühtlustatud ühenduse tasandi klassifikatsioon ja märgistus;

b) kas sama aine registreerijad on teinud aine kohta määruse (EÜ) nr 1907/2006 artikli 11 lõike 1 kohaselt ühise kande;

c) kas see on kahe või enama teavitaja või registreerija vahel artikli 41 kohaselt kokku lepitud kanne;

d) kas kanne erineb andmiku muudest kannetest sama aine kohta.

Artikli 37 lõike 5 kohase otsuse vastuvõtmisel ajakohastatakse punktis a osutatud teavet.



VI JAOTIS

PÄDEVAD ASUTUSED JA TÄITMISE TAGAMINE

Artikkel 43

Pädevate asutuste ja määruse täitmist tagavate asutuste määramine ning asutustevaheline koostöö

Liikmesriigid määravad ühtlustatud klassifitseerimise ja märgistamise ettepanekutega tegelemise eest vastutavad pädevad asutused ning käesolevas määruses sätestatud kohustuste täitmise tagamise eest vastutavad asutused.

Pädevad asutused ja käesoleva määruse täitmise tagamise eest vastutavad asutused teevad omavahel koostööd neile määrusega antud ülesannete täitmisel ning annavad teiste liikmesriikide vastavatele ametiasutustele vajalikku ja asjakohast toetust.

Artikkel 44

Kasutajatugi

Liikmesriigid loovad riikliku kasutajatoe, et anda tootjatele, importijatele, levitajatele ja allkasutajatele ning mis tahes muudele huvitatud isikutele nõu nende käesolevast määrusest tulenevate vastavate ülesannete ja kohustuste kohta.

Artikkel 45

Tervisealases hädaolukorras toimimisega seotud teabe saamise eest vastutavate organite määramine

1.  Liikmesriigid määravad organi või organid, kes vastutavad segusid turule viivatelt importijatelt ja allkasutajatelt teabe vastuvõtmise eest, eelkõige seoses ennetus- ja parandusmeetmete väljatöötamisega eelkõige tervisealases hädaolukorras tegutsemiseks. Nimetatud teave hõlmab teavet turule viidavate segude keemilise koostise kohta, kui need segud on klassifitseeritud ohtlikeks, lähtudes nende mõjust tervisele või füüsikalistest mõjudest, sealhulgas teavet selliste segudes sisalduvate ainete keemilise määratluse kohta, mille suhtes amet on kooskõlas artikliga 24 rahuldanud alternatiivse keemilise nimetuse kasutamise taotluse.

2.  Määratud organid annavad kõik nõutavad tagatised saadud teabe konfidentsiaalsuse säilitamiseks. Seda teavet võib kasutada vaid järgmistel eesmärkidel:

a) meditsiiniliste vajaduste rahuldamiseks ennetus- ja parandusmeetmete väljatöötamisel, eelkõige hädaolukorras,

ning

b) liikmesriigi taotlusel statistilise analüüsi teostamiseks, et teha kindlaks tõhustatud riskijuhtimismeetmeid vajavad valdkonnad.

Teavet ei kasutata muudel eesmärkidel.

3.  Määratud organite käsutuses on kogu turule viimise eest vastutavatelt importijatelt ja allkasutajatelt nõutav teave, mida kõnealused organid oma ülesannete täitmiseks vajavad.

4.  Hiljemalt 20. jaanuariks 2012 vaatab komisjon selle läbi, et hinnata lõikes 1 viidatud teabe ühtlustamise võimalust, sealhulgas määratud organitele importijate ja allkasutajate poolt teabe esitamise vormi kehtestamist. Nimetatud läbivaatamise alusel ja pärast konsulteerimist asjaomaste sidusrühmadega, nagu Euroopa mürgistusteabekeskuste ja kliiniliste toksikoloogide liit (EAPCCT), võib komisjon vastu võtta määruse, millega lisatakse käesolevale määrusele lisa.

Meetmed, mille eesmärk on muuta käesoleva määruse vähem olulisi sätteid seda täiendades, võetakse vastu vastavalt artikli 54 lõikes 3 osutatud kontrolliga regulatiivmenetlusele.

Artikkel 46

Täitmise tagamine ja aruandlus

1.  Liikmesriigid võtavad kõik vajalikud meetmed, kasutades sealhulgas ametlike kontrollide süsteemi, et tagada ainete ja segude turuleviimine alles pärast nende klassifitseerimist, märgistamist, neist teavitamist ja nende pakendamist käesoleva määruse kohaselt.

2.  Liikmesriigid esitavad ametile iga viie aasta järel 1. juuliks aruande ametlike kontrollide ja muude täitmise tagamise meetmete tulemuste kohta. Esimene aruanne esitatakse hiljemalt 20. jaanuariks 2012. Amet teeb need aruanded kättesaadavaks komisjonile, kes võtab neid arvesse oma aruande koostamisel määruse (EÜ) nr 1907/2006 artikli 117 kohaselt.

3.  Määruse (EÜ) nr 1907/2006 artikli 76 lõike 1 punktis f osutatud foorum täidab kõnealuse määruse artikli 77 lõike 4 punktides a–g loetletud ülesandeid, mis on seotud käesoleva määruse täitmise tagamisega.

Artikkel 47

Karistused määruse mittetäitmise korral

Liikmesriigid kehtestavad õigusnormid käesoleva määruse sätete mittetäitmise eest määratavate karistuste kohta ning võtavad kõik vajalikud meetmed, et tagada käesoleva määruse kohaldamine. Karistused peavad olema tõhusad, proportsionaalsed ja hoiatavad. Liikmesriigid teavitavad komisjoni karistusi käsitlevatest õigusnormidest hiljemalt 20. juuliks 2010 ning teatavad komisjonile edaspidi viivitamata igast neis tehtud muudatusest.



VII JAOTIS

ÜHISED JA LÕPPSÄTTED

Artikkel 48

Reklaam

1.  Ohtlikuks klassifitseeritud aine reklaamis nimetatakse asjakohased ohuklassid või -kategooriad.

2.  Ohtlikuks klassifitseeritud või artikli 25 lõikega 6 hõlmatud segu reklaamis, mis võimaldab üldsuse hulka kuuluval isikul sõlmida ostulepingu eelnevalt märgistust nägemata, tuleb nimetada märgistusel osutatud ohu liik või liigid.

Esimene lõik ei piira Euroopa Parlamendi ja nõukogu 20. mai 1997. aasta direktiivi 97/7/EÜ (tarbijate kaitse kohta sidevahendi abil sõlmitud lepingute korral) ( 4 ) kohaldamist.

Artikkel 49

Kohustus säilitada teavet ja teabenõudeid

1.  Tarnija kogub ja hoiab kättesaadavana kogu teavet, mida kõnealune tarnija kasutas käesoleva määruse kohaseks klassifitseerimiseks ja märgistamiseks, vähemalt kümme aastat pärast aine või segu viimast tarnimist kõnealuse tarnija poolt.

Tarnija säilitab seda teavet koos määruse (EÜ) nr 1907/2006 artikli 36 kohaselt nõutava teabega.

2.  Kui tarnija lõpetab oma tegevuse või kui ta annab oma tegevuse osaliselt või täielikult üle kolmandale isikule, on tarnija ettevõtte likvideerimise eest vastutav isik või asjaomase aine või segu turule viimist üle võttev isik seotud lõikest 1 tuleneva kohustusega tarnija asemel.

3.  Tarnija asukohaliikmesriigi pädev asutus või määruse täitmist tagavad asutused või amet võivad nõuda tarnijalt lõike 1 esimeses lõigus osutatud teabe esitamist.

Kui see teave on ametile esitatud määruse (EÜ) nr 1907/2006 kohase registreerimise või artikli 40 kohase teavitamise osana, kasutab amet seda teavet ning asjaomane ametiasutus pöördub nimetatud teabe saamiseks ameti poole.

Artikkel 50

Ameti ülesanded

1.  Amet annab liikmesriikidele ja ühenduse asutustele parimat võimalikku teaduslikku ja tehnilist nõu niisugustes kemikaalidega seotud küsimustes, mis kuuluvad tema töövaldkonda ning mis suunatakse ametile vastavalt käesolevale määrusele.

2.  Ameti sekretariaat:

a) annab tööstusele tehnilisi ja teaduslikke suuniseid ning vajaduse korral abivahendeid käesolevas määruses sätestatud kohustuste täitmiseks;

b) annab pädevatele asutustele tehnilisi ja teaduslikke suuniseid käesoleva määruse kohaldamise kohta ning toetab liikmesriikide poolt artikli 44 alusel loodud kasutajatoe teenuse toimimist.

Artikkel 51

Vaba liikumise klausel

Liikmesriigid ei keela, piira ega takista käesolevale määrusele ja vajaduse korral käesoleva määruse rakendamiseks vastu võetud ühenduse õigusaktidele vastavate ainete või segude turule viimist käesolevas määruses määratletud ainete ja segude klassifitseerimise, märgistamise ja pakendamisega seotud põhjustel.

Artikkel 52

Kaitseklausel

1.  Kui liikmesriigil on põhjendatult alust arvata, et käesoleva määruse nõuetele vastav aine või segu kujutab endast klassifitseerimise, märgistamise või pakendamise tõttu siiski tõsist ohtu inimeste tervisele või keskkonnale, võib ta võtta sobivaid ajutisi meetmeid. Liimesriik teavitab sellest viivitamata komisjoni, ametit ja teisi liikmesriike, põhjendades oma otsust.

2.  60 päeva jooksul alates liikmesriigilt teabe saamisest võtab komisjon artikli 54 lõikes 2 osutatud regulatiivkomitee menetluse kohaselt vastu otsuse ajutise meetme rakendamise lubamiseks otsuses ette nähtud ajavahemikuks või nõuab liikmesriigilt ajutise meetme tühistamist.

3.  Lõikes 2 viidatud aine klassifitseerimise või märgistamisega seotud ajutise meetme rakendamise lubamise korral esitab kõnealuse liikmesriigi pädev asutus kolme kuu jooksul alates komisjoni otsusest artiklis 37 ette nähtud menetluse kohaselt ametile ettepaneku ühtlustatud klassifikatsiooni ja märgistuse kohta.

Artikkel 53

Kohandamine tehnika ja teaduse arenguga

1.  Komisjon võib artikli 6 lõiget 5, artikli 11 lõiget 3, artikleid 12 ja 14, artikli 18 lõike 3 punkti b, artiklit 23, artikleid 25–29 ja artikli 35 lõike 2 teist ja kolmandat lõiku ning I–VII lisa muuta ja kohandada tehnika ja teaduse arenguga, võttes sealhulgas asjakohaselt arvesse GHSi edasiarendamist ÜRO tasandil, eelkõige ÜRO muudatusi, mis on seotud sarnaseid segusid käsitleva teabe kasutamisega, ning arvestades rahvusvaheliselt tunnustatud keemiaprogrammide arenguid ja andmeid õnnetusjuhtumite andmebaasidest. Meetmed, mille eesmärk on muuta käesoleva määruse vähem olulisi sätteid, võetakse vastu vastavalt artikli 54 lõikes 3 osutatud kontrolliga regulatiivmenetlusele. Komisjon võib tungiva kiireloomulisuse tõttu kohaldada artikli 54 lõikes 4 osutatud kiirmenetlust.

2.  Kooskõlas oma rolliga asjaomastel ÜRO foorumitel edendavad liikmesriigid ja komisjon asjakohasel viisil püsivate, bioakumuleeruvate ja toksiliste (PBT) või väga püsivate ja väga bioakumuleeruvate (vPvB) ainete klassifitseerimis- ja märgistamiskriteeriumide ühtlustamist ÜRO tasandil.

Artikkel 54

Komiteemenetlus

1.  Komisjoni abistab määruse (EÜ) nr 1907/2006 artikli 133 alusel moodustatud komitee.

2.  Käesolevale lõikele viitamisel kohaldatakse otsuse 1999/468/EÜ artikleid 5 ja 7, võttes arvesse selle otsuse artikli 8 sätteid.

Tähtajaks otsuse 1999/468/EÜ artikli 5 lõike 6 tähenduses kehtestatakse kolm kuud.

3.  Käesolevale lõikele viitamisel kohaldatakse otsuse 1999/468/EÜ artikli 5a lõikeid 1–4 ja artiklit 7, võttes arvesse selle otsuse artikli 8 sätteid.

4.  Käesolevale lõikele viitamisel kohaldatakse otsuse 1999/468/EÜ artikli 5a lõikeid 1, 2, 4 ja 6 ning artiklit 7, võttes arvesse selle otsuse artikli 8 sätteid.

Artikkel 55

Direktiivi 67/548/EMÜ muutmine

Direktiivi 67/548/EMÜ muudetakse järgmiselt.

1) Artikli 1 lõike 2 teine lõik jäetakse välja.

2) Artiklit 4 muudetakse järgmiselt:

a) lõige 3 asendatakse järgmisega:

„3.  Kui aine harmoneeritud klassifikatsioon ja märgistus on kantud Euroopa Parlamendi ja nõukogu 16. detsember 2008 määruse (EÜ) nr 1272/2008 (ainete ja segude klassifitseerimise, märgistamise ja pakendamise kohta) ( *1 ) VI lisa 3. ossa, klassifitseeritakse aine selle kande kohaselt ning lõikeid 1 ja 2 selles kandes ette nähtud ohukategooriate suhtes ei kohaldata.

b) lõige 4 jäetakse välja.

3) Artiklit 5 muudetakse järgmiselt:

a) lõike 1 teine lõik jäetakse välja.

b) lõige 2 asendatakse järgmisega:

„2.  Lõike 1 esimeses lõigus nimetatud meetmeid kohaldatakse seni, kuni aine on loetletud määruse (EÜ) nr 1272/2008 VI lisa 3. osas nimetatud kandega hõlmatud ohukategooriatesse või kuni otsuse vastuvõtmiseni selle loetelust väljajätmiseks määruse (EÜ) nr 1272/2008 artiklis 37 kehtestatud menetluse kohaselt.”.

4) Artikkel 6 asendatakse järgmisega:

„Artikkel 6

Uurimiskohustus

Euroopa kaubanduslike keemiliste ainete loetelus (EINECS) sisalduvate, kuid määruse (EÜ) nr 1272/2008 VI lisa 3. ossa kandmata ainete tootjad, turustajad ja importijad uurivad asjakohaseid ja kättesaadavaid andmeid nende ainete omaduste kohta. Selle teabe alusel pakendavad nad ohtlikud ained ja märgistavad need ajutiselt käesoleva direktiivi artiklites 22–25 sätestatud eeskirjade ja käesoleva direktiivi VI lisas ette nähtud kriteeriumide kohaselt.”

5) Artikli 22 lõiked 3 ja 4 jäetakse välja.

6) Artikli 23 lõiget 2 muudetakse järgmiselt:

a) punktis a asendatakse sõnad „I lisa” sõnadega „määruse (EÜ) nr 1272/2008 VI lisa 3. osa” vastavas käändes;

b) punktis c asendatakse sõnad „I lisa” sõnadega „määruse (EÜ) nr 1272/2008 VI lisa 3. osa” vastavas käändes;

c) punktis d asendatakse sõnad „I lisa” sõnadega „määruse (EÜ) nr 1272/2008 VI lisa 3. osa” vastavas käändes;

d) punktis e asendatakse sõnad „I lisa” sõnadega „määruse (EÜ) nr 1272/2008 VI lisa 3. osa” vastavas käändes;

e) punktis f asendatakse sõnad „I lisasse” sõnadega „määruse (EÜ) nr 1272/2008 VI lisa 3. ossa”.

7) Artikli 24 lõike 4 teine lõik jäetakse välja.

8) Artikkel 28 jäetakse välja.

9) Artikli 31 lõiked 2 ja 3 jäetakse välja.

10) Pärast artiklit 32 lisatakse järgmine uus artikkel:

„Artikkel 32a

Ainete märgistamist ja pakendamist käsitlev üleminekusäte

Artikleid 22–25 ei kohaldata ainete suhtes alates 1. detsembrist 2010.”.

11) I lisa jäetakse välja.

Artikkel 56

Direktiivi 1999/45/EÜ muutmine

Direktiivi 1999/45/EÜ muudetakse järgmiselt:

1) artikli 3 lõike 2 esimeses taandes asendatakse sõnad „direktiivi 67/548/EMÜ I lisa” sõnadega „Euroopa Parlamendi ja nõukogu 16. detsember 2008 määruse (EÜ) nr 1272/2008 (ainete ja segude klassifitseerimise, märgistamise ja pakendamise kohta) ( *2 ) VI lisa 3. osa vastavas käändes.

2) sõnad „direktiivi 67/548/EMÜ I lisa” asendatakse sõnadega „määruse (EÜ) nr 1272/2008 VI lisa 3. osa” vastavas käändes:

a) artikli 3 lõikes 3;

b) artikli 10 lõike 2 punktides 2.3.1, 2.3.2, 2.3.3 ja punkti 2.4 esimeses taandes;

c) II lisa punktides a ja b ja sissejuhatuse viimases lõigus;

d) II lisa A osa:

 punkti 1.1.1 alapunktides a ja b;

 punkti 1.2 alapunktides a ja b;

 punkti 2.1.1 alapunktides a ja b;

 punkti 2.2 alapunktides a ja b;

 punkti 2.3 alapunktides a ja b;

 punkti 3.1.1 alapunktides a ja b;

 punkti 3.3 alapunktides a ja b;

 punkti 3.4 alapunktides a ja b;

 punkti 4.1.1 alapunktides a ja b;

 punkti 4.2.1 alapunktides a ja b;

 punkti 5.1.1 alapunktides a ja b;

 punkti 5.2.1 alapunktides a ja b;

 punkti 5.3.1 alapunktides a ja b;

 punkti 5.4.1 alapunktides a ja b;

 punkti 6.1 alapunktides a ja b;

 punkti 6.2 alapunktides a ja b;

 punkti 7.1 alapunktides a ja b;

 punkti 7.2 alapunktides a ja b;

 punkti 8.1 alapunktides a ja b;

 punkti 8.2 alapunktides a ja b;

 punkti 9.1 alapunktides a ja b;

 punkti 9.2 alapunktides a ja b;

 punkti 9.3 alapunktides a ja b;

 punkti 9.4 alapunktides a ja b;

e) II lisa B osa sissejuhatavas lõigus;

f) III lisa sissejuhatuse punktides a ja b;

g) III lisa A osa jaotise a „ ►C3  Veekeskkond ◄

 punkti 1.1 alapunktides a ja b;

 punkti 2.1 alapunktides a ja b;

 punkti 3.1 alapunktides a ja b;

 punkti 4.1 alapunktides a ja b;

 punkti 5.1 alapunktides a ja b;

 punkti 6.1 alapunktides a ja b;

h) III lisa A osa jaotise b „Muu keskkond (välja arvatud ►C3  veekeskkond ◄ )” punkti 1.1 alapunktides a ja b;

i) V lisa A osa punktides 3 ja 4;

j) V lisa B osa punktis 9;

k) VI lisa A osa punkti 2 tabeli kolmandas veerus;

l) VI lisa B osa punkti 1 esimeses lõigus ja punkti 3 tabeli esimeses veerus;

m) VIII lisa 1. liite tabeli teises veerus;

n) VIII lisa 2. liite tabeli teises veerus;

3) VI lisa B osa punkti 1 lõike 3 esimeses taandes ja lõikes 5 asendatakse sõnad „I lisa” sõnadega „määruse (EÜ) nr 1272/2008 VI lisa 3. osa” vastavas käändes;

4) VI lisa B osa punkti 4.2 viimases lõigus asendatakse sõnad „direktiivi 67/548/EMÜ I lisa (19. kohandus)” sõnadega „määruse (EÜ) nr 1272/2008 VI lisa 3. osa” vastavas käändes.

Artikkel 57

Määruse (EÜ) nr 1907/2006 muutmine alates käesoleva määruse jõustumisest

Määrust (EÜ) nr 1907/2006 muudetakse alates käesoleva määruse jõustumisest järgmiselt.

1) Artikli 14 lõiget 2 muudetakse järgmiselt:

a) punkt b asendatakse järgmisega:

„b) Euroopa Parlamendi ja nõukogu 16. detsember 2008 määruse (EÜ) nr 1272/2008 (ainete ja segude klassifitseerimise, märgistamise ja pakendamise kohta) ( *3 ) VI lisa 3. osas kehtestatud konkreetsed sisalduse piirväärtused;

ba) kui ►C3  veekeskkonnale ◄ ohtlikuks klassifitseeritud ainetele on määruse (EÜ) nr 1272/2008 VI lisa 3. osas kehtestatud korrutustegur, nimetatud määruse I lisa tabelis 1.1 esitatud piirväärtus, mida on kohandatud nimetatud määruse I lisa punktis 4.1 sätestatud arvutuse abil;

b) punkt e asendatakse järgmisega:

„e) määruse (EÜ) nr 1272/2008 artiklis 42 osutatud klassifitseerimis- ja märgistusandmiku kokkulepitud kandes esitatud konkreetsed sisalduse piirväärtused;

ea) kui ►C3  veekeskkonnale ◄ ohtlikuks klassifitseeritud ainetele on määruse (EÜ) nr 1272/2008 artiklis 42 viidatud klassifikatsiooni- ja märgistusandmiku kokkulepitud kandes kehtestatud korrutustegur, nimetatud määruse I lisa tabelis 1.1 esitatud piirväärtus, mida on kohandatud nimetatud määruse I lisa punktis 4.1 sätestatud arvutuse abil”;

2) Artiklit 31 muudetakse järgmiselt:

a) lõige 8 asendatakse järgmisega:

„8.  Ohutuskaart esitatakse paberkandjal või elektrooniliselt tasuta hiljemalt aine või segu esmakordse tarnimise kuupäevaks.”;

b) lisatakse järgmine lõige:

„10.  Kui ained on klassifitseeritud määruse (EÜ) nr 1272/2008 kohaselt alates selle jõustumisest kuni 1. detsembrini 2010, võib selle klassifikatsiooni lisada kemikaali ohutuskaardile koos klassifikatsiooniga direktiivi 67/548/EMÜ kohaselt.

Alates 1. detsembrist 2010 kuni 1. juunini 2015 esitatakse ainete ohutuskaartidel klassifikatsioon nii direktiivi 67/548/EMÜ kui ka määruse (EÜ) nr 1272/2008 kohaselt.

Kui segud on klassifitseeritud määruse (EÜ) nr 1272/2008 kohaselt alates selle jõustumisest kuni 1. juunini 2015, võib selle klassifikatsiooni lisada kemikaali ohutuskaardile koos klassifikatsiooniga direktiivi 1999/45/EÜ kohaselt. 1. juunini 2015, mil ained ja segud nii klassifitseeritakse kui märgistatakse määruse (EÜ) nr 1272/2008 kohaselt, esitatakse see klassifikatsioon ohutuskaardil koos aine, segu ja selle koostisainete klassifikatsiooniga vastavalt direktiivide 67/548/EMÜ ja 1999/45/EÜ kohaselt.”.

3) Artikli 56 lõike 6 punkti b muudetakse järgmiselt:

„b) kõik teised ained, mille sisalduse piirväärtus jääb allapoole väikseimat direktiivis 1999/45/EÜ või määruse (EÜ) nr 1272/2008 VI lisa 3. osas määratletud piirväärtust, mis tingib segu ohtlikuks klassifitseerimise.”.

4) Artikli 59 lõikeid 2 ja 3 muudetakse järgmiselt:

a) lõike 2 teine lause asendatakse järgmisega:

„Toimikus võib vajaduse korral piirduda osutamisega määruse (EÜ) nr 1272/2008 VI lisa 3. osa sissekandele.”;

b) lõike 3 teine lause asendatakse järgmisega:

„Toimikus võib vajaduse korral piirduda osutamisega määruse (EÜ) nr 1272/2008 VI lisa 3. osa sissekandele.”.

5) Artikli 76 lõike 1 punktis c asendatakse sõnad „XI jaotise” sõnadega „määruse (EÜ) nr 1272/2008 V jaotise”.

6) Artiklit 77 muudetakse järgmiselt:

a) lõikes 2 asendatakse punkti e esimene lause järgmisega:

„e) loob ja haldab andmebaasi (andmebaase) teabega kõikide registreeritud ainete kohta, klassifitseerimis- ja märgistusandmiku ning määruse (EÜ) nr 1272/2008 kohaselt kehtestatud ühtlustatud klassifitseerimis- ja märgistamisloetelu.”;

b) lõike 3 punktis a asendatakse sõnad „VI–XI jaotise” sõnadega „VI–X jaotise”.

7) XI jaotis jäetakse välja.

8) XV lisa I ja II jagu muudetakse järgmiselt:

a) I jagu muudetakse järgmiselt:

i) esimene taane jäetakse välja;

ii) teine taane asendatakse järgmisega:

„— kantserogeensete, mutageensete ja reproduktiivtoksiliste, püsivate, bioakumuleeruvate ja toksiliste ning väga püsivate ja väga bioakumuleeruvate või nendega võrdväärse ohuteguriga ainete identifitseerimine vastavalt artiklile 59;”;

b) II jao punkt 1 jäetakse välja.

9) XVII lisas sisalduvat tabelit muudetakse järgmiselt:

a) Veergu „Aine, ainerühma või valmistise nimetus” muudetakse järgmiselt:

i) 28., 29. ja 30. kanne asendatakse järgmisega:

„28. Määruse (EÜ) nr 1272/2008 VI lisa 3. osas loetletud ained, mis on klassifitseeritud 1A või 1B kategooria kantserogeenideks (tabel 3.1) või 1. või 2. kategooria kantserogeenideks (tabel 3.2) ning mis on loetletud järgmiselt:

 1. liites loetletud 1A kategooria kantserogeen (tabel 3.1) / 1. kategooria kantserogeen (tabel 3.2);

 2. liites loetletud 1B kategooria kantserogeen (tabel 3.1) / 2. kategooria kantserogeen (tabel 3.2).

29. Määruse (EÜ) nr 1272/2008 VI lisa 3. osas loetletud ained, mis on klassifitseeritud 1A või 1B kategooria mutageenideks (tabel 3.1) või 1. või 2. kategooria mutageenideks (tabel 3.2) ning mis on loetletud järgmiselt:

 3. liites loetletud 1A kategooria mutageen (tabel 3.1) / 1. kategooria kantserogeen (tabel 3.2);

 4. liites loetletud 1B kategooria mutageen (tabel 3.1) / 2. kategooria kantserogeen (tabel 3.2).

30. Määruse (EÜ) nr 1272/2008 VI lisa 3. osas loetletud ained, mis on klassifitseeritud 1A või 1B kategooria reproduktiivtoksilisteks aineteks (tabel 3.1) või 1. või 2. kategooria reproduktiivtoksilisteks aineteks (tabel 3.2) ning mis on loetletud järgmiselt:

 5. liites loetletud 1A kategooria reproduktiivtoksiline aine (kahjulik toime suguvõimele ja viljakusele või arengule, tabel 3.1) või 1. kategooria reproduktiivtoksiline aine, mis on märgistatud riskilausega R60 „Võib kahjustada viljakust” või R61 „Võib kahjustada loodet” (tabel 3.2);

 6. liites loetletud 1B kategooria reproduktiivtoksiline aine (kahjulik toime suguvõimele ja viljakusele või arengule, tabel 3.1) või 2. kategooria reproduktiivtoksiline aine, mis on märgistatud riskilausega R60 „Võib kahjustada viljakust” või R61 „Võib kahjustada loodet” (tabel 3.2)”;

b) veeru „Piirangu tingimused” 28. kandes asendatakse punkti 1 esimene taane järgmisega:

„— määruse (EÜ) nr 1272/2008 VI lisa 3. osas märgitud konkreetne sisalduse piirväärtus või”.

10) XVII lisa 1.–6. liidet muudetakse järgmiselt:

a) eessõna muudetakse järgmiselt:

i) jaos pealkirjaga „Ained”, asendatakse sõnad „direktiivi 67/548/EMÜ I lisas” sõnadega „määruse (EÜ) nr 1272/2008 VI lisa 3. osas”;

ii) jaos pealkirjaga „Indeksinumber” asendatakse sõnad „direktiivi 67/548/EMÜ I lisas” sõnadega „määruse (EÜ) nr 1272/2008 VI lisa 3. osas”;

iii) jaos pealkirjaga „Märkused” asendatakse sõnad „direktiivi 67/548/EMÜ I lisa eessõnas” sõnadega „määruse (EÜ) nr 1272/2008 VI lisa 1. osas”;

iv) märkus A asendatakse järgmisega:

„Märkus A

Piiramata määruse (EÜ) nr 1272/2008 artikli 17 lõike 2 kohaldamist, peab aine nimetus esinema märgistusel ühe nimetatud määruse (VI lisa 3. osas esitatud märgistuse kujul.

Selles osas kasutatakse mõnikord üldkirjeldusi, näiteks „… ühendid” või „… soolad”. Sellisel juhul peab tarnija, kes sellise aine turule viib, kasutama märgistusel korrektset nimetust, võttes nõuetekohaselt arvesse määruse (EÜ) nr 1272/2008 VI lisa punkti 1.1.1.4.

Kooskõlas määrusega (EÜ) nr 1272/2008, kui aine sisaldub nimetatud määruse VI lisa 3. osas, kantakse märgistusele selle osa kandega hõlmatud iga konkreetse klassifikatsiooni asjakohased märgistuselemendid koos kõnealuse kandega hõlmamata mis tahes muu klassifikatsiooni puhul kohaldatavate märgistuselementidega ning koos nimetatud määruse artikli 17 kohaste mis tahes muude kohaldatavate märgistuselementidega.

Ainete puhul, mis kuuluvad ühte konkreetsesse määruse (EÜ) nr 1272/2008 VI lisa 3. osas esitatud ainerühma, kantakse märgistusele selle osa kandega hõlmatud iga konkreetse klassifikatsiooni asjakohased märgistuselemendid koos kõnealuse kandega hõlmamata mis tahes muu klassifikatsiooni puhul kohaldatavate märgistuselementidega ning koos nimetatud määruse artikli 17 kohaste mis tahes muude kohaldatavate märgistuselementidega.

Ainete puhul, mis kuuluvad rohkem kui ühte määruse (EÜ) nr 1272/2008 VI lisa 3. osas esitatud ainerühma, kantakse märgistusele selle osa mõlema kandega hõlmatud iga konkreetse klassifikatsiooni asjakohased märgistuselemendid koos kõnealuse kandega hõlmamata mis tahes muu klassifikatsiooni puhul kohaldatavate märgistuselementidega ning koos nimetatud määruse artikli 17 kohaste mis tahes muude kohaldatavate märgistuselementidega. Kui kahes sama ohuklassi või alajaotust käsitlevas kandes on esitatud kaks erinevat klassifikatsiooni, kasutatakse tõsisemat ohtu kajastavat klassifikatsiooni.”;

v) märkus D asendatakse järgmisega:

„Märkus D

Teatavaid aineid, mis võivad kergesti iseeneslikult polümeriseeruda või laguneda, viiakse turule tavaliselt stabiliseeritud kujul. Sellisel kujul on need loetletud määruse (EÜ) nr 1272/2008 VI lisa 3. osas.

Siiski viiakse neid aineid turule mõnikord ka stabiliseerimata kujul. Sellisel juhul peab tarnija, kes seda ainet turule viib, märkima märgistusele aine nimetuse järele sõna „stabiliseerimata”.”;

vi) märkus E jäetakse välja;

vii) märkus H asendatakse järgmisega:

„Märkus H

Aine klassifitseeritakse ja märgistatakse ohu või ohtude alusel, mida tähistatakse ohulause(te)ga koos näidatud ohuklassifikatsiooniga. Määruse (EÜ) nr 1272/2008 artikli 4 nõudeid kõnealuse aine tarnijatele kohaldatakse kõikidele muudele ohuklassidele, nende alajaotustele ja kategooriatele.

Lõplik märgistus peab vastama määruse (EÜ) nr 1272/2008 I lisa punktis 1.2 esitatud nõuetele.”;

viii) märkus K asendatakse järgmisega:

„Märkus K

Ainet ei pea klassifitseerima kantserogeenseks või mutageenseks, kui saab tõendada, et aine sisaldab vähem kui 0,1 massiprotsenti 1,3-butadieeni (EINECSi nr 203-450-8). Kui ainet ei klassifitseerita kantserogeenseks või mutageenseks, kohaldatakse selle suhtes vähemalt hoiatuslauseid (P102-)P210-P403. Käesolev märkus kehtib vaid teatavate määruse (EÜ) nr 1272/2008 VI lisa 3. osas esitatud komplekssete õliderivaatide kohta.”;

ix) märkus S asendatakse järgmisega:

„Märkus S

Määruse (EÜ) nr 1272/2008 artikli 17 kohaselt ei pruugi olla nõutav selle aine märgistamine (vt nimetatud määruse I lisa punkti 1.3).”;

b) 1. liite pealkiri asendatakse järgmisega:

„Punkt 28 – 1A kategooria kantserogeenid (tabel 3.1) / 1. kategooria (tabel 3.2)”;

c) 2. liidet muudetakse järgmiselt:

i) pealkiri asendatakse järgmisega: „Punkt 28 – 1B kategooria kantserogeensed ained (tabel 3.1) / 2. kategooria (tabel 3.2)”;

ii) indeksinumbrite 024-017-00-8, 611-024-001, 611-029-00-9, 611-030-00-4 ja 650-017-00-8 kannetes asendatakse sõnad „direktiivi 67/548/EMÜ I lisas” sõnadega „määruse (EÜ) nr 1272/2008 VI lisas”;

d) 3. liite pealkiri asendatakse järgmisega:

„Punkt 29 – 1A kategooria mutageensed ained (tabel 3.1) / 1. kategooria (tabel 3.2)”;

e) 4. liite pealkiri asendatakse järgmisega:

„Punkt 29 – 1B kategooria mutageensed ained (tabel 3.1) / 2. kategooria (tabel 3.2)”;

f) 5. liite pealkiri asendatakse järgmisega:

„Punkt 30 – 1A kategooria reproduktiivtoksilised ained (tabel 3.1) / 1. kategooria (tabel 3.2)”;

g) 6. liite pealkiri asendatakse järgmisega:

„Punkt 30 – 1B kategooria reproduktiivtoksilised ained (tabel 3.1) / 2. kategooria (tabel 3.2)”.

11) sõna „valmistis” või „valmistised” määruse (EÜ) 1907/2006 artikli 3 lõike 2 tähenduses asendatakse kogu tekstis vastavalt sõnaga „segu” või „segud” vastavas käändes.

Artikkel 58

Määruse (EÜ) nr 1907/2006 muutmine alates 1. detsembrist 2010

Alates 1. detsembrist 2010 muudetakse määrust (EÜ) nr 1907/2006 järgmiselt:

1) artikli 14 lõike 4 sissejuhatav lause asendatakse järgmisega:

„4.  Kui lõike 3 etappide a–d teostamise tulemusel järeldab registreerija, et aine vastab määruse (EÜ) nr 1272/2008 I lisa mis tahes järgmiste ohuklasside või kategooriate kriteeriumidele:

a) ohuklassid 2.1–2.4, 2.6 ja 2.7, 2.8 A ja B tüüp, 2.9, 2.10, 2.12, 2.13 1. ja 2. kategooria, 2.14 1. ja 2. kategooria, 2.15 A–F tüüp;

b) ohuklassid 3.1–3.6, 3.7 (kahjulik toime suguvõimele ja viljakusele või arengule), 3.8 (muu kui narkootiline toime), 3.9 ja 3.10;

c) ohuklass 4.1;

d) ohuklass 5.1,

või sellel on püsivate, bioakumuleeruvate ja toksiliste ainete ning väga püsivate ja väga bioakumuleeruvate ainete omadused, hõlmab kemikaaliohutuse hinnang järgmisi lisaetappe:”;

2) artiklit 31 muudetakse järgmiselt:

a) lõike 1 punkt a asendatakse järgmisega:

„a) aine vastab määruse (EÜ) nr 1272/2008 kohaselt ohtlikuks klassifitseerimise kriteeriumidele või segu vastab direktiivi 1999/45/EÜ kohaselt ohtlikuks klassifitseerimise kriteeriumidele või”;

b) lõige 4 asendatakse järgmisega:

„4.  Ohutuskaarti ei ole vaja esitada, kui määruse (EÜ) nr 1272/2008 kohaselt ohtlikud ained või direktiivi 1999/45/EÜ kohaselt ohtlikud segud, mida pakutakse või müüakse üldsusele, on varustatud piisava teabega, mille alusel on kasutajatel võimalik rakendada asjakohaseid meetmeid tervise, ohutuse ja keskkonna kaitseks, välja arvatud juhul, kui allkasutaja või levitaja taotleb ohutuskaardi esitamist.”;

3) artikli 40 lõige 1 asendatakse järgmisega:

„1.  Amet vaatab läbi kõik registreerimisdokumentides või allkasutaja aruandes esitatud katsetamisettepanekud, mis tehakse seoses vajadusega anda aine kohta IX ja X lisas kirjeldatud teavet. Eelisjärjekorras vaadatakse läbi selliste ainete registreerimisdokumendid, mis on püsivad, bioakumuleeruvad või toksilised või väga püsivad või väga bioakumuleeruvad, sensibiliseerivad ja/või kantserogeensed, mutageensed või reproduktiivtoksilised ning mille kogused ületavad 100 tonni aastas ja mille kasutamine põhjustab laialdast ja hajutatud kokkupuudet, tingimusel et kõnealused ained vastavad määruse (EÜ) nr 1272/2008 I lisas sätestatud mis tahes järgmiste ohuklasside või kategooriate kriteeriumidele:

a) ohuklassid 2.1–2.4, 2.6 ja 2.7, 2.8 A ja B tüüp, 2.9, 2.10, 2.12, 2.13 1. ja 2. kategooria, 2.14 1. ja 2. kategooria, 2.15 A–F tüüp;

b) ohuklassid 3.1–3.6, 3.7 (kahjulik toime suguvõimele ja viljakusele või arengule), 3.8 (muu kui narkootiline toime), 3.9 ja 3.10;

c) ohuklass 4.1;

d) ohuklass 5.1.”;

4) artikli 57 punktid a, b ja c asendatakse järgmisega:

„a) ained, mis vastavalt määruse (EÜ) nr 1272/2008 I lisa punkti 3.6 kriteeriumidele, klassifitseeritakse 1A või 1B kategooria kantserogeensuse ohuklassi kuuluvateks aineteks;

b) ained, mis vastavalt määruse (EÜ) nr 1272/2008 I lisa punkti 3.5 kriteeriumidele, klassifitseeritakse 1A või 1B kategooria sugurakke ohustava mutageensuse ohuklassi kuuluvateks aineteks;

c) ained, mis vastavalt määruse (EÜ) nr 1272/2008 I lisa punkti 3.7 kriteeriumidele, klassifitseeritakse 1A või 1B kategooria (kahjulik toime suguvõimele ja viljakusele või arengule) reproduktiivtoksilisuse ohuklassi kuuluvateks aineteks;”;

5) artiklis 65 asendatakse sõnad „direktiivi 67/548/EMÜ” sõnadega „direktiivi 67/548/EMÜ ja määruse (EÜ) nr 1272/2008”;

6) artikli 68 lõige 2 asendatakse järgmisega:

„2.  Nii aine kui segus või toote koostises esineva aine puhul, mis vastab 1A või 1B kategooria kantserogeensuse, sugurakke ohustava mutageensuse või reproduktiivtoksilisuse ohuklassi klassifitseerimise kriteeriumidele ja mida tarbija võib kasutada ning mille kohta komisjon on teinud ettepaneku kehtestada piirangud tarbijakasutusele, muudetakse XVII lisa artikli 133 lõikes 4 sätestatud korras. Artikleid 69–73 ei kohaldata.”;

7) artiklit 119 muudetakse järgmiselt:

a) lõike 1 punkt a asendatakse järgmisega:

„a) ilma et see piiraks käesoleva artikli lõike 2 punktide f ja g kohaldamist, IUPACi nimetus ainete puhul, mis vastavad määruse (EÜ) nr 1272/2008 I lisas sätestatud mis tahes järgmiste ohuklasside või kategooriate kriteeriumidele:

 ohuklassid 2.1–2.4, 2.6 ja 2.7, 2.8 A ja B tüüp, 2.9, 2.10, 2.12, 2.13 1. ja 2. kategooria, 2.14 1. ja 2. kategooria, 2.15 A–F tüüp;

 ohuklassid 3.1–3.6, 3.7 (kahjulik toime suguvõimele ja viljakusele või arengule), 3.8 (muu kui narkootiline toime), 3.9 ja 3.10;

 ohuklass 4.1;

 ohuklass 5.1.”;

b) lõiget 2 muudetakse järgmiselt:

i) punkt f asendatakse järgmisega:

„(f) kui määruse (EÜ) nr 1272/2008 artiklis 24 ei ole ette nähtud teisiti, IUPACi nomenklatuurile vastav nimetus käesoleva artikli lõike 1 punktis a osutatud mittefaasiainete puhul kuue aasta jooksul;”;

(ii) punkti g sissejuhatav lõik asendatakse järgmisega:

„g) kui määruse (EÜ) nr 1272/2008 artiklis 24 ei ole ette nähtud teisiti, IUPACi nomenklatuurile vastav nimetus käesoleva artikli lõike 1 punktis a osutatud ainete puhul, mida kasutatakse ainult ühel või enamal järgmistest juhtudest:”;

8) artikli 138 lõike 1 sissejuhatava lõigu teine lause järgmisega:

„Ainete puhul, mis vastavad määruse (EÜ) nr 1272/2008 kohaselt 1A või 1B kategooria kantserogeensuse, sugurakke ohustava mutageensuse või reproduktiivtoksilisuse ohuklassi klassifitseerimise kriteeriumidele, teostatakse läbivaatamine hiljemalt 1. juuniks 2014.”;

9) III lisa muudetakse järgmiselt:

a) punkt a asendatakse järgmisega:

„a) ained, mille puhul võib ette näha (st (Q)SARs kohaldamisega või muude tõendite alusel), et nad vastavad tõenäoliselt 1A ja 1B kategooria kantserogeensuse, sugurakke ohustava mutageensuse või reproduktiivtoksilisuse ohuklassi klassifitseerimise kriteeriumidele või XIII lisa kriteeriumidele;”;

b) punktis b asendatakse alapunkt ii järgmisega:

„ii) ained, mille puhul võib ette näha (st (Q)SARs kohaldamisega või muude tõendite alusel), et nad vastavad tõenäoliselt määruse (EÜ) nr 1272/2008 kohastele tervise- või keskkonnaohu ohuklassi või selle alajaotusse klassifitseerimise kriteeriumidele.”;

10) V lisa punktis 8 asendatakse sõnad „direktiivi 67/548/EMÜ” sõnadega „määruse (EÜ) nr 1272/2008”;

11) VI lisa punktid 4.1, 4.2 ja 4.3 asendatakse järgmisega:

„4.1 Määruse (EÜ) nr 1272/2008 I ja II jaotise kohaldamisest tulenev aine(te)ga seotud ohtude klassifitseerimine nimetatud määruse kõigi ohuklasside ja kategooriate kohta.

Lisaks märgitakse iga kande puhul ohuklassi või selle alajaotusse klassifitseerimise puudumise põhjus (st andmed puuduvad, on mittetäielikud või on täielikud, kuid klassifitseerimise jaoks ebapiisavad).

4.2. Aine(te) ohumärgis(ed) tulenevalt määruse (EÜ) nr 1272/2008 III jaotise kohaldamisest.

4.3 Määruse (EÜ) nr 1272/2008 artikli 10 ja direktiivi 1999/45/EÜ artiklite 4–7 kohaldamisest tulenevad konkreetsed sisalduse piirväärtused, kui need on kohaldatavad.”;

12) VIII lisa muudetakse järgmiselt:

a) 2. veeru punkti 8.4.2 teine taane asendatakse järgmisega:

„— aine on teadaolevalt 1A või 1B kategooria kantserogeen või 1A, 1B või 2. kategooria sugurakkudele mutageense toimega aine.”;

b) 2. veeru punkti 8.7.1 teine ja kolmas lõik asendatakse järgmisega:

„Kui aine avaldab teadaolevalt kahjulikku mõju viljakusele, vastates 1A või 1B kategooria reproduktiivtoksiliseks (H360F: võib kahjustada viljakust) aineks klassifitseerimise kriteeriumidele, ning kättesaadavad andmed on piisavad riskihinnangu kokkuvõtte toetamiseks, ei ole vaja teha lisakatseid seoses viljakusega. Siiski tuleb kaaluda katsete läbiviimist seoses arengutoksilisusega.

Kui aine põhjustab teadaolevalt arengutoksilisust, vastates 1A või 1B kategooria reproduktiivtoksiliseks (H360D: võib kahjustada loodet) aineks klassifitseerimise kriteeriumidele, ning kättesaadavad andmed on piisavad riskihinnangu kokkuvõtte toetamiseks, ei ole vaja teha lisakatseid seoses arengutoksilisusega. Siiski tuleb kaaluda katsete läbiviimist seoses mõjuga viljakusele.”;

13) IX lisa 2. veeru punkti 8.7 teine ja kolmas lõik asendatakse järgmisega:

„Kui aine avaldab teadaolevalt kahjulikku mõju viljakusele, vastates 1A või 1B kategooria reproduktiivtoksiliseks (H360F: võib kahjustada viljakust) aineks klassifitseerimise kriteeriumidele, ning kättesaadavad andmed on piisavad riskihinnangu kokkuvõtte toetamiseks, ei ole vaja teha lisakatseid seoses viljakusega. Siiski tuleb kaaluda katsete läbiviimist seoses arengutoksilisusega.

Kui aine põhjustab teadaolevalt arengutoksilisust, vastates 1A või 1B kategooria reproduktiivtoksiliseks (H360D: võib kahjustada loodet) aineks klassifitseerimise kriteeriumidele, ning kättesaadavad andmed on piisavad riskihinnangu kokkuvõtte toetamiseks, ei ole vaja teha lisakatseid seoses arengutoksilisusega. Siiski tuleb kaaluda katsete läbiviimist seoses mõjuga viljakusele.”;

14) X lisa muudetakse järgmiselt:

a) 2. veeru punkti 8.7 teine ja kolmas lõik asendatakse järgmisega:

„Kui aine avaldab teadaolevalt kahjulikku mõju viljakusele, vastates 1A või 1B kategooria reproduktiivtoksiliseks (H360F: võib kahjustada viljakust) aineks klassifitseerimise kriteeriumidele, ning kättesaadavad andmed on piisavad riskihinnangu kokkuvõtte toetamiseks, siis ei ole vaja teha lisakatseid seoses viljakusega. Siiski tuleb kaaluda katsete läbiviimist seoses arengutoksilisusega.

Kui aine põhjustab teadaolevalt arengutoksilisust, vastates 1A või 1B kategooria reproduktiivtoksiliseks (H360D: võib kahjustada loodet) aineks klassifitseerimise kriteeriumidele, ning kättesaadavad andmed on piisavad riskihinnangu kokkuvõtte toetamiseks, siis ei ole vaja teha lisakatseid seoses arengutoksilisusega. Siiski tuleb kaaluda katsete läbiviimist seoses mõjuga viljakusele.”;

b) 2. veeru punkti 8.9.1 esimese lõike teine taane asendatakse järgmisega:

„— aine on klassifitseeritud 2. kategooria sugurakke ohustavaks mutageenseks aineks või korduvannuse toksilisuse uuringu(te)ga on saadud tõendeid selle kohta, et aine võib põhjustada hüperplaasiat ja/või neoplaasiaeelseid muutusi.”;

c) 2. veeru punkti 8.9.1 teine lõik asendatakse järgmisega:

„Kui aine on klassifitseeritud 1A või 1B kategooria sugurakke ohustavaks mutageenseks aineks, on eelduseks kantserogeensuse genotoksilise mehhanismi tõenäosus. Sellistel juhtudel kantserogeensuse katset tavaliselt ei nõuta.”;

15) XIII lisa punkti 1.3 teine ja kolmas taane asendatakse järgmisega:

„— aine klassifitseeritakse kantserogeenseks (1A või 1B kategooria), sugurakkudele mutageenseks (1A või 1B kategooria) või reproduktiivtoksiliseks (1A, 1B või 2. kategooria) aineks või

 on muid tõendeid kroonilise toksilisuse kohta, mis määruse (EÜ) nr 1272/2008 kohaselt määratletakse klassifikatsiooniga „toksilisus sihtelundi suhtes” (korduv kokkupuude), 1. või 2. kategooria (suukaudne, nahakaudne, gaaside/aurude sissehingamine, tolmu/udu/suitsu sissehingamine).”;

16) XVII lisa tabeli veergu „Aine, ainerühma või segu nimetus” muudetakse järgmiselt:

a) 3. kanne asendatakse järgmisega:

„3. Vedelad ained või segud, mis klassifitseeritakse ohtlikuks vastavalt direktiivile 1999/45/EÜ või mis vastavad määruse (EÜ) nr 1272/2008 I lisa mis tahes järgmiste ohuklasside või kategooriate kriteeriumidele:

a) ohuklassid 2.1–2.4, 2.6 ja 2.7, 2.8 A ja B tüüp, 2.9, 2.10, 2.12, 2.13 1. ja 2. kategooria, 2.14 1. ja 2. kategooria, 2.15 A–F tüüp;

b) ohuklassid 3.1–3.6, 3.7 (kahjulik toime suguvõimele ja viljakusele või arengule), 3.8 (muu kui narkootiline toime), 3.9 ja 3.10;

c) ohuklass 4.1;

d) ohuklass 5.1.”;

b) 40. kanne asendatakse järgmisega:

„40. Ained, mis klassifitseeritakse 1. või 2. kategooria tuleohtlike gaasidena, 1., 2. või 3. kategooria tuleohtlike vedelikena, 1. või 2. kategooria tuleohtlike tahkete ainetena, veega kokku puutudes tuleohtlikke gaase eritavate 1., 2. ja 3. kategooria ainete ja segudena, 1. kategooria pürofoorsete vedelikena või 1. kategooria pürofoorsete tahkete ainetena, olenemata sellest, kas nad sisalduvad nimetatud määruse VI lisa 3. osas või mitte.”.

Artikkel 59

Määruse (EÜ) nr 1907/2006 muutmine alates 1. juunist 2015

Alates 1. juunist 2015 muudetakse määrust (EÜ) nr 1907/2006 järgmiselt:

1) artikli 14 lõige 2 asendatakse järgmisega:

„2.  Lõike 1 kohast kemikaaliohutuse hindamist ei pea tegema valmistise koostises esineva aine puhul, kui aine sisaldus valmistises on väiksem kui:

a) määruse (EÜ) nr 1272/2008 artikli 11 lõikes 3 viidatud piirväärtus;

(…)

f) 0,1 massiprotsenti, kui aine vastab käesoleva määruse XIII lisa kriteeriumidele.”;

2) artiklit 31 muudetakse järgmiselt:

a) lõike 1 punkt a asendatakse järgmisega:

„a) aine või segu vastab määruse (EÜ) nr 1272/2008 kohaselt ohtlikuks klassifitseerimise kriteeriumidele või”;

b) lõige 3 asendatakse järgmisega:

„3.  Tarnija esitab saajale taotluse korral vastavalt II lisale koostatud ohutuskaardi, kui segu ei vasta määruse (EÜ) nr 1272/2008 I ja II jaotise kohaselt ohtlikuks klassifitseerimise kriteeriumidele, kuid selle koostisesse kuulub:

a) mittegaasiliste segude puhul 1 massiprotsent või üle selle või gaasiliste segude puhul 0,2 mahuprotsenti või üle selle vähemalt üht ainet, mis kujutab ohtu inimeste tervisele või keskkonnale, või

b) mittegaasiliste segude puhul vähemalt 0,1 massiprotsent vähemalt ühte ainet, mis on 2. kategooria kantserogeenne või 1A, 1B ja 2. kategooria reproduktiivtoksiline, 1. kategooria nahka sensibiliseeriv, 1. kategooria sissehingamisel sensibiliseeriv või mis mõjub imetamisele või imetamise kaudu või on XIII lisas sätestatud kriteeriumide kohaselt püsiv, bioakumuleeruv ja toksiline või väga püsiv ja väga bioakumuleeruv või mis on kantud muudel kui punktis a osutatud põhjustel artikli 59 lõike 1 kohaselt koostatud loetellu, või

c) aine, mille suhtes on ühenduses kehtestatud töökeskkonnas kokkupuute piirväärtused.”;

c) lõige 4 asendatakse järgmisega:

„4.  Ohutuskaarti ei ole vaja esitada juhul, kui üldsusele pakutavad või müüdavad ohtlikud ained või segud on varustatud piisava teabega, mille alusel on kasutajatel võimalik rakendada asjakohaseid meetmeid tervise, ohutuse ja keskkonna kaitseks, välja arvatud juhul, kui allkasutaja või levitaja taotleb ohutuskaardi esitamist.”;

3) artikli 56 lõike 6 punkt b asendatakse järgmisega:

„b) kõik teised ained, mis jäävad allapoole määruse (EÜ) nr 1272/2008 artikli 11 lõikes 3 määratletud piirväärtust, mis tingib segu ohtlikuks klassifitseerimise.”;

4) artiklist 65 jäetakse välja sõnad „ja direktiivi 1999/45/EÜ”;

5) II lisa muudetakse järgmiselt:

a) punkt 1.1 asendatakse järgmisega:

„1.1. Aine või segu identifitseerimine

Aine identifitseerimisel kasutatav nimetus on identne märgistusel oleva nimetusega vastavalt määruse (EÜ) nr 1272/2008 artikli 18 lõikele 2.

Segu identifitseerimisel kasutatav nimetus on identne märgistusel oleva nimetusega vastavalt määruse (EÜ) nr 1272/2008 artikli 18 lõike 3 punktile a.”;

b) punkti 3.3 alapunkti a joonealune märkus 1 jäetakse välja;

c) punkt 3.6 asendatakse järgmisega:

„3.6 Kui amet on määruse (EÜ) nr 1272/2008 artikli 24 kohaselt andnud loa hoida aine keemiline määratlus märgistusel ja ohutuskaardil konfidentsiaalsena, kirjeldatakse ohutu käitlemise tagamiseks aine keemilisi omadusi lahtris 3.

Ohutuskaardil kasutatav nimetus (sealhulgas punktide 1.1, 3.2, 3.3 ja 3.5 eesmärgil) vastab märgistusel kasutatavale nimetusele, mis lepiti kokku vastavalt määruse (EÜ) nr 1272/2008 artiklis 24 ette nähtud menetlusele.”;

6) VI lisa punkt 4.3 asendatakse järgmisega:

„4.3. Määruse (EÜ) nr 1272/2008 artikli 10 kohaldamisest tulenevad konkreetsed sisalduse piirväärtused, kui need on kohaldatavad.”;

7) XVII lisa muudetakse järgmiselt:

a) tabeli 3. kande veerus „Aine, ainerühma või segu nimetus” jäetakse välja sõnad „mis klassifitseeritakse ohtlikuks vastavalt direktiivile 1999/45/EÜ või on”;

b) tabeli veerus „Piirangu tingimused” muudetakse 28. kannet järgmiselt:

i) punkti 1 teine taane asendatakse järgmisega:

„— määruse (EÜ) nr 1272/2008 I lisa 3. osas toodud vastav üldine sisalduse piirväärtus”;

ii) punkti 2 alapunkt d asendatakse järgmisega:

„d) määrusega (EÜ) nr 1272/2008 hõlmatud maalimisvärvide suhtes.”.

Artikkel 60

Kehtetuks tunnistamine

Direktiiv 67/548/EMÜ ja direktiiv 1999/45/EÜ tunnistatakse kehtetuks alates 1. juunist 2015.

Artikkel 61

Üleminekusätted

1.  Kuni 1. detsembrini 2010 klassifitseeritakse, märgistatakse ja pakendatakse aineid direktiivi 67/548/EMÜ kohaselt.

Kuni 1. juunini 2015 klassifitseeritakse, märgistatakse ja pakendatakse segusid direktiivi 1999/45/EÜ kohaselt.

2.  Erandina käesoleva määruse artikli 62 teisest lõigust ja lisaks käesoleva artikli lõike 1 nõuetele võib aineid ja segusid vastavalt enne 1. detsembrit 2010 ja 1. juunit 2015 klassifitseerida, märgistada ja pakendada käesoleva määruse kohaselt. Sellisel juhul ei kohaldata direktiivide 67/548/EMÜ ja 1999/45/EÜ sätteid märgistamise ja pakendamise kohta.

3.  Alates 1. detsembrist 2010 kuni 1. juunini 2015 klassifitseeritakse aineid nii direktiivi 67/548/EMÜ kui ka käesoleva määruse kohaselt. Neid märgistatakse ja pakendatakse käesoleva määruse kohaselt.

4.  Erandina käesoleva määruse artikli 62 teisest lõigust ei nõuta direktiivi 67/548/EMÜ kohaselt klassifitseeritud, märgistatud ja pakendatud ning enne 1. detsembrit 2010 juba turule viidud ainete käesoleva määruse kohaselt uuesti märgistamist ja uuesti pakendamist kuni 1. detsembrini 2012.

Erandina käesoleva määruse artikli 62 teisest lõigust ei nõuta direktiivi 1999/45/EÜ kohaselt klassifitseeritud, märgistatud ja pakendatud ning enne 1. juunit 2015 juba turule viidud segude käesoleva määruse kohaselt uuesti märgistamist ja uuesti pakendamist kuni 1. juunini 2017.

5.  Kui aine või segu on direktiivi 67/548/EMÜ või 1999/45/EÜ kohaselt klassifitseeritud vastavalt enne 1. detsembrit 2010 või enne 1. juunit 2015, võivad tootjad, importijad ja allkasutajad muuta aine või segu klassifikatsiooni käesoleva määruse VII lisas esitatud vastavustabeli abil.

6.  Liikmesriigid võivad 1. detsembrini 2011 säilitada olemasolevad rangemad klassifitseerimis- ja märgistamisnõuded käesoleva määruse VI lisa 3. osas loetletud ainete suhtes, tingimusel et komisjoni on kõnealustest klassifikatsioonidest ja märgistuselementidest teavitatud vastavalt direktiivi 67/548/EMÜ kaitseklauslile enne 20. jaanuari 2009 ning et asjaomane liikmesriik esitab kooskõlas käesoleva määruse artikli 37 lõikega 1 ametile 1. juuniks 2009 ettepaneku ühtlustatud klassifikatsiooni ja märgistuse kohta, mis sisaldab kõnealuseid klassifikatsioone ja märgistuselemente.

Eeltingimuseks on, et enne 20. jaanuari 2009 ei ole komisjon kavandatud klassifikatsiooni ja märgistuse suhtes vastu võtnud direktiivi 67/548/EMÜ kaitseklausli kohast otsust.

Kui esimese lõigu kohaselt esitatud ühtlustatud klassifikatsiooni ja märgistust ei lisata või lisatakse muudetud kujul VI lisa 3. osasse vastavalt artikli 37 lõikele 5, kaotab käesoleva lõike esimeses lõigus sätestatud erand kehtivuse.

Artikkel 62

Jõustumine

Käesolev määrus jõustub kahekümnendal päeval pärast selle avaldamist Euroopa Liidu Teatajas.

II, III ja IV jaotist kohaldatakse ainete suhtes alates 1. detsembrist 2010 ja segude suhtes alates 1. juunist 2015.

Käesolev määrus on tervikuna siduv ja vahetult kohaldatav kõikides liikmesriikides.




I LISA

OHTLIKE AINETE JA SEGUDE KLASSIFITSEERIMISE JA MÄRGISTAMISE NÕUDED

Käesolevas lisas esitatakse kriteeriumid ohuklassidesse ja nende alajaotustesse klassifitseerimiseks ning esitatakse lisasätted selle kohta, kuidas neid kriteeriumeid täita saab.

1.   OSA: KLASSIFITSEERIMISE JA MÄRGISTAMISE ÜLDPÕHIMÕTTED

1.0.   Mõisted

Gaas – aine,

i) mille aururõhk temperatuuril 50 oC on suurem kui 300 kPa (absoluutne); või

ii) mis on temperatuuri 20 oC ja standardrõhu 101,3 kPa juures täiesti gaasiline;

Vedelik – aine või segu,

i) mille aururõhk temperatuuril 50 oC ei ületa 300 kPa (3 baari),

ii) mis temperatuuril 20 oC ja standardrõhul 101,3 kPa ei ole täielikult gaasiline ja

iii) mille sulamispunkt või esialgne sulamispunkt standardrõhul 101,3 kPa on 20 oC;

Tahke aine – aine või segu, mida vedeliku ega gaasi definitsioon ei hõlma.

1.1.   Ainete ja segude klassifitseerimine

1.1.0.   Käesolevas määruses sätestatud nõuete täitmiseks tehtav koostöö

Tarneahelas osalevad tarnijad teevad koostööd, et täita käesolevas määruses sätestatud klassifitseerimis-, märgistamis- ja pakendamisnõudeid.

Tööstussektori tarnijad võivad teha koostööd artiklis 61 sätestatud üleminekukorra kohaldamiseks turuleviidavate ainete ja segude suhtes.

Tööstussektori tarnijad võivad teha koostööd võrgustiku loomise kaudu või muul moel, et jagada andmeid ja ekspertteadmisi ainete ja segude klassifitseerimisel käesoleva määruse II jaotise kohaselt. Sellisel juhul dokumenteerivad tööstussektori tarnijad täielikult klassifitseerimisotsuste tegemise alused ning teevad kõnealuse dokumentatsiooni koos klassifitseerimise aluseks olevate andmete ja teabega kättesaadavaks pädevatele asutustele ja vastava taotluse korral asjaomastele määruse täitmist tagavatele asutustele. Kui tööstussektori tarnijad sellisel moel koostööd teevad, vastutab iga tarnija siiski täiel määral tema poolt turule viidavate ainete ja segude klassifitseerimise, märgistamise ja pakendamise eest ning mis tahes muude käesolevast määrusest tulenevate nõuete täitmise eest.

Võrgustikku võib kasutada ka teabe ja parimate tavade vahetamiseks, et lihtsustada teavitamiskohustuste täitmist.

1.1.1.   Eksperdiarvamuse osatähtsus ja kasutamine ning tõendusmaterjali kaalukuse määramine

1.1.1.1 Kui olemasoleva kindlaksmääratud teabe suhtes ei saa kriteeriumeid otse kohaldada või kui kättesaadav on üksnes artikli 6 lõikes 5 osutatud teave, kohaldatakse vastavalt kooskõlas artikli 9 lõikega 3 või artikli 9 lõikega 4 eksperthinnangul põhinevat tõendite kaalukuse määramist.

1.1.1.2. Segude klassifitseerimise suhtes võetud lähenemisviis võib hõlmata eksperthinnangu kasutamist mitmetes valdkondades, et tagada olemasoleva teabe kasutatavus võimalikult paljude segude puhul, pidades silmas inimeste tervise ja keskkonna kaitsmist. Eksperthinnangut võib olla vaja ka ainete ohuklassifikatsiooni kindlaksmääramiseks vajalike andmete tõlgendamisel, eelkõige juhul, kui on vaja kasutada tõendite kaalukuse määramist.

1.1.1.3 Tõendusmaterjali kaalukuse määramiseks kaalutakse kogu olemasolevat teavet ohu kindlaksmääramise kohta, näiteks sobivate in vitro katsete tulemused, asjakohased andmed loomade kohta, kategoriaalse lähenemisviisi (rühmitamine, interpolatsioon) abil kogutud teave, (Q)SARi tulemused, kogemused näiteks töökeskkonna andmete ning õnnetusjuhtumite andmebaasidest saadud andmete, epidemioloogiliste ja kliiniliste uuringute kujul, samuti korrektselt dokumenteeritud juhtumiuuringute aruanded ja vaatlustulemused. Andmete kvaliteeti ja sidusust tuleb asjakohaselt arvesse võtta. Tuleb asjakohaselt kaaluda klassifitseeritava aine või seguga seotud aineid ja segusid käsitlevat teavet, samuti uurimistulemusi mõju avaldumise koha ja mehhanismi või mõju avaldumise viiside kohta. Nii positiivsed kui ka negatiivsed tulemused kogutakse tõendusmaterjali kaalukuse määramiseks kokku ning neid hinnatakse ühiselt.

1.1.1.4 Tervisele ohtlike ainete klassifitseerimiseks (3. osa) on asjakohaste loomkatsete või inimkogemuse alusel kindlakstehtud ohtlik mõju, mis vastab klassifitseerimise kriteeriumidele, tavaliselt klassifitseerimise jaoks piisav põhjendus. Kui on olemas andmed nii inimeste kui ka loomade kohta ning nende vahel on vastuolu, tuleb klassifitseerimisotsuse tegemiseks hinnata kummastki allikast pärinevate andmete kvaliteeti ja usaldusväärsust. Üldiselt seatakse piisavad, usaldusväärsed ja representatiivsed andmed inimeste kohta (sealhulgas epidemioloogilised uuringud, teaduslikult põhjendatud juhtumiuuringud, nagu on sätestatud käesolevas lisas või statistikale tuginevate kogemuste põhjal) võrreldes muude andmetega esikohale. Siiski võib isegi korralikult kavandatud ja läbiviidud epidemioloogiliste uuringute uurimisobjektide arv olla ebapiisav, et avastada suhteliselt harva esinevat, kuid olulist toimet või hinnata võimalikke segavaid tegureid. Inimuuringute puudumine ei tähenda seepärast alati korrektselt tehtud loomuuringute kindlate tulemuste eitamist, kuid sel juhul on vajalik nii inimestelt kui ka loomadelt pärinevate andmete usaldusväärsuse, kvaliteedi ja statistilise üldistatavuse hindamine.

1.1.1.5 Tervisele ohtlike ainete klassifitseerimiseks (3. osa) on inimesi kahjustava toime kindlaksmääramise seisukohalt olulised kokkupuuteviisi, mõju mehhanismi ja ainevahetust käsitlevad uuringud. Kui tekivad kahtlused, kas see teave on inimesi kahjustava mõju kindlakstegemiseks oluline, võib olla õigustatud madalama klassifitseerimisastme kasutamine, tingimusel, et andmete usaldusväärsuses ja kvaliteedis võib kindel olla. Kui on olemas teaduslik tõendusmaterjal selle kohta, et mõju avaldumise mehhanism või viis ei ole inimeste puhul asjakohane, siis ei tuleks ainet või segu klassifitseerida.

1.1.2.   Konkreetsed sisalduse piirväärtused, korrutustegurid ja üldised piirväärtused

1.1.2.1 Konkreetseid sisalduse piirväärtusi või korrutustegureid kohaldatakse kooskõlas artikliga 10.

1.1.2.2.   Piirväärtused

1.1.2.2.1. Piirväärtused näitavad, millal on aine esinemist kas kindlaksmääratud lisandi, lisaaine või üksiku koostisainena vaja arvesse võtta nimetatud ohtlikku ainet sisaldava aine või segu klassifitseerimisel (vt artiklit 11).

1.1.2.2.2. Artiklis 11 osutatud piirväärtused on järgmised:

a) Käesoleva lisa 3., 4. ja 5. osas nimetatud tervise- ja keskkonnaohtude puhul:

i) ainete puhul, mille kohta on asjaomase ohuklassi või selle alajaotuse jaoks kehtestatud konkreetne sisalduse piirväärtus kas VI lisa 3. osas või artiklis 42 osutatud klassifitseerimis- ja märgistusandmikus, ning kui kõnealune ohuklass või selle alajaotus on nimetatud tabelis 1.1, kas konkreetne sisalduse piirväärtus või tabelis 1.1 esitatud vastav üldine piirväärtus, olenevalt sellest, kumb on väiksem; või

ii) ainete puhul, mille kohta on asjaomase ohuklassi või selle alajaotuse jaoks kehtestatud konkreetne sisalduse piirväärtus kas VI lisa 3. osas või artiklis 42 osutatud klassifitseerimis- ja märgistusandmikus, ning kui kõnealune ohuklass või selle alajaotus ei ole nimetatud tabelis 1.1, VI lisa 3. osas või artiklis 43 osutatud klassifitseerimis- ja märgistusandmikus kindlaksmääratud konkreetne sisalduse piirväärtus; või

iii) ainete puhul, mille kohta asjaomase ohuklassi või selle alajaotuse jaoks ei ole kehtestatud konkreetset sisalduse piirväärtust ei VI lisa 3. osas ega artiklis 42 osutatud klassifitseerimis- ja märgistusandmikus, ning kui kõnealune ohuklass või selle alajaotus on nimetatud tabelis 1.1, nimetatud tabelis esitatud piirväärtus; või

iv) ainete puhul, mille kohta asjaomase ohuklassi või selle alajaotuse jaoks ei ole kehtestatud konkreetset sisalduse piirväärtust ei VI lisa 3. osas ega artiklis 42 osutatud klassifitseerimis- ja märgistusandmikus, ning kui kõnealune ohuklass või selle alajaotus ei ole nimetatud tabelis 1.1, käesoleva lisa 3., 4. ja 5. osa asjakohastesse punktidesse klassifitseerimise üldine sisalduse piirväärtus;

b) Käesoleva lisa punktis 4.1 nimetatud ►C3  veekeskkonnale ◄ avalduva ohu puhul:

i) ainete puhul, mille kohta on asjaomase ohukategooria jaoks kas VI lisa 3. osas või artiklis 42 osutatud klassifitseerimis- ja märgistusandmikus kehtestatud korrutustegur, tabelis 1.1 esitatud üldine piirväärtus, mida on kohandatud käesoleva lisa punktis 4.1 sätestatud arvutuse abil; või

ii) ainete puhul, mille kohta ei ole asjaomase ohukategooria jaoks ei VI lisa 3. osas ega artiklis 42 osutatud klassifitseerimis- ja märgistusandmikus kehtestatud korrutustegurit, tabelis 1.1 esitatud vastav üldine piirväärtus.



Tabel 1.1

Üldised piirväärtused

Ohuklass

Klassifitseerimisel arvesse võetavad üldised piirväärtused

Akuutne toksilisus:

 

— 1.–3. kategooria

0,1 %

— 4. kategooria

1 %

Nahasöövitus/-ärritus

1 % ()

Raske silmakahjustus / silmade ärritus

1 % ()

Ohtlik ►C3  veekeskkonnale ◄

 

— 1. kategooria akuutne toksilisus

0,1 % ()

— 1. kategooria krooniline toksilisus

0,1 % ()

— 2.–4. kategooria krooniline toksilisus

1 %

(1)   Või vajaduse korral < 1 %, vt punkti 3.2.3.3.1.

(2)   Või vajaduse korral < 1 %, vt punkti 3.3.3.3.1.

(3)   Või vajaduse korral < 0,1 %, vt punkti 4.1.3.1.

▼M2

Märkus

Üldised piirväärtused on väljendatud massiprotsendina, v.a gaasiliste segude puhul nende ohuklasside puhul, milles saab piirväärtusi kõige paremini väljendada mahuprotsendina.

▼B

1.1.3.   Seostamispõhimõtted segude klassifitseerimisel, kui katseandmed kogu segu kohta ei ole kättesaadavad

Kui segu ennast ei ole katsetatud selle ohtlike omaduste kindlaksmääramiseks, kuid on piisavalt andmeid sarnaste katsetatud segude ja segu üksikute ohtlike koostisainete kohta, mille abil piisavalt iseloomustada asjaomase segu ohtlikke omadusi, tuleb neid andmeid kasutada kooskõlas artikli 9 lõikes 4 osutatud seostamispõhimõtetega kõikide käesoleva lisa 3. ja 4. osas esitatud ohuklasside puhul, kohaldades iga ohuklassi suhtes vastava ohuklassi segude kohta käivaid erisätteid.

1.1.3.1.   Lahjendamine

►M2  Kui katsetatud segu  ◄ lahjendatakse ainega (lahjendusvedelik), mille ohukategooria on võrdne vähima ohtliku esialgse koostisainega või sellest madalam, ja kui lahjendusvedelik ei mõjuta muude koostisainete ohtlikkuse klassifikatsiooni, kohaldatakse üht järgnevast:

 Uus segu tuleb klassifitseerida esialgse seguga võrdsena.

 3. osa kõikides punktides ja 4. osas kirjeldatud segude klassifitseerimise meetod, mida kasutatakse siis, kui andmed on kättesaadavad segu kõikide komponentide või üksnes mõnede komponentide kohta.

 Ägeda mürgisuse puhul võib kasutada ka segu koostisainete põhjal klassifitseerimise meetodit (summeeritavuse valem).

▼M2

1.1.3.2.   Rühmitamine

Segu ühe, katsetatud tootepartii ohukategooriat võib pidada sisuliselt samaväärseks sama kaubandusliku toote teise, katsetamata tootepartii ohukategooriaga, kui see on valmistatud sama tarnija poolt või tema kontrolli all ja kui ei ole põhjust arvata, et katsetamata tootepartii erinevused võiksid olla nii suured, et selle ohuklassi tuleks muuta. Kui see siiski nii on, on vaja uut hindamist.

1.1.3.3.   Väga ohtlike segude sisaldus

Kui punktides 3.1, 3.2, 3.3, 3.8, 3.9, 3.10 ja 4.1 käsitletud segude puhul on katsetatud segu klassifitseeritud kõige kõrgemasse ohukategooriasse või alamkategooriasse ning sellesse kategooriasse või alamkategooriasse kuuluvate katsetatud segu koostisainete sisaldust suurendatakse, klassifitseeritakse saadud katsetamata segu ilma täiendavate katseteta sellesse kategooriasse või alamkategooriasse.

1.1.3.4.   Interpoleerimine ühe mürgisuse kategooria piires

Kui punktides 3.1, 3.2, 3.3, 3.8, 3.9, 3.10 ja 4.1 käsitletud segude puhul on kolmel segul (A, B ja C) ühesugused koostisosad, kusjuures segusid A ja B on katsetatud ning need kuuluvad samasse ohukategooriasse ja katsetamata segus C on samad ohtlikud koostisosad kui segudes A ja B, kuid nende sisaldus jääb segude A ja B vastavate ohtlike koostisosade sisalduste vahele, tuleb segu C tõenäoliselt klassifitseerida samasse ohukategooriasse kui A ja B.

▼B

1.1.3.5.   Peaaegu sarnased segud

Järgmistel tingimustel:

a) kaks segu, kumbki sisaldab kaht koostisainet:

i) A + B

ii) C + B;

b) koostisaine B sisaldus mõlemas segus on põhimõtteliselt sama.

c) koostisaine A sisaldus segus i on võrdne koostisaine C sisaldusega segus ii.

d) A ja C ohtlikkuse kohta on andmed olemas ja need on sisuliselt samaväärsed, s.t ained kuuluvad samasse ohukategooriasse ega mõjuta eeldatavasti B klassifitseerimist.

▼M2

Kui segu i või ii on katseandmete põhjal juba klassifitseeritud, tuleb teine segu liigitada samasse ohukategooriasse.

▼B

1.1.3.6.   Klassifikatsiooni läbivaatamine juhul, kui segu koostis on muutunud

Artikli 15 lõike 2 punkti a kohaselt on ette nähtud järgmised sisaldusmäärad:



Tabel 1.2

Segu koostise muutmisel kasutatavad seostamispõhimõtted

Koostisaine esialgne sisaldus-määr

Koostisaine esialgse sisaldus-määra lubatud muutumine

≤ 2,5 %

± 30 %

2,5 < C ≤ 10 %

± 20 %

10 < C ≤ 25 %

± 10 %

25 < C ≤ 100 %

± 5 %

1.1.3.7.   Aerosoolid

Punktides 3.1, 3.2, 3.3, 3.4, 3.8 ja 3.9 käsitletud segude klassifitseerimisel tuleb aerosoolina esinev segu klassifitseerida mitte-aerosoolses vormis seguga samasse ohukategooriasse, kui lisatav propellent ei mõjuta pihustamisel segu ohtlikke omadusi, ja on olemas teaduslikud tõendid, mis näitavad, et aerosoolina esinev segu ei ole mitte-aerosoolsest vormist ohtlikum.

▼M2

1.2.   Märgistamine

1.2.1.   Artikliga 31 nõutud märgiste kohaldamise üldeeskirjad

1.2.1.1.

Ohupiktogrammid peavad olema nurgale toetuva ruudu kujulised.

1.2.1.2.

V lisas sätestatud ohupiktogrammidel kasutatakse valgel taustal musta sümbolit, mida ümbritseb punane raam, mis peab olema piisavalt lai, et olla selgelt nähtav.

1.2.1.3.

Iga ohupiktogramm peab katma vähemalt 1/15 märgise miinimumpinnast, mis on ette nähtud artikliga 17 nõutava teabe jaoks. Ühegi ohupiktogrammi minimaalne pind ei tohi olla väiksem kui 1 cm2.

1.2.1.4.

Märgise ja iga piktogrammi mõõtmed peavad olema järgmised:



Tabel 1.3

Märgise ja piktogrammide miinimummõõtmed

Pakendi mahutavus

Artikliga 17 nõutud teabe jaoks ettenähtud märgise mõõtmed (millimeetrites)

Iga piktogrammi mõõtmed (millimeetrites)

Mitte enam kui 3 liitrit:

võimaluse korral vähemalt 52 × 74

mitte väiksem kui 10 × 10

võimaluse korral vähemalt 16 × 16

Rohkem kui 3 liitrit, kuid mitte enam kui 50 liitrit:

vähemalt 74 × 105

vähemalt 23 × 23

Rohkem kui 50 liitrit, kuid mitte enam kui 500 liitrit:

vähemalt 105 × 148

vähemalt 32 × 32

Rohkem kui 500 liitrit:

vähemalt 148 × 210

vähemalt 46 × 46

▼B

1.3.   Erandid märgistusnõuetest teatud erijuhtudel

Kooskõlas artikliga 23 kohaldatakse järgmisi erandeid:

1.3.1.   Transporditavad gaasiballoonid

Transporditaval gaasiballoonil, mille veemahutavus on alla 150 liitri või sellega võrdne, on lubatud kasutada üht järgmistest variantidest.

a) Märgistuse kuju ja mõõtmed lähtuvad kehtiva ISO standardi ISO 7225 „Gaasiballoonid–hoiatusmärgised” nõuetest. Märgisel võib sel juhul olla aine või segu üldine nimetus või tööstuslik või kaubanduslik nimetus, kui gaasiballooni korpusele on selgelt ja kustutamatult kantud segu ohtlikud koostisained.

b) Artiklis 17 määratletud teave esitatakse kindlalt balloonile kinnitatud plaadil või sildil.

1.3.2.   Gaasiballoonid, mis sisaldavad propaani, butaani või veeldatud naftagaasi

1.3.2.1. Kui propaan, butaan ja veeldatud naftagaas või neid aineid sisaldav segu, mis on klassifitseeritud käesoleva lisa kriteeriumide kohaselt, viiakse turule suletud taastäidetavates balloonides või ühekordseks kasutamiseks ettenähtud, standardi EN 417 kohastes mahutites, milles sisalduvat gaaskütust kasutatakse üksnes põletamiseks (EN 417 kehtiv versioon „Ühekordseks kasutamiseks ettenähtud veeldatud naftagaasi metallist mahutid (ventiiliga või ilma selleta), mis on mõeldud kasutamiseks teisaldatavate seadmetega; konstruktsioon, kontrollimine, katsetamine ja märgistamine”) peavad kõnealused balloonid või mahutid olema märgistatud üksnes asjakohase piktogrammiga ning tuleohtlikkust käsitlevate ohu- ja hoiatuslausetega.

1.3.2.2. Märgistusel ei ole vaja esitada teavet mõju kohta inimeste tervisele ja keskkonnale. Selle asemel peab tarnija edastama allkasutajatele või edasimüüjatele ohutuskaardil (SDS) teabe mõju kohta inimeste tervisele ja keskkonnale.

1.3.2.3. Tarbijaid peab teavitama piisavalt selleks, et nad saaksid võtta tervise ja ohutuse tagamiseks vajalikud meetmed.

1.3.3.   Aerosoolid ja hermeetilise pihustusotsikuga pakendid, mis sisaldavad aineid või segusid, mis võivad tekitada hingamiskahjustusi

Punkti 3.10.4 kohaldamisel ei vaja ohumärgistust ained ja segud, mis on klassifitseeritud vastavalt nimetatud osa punktidele 3.10.2 ja 3.10.3 ja viiakse turule aerosoolpakendites või hermeetilise pihustusotsikuga pakendites.

1.3.4.   Massiivses olekus metallid, sulamid, polümeere sisaldavad segud, elastomeere sisaldavad segud

1.3.4.1. Käesoleva lisa kohaselt ei vaja märgistamist massiivses olekus metallid, sulamid, polümeere sisaldavad segud ja elastomeere sisaldavad segud, mis on käesoleva lisa kohaselt klassifitseeritud ohtlikeks, kuid ei ole turustamise vormis sissehingamisel, allaneelamisel või kokkupuutel nahaga inimese tervisele ohtlikud ega ohusta ka ►C3  veekeskkonda ◄ .

1.3.4.2. Tarnija peab kõnealuse teabe edastama ohutuskaardil allkasutajatele või edasimüüjatele.

1.3.5.   Lõhkeained, mis viiakse turule lõhke- või pürotehnilise efekti saavutamise eesmärgil

Lõhkeaineid, mida on käsitletud punktis 2.1, mis viiakse turule plahvatusliku või pürotehnilise efekti saavutamise eesmärgil, märgistatakse ja pakendatakse vastavalt lõhkeaineid käsitlevatele nõuetele.

▼M4

1.3.6.    Ained või segud, mis on klassifitseeritud söövitavaks metallide, kuid mitte naha ja/või silmade jaoks.

Aineid või segusid, mis on klassifitseeritud söövitavaks metallide, kuid mitte naha ja/või silmade jaoks, ja mis on valmiskujul pakitud tarbijale kasutamiseks, ei ole märgisel vaja tähistada ohupiktogrammiga GHS05.

▼B

1.4.   Alternatiivse keemilise nimetuse kasutamise taotlemine

1.4.1.   Artikli 24 kohase taotluse alternatiivse keemilise nimetuse kasutamiseks võib rahuldada üksnes juhul, kui

I) ainele ei ole kehtestatud ühenduse töökoha kokkupuute piirväärtuseid ning

II) tootja, importija või allkasutaja suudab tõendada, et alternatiivse keemilise nimetuse kasutamine on kooskõlas vajadusega anda piisavat teavet vajalike tervise- ja ohutusealaste ettevaatusabinõude tarvitusele võtmiseks töökohal ning vajadusega tagada segu käitlemisega kaasnevate riskide ohjamine; ning

III) aine on klassifitseeritud eranditult ühte või mitmesse järgmistest ohukategooriatest:

a) mis tahes käesoleva lisa 2. osas osutatud ohukategooria;

b) 4. kategooria akuutne toksilisus;

c) 2. kategooria nahasöövitus/-ärritus;

d) 2. kategooria raske silmakahjustus/silmade ärritus;

e) 2. või 3. kategooria toksilisus sihtelundi suhtes (ühekordne kokkupuude);

f) 2. kategooria toksilisus sihtelundi suhtes (korduv kokkupuude);

g) 3. või 4. kategooria ►C3  veekeskkonnale ◄ ohtlik krooniline toime.

1.4.2.   Lõhnaainete- või parfüümitööstuse tarbeks ette nähtud segude keemilis(t)e nimetus(t)e valik

Looduses esinevate ainete puhul võib kasutada „… eeterlik õli” või „… ekstrakt”-tüüpi keemilist nimetust või keemilisi nimetusi kõnealuse eeterliku õli või ekstrakti koostisainete keemiliste nimetuste asemel, nagu on sätestatud artikli 18 lõike 3 punktis b.

1.5.   Märgistamis- ja pakendamisnõuetest vabastamine

1.5.1.   Erandid artiklist 31 [(artikli 29 lõige 1)]

1.5.1.1. Artikli 29 lõike 1 kohaldamisel võib artiklis 17 nimetatud märgistuselemendid esitada ühel järgmistest viisidest:

a) volditavatel märgistustel või

b) külgeseotavatel siltidel või

c) välispakendil.

1.5.1.2. Sisepakendile paigutatud märgistusel on vähemalt ohupiktogrammid, artiklis 18 osutatud tootetähis ning aine või segu tarnija nimi ja telefoninumber.

1.5.2.   Erandid artiklist 17 [(artikli 29 lõige 2)]

1.5.2.1.   Selliste pakendite märgistamine, mille maht ei ületa 125 ml

1.5.2.1.1. Allpool loetletud ohukategooriatega seotud ohu- ja hoiatuslaused võib artikli 17 kohaselt nõutud märgistuselementide hulgast välja jätta, kui:

a) pakendi sisu maht ei ületa 125 ml ning

b) aine või segu on klassifitseeritud ühte või mitmesse järgmistest ohukategooriatest:

1) oksüdeerivad gaasid, 1. kategooria;

2) rõhu all olevad gaasid;

3) tuleohtlikud vedelikud, 2. või 3. kategooria;

4) tuleohtlikud tahked ained, 1. või 2. kategooria;

5) isereageerivad ained või segud, tüüp C–F;

6) isekuumenevad ained või segud, 2. kategooria;

7) ained ja segud, mis veega kokkupuutel eraldavad tuleohtlikke gaase, 1., 2. või 3. kategooria;

8) oksüdeerivad vedelikud, 2. või 3. kategooria;

9) 2. või 3. kategooria oksüdeerivad tahked ained;

10) orgaanilised peroksiidid, tüüp C–F;

11) akuutselt toksiline aine, kui ainet või segu ei tarnita elanikkonnale, 4. kategooria;

12) nahaärritus, 2. kategooria;

13) silmade ärritus, 2. kategooria;

14) mürgisus sihtelundi suhtes (ühekordne kokkupuude), kui ainet või segu ei tarnita elanikkonnale, 2. ja 3. kategooria;

15) mürgisus sihtelundi suhtes (korduv kokkupuude), kui ainet või segu ei tarnita elanikkonnale, 2. kategooria;

16) ohtlik ►C3  veekeskkonnale ◄ , 1. kategooria;

17) ohtlik ►C3  veekeskkonnale ◄ , 1. või 2. kategooria.

Direktiivis 75/324/EMÜ väikeste aerosoolpakendite tuleohtlikena märgistamise suhtes sätestatud erandeid kohaldatakse aerosoolpihustitele.

1.5.2.1.2. Allpool loetletud ohukategooriatega seotud hoiatuslaused võib artikli 17 kohaselt nõutud märgistuselementide hulgast välja jätta, kui:

a) pakendi sisu maht ei ületa 125 ml ning

b) aine või segu on klassifitseeritud ühte või mitmesse järgmistest ohukategooriatest:

1) tuleohtlikud gaasid, 2. kategooria;

2) reproduktiivtoksilisus: toime imetamisele ja imetamise kaudu;

3) ohtlik mõju ►C3  veekeskkonnale ◄ , 3. või 4. kategooria.

1.5.2.1.3.  ►M2  Piktogrammi, tunnussõna, ohulause ja hoiatuslause, mis on seotud allpool loetletud ohukategooriatega, võib jätta artikliga 17 nõutud märgistuselementidest välja, kui: ◄

a) pakendi sisu maht ei ületa 125 ml ning

b) aine või segu on klassifitseeritud ühte või mitmesse järgmistest ohukategooriatest:

1) Metalle söövitav.

1.5.2.2.   Ühekordseks kasutamiseks mõeldud lahustuvate pakendite märgistamine

Ühekordseks kasutamiseks mõeldud lahustuvatelt pakenditelt võib artikli 17 kohaselt nõutud märgistuselemendid ära jätta, kui:

a) iga lahustuva pakendi sisu maht ei ületa 25 ml;

▼M2

b) lahustuva pakendi sisu on klassifitseeritud eranditult ühte või mitmesse eespool punkti 1.5.2.1.1 alapunktis b, punkti 1.5.2.1.2 alapunktis b või punkti 1.5.2.1.3 alapunktis b nimetatud ohukategooriasse; ning

▼B

c) lahustuvat pakendit ümbritseb välispakend, mis vastab täielikult artiklis 17 sätestatud nõuetele.

1.5.2.3. Punkti 1.5.2.2 ei kohaldata ainete või segude suhtes, mis kuuluvad direktiivide 91/414/EMÜ või 98/8/EÜ reguleerimisalasse.

▼M4

1.5.2.4.    Selliste sisepakendite märgistamine, mille sisu maht ei ületa 10 ml

1.5.2.4.1. Sisepakendilt võib artikli 17 kohaselt nõutud märgistuselemendid ära jätta, kui:

a) sisepakendi sisu maht ei ületa 10 ml;

b) aine või segu on lastud turule müüja või allkasutaja varustamiseks teadusliku uurimis- ja arendustegevuse või kvaliteedikontrolli analüüside teostamiseks ning

c) sisepakendit ümbritseb välispakend, mis vastab artiklis 17 sätestatud nõuetele.

1.5.2.4.2. Olenemata punktidest 1.5.1.2 ja 1.5.2.4.1, kantakse sisepakendi märgisele toote nimetus ja vajaduse korral ohupiktogrammid GHS01, GHS05, GHS06 ja/või GHS08. Kui tootele on määratud rohkem kui kaks piktogrammi, võib tootele eelistatult kanda piktogrammid GHS06 ja GHS08 ning jätta kandmata GHS01 ja GHS05.

1.5.2.5.

Punkti 1.5.2.4 ei kohaldata ainete või segude suhtes, mis kuuluvad määruse (EÜ) nr 1107/2009 või (EL) nr 528/2012 reguleerimisalasse.

▼B

2.   2. OSA: FÜÜSIKALISED OHUTEGURID

2.1.   Lõhkeained

2.1.1.   Mõisted

2.1.1.1. Lõhkeainete klassi kuuluvad:

a) lõhkeained ja nende segud;

b) lõhketooted, välja arvatud seadmed, mis sisaldavad sellises koguses või selliste omadustega lõhkeaineid või nende segusid, mille juhuslik või tahtmatu süttimine või initsieerimine ei tekita laialipaiskumise, tule, suitsu, soojuse ja valju müra näol seadmevälist mõju; ning

c) punktides a ja b mainimata ained, segud ja tooted, mis on valmistatud plahvatusliku või pürotehnilise efekti saamiseks.

2.1.1.2. Käesolevas määruses kasutatakse järgmisi mõisteid:

Lõhkeaine või lõhkeainete segu – tahke või vedel aine või segu, mis keemiliselt reageerides suudab ise tekitada gaasi sellise temperatuuri, rõhu ja kiiruse juures, mis kahjustab ümbruskonda. Pürotehnilised ained kuuluvad sellesse rühma ka siis, kui nad gaase ei eralda.

Pürotehniline aine või ainete segu – aine või ainete segu, mis on ette nähtud efekti saamiseks soojuse, valguse, heli, gaasi või suitsu või nende nähtuste kombinatsiooni abil mitteplahvatusliku isejätkuva eksotermilise keemilise reaktsiooni tulemusel.

Mittepüsiv lõhkaine – aine või segu, mis on termiliselt mittepüsiv ja/või liiga tundlik tavapärase käitlemise, transpordi ja kasutuse jaoks.

Lõhketoode – ühte või mitut lõhkeainet või nende segu sisaldav toode.

Pürotehniline toode – ühte või mitut pürotehnilist ainet või nende segu sisaldav toode.

Eriotstarbeline lõhkeaine – aine, segu või toode, mis on valmistatud plahvatusliku või pürotehnilise efekti saamiseks.

2.1.2.   Klassifitseerimise kriteeriumid

2.1.2.1. Sellesse klassi kuuluvad ained, segud ja tooted on klassifitseeritud mittepüsivateks lõhkeaineteks joonisel 2.1.2 esitatud vooskeemi põhjal. ►M4  Katsemeetodid on esitatud ÜRO soovitustes ohtlike kaupade veo kohta (UN RTDG), I osa, katsete ja kriteeriumide käsiraamat. ◄

2.1.2.2. Sellesse klassi kuuluvad ained, segud ja tooted, mis ei ole klassifitseeritud mittepüsivateks lõhkeaineteks, jagatakse nendest tuleneva ohu liigi põhjal järgmisesse kuude alamklassi.

a) Alamklass 1.1. Ained, segud ja tooted, millel on võime plahvatada kogu massiga (massiplahvatus tähendab plahvatust, mis kohe mõjutab peaaegu kogu olemasolevat ainekogust);

b) Alamklass 1.2. Ained, segud ja tooted, mis ei plahvata kogu massiga, vaid paiskuvad plahvatuses laiali;

c) Alamklass 1.3. Ained, segud ja tooted, mis ei plahvata kogu massiga, kuid võivad põhjustada tuleohtu või väikest plahvatus- või laialipaiskumise ohtu või mõlemat:

i) mille põlemisel eraldub suurel hulgal soojuskiirgust; or

ii) mis süttivad üksteise järel väikeste plahvatusefektidega või laialipaiskumisega või esinevad need efektid koos;

d) Alamklass 1.4. Ained, segud ja tooted, mis ei ole eriti ohtlikud:

 ained, segud ja tooted, mis on süttimisel või initsieerimisel väheohtlikud. Efektid leiavad üldjuhul aset pakendis ja kildude ulatuslik laialipaiskumine on vähetõenäoline. Väline tuli ei põhjusta kogu pakendi sisu silmapilkset plahvatamist;

e) Alamklass 1.5. Väga väikese tundlikkusega massiplahvatusohtlikud ained või segud:

 massiplahvatusohtlikud ained ja segud, mille tundlikkus on nii väike, et nende puhul on süttimine või põlemise üleminek plahvatuseks tavatingimustel vähetõenäoline;

f) Alamklass 1.6. Üliväikese tundlikkusega tooted, mis ei ole massiplahvatusohtlikud:

 tooted, mis sisaldavad ainult üliväikese tundlikkusega ►M4  ————— ◄ või nende segusid ning nende juhuslik initsieerimine või levimine on vähetõenäoline.

2.1.2.3 Lõhkeained, mis ei ole klassifitseeritud mittepüsivaks, klassifitseeritakse ühte punktis 2.1.2.2 loetletud kuuest alamklassist ►M4  UN RTDG ◄ ja kriteeriumide käsiraamatu I osa katseseeriate 2–8 tulemuste põhjal vastavalt tabelis 2.1.1 sätestatud katsete tulemustele:



Tabel 2.1.1

Lõhkeainete kriteeriumid

Kategooria

Kriteeriumid

Mittepüsivad lõhkeained või alamklassidesse 1.1–1.6 kuuluvad lõhkeained

Lõhkeainete klassifitseerimiseks alamklassidesse 1.1–1.6 kasutatakse järgmisi katsete põhikomplekte:

Plahvatavus: ÜRO 2. katseseeria kohaselt ( ►M4  UN RTDG  ◄ katsete ja kriteeriumide käsiraamatu punkt 12). ÜRO 2. katseseeriat eriotstarbeliste lõhkeainete () puhul ei kohaldata.

Tundlikkus: ÜRO 3. katseseeria kohaselt ( ►M4  UN RTDG  ◄ katsete ja kriteeriumide käsiraamatu punkt 13).

Termiline stabiilsus: ÜRO katse 3c kohaselt ( ►M4  UN RTDG  ◄ katsete ja kriteeriumide käsiraamatu alapunkt 13.6.1).

Alamklassi nõuetekohaseks määratlemiseks on vajalikud täiendavad katsed

(1)   Hõlmab aineid, segusid ja tooteid, mis on valmistatud plahvatusliku või pürotehnilise efekti saamiseks.

2.1.2.4 Pakendamata lõhkeainete või lõhkeainete puhul, mis on ümber pakendatud muusse pakendisse kui originaalpakend või samasugusesse pakendisse, tuleb teha uued katsed.

2.1.3.   Ohust teavitamine

Ohuklassi kriteeriumidele vastavate ainete, segude ja toodete puhul kasutatakse tabeli 2.1.2 märgistuselemente.

MÄRKUS tabeli 2.1.2 kohta: pakendamata lõhkeainetel või lõhkeainetel, mis on ümber pakendatud muusse pakendisse kui originaalpakend või samasugusesse pakendisse, peavad olema kõik järgmised märgistuselemendid:

a) piktogramm: plahvatav pomm;

b) tunnussõna: „Ettevaatust”; ning

c) ohulause „Plahvatusohtlik; massiplahvatusoht”.

Kui näidatakse, et oht vastab ühele tabeli 2.1.2 ohukategooriale, siis määratakse sellele vastav sümbol, tunnussõna ja/või ohulause.



Tabel 2.1.2

Lõhkeainete märgistuselemendid

Klassifikatsioon

Ebapüsiv lõhkeaine

Alamklass 1.1.

Alamklass 1.2.

Alamklass 1.3.

Alamklass 1.4.

Alamklass 1.5.

Alamklass 1.6.

GHSi piktogrammid

image

image

image

image

image

 

 

Tunnussõna

Ettevaatust

Ettevaatust

Ettevaatust

Ettevaatust

Hoiatus

Ettevaatust

Tunnussõna puudub

Ohulause

H200: Ebapüsiv lõhkeaine

H201: Plahvatusohtlik; massiplahvatusoht

H202: Plahvatusohtlik; suur laialipaiskumisoht

H203: Plahvatusohtlik; süttimis-, plahvatus- või laialipaiskumisoht

H204: Süttimis- või laialipaiskumisoht

H205: Süttimise korral massiplahvatusoht

Ohulause puudub

Hoiatuslaused ohu ennetamise kohta

P201
P202 ►M4  
P280  ◄

P210

P230

P240

P250

P280

P210

P230

P240

P250

P280

P210

P230

P240

P250

P280

P210

P240

P250

P280

P210

P230

P240

P250

P280

Hoiatuslause puudub

Hoiatuslaused reageerimise kohta

P372

P373

P380

P370+P380

P372

P373

P370+P380

P372

P373

P370+P380

P372

P373

P370+P380

P372

P373

P370+P380

P372

P373

Hoiatuslause puudub

Hoiatuslaused säilitamise kohta

P401

P401

P401

P401

P401

P401

Hoiatuslause puudub

Hoiatuslaused kõrvaldamise kohta

P501

P501

P501

P501

P501

P501

Hoiatuslause puudub

2.1.4.   Täiendavad kaalutlused klassifitseerimisel

2.1.4.1. Ainete, segude ja toodete klassifitseerimine lõhkeainete ohuklassidesse ja seejärel alamklassidesse on väga keeruline kolmeastmeline protseduur. Teabe hankimiseks tuleb kasutada ►M4  UN RTDG ◄ katsete ja kriteeriumide käsiraamatu I osa.

Esimese sammuna tuleb kindlaks teha, kas ainel või segul on plahvatuslik efekt (1. katseseeria). Teine samm on vastuvõtmine (2.–4. katseseeria) ja kolmas ohuklassi alamklassi määramine (5.–7. katseseeria). Sellele, kas potentsiaalne „lõhketöödel lõhkematerjali vaheainena kasutatav ammooniumnitraadi emulsioon, heljum või geel” on piisavalt väikese tundlikkusega, et lisada see oksüdeerivate vedelike (punkt 2.13) või oksüdeerivate tahkete ainete (punkt 2.14) alla, annavad vastuse 8. katseseeria katsed.

Plahvatusohtlikke aineid ja segusid, mida on niisutatud veega või alkoholiga või lahustatud muude ainetega, et pärssida nende plahvatuslikke omadusi, võib klassifitseerida teisiti ning nende suhtes võidakse nende füüsikalistest omadustest sõltuvalt kohaldada teisi ohuklasse (vt ka II lisa punkti 1.1).

Teatavaid füüsikalisi ohte muudetakse näiteks desensibiliseeritud lõhkeainete puhul (nende plahvatuslike omaduste tõttu) lahjendamisega, segusse või tootesse lisamise, pakendamise või muude tegurite abil.

Klassifitseerimine toimub järgmise otsustamisloogika kohaselt (vt jooniseid 2.1.1–2.1.4).

Joonis 2.1.1
Üldine skeem aine, segu või toote klassifitseerimiseks lõhkeainete klassi (transpordil 1. klass) image
►(2) M2  
►(2) M4  

Joonis 2.1.2
Aine, segu või toote esialgne vastuvõtmine lõhkeainete klassi (transpordil 1. klass) image

▼M2

Joonis 2.1.3

Lõhkeainete ohuklassi alamklassidesse määramise protseduur (transpordi 1. klass)

image

Joonis 2.1.4

Ammooniumnitraadi emulsiooni, suspensiooni või geeli (ANE) klassifitseerimise protseduur

image

2.1.4.2.   Sõelumine

Plahvatuslikud omadused on seotud teatavate keemiliste rühmade esinemisega molekulis; need võivad reageerida ning põhjustada väga kiiret temperatuuri ja rõhu tõusu. Sõelumise eesmärk on selliselt reageerivate keemiliste rühmade ning nende kiire energiavabastuse potentsiaali kindlakstegemine. Kui sõelumise käigus tehakse kindlaks, et aine või segu võib plahvatada, määratakse aine ohuklass (vt ►M4  UN RTDG  ◄ katsete ja kriteeriumide käsiraamatu punkti 10.3).

▼M2

Märkus

Kui orgaanilise materjali eksotermilise lagunemise energia on väiksem kui 800 J/g, ei nõuta 1. seeria tüübi a plahvatuse levimise katset ega 2. seeria tüübi a tundlikkuse katset plahvatuse lööklaine suhtes. Orgaaniliste ainete ja nende segude puhul lagunemise energiaga 800 J/g või üle selle ei tule teha 1. seeria tüübi a ja 2. seeria tüübi a katset, kui ballistilise mortiiri Mk.III d katse (F.1), ballistilise mortiiri katse (F.2) või BAM Trauzli katse (F.3), kasutades initsieerimiseks standardset nr 8 detonaatorit (vt ÜRO ohtlike kaupade veo soovituste katsete ja kriteeriumide käsiraamatu 1. liide), annab tulemuseks „ei”. Sellisel juhul märgitakse 1. seeria tüübi a ja 2. seeria tüübi a tulemuseks „–”.

▼B

2.1.4.3. Ainet või segu ei klassifitseerita lõhkeaineks järgmistel tingimustel:

a) molekulis ei ole plahvatuslike omadustega keemilisi rühmi. Näited rühmade kohta, millel võivad olla plahvatuslikud omadused, on toodud ►M4  UN RTDG  ◄ katsete ja kriteeriumide käsiraamatu 6. lisa tabelis A6.1; või

b) aine sisaldab plahvatuslike omadustega keemilisi rühmi, mis sisaldavad hapnikku ning arvutatud hapniku tasakaal on väiksem kui - 200.

Hapniku tasakaal arvutatakse välja järgmise keemilise reaktsiooni põhjal:

CxHyOz+ [x+ (y/4)-(z/2)] O2 → × CO2 + (y/2) H2O

kasutades valemit:

Hapniku tasakaal = -1 600 [2x + (y/2)-z]/molekulkaal;

c) kui orgaaniline aine või orgaaniliste ainete homogeenne segu sisaldab plahvatuslike omadustega keemilisi rühmi, kuid eksotermilise lagunemise energia on väiksem kui 500 J/g ja eksotermiline lagunemine algab madalamal temperatuuril kui 500 oC. Eksotermilise lagunemise energia saab kindlaks määrata kalorimeetrilise tehnika abil või

d) anorgaanilistest oksüdeerivatest ainetest koosnevates segudes, mis sisaldavad orgaanilisi aineid, on anorgaanilise oksüdeeriva aine sisaldus järgmine:

 vähem kui 15 % massist, kui oksüdeeriv aine kuulub 1. või 2. kategooriasse;

 vähem kui 30 % massist, kui oksüdeeriv aine kuulub 3. kategooriasse.

2.1.4.4. Kui segu sisaldab mis tahes tuntud lõhkeainet, tuleb see lõhkeainete ohuklassi vastu võtta.

▼M4

2.2.    Tuleohtlikud gaasid (sealhulgas keemiliselt ebapüsivad gaasid)

2.2.1.    Mõisted

2.2.1.1.

Tuleohtlik gaas – gaas või gaasisegu, millel on süttimispiirkond õhus temperatuuril 20 °C ja standardrõhul 101,3 kPa.

2.2.1.2.

Keemiliselt ebapüsiv gaas – tuleohtlik gaas, mis võib reageerida plahvatusega isegi õhu või hapniku puudumise korral.

2.2.2.    Klassifitseerimise kriteeriumid

2.2.2.1. Tuleohtlikuks klassifitseeritakse gaas vastavalt tabelile 2.2.1:



Tabel 2.2.1

Gaaside tuleohtlikkuse kriteeriumid

Kategooria

Kriteeriumid

1

Gaasid, millel temperatuuril 20 °C ja standardrõhul 101,3 kPa on järgmised omadused:

a)  võivad süttida segus õhuga, kui nende sisaldus segus on 13 mahuprotsenti või vähem, või

b)  gaasi ja õhu segu süttimispiirkonna ulatus on vähemalt 12 protsendipunkti, olenemata alumisest süttimispiirist.

2

Gaasid (v.a 1. kategooria gaasid), mille segul õhuga on temperatuuri 20 °C ja standardrõhu 101,3 kPa juures süttimispiirkond.

Märkus

Aerosoole ei klassifitseerita tuleohtlikuks gaasiks, vt punkt 2.3.

2.2.2.2. Tuleohtlik gaas, mis on ka keemiliselt ebapüsiv, klassifitseeritakse täiendavalt ühte keemiliselt ebapüsivate gaaside kategooriatest, kasutades UN RTDG katsete ja kriteeriumide käsiraamatu III osas kirjeldatud meetodeid ja järgmist tabelit:



Tabel 2.2.2

Keemiliselt ebapüsivate gaaside kriteeriumid

Kategooria

Kriteeriumid

A

Tuleohtlikud gaasid, mis on keemiliselt ebapüsivad temperatuuril 20 °C ja standardrõhul 101,3 kPa

B

Tuleohtlikud gaasid, mis on keemiliselt ebapüsivad kõrgemal temperatuuril kui 20 °C ja/või kõrgemal rõhul kui 101,3 kPa

2.2.3.    Ohust teavitamine

Sellesse ohuklassi klassifitseerimise kriteeriumitele vastavate ainete ja segude puhul kasutatakse tabelis 2.2.3 esitatud märgistuselemente.



Tabel 2.2.3

Tuleohtlike gaaside (sealhulgas keemiliselt ebapüsivate gaaside) puhul kasutatavad märgistuselemendid

Klassifikatsioon

Tuleohtlik gaas

Keemiliselt ebapüsiv gaas

1. kategooria

2. kategooria

Kategooria A

Kategooria B

GHSi piktogramm

image

Piktogramm puudub

Täiendav piktogramm puudub

Täiendav piktogramm puudub

Tunnussõna

Ettevaatust

Hoiatus

Täiendav tunnussõna puudub

Täiendav tunnussõna puudub

Ohulause

H220: Eriti tuleohtlik gaas

H221: Tuleohtlik gaas

H230: Võib reageerida plahvatuslikult isegi õhuga kokku puutumata

H231: Võib reageerida plahvatuslikult isegi õhuga kokku puutumata kõrgenenud rõhul ja/või temperatuuril

Hoiatuslaused ohu ennetamise kohta

P210

P210

P202

P202

Hoiatuslaused reageerimise kohta

P377

P381

P377

P381

 

 

Hoiatuslaused säilitamise kohta

P403

P403

 

 

Hoiatuslaused kõrvaldamise kohta

 

 

 

 

Klassifitseerimine toimub järgmise otsustamisloogika kohaselt (vt joonised 2.2.1–2.2.2).

Joonis 2.2.1

Tuleohtlikud gaasid

image

Joonis 2.2.2

Keemiliselt ebapüsivad gaasid

image

2.2.4.    Täiendavad kaalutlused klassifitseerimisel

2.2.4.1. Tuleohtlikkuse määramiseks kasutatakse katseid või kui segude kohta on olemas piisavad andmed, siis kasutatakse ka ISO arvutusmeetodeid (vt standardi ISO 10156 „Gases and gas mixtures – Determination of fire potential and oxidising ability for the selection of cylinder valve outlet” („Gaasid ja gaaside segud – tuleohtlikkuse ja oksüdeerumisvõime määramine ballooni ventiili läbilaskevõime valimisel”) kehtiv väljaanne). Kui andmed ei ole nende meetodite kasutamiseks piisavad, võib kasutada katsemeetodi EN 1839 „Determination of explosion limits of gases and vapours” (gaaside ja aurude plahvatuspiiride määramine) kehtivat väljaannet.

2.2.4.2. Keemilist ebapüsivust määratakse vastavalt meetodile, mida on kirjeldatud UN RTDG katsete ja kriteeriumide käsiraamatu III osas. Kui arvutused vastavalt standardi ISO 10156 kehtivale versioonile näitavad, et gaasisegu ei ole tuleohtlik, ei ole keemilise ebapüsivuse katseid klassifitseerimise jaoks vaja teha.

2.3.    Aerosoolid

2.3.1.    Mõisted

Aerosool ehk aerosoolpakend – ühekordselt täidetav metallist, klaasist või plastikust mahuti, mis sisaldab surugaasi, veeldatud või lahustatud gaasi kas koos vedeliku, pasta või pulbriga või ilma selleta ning on varustatud väljastusseadmega, mis võimaldab pakendi sisu pihustada tahke aine või vedeliku suspensioonina gaasis, vahuna, pastana või pulbrina või vedelikuna või gaasina.

2.3.2.    Klassifitseerimise kriteeriumid

2.3.2.1. Aerosoolid klassifitseeritakse tuleohtlikuks vastavalt punktile 2.3.2.2, kui nende mis tahes komponendi saab klassifitseerida tuleohtlikuks vastavalt käesolevas osas esitatud järgmistele kriteeriumidele:

 vedelikud, mille leekpunkt on ≤ 93 °C, mis vastavalt punktile 2.6 hõlmavad tuleohtlikke vedelikke;

 tuleohtlikud gaasid (vt punkt 2.2);

 tuleohtlikud tahked ained (vt punkt 2.7).

Märkus 1

Tuleohtlike koostisosade hulka ei kuulu pürofoorsed, isekuumenevad või veega reageerivad ained ja segud, sest neid koostisosi ei kasutata kunagi aerosoolide koostises.

Märkus 2

Aerosoolid ei kuulu lisaks punkti 2.2 (tuleohtlikud gaasid), punkti 2.5 (rõhu all olevad gaasid), 2.6 (tuleohtlikud vedelikud) või punkti 2.7 (tuleohtlikud tahked ained) kohaldamisalasse.” Nende koostisest olenevalt võivad need kuuluda aga muudesse ohuklassidesse, mis hõlmavad nende märgistuselemente.

2.3.2.2. Aerosool klassifitseeritakse ühte käesoleva klassi kolmest kategooriast, lähtudes selle komponentidest, eripõlemissoojusest, ja võimaluse korral ka vahukatse (vahtaerosoolid), süttimiskauguse katse ja suletud ruumi katse (pihustatavad aerosoolid) tulemustest vastavalt käesoleva lisa joonistele 2.3.1a kuni 2.3.1 c ja UN RTDG katsete ja kriteeriumide käsiraamatu III osa alapunktidele 31.4, 31.5 ja 31.6. Aerosool, mis ei vasta 1. või 2. kategooria kriteeriumidele, klassifitseeritakse 3. kategooriasse.

Märkus

Aerosool, mis sisaldab rohkem kui 1 % tuleohtlikku komponenti või mille eripõlemissoojus on vähemalt 20 kJ/g ja millele ei rakendata käesoleva punkti tuleohtlikuks klassifitseerimise menetlust, klassifitseeritakse 1. kategooria aerosooliks.

Joonis 2.3.1a
Aerosoolid image

Joonis 2.3.1b
Pihustatavad aerosoolid image

Joonis 2.3.1c
Vahtaerosoolid image

2.3.3.    Ohust teavitamine

Sellesse ohuklassi klassifitseerimise kriteeriumidele vastavate ainete või segude puhul kasutatakse tabelis 2.3.1 esitatud märgistuselemente.



Tabel 2.3.1

Märgistuselemendid tuleohtlike ja mittesüttivate aerosoolide puhul

Klassifikatsioon

1. kategooria

2. kategooria

3. kategooria

GHSi piktogrammid

image

image

Piktogramm puudub

Tunnussõna

Ettevaatust

Hoiatus

Hoiatus

Ohulause

H222: Eriti tuleohtlik aerosool

H229: Mahuti on rõhu all: kuumenemisel võib lõhkeda

H223: Tuleohtlik aerosool

H229: Mahuti on rõhu all: kuumenemisel võib lõhkeda

H229: Mahuti on rõhu all: kuumenemisel võib lõhkeda

Hoiatuslaused ohu ennetamise kohta

P210

P211

P251

P210

P211

P251

P210

P251

Hoiatuslaused reageerimise kohta

 

 

 

Hoiatuslaused säilitamise kohta

P410 + P412

P410 + P412

P410 + P412

Hoiatuslaused kõrvaldamise kohta

 

 

 

2.3.4.    Täiendavad kaalutlused klassifitseerimisel

2.3.4.1. Eripõlemissoojus (ΔΗc), mis on väljendatud kilodžaulides grammi kohta (kJ/g), arvutatakse teoreetilise põlemissoojuse (ΔΗcomb) ja põlemisefektiivsuse abil ning tavaliselt on see väiksem kui 1,0 (tüüpiline põlemisefektiivsus on 0,95 või 95 %).

Aerosooli segu valemis saadakse eripõlemissoojus üksikute koostisosade kaalutud eripõlemissoojuste liitmise kaudu järgmiselt:

image

kus:

DHc

=

eripõlemissoojus (kJ/g);

wi%

=

koostisosa i massiosa tootes;

DHc(i)

=

toote koostisosa i eripõlemissoojus (kJ/g).

Eripõlemissoojuse kohta leiab teavet kirjandusest; selle võib välja arvutada või katsetega kindlaks määrata (vt standardi ASTM D 240 „Standard Test Methods for Heat of Combustion of Liquid Hydrocarbon Fuels by Bomb Calorimeter” („Standardsed katsemeetodid süsivesinikel põhinevate vedelkütuste põlemissoojuse kindlaksmääramiseks pommkalorimeetri abil”) kehtiv väljaanne, standardi EN/ISO 13943 kehtiv väljaanne, punktid 86.1–86.3 „Fire safety – Vocabulary” („Tuleohutus – sõnastik”) ning NFPA 30B „Code for the Manufacture and Storage of Aerosol Products” („Aerosooltoodete valmistamise ja säilitamise eeskirjad”) kehtiv väljaanne).

▼B

2.4.   Oksüdeerivad gaasid

2.4.1.   Mõisted

Oksüdeeriv gaas – mis tahes gaas või gaaside segu, mis hapnikku eraldades põhjustab või toetab teise materjali põlemist rohkem kui õhk.

2.4.2.   Klassifitseerimise kriteeriumid

2.4.2.1. Oksüdeeriv gaas klassifitseeritakse käesoleva klassi ainsasse kategooriasse vastavalt tabelile 2.4.1:



Tabel 2.4.1

Oksüdeerivate gaaside kriteeriumid

Kategooria

Kriteeriumid

1

Mis tahes gaas, mis võib üldjuhul hapnikku eraldades põhjustada või toetada teise materjali põlemist rohkem kui õhk.

▼M4

Märkus

Gaas, mis võib põhjustada või soodustada muu materjali põlemist rohkem kui õhk – puhas gaas või gaasisegu, mille oksüdatsioonivõimsus on suurem kui 23,5 %, mis on määratud ISO standardi 10156 kehtivas väljaandes kirjeldatud meetodiga.

▼B

2.4.3.   Ohust teavitamine

Vastavasse ohuklassi klassifitseerimise kriteeriumidele vastavate ainete või segude puhul kasutatakse tabelis 2.4.2 esitatud märgistuselemente.



Tabel 2.4.2

Oksüdeerivate gaaside märgistuselemendid

Klassifikatsioon

1. kategooria

GHSi piktogramm

image

Tunnussõna

Ettevaatust

Ohulause

H270: Võib põhjustada süttimise või soodustada põlemist; oksüdeerija

Hoiatuslaused ohu ennetamise kohta

P220

P244

Hoiatuslaused reageerimise kohta

P370 + P376

Hoiatuslaused säilitamise kohta

P403

Hoiatuslaused kõrvaldamise kohta

 

▼M4

2.4.4.   Täiendavad kaalutlused klassifitseerimisel

Oksüdeeriva gaasi klassifitseerimiseks tehakse katsed või arvutused vastavalt meetodile, mis on kirjeldatud standardi ISO 10156 „Gases and gas mixtures – Determination of fire potential and oxidising ability for the selection of cylinder valve outlet” kehtivas väljaandes.

▼B

2.5.   Rõhu all olevad gaasid

2.5.1.   Mõiste

2.5.1.1.  ►M4  Rõhu all olevad gaasid – gaasid, mis on mahutis 200 kPa (mõõteseade) või suurema rõhu all temperatuuril 20 °C või mis on veeldatud või veeldatud ja külmutatud. ◄

Mõiste hõlmab surugaase, veeldatud gaase, lahustatud gaase ja külmutatud veeldatud gaase.

2.5.1.2. Kriitiline temperatuur – temperatuur, millest kõrgemal puhast gaasi ei ole võimalik veeldada, olenemata rõhuastmest.

▼M4

2.5.2.    Klassifitseerimise kriteeriumid

2.5.2.1. Rõhu all olevad gaasid klassifitseeritakse ühte neljast tabeli 2.5.1 rühmast vastavalt füüsikalisele olekule, milles nad on pakendatud:



Tabel 2.5.1

Rõhu all olevate gaaside kriteeriumid

Rühm

Kriteeriumid

Surugaas

Gaas, mis rõhu all pakendatult on temperatuuril –50 °C täielikult gaasilises olekus, sealhulgas kõik gaasid, mille kriitiline temperatuur on ≤ –50 °C.

Veeldatud gaas

Gaas, mis rõhu all pakendatult on temperatuuril üle –50 °C osaliselt vedelas olekus. Eristatakse järgmisi gaasiliike:

i)  kõrge rõhu all veeldatud gaas: gaasi kriitiline temperatuur on vahemikus –50 °C kuni +65 °C; ning

ii)  madala rõhu all veeldatud gaas: gaasi kriitiline temperatuur on üle +65 °C.

Külmutatud veeldatud gaas

Gaas, mis viiakse pakendamisel madala temperatuuri abil osaliselt veeldatud olekusse.

Lahustatud gaas

Gaas, mis rõhu all pakendamisel on lahustatud vedelas faasis olevas lahustis.

Märkus

Aerosoole ei klassifitseerita rõhu all olevaks gaasiks. Vt punkt 2.3.

▼B

2.5.3.   Ohust teavitamine

Sellesse ohuklassi klassifitseerimise kriteeriumidele vastavate ainete või segude puhul kasutatakse tabelis 2.5.2 esitatud märgistuselemente.



Tabel 2.5.2

Rõhu all olevate gaaside märgistuselemendid

Klassifikatsioon

Surugaas

Veeldatud gaas

Külmutatud veeldatud gaas

Lahustatud gaas

GHSi piktogrammid

image

image

image

image

Tunnussõna

Hoiatus

Hoiatus

Hoiatus

Hoiatus

Ohulause

H280: Sisaldab rõhu all olevat gaasi, kuumenemisel võib plahvatada

H280: Sisaldab rõhu all olevat gaasi, kuumenemisel võib plahvatada

H281: Sisaldab külmutatud gaasi; võib põhjustada külmapõletusi või -kahjustusi

H280: Sisaldab rõhu all olevat gaasi, kuumenemisel võib plahvatada

Hoiatuslaused ohu ennetamise kohta

 

 

P282

 

Hoiatuslaused reageerimise kohta

 

 

P336

P315

 

Hoiatuslaused säilitamise kohta

P410 + P403

P410 + P403

P403

P410 + P403

Hoiatuslaused kõrvaldamise kohta

 

 

 

 

▼M2

Märkus

Piktogramm GHS04 ei ole nõutav rõhu all olevate gaaside puhul, kui on esitatud piktogramm GHS02 või piktogramm GHS06.

▼B

2.5.4.   Täiendavad kaalutlused klassifitseerimisel

Selle gaaside rühma puhul on vaja teada järgmist:

 aururõhku temperatuuril 50 oC;

 füüsikalist olekut temperatuuril 20 oC standardse õhurõhu juures;

 kriitilist temperatuuri.

▼M4

Andmeid võib leida kirjandusest, välja arvutada või saada katsete abil. Enamik puhtaid gaase on juba klassifitseeritud ÜRO soovitustes ohtlike kaupade veo kohta, vt näidiseeskirjad (UN RTDG, Model Regulations).

▼B

2.6.   Tuleohtlikud vedelikud

2.6.1.   Mõiste

Tuleohtlik vedelik – vedelik, mille leekpunkt ei ületa 60 oC.

2.6.2.   Klassifitseerimise kriteeriumid

2.6.2.1. Tuleohtlik vedelik klassifitseeritakse ühte kolmest selle klassi kategooriast vastavalt tabelile 2.6.1:



Tabel 2.6.1

Tuleohtlike vedelike kriteeriumid

Kategooria

Kriteeriumid

1

Leekpunkt < 23 oC ja algkeemispunkt ≤ 35 oC

2

Leekpunkt < 23 oC ja algkeemispunkt > 35 oC

3

Leekpunkt ≥ 23 oC ja ≤ 60 o()

(1)   Käesoleva määruse tähenduses võib gaasiõlid, diiselkütuse ja kerge kütteõli, mille leekpunkti vahemik on ≥ 55 oC ja ≤ 75 oC, lugeda kuuluvaks 3. kategooriasse.

▼M2

Märkus

Aerosoole ei klassifitseerita tuleohtlikeks vedelikeks, vt punkt 2.3.

▼B

2.6.3.   Ohust teavitamine

Sellesse ohuklassi klassifitseerimise kriteeriumidele vastavate ainete või segude puhul kasutatakse tabelis 2.6.2 esitatud märgistuselemente.



Tabel 2.6.2

Tuleohtlike vedelike märgistuselemendid

Klassifikatsioon

1. kategooria

2. kategooria

3. kategooria

GHSi piktogrammid

image

image

image

Tunnussõna

Ettevaatust

Ettevaatust

Hoiatus

Ohulause

H224: Eriti tuleohtlik vedelik ja aur

H225: Väga tuleohtlik vedelik ja aur

H226: Tuleohtlik vedelik ja aur

Hoiatuslaused ohu ennetamise kohta

P210

P233

P240

P241

P242

P243

P280

P210

P233

P240

P241

P242

P243

P280

P210

P233

P240

P241

P242

P243

P280

Hoiatuslaused reageerimise kohta

P303 + P361 + P353

P370 + P378

P303 + P361 + P353

P370 + P378

P303 + P361 + P353

P370 + P378

Hoiatuslaused säilitamise kohta

P403 + P235

P403 + P235

P403 + P235

Hoiatuslaused kõrvaldamise kohta

P501

P501

P501

2.6.4.   Täiendavad kaalutlused klassifitseerimisel

2.6.4.1. Tuleohtlike vedelike klassifitseerimiseks on vaja andmeid leekpunkti ja algkeemispunkti kohta. Andmeid võib saada katsete abil, leida kirjandusest või välja arvutada. Kui andmed ei ole kättesaadavad, tuleb leekpunkt ja algkeemispunkt kindlaks määrata katse abil. Leekpunkti määramiseks tuleb kasutada suletud tiigli katset.

2.6.4.2.  ►M2  Segudel, ( 5 ), mis sisaldavad teadaolevaid määratud kontsentratsiooniga tuleohtlikke vedelikke, kuid mis võivad sisaldada ka mittelenduvaid koostisosi, näiteks polümeere või lisaaineid, ei ole leekpunkti katseliselt vaja määrata, kui segu punktis 2.6.4.3 osutatud meetodil arvutatud leekpunkt on vähemalt 5 °C ( 6 ) suurem asjakohasest klassifitseerimiskriteeriumist (vastavalt 23 °C ja 60 °C) ja kui: ◄

a) segu koostis on täpselt teada (kui materjalil on kindlaksmääratud koostisvahemik, siis valitakse hindamiseks kõige madalama arvutatud leekpunktiga koostis);

b)  ►M2  segu  ◄ iga komponendi alumine plahvatuspiir (kasutada asjakohast korrelatsiooni, kui need andmed ekstrapoleeritakse katse tingimustest erinevale temperatuurile) ja alumise plahvatuspiiri arvutusmeetod on teada;

c) kõikide segu komponentide kohta on teada aururõhu ja aktiivsuse koefitsiendi sõltuvus temperatuurist;

d) vedelfaas on homogeenne.

2.6.4.3. Üht sobivat meetodit on kirjeldanud Gmehling ja Rasmussen (Ind. Eng. Fundament, 21, 186, (1982)). Segul, mis sisaldab mittelenduvaid komponente, arvutatakse leekpunkt lenduvate komponentide põhjal. Lähtutakse sellest, et mittelenduv komponent vähendab vaid veidi lahustite osarõhku ja arvutuslik leekpunkt on vaid veidi madalam mõõdetud väärtusest.

2.6.4.4. Tuleohtlike vedelike leekpunkti määramise võimalikud katsemeetodid on loetletud tabelis 2.6.3.



Tabel 2.6.3

Tuleohtlike vedelike leekpunkti määramise meetodid

Euroopa standardid:

Muudetud EN ISO standard 1516

Leegi/leegi puudumise määramine – suletud tiigli tasakaalumeetod

Muudetud EN ISO standard 1523

Leekpunkti määramine – suletud tiigli tasakaalumeetod

Muudetud EN ISO standard 2719

Leekpunkti määramine – Pensky-Martensi suletud tiigli meetod

Muudetud EN ISO standard 3679

Leekpunkti määramine – kiire suletud tiigli tasakaalumeetod

Muudetud EN ISO standard 3680

Leegi/leegi puudumise määramine – kiire suletud tiigli tasakaalumeetod

Muudetud EN ISO standard 13736

Naftatooted ja teised vedelikud – leekpunkti määramine – Abeli suletud tiigli meetod

Siseriiklikud standardid:

Association française de normalisation, AFNOR:

Muudetud standard NF M07-036

Détermination du point d'éclair – Vase clos Abel-Pensky

(sama mis DIN 51755)

▼M2 —————

▼B

Deutsches Institut für Normung

Muudetud standard DIN 51755 (leekpunktid alla 65 oC) Prüfung von Mineralölen und anderen brennbaren Flüssigkeiten; Bestimmung des Flammpunktes im geschlossenen Tiegel, nach Abel-Pensky

(sama mis NF M07-036)

▼M2

2.6.4.5. Vedelikke, mille leekpunkt on üle 35 °C, kuid alla 60 °C, ei ole vaja klassifitseerida 3. kategooriasse, kui ÜRO ohtlike kaupade veo soovituste katsete ja kriteeriumide käsiraamatu III osa punktis 32 kirjeldatud põlemisvõime ülalhoidmise katse L.2 tulemused on negatiivsed.

▼M2

2.6.4.6. Tuleohtlike vedelike algkeemispunkti määramise võimalikud katsemeetodid on loetletud tabelis 2.6.4.



Tabel 2.6.4

Tuleohtlike vedelike algkeemispunkti määramise meetodid

Euroopa standardid:

EN ISO 3405, muudetud:

Naftasaadused – destilleerimisnäitajate määramine atmosfäärirõhul

EN ISO 3924, muudetud:

Naftasaadused – keemistemperatuuri vahemiku määramine – gaaskromatograafiline meetod

EN ISO 4626, muudetud:

Lenduvad orgaanilised vedelikud – toorainena kasutatavate orgaaniliste lahustite keemistemperatuuri vahemiku määramine

Määrus (EÜ) nr 440/2008 (1)

Määruse (EÜ) nr 440/2008 lisa A osas kirjeldatud meetod A.2

(1)   ELT L 142, 31.5.2008, lk 1.

▼B

2.7.   Tuleohtlikud tahked ained

2.7.1.   Mõiste

2.7.1.1.  Tuleohtlik tahke aine – kergestisüttiv tahke aine, mis võib põhjustada süttimist või süttimisele kaasa aidata hõõrdumise tõttu.

Kergestisüttivad tahked ained on pulbri, graanulite või pasta kujul esinevad ained või segud, mis on ohtlikud seetõttu, et võivad kergesti süttida lühiajalise kokkupuute tagajärjel süttimisallikaga (näiteks tuletikk), ja mille leek levib kiiresti.

2.7.2.   Klassifitseerimise kriteeriumid

2.7.2.1. Pulbri, graanulite või pasta kujul esinevad ained või segud (välja arvatud metallide või metallide sulamite pulbrid – vt 2.7.2.2) klassifitseeritakse kergestisüttivateks tahketeks aineteks, kui ►M4  UN RTDG  ◄ katsete ja kriteeriumide käsiraamatu III osa åalapunktis 33.2.1 kirjeldatud katsemeetodile vastav põlemisaeg ühe või mitme katse käigus on lühem kui 45 sekundit või põlemiskiirus on suurem kui 2,2 mm/sek.

2.7.2.2. Metallide või metallisulamite pulbrid klassifitseeritakse tuleohtlikuks tahkeks aineks, kui neid saab süüdata ning reaktsioon levib kogu näidise ulatuses 10 minuti või sellest lühema aja jooksul.

2.7.2.3. Tuleohtlik tahke aine klassifitseeritakse vastavalt ►M4  UN RTDG  ◄ katsete ja kriteeriumide käsiraamatu alapunktis 33.2.1 kirjeldatud meetodile N.1 ühte selle klassi kahest kategooriast vastavalt tabelile 2.7.1:



Tabel 2.7.1

Tuleohtlike tahkete ainete kriteeriumid

Kategooria

Kriteeriumid

1

Põlemiskiiruse katse

Muud ained ja segud peale metallipulbrite:

(a)  niisutatud tsoon ei peata tuld ja

(b)  põlemisaeg < 45 sekundit või põlemiskiirus > 2,2 mm/sek

Metallipulbrid

põlemisaeg ≤ 5 minutit

2

Põlemiskiiruse katse

Muud ained ja segud peale metallipulbrite:

(a)  niisutatud tsoon peatab tule vähemalt 4 minutiks ja

(b)  põlemisaeg < 45 sekundit või põlemiskiirus > 2,2 mm/sek

Metallipulbrid

põlemisaeg > 5 minutit ja ≤ 10 minutit

▼M2

Märkus 1

Katse korraldatakse aine või seguga sellisel füüsikalisel kujul, nagu see esitatakse. Kui näiteks sama kemikaal esitatakse tarnimise või transpordi eesmärgil füüsikalisel kujul, mis on erinev füüsikalisest kujust, mida katsetati ning mis võib tõenäoliselt oluliselt muuta aine käitumist klassifitseerimiskatses, tuleb ainet katsetada ka uuel kujul.

Märkus 2

Aerosoole ei klassifitseerita tuleohtlikeks tahketeks aineteks; vt punkt 2.3.

2.7.3.   Ohust teavitamine

Sellesse ohuklassi klassifitseerimise kriteeriumidele vastavate ainete või segude puhul kasutatakse tabelis 2.7.2 esitatud märgistuselemente.



Tabel 2.7.2

Tuleohtlike tahkete ainete märgistuselemendid

Klassifikatsioon

1. kategooria

2. kategooria

GHSi piktogrammid

image

image

Tunnussõna

Ettevaatust

Hoiatus

Ohulause

H228: Tuleohtlik tahke aine

H228: Tuleohtlik tahke aine

Hoiatuslaused ohu ennetamise kohta

P210

P240

P241

P280

P210

P240

P241

P280

Hoiatuslaused reageerimise kohta

P370 + P378

P370 + P378

Hoiatuslaused säilitamise kohta

 

 

Hoiatuslaused kõrvaldamise kohta

 

 

2.8.   Isereageerivad ained ja segud

2.8.1.   Mõiste

2.8.1.1. Isereageerivad ained ja segud – termiliselt mittepüsiv vedel või tahke aine või segu, millel on kalduvus tugevaks eksotermiliseks lagunemiseks isegi ilma hapnikuta (õhuta). Sellest määratlusest on välja jäetud käesoleva osa kohaselt plahvatusohtlikuks, orgaaniliseks peroksiidiks või oksüdeerivaks klassifitseeritud ained ja segud.

2.8.1.2. Isereageerival ainel või segul on plahvatuslikud omadused, kui sellise valemi järgi valmistatud aine või segu võib laborikatsetes kergesti lõhkeda, kiiresti põleda või annab suletuna kuumutamisel ägeda reaktsiooni.

2.8.2.   Klassifitseerimise kriteeriumid

2.8.2.1. Kõik isereageerivad ained või segud klassifitseeritakse käesolevasse klassi, välja arvatud:

a) punktis 2.1 esitatud kriteeriumidele vastavad lõhkeained;

b) punktides 2.13 ja 2.14 esitatud kriteeriumidele vastavad oksüdeerivad vedelikud või tahked ained, välja arvatud oksüdeerivate ainete segud, mis sisaldavad 5 % või rohkem põlevaid orgaanilisi aineid ja mis klassifitseeritakse isereageerivaks aineks vastavalt punktis 2.8.2.2 kirjeldatud menetlusele;

c) punktis 2.15 esitatud kriteeriumidele vastavad orgaanilised peroksiidid;

d) lagunemisel tekkiv soojus on väiksem kui 300 J/g; või

e) nende isekiirenev keemilise lagunemise algustemperatuur (SADT) on kõrgem kui 75 oC 50 kg pakendi kohta ( 7 ).

2.8.2.2. Isereageerivate ainete klassifitseerimise menetlust kasutatakse oksüdeerivate ainete segude puhul, mis vastavad oksüdeerivaks aineks klassifitseerimise kriteeriumidele ja sisaldavad 5 % või rohkem põlevat orgaanilist ainet ega vasta punkti 2.8.2.1 alapunktides a, c, d või e osutatud kriteeriumidele.

Kui sellisel segul on tüüpidesse B–F (vt punkti 2.8.2.3) kuuluva isereageeriva aine omadused, klassifitseeritakse see isereageerivaks aineks.

Kui katse tegemise ajal on aine pakendatud ning pakendit muudetakse, tuleb teha veel üks katse, kui leitakse, et pakendi muutus mõjutab katse tulemusi

2.8.2.3. Isereageerivad ained ja segud klassifitseeritakse ühte selle klassi seitsmest kategooriast (tüübid A–G) järgmiste põhimõtete kohaselt:

a) iga isereageeriv aine või segu, mis võib pakendatult lõhkeda või kiiresti süttida, kuulub isereageerivate ainete TÜÜPI A;

b) iga isereageeriv aine või segu, millel on plahvatuslikud omadused ja mis pakendatult ei lõhke ega sütti kiiresti, kuid võib pakendis termilise plahvatuse tekitada, kuulub isereageerivate ainete TÜÜPI B;

c) iga isereageeriv aine või segu, millel on plahvatuslikud omadused ning mis pakendatult ei lõhke ega sütti kiiresti ega tekita termilist plahvatust, kuulub isereageerivate ainete TÜÜPI C;

d) iga isereageeriv aine või segu, mis laborikatsetes:

i) lõhkeb osaliselt, ei sütti kiiresti ega anna suletuna kuumutamisel tugevat reaktsiooni või

ii) ei lõhke üldse, süttib aeglaselt ega anna suletuna kuumutamisel tugevat reaktsiooni või

iii) ei lõhke ega sütti üldse ning annab suletuna kuumutamisel keskmise reaktsiooni,

kuulub isereageerivate ainete TÜÜPI D;

e) iga isereageeriv aine või segu, mis laboris katsetamisel ei lõhke ega sütti ega tekita suletuna kuumutamisel reaktsiooni või annab väikese reaktsiooni, kuulub isereageerivate ainete TÜÜPI E;

f) iga isereageeriv aine või segu, mis laboris katsetamisel kavitatsiooniseisundis ei lõhke ega sütti ega tekita suletuna kuumutamisel reaktsiooni või annab väikese reaktsiooni ning mille plahvatusjõud on väike või puudub hoopis, kuulub isereageerivate ainete TÜÜPI F;

g) iga isereageeriv aine või segu, mis laboris kavitatsiooniseisundis katsetamisel ei lõhke ega sütti ega tekita suletuna kuumutamisel reaktsiooni, millel puudub plahvatusjõud ning mis on termiliselt püsiv (isekiireneva lagunemise temperatuur on 60 oC – 75 oC 50 kg pakendi kohta) ja mille vedelate segude puhul kasutatakse desensibiliseerimiseks vedeldajat, mille keemispunkt ei ole madalam kui 150 oC, kuulub isereageerivate ainete TÜÜPI G. Kui segu ei ole termiliselt püsiv või kui desensibiliseerimiseks kasutatakse vedeldajat, mille keemispunkt on alla 150 oC, kuulub segu isereageerivate ainete TÜÜPI F.

Kui katse tegemise ajal on aine pakendatud ning pakendit muudetakse, tuleb teha veel üks katse, kui leitakse, et pakendi muutus mõjutab katse tulemusi

2.8.2.4.   Temperatuurikontrolli kriteeriumid

Isereageerivate ainete temperatuuri tuleb kontrollida, kui nende isekiireneva keemilise lagunemise alguse temperatuur on 55 oC või madalam. Isekiireneva keemilise lagunemise alguse temperatuuri ning kontrolli- ja ohutemperatuuri määramise meetodid on esitatud ►M4  UN RTDG  ◄ katsete ja kriteeriumide käsiraamatu II osa punktis 28. Valitud katse peab olema representatiivne nii pakendi suuruse kui ka materjali osas.

2.8.3.   Ohust teavitamine

Sellesse ohuklassi klassifitseerimise kriteeriumidele vastavate ainete või segude puhul kasutatakse tabelis 2.8.1 esitatud märgistuselemente.



Tabel 2.8.1

Isereageerivate segude ja ainete märgistuselemendid

Klassifikatsioon

Tüüp A

Tüüp B

Tüübid C ja D

Tüübid E ja F

Tüüp G

GHSi piktogrammid

image

image image

image

image

Sellel ohukategoorial märgistuselemendid puuduvad

Tunnussõna

Ettevaatust

Ettevaatust

Ettevaatust

Hoiatus

Ohulause

H240: Kuumenemisel võib plahvatada

H241: Kuumenemisel võib süttida või plahvatada

H242: Kuumenemisel võib süttida

H242: Kuumenemisel võib süttida

Hoiatuslaused ohu ennetamise kohta

P210

P220

P234

P280

P210

P220

P234

P280

P210

P220

P234

P280

P210

P220

P234

P280

Hoiatuslaused reageerimise kohta

P370 + P378

P370 + P380 + P375

P370 + P378

P370 + P380 + P375

P370 + P378

P370 + P378

 

Hoiatuslaused säilitamise kohta

P403 + P235

P411

P420

P403 + P235

P411

P420

P403 + P235

P411

P420

P403 + P235 P411

P420

 

Hoiatuslaused kõrvaldamise kohta

P501

P501

P501

P501

 

Tüübil G puuduvad ohust teavitamise märgistuselemendid ning ohtu arvestatakse teistesse ohuklassidesse kuuluvate omaduste põhjal.

2.8.4.   Täiendavad kaalutlused klassifitseerimisel

2.8.4.1. Isereageerivate ainete või segude klassifitseerimise jaoks otsustava tähtsusega omadused määratakse kindlaks katsetega. Isereageeriva aine või segu klassifitseerimine toimub ►M4  UN RTDG  ◄ katsete ja kriteeriumide käsiraamatu II osa katseseeriate A–H kohaselt. Klassifitseerimise menetlust on kirjeldatud joonisel 2.8.1.

2.8.4.2. Isereageerivate ainete ja segude klassifitseerimismenetlust ei tule kohaldada, kui

a) molekulis ei sisaldu plahvatuslike või isereageerivate omadustega keemilisi rühmi. Näited selliste rühmade kohta on toodud ►M4  UN RTDG  ◄ katsete ja kriteeriumide käsiraamatu 6. lisa tabelites A6.1 ja A6.2; või

b) orgaanilise üksikaine või orgaaniliste ainete homogeense segu prognoositud isekiireneva keemilise lagunemise alguse temperatuur on 50 kg pakendi puhul suurem kui 75 oC või eksotermilise lagunemise energia on väiksem kui 300J/g. Algtemperatuuri ja lagunemise energia prognoosimiseks saab kasutada sobivat kalorimeetrilist tehnikat (vt ►M4  UN RTDG  ◄ katsete ja kriteeriumide käsiraamatu II osa alapunkti 20.3.3.3).

Joonis 2.8.1

Isereageerivad ained ja segud

image

►(3) M2  

►(3) M2  

►(3) M2  

2.9.   Pürofoorsed vedelikud

2.9.1.   Mõiste

Pürofoorne vedelik – vedel aine või segu, mis isegi väikestes kogustes süttib viie minuti jooksul pärast kokkupuudet õhuga.

2.9.2.   Klassifitseerimise kriteeriumid

2.9.2.1. Pürofoorne vedelik klassifitseeritakse selle klassi ainsasse kategooriasse ►M4  UN RTDG  ◄ katsete ja kriteeriumide käsiraamatu III osa alapunkti 33.3.1.5 katse N.3 põhjal vastavalt tabelile 2.9.1:



Tabel 2.9.1

Pürofoorseid vedelikke käsitlevad kriteeriumid

Kategooria

Kriteeriumid

1

Vedelik süttib viie minuti jooksul pärast inertsele kandeainele lisamist ja õhuga kokkupuutesse viimist või süttib ja söestab filterpaberi kokkupuutel õhuga 5 minuti jooksul.

2.9.3.   Ohust teavitamine

Sellesse ohuklassi klassifitseerimise kriteeriumidele vastavate ainete või segude puhul kasutatakse tabelis 2.9.2 esitatud märgistuselemente.



Tabel 2.9.2

Pürofoorsete vedelike märgistuselemendid

Klassifikatsioon

1. kategooria

GHSi piktogramm

image

Tunnussõna

Ettevaatust

Ohulause

H250: Kokkupuutel õhuga süttib iseenesest

Hoiatuslaused ohu ennetamise kohta

P210

P222

P280

Hoiatuslaused reageerimise kohta

P302 + P334

P370 + P378

Hoiatuslaused säilitamise kohta

P422

Hoiatuslaused kõrvaldamise kohta

 

2.9.4.   Täiendavad kaalutlused klassifitseerimisel

2.9.4.1. Pürofoorsete vedelike klassifitseerimise menetlust ei kohaldata, kui tootmise või käitlemisega saadud kogemused näitavad, et tavatemperatuuril õhuga kokku puutudes aine või segu ei sütti iseenesest (s.t aine on toatemperatuuril pikema aja jooksul (mitu päeva) püsiv).

2.10.   Pürofoorsed tahked ained

2.10.1.   Mõiste

Pürofoorne tahke aine – tahke aine või segu, mis isegi väikestes kogustes süttib viie minuti jooksul pärast kokkupuudet õhuga.

2.10.2.   Klassifitseerimise kriteeriumid

2.10.2.1. Pürofoorne tahke aine klassifitseeritakse selle klassi ainsasse kategooriasse ►M4  UN RTDG  ◄ katsete ja kriteeriumide käsiraamatu III osa alapunktis 33.3.1.4 kirjeldatud katse N.2 põhjal vastavalt tabelile 2.10.1:



Tabel 2.10.1

Pürofoorsete tahkete ainete kriteeriumid

Kategooria

Kriteeriumid

1

Tahke aine süttib 5 minuti jooksul pärast kokkupuudet õhuga.

Märkus

Katse korraldatakse aine või seguga sellisel füüsikalisel kujul, nagu see esitatakse. Kui näiteks sama kemikaal esitatakse tarnimise või transpordi eesmärgil füüsikalisel kujul, mis on erinev füüsikalisest kujust, mida katsetati ning mis võib tõenäoliselt oluliselt muuta aine käitumist klassifitseerimiskatses, tuleb ainet katsetada ka uuel kujul.

2.10.3.   Ohust teavitamine

Ohuklassi kriteeriumidele vastavate ainete või segude puhul kasutatakse tabeli 2.10.2 märgistuselemente.



Tabel 2.10.2

Pürofoorsete tahkete ainete märgistuselemendid

Klassifikatsioon

1. kategooria

GHSi piktogramm

image

Tunnussõna

Ettevaatust

Ohulause

H250: Kokkupuutel õhuga süttib iseenesest

Hoiatuslaused ohu ennetamise kohta

P210

P222

P280

Hoiatuslaused reageerimise kohta

P335 + P334

P370 +P378

Hoiatuslaused säilitamise kohta

P422

Hoiatuslaused kõrvaldamise kohta

 

2.10.4.   Täiendavad kaalutlused klassifitseerimisel

2.10.4.1. Pürofoorsete vedelike klassifitseerimise menetlust ei kohaldata, kui tootmise või käitlemisega saadud kogemused näitavad, et tavatemperatuuril õhuga kokku puutudes aine või segu ei sütti iseenesest (st aine on toatemperatuuril pikema aja jooksul (mitu päeva) püsiv).

2.11.   Isekuumenevad ained ja segud

2.11.1.   Mõiste

2.11.1.1. Isekuumenev aine või segu – tahke aine või vedelik, mis ei ole pürofoorne vedelik või pürofoorne tahke aine ning mis õhuga reageerides täiendavat energiat vajamata iseeneslikult kuumeneb; see aine või segu erineb pürofoorsest ainest või vedelikust selle poolest, et see süttib üksnes siis, kui seda on suurtes kogustes (kilod) ning pärast pikka ajavahemikku (mitu tundi või päeva).

▼M2

2.11.1.2. Aine või segu isekuumenemine on protsess, kus selle aine või segu järkjärguline reageerimine hapnikuga (õhus) tekitab soojust. Kui soojuse tekkimise kiirus ületab soojuskao kiiruse, siis aine või segu temperatuur tõuseb, mis võib pärast induktsiooniaega põhjustada isesüttimise ja põlemise.

▼B

2.11.2.   Klassifitseerimise kriteeriumid

2.11.2.1. Aine või segu klassifitseeritakse käesolevasse klassi vastavalt ►M4  UN RTDG  ◄ katsete ja kriteeriumide käsiraamatu III osa alapunkti 33.3.1.6 katsemeetodile, kui:

a) on saadud positiivne tulemus katses 25 mm katsekuubikuga temperatuuril 140 oC;

b) on saadud positiivne tulemus katses 100 mm katsekuubikuga temperatuuril 140 oC ja on saadud negatiivne tulemus katses 100 mm katsekuubikuga temperatuuril 120 oC ning aine või segu pakendatakse pakenditesse mahtuvusega üle 3 m3;

c) on saadud positiivne tulemus katses 100 mm katsekuubikuga temperatuuril 140 oC ja on saadud negatiivne tulemus katses 100 mm katsekuubikuga temperatuuril 100 oC ning aine või segu pakendatakse pakenditesse mahtuvusega üle 450 liitri;

d) on saadud positiivne tulemus katses 100 mm katsekuubikuga temperatuuril 140o C ning saadud on positiivne tulemus katses 100 mm katsekuubikuga temperatuuril 100o C.

2.11.2.2. Isesüttiv aine või segu klassifitseeritakse ühte selle klassi kahest kategooriast, kui katse on tehtud vastavalt ►M4  UN RTDG ◄ katsete ja kriteeriumide käsiraamatu III osa alapunktis 33.3.1.6 osutatud katsemeetodile N.4 ja tulemused vastavad tabeli 2.11.1 kriteeriumidele:



Tabel 2.11.1

Isekuumenevate ainete ja segude kriteeriumid

Kategooria

Kriteeriumid

1

Saadud on positiivne tulemus katses 25 mm katsekuubikuga temperatuuril 140 oC

2

a)  on saadud positiivne tulemus katses 100 mm katsekuubikuga temperatuuril 140 oC ja saadud on negatiivne tulemus katses 25 mm katsekuubikuga temperatuuril 140 oC ning aine või segu pakendatakse pakenditesse mahtuvusega üle 3 m3; või

b)  on saadud positiivne tulemus katses 100 mm katsekuubikuga temperatuuril 140 oC ja on saadud negatiivne tulemus katses 25 mm katsekuubikuga temperatuuril 140 oC, on saadud positiivne tulemus katses 100 mm katsekuubikuga temperatuuril 120 oC ning aine või segu pakendatakse pakenditesse mahtuvusega üle 450 liitri; või

c)  on saadud positiivne tulemus katses 100 mm katsekuubikuga temperatuuril 140 oC ja on saadud negatiivne tulemus katses 25 mm katsekuubikuga temperatuuril 140 oC ning on saadud positiivne tulemus katses 100 mm katsekuubikuga temperatuuril 100 oC.

Märkus

Katse korraldatakse aine või seguga sellisel füüsikalisel kujul, nagu see esitatakse. Kui näiteks sama kemikaal esitatakse tarnimise või transpordi eesmärgil füüsikalisel kujul, mis on erinev füüsikalisest kujust, mida katsetati ning mis võib tõenäoliselt oluliselt muuta aine käitumist klassifitseerimiskatses, tuleb ainet katsetada ka uuel kujul.

2.11.2.3. Aineid ja segusid, mille isesüttimistemperatuur 27 m3 mahu juures on kõrgem kui 50 oC, ei klassifitseerita isekuumenevateks aineteks või segudeks.

2.11.2.4. Aineid ja segusid, mille isesüttimistemperatuur 450 1 mahu juures on kõrgem kui 50 oC, ei klassifitseerita käesoleva ohuklassi 1. kategooriasse.

2.11.3.   Ohust teavitamine

Sellesse ohuklassi klassifitseerimise kriteeriumidele vastavate ainete või segude puhul kasutatakse tabelis 2.11.2 esitatud märgistuselemente.



Tabel 2.11.2

Isekuumenevate segude ja ainete märgistuselemendid

Klassifikatsioon

1. kategooria

2. kategooria

GHSi piktogrammid

image

image

Tunnussõna

Ettevaatust

Hoiatus

Ohulause

H251: Isekuumenev; võib süttida

H252: Suurtes kogustes isekuumenev; võib süttida

Hoiatuslaused ohu ennetamise kohta

P235 + P410

P280

P235 + P410

P280

Hoiatuslaused reageerimise kohta

 

 

Hoiatuslaused säilitamise kohta

P407

P413

P420

P407

P413

P420

Hoiatuslaused kõrvaldamise kohta

 

 

2.11.4.   Täiendavad kaalutlused klassifitseerimisel

2.11.4.1. Klassifitseerimise otsustamisloogikat selgitavaid üksikasjalikke skeeme ja eri kategooriate määramiseks kasutatavaid katseid kirjeldatakse joonisel 2.11.1.

2.11.4.2. Isekuumenevate ainete ja segude klassifitseerimise menetlust ei ole vaja kohaldada, kui sõelumiskatse tulemusi on võimalik klassifitseerimiskatsega küllaldasel määral seostada ning kui kasutatakse asjakohast ohutusvaru. Sõelumiskatse näited:

a) Greweri ahjukatse (1990. aasta VDI suunise 2263 1.osa: „Tolmude ohutusnäitajate määramise katsete läbiviimise meetodid”) algtemperatuuriga 80 K võrdlustemperatuurist kõrgem 1 l mahu puhul;

b) puistepulbri sõelumiskatse (N.Gibson, D. J. Harper, R.Rogers „Kuivatuspulbrite tule- ja plahvatusohu hindamine”, Plant Operations Progress, 4 (3), 181–189, 1985) algustemperatuuriga 60 K võrdlustemperatuurist kõrgem 1 l mahu puhul.

Joonis 2.11.1

Isekuumenevad ained ja segud

image

2.12.   Ained ja segud, millest kokkupuutel veega eraldub tuleohtlikke gaase

2.12.1.   Mõiste

Ained või segud, millest kokkupuutel veega eraldub tuleohtlikke gaase – tahked või vedelad ained või segud, mis vastastiktoimes veega muutuvad isesüttivaks või eraldavad ohtlikes kogustes tuleohtlikke gaase.

2.12.2.   Klassifitseerimise kriteeriumid

2.12.2.1. Aine või segu, millest kokkupuutel veega eraldub tuleohtlikke gaase, klassifitseeritakse ühte kolmest kõnealuse klassi kategooriast, kasutades ►M4  UN RTDG  ◄ katsete ja kriteeriumite käsiraamatu III osa punktis 33.4.1.4 toodud katset N.5, kooskõlas tabeliga 2.12.1:



Tabel 2.12.1

Kriteeriumid selliste ainete ja segude klassifitseerimiseks, mis kokkupuutel veega eraldavad tuleohtlikke gaase

Kategooria

Kriteeriumid

1

Mis tahes aine või segu, mis reageerib jõuliselt veega toatemperatuuril ning millest eralduv gaas on üldjuhul enamasti isesüttiv, või mis reageerib kergesti veega toatemperatuuril selliselt, et tuleohtlikku gaasi eraldub ühe minuti jooksul 10 liitrit või üle selle aine kilogrammi kohta.

2

Mis tahes aine või segu, mis reageerib kergesti veega toatemperatuuril selliselt, et maksimaalselt eraldub tuleohtlikku gaasi ühe tunni jooksul 20 liitrit või üle selle aine kilogrammi kohta, ning mis ei vasta 1. kategooria kriteeriumitele.

3

Mis tahes aine või segu, mis reageerib aeglaselt veega toatemperatuuril selliselt, et tuleohtlikku gaasi eraldub ühe tunni jooksul maksimaalselt 1 liiter või üle selle aine kilogrammi kohta, ning mis ei vasta 1. ja 2. kategooria kriteeriumitele.

Märkus

Ainet või segu katsetatakse sellisel füüsilisel kujul, millisel see esitati. Näiteks, kui tarnimise või transpordi eesmärgil tuleb sama kemikaal esitada erineval füüsilisel kujul, kui see, millisel kujul seda katsetati, ja mistõttu peetakse tõenäoliseks, et see muudab oluliselt kemikaali käitumist klassifitseerimiseks läbiviidava katse käigus, tuleb ainet katsetada ka uuel kujul.

2.12.2.2. Kui katsemenetluse mis tahes etapil toimub isesüttimine, klassifitseeritakse aine või segu aine või seguna, millest kokkupuutel veega eraldub tuleohtlikke gaase.

2.12.3.   Ohust teavitamine

Sellesse ohuklassi klassifitseerimise kriteeriumidele vastavate ainete või segude puhul kasutatakse tabelis 2.12.2 esitatud märgistuselemente.



Tabel 2.12.2

Märgistuselemendid ainetele või segudele, millest kokkupuutel veega eraldub tuleohtlikke gaase

Klassifikatsioon

1. kategooria

2. kategooria

3. kategooria

GHSi piktogrammid

image

image

image

Tunnussõna

Ettevaatust

Ettevaatust

Hoiatus

Ohulause

H260: Kokkupuutel veega eraldab tuleohtlikke gaase, mis võivad iseenesest süttida

H261: Kokkupuutel veega eraldab tuleohtlikke gaase

H261: Kokkupuutel veega eraldab tuleohtlikke gaase

Hoiatuslaused ohu ennetamise kohta

P223

P231 + P232

P280

P223

P231 + P232

P280

P231 + P232

P280

Hoiatuslaused reageerimise kohta

P335 + P334

P370 + P378

P335 + P334

P370 + P378

P370 + P378

Hoiatuslaused säilitamise kohta

P402 + P404

P402 + P404

P402 + P404

Hoiatuslaused kõrvaldamise kohta

P501

P501

P501

2.12.4.   Täiendavad kaalutlused klassifitseerimisel

2.12.4.1. Sellesse klassi klassifitseerimise menetlust ei ole vaja kasutada järgmistel juhtudel:

a) aine või segu keemilisse koostisesse ei kuulu metalle ega metalloide või

b) tootmisel või käsitlemisel saadud kogemused tõendavad, et aine või segu ei reageeri veega, nt kui ainet toodetakse veega või pestakse veega või

c) on teada, et aine või segu lahustub vees ja moodustab püsiva segu.

2.13.   Oksüdeerivad vedelikud

2.13.1.   Mõiste

Oksüdeeriv vedelik – vedel aine või segu, mis võib olla iseenesest mittepõlev, kuid hapnikku eraldades võib see põhjustada või soodustada teise materjali põlemist.

2.13.2.   Klassifitseerimise kriteeriumid

2.13.2.1. Oksüdeeriv vedelik klassifitseeritakse ühte selle klassi kolmest kategooriast ►M4  UN RTDG  ◄ katsete ja kriteeriumide käsiraamatu III osa alapunkti 34.4.2 katse O.2 põhjal vastavalt tabelile 2.13.1:



Tabel 2.13.1

Oksüdeerivate vedelike kriteeriumid

Kategooria

Kriteeriumid

1

Aine või segu, mille 1: 1 segu tselluloosiga (massi järgi) süttib iseeneslikult või mille 1: 1 segu korral tselluloosiga (aine või segu massi järgi) on keskmine rõhutõusuaeg väiksem 50protsendilise perkloorhappe ja tselluloosi 1: 1 segu (massi järgi) korral saadud keskmisest rõhutõusuajast.

2

Aine või segu, mille 1: 1 segu korral tselluloosiga (aine või segu massi järgi) on keskmine rõhutõusuaeg väiksem või võrdne 40protsendilise naatriumkloraadi (vesilahus) ja tselluloosi 1: 1 segu (massi järgi) korral saadud keskmisest rõhutõusuajast ning 1. kategooria kriteeriumid ei ole täidetud.

3

Aine või segu, mille 1: 1 segu korral tselluloosiga (aine või segu massi järgi) on keskmine rõhutõusuaeg väiksem või võrdne 65protsendilise lämmastikhappe (vesilahus) ja tselluloosi 1: 1 segu (massi järgi) korral saadud keskmisest rõhutõusuajast ning 1. ja 2. kategooria kriteeriumid ei ole täidetud.

2.13.3.   Ohust teavitamine

Sellesse ohuklassi klassifitseerimise kriteeriumidele vastavate ainete või segude puhul kasutatakse tabelis 2.13.2 esitatud märgistuselemente.



Tabel 2.13.2

Oksüdeerivate vedelike märgistuselemendid

Klassifikatsioon

1. kategooria

2. kategooria

3. kategooria

GHSi piktogrammid

image

image

image

Tunnussõna

Ettevaatust

Ettevaatust

Hoiatus

Ohulause

H271: Võib põhjustada süttimise või plahvatuse; tugev oksüdeerija

H272: Võib soodustada põlemist; oksüdeerija

H272: Võib soodustada põlemist; oksüdeerija

Hoiatuslaused ohu ennetamise kohta

P210

P220

P221

P280

P283

P210

P220

P221

P280

P210

P220

P221

P280

Hoiatuslaused reageerimise kohta

P306 + P360

P371 + P380 + P375

P370 + P378

P370 + P378

P370 + P378

Hoiatuslaused säilitamise kohta

 

 

 

Hoiatuslaused kõrvaldamise kohta

P501

P501

P501

2.13.4.   Täiendavad kaalutlused klassifitseerimisel

2.13.4.1. Orgaanilisi aineid ja nende segusid ei klassifitseerita sellesse klassi, kui:

a) aine või segu ei sisalda hapnikku, fluori või kloori või

b) aine või segu sisaldab hapnikku, fluori või kloori ning need elemendid on keemiliselt seotud üksnes süsiniku või vesinikuga.

2.13.4.2. Anorgaanilisi aineid ja nende segusid ei klassifitseerita sellesse klassi, kui need ei sisalda hapniku või halogeeni aatomeid.

2.13.4.3. Kui katsetulemused ja ainete või segude käitlemisest ja kasutamisest saadud kogemused lahknevad (kogemus näitab, et need on oksüdeerivad), eelistatakse olemasolevatele kogemustele toetuvaid põhjendusi katseandmetele.

2.13.4.4. Kui ained või segud tekitavad rõhu suurenemist (liiga kõrge või liiga madal), mis on tingitud keemilisest reaktsioonist, mida ei ole põhjustanud aine või segu oksüdeerivad omadused, tuleb korrata ►M4  UN RTDG  ◄ katsete ja kriteeriumide käsiraamatu III osa alapunktis 34.4.2 kirjeldatud katset inertse ainega, näiteks diatomiidiga (kieselguhr) tselluloosi asemel, et selgitada välja reaktsiooni olemus ning kontrollida, kas tegemist on valepositiivse tulemusega.

2.14.   Oksüdeerivad tahked ained

2.14.1.   Mõiste

Oksüdeeriv tahke aine – tahke aine või segu, mis võib olla mittepõlev, kuid tootes hapnikku võib põhjustada või soodustada teise materjali põlemist.

2.14.2.   Klassifitseerimise kriteeriumid

2.14.2.1. Oksüdeeriv tahke aine klassifitseeritakse ühte käesoleva klassi kolmest kategooriast ►M4  UN RTDG  ◄ katsete ja kriteeriumide käsiraamatu III osa alapunkti 34.4.1 katse O.1 põhjal vastavalt tabelile 2.14.1:



Tabel 2.14.1

Oksüdeerivate tahkete ainete kriteeriumid

Kategooria

Kriteeriumid

1

Mis tahes aine või segu, mille keskmine põlemise aeg, segatuna tselluloosiga 4: 1-le või 1: 1-le (massi järgi), on väiksem kaaliumbromaadi ja tselluloosi 3: 2-le segu (massi järgi) keskmisest põlemise ajast.

2

Mis tahes aine või segu, mille keskmine põlemise aeg segatuna tselluloosiga 4: 1-le või 1: 1-le (massi järgi), on võrdne või väiksem kaaliumbromaadi ja tselluloosi 2: 3-le segu (massi järgi) keskmisest põlemise ajast ning 1. kategooria kriteeriumid ei ole täidetud.

3

Mis tahes aine või segu, mille keskmine põlemise aeg segatuna tselluloosiga 4: 1-le või 1: 1-le (massi järgi), on võrdne või väiksem kaaliumbromaadi ja tselluloosi 3: 7-le segu (massi järgi) keskmisest põlemise ajast ja 1. ja 2. kategooria kriteeriumid ei ole täidetud.

Märkus 1

Mõned oksüdeerivad tahked ained on ka teatavates tingimustes plahvatusohtlikud (kui neid ladustatakse suurtes kogustes). Mõned ammooniumnitraadi liigid võivad äärmuslikes tingimustes põhjustada plahvatusohtu ning ohu hindamiseks saab kasutada detonatsioonile vastupidavuse katset (Resistance to detonation test: BC Code, 3. lisa, katse nr 5). Asjakohane teave esitatakse ohutuskaardil.

Märkus 2

Katse korraldatakse aine või seguga sellisel füüsikalisel kujul, nagu see esitatakse. Kui näiteks sama kemikaal esitatakse tarnimise või transpordi eesmärgil füüsikalisel kujul, mis on erinev füüsikalisest kujust, mida katsetati ning mis võib tõenäoliselt oluliselt muuta aine käitumist klassifitseerimiskatses, tuleb ainet katsetada ka uuel kujul.

2.14.3.   Ohust teavitamine

Sellesse ohuklassi klassifitseerimise kriteeriumidele vastavate ainete või segude puhul kasutatakse tabelis 2.14.2 esitatud märgistuselemente.



Tabel 2.14.2

Oksüdeerivate tahkete ainete märgistuselemendid

 

1. kategooria

2. kategooria

3. kategooria

GHSi piktogrammid

image

image

image

Tunnussõna

Ettevaatust

Ettevaatust

Hoiatus

Ohulause

H271: Võib põhjustada süttimise või plahvatuse; tugev oksüdeerija

H272: Võib soodustada põlemist; oksüdeerija

H272: Võib soodustada põlemist; oksüdeerija

Hoiatuslaused ohu ennetamise kohta

P210

P220

P221

P280

P283

P210

P220

P221

P280

P210

P220

P221

P280

Hoiatuslaused reageerimise kohta

P306 + P360

P371 + P380 + P375

P370 + P378

P370 + P378

P370 + P378

Hoiatuslaused säilitamise kohta

 

 

 

Hoiatuslaused kõrvaldamise kohta

P501

P501

P501

2.14.4.   Täiendavad kaalutlused klassifitseerimisel

2.14.4.1. Orgaanilisi aineid ja nende segusid ei klassifitseerita sellesse klassi, kui:

a) aine või segu ei sisalda hapnikku, fluori või kloori or

b) aine või segu sisaldab hapnikku, fluori või kloori ning need elemendid on keemiliselt seotud üksnes süsiniku või vesinikuga.

2.14.4.2. Anorgaanilisi aineid ja nende segusid ei klassifitseerita sellesse klassi, kui need ei sisalda hapniku või halogeeni aatomeid.

2.14.4.3. Kui katsetulemused ja ainete või segude käitlemisest ja kasutamisest saadud kogemused lahknevad (kogemus näitab, et need on oksüdeerivad), eelistatakse olemasolevatele kogemustele toetuvaid põhjendusi katseandmetele.

2.15.   Orgaanilised peroksiidid

2.15.1.   Mõiste

2.15.1.1. Orgaaniline peroksiid – vedel või tahke orgaaniline aine, mis sisaldab kahevalentset peroksürühma -O-O- ja mis võib olla vesinikperoksiidi derivaat, milles üks või mõlemad vesiniku aatomid on asendatud orgaaniliste radikaalidega. Orgaanilise peroksiidi mõiste hõlmab ka orgaanilise peroksiidi segusid (valemi järgi valmistatud segud), mis sisaldavad vähemalt ühte orgaanilist peroksiidi. Orgaanilised peroksiidid on termiliselt mittepüsivad ained või segud, millel on võimalik eksotermiline isekiirenev lagunemine. Lisaks võib neil olla üks või mitu allpool loetletud omadust:

i) kalduvus plahvatuslikult laguneda;

ii) kiire põlemine;

iii) tundlikkus löögi või hõõrdumise suhtes;

iv) ohtlik reageerimine teiste ainetega.

2.15.1.2. Orgaanilist peroksiidi peetakse plahvatusohtlikuks, kui segu laboratooriumis katsetamisel kergesti plahvatab, kiiresti põleb või annab suletuna kuumutamisel tugeva reaktsiooni.

2.15.2.   Klassifitseerimise kriteeriumid

2.15.2.1. Kõik orgaanilised peroksiidid klassifitseeritakse sellesse klassi, v.a juhul, kui need:

a) ei sisalda üle 1,0 % orgaanilistest peroksiididest pärinevat hapnikku ja üle 1,0 % vesinikperoksiidi or

b) ei sisalda üle 0,5 % orgaanilistest peroksiididest pärinevat hapnikku ja sisaldavad üle 1,0 %, kuid mitte üle 7 % vesinikperoksiidi.

Märkus

Orgaanilise peroksiidi segu hapnikusisaldus ( %) saadakse järgmise valemiga:

image

kus

ni

=

peroksiidirühmade arv orgaanilise peroksiidi i molekuli kohta;

ci

=

orgaanilise peroksiidi i sisaldus (massiprotsentides);

mi

=

orgaanilise peroksiidi i sisaldus (massiprotsentides).

2.15.2.2. Orgaanilised peroksiidid klassifitseeritakse ühte selle klassi seitsmest kategooriast (tüübid A–G) järgmiste põhimõtete kohaselt:

a) iga orgaaniline peroksiid, mis võib pakendatult plahvatada või kiiresti süttida, määratakse orgaaniliste peroksiidide TÜÜPI A;

b) iga orgaaniline peroksiid, millel on plahvatuslikud omadused ja mis pakendatult ei lõhke ega sütti kiiresti, kuid võib pakendis kergesti termilise plahvatusse tekitada, määratakse orgaaniliste peroksiidide TÜÜPI B;

c) iga orgaaniline peroksiid, millel on plahvatuslikud omadused ning mis pakendatult ei lõhke ega sütti kiiresti ega tekita termilist plahvatust, määratakse orgaaniliste peroksiidide TÜÜPI C;

d) iga orgaaniline peroksiid, mis laboris katsetamisel:

i) lõhkeb osaliselt, ei sütti kiiresti ega anna suletuna kuumutamisel tugevat reaktsiooni või

ii) ei lõhke üldse, süttib aeglaselt ega anna suletuna kuumutamisel tugevat reaktsiooni või

iii) ei lõhke ega sütti üldse ning suletuna kuumutades annab keskmise reaktsiooni,

määratakse orgaaniliste peroksiidide TÜÜPI D;

e) mis tahes orgaaniline peroksiid, mis laboris katsetamisel ei lõhke ega sütti ega anna suletuna kuumutamisel reaktsiooni või reageerib vähesel määral, määratakse orgaaniliste peroksiidide TÜÜPI E;

f) mis tahes orgaaniline peroksiid, mis laboris katsetamisel kavitatsiooniseisundis ei lõhke ega sütti ning suletuna kuumutamisel ei anna reaktsiooni või reageerib vähesel määral ning mille plahvatusjõud on väike või puudub, määratakse orgaaniliste peroksiidide TÜÜPI F;

g) mis tahes orgaaniline peroksiid, mis laboris katsetamisel kavitatsiooniseisundis ei lõhke ega sütti ning suletuna kuumutamisel ei anna reaktsiooni ega oma plahvatuslikku jõudu ning mis on termiliselt püsiv (s.t isekiireneva lagunemise temperatuur on 60 oC või kõrgem 50 kg pakendi puhul) ( 8 ); ja selle vedel segu, mille puhul desensibiliseerimisel kasutatakse lahjendusainet, mille keemispunkt ei ole madalam kui 150 oC, määratakse orgaaniliste peroksiidide TÜÜPI G. Kui orgaaniline peroksiid ei ole termiliselt püsiv või kui desensibiliseerimiseks kasutatakse lahjendusainet, mille keemispunkt on alla 150 oC, määratakse see orgaaniliste peroksiidide TÜÜPI F.

Kui katse tegemise ajal on aine pakendatud ning pakendit muudetakse, tuleb teha veel üks katse, kui leitakse, et pakendi muutus mõjutab katse tulemusi

2.15.2.3.   Temperatuurikontrolli kriteeriumid

Temperatuuri kontrollimist tuleb kasutada järgmiste orgaaniliste peroksiidide puhul:

a) tüüpidesse B ja C kuuluvad orgaanilised peroksiidid, mille isekiireneva keemilise lagunemise algustemperatuur (SADT) on ≤ 50 oC;

b) tüüpi D kuuluvad orgaanilised peroksiidid, mis suletuna kuumutamisel ( 9 ) annavad keskmise reaktsiooni ja mille SADT on ≤ 50 oC või mis suletuna kuumutamisel ei anna reaktsiooni või annavad väikese reaktsiooni ja mille SADT on ≤ 45 oC and

c) tüüpidesse E ja F kuuluvad orgaanilised peroksiidid, mille SADT on ≤ 45 oC.

SADTi määramiseks kasutatavaid katsemeetodeid ning kontrolli- ja ohutemperatuuride saamist on kirjeldatud ►M4  UN RTDG  ◄ katsete ja kriteeriumide käsiraamatu II osa punktis 28. Valitud katse peab olema representatiivne nii pakendi suuruse kui ka materjali osas.

2.15.3.   Ohust teavitamine

Sellesse ohuklassi klassifitseerimise kriteeriumidele vastavate ainete või segude puhul kasutatakse tabelis 2.15.1 esitatud märgistuselemente.



Tabel 2.15.1

Orgaaniliste peroksiidide märgistuselemendid

Klassifikatsioon

Tüüp A

Tüüp B

Tüübid C ja D

Tüübid E ja F

Tüüp G

GHSi piktogrammid

image

image image

image

image

Sellel ohukategoorial märgistuselemendid puuduvad

Tunnussõna

Ettevaatust

Ettevaatust

Ettevaatust

Hoiatus

Ohulause

H240: Kuumenemisel võib plahvatada

H241: Kuumenemisel võib süttida või plahvatada

H242: Kuumenemisel võib süttida

H242: Kuumenemisel võib süttida

Hoiatuslaused ohu ennetamise kohta

P210

P220

P234

P280

P210

P220

P234

P280

P210

P220

P234

P280

P210

P220

P234

P280

Hoiatuslaused reageerimise kohta

 

 

 

 

 

Hoiatuslaused säilitamise kohta

P411 + P235

P410

P420

P411 + P235

P410

P420

P411 + P235

P410

P420

P411 + P235

P410

P420

 

Hoiatuslaused kõrvaldamise kohta

P501

P501

P501

P501

 

Tüübil G puuduvad ohust teavitamise märgistuselemendid ning ohtu arvestatakse teistesse ohuklassidesse kuuluvate omaduste põhjal.

2.15.4.   Täiendavad kaalutlused klassifitseerimisel

2.15.4.1. Orgaanilised peroksiidid klassifitseeritakse keemilise struktuuri ning segu hapniku ja vesiniku peroksiidide sisalduse põhjal (vt 2.15.2.1). Orgaaniliste peroksiidide omadused, mille põhjal nende klassifitseerimine toimub, määratakse kindlaks katsete abil. Orgaaniliste peroksiidide klassifitseerimine toimub ►M4  UN RTDG  ◄ katsete ja kriteeriumide käsiraamatu II osas kirjeldatud katseseeriate A–H abil. Klassifitseerimise menetlust on kirjeldatud joonisel 2.15.1.

2.15.4.2. Juba klassifitseeritud orgaaniliste peroksiidide segud võib klassifitseerida sellesse orgaaniliste peroksiidide tüüpi, kuhu kuulub segu kõige ohtlikum koostisosa. Kuna aga kaks püsivat komponenti võivad moodustada termiliselt vähempüsiva segu, tuleb määrata kindlaks segu isekiireneva keemilise lagunemise algustemperatuur (SADT).

Märkus: üksikute osade summa võib olla ohtlikum kui üksikud koostisosad.

Joonis 2.15.1

Orgaanilised peroksiidid

image

►(3) M2  

►(3) M2  

►(3) M2  

2.16.   Metalle söövitavad ained

2.16.1.   Mõiste

Metalle söövitav aine või segu – tahke aine või segu, mis oma keemilise mõjuga kahjustab metalli ja võib selle isegi hävitada.

2.16.2.   Klassifitseerimise kriteeriumid

2.16.2.1. Metalle söövitavad ained klassifitseeritakse selle klassi ainsasse kategooriasse ►M4  UN RTDG  ◄ katsete ja kriteeriumide käsiraamatu III osa alapunkti 37.4 põhjal vastavalt tabelile 2.16.1:



Tabel 2.16.1

Metalle söövitavate ainete ja segude kriteeriumid

Kategooria

Kriteeriumid

1

Söövituskiirus kas terase või alumiiniumi pinnal ületab 6,25 mm aastas katsetemperatuuril 55 oC, kui katsetatakse mõlemal materjalil.

Märkus

Kui algkatse kas terase või alumiiniumi pinnal näitab, et katsetatav aine või segu on sööbiv, ei nõuta järelkatset muu metalli pinnal.

2.16.3.   Ohust teavitamine

Sellesse ohuklassi klassifitseerimise kriteeriumitele vastavate ainete ja segude puhul kasutatakse tabelis 2.16.2 esitatud märgistuselemente.



Tabel 2.16.2

Metalle söövitavate ainete ja segude märgistuselemendid

Klassifikatsioon

kategooria

GHSi piktogramm

image

Tunnussõna

Hoiatus

Ohulause

H290: Võib söövitada metalle

Hoiatuslaused ohu ennetamise kohta

P234

Hoiatuslaused reageerimise kohta

P390

Hoiatuslaused säilitamise kohta

P406

Hoiatuslaused kõrvaldamise kohta

 

▼M4

Märkus

Kui aine või segu on klassifitseeritud söövitavaks metallide, kuid mitte naha ja/või silmade jaoks, kasutatakse punktis 1.3.6 esitatud sätteid märgistamise kohta.

▼B

2.16.4.   Täiendavad kaalutlused klassifitseerimisel

2.16.4.1. Söövituskiirust võib mõõta ►M4  UN RTDG  ◄ katsete ja kriteeriumide käsiraamatu III osa alapunktis 37.4 kirjeldatud katsemeetodi abil. Katses kasutatav näidis valmistatakse järgmistest materjalidest:

a) Terase katsetamiseks: terasemargid

 terasemargid S235JR+CR (1.0037 resp. St 37-2),

 S275J2G3+CR (1.0144 resp. St 44-3), ISO 3574, muudetud, ühtne numeratsioonisüsteem (UNS) G 10200 või SAE 1020.

b) Alumiiniumi katsetamiseks: plakeerimata alumiiniumimargid 7075-T6 või AZ5GU-T6.

3.   OSA: TERVISEOHUD

3.1.   Äge mürgisus

3.1.1.   Mõisted

3.1.1.1. Äge mürgisus – aine või segu kahjustav toime, mis tekib selle ühekordsel suu või naha kaudu manustamisel, korduval manustamisel 24 tunni jooksul või sissehingamisel 4 tunni jooksul.

3.1.1.2. Ohuklassi „äge mürgisus” puhul eristatakse:

 äge suukaudne mürgisus;

 äge nahakaudne mürgisus;

 äge mürgisus sissehingamisel.

3.1.2.   Ainete ägedalt mürgiseks klassifitseerimise kriteeriumid

▼M2

3.1.2.1. Aine klassifitseerimisel ühte neljast mürgisuse kategooriast on aluseks tema äge mürgisus suu- ja nahakaudsel manustamisel ning sissehingamisel vastavalt tabelis 3.1.1 esitatud arvulistele kriteeriumidele. Ägeda mürgisuse väärtusi väljendatakse (ligikaudse) LD50 (suu-, nahakaudne) või LC50 (sissehingamisel) väärtuse või ägeda mürgisuse hinnangu (ATE) kaudu. Selgitavad märkused on esitatud pärast tabelit 3.1.1.



Tabel 3.1.1

Ägeda mürgisuse ohukategooriad ning nende määramiseks kasutatavad ägeda mürgisuse hinnangud (ATE)

Kokkupuuteviis

1. kategooria

2. kategooria

3. kategooria

4. kategooria

Suukaudne (mg/kg kehamassi kohta)

ATE ≤ 5

5 < ATE ≤ 50

50 < ATE ≤ 300

300 < ATE ≤ 2 000

Vt:

märkus a

märkus b

Nahakaudne (mg/kg kehamassi kohta)

ATE ≤ 50

50 < ATE ≤ 200

200 < ATE ≤ 1 000

1 000 < ATE ≤ 2 000

Vt:

märkus a

märkus b

Gaasid (ppmV) (1)

ATE ≤ 100

100 < ATE ≤ 500

500 < ATE ≤ 2 500

2 500 < ATE ≤ 20 000

Vt:

märkus a

märkus b

märkus c

Aurud (mg/l)

ATE ≤ 0,5

0,5 < ATE ≤ 2,0

2,0 < ATE ≤ 10,0

10,0 < ATE ≤ 20,0

Vt:

märkus a

märkus b

märkus c

märkus d

Tolmud ja udud (mg/l)

ATE ≤ 0,05

0,05 < ATE ≤ 0,5

0,5 < ATE ≤ 1,0

1,0 < ATE ≤ 5,0

Vt:

märkus a

märkus b

märkus c

(1)   Gaasi sisaldust väljendatakse miljondike mahuosadena (ppmV).

Märkused tabeli 3.1.1 kohta:

a) aine klassifitseerimisel kasutatava ägeda mürgisuse hinnangu (ATE) saamiseks kasutatakse LD50/LC50 väärtusi, kui need on olemas;

b) segu koostisaine klassifitseerimisel kasutatava ägeda mürgisuse hinnangu (ATE) saamiseks kasutatakse:

 LD50/LC50 väärtusi, kui need on olemas;

 tabeli 3.1.2 asjakohast konverteerimisväärtust ägeda mürgisuse vahemiku määramise katse tulemuste põhjal või

 tabeli 3.1.2 asjakohast konverteerimisväärtust, mis vastab teatavale klassifitseerimiskategooriale;

▼M4

c) Tabelis kasutatud sissehingamisel mõjuva ägeda mürgisuse hinnangute (acute toxicity estimates, ATE) vahemikud põhinevad neljatunnisel kokkupuuteajal. Olemasolevaid ühetunnise kokkupuuteajaga tehtud sissehingamisel mõjuva mürgisuse katsetest saadud andmeid saab konverteerida, jagades väärtusi teguriga 2 gaaside ja aurude puhul ning teguriga 4 tolmu ja udu puhul.

▼M2

d) mõne aine katseatmosfääriks ei ole aur, vaid see koosneb vedeliku- ja aurufaaside segust. Teiste ainete katseatmosfäär võib koosneda aurust, mis on lähedal gaasilisele faasile. Viimasel juhul toimub klassifitseerimine ppmV alusel järgmiselt: 1. kategooria (100 ppmV), 2. kategooria (500 ppmV), 3. kategooria (2 500 ppmV), 4. kategooria (20 000 ppmV).

Mõisteid „tolm”, „udu” ja „aur” määratletakse järgmiselt:

 „tolm” – aine või segu tahked osakesed, mis hõljuvad gaasis (tavaliselt õhus);

 „udu” – aine või segu vedelad piisakesed, mis hõljuvad gaasis (tavaliselt õhus);

 „aur” – vedelast või tahkest olekust vabanenud aine või segu gaasiline vorm.

Tolm tekib tavaliselt mehhaaniliste protsesside käigus. Udu tekib tavaliselt üleküllastunud aurude kondenseerumisel või vedelike füüsikalisel peenendamisel. Tolmu- ja uduosakeste suurus jääb vahemikku 1 (ja alla selle) kuni (umbes)100 μm.

▼B

3.1.2.2.   Täiendavad kaalutlused ainete ägedalt mürgiseks klassifitseerimisel

3.1.2.2.1 Suu või hingamisteede kaudu saadud ägeda mürgisuse hindamisel eelistatakse katseloomana rotti, nahakaudse mürgisuse puhul aga rotti või küülikut. Kui on olemas andmed erinevate loomaliikidega tehtud ägeda mürgisuse katsete kohta, kasutatakse valiidsete ja korrektselt läbi viidud katsete tulemuste seast kõige asjakohasema LD50 väärtuse väljavalimiseks teaduslikku põhjendamist.

3.1.2.3.   Täiendavad kaalutlused ainete sissehingamisel ägedalt mürgiseks klassifitseerimisel

3.1.2.3.1 Sissehingamisel mõjuva mürgisuse ühikud sõltuvad sissehingatud materjali vormist. Tolmu ja udu puhul väljendatakse väärtusi mg/l abil. Gaaside väärtuse väljendamise ühik on ppmV. Võttes arvesse raskusi, mida aurude katsetamine tekitab, kuna osa neist koosneb vedel- ja aurufaaside segust, on nende väärtused tabelis väljendatud ühikuga mg/l. Kuid aurude puhul, mis on lähedal gaasilisele faasile, kasutatakse klassifitseerimisel ühikut ppmV.

3.1.2.3.2 Sissehingamisel mõjuva mürgisuse klassifitseerimisel on tolmude ja udude kõrge mürgisuse kategooriate puhul täpselt määratletud väärtuste kasutamine väga oluline. Sissehingatud osakesed, mille masskeskmine aerodünaamiline diameeter (MMAD) jääb 1 ja 4 mikroni vahele, ladestuvad roti hingamisteede kõikides osades. See osakeste suurusvahemik vastab suurimale võimalikule annusele, mis on umbes 2mg/l. Et loomkatseid oleks võimalik kohaldada inimkokkupuutele, tuleks rottide peal katsetada just sellises suurusjärgus tolmu- ja uduosakesi.

3.1.2.3.3 Kui lisaks andmetele, mille põhjal aine klassifitseeriti sissehingamisel mürgiseks, on ka andmeid söövitavuse kohta, märgistatakse see aine või segu ka kui „hingamisteid söövitav” (vt punkti 3.1.4.1 märkus 1). Analoogselt nahasöövitusele määratletakse hingamisteede söövitus hingamisteede kudede hävitamisena pärast ühekordset ajaliselt piiratud kokkupuudet; mõiste hõlmab ka limaskesta hävitamist. Söövitavuse hindamiseks võib kasutada eksperdiarvamust ja järgmisi tõendeid: andmed kogemuste kohta inimeste ja loomadega, olemasolevad (in vitro) andmed, pH väärtused, teave sarnaste ainete kohta ning muud asjakohased andmed.

3.1.3.   Ägedalt mürgiste ainete klassifitseerimise kriteeriumid

3.1.3.1. Ägedalt mürgiste ainete klassifitseerimise kriteeriumid, mis on esitatud punktis 3.1.2, põhinevad (katsetatud või tuletatud) andmetel surmaval annuse kohta. Segude puhul on vaja katsetega saada või tuletada teave, mis võimaldaks klassifitseerimisel kõnesolevaid kriteeriume segudele kohaldada. Ägedalt mürgiseks klassifitseerimisel kasutatakse astmelist lähenemisviisi, mis võtab arvesse segu ja selle koostisainete kohta kättesaadava teabe hulka. Protsessi kirjeldab vooskeem joonisel 3.1.1.

▼M2

3.1.3.2. Ägeda mürgisusega segude klassifitseerimisel tuleb arvesse võtta kõiki kokkupuuteviise, kuid ühest kokkupuuteviisist piisab, juhul kui seda jälgitakse (hinnatakse või katsetatakse) kõikide koostisainete puhul ning kui ei ole asjakohaseid tõendeid, mille põhjal võiks eeldada ägedat mürgisust mitme kokkupuuteviisi kaudu. Kui on olemas asjakohased tõendid mürgisuse kohta mitme kokkupuuteviisi kaudu, siis tuleb klassifitseerimine teostada kõigi asjaomaste kokkupuuteviiside kohta. Arvesse tuleb võtta kogu kättesaadavat teavet. Piktogrammid ja tunnussõnad peavad kajastama kõige rangemaid ohukategooriaid ning kasutatakse kõiki asjakohaseid ohulauseid.

▼B

3.1.3.3. Et olemasolevaid andmeid segude ohtlikkuse klassifitseerimisel paremini ära kasutada, on astmelise lähenemisviisi raames kindlaks määratud teatavad eeldused:

a) Segu „olulised koostisosad” on need, mille sisaldus segus on 1 % (massiühikutes tahketel ainetel, vedelikel, tolmul, udul ja aurul ning mahuühikutes gaasidel) või rohkem, kui ei ole põhjust arvata, et koostisaine, mille sisaldus on väiksem kui 1 %, on siiski oluline segu ägedalt mürgiseks klassifitseerimise jaoks (vt tabel 1.1).

b) Kui klassifitseeritud segu kasutatakse teise segu koostisainena, võib tema tegelikku või tuletatud ägeda mürgisuse hinnangut (ATE) kasutada uue segu klassifitseerimise jaoks vajalike arvutuste tegemiseks punktides 3.1.3.6.1 ja 3.1.3.6.2.3 esitatud valemite põhjal.

▼M2

c) Kui konverteeritud ägeda mürgisuse punkthinnang segu kõigi koostisosade puhul kuulub samasse kategooriasse, siis tuleks segu klassifitseerida sellesse kategooriasse.

d) Kui segu koostisosade puhul on kättesaadavad üksnes mürgisuse vahemiku andmed (või teave ägeda mürgisuse ohukategooria kohta), võib neid uue segu klassifitseerimise jaoks vajalike arvutuste tegemiseks konverteerida punkthinnanguteks vastavalt tabelile 3.1.2, kasutades punktides 3.1.3.6.1 ja 3.1.3.6.2.3 esitatud valemeid.

▼B

Joonis 3.1.1

Astmeline lähenemisviis segude ägedalt mürgiseks klassifitseerimisel

image

3.1.3.4.   Segude klassifitseerimine, kui on olemas andmed segu kui terviku ägeda mürgisuse kohta

3.1.3.4.1 Kui seguga on korraldatud katseid tema ägeda mürgisuse kindlaksmääramise eesmärgil, tuleb ta klassifitseerida samade kriteeriumide kohaselt, mida kasutatakse tabelis 3.1.1 esitatud ainete puhul. Kui katseandmed segu kohta puuduvad, kasutatakse punktides 3.1.3.5 ja 3.1.3.6 kirjeldatud menetlust.

3.1.3.5.   Segude klassifitseerimine, kui puuduvad andmed segu kui terviku ägeda mürgisuse kohta: seostamispõhimõtted

3.1.3.5.1 Kui segu ägedat mürgisust katsetatud ei ole, kuid on küllaldaselt andmeid tema üksikute koostisainete kohta ning sarnaste katsetatud segude kohta, mis piisavalt iseloomustavad kõnesoleva segu ohtlikke omadusi, tuleb neid andmeid kasutada kooskõlas punktis 1.1.3 esitatud seostamispõhimõtetega.

▼M2

3.1.3.5.2. Kui katsetatud segu on lahjendatud lahjendiga, mille mürgisuse klassifikatsioon on võrdne kõige vähem ohtliku esialgse koostisosa mürgisusega või sellest madalam, ja mis ei mõjuta muude koostisosade mürgisust, võib uut, lahjendatud segu klassifitseerida esialgse seguga samaväärseks. Teise võimalusena võib kohaldada punktis 3.1.3.6.1 selgitatud valemit.

▼B

3.1.3.6.   Segude klassifitseerimine koostisainete põhjal (summeeritavuse valem)

3.1.3.6.1    Andmed on olemas kõikide koostisainete kohta

Segu klassifitseerimise korrektsuse tagamiseks ning selleks, et kõikide süsteemide, sektorite ja kategooriate kohta saaks arvutuse teha korraga, kasutatakse koostisainete ägeda mürgisuse hinnangut, mis saadakse järgmiselt:

a) kaasatakse koostisained, mille äge mürgisus on teada ja mis kuuluvad ühte tabelis 3.1.1 loetletud ägeda mürgisuse kategooriatest;

b) jäetakse välja koostisained, mis eeldatavasti ei ole ägedalt mürgised (näiteks vesi, suhkur);

▼M2

c) jäetakse välja koostisosad, kui kättesaadavad andmed põhinevad piirannuse katsel (4. kategooria kõrgem piirmäär asjaomaste kokkupuuteviiside puhul vastavalt tabelile 3.1.1) ega näita ägedat mürgisust.

Koostisosi, mis kuuluvad käesoleva punkti reguleerimisalasse, käsitatakse teadaoleva ägeda mürgisuse hinnanguga (ATE) koostisosadena. Vt tabeli 3.1.1 märkust b ning punkti 3.1.3.3 kättesaadavate andmete nõuetekohaseks kohaldamiseks allpool esitatud valemis, ning punkti 3.1.3.6.2.3.

▼B

Segule ägeda mürgisuse hinnangu andmiseks arvutatakse välja kõikide oluliste koostisainete ägeda mürgisuse hinnangud eri kokkupuuteviiside, s.t suukaudse ja nahakaudse manustamise ning sissehingamise puhul järgmise valemi põhjal:

image

kus

Ci

=

koostisaine i sisaldus (massiprotsent või mahuprotsent)

i

=

üksik koostisaine vahemikus 1–n

n

=

koostisainete arv

ATEi

=

koostisaine i ägeda mürgisuse hinnang.

3.1.3.6.2.    Segude klassifitseerimine, kui andmeid ei ole võimalik saada segu kõikide koostisosade kohta

3.1.3.6.2.1 Kui puudub segu ühe koostisaine ägeda mürgisuse hinnang, kuid olemasoleva teabe põhjal (näiteks see, mis on allpool loetletud) ja kasutades tabelit 3.1.2 on võimalik tuletada konverteerimisväärtus, tuleb kasutada punktis 3.1.3.6.1 esitatud valemit.

Hinnatakse järgmist:

a) Suukaudse ja nahakaudse manustamise ning sissehingamise ägeda mürgisuse hinnangute omavaheline ekstrapoleerimine. ( 10 ) See hindamine nõuab asjakohaseid farmakodünaamilisi ja farmakokineetilisi andmeid;

b) tõendusmaterjal selliste inimkokkupuudete kohta, mis näitavad mürgisust, kuid ei sisalda andmeid surmava annuse kohta;

c) muudest mürgisuse katsetest ja analüüsidest pärinevad andmed, mis näitavad aine ägedat mürgisust, kuid ei sisalda tingimata andmeid surmava annuse kohta või

d) andmed analoogsete ainete kohta, kasutades struktuuri-aktiivsuse seoseid.

Ägeda mürgisuse usaldusväärseks hindamiseks on selle lähenemisviisi puhul tavaliselt vaja märkimisväärset tehnilist lisateavet ning väga hästi ettevalmistatud ja kogenud eksperti (eksperdiarvamuse kohta vt punkti 1.1.1). Kui sellist teavet ei ole võimalik hankida, tuleb järgida punkti 3.1.3.6.2.3.

▼M4

3.1.3.6.2.2. Kui segu ühe koostisosa kohta puudub klassifitseerimiseks igasugune kasutamiskõlblik teave ning selle aine kontsentratsioon segus on ≥ 1 %, ei saa segu ägeda mürgisuse kohta lõplikku hinnangut anda. Sel juhul klassifitseeritakse segu üksnes teadaolevate koostisosade põhjal ning märgisele ja ohutuskaardile lisatakse täiendav lause: „Koostisosa(d), mille äge mürgisus ei ole teada, moodustab (moodustavad) segust x protsenti”, võttes arvesse punktis 3.1.4.2 sätestatut.

3.1.3.6.2.3. Kui segu ühe (mitme) asjakohase koostisaine ägeda mürgisuse kohta puuduvad andmed ja selle (nende) kogusisaldus segus on ≤ 10 %, kasutatakse punktis 3.1.3.6.1 esitatud valemit. Kui segu ühe (mitme) asjakohase koostisaine ägeda mürgisuse kohta puuduvad andmed ja selle (nende) kogusisaldus segus on > 10 %, parandatakse punktis 3.1.3.6.1 esitatud valemit puuduvate andmetega koostisaine(te) protsendiga:

image

▼B



Tabel 3.1.2

▼M2

Katseliselt saadud ägeda mürgisuse väärtuste (või ägeda mürgisuse ohukategooriate) konverteerimine ägeda mürgisuse punkthinnanguteks, et kasutada neid segude klassifitseerimise valemites

▼B

Kokkupuuteviisid

Klassifitseerimise kategooria või katseliselt saadud ägeda mürgisuse vahemiku hinnang

Konverteeritud ägeda mürgisuse punkthinnang

(vt märkust 1)

Suukaudne

(mg/kg kehamassi kohta)

0 < 1. kategooria ≤ 5

5 < 2. kategooria ≤ 50

50 < 3. kategooria ≤ 300

300 < 4. kategooria ≤ 2 000

0,5

5

100

500

Nahakaudne

(mg/kg kehamassi kohta)

0 < 1. kategooria ≤ 50

50 < 2. kategooria ≤ 200

200 < 3. kategooria ≤ 1 000

1 000 < 4. kategooria ≤ 2 000

5

50

300

1 100

Gaasid

(ppmV)

0 < 1. kategooria ≤ 100

100 < 2. kategooria ≤ 500

500 < 3. kategooria ≤ 2 500

2 500 < 4. kategooria ≤ 20 000

10

100

700

4 500

Aur

(mg/l)

0 < 1. kategooria ≤ 0,5

0,5 < 2. kategooria ≤ 2,0

2,0 < 3. kategooria ≤ 10,0

10,0 < 4. kategooria ≤ 20,0

0,05

0,5

3

11

Tolm/udu

(mg/l)

0< 1. kategooria ≤ 0,05

0,05 < 2. kategooria ≤ 0,5

0,5 < 3. kategooria ≤ 1,0

1,0 < 4. kategooria ≤ 5,0

0,005

0,05

0,5

1,5

Märkus 1

Need väärtused on esitatud ATE arvutamiseks segu klassifitseerimisel tema koostisosade põhjal ega kujuta endast katsete tulemusi.

3.1.4.   Ohust teavitamine

3.1.4.1. Sellesse ohuklassi klassifitseerimise kriteeriumidele vastavate ainete või segude puhul kasutatakse tabelis 3.1.3 esitatud märgistuselemente. ►M2  Ilma et see piiraks artikli 27 kohaldamist, võib kombineeritud ohulauseid kasutada III lisa kohaselt. ◄

▼M4



Tabel 3.1.3

Ägeda mürgisuse märgistuselemendid

Klassifikatsioon

1. kategooria

2. kategooria

3. kategooria

4. kategooria

GHSi piktogrammid

image

image

image

image

Tunnussõna

Ettevaatust

Ettevaatust

Ettevaatust

Hoiatus

Ohulause

— Suukaudne kokkupuude

H300: Allaneelamisel surmav

H300: Allaneelamisel surmav

H301: Allaneelamisel mürgine

H302: Allaneelamisel kahjulik

–  Nahakaudne kokkupuude

H310: Nahale sattumisel surmav

H310: Nahale sattumisel surmav

H311: Nahale sattumisel mürgine

H312: Nahale sattumisel kahjulik

—  Sissehingamine

(vt märkus 1)

H330: Sissehingamisel surmav

H330: Sissehingamisel surmav

H331: Sissehingamisel mürgine

H332: Sissehingamisel kahjulik

Hoiatuslaused ohu ennetamise kohta (suukaudne kokkupuude)

P264

P270

P264

P270

P264

P270

P264

P270

Hoiatuslaused reageerimise kohta (suukaudne kokkupuude)

P301 + P310

P321

P330

P301 + P310

P321

P330

P301 + P310

P321

P330

P301 + P312

P330

Hoiatuslaused säilitamise kohta (suukaudne kokkupuude)

P405

P405

P405

 

Hoiatuslaused kõrvaldamise kohta (suukaudne kokkupuude)

P501

P501

P501

P501

Hoiatuslaused ohu ennetamise kohta (nahakaudne kokkupuude)

P262

P264

P270

P280

P262

P264

P270

P280

P280

P280

Hoiatuslaused reageerimise kohta (nahakaudne kokkupuude)

P302 + P352

P310

P321

P361 + P364

P302 + P352

P310

P321

P361 + P364

P302 + P352

P312

P321

P361 + P364

P302 + P352

P312

P321

P362 + P364

Hoiatuslaused säilitamise kohta (nahakaudne kokkupuude)

P405

P405

P405

 

Hoiatuslaused kõrvaldamise kohta (nahakaudne kokkupuude)

P501

P501

P501

P501

Hoiatuslaused ohu ennetamise kohta (kokkupuude sissehingamisel)

P260

P271

P284

P260

P271

P284

P261

P271

P261

P271

Hoiatuslaused reageerimise kohta (kokkupuude sissehingamisel)

P304 + P340

P310

P320

P304 + P340

P310

P320

P304 + P340

P311

P321

P304 + P340

P312

Hoiatuslaused säilitamise kohta (kokkupuude sissehingamisel)

P403 + P233

P405

P403 + P233

P405

P403 + P233

P405

 

Hoiatuslaused kõrvaldamise kohta (kokkupuude sissehingamisel)

P501

P501

P501

 

▼B

Märkus 1

Kui lisaks andmetele, mille põhjal aine klassifitseeriti sissehingamisel mürgiseks, on ka andmeid söövitavuse kohta, märgistatakse see aine või segu ka: EUH071 „hingamisteid söövitav” – vt nõuannet punktis 3.1.2.3.3. Lisaks asjakohasele ägeda mürgisuse piktogrammile võib lisada söövituse piktogrammi (mida kasutatakse naha ja silmade söövituse korral) koos lausega „hingamisteid söövitav”.

Märkus 2

Kui segu ühe koostisaine kohta puudub igasugune kasutamiskõlblik teave ning selle aine sisaldus segus on 1 % või kõrgem, lisatakse märgistusele lause „x protsenti segust koosneb koostisaine(te)st, mille mürgisus ei ole teada” – vt juhist 3.1.3.6.2.2.

▼M4

3.1.4.2. Ägeda mürgisuse ohulausetega eristatakse ohtusid kokkupuuteviisi alusel. Ägeda mürgisuse klassifikatsiooni teade peaks samuti peegeldama seda ohtude eristamist. Kui aine või segu klassifitseeritakse rohkem kui ühe kokkupuuteviisi järgi, tuleks kõik asjakohased klassifikatsioonid esitada ohutuskaardil, nagu on täpsustatud määruse (EÜ) nr 1907/2006 II lisas, ja asjakohased ohust teatamise märgistuselemendid esitada vastavalt punktile 3.1.3.2. Punkti 3.1.3.6.2.2 kohase teate „Koostisosa(d), mille äge mürgisus ei ole teada, moodustab (moodustavad) segust x protsenti” esitamisel võib ohutuskaardil esitatud teabes selle samuti esitada kokkupuuteviiside järgi. Näiteks: „Koostisosa(d), mille äge mürgisus suukaudsel kokkupuutel ei ole teada, moodustab (moodustavad) segust x protsenti” ja „Koostisosa(d), mille äge mürgisus nahakaudsel kokkupuutel ei ole teada, moodustab (moodustavad) segust x protsenti.

▼B

3.2.   Nahasöövitus/-ärritus

3.2.1.   Mõisted

3.2.1.1.  Nahasöövitus – pöördumatu nahakahjustuse tekitamine, st nähtava marrasknahast kuni pärisnahani ulatuva nekroosi tekkimine kuni nelja tunni jooksul pärast katseaine kasutamist. Tüüpilised söövitusreaktsioonid on haavandid, verejooks, verised kärnad ning 14päevase jälgimisperioodi lõpus värvimuutus naha heledaks muutumise tõttu, täielik karvakadu ja armid. Küsitavate kahjustuste hindamiseks tuleb kaaluda histopatoloogiat.

Nahaärritus – pöörduva nahakahjustuse tekkimine kuni nelja tunni jooksul pärast katseaine kasutamist.

3.2.2.   Ainete klassifitseerimise kriteeriumid

3.2.2.1. Enne katsetamise alustamist tuleks aine või segu söövitus- või ärritusvõime kindlaksmääramiseks kaaluda mitmeid tegureid. Tahked ained (pulbrid) võivad niiskudes või niiske naha või limaskestaga kokku puutudes muutuda sööbivaks või ärritavaks. Analüüsi jaoks on kõige olulisemad inimestega seotud kogemused ning loomadelt saadud andmed ühekordse ja korduva kokkupuute kohta, mis annavad nahale avaldatava toimega otseselt seotud teavet. Alternatiivselt võib klassifitseerimisotsuse tegemiseks kasutada valideeritud ja heakskiidetud in vitro katset (vt artiklit 5). Teatavatel juhtudel võib teave struktuurilt sarnaste ühendite kohta olla klassifitseerimisotsuse tegemiseks piisav.

3.2.2.2. Isegi kui vastavus ei ole täielik, võivad pH sellised äärmused nagu ≤ 2 ja ≥ 11,5 viidata nahale toime avaldamise võimalusele, eriti kui on teada puhverdusvõime. Tavaliselt eeldatakse, et sellised ained avaldavad nahale märkimisväärset toimet. Kui leelise/happe varu põhjal saab oletada, et aine või segu ei ole söövitav, kuigi selle pH väärtus on madal või kõrge, tuleb väite kinnitamiseks teha täiendavad katsed; soovitatakse kasutada valideeritud in vitro katset.

3.2.2.3. Kui aine või segu on nahakaudsel kokkupuutel väga mürgine, ei ole nahaärrituse/-söövituse katse teostatav, sest kasutatava katseaine kogus suurendab oluliselt mürgiannust ning loom sureb. Kui ägeda mürgisuse uuringutes on vaadeldud nahaärritust/-söövitust, mis on jätkunud kuni piirannuse kasutamiseni, ei ole täiendavaid katseid enam vaja, kui kasutati samaväärseid lahjendusi ja katsealuseid liike.

3.2.2.4. Eespool kirjeldatud teavet aine kohta kasutatakse in vivo nahaärrituskatse vajaduse kindlakstegemiseks.

Kuigi teabe kogumiseks võib kasutada üksiknäitajate hindamist (vt punkti 3.2.2.5) (näiteks loetakse äärmusliku pH-ga sööbivad leelised nahka söövitavateks aineteks) tuleb arvesse võtta kogu olemasolevat teavet ning olemasoleva asjakohase tõendusmaterjali kaalukust. See on eriti oluline siis, kui teavet on vaid osa, mitte kõikide näitajate kohta. Üldiselt peetakse kõige olulisemaks inimestega seotud kogemusi ja inimestelt saadud andmeid, järgmisel kohal on loomadega seotud kogemused ja loomkatsete andmed, järgnevad muud teabeallikad, kuid iga konkreetset juhtumit tuleb hinnata eraldi.

3.2.2.5. Kui võimalik, hinnatakse esialgset teavet astmeliselt, olles seejuures teadlik sellest, et teatava konkreetse juhtumi puhul ei pruugi kõik hindamise elemendid olla asjakohased.

3.2.2.6.   Söövitus

3.2.2.6.1 Aine klassifitseeritakse söövitavaks loomkatsete tulemuste põhjal, nagu on näidatud tabelis 3.2.1. Söövitav aine hävitab nahakoe, tekitades vähemalt ühel katseloomal nähtava marrasknahast kuni pärisnahani ulatuva nekroosi kuni nelja tunni jooksul pärast katseaine manustamist. Tüüpilised söövitusreaktsioonid on haavandid, verejooks, verised kärnad ning 14päevase jälgimisperioodi lõpus värvimuutus naha heledaks muutumise tõttu, täielik karvakadu ja armid. Küsitavate kahjustuste hindamiseks tuleb kaaluda histopatoloogiat.

3.2.2.6.2 Söövituse kategooria hõlmab kolme alamkategooriat: alamkategooria 1.A – nähud ilmnevad kuni 3-minutilise kokkupuute järel ja kuni 1-tunnise jälgimise ajal; alamkategooria 1.B – reaktsioon ilmneb 3 minutist kuni 1 tunnini kestva kokkupuute järel ja kuni 14 päeva kestvate vaatluste ajal; alamkategooria 1.C – reaktsioon ilmneb 1–4-tunnise kokkupuute järel ja kuni 14 päeva kestvate vaatluste ajal.

3.2.2.6.3 Inimandmete kasutamist käsitletakse punktides 3.2.2.1 ja 3.2.2.4 ja samuti punktides 1.1.1.3, 1.1.1.4 ja 1.1.1.5.



Tabel 3.2.1

Nahasöövituse kategooria ja alamkategooriad

 

 

3 looma puhul söövitav > 1 loomal

 

Söövituse alamkategooriad

Kokkupuude uuritava ainega

Vaatlus

1. kategooria: söövitav

1A

< 3 minutit

< 1 tund

1B

> 3 minutit – < 1 tund

< 14 päeva

1C

> 1 tund – < 4 tundi

< 14 päeva

3.2.2.7.   Ärritav mõju

3.2.2.7.1 Ainus ärritust käsitlev kategooria (2. kategooria) on esitatud tabelis 3.2.2 loomkatsetest saadud andmete põhjal. Inimeste andmete kasutamist käsitletakse punktides 3.2.2.1 ja 3.2.2.4 ja samuti punktides 1.1.1.3, 1.1.1.4 ja 1.1.1.5. Ärritust käsitleva kategooria põhikriteeriumi kohaselt peab vähemalt 3-st 2 katselooma vastavate näitajate keskmine väärtus olema ≥ 2,3 – ≤ 4,0.



Tabel 3.2.2

Nahaärrituse kategooria

Kategooria

Kriteeriumid

2. kategooria: ärritav

1)  Nahapunetuse ja kärnade tekke või nahaturse tugevust iseloomustavate näitajate keskmine väärtus on ≥ 2,3 – ≤ 4,0 vähemalt kahel kolmest katses osalenud loomast, kui hindamine toimub 24, 48 ja 72 tundi pärast plaastri eemaldamist või kui viivistoimega reaktsioonide puhul hinnatakse 3 järjestikusel päeval pärast nahareaktsioonide algamist või

2)  põletikuline seisund, mis kestab tavaliselt 14päevase jälgimisperioodi lõpuni vähemalt 2 katses osalenud loomal, esmajoones võetakse arvesse karvkatte kadumist (piiratud alal), hüperkeratoosi, hüperplaasiat ja nahakoorumist või

3)  teatavatel juhtudel, kui loomade reaktsioonid on selgelt erinevad ja kokkupuude kemikaaliga avaldab ühele loomadest küllaltki tugevat positiivset toimet, mis on aga siiski väiksem, kui eespool kriteeriumides kirjeldatud.

3.2.2.8.   Selgitused nahaärrituse loomkatsete tulemuste kohta

3.2.2.8.1 Loomade nahaärrituskatsete (nagu söövituskatsetegi) tulemused võivad ühe katse raames olla üsna varieeruvad. Punkti 3.2.2.7.1 kohaselt on aine nahka ärritavaks klassifitseerimise põhikriteerium nahapunetuse ja kärnade tekke või nahaturse tugevust iseloomustavate näitajate keskmine väärtus, mis on välja arvutatud kolmest katseloomast vähemalt kahe põhjal. Ärrituse erikriteeriumi rakendatakse juhtudel, kui ärritusreaktsioon on küll märkimisväärne, kuid siiski väiksem positiivse katse kriteeriumiks olevast keskmisest näitajate väärtusest. Näiteks võib katsematerjali lugeda ärritavaks, kui vähemalt ühel kolmest katseloomast on vastavate näitajate keskmine väärtus kogu uuringu vältel väga kõrge, sealhulgas püsib kahjustus pärast tavapärast 14 päevalist vaatlusperioodi. Kriteeriumit võidakse lugeda täidetuks ka muude reaktsioonide korral. Siiski peab olema kindel teadmine, et reakatsioon on tingitud kokkupuutest kemikaaliga.

3.2.2.8.2 Ärritusreaktsiooni hindamisel kaalutakse ka nahakahjustuste pöörduvust. Materjal loetakse ärritavaks, kui põletikuline seisund kestab vähemalt kahel katseloomal jälgimisperioodi lõpuni, võttes arvesse ka karvkatte kadumist (piiratud ala), hüperkeratoosi, hüperplaasiat ja nahakoorumist.

3.2.3.   Segude klassifitseerimise kriteeriumid

3.2.3.1.   Segude klassifitseerimine, kui on olemas andmed segu kui terviku kohta

3.2.3.1.1 Segu klassifitseeritakse ainete suhtes kehtestatud kriteeriumide alusel, võttes arvesse vastavate ohuklasside andmete täiendamiseks kasutatavaid uurimis- ja hindamisstrateegiaid.

3.2.3.1.2 Erinevalt muudest ohuklassidest saab teatavate ainete ja segude nahasöövitavust uurida ka alternatiivsete katsetega, mis annavad klassifitseerimise jaoks piisava täpsusega tulemusi, on lihtsad ja suhteliselt odavad. Klassifitseerimise täpsuse tagamiseks ja tarbetute loomkatsete vältimiseks soovitatakse kasutada asjaomaste andmete kaalukuse astmelise hindamise strateegiat, mis kuulub kriteeriumide hulka, mille alusel aineid klassifitseeritakse nahka söövitavaks ja ärritavaks (punkt 3.2.2.5). Segu peetakse nahka söövitavaks (nahasöövituse 1. kategooria), kui selle pH on kas 2 või madalam või 11,5 või kõrgem. Kui leelise/happe varu põhjal saab oletada, et aine või segu ei ole söövitav, kuigi selle pH väärtus on madal või kõrge, tuleb väite kinnitamiseks teha täiendavaid katseid; soovitatakse kasutada valideeritud in vitro katset.

3.2.3.2.   Segude klassifitseerimine, kui puuduvad andmed segu kui terviku kohta: seostamispõhimõtted

3.2.3.2.1 Kui segu nahasöövitavust ja -ärritavust ei ole katsetega kindlaks määratud, kuid on olemas piisavad andmed üksikute koostisainete ja sarnaste katsetatud segude kohta, mis kõnesoleva segu ohtlikkust piisavalt iseloomustavad, tuleb neid andmeid kasutada kooskõlas punktis 1.1.3 esitatud seostamispõhimõtetega.

3.2.3.3.   Segude klassifitseerimine, kui on olemas andmed segu kõikide koostisosade või üksnes mõne koostisosa kohta

3.2.3.3.1 Et segude nahkasöövitavuse ja -ärritavuse klassifitseerimisel oleks võimalik kasutada kõiki olemasolevaid andmeid, arvestatakse astmelisel lähenemisel järgmise eeldusega:

Eeldus: segu „olulised koostisained” on need, mille sisaldus segus on 1 % (massiprotsent tahketel ainetel, vedelikel, tolmul, udul ja aurul ning mahuprotsent gaasidel) või kõrgem, kui ei ole põhjust arvata (näiteks söövitavate koostisainete puhul), et koostisaine, mille sisaldus on väiksem kui 1 %, on oluline segu klassifitseerimiseks nahka söövitavaks/ärritavaks.

3.2.3.3.2 Kui on olemas andmed koostisosade, kuid mitte segu kui terviku kohta, kasutatakse segude nahka söövitavaks/ärritavaks klassifitseerimiseks tavaliselt summeeritavuse teoorial põhinevat lähenemisviisi, mille kohaselt iga söövitav või ärritav koostisosa suurendab segu üldiseid söövitavaid või ärritavaid omadusi proportsionaalselt oma söövitus-/ärritusvõimega ja sisaldusega. Söövitavate koostisosade puhul, mille sisaldus segus on madalam 1. kategooriasse klassifitseerimise sisalduse piirväärtusest, kuid võib omada tähtsust segu ärritavaks klassifitseerimisel, kasutatakse kaalutegurit 10. Segu klassifitseeritakse söövitavaks või ärritavaks, kui tema vastavate koostisosade sisalduste summa ületab sisalduse piirväärtusi.

3.2.3.3.3 Tabelis 3.2.3 esitatud üldiseid sisalduse piirväärtusi kasutatakse segude nahaärritavuse ja -söövitavuse määramiseks.

3.2.3.3.4.1 Eriti tähelepanelik tuleb olla nende segude klassifitseerimisel, mis sisaldavad happeid ja aluseid, anorgaanilisi soolasid, aldehüüde, fenoole ja pindaktiivseid aineid. Punktides 3.2.3.3.1 ja 3.2.3.3.2 kirjeldatud lähenemisviis võib olla rakendamiskõlbmatu, kuna paljud neist ainetest on söövitavad või ärritavad sisaldusel < 1 %.

3.2.3.3.4.2 Tugevaid happeid või aluseid sisaldavate segude klassifitseerimise kriteeriumina kasutatakse pH taset (vt punkti 3.2.3.1.2), kuna pH tase on parem söövituse näitaja kui tabelis 3.2.3 esitatud sisalduse piirväärtused.

3.2.3.3.4.3 Segu, mis sisaldab nahka söövitavaid või ärritavaid komponente ja mille klassifitseerimisel ei ole võimalik kohaldada summeerimispõhist lähenemisviisi (tabel 3.2.3) selle keemiliste omaduste tõttu, mis muudavad nimetatud lähenemisviisi rakendamiskõlbmatuks, klassifitseeritakse nahasöövituse kategooriatesse 1.A, 1.B või 1.C, kui see sisaldab 1 % koostisainet, mis on klassifitseeritud vastavalt kategooriatesse 1.A, 1.B või 1.C, või 2. kategooriasse, kui see sisaldab 3 % ärritavat koostisainet. Tabelis 3.2.4 on kokkuvõtlikult kirjeldatud segude klassifitseerimist, kui need sisaldavad koostisaineid, mille suhtes ei saa kohaldada tabelis 3.2.3 kirjeldatud lähenemisviisi. .

▼M4

3.2.3.3.5. Mõnikord saab usaldusväärsete andmetega tõendada, et segu teatava koostisaine nahka söövitav/ärritav toime ei ilmne kontsentratsiooni korral, mis on samasugune või kõrgem kui punktis 3.2.3.3.6 tabelites 3.2.3 ja 3.2.4 osutatud üldised kontsentratsioonipiirid. Sel juhul tuleb segu klassifitseerida nende andmete põhjal (vt ka artiklid 10 ja 11). Kui muudel juhtudel eeldatakse, et segu teatava koostisaine nahka söövitav/ärritav toime ei ilmne tabelites 3.2.3 ja 3.2.4 osutatud üldiste kontsentratsioonipiiridega võrdsel või kõrgemal kontsentratsioonil, tuleb kaaluda segu katsetamist. Sellistel juhtudel kasutatakse punktis 3.2.2.5 kirjeldatud asjakohase tõendusmaterjali kaalukuse astmelise hindamise strateegiat.

▼B

3.2.3.3.6 Kui on tõendatud, et koostisaine või koostisained on söövitavad ja ärritavad sisaldusel < 1 % (söövitav) või < 3 % (ärritav), klassifitseeritakse ka segu sellele vastavalt.



Tabel 3.2.3

Nahasöövituse/-ärrituse kategooriatesse (1. või 2. kategooria) klassifitseeritud koostisainete üldised sisalduse piirväärtused, mille alusel segu klassifitseeritakse nahka söövitavaks/ärritavaks

►C3  Koostisainete summa, kui koostisained on klassifitseeritud järgmiselt: ◄

Sisaldus, mille alusel segu klassifitseeritakse:

 

Nahka söövitav

Nahka ärritav

 

1. kategooria

(vt märkust allpool)

2. kategooria

►C3  Nahasöövituse kategooriad 1.A, 1.B, 1.C ◄

≥ 5 %

≥1 %, kuid < 5 %

►C3  Nahaärrituse 2. kategooria ◄

 

≥ 10 %

►C3  (10 × nahasöövituse kategooriad 1.A, 1.B, 1.C) + Nahaärrituse 2. kategooria ◄

 

≥ 10 %

Märkus

Segu klassifitseerimiseks nahasöövituse kategooriatesse 1.A, 1.B või 1.C peab nahale avaldatava toime põhjal vastavalt kategooriatesse 1.A, 1.B või 1.C klassifitseeritud koostisainete summa olema ≥ 5 % (kõigi kategooriate puhul). Kui nahasöövituse kategooriasse 1.A klassifitseeritud koostisainete summa on < 5 %, kuid kategooriate 1.A + 1.B summa on ≥ 5 %, klassifitseeritakse segu nahasöövituse kategooriasse 1.B. Kui nahasöövituse kategooriatesse 1.A + 1.B klassifitseeritud koostisainete summa on < 5 %, aga kategooriate 1.A + 1.B + 1.C koostisainete summa on ≥ 5 %, klassifitseeritakse segu nahasöövituse kategooriasse 1.C.



Tabel 3.2.4

Segu koostisainete üldised sisalduse piirväärtused, mille suhtes summeeritavust ei kohaldata ja mille alusel segu klassifitseeritakse nahka söövitavaks/ärritavaks

Koostisaine:

Sisaldus:

Segu on klassifitseeritud: Nahk

Hape pH tasemega ≤ 2

≥ 1 %

1. kategooria

Alus pH tasemega ≥ 11,5

≥ 1 %

1. kategooria

Muud söövitavad koostisained (kategooriad 1.A, 1.B, 1.C), mille suhtes summeeritavust ei kohaldata

≥ 1 %

1. kategooria

Muud ärritavad koostisained (2. kategooria), mille suhtes summeeritavust ei kohaldata, sealhulgas happed ja alused

≥ 3 %

2. kategooria

3.2.4.   Ohust teavitamine

3.2.4.1. Sellesse ohuklassi klassifitseerimise kriteeriumidele vastavate ainete või segude puhul kasutatakse tabelis 3.2.5 esitatud märgistuselemente.

▼M4



Tabel 3.2.5

Nahasöövituse/-ärrituse märgistuselemendid

Klassifikatsioon

Kategooriad 1.A, 1.B ja 1.C

2. kategooria

GHSi piktogrammid

image

image

Tunnussõna

Ettevaatust

Hoiatus

Ohulause

H314: Põhjustab rasket nahasöövitust ja silmakahjustusi

H315: Põhjustab nahaärritust

Hoiatuslaused ohu ennetamise kohta

P260

P264

P280

P264

P280

Hoiatuslaused reageerimise kohta

P301 + P330 + P331

P303 + P361 + P353

P363

P304 + P340

P310

P321

P305 + P351 + P338

P302 + P352

P321

P332 + P313

P362 + P364

Hoiatuslaused säilitamise kohta

P405

 

Hoiatuslaused kõrvaldamise kohta

P501

 

3.3.   Raske silmakahjustus/silmade ärritus

3.3.1.   Mõisted

3.3.1.1. Raske silmakahjustus – koekahjustuse tekkimine silmas või tugev füüsiline nägemislangus pärast katseaine silma eespinnale manustamist, kui kahjustus ei ole 21 päeva jooksul pärast aine manustamist täielikult taandunud.

Silmade ärritus – selliste muutuste tekkimine silmas pärast katseaine silma eespinnale manustamist, mis on 21 päeva jooksul pärast aine manustamist täielikult taandunud.

3.3.2.   Ainete klassifitseerimise kriteeriumid

3.3.2.1. Ainete klassifitseerimise süsteem hõlmab astmelist katsetamise ja hindamise skeemi, milles ühitatakse olemasolev teave silma tugevate koekahjustuste ja silmade ärrituse kohta (sealhulgas varasemad andmed kogemuste kohta inimeste või loomadega) struktuuri ja aktiivsuse (kvantitatiivseid) sõltuvusseoseid käsitlevate kaalutlustega ning valideeritud in vitro katsete tulemustega; see aitab vältida mittevajalikke loomkatseid.

3.3.2.2. Enne raske silmakahjustuse/silmade ärrituse in vivo katseid vaadatakse läbi kogu olemasolev teave uuritava aine kohta. Olemasolevate andmete põhjal on sageli võimalik teha esialgne otsus näiteks selle kohta, kas aine tekitab rasket (st pöördumatut) silmakahjustust või mitte. Kui nende andmete põhjal saab ainet või segu klassifitseerida, ei ole katseid vaja.

3.3.2.3. Enne katsete korraldamist tuleb kaaluda paljusid tegureid, mis aitavad kindlaks määrata aine ohtlikkust raske silmakahjustuse või silmade ärrituse tekitajana. Kõigepealt analüüsitakse kogemusi inimeste ja loomadega, sest need annavad silmadele avaldatava toimega otseselt seotud teavet. Teatavatel juhtudel võib teave struktuurilt sarnaste ühendite kohta olla klassifitseerimisotsuse tegemiseks piisav. Samuti võivad sellised pH äärmused nagu näiteks ≤ 2 ja ≥ 11,5 tekitada rasket silmakahjustust, eriti koos märkimisväärse puhverdusvõimega. Eeldatakse, et nende toimeainete mõju silmadele on märkimisväärne. Nahka söövitavate ainete silmadele avaldatava paikse toime katsetamise vältimiseks tuleks enne raske silmakahjustuse/silmade ärrituse kaalumist hinnata võimalikku nahasöövitust. Nahka söövitavaid aineid loetakse ka raske silmakahjustuse tekitajaks (1. kategooria), samas kui nahka ärritavaid aineid võib lugeda silmade ärrituse tekitajaks (2. kategooria). Alternatiivselt võib klassifitseerimisotsuste (vt artiklit 5) tegemiseks kasutada valideeritud ja heakskiidetud in vitro uuringuid.

3.3.2.4. Eespool kirjeldatud teavet, kui see on aine kohta kättesaadav, kasutatakse silmade ärrituse in vivo katsete vajaduse kindlaksmääramiseks. Kuigi teavet on võimalik koguda ka üksiknäitajate astmelise hindamisega (näiteks äärmusliku pH-ga sööbivad leelised loetakse paikseteks söövitajateks), võetakse tõendusmaterjali kaalukuse hindamisel arvesse kogu olemasolevat teavet, eriti kui andmed on olemas mõnede, kuid mitte kõikide näitajate kohta. Üldiselt peetakse kõige olulisemaks vastava ainega seoses omandatud kogemustele toetuvat eksperdiarvamust, järgnevad nahaärrituskatsete tulemused ja korrektselt valideeritud alternatiivsed meetodid. Võimaluse korral välditakse söövitavate ainete ja segude katsetamist loomadega.

3.3.2.5. Võimaluse korral kaalutakse esialgse teabe astmelist hindamist, kuigi teatavatel juhtudel ei pruugi kõik selle lähenemisviisi elemendid olla asjakohased.

3.3.2.6.   Pöördumatu toime silmadele / raske silmakahjustus (1. kategooria)

3.3.2.6.1 Raske silmakahjustuse tekitamise võimega ained klassifitseeritakse 1. kategooriasse (pöördumatu toime silmale). Aine klassifitseeritakse sellesse ohukategooriasse loomkatsete tulemuste põhjal vastavalt tabelis 3.3.1 loetletud kriteeriumidele. Nimetatud tulemuste hulka kuuluvad 4-punktiline sarvkestakahjustus ja muud katseperioodil täheldatud tugevad reaktsioonid (näiteks sarvkesta hävimine), samuti püsiv sarvkesta läbipaistmatus, sarvkesta värvuse muutumine värvaine tõttu, kleepuvus, sarvkestakiht ja häired silma vikerkesta toimimisel või muu nägemist halvendav toime. Selles kontekstis loetakse püsivaks kahjustust, mis ei ole tavaliselt 21-päevase jälgimisperioodi jooksul täielikult pöörduv. Ained klassifitseeritakse 1. kategooriasse ka siis, kui need küülikutega tehtud Draize silmakatses vastavad määratud kriteeriumidele (sarvkesta läbipaistmatus ≥ 3 või vikerkestapõletik > 1,5 ), kuna sellised tugevad kahjustused on 21-päevase jälgimisperioodi jooksul tavaliselt pöördumatud.



Tabel 3.3.1

Silmadele avaldatavat pöördumatut toimet käsitlev kategooria

Kategooria

Kriteeriumid

Pöördumatu toime silmale

(1. kategooria)

Kui loomale silma manustatuna tekitab aine:

— vähemalt ühel loomal silma sarvkesta, võrkkesta või sidekesta kahjustuse, mis on eeldatavasti pöördumatu või ei ole täielikult pöörduv tavaliselt 21-päevase jälgimisperioodi jooksul ja/või

— vähemalt kahel kolmest katses osalenud loomast järgmise positiivse reaktsiooni:

— 

— sarvkesta läbipaistmatus ≥ 3 ja/või

— vikerkesta põletik > 1,5 ,

mille kirjeldamiseks on kasutatud keskmisi väärtusi, mis on arvutatud punktide põhjal, millega loomi on hinnatud 24, 48 ja 72 tundi pärast katsematerjali manustamist.

3.3.2.6.2 Inimandmete kasutamist käsitletakse punktides 3.3.2.1 ja 3.3.2.4 ning samuti punktides 1.1.1.3, 1.1.1.4 ja.1.1.1.5.

3.3.2.7.   Pöörduv toime silmadele (2. kategooria)

3.3.2.7.1 Pöörduvat silmade ärritust tekitavad ained klassifitseeritakse 2. kategooriasse (ärritav silmadele).



Tabel 3.3.2

Silmadele avaldatavat pöörduvat toimet käsitlev kategooria

Kategooria

Kriteeriumid

Ärritav silmadele

(2. kategooria)

Kui loomale silma manustatuna tekitab aine:

— vähemalt kahel kolmest katses osalenud loomast järgmise positiivse reaktsiooni:

— 

— sarvkesta läbipaistmatus ≥ 1 ja/või

►C3

 

— vikerkesta põletik ≥ 1 ja/või

 ◄

— sidekesta punetus > 2 ja/või

— sidekesta turse (kemoos) > 2

— mille kirjeldamiseks on kasutatud keskmisi väärtusi, mis on arvutatud punktide põhjal, millega loomi on hinnatud 24, 48 ja 72 tundi pärast katsematerjali manustamist ja

— mis täielikult pöördub 21-päevase jälgimisperioodi jooksul.

3.3.2.7.2 Kui loomade reaktsioonides on olnud silmatorkavaid erinevusi, tuleb seda teavet klassifitseerimisotsuse tegemisel arvesse võtta.

3.3.3.   Segude klassifitseerimise kriteeriumid

3.3.3.1.   Segude klassifitseerimine, kui on olemas andmed segu kui terviku kohta

3.3.3.1.1 Segu klassifitseeritakse ainete suhtes sätestatud kriteeriumide alusel; seejuures võetakse arvesse kõnesolevate ohuklasside andmete kogumiseks kasutatud uurimis- ja hindamisstrateegiaid.

3.3.3.1.2 Erinevalt muudest ohuklassidest on teatavate segude nahasöövitavust võimalik uurida alternatiivsete katsete abil, mille tulemused on klassifitseerimise jaoks piisavalt täpsed ning mis on lihtsad ja suhteliselt odavad. Klassifitseerimise täpsuse tagamiseks ja tarbetute loomkatsete vältimiseks soovitatakse kasutada tõendusmaterjali kaalukuse astmelise analüüsimise strateegiat, mis kuulub ainete nahka söövitavaks või raskeid silmakahjustusi ja silmade ärritust tekitavaks klassifitseerimise kriteeriumide hulka. Segu loetakse silma raskelt kahjustavaks (1. kategooria), kui selle pH ≤ 2,0 või ≥ 11,5 . Kui leelise/happe varu põhjal saab väita, et segu ei ole võimeline tekitama rasket silmakahjustust, kuigi sellel on madal või kõrge pH väärtus, tuleb väidet kinnitada täiendavate katsetega; soovitatakse asjakohase valideeritud in vitro katse kasutamist.

3.3.3.2.   Segude klassifitseerimine, kui puuduvad andmed segu kui terviku kohta: seostamispõhimõtted

3.3.3.2.1 Kui segu nahasöövitavust ja -ärritavust või raske silmakahjustuse või silmade ärrituse tekitamise võimet ei ole katsetega kindlaks määratud, kuid segu ohtlikkuse iseloomustamiseks on piisavalt andmeid üksikute koostisainete ja sarnaste uuritud segude kohta, tuleb neid andmeid kasutada kooskõlas punktis 1.1.3 esitatud seostamispõhimõtetega.

3.3.3.3.   Segude klassifitseerimine, kui on olemas andmed segu kõikide koostisosade või üksnes mõne koostisosa kohta

3.3.3.3.1 Et segude raskeid silmakahjustusi/silmade ärritust tekitava toime klassifitseerimisel oleks võimalik kasutada kõiki olemasolevaid andmeid, lähtutakse astmelisel lähenemisel järgmisest eeldusest:

Eeldus: segu „olulised koostisained” on need, mille sisaldus segus on 1 % (massiprotsent tahketel ainetel, vedelikel, tolmul, udul ja aurul ning mahuprotsent gaasidel) või kõrgem, kui ei ole põhjust arvata (näiteks söövitavate koostisosade puhul), et koostisaine, mille sisaldus on väiksem kui 1 %, on siiski oluline segu klassifitseerimisel silmi ärritavaks/rasket silmakahjustust tekitavaks.

3.3.3.3.2 Kui andmed on olemas koostisosade, kuid mitte segu kui terviku kohta, kasutatakse segude klassifitseerimisel silmi ärritavaks või rasket silmakahjustust tekitavaks tavaliselt summeeritavuse teoorial põhinevat lähenemisviisi, mille kohaselt iga söövitav või ärritav koostisosa suurendab segu üldiseid söövitavaid või ärritavaid omadusi proportsionaalselt oma söövitava/ärritava toimega ja sisaldusega. Söövitavate koostisosade puhul, mille sisaldus segus on madalam 1. kategooriasse klassifitseerimise sisalduse piirväärtusest, kuid võib omada tähtsust segu ärritavaks klassifitseerimisel, kasutatakse kaalutegurit 10. Segu klassifitseeritakse rasket silmakahjustust tekitavaks või silmi ärritavaks, kui selliste komponentide sisalduste summa ületab sisalduse piirväärtust.

3.3.3.3.3 Tabelis 3.3.3 on esitatud üldised sisalduse piirväärtused, mida tuleb kasutada otsustamisel, kas määrata segu klassifitseerimisel silmi ärritavaks või rasket silmakahjustust tekitavaks.

3.3.3.3.4.1 Eriti tähelepanelik tuleb olla nende segude klassifitseerimisel, mis sisaldavad happeid ja aluseid, anorgaanilisi soolasid, aldehüüde, fenoole ja pindaktiivseid aineid. Punktides 3.3.3.3.1 ja 3.3.3.3.2 kirjeldatud lähenemisviis võib olla sobimatu, kuna paljud neist ainetest on sisaldusel < 1 % söövitavad või ärritavad.

3.3.3.3.4.2 Tugevaid happeid või aluseid sisaldavate segude puhul kasutatakse klassifitseerimise kriteeriumina pH taset (vt punkti 3.3.2.3), kuna pH tase on parem raske silmakahjustuse näitaja kui tabelis 3.3.3 esitatud üldised sisalduse piirväärtused.

3.3.3.3.4.3 Segu, mis sisaldab söövitavaid või ärritavaid koostisaineid ja mida ei ole võimalik summeeritavuse põhimõtte kohaselt klassifitseerida (tabel 3.3.3) tema keemiliste omaduste tõttu, mis nimetatud lähenemisviisi rakendamiskõlbmatuks muudavad, tuleb klassifitseerida silmadele avaldatava toime põhjal 1. kategooriasse, kui see sisaldab ≥ 1 % nahka söövitavat koostisainet, ja 2. kategooriasse, kui see sisaldab ≥ 3 % nahka ärritavat koostisainet. Tabelis 3.3.4. on esitatud kokkuvõte segude klassifitseerimisest, kui need sisaldavad koostisaineid, mille suhtes ei kohaldata tabelit 3.3.3.

▼M4

3.3.3.3.5. Mõnikord saab usaldusväärsete andmetega tõendada, et sisalduse korral, mis on võrdne punkti 3.3.3.3.6 tabelites 3.3.3 ja 3.3.4 osutatud üldiste sisalduse piirväärtustega või nendest kõrgem, ei ilmne segu teatava koostisaine pöörduvat/pöördumatut toimet silmadele. Sel juhul tuleb segu selliste andmete põhjal klassifitseerida. Kui muudel juhtudel eeldatakse, et segu teatava koostisaine nahka ärritav/söövitav või pöörduv/pöördumatu toime silmadele ei ilmne tabelites 3.3.3 ja 3.3.4 osutatud üldiste sisalduse piirväärtustega võrdse või kõrgema taseme korral, tuleb kaaluda segu katsetamist. Sellistel juhtudel kasutatakse asjaomaste andmete kaalukuse astmelise hindamise strateegiat.

▼B

3.3.3.3.6 Kui on tõendatud, et koostisaine või koostisained on söövitavad ja ärritavad sisaldusel < 1 % (söövitav) või < 3 % (ärritav), klassifitseeritakse ka segu sellele vastavalt.



Tabel 3.3.3

Segu koostisainete (mis silmale avaldatava toime põhjal on klassifitseeritud nahasöövituse 1. kategooriasse ja/või silmale avaldatava toime 1. või 2. kategooriasse) üldised sisalduse piirväärtused, mille alusel segu klassifitseeritakse silmale avaldatava toime 1. või 2. kategooriasse

►C3  Koostisainete summa, kui koostisained on klassifitseeritud järgmiselt: ◄

Sisaldus, mille alusel segu klassifitseeritakse:

Pöördumatu toime silmale

Pöörduv toime silmale

1. kategooria

2. kategooria

►C3  Silmale avaldatava toime 1. kategooria või nahasöövituse kategooria 1.A, 1.B, 1.C ◄

≥ 3 %

≥ 1 %, kuid < 3 %

►C3  Silmale avaldatava toime 2. kategooria ◄

 

≥ 10 %

►C3  (10 × silmale avaldatava toime 1. kategooria) + silmale avaldatava toime 2. kategooria ◄

 

≥ 10 %

►C3  Nahasöövituse kategooria 1.A, 1.B ja 1.C + silmale avaldatava toime 1. kategooria ◄

≥ 3 %

≥ 1 %, kuid < 3 %

►C3  10 × (nahasöövituskategooria 1.A, 1.B, 1.C + silmale avaldatava toime 1. kategooria) + silmale avaldatava toime 2. kategooria ◄

 

≥ 10 %



Tabel 3.3.4

Segu koostisainete (mille suhtes summeeritavuse lähenemisviisi ei kohaldata) üldised sisalduse piirväärtused, mille alusel segu klassifitseeritakse silmadele ohtlikuks

Koostisaine

Sisaldus

Segu on klassifitseeritud: toime silmadele

Hape pH tasemega ≤ 2

≥ 1 %

1. kategooria

Alus pH tasemega ≥ 11,5

≥ 1 %

1. kategooria

Muud söövitavad (1.kategooria) koostisained, mille suhtes summeeritavust ei kohaldata

≥ 1 %

1. kategooria

Muud ärritavad (2. kategooria) koostisained, mille suhtes summeeritavust ei kohaldata, sealhulgas happed ja alused

≥ 3 %

2. kategooria

3.3.4.   Ohust teavitamine

3.3.4.1. Sellesse ohuklassi klassifitseerimise kriteeriumidele vastavate ainete või segude puhul kasutatakse tabelis 3.3.5 esitatud märgistuselemente.



Tabel 3.3.5

Raske silmakahjustuse / silmade ärrituse märgistuselemendid

Klassifitseerimine

1. kategooria

2. kategooria

GHSi piktogrammid

image

►M2  image  ◄

Tunnussõna

Ettevaatust

Hoiatus

Ohulause

H318: Põhjustab raskeid silmakahjustusi

H319: Põhjustab tugevat silmade ärritust

Hoiatuslause ohu ennetamise kohta

P280

P264

P280

Hoiatuslaused reageerimise kohta

P305 + P351 + P338

P310

P305 + P351 + P338

P337 + P313

Hoiatuslaused säilitamise kohta

 

 

Hoiatusväljendid kõrvaldamise kohta

 

 

3.4.   Hingamiselundite või naha sensibiliseerimine

3.4.1.   Mõisted ja üldkaalutlused

3.4.1.1.  Hingamiselundite sensibilisaator – sissehingamisel hingamiselundite ülitundlikkust tekitav aine.

3.4.1.2.  Naha sensibilisaator – aine, mis nahaga kokku puutudes tekitab allergilise reaktsiooni.

3.4.1.3. Käesoleva punkti tähenduses koosneb sensibiliseerimine kahest faasist: esimeses faasis tekitatakse indiviidil allergeeniga kokkupuute kaudu spetsiaalne immunoloogiline mälu (induktsioonifaas). Teine faas on esilekutsumine, st sensibiliseeritud indiviidi allergeeniga kokkupuutesse viimise kaudu rakuvahendatud või antikehavahendatud allergilise reaktsiooni tekitamine.

3.4.1.4. Nii hingamiselundite sensibiliseerimisel kui ka naha sensibiliseerimisel on kaks faasi: induktsiooni- ja esilekutsumisfaas. Naha sensibiliseerimiseks on vajalik induktsioonifaas, mille jooksul immuunsüsteem õpib reageerima; kliinilised sümptomid võivad tekkida siis, kui edaspidine kokkupuude on piisav nähtava nahareaktsiooni esilekutsumiseks (esilekutsumise faas). Sama põhimõtet kasutatakse tavaliselt prognoosimiskatsete läbiviimisel, mis algavad induktsioonifaasiga, millele reageerimist mõõdetakse järgnevas standarditud esilekutsumisfaasis, mis tavaliselt sisaldab katset plaastriga. Paikne lümfisõlmede uuring on erand, millega mõõdetakse otseselt induktsioonifaasi reaktsiooni. Inimnaha sensibiliseerimise tõendeid hinnatakse tavaliselt diagnostilise plaastri katse abil.

3.4.1.5. Tavaliselt on nii naha- kui ka hingamiselundite sensibiliseerimisel esilekutsumiseks vaja madalamat taset kui indutseerimiseks. ►M2  II lisa punktis 2.8  ◄ käsitletakse sensibiliseeritud isikute hoiatamist segus esinevate konkreetsete sensibilisaatorite eest.

3.4.1.6. Ohuklass „hingamiselundite või naha sensibiliseerimine” jaguneb järgmiselt:

 hingamiselundite sensibiliseerimine ►M2  ja ◄

 naha sensibiliseerimine

▼M2

3.4.2.   Ainete klassifitseerimise kriteeriumid

3.4.2.1.   Hingamiselundite sensibilisaatorid

3.4.2.1.1.   Ohukategooriad

3.4.2.1.1.1.

Hingamiselundite sensibilisaatorid klassifitseeritakse 1. kategooriasse, kui ei ole piisavaid andmeid alamkategooriatesse klassifitseerimiseks.

3.4.2.1.1.2.

Kui andmed on piisavad, võimaldab täpsem hindamine vastavalt punktile 3.4.2.1.1.3 jagada hingamiselundite sensibilisaatorid 1A-alamkategooriasse (tugevad sensibilisaatorid) või 1B-alamkategooriasse (muud hingamiselundite sensibilisaatorid).

3.4.2.1.1.3.

Inimestel või loomadel täheldatud toime õigustab tavaliselt hingamiselundite sensibilisaatorite klassifitseerimist asjakohase tõendusmaterjali kaalukuse põhjal. Ained võib jagada asjakohaste tõendite kaalukuse põhjal kas 1A või 1B-alamkategooriasse vastavalt tabelis 3.4.1 esitatud kriteeriumidele ning tuginedes inimeste kokkupuudetest või epidemioloogilistest uuringutest pärinevatele usaldusväärsetele ja kvaliteetsetele tõenditele ja/või katseloomadega tehtud asjakohaste uuringute tulemustele.

3.4.2.1.1.4.

Ained klassifitseeritakse hingamiselundite sensibilisaatoriteks tabelis 3.4.1 esitatud kriteeriumide põhjal:



Tabel 3.4.1

Hingamiselundite sensibilisaatorite ohukategooria ja alamkategooriad

Kategooria

Kriteeriumid

1. kategooria

Kui ei ole veel piisavaid andmeid alamkategooriatesse liigitamiseks, klassifitseeritakse ained hingamiselundite sensibilisaatoriteks (1. kategooria) järgmiste kriteeriumide alusel:

a)  kui on inimestelt pärinevaid tõendeid selle kohta, et aine võib tekitada spetsiifilist hingamiselundite ülitundlikkust ja/või

b)  asjakohasel loomkatsel on saadud positiivsed tulemused.

1A-alamkategooria

Ained, mille puhul on täheldatud sagedast esinemist inimestel või suure tundlikkuse esinemise tõenäosust inimestel loom- või muude katsete põhjal (1). Arvestada võib ka reaktsiooni tõsidust.

1B-alamkategooria

Ained, mille puhul on täheldatud vähest kuni mõõdukat esinemist inimestel või väikese kuni mõõduka tundlikkuse esinemise tõenäosust inimestel loom- või muude katsete põhjal (1). Arvestada võib ka reaktsiooni tõsidust.

(1)   Praeguseks ei ole ühtki loomkatsete mudelit hingamiselundite ülitundlikkuse katsetamiseks heaks kiidetud ega kinnitatud. Teatavates oludes võivad loomkatsetest saadud andmed pakkuda väärtuslikku teavet tõendite kaalukuse hindamiseks.

3.4.2.1.2.   Tõendid inimestele avalduva mõju kohta

3.4.2.1.2.1.

Tõendid selle kohta, et aine võib tekitada spetsiifilist hingamiselundite ülitundlikkust, põhinevad tavaliselt inimestega seotud kogemustel. Selles kontekstis ilmneb ülitundlikkus tavaliselt astmana, kuid hinnatakse ka muid ülitundlikkuse reaktsioone, näiteks riniit/konjuktiviit ja alveoliit. Seisund on oma kliiniliselt olemuselt allergiline reaktsioon. Immunoloogilisi mehhanisme ei ole siiski vaja selgitada.

3.4.2.1.2.2.

Hinnates tõendeid inimestele avalduva mõju kohta, tuleb klassifitseerimisotsuse langetamisel lisaks konkreetsete juhtumitega seotud tõenditele võtta arvesse ka järgmist:

a) kokkupuutunud inimeste arv;

b) kokkupuute ulatus.

Inimesele avalduva mõju andmete kasutamist käsitletakse punktides 1.1.1.3, 1.1.1.4 ja 1.1.1.5.

3.4.2.1.2.3.

Eespool osutatud tõend võib olla näiteks:

a) haiguslugu ja ainega kokkupuutumisega seotud kopsufunktsioonide uuringute andmed, mida kinnitavad muud tõendid, mille hulka võib kuuluda:

i)  in vivo immunoloogiline proov (näiteks nahatorkeproov);

ii)  in vitro immunoloogiline proov (näiteks seroloogiline analüüs);

iii) kui immunoloogiline toimemehhanism on tõestamata, siis uuringud, mis näitavad muid spetsiifilisi ülitundlikkusreaktsioone, näiteks korduv kerge ärritus, farmakoloogiliselt esilekutsutud toime;

iv) keemilise struktuuri sarnasus ainetega, mis teadaolevalt põhjustavad hingamiselundite ülitundlikkust;

b) andmed, mis on saadud ühel või enamal positiivsel bronhoprovokatsioonikatsel vastava ainega, kui katsete tegemisel on lähtutud konkreetse ülitundlikkuse reaktsiooni määramiseks kehtestatud suunistest.

3.4.2.1.2.4.

Haiguslugu sisaldab nii meditsiinilist kui ka kutsealast teavet, aidates kindlaks teha seose konkreetse ainega kokkupuutumise ja hingamiselundite ülitundlikkuse väljakujunemise vahel. Asjaomase teabe hulka kuuluvad süvendavad faktorid nii kodus kui ka töökohal ning andmed haiguse tekke ja kulu ning vaadeldava patsiendi perekonnas ja temal endal esinenud haiguste kohta. Haigusloos peab olema ka märkus muude lapsepõlves esinenud allergianähtude või hingamiselundite haiguste kohta ja teave suitsetamise kohta.

3.4.2.1.2.5.

Bronhoprovokatsioonikatsete positiivseid tulemusi peetakse klassifitseerimisel piisavaks tõendiks. Tuleb siiski tunnistada, et tegelikult on hulk eespool loetletud uuringuid juba tehtud.

3.4.2.1.3.   Loomkatsed

3.4.2.1.3.1.

Asjakohaste loomkatsete ( 11 ) andmed, mis võivad viidata aine võimele tekitada inimestel sissehingamisel ( 12 ) ülitundlikkust, võivad sisaldada järgmist:

a) immunoglobuliini E (IgE) määramine ja muud iseloomulikud immunoloogilised näitajad hiirte puhul;

b) spetsiifilised kopsureaktsioonid merisigadel.

3.4.2.2.   Naha sensibilisaatorid

3.4.2.2.1.   Ohukategooriad

3.4.2.2.1.1.

Naha sensibilisaatorid klassifitseeritakse 1. kategooriasse, kui ei ole piisavaid andmeid alamkategooriatesse klassifitseerimiseks.

3.4.2.2.1.2.

Kui andmed on piisavad, võimaldab täpsem hindamine vastavalt punktile 3.4.2.2.1.3 jagada naha sensibilisaatorid 1A-alamkategooriasse (tugevad sensibilisaatorid) või 1B-alamkategooriasse (muud naha sensibilisaatorid).

3.4.2.2.1.3.

Inimestel või loomadel täheldatud toime õigustab tavaliselt naha sensibilisaatorite klassifitseerimist asjakohaste tõendite kaalukuse põhjal vastavalt punktile 3.4.2.2.2. Ained võib jagada asjakohaste tõendite kaalukuse põhjal kas 1A või 1B-alamkategooriasse vastavalt tabelis 3.4.2 esitatud kriteeriumidele ning tuginedes inimeste kokkupuudetest või epidemioloogilistest uuringutest pärinevatele usaldusväärsetele ja kvaliteetsetele tõenditele ja/või katseloomadega tehtud asjakohaste uuringute tulemustele 1A-alamkategooria puhul vastavalt punktides 3.4.2.2.2.1 ja 3.4.2.2.3.2 ning 1B-alamkategooria puhul vastavalt punktides 3.4.2.2.2.2 ja 3.4.2.2.3.3 sätestatud suunisväärtustele.

3.4.2.2.1.4.

Ained klassifitseeritakse naha sensibilisaatoriteks tabelis 3.4.2 esitatud kriteeriumide põhjal:



Tabel 3.4.2

Naha sensibilisaatorite ohukategooria ja alamkategooriad

Kategooria

Kriteeriumid

1. kategooria

Kui ei ole veel piisavaid andmeid alamkategooriatesse liigitamiseks, siis klassifitseeritakse ained naha sensibilisaatoriteks (1. kategooria) järgmiste kriteeriumide põhjal:

a)  kui inimestega seotud kogemused näitavad, et aine võib suurel osal sellega kokkupuutunud isikutest põhjustada nahale sattudes ülitundlikkust või

b)  kui asjakohasel loomkatsel on saadud positiivsed tulemused (vaata erikriteeriume punktis 3.4.2.2.4.1).

1A-alamkategooria

Ained, mille puhul on täheldatud sagedast esinemist inimestel ja/või suurt esinemise võimalust loomadel ja mille puhul võib oletada, et need võivad põhjustada inimestel ülitundlikkust. Arvestada võib ka reaktsiooni tõsidust.

1B-alamkategooria

Ained, mille puhul on täheldatud vähest kuni mõõdukat esinemist inimestes ja/või vähest kuni mõõdukat esinemise võimalust loomadel ja mille puhul võib oletada, et need võivad põhjustada inimestel tundlikkust. Arvestada võib ka reaktsiooni tõsidust.

3.4.2.2.2.   Tõendid inimestele avalduva mõju kohta

3.4.2.2.2.1.

1A-alamkategooria puhul võivad tõendid inimestele avalduva mõju kohta hõlmata järgmist:

a) positiivne tulemus ≤ 500 μg/cm2 juures (HRIPT, HMT – induktsioonilävi);

b) diagnostilise plaastri katse andmed, mis näitavad reaktsioonide suhteliselt sagedast ja märkimisväärset esinemist kindlaksmääratud elanikkonnarühmas suhteliselt vähese kokkupuute korral;

c) muud epidemioloogilised tõendid, mis näitavad suhteliselt sagedast ja märkimisväärset allergilise kontaktdermatiidi esinemist suhteliselt vähese kokkupuute korral.

3.4.2.2.2.2.

1B-alamkategooria puhul võivad tõendid inimestele avalduva mõju kohta hõlmata:

a) positiivne tulemus > 500 μg/cm2 juures (HRIPT, HMT – induktsioonilävi);

b) diagnostilise plaastri katse andmed, mis näitavad reaktsioonide suhteliselt vähest, kuid märkimisväärset esinemist kindlaksmääratud elanikkonnas suhteliselt sagedase kokkupuute korral;

c) muud epidemioloogilised tõendid, mis näitavad suhteliselt vähest, kuid märkimisväärset allergilise kontaktdermatiidi esinemist suhteliselt sagedase kokkupuute korral.

Inimesele avalduva mõju andmete kasutamist käsitletakse punktides 1.1.1.3, 1.1.1.4 ja 1.1.1.5.

3.4.2.2.3.   Loomkatsed

3.4.2.2.3.1.

Kui naha sensibiliseerimise uurimiseks kasutatakse abiainega katsemeetodit, peetakse 1. kategooria puhul vastureaktsiooni tekkimist vähemalt 30 % loomadel positiivseks tulemuseks. Abiaineta meriseakatsemeetodi puhul peetakse positiivseks tulemuseks vastureaktsiooni tekkimist vähemalt 15 % loomadel. 1. kategooria puhul peetakse positiivseks tulemuseks seda, kui stimulatsiooniindeks paikses lümfisõlmede uuringus on 3 või rohkem. Naha sensibiliseerimise katsemeetodeid on kirjeldatud OECD suunises 406 (maksimeerimiskatse merisigadega) ja suunises 429 (paikne lümfisõlmede uuring). Kasutada võib ka teisi meetodeid tingimusel, et need on hästi valideeritud ja teaduslikult põhjendatud. Näiteks võib hiire kõrva turse määratlemise katse (MEST) olla usaldusväärne sõelkatse mõõdukate kuni tugevate sensibilisaatorite tuvastamiseks ning seda võib kasutada esimese etapina naha sensibiliseerimise võimalikkuse hindamisel.

3.4.2.2.3.2.

1A-alamkategooria puhul võivad loomkatse tulemuste hulka kuuluda andmed tabelis 3.4.3 osutatud väärtustega.



Tabel 3.4.3

Loomkatse tulemused 1A-alamkategooria puhul

Katse

Kriteeriumid

Paikne lümfisõlmede uuring

EC3 väärtus ≤ 2 %

Maksimeerimiskatse merisigadega

≥ 30 % reageerivad ≤ 0,1 % nahasisese induktsiooni doosi juures või

≥ 60 % reageerivad > 0,1 % kuni ≤ 1 % nahasisese induktsiooni doosi juures

Buehleri katse

≥15 % reageerivad ≤ 0,2 % paikse induktsiooni doosi juures või

≥ 60 % reageerivad > 0,2 % kuni ≤ 20 % paikse induktsiooni doosi juures

3.4.2.2.3.3.

1B-alamkategooria puhul võivad loomkatse tulemuste hulka kuuluda andmed alljärgnevas tabelis 3.4.4 osutatud väärtustega.



Tabel 3.4.4

Loomkatse tulemused 1B-alamkategooria puhul

Katse

Kriteeriumid

Paikne lümfisõlmede uuring

EC3 väärtus > 2 %

Maksimeerimiskatse merisigadega

≥ 30 % kuni < 60 % reageerivad > 0,1 % kuni ≤ 1 % nahasisese induktsiooni doosi juures või

≥ 30 % reageerivad > 1 % nahasisese induktsiooni doosi juures

Buehleri katse

≥ 15 % kuni < 60 % reageerivad > 0,2 % kuni ≤ 20 % paikse induktsiooni doosi juures või

≥ 15 % reageerivad > 20 % paikse induktsiooni doosi juures

3.4.2.2.4.   Erikaalutlused

3.4.2.2.4.1.

Aine klassifitseerimiseks tõendite kaalukuse hindamise lähenemisviisi kasutades peaksid tõendid sisaldama kõike või osa järgmisest loetelust:

a) positiivsed tulemused plaasterkatsega, mis on tavaliselt saadud rohkem kui ühest nahahaiguste kliinikust;

b) epidemioloogilised uuringud näitavad, et kokkupuude ainega põhjustab allergilist kontaktdermatiiti. Kui suurel osal ainega kokkupuutunud isikutest ilmnevad iseloomulikud sümptomid, tuleb olukorda uurida eriti hoolega ka siis, kui kõnealuste juhtumite arv on väike;

c) asjakohastel loomkatsetel on saadud positiivsed tulemused;

d) inimestega seotud eksperimentaaluuringute käigus on saadud positiivsed andmed (vt punkt 1.3.2.4.7);

e) korrektselt dokumenteeritud allergilise kontaktdermatiidi juhtumid, mis pärinevad tavaliselt rohkem kui ühest nahahaiguste kliinikust;

f) kaaluda võib ka reaktsiooni tõsidust.

3.4.2.2.4.2.

Loomkatsetest pärinevad tõendid on tavaliselt usaldusväärsemad kui inimeste kokkupuutel põhinevad tõendid. Kui on olemas mõlemast allikast pärinevad andmed ning tulemused on omavahel vastuolus, tuleb hinnata kummastki allikast pärinevate andmete kvaliteeti ja usaldusväärsust, et lahendada klassifitseerimise küsimus iga konkreetse juhtumi kohta eraldi. Tavaliselt ei kasutata ohu klassifitseerimise jaoks vajalike inimesele avalduva mõju andmete saamiseks kontrollitud katseid vabatahtlikega, pigem moodustavad inimesele avalduva mõju andmed osa riskihindamisest, millega kinnitatakse loomkatsete puhul täheldatud toime puudumist. Sellest tulenevalt on inimestelt pärinevad positiivsed naha sensibiliseerimise andmed saadud tavaliselt juht-kontrolliuuringu või mõne muu mitte nii täpselt määratletud uuringuga. Seepärast tuleb inimesele avalduva mõju andmete hindamisel olla ettevaatlik, sest juhtumite sagedus kajastab lisaks ainete olemusest tulenevatele omadustele ka selliseid tegureid nagu kokkupuuteolukord, biosaadavus, individuaalne eelsoodumus ja võetud ennetavad meetmed. Negatiivseid inimesele avalduva mõju andmeid ei tuleks tavaliselt kasutada loomkatsetega saadud positiivsete tulemuste vaidlustamiseks. Nii loomale kui ka inimesele avalduva mõju andmete puhul tuleks arvesse võtta kandja mõju.

3.4.2.2.4.3.

Kui ükski eespool nimetatud tingimus ei ole täidetud, ei ole aine klassifitseerimine naha sensibilisaatoriks vajalik. Kahe või enama allpool loetletud naha sensibiliseerimise näitaja kombinatsioon võib siiski otsust muuta. Seda tuleb kaaluda iga konkreetse juhtumi korral eraldi.

a) Üksikud allergilise kontaktdermatiidi juhud;

b) piiratud epidemioloogilised uuringud (näiteks mille puhul juhuslikkust, eelarvamusi ja segavaid asjaolusid ei ole piisava kindlusega kõrvale jäetud);

c) andmed suuniste kohaselt tehtud loomkatsete kohta, mille tulemused ei vasta loomkatseid käsitlevas punktis 3.4.2.2.3 esitatud positiivsete tulemuste kriteeriumidele, kuid on piirväärtusele piisavalt lähedal, et neid võiks pidada märkimisväärseks;

d) ebastandardsete meetoditega saadud positiivsed tulemused;

e) sarnase struktuuriga ainetega saadud positiivsed tulemused.

3.4.2.2.4.4.

Immunoloogiline kontakturtikaaria

Ained, mis vastavad hingamiselundite sensibilisaatoriteks klassifitseerimise kriteeriumidele, võivad lisaks põhjustada ka immunoloogilist kontakturtikaariat. Kaaluda tuleks ka nende ainete klassifitseerimist naha sensibilisaatoriteks. Ainete puhul, mis tekitavad immunoloogilist kontakturtikaariat, kuid ei vasta hingamiselundite sensibilisaatoriteks klassifitseerimise kriteeriumidele, tuleks samuti kaaluda nende klassifitseerimist naha sensibilisaatoriteks.

Immunoloogilist kontakturtikaariat tekitavate ainete ja segude kindlakstegemiseks ei ole ühtki loomkatsete mudelit heaks kiidetud. Seepärast põhineb klassifitseerimine tavaliselt inimesele avalduva mõju tõenditel, mis on sarnased naha sensibiliseerimise andmetega.

▼B

3.4.3.   Segude klassifitseerimise kriteeriumid

3.4.3.1.   Segude klassifitseerimine, kui on olemas andmed segu kui terviku kohta

3.4.3.1.1 Kui segu kohta on olemas ainete klassifitseerimise kriteeriumidele vastavad usaldusväärsed ja kvaliteetsed andmed, mis on saadud inimestega seotud kogemustest või asjakohastest loomkatsetest, võib segu klassifitseerida tõendusmaterjali kaalukuse hindamise põhjal. Segusid käsitlevate andmete hindamisel tuleb hoolikalt jälgida, et kasutatud annus ei muudaks tulemusi ebausaldusväärseks.

3.4.3.2.   Segude klassifitseerimine, kui puuduvad andmed segu kui terviku kohta: seostamispõhimõtted

3.4.3.2.1 Kui segu ei ole tema sensibiliseerivate omaduste kindlaksmääramise eesmärgil katsetatud, kuid on olemas piisavad andmed üksikute koostisosade kohta ning sarnased katsetatud segud, mis piisavalt iseloomustavad kõnesoleva segu ohtlikkust, tuleb neid andmeid kasutada kooskõlas punktis 1.1.3 esitatud seostamispõhimõtetega.

3.4.3.3.   Segude klassifitseerimine, kui on olemas andmed segu kõikide koostisosade või üksnes mõne koostisosa kohta

3.4.3.3.1 Segu klassifitseeritakse hingamiselundite või naha sensibilisaatoriks, kui vähemalt üks tema koostisaine on liigitatud hingamiselundite või naha sensibilisaatoriks ja selle sisaldus segus vastab asjaomasele üldisele sisalduse piirväärtusele või on sellest kõrgem, vastavalt ►M2  tabelile 3.4.5 ◄ .

3.4.3.3.2. Kui inimesel on juba kujunenud välja tundlikkus teatava aine või segu suhtes, võivad mõned sensibilisaatoriteks klassifitseeritud ained esile kutsuda reaktsiooni ka juhul, kui nende sisaldus segus jääb alla ►M2   tabelis 3.4.5  ◄ näidatud sisaldust (vt märkust 1 ►M2   tabeli 3.4.6 ◄ juures).

▼M2



Tabel 3.4.5

Hingamiselundite või naha sensibilisaatoriks klassifitseeritud segu koostisosade üldised sisalduse piirväärtused, mille alusel segu klassifitseeritakse

Koostisaine on klassifitseeritud järgmiselt:

Üldised sisalduse piirväärtused, mille alusel segu klassifitseeritakse

1. kategooria

hingamiselundite sensibilisaator

1. kategooria

naha sensibilisaator

Tahke/vedel

Gaas

Kõik füüsikalised olekud

1. kategooria

hingamiselundite sensibilisaator

≥ 1,0 %

≥ 0,2 %

 

1A-alamkategooria

hingamiselundite sensibilisaator

≥ 0,1 %

≥ 0,1 %

 

1B-alamkategooria

hingamiselundite sensibilisaator

≥ 1,0 %

≥ 0,2 %

 

1. kategooria

naha sensibilisaator

 

 

≥ 1,0 %

1A-alamkategooria

naha sensibilisaator

 

 

≥ 0,1 %

1B-alamkategooria

naha sensibilisaator

 

 

≥ 1,0 %

▼M2



Tabel 3.4.6

Segu koostisosade sisalduse piirväärtused esilekutsumise jaoks

Koostisaine on klassifitseeritud järgmiselt:

Sisalduse piirväärtused esilekutsumise jaoks

1. kategooria

hingamiselundite sensibilisaator

1. kategooria

naha sensibilisaator

Tahke/vedel

Gaas

Kõik füüsikalised olekud

1. kategooria

hingamiselundite sensibilisaator

≥ 0,1 % (märkus 1)

≥ 0,1 % (märkus 1)

 

1A-alamkategooria

hingamiselundite sensibilisaator

≥ 0,01 % (märkus 1)

≥ 0,01 % (märkus 1)

 

1B-alamkategooria

hingamiselundite sensibilisaator

≥ 0,1 % (märkus 1)

≥ 0,1 % (märkus 1)

 

1. kategooria

naha sensibilisaator

 

 

≥ 0,1 % (märkus 1)

1A-alamkategooria

naha sensibilisaator

 

 

≥ 0,01 % (märkus 1)

1B-alamkategooria

naha sensibilisaator

 

 

≥ 0,1 % (märkus 1)

▼M4

Märkus 1

Üldiselt kasutatakse seda esilekutsumiseks vajalikku sisalduse piirväärtust II lisa punktis 2.8 sätestatud märgistamise erinõuete kohaldamiseks, mis käsitlevad juba sensibiliseeritud inimeste kaitset. Kui segu ühe koostisaine sisaldus on selle sisaldusega võrdne või sellest kõrgem, on nõutav ohutuskaart (SDS). Sensibiliseerivate ainete puhul, mille konkreetne sisalduse piirväärtus on alla 0,1 %, peaks esilekutsumiseks vajalik sisalduse piirväärtus olema määratud ühe kümnendikuna konkreetsest sisalduse piirväärtusest.

▼B

3.4.4.   Ohust teavitamine

▼M2

3.4.4.1. Sellesse ohuklassi klassifitseerimise kriteeriumidele vastavate ainete või segude puhul kasutatakse tabelis 3.4.7 esitatud märgistuselemente.

▼M4



Tabel 3.4.7

Hingamisteede või naha sensibiliseerimise märgistuselemendid

Klassifikatsioon

Hingamisteede sensibiliseerimine

Naha sensibiliseerimine

1. kategooria ning 1.A ja 1.B alamkategooria

1. kategooria ning 1.A ja 1.B alamkategooria

GHSi piktogrammid

image

image

Tunnussõna

Ettevaatust

Hoiatus

Ohulause

H334: Sissehingamisel võib tekitada allergiat või astma sümptomeid või hingamisraskusi

H317: Võib tekitada allergilist nahareaktsiooni

Hoiatuslaused ohu ennetamise kohta

P261

P284

P261

P272

P280

Hoiatuslaused reageerimise kohta

P304 + P340

P342 + P311

P302 + P352

P333 + P313

P321

P362 + P364

Hoiatuslaused säilitamise kohta

 

 

Hoiatuslaused kõrvaldamise kohta

P501

P501

▼B

3.5.   Mutageensus sugurakkudele

3.5.1.   Mõisted ja üldkaalutlused

3.5.1.1.  Mutatsioon – püsiv muudatus raku geneetilise materjali koguses või struktuuris. Mõistet „mutatsioon” kasutatakse nii pärilike geneetiliste muutuste puhul, mis võivad avalduda fenotüübilisel tasandil, kui ka nende aluseks olevate DNA muutuste kohta, kui need on teada (sealhulgas aluspaaride iseloomulikud muutused ja kromosoomitranslokatsioon). Mõisteid „mutageenne” ja „mutageen” kasutatakse toimeainete puhul, mis suurendavad mutatsioonide esinemissagedust rakkude ja/või organismide üldkogumis.

3.5.1.2. Üldisemaid mõisteid „genotoksiline” ja „genotoksilisus” kasutatakse toimeainete või protsesside puhul, mis muudavad DNA struktuuri, informatsiooni või eraldamist, kaasa arvatud DNA kahjustamine selle tavalise paljunemisprotsessi häirimisega või paljunemise muutmisega mittefüsioloogilisel viisil (ajutiselt). Mutageense toime näitajatena kasutatakse tavaliselt genotoksilisuse katsetulemusi.

3.5.2.   Ainete klassifitseerimise kriteeriumid

3.5.2.1. Sellesse ohuklassi kuuluvad eeskätt ained, mis võivad põhjustada inimese sugurakkude mutatsioone, mis võivad edasi kanduda järglastele. Ainete ja segude sellesse ohuklassi klassifitseerimisel võetakse aga arvesse ka mutageensuse või genotoksilisuse in vitro katsete ning imetajate somaatiliste ja sugurakkude in vivo katsete tulemusi.

3.5.2.2. Klassifitseerimisel, mis on seotud mutageensusega sugurakkudele, paigutatakse ained ühte kahest kategooriast vastavalt tabelile 3.5.1.



Tabel 3.5.1

Sugurakkude mutageene käsitlevad ohukategooriad

Kategooriad

Kriteeriumid

1. KATEGOORIA:

Ained, mis teadaolevalt põhjustavad pärilikke muutusi inimeste sugurakkudes või millesse tuleb suhtuda nii, nagu need põhjustaksid pärilikke muutusi inimeste sugurakkudes.

Ained, mis teadaolevalt põhjustavad pärilikke muutusi inimeste sugurakkudes

1.A kategooria:

Klassifitseerimine 1.A kategooriasse toimub epidemioloogilistest inimuuringutest saadud positiivse tõendusmaterjali põhjal

Ained, millesse tuleb suhtuda nii, nagu need põhjustaksid pärilikke muutusi inimeste sugurakkudes

1.B kategooria:

Klassifitseerimisel 1.B kategooriasse on aluseks:

— päriliku mutageensuse imetajate sugurakkudele in vivo katsete positiivsed tulemused või

— imetajate somaatilisi rakke ohustava mutageensuse in vivo katsete positiivsed tulemused koos tõendusmaterjaliga selle kohta, et ainel on sugurakkudes muutuste esilekutsumise võime. Täiendavat tõendusmaterjali on võimalik saada sugurakkudega tehtud mutageensuse/genotoksilisuse in vivo katsete abil või näidates, et ainel või selle metaboliitidel ja sugurakkude geneetilisel materjalil on vastastikuse mõjutamise võime, või

— on saadud positiivsed tulemused katsetega, mis tõendavad mutageenset toimet inimeste sugurakkudele, kuid ei tõenda selle edasiandmist järglastele, näiteks ainega kokkupuutes olnud inimeste spermarakkude aneuploidia esinemissageduse suurenemine.

2. KATEGOORIA:

Ained, mille kohta arvatakse, et need võivad inimeste sugurakkudes pärilikke muutusi esile kutsuda

Klassifitseerimine 2. kategooriasse põhineb:

— positiivsel tõendusmaterjalil, mis on saadud katsetest imetajatega ja/või teatavatel juhtudel järgmistest in vitro katsetest:

— 

— somaatiliste rakkude mutageensuse in vivo katsed imetajatega või

— muud somaatiliste rakkude genotoksilisuse in vivo katsed, mida toetavad mutageensuse in vitro uuringute positiivsed tulemused.

Märkus: ained, mille puhul imetajate mutageensuse in vitro uuringute tulemused on positiivsed ja mis näitavad keemilise struktuuri – aktiivsuse seost teadaolevate sugurakkude mutageenidega, klassifitseeritakse mutageenide 2. kategooriasse.

3.5.2.3.   Täiendavad kaalutlused ainete klassifitseerimisel sugurakkude mutageenideks

3.5.2.3.1 Aine klassifitseerimisel lähtutakse ainega kokkupuutes olnud loomade sugurakkudega ja/või somaatiliste rakkudega tehtud katsete tulemustest, mis näitavad aine mutageensust ja/või genotoksilisust. Arvesse tuleb võtta ka in vitro katsetega määratud mutageenset ja/või genotoksilist toimet.

3.5.2.3.2 Süsteem on ohupõhine ja aineid klassifitseeritakse sugurakkude mutatsioonide tekitamise võime alusel. Seepärast ei ole see skeem ette nähtud ainete (kvantitatiivsete) riskihinnangute jaoks.

3.5.2.3.3 Inimeste sugurakkudele avaldatava päriliku toimega seotud klassifitseerimine toimub korrektselt läbi viidud piisavalt valideeritud katsete alusel, soovitatavalt komisjoni määruse (EÜ) nr 440/2008 kohaselt, mis on vastu võetud kooskõlas määruse (EÜ) nr 1907/2006 („katsemeetodite määrus”) artikli 13 lõikega 3, näiteks järgmistes punktides loetletud katsete alusel. Katsetulemuste hindamisel kasutatakse eksperdiarvamust ja klassifitseerimisel hinnatakse kogu olemasoleva asjaomase tõendusmaterjali kaalukust.

3.5.2.3.4 Päriliku mutageensuse sugurakkudelein vivo katsed, näiteks:

 näriliste dominantne letaalne katse

 hiirte päriliku translokatsiooni katse

3.5.2.3.5 Somaatilisi rakke ohustava mutageensuse in vivo katsed, näiteks:

 imetajate luuüdi kromosoomaberratsiooni katse

 hiirte täppkatse

 imetajate erütrotsüütide mikrotuuma katse

3.5.2.3.6 Sugurakkude mutageensuse/genotoksilisuse katsed, näiteks:

a) mutageensuse katsed:

 imetajate spermatogoonide kromosoomaberratsiooni katse

 spermatiidide mikrotuuma katse

b) genotoksilisuse katsed:

 õdekromatiidivahetuse analüüs spermatogoonides

 plaanivälise DNA sünteesi (UDS) katse munandirakkudes

3.5.2.3.7 Genotoksilisuse katsed somaatilistes rakkudes, näiteks:

 maksa plaanivälise sünteesi (UDS) in vivo katse

 imetajate luuüdi õdekromatiidivahetus (SCE)

3.5.2.3.8 Mutageensuse in vitro katsed, näiteks:

 imetajate kromosoomaberratsiooni in vitro katse

 imetajate rakkude geenmutatsiooni in vitro katse

 bakteriaalsed pöördmutatsioonikatsed

3.5.2.3.9 Üksikainete klassifitseerimine toimub kogu olemasoleva tõendusmaterjali kaalukuse hindamise põhjal eksperdiarvamuse abil (vt 1.1.1). Kui klassifitseerimiseks kasutatakse ühte korrektselt läbiviidud katset, peavad selle tulemused olema selged ja ühtemoodi mõistetavalt positiivsed. Uute, korralikult valideeritud katsete esile kerkimise korral võib ka neid kasutada kogu tõendusmaterjali kaalukuse hindamisel. Arvesse võetakse ka uuringus kasutatud kokkupuuteviisi asjakohasust inimeste kokkupuuteviisidega võrreldes.

3.5.3.   Segude klassifitseerimise kriteeriumid

3.5.3.1.   Segude klassifitseerimine, kui on olemas andmed segu kõikide koostisosade või üksnes mõne koostisosa kohta

3.5.3.1.1 Segu tuleb klassifitseerida mutageeniks, kui vähemalt üks tema koostisaine on klassifitseeritud kas 1.A, 1.B või 2. kategooria mutageeniks ning selle sisaldus segus on võrdne tabelis 3.5.2 vastavalt 1.A kategooria, 1.B kategooria või 2. kategooria jaoks ette nähtud üldise sisalduse piirväärtusega või sellest kõrgem.

▼M4



Tabel 3.5.2

Sugurakkude mutageeniks klassifitseeritud koostisainete üldised sisalduse piirväärtused, mille alusel segu klassifitseeritakse

Koostisaine on klassifitseeritud:

Sisalduse piirväärtused, mille alusel segu klassifitseeritakse:

1. kategooria mutageen

2. kategooria mutageen

1.A kategooria

1.B kategooria

1.A kategooria mutageen

≥ 0,1 %

1.B kategooria mutageen

≥ 0,1 %

2. kategooria mutageen

≥ 1,0 %

▼B

Märkus

Eespool oleva tabeli sisalduse piirväärtusi kohaldatakse nii tahkete ainete ja vedelike (massiühikud) kui ka gaaside (mahuühikud) suhtes.

3.5.3.2.   Segude klassifitseerimine, kui on olemas andmed segu kui terviku kohta

3.5.3.2.1 Segude klassifitseerimine põhineb kättesaadavatel katseandmetel segu üksikute koostisosade kohta, kusjuures kasutatakse sisalduse piirväärtusi sugurakkude mutageeniks klassifitseeritud koostisosade puhul. Üksikjuhtumitel võib klassifitseerimisel kasutada segude katseandmeid, kui nii saab näidata toimet, mida üksikutel koostisosadel põhinevatest hinnangutest ei ilmne. Sel juhul tuleb tõestada, et võttes arvesse annust ja muid tegureid, näiteks katsete, mis käsitlevad mutageensust sugurakkudele, kestust, katsete põhjal tehtud tähelepanekuid ja katsete tundlikkust ja statistilist analüüsi, on segu kui terviku katsetamisel saadud veenvaid tulemusi. Klassifitseerimist õigustav dokumentatsioon säilitatakse ja tehakse kättesaadavaks vastava taotluse esitamisel.

3.5.3.3.   Segude klassifitseerimine, kui puuduvad andmed segu kui terviku kohta: seostamispõhimõtted

3.5.3.3.1 Kui segu mutageenset toimet sugurakkudele ei ole katsetega kindlaks määratud, kuid on olemas piisavad andmed üksikute koostisainete ning sarnaste testitud segude kohta (kohaldatakse punkti 3.5.3.2.1), mis segu ohtlikkust piisavalt iseloomustavad, tuleb kasutada neid andmeid kooskõlas punktis 1.1.3 esitatud seostamispõhimõtetega.

3.5.4.   Ohust teavitamine

3.5.4.1. Sellesse ohuklassi klassifitseerimise kriteeriumidele vastavate ainete või segude puhul kasutatakse tabelis 3.5.3 esitatud märgistuselemente.

▼M4



Tabel 3.5.3

Mutageensus sugurakkudele – märgistuselemendid

Klassifikatsioon

1. kategooria

(1.A ja 1.B kategooria)

2. kategooria

GHSi piktogrammid

image

image

Tunnussõna

Ettevaatust

Hoiatus

Ohulause

H340: Võib põhjustada geneetilisi defekte (märkida kokkupuuteviis, kui on vaieldamatult tõendatud, et muud kokkupuuteviisid ei ole ohtlikud)

H341: Arvatavasti põhjustab geneetilisi defekte (märkida kokkupuuteviis, kui on vaieldamatult tõendatud, et muud kokkupuuteviisid ei ole ohtlikud)

Hoiatuslaused ohu ennetamise kohta

P201

P202

P280

P201

P202

P280

Hoiatuslaused reageerimise kohta

P308 + P313

P308 + P313

Hoiatuslaused säilitamise kohta

P405

P405

Hoiatuslaused kõrvaldamise kohta

P501

P501

▼B

3.5.5   Täiendavad kaalutlused klassifitseerimisel

Üha enam nõustutakse, et kemikaalide põhjustatud kasvajate tekkega inimestel ja loomadel on seotud geneetilised muutused näiteks proto-onkogeenides ja/või somaatiliste rakkude kasvaja supressorgeenides. Seetõttu võib ainete mutageensete omaduste demonstreerimine imetajate somaatilistes ja/või sugurakkudes in vivo mõjutada nende ainete võimalikku klassifitseerimist kantserogeenseteks (vt ka punkti 3.6 „Kantserogeensus” alapunkti 3.6.2.2.6).

3.6.   Kantserogeensus

3.6.1.   Mõiste

3.6.1.1.  Kantserogeen – aine või segu, mis tekitab vähktõbe või suurendab selle esinemissagedust. Aineid, mis on tekitanud healoomulisi ja pahaloomulisi kasvajaid loomadega tehtud eksperimentaaluuringute käigus, loetakse ka inimeste jaoks kantserogeenseks või nende puhul eeldatakse või kahtlustatakse kantserogeensust, kui ei ole veenvaid tõendeid, et vastav kasvaja tekkimise mehhanism ei ole inimeste puhul asjakohane.

3.6.2.   Ainete klassifitseerimise kriteeriumid

3.6.2.1. Kantserogeensusega seotud klassifitseerimiseks paigutatakse ained tõendusmaterjali veenvuse ja täiendavate kaalutluste (tõendusmaterjali kaalukuse hindamine) põhjal ühte kahest kategooriast. Teatavatel juhtudel võib olla õigustatud klassifitseerimine kokkupuuteviisi põhjal, kui on võimalik vaieldamatult tõestada, et muud kokkupuuteviisid ei ole ohtlikud.



Tabel 3.6.1

Kantserogeensuse ohukategooriad

Kategooriad

Kriteeriumid

1. KATEGOORIA:

Teadaolev või eeldatav kantserogeenne toime inimestele

Aine klassifitseeritakse kantserogeensuse 1. kategooriasse epidemioloogiliste ja/või loomadelt saadud andmete põhjal. Ainet võib eristada lisaks veel:

1.A kategooria:

1.A kategooriasse kuuluvaks, millel on teadaolev võimalik kantserogeenne toime inimestele; klassifitseerimise aluseks on peamiselt inimestelt saadud tõendusmaterjal, või

1.B kategooria:

1.B kategooriasse kuuluvaks, millel on eeldatav kantserogeenne toime inimestele; klassifitseerimise aluseks on peamiselt loomadelt saadud tõendusmaterjal.

 

Klassifitseerimine 1.A ja 1.B kategooriatesse toimub veenva tõendusmaterjali ja täiendavate kaalutluste alusel (vt punkti 3.6.2.2). Sellise tõendusmaterjali võib saada järgmisel viisil:

— inimestega läbi viidud uuringud, mis tõestavad põhjusliku seose olemasolu inimeste ainega kokkupuutumise viisi ja vähktõve arengu vahel (kantserogeen, mille toime inimestele on teada); või

— loomkatsed, kui nende käigus on saadud piisavalt () tõendeid kantserogeense toime kohta loomadele (kantserogeen, mis eeldatavasti mõjutab ka inimesi).

 

Ka võib otsus inimestele avaldatava kantserogeense toime kohta põhineda teaduslikul põhjendusel, kui nimetatud otsus tehakse iga konkreetse juhtumi kohta eraldi ja aluseks on uuringud, mille käigus on saadud piiratud arv tõendeid aine kantserogeense toime kohta inimestele ning lisaks on olemas piiratud tõendusmaterjal loomadele avaldatava kantserogeense toime kohta.

2. KATEGOORIA:

Arvatavasti avaldab inimestele kantserogeenset toimet

Aine klassifitseeritakse 2. kategooriasse tõendusmaterjali põhjal, mis on saadud inimeste ja/või loomadega korraldatud uuringute käigus, kuid ei ole piisavalt veenev, et paigutada aine tõendusmaterjali veenvuse ja täiendavate kaalutluste (vt punkti 3.6.2.2) põhjal 1.A või 1.B kategooriatesse. Sellise tõendusmaterjali võib saada kas inimeste või loomadega korraldatud uuringutest saadud piiratud () tõendusmaterjalist kantserogeensuse kohta.

(1)   Märkus: vt 3.6.2.2.4.

3.6.2.2.   Erikaalutlused ainete klassifitseerimisel kantserogeenideks

3.6.2.2.1 Kantserogeeniks klassifitseerimine toimub usaldusväärsete ja heakskiidetud uuringutega saadud tulemuste põhjal ja seda kasutatakse ainete puhul, millel on omadus põhjustada vähki. Hindamine põhineb kõikidel olemasolevatel andmetel, retsenseeritud ja avaldatud uuringutel ja nõuetekohastel lisaandmetel.

3.6.2.2.2 Aine klassifitseerimine kantserogeeniks on protsess, mis hõlmab kahe omavahel seotud otsuse langetamist: tuleb hinnata tõendusmaterjali kaalukust ja võtta arvesse kogu muud asjakohast teavet, mille põhjal paigutatakse inimestel vähktõbe tekitava toimega aine vastavasse ohukategooriasse.

3.6.2.2.3 Tõendusmaterjali kaalukus hõlmab kasvajate loendamist inimesi ja loomi käsitlevates uuringutes ja nende statistilise olulisuse määratlemist. Piisav inimuuringutel põhinev tõendusmaterjal näitab põhjusliku seose olemasolu inimeste kokkupuute ja vähktõve arengu vahel ning loomadelt saadud piisav tõendusmaterjal on tõenduseks põhjusliku seose kohta toimeaine ja kasvajate esinemissageduse suurenemise vahel. Inimuuringutel põhinev piiratud tõendusmaterjal saadakse siis, kui on leitud positiivne seos kokkupuute ja vähktõve vahel, kuid põhjuslikku seost ei ole võimalik tuvastada. Loomadelt saadud piiratud tõendusmaterjali puhul viitavad andmed küll kantserogeensele toimele, kuid neid ei ole piisavalt. Termineid „piisav” ja „piiratud” kasutatakse siin Rahvusvahelise Vähiuurimiskeskuse määratletud kujul järgmiselt:

a) Kantserogeenne toime inimestele

Kantserogeensust puudutavad inimuuringute põhjal saadud tõendid liigitatakse ühte järgmistest kategooriatest.

 piisav tõendusmaterjal kantserogeensuse kohta: toimeainega kokkupuute ja inimestel esineva vähktõve vahel on tõestatud põhjusliku seose olemasolu. See tähendab, et kokkupuute ja vähktõve vahel on täheldatud positiivset seost uuringutes, mille puhul on võimalik piisava kindlusega välistada juhuslikkus, eelarvamused ja segavad asjaolud;

 piiratud tõendusmaterjal kantserogeensuse kohta: toimeainega kokkupuute ja vähktõve vahel on täheldatud positiivset seost, nii et põhjuslikku tõlgendust peetakse usutavast, kuid ei ole võimalik piisava kindlusega välistada juhuslikkust, eelarvamusi ja segavaid asjaolusid.

b) Kantserogeenne toime katseloomadele

Katseloomadele avalduvat kantserogeenset toimet saab hinnata traditsiooniliste biotestide abil, biotestide abil, milles kasutatakse geneetiliselt muundatud loomi, ja muude in-vivo biotestide abil, mis keskenduvad ühele või mitmele kartsinogeneesi kriitilisele etapile. Kui puuduvad andmed traditsioonilistest pikaajalistest biotestidest või testidest, mille lõpp-punkt on neoplaasia, tuleks järjekindlalt positiivseid tulemusi mitmetes mudelites, milles käsitletakse mitmeid etappe kartsinogeneesi mitmeetapilises protsessis, arvesse võtta katseloomadele avalduva kantserogeense toime tõendatuse astme hindamisel. Kantserogeenset toimet katseloomadele puudutavad tõendid liigitatakse ühte järgmistest kategooriatest:

 piisav tõendusmaterjal kantserogeensuse kohta: on tõestatud põhjusliku seose olemasolu toimeaine ja pahaloomuliste kasvajate või healoomuliste ja pahaloomuliste kasvajate asjakohase kombinatsiooni esinemissageduse suurenemise vahel a) ühe või enama loomaliigi puhul või b) ühe liigiga tehtud kahes või enamas sõltumatus uuringus, mis viidi läbi eri ajal või eri laborites või eri uuringuplaanide kohaselt. Piisavaks tõendusmaterjaliks võib olla ka kasvajate esinemissageduse suurenemine ühe liigi mõlema soo puhul hästi läbi viidud uuringus, mis viidi ideaaljuhul läbi hea laboritava kohaselt. Ühte ühe liigi ja ühe sooga läbi viidud uuringut võib pidada piisavaks tõendusmaterjaliks kantserogeensuse kohta, kui pahaloomulised kasvajad esinevad ebaharilikul määral, mis puudutab esinemissagedust, kohta, kasvaja liiki või vanust kasvaja tekke ajal, või kui leitakse palju kasvajaid mitmes kohas;

 piiratud tõendusmaterjal kantserogeensuse kohta: andmed viitavad küll kantserogeensele toimele, kuid neid ei ole piisavalt, et anda lõplik hinnang, sest näiteks a) tõendusmaterjal kantserogeensuse kohta pärineb ühestainsast katsest; b) uuringute kavandamise, läbiviimise või tõlgendamise osas on lahendamata küsimusi; c) toimeaine suurendab ainult healoomuliste kasvajate või ebamäärase kasvajapotentsiaaliga kahjustuste esinemissagedust; või d) tõendusmaterjal kantserogeensuse kohta pärineb üksnes uuringutest, mis näitavad ainult vähkisoodustavat toimet piiratud hulgas kudedes või organites.

3.6.2.2.4 Täiendavad kaalutlused [osana tõendusmaterjali kaalukuse hindamisest (vt 1.1.1)). Et hinnata teatava aine võimalikku kantserogeenset toimet inimestele, tuleb lisaks kantserogeensuse tõendusmaterjali veenvuse kinnitamisele kaaluda ka muid tegureid. Nende tegurite loetelu, mis mõjutavad eespool nimetatud otsuse langetamist, oleks väga pikk, kuid olulisemaid neist on ka siin käsitletud.

3.6.2.2.5 Tegureid võib hinnata selle põhjal, kas need suurendavad või vähendavat muret inimestele avaldatava kantserogeense toime pärast. Iga teguri suhteline osatähtsus sõltub seda toetava tõendusmaterjali hulgast ja sidususest. Üldiselt aitab põhjalikum teave muret pigem vähendada kui suurendada. Kasvajaleidude ja muude tegurite hindamisel, mille käigus käsitletakse iga konkreetset juhtumit eraldi, tuleks arvesse võtta täiendavaid kaalutlusi.

3.6.2.2.6 Mõned olulised tegurid, mida võib muretsemise üldise taseme hindamisel arvesse võtta, on järgmised:

a) kasvaja liik ja taustateave selle esinemissageduse kohta;

b) rohkem kui ühes kohas tekkiv reaktsioon;

c) kahjustuste muutumine pahaloomuliseks;

d) kasvajate peiteaja vähenemine;

e) kas reaktsioon esineb ühe või mõlema soo esindajatel;

f) kas esineb ühte või mitut liiki reaktsioone;

g) struktuuriline sarnasus ainetega, mille kantserogeensuse kohta on usaldusväärseid tõendeid;

h) kokkupuuteviisid;

i) ainete imendumise, jaotumise, omastatavuse ja eritumise võrdlemine katseloomadel ja inimestel;

j) katseannuste liigse mürgisuse võimalik segav toime;

k) toimemehhanism ja selle olulisus inimeste jaoks, näiteks tsütotoksilisus kasvu stimuleerimisega, mitogenees, immunosupressioon, mutageensus.

Mutageensus: on tõdetud, et vähktõve arengu üldises protsessis on kesksel kohal geneetilised muutused. Seetõttu võib in vivo tõendusmaterjal mutageense aktiivsuse kohta näidata, kas ainel on kantserogeense toime tekitamise võime.

3.6.2.2.7 Aine, mille kantserogeensust ei ole uuritud, võib teatavatel juhtudel klassifitseerida 1.A, 1.B või 2. kategooriasse struktuurilise analoogi kasvajaid käsitlevate andmete põhjal, täiendades otsust muude oluliste tegurite kaalumisega, mille hulka näiteks kuulub ühiste oluliste metaboliitide moodustumine bensidiiniühenditega värvainetes.

3.6.2.2.8 Klassifitseerimisel võetakse arvesse, kas aine imendub teatava(te) kokkupuuteviisi(de) puhul või mitte või kas uuritavate kokkupuuteviiside puhul tekivad üksnes paiksed kasvajad manustamiskohtades ning kas muude oluliste kokkupuuteviiside küllaldane katsetamine näitab nende puhul kantserogeensuse puudumist.

3.6.2.2.9 Klassifitseerimisel on oluline arvesse võtta kõike, mis on teada ainete füüsikalis-keemiliste, toksikokineetiliste ja toksikodünaamiliste omaduste kohta, samuti asjakohast kättesaadavat teavet keemiliste analoogide kohta, st struktuuri-aktiivsuse seost.

3.6.3.   Segude klassifitseerimise kriteeriumid

3.6.3.1.   Segude klassifitseerimine, kui on olemas andmed segu kõikide koostisosade või üksnes mõne koostisosa kohta

3.6.3.1.1 Segu klassifitseeritakse kantserogeeniks, kui vähemalt üks tema koostisaine on klassifitseeritud kas 1.A, 1.B või 2. kategooria kantserogeeniks ning selle sisaldus segus on võrdne tabelis 3.6.2 vastavalt 1.A, kategooria, 1.B kategooria või 2. kategooria jaoks ette nähtud üldise sisalduse piirväärtusega või sellest kõrgem.

▼M4



Tabel 3.6.2

Kantserogeeniks klassifitseeritud koostisainete üldised sisalduse piirväärtused, mille alusel segu klassifitseeritakse

Koostisaine on klassifitseeritud:

Üldised sisalduse piirväärtused, mille alusel segu klassifitseeritakse:

1. kategooria kantserogeen

2. kategooria kantserogeen

1.A kategooria

1.B kategooria

1.A kategooria kantserogeen

≥ 0,1 %

1.B kategooria kantserogeen

≥ 0,1 %

2. kategooria kantserogeen

≥ 1,0 % [märkus 1]

▼B

Märkus

Eespool oleva tabeli sisalduse piirväärtusi kohaldatakse nii tahkete ainete ja vedelike (massiühikud) kui ka gaaside (mahuühikud) suhtes.

Märkus 1

Kui segu sisaldab 2. kategooria kantserogeeniks klassifitseeritud koostisainet, mille sisaldus on ≥ 0,1 %, on segu jaoks taotluse esitamisel kättesaadav SDS.

3.6.3.2.   Segude klassifitseerimine, kui on olemas andmed segu kui terviku kohta

3.6.3.2.1 Segude klassifitseerimine põhineb kättesaadavatel katseandmetel segu üksikute koostisosade kohta, kusjuures kasutatakse sisalduse piirväärtusi kantserogeeniks klassifitseeritud koostisosade puhul. Üksikjuhtumitel võib klassifitseerimisel kasutada segude katseandmeid, kui nii saab näidata toimet, mida üksikutel koostisosadel põhinevatest hinnangutest ei ilmne. Sellisel juhul tuleb tõestada, et võttes arvesse annust ja muid tegureid, näiteks kantserogeensuse katsete kestust, katsete ajal tehtud vaatlusi, katsete tundlikkust ja statistilist analüüsi, on segu kui terviku katsetamisel saadud vaieldamatud tulemused. Klassifitseerimist õigustav dokumentatsioon säilitatakse ja tehakse kättesaadavaks vastava taotluse esitamisel.

3.6.3.3.   Segude klassifitseerimine, kui puuduvad andmed segu kui terviku kohta: seostamispõhimõtted

3.6.3.3.1 Kui segu kantserogeensust ei ole katsetega kindlaks määratud, kuid on olemas piisavad andmed üksikute koostisainete ning sarnaste testitud segude kohta (kohaldatakse punkti 3.6.3.2.1), mis iseloomustavad piisavalt kõnesoleva segu ohtlikkust, tuleb neid andmeid kasutada kooskõlas punktis 1.1.3 esitatud seostamispõhimõtetega.

3.6.4.   Ohust teavitamine

3.6.4.1. Sellesse ohuklassi klassifitseerimise kriteeriumidele vastavate ainete või segude puhul kasutatakse tabelis 3.6.3 esitatud märgistuselemente.

▼M4



Tabel 3.6.3

Kantserogeensuse märgistuselemendid

Klassifikatsioon

1. kategooria

(1.A ja 1.B kategooria)

2. kategooria

GHSi piktogrammid

image

image

Tunnussõna

Ettevaatust

Hoiatus

Ohulause

H350: Võib põhjustada vähktõbe (märkida kokkupuuteviis, kui on vaieldamatult tõendatud, et ükski muu kokkupuuteviis ei ole ohtlik)

H351: Arvatavasti põhjustab vähktõbe (märkida kokkupuuteviis, kui on vaieldamatult tõendatud, et ükski muu kokkupuuteviis ei ole ohtlik)

Hoiatuslaused ohu ennetamise kohta

P201

P202

P280

P201

P202

P280

Hoiatuslaused reageerimise kohta

P308 + P313

P308 + P313

Hoiatuslaused säilitamise kohta

P405

P405

Hoiatuslaused kõrvaldamise kohta

P501

P501

3.7.   Reproduktiivtoksilisus

3.7.1.   Mõisted ja üldkaalutlused

3.7.1.1.  Reproduktiivtoksilisus – hõlmab kahjulikku toimet täiskasvanud meeste ja naiste ning isas- ja emasloomade suguvõimele ja viljakusele, samuti järglaste arengut mõjutavat toksilisust (arengutoksilisus). Allpool kasutatud mõistete praktilise kasutamise osas on kokku lepitud IPCS/EHC dokumendis nr 225 „Kemikaalidega kokkupuutest tulenevate reproduktiivsust mõjutavate terviseohtude hindamise põhimõtted”. Klassifitseerimise eesmärgil käsitletakse kindlaks tehtud geneetilise päriliku toime tekitamist järglastel jaotises „Mutageensus sugurakkudele” (punkt 3.5), sest praeguses klassifitseerimissüsteemis peetakse asjakohasemaks selle toime käsitlemist eraldi ohuklassi raames, mis käsitleb mutageensust sugurakkudele.

Selles klassifitseerimissüsteemis on reproduktiivtoksilisus jagatud kahte põhiossa:

a) kahjulik toime suguvõimele ja viljakusele;

b) kahjulik toime järglaste arengule.

Mõnel juhul ei saa reproduktiivtoksilisust selgelt seostada ei suguvõime ja viljakuse halvenemisega ega arengutoksilisusega. Siiski tuleb sellist toimet omavad ained või neid sisaldavad segud klassifitseerida reproduktiivtoksilisteks aineteks.

3.7.1.2. Klassifitseerimisel jaguneb ohuklass „reproduktiivtoksilisus” järgmiselt:

 kahjulik toime

 

 suguvõimele ja viljakusele või

 arengule;

 toime imetamisele või imetamise kaudu.

3.7.1.3   Kahjulik toime suguvõimele ja viljakusele

Ainete mis tahes toime, mis võib kahjustada suguvõimet ja viljakust. See hõlmab muu hulgas muutusi naiste ja meeste reproduktiivsüsteemis, kahjulikku toimet, mis mõjutab puberteedi algust, sugurakkude tootmist ja liikumist, reproduktiivtsüklit, seksuaalset käitumist, viljakust, sünnitust, raseduse kulgu, suguvõime enneaegset nõrgenemist; või muutusi muudes süsteemides, mis sõltuvad reproduktiivsüsteemide terviklikkusest (loetelu ei ole täielik).

3.7.1.4   Kahjulik toime järglaste arengule

Arengutoksilisus kõige laiemas tähenduses hõlmab mis tahes toimet, mis segab viljastamise tulemuste normaalset arengut nii enne kui ka pärast sündi ning on põhjustatud ükskõik kumma vanema kokkupuutest mürgise ainega enne viljastamist või areneva järglase kokkupuutest enne või pärast sündi kuni seksuaalse küpsuse saavutamiseni. Arengutoksilisuse eraldi klassifitseerimine on esmajoones vajalik selleks, et hoiatada rasedaid naisi ning suguvõimelisi mehi ja naisi ohu eest. Praktilistest kaalutlustest lähtudes käsitatakse seetõttu klassifitseerimisel arengutoksilisusena peamiselt kahjulikku toimet, mis on tekkinud raseduse ajal või vanemate kokkupuute tõttu mürgise ainega. See toime võib avalduda organismi kogu eluea jooksul. Arengutoksilisuse põhiilmingute hulka kuuluvad 1) areneva organismi surm, 2) strukturaalsed kõrvalekalded, 3) muundunud areng ja 4) funktsionaalsed puudujäägid.

3.7.1.5. Kahjulik toime imetamisele või imetamise kaudu kuulub samuti reproduktiivtoksilisuse hulka, kuid klassifitseerimisel käsitletakse seda eraldi (vt tabelit 3.7.1 b). Seda tehakse seetõttu, et soovitatav on klassifitseerida imetamisele kahjulikku toimet avaldavad ained eraldi, et oleks võimalik varustada need ained erihoiatusega toime kohta, mida need imetavatele emadele võivad avaldada.

3.7.2.   Ainete klassifitseerimise kriteeriumid

3.7.2.1.   Ohukategooriad

3.7.2.1.1 Reproduktiivtoksilisuse klassifitseerimisel paigutatakse ained ühte kahest ohukategooriast. Kummaski kategoorias kaalutakse eraldi toimet suguvõimele ja viljakusele ning arengule. Lisaks on eraldi liigitatud toime imetamisele.



Tabel 3.7.1 a

Reproduktiivsust kahjustavaid aineid käsitlevad ohukategooriad

Kategooriad

Kriteeriumid

1. KATEGOORIA

Teadaolevalt või eeldatavasti inimeste reproduktiivsust kahjustav aine

Ained klassifitseeritakse reproduktiivtoksilisuse 1. kategooriasse, kui on teada nende kahjulik toime suguvõimele ja viljakusele või inimeste arengule või kui loomuuringutest pärinev tõendusmaterjal, mida võimaluse korral täiendatakse muu teabega, lubab kindlalt oletada, et ainel on omadus tekitada häireid inimeste suguvõimes. Klassifitseerimisel eristatakse aineid täiendavalt veel selle põhjal, kas klassifitseerimise aluseks olev tõendusmaterjal on saadud peamiselt inimandmete (1.A kategooria) või loomandmete (1.B kategooria) põhjal.

1.A kategooria

Teadaolevalt inimeste suguvõimet kahjustav aine

Aine klassifitseeritakse 1.A kategooriasse tõendusmaterjali põhjal, mis on saadud peamiselt inimestelt.

1.B kategooria

Oletatavalt inimeste suguvõimet kahjustav aine

Aine klassifitseeritakse 1.B kategooriasse tõendusmaterjali põhjal, mis on saadud peamiselt loomadelt. Need andmed peavad muu toksilise toime puudumise korral selgelt tõestama aine kahjulikku toimet suguvõimele ja viljakusele või arengule või kui samaaegselt esineb mõni muu kahjulik toime, siis ei loeta suguvõimet kahjustavat toimet selle teise kahjuliku toime sekundaarseks mittespetsiifiliseks tagajärjeks. Kui teave toimemehhanismi kohta tekitab kahtlusi, kas nimetatud toime on inimeste puhul ikka asjakohane, võib klassifitseerimiseks paremini sobida 2. kategooria.

2. KATEGOORIA

Arvatavasti reproduktiivtoksiline aine

Ained klassifitseeritakse reproduktiivtoksilisuse 2. kategooriasse, kui on olemas inimestelt või katseloomadelt pärinev tõendusmaterjal, mida võimaluse korral täiendatakse muu teabega, kahjuliku toime kohta suguvõimele ja viljakusele või arengule; ning kui tõendusmaterjal ei ole piisavalt veenev aine klassifitseerimiseks 1. kategooriasse. Kui puudused uuringu läbiviimises vähendavad tõendusmaterjali veenvust, võib klassifitseerimiseks sobida paremini 2. kategooria.

Sellist toimet täheldatakse muu mürgise toime puudumisel; või kui samaaegselt esineb mõni muu kahjulik toime, siis ei loeta suguvõimet kahjustavat toimet selle teise kahjuliku toime sekundaarseks mittespetsiifiliseks tagajärjeks.



Tabel 3.7.1 b

Imetamist mõjutavat toimet käsitlev ohukategooria

TOIME IMETAMISELE JA IMETAMISE KAUDU

Toime imetamisele ja imetamise kaudu on liigitatud eraldi kategooriasse. Tuleb tõdeda, et paljude ainete puhul puudub igasugune teave järglasi imetamise kaudu kahjustava toime kohta. Ained, mille kohta on tõestatud, et naise organismi imendudes võivad need mõjutada rinnapiima eritumist või võivad sattuda rinnapiima (sealhulgas metaboliidid) sellises koguses, mis ohustab rinnapiima saava imiku tervist, klassifitseeritakse ja märgistatakse vastavalt. Klassifitseerimise põhjendamiseks kasutatakse:

a)  inimestelt pärinevaid tõendeid, mis viitavad sellele, et aine võib olla rinnapiima saavatele imikutele ohtlik; ja/või

b)  ühe või kahe põlvkonna loomadega tehtud uuringuid, mis annavad selgeid tõendeid järglastele piima kaudu edasiantava kahjuliku toime kohta või piima kvaliteedile avaldatava kahjuliku toime kohta, ja/või

c)  imendumist, omastatavust, jaotumist ja eritumist käsitlevaid uuringuid, mis osutavad aine toksilises koguses sisaldumise tõenäosusele rinnapiimas.

3.7.2.2.   Klassifitseerimise alus

3.7.2.2.1 Klassifitseerimine toimub eespool kirjeldatud asjakohaste kriteeriumide alusel ning kogu olemasoleva asjakohase tõendusmaterjali kaalukuse hindamise abil (vt 1.1.1). Reproduktiivtoksiliseks klassifitseeritakse ained, mis avaldavad kahjulikku toimet just suguvõimele; aineid ei liigitata reproduktiivtoksiliseks, kui kõnesolev toime on üksnes mõne muu toksilise toime sekundaarne mittespetsiifiline tagajärg.

Aine klassifitseerimine põhineb ohukategooriatel järgmises tähtsuse järjekorras: 1.A kategooria, 1.B kategooria, 2. kategooria ja imetamisele ja imetamise kaudu avaldatava toime täiendav kategooria. Kui aine vastab mõlemasse põhikategooriasse liigitamise kriteeriumitele (nt 1.B kategooria toime tõttu suguvõimele ja viljakusele ning ka 2. kategooria toime tõttu arengule), esitatakse vastavates ohulausetes mõlemad ohu alajaotused. Imetamisele ja imetamise kaudu avaldatava toime täiendavasse kategooriasse liigitamist kaalutakse sõltumata 1.A kategooriasse, 1.B kategooriasse või 2. kategooriasse liigitamisest.

3.7.2.2.2 Hinnates mürgist toimet arenevatele järglastele, on oluline kaaluda emale mõjuva mürgisuse võimalikku toimet (vt punkti 3.7.2.4).

3.7.2.2.3 Klassifitseerimisel 1.A kategooriasse on põhialuseks inimuuringutest saadud tõendusmaterjal, mis peab sisaldama usaldusväärseid tõendeid inimeste suguvõimet kahjustava toime kohta. Ideaaljuhul peaks klassifitseerimiseks kasutatav tõendusmaterjal pärinema korrektselt läbi viidud epidemioloogilistest uuringutest, mis hõlmavad asjakohast kontrolli, tasakaalustatud hindamist ning andmete erapoolikuse ning segavate asjaolude arvesse võtmist. Inimuuringute vähemtäpseid andmeid täiendatakse loomuuringutest pärinevate piisavate andmetega ning sel juhul kaalutakse klassifitseerimist 1.B kategooriasse.

3.7.2.3.   Tõendusmaterjali kaalukuse hindamine

3.7.2.3.1 Reproduktiivtoksiliseks aineks klassifitseerimine toimub kogu olemasoleva asjakohase tõendusmaterjali kaalukuse hindamise põhjal (vt punkt 1.1.1). See tähendab, et korraga kaalutakse kogu kättesaadavat teavet reproduktiivtoksilisuse kohta, mis hõlmab näiteks epidemioloogilisi inimuuringuid ja haiguslugusid ning spetsiaalseid reproduktiivsuse uuringuid, samuti loomadega läbi viidud subkroonilisuse ja kroonilisuse uuringute ja eriuuringute tulemusi, mis annavad asjakohast teavet paljunemiselundeid ja nendega seotud endokriinseid elundeid mõjutava mürgisuse kohta. Uuringutes kasutatud materjaliga keemiliselt sarnaste ainete hindamist võib samuti kasutada, eriti kui aine kohta on vähe teavet. Kättesaadava asjakohase tõendusmaterjali kaalukust mõjutavad sellised tegurid nagu uuringute kvaliteet, tulemuste sidusus, toime olemus ja tugevus, emale mõjuv mürgisus katseloomadega tehtud uuringutes, gruppidevaheliste erinevuste statistilise olulisuse tase, mõjutatud sihttoimete arv, manustamisviisi olulisus ja andmete erapooletus. Tõendusmaterjali kaalukuse määramiseks kogutakse kokku nii positiivsed kui ka negatiivsed tulemused. Klassifitseerimisel saab põhjendusena kasutada positiivset üksikuurimust, kui see on läbi viidud heade teadustavade kohaselt ning selle käigus on saadud statistiliselt või bioloogiliselt märkimisväärseid positiivseid tulemusi (vt ka punkt 3.7.2.2.3).

3.7.2.3.2 Toksikokineetilised inim- ja loomuuringud, toime avaldumise koha ja mehhanismi või laadi uuringud võivad anda olulist teavet, mis vähendab või suurendab muret inimeste tervise ohustamise pärast. Kui on vaieldamatult tõestatud, et täpselt tuvastatud toimemehhanism või -laad ei oma inimeste puhul tähtsust, või kui toksikokineetilised erinevused on nii märkimisväärsed, et on kindel, et ohtlik omadus inimestel ei väljendu, siis katseloomadele reproduktiivtoksilist toimet avaldanud ainet ei tohiks klassifitseerida.

3.7.2.3.3 Kui mõnes loomadega tehtud reproduktiivtoksilisuse uuringus registreeritud toimet peetakse toksikoloogilise tähtsuse poolest väikeseks või minimaalseks, ei pruugita ainet tingimata klassifitseerida. Selliste toimete hulka kuuluvad sperma näitajate või loote spontaansete defektide esinemissageduse väike muutumine, loote tavaliste muutujate suhtarvu vähene kõikumine (näiteks luustiku läbivaatusel või loote kaalus täheldatavad muutused) või väikesed erinevused sünnijärgse arengu hindamistulemustes.

3.7.2.3.4 Ideaalselt peaksid loomuuringud andma selgeid tõendeid spetsiifilise reproduktiivtoksilise toime kohta, kui puudub muu süsteemne toksiline mõju. Kui arengutoksilisus esineb emasloomal koos muu toksilise toimega, tuleb üldistatud kahjuliku toime võimalikku mõju hinnata nii ulatuslikult kui võimalik. Eelistatud on lähenemisviis, mille kohaselt tõendusmaterjali kaalukuse hindamise raames kõigepealt kaalutakse embrüole/lootele avaldatavat kahjulikku toimet ja seejärel hinnatakse emale mõjuvat mürgisust koos kõikide muude teguritega, mis seda toimet tõenäoliselt mõjutavad. Emale mõjuvate mürgiannuste puhul täheldatud arengutoksilist toimet ei jäeta tavaliselt automaatselt arvesse võtmata. Emale mõjuvate mürgiannuste puhul saab täheldatud arengutoksilisuse toime välja jätta üksnes igal konkreetsel juhul eraldi pärast põhjusliku seose olemasolu kinnitamist või ümberlükkamist.

3.7.2.3.5 Kui asjakohane teave on kättesaadav, tuleb püüda kindlaks määrata, kas arengutoksilisuse põhjustajaks on spetsiifiline emaslooma poolt vahendatud toimemehhanism või mittespetsiifiline sekundaarne toimemehhanism, näiteks emaslooma stress ja homöostaasi katkemine. Üldiselt ei kasutata täheldatud emasloomale mõjuvat mürgisust embrüole/lootele avaldatava toime leidude vaidlustamiseks, kui ei ole võimalik selgelt tõestada, et toime on sekundaarne ja mittespetsiifiline. See on eriti tähtis, kui toime järglastele on märkimisväärne, s.t tegemist on sellise pöördumatu toimega nagu näiteks struktuuriline väärareng. Teatavates olukordades on võimalik oletada, et reproduktiivtoksilisus on emale mõjuva mürgisuse sekundaarne tagajärg, ning selle toimet ei ole vaja arvestada, kui aine on nii mürgine, et emasloom halva enesetunde tõttu nälgib, ei suuda järglasi imetada või on jõuetu või suremas.

3.7.2.4.   Emale mõjuv mürgisus

3.7.2.4.1 Emale mõjuv mürgisus võib mõjutada järglaste arengut tiinuse ajal ning varasematel sünnitusjärgsetel etappidel kas stressi ja ema homöostaasi katkemisega seotud mittespetsiifiliste toimemehhanismide kaudu või spetsiifiliste ema poolt vahendatud toimemehhanismide kaudu. On oluline, et arengumõju põhjal klassifitseerimisotsuse tegemisel kaalutakse arengut mõjutavaid tagajärgi tõlgendades ka emale mõjuva mürgisuse võimalikku toimet. See on keeruline emale mõjuva mürgisuse ja arengut mõjutavate tagajärgede vahelise seose määramatuse tõttu. Arengumõju klassifitseerimise kriteeriumide tõlgendamisel kasutatakse emale mõjuva mürgisuse mõju ulatuse kindlaksmääramiseks eksperdiarvamust ja asjakohase tõendusmaterjali kaalukuse hindamist kõikide kättesaadavate uuringute põhjal. Toetudes klassifitseerimisotsuse tegemisel asjakohase tõendusmaterjali kaalukuse hindamisele, kaalutakse kõigepealt kahjulikku toimet embrüole/lootele ja seejärel emale mõjuvat mürgisust koos muude teguritega, mis on tõenäoliselt seda toimet mõjutanud.

3.7.2.4.2 Praktilistele vaatlusandmetele toetudes võib emale mõjuv mürgisus oma tõsidusest olenevalt mõjutada arengut mittespetsiifiliste sekundaarsete toimemehhanismide kaudu, põhjustades näiteks loote alakaalulisust, hilinenud luustumist ja võimalik, et ka resorptsiooni ning teatavate liikide mõnede liinide teatavaid väärarenguid. Kuid need vähesed uuringud, milles arengumõju ja emale mõjuva üldise mürgisuse seost on käsitletud, ei ole suutnud tõestada liikideülese järjekindla taastekitatava seose olemasolu. Arengumõju, mis esineb ka emale mõjuva mürgisuse korral, loetakse tõendiks arengutoksilisuse kohta, kui iga konkreetse juhtumi puhul eraldi ei ole võimalik selgesõnaliselt tõestada, et arengumõju on emale mõjuva mürgisusega võrreldes sekundaarne. Klassifitseerimist kaalutakse ka siis, kui on täheldatud märkimisväärset mürgist toimet järglastele (s.t pöördumatut toimet), nagu näiteks struktuuriline väärareng, surmavus embrüole/lootele, märkimisväärsed sünnijärgsed funktsionaalsed puuded.

3.7.2.4.3 Klassifitseerimisel ei saa automaatselt jätta kõrvale aineid, mis tekitavad arengutoksilisust üksnes koos emale mõjuva mürgisusega, isegi kui ema vahendatava spetsiifilise toimemehhanismi olemasolu on tõestatud. Sel juhul võib klassifitseerimisel pidada 2. kategooriat 1. kategooriast sobivamaks. Kui aga aine on nii mürgine, et põhjustab ema surma või tõsist inanitsiooni või kui emasloom on jõuetu ega suuda imetada oma poegi, on mõistlik oletada, et arengutoksilisus on üksnes emale mõjuva mürgisuse sekundaarne tagajärg, ning jätta arengumõju arvesse võtmata. Klassifitseerimine ei ole tingimata vajalik väiksemate arengumuutuste korral, kui on tegemist vaid loote/järglase kehamassi väikese languse või luustumise hilinemisega, kui neid on täheldatud koos emale mõjuva mürgisusega.

3.7.2.4.4 Allpool on esitatud mõned sihttoimed, mida kasutatakse emale avalduva toime hindamisel. Andmeid sihttoimete kohta tuleb hinnata nende statistilise ja bioloogilise olulisuse ning annuse–reaktsiooni seose valguses.

Emade suremus:

katsealuste emasloomade suuremat suremust kontrollrühmaga võrreldes loetakse emale mõjuva mürgisuse tõendiks, kui suremuse suurenemine on seotud manustatava annusega ning tuleneb katsematerjali süsteemsest toksilisusest. Emade suremust üle 10 % loetakse liigseks ning selle annusetaseme andmeid tavaliselt edasisel hindamisel arvesse ei võeta.

Paaritumisindeks

(tupekorgiga või spermaga loomade arv/paaritunud loomade arv × 100) ( 13 )

Viljakusindeks

(implantatsiooni läbinud loomade arv/paarituste arv × 100)

Tiinuse kestus

(kui lubatud sünnitada)

Kehamass ja kehamassi muutus:

Emale mõjuva mürgisuse hindamisel võetakse arvesse ema kehamassi muutust ja/või täpsustatud (korrigeeritud) kehamassi, kui need andmed on kättesaadavad. Ema täpsustatud (korrigeeritud) keskmise kehamassi muutuse arvutamine, mis on esialgse ja lõppmassi vaheline erinevus ilma tiine emaka massita (alternatiivina loodete masside summa), võib näidata, kas toime on suunatud emale või on emakasisene. Küülikute puhul võib juhtuda, et kehamassi ei saa emale mõjuva mürgisuse näitajana kasutada loomade kehamassi normaalse kõikumise tõttu tiinuse ajal.

Toidu ja vee tarbimine (kui on asjakohane):

Vaatlusandmed katsealuste emasloomade toidu ja vee tarbimise märkimisväärse vähenemise kohta kontrollrühmaga võrreldes on kasulikud emale mõjuva mürgisuse hindamisel, eriti kui katsematerjal manustatakse toidu või joogiveega. Toidu- või veetarbimise muutuste hindamisel tuleb jälgida ema kehamassi, et teha kindlaks, kas täheldatud toime kajastab emale mõjuvat mürgisust või on katsematerjal toidu või joogi loomale lihtsalt vastumeelseks muutnud.

Kliinilised hinnangud (sealhulgas kliinilised nähud, markerid, hematoloogia ja kliinilise keemia uuringud):

emale mõjuva mürgisuse hindamisel on kasulikuks vaatlusandmed mürgisuse oluliste kliiniliste nähtude esinemissageduse suurenemise kohta katsealustel emasloomadel, võrreldes kontrollrühmaga. Kui seda kasutatakse emale mõjuva mürgisuse hindamise alusena, tuleb uuringutulemuste aruandesse märkida kliiniliste nähtude liik, esinemissagedus, aste ja kestus. Ema mürgitatuse kliinilised nähud on järgmised: kooma, prostratsioon, hüperaktiivsus, püstumisrefleksi kadu, ataksia või hingamisraskused.

Surmajärgsed andmed:

Surmajärgsete leidude esinemissageduse suurenemine ja/või tõsidus võivad näidata emale mõjuvat mürgisust. Siia võivad kuuluda suured või mikroskoopilised patoloogilised leiud või elundite massiandmed, sealhulgas elundi absoluutne kaal, elundi ja keha massi suhe või elundi ja aju massi suhe. Tõendiks emale mõjuva mürgisuse kohta saab pidada katsealuste emasloomade uuritava(te) sihtelundi(te) keskmise massi märkimisväärset muutust kontrollrühmaga võrreldes, kui seda toetavad kahjulikule histopatoloogilisele toimele osutavad leiud mõjutatud elundites.

3.7.2.5.   Loomadelt saadud andmed ja katseandmed

3.7.2.5.1 Võimalik on kasutada mitmeid rahvusvaheliselt heakskiidetud katsemeetodeid. Nende hulka kuuluvad arengutoksilisuse toime katsemeetodid (nt OECD katsesuunis 414) ja ühe või kahe põlvkonna mürgisuse katsemeetodid (nt OECD katsesuunised 415 ja 416).

3.7.2.5.2 Klassifitseerimise põhjendamiseks võib kasutada ka sõelkatsete (nt OECD katsesuunis 421 – reproduktiiv-/arengutoksilisuse sõelkatse ja 422 – kombineeritud korduva annuse mürgisuse uuring koos reproduktiiv-/arengutoksilisuse sõelkatsega) tulemusi, kuigi tõdetakse, et selle tõendusmaterjali kvaliteet ei ole sama usaldusväärne kui täielike uuringute kaudu saadud tulemus.

3.7.2.5.3 Klassifitseerimise aluseks võivad olla ka lühi- või pikaajalistes korduva annuse mürgisuse uuringutes ilmnenud kahjulik toime või muutused, mille kohta arvatakse, et need kahjustavad tõenäoliselt suguvõimet, ja mis esinevad siis, kui puudub märkimisväärne üldine mürgisus (näiteks histopatoloogilised muutused sugunäärmetes).

3.7.2.5.4 Klassifitseerimise läbiviimist võib toetada tõendusmaterjal, mis pärineb in vitro katsetest või mitteimetajatega tehtud katsetest, ja tõendusmaterjal, mis on saadud analoogsete ainete struktuuri-aktiivsuse seose hindamise põhjal. Kõikide sellelaadsete juhtumite puhul tuleb andmete piisavust hinnata eksperdiarvamusega. Klassifitseerimisel ei saa oluliseks toetusmaterjaliks olla ebapiisavad andmed.

3.7.2.5.5 Loomkatsete läbiviimisel on soovitatav kasutada asjakohaseid manustamisviise, mis sarnaneksid inimeste võimalikele kokkupuuteviisidele. Praktikas kasutatakse reproduktiivtoksilisuse uuringutes siiski tavaliselt suukaudset manustamisviisi ning harilikult sobivad need uuringud aine reproduktiivtoksilisusega seotud ohtlike omaduste hindamiseks. Katseloomade paljunemisvõimele kahjulikku toimet avaldavat ainet ei klassifitseerita reproduktiivtoksiliseks, kui on võimalik vaieldamatult tõestada, et selle täpselt määratletud toimemehhanism või -laad ei oma inimeste puhul tähtsust, või kui toksikokineetilised erinevused on nii märkimisväärsed, et on kindel, et ohtlik omadus ei väljendu inimestel.

3.7.2.5.6 Uuringuid, mille käigus kasutatakse manustamisteena näiteks veenisisest või kõhukelmesisest injektsiooni, mille tulemuseks on suguelundite kokkupuude katseaine ebarealistlikult kõrge tasemega või mille käigus tekib suguelundite paikne kahjustus, sealhulgas ärritus, tuleb tõlgendada äärmiselt ettevaatlikult ja ainuüksi nende uuringute põhjal tavaliselt ainet ei klassifitseerita.

3.7.2.5.7 Üldiselt on kokku lepitud piirannuse mõiste osas, mille ületamisel ei arvestata kahjuliku toime tekkimist klassifitseerimise kriteeriumide hulka, kuid see ei tähenda, et teatavat konkreetset annust ei saa kasutada kriteeriumisisese piirannusena. Vahel on piirannus katsemeetodeid käsitlevates suunistes kindlaks määratud, vahel on sellele lisatud tekst, milles selgitatakse, et vajalikud võivad olla suuremad annused, kui inimeste eeldatud kokkupuutetase on nii kõrge, et kokkupuute ülemmäära ei saavutata. Liikide toksikokineetiliste erinevuste tõttu võib konkreetse piirannuse kindlaksmääramine olla ebakohane olukordades, kus inimesed on katseloomadest tundlikumad.

3.7.2.5.8 Põhimõtteliselt ei vii kahjulik toime reproduktiivsusele, mida on täheldatud üksnes loomadega tehtud katsetes annuste väga kõrge taseme korral (näiteks prostratsiooni, tugevat isutust, ülemäärast suremust tekitavad annused) klassifitseerimisele, välja arvatud juhul kuiklassifitseerimise asjakohasust toetab muu kättesaadav teave, näiteks toksikokineetiline teave, mis tõendab, et inimesed võivad olla vastuvõtlikumad kui loomad. Täpsema teabe saamiseks vt ka emale mõjuvat mürgisust käsitlevat punkti 3.7.2.4.

3.7.2.5.9 Tegeliku piirannuse kindlaksmääramine oleneb siiski katsemeetodist, mida on katse tulemuste saamiseks kasutatud, nt OECD katsesuunises korduva annuse mürgisuse uuringute kohta suukaudsel manustamisel soovitatakse ülemise piirannusena 1 000 mg/kg, välja arvatud juhul, kui inimeste eeldatav reaktsioon viitab vajadusele kasutada suuremat annuse taset.

3.7.3.   Segude klassifitseerimise kriteeriumid

3.7.3.1.   Segude klassifitseerimine, kui on olemas andmed segu kõikide koostisosade või üksnes mõne koostisosa kohta

3.7.3.1.1 Segu tuleb klassifitseerida reproduktiivtoksiliseks, kui vähemalt üks tema koostisaine on klassifitseeritud kas 1.A, 1.B või 2. kategooria reproduktiivtoksiliseks aineks ning selle sisaldus segus on võrdne tabelis 3.7.2 vastavalt 1.A, 1.B või 2. kategooria jaoks ette nähtud üldise sisalduse piirväärtusiga või sellest kõrgem.

3.7.3.1.2 Segu tuleb klassifitseerida imetamisele või imetamise kaudu avaldatava toime põhjal, kui vähemalt üks segu koostisaine on klassifitseeritud sellise toime põhjal ning selle sisaldus segus on võrdne tabelis 3.7.2 imetamisele või imetamise kaudu avaldatava toime täiendavale kategooriale ette nähtud üldisest sisalduse piirväärtusist või sellest kõrgem.

▼M4



Tabel 3.7.2

Segu reproduktiivtoksiliseks või imetamisele või imetamise kaudu kahjulikuks klassifitseeritud koostisainete üldised sisalduse piirväärtused, mille alusel segu klassifitseeritakse

Koostisaine on klassifitseeritud:

Üldised sisalduse piirväärtused, mille alusel segu klassifitseeritakse

1. kategooria reproduktiivtoksiline aine

2. kategooria reproduktiivtoksiline aine

Imetamisele ja imetamise kaudu avaldatava toime täiendav kategooria

1.A kategooria

1.B kategooria

1.A kategooria reproduktiivtoksiline aine

≥ 0,3 %

[Märkus 1]

 

 

 

1.B kategooria reproduktiivtoksiline aine

 

≥ 0,3 %

[Märkus 1]

 

 

2. kategooria reproduktiivtoksiline aine

 

 

≥ 3,0 %

[Märkus 1]

 

Imetamisele ja imetamise kaudu avaldatava toime täiendav kategooria

 

 

 

≥ 0,3 %

[Märkus 1]

Märkus

Tabeli 3.7.2 kohaseid sisalduse piirväärtusi kohaldatakse nii tahkete ainete ja vedelike (massiühikud) kui ka gaaside (mahuühikud) suhtes.

Märkus 1

Kui 1. või 2. kategooriasse kuuluvat või imetamisele ja imetamise kaudu avaldatava toime põhjal klassifitseeritud reproduktiivtoksilist koostisainet on segus 0,1 % või enam, peab segu jaoks taotluse esitamisel olema kättesaadav SDS.

▼B

3.7.3.2.   Segude klassifitseerimine, kui on olemas andmed segu kui terviku kohta

3.7.3.2.1. Segude klassifitseerimine põhineb kättesaadavatel katseandmetel segu üksikute koostisosade kohta, kusjuures kasutatakse sisalduse piirväärtusi segu koostisosade puhul. Üksikjuhtumitel võib klassifitseerimisel kasutada segude katseandmeid, kui nii saab näidata toimet, mida üksikutel koostisosadel põhinevatest hinnangutest ei ilmne. Sel juhul tuleb tõestada, et võttes arvesse annust ja muid tegureid, näiteks reproduktiivtoksilisuse katsete kestust, katsete ajal tehtud vaatlusi, katsete tundlikkust ja statistilist analüüsi, on segu kui terviku testimise tulemused vaieldamatud. Klassifitseerimist põhjendavad nõuetekohased dokumendid säilitatakse ja vastava taotluse esitamisel võimaldatakse neile läbivaatamiseks juurdepääs.

3.7.3.3.   Segude klassifitseerimine, kui puuduvad andmed segu kui terviku kohta: seostamispõhimõtted

3.7.3.3.1 Punkti 3.7.3.2.1 kohaselt tuleb andmeid kasutada kooskõlas punktis 1.1.3 esitatud seostamispõhimõtetega, kui ei ole katsetatud segu reproduktiivtoksilisust, kuid on olemas piisavad andmed üksikute koostisainete ning sarnaste katsetatud segude kohta, mis piisavalt iseloomustavad kõnesoleva segu ohtlikkust.

3.7.4.   Ohust teavitamine

3.7.4.1. Sellesse ohuklassi klassifitseerimise kriteeriumidele vastavate ainete või segude puhul kasutatakse tabelis 3.7.3 esitatud märgistuselemente.

▼M4



Tabel 3.7.3

Reproduktiivtoksilisuse märgistuselemendid

Klassifikatsioon

1. kategooria

(1.A ja 1.B kategooria)

2. kategooria

Imetamisele ja imetamise kaudu avaldatava toime täiendav kategooria

GHSi piktogrammid

image

image

Piktogramm puudub

Tunnussõna

Ettevaatust

Hoiatus

Tunnussõna puudub

Ohulause

H360: Võib kahjustada viljakust või loodet (märkida spetsiifiline toime, kui see on teada) (märkida kokkupuuteviis, kui on vaieldamatult tõendatud, et ükski muu kokkupuuteviis ohtu ei tekita)

H361: Arvatavalt kahjustab viljakust või loodet (märkida spetsiifiline toime, kui see on teada) (märkida kokkupuuteviis, kui on vaieldamatult tõendatud, et ükski muu kokkupuuteviis ohtu ei tekita)

H362: Võib kahjustada rinnaga toidetavat last

Hoiatuslaused ohu ennetamise kohta

P201

P202

P280

P201

P202

P280

P201

P260

P263

P264

P270

Hoiatuslaused reageerimise kohta

P308 + P313

P308 + P313

P308 + P313

Hoiatuslaused säilitamise kohta

P405

P405

 

Hoiatuslaused kõrvaldamise kohta

P501

P501

 

3.8.   Mürgisus sihtelundi suhtes – ühekordne kokkupuude

3.8.1.   Mõisted ja üldkaalutlused

3.8.1.1.  Mürgisus sihtelundi suhtes (ühekordne kokkupuude) – sihtelundit mõjutav mittesurmav mürgine toime, mis tuleneb ühekordsest kokkupuutest aine või seguga. See hõlmab kõiki märkimisväärseid toimeid (nii pöörduvaid kui ka pöördumatuid, koheseid ja/või hilisemaid) tervisele, mis võivad elundi toimimist kahjustada ja mida ei ole käsitletud punktides 3.1–3.7 ja 3.10 (vt ka punkti 3.8.1.6).

3.8.1.2. Aine või segu, mis klassifitseeritakse sihtelundi suhtes mürgiseks, võib ohustada sellega kokku puutuvate inimeste tervist.

3.8.1.3. Ühekordse kokkupuute kahjulik toime tervisele hõlmab pidevat ja kindlakstehtavat mürgist toimet inimestele või katseloomade puhul toksikoloogiliselt olulisi muutusi, mis mõjutavad koe/elundi toimimist või morfoloogiat või põhjustavad tõsiseid muutusi organismi biokeemias või hematoloogias, kui need muutused on inimeste tervise seisukohalt olulised.

3.8.1.4. Hindamisel võetakse arvesse mitte ainult olulisi muutusi üksiku elundi või bioloogilise süsteemi juures, vaid ka üldisi vähem tõsise iseloomuga muutusi, mis mõjutavad mitmeid elundeid.

3.8.1.5. Mürgisus sihtelundi suhtes võib tekkida inimeste jaoks mis tahes olulise kokkupuuteviisi kaudu, s.t peamiselt suu, naha või sissehingamise kaudu.

3.8.1.6. Korduvast kokkupuutest tulenev mürgisus sihtelundi suhtes klassifitseeritakse vastavalt punktile 3.9 („Mürgisus sihtelundi suhtes – korduv kokkupuude”) ning seda seetõttu käesolevas punktis ei käsitleta. Järgmisi mürgise toime liike hinnatakse eraldi ning käesolevas peatükis neid seega ei vaadelda:

a) äge mürgisus (punkt 3.1);

b) nahasöövitus/ärritus (punkt 3.2);

c) raske silmakahjustus / silmade ärritus (punkt 3.3);

d) hingamiselundite või naha sensibiliseerimine (punkt 3.4);

e) sugurakkude mutageensus (punkt 3.5);

f) kantserogeensus (punkt 3.6);

g) reproduktiivtoksilisus (punkt 3.7) ja

h) hingamiskahjustusi tekitav mürgisus (punkt 3.10).

3.8.1.7. Ohuklass „mürgisus sihtelundi suhtes – ühekordne kokkupuude” jaguneb järgmiselt:

 mürgisus sihtelundi suhtes – ühekordne kokkupuude, 1. ja 2. kategooria;

 mürgisus sihtelundi suhtes – ühekordne kokkupuude, 3. kategooria.

Vt tabel 3.8.1.



Tabel 3.8.1

Sihtelundit mõjutava mürgisuse (ühekordne kokkupuude) kategooriad

Kategooriad

Kriteeriumid

1. kategooria

Ained, mis on inimesi märkimisväärselt kahjustanud või mille puhul katseloomadega tehtud uuringute põhjal võib oletada, et ühekordne kokkupuude nende ainetega võib inimesi märkimisväärselt kahjustada

Ained klassifitseeritakse sihtelundit mõjutava mürgisuse 1. kategooriasse (ühekordne kokkupuude) järgmistel põhjustel:

a)  inimeste kokkupuudetest või epidemioloogilistest uuringutest pärinev usaldusväärne ja kvaliteetne tõendusmaterjal või

b)  katseloomadega tehtud uuringute tulemused, mis näitavad inimeste tervist oluliselt mõjutavat märkimisväärset ja/või tugevat mürgist toimet üldiselt madalate kokkupuutesisalduste korral. Allpool (vt punkt 3.8.2.1.9) on esitatud annuse/sisalduse suunisväärtused, mida saab kasutada tõendusmaterjali kaalukuse hindamisel.

2. kategooria

Ained, mis katseloomade tehtud uuringute põhjal võivad eeldatavasti kahjustada inimeste tervist ühekordse kokkupuute tagajärjel

Ained klassifitseeritakse sihtelundit mõjutava mürgisuse (ühekordne kokkupuude) 2. kategooriasse katseloomadega tehtud asjakohaste uuringute tulemuste põhjal, kui sellistest uuringutest ilmnes üldiselt mõõdukate kokkupuutesisalduste juures märkimisväärne inimeste tervist mõjutav toksiline toime. Klassifitseerimise lihtsustamiseks on allpool (vt 3.8.2.1.9) esitatud annuse/sisalduse suunisväärtused.

Erandjuhtudel võib aine klassifitseerimiseks 2. kategooriasse kasutada ka inimestelt pärit tõendusmaterjali (vt punkt 3.8.2.1.6).

3. kategooria

Mööduv toime sihtelundile

See kategooria hõlmab ainult narkootilist toimet ja hingamisteede ärritust. See on selline toime sihtelundile, mille puhul aine ei vasta 1. või 2. kategooria kriteeriumidele. Selline toime kahjustab elundite toimimist pärast kokkupuudet lühiajaliselt ning inimesed võivad sellest teatava aja jooksul paraneda; kahjustustega ei kaasne märkimisväärseid muutusi elundi struktuuris või toimimises. Nende toimete puhul klassifitseeritakse ained vastavalt punktile 3.8.2.2.

Märkus: Püütakse kindlaks teha mürgisuse esmane sihtelund ja klassifitseerida ained sellele vastavalt (näiteks hepatoksilised ained, neurotoksilised ained). Andmeid hinnatakse hoolikalt ja võimaluse korral välistatakse sekundaarne toime (nt hepatoksiline aine võib avaldada sekundaarset toimet närvi- või seedesüsteemile).

3.8.2.   Ainete klassifitseerimise kriteeriumid

3.8.2.1.   1. ja 2. kategooriasse kuuluvad ained

3.8.2.1.1 Ained klassifitseeritakse kohesema ja hilisema toime suhtes eraldi, lähtudes eksperdiarvamusest (vt punkt 1.1.1.), mis põhineb kogu olemasoleva tõendusmaterjali kaalukuse hindamisel, ning kasutades muu hulgas soovituslikke suunisväärtusi (vt punkt 3.8.2.1.9). Seejärel klassifitseeritakse ained 1. või 2. kategooriasse, sõltuvalt täheldatud toime olemusest ja raskusastmest (joonis 3.8.1).

3.8.2.1.2. Tehakse kindlaks kokkupuuteviis või -viisid, mille korral klassifitseeritud aine kahjustusi tekitab (vt punkt 3.8.1.5).

3.8.2.1.3 Klassifitseerimisotsus tehakse eksperdiarvamuse põhjal (vt punkt 1.1.1), toetudes kogu olemasoleva tõendusmaterjali kaalukuse hindamisele ja võttes arvesse allpool esitatud suuniseid.

3.8.2.1.4 Sihtelundit mõjutava mürgisuse tõendamiseks kasutatakse kõikide asjakohaste andmete kaalukuse hindamist (vt punkt 1.1.1); sellised andmed hõlmavad inimestega seotud juhtumeid, epidemioloogiat ja katseloomadega tehtud uuringuid.

3.8.2.1.5 Sihtelundit mõjutava mürgisuse hindamise jaoks vajalik teave saadakse kas inimeste ühekordsetest kokkupuudetest (näiteks kodus, töökohal või ümbritsevas keskkonnas) või katseloomadega tehtud uuringutest. Sellist teavet annavad standardsed loomkatsed rottide ja hiirtega – ägeda mürgisuse uuringud, mis võivad hõlmata kliinilisi uuringuid ja üksikasjalikku makroskoopilist ja mikroskoopilist vaatlust sihtkudedele/-elunditele avaldatava toksilise mõju kindlakstegemiseks. Teiste liikidega tehtud ägeda mürgisuse uuringud võivad samuti anda olulist teavet.

3.8.2.1.6 Erandjuhtudel on eksperdiarvamuse põhjal asjakohane klassifitseerida 2. kategooriasse teatavad ained, mille mürgisuse kohta saadud tõendusmaterjal pärineb inimestelt:

a) kui inimestelt saadud tõendusmaterjali kaalukus ei ole piisav 1. kategooriasse klassifitseerimiseks ja/või

b) toime laadi ja raskusastme põhjal.

Klassifitseerimisel inimeste annuse-/sisaldustasemeid ei arvestata ning loomkatsetest pärinev tõendusmaterjal peab vastama 2. kategooriasse klassifitseerimise nõuetele. Teiste sõnadega: kui aine kohta on olemas ka 1. kategooriasse klassifitseerimist põhjendavad loomandmed, siis klassifitseeritakse aine 1. kategooriasse.

3.8.2.1.7    1. ja 2. kategooriasse klassifitseerimist põhjendav toime

3.8.2.1.7.1 Klassifitseerimist toetab tõendusmaterjal, milles ühekordne kokkupuude ainega on seostatud järjepideva ja tuvastatava mürgise toimega.

3.8.2.1.7.2 Inimestega seotud kogemustest/juhtumitest pärinev tõendusmaterjal piirdub tavaliselt tervisele kahjulikest tagajärgedest teatamisega; sageli esineb selles ebakindlust kokkupuutetingimuste osas ning puuduvad teaduslikud üksikasjad, mis on olemas korrektselt läbiviidud loomuuringutes.

3.8.2.1.7.3 Asjakohastest loomuuringutest pärinev tõendusmaterjal võib sisaldada palju rohkem üksikasju, mis on saadud kliinilise vaatluse ning makroskoopilise ja mikroskoopilise patoloogilise uurimise abil ning mis võivad sageli paljastada ohtusid, mis ei ole eluohtlikud, kuid võivad osutada funktsionaalsele kahjustusele. Seega tuleb klassifitseerimisel arvestada kõiki olemasolevaid tõendeid ning nende tähtsust inimeste tervisele, sealhulgas järgmisi toimeid inimestele ja/või loomadele (loetelu ei ole täielik):

a) haigestumine ühekordse kokkupuute tagajärjel;

b) märkimisväärsed funktsionaalsed häired (ei ole mööduvad) hingamissüsteemis, kesk- ja perifeerses närvisüsteemis, muudes elundites ja elundisüsteemides, sealhulgas kesknärvisüsteemi depressiooninähud ja toime erinevatele meeltele (näiteks nägemis-, kuulmis- ja haistmismeel);

c) kõik püsivad ja märkimisväärsed muutused kliinilise biokeemia, hematoloogia või uriinianalüüsi näitajates;

d) elundite märkimisväärne kahjustus, mis on tuvastatud lahangu käigus ja/või seejärel näha või kinnitada mikroskoopilise uurimisega;

e) multifokaalne või difuusne nekroos, fibroos, granuloomide moodustumine elutähtsates regeneratiivse funktsiooniga elundites;

f) morfoloogilised muutused, mis ei ole tingimata pöördumatud, kuid millega selgelt kaasnevad häired elundi tegevuses;

g) tõendusmaterjal märgatava rakkude hävinemise kohta mitteuuenevates elutähtsates elundites (sealhulgas rakkude taandareng ja rakkude arvu vähenemine).

3.8.2.1.8    Toime, mille alusel 1. ja 2. kategooriasse klassifitseerimist ei toimu

Tõdetakse, et iga täheldatud toime ei õigusta klassifitseerimist. Sellised toimed inimestele ja/või loomadele hõlmavad järgmist (loetelu ei ole täielik):

a) kliinilise vaatluse tulemused või väikesed muutused kehamassis, toidu või vee tarbimises, mis võivad olla toksikoloogiliselt olulised, kuid iseenesest ei viita „märkimisväärsele” toksilisusele;

b) küsitava või minimaalse toksikoloogilise olulisusega väikesed muutused kliinilise biokeemia, hematoloogia ja uriinianalüüsi näitajates ja/või mööduv toime;

c) muutused elundite massis, kui puudub tõendusmaterjal elundite tegevuse kahjustumise kohta;

d) kohanemisele viitavad nähud, mida ei peeta toksikoloogiliselt oluliseks;

e) aine tekitatud liigispetsiifiline mürgistusmehhanism ei ole klassifitseerimise aluseks, kui selle ebaolulisus inimese jaoks on piisava kindlusega tõestatud.

3.8.2.1.9    Abistavad suunisväärtused 1. ja 2. kategooriasse klassifitseerimisel, mis on saadud katseloomadega tehtud uuringute tulemuste põhjal

3.8.2.1.9.1 Otsuse tegemist aine klassifitseerimise vajalikkuse ja taseme (1. kategooria või 2. kategooria) kohta lihtsustavad annuse/sisalduse suunisväärtused, millega hinnatakse annust/sisaldust, mille märkimisväärne toime tervisele on tõestatud. Põhiargument suunisväärtuste toetuseks on see, et kõik ained on potentsiaalselt toksilised ning seepärast on vaja mõistlikku annust/sisaldust, mille ületamisel võiks tunnistada toksilise toime teatava taseme saavutamist.

3.8.2.1.9.2 Seega, kui loomkatsetes täheldatakse klassifitseerimisele viitavat märkimisväärset mürgist toimet, annab teave annuse/sisalduse kohta, mille juures nimetatud toime ilmnes, koos soovitatud suunisväärtustega kasulikku teavet klassifitseerimisvajaduse hindamise jaoks (kuna toksiline toime on ohtlike omaduste ja samuti annuse/sisalduse tagajärg).

3.8.2.1.9.3 Suunisväärtuste vahemikud, mis on kavandatud ühekordse kokkupuute jaoks, millel on märkimisväärne mittesurmav toksiline toime, on kohaldatavad ägeda mürgisuse uuringute suhtes, nagu on näidatud tabelis 3.8.2.



Tabel 3.8.2

Ühekordse annuse kaudu toimunud kokkupuudete suunisväärtuste vahemikud

 

Suunisväärtuste vahemik:

Kokkupuuteviis

Ühik

1. kategooria

2. kategooria

3. kategooria

Suukaudne (rott)

mg/kg kehamassi kohta

C ≤ 300

2 000 ≥ C > 300

Suunisväärtusi ei kohaldatab.

Nahakaudne (rott või küülik)

mg/kg kehamassi kohta

C ≤ 1 000

2 000 ≥ C > 1 000

Sissehingamine (rott), gaas

ppmV/4h

C ≤ 2 500

20 000 ≥ C > 2 500

Sissehingamine (rott), aur

mg/l/4h

C ≤ 10

20 ≥ C > 10

Sissehingamine (rott), tolm/udu/suits

mg/l/4h

C ≤ 1,0

5,0 ≥ C > 1,0

Märkus

a) Tabelis 3.8.2 esitatud suunisväärtused ja suunisväärtuste vahemikud on üksnes suunava eesmärgiga, (st neid kasutatakse tõendusmaterjali kaalukuse hindamisel) ja abistamiseks klassifitseerimisotsuse tegemisel. Need ei ole ette nähtud rangelt piiritlevate väärtustena.

b) 3. kategooria ainete suunisväärtusi ei ole esitatud, sest käesolev klassifikatsioon põhineb peamiselt inimestega seotud andmetel. Kui on olemas loomadelt saadud andmeid, tuleb neid tõendusmaterjali kaalukuse hindamisel arvestada.

3.8.2.1.10    Muud kaalutlused

3.8.2.1.10.1 Kui aine iseloomustamiseks on kasutatud üksnes loomadelt saadud andmeid (mis on tavaline uute ainete puhul, kuid kehtib ka paljude olemasolevate ainete puhul), võetakse klassifitseerimisprotsessis arvesse annuse/sisalduse suunisväärtusi, mis on osa tõendusmaterjali kaalukuse hindamisest.

3.8.2.1.10.2 Aine tuleb tavaliselt klassifitseerida, kui on olemas korrektselt põhjendatud inimandmed mürgisuse kohta sihtelundi suhtes ja kui usaldusväärsed allikad kinnitavad, et toime on tekitanud ühekordne kokkupuude vastava ainega. Vaatamata sellele, millise annusega on tegemist, on positiivsed inimandmed loomandmetest alati olulisemad. Kui aine on jäetud klassifitseerimata seetõttu, et teatavat mürgisust sihtelundi suhtes ei peetud inimese jaoks oluliseks, kuid hilisemad andmed inimestega seotud juhtumite kohta on tõendanud mõju sihtelundile, siis aine klassifitseeritakse.

3.8.2.1.10.3 Ainet, mille mürgisust sihtelundi suhtes ei ole katsetatud, võib klassifitseerida valideeritud struktuuri-aktiivsuse seose ja varem klassifitseeritud struktuurilise analoogi eksperdiarvamusel põhineva ekstrapolatsiooni andmete põhjal, arvestades täiendavalt muid olulisi tegureid, näiteks ühiste oluliste metaboliitide moodustumine.

3.8.2.1.10.4 Vajaduse korral tuleb võtta arvesse küllastunud auru sisaldust tervise ja ohutuse kaitset tugevdava lisaelemendina.

3.8.2.2.   3. kategooria ained: mööduv toime sihtelundile

3.8.2.2.1    Hingamisteede ärritust käsitlevad kriteeriumid

Ained klassifitseeritakse hingamisteede ärrituse 3. kategooriasse järgmiste kriteeriumide põhjal:

a) hingamiselundite ärritus, mis tekitab funktsionaalseid häireid (ärritust iseloomustab paikne punetus, turse, sügelemine ja/või valu), mille sümptomiteks on köha, valu, oksendamine ja hingamisraskused. See hindamine põhineb esmajoones inimandmetel;

b) inimuuringute subjektiivseid tulemusi tuleks täiendada selge hingamisteede ärrituse objektiivse mõõtmisega (nagu näiteks elektrofüsioloogiline reaktsioon, põletiku biomarkerid nina ja bronhoalveolaaride loputusvedelikes);

c) inimestel täheldatud sümptomid peaksid eelistatavalt olema tüüpilised, s.t sellised, mis tekivad kõigil, kes on ainega kokku puutunud, mitte erandlikud idiosünkraatilised reaktsioonid või üksnes ülitundlike hingamisteedega indiviididel tekkiv reaktsioon. Kõrvale jäetakse ebaselged andmed lihtsalt „ärrituse” kohta, kuna seda mõistet kasutatakse tavaliselt paljude aistingute kirjeldamiseks, mille hulka kuuluvad näiteks lõhn, ebameeldiv maitse, kõditunne ja kuivus, mis ei kuulu hingamiselundite ärrituse klassifikatsiooni alla;

d) praegu ei ole olemas valideeritud loomkatseid, mis oleksid spetsiaalselt kavandatud hingamisteede ärrituse uurimiseks, kuid kasulikku teavet saab ühekordse ja korduva sissehingamisega mürgisuse katsetest. Näiteks võivad loomkatsed anda kasulikku teavet kliiniliste mürgitustunnuste (düspnoe, riniit jne) ja histopatoloogiliste uuringute kohta (nt hüpereemia, ödeem, minimaalne põletik, paksenenud limaskiht), mis on pöörduvad ja võivad kajastada eespool kirjeldatud iseloomulikke kliinilisi sümptomeid. Selliseid loomuuringuid võib arvestada tõendusmaterjali kaalukuse hindamisel;

e) sellist klassifitseerimist kasutatakse üksnes siis, kui ei ole täheldatud tõsisemat toimet elundile, kaasa arvatud hingamissüsteemis.

3.8.2.2.2    Narkootilist toimet käsitlevad kriteeriumid

Ained klassifitseeritakse narkootilise toime põhjal 3. kategooriasse vastavalt järgmistele kriteeriumidele:

a) kesknärvisüsteemi depressioon, sealhulgas selline narkootiline toime inimestele nagu näiteks tähelepanu vähenemine, narkoos, reflekside nõrgenemine, koordinatsiooni puudumine ja peapööritus. Toime võib avalduda ka tugeva peavaluna või iiveldusena ja põhjustada otsustusvõime vähenemist, peapööritust, ärrituvust, väsimust, mälufunktsiooni halvenemist, taju- ja koordinatsioonihäireid, reageerimisaja muutumist ning unisust;

b) loomkatsetes täheldatud narkootiline toime võib hõlmata letargiat, koordinatsiooni puudumist püstumisrefleksi kadumise kaudu ja ataksiat. Kui selline toime ei ole oma olemuselt mööduv, klassifitseeritakse aine selle põhjal 1. või 2. kategooriasse kui sihtorgani kahjustust põhjustav (ühekordsel kokkupuutumisel).

3.8.3.   Segude klassifitseerimise kriteeriumid

3.8.3.1. Segud klassifitseeritakse samade kriteeriumide põhjal kui ained või allpool kirjeldatud viisil. Sarnaselt ainetega tuleb ka segusid, mis tekitavad mürgisust sihtelundi suhtes, klassifitseerida ühekordse kokkupuute põhjal.

3.8.3.2.   Segude klassifitseerimine, kui on olemas andmed segu kui terviku kohta

3.8.3.2.1 Kui segu kohta on olemas ainete klassifitseerimise kriteeriumidele vastavad usaldusväärsed ja kvaliteetsed andmed, mis pärinevad inimestega seotud kogemustest või asjakohastest katseloomadega läbiviidud uuringutest, tuleb klassifitseerida segu olemasoleva tõendusmaterjali kaalukuse hindamise põhjal (vt punkt 1.1.1.4). Segusid käsitlevate andmete hindamisel tuleb hoolikalt jälgida, et kasutatud annus, kestus, vaatlus või analüüs ei muudaks tulemusi ebaselgeks.

3.8.3.3.   Segude klassifitseerimine, kui puuduvad andmed segu kui terviku kohta: seostamispõhimõtted

3.8.3.3.1 Kui segu ennast ei ole katsetatud, et teha kindlaks selle mürgisus sihtelundi suhtes, kuid on olemas piisavad andmed üksikute koostisainete ning sarnaste katsetatud segude kohta, et iseloomustada kõnesoleva segu ohtlikke omadusi, tuleb kasutada neid andmeid kooskõlas punktis 1.1.3 esitatud seostamispõhimõtetega.

3.8.3.4.   Segude klassifitseerimine, kui on olemas andmed segu kõikide koostisosade või mõne koostisosa kohta

3.8.3.4.1 Kui määratud segu kohta puuduvad usaldusväärsed tõendid või katseandmed ja klassifitseerimiseks ei ole võimalik kasutada ka seostamispõhimõtteid, klassifitseeritakse segu koostisainete klassifitseerimise põhjal. Sel juhul tuleb segu klassifitseerida sihtelundit mõjutavaks mürkaineks (elund on kindlaks määratud), mille toime avaldub ühekordse kokkupuute kaudu, kui vähemalt üks koostisaine on klassifitseeritud sihtelundit mõjutavate mürkainete 1. või 2. kategooriasse ning selle sisaldus aines on võrdne tabelis 3.8.3 esitatud 1. või 2. kategooria vastava üldise sisalduse piirväärtusega või sellest kõrgem.

3.8.3.4.2 Klassifitseerimist nimetatud sisalduse piirväärtuste põhjal kasutatakse asjakohaselt ühekordse kokkupuute korral sihtelundit mõjutavate mürkainetega.

3.8.3.4.3 Segud klassifitseeritakse eraldi kas ühekordse või korduva annuse mürgisuse põhjal või nende mõlema põhjal ühiselt.



Tabel 3.8.3

Segu sihtelundit mõjutava mürkainena klassifitseeritud koostisainete üldised sisalduse piirväärtused, mille alusel segu klassifitseeritakse 1. või 2. kategooriasse

Koostisaine on klassifitseeritud:

Üldised sisalduse piirväärtused, mille alusel segu klassifitseeritakse:

1. kategooria

2. kategooria

1. kategooria

Sihtelundit mõjutav mürkaine

Sisaldus ≥ 10 %

1,0 % ≤ sisaldus < 10 %

2. kategooria

Sihtelundit mõjutav mürkaine

 

sisaldus ≥ 10 % [(märkus 1)]

Märkus 1

Kui segu koostisaineks on 2. kategooriasse kuuluv sihtelundit mõjutav mürkaine sisaldusega ≥ 1,0 % , on segu jaoks taotluse esitamisel kättesaadav SDS.

3.8.3.4.4 Kui on tegemist rohkem kui ühte elundkonda mõjutavate mürkainetega, tuleb pöörata tähelepanu nende omavahelisele võimendumisele ja sünergiale, kuna teatavad ained võivad tekitada sihtelundi mürgisuse vähem kui 1 %-lise sisalduse korral, kui teised koostisained nende mürgist toimet võimendavad.

3.8.3.4.5 Tähelepanelik tuleb olla 3. kategooria koostisaineid sisaldava segu mürgisuse ekstrapoleerimisel. 20 % üldine sisalduse piirväärtus on asjakohane; kuid seejuures tuleb arvesse võtta, et 3. kategooria koostisainetest sõltuvalt võib nimetatud sisalduse piirväärtus olla kõrgem või madalam ning et teatav toime (näiteks hingamisteede ärritus) ei pruugi ilmneda allpool teatavat sisalduse taset, samas kui muu toime (näiteks narkootiline toime) võib ilmneda nimetatud 20 %-st madalama väärtuse juures. Kasutatakse eksperdiarvamust. ►M2  Hingamisteede ärritust ja narkootilist toimet tuleb hinnata eraldi vastavalt punktides 3.8.2.2 esitatud kriteeriumidele. Nende ohtudega seoses tuleks klassifitseerimisel iga koostisosa panust käsitada lisanduvana, välja arvatud juhul kui on olemas tõendid, et selline mõju ei ole lisanduv. ◄

3.8.4.   Ohust teavitamine

3.8.4.1. Sellesse ohuklassi klassifitseerimise kriteeriumidele vastavate ainete või segude puhul kasutatakse tabelis 3.8.4 esitatud märgistuselemente.

▼M4



Tabel 3.8.4

Pärast ühekordset kokkupuudet avalduva sihtelundit mõjutava mürgisuse märgistuselemendid

Klassifikatsioon

1. kategooria

2. kategooria

3. kategooria

GHSi piktogrammid

image

image

image

Tunnussõna

Ettevaatust

Hoiatus

Hoiatus

Ohulause

H370: Võib kahjustada elundeid (või märkida kõik mõjutatud elundid, kui need on teada) (märkida kokkupuuteviis, kui on vaieldamatult tõendatud, et muud kokkupuuteviisid ei ole ohtlikud)

H371: Võib kahjustada elundeid (või märkida kõik mõjutatud elundid, kui need on teada) (märkida kokkupuuteviis, kui on vaieldamatult tõendatud, et muud kokkupuuteviisid ei ole ohtlikud)

H335: Võib põhjustada hingamisteede ärritust või

H336: Võib põhjustada unisust või peapööritust.

Hoiatuslaused ohu ennetamise kohta

P260

P264

P270

P260

P264

P270

P261

P271

Hoiatuslaused reageerimise kohta

P308 + P311

P321

P308 + P311

P304 + P340

P312

Hoiatuslaused säilitamise kohta

P405

P405

P403 + P233

P405

Hoiatuslaused kõrvaldamise kohta

P501

P501

P501

3.9.   Mürgisus sihtelundi suhtes – korduv kokkupuude

3.9.1.   Mõisted ja üldkaalutlused

3.9.1.1.  Mürgisus sihtelundi suhtes (korduv kokkupuude) – sihtelundit mõjutav mürgisus, mida põhjustab korduv kokkupuude aine või seguga. See hõlmab kõiki märkimisväärseid toimeid tervisele, mis võivad nii pöörduvalt kui pöördumatult, koheselt ja/või hiljem elundite toimimist halvendada. Kuid siia ei kuulu toksilised toimed, mida on eraldi käsitletud punktides 3.1–3.8 ja 3.10.

3.9.1.2. Sihtelundit mõjutava mürgisuse (korduv kokkupuude) klassifitseerimisel määratakse kindlaks aine ►M2  või segu ◄ kuulumine sihtelundit mõjutavate mürkainete hulka ning selle võimalik ohtlikkus ainega kokkupuutuvate inimeste tervise suhtes.

3.9.1.3. Kahjulik toime tervisele hõlmab pidevat ja kindlakstehtavat mürgist toimet inimestele või katseloomade puhul toksikoloogiliselt olulisi muutusi, mis mõjutavad koe/elundi funktsiooni või morfoloogiat või põhjustavad tõsiseid muutusi organismi biokeemias või hematoloogias, kui need muutused on inimeste tervise seisukohalt olulised.

3.9.1.4. Hindamisel võetakse arvesse mitte ainult olulisi muutusi üksiku elundi või bioloogilise süsteemi juures, vaid ka üldisi vähem tõsise iseloomuga muutusi, mis mõjutavad mitmeid elundeid.

3.9.1.5. Mürgisus sihtelundi suhtes võib tekkida mis tahes inimeste jaoks olulise kokkupuuteviisi kaudu, s.t peamiselt suu, naha või sissehingamise kaudu.

3.9.1.6. Ühekordsest kokkupuutest tekkinud mittesurmav toksiline toime klassifitseeritakse vastavalt punktile 3.8 („Mürgisus sihtelundi suhtes – ühekordne kokkupuude”) ning seetõttu seda käesolevas punktis ei käsitleta.

3.9.2.   Ainete klassifitseerimise kriteeriumid

3.9.2.1. Ainete klassifitseerimisel korduva kokkupuute tagajärjel sihtelundit mõjutavaks mürkaineks lähtutakse eksperdiarvamusest (vt punkt 1.1.1), mis põhineb kogu kättesaadava tõendusmaterjali kaalukuse hindamisel, kasutades muu hulgas soovituslikke suunisväärtusi, milles on arvesse võetud kokkupuute kestust ning toime tekitanud annuse/sisalduse suurust (vt punkt 3.9.2.9); ning klassifitseeritakse täheldatud toime laadi ja tugevuse põhjal kahte kategooriasse (tabel 3.9.1).



Tabel 3.9.1

Sihtelundit mõjutava mürgisuse (korduv kokkupuude) kategooriad

Kategooriad

Kriteeriumid

1. kategooria

Ained, mis on inimesi märkimisväärselt kahjustanud või mille puhul katseloomadega tehtud uuringute põhjal võib oletada, et korduv kokkupuude nende ainetega võib inimesi märkimisväärselt kahjustada.

Ained klassifitseeritakse sihtelundit mõjutava mürgisuse 1. kategooriasse (korduv kokkupuude) järgmistel põhjustel:

— inimeste kokkupuudetest või epidemioloogilistest uuringutest pärinev usaldusväärne ja kvaliteetne tõendusmaterjal või

— katseloomadega tehtud uuringute tulemused, mis näitavad inimeste tervist oluliselt mõjutavat märkimisväärset ja/või tugevat mürgist toimet üldiselt madalate kokkupuutesisalduste korral. Annuse/sisalduse suunisväärtused on esitatud allpool (vt punkt 3.9.2.9) ja neid kasutatakse tõendusmaterjali kaalukuse hindamisel.

2. kategooria

Ained, mille kohta loomuuringutest saadud tõendusmaterjali põhjal võib oletada, et need võivad korduva kokkupuute tagajärjel inimeste tervist kahjustada.

Ained klassifitseeritakse sihtelundit mõjutava mürgisuse (korduv kokkupuude) 2. kategooriasse katseloomadega tehtud uuringute tulemuste põhjal, mis näitavad inimeste tervist oluliselt mõjutava märkimisväärse toksilise toime teket üldiselt mõõduka kokkupuutesisalduse korral. Klassifitseerimisel on abiks allpool esitatud (vt punkt 3.9.2.9) annuse/sisalduse suunisväärtused.

Erandjuhtudel kasutatakse aine klassifitseerimiseks 2. kategooriasse (vt punkt 3.9.2.6) inimestelt saadud tõendusmaterjali.

Märkus

Püütakse kindlaks teha mürgisuse esmane sihtelund ja klassifitseerida ained sellele vastavalt (näiteks hepatoksilised ained, neurotoksilised ained). Andmeid hinnatakse hoolikalt ja võimaluse korral välistatakse sekundaarne toime (hepatoksiline aine võib avaldada sekundaarset toime närvi- või seedesüsteemile).

3.9.2.2. Tehakse kindlaks kokkupuuteviis või -viisid, mille kaudu klassifitseeritud aine kahjustusi tekitab.

3.9.2.3. Klassifitseerimisotsus tehakse eksperdiarvamuse põhjal (vt punkt 1.1.1), toetudes kogu olemasoleva tõendusmaterjali kaalukuse hindamisele ja võttes arvesse allpool esitatud suuniseid.

3.9.2.4. Sihtelundit mõjutava mürgisuse tõendamiseks kasutatakse kõikide asjakohaste andmete kaalukuse hindamist (vt punkt 1.1.1); sellised andmed hõlmavad inimestega seotud juhtumeid, epidemioloogiat ja katseloomadega tehtud uuringuid. Kasutatakse aastate jooksul kogutud toksikoloogilisi andmeid tööstuse kohta. Hindamine põhineb kõikidel olemasolevatel andmetel, retsenseeritud ja avaldatud uuringutel ja täiendavatel nõuetekohastel andmetel.

3.9.2.5. Sihtelundit mõjutava mürgisuse hindamise jaoks vajalik teave saadakse kas inimeste korduvatest kokkupuudetest (näiteks kodus, töökohal või ümbritsevas keskkonnas) või katseloomadega tehtud uuringutest. Sellist teavet annavad 28-päevased, 90-päevased või eluea (kuni 2 aastat) uuringute käigus tehtavad standardsed loomkatsed rottidega või hiirtega, mille käigus sihtkudedele/-elunditele avaldatava toksilise toime kindlakstegemiseks kasutatakse hematoloogilisi, kliinilis-keemilisi ja üksikasjalikke makroskoopilisi ja mikroskoopilisi uuringuid. Tuleb kasutada ka teiste liikidega tehtud korduva annuse uuringute andmeid, kui need on kättesaadavad. Muud pikaaegse kokkupuute uuringud (mis käsitlevad näiteks kantserogeensust, neurotoksilisust või paljunemisvõimet kahjustavat mürgisust) võivad samuti anda tõendusmaterjali sihtelundit mõjutava mürgisuse kohta ja sellist tõendusmaterjali saab klassifitseerimisvajaduse hindamisel kasutada.

3.9.2.6. Erandjuhtudel on asjakohane eksperdiarvamuse põhjal klassifitseerida 2. kategooriasse teatavad ained, mille mürgisuse kohta saadud tõendusmaterjal pärineb inimestelt:

a) kui inimestelt saadud tõendusmaterjali kaalukus ei ole piisav 1. kategooriasse klassifitseerimiseks ja/või

b) toime laadi ja raskusastme põhjal.

Klassifitseerimisel inimeste annuse-/sisaldustasemeid ei arvestata ning loomkatsetest pärinev tõendusmaterjal peab vastama 2. kategooriasse klassifitseerimise nõuetele. Teiste sõnadega: kui aine kohta on olemas ka 1. kategooriasse klassifitseerimist põhjendavad loomandmed, siis klassifitseeritakse aine 1. kategooriasse.

3.9.2.7.   Toime, mille alusel aine klassifitseeritakse sihtelundi suhtes mürgiseks korduva kokkupuute tagajärjel

3.9.2.7.1 Klassifitseerimist toetab usaldusväärne tõendusmaterjal pideva ja kindlakstehtava toime kohta, mis on tekkinud pärast korduvat kokkupuudet ainega.

3.9.2.7.2 Inimestega seotud kogemustest/juhtumitest pärinev tõendusmaterjal piirdub tavaliselt tervisele kahjulikest tagajärgedest teatamisega; sageli esineb selles ebakindlust kokkupuutetingimuste osas ning puuduvad teaduslikud üksikasjad, mis on olemas korrektselt läbiviidud loomuuringutes.

3.9.2.7.3 Tõendid, mis pärinevad asjakohastest katseloomadega tehtud uuringutest, võivad sisaldada palju rohkem üksikasju, mis on saadud kliiniliste vaatluste, hematoloogia, kliinilise keemia ning makroskoopilise ja mikroskoopilise patoloogilise uurimise abil ning mis võivad sageli paljastada ohtusid, mis ei ole küll eluohtlikud, kuid võivad osutada funktsionaalsele kahjustusele. Seega võetakse klassifitseerimisel arvesse kogu olemasolevat tõendusmaterjali ning selle tähtsust inimeste tervisele, sealhulgas järgmised toksilised toimed inimestele ja/või loomadele (loetelu ei ole täielik):

a) haigestumine või surm korduva või pikaaegse kokkupuute tagajärjel. Korduva kokkupuute tagajärjeks võib olla haigestumine või surm isegi suhteliselt madalate annuste/sisalduste puhul aine või selle metaboliitide bioakumuleerumisvõime tõttu ja/või mürgitustamise protsessi allajäämise tõttu korduvale kokkupuutega ainega või selle metaboliitidega;

b) olulised funktsionaalsed muutused kesk- või perifeerses närvisüsteemis või muudes elundisüsteemides, sealhulgas kesknärvisüsteemi depressiooninähud ja toime erinevatele meeltele (näiteks nägemis-, kuulmis- ja haistmismeel);

c) iga pidev ja märkimisväärne muutus kliinilise biokeemia, hematoloogia või uriinianalüüsi näitajates;

d) elundite märkimisväärne kahjustus, mida on täheldatud lahangu käigus ja/või seejärel näha või kinnitada mikroskoopilise uurimisega;

e) multifokaalne või difuusne nekroos, fibroos või granuloomide moodustumine elutähtsates regeneratiivse funktsiooniga organites;

f) morfoloogilised muutused, mis ei ole tingimata pöördumatud, kuid millega selgelt kaasnevad häired elundi tegevuses (näiteks tugev rasvasisalduse muutus maksas);

g) tõendusmaterjal märgatava rakkude hävinemise kohta mitteuuenevates elutähtsates elundites (sealhulgas rakkude taandareng ja rakkude arvu vähenemine).

3.9.2.8.   Toime, mille alusel ainet ei klassifitseerita sihtelundi suhtes mürgiseks korduva kokkupuute tagajärjel

3.9.2.8.1 Tõdetakse, et iga täheldatud toime inimestele ja/või loomadele ei õigusta klassifitseerimist. Selliste toimete hulka kuuluvad (loetelu ei ole täielik):

a) kliinilise vaatluse tulemused või väikesed muutused kehamassi juurdekasvus, toidu või vee tarbimises, millel on toksikoloogiline tähtsus, kuid mis iseenesest ei viita veel „märkimisväärsele” toksilisusele;

b) küsitava või minimaalse toksikoloogilise olulisusega väikesed muutused kliinilise biokeemia, hematoloogia ja uriinianalüüsi näitajates ja/või mööduv toime;

c) muutused elundite massis, kui puudub tõendusmaterjal elundite tegevuse kahjustumise kohta;

d) kohanemisele viitavad nähud, mida ei peeta toksikoloogiliselt oluliseks;

e) aine tekitatud liigispetsiifiline mürgistusmehhanism ei ole klassifitseerimise aluseks, kui selle ebaolulisus inimese jaoks on piisava kindlusega tõestatud.

3.9.2.9.   Klassifitseerimist lihtsustavad suunisväärtused, mis on saadud katseloomadega tehtud uuringute tulemuste põhjal

3.9.2.9.1 Kui katseloomadega korraldatud uuringute puhul toetutakse ainult toime täheldamisele, pööramata tähelepanu kokkupuuteajale ja annusele/sisaldusele, unustatakse üks toksikoloogia põhialustest – kõik ained on potentsiaalselt mürgised ja nende mürgisus sõltub annusest/sisaldusest ning kokkupuute kestusest. Katseloomadega korraldatud uuringutes osutavad katsesuunised enamikul juhtudel piirannuse ülemmäärale.

3.9.2.9.2 Otsuse tegemist aine klassifitseerimise vajalikkuse ja taseme (1. kategooria või 2. kategooria) kohta lihtsustavad annuse/sisalduse suunisväärtused, millega hinnatakse annust/sisaldust, mille märkimisväärne toime tervisele on tõestatud. Põhiargument suunisväärtuste toetuseks on see, et kõik ained on potentsiaalselt toksilised ning seepärast on vaja mõistlikku annust/sisaldust, mille ületamisel võiks tunnistada toksilise toime teatava taseme saavutamist. Samuti korraldatakse katseloomadega korduva annuse katseid nii, et katse eesmärgi optimeerimiseks kutsutakse esile mürgisus kõige suurema kasutatud annuse juures ning seetõttu näitab enamik uuringuid teatavat toksilisust vähemalt kõige suurema annuse kasutamisel. Seetõttu tuleb arvestada mitte ainult seda, milline toime katse jooksul ilmnes, vaid ka seda, mis annuse/sisalduse kasutamisel see ilmnes ning kui oluline see on inimeste jaoks.

3.9.2.9.3 Seega, kui loomkatsetes on täheldatud märkimisväärset mürgist toimet, mis näitab klassifitseerimise vajalikkust, võib annuse/sisalduse kaalumine, mille juures nimetatud toime ilmnes, koos soovitatavate suunisväärtustega anda kasulikku teavet, mis aitab hinnata klassifitseerimise vajadust (kuna toksiline toime on ohtlike omaduste ja samuti kokkupuute kestuse ja annuse/sisalduse tagajärg).

3.9.2.9.4 Klassifitseerimise vajalikkuse otsuse langetamist võib mõjutada annuse/sisalduse suunisväärtus, mille korral või millest allpool on täheldatud märkimisväärset mürgist toimet.

3.9.2.9.5 Soovitatud suunisväärtused osutavad toimele, mida täheldati rottide standardses 90-päevases mürgisuse uuringus. Neid suunisväärtusi võib kasutada alusena samaväärsete suunisväärtuste ekstrapoleerimisel pikema või lühema kestusega mürgisuse uuringutele, kasutades annuse/kokkupuuteaja ekstrapoleerimist Haberi inhalatsioonireegli kohaselt, milles sätestatakse kokkuvõtlikult, et efektiivdoos sõltub otseselt kokkupuute sisaldusest ja kestusest. Seda tehakse iga konkreetse juhtumi puhul eraldi; allpool esitatud 28-päevase uuringu suunisväärtuste puhul kasutatakse suurendamistegurit 3.

3.9.2.9.6 Seega tuleb kohaldada1. kategooriasse klassifitseerimist, kui märkimisväärne toksiline toime, mis on tekkinud katseloomadel 90-päevase uuringu käigus korduva annuse manustamisel, ilmneb tabelis 3.9.2 näidatud suunisväärtuste (C) korral või nendest allpool:



Tabel 3.9.2

Abistavad suunisväärtused 1. kategooriasse klassifitseerimisel

Kokkupuuteviis

Ühik

Suunisväärtused (annus/sisaldus)

Suukaudne (rott)

mg/kg kehamassi kohta/päev

C ≤ 10

Nahakaudne (rott või küülik)

mg/kg kehamassi kohta/päev

C ≤ 20

Sissehingamine (rott), gaas

ppmV/6h/päev

C ≤ 50

Sissehingamine (rott), aur

mg/liiter/6h/päev

C ≤ 0,2

Sissehingamine (rott), tolm/udu/suits

mg/liiter/6h/päev

C ≤ 0,02

3.9.2.9.7 Tuleb kohaldada 2. kategooriasse klassifitseerimist, kui märkimisväärne toksiline toime, mis tekib katseloomadel 90-päevase uuringu käigus korduva annuse manustamisel ilmneb tabelis 3.9.3 näidatud suunisväärtuste vahemikus.



Tabel 3.9.3

Abistavad suunisväärtused 2. kategooriasse klassifitseerimisel

Kokkupuuteviis

Ühik

Suunisväärtuste vahemikud:

(annus/sisaldus)

Suukaudne (rott)

mg/kg kehamassi kohta/päev

10 < C ≤ 100

Nahakaudne (rott või küülik)

mg/kg kehamassi kohta/päev

20 < C ≤ 200

Sissehingamine (rott), gaas

ppmV/6h/päev

50 < C ≤ 250

Sissehingamine (rott), aur

mg/liiter/6h/päev

0,2 < C ≤ 1,0

Sissehingamine (rott), tolm/udu/suits

mg/liiter/6h/päev

0,02 < C ≤ 0,2

3.9.2.9.8 Punktides 3.9.2.9.6 ja 3.9.2.9.7 nimetatud suunisväärtused ja suunisväärtuste vahemikud on üksnes suunava tähtsusega ning neid kasutatakse tõendusmaterjali kaalukuse hindamisel ning abistava teabena klassifitseerimisotsuste tegemisel. Need ei ole ette nähtud rangelt piiritlevate väärtustena.

▼M4

3.9.2.9.9. Seega on võimalik, et korduva annusega loomuuringutes esineb suunisväärtusest väiksema annuse/sisalduse korral (näiteks < 100 mg/kg kehamassi kohta päevas suukaudsel manustamisel) eriprofiiliga mürgisus; toime laadi tõttu (näiteks nefrotoksilisus, mis tekib üksnes teatava liini isasrottidel, kelle kohta on teada, et nad on sellise toime suhtes tundlikud) võib siiski juhtuda, et klassifitseerimisotsust ei tehta. Kui aga loomkatsetes täheldatakse suunisväärtuste või nendest kõrgemate väärtuste korral (näiteks ≥ 100 mg/kg kehamassi kohta päevas suukaudsel manustamisel) eriprofiiliga mürgisust ja kui lisaks on olemas muudest allikatest pärinev täiendav teave, näiteks muud pikaaegset manustamist käsitlevad uuringud või inimestega seotud kogemused, on selle tõendusmaterjali kaalukust arvestades klassifitseerimine õigustatud.

▼B

3.9.2.10.   Muud kaalutlused

3.9.2.10.1 Kui aine iseloomustamiseks on kasutatud üksnes loomadelt saadud andmeid (mis on tavaline uute ainete puhul, kuid kehtib ka paljude olemasolevate ainete puhul), võetakse klassifitseerimisprotsessis arvesse annuse/sisalduse suunisväärtusi, mis on osa tõendusmaterjali kaalukuse hindamisest.

3.9.2.10.2 Aine tuleb tavaliselt klassifitseerida, kui on olemas korrektselt põhjendatud andmed inimeste kohta, mis näitavad mürgisust sihtelundi suhtes korduva ja pikaajalise kokkupuute kaudu. Vaatamata sellele, millise annusega on tegemist, on positiivsed inimandmed loomandmetest alati olulisemad. Aine kuulub klassifitseerimisele, kui varem ei ole nimetatud ainet klassifitseeritud seetõttu, et loomkatsetes ei täheldatud soovitatud annuse/sisalduse suunisväärtusele vastava või sellest väiksema annuse/sisalduse puhul mürgisust sihtelundi suhtes, kuid hiljem on saadud andmeid inimestega seotud juhtumite kohta, mis sellist mürgisust tõendavad.

3.9.2.10.3 Aine, mille mürgisust sihtelundi suhtes ei ole katsetatud, võib klassifitseerida valideeritud struktuuri-aktiivsuse seose ja varem klassifitseeritud struktuurilise analoogi eksperdiarvamusel põhineva ekstrapolatsiooni andmete põhjal, arvestades täiendavalt muid olulisi tegureid, näiteks ühiste oluliste metaboliitide moodustumine.

3.9.2.10.4 Vajaduse korral tuleb võtta arvesse küllastunud auru sisalduse tervise ja ohutuse kaitset tugevdava lisaelemendina.

3.9.3.   Segude klassifitseerimise kriteeriumid

3.9.3.1. Segud klassifitseeritakse samade kriteeriumide põhjal kui ained või allpool kirjeldatud viisil. Sarnaselt ainetega tuleb ka segusid, mis tekitavad mürgisust sihtelundi suhtes, klassifitseerida mitmekordse kokkupuute põhjal.

3.9.3.2.   Segude klassifitseerimine, kui on olemas andmed segu kui terviku kohta

3.9.3.2.1 Kui segu kohta on olemas ainete klassifitseerimise kriteeriumidele vastavad usaldusväärsed ja kvaliteetsed andmed, mis pärinevad inimestega seotud kogemustest või asjakohastest katseloomadega läbiviidud uuringutest (vt punkt 1.1.1.4), tuleb klassifitseerida segu olemasoleva tõendusmaterjali kaalukuse hindamise põhjal. Segusid käsitlevate andmete hindamisel tuleb hoolikalt jälgida, et kasutatud annus, kestus, vaatlus või analüüs ei muudaks tulemusi ebaselgeks.

3.9.3.3.   Segude klassifitseerimine, kui puuduvad andmed segu kui terviku kohta: seostamispõhimõtted

3.9.3.3.1 Kui segu ennast ei ole katsetatud, et teha kindlaks selle mürgisus sihtelundi suhtes, kuid on olemas piisavad andmed üksikute koostisainete ning sarnaste katsetatud segude kohta, et iseloomustada kõnesoleva segu ohtlikke omadusi, tuleb kasutada neid andmeid kooskõlas punktis 1.1.3 esitatud seostamispõhimõtetega.

3.9.3.4.   Segude klassifitseerimine, kui on olemas andmed segu kõikide koostisosade või üksnes mõne koostisosa kohta

3.9.3.4.1 Kui segu kohta puuduvad usaldusväärsed tõendid või katseandmed ja klassifitseerimiseks ei ole võimalik kasutada ka seostamispõhimõtteid, klassifitseeritakse segu koostisainete klassifitseerimise põhjal. Sel juhul tuleb klassifitseerida segu sihtelundit mõjutavaks mürkaineks (elund on kindlaks määratud), mille toime avaldub ühekordse kokkupuute, mitmekordse kokkupuute või nende mõlema kaudu, kui vähemalt üks koostisaine on klassifitseeritud sihtelundit mõjutavate mürkainete 1. või 2. kategooriasse ning selle sisaldus aines on võrdne tabelis 3.9.4 esitatud 1. või 2. kategooria vastava üldise sisalduse piirväärtusega või sellest kõrgem.



Tabel 3.9.4

Segu sihtelundit mõjutavaks mürkaineks klassifitseeritud koostisainete üldised sisalduse piirväärtused, mille alusel segu klassifitseeritakse

Koostisaine on klassifitseeritud:

Üldised sisalduse piirväärtused, mille alusel segu klassifitseeritakse:

1. kategooria

2. kategooria

1. kategooria

Sihtelundit mõjutav mürkaine

Sisaldus ≥ 10 %

1,0 % ≤ sisaldus < 10 %

2. kategooria

Sihtelundit mõjutav mürkaine

 

Sisaldus ≥ 10 % [(märkus 1)]

Märkus 1

Kui segu koostisaineks on 2. kategooriasse kuuluv sihtelundit mõjutav mürkaine sisaldusega ≥ 1,0 % , on segu jaoks taotluse esitamisel kättesaadav SDS.

3.9.3.4.2 Klassifitseerimist nimetatud sisalduse piirväärtuste põhjal kasutatakse korduva kokkupuute korral sihtelundit mõjutavate mürkainetega.

3.9.3.4.3 Segud klassifitseeritakse eraldi kas ühekordse või korduva annuse mürgisuse põhjal või nende mõlema põhjal.

3.9.3.4.4. Kui on tegemist rohkem kui ühte elundkonda mõjutavate mürkainetega, tuleb pöörata tähelepanu nende omavahelisele võimendumisele ja sünergiale, kuna teatavad ained võivad tekitada sihtelundi mürgisuse vähem kui 1 %-lise sisalduse korral, kui teised koostisained nende mürgist toimet võimendavad.

3.9.4.   Ohust teavitamine

3.9.4.1. Sellesse ohuklassi klassifitseerimise kriteeriumidele vastavate ainete või segude puhul kasutatakse tabelis 3.9.5 esitatud märgistuselemente.



Tabel 3.9.5

Korduva kokkupuute tagajärjel tekkiva sihtelundit mõjutava mürgisuse märgistuselemendid

Klassifikatsioon

1. kategooria

2. kategooria

GHSi piktogrammid

image

image

Tunnussõna

Ettevaatust

Hoiatus

Ohulause

H372: Kahjustab elundeid (või märkida kõik mõjutatud elundid, kui need on teada) pikaajalisel või korduval kokkupuutel (märkida kokkupuuteviis, kui on veenvalt tõestatud, et muud kokkupuuteviisid ei ole ohtlikud)

H373: Võib kahjustada elundeid (või märkida kõik mõjutatud elundid, kui need on teada) pikaajalisel või korduval kokkupuutel (märkida kokkupuuteviis, kui on veenvalt tõestatud, et muud kokkupuuteviisid ei ole ohtlikud)

Hoiatusväljendid ohu ennetamise kohta

P260

P264

P270

P260

Hoiatusväljendid reageerimise kohta

P314

P314

Hoiatusväljendid säilitamise kohta

 

 

Hoiatusväljendid kõrvaldamise kohta

P501

P501

3.10.   Hingamiskahjustused

3.10.1.   Mõisted ja üldkaalutlused

3.10.1.1. Käesolevas osas esitatud kriteeriumid aitavad klassifitseerida aineid või segusid, mis oma mürgisuse tõttu võivad inimestele hingamiskahjustusi tekitada.

3.10.1.2.  Hingamisteedesse tõmbamine – vedela või tahke aine või segu sisenemine läbi suu- või ninaõõne otse või kaudselt (oksendamisel) hingetorusse ja alumistesse hingamisteedesse.

3.10.1.3. Hingamiskahjustusi tekitav mürgisus hõlmab sellist ägedat toimet nagu kemikaalide põhjustatud kopsupõletik, erineva astme kopsukahjustused või surm hingamisteedesse tõmbamise tagajärjel.

3.10.1.4. Hingamisteedesse tõmbamine algab sissehingamisega ja kestab hingetõmbe aja, mille jooksul talletub sissehingatav materjal ülemiste hingamisteede ja seedetrakti ühinemiskoha larünofarüngaalses piirkonnas.

3.10.1.5. Aine või segu võib sattuda hingamisteedesse ka selle väljaoksendamisel pärast allaneelamist. See on oluline märgistamise seisukohalt, eriti kui pärast aine või segu allaneelamist kaalutakse selle ägeda mürgisuse tõttu oksendamise esilekutsumise soovitamist. Kui aga aine/segu võib tekitada hingamiskahjustusi, tuleb oksendamise esilekutsumise soovitamisest loobuda.

3.10.1.6.   Erikaalutlused

3.10.1.6.1 Kemikaalide tekitatud hingamiskahjustusi käsitleva meditsiinikirjanduse läbivaatamine on näidanud, et mõnede süsivesinike (nafta destillaadid) ja teatavate klooritud süsivesinike inimestele hingamiskahjustusi tekitav toime on tõestatud.

3.10.1.6.2 Klassifitseerimise kriteeriumid osutavad kinemaatilisele viskoossusele. Allpool on näidatud, kuidas toimub dünaamilise viskoossuse kinemaatiliseks viskoossuseks konverteerimine:

image

▼M2

3.10.1.6.2a. Kuigi hingamisteedesse tõmbamise mõiste punktis 3.10.1.2 hõlmab tahke aine sisenemist hingamisteedesse, on 1. kategooria puhul klassifitseerimine vastavalt tabeli 3.10.1 punktile b ette nähtud kohaldamiseks üksnes vedelate ainete ja segude puhul.

▼B

3.10.1.6.3    Aerosooli/udu vormis esinevate toodete klassifitseerimine

Aerosooli või udu vormis esinev aine või segu (toode) väljastatakse tavaliselt sellises tootepakendis nagu isesurvestuv mahuti või päästiku ja pumbaga pihustusseadis. Sellise toote klassifitseerimisel on määrava tähtsusega tootekoguse tekkimine suus, mida on võimalik hingamisteedesse tõmmata. Kui survestatud mahutist väljutatav udu või aerosool on peen, võib tootekogus mitte tekkida. Kui aga survestatud mahutist väljutatakse toodet joana, võib tekkida selline tootekogus, mida on võimalik hingamisteedesse tõmmata. Tavaliselt koosneb päästiku ja pumbaga pihustusseadisest väljutatav udu jämedamatest osakestest ning võib seega moodustuda tootekogumi, mida on võimalik hingamisteedesse tõmmata. Kui pumbamehhanismi on võimalik eemaldada ning sisu on võimalik kätte saada ja alla neelata, tuleb kaaluda tootes oleva aine või segu klassifitseerimist.

3.10.2.   Ainete klassifitseerimise kriteeriumid



Tabel 3.10.1

Hingamiskahjustusi käsitlevad ohukategooriad

Kategooria

Kriteeriumid

1. kategooria

Ained, mille kohta on teada, et need tekitavad inimestel hingamiskahjustusi või millesse suhtutakse nii, nagu need tekitaksid inimestele hingamiskahjustusi

Aine on klassifitseeritud 1. kategooriasse, kui:

a)  klassifitseerimine põhineb usaldusväärsel ja kvaliteetsel inimestelt saadud tõendusmaterjalil

või

b)  tegemist on süsivesinikuga, mille kinemaatiline viskoossus on 20,5 mm2/s või väiksem, mõõdetuna temperatuuril 40 oC.

Märkus

1. kategooria hõlmab lisaks muule teatavad süsivesinikud, tärpentini ja männiõli.

3.10.3.   Segude klassifitseerimise kriteeriumid

3.10.3.1.   Segude klassifitseerimine, kui on olemas andmed segu kui terviku kohta

Segu klassifitseeritakse 1. kategooriasse inimkokkupuudetest saadud usaldusväärse ja kvaliteetse tõendusmaterjali põhjal.

3.10.3.2.   Klassifitseerimine, kui puuduvad andmed segu kui terviku kohta: seostamispõhimõtted

3.10.3.2.1 Kui segu hingamiskahjustusi tekitavat mürgisust ei ole katsetatud, kuid on olemas piisavad andmed üksikute koostisainete kohta ning sarnased katsetatud segud, mis piisavalt iseloomustavad kõnesoleva segu ohtlikkust, tuleb neid andmeid kasutada kooskõlas punktis 1.1.3 esitatud seostamispõhimõtetega. Kui seoses seostamispõhimõttega kohaldatakse lahjendamist, peab hingamiskahjustusi tekitava mürkaine sisaldus olema vähemalt 10 %.

3.10.3.3.   Segude klassifitseerimine, kui on olemas andmed kas segu kõikide koostisosade või üksnes mõne koostisosa kohta

3.10.3.3.1    1. kategooria

3.10.3.3.1.1 Segu, mis sisaldab kokku 10 % või rohkem 1. kategooriasse klassifitseeritud ainet või aineid ja mille kinemaatiline viskoossus on 20,5 mm2/s või väiksem, mõõdetuna temperatuuril 40 oC, tuleb klassifitseerida 1. kategooriasse.

3.10.3.3.1.2 Kui segu jaotub kaheks või enamaks selgelt eristatavaks kihiks, millest üks sisaldab 10 % või rohkem 1. kategooriasse klassifitseeritud ainet või aineid ja selle kinemaatiline viskoossus on 20,5 mm2/s või väiksem, mõõdetuna temperatuuril 40 oC, klassifitseeritakse segu 1. kategooriasse.

3.10.4.   Ohust teavitamine

3.10.4.1. Selle ohuklassi kriteeriumidele vastavate ainete või segude puhul kasutatakse tabeli 3.10.2 märgistuselemente.



Tabel 3.10.2

Hingamiskahjustusi tekitava mürgisuse märgistuselemendid

Klassifikatsioon

1. kategooria

GHSi piktogramm

image

Tunnussõna

Ettevaatust

Ohulause

H304: Allaneelamisel või hingamisteedesse sattumisel võib olla surmav

Hoiatuslaused ohu ennetamise kohta

 

Hoiatuslaused reageerimise kohta

P301 + P310

P331

Hoiatuslaused säilitamise kohta

P405

Hoiatuslaused kõrvaldamise kohta

P501

▼M2

4.   4. OSA: KESKKONNAOHUD

4.1.   Ohtlik veekeskkonnale

4.1.1.   Mõisted ja üldkaalutlused

4.1.1.1.   Mõisted

a) „Veekeskkonda ohustav äge mürgisus” – aine olemuslik omadus kahjustada veeorganismi selle aine lühiajalisel kokkupuutumisel veekeskkonnaga.

b) „Äge (lühiajaline) oht” – tähendab klassifitseerimise puhul ainest või segust tulenevat ohtu, mille põhjustab selle äge mürgisus organismile selle aine või segu lühiajalisel kokkupuutumisel veekeskkonnaga.

c) „Aine kättesaadavus” – aine lahustuvateks või lagunevateks osakesteks muutumise ulatus. Metalli puhul tähendab kättesaadavus metalli (M°) ühendi metalliioonide ülejäänud ühendist (molekulist) eraldumise ulatust.

d) „Biosaadavus” või „bioloogiline kättesaadavus” – aine organismi poolt omastamise ja organismi teatud piirkonda suunamise ulatus. See sõltub aine füüsikalis-keemilistest omadustest, organismi anatoomiast ja füsioloogiast, farmakokineetikast ja kokkupuuteviisist. Kättesaadavus ei ole biosaadavuse vajalik eeltingimus.

e) „Bioakumulatsioon” – aine omastamise, muundamise ja kõrvaldamise kogutulemus organismis kõikide kokkupuuteviiside kaudu (st õhu, vee, setete/pinnase ja toidu kaudu).

f) „Biokontsentratsioon” – aine omastamise, muundamise ja kõrvaldamise kogutulemus organismis vee kaudu toimuva kokkupuute korral.

g) „Veekeskkonda ohustav krooniline mürgisus” – aine olemuslik omadus kahjustada veeorganisme nende elutsükliga määratud kokkupuudete kaudu.

h) „Lagunevus” – orgaaniliste molekulide lagunemine väiksemateks molekulideks ja lõpuks süsinikdioksiidiks, veeks ja sooladeks.

i) „ECx” – efektiivne kontsentratsioon, mis põhjustab x % toimet.

j) „Pikaajaline oht” – tähendab klassifitseerimise puhul ainest või segust tulenevat ohtu, mille põhjustab selle krooniline mürgisus pikaajalise kokkupuute tagajärjel veekeskkonnas.

k) „Täheldatavat toimet mitteavaldav kontsentratsioon (NOEC)” – vahetult alla madalamat katsetatud statistiliselt märkimisväärse kahjuliku toimega kontsentratsiooni jääv katsekontsentratsioon. NOEC-l ei ole kontrolliga võrreldes statistiliselt märkimisväärset kahjulikku toimet.

4.1.1.2.   Põhielemendid

4.1.1.2.0.

Oht veekeskkonnale jaguneb järgmiselt:

 äge oht veekeskkonnale;

 pikaajaline oht veekeskkonnale.

4.1.1.2.1.

Põhielemendid, mida kasutatakse veekeskkonnale avaldatavate ohtude klassifitseerimiseks, on järgmised:

 veekeskkonda ohustav äge mürgisus;

 veekeskkonda ohustav krooniline mürgisus;

 bioakumulatsioonivõime või tegelik bioakumulatsioon ning

 orgaaniliste kemikaalide lagunevus (biootiline või abiootiline).

4.1.1.2.2.

Andmete saamiseks on soovitatav kasutada standarditud katsemeetodeid, millele on osutatud artikli 8 lõikes 3. Praktikas kasutatakse ka muid standarditud katsemeetodeid, näiteks liikmesriikides kohaldatavaid meetodeid, kui neid saab pidada esimestega samaväärseks. Mittestandardsete katsetega ja mittekatseliste meetoditega saadud kehtivaid andmeid tuleb klassifitseerimisel samuti kaaluda, tingimusel et need vastavad määruse (EÜ) nr 1907/2006 XI lisa punktis 1 sätestatud nõuetele. Üldiselt peetakse klassifitseerimiseks sobivaks nii mage- kui ka mereveeliikide mürgisuse andmeid, tingimusel et kasutatavad katsemeetodid on samaväärsed. Kui need andmed ei ole kättesaadavad, on klassifitseerimise aluseks parimad kättesaadavad andmed. Vt ka määruse (EÜ) nr 1272/2008 I lisa 1. osa.

4.1.1.3.   Muud kaalutlused

4.1.1.3.1.

Ainete ja segude klassifitseerimiseks keskkonnaohtude põhjal tuleb kindlaks teha nende ohud veekeskkonnale. Veekeskkonda vaadeldakse koosnevana kahest osast: vees elavatest veeorganismidest ja veeökosüsteemist, mille osa need organismid on. Seetõttu on ägedate (lühiajaliste) ja pikaajaliste ohtude kindlakstegemisel võetud aluseks aine või segu mürgisus veekeskkonnale, ehkki seda käsitlust tuleb vajaduse korral edaspidi muuta, kui lagunevuse ja bioakumulatsiooni kohta lisandub uut teavet.

4.1.1.3.2.

Seda klassifitseerimise süsteemi kohaldatakse kõikide ainete ja segude suhtes, kuid erijuhtude jaoks (nt metallide jaoks) on Euroopa Kemikaaliamet välja andnud suunised.

4.1.2.   Ainete klassifitseerimise kriteeriumid

4.1.2.1.

Klassifitseerimise süsteem lähtub põhimõttest, et olemuslik oht veeorganismidele võib olla nii äge kui ka pikaajaline ainest tulenev oht. Pikaajalise ohu kohta on määratletud eraldi ohukategooriad, mis näitavad tuvastatud ohu eri tasemeid. Tavaliselt kasutatakse asjakohas(t)e ohukategooria(te) määratlemiseks kõige madalamaid kättesaadavaid mürgisuse väärtusi eri troofiliste tasemete (kalad, vähid või vetikad/veetaimed) vahel ja piires. Teatavatel juhtudel on siiski asjakohane ka tõendite kaalukuse hindamiselähenemisviisi kasutamine.

4.1.2.2.

Ainete klassifitseerimise süsteemi põhiosa moodustavad üks ägeda ohu klassifitseerimise kategooria ja kolm pikaajalise ohu klassifitseerimise kategooriat. Ägeda ja pikaajalise ohu klassifitseerimise kategooriaid kohaldatakse sõltumatult.

4.1.2.3.

Aine klassifitseeritakse ägeda ohu 1. kategooriasse üksnes veekeskkonda ohustava ägeda mürgisuse andmete põhjal (EC50 või LC50). Aine kroonilise ohu 1.-3. kategooriasse klassifitseerimise kriteeriumide puhul lähtutakse astmelisest lähenemisviisist, kusjuures esimese etapina uuritakse, kas kättesaadav teave kroonilise mürgisuse kohta õigustab klassifitseerimist pikaajalise ohuna. Piisavate andmete puudumisel kroonilise mürgisuse kohta tuleb järgmise etapina ühendada kahte liiki teave, st andmed veekeskkonda ohustava ägeda mürgisuse kohta ja andmed keskkonnas liikumise kohta (lagunevust ja bioakumulatsiooni käsitlevad andmed) (vt joonis 4.1.1).

Joonis 4.1.1

Veekeskkonnale pikaajaliselt ohtlike ainete kategooriad

image

4.1.2.4.

Süsteem võimaldab ka „turvavõrgu” klassifitseerimist (kroonilise ohu 4. kategooria), mida kasutatakse siis, kui olemasolevad andmed ei võimalda formaalsete kriteeriumide põhjal klassifitseerimist ägeda ohu 1. kategooriasse või kroonilise ohu 1.–3. kategooriasse, kuid aine ohutuses ei saa siiski kindel olla (vt näide tabelis 4.1.0).

4.1.2.5.

Segu koostisosad, mille ägeda mürgisuse näitajad on madalamad kui 1 mg/l või kroonilise mürgisuse näitajad madalamad kui 0,1 mg/l (kui aine ei ole kiiresti lagunev) ja 0,01 mg/l (kui aine on kiiresti lagunev), suurendavad segu mürgisust isegi vähese sisalduse korral ning kui klassifitseerimisel kasutatakse summeerimisel põhinevat lähenemisviisi, tuleb nende osakaalu tavaliselt tõsta (vt tabeli 4.1.0 märkust 1 ja punkti 4.1.3.5.5).

4.1.2.6.

Ainete „veekeskkonnale ohtlikuks” klassifitseerimise ja vastavatesse kategooriatesse jagamise kriteeriumid on kokkuvõtlikult esitatud tabelis 4.1.0.



Tabel 4.1.0

Veekeskkonnale ohtlikuks klassifitseerimise kategooriad

a)  Äge (lühiajaline) oht veekeskkonnale

Ägeda ohu 1. kategooria: (märkus 1)

96 hr LC50 (kaladel)

≤ 1 mg/l ja/või

48 hr EC50 (vähkidel)

≤ 1 mg/l ja/või

72 või 96 hr ErC50 (vetikatel või muudel veetaimedel)

≤ 1 mg/l (märkus 2).

b)  Pikaajaline oht veekeskkonnale

i)  Ained, mis ei ole kiiresti lagunevad (märkus 3), kuid mille puhul on olemas piisavad andmed kroonilise mürgisuse kohta

Kroonilise ohu 1. kategooria: (märkus 1)

kroonilise mürgisuse NOEC või ECx (kaladel)

≤ 0,1 mg/l ja/või

kroonilise mürgisuse NOEC või ECx (vähkidel)

≤ 0,1 mg/l ja/või

kroonilise mürgisuse NOEC või ECx (vetikatel või muudel veetaimedel)

≤ 0,1 mg/l.

Kroonilise ohu 2. kategooria:

kroonilise mürgisuse NOEC või ECx (kaladel)

> 0,1 kuni ≤ 1 mg/l ja/või

kroonilise mürgisuse NOEC või ECx (vähkidel)

> 0,1 kuni ≤ 1 mg/l ja/või

kroonilise mürgisuse NOEC või ECx (vetikatel või muudel veetaimedel)

> 0,1 kuni ≤ 1 mg/l.

ii)  Kiiresti lagunevad ained (märkus 3), mille puhul on olemas piisavad andmed kroonilise mürgisuse kohta

Kroonilise ohu 1. kategooria: (märkus 1)

kroonilise mürgisuse NOEC või ECx (kaladel)

≤ 0,01 mg/l ja/või

kroonilise mürgisuse NOEC või ECx (vähkidel)

≤ 0,01 mg/l ja/või

kroonilise mürgisuse NOEC või ECx (vetikatel või muudel veetaimedel)

≤ 0,01 mg/l.

Kroonilise ohu 2. kategooria:

kroonilise mürgisuse NOEC või ECx (kaladel)

> 0,01 kuni ≤ 0,1 mg/l ja/või

kroonilise mürgisuse NOEC või ECx (vähkidel)

> 0,01 kuni ≤ 0,1 mg/l ja/või

kroonilise mürgisuse NOEC või ECx (vetikatel või muudel veetaimedel)

> 0,01 kuni ≤ 0,1 mg/l.

Kroonilise ohu 3. kategooria:

kroonilise mürgisuse NOEC või ECx (kaladel)

> 0,1 kuni ≤1 mg/l ja/või

kroonilise mürgisuse NOEC või ECx (vähkidel)

> 0,1 kuni ≤1 mg/l ja/või

kroonilise mürgisuse NOEC või ECx (vetikatel või muudel veetaimedel)

> 0,1 kuni ≤ 1 mg/l.

iii)  Ained, mille kohta puuduvad piisavad kroonilise mürgisuse andmed

Kroonilise ohu 1. kategooria: (märkus 1)

96 hr LC50 (kaladel)

≤ 1 mg/l ja/või

48 hr EC50 (vähkidel)

≤ 1 mg/l ja/või

72 või 96 hr ErC50 (vetikatel või muudel veetaimedel)

≤ 1 mg/l (märkus 2)

ning aine ei ole kiiresti lagunev ja/või katseliselt määratud BCF ≥ 500 (või kui puudub, siis log Kow ≥ 4) (märkus 3).

Kroonilise ohu 2. kategooria:

96 hr LC50 (kaladel)

> 1 kuni ≤ 10 mg/l ja/või

48 hr EC50 (vähkidel)

> 1 kuni ≤ 10 mg/l ja/või

72 või 96 hr ErC50 (vetikatel või muudel veetaimedel)

> 1 kuni ≤ 10 mg/l (märkus 2)

ning aine ei ole kiiresti lagunev ja/või katseliselt määratud BCF ≥ 500 (või kui puudub, siis log Kow ≥ 4) (märkus 3).

Kroonilise ohu 3. kategooria:

96 hr LC50 (kaladel)

> 10 kuni ≤ 100 mg/l ja/või

48 hr EC50 (vähkidel)

> 10 kuni ≤ 100 mg/l ja/või

72 või 96 hr ErC50 (vetikatel või muudel veetaimedel)

> 10 kuni ≤ 100 mg/l (märkus 2)

ning aine ei ole kiiresti lagunev ja/või katseliselt määratud BCF ≥ 500 (või kui puudub, siis log Kow ≥ 4) (märkus 3).

„Turvavõrgu” klassifitseerimine

Kroonilise ohu 4. kategooria:

kui andmed ei võimalda klassifitseerimist eespool kirjeldatud kriteeriumide alusel, kuid ainete ohutuses ei saa siiski kindel olla. See hõlmab nt halvasti lahustuvaid aineid, mille puhul ei ole täheldatud ägedat mürgisust kuni vees lahustuvuse tasemeni (märkus 4) ja mis ei ole vastavalt punktile 4.1.2.9.5 kiiresti lagunevad ning mille bioakumulatsioonivõimet näitav katseliselt määratud BCF on ≥ 500 (kui puudub, siis log Kow ≥ 4) – need ained klassifitseeritakse sellesse kategooriasse, kui ei ole muid teaduslikke tõendeid klassifitseerimise mittevajalikkuse kohta. Siia kuuluvad tõendid selle kohta, et kroonilise mürgisuse NOEC on kõrgem vees lahustuvusest või suurem kui 1 mg/l, samuti muude kui punktis 4.1.2.9.5 loetletud meetodite abil saadud tõendid kiire lagunevuse kohta keskkonnas.

Märkus 1

Aine klassifitseerimisel ägeda ohu 1. kategooriasse ja/või kroonilise ohu 1. kategooriasse on vaja ära näidata asjakohane/asjakohased korrutustegur(id) (vt tabel 4.1.3).

Märkus 2

Klassifitseerimise aluseks on ErC50 [= EC50 (kasvukiirus)]. Juhul kui EC50 alus ei ole määratud ja ühtegi ErC50 ei ole registreeritud, lähtutakse klassifitseerimisel madalaimast kättesaadavast EC50.

Märkus 3

Kui lagunevuse kohta puudub vajalik teave, kas katseliselt määratud või hinnangulised andmed, siis ei tule ainet pidada kiiresti lagunevaks.

Märkus 4

„Ägeda mürgisuse puudumine” tähendab seda, et L(E)C50 väärtus(ed) on kõrgem(ad) vees lahustuvuse tasemest. Kehtib ka halvasti lahustuvate ainete kohta (vees lahustuvus < 1 mg/l), kui on tõendeid selle kohta, et ägeda mürgisuse katse ei anna olemusliku mürgisuse kohta tõeseid mõõtetulemusi.

4.1.2.7.

Mürgisus veekeskkonnale

4.1.2.7.1.

Veekeskkonda ohustava ägeda mürgisuse määramiseks kasutatakse tavaliselt 96-tunnist LC50 katset kaladega, 48-tunnist EC50 katset vähiliikidega ja/või 72- või 96-tunnist EC50 katset vetikaliikidega. Need liigid hõlmavad mitmesuguseid troofilisi tasandeid ja taksoneid ning need on ette nähtud asendusliikideks kõikidele veeorganismidele. Andmeid muude liikide (näiteks Lemna spp.) kohta tuleb samuti arvesse võtta, kui katsemeetodid on sobivad. Veetaimede kasvu pidurdamise katsed on tavapäraselt kroonilise mürgisuse katsed, kuid klassifitseerimise eesmärgil käsitletakse EC50 väärtusi nii, nagu oleksid need ägedat mürgisust iseloomustavad väärtused (vt märkus 2).

4.1.2.7.2.

Klassifitseerimisel on lubatud veekeskkonda ohustava kroonilise mürgisuse määramiseks kasutada kõiki andmeid, mis on saadud kooskõlas artikli 8 lõikes 3 osutatud standarditud katsemeetoditega, ning ka tulemusi, mis on saadud muude kinnitatud ja rahvusvaheliselt heakskiidetud katsemeetoditega. Kasutatakse NOECi või muid samaväärseid ECx-i näitajaid (nt EC10).

4.1.2.8.

Bioakumulatsioon

4.1.2.8.1.

Ainete bioakumulatsioon veeorganismides pikemate ajavahemike jooksul võib tekitada mürgist toimet isegi siis, kui aine tegelik sisaldus vees on madal. Orgaaniliste ainete bioakumulatsioonivõime määramiseks kasutatakse tavaliselt jaotustegurit oktanool/vesi, mida tavaliselt väljendatakse log Kow abil. Orgaanilise aine jaotusteguri log Kow ja biokontsentratsiooni, mida mõõdetakse biokontsentratsiooniteguriga (BCF) kalades, vaheline seos on leidnud teaduskirjandusest märkimisväärset tuge. Jaotusteguri log Kow piirväärtus ≥ 4 on ette nähtud ainult tegeliku biokontsentratsioonivõimega ainete identifitseerimiseks. See näitab üksnes bioakumulatsioonivõimet, katseliselt määratud BCF annab aga paremad arvväärtused ning selle kasutamist tuleks võimaluse korral eelistada. Kalades katseliselt määratud BCF ≥ 500 näitab biokontsentratsioonivõimet klassifitseerimise jaoks. Kroonilise mürgisuse ja bioakumulatsioonivõime vahel võib täheldada teatavaid seoseid, kuna mürgisus on seotud aine sisaldusega kehas.

4.1.2.9.

Orgaaniliste ainete kiire lagunevus

4.1.2.9.1.

Kiiresti lagunevad ained kõrvaldatakse kiiresti keskkonnast. Kui selliste ainete toime tekib, eriti lekke või õnnetusjuhtumi tagajärjel, see lokaliseeritakse ning see on lühiaegne. Kui kiiret lagunemist keskkonnas ei toimu, võib aine tekitada vees mürgisust pika aja jooksul ning suures ulatuses.

4.1.2.9.2.

Kiiret lagunevust saab näidata biolagunevuse sõelkatsete abil, millega määratakse, kas orgaaniline aine on „kergesti biolagunev”. Kui need andmed ei ole kättesaadavad, kasutatakse kiire lagunevuse näitajana biokeemilise hapnikutarbe (BHT) ja keemilise hapnikutarbe (KHT) suhet BHT (5 päeva) / KHT ≥ 0,5. Seega leitakse sõelkatse läbinud aine puhul, et see laguneb veekeskkonnas tõenäoliselt kiiresti ning ei ole eriti püsiv. Sõelkatse mitteläbimine aga ei tähenda tingimata seda, et aine keskkonnas kiiresti ei laguneks. Seetõttu võib kaaluda ka muid tõendeid kiire lagunevuse kohta keskkonnas; need on eriti olulised siis, kui ained pärsivad standardkatsetes kasutatavate sisaldustasemete korral mikroobide aktiivsust. Seetõttu on kasutusele võetud täiendav klassifitseerimise kriteerium, mis võimaldab kasutada andmeid, mis tõestavad aine tegelikku biootilist või abiootilist lagunemist veekeskkonnas rohkem kui 70 % ulatuses 28 päeva jooksul. Seega, kui on tõestatud lagunevus normaalsete keskkonnatingimuste korral, ongi täidetud „kiire lagunevuse” kriteerium.

4.1.2.9.3.

Paljud andmed lagunevuse kohta on esitatud lagunduvuse poolestusaegade kujul ning neid võib kasutada kiire lagunemise määramiseks juhul, kui on saavutatud aine täielik biolagunemine, st täielik mineraliseerumine. Kiire lagunevuse hindamiseks ei piisa tavaliselt üksnes esmase biolagunevuse andmetest, välja arvatud juhul, kui ei ole võimalik näidata, et lagunemissaadused ei vasta veekeskkonnale ohtlikuks klassifitseerimise kriteeriumidele.

4.1.2.9.4.

Kasutatud kriteeriumid kajastavad tõsiasja, et keskkonnas toimuv lagunemine võib olla biootiline või abiootiline. Võib kaaluda hüdrolüüsi, kui hüdrolüüsi saadused ei vasta veekeskkonnale ohtlikuks klassifitseerimise kriteeriumidele.

4.1.2.9.5.

Aineid peetakse keskkonnas kiiresti lagunevaks, kui on täidetud üks järgmistest tingimustest:

a) 28-päevastes biolagunevuse uuringutes on saadud vähemalt järgmised lagunevustasemed:

i) lahustunud orgaanilisel süsinikul põhinevad katsed: 70 %;

ii) hapnikutarbel või süsinikdioksiidi moodustumisel põhinevad katsed: 60 % teoreetiliselt võimalikust.

Need biolagunevuse tasemed tuleb saavutada kümne päeva jooksul pärast lagunemise algust; selleks algusmomendiks loetakse aega, kui 10 % ainest on lagunenud, välja arvatud juhul, kui aine on määratud tundmatu või muutuva koostisega, komplekssete reaktsioonisaaduste või bioloogilist päritolu materjalidena (UVCB) või keerulise, mitut koostisosa sisaldava ainena, mis on struktuurilt sarnaste koostisosadega. Sellisel juhul ning piisavate põhjenduste olemasolul võib 10-päevase ajavahemiku tingimusest loobuda ja kasutada 28-päevast ajavahemikku või:

b) juhtudel, kui on kättesaadavad üksnes andmed BHT ja KHT kohta, peab BHT5 ja KHT suhe olema ≥ 0,5, või

c) kui on olemas muud veenvad teaduslikud tõendid selle kohta, et aine veekeskkonnas laguneb (biootiliselt ja/või abiootiliselt) tasemeni > 70 % 28-päevase ajavahemiku jooksul.

4.1.2.10.

Anorgaanilised ühendid ja metallid

4.1.2.10.1.

Anorgaaniliste ühendite ja metallide puhul on orgaaniliste ühendite suhtes kohaldatav lagunevuse mõiste piiratud või tähenduseta. Pigem on tegemist sellega, et selliste ainete muundumise tõttu keskkonnas normaalselt toimuvate protsesside tagajärjel nende mürgiste osakeste biosaadavus kas suureneb või väheneb. Samuti tuleb olla ettevaatlik bioakumulatsiooni käsitlevate andmete kasutamisel ( 14 ).

4.1.2.10.2.

Halvasti lahustuvate anorgaaniliste ühendite ja metallide äge või krooniline mürgisus veekeskkonnas sõltub biosaadavate anorgaaniliste liikide mürgisusest ning lahusesse jõudvate liikide lahustumiskiirusest ja kogusest. Klassifitseerimisotsuse tegemisel tuleb kaaluda kõiki tõendeid. See kehtib eelkõige metallide kohta, mille muundamise/sulatamise protokoll sisaldab kaheldavaid tulemusi.

4.1.3.   Segude klassifitseerimise kriteeriumid

4.1.3.1.

Segude klassifitseerimise süsteem hõlmab kõiki ainete klassifitseerimise kategooriaid, st ägeda mürgisuse 1. kategooriat ja kroonilise mürgisuse 1.–4. kategooriat. Kõigi olemasolevate andmete kasutamiseks segu klassifitseerimisel veekeskkonnale ohtlikkuse alusel lähtutakse võimaluse korral järgmisest:

segu „olulised koostisosad” on need, mis on klassifitseeritud ägeda mürgisuse 1. kategooriasse või kroonilise mürgisuse 1. kategooriasse ja mille sisaldus segus on 0,1 % (massist) või suurem, ning need, mis on klassifitseeritud kroonilise mürgisuse 2. kategooriasse, kroonilise mürgisuse 3. kategooriasse või kroonilise mürgisuse 4. kategooriasse ja mille sisaldus segus on 1 % (massist) või suurem, kui ei ole põhjust arvata, et koostisosa, mille sisaldus on väiksem, võib siiski olla oluline segu klassifitseerimisel veekeskkonnale ohtlikuks (näiteks kui on tegemist väga toksiliste komponentidega (vt punkt 4.1.3.5.5.5)). Üldiselt on ainete puhul, mis on klassifitseeritud ägeda mürgisuse 1. kategooriasse või kroonilise mürgisuse 1. kategooriasse, arvesse võetav sisaldus (0,1/M) %. (Korrutustegurit (M) selgitatakse punktis 4.1.3.5.5.5.)

4.1.3.2.

Veekeskkonda ohustava mürgisuse klassifitseerimisel kasutatakse astmelist lähenemisviisi, kusjuures oluline on see, millist liiki teavet segu ja selle koostisosade kohta on olemas. Joonisel 4.1.2 on kirjeldatud protsessi, mida tuleks järgida.

Astmeline lähenemisviis koosneb järgmistest elementidest:

 klassifitseerimine katsetatud segude põhjal;

 klassifitseerimine seostamispõhimõtete kohaselt;

 „klassifitseeritud koostisosade summeerimise” ja/või „summeeritavuse valemi” kasutamine.

Joonis 4.1.2

Astmeline lähenemisviis segude klassifitseerimiseks veekeskkonda ohustava ägeda ja pikaajalise toime alusel

image

4.1.3.3.

Segude klassifitseerimine, kui on olemas andmed segu kui terviku mürgisuse kohta

4.1.3.3.1.

Kui on tehtud katsed segu kui terviku veekeskkonda ohustava mürgisuse kindlakstegemiseks, võib seda teavet kasutada segu klassifitseerimiseks ainete jaoks ettenähtud kriteeriumide alusel. Klassifitseerimise aluseks on tavaliselt andmed kalade, vähkide ja vetikate/taimede kohta (vt punktid 4.1.2.7.1 ja 4.1.2.7.2). Kui segu kui terviku puhul puuduvad piisavad andmed ägeda või kroonilise mürgisuse kohta, tuleks kohaldada „seostamispõhimõtteid” või „summeerimismeetodit” (vt punktid 4.1.3.4 ja 4.1.3.5).

4.1.3.3.2.

Segude klassifitseerimine pikaajalise ohu alusel nõuab lisateavet lagunevuse ning teatavatel juhtudel bioakumulatsiooni kohta. Lagunevuse ja bioakumulatsiooni katseid segude puhul ei kasutata, kuna neid on tavaliselt raske tõlgendada ning sellised katsed on mõttekad ainult üksikainete puhul.

4.1.3.3.3.

Klassifitseerimine ägeda ohu 1. kategooriasse

a) Kui segu kui terviku kohta on olemas piisavad ägeda mürgisuse katse andmed (LC50 võir EC50), mis näitavad tulemuseks L(E)C50 ≤ 1 mg/l:

klassifitseerida segu vastavalt tabeli 4.1.0 punktile a ägeda ohu 1. kategooriasse.

b) Kui segu kui terviku kohta on olemas ägeda mürgisuse katse andmed (LC50 väärtus(ed) või EC50 väärtus(ed)), mis näitavad tavaliselt kõigi troofiliste tasemete puhul tulemuseks L(E)C50 väärtus(ed) >1 mg/l, siis:

puudub vajadus klassifitseerida ägeda ohu alusel.

4.1.3.3.4.

Klassifitseerimine kroonilise ohu 1., 2. ja 3. kategooriasse

a) Kui segu kui terviku kohta on olemas piisavad kroonilise mürgisuse andmed (ECx või NOEC), mis näitavad, et katsetatud segu ECx või NOEC on ≤ 1 mg/l:

i) klassifitseerida segu vastavalt tabeli 4.1.0 punkti b alapunktile ii kroonilise ohu 1., 2. või 3. kategooriasse kiiresti lagunevana, kui olemasoleva teabe põhjal on võimalik järeldada, et kõik segu asjaomased koostisained on kiiresti lagunevad;

ii) klassifitseerida segu kõigil muudel juhtudel vastavalt tabeli 4.1.0 punkti b alapunktile i kroonilise ohu 1. või 2. kategooriasse seguna, mis ei lagune kiiresti.

b) Kui segu kui terviku kohta on olemas piisavad kroonilise mürgisuse andmed (ECx või NOEC), mis näitavad, et katsetatud segu ECx või NOEC väärtus(ed) on kõigi troofiliste tasemete puhul > 1 mg/l:

kroonilise ohu 1., 2. või 3. kategoorias puudub vajadus klassifitseerida pikaajalise ohu alusel.

4.1.3.3.5.

Klassifitseerimine kroonilise ohu 4. kategooriasse

Kui ainete ohutuses ei saa siiski kindel olla:

klassifitseerida segu vastavalt tabelile 4.1.0 kroonilise ohu 4. kategooriasse (turvavõrgu klassifitseerimine).

4.1.3.4.

Segude klassifitseerimine, kui puuduvad mürgisuse andmed segu kui terviku kohta: seostamispõhimõtted

4.1.3.4.1.

Kui ei ole tehtud katsed segu kui terviku veekeskkonda ohustava toime kindlakstegemiseks, kuid on olemas piisavad andmed üksikute koostisainete kohta ning sarnased katsetatud segud, mis asjaomase segu ohtlikke omadusi piisavalt iseloomustavad, tuleb neid andmeid kasutada kooskõlas punktis 1.1.3 esitatud seostamispõhimõtetega. Seostamispõhimõtte kohaldamisel lahjendamise suhtes järgitakse siiski punkte 4.1.3.4.2 ja 4.1.3.4.3.

4.1.3.4.2.

Lahjendamine: kui segu saamiseks lahjendatakse veekeskkonda ohustava mürgisuse alusel klassifitseeritud teist segu või ainet lahjendiga, mille klassifitseeritud ohtlikkuse tase on võrdne kõige vähem ohtliku esialgse koostisaine ohtlikkusega või sellest madalam, eeldades seejuures, et lahjendi ei mõjuta muude koostisosade ohtlikku toimet veekeskkonnale, võib uut segu pidada klassifitseerimisel esialgse seguga või ainega samaväärseks. Teise võimalusena võib kohaldada punktis 4.1.3.5 selgitatud meetodit.

▼M4

4.1.3.4.3.

Kui segu on saadud muu uuritud segu või aine lahjendamisel veega või mõne muu täielikult mittetoksilise ainega, võib segu mürgisuse välja arvutada esialgse segu või aine põhjal.

▼M2

4.1.3.5.

Segude klassifitseerimine, kui on olemas andmed segu kõikide koostisosade või mõne koostisosa mürgisuse kohta

4.1.3.5.1.

Segu klassifitseerimine toimub selle klassifitseeritud koostisosade sisalduse summeerimise kaudu. „Ägedaks” või „krooniliseks” klassifitseeritud koostisosade osatähtsust protsentides kasutatakse vahetult summeerimismeetodi kohastes arvutustes. Summeerimismeetodit on üksikasjalikult kirjeldatud punktis 4.1.3.5.5.

4.1.3.5.2.

Segu võib koosneda juba klassifitseeritud koostisosadest (ägeda ohu 1. kategooria ja/või kroonilise ohu 1., 2., 3. ja 4. kategooria) ja muudest koostisosadest, mille kohta on olemas piisavad mürgisuse katse andmed. Kui on olemas piisavad andmed segu rohkem kui ühe koostisosa ägeda mürgisuse kohta, arvutatakse nimetatud koostisosade ühine mürgisus välja allpool esitatud summeeritavuse valemite a ja b kohaselt, sõltuvalt mürgisuse andmete iseloomust:

a) veekeskkonda ohustava ägeda mürgisuse põhjal:

image

kus:

Ci

=

koostisosa i kontsentratsioon (massiprotsent)

L(E)C50i

=

(mg/l) LC50 või EC50 koostisosa i puhul

η

=

koostisosade arv; ja i on 1 kuni n

L(E)C50m

=

L(E) C50 segu osal, mille kohta on olemas katseandmed.

Arvutatud mürgisust võib kasutada segu vastava osa klassifitseerimiseks ägeda ohu kategooriasse, mida seejärel kasutatakse summeerimismeetodi kohaldamisel;

b) veekeskkonda ohustava kroonilise mürgisuse põhjal:

image

kus:

Ci

=

koostisosa i kontsentratsioon (massiprotsent), hõlmates kiiresti lagunevaid koostisosi;

Cj

=

koostisosa j kontsentratsioon (massiprotsent), hõlmates koostisosi, mis kiiresti ei lagune;

NOECi

=

NOEC (või muud kroonilise mürgisuse mõõtmiseks heakskiidetud mõõtühikud) koostisosa i puhul, hõlmates kiiresti lagunevaid koostisosi (mg/l);

NOECj

=

NOEC (või muud kroonilise mürgisuse mõõtmiseks heakskiidetud mõõtühikud) koostisosa j puhul, hõlmates koostisosi, mis kiiresti ei lagune (mg/l);

N

=

koostisainete arv; ning i ja j on 1 kuni n;

EqNOECm

=

samaväärne NOEC segu osal, mille kohta on olemas katseandmed.

Samaväärne mürgisus kajastab seega asjaolu, et ained, mis kiiresti ei lagune, klassifitseeritakse ühe ohukategooria taseme võrra „rangemaks” kui kiiresti lagunevad ained.

Arvutatud samaväärset mürgisust võib vastavalt kiiresti lagunevate ainetega seotud kriteeriumidele (tabeli 4.1.0 punkti b alapunkt ii) kasutada segu vastava osa klassifitseerimiseks pikaajalise ohu kategooriasse, mida seejärel kasutatakse summeerimismeetodi kohaldamisel.

4.1.3.5.3.

Summeeritavuse valemi kohaldamisel segu ühe osa suhtes on soovitatav arvutada välja selle osa mürgisus, lähtudes iga aine puhul sama taksonoomilise rühmaga (st kalad, vähid, vetikad või samaväärsed liigid) seotud mürgisuse väärtusest ja kasutada siis kõrgeimat saadud mürgisust (madalaimat väärtust) (st kolmest taksonüümilisest rühmast kõige tundlikumat). Kui kõikide koostisainete puhul ei ole siiski kättesaadavaid mürgisuse andmeid sama taksonoomilise rühma kohta, valitakse iga koostisosa mürgisuse väärtus samal viisil, nagu seda tehakse ainete klassifitseerimisel, st kasutatakse kõrgeimat mürgisust (kõige tundlikuma katsealuse organismi puhul). Arvutatud ägeda ja kroonilise mürgisuse põhjal hinnatakse, kas segu vastav osa tuleb klassifitseerida ägeda ohu 1. kategooriasse ja/või kroonilise ohu 1., 2. ja 3. kategooriasse ainete kohta kehtivate kriteeriumide kohaselt.

4.1.3.5.4.

Kui segu on klassifitseeritud rohkem kui ühel viisil, kasutatakse konservatiivsemaid tulemusi andnud meetodit.

4.1.3.5.5.

Summeerimismeetod

4.1.3.5.5.1.   Põhimõtted

4.1.3.5.5.1.1.

Aine klassifitseerimisel kroonilise ohu 1.–3. kategooriasse muutub klassifitseerimise aluseks olev mürgisuse kriteerium ühest kategooriast teise liikumisel kümnekordselt. Suure mürgisusega ainete rühma klassifitseeritud ained toetavad seetõttu segu klassifitseerimist madalamasse rühma. Seepärast tuleb nende kategooriate arvutamisel kaaluda kõikide kroonilise ohu 1., 2. või 3. kategooriasse klassifitseeritud ainete kaasmõju.

4.1.3.5.5.1.2.

Kui segu sisaldab ägeda ohu 1. kategooriasse või kroonilise ohu 1. kategooriasse klassifitseeritud koostisaineid, tuleb pöörata tähelepanu sellele, et isegi kui nende koostisainete äge mürgisus on alla 1 mg/l ja/või krooniline mürgisus alla 0,1 mg/l (kui ained ei ole kiiresti lagunevad) ja 0,01 mg/l (kui ained on kiiresti lagunevad) mõjutavad need ka vähese sisalduse korral segu mürgisust. Selline suur mürgisus veekeskkonna suhtes iseloomustab sageli pestitsiidide toimeaineid ja samuti mõnd muud ainet, näiteks metallorgaanilisi ühendeid. Sellisel juhul põhjustab normaalsete üldiste sisalduse piirväärtuste kohaldamine segu „alaklassifitseerimist”. Seetõttu kohaldatakse suure mürgisusega elementide arvesse võtmiseks korrutustegureid, nagu on kirjeldatud punktis 4.1.3.5.5.5.

4.1.3.5.5.2.   Klassifitseerimise protseduur

4.1.3.5.5.2.1.

Üldiselt kaalub rangem segude klassifikatsioon üles vähem rangema klassifikatsiooni, näiteks klassifitseerimine kroonilise ohu 1. kategooriasse kaalub üles klassifitseerimise kroonilise ohu 2. kategooriasse. Seetõttu on käesoleva näite puhul klassifitseerimine juba lõpetatud, kui tulemuseks on klassifitseerimine kroonilise ohu 1. kategooriasse. Kroonilise ohu 1. kategooriast tõsisemat mürgisust näitavat kategooriat ei ole. Seega ei ole klassifitseerimise jätkamine vajalik.

4.1.3.5.5.3.   Klassifitseerimine ägeda ohu 1. kategooriasse

4.1.3.5.5.3.1.

Esmalt kaalutakse kõiki ägeda ohu 1. kategooriasse klassifitseeritud koostisaineid. Kui nende koostisainete kontsentratsioonide summa (protsentides) korrutatuna vastavate korrutusteguritega on suurem kui 25 %, klassifitseeritakse segu ägeda ohu 1. kategooriasse.

4.1.3.5.5.3.2.

Segude ägeda ohu alusel klassifitseerimist juba klassifitseeritud koostisosade summeerimise teel on kokkuvõtlikult selgitatud tabelis 4.1.1.



Tabel 4.1.1

Segude klassifitseerimine ägeda ohu alusel juba klassifitseeritud koostisosade summeerimise teel

Koostisosade summa on klassifitseeritud järgmiselt:

Segu on klassifitseeritud järgmiselt:

Ägeda ohu 1. kategooria × M () ≥ 25 %

Ägeda ohu 1. kategooria

(1)   Korrutustegurit (M) selgitatakse punktis 4.1.3.5.5.5.

4.1.3.5.5.4.   Klassifitseerimine kroonilise ohu 1., 2., 3. ja 4. kategooriasse

4.1.3.5.5.4.1.

Esmalt kaalutakse kõiki kroonilise ohu 1. kategooriasse klassifitseeritud koostisaineid. Kui nende koostisainete kontsentratsioonide summa (protsentides) korrutatuna vastavate korrutusteguritega on 25 % või rohkem, klassifitseeritakse segu kroonilise ohu 1. kategooriasse. Kui segu saab arvutuste põhjal klassifitseerida kroonilise ohu 1. kategooriasse, on klassifitseerimine lõpetatud.

4.1.3.5.5.4.2.

Kui segu ei ole klassifitseeritud kroonilise ohu 1. kategooriasse, kaalutakse selle klassifitseerimist kroonilise ohu 2. kategooriasse. Segu klassifitseeritakse kroonilise ohu 2. kategooriasse, kui kõikide kroonilise ohu 1. kategooriasse klassifitseeritud vastava korrutusteguriga korrutatud koostisainete kontsentratsioonide kümnekordne summa (protsentides) koos kõikide kroonilise ohu 2. kategooriasse klassifitseeritud koostisainete kontsentratsioonide summaga (protsentides) on 25 % või rohkem. Kui segu saab arvutuste põhjal klassifitseerida kroonilise ohu 2. kategooriasse, on klassifitseerimine lõpetatud.

4.1.3.5.5.4.3.

Kui segu ei ole klassifitseeritud kroonilise ohu 1. kategooriasse ega kroonilise ohu 2. kategooriasse, kaalutakse selle klassifitseerimist kroonilise ohu 3. kategooriasse. Segu klassifitseeritakse kroonilise ohu 3. kategooriasse, kui kõikide kroonilise ohu 1. kategooriasse klassifitseeritud vastava korrutusteguriga korrutatud koostisainete kontsentratsioonide sajakordne summa koos kõikide kroonilise ohu 2. kategooriasse klassifitseeritud koostisainete kontsentratsioonide kümnekordse summaga (protsentides) ja koos kõikide kroonilise ohu 3. kategooriasse klassifitseeritud koostisainete kontsentratsioonide summaga (protsentides) on 25 % või rohkem.

4.1.3.5.5.4.4.

Kui segu ei ole klassifitseeritud kroonilise ohu 1., 2. või 3. kategooriasse, kaalutakse selle klassifitseerimist kroonilise ohu 4. kategooriasse. Segu klassifitseeritakse kroonilise ohu 4. kategooriasse, kui kroonilise ohu 1., 2., 3. ja 4. kategooriasse klassifitseeritud koostisainete kontsentratsioonide summa (protsentides) on 25 % või rohkem.

4.1.3.5.5.4.5.

Segude pikaajalise ohu alusel klassifitseerimist juba klassifitseeritud koostisainete kontsentratsioonide summeerimise teel on kokkuvõtlikult selgitatud tabelis 4.1.2.



Tabel 4.1.2

Segude klassifitseerimine pikaajaliste ohtude alusel juba klassifitseeritud koostisosade kontsentratsioonide summeerimise teel

Koostisosade summa on klassifitseeritud järgmiselt:

Segu on klassifitseeritud järgmiselt:

Kroonilise ohu 1. kategooria × M () ≥ 25 %

Kroonilise ohu 1. kategooria

(M × 10 × kroonilise ohu 1. kategooria) + kroonilise ohu 2. kategooria ≥ 25 %

Kroonilise ohu 2. kategooria

(M × 100 × kroonilise ohu 1. kategooria) + (10 × kroonilise ohu 2. kategooria) + kroonilise ohu 3. kategooria ≥ 25 %

Kroonilise ohu 3. kategooria

Kroonilise ohu 1. kategooria + kroonilise ohu 2. kategooria + kroonilise ohu 3. kategooria + kroonilise ohu 4. kategooria ≥ 25 %

Kroonilise ohu 4. kategooria

(1)   Korrutustegurit (M) selgitatakse punktis 4.1.3.5.5.5.

4.1.3.5.5.5.   Väga mürgiste koostisosadega segud

4.1.3.5.5.5.1.

Ägeda ohu 1. kategooriasse ja kroonilise ohu 1. kategooriasse kuuluvad koostisained, mille mürgisus on alla 1 mg/l ja/või krooniline mürgisus alla 0,1 mg/l (kui ained ei ole kiiresti lagunevad) ja 0,01 mg/l (kui ained on kiiresti lagunevad), suurendavad segu mürgisust isegi väikese kontsentratsiooni juures ning seetõttu suurendatakse klassifitseerimisel tavaliselt nende osakaalu summeerimise teel. Kui segu sisaldab ägeda või kroonilise ohu 1. kategooriasse klassifitseeritud koostisaineid, kohaldatakse üht järgnevatest viisidest:

 punktides 4.1.3.5.5.3 ja 4.1.3.5.5.4 kirjeldatud astmelist lähenemisviisi, kasutades kaalutud summat, mille saamiseks ei liideta asjakohaste koostisainete protsendiosi lihtsalt kokku, vaid ägeda ohu 1. kategooria ja kroonilise ohu 1. kategooria koostisainete kontsentratsioone korrutatakse enne liitmist määratud korrutusteguriga. See tähendab, et „ägeda ohu 1. kategooria” kontsentratsiooni tabeli 4.1.1 vasakus tulbas ja „kroonilise ohu 1. kategooria” kontsentratsiooni tabeli 4.1.2 vasakus tulbas korrutatakse asjakohase korrutusteguriga. Nende koostisainete suhtes kohaldatavad korrutustegurid määratakse ohu väärtuse abil, nagu tabelis 4.1.3 on kokkuvõtlikult näidatud. Seepärast on ägeda/kroonilise ohu 1. kategooria koostisainete klassifitseerimiseks vaja teada korrutusteguri väärtust, et saaks kasutada summeerimismeetodit;

 summeeritavuse valemit (vt punkt 4.1.3.5.2), tingimusel et mürgisuse andmed on kättesaadavad segu kõikide suure mürgisusega koostisainete kohta ja on olemas veenvad tõendid selle kohta, et kõik muud koostisained, sealhulgas ka need, mille ägeda ja/või kroonilise mürgisuse kohta konkreetsed andmed puuduvad, on vähese mürgisusega või mürgisuseta ega suurenda oluliselt segu keskkonnaohtlikkust.

▼M4



Tabel 4.1.3

Segu suure mürgisusega koostisainete korrutustegurid

Äge mürgisus

Korrutustegur

Krooniline mürgisus

Korrutustegur

L(E)C50 väärtus (mg/l)

 

NOEC väärtus (mg/l)

NRD () koostisained

RD () koostisained

0,1 < L(E)C50 ≤ 1

1

0,01 < NOEC ≤ 0,1

1

0,01 < L(E)C50 ≤ 0,1

10

0,001 < NOEC ≤ 0,01

10

1

0,001 < L(E)C50 ≤ 0,01

100

0,0001 < NOEC ≤ 0,001

100

10

0,0001 < L(E)C50 ≤ 0,001

1 000

0,00001 < NOEC ≤ 0,0001

1 000

100

0,00001 < L(E)C50 ≤ 0,0001

10 000

0,000001 < NOEC ≤ 0,00001

10 000

1 000

(jätka vahemikega, mis saadakse 10ga korrutamisel)

(jätka vahemikega, mis saadakse 10ga korrutamisel)

(1)   Koostisained, mis kiiresti ei lagune.

(2)   Kiiresti lagunevad koostisained.

▼M2

4.1.3.6.

Segude klassifitseerimine, kui nende koostisainete kohta ei ole kasutuskõlblikku teavet

4.1.3.6.1.

Kui on selge, et segu ühe või mitme koostisosa veekeskkonnale ohtliku ägeda ja/või pikaajalise ohu kohta puudub igasugune kasutamiskõlblik teave, ei saa segu lõplikult klassifitseerida ühte või mitmesse ohukategooriasse. Sel juhul klassifitseeritakse segu üksnes teadaolevate koostisainete põhjal ning märgisele ja ohutuskaardile lisatakse täiendav lause: „sisaldab x % koostisaineid, mille toimet veekeskkonnale ei teata.”

4.1.4.   Ohust teavitamine

4.1.4.1.

Sellesse ohuklassi klassifitseerimise kriteeriumidele vastavate ainete või segude puhul kasutatakse tabelis 4.1.4 esitatud märgistuselemente.



Tabel 4.1.4

Veekeskkonda ohustava toime märgistuselemendid

ÄGE OHTLIKKUS VEEKESKKONNALE

 

Ägeda ohu 1. kategooria

GHSi piktogramm

image

Tunnussõna

Hoiatus

Ohulause

H400: „Väga mürgine veeorganismidele”

Hoiatuslaused ohu ennetamise kohta

P273

Hoiatuslaused reageerimise kohta

P391

Hoiatuslaused säilitamise kohta

 

Hoiatuslaused kõrvaldamise kohta

P501



PIKAAJALINE OHT VEEKESKKONNALE

 

Kroonilise ohu 1. kategooria

Kroonilise ohu 2. kategooria

Kroonilise ohu 3. kategooria

Kroonilise ohu 4. kategooria

GHSi piktogrammid

image

image

Piktogrammi ei kasutata

Piktogrammi ei kasutata

Tunnussõna

Hoiatus

Tunnussõna puudub

Tunnussõna puudub

Tunnussõna puudub

Ohulause

H410: „Väga mürgine veeorganismidele, pikaajaline toime”

H411: „Mürgine veeorganismidele, pikaajaline toime”

►C3  H412: „Kahjulik veeorganismidele, pikaajaline toime ◄

H413: „Võib avaldada veeorganismidele pikaajalist kahjulikku toimet”

Hoiatuslaused ohu ennetamise kohta

P273

P273

P273

P273

Hoiatuslaused reageerimise kohta

P391

P391

 

 

Hoiatuslaused säilitamise kohta

 

 

 

 

Hoiatuslaused kõrvaldamise kohta

P501

P501

P501

P501

5.   5. OSA: TÄIENDAVAD OHUD

5.1.   Ohtlik osoonikihile

5.1.1.   Mõisted ja üldkaalutlused

5.1.1.1.

Osoonikihi kahandamise potentsiaal (ODP) on igale halogeenitud süsivesinikule eriomane terviklik suurus (arvnäitaja), mis näitab asjaomase halogeenitud süsivesiniku põhjustatud osoonikihi kahandamise ulatust stratosfääris, mis tuleneb selle halogeenitud süsivesiniku massisuhtest CFC-11-ga. Osoonikihi kahandamise potentsiaal on ametliku definitsiooni järgi teatud ühendile eriomase massiemissiooni ja sama koguse CFC-11 heite poolt koguosoonile tekitatud tervikhäire suhe.

Osoonikihile ohtlik aine on aine, mis võib tema omadusi ja eeldatud või täheldatud keskkonnas liikumist ja käitumist käsitlevate tõendite põhjal olla ohtlik stratosfääri osoonikihi struktuurile ja/või toimimisele. Nende hulka kuuluvad ained, mis on loetletud Euroopa Parlamendi ja nõukogu 16. septembri 2009. aasta määruse (EÜ) nr 1005/2009 (osoonikihti kahandavate ainete kohta) ( 15 ) I lisas.

5.1.2.   Ainete klassifitseerimise kriteeriumid

5.1.2.1.

Aine klassifitseeritakse osoonikihile ohtlikuks (1. kategooria), kui tõendid tema omaduste ja eeldatud või täheldatud liikumise ja käitumise kohta näitavad, et aine võib olla ohtlik stratosfääri osoonikihi struktuurile ja/või toimimisele.

5.1.3.   Segude klassifitseerimise kriteeriumid

5.1.3.1.

Segud klassifitseeritakse osoonikihile ohtlikuks (1. kategooria) tabeli 5.1 kohaselt osoonikihile ohtlikuks (1. kategooria) klassifitseeritud ainete individuaalse sisalduse põhjal.



Tabel 5.1

Osoonikihile ohtlikuks (1. kategooria) klassifitseeritud ainete üldised sisalduse piirväärtused (segus), mille alusel segu klassifitseeritakse osoonikihile ohtlikuks (1. kategooria)

Aine klassifitseerimine

Segu klassifitseerimine

Ohtlik osoonikihile (1. kategooria)

C ≥ 0,1 %

5.1.4.   Ohust teavitamine

5.1.4.1.

Sellesse ohuklassi klassifitseerimise kriteeriumidele vastavate ainete või segude puhul kasutatakse tabelis 5.2 esitatud märgistuselemente.



Tabel 5.2

Osoonikihile ohtlike ainete märgistuselemendid

Sümbol/piktogramm

image

Tunnussõna

Hoiatus

Ohulause

H420: „Kahjustab rahvatervist ja keskkonda, hävitades kõrgatmosfääris asuvat osoonikihti”

Hoiatuslause

P502

▼B




II LISA

TEATAVATE AINETE JA SEGUDE MÄRGISTAMISE JA PAKENDAMISE ERIEESKIRJAD

Käesolev lisa koosneb viiest osast:

 1. osa sisaldab teatavate klassifitseeritud ainete ja segude märgistamise erieeskirju;

 2. osas on esitatud täiendavad ohulaused, mis tuleb lisada teatavate segude märgistusele;

 3. osas on esitatud pakendamise erieeskirjad;

 4. osas on esitatud taimekaitsetoodete märgistamise erieeskiri;

 5. osas on esitatud niisuguste ohtlike ainete ja segude loetelu, mille suhtes kohaldatakse artikli 29 lõiget 3.

1.   1. OSA: TÄIENDAV OHUTEAVE

Punktides 1.1 ja 1.2 sätestatud ohulaused määratakse vastavalt artikli 25 lõikele 1 ainetele ja segudele, mis on klassifitseeritud oma füüsikalisest omadustest tuleneva ohtlikkuse või inimeste tervisele või keskkonnale avalduva ohtlikkuse põhjal.

1.1.   Füüsikalised omadused

1.1.1.   EUH001- „Plahvatusohtlik kuivana”

I lisa punktis 2.1 osutatud plahvatusohtlikud ained ja segud, mida turustatakse veega või alkoholiga niisutatult või muudes ainetes lahustatult, et pärssida nende plahvatuslikke omadusi.

▼M4 —————

▼B

1.1.3.   EUH014 – „Reageerib ägedalt veega”

Veega ägedalt reageerivad ained ja segud, näiteks atsetüülkloriid, leelismetallid, titaaniumtetrakloriid.

1.1.4.   EUH018 – „Kasutamisel võib moodustuda tule-/plahvatusohtlik auru-õhu segu”

Ained ja segud, mis ise ei ole klassifitseeritud tuleohtlikuks, kuid võivad moodustada tule-/plahvatusohtlikke auru-õhu segusid. Ainete osas võib see juhtuda halogeenitud süsivesinike puhul ning segude osas võib see juhtuda tulenevalt lenduvatest põlevatest koostisosadest või pärast lenduvate mittepõlevate koostisosade lendumist.

1.1.5.   EUH019 – „Võib moodustada plahvatusohtlikke peroksiide”

Ained ja segud, mis võivad säilitamisel moodustada plahvatusohtlikke peroksiide, näiteks dietüüleeter, 1,4-dioksaan.

1.1.6.   EUH044 – „Plahvatusohtlik kuumutamisel kinnises mahutis”

Ained ja segud, mis iseenesest I lisa punkti 2.1 kohaselt ei ole plahvatusohtlikuks klassifitseeritud, kuid mis võivad tegelikkuses olla plahvatusohtlikud kuumutamisel kinnises mahutis. Eelkõige ained, mis võivad laguneda plahvatades, kui neid kuumutatakse terasmahutis, kuid ei plahvata, kui neid kuumutatakse väiksema tugevusega materjalist mahutites.

1.2.   Tervist mõjutavad omadused

1.2.1.   EUH029 – „Kokkupuutel veega eraldub mürgine gaas”

Ained ja segud, mis kokkupuutel vee või niiske õhuga eraldavad potentsiaalselt ohtlikus koguses gaasi, mis on klassifitseeritud ägeda mürgisuse 1. 2. või 3. kategooriasse, näiteks alumiiniumfosfiid, fosforpentasulfiid.

1.2.2.   EUH031 – „Kokkupuutel hapetega eraldub mürgine gaas”

Ained ja segud, mis reageerivad hapetega, moodustades ohtlikus koguses gaase, mis on klassifitseeritud ägeda mürgisuse 3. kategooriasse, näiteks naatriumhüpoklorit, baariumpolüsulfiit.

1.2.3.   EUH032 – „Kokkupuutel hapetega eraldub väga mürgine gaas”

Ained ja segud, mis reageerivad hapetega, moodustades ohtlikus koguses gaase, mis on klassifitseeritud ägeda mürgisuse 1. või 2. kategooriasse, näiteks vesiniktsüaniidi soolad, naatriumasiid.

1.2.4.   EUH066 – „Korduv kokkupuude võib põhjustada naha kuivust või lõhenemist”

Ained ja segud, mis võivad põhjustada naha kuivust, kestendust või lõhenemist, kuid mis ei vasta I lisa punkti 3.2 nahaärritavuse kriteeriumidele, märgistatakse järgmise põhjal:

 praktilised vaatlused või

 asjakohased tõendid nende eeldatava mõju kohta nahale.

1.2.5.   EUH070 – „Silma sattumisel mürgine”

Ained ja segud, mille puhul silma ärrituse katse on katseloomadel selgelt näidanud süsteemset mürgisust või suremust, mille põhjuseks võib suure tõenäosusega lugeda aine või segu imendumist silma limaskesta kaudu. Seda ohulauset kasutatakse ka juhul, kui on tõendeid süsteemse mürgisuse kohta inimestel silma sattumise korral.

Ohulauset kasutatakse ka siis, kui aine või segu sisaldab muud kõnealuse toime kohase märgisega ainet, kui kõnealuse aine sisaldus on vähemalt 0,1 %, kui VI lisa 3. osas ei ole sätestatud teisiti.

1.2.6.   EUH071 – „Söövitav hingamiselunditele”

Ained ja segud, mis on juba klassifitseeritud mürgiseks sissehingamisel, kui on olemas andmed, mis näitavad mürgisusmehhanismina söövitavust vastavalt punktile 3.1.2.3.3 ja I lisa tabeli 3.1.3 märkust 1.

Ained ja segud, mida võidakse sisse hingata ning mis on juba klassifitseeritud nahka söövitavaks, kui puuduvad sissehingamiskatse andmed ägeda mõju kohta.

2.   2. OSA: TÄIENDAVATE MÄRGISTUSELEMENTIDE KASUTAMISE ERIEESKIRJAD TEATAVATE SEGUDE PUHUL

Punktides 2.1–2.10 sätestatud ohulaused määratakse segudele artikli 25 lõike 6 kohaselt.

2.1.   Pliisisaldusega segud

Selliste värvide ja lakkide märgistel, mille ISO standardi 6503 kohaselt määratud pliisisaldus on suurem kui 0,15 % (väljendatuna metallimassina) segu kogumassist, peab olema järgmine ohulause:

EUH201 – „Sisaldab pliid. Mitte kasutada pindadel, mida lapsed võivad närida või imeda”

Vähem kui 125 ml sisaldavatele pakenditele võib märkida järgmise ohulause:

▼C3

EUH201A – „Hoiatus! Sisaldab pliid.”

▼B

2.2.   Tsüanoakrülaate sisaldavad segud

Tsüanoakrülaatidel põhinevate liimide esmapakendile tuleb märkida järgmine ohulause:

EUH202 – „Tsüanoakrülaat. Ohtlik. Liimib naha ja silmad hetkega. Hoida lastele kättesaamatus kohas.”

Pakendile peab olema lisatud asjakohane ohutusteave.

2.3.   Tsemendid ja tsemendisegud

Kui tsemendid või tsemendisegud ei ole juba klassifitseeritud ja märgistatud sensibilisaatoritena (ülitundlikkuse tekitajatena) ohulausega H317 „Võib põhjustada allergilist nahareaktsiooni” ning hüdraatunud vormis on nende lahustuva kroom(VI) sisaldus suurem kui 0,0002 % tsemendi kogu kuivmassist, peab pakendil olema järgmine ohulause:

EUH203 – „Sisaldab kroomi (VI). Võib esile kutsuda allergilise reaktsiooni.”

Kui kasutatakse redutseerijaid, peab tsemendi või tsementi sisaldava segu pakendil olema asjakohane teave pakendamisaja, säilitustingimuste ja säilitusperioodi kohta, mis tagavad redutseerija aktiivsuse säilimise ja lahustuva kroomi (VI) sisalduse püsimise allpool 0,0002 % piiri.

2.4.   Isotsüanaate sisaldavad segud

Kui seda ei ole esitatud juba pakendi märgisel, tuleb isotsüanaate (monomeeridena, oligomeeridena eelpolümeeridena jne või nende segudena) sisaldavate segude korral märkida järgmine ohulause:

EUH204 – „Sisaldab isotsüanaate. Võib esile kutsuda allergilise reaktsiooni.”

2.5.   Segud, mis sisaldavad epoksükomponente, mille keskmine molekulmass on ≤ 700

Kui seda ei ole esitatud juba pakendi märgisel, tuleb segude korral, mis sisaldavad epoksükomponente, mille keskmine molekulmass on ≤ 700, märkida järgmine ohulause:

EUH205 – „Sisaldab epoksükomponente. Võib esile kutsuda allergilise reaktsiooni.”

2.6.   Elanikkonnale müüdavad segud, mis sisaldavad aktiivkloori

Kui segud sisaldavad rohkem kui 1 % aktiivkloori, peab nende pakendite märgisel olema järgmine ohulause:

▼C3

EUH206 – „Hoiatus! Mitte kasutada koos teiste toodetega. Segust võib eralduda ohtlikke gaase (kloori).”

▼B

2.7.   Kaadmiumi (sulameid) sisaldavad segud, mis on mõeldud pehme- või kõvajoodisega jootmiseks

Nimetatud segude pakendi märgisel peab olema järgmine ohulause:

▼C3

EUH207 – „Hoiatus! Sisaldab kaadmiumi. Kasutamisel moodustuvad ohtlikud aurud. Vt tootja esitatud teavet. Järgida ohutuseeskirju.”

▼M2

2.8.   Vähemalt üht sensibiliseerivat ainet sisaldavad segud

Sellise segu pakendi märgistusel, mis ei ole klassifitseeritud sensibiliseerivaks, kuid mis sisaldab vähemalt üht sensibiliseerivat ainet, mille sisaldus on vähemalt sama suur kui I lisa tabelis 3.4.6 märgitud või sellest suurem, peab olema järgmine ohulause:

EUH208 — „Sisaldab (sensibiliseeriva aine nimetus). Võib esile kutsuda allergilist reaktsiooni.”

Segu puhul, mis on klassifitseeritud sensibiliseerivaks ja sisaldab muud ainet (muid aineid), mis on klassifitseeritud sensibiliseerivaks (lisaks ainele, mille põhjal segu klassifitseeritakse) ning mille sisaldus on vähemalt sama suur kui I lisa tabelis 3.4.6 märgitud või sellest suurem, peab olema märgistusele märgitud selle aine (nende ainete) nimetus(ed).

▼B

2.9.   Halogeenitud süsivesinikke sisaldavad vedelad segud

Selliste vedelate segude pakenditel, millel leekpunkt puudub või see on kõrgem kui 60 oC, kuid mitte üle 93 oC, ning mis sisaldavad halogeenitud süsivesinikke ja rohkem kui 5 % väga tuleohtlikke või tuleohtlikke aineid, peab olema märgisel üks järgmistest ohulausetest, olenevalt sellest, kas eespool nimetatud ained on väga tuleohtlikud või tuleohtlikud:

EUH209 – „Kasutamisel võib muutuda väga tuleohtlikuks” või

EUH209A – „Kasutamisel võib muutuda tuleohtlikuks”

2.10.   Segud, mis ei ole ette nähtud elanikkonna jaoks

Segudel, mis ei ole klassifitseeritud ohtlikuks, kuid sisaldavad:

▼M2

 ainet, mis on klassifitseeritud 1., 1B-kategooria naha sensibilisaatoriks, 1., 1B-kategooria hingamiselundite sensibilisaatoriks või 2. kategooria kantserogeeniks, sisaldusega ≥ 0,1 %, või

 ainet, mis on klassifitseeritud 1A-kategooria naha sensibilisaatoriks, 1A-kategooria hingamiselundite sensibilisaatoriks, sisaldusega ≥ 0,01 %, või

 ≥ ühest kümnendikust konkreetse sisalduse piirväärtusest aine puhul, mis on klassifitseeritud naha sensibilisaatoriks või hingamiselundite sensibilisaatoriks, mille konkreetne sisalduse piirväärtus on madalam kui 0,1 %, või

▼B

 ainet, mis on klassifitseeritud 1.A, 1.B või 2. kategooria reproduktiivtoksiliseks aineks või mis avaldab toimet imetamisele või imetamise kaudu, sisaldusega ≥ 0,1 %; või

 vähemalt üht ainet sisaldusega ≥ 1 massiprotsenti mittegaasiliste segude puhul ja ≥ 0,2 mahuprotsenti gaasilise segu puhul:

 

 mis on klassifitseeritud muul moel tervisele või keskkonnale ohtlikuks; või

 mille suhtes on kehtestatud ühenduse töökeskkonna ohutegurite piirnorm,

peab pakendi märgisel olema järgmine ohulause:

EUH210 – „Ohutuskaart nõudmisel kättesaadav”.

2.11.   Aerosoolid

Märkus, et aerosoolide suhtes kohaldatakse samuti märgistamise sätteid vastavalt direktiivi 75/324/EMÜ lisa punktidele 2.2 ja 2.3.

3.   3. OSA: PAKENDAMISE ERIEESKIRJAD

3.1.   Sätted lastekindlate turvasulgurite kohta

3.1.1.   Pakendid, mis peavad olema varustatud lastekindla turvasulguriga

3.1.1.1. Mis tahes mahutavusega pakendid, mis sisaldavad elanikkonna jaoks ettenähtud ainet või segu, mis on klassifitseeritud kui ägeda mürgisuse 1. kuni 3. kategooria aine või segu, ühekordse kokkupuute korral sihtelundi suhtes mürgine 1. kategooria aine või segu, korduva kokkupuute korral sihtorgani suhtes mürgine 1. kategooria aine või segu või kui nahka söövitav 1. kategooria aine või segu, peavad olema varustatud lastekindla turvasulguriga.

3.1.1.2. Mis tahes mahutavusega pakendid, mis sisaldavad hingamiskahjustusi põhjustavat elanikkonna jaoks ettenähtud ainet või segu, mis on klassifitseeritud I lisa punktide 3.10.2 ja 3.10.3 kohaselt ning märgistatud I lisa punkti 3.10.4.1 kohaselt (välja arvatud ained ja segud, mis viiakse turule aerosoolina või kinnises pihustusseadmega varustatud mahutis), peavad olema varustatud lastekindla turvasulguriga.

3.1.1.3. Kui elanikkonna jaoks ettenähtud aine või segu sisaldab vähemalt üht allpool nimetatud ainet sisaldusega, mis on võrdne või kõrgem selle aine jaoks ettenähtud maksimaalsest individuaalsest sisaldusest, peab mis tahes mahutavusega pakend olema varustatud lastekindla turvasulguriga.



Jrk nr

Aine identifitseerimisandmed

Sisalduse piirväärtus

CASi number

Nimetus

EÜ number

1

67-56-1

metanool

200-659-6

≥ 3 %

2

75-09-2

diklorometaan

200-838-9

≥ 1 %

3.1.2.   Korduvalt suletavad pakendid

Korduvalt suletavates pakendites kasutatavad lastekindlad turvasulgurid peavad vastama muudetud EN ISO standardile 8317 „Lastekindlad pakendid. Korduvalt suletavate pakendite nõuded ja katsetamismeetodid,” mille on vastu võtnud Euroopa Standardikomitee (CEN) ja Rahvusvaheline Standardiorganisatsioon (ISO).

3.1.3.   Ühekordselt suletavad pakendid

Lastekindlad turvasulgurid, mida kasutatakse ühekordselt suletavate pakendite puhul, peavad vastama CENi muudetud standardile EN 862 „Pakendamine. Lastekindlad pakendid. Mittefarmatseutiliste toodete ühekordselt suletavate pakendite nõuded ja katsetamismeetodid,” mille on vastu võtnud Euroopa Standardikomitee (CEN).

3.1.4.   Märkused

3.1.4.1. Kooskõla eespool nimetatud standarditega võivad kinnitada üksnes muudetud standardile EN ISO/IEC 17025 vastavad laboratooriumid.

3.1.4.2.   Erijuhtumid

Kui on ilmne, et pakend on lastele piisavalt ohutu, sest neil ei ole võimalik ilma abivahenditeta selle sisu kätte saada, ei ole vaja punktis 3.1.2 või 3.1.3 nimetatud katset läbi viia.

Kõikidel muudel juhtudel ja kui on põhjust kahelda turvasulguri lastekindluses, võib riiklik asutus nõuda, et toote turustaja esitaks talle punktis 3.1.4.1 osutatud kinnitava laboratooriumi tõendi selle kohta, et

 sulgur on selline, et ei ole vaja teha punktis 3.1.2 või 3.1.3 nimetatud katset, või

 sulgurit on katsetatud ja see on leitud olevat vastavuses eespool nimetatud standarditega.

▼M4

3.2.    Reljeefsed hoiatusmärgised

3.2.1.    Pakendid, mis peavad olema varustatud reljeefse hoiatusmärgisega

3.2.1.1. Reljeefne hoiatusmärgis peab olema mis tahes mahutavusega pakendil, milles olev aine või segu on ette nähtud elanikkonna jaoks ja on klassifitseeritud kui ägedalt mürgine, nahka söövitav, mutageenne sugurakkudele (2. kategooria), kantserogeenne (2. kategooria), reproduktiivtoksiline (2. kategooria), hingamisteid sensibiliseeriv, sihtelundi suhtes mürgine (1. või 2. kategooria), hingamiskahjustusi põhjustav, tuleohtlik gaas, 1. või 2. kategooria tuleohtlik vedelik või tuleohtlik tahke aine.

3.2.1.2. Punkti 3.2.1.1 ei kohaldata transporditavate gaasimahutite suhtes. Aerosooli või hermeetilise pihustusotsikuga pakendit, mis sisaldab ainet või segu, mis võib tekitada hingamiskahjustusi, ei ole vaja varustada reljeefse märgisega, välja arvatud juhul, kui need klassifitseeritakse ühe või rohkema punktis 3.2.1.1 nimetatud ohu alla.

3.2.2.    Sätted reljeefse hoiatusmärgise kohta

Reljeefsete hoiatusmärgiste tehnilised spetsifikatsioonid peavad vastama standardi EN ISO 11683 „Pakendamine. Reljeefsed hoiatusmärgised. Nõuded” kehtivale versioonile.

▼M10

3.3.    Kodumajapidamises kasutatavad ühekordses lahustuvas pakendis vedelad pesupesemisvahendid

Kui kodumajapidamises kasutatav vedel pesupesemisvahend on ühekordse doosina pakendatud lahustuvasse pakendisse, kohaldatakse järgmisi lisasätteid.

3.3.1. Kodumajapidamises kasutatavad ühekordses lahustuvas pakendis vedelad pesupesemisvahendid on pakendatud välispakendisse. Välispakend peab vastama punkti 3.3.2 nõuetele ja lahustuv pakend peab vastama punkti 3.3.3 nõuetele.

3.3.2. Välispakend:

i) peab olema läbipaistmatu või tume, nii et see takistab toote või individuaalsete dooside nähtavust;

ii) peab, ilma et see piiraks artikli 32 lõike 3 kohaldamist, kandma hoiatuslauset P102 „Hoida lastele kättesaamatus kohas” nähtaval kohal ja see peab olema esitatud viisil, mis tõmbab tähelepanu;

iii) peab olema kergesti taassuletav ise püsti seisev mahuti;

iv) peab, ilma et see piiraks punkti 3.1 nõuete kohaldamist, olema varustatud kinnitusega, mis:

a) takistab väikelastel avada pakendit, nõudes koordineeritud tegevust mõlema käega sellise jõuga, mis teeb selle avamise väikelastele raskeks;

b) säilitab oma funktsionaalsuse korduva avamise ja sulgemise korral välispakendi kogu kasutusaja vältel.

3.3.3. Lahustuv pakend peab:

i) sisaldama vastikust tekitavat lisandit kontsentratsioonis, mis on ohutu ja tekitab juhusliku suukaudse kokkupuute korral suus vastikusreaktsiooni maksimaalselt 6 sekundi jooksul;

ii) säilitama oma vedela sisu vähemalt 30 sekundit, kui lahustuv pakend asetatakse 20 °C vette;

iii) pidama vastu mehaanilisele survetugevusele vähemalt 300 N katsetamise standardtingimustes.

▼B

4.   4. OSA: TAIMEKAITSETOODETE MÄRGISTAMISE ERIEESKIRI

Ilma, et see piiraks direktiivi 91/414/EMÜ artikli 16 ja V lisa alusel nõutava teabe esitamist, lisatakse direktiivi 91/414/EMÜ alla kuuluvate taimekaitsetoodete märgistusele järgmine tekst:

EUH401 – „Inimeste tervise ja keskkonna ohustamise vältimiseks järgida kasutusjuhendit”.

5.   5. OSA: NIISUGUSTE OHTLIKE AINETE JA SEGUDE LOETELU, MILLE SUHTES KOHALDATAKSE ARTIKLI 29 LÕIGET 3

 Valmissegatud tsement ja betoon märjas olekus




III LISA

OHULAUSETE LOETELU, TÄIENDAV OHUTEAVE JA TÄIENDAVAD MÄRGISTUSELEMENDID

1.   1. Osa: ohulaused

▼M2

Ohulauseid kasutatakse vastavalt I lisa 2., 3., 4. ja 5. osale.

Tarnijad võivad kasutada artiklite 21 ja 27 kohaste ohulausete valimisel käesolevas lisas sätestatud kombineeritud ohulauseid.

Vastavalt artiklile 27 kohaldatakse märgistamisel ohulausete puhul eelisjärjekorra põhimõtteid:

a) kui märgistusel on esitatud ohulause H410 „Väga mürgine veeorganismidele, pikaajaline toime”, siis võib jätta ohulause H400 „Väga mürgine veeorganismidele” märgistusele kandmata;

b) kui märgistusel on esitatud ohulause H314 „Põhjustab rasket nahasöövitust ja silmakahjustusi”, siis võib jätta ohulause H318 „Põhjustab raskeid silmakahjustusi” märgistusele kandmata.

Selleks et märkida manustamis- või kokkupuuteviis, võib kasutada tabelis 1.2 esitatud kombineeritud ohulauseid.

▼B



Tabel 1.1

Füüsikaliste ohutegurite ohulaused

H200 ►M2   ◄

Keel

2.1 –  Lõhkeained, ebapüsivad lõhkeained

 

BG

Нестабилен експлозив.

 

ES

Explosivo inestable.

 

CS

Nestabilní výbušnina.

 

DA

Ustabilt eksplosiv.

 

DE

Instabil, explosiv.

 

ET

Ebapüsiv lõhkeaine.

 

EL

Ασταθή εκρηκτικά.

 

EN

Unstable explosives.

 

FR

Explosif instable.

 

GA

Pléascáin éagobhsaí.

▼M5

 

HR

Nestabilni eksplozivi.

▼B

 

IT

Esplosivo instabile.

 

LV

Nestabili sprādzienbīstami materiāli.

 

LT

Nestabilios sprogios medžiagos.

 

HU

Instabil robbanóanyagok.

 

MT

Splussivi instabbli.

 

NL

Instabiele ontplofbare stof.

 

PL

Materiały wybuchowe niestabilne.

 

PT

Explosivo instável.

 

RO

Exploziv instabil.

 

SK

Nestabilné výbušniny.

 

SL

Nestabilni eksplozivi.

 

FI

Epästabiili räjähde.

 

SV

Instabilt explosivt.



H201

Keel

2.1 –  Lõhkeained, alamklass 1.1

 

BG

Експлозив; опасност от масова експлозия.

 

ES

Explosivo; peligro de explosión en masa.

 

CS

Výbušnina; nebezpečí masivního výbuchu.

 

DA

Eksplosiv, masseeksplosionsfare.

 

DE

Explosiv, Gefahr der Massenexplosion.

 

ET

Plahvatusohtlik; massiplahvatusoht.

 

EL

Εκρηκτικό· κίνδυνος μαζικής έκρηξης.

 

EN

Explosive; mass explosion hazard.

 

FR

Explosif; danger d'explosion en masse.

 

GA

Pléascach; guais mhórphléasctha.

▼M5

 

HR

Eksplozivno; opasnost od eksplozije ogromnih razmjera.

▼B

 

IT

Esplosivo; pericolo di esplosione di massa.

 

LV

Sprādzienbīstams; masveida sprādzienbīstamība.

 

LT

Sprogios medžiagos, kelia masinio sprogimo pavojų.

 

HU

Robbanóanyag; teljes tömeg felrobbanásának veszélye.

 

MT

Splussiv; periklu li jisplodu kollha f'daqqa.

 

NL

Ontplofbare stof; gevaar voor massa-explosie.

 

PL

Materiał wybuchowy; zagrożenie wybuchem masowym.

 

PT

Explosivo; perigo de explosão em massa.

 

RO

Exploziv; pericol de explozie în masă.

 

SK

Výbušnina, nebezpečenstvo rozsiahleho výbuchu.

 

SL

Eksplozivno; nevarnost eksplozije v masi.

 

FI

Räjähde; massaräjähdysvaara.

 

SV

Explosivt. Fara för massexplosion.



H202

Keel

2.1 –  Lõhkeained, alamklass 1.2

 

BG

Експлозив; сериозна опасност от разпръскване.

 

ES

Explosivo; grave peligro de proyección.

 

CS

Výbušnina; vážné nebezpečí zasažení částicemi.

 

DA

Eksplosiv, alvorlig fare for udslyngning af fragmenter.

 

DE

Explosiv; große Gefahr durch Splitter, Spreng- und Wurfstücke.

 

ET

Plahvatusohtlik; suur laialipaiskumisoht.

 

EL

Εκρηκτικό· σοβαρός κίνδυνος εκτόξευσης.

 

EN

Explosive, severe projection hazard.

 

FR

Explosif; danger sérieux de projection.

 

GA

Pléascach, guais throm teilgin.

▼M5

 

HR

Eksplozivno; velika opasnost od rasprskavanja.

▼B

 

IT

Esplosivo; grave pericolo di proiezione.

 

LV

Sprādzienbīstams; augsta izmetes bīstamība.

 

LT

Sprogios medžiagos, kelia didelį išsvaidymo pavojų.

 

HU

Robbanóanyag; kivetés súlyos veszélye.

 

MT

Splussiv, periklu serju ta' projezzjoni.

 

NL

Ontplofbare stof, ernstig gevaar voor scherfwerking.

 

PL

Materiał wybuchowy, poważne zagrożenie rozrzutem.

 

PT

Explosivo, perigo grave de projecções.

 

RO

Exploziv; pericol grav de proiectare.

 

SK

Výbušnina, závažné nebezpečenstvo rozletenia úlomkov.

 

SL

Eksplozivno, velika nevarnost za nastanek drobcev.

 

FI

Räjähde; vakava sirpalevaara.

 

SV

Explosivt. Allvarlig fara för splitter och kaststycken.



H203

Keel

2.1 –  Lõhkeained, alamklass 1.3

 

BG

Експлозив; опасност от пожар, взрив или разпръскване.

 

ES

Explosivo; peligro de incendio, de onda expansiva o de proyección.

 

CS

Výbušnina; nebezpečí požáru, tlakové vlny nebo zasažení částicemi.

 

DA

Eksplosiv, fare for brand, eksplosion eller udslyngning af fragmenter.

 

DE

Explosiv; Gefahr durch Feuer, Luftdruck oder Splitter, Spreng- und Wurfstücke.

 

ET

Plahvatusohtlik; süttimis-, plahvatus- või laialipaiskumisoht.

 

EL

Εκρηκτικό· κίνδυνος πυρκαγιάς, ανατίναξης ή εκτόξευσης.

 

EN

Explosive; fire, blast or projection hazard.

 

FR

Explosif; danger d'incendie, d'effet de souffle ou de projection.

 

GA

Pléascach; guais dóiteáin, phléasctha nó teilgin.

▼M5

 

HR

Eksplozivno; opasnost od vatre, udarnog vala ili rasprskavanja.

▼B

 

IT

Esplosivo; pericolo di incendio, di spostamento d'aria o di proiezione.

 

LV

Sprādzienbīstams; uguns, triecienviļņa vai izmetes bīstamība.

 

LT

Sprogios medžiagos, kelia gaisro, sprogimo arba išsvaidymo pavojų.

 

HU

Robbanóanyag; tűz, robbanás vagy kivetés veszélye.

 

MT

Splussiv; periklu ta' nar, blast jew projezzjoni.

 

NL

Ontplofbare stof; gevaar voor brand, luchtdrukwerking of scherfwerking.

 

PL

Materiał wybuchowy; zagrożenie pożarem, wybuchem lub rozrzutem.

 

PT

Explosivo; perigo de incêndio, sopro ou projecções.

 

RO

Exploziv; pericol de incendiu, detonare sau proiectare.

 

SK

Výbušnina, nebezpečenstvo požiaru, výbuchu alebo rozletenia úlomkov.

 

SL

Eksplozivno; nevarnost za nastanek požara, udarnega vala ali drobcev.

 

FI

Räjähde; palo-, räjähdys- tai sirpalevaara.

 

SV

Explosivt. Fara för brand, tryckvåg eller splitter och kaststycken.



H204

Keel

2.1 –  Lõhkeained, alamklass 1.4

 

BG

Опасност от пожар или разпръскване.

 

ES

Peligro de incendio o de proyección.

 

CS

Nebezpečí požáru nebo zasažení částicemi.

 

DA

Fare for brand eller udslyngning af fragmenter.

 

DE

Gefahr durch Feuer oder Splitter, Spreng- und Wurfstücke.

 

ET

Süttimis- või laialipaiskumisoht.

 

EL

Κίνδυνος πυρκαγιάς ή εκτόξευσης.

 

EN

Fire or projection hazard.

 

FR

Danger d'incendie ou de projection.

 

GA

Guais dóiteáin nó teilgin.

▼M5

 

HR

Opasnost od vatre ili rasprskavanja.

▼B

 

IT

Pericolo di incendio o di proiezione.

 

LV

Uguns vai izmetes bīstamība.

 

LT

Gaisro arba išsvaidymo pavojus.

 

HU

Tűz vagy kivetés veszélye.

 

MT

Periklu ta' nar jew ta' projezzjoni.

 

NL

Gevaar voor brand of scherfwerking.

 

PL

Zagrożenie pożarem lub rozrzutem.

 

PT

Perigo de incêndio ou projecções.

 

RO

Pericol de incendiu sau de proiectare.

 

SK

Nebezpečenstvo požiaru alebo rozletenia úlomkov.

 

SL

Nevarnost za nastanek požara ali drobcev.

 

FI

Palo- tai sirpalevaara.

 

SV

Fara för brand eller splitter och kaststycken.



H205

Keel

2.1 –  Lõhkeained, alamklass 1.5

 

BG

Може да предизвика масова експлозия при пожар.

 

ES

Peligro de explosión en masa en caso de incendio.

 

CS

Při požáru může způsobit masivní výbuch.

 

DA

Fare for masseeksplosion ved brand.

 

DE

Gefahr der Massenexplosion bei Feuer.

 

ET

Süttimise korral massiplahvatusoht.

 

EL

Κίνδυνος μαζικής έκρηξης σε περίπτωση πυρκαγιάς.

 

EN

May mass explode in fire.

 

FR

Danger d'explosion en masse en cas d'incendie.

 

GA

D'fhéadfadh sé go mbeadh mórphléascadh i dtine.

▼M5

 

HR

U vatri može izazvati eksploziju ogromnih razmjera.

▼B

 

IT

Pericolo di esplosione di massa in caso d'incendio.

 

LV

Ugunī var masveidā eksplodēt.

 

LT

Per gaisrą gali sukelti masinį sprogimą.

 

HU

Tűz hatására a teljes tömeg felrobbanhat.

 

MT

Jista' jisplodi f'daqqa fin-nar.

 

NL

Gevaar voor massa-explosie bij brand.

 

PL

Może wybuchać masowo w przypadku pożaru.

 

PT

Perigo de explosão em massa em caso de incêndio.

 

RO

Pericol de explozie în masă în caz de incendiu.

 

SK

Nebezpečenstvo rozsiahleho výbuchu pri požiari.

 

SL

Pri požaru lahko eksplodira v masi.

 

FI

Koko massa voi räjähtää tulessa.

 

SV

Fara för massexplosion vid brand.



H220

Keel

2.2 –  Tuleohtlikud gaasid, 1. ohukategooria

 

BG

Изключително запалим газ.

 

ES

Gas extremadamente inflamable.

 

CS

Extrémně hořlavý plyn.

 

DA

Yderst brandfarlig gas.

 

DE

Extrem entzündbares Gas.

 

ET

Eriti tuleohtlik gaas.

 

EL

Εξαιρετικά εύφλεκτο αέριο.

 

EN

Extremely flammable gas.

 

FR

Gaz extrêmement inflammable.

 

GA

Gás fíor-inadhainte.

▼M5

 

HR

Vrlo lako zapaljivi plin.

▼B

 

IT

Gas altamente infiammabile.

 

LV

Īpaši viegli uzliesmojoša gāze.

 

LT

Ypač degios dujos.

 

HU

Rendkívül tűzveszélyes gáz.

 

MT

Gass li jaqbad malajr ħafna.

 

NL

Zeer licht ontvlambaar gas.

 

PL

Skrajnie łatwopalny gaz.

 

PT

Gás extremamente inflamável.

 

RO

Gaz extrem de inflamabil.

 

SK

Mimoriadne horľavý plyn.

 

SL

Zelo lahko vnetljiv plin.

 

FI

Erittäin helposti syttyvä kaasu.

 

SV

Extremt brandfarlig gas.



H221

Keel

2.2 –  Tuleohtlikud gaasid, 2. ohukategooria

 

BG

Запалим газ.

 

ES

Gas inflamable.

 

CS

Hořlavý plyn.

 

DA

Brandfarlig gas.

 

DE

Entzündbares Gas.

 

ET

Tuleohtlik gaas.

 

EL

Εύφλεκτο αέριο.

 

EN

Flammable gas.

 

FR

Gaz inflammable.

 

GA

Gás inadhainte.

▼M5

 

HR

Zapaljivi plin.

▼B

 

IT

Gas infiammabile.

 

LV

Uzliesmojoša gāze.

 

LT

Degios dujos.

 

HU

Tűzveszélyes gáz.

 

MT

Gass li jaqbad.

 

NL

Ontvlambaar gas.

 

PL

Gaz łatwopalny.

 

PT

Gás inflamável.

 

RO

Gaz inflamabil.

 

SK

Horľavý plyn.

 

SL

Vnetljiv plin.

 

FI

Syttyvä kaasu.

 

SV

Brandfarlig gas.



▼M4

H222

Keel

2.3 –   Aerosoolid, 1. ohukategooria

▼B

 

BG

Изключително запалим аерозол.

 

ES

Aerosol extremadamente inflamable.

 

CS

Extrémně hořlavý aerosol.

 

DA

Yderst brandfarlig aerosol.

 

DE

Extrem entzündbares Aerosol.

 

ET

Eriti tuleohtlik aerosool.

 

EL

Εξαιρετικά εύφλεκτο αερόλυμα.

 

EN

Extremely flammable aerosol.

 

FR

Aérosol extrêmement inflammable.

 

GA

Aerasól fíor-inadhainte.

▼M5

 

HR

Vrlo lako zapaljivi aerosol.

▼B

 

IT

Aerosol altamente infiammabile.

 

LV

Īpaši viegli uzliesmojošs aerosols.

 

LT

Ypač degus aerozolis.

 

HU

Rendkívül tűzveszélyes aeroszol.

 

MT

Aerosol li jaqbad malajr ħafna.

 

NL

Zeer licht ontvlambare aerosol.

 

PL

Skrajnie łatwopalny aerozol.

 

PT

Aerossol extremamente inflamável.

 

RO

Aerosol extrem de inflamabil.

 

SK

Mimoriadne horľavý aerosól.

 

SL

Zelo lahko vnetljiv aerosol.

 

FI

Erittäin helposti syttyvä aerosoli.

 

SV

Extremt brandfarlig aerosol.

▼M4



H223

Keel

2.3 –  Aerosoolid, 2. ohukategooria

 

BG

Запалим аерозол.

 

ES

Aerosol inflamable.

 

CS

Hořlavý aerosol.

 

DA

Brandfarlig aerosol.

 

DE

Entzündbares Aerosol.

 

ET

Tuleohtlik aerosool.

 

EL

Εύφλεκτο αερόλυμα.

 

EN

Flammable aerosol.

 

FR

Aérosol inflammable.

 

GA

Aerasól inadhainte.

▼M5

 

HR

Zapaljivi aerosol.

▼M4

 

IT

Aerosol infiammabile.

 

LV

Uzliesmojošs aerosols.

 

LT

Degus aerozolis.

 

HU

Tűzveszélyes aeroszol.

 

MT

Aerosol li jaqbad.

 

NL

Ontvlambaar aerosol.

 

PL

Łatwopalny aerozol.

 

PT

Aerossol inflamável.

 

RO

Aerosol inflamabil.

 

SK

Horľavý aerosól.

 

SL

Vnetljiv aerosol.

 

FI

Syttyvä aerosoli.

 

SV

Brandfarlig aerosol.

▼B



H224

Keel

2.6 –  Tuleohtlikud vedelikud, 1. ohukategooria

 

BG

Изключително запалими течност и пари.

 

ES

Líquido y vapores extremadamente inflamables.

 

CS

Extrémně hořlavá kapalina a páry.

 

DA

Yderst brandfarlig væske og damp.

 

DE

Flüssigkeit und Dampf extrem entzündbar.

 

ET

Eriti tuleohtlik vedelik ja aur.

 

EL

Υγρό και ατμοί εξαιρετικά εύφλεκτα.

 

EN

Extremely flammable liquid and vapour.

 

FR

Liquide et vapeurs extrêmement inflammables.

 

GA

Leacht fíor-inadhainte agus gal fhíor-inadhainte.

▼M5

 

HR

Vrlo lako zapaljiva tekućina i para.

▼B

 

IT

Liquido e vapori altamente infiammabili.

 

LV

Īpaši viegli uzliesmojošs šķidrums un tvaiki.

 

LT

Ypač degūs skystis ir garai.

 

HU

Rendkívül tűzveszélyes folyadék és gőz.

 

MT

Likwidu u fwar li jaqbdu malajr ħafna.

 

NL

Zeer licht ontvlambare vloeistof en damp.

 

PL

Skrajnie łatwopalna ciecz i pary.

 

PT

Líquido e vapor extremamente inflamáveis.

 

RO

Lichid și vapori extrem de inflamabili.

 

SK

Mimoriadne horľavá kvapalina a pary.

 

SL

Zelo lahko vnetljiva tekočina in hlapi.

 

FI

Erittäin helposti syttyvä neste ja höyry.

 

SV

Extremt brandfarlig vätska och ånga.



H225

Keel

2.6 –  Tuleohtlikud vedelikud, 2. ohukategooria

 

BG

Силно запалими течност и пари.

 

ES

Líquido y vapores muy inflamables.

 

CS

Vysoce hořlavá kapalina a páry.

 

DA

Meget brandfarlig væske og damp.

 

DE

Flüssigkeit und Dampf leicht entzündbar.

 

ET

Väga tuleohtlik vedelik ja aur.

 

EL

Υγρό και ατμοί πολύ εύφλεκτα.

 

EN

Highly flammable liquid and vapour.

 

FR

Liquide et vapeurs très inflammables.

 

GA

Leacht an-inadhainte agus gal an-inadhainte.

▼M5

 

HR

Lako zapaljiva tekućina i para.

▼B

 

IT

Liquido e vapori facilmente infiammabili.

 

LV

Viegli uzliesmojošs šķidrums un tvaiki.

 

LT

Labai degūs skystis ir garai.

 

HU

Fokozottan tűzveszélyes folyadék és gőz.

 

MT

Likwidu u fwar li jaqbdu malajr ħafna.

 

NL

Licht ontvlambare vloeistof en damp.

 

PL

Wysoce łatwopalna ciecz i pary.

 

PT

Líquido e vapor facilmente inflamáveis.

 

RO

Lichid și vapori foarte inflamabili.

 

SK

Veľmi horľavá kvapalina a pary.

 

SL

Lahko vnetljiva tekočina in hlapi.

 

FI

Helposti syttyvä neste ja höyry.

 

SV

Mycket brandfarlig vätska och ånga.



H226

Keel

2.6 –  Tuleohtlikud vedelikud, 3. ohukategooria

 

BG

Запалими течност и пари.

 

ES

Líquidos y vapores inflamables.

 

CS

Hořlavá kapalina a páry.

 

DA

Brandfarlig væske og damp.

 

DE

Flüssigkeit und Dampf entzündbar.

 

ET

Tuleohtlik vedelik ja aur.

 

EL

Υγρό και ατμοί εύφλεκτα.

 

EN

Flammable liquid and vapour.

 

FR

Liquide et vapeurs inflammables.

 

GA

Leacht inadhainte agus gal inadhainte.

▼M5

 

HR

Zapaljiva tekućina i para.

▼B

 

IT

Liquido e vapori infiammabili.

 

LV

Uzliesmojošs šķidrums un tvaiki.

 

LT

Degūs skystis ir garai.

 

HU

Tűzveszélyes folyadék és gőz.

 

MT

Likwidu u fwar li jaqbdu.

 

NL

Ontvlambare vloeistof en damp.

 

PL

Łatwopalna ciecz i pary.

 

PT

Líquido e vapor inflamáveis.

 

RO

Lichid și vapori inflamabili.

 

SK

Horľavá kvapalina a pary.

 

SL

Vnetljiva tekočina in hlapi.

 

FI

Syttyvä neste ja höyry.

 

SV

Brandfarlig vätska och ånga.



H228

Keel

2.7 –  Tuleohtlikud tahked ained, 1. ja 2. ohukategooria

 

BG

Запалимо твърдо вещество.

 

ES

Sólido inflamable.

 

CS

Hořlavá tuhá látka.

 

DA

Brandfarligt fast stof.

 

DE

Entzündbarer Feststoff.

 

ET

Tuleohtlik tahke aine.

 

EL

Εύφλεκτο στερεό.

 

EN

Flammable solid.

 

FR

Matière solide inflammable.

 

GA

Solad inadhainte.

▼M5

 

HR

Zapaljiva krutina.

▼B

 

IT

Solido infiammabile.

 

LV

Uzliesmojoša cieta viela.

 

LT

Degi kietoji medžiaga.

 

HU

Tűzveszélyes szilárd anyag.

 

MT

Solidu li jaqbad.

 

NL

Ontvlambare vaste stof.

 

PL

Substancja stała łatwopalna.

 

PT

Sólido inflamável.

 

RO

Solid inflamabil.

 

SK

Horľavá tuhá látka.

 

SL

Vnetljiva trdna snov.

 

FI

Syttyvä kiinteä aine.

 

SV

Brandfarligt fast ämne.

▼M4



H229

Keel

2.3 –   Aerosoolid, 1., 2. või 3. ohukategooria

 

BG

Съд под налягане: може да експлодира при нагряване.

 

ES

Recipiente a presión: Puede reventar si se calienta.

 

CS

Nádoba je pod tlakem: při zahřívání se může roztrhnout.

 

DA

Beholder under tryk. Kan sprænges ved opvarmning.

 

DE

Behälter steht unter Druck: Kann bei Erwärmung bersten.

 

ET

Mahuti on rõhu all: kuumenemisel võib lõhkeda.

 

EL

Δοχείο υπό πίεση. Κατά τη θέρμανση μπορεί να διαρραγεί.

 

EN

Pressurised container: May burst if heated.

 

FR

Récipient sous pression: peut éclater sous l’effet de la chaleur.

 

GA

Coimeádán brúchóirithe: D’fhéadfadh sé pléascadh, má théitear é.

▼M8

 

HR

Spremnik pod tlakom: može se rasprsnuti ako se grije.

▼M4

 

IT

Contenitore pressurizzato: può esplodere se riscaldato.

 

LV

Tvertne zem spiediena: karstumā var eksplodēt.

 

LT

Slėginė talpykla. Kaitinama gali sprogti.

 

HU

Az edényben túlnyomás uralkodik: hő hatására megrepedhet.

 

MT

Kontenitur taħt pressjoni. Jista jinfaqa meta jissaħħan.

 

NL

Houder onder druk: kan open barsten bij verhitting.

 

PL

Pojemnik pod ciśnieniem: Ogrzanie grozi wybuchem.

 

PT

Recipiente sob pressão: risco de explosão sob a ação do calor.

 

RO

Recipient sub presiune: Poate exploda daca este incalzit.

 

SK

Nádoba je pod tlakom: Pri zahriatí sa môže roztrhnúť.

 

SL

Posoda je pod tlakom: lahko eksplodira pri segrevanju.

 

FI

Painesäiliö: Voi revetä kuumennettaessa.

 

SV

Tryckbehållare: Kan sprängas vid uppvärmning.



H230

Keel

2.2 –   Tuleohtlikud gaasid (sealhulgas keemiliselt ebapüsivad gaasid), ohukategooria A

 

BG

Може да реагира експлозивно дори при отсъствие на въздух.

 

ES

Puede explotar incluso en ausencia de aire.

 

CS

Může reagovat výbušně i bez přítomnosti vzduchu.

 

DA

Kan reagere eksplosivt selv i fravær af luft.

 

DE

Kann auch in Abwesenheit von Luft explosionsartig reagieren.

 

ET

Võib reageerida plahvatuslikult isegi õhuga kokku puutumata.

 

EL

Δύναται να εκραγεί ακόμη και απουσία αέρος.

 

EN

May react explosively even in the absence of air.

 

FR

Peut exploser même en l’absence d’air.

 

GA

D’fhéadfadh sé imoibriú go pléascach fiú mura bhfuil aer ann.

▼M8

 

HR

Može eksplozivno reagirati i bez prisustva zraka.

▼M4

 

IT

Può esplodere anche in assenza di aria.

 

LV

Var eksplodēt pat bezgaisa vidē.

 

LT

Gali sprogti net ir nesant oro.

 

HU

Még levegő hiányában is robbanásszerű reakcióba léphet.

 

MT

Jista jisplodi anke fin-nuqqas ta’ l-arja.

 

NL

Kan explosief reageren zelfs in afwezigheid van lucht.

 

PL

Może reagować wybuchowo nawet bez dostępu powietrza.

 

PT

Pode reagir explosivamente mesmo na ausência de ar.

 

RO

Pericol de explozie, chiar si in absenta aerului.

 

SK

Môže reagovať výbušne aj bez prítomnosti vzduchu.

 

SL

Lahko reagira eksplozivno tudi v odsotnosti zraka.

 

FI

Voi reagoida räjähtäen jopa ilmattomassa tilassa.

 

SV

Kan reagera explosivt även i frånvaro av luft.



H231

Keel

2.2 –   Tuleohtlikud gaasid (sealhulgas keemiliselt ebapüsivad gaasid), ohukategooria B

 

BG

Може да реагира експлозивно дори при отсъствие на въздух при повишено налягане и/или температура.

 

ES

Puede explotar incluso en ausencia de aire, a presión y/o temperatura elevadas.

 

CS

Při zvýšeném tlaku a/nebo teplotě může reagovat výbušně i bez přítomnosti vzduchu.

 

DA

Kan reagere eksplosivt selv i fravær af luft ved forhøjet tryk og/eller temperatur.

 

DE

Kann auch in Abwesenheit von Luft bei erhöhtem Druck und/oder erhöhter Temperatur explosionsartig reagieren.

 

ET

Võib reageerida plahvatuslikult isegi õhuga kokku puutumata kõrgenenud rõhul ja/või temperatuuril.

 

EL

Δύναται να εκραγεί σε υψηλή θερμοκρασία και/ή πίεση ακόμη και απουσία αέρος.

 

EN

May react explosively even in the absence of air at elevated pressure and/or temperature.

 

FR

Peut exploser même en l’absence d’air à une pression et/ou température élevée(s).

 

GA

D’fhéadfadh sé imoibriú go pléascach fiú mura bhfuil aer ann ag brú ardaithe agus/nó ag teocht ardaithe.

▼M8

 

HR

Može eksplozivno reagirati i bez prisustva zraka na povišenom tlaku i/ili temperaturi.

▼M4

 

IT

Può esplodere anche in assenza di aria a pressione e/o temperatura elevata.

 

LV

Var eksplodēt pat bezgaisa vidē, paaugstinoties spiedienam un/vai temperatūrai.

 

LT

Gali sprogti net ir nesant oro, esant didesniam slėgiui ir (arba) temperatūrai.

 

HU

Magas nyomáson és/vagy hőmérsékleten még levegő hiányában is robbanásszerű reakcióba léphet.

 

MT

Jista jisplodi anke fin-nuqqas ta’ l-arja fi pressjoni għolja u/jew f’temperatura għolja.

 

NL

Kan explosief reageren zelfs in afwezigheid van lucht bij verhoogde druk en/of temperatuur.

 

PL

Może reagować wybuchowo nawet bez dostępu powietrza pod zwiększonym ciśnieniem i/lub po ogrzaniu.

 

PT

Pode reagir explosivamente mesmo na ausência de ar a alta pressão e/ou temperatura.

 

RO

Pericol de explozie, chiar și în absența aerului la presiune și/sau temperatură ridicată.

 

SK

Môže reagovať výbušne aj bez prítomnosti vzduchu pri zvýšenom tlaku a/alebo teplote.

 

SL

Lahko reagira eksplozivno tudi v odsotnosti zraka pri povišanem tlaku in/ali temperature.

 

FI

Voi reagoida räjähtäen jopa ilmattomassa tilassa kohonneessa paineessa ja/tai lämpötilassa.

 

SV

Kan reagera explosivt även i frånvaro av luft vid förhöjt tryck och/eller temperatur.

▼B



H240

Keel

2.8 –  Isereageerivad ained ja segud, tüüp A

2.15 –  Orgaanilised peroksiidid, tüüp A

 

BG

Може да предизвика експлозия при нагряване.

 

ES

Peligro de explosión en caso de calentamiento.

 

CS

Zahřívání může způsobit výbuch.

 

DA

Eksplosionsfare ved opvarmning.

 

DE

Erwärmung kann Explosion verursachen.

 

ET

Kuumenemisel võib plahvatada.

 

EL

Η θέρμανση μπορεί να προκαλέσει έκρηξη.

 

EN

Heating may cause an explosion.

 

FR

Peut exploser sous l'effet de la chaleur.

 

GA

D'fhéadfadh téamh a bheith ina chúis le pléascadh.

▼M5

 

HR

Zagrijavanje može uzrokovati eksploziju.

▼B

 

IT

Rischio di esplosione per riscaldamento.

 

LV

Sakaršana var izraisīt eksploziju.

 

LT

Kaitinant gali sprogti.

 

HU

Hő hatására robbanhat.

 

MT

It-tisħin jista' jikkawża splużjoni.

 

NL

Ontploffingsgevaar bij verwarming.

 

PL

Ogrzanie grozi wybuchem.

 

PT

Risco de explosão sob a acção do calor.

 

RO

Pericol de explozie în caz de încălzire.

 

SK

Zahrievanie môže spôsobiť výbuch.

 

SL

Segrevanje lahko povzroči eksplozijo.

 

FI

Räjähdysvaarallinen kuumennettaessa.

 

SV

Explosivt vid uppvärmning.



H241

Keel

2.8 –  Isereageerivad ained ja segud, tüüp B

2.15 –  Orgaanilised peroksiidid, tüüp B

 

BG

Може да предизвика пожар или експлозия при нагряване.

 

ES

Peligro de incendio o explosión en caso de calentamiento.

 

CS

Zahřívání může způsobit požár nebo výbuch.

 

DA

Brand- eller eksplosionsfare ved opvarmning.

 

DE

Erwärmung kann Brand oder Explosion verursachen.

 

ET

Kuumenemisel võib süttida või plahvatada.

 

EL

Η θέρμανση μπορεί να προκαλέσει πυρκαγιά ή έκρηξη.

 

EN

Heating may cause a fire or explosion.

 

FR

Peut s'enflammer ou exploser sous l'effet de la chaleur.

 

GA

D'fhéadfadh téamh a bheith ina chúis le dóiteán nó le pléascadh.

▼M5

 

HR

Zagrijavanje može uzrokovati požar ili eksploziju.

▼B

 

IT

Rischio d'incendio o di esplosione per riscaldamento.

 

LV

Sakaršana var izraisīt degšanu vai eksploziju.

 

LT

Kaitinant gali sukelti gaisrą arba sprogti.

 

HU

Hő hatására meggyulladhat vagy robbanhat.

 

MT

It-tisħin jista' jikkawża nar jew splużjoni.

 

NL

Brand- of ontploffingsgevaar bij verwarming.

 

PL

Ogrzanie może spowodować pożar lub wybuch.

 

PT

Risco de explosão ou de incêndio sob a acção do calor.

 

RO

Pericol de incendiu sau de explozie în caz de încălzire.

 

SK

Zahrievanie môže spôsobiť požiar alebo výbuch.

 

SL

Segrevanje lahko povzroči požar ali eksplozijo.

 

FI

Räjähdys- tai palovaarallinen kuumennettaessa.

 

SV

Brandfarligt eller explosivt vid uppvärmning.



H242

Keel

2.8 –  Isereageerivad ained ja segud, tüübid C, D, E ja F

2.15 –  Orgaanilised peroksiidid, tüübid C, D, E ja F

 

BG

Може да предизвика пожар при нагряване.

 

ES

Peligro de incendio en caso de calentamiento.

 

CS

Zahřívání může způsobit požár.

 

DA

Brandfare ved opvarmning.

 

DE

Erwärmung kann Brand verursachen.

 

ET

Kuumenemisel võib süttida.

 

EL

Η θέρμανση μπορεί να προκαλέσει πυρκαγιά.

 

EN

Heating may cause a fire.

 

FR

Peut s'enflammer sous l'effet de la chaleur.

 

GA

D'fhéadfadh téamh a bheith ina chúis le dóiteán.

▼M5

 

HR

Zagrijavanje može uzrokovati požar.

▼B

 

IT

Rischio d'incendio per riscaldamento.

 

LV

Sakaršana var izraisīt degšanu.

 

LT

Kaitinant gali sukelti gaisrą.

 

HU

Hő hatására meggyulladhat.

 

MT

It-tisħin jista' jikkawża nar.

 

NL

Brandgevaar bij verwarming.

 

PL

Ogrzanie może spowodować pożar.

 

PT

Risco de incêndio sob a acção do calor.

 

RO

Pericol de incendiu în caz de încălzire.

 

SK

Zahrievanie môže spôsobiť požiar.

 

SL

Segrevanje lahko povzroči požar.

 

FI

Palovaarallinen kuumennettaessa.

 

SV

Brandfarligt vid uppvärmning.



H250

Keel

2.9 –  Pürofoorsed vedelikud, 1. ohukategooria

2.10 –  Pürofoorsed tahked ained, 1. ohukategooria

 

BG

Самозапалва се при контакт с въздух.

 

ES

Se inflama espontáneamente en contacto con el aire.

 

CS

Při styku se vzduchem se samovolně vznítí.

 

DA

Selvantænder ved kontakt med luft.

 

DE

Entzündet sich in Berührung mit Luft von selbst.

 

ET

Kokkupuutel õhuga süttib iseenesest.

 

EL

Αυταναφλέγεται εάν εκτεθεί στον αέρα.

 

EN

Catches fire spontaneously if exposed to air.

 

FR

S'enflamme spontanément au contact de l'air.

 

GA

Téann trí thine go spontáineach má nochtar don aer.

▼M5

 

HR

Samozapaljivo u dodiru sa zrakom.

▼B

 

IT

Spontaneamente infiammabile all'aria.

 

LV

Spontāni aizdegas saskarē ar gaisu.

 

LT

Veikiami oro savaime užsidega.

 

HU

Levegővel érintkezve önmagától meggyullad.

 

MT

Jieħu n-nar spontanjament jekk ikun espost għall-arja.

 

NL

Vat spontaan vlam bij blootstelling aan lucht.

 

PL

Zapala się samorzutnie w przypadku wystawienia na działanie powietrza.

 

PT

Risco de inflamação espontânea em contacto com o ar.

 

RO

Se aprinde spontan, în contact cu aerul.

 

SK

Pri kontakte so vzduchuom sa spontánne vznieti.

 

SL

Samodejno se vžge na zraku.

 

FI

Syttyy itsestään palamaan joutuessaan kosketuksiin ilman kanssa.

 

SV

Spontanantänder vid kontakt med luft.



H251

Keel

2.11 –  Isekuumenevad ained ja segud, 1. ohukategooria

 

BG

Самонагряващо се: може да се запали.

 

ES

Se calienta espontáneamente; puede inflamarse.

 

CS

Samovolně se zahřívá: může se vznítit.

 

DA

Selvopvarmende, kan selvantænde.

 

DE

Selbsterhitzungsfähig; kann in Brand geraten.

 

ET

Isekuumenev, võib süttida.

 

EL

Αυτοθερμαίνεται: μπορεί να αναφλεγεί.

 

EN

Self-heating: may catch fire.

 

FR

Matière auto-échauffante; peut s'enflammer.

 

GA

Féintéamh: d'fhéadfadh sé dul trí thine.

▼M5

 

HR

Samozagrijavanje; može se zapaliti.

▼B

 

IT

Autoriscaldante; può infiammarsi.

 

LV

Pašsasilstošs; var aizdegties.

 

LT

Savaime kaistančios, gali užsidegti.

 

HU

Önmelegedő: meggyulladhat.

 

MT

Jisħon waħdu: jista' jieħu n-nar.

 

NL

Vatbaar voor zelfverhitting: kan vlam vatten.

 

PL

Substancja samonagrzewająca się: może się zapalić.

 

PT

Susceptível de auto-aquecimento: risco de inflamação.

 

RO

Se autoîncălzește, pericol de aprindere.

 

SK

Samovoľne sa zahrieva; môže sa vznietiť.

 

SL

Samosegrevanje: lahko povzroči požar.

 

FI

Itsestään kuumeneva; voi syttyä palamaan.

 

SV

Självupphettande. Kan börja brinna.



H252

Keel

2.11 –  Isekuumenevad ained ja segud, 2. ohukategooria

 

BG

Самонагряващо се в големи количества; може да се запали.

 

ES

Se calienta espontáneamente en grandes cantidades; puede inflamarse.

 

CS

Ve velkém množství se samovolně zahřívá; může se vznítit.

 

DA

Selvopvarmende i store mængder, kan selvantænde.

 

DE

In großen Mengen selbsterhitzungsfähig; kann in Brand geraten.

 

ET

Suurtes kogustes isekuumenev, võib süttida.

 

EL

Σε μεγάλες ποσότητες αυτοθερμαίνεται: μπορεί να αναφλεγεί.

 

EN

Self-heating in large quantities; may catch fire.

 

FR

Matière auto-échauffante en grandes quantités; peut s'enflammer.

 

GA

Féintéamh ina mhórchainníochtaí; d'fhéadfadh sé dul trí thine.

▼M5

 

HR

Samozagrijavanje u velikim količinama; može se zapaliti.

▼B

 

IT

Autoriscaldante in grandi quantità; può infiammarsi.

 

LV

Lielos apjomos pašsasilstošs; var aizdegties.

 

LT

Laikant dideliais kiekiais savaime kaista, gali užsidegti.

 

HU

Nagy mennyiségben önmelegedő; meggyulladhat.

 

MT

Jisħon waħdu f'kwantitajiet kbar; jista' jieħu n-nar.

 

NL

In grote hoeveelheden vatbaar voor zelfverhitting; kan vlam vatten.

 

PL

Substancja samonagrzewająca się w dużych ilościach; może się zapalić.

 

PT

Susceptível de auto-aquecimento em grandes quantidades: risco de inflamação.

 

RO

►C3  Se autoîncălzește în cantități mari; pericol de aprindere. ◄

 

SK

Vo veľkých množstvách sa samovoľne zahrieva; môže sa vznietiť.

 

SL

Samosegrevanje v velikih količinah; lahko povzroči požar.

 

FI

Suurina määrinä itsestään kuumeneva; voi syttyä palamaan.

 

SV

Självupphettande i stora mängder. Kan börja brinna.



H260

Keel

2.12 –  Ained ja segud, mis veega kokkupuutel eraldavad tuleohtlikke gaase, 1. ohukategooria

 

BG

При контакт с вода отделя запалими газове, които могат да се самозапалят.

 

ES

En contacto con el agua desprende gases inflamables que pueden inflamarse espontáneamente.

 

CS

Při styku s vodou uvolňuje hořlavé plyny, které se mohou samovolně vznítit.

 

DA

Ved kontakt med vand udvikles brandfarlige gasser, som kan selvantænde.

 

DE

In Berührung mit Wasser entstehen entzündbare Gase, die sich spontan entzünden können.

 

ET

Kokkupuutel veega eraldab tuleohtlikke gaase, mis võivad iseenesest süttida.

 

EL

Σε επαφή με το νερό ελευθερώνει εύφλεκτα αέρια τα οποία μπορούν να αυτοαναφλεγούν.

 

EN

In contact with water releases flammable gases which may ignite spontaneously.

 

FR

Dégage au contact de l'eau des gaz inflammables qui peuvent s'enflammer spontanément.

 

GA

I dteagmháil le huisce scaoiltear gáis inadhainte a d'fhéadfadh uathadhaint.

▼M5

 

HR

U dodiru s vodom oslobađa zapaljive plinove koji se mogu spontano zapaliti.

▼B

 

IT

A contatto con l'acqua libera gas infiammabili che possono infiammarsi spontaneamente.

 

LV

Nonākot saskarē ar ūdeni, izdala uzliesmojošas gāzes, kas var spontāni aizdegties.

 

LT

Kontaktuodami su vandeniu išskiria degias dujas, kurios gali savaime užsidegti.

 

HU

Vízzel érintkezve öngyulladásra hajlamos tűzveszélyes gázokat bocsát ki.

 

MT

Meta jmiss ma' l-ilma jerħi gassijiet li jaqbdu li jistgħu jieħdu n-nar spontanjament.

 

NL

In contact met water komen ontvlambare gassen vrij die spontaan kunnen ontbranden.

 

PL

W kontakcie z wodą uwalniają łatwopalne gazy, które mogą ulegać samozapaleniu.

 

PT

Em contacto com a água liberta gases que se podem inflamar espontaneamente.

 

RO

În contact cu apa degajă gaze inflamabile care se pot aprinde spontan.

 

SK

Pri kontakte s vodou uvoľňuje horľavé plyny, ktoré sa môžu spontánne zapáliť.

 

SL

V stiku z vodo se sproščajo vnetljivi plini, ki se lahko samodejno vžgejo.

 

FI

Kehittää itsestään syttyviä kaasuja veden kanssa.

 

SV

Vid kontakt med vatten utvecklas brandfarliga gaser som kan självantända.



H261

Keel

2.12 –  Ained ja segud, mis veega kokkupuutel eraldavad tuleohtlikke gaase, 2. ja 3. ohukategooria

 

BG

При контакт с вода отделя запалими газове.

 

ES

En contacto con el agua desprende gases inflamables.

 

CS

Při styku s vodou uvolňuje hořlavé plyny.

 

DA

Ved kontakt med vand udvikles brandfarlige gasser.

 

DE

In Berührung mit Wasser entstehen entzündbare Gase.

 

ET

Kokkupuutel veega eraldab tuleohtlikke gaase.

 

EL

Σε επαφή με το νερό ελευθερώνει εύφλεκτα αέρια.

 

EN

In contact with water releases flammable gases.

 

FR

Dégage au contact de l'eau des gaz inflammables.

 

GA

I dteagmháil le huisce scaoiltear gáis inadhainte.

▼M5

 

HR

U dodiru s vodom oslobađa zapaljive plinove.

▼B

 

IT

A contatto con l'acqua libera gas infiammabili.

 

LV

Nonākot saskarē ar ūdeni, izdala uzliesmojošu gāzi.

 

LT

Kontaktuodami su vandeniu išskiria degias dujas

 

HU

Vízzel érintkezve tűzveszélyes gázokat bocsát ki.

 

MT

Meta jmiss ma' l-ilma jerħi gassijiet li jaqbdu.

 

NL

In contact met water komen ontvlambare gassen vrij.

 

PL

W kontakcie z wodą uwalnia łatwopalne gazy.

 

PT

Em contacto com a água liberta gases inflamáveis.

 

RO

În contact cu apa degajă gaze inflamabile.

 

SK

Pri kontakte s vodou uvoľňuje horľavé plyny.

 

SL

V stiku z vodo se sproščajo vnetljivi plini.

 

FI

Kehittää syttyviä kaasuja veden kanssa.

 

SV

Vid kontakt med vatten utvecklas brandfarliga gaser.



H270

Keel

2.4 –  Oksüdeerivad gaasid, 1. ohukategooria

 

BG

Може да предивзика или усили пожар; окислител.

 

ES

Puede provocar o agravar un incendio; comburente.

 

CS

Může způsobit nebo zesílit požár; oxidant.

 

DA

Kan forårsage eller forstærke brand, brandnærende.

 

DE

Kann Brand verursachen oder verstärken; Oxidationsmittel.

 

ET

Võib põhjustada süttimise või soodustada põlemist; oksüdeerija.

 

EL

Μπορεί να προκαλέσει ή να αναζωπυρώσει πυρκαγιά· οξειδωτικό.

 

EN

May cause or intensify fire; oxidiser.

 

FR

Peut provoquer ou aggraver un incendie; comburant.

 

GA

D'fhéadfadh sé a bheith ina chúis le tine nó cur le tine; ocsaídeoir.

▼M5

 

HR

Može uzrokovati ili pojačati požar; oksidans.

▼B

 

IT

Può provocare o aggravare un incendio; comburente.

 

LV

Var izraisīt vai pastiprināt degšanu, oksidētājs.

 

LT

Gali sukelti arba padidinti gaisrą, oksidatorius.

 

HU

Tüzet okozhat vagy fokozhatja a tűz intenzitását, oxidáló hatású.

 

MT

Jista' jikkawża jew iżid in-nar; ossidant.

 

NL

Kan brand veroorzaken of bevorderen; oxiderend.

 

PL

Może spowodować lub intensyfikować pożar; utleniacz.

 

PT

Pode provocar ou agravar incêndios; comburente.

 

RO

Poate provoca sau agrava un incendiu; oxidant.

 

SK

Môže spôsobiť alebo prispieť k rozvoju požiaru; oxidačné činidlo.

 

SL

Lahko povzroči ali okrepi požar; oksidativna snov.

 

FI

Aiheuttaa tulipalon vaaran tai edistää tulipaloa; hapettava.

 

SV

Kan orsaka eller intensifiera brand. Oxiderande.



H271

Keel

2.13 –  Oksüdeerivad vedelikud, 1. ohukategooria

2.14 –  Oksüdeerivad tahked ained, 1. ohukategooria

 

BG

Може да предизвика пожар или експлозия; силен окислител.

 

ES

Puede provocar un incendio o una explosión; muy comburente.

 

CS

Může způsobit požár nebo výbuch; silný oxidant.

 

DA

Kan forårsage brand eller eksplosion, stærkt brandnærende.

 

DE

Kann Brand oder Explosion verursachen; starkes Oxidationsmittel.

 

ET

Võib põhjustada süttimise või plahvatuse; tugev oksüdeerija.

 

EL

Μπορεί να προκαλέσει πυρκαγιά ή έκρηξη· ισχυρό οξειδωτικό.

 

EN

May cause fire or explosion; strong oxidiser.

 

FR

Peut provoquer un incendie ou une explosion; comburant puissant.

 

GA

D'fhéadfadh sé a bheith ina chúis le tine nó le pléascadh; an-ocsaídeoir.

▼M5

 

HR

Može uzrokovati požar ili eksploziju; jaki oksidans.

▼B

 

IT

Può provocare un incendio o un'esplosione; molto comburente.

 

LV

Var izraisīt degšanu vai eksploziju, oksidētājs.

 

LT

Gali sukelti gaisrą arba sprogimą, stiprus oksidatorius.

 

HU

Tüzet vagy robbanást okozhat; erősen oxidáló hatású.

 

MT

Jista' jikkawża nar jew splużjoni; ossidant qawwi.

 

NL

Kan brand of ontploffingen veroorzaken; sterk oxiderend.

 

PL

Może spowodować pożar lub wybuch; silny utleniacz.

 

PT

Risco de incêndio ou de explosão; muito comburente.

 

RO

Poate provoca un incendiu sau o explozie; oxidant puternic.

 

SK

Môže spôsobiť požiar alebo výbuch; silné oxidačné činidlo.

 

SL

Lahko povzroči požar ali eksplozijo; močna oksidativna snov.

 

FI

Aiheuttaa tulipalo- tai räjähdysvaaran; voimakkaasti hapettava.

 

SV

Kan orsaka brand eller explosion. Starkt oxiderande.



H272

Keel

2.13 –  Oksüdeerivad vedelikud, 2. ja 3. ohukategooria

2.14 –  Oksüdeerivad tahked ained, 2. ja 3. ohukategooria

 

BG

Може да усили пожара; окислител.

 

ES

Puede agravar un incendio; comburente.

 

CS

Může zesílit požár; oxidant.

 

DA

Kan forstærke brand, brandnærende.

 

DE

Kann Brand verstärken; Oxidationsmittel.

 

ET

Võib soodustada põlemist; oksüdeerija.

 

EL

Μπορεί να αναζωπυρώσει την πυρκαγιά· οξειδωτικό.

 

EN

May intensify fire; oxidiser.

 

FR

Peut aggraver un incendie; comburant.

 

GA

D'fhéadfadh sé cur le tine; ocsaídeoir.

▼M5

 

HR

Može pojačati požar; oksidans.

▼B

 

IT

Può aggravare un incendio; comburente.

 

LV

Var pastiprināt degšanu; oksidētājs.

 

LT

Gali padidinti gaisrą, oksidatorius.

 

HU

Fokozhatja a tűz intenzitását; oxidáló hatású.

 

MT

Jista' jżid in-nar; ossidant.

 

NL

Kan brand bevorderen; oxiderend.

 

PL

Może intensyfikować pożar; utleniacz.

 

PT

Pode agravar incêndios; comburente.

 

RO

Poate agrava un incendiu; oxidant.

 

SK

Môže prispieť k rozvoju požiaru; oxidačné činidlo.

 

SL

Lahko okrepi požar; oksidativna snov.

 

FI

Voi edistää tulipaloa; hapettava.

 

SV

Kan intensifiera brand. Oxiderande.



H280

Keel

2.5 –  Rõhu all olevad gaasid:

kokkusurutud gaas

veeldatud gaas

lahustatud gaas

 

BG

Съдържа газ под налягане; може да експлодира при нагряване.

 

ES

Contiene gas a presión; peligro de explosión en caso de calentamiento.

 

CS

Obsahuje plyn pod tlakem; při zahřívání může vybuchnout.

 

DA

Indeholder gas under tryk, kan eksplodere ved opvarmning.

 

DE

Enthält Gas unter Druck; kann bei Erwärmung explodieren.

 

ET

Sisaldab rõhu all olevat gaasi, kuumenemisel võib plahvatada.

 

EL

Περιέχει αέριο υπό πίεση· εάν θερμανθεί, μπορεί να εκραγεί.

 

EN

Contains gas under pressure; may explode if heated.

 

FR

Contient un gaz sous pression; peut exploser sous l'effet de la chaleur.

 

GA

Gás istigh ann, faoi bhrú; d'fhéadfadh sé pléascadh, má théitear.

▼M5

 

HR

Sadrži stlačeni plin; zagrijavanje može uzrokovati eksploziju.

▼B

 

IT

Contiene gas sotto pressione; può esplodere se riscaldato.

 

LV

Satur gāzi zem spiediena; karstumā var eksplodēt.

 

LT

Turi slėgio veikiamų dujų, kaitinant gali sprogti.

 

HU

Nyomás alatt lévő gázt tartalmaz; hő hatására robbanhat.

 

MT

Fih gass taħt pressjoni; jista' jisplodi jekk jissaħħan.

 

NL

Bevat gas onder druk; kan ontploffen bij verwarming.

 

PL

Zawiera gaz pod ciśnieniem; ogrzanie grozi wybuchem.

 

PT

Contém gás sob pressão; risco de explosão sob a acção do calor.

 

RO

Conține un gaz sub presiune; pericol de explozie în caz de încălzire.

 

SK

Obsahuje plyn pod tlakom, pri zahriatí môže vybuchnúť.

 

SL

Vsebuje plin pod tlakom; segrevanje lahko povzroči eksplozijo.

 

FI

Sisältää paineen alaista kaasua; voi räjähtää kuumennettaessa.

 

SV

Innehåller gas under tryck. Kan explodera vid uppvärmning.



H281

Keel

2.5 –  Rõhu all olevad gaasid: külmutatud veeldatud gaas

 

BG

Съдържа охладен газ; може да причини криогенни изгаряния или наранявания.

 

ES

►C3  Contiene gas refrigerado; ◄ puede provocar quemaduras o lesiones criogénicas.

 

CS

Obsahuje zchlazený plyn; může způsobit omrzliny nebo poškození chladem.

 

DA

Indeholder nedkølet gas, kan forårsage kuldeskader.

 

DE

►C3  Enthält tiefgekühltes Gas; kann Kälteverbrennungen oder -verletzungen verursachen. ◄

 

ET

Sisaldab külmutatud gaasi; võib põhjustada külmapõletusi või -kahjustusi.

 

EL

Περιέχει αέριο υπό ψύξη· μπορεί να προκαλέσει εγκαύματα ψύχους ή τραυματισμούς.

 

EN

Contains refrigerated gas; may cause cryogenic burns or injury.

 

FR

Contient un gaz réfrigéré; peut causer des brûlures ou blessures cryogéniques.

 

GA

Gás cuisnithe istigh ann; d'fhéadfadh sé a bheith ina chúis le dónna crióigineacha nó le díobháil chrióigineach.

▼M5

 

HR

Sadrži pothlađeni, ukapljeni plin; može uzrokovati kriogene opekline ili ozljede.

▼B

 

IT

Contiene gas refrigerato; può provocare ustioni o lesioni criogeniche.

 

LV

Satur atdzesētu gāzi; var radīt kriogēnus apdegumus vai ievainojumus.

 

LT

Turi atšaldytų dujų, gali sukelti kriogeninius nušalimus arba pažeidimus.

 

HU

Mélyhűtött gázt tartalmaz; fagymarást vagy sérülést okozhat.

 

MT

Fih gass imkessaħ; jista' jikkawża ħruq jew dannu minn temperaturi baxxi.

 

NL

Bevat sterk gekoeld gas; kan cryogene brandwonden of letsel veroorzaken.

 

PL

Zawiera schłodzony gaz; może spowodować oparzenia kriogeniczne lub obrażenia.

 

PT

Contém gás refrigerado; pode provocar queimaduras ou lesões criogénicas.

 

RO

Conține un gaz răcit; poate cauza arsuri sau leziuni criogenice.

 

SK

Obsahuje schladený plyn; môže spôsobiť kryogénne popáleniny alebo poranenia.

 

SL

Vsebuje ohlajen utekočinjen plin; lahko povzroči ozebline ali poškodbe.

 

FI

Sisältää jäähdytettyä kaasua; voi aiheuttaa jäätymisvamman.

 

SV

Innehåller kyld gas. Kan orsaka svåra köldskador.



H290

Keel

2.16 –  Metalli söövitavad ained ja segud, 1. ohukategooria

 

BG

Може да бъде корозивно за металите.

 

ES

Puede ser corrosivo para los metales.

 

CS

Může být korozivní pro kovy.

 

DA

Kan ætse metaller.

 

DE

Kann gegenüber Metallen korrosiv sein.

 

ET

Võib söövitada metalle.

 

EL

Μπορεί να διαβρώσει μέταλλα.

 

EN

May be corrosive to metals.

 

FR

Peut être corrosif pour les métaux.

 

GA

D'fhéadfadh sé a bheith creimneach do mhiotail.

▼M5

 

HR

Može nagrizati metale.

▼B

 

IT

Può essere corrosivo per i metalli.

 

LV

Var kodīgi iedarboties uz metāliem.

 

LT

Gali ėsdinti metalus.

 

HU

Fémekre korrozív hatású lehet.

 

MT

Jista' jkun korrużiv għall-metalli.

 

NL

Kan bijtend zijn voor metalen.

 

PL

Może powodować korozję metali.

 

PT

Pode ser corrosivo para os metais.

 

RO

Poate fi corosiv pentru metale.

 

SK

Môže byť korozívna pre kovy.

 

SL

Lahko je jedko za kovine.

 

FI

Voi syövyttää metalleja.

 

SV

Kan vara korrosivt för metaller.



Tabel 1.2

Ohulaused terviseohtude kohta

H300

Keel

3.1 –  Äge (suukaudne) mürgisus, 1. ja 2. ohukategooria

 

BG

Смъртоносно при поглъщане.

 

ES

Mortal en caso de ingestión.

 

CS

Smrtelně nebezpečný při požití.

 

DA

Livsfarlig ved indtagelse.

 

DE

Lebensgefahr bei Verschlucken.

 

ET

Allaneelamisel surmav.

 

EL

Θανατηφόρο σε περίπτωση κατάποσης.

 

EN

Fatal if swallowed.

 

FR

Mortel en cas d’ingestion.

 

GA

Marfach má shlogtar.

▼M5

 

HR

Smrtonosno ako se proguta.

▼B

 

IT

Mortale se ingerito.

 

LV

Norijot iestājas nāve.

 

LT

Prarijus baigiasi mirtimi.

 

HU

Lenyelve halálos.

 

MT

Fatali jekk jinbela’.

 

NL

Dodelijk bij inslikken.

 

PL

Połknięcie grozi śmiercią.

 

PT

Mortal por ingestão.

 

RO

Mortal în caz de înghițire.

 

SK

Smrteľne nebezpečný po požití.

 

SL

Smrtno pri zaužitju.

 

FI

Tappavaa nieltynä.

 

SV

Dödligt vid förtäring.



H301

Keel

3.1 –  Äge (suukaudne) mürgisus, 3. ohukategooria

 

BG

Токсично при поглъщане.

 

ES

Tóxico en caso de ingestión.

 

CS

Toxický při požití.

 

DA

Giftig ved indtagelse.

 

DE

Giftig bei Verschlucken.

 

ET

Allaneelamisel mürgine.

 

EL

Τοξικό σε περίπτωση κατάποσης.

 

EN

Toxic if swallowed.

 

FR

Toxique en cas d’ingestion.

 

GA

Tocsaineach má shlogtar.

▼M5

 

HR

Otrovno ako se proguta.

▼B

 

IT

Tossico se ingerito.

 

LV

Toksisks, ja norij.

 

LT

Toksiška prarijus.

 

HU

Lenyelve mérgező.

 

MT

Tossiku jekk jinbela’.

 

NL

Giftig bij inslikken.

 

PL

Działa toksycznie po połknięciu.

 

PT

Tóxico por ingestão.

 

RO

Toxic în caz de înghițire.

 

SK

Toxický po požití.

 

SL

Strupeno pri zaužitju.

 

FI

Myrkyllistä nieltynä.

 

SV

Giftigt vid förtäring.



H302

Keel

3.1 –  Äge (suukaudne) mürgisus, 4. ohukategooria

 

BG

Вредно при поглъщане.

 

ES

Nocivo en caso de ingestión.

 

CS

Zdraví škodlivý při požití.

 

DA

Farlig ved indtagelse.

 

DE

Gesundheitsschädlich bei Verschlucken.

 

ET

Allaneelamisel kahjulik.

 

EL

Επιβλαβές σε περίπτωση κατάποσης.

 

EN

Harmful if swallowed.

 

FR

Nocif en cas d’ingestion.

 

GA

Díobhálach má shlogtar.

▼M5

 

HR

Štetno ako se proguta.

▼B

 

IT

Nocivo se ingerito.

 

LV

Kaitīgs, ja norij.

 

LT

Kenksminga prarijus.

 

HU

Lenyelve ártalmas.

 

MT

Jagħmel il-ħsara jekk jinbela’.

 

NL

Schadelijk bij inslikken.

 

PL

Działa szkodliwie po połknięciu.

 

PT

Nocivo por ingestão.

 

RO

Nociv în caz de înghițire.

 

SK

Škodlivý po požití.

 

SL

Zdravju škodljivo pri zaužitju.

 

FI

Haitallista nieltynä.

 

SV

Skadligt vid förtäring.



H304

Keel

3.10 –  Hingamiskahjustused, 1. ohukategooria

 

BG

Може да бъде смъртоносно при поглъщане и навлизане в дихателните пътища.

 

ES

Puede ser mortal en caso de ingestión y de penetración en las vías respiratorias.

 

CS

Při požití a vniknutí do dýchacích cest může být smrtelně nebezpečný.

 

DA

Kan være livsfarligt, hvis det sluges og kommer i luftvejene.

 

DE

Kann bei Verschlucken und Eindringen in die Atemwege tödlich sein.

 

ET

Allaneelamisel või hingamisteedesse sattumisel võib olla surmav.

 

EL

Μπορεί να προκαλέσει θάνατο σε περίπτωση κατάποσης και εισόδου στις αναπνευστικές οδούς.

 

EN

May be fatal if swallowed and enters airways.

 

FR

Peut être mortel en cas d’ingestion et de pénétration dans les voies respiratoires.

 

GA

D’fhéadfadh a bheith marfach má shlogtar é agus má théann sé isteach sna haerbhealaí.

▼M5

 

HR

Može biti smrtonosno ako se proguta i uđe u dišni sustav.

▼B

 

HU

Lenyelve és a légutakba kerülve halálos lehet.

 

IT

Può essere mortale in caso di ingestione e di penetrazione nelle vie respiratorie.

 

LV

Var izraisīt nāvi, ja norij vai iekļūst elpvados.

 

LT

Prarijus ir patekus į kvėpavimo takus, gali sukelti mirtį.

 

MT

Jista’ jkun fatali jekk jinbela’ u jidħol fil-pajpijiet tan-nifs.

 

NL

Kan dodelijk zijn als de stof bij inslikken in de luchtwegen terechtkomt.

 

PL

Połknięcie i dostanie się przez drogi oddechowe może grozić śmiercią.

 

PT

Pode ser mortal por ingestão e penetração nas vias respiratórias.

 

RO

Poate fi mortal în caz de înghițire și de pătrundere pe căile respiratorii.

 

SK

Môže byť smrteľne nebezpečná po požití a vniknutí do dýchacích ciest.

 

SL

Pri zaužitju in vstopu v dihalne poti je lahko smrtno.

 

FI

Voi olla tappavaa nieltynä ja joutuessaan hengitysteihin.

 

SV

Kan vara dödligt vid förtäring om det kommer ner i luftvägarna.



H310

Keel

3.1 –  Äge (nahakaudne) mürgisus, 1. ja 2. ohukategooria

 

BG

Смъртоносно при контакт с кожата.

 

ES

Mortal en contacto con la piel.

 

CS

Smrtelně nebezpečný při styku s kůží.

 

DA

Livsfarlig ved kontakt med huden.

 

DE

Lebensgefahr bei Hautkontakt.

 

ET

Nahale sattumisel surmav.

 

EL

Θανατηφόρο σε επαφή με το δέρμα.

 

EN

Fatal in contact with skin.

 

FR

Mortel par contact cutané.

 

GA

Marfach i dtadhall leis an gcraiceann.

▼M5

 

HR

Smrtonosno u dodiru s kožom.

▼B

 

HU

Bőrrel érintkezve halálos.

 

IT

Mortale a contatto con la pelle.

 

LV

Nonākot saskarē ar ādu, iestājas nāve.

 

LT

Patekusi ant odos sukelia mirtį.

 

MT

Fatali jekk imiss mal-ġilda.

 

NL

Dodelijk bij contact met de huid.

 

PL

Kontakt ze skórą grozi śmiercią.

 

PT

Mortal em contacto com a pele.

 

RO

Mortal în contact cu pielea.

 

SK

Smrteľne nebezpečný pri kontakte s pokožkou.

 

SL

Smrtno v stiku s kožo.

 

FI

Tappavaa joutuessaan iholle.

 

SV

Dödligt vid hudkontakt.



H311

Keel

3.1 –  Äge (nahakaudne) mürgisus, 3. ohukategooria

 

BG

Токсично при контакт с кожата.

 

ES

Tóxico en contacto con la piel.

 

CS

Toxický při styku s kůží.

 

DA

Giftig ved kontakt med huden.

 

DE

Giftig bei Hautkontakt.

 

ET

Nahale sattumisel mürgine.

 

EL

Τοξικό σε επαφή με το δέρμα.

 

EN

Toxic in contact with skin.

 

FR

Toxique par contact cutané.

 

GA

Tocsaineach i dtadhall leis an gcraiceann.

▼M5

 

HR

Otrovno u dodiru s kožom.

▼B

 

IT

Tossico a contatto con la pelle.

 

LV

Toksisks, ja nonāk saskarē ar ādu.

 

LT

Toksiška patekusi ant odos.

 

HU

Bőrrel érintkezve mérgező.

 

MT

Tossiku meta jmiss mal-ġilda.

 

NL

Giftig bij contact met de huid.

 

PL

Działa toksycznie w kontakcie ze skórą.

 

PT

Tóxico em contacto com a pele.

 

RO

Toxic în contact cu pielea.

 

SK

Toxický pri kontakte s pokožkou.

 

SL

Strupeno v stiku s kožo.

 

FI

Myrkyllistä joutuessaan iholle.

 

SV

Giftigt vid hudkontakt.



H312

Keel

3.1 –  Äge (nahakaudne) mürgisus, 4. ohukategooria

 

BG

Вредно при контакт с кожата.

 

ES

Nocivo en contacto con la piel.

 

CS

Zdraví škodlivý při styku s kůží.

 

DA

Farlig ved kontakt med huden.

 

DE

Gesundheitsschädlich bei Hautkontakt.

 

ET

Nahale sattumisel kahjulik.

 

EL

Επιβλαβές σε επαφή με το δέρμα.

 

EN

Harmful in contact with skin.

 

FR

Nocif par contact cutané.

 

GA

Díobhálach i dtadhall leis an gcraiceann.

▼M5

 

HR

Štetno u dodiru s kožom.

▼B

 

IT

Nocivo a contatto con la pelle.

 

LV

Kaitīgs, ja nonāk saskarē ar ādu.

 

LT

Kenksminga patekusi ant odos.

 

HU

Bőrrel érintkezve ártalmas.

 

MT

Jagħmel ħsara meta jmiss mal-ġilda.

 

NL

Schadelijk bij contact met de huid.

 

PL

Działa szkodliwie w kontakcie ze skórą.

 

PT

Nocivo em contacto com a pele.

 

RO

Nociv în contact cu pielea.

 

SK

Škodlivý pri kontakte s pokožkou.

 

SL

Zdravju škodljivo v stiku s kožo.

 

FI

Haitallista joutuessaan iholle.

 

SV

Skadligt vid hudkontakt.



H314

Keel

3.2 –  Nahasöövitus/-ärritus; 1.A, 1.B ja 1.C ohukategooria

 

BG

Причинява сериозни изгаряния на кожата.

 

ES

Provoca quemaduras graves en la piel.

 

CS

Způsobuje těžké popálení kůže.

 

DA

Forårsager alvorlige hudforbrændinger.

 

DE

Verursacht schwere Verätzungen der Haut.

 

ET

Põhjustab rasket nahasöövitust ja silmakahjustusi.

 

EL

Προκαλεί σοβαρά δερματικά εγκαύματα.

 

EN

Causes severe skin burns.

 

FR

Provoque de graves brûlures de la peau.

 

GA

Ina chúis le dónna tromchúiseacha craicinn.

▼M5

 

HR

Uzrokuje teške opekline kože i ozljede oka.

▼B

 

IT

Provoca gravi ustioni cutanee.

 

LV

Izraisa smagus ādas apdegumus.

 

LT

Sukelia rimtus odos nudegimus.

 

HU

Súlyos égési sérülést okoz.

 

MT

Jagħmel ħruq serju lill-ġilda.

 

NL

Veroorzaakt ernstige brandwonden.

 

PL

Powoduje poważne oparzenia skóry.

 

PT

Provoca queimaduras graves na pele.

 

RO

Provoacă arsuri grave ale pielii.

 

SK

Spôsobuje závažné popáleniny pokožky.

 

SL

Povzroča hude opekline kože.

 

FI

Voimakkaasti ihoa syövyttävää.

 

SV

Orsakar allvarliga frätskador på hud.



H315

Keel

3.2 –  Nahasöövitus/-ärritus, 2. ohukategooria

 

BG

Причинява дразнене на кожата.

 

ES

Provoca irritación cutánea.

 

CS

Dráždí kůži.

 

DA

Forårsager hudirritation.

 

DE

Verursacht Hautreizungen.

 

ET

Põhjustab nahaärritust.

 

EL

Προκαλεί ερεθισμό του δέρματος.

 

EN

Causes skin irritation.

 

FR

Provoque une irritation cutanée.

 

GA

Ina chúis le greannaithe craicinn.

▼M5

 

HR

Nadražuje kožu.

▼B

 

IT

Provoca irritazione cutanea.

 

LV

Kairina ādu.

 

LT

Dirgina odą.

 

HU

Bőrirritáló hatású.

 

MT

Jagħmel irritazzjoni tal-ġilda.

 

NL

Veroorzaakt huidirritatie.

 

PL

Powoduje podrażnienie skóry.

 

PT

Provoca irritação cutânea.

 

RO

Provoacă iritarea pielii.

 

SK

Spôsobuje podráždenie kože.

 

SL

Povzroča draženje kože.

 

FI

Ärsyttää ihoa.

 

SV

Irriterar huden.



H317

Keel

►M2  
3.4 –  Naha sensibiliseerimine, 1., 1A- ja 1B-ohukategooria  ◄

 

BG

Може да причини алергична кожна реакция.

 

ES

Puede provocar una reacción alérgica cutánea.

 

CS

Může způsobit alergickou kožní reakci.

 

DA

Kan udløse allergisk hudreaktion.

 

DE

Kann allergische Hautreaktionen verursachen.

 

ET

Võib põhjustada allergilist nahareaktsiooni.

 

EL

Μπορεί να προκαλέσει αλλεργική δερματική αντίδραση.

 

EN

May cause an allergic skin reaction.

 

FR

Peut provoquer une allergie cutanée.

 

GA

D’fhéadfadh a bheith ina chúis fhrithghnímh ailléirgigh craicinn.

▼M5

 

HR

Može izazvati alergijsku reakciju na koži.

▼B

 

IT

Può provocare una reazione allergica della pelle.

 

LV

Var izraisīt alerģisku ādas reakciju.

 

LT

Gali sukelti alerginę odos reakciją.

 

HU

Allergiás bőrreakciót válthat ki.

 

MT

Jista’ jagħmel reazzjoni allerġika tal-ġilda.

 

NL

Kan een allergische huidreactie veroorzaken.

 

PL

Może powodować reakcję alergiczną skóry.

 

PT

Pode provocar uma reacção alérgica cutânea.

 

RO

Poate provoca o reacție alergică a pielii.

 

SK

Môže spôsobiť alergickú reakciu pokožky.

 

SL

Lahko povzroči alergijski odziv kože.

 

FI

Voi aiheuttaa allergisen ihoreaktion.

 

SV

Kan orsaka en allergisk hudreaktion.



H318

Keel

3.3 –  Raske silmakahjustus/silmade ärritus, 1. ohukategooria

 

BG

Причинява сериозно увреждане на очите.

 

ES

Provoca lesiones oculares graves.

 

CS

Způsobuje vážné poškození očí.

 

DA

Forårsager alvorlige øjenskader.

 

DE

Verursacht schwere Augenschäden.

 

ET

Põhjustab raskeid silmakahjustusi.

 

EL

Προκαλεί σοβαρή οφθαλμική βλάβη.

 

EN

Causes serious eye damage.

 

FR

Provoque des lésions oculaires graves.

 

GA

Ina chúis damáiste thromchúisigh don tsúil.

▼M5

 

HR

Uzrokuje teške ozljede oka.

▼B

 

IT

Provoca gravi lesioni oculari.

 

LV

Izraisa nopietnus acu bojājumus.

 

LT

Sukelia rimtą akių pažeidimą.

 

HU

Súlyos szemkárosodást okoz.

 

MT

Jagħmel ħsara serja lill-għajnejn.

 

NL

Veroorzaakt ernstig oogletsel.

 

PL

Powoduje poważne uszkodzenie oczu.

 

PT

Provoca lesões oculares graves.

 

RO

Provoacă leziuni oculare grave.

 

SK

Spôsobuje vážne poškodenie očí.

 

SL

Povzroča hude poškodbe oči.

 

FI

Vaurioittaa vakavasti silmiä.

 

SV

Orsakar allvarliga ögonskador.



H319

Keel

3.3 –  Raske silmakahjustus/silmade ärritus, 2. ohukategooria

 

BG

Причинява сериозно дразнене на очите.

 

ES

Provoca irritación ocular grave.

 

CS

Způsobuje vážné podráždění očí.

 

DA

Forårsager alvorlig øjenirritation.

 

DE

Verursacht schwere Augenreizung.

 

ET

Põhjustab tugevat silmade ärritust.

 

EL

Προκαλεί σοβαρό οφθαλμικό ερεθισμό.

 

EN

Causes serious eye irritation.

 

FR

Provoque une grave irritation oculaire.

 

GA

Ina chúis ghreannaithe thromchúisigh don tsúil.

▼M5

 

HR

Uzrokuje jako nadraživanje oka.

▼B

 

IT

Provoca grave irritazione oculare.

 

LV

Izraisa nopietnu acu kairinājumu.

 

LT

Smarkiai dirgina akis.

 

HU

Súlyos szemirritációt okoz.

 

MT

Jagħmel irritazzjoni serja ta' l-għajnejn.

 

NL

Veroorzaakt ernstige oogirritatie.

 

PL

Powoduje poważne podrażnienie oczu.

 

PT

Provoca irritação ocular grave.

 

RO

Provoacă o iritație gravă a ochilor.

 

SK

Spôsobuje vážne podráždenie očí.

 

SL

Povzroča hudo draženje oči.

 

FI

Ärsyttää voimakkaasti silmiä.

 

SV

Orsakar allvarlig ögonirritation.



H330

Keel

3.1 –  Äge mürgisus (sissehingamisel), 1. ja 2. ohukategooria

 

BG

Смъртоносно при инхалация.

 

ES

Mortal en caso de inhalación.

 

CS

Smrtelně nebezpečný při vdechování.

 

DA

Livsfarlig ved indånding.

 

DE

Lebensgefahr bei Einatmen.

 

ET

Sissehingamisel surmav.

 

EL

Θανατηφόρο σε περίπτωση εισπνοής.

 

EN

Fatal if inhaled.

 

FR

Mortel par inhalation.

 

GA

Marfach má ionanálaítear.

▼M5

 

HR

Smrtonosno ako se udiše.

▼B

 

IT

Mortale se inalato.

 

LV

Ieelpojot, iestājas nāve.

 

LT

Įkvėpus baigiasi mirtimi.

 

HU

Belélegezve halálos.

 

MT

Fatali jekk jinxtamm.

 

NL

Dodelijk bij inademing.

 

PL

Wdychanie grozi śmiercią.

 

PT

Mortal por inalação.

 

RO

Mortal în caz de inhalare.

 

SK

Smrteľne nebezpečná pri vdychovaní.

 

SL

Smrtno pri vdihavanju.

 

FI

Tappavaa hengitettynä.

 

SV

Dödligt vid inandning.



H331

Keel

3.1 –  Äge mürgisus (sissehingamisel), 3. ohukategooria

 

BG

Токсично при инхалация.

 

ES

Tóxico en caso de inhalación.

 

CS

Toxický při vdechování.

 

DA

Giftig ved indånding.

 

DE

Giftig bei Einatmen.

 

ET

Sissehingamisel mürgine.

 

EL

Τοξικό σε περίπτωση εισπνοής.

 

EN

Toxic if inhaled.

 

FR

Toxique par inhalation.

 

GA

Tocsaineach má ionanálaítear.

▼M5

 

HR

Otrovno ako se udiše.

▼B

 

IT

Tossico se inalato.

 

LV

Toksisks ieelpojot.

 

LT

Įkvėpus toksiška.

 

HU

Belélegezve mérgező.

 

MT

Tossiku jekk jinxtamm.

 

NL

Giftig bij inademing.

 

PL

Działa toksycznie przy wdychaniu.

 

PT

Tóxico por inalação.

 

RO

Toxic în caz de inhalare.

 

SK

Toxická pri vdychovaní.

 

SL

Strupeno pri vdihavanju.

 

FI

Myrkyllistä hengitettynä.

 

SV

Giftigt vid inandning.



H332

Keel

3.1 –  Äge mürgisus (sissehingamisel), 4. ohukategooria

 

BG

Вредно при инхалация.

 

ES

Nocivo en caso de inhalación.

 

CS

Zdraví škodlivý při vdechování.

 

DA

Farlig ved indånding.

 

DE

Gesundheitsschädlich bei Einatmen.

 

ET

Sissehingamisel kahjulik.

 

EL

Επιβλαβές σε περίπτωση εισπνοής.

 

EN

Harmful if inhaled.

 

FR

Nocif par inhalation.

 

GA

Díobhálach má ionanálaítear.

▼M5

 

HR

Štetno ako se udiše.

▼B

 

IT

Nocivo se inalato.

 

LV

Kaitīgs ieelpojot.

 

LT

Kenksminga įkvėpus.

 

HU

Belélegezve ártalmas.

 

MT

Jagħmel il-ħsara jekk jinxtamm.

 

NL

Schadelijk bij inademing.

 

PL

Działa szkodliwie przy wdychaniu.

 

PT

Nocivo por inalação.

 

RO

Nociv în caz de inhalare.

 

SK

Škodlivá pri vdychovaní.

 

SL

Zdravju škodljivo pri vdihavanju.

 

FI

Haitallista hengitettynä.

 

SV

Skadligt vid inandning.



H334

Keel

►M2  
3.4 –  Hingamisteede sensibiliseerimine, 1., 1A- ja 1B-ohukategooria  ◄

 

BG

Може да причини алергични или астматични симптоми или затруднения в дишането при вдишване.

 

ES

Puede provocar síntomas de alergia o asma o dificultades respiratorias en caso de inhalación.

 

CS

Při vdechování může vyvolat příznaky alergie nebo astmatu nebo dýchací potíže.

 

DA

Kan udløse allergi- eller astmasymptomer eller give åndenød ved indtagelse.

 

DE

Kann bei Einatmen Allergie, asthmaartige Symptome oder Atembeschwerden verursachen.

 

ET

Sissehingamisel võib põhjustada allergia- või astma sümptomeid või hingamisraskusi.

 

EL

Μπορεί να προκαλέσει αλλεργία ή συμπτώματα άσθματος ή δύσπνοια σε περίπτωση εισπνοής.

 

EN

May cause allergy or asthma symptoms or breathing difficulties if inhaled.

 

FR

Peut provoquer des symptômes allergiques ou d’asthme ou des difficultés respiratoires par inhalation.

 

GA

D’fhéadfadh a bheith ina chúis chomharthaí ailléirge nó asma nó deacrachtaí análaithe má ionanálaítear é.

▼M5

 

HR

Ako se udiše može izazvati simptome alergije ili astme ili poteškoće s disanjem.

▼B

 

IT

Può provocare sintomi allergici o asmatici o difficoltà respiratorie se inalato.

 

LV

Ja ieelpo, var izraisīt alerģiju vai astmas simptomus, vai apgrūtināt elpošanu.

 

LT

Įkvėpus gali sukelti alerginę reakciją, astmos simptomus arba apsunkinti kvėpavimą.

 

HU

Belélegezve allergiás és asztmás tüneteket, és nehéz légzést okozhat.

 

MT

Jista’ jikkawża l-allerġija jew sintomi ta’ l-ażma jew problemi biex jieħu n-nifs jekk jinxtamm.

 

NL

Kan bij inademing allergie- of astmasymptomen of ademhalingsmoeilijkheden veroorzaken.

 

PL

Może wywoływać objawy alergii lub astmy lub trudności w oddychaniu w następstwie wdychania.

 

PT

Quando inalado, pode provocar sintomas de alergia ou de asma ou dificuldades respiratórias.

 

RO

Poate provoca simptome de alergie sau astm sau dificultăți de respirație în caz de inhalare.

 

SK

Pri vdychovaní môže vyvolávať alergiu alebo príznaky astmy, alebo dýchacie ťažkosti.

 

SL

Lahko povzroči simptome alergije ali astme ali težave z dihanjem pri vdihavanju.

 

FI

Voi aiheuttaa hengitettynä allergia- tai astmaoireita tai hengitysvaikeuksia.

 

SV

Kan orsaka allergi- eller astmasymtom eller andningssvårigheter vid inandning.



H335

Keel

3.8 –  Mürgisus sihtelundi suhtes – ühekordne kokkupuude, 3. ohukategooria, hingamisteede ärritus

 

BG

Може да причини дразнене на дихателните пътища.

 

ES

Puede irritar las vías respiratorias.

 

CS

Může způsobit podráždění dýchacích orgánů.

 

DA

Kan irritere luftvejene.

 

DE

Kann die Atemwege reizen.

 

ET

Võib põhjustada hingamisteede ärritust.

 

EL

Μπορεί να προκαλέσει ερεθισμό της αναπνευστικής οδού.

 

EN

May cause respiratory irritation.

 

FR

Peut irriter les voies respiratoires.

 

GA

D’fhéadfadh a bheith ina chúis ghreannaithe riospráide.

▼M5

 

HR

Može nadražiti dišni sustav.

▼B

 

IT

Può irritare le vie respiratorie.

 

LV

Var izraisīt elpvadu kairinājumu.

 

LT

Gali dirginti kvėpavimo takus.

 

HU

Légúti irritációt okozhat.

 

MT

Jista’ jikkawża irritazzjoni respiratorja.

 

NL

Kan irritatie van de luchtwegen veroorzaken.

 

PL

Może powodować podrażnienie dróg oddechowych.

 

PT

Pode provocar irritação das vias respiratórias.

 

RO

Poate provoca iritarea căilor respiratorii.

 

SK

Môže spôsobiť podráždenie dýchacích ciest.

 

SL

Lahko povzroči draženje dihalnih poti.

 

FI

Saattaa aiheuttaa hengitysteiden ärsytystä.

 

SV

Kan orsaka irritation i luftvägarna.



H336

Keel

3.8 –  Mürgisus sihtelundi suhtes – ühekordne kokkupuude, 3. ohukategooria, narkootiline toime

 

BG

Може да причини сънливост или световъртеж.

 

ES

Puede provocar somnolencia o vértigo.

 

CS

Může způsobit ospalost a závratě.

 

DA

Kan forårsage døsighed eller svimmelhed.

 

DE

Kann Schläfrigkeit und Benommenheit verursachen.

 

ET

Võib põhjustada unisust või peapööritust.

 

EL

Μπορεί να προκαλέσει υπνηλία ή ζάλη.

 

EN

May cause drowsiness or dizziness.

 

FR

Peut provoquer somnolence et des vertiges.

 

GA

D’fhéadfadh a bheith ina chúis chodlatachta nó mheadhráin.

▼M5

 

HR

Može izazvati pospanost ili vrtoglavicu.

▼B

 

IT

Può provocare sonnolenza o vertigini.

 

LV

Var izraisīt miegainību vai reiboņus.

 

LT

Gali sukelti mieguistumą arba galvos svaigimą.

 

HU

Álmosságot vagy szédülést okozhat.

 

MT

Jista’ jikkawża ħedla jew sturdament.

 

NL

Kan slaperigheid of duizeligheid veroorzaken.

 

PL

Może wywoływać uczucie senności lub zawroty głowy.

 

PT

Pode provocar sonolência ou vertigens.

 

RO

Poate provoca somnolență sau amețeală.

 

SK

Môže spôsobiť ospalosť alebo závraty.

 

SL

Lahko povzroči zaspanost ali omotico.

 

FI

Saattaa aiheuttaa uneliaisuutta ja huimausta.

 

SV

Kan göra att man blir dåsig och omtöcknad.



H340

Keel

3.5 –  Mutageensus sugurakkudele, 1.A ja 1.B ohukategooria

 

BG

Може да причини генетични дефекти < да се посочи пътят на експозицията, ако категорично е доказано, че няма друг път на експозиция, който води до същата опасност >.

 

ES

Puede provocar defectos genéticos <Indíquese la vía de exposición si se ha demostrado concluyentemente que ninguna otra vía es peligrosa>.

 

CS

Může vyvolat poškození dědičných vlastností <uveďte cestu expozice, je-li přesvědčivě prokázáno, že ostatní cesty expozice nejsou nebezpečné>.

 

DA

Kan forårsage genetiske defekter <angiv eksponeringsvej, hvis det er endeligt påvist, at faren ikke kan frembringes ad nogen anden eksponeringsvej>.

 

DE

Kann genetische Defekte verursachen <Expositionsweg angeben, sofern schlüssig belegt ist, dass diese Gefahr bei keinem anderen Expositionsweg besteht>.

 

ET

Võib põhjustada geneetilisi defekte <märkida kokkupuuteviis, kui on veenvalt tõestatud, et muud kokkupuuteviisid ei ole ohtlikud>.

 

EL

Μπορεί να προκαλέσει γενετικά ελαττώματα < αναφέρεται η οδός έκθεσης αν έχει αποδειχθεί αδιαμφισβήτητα ότι δεν υπάρχει κίνδυνος από τις άλλες οδούς έκθεσης >.

 

EN

May cause genetic defects <state route of exposure if it is conclusively proven that no other routes of exposure cause the hazard>.

 

FR

Peut induire des anomalies génétiques <indiquer la voie d’ exposition s il est formellement prouvé qu aucune autre voie d’ exposition ne conduit au même danger>.

 

GA

D’fhéadfadh a bheith ina chúis éalang géiniteach <tabhair an bealach nochta má tá sé cruthaithe go cinntitheach nach bealach nochta ar bith eile is cúis leis an nguais>.

▼M5

 

HR

Može izazvati genetska oštećenja <navesti način izloženosti ako je nedvojbeno dokazano da niti jedan drugi način izloženosti ne uzrokuje takvu opasnost>.

▼B

 

IT

Può provocare alterazioni genetiche <indicare la via di esposizione se è accertato che nessun'altra via di esposizione comporta il medesimo pericolo>.

 

LV

Var izraisīt ģenētiskus bojājumus <norādīt iedarbības ceļu, ja ir nepārprotami pierādīts, ka citi iedarbības ceļi nerada apdraudējumu>.

 

LT

Gali sukelti genetinius defektus <nurodyti veikimo būdą, jeigu įtikinamai nustatyta, kad kiti veikimo būdai nepavojingi>.

 

HU

Genetikai károsodást okozhat < meg kell adni az expozíciós útvonalat, ha meggyőzően bizonyított, hogy más expozíciós útvonal nem okozza a veszélyt >.

 

MT

Jista’ jikkawża difetti ġenetiċi <semmi l-mod ta' espożizzjoni jekk ikun pruvat b'mod konklużiv li l-ebda mod ta' espożizzjoni ieħor ma jikkawża l-periklu>.

 

NL

Kan genetische schade veroorzaken <blootstellingsroute vermelden indien afdoende bewezen is dat het gevaar bij andere blootstellingsroutes niet aanwezig is>.

 

PL

Może powodować wady genetyczne <podać drogę narażenia, jeżeli definitywnie udowodniono, że inna droga narażenia nie powoduje zagrożenia>.

 

PT

Pode provocar anomalias genéticas <indicar a via de exposição se existirem provas concludentes de que o perigo não decorre de nenhuma outra via de exposição>.

 

RO

Poate provoca anomalii genetice <indicați calea de expunere dacă există probe concludente că nicio altă cale de expunere nu provoacă acest pericol>.

 

SK

Môže spôsobovať genetické poškodenie <uveďte spôsob expozície, ak sa presvedčivo preukáže, že žiadne iné spôsoby expozície nevyvolávajú nebezpečenstvo>.

 

SL

Lahko povzroči genetske okvare <navesti način izpostavljenosti, če je prepričljivo dokazano, da noben drug način izpostavljenosti ne povzroča takšne nevarnosti>.

 

FI

Saattaa aiheuttaa perimävaurioita <mainitaan altistumisreitti, jos on kiistatta osoitettu, että vaara ei voi aiheutua muiden altistumisreittien kautta>.

 

SV

Kan orsaka genetiska defekter <ange exponeringsväg om det är definitivt bevisat att faran inte kan orsakas av några andra aktuella exponeringsvägar>.



H341

Keel

3.5 –  Mutageensus sugurakkudele, 2. ohukategooria

 

BG

Предполага се, че причинява генетични дефекти < да се посочи пътят на експозицията, ако категорично е доказано, че няма друг път на експозиция, който води до същата опасност >.

 

ES

Se sospecha que provoca defectos genéticos <Indíquese la vía de exposición si se ha demostrado concluyentemente que ninguna otra vía es peligrosa>.

 

CS

Podezření na poškození dědičných vlastností <uveďte cestu expozice, je-li přesvědčivě prokázáno, že ostatní cesty expozice nejsou nebezpečné>.

 

DA

Mistænkt for at forårsage genetiske defekter <angiv eksponeringsvej, hvis det er endeligt påvist, at faren ikke kan frembringes ad nogen anden eksponeringsvej>.

 

DE

Kann vermutlich genetische Defekte verursachen <Expositionsweg angeben, sofern schlüssig belegt ist, dass diese Gefahr bei keinem anderen Expositionsweg besteht>.

 

ET

Arvatavasti põhjustab geneetilisi defekte <märkida kokkupuuteviis, kui on veenvalt tõestatud, et muud kokkupuuteviisid ei ole ohtlikud>.

 

EL

Ύποπτο για πρόκληση γενετικών ελαττωμάτων <αναφέρεται η οδός έκθεσης αν έχει αποδειχθεί αδιαμφισβήτητα ότι δεν υπάρχει κίνδυνος από τις άλλες οδούς έκθεσης>.

 

EN

Suspected of causing genetic defects <state route of exposure if it is conclusively proven that no other routes of exposure cause the hazard>.

 

FR

Susceptible d’induire des anomalies génétiques <indiquer la voie d’ exposition s il est formellement prouvé qu aucune autre voie d’ exposition ne conduit au même danger>.

 

GA

Ceaptar go bhféadfadh a bheith ina chúis éalang géiniteach <tabhair an bealach nochta má tá sé cruthaithe go cinntitheach nach bealach nochta ar bith eile is cúis leis an nguais>.

▼M5

 

HR

Sumnja na moguća genetska oštećenja <navesti način izloženosti ako je nedvojbeno dokazano da niti jedan drugi način izloženosti ne uzrokuje takvu opasnost>.

▼B

 

IT

Sospettato di provocare alterazioni genetiche <indicare la via di esposizione se è accertato che nessun'altra via di esposizione comporta il medesimo pericolo>.

 

LV

Ir aizdomas, ka var izraisīt ģenētiskus bojājumus <norādīt iedarbības ceļu, ja ir nepārprotami pierādīts, ka citi iedarbības ceļi nerada apdraudējumu>.

 

LT

Įtariama, kad gali sukelti genetinius defektus <nurodyti veikimo būdą, jeigu įtikinamai nustatyta, kad kiti veikimo būdai nepavojingi>.

 

HU

Feltehetően genetikai károsodást okoz < meg kell adni az expozíciós útvonalat, ha meggyőzően bizonyított, hogy más expozíciós útvonal nem okozza a veszélyt >.

 

MT

Suspettat li jikkawża difetti ġenetiċi <semmi l-mod ta' espożizzjoni jekk ikun pruvat b'mod konklużiv li l-ebda mod ta' espożizzjoni ieħor ma jikkawża l-periklu>.

 

NL

Verdacht van het veroorzaken van genetische schade <blootstellingsroute vermelden indien afdoende bewezen is dat het gevaar bij andere blootstellingsroutes niet aanwezig is>.

 

PL

Podejrzewa się, że powoduje wady genetyczne <podać drogę narażenia, jeżeli definitywnie udowodniono, że inna droga narażenia nie powoduje zagrożenia>.

 

PT

Suspeito de provocar anomalias genéticas <indicar a via de exposição se existirem provas concludentes de que o perigo não decorre de nenhuma outra via de exposição>.

 

RO

Susceptibil de a provoca anomalii genetice < indicați calea de expunere dacă există probe concludente că nicio altă cale de expunere nu provoacă acest pericol>.

 

SK

Podozrenie, že spôsobuje genetické poškodenie <uveďte spôsob expozície, ak sa presvedčivo preukáže, že žiadne iné spôsoby expozície nevyvolávajú nebezpečenstvo>.

 

SL

Sum povzročitve genetskih okvar <navesti način izpostavljenosti, če je prepričljivo dokazano, da noben drug način izpostavljenosti ne povzroča takšne nevarnosti>.

 

FI

Epäillään aiheuttavan perimävaurioita <mainitaan altistumisreitti, jos on kiistatta osoitettu, että vaara ei voi aiheutua muiden altistumisreittien kautta>.

 

SV

Misstänks kunna orsaka genetiska defekter <ange exponeringsväg om det är definitivt bevisat att faran inte kan orsakas av några andra aktuella exponeringsvägar>.



H350

Keel

3.6 –  Kantserogeensus, 1.A ja 1.B ohukategooria

 

BG

Може да причини рак < да се посочи пътят на експозицията, ако категорично е доказано, че няма друг път на експозиция, който води до същата опасност >.

 

ES

Puede provocar cáncer <indíquese la vía de exposición si se ha demostrado concluyentemente que ninguna otra vía es peligrosa>.

 

CS

Může vyvolat rakovinu <uveďte cestu expozice, je-li přesvědčivě prokázáno, že ostatní cesty expozice nejsou nebezpečné>.

 

DA

Kan fremkalde kræft <angiv eksponeringsvej, hvis det er endeligt påvist, at faren ikke kan frembringes ad nogen anden eksponeringsvej>.

 

DE

Kann Krebs verursachen <Expositionsweg angeben, sofern schlüssig belegt ist, dass diese Gefahr bei keinem anderen Expositionsweg besteht>.

 

ET

Võib põhjustada vähktõbe <märkida kokkupuuteviis, kui on veenvalt tõestatud, et muud kokkupuuteviisid ei ole ohtlikud>.

 

EL

Μπορεί να προκαλέσει καρκίνο <αναφέρεται η οδός έκθεσης αν έχει αποδειχθεί αδιαμφισβήτητα ότι δεν υπάρχει κίνδυνος από τις άλλες οδούς έκθεσης>.

 

EN

May cause cancer <state route of exposure if it is conclusively proven that no other routes of exposure cause the hazard>.

 

FR

Peut provoquer le cancer <indiquer la voie d’ exposition s il est formellement prouvé qu aucune autre voie d’ exposition ne conduit au même danger>.

 

GA

D’fhéadfadh a bheith ina chúis ailse <tabhair an bealach nochta má tá sé cruthaithe go cinntitheach nach bealach nochta ar bith eile is cúis leis an nguais>.

▼M5

 

HR

Može uzrokovati rak <navesti način izloženosti ako je nedvojbeno dokazano da niti jedan drugi način izloženosti ne uzrokuje takvu opasnost>.

▼B

 

IT

Può provocare il cancro<indicare la via di esposizione se è accertato che nessun'altra via di esposizione comporta il medesimo pericolo>.

 

LV

Var izraisīt vēzi <norādīt iedarbības ceļu, ja ir nepārprotami pierādīts, ka citi iedarbības ceļi nerada apdraudējumu>.

 

LT

Gali sukelti vėžį <nurodyti veikimo būdą, jeigu įtikinamai nustatyta, kad kiti veikimo būdai nepavojingi>.

 

HU

Rákot okozhat < meg kell adni az expozíciós útvonalat, ha meggyőzően bizonyított, hogy más expozíciós útvonal nem okozza a veszélyt >.

 

MT

Jista’ jikkawża l-kanċer <semmi l-mod ta' espożizzjoni jekk ikun pruvat b'mod konklużiv li l-ebda mod ta' espożizzjoni ieħor ma jikkawża l-periklu>.

 

NL

Kan kanker veroorzaken <blootstellingsroute vermelden indien afdoende bewezen is dat het gevaar bij andere blootstellingsroutes niet aanwezig is>

 

PL

Może powodować raka <podać drogę narażenia, jeżeli definitywnie udowodniono, że inna droga narażenia nie powoduje zagrożenia>.

 

PT

Pode provocar cancro <indicar a via de exposição se existirem provas concludentes de que o perigo não decorre de nenhuma outra via de exposição>.

 

RO

Poate provoca cancer <indicați calea de expunere dacă există probe concludente că nicio altă cale de expunere nu provoacă acest pericol>.

 

SK

Môže spôsobiť rakovinu <uveďte spôsob expozície, ak sa presvedčivo preukáže, že žiadne iné spôsoby expozície nevyvolávajú nebezpečenstvo>.

 

SL

Lahko povzroči raka <navesti način izpostavljenosti, če je prepričljivo dokazano, da noben drug način izpostavljenosti ne povzroča takšne nevarnosti>.

 

FI

Saattaa aiheuttaa syöpää <mainitaan altistumisreitti, jos on kiistatta osoitettu, että vaara ei voi aiheutua muiden altistumisreittien kautta>.

 

SV

Kan orsaka cancer <ange exponeringsväg om det är definitivt bevisat att faran inte kan orsakas av några andra aktuella exponeringsvägar>.



H351

Keel

3.6 –  Kantserogeensus, 2. ohukategooria

 

BG

Предполага се, че причинява рак < да се посочи пътят на експозицията, ако категорично е доказано, че няма друг път на експозиция, който води до същата опасност >.

 

ES

Se sospecha que provoca cáncer <indíquese la vía de exposición si se se ha demostrado concluyentemente que ninguna otra vía es peligrosa>.

 

CS

Podezření na vyvolání rakoviny <uveďte cestu expozice, je-li přesvědčivě prokázáno, že ostatní cesty expozice nejsou nebezpečné>.

 

DA

Mistænkt for at fremkalde kræft <angiv eksponeringsvej, hvis det er endeligt påvist, at faren ikke kan frembringes ad nogen anden eksponeringsvej>.

 

DE

Kann vermutlich Krebs verursachen <Expositionsweg angeben, sofern schlüssig belegt ist, dass diese Gefahr bei keinem anderen Expositionsweg besteht>.

 

ET

Arvatavasti põhjustab vähktõbe <märkida kokkupuuteviis, kui on veenvalt tõestatud, et muud kokkupuuteviisid ei ole ohtlikud>.

 

EL

Ύποπτο για πρόκληση καρκίνου <αναφέρεται η οδός έκθεσης αν έχει αποδειχθεί αδιαμφισβήτητα ότι δεν υπάρχει κίνδυνος από τις άλλες οδούς έκθεσης>.

 

EN

►C3  Suspected of causing cancer <state route of exposure if it is conclusively proven that no other routes of exposure cause the hazard>. ◄

 

FR

Susceptible de provoquer le cancer <indiquer la voie d’ exposition s il est formellement prouvé qu aucune autre voie d’ exposition ne conduit au même danger>.

 

GA

Ceaptar go bhféadfadh sé a bheith ina chúis ailse <tabhair an bealach nochta má tá sé cruthaithe go cinntitheach nach bealach nochta ar bith eile is cúis leis an nguais>.

▼M5

 

HR

Sumnja na moguće uzrokovanje raka <navesti način izloženosti ako je nedvojbeno dokazano da niti jedan drugi način izloženosti ne uzrokuje takvu opasnost>.

▼B

 

IT

Sospettato di provocare il cancro <indicare la via di esposizione se è accertato che nessun'altra via di esposizione comporta il medesimo pericolo>.

 

LV

Ir aizdomas, ka var izraisīt vēzi <norādīt iedarbības ceļu, ja ir nepārprotami pierādīts, ka citi iedarbības ceļi nerada apdraudējumu>.

 

LT

Įtariama, kad sukelia vėžį <nurodyti veikimo būdą, jeigu įtikinamai nustatyta, kad kiti veikimo būdai nepavojingi>.

 

HU

Feltehetően rákot okoz < meg kell adni az expozíciós útvonalat, ha meggyőzően bizonyított, hogy más expozíciós útvonal nem okozza a veszélyt >.

 

MT

Suspettat li jikkawża l-kanċer <ara l-mod ta’ espożizzjoni jekk ikun pruvat b’mod konklużiv li l-ebda modi ta' espożizzjoni oħra ma jikkawżaw il-periklu>.

 

NL

Verdacht van het veroorzaken van kanker <blootstellingsroute vermelden indien afdoende bewezen is dat het gevaar bij andere blootstellingsroutes niet aanwezig is>.

 

PL

Podejrzewa się, że powoduje raka <podać drogę narażenia, jeżeli definitywnie udowodniono, że inna droga narażenia nie powoduje zagrożenia>.

 

PT

Suspeito de provocar cancro <indicar a via de exposição se existirem provas concludentes de que o perigo não decorre de nenhuma outra via de exposição>.

 

RO

Susceptibil de a provoca cancer <indicați calea de expunere dacă există probe concludente că nicio altă cale de expunere nu provoacă acest pericol>.

 

SK

Podozrenie, že spôsobuje rakovinu <uveďte spôsob expozície, ak sa presvedčivo preukáže, že žiadne iné spôsoby expozície nevyvolávajú nebezpečenstvo>.

 

SL

Sum povzročitve raka <navesti način izpostavljenosti, če je prepričljivo dokazano, da noben drug način izpostavljenosti ne povzroča takšne nevarnosti>.

 

FI

Epäillään aiheuttavan syöpää <mainitaan altistumisreitti, jos on kiistatta osoitettu, että vaara ei voi aiheutua muiden altistumisreittien kautta>.

 

SV

Misstänks kunna orsaka cancer <ange exponeringsväg om det är definitivt bevisat att faran inte kan orsakas av några andra aktuella exponeringsvägar>.



H360

Keel

3.7 –  Reproduktiivtoksilisus, 1.A ja 1.B ohukategooria

 

BG

Може да окаже вредно въздействие върху плодовитостта или плода < да се посочи конкретното въздействие, ако е известно > < да се посочи пътят на експозицията, ако категорично е доказано, че няма друг път на експозиция, който води до същата опасност >.

 

ES

Puede perjudicar la fertilidad o dañar al feto <indíquese el efecto específico si se conoce> <indíquese la vía de exposición si se ha demostrado concluyentemente que ninguna otra vía es peligrosa>.

 

CS

Může poškodit reprodukční schopnost nebo plod v těle matky <uveďte specifický účinek, je-li znám> <uveďte cestu expozice, je-li přesvědčivě prokázáno, že ostatní cesty expozice nejsou nebezpečné>.

 

DA

Kan forringe forplantningsevnen eller skade det ufødte barn <angiv specifik effekt, hvis denne kendes> <angiv eksponeringsvej, hvis det er endeligt påvist, at faren ikke kan frembringes ad nogen anden eksponeringsvej>.

 

DE

Kann die Fruchtbarkeit beeinträchtigen oder das Kind im Mutterleib schädigen <sofern bekannt, konkrete Wirkung angeben> <Expositionsweg angeben, sofern schlüssig belegt ist, dass die Gefährdung bei keinem anderen Expositionsweg besteht>.

 

ET

Võib kahjustada viljakust või loodet <märkida spetsiifiline toime, kui see on teada> <märkida kokkupuuteviis, kui on veenvalt tõestatud, et muud kokkupuuteviisid ei ole ohtlikud>.

 

EL

Μπορεί να βλάψει τη γονιμότητα ή το έμβρυο <αναφέρεται η ειδική επίπτωση εάν είναι γνωστή> <αναφέρεται η οδός έκθεσης αν έχει αποδειχθεί αδιαμφισβήτητα ότι δεν υπάρχει κίνδυνος από τις άλλες οδούς έκθεσης>.

 

EN

May damage fertility or the unborn child <state specific effect if known > <state route of exposure if it is conclusively proven that no other routes of exposure cause the hazard>.

 

FR

Peut nuire à la fertilité ou au fœtus <indiquer l effet spécifique s il est connu> <indiquer la voie d’ exposition s il est formellement prouvé qu aucune autre voie d’ exposition ne conduit au même danger>.

 

GA

D’fhéadfadh damáiste a dhéanamh do thorthúlacht nó don leanbh gan bhreith <tabhair an tsainéifeacht más eol > <tabhair an bealach nochta má tá sé cruthaithe go cinntitheach nach bealach nochta ar bith eile is cúis leis an nguais>.

▼M5

 

HR

Može štetno djelovati na plodnost ili naškoditi nerođenom djetetu <navesti konkretan učinak ako je poznat > <navesti način izloženosti ako je nedvojbeno dokazano da niti jedan drugi način izloženosti ne uzrokuje takvu opasnost>.

▼B

 

IT

Può nuocere alla fertilità o al feto <indicare l'effetto specifico, se noto><indicare la via di esposizione se è accertato che nessun'altra via di esposizione comporta il medesimo pericolo>.

 

LV

Var kaitēt auglībai vai nedzimušajam bērnam <norādīt īpašo ietekmi, ja tā ir zināma> <norādīt iedarbības ceļu, ja ir nepārprotami pierādīts, ka citi iedarbības ceļi nerada apdraudējumu>.

 

LT

Gali pakenkti vaisingumui arba negimusiam kūdikiui <nurodyti konkretų poveikį, jeigu žinomas> <nurodyti veikimo būdą, jeigu įtikinamai nustatyta, kad kiti veikimo būdai nepavojingi>.

 

HU

Károsíthatja a fertilitást vagy a születendő gyermeket < ha ismert, meg kell adni a konkrét hatást > < meg kell adni az expozíciós útvonalat, ha meggyőzően bizonyított, hogy más expozíciós útvonal nem okozza a veszélyt >.

 

MT

Jista' jagħmel ħsara lill-fertilità jew lit-tarbija li għadha fil-ġuf <semmi l-effett speċifiku jekk ikun magħruf> <semmi l-mod ta' espożizzjoni jekk ikun pruvat b'mod konklużiv li l-ebda mod ta' espożizzjoni ieħor ma jikkawża l-periklu>.

 

NL

Kan de vruchtbaarheid of het ongeboren kind schaden <specifiek effect vermelden indien bekend> <blootstellingsroute vermelden indien afdoende bewezen is dat het gevaar bij andere blootstellingsroutes niet aanwezig is>.

 

PL

Może działać szkodliwie na płodność lub na dziecko w łonie matki <podać szczególny skutek, jeżeli jest znany> <podać drogę narażenia, jeżeli definitywnie udowodniono, że inne drogi narażenia nie stwarzają zagrożenia>.

 

PT

Pode afectar a fertilidade ou o nascituro <indicar o efeito específico se este for conhecido> <indicar a via de exposição se existirem provas concludentes de que o perigo não decorre de nenhuma outra via de exposição>.

 

RO

Poate dăuna fertilității sau fătului <indicați efectul specific dacă este cunoscut><indicați calea de expunere dacă există probe concludente că nicio altă cale de expunere nu provoacă acest pericol>.

 

SK

Môže spôsobiť poškodenie plodnosti alebo nenarodeného dieťaťa <uveďte konkrétny účinok, ak je známy > <uveďte spôsob expozície, ak je preukázané, že žiadne iné spôsoby expozície nevyvolávajú nebezpečenstvo>.

 

SL

Lahko škoduje plodnosti ali nerojenemu otroku <navesti posebni učinek, če je znan> <navesti način izpostavljenosti, če je prepričljivo dokazano, da noben drug način izpostavljenosti ne povzroča takšne nevarnosti>.

 

FI

Saattaa heikentää hedelmällisyyttä tai vaurioittaa sikiötä <mainitaan tiedetty spesifinen vaikutus> <mainitaan altistumisreitti, jos on kiistatta osoitettu, että vaara ei voi aiheutua muiden altistumisreittien kautta>.

 

SV

Kan skada fertiliteten eller det ofödda barnet <ange specifik effekt om denna är känd> <ange exponeringsväg om det är definitivt bevisat att faran inte kan orsakas av några andra aktuella exponeringsvägar>.



H361

Keel

3.7 –  Reproduktiivtoksilisus, 2. ohukategooria

 

BG

Предполага се, че оказва вредно въздействие върху плодовитостта или плода < да се посочи конкретното въздействие, ако е известно > < да се посочи пътят на експозицията, ако категорично е доказано, че няма друг път на експозиция, който води до същата опасност >.

 

ES

►C3  Se sospecha que puede perjudicar la fertilidad o dañar el feto ◄ <indíquese el efecto específico si se conoce> <indíquese la vía de exposición si se ha demostrado concluyentemente que ninguna otra vía es peligrosa>.

 

CS

Podezření na poškození reprodukční schopnosti nebo plodu v těle matky <uveďte specifický účinek, je-li znám> <uveďte cestu expozice, je-li přesvědčivě prokázáno, že ostatní cesty expozice nejsou nebezpečné>.

 

DA

Mistænkes for at forringe forplantningsevnen eller skade det ufødte barn <angiv specifik effekt, hvis denne kendes> <angiv eksponeringsvej, hvis det er endeligt påvist, at faren ikke kan frembringes ad nogen anden eksponeringsvej>.

 

DE

Kann vermutlich die Fruchtbarkeit beeinträchtigen oder das Kind im Mutterleib schädigen <sofern bekannt, konkrete Wirkung angeben> <Expositionsweg angeben, sofern schlüssig belegt ist, dass die Gefährdung bei keinem anderen Expositionsweg besteht>.

 

ET

Arvatavasti kahjustab viljakust või loodet <märkida spetsiifiline toime, kui see on teada> <märkida kokkupuuteviis, kui on veenvalt tõestatud, et muud kokkupuuteviisid ei ole ohtlikud>.

 

EL

Ύποπτο για πρόκληση βλάβης στη γονιμότητα ή στο έμβρυο <αναφέρεται η ειδική επίπτωση εάν είναι γνωστή> <αναφέρεται η οδός έκθεσης αν έχει αποδειχθεί αδιαμφισβήτητα ότι δεν υπάρχει κίνδυνος από τις άλλες οδούς έκθεσης>.

 

EN

Suspected of damaging fertility or the unborn child <state specific effect if known> <state route of exposure if it is conclusively proven that no other routes of exposure cause the hazard>.

 

FR

Susceptible de nuire à la fertilité ou au fœtus <indiquer l effet spécifique s il est connu> <indiquer la voie d’ exposition s il est formellement prouvé qu aucune autre voie d’ exposition ne conduit au même danger>.

 

GA

Ceaptar go bhféadfadh damáiste a dhéanamh do thorthúlacht nó don leanbh gan bhreith <tabhair an tsainéifeacht más eol > <tabhair an bealach nochta má tá sé cruthaithe go cinntitheach nach bealach nochta ar bith eile is cúis leis an nguais>.

▼M5

 

HR

Sumnja na moguće štetno djelovanje na plodnost ili mogućnost štetnog djelovanja na nerođeno dijete <navesti konkretan učinak ako je poznat > <navesti način izloženosti ako je nedvojbeno dokazano da niti jedan drugi način izloženosti ne uzrokuje takvu opasnost>.

▼B

 

IT

Sospettato di nuocere alla fertilità o al feto <indicare l'effetto specifico, se noto> <indicare la via di esposizione se è accertato che nessun'altra via di esposizione comporta il medesimo pericolo>.

 

LV

Ir aizdomas, ka var kaitēt auglībai vai nedzimušajam bērnam <norādīt īpašo ietekmi, ja tā ir zināma> <norādīt iedarbības ceļu, ja ir nepārprotami pierādīts, ka citi iedarbības ceļi nerada apdraudējumu>.

 

LT

Įtariama, kad kenkia vaisingumui arba negimusiam kūdikiui <nurodyti konkretų poveikį, jeigu žinomas> <nurodyti veikimo būdą, jeigu įtikinamai nustatyta, kad kiti veikimo būdai nepavojingi>.

 

HU

Feltehetően károsítja a fertilitást vagy a születendő gyermeket < ha ismert, meg kell adni a konkrét hatást > < meg kell adni az expozíciós útvonalat, ha meggyőzően bizonyított, hogy más expozíciós útvonal nem okozza a veszélyt >.

 

MT

Suspettat li jagħmel ħsara lill-fertilità jew lit-tarbija li għadha fil-ġuf <semmi l-effett speċifiku jekk ikun magħruf> <semmi l-mod ta' espożizzjoni jekk ikun pruvat b'mod konklużiv li l-ebda modi oħra ta' espożizzjoni ma jikkawżaw il-periklu>.

 

NL

Kan mogelijks de vruchtbaarheid of het ongeboren kind schaden <specifiek effect vermelden indien bekend> <blootstellingsroute vermelden indien afdoende bewezen is dat het gevaar bij andere blootstellingsroutes niet aanwezig is>.

 

PL

Podejrzewa się, że działa szkodliwie na płodność lub na dziecko w łonie matki <podać szczególny skutek, jeżeli jest znany> <podać drogę narażenia, jeżeli definitywnie udowodniono, że inne drogi narażenia nie stwarzają zagrożenia>.

 

PT

Suspeito de afectar a fertilidade ou o nascituro <indicar o efeito específico se este for conhecido> <indicar a via de exposição se existirem provas concludentes de que o perigo não decorre de nenhuma outra via de exposição>.

 

RO

Susceptibil de a dăuna fertilității sau fătului <indicați efectul specific dacă este cunoscut><indicați calea de expunere dacă există probe concludente că nicio altă cale de expunere nu provoacă acest pericol>.

 

SK

Podozrenie, že spôsobuje poškodenie plodnosti alebo nenarodeného dieťaťa <uveďte konkrétny účinok, ak je známy > <uveďte spôsob expozície, ak sa presvedčivo preukáže, že žiadne iné spôsoby expozície nevyvolávajú nebezpečenstvo>.

 

SL

Sum škodljivosti za plodnost ali nerojenega otroka <navesti posebni učinek, če je znan> <navesti način izpostavljenosti, če je prepričljivo dokazano, da noben drug način izpostavljenosti ne povzroča takšne nevarnosti>.

 

FI

Epäillään heikentävän hedelmällisyyttä tai vaurioittavan sikiötä <mainitaan tiedetty spesifinen vaikutus> <mainitaan altistumisreitti, jos on kiistatta osoitettu, että vaara ei voi aiheutua muiden altistumisreittien kautta>.

 

SV

Misstänks kunna skada fertiliteten eller det ofödda barnet <ange specifik effekt om denna är känd> <ange exponeringsväg om det är definitivt bevisat att faran inte kan orsakas av några andra aktuella exponeringsvägar>.



H362

Keel

3.7 –  Reproduktiivtoksilisus, täiendav ohukategooria, toime imetamisele ja imetamise kaudu

 

BG

Може да бъде вредно за кърмачета.

 

ES

Puede ser nocivo para los lactantes.

 

CS

Může poškodit kojené dítě.

 

DA

Kan være sundhedsskadeligt for brystbørn.

 

DE

Kann Säuglinge über die Muttermilch schädigen.

 

ET

Võib kahjustada rinnaga toidetavat last.

 

EL

Μπορεί να βλάψει τα βρέφη που τρέφονται με μητρικό γάλα.

 

EN

May cause harm to breast-fed children.

 

FR

Peut être nocif pour les bébés nourris au lait maternel.

 

GA

D’fhéadfadh sé díobháil a dhéanamh do leanaí cíche.

▼M5

 

HR

Može štetno djelovati na djecu koja se hrane majčinim mlijekom.

▼B

 

IT

Può essere nocivo per i lattanti allattati al seno.

 

LV

Var radīt kaitējumu ar krūti barotam bērnam.

 

LT

Gali pakenkti krūtimi maitinamam kūdikiui.

 

HU

A szoptatott gyermeket károsíthatja.

 

MT

Jista’ tagħmel ħsara lit-tfal li jitreddgħu.

 

NL

Kan schadelijk zijn via de borstvoeding.

 

PL

Może działać szkodliwie na dzieci karmione piersią.

 

PT

Pode causar danos nas crianças alimentadas com leite materno.

 

RO

Poate dăuna copiilor alăptați la sân.

 

SK

Môže spôsobiť poškodenie u dojčených detí.

 

SL

Lahko škoduje dojenim otrokom.

 

FI

Saattaa aiheuttaa haittaa rintaruokinnassa oleville lapsille.

 

SV

Kan skada spädbarn som ammas.



H370

Keel

3.8 –  Mürgisus sihtelundi suhtes – ühekordne kokkupuude, 1. ohukategooria

 

BG

Причинява увреждане на органите < или да се посочат всички засегнати органи, ако са известни> < да се посочи пътят на експозицията, ако категорично е доказано, че няма друг път на експозиция, който води до същата опасност >.

 

ES

Provoca daños en los órganos <o indíquense todos los órganos afectados, si se conocen> <indíquese la vía de exposición si se ha demostrado concluyentemente que ninguna otra vía es peligrosa>.

 

CS

Způsobuje poškození orgánů <nebo uvést všechny postižené orgány, jsou-li známy> <uveďte cestu expozice, je-li přesvědčivě prokázáno, že ostatní cesty expozice nejsou nebezpečné>.

 

DA

Forårsager organskader<eller angiv alle påvirkede organer, hvis de kendes> <angiv eksponeringsvej, hvis det er endeligt påvist, at faren ikke kan frembringes ad nogen anden eksponeringsvej>.

 

DE

Schädigt die Organe <oder alle betroffenen Organe nennen, sofern bekannt> <Expositionsweg angeben, sofern schlüssig belegt ist, dass diese Gefahr bei keinem anderen Expositionsweg besteht>.

 

ET

Kahjustab elundeid <või märkida kõik mõjutatud elundid, kui need on teada> <märkida kokkupuuteviis, kui on veenvalt tõestatud, et muud kokkupuuteviisid ei ole ohtlikud>.

 

EL

Προκαλεί βλάβες στα όργανα <ή αναφέρονται όλα τα όργανα που βλάπτονται, εάν είναι γνωστά> < αναφέρεται η οδός έκθεσης αν έχει αποδειχθεί αδιαμφισβήτητα ότι δεν υπάρχει κίνδυνος από τις άλλες οδούς έκθεσης >.

 

EN

Causes damage to organs <or state all organs affected, if known> <state route of exposure if it is conclusively proven that no other routes of exposure cause the hazard>.

 

FR

Provoque des lésions aux organes <ou indiquer tous les organes affectés, s ils sont connus> <indiquer la voie d’ exposition s il est formellement prouvé qu aucune autre voie d’ exposition ne conduit au même danger>.

 

GA

Déanann damáiste d’orgáin <nó tabhair na horgáin go léir a bhuailtear, más eol> <tabhair an bealach nochta má tá sé cruthaithe go cinntitheach nach bealach nochta ar bith eile is cúis leis an nguais>.

▼M5

 

HR

Uzrokuje oštećenje organa <ili navesti sve organe na koje djeluje ako je poznato> <navesti način izloženosti ako je nedvojbeno dokazano da niti jedan drugi način izloženosti ne uzrokuje takvu opasnost>.

▼B

 

IT

Provoca danni agli organi <o indicare tutti gli organi interessati, se noti> <indicare la via di esposizione se è accertato che nessun'altra via di esposizione comporta il medesimo pericolo>.

 

LV

Rada orgānu bojājumus <vai norādīt visus skartos orgānus, ja tie ir zināmi> <norādīt iedarbības ceļu, ja ir nepārprotami pierādīts, ka citi iedarbības ceļi nerada apdraudējumu>.

 

LT

Kenkia organams <arba nurodyti visus veikiamus organus, jeigu žinoma> <nurodyti veikimo būdą, jeigu įtikinamai nustatyta, kad kiti veikimo būdai nepavojingi>.

 

HU

Károsítja a szerveket < vagy meg kell adni az összes érintett szervet, ha ismertek > < meg kell adni az expozíciós útvonalat, ha meggyőzően bizonyított, hogy más expozíciós útvonal nem okozza a veszélyt >.

 

MT

Jagħmel ħsara lill-organi <jew semmi l-organi kollha affettwati, jekk ikunu magħrufa> <semmi l-mod ta' espożizzjoni jekk ikun pruvat b'mod konklużiv li l-ebda modi ta' espożizzjoni oħra ma jikkawżaw il-periklu>.

 

NL

Veroorzaakt schade aan organen <of alle betrokken organen vermelden indien bekend> <blootstellingsroute vermelden indien afdoende bewezen is dat het gevaar bij andere blootstellingsroutes niet aanwezig is>.

 

PL

Powoduje uszkodzenie narządów <podać szczególny skutek, jeśli jest znany> <podać drogę narażenia, jeżeli udowodniono, że inne drogi narażenia nie stwarzają zagrożenia>.

 

PT

Afecta os órgãos <ou indicar todos os órgãos afectados, se forem conhecidos> <indicar a via de exposição se existirem provas concludentes de que o perigo não decorre de nenhuma outra via de exposição>.

 

RO

Dăunează organelor <sau indicați toate organele afectate, dacă sunt cunoscute> <indicați calea de expunere dacă există probe concludente că nicio altă cale de expunere nu provoacă acest pericol>.

 

SK

Spôsobuje poškodenie orgánov <alebo uveďte všetky zasiahnuté orgány, ak sú známe> <uveďte spôsob expozície, ak sa presvedčivo preukáže, že žiadne iné spôsoby expozície nevyvolávajú nebezpečenstvo>.

 

SL

Škoduje organom <ali navesti vse organe, na katere vpliva, če je znano> <navesti način izpostavljenosti, če je prepričljivo dokazano, da noben drug način izpostavljenosti ne povzroča takšne nevarnosti>.

 

FI

Vahingoittaa elimiä <tai mainitaan kaikki tiedetyt kohde-elimet> <mainitaan altistumisreitti, jos on kiistatta osoitettu, että vaara ei voi aiheutua muiden altistumisreittien kautta>.

 

SV

Orsakar organskador <eller ange vilka organ som påverkas om detta är känt> <ange exponeringsväg om det är definitivt bevisat att faran inte kan orsakas av några andra aktuella exponeringsvägar>.



H371

Keel

3.8 –  Mürgisus sihtelundi suhtes – ühekordne kokkupuude, 2. ohukategooria

 

BG

Може да причини увреждане на органите < или да се посочат всички засегнати органи, ако са известни> < да се посочи пътят на експозицията, ако категорично е доказано, че няма друг път на експозиция, който води до същата опасност >.

 

ES

Puede provocar daños en los órganos <o indíquense todos los órganos afectados, si se conocen> <indíquese la vía de exposición si se ha demostrado concluyentemente que ninguna otra vía es peligrosa>.

 

CS

Může způsobit poškození orgánů <nebo uvést všechny postižené orgány, jsou-li známy> <uveďte cestu expozice, je-li přesvědčivě prokázáno, že ostatní cesty expozice nejsou nebezpečné>.

 

DA

Kan forårsage organskader<eller angiv alle påvirkede organer, hvis de kendes> <angiv eksponeringsvej, hvis det er endeligt påvist, at faren ikke kan frembringes ad nogen anden eksponeringsvej>.

 

DE

Kann die Organe schädigen <oder alle betroffenen Organe nennen, sofern bekann> <Expositionsweg angeben, sofern schlüssig belegt ist, dass diese Gefahr bei keinem anderen Expositionsweg besteht>.

 

ET

Võib kahjustada elundeid <või märkida kõik mõjutatud elundid, kui need on teada> <märkida kokkupuuteviis, kui on veenvalt tõestatud, et muud kokkupuuteviisid ei ole ohtlikud>.

 

EL

Μπορεί να προκαλέσει βλάβες στα όργανα <ή αναφέρονται όλα τα όργανα που βλάπτονται, εάν είναι γνωστά> <αναφέρεται η οδός έκθεσης αν έχει αποδειχθεί αδιαμφισβήτητα ότι δεν υπάρχει κίνδυνος από τις άλλες οδούς έκθεσης>.

 

EN

May cause damage to organs <or state all organs affected, if known> <state route of exposure if it is conclusively proven that no other routes of exposure cause the hazard>.

 

FR

Peut provoquer des lésions aux organes <ou indiquer tous les organes affectés, s ils sont connus> <indiquer la voie d’ exposition s il est formellement prouvé qu aucune autre voie d’ exposition ne conduit au même danger>.

 

GA

D’fhéadfadh damáiste a dhéanamh d’orgáin <nó tabhair na horgáin go léir a bhuailtear, más eol> <tabhair an bealach nochta má tá sé cruthaithe go cinntitheach nach bealach nochta ar bith eile is cúis leis an nguais>.

▼M5

 

HR

Može uzrokovati oštećenje organa <ili navesti sve organe na koje djeluje ako je poznato> <navesti način izloženosti ako je nedvojbeno dokazano da niti jedan drugi način izloženosti ne uzrokuje takvu opasnost>.

▼B

 

IT

Può provocare danni agli organi <o indicare tutti gli organi interessati, se noti> <indicare la via di esposizione se è accertato che nessun'altra via di esposizione comporta il medesimo pericolo>.

 

LV

Var izraisīt orgānu bojājumus <vai norādīt visus skartos orgānus, ja tie ir zināmi> <norādīt iedarbības ceļu, ja ir nepārprotami pierādīts, ka citi iedarbības ceļi nerada apdraudējumu>.

 

LT

Gali pakenkti organams <arba nurodyti visus veikiamus organus, jeigu žinoma> <nurodyti veikimo būdą, jeigu įtikinamai nustatyta, kad kiti veikimo būdai nepavojingi>.

 

HU

Károsíthatja a szerveket < vagy meg kell adni az összes érintett szervet, ha ismertek > < meg kell adni az expozíciós útvonalat, ha meggyőzően bizonyított, hogy más expozíciós útvonal nem okozza a veszélyt >.

 

MT

Jista’ jikkawża ħsara lill-organi <jew semmi l-organi kollha affettwati, jekk ikunu magħrufa> <semmi l-mod ta espożizzjoni jekk ikun pruvat b mod konklużiv li l-ebda modi ta espożizzjoni oħra ma jikkawżaw il-periklu>.

 

NL

Kan schade aan organen <of alle betrokken organen vermelden indien bekend> veroorzaken <blootstellingsroute vermelden indien afdoende bewezen is dat het gevaar bij andere blootstellingsroutes niet aanwezig is>.

 

PL

Może powodować uszkodzenie narządów <podać wszystkie znane narządy, których to dotyczy> <podać drogę narażenia, jeżeli udowodniono, że inne drogi narażenia nie stwarzają zagrożenia>.

 

PT

Pode afectar os órgãos <ou indicar todos os órgãos afectados, se forem conhecidos> <indicar a via de exposição se existirem provas concludentes de que o perigo não decorre de nenhuma outra via de exposição>.

 

RO

Poate dăuna organelor <sau indicați toate organele afectate, dacă sunt cunoscute> <indicați calea de expunere dacă există probe concludente că nicio altă cale de expunere nu provoacă acest pericol>.

 

SK

Môže spôsobiť poškodenie orgánov <alebo uveďte všetky zasiahnuté orgány, ak sú známe> <uveďte spôsob expozície, ak sa presvedčivo preukáže, že žiadne iné spôsoby expozície nevyvolávajú nebezpečenstvo>.

 

SL

Lahko škoduje organom <ali navesti vse organe, na katere vpliva, če je znano> <navesti način izpostavljenosti, če je prepričljivo dokazano, da noben drug način izpostavljenosti ne povzroča takšne nevarnosti>.

 

FI

Saattaa vahingoittaa elimiä <tai mainitaan kaikki tiedetyt kohde-elimet> <mainitaan altistumisreitti, jos on kiistatta osoitettu, että vaara ei voi aiheutua muiden altistumisreittien kautta>.

 

SV

Kan orsaka organskador <eller ange vilka organ som påverkas om detta är känt> <ange exponeringsväg om det är definitivt bevisat att faran inte kan orsakas av några andra aktuella exponeringsvägar>.



H372

Keel

3.9 –  Mürgisus sihtelundi suhtes – korduv kokkupuude, 1. ohukategooria

 

BG

Причинява увреждане на органите < или да се посочат всички засегнати органи, ако са известни > посредством продължителна или многократна експозиция < да се посочи пътят на експозицията, ако категорично е доказано, че няма друг път на експозиция, който води до същата опасност >.

 

ES

Provoca daños en los órganos <indíquense todos los órganos afectados, si se conocen> tras exposiciones prolongadas o repetidas <indíquese la vía de exposición si se ha demostrado concluyentemente que ninguna otra vía es peligrosa>.

 

CS

Při prodloužené nebo opakované expozici způsobuje poškození orgánů <nebo uvést všechny postižené orgány, jsou-li známy><uveďte cestu expozice, je-li přesvědčivě prokázáno, že ostatní cesty expozice nejsou nebezpečné>.

 

DA

Forårsager organskader<eller angiv alle påvirkede organer, hvis de kendes>ved længerevarende eller gentagen eksponering<angiv eksponeringsvej, hvis det er endeligt påvist, at faren ikke kan frembringes ad nogen anden eksponeringsvej>.

 

DE

Schädigt die Organe <alle betroffenen Organe nennen> bei längerer oder wiederholter Exposition <Expositionsweg angeben, wenn schlüssig belegt ist, dass diese Gefahr bei keinem anderen Expositionsweg besteht>.

 

ET

Kahjustab elundeid <või märkida kõik mõjutatud elundid, kui need on teada> pikaajalisel või korduval kokkupuutel <märkida kokkupuuteviis, kui on veenvalt tõestatud, et muud kokkupuuteviisid ei ole ohtlikud>.

 

EL

Προκαλεί βλάβες στα όργανα <ή αναφέρονται όλα τα όργανα που βλάπτονται, εάν είναι γνωστά> ύστερα από παρατεταμένη ή επανειλημμένη έκθεση < αναφέρεται η οδός έκθεσης αν έχει αποδειχθεί αδιαμφισβήτητα ότι δεν υπάρχει κίνδυνος από τις άλλες οδούς έκθεσης >.

 

EN

Causes damage to organs <or state all organs affected, if known> through prolonged or repeated exposure <state route of exposure if it is conclusively proven that no other routes of exposure cause the hazard>.

 

FR

Provoque des lésions aux organes <indiquer tous les organes affectés, s ils sont connus> à la suite d’expositions répétées ou d’une exposition prolongée <indiquer la voie d’ exposition s il est formellement prouvé qu aucune autre voie d’ exposition ne conduit au même danger>.

 

GA

Déanann damáiste d’orgáin <nó tabhair na horgáin go léir a bhuailtear, más eol> trí nochtadh fada nó nochtadh arís agus arís eile <tabhair an bealach nochta má tá sé cruthaithe go cinntitheach nach bealach nochta ar bith eile is cúis leis an nguais>.

▼M5

 

HR

Uzrokuje oštećenje organa <ili navesti sve organe na koje djeluje ako je poznato> tijekom produljene ili ponavljane izloženosti <navesti način izloženosti ako je nedvojbeno dokazano da niti jedan drugi način izloženosti ne uzrokuje takvu opasnost>.

▼B

 

IT

Provoca danni agli organi <o indicare tutti gli organi interessati, se noti> in caso di esposizione prolungata o ripetuta <indicare la via di esposizione se è accertato che nessun'altra via di esposizione comporta il medesimo pericolo>.

 

LV

Izraisa orgānu bojājumus <vai norādīt visus skartos orgānus, ja tie ir zināmi> ilgstošas vai atkārtotas iedarbības rezultātā <norādīt iedarbības ceļu, ja ir nepārprotami pierādīts, ka citi iedarbības ceļi nerada apdraudējumu>.

 

LT

Kenkia organams <arba nurodyti visus veikiamus organus, jeigu žinoma>, jeigu medžiaga veikia ilgai arba dažnai <nurodyti veikimo būdą, jeigu įtikinamai nustatyta, kad kiti veikimo būdai nepavojingi>.

 

HU

Ismétlődő vagy hosszabb expozíció esetén < meg kell adni az expozíciós útvonalat, ha meggyőzően bizonyított, hogy más expozíciós útvonal nem okozza a veszélyt > károsítja a szerveket < vagy meg kell adni az összes érintett szervet, ha ismertek >.

 

MT

Jikkawża ħsara lill-organi <jew semmi l-organi kollha affettwati, jekk ikunu magħrufa> permezz ta espożizzjoni fit-tul jew ripetuta <semmi l-mod ta espożizzjoni jekk ikun pruvat b mod konklużiv li l-ebda modi ta espożizzjoni oħra ma jikkawżaw il-periklu>.

 

NL

Veroorzaakt schade aan organen <of alle betrokken organen vermelden indien bekend> bij langdurige of herhaalde blootstelling <blootstellingsroute vermelden indien afdoende bewezen is dat het gevaar bij andere blootstellingsroutes niet aanwezig is>.

 

PL

Powoduje uszkodzenie narządów <podać wszystkie znane narządy, których to dotyczy > poprzez długotrwałe lub wielokrotne narażenie <podać drogę narażenia, jeżeli udowodniono, że inne drogi narażenia nie stwarzają zagrożenia>.

 

PT

Afecta os órgãos <ou indicar todos os órgãos afectados, se forem conhecidos> após exposição prolongada ou repetida <indicar a via de exposição se existirem provas concludentes de que o perigo não decorre de nenhuma outra via de exposição>.

 

RO

Dăunează organelor <sau indicați toate organele afectate, dacă sunt cunoscute> prin expunere prelungită sau repetată <indicați calea de expunere dacă există probe concludente că nicio altă cale de expunere nu provoacă acest pericol>.

 

SK

Spôsobuje poškodenie orgánov <alebo uveďte všetky zasiahnuté orgány, ak sú známe>pri dlhšej alebo opakovanej expozícii <uveďte spôsob expozície, ak sa presvedčivo preukáže, že žiadne iné spôsoby expozície nevyvolávajú nebezpečenstvo>.

 

SL

Škoduje organom <ali navesti vse organe, na katere vpliva, če je znano> pri dolgotrajni ali ponavljajoči se izpostavljenosti <navesti način izpostavljenosti, če je prepričljivo dokazano, da noben drug način izpostavljenosti ne povzroča takšne nevarnosti>.

 

FI

Vahingoittaa elimiä <tai mainitaan kaikki tiedetyt kohde-elimet> pitkäaikaisessa tai toistuvassa altistumisessa <mainitaan altistumisreitti, jos on kiistatta osoitettu, että vaara ei voi aiheutua muiden altistumisreittien kautta>.

 

SV

Orsakar organskador <eller ange vilka organ som påverkas om detta är känt> genom lång eller upprepad exponering <ange exponeringsväg om det är definitivt bevisat att faran inte kan orsakas av några andra aktuella exponeringsvägar>.



H373

Keel

3.9 –  Mürgisus sihtelundi suhtes – korduv kokkupuude, 2. ohukategooria

 

BG

Може да причини увреждане на органите < или да се посочат всички засегнати органи, ако са известни > при продължителна или многократна експозиция < да се посочи пътят на експозицията, ако категорично е доказано, че няма друг път на експозиция, който води до същата опасност >.

 

ES

Puede provocar daños en los órganos <indíquense todos los órganos afectados, si se conocen> tras exposiciones prolongadas o repetidas <indíquese la vía de exposición si se ha demostrado concluyentemente que ninguna otra vía es peligrosa>.

 

CS

Při prodloužené nebo opakované expozici může způsobit poškození orgánů <nebo uvést všechny postižené orgány, jsou-li známy><uveďte cestu expozice, je-li přesvědčivě prokázáno, že ostatní cesty expozice nejsou nebezpečné>.

 

DA

Kan forårsage organskader<eller angiv alle påvirkede organer, hvis de kendes>ved længerevarende eller gentagen eksponering<angiv eksponeringsvej, hvis det er endeligt påvist, at faren ikke kan frembringes ad nogen anden eksponeringsvej>.

 

DE

Kann bei längerer oder wiederholter Exposition die Organe schädigen <alle betroffenen Organe nennen> <Expositionsweg angeben, wenn schlüssig belegt ist, dass diese Gefahr bei keinem anderen Expositionsweg besteht>.

 

ET

Võib kahjustada elundeid <või märkida kõik mõjutatud elundid, kui need on teada> pikaajalisel või korduval kokkupuutel <märkida kokkupuuteviis, kui on veenvalt tõestatud, et muud kokkupuuteviisid ei ole ohtlikud>.

 

EL

Μπορεί να προκαλέσει βλάβες στα όργανα <ή αναφέρονται όλα τα όργανα που βλάπτονται, εάν είναι γνωστά> ύστερα από παρατεταμένη ή επανειλημμένη έκθεση <αναφέρεται η οδός έκθεσης αν έχει αποδειχθεί αδιαμφισβήτητα ότι δεν υπάρχει κίνδυνος από τις άλλες οδούς έκθεσης>.

 

EN

May cause damage to organs <or state all organs affected, if known> through prolonged or repeated exposure <state route of exposure if it is conclusively proven that no other routes of exposure cause the hazard>.

 

FR

Peut provoquer des lésions aux organes <ou indiquer tous les organes affectés, s ils sont connus> à la suite d’expositions répétées ou d’une exposition prolongée <indiquer la voie d’ exposition s il est formellement prouvé qu aucune autre voie d’ exposition ne conduit au même danger>.

 

GA

D’fhéadfadh damáiste a dhéanamh d’orgáin <nó tabhair na horgáin go léir a bhuailtear, más eol> trí nochtadh fada nó nochtadh arís agus arís eile <tabhair an bealach nochta má tá sé cruthaithe go cinntitheach nach bealach nochta ar bith eile is cúis leis an nguais>.

▼M5

 

HR

Može uzrokovati oštećenje organa <ili navesti sve organe na koje djeluje ako je poznato> tijekom produljene ili ponavljane izloženosti <navesti način izloženosti ako je nedvojbeno dokazano da niti jedan drugi način izloženosti ne uzrokuje takvu opasnost>.

▼B

 

IT

Può provocare danni agli organi <o indicare tutti gli organi interessati, se noti> in caso di esposizione prolungata o ripetuta <indicare la via di esposizione se è accertato che nessun'altra via di esposizione comporta il medesimo pericolo>.

 

LV

Var izraisīt orgānu bojājumus <vai norādīt visus skartos orgānus, ja tie ir zināmi> ilgstošas vai atkārtotas iedarbības rezultātā <norādīt iedarbības ceļu, ja ir nepārprotami pierādīts, ka citi iedarbības ceļi nerada apdraudējumu>.

 

LT

Gali pakenkti organams <arba nurodyti visus veikiamus organus, jeigu žinoma>, jeigu medžiaga veikia ilgai arba dažnai <nurodyti veikimo būdą, jeigu įtikinamai nustatyta, kad kiti veikimo būdai nepavojingi>.

 

HU

Ismétlődő vagy hosszabb expozíció esetén < meg kell adni az expozíciós útvonalat, ha meggyőzően bizonyított, hogy más expozíciós útvonal nem okozza a veszélyt > károsíthatja a szerveket > vagy meg kell adni az összes érintett szervet, ha ismertek >.

 

MT

Jista’ jikkawża ħsara lill-organi <jew semmi l-organi kollha affettwati, jekk ikunu magħrufa> permezz ta espożizzjoni fit-tul jew ripetuta <semmi l-mod ta espożizzjoni jekk ikun pruvat b mod konklużiv li l-ebda modi oħra ta espożizzjoni ma jikkawżaw il-periklu>.

 

NL

Kan schade aan organen <of alle betrokken organen vermelden indien bekend> veroorzaken bij langdurige of herhaalde blootstelling <blootstellingsroute vermelden indien afdoende bewezen is dat het gevaar bij andere blootstellingsroutes niet aanwezig is>.

 

PL

Może powodować uszkodzenie narządów <podać wszystkie znane organy, których to dotyczy > poprzez długotrwałe lub wielokrotne narażenie <podać drogę narażenia, jeśli udowodniono, że inne drogi narażenia nie stwarzają zagrożenia>.

 

PT

Pode afectar os órgãos <ou indicar todos os órgãos afectados, se forem conhecidos> após exposição prolongada ou repetida <indicar a via de exposição se existirem provas concludentes de que o perigo não decorre de nenhuma outra via de exposição>.

 

RO

Poate dăuna organelor <sau indicați toate organele afectate, dacă sunt cunoscute> prin expunere prelungită sau repetată <indicați calea de expunere dacă există probe concludente că nicio altă cale de expunere nu provoacă acest pericol>.

 

SK

Môže spôsobiť poškodenie orgánov <alebo uveďte všetky zasiahnuté orgány, ak sú známe>pri dlhšej alebo opakovanej expozícii <uveďte spôsob expozície, ak sa presvedčivo preukáže, že žiadne iné spôsoby expozície nevyvolávajú nebezpečenstvo>.

 

SL

Lahko škoduje organom <ali navesti vse organe, na katere vpliva, če je znano> pri dolgotrajni ali ponavljajoči se izpostavljenosti <navesti način izpostavljenosti, če je prepričljivo dokazano, da noben drug način izpostavljenosti ne povzroča takšne nevarnosti>.

 

FI

Saattaa vahingoittaa elimiä <tai mainitaan kaikki tiedetyt kohde-elimet> pitkäaikaisessa tai toistuvassa altistumisessa <mainitaan altistumisreitti, jos on kiistatta osoitettu, että vaara ei voi aiheutua muiden altistumisreittien kautta>

 

SV

Kan orsaka organskador <eller ange vilka organ som påverkas om detta är känt> genom lång eller upprepad exponering <ange exponeringsväg om det är definitivt bevisat att faran inte kan orsakas av några andra aktuella exponeringsvägar>.

▼M2



H300

+

H310

Keel

3.1 – äge mürgisus (suukaudne) ja äge mürgisus (nahakaudne), 1. ja 2. ohukategooria

 

BG

Смъртоносен при поглъщане или при контакт с кожата

 

ES

Mortal en caso de ingestión o en contacto con la piel

 

CS

Při požití nebo při styku s kůží může způsobit smrt

 

DA

Livsfarlig ved indtagelse eller hudkontakt

 

DE

Lebensgefahr bei Verschlucken oder Hautkontakt

 

ET

Allaneelamisel või nahale sattumisel surmav

 

EL

Θανατηφόρο σε περίπτωση κατάποσης ή σε επαφή με το δέρμα

 

EN

Fatal if swallowed or in contact with skin

 

FR

Mortel par ingestion ou par contact cutané

 

GA

Ábhar marfach é seo má shlogtar é nó má theagmhaíonn leis an gcraiceann

▼M5

 

HR

Smrtonosno ako se proguta ili u dodiru s kožom

▼M2

 

IT

Mortale in caso di ingestione o a contatto con la pelle

 

LV

Var izraisīt nāvi, ja norīts vai saskaras ar ādu

 

LT

Mirtina prarijus arba susilietus su oda

 

HU

Lenyelve vagy bőrrel érintkezve halálos

 

MT

Fatali jekk tinbela’ jew tmiss mal-ġilda

 

NL

Dodelijk bij inslikken en bij contact met de huid

 

PL

Grozi śmiercią po połknięciu lub w kontakcie ze skórą

 

PT

Mortal por ingestão ou contacto com a pele

 

RO

Mortal în caz de înghițire sau în contact cu pielea

 

SK

Pri požití alebo styku s kožou môže spôsobiť smrť

 

SL

Smrtno pri zaužitju ali v stiku s kožo

 

FI

Tappavaa nieltynä tai joutuessaan iholle

 

SV

Dödligt vid förtäring eller vid hudkontakt



H300

+

H330

Keel

3.1 – äge mürgisus (suukaudne) ja äge mürgisus (sissehingamisel), 1. ja 2. ohukategooria

 

BG

Смъртоносен при поглъщане или при вдишване

 

ES

Mortal en caso de ingestión o inhalación

 

CS

Při požití nebo při vdechování může způsobit smrt

 

DA

Livsfarlig ved indtagelse eller indånding

 

DE

Lebensgefahr bei Verschlucken oder Einatmen

 

ET

Allaneelamisel või sissehingamisel surmav

 

EL

Θανατηφόρο σε περίπτωση κατάποσης ή σε περίπτωση εισπνοής

 

EN

Fatal if swallowed or if inhaled

 

FR

Mortel par ingestion ou par inhalation

 

GA

Ábhar marfach é seo má shlogtar nó má ionanálaítear é

▼M5

 

HR

Smrtonosno ako se proguta ili ako se udiše

▼M2

 

IT

Mortale se ingerito o inalato

 

LV

Var izraisīt nāvi, ja norīts vai iekļūst elpceļos

 

LT

Mirtina prarijus arba įkvėpus

 

HU

Lenyelve vagy belélegezve halálos

 

MT

Fatali jekk tinbela’ jew tittieħed bin-nifs

 

NL

Dodelijk bij inslikken en bij inademing

 

PL

Grozi śmiercią po połknięciu lub w następstwie wdychania

 

PT

Mortal por ingestão ou inalação

 

RO

Mortal în caz de înghițire sau inhalare

 

SK

Pri požití alebo vdýchnutí môže spôsobiť smrť

 

SL

Smrtno pri zaužitju ali vdihavanju

 

FI

Tappavaa nieltynä tai hengitettynä

 

SV

Dödligt vid förtäring eller inandning



H310

+

H330

Keel

3.1 – äge mürgisus (nahakaudne) ja äge mürgisus (sissehingamisel), 1. ja 2. ohukategooria

 

BG

Смъртоносен при контакт с кожата или при вдишване

 

ES

Mortal en contacto con la piel o si se inhala

 

CS

Při styku s kůží nebo při vdechování může způsobit smrt

 

DA

Livsfarlig ved hudkontakt eller indånding

 

DE

Lebensgefahr bei Hautkontakt oder Einatmen

 

ET

Nahale sattumisel või sissehingamisel surmav

 

EL

Θανατηφόρο σε επαφή με το δέρμα ή σε περίπτωση εισπνοής

 

EN

Fatal in contact with skin or if inhaled

 

FR

Mortel par contact cutané ou par inhalation

 

GA

Ábhar marfach é seo má theagmhaíonn leis an gcraiceann nó má ionanálaítear é

▼M5

 

HR

Smrtonosno u dodiru s kožom ili ako se udiše

▼M2

 

IT

Mortale a contatto con la pelle o in caso di inalazione

 

LV

Var izraisīt nāvi, ja saskaras ar ādu vai nonāk elpceļos

 

LT

Mirtina susilietus su oda arba įkvėpus

 

HU

Bőrrel érintkezve vagy belélegezve halálos

 

MT

Fatali f’kuntatt mal-ġilda jew jekk tittieħed bin-nifs

 

NL

Dodelijk bij contact met de huid en bij inademing

 

PL

Grozi śmiercią w kontakcie ze skórą lub w następstwie wdychania

 

PT

Mortal por contacto com a pele ou inalação

 

RO

Mortal în contact cu pielea sau prin inhalare

 

SK

Pri styku s kožou alebo pri vdýchnutí môže spôsobiť smrť

 

SL

Smrtno v stiku s kožo ali pri vdihavanju

 

FI

Tappavaa joutuessaan iholle tai hengitettynä

 

SV

Dödligt vid hudkontakt eller inandning



H300 +

H310 +

H330

Keel

3.1 – äge mürgisus (suukaudne), äge mürgisus (nahakaudne) ja äge mürgisus (sissehingamisel), 1. ja 2. ohukategooria

 

BG

Смъртоносен при поглъщане, при контакт с кожата или при вдишване

 

ES

Mortal en caso de ingestión, contacto con la piel o inhalación

 

CS

Při požití, při styku s kůží nebo při vdechování může způsobit smrt

 

DA

Livsfarlig ved indtagelse, hudkontakt eller indånding

 

DE

Lebensgefahr bei Verschlucken, Hautkontakt oder Einatmen

 

ET

Allaneelamisel, nahale sattumisel või sissehingamisel surmav

 

EL

Θανατηφόρο σε περίπτωση κατάποσης, σε επαφή με το δέρμα ή σε περίπτωση εισπνοής

 

EN

Fatal if swallowed, in contact with skin or if inhaled

 

FR

Mortel par ingestion, par contact cutané ou par inhalation

 

GA

Ábhar marfach é seo má shlogtar, má theagmhaíonn leis an gcraiceann nó má ionanálaítear é

▼M5

 

HR

Smrtonosno ako se proguta, u dodiru s kožom ili ako se „udiše”

▼M2

 

IT

Mortale se ingerito, a contatto con la pelle o se inalato

 

LV

Var izraisīt nāvi, ja norīts, saskaras ar ādu vai iekļūst elpceļos

 

LT

Mirtina prarijus, susilietus su oda arba įkvėpus

 

HU

Lenyelve, bőrrel érintkezve vagy belélegezve halálos

 

MT

Fatali jekk tinbela’, tmiss mal-ġilda jew tittieħed bin-nifs

 

NL

Dodelijk bij inslikken, bij contact met de huid en bij inademing

 

PL

Grozi śmiercią po połknięciu, w kontakcie ze skórą lub w następstwie wdychania

 

PT

Mortal por ingestão, contacto com a pele ou inalação

 

RO

Mortal în caz de înghițire, în contact cu pielea sau prin inhalare

 

SK

Pri požití, pri styku s kožou alebo pri vdýchnutí môže spôsobiť smrť

 

SL

Smrtno pri zaužitju, v stiku s kožo ali pri vdihavanju

 

FI

Tappavaa nieltynä, joutuessaan iholle tai hengitettynä

 

SV

Dödligt vid förtäring, hudkontakt eller inandning



H301

+

H311

Keel

3.1 – äge mürgisus (suukaudne) ja äge mürgisus (nahakaudne), 3. ohukategooria

 

BG

Токсичен при поглъщане или при контакт с кожата

 

ES

Tóxico en caso de ingestión o en contacto con la piel

 

CS

Toxický při požití a při styku s kůží

 

DA

Giftig ved indtagelse eller hudkontakt

 

DE

Giftig bei Verschlucken oder Hautkontakt

 

ET

Allaneelamisel või nahale sattumisel mürgine

 

EL

Τοξικό σε περίπτωση κατάποσης ή σε επαφή με το δέρμα

 

EN

Toxic if swallowed or in contact with skin

 

FR

Toxique par ingestion ou par contact cutané

 

GA

Ábhar tocsaineach má shlogtar é nó má theagmhaíonn leis an gcraiceann

▼M5

 

HR

Otrovno ako se proguta ili u dodiru s kožom

▼M2

 

IT

Tossico se ingerito o a contatto con la pelle

 

LV

Toksisks, ja norīts vai saskaras ar ādu

 

LT

Toksiška prarijus arba susilietus su oda

 

HU

Lenyelve vagy bőrrel érintkezve mérgező

 

MT

Tossika jekk tinbela’ jew tmiss mal-ġilda

 

NL

Giftig bij inslikken en bij contact met de huid

 

PL

Działa toksycznie po połknięciu lub w kontakcie ze skórą

 

PT

Tóxico por ingestão ou contacto com a pele

 

RO

Toxic în caz de înghițire sau în contact cu pielea

 

SK

Toxický pri požití a pri styku s kožou

 

SL

Strupeno pri zaužitju ali v stiku s kožo

 

FI

Myrkyllistä nieltynä tai joutuessaan iholle

 

SV

Giftigt vid förtäring eller hudkontakt



H301

+

H331

Keel

3.1 – äge mürgisus (suukaudne) ja äge mürgisus (sissehingamisel), 3. ohukategooria

 

BG

Токсичен при поглъщане или при вдишване

 

ES

Tóxico en caso de ingestión o inhalación

 

CS

Toxický při požití a při vdechování

 

DA

Giftig ved indtagelse eller indånding

 

DE

Giftig bei Verschlucken oder Einatmen

 

ET

Allaneelamisel või sissehingamisel mürgine

 

EL

Τοξικό σε περίπτωση κατάποσης ή σε περίπτωση εισπνοής

 

EN

Toxic if swallowed or if inhaled

 

FR

Toxique par ingestion ou par inhalation

 

GA

Ábhar tocsaineach má shlogtar nó má ionanálaítear é

▼M5

 

HR

Otrovno ako se proguta ili ako se udiše

▼M2

 

IT

Tossico se ingerito o inalato

 

LV

Toksisks, ja norīts vai iekļūst elpceļos

 

LT

Toksiška prarijus arba įkvėpus

 

HU

Lenyelve vagy belélegezve mérgező

 

MT

Tossika jekk tinbela’ jew tittieħed bin-nifs

 

NL

Giftig bij inslikken en bij inademing

 

PL

Działa toksycznie po połknięciu lub w następstwie wdychania

 

PT

Tóxico por ingestão ou inalação

 

RO

Toxic în caz de înghițire sau prin inhalare

 

SK

Toxický pri požití alebo vdýchnutí

 

SL

Strupeno pri zaužitju ali vdihavanju

 

FI

Myrkyllistä nieltynä tai hengitettynä

 

SV

Giftigt vid förtäring eller inandning



H311

+

H331

Keel

3.1 – äge mürgisus (nahakaudne) ja äge mürgisus (sissehingamisel), 3. ohukategooria

 

BG

Токсичен при контакт с кожата или при вдишване

 

ES

Tóxico en contacto con la piel o si se inhala

 

CS

Toxický při styku s kůží a při vdechování

 

DA

Livsfarlig ved hudkontakt eller indånding

 

DE

Giftig bei Hautkontakt oder Einatmen

 

ET

Nahale sattumisel või sissehingamisel mürgine

 

EL

Τοξικό σε επαφή με το δέρμα ή σε περίπτωση εισπνοής

 

EN

Toxic in contact with skin or if inhaled

 

FR

Toxique par contact cutané ou par inhalation

 

GA

Ábhar tocsaineach má theagmhaíonn leis an gcraiceann nó má ionanálaítear é

▼M5

 

HR

Otrovno u dodiru s kožom ili ako se udiše

▼M2

 

IT

Tossico a contatto con la pelle o se inalato

 

LV

Toksisks saskarē ar ādu vai ja iekļūst elpceļos

 

LT

Toksiška susilietus su oda arba įkvėpus

 

HU

Bőrrel érintkezve vagy belélegezve mérgező

 

MT

Tossika jekk tmiss mal-ġilda jew tittieħeb bin-nifs

 

NL

Giftig bij contact met de huid en bij inademing

 

PL

Działa toksycznie w kontakcie ze skórą lub w następstwie wdychania

 

PT

Tóxico em contacto com a pele ou por inalação

 

RO

Toxic în contact cu pielea sau prin inhalare

 

SK

Toxický pri styku s kožou alebo pri vdýchnutí

 

SL

Strupeno v stiku s kožo ali pri vdihavanju

 

FI

Myrkyllistä joutuessaan iholle tai hengitettynä

 

SV

Giftigt vid hudkontakt eller förtäring



H301 +

H311 +

H331

Keel

3.1 – äge mürgisus (suukaudne), äge mürgisus (nahakaudne) ja äge mürgisus (sissehingamisel), 3. ohukategooria

 

BG

Токсичен при поглъщане, при контакт с кожата или при вдишване

 

ES

Tóxico en caso de ingestión, contacto con la piel o inhalación

 

CS

Toxický při požití, při styku s kůží a při vdechování

 

DA

Giftig ved indtagelse, hudkontakt eller indånding

 

DE

Giftig bei Verschlucken, Hautkontakt oder Einatmen

 

ET

Allaneelamisel, nahale sattumisel või sissehingamisel mürgine

 

EL

Τοξικό σε περίπτωση κατάποσης, σε επαφή με το δέρμα ή σε περίπτωση κατάποσης

 

EN

Toxic if swallowed, in contact with skin or if inhaled

 

FR

Toxique par ingestion, par contact cutané ou par inhalation

 

GA

Ábhar tocsaineach má shlogtar, má theagmhaíonn leis an gcraiceann nó má ionanálaítear é

▼M5

 

HR

Otrovno ako se proguta, u dodiru s kožom ili ako se udiše

▼M2

 

IT

Tossico se ingerito, a contatto con la pelle o se inalato

 

LV

Toksisks, ja norīts, saskaras ar ādu vai iekļūst elpceļos

 

LT

Toksiška prarijus, susilietus su oda arba įkvėpus

 

HU

Lenyelve, bőrrel érintkezve vagy belélegezve mérgező

 

MT

Tossika jekk tinbela’, tmiss mal-ġilda jew tittieħed bin-nifs

 

NL

Giftig bij inslikken, bij contact met de huid en bij inademing

 

PL

Działa toksycznie po połknięciu, w kontakcie ze skórą lub w następstwie wdychania

 

PT

Tóxico por ingestão, contacto com a pele ou inalação

 

RO

Toxic în caz de înghițire, în contact cu pielea sau prin inhalare

 

SK

Toxický pri požití, styku s kožou alebo pri vdýchnutí

 

SL

Strupeno pri zaužitju, v stiku s kožo ali pri vdihavanju

 

FI

Myrkyllistä nieltynä, joutuessaan iholle tai hengitettynä

 

SV

Giftigt vid förtäring, hudkontakt eller inandning



H302

+

H312

Keel

3.1 – äge mürgisus (suukaudne) ja äge mürgisus (nahakaudne), 4. ohukategooria

 

BG

Вреден при поглъщане или при контакт с кожата

 

ES

Nocivo en caso de ingestión o en contacto con la piel

 

CS

Zdraví škodlivý při požití a při styku s kůží

 

DA

Livsfarlig ved indtagelse eller hudkontakt

 

DE

Gesundheitsschädlich bei Verschlucken oder Hautkontakt

 

ET

Allaneelamisel või nahale sattumisel kahjulik

 

EL

Επιβλαβές σε περίπτωση κατάποσης ή σε επαφή με το δέρμα

 

EN

Harmful if swallowed or in contact with skin

 

FR

Nocif en cas d’ingestion ou de contact cutané

 

GA

Ábhar dochrach má shlogtar é nó má theagmhaíonn leis an gcraiceann

▼M5

 

HR

Štetno ako se proguta ili u dodiru s kožom

▼M2

 

IT

Nocivo se ingerito o a contatto con la pelle

 

LV

Kaitīgs, ja norīts vai saskaras ar ādu

 

LT

Kenksminga prarijus arba susilietus su oda

 

HU

Lenyelve vagy bőrrel érintkezve ártalmas

 

MT

Tagħmel ħsara jekk tinbela’ jew jekk tmiss mal-ġilda

 

NL

Schadelijk bij inslikken en bij contact met de huid

 

PL

Działa szkodliwie po połknięciu lub w kontakcie ze skórą

 

PT

Nocivo por ingestão ou contacto com a pele

 

RO

Nociv în caz de înghițire sau în contact cu pielea

 

SK

Zdraviu škodlivý pri požití alebo pri styku s kožou

 

SL

Zdravju škodljivo pri zaužitju ali v stiku s kožo

 

FI

Haitallista nieltynä tai joutuessaan iholle

 

SV

Skadligt vid förtäring eller hudkontakt



H302

+

H332

Keel

3.1 – äge mürgisus (suukaudne) ja äge mürgisus (sissehingamisel), 4. ohukategooria

 

BG

Вреден при поглъщане или при вдишване

 

ES

Nocivo en caso de ingestión o inhalación

 

CS

Zdraví škodlivý při požití a při vdechování

 

DA

Farlig ved indtagelse eller indånding

 

DE

Gesundheitsschädlich bei Verschlucken oder Einatmen

 

ET

Allaneelamisel või sissehingamisel kahjulik

 

EL

Επιβλαβές σε περίπτωση κατάποσης ή σε περίπτωση εισπνοής

 

EN

Harmful if swallowed or if inhaled

 

FR

Nocif en cas d’ingestion ou d’inhalation

 

GA

Ábhar dochrach má shlogtar nó má ionanálaítear é

▼M5

 

HR

Štetno ako se proguta ili ako se udiše

▼M2

 

IT

Nocivo se ingerito o inalato

 

LV

Kaitīgs, ja norīts vai iekļūst elpceļos

 

LT

Kenksminga prarijus arba įkvėpus

 

HU

Lenyelve vagy belélegezve ártalmas

 

MT

Tagħmel ħsara jekk tinbela’ jew tittieħed bin-nifs

 

NL

Schadelijk bij inslikken en bij inademing

 

PL

Działa szkodliwie po połknięciu lub w następstwie wdychania

 

PT

Nocivo por ingestão ou inalação

 

RO

Nociv în caz de înghițire sau inhalare

 

SK

Zdraviu škodlivý pri požití alebo vdýchnutí

 

SL

Zdravju škodljivo pri zaužitju in vdihavanju

 

FI

Haitallista nieltynä tai hengitettynä

 

SV

Skadligt vid förtäring eller inandning



H312

+

H332

Keel

3.1 – äge mürgisus (nahakaudne) ja äge mürgisus (sissehingamisel), 4. ohukategooria

 

BG

Вреден при контакт с кожата или при вдишване

 

ES

Nocivo en contacto con la piel o si se inhala

 

CS

Zdraví škodlivý při styku s kůží a při vdechování

 

DA

Farlig ved hudkontakt eller indånding

 

DE

Gesundheitsschädlich bei Hautkontakt oder Einatmen

 

ET

Nahale sattumisel või sissehingamisel kahjulik

 

EL

Επιβλαβές σε επαφή με το δέρμα ή σε περίπτωση εισπνοής

 

EN

Harmful in contact with skin or if inhaled

 

FR

Nocif en cas de contact cutané ou d’inhalation

 

GA

Ábhar dochrach má theagmhaíonn leis an gcraiceann nó má ionanálaítear é

▼M5

 

HR

Štetno u dodiru s kožom ili ako se udiše

▼M2

 

IT

Nocivo a contatto con la pelle o se inalato

 

LV

Kaitīgs saskarē ar ādu vai ja iekļūst elpceļos

 

LT

Kenksminga susilietus su oda arba įkvėpus

 

HU

Bőrrel érintkezve vagy belélegezve ártalmas

 

MT

Tagħmel ħsara jekk tmiss mal-ġilda jew jekk tittieħed bin-nifs

 

NL

Schadelijk bij contact met de huid en bij inademing

 

PL

Działa szkodliwie w kontakcie ze skórą lub w następstwie wdychania

 

PT

Nocivo em contacto com a pele ou por inalação

 

RO

Nociv în contact cu pielea sau prin inhalare

 

SK

Zdraviu škodlivý pri styku s kožou alebo pri vdýchnutí

 

SL

Zdravju škodljivo v stiku s kožo in pri vdihavanju

 

FI

Haitallista joutuessaan iholle tai hengitettynä

 

SV

Skadligt vid hudkontakt eller inandning



H302 +

H312 +

H332

Keel

3.1 – äge mürgisus (suukaudne), äge mürgisus (nahakaudne) ja äge mürgisus (sissehingamisel), 4. ohukategooria

 

BG

Вреден при поглъщане, при контакт с кожата или при вдишване

 

ES

Nocivo en caso de ingestión, contacto con la piel o inhalación

 

CS

Zdraví škodlivý při požití, při styku s kůží a při vdechování

 

DA

Farlig ved indånding, hudkontakt eller indånding

 

DE

Gesundheitsschädlich bei Verschlucken, Hautkontakt oder Einatmen

 

ET

Allaneelamisel, nahale sattumisel või sissehingamisel kahjulik

 

EL

Επιβλαβές σε περίπτωση κατάποσης, σε επαφή με το δέρμα ή σε περίπτωση εισπνοής

 

EN

Harmful if swallowed, in contact with skin or if inhaled

 

FR

Nocif en cas d’ingestion, de contact cutané ou d’inhalation

 

GA

Ábhar dochrach má shlogtar, má theagmhaíonn leis an gcraiceann nó má ionanálaítear é

▼M5

 

HR

Štetno ako se proguta, u dodiru s kožom ili ako se udiše

▼M2

 

IT

Nocivo se ingerito, a contatto con la pelle o se inalato

 

LV

Kaitīgs, ja norīts, saskaras ar ādu vai nonāk elpceļos

 

LT

Kenksminga prarijus, susilietus su oda arba įkvėpus

 

HU

Lenyelve, bőrrel érintkezve vagy belélegezve ártalmas

 

MT

Tagħmel il-ħsara jekk tinbela’, tmiss mal-ġilda jew tittiħed bin-nifs

 

NL

Schadelijk bij inslikken, bij contact met de huid en bij inademing

 

PL

Działa szkodliwie po połknięciu, w kontakcie ze skórą lub w następstwie wdychania

 

PT

Nocivo por ingestão, contacto com a pele ou inalação

 

RO

Nociv în caz de înghițire, în contact cu pielea sau prin inhalare

 

SK

Zdraviu škodlivý pri požití, styku s kožou alebo pri vdýchnutí

 

SL

Zdravju škodljivo pri zaužitju, v stiku s kožo ali pri vdihavanju

 

FI

Haitallista nieltynä, joutuessaan iholle tai hengitettynä

 

SV

Skadligt vid förtäring, hudkontakt eller inandning

▼B



Tabel 1.3

Ohulaused keskkonnaohtude kohta

H400

Keel

4.1 –  Ohtlik ►C3  veekeskkonnale ◄ – ägeda mürgisuse 1. ohukategooria

 

BG

Много токсично за водните организми.

 

ES

Muy tóxico para los organismos acuáticos.

 

CS

Vysoce toxický pro život ve vodách.

 

DA

Meget giftig for vandlevende organismer.

 

DE

Sehr giftig für Wasserorganismen.

 

ET

Väga mürgine veeorganismidele.

 

EL

Πολύ τοξικό για τους υδρόβιους οργανισμούς.

 

EN

Very toxic to aquatic life.

 

FR

Très toxique pour les organismes aquatiques.

 

GA

An-tocsaineach don saol uisceach.

▼M5

 

HR

Vrlo otrovno za vodeni okoliš.

▼B

 

IT

Molto tossico per gli organismi acquatici.

 

LV

Ļoti toksisks ūdens organismiem.

 

LT

Labai toksiška vandens gyvūnijai ir augalijai.

 

HU

Nagyon mérgező a vízi élővilágra.

 

MT

Tossiku ħafna għall-organiżmi li jgħixu fl-ilma.

 

NL

Zeer giftig voor in het water levende organismen.

 

PL

Działa bardzo toksycznie na organizmy wodne.

 

PT

Muito tóxico para os organismos aquáticos.

 

RO

Foarte toxic pentru mediul acvatic.

 

SK

Veľmi toxická pre vodné organizmy.

 

SL

Zelo strupeno za vodne organizme.

 

FI

Erittäin myrkyllistä vesieliöille.

 

SV

Mycket giftigt för vattenlevande organismer.



H410

Keel

4.1 –  Ohtlik ►C3  veekeskkonnale ◄ – kroonilise mürgisuse 1. ohukategooria

 

BG

Много токсично за водните организми, с дълготраен ефект.

 

ES

Muy tóxico para los organismos acuáticos, con efectos nocivos duraderos.

 

CS

Vysoce toxický pro život ve vodách s dlouhotrvajícími účinky.

 

DA

Meget giftig med langvarige virkninger for vandlevende organismer.

 

DE

Sehr giftig für Wasserorganismen, Langzeitwirkung.

 

ET

Väga mürgine veeorganismidele, pikaajaline toime.

 

EL

Πολύ τοξικό για τους υδρόβιους οργανισμούς, με μακροχρόνιες επιπτώσεις.

 

EN

Very toxic to aquatic life with long lasting effects.

 

FR

Très toxique pour les organismes aquatiques, avec des effets à long terme.

 

GA

An-tocsaineach don saol uisceach, le héifeachtaí fadtréimhseacha.

▼M5

 

HR

Vrlo otrovno za vodeni okoliš, s dugotrajnim učincima.

▼B

 

IT

Molto tossico per gli organismi acquatici con effetti di lunga durata.

 

LV

Ļoti toksisks ūdens organismiem ar ilgstošām sekām.

 

LT

Labai toksiška vandens gyvūnijai ir augalijai, turi ilgalaikį poveikį.

 

HU

Nagyon mérgező a vízi élővilágra, hosszan tartó károsodást okoz.

 

MT

Tossiku ħafna għall-organiżmi li jgħixu fl-ilma b’mod li jħalli effetti dejjiema.

 

NL

Zeer giftig voor in het water levende organismen, met langdurige gevolgen.

 

PL

Działa bardzo toksycznie na organizmy wodne, powodując długotrwałe skutki.

 

PT

Muito tóxico para os organismos aquáticos com efeitos duradouros.

 

RO

Foarte toxic pentru mediul acvatic cu efecte pe termen lung.

 

SK

Veľmi toxická pre vodné organizmy, s dlhodobými účinkami.

 

SL

Zelo strupeno za vodne organizme, z dolgotrajnimi učinki.

 

FI

Erittäin myrkyllistä vesieliöille, pitkäaikaisia haittavaikutuksia.

 

SV

Mycket giftigt för vattenlevande organismer med långtidseffekter.



H411

Keel

4.1 –  Ohtlik ►C3  veekeskkonnale ◄ – kroonilise mürgisuse 2. ohukategooria

 

BG

Токсично за водните организми, с дълготраен ефект.

 

ES

Tóxico para los organismos acuáticos, con efectos nocivos duraderos.

 

CS

Toxický pro život ve vodách s dlouhotrvajícími účinky.

 

DA

Giftig med langvarige virkninger for vandlevende organismer.

 

DE

Giftig für Wasserorganismen, Langzeitwirkung.

 

ET

Mürgine veeorganismidele, pikaajaline toime.

 

EL

Τοξικό για τους υδρόβιους οργανισμούς, με μακροχρόνιες επιπτώσεις.

 

EN

Toxic to aquatic life with long lasting effects.

 

FR

Toxique pour les organismes aquatiques, avec des effets à long terme.

 

GA

Tocsaineach don saol uisceach, le héifeachtaí fadtréimhseacha.

▼M5

 

HR

Otrovno za vodeni okoliš s dugotrajnim učincima.

▼B

 

IT

Tossico per gli organismi acquatici con effetti di lunga durata.

 

LV

Toksisks ūdens organismiem ar ilgstošām sekām.

 

LT

Toksiška vandens gyvūnijai ir augalijai, turi ilgalaikį poveikį.

 

HU

Mérgező a vízi élővilágra, hosszan tartó károsodást okoz.

 

MT

Tossiku għall-organiżmi li jgħixu fl-ilma b’mod li jħalli effetti dejjiema.

 

NL

Giftig voor in het water levende organismen, met langdurige gevolgen.

 

PL

Działa toksycznie na organizmy wodne, powodując długotrwałe skutki.

 

PT

Tóxico para os organismos aquáticos com efeitos duradouros.

 

RO

Toxic pentru mediul acvatic cu efecte pe termen lung.

 

SK

Toxická pre vodné organizmy, s dlhodobými účinkami.

 

SL

Strupeno za vodne organizme, z dolgotrajnimi učinki.

 

FI

Myrkyllistä vesieliöille, pitkäaikaisia haittavaikutuksia.

 

SV

Giftigt för vattenlevande organismer med långtidseffekter.



H412

Keel

►C3  4.1 –  Kahjulik veekeskkonnale – kroonilise mürgisuse 3. ohukategooria. ◄

 

BG

Вредно за водните организми, с дълготраен ефект.

 

ES

Nocivo para los organismos acuáticos, con efectos nocivos duraderos.

 

CS

Škodlivý pro život ve vodách s dlouhotrvajícími účinky.

 

DA

Skadelig med langvarige virkninger for vandlevende organismer.

 

DE

Schädlich für Wasserorganismen, Langzeitwirkung.

 

ET

►C3  Kahjulik veeorganismidele, pikaajaline toime. ◄

 

EL

Επιβλαβές για τους υδρόβιους οργανισμούς, με μακροχρόνιες επιπτώσεις.

 

EN

Harmful to aquatic life with long lasting effects.

 

FR

Nocif pour les organismes aquatiques, avec des effets à long terme.

 

GA

Díobhálach don saol uisceach, le héifeachtaí fadtréimhseacha.

▼M5

 

HR

Štetno za vodeni okoliš s dugotrajnim učincima.

▼B

 

IT

Nocivo per gli organismi acquatici con effetti di lunga durata.

 

LV

Kaitīgs ūdens organismiem ar ilgstošām sekām.

 

LT

Kenksminga vandens gyvūnijai ir augalijai, turi ilgalaikį poveikį.

 

HU

Ártalmas a vízi élővilágra, hosszan tartó károsodást okoz.

 

MT

Jagħmel ħsara lill-organiżmi li jgħixu fl-ilma b’mod li jħalli effetti dejjiema.

 

NL

Schadelijk voor in het water levende organismen, met langdurige gevolgen.

 

PL

Działa szkodliwie na organizmy wodne, powodując długotrwałe skutki.

 

PT

Nocivo para os organismos aquáticos com efeitos duradouros.

 

RO

Nociv pentru mediul acvatic cu efecte pe termen lung.

 

SK

Škodlivá pre vodné organizmy, s dlhodobými účinkami.

 

SL

Škodljivo za vodne organizme, z dolgotrajnimi učinki.

 

FI

Haitallista vesieliöille, pitkäaikaisia haittavaikutuksia.

 

SV

Skadliga långtidseffekter för vattenlevande organismer.



H413

Keel

4.1 –  Ohtlik ►C3  veekeskkonnale ◄ – kroonilise mürgisuse 4. ohukategooria

 

BG

Може да причини дълготраен вреден ефект за водните организми.

 

ES

Puede ser nocivo para los organismos acuáticos, con efectos nocivos duraderos.

 

CS

Může vyvolat dlouhotrvající škodlivé účinky pro život ve vodách.

 

DA

Kan forårsage langvarige skadelige virkninger for vandlevende organismer.

 

DE

Kann für Wasserorganismen schädlich sein, Langzeitwirkung.

 

ET

Võib avaldada veeorganismidele pikaajalist kahjulikku toimet.

 

EL

Μπορεί να προκαλέσει μακροχρόνιες επιπτώσεις στους υδρόβιους οργανισμούς.

 

EN

May cause long lasting harmful effects to aquatic life.

 

FR

Peut être nocif à long terme pour les organismes aquatiques.

 

GA

D’fhéadfadh a bheith ina chúis éifeachtaí fadtréimhseacha díobhálacha ar an saol uisceach.

▼M5

 

HR

Može uzrokovati dugotrajne štetne učinke na vodeni okoliš.

▼B

 

IT

Può essere nocivo per gli organismi acquatici con effetti di lunga durata.

 

LV

Var radīt ilgstošas kaitīgas sekas ūdens organismiem.

 

LT

Gali turėti ilgalaikį kenksmingą poveikį vandens gyvūnijai ir augalijai.

 

HU

Hosszan tartó ártalmas hatást gyakorolhat a vízi élővilágra.

 

MT

Jista’ jikkawża effetti dejjiema li jagħmlu ħsara lill-organiżmi li jgħixu fl-ilma.

 

NL

Kan langdurige schadelijke gevolgen voor in het water levende organismen hebben.

 

PL

Może powodować długotrwałe szkodliwe skutki dla organizmów wodnych.

 

PT

Pode provocar efeitos nocivos duradouros nos organismos aquáticos.

 

RO

Poate avea efecte nocive petermen lung pentru mediul acvatic.

 

SK

Na vodné organizmy môže mať dlhodobé škodlivé účinky.

 

SL

Lahko ima dolgotrajne škodljive učinke na vodne organizme.

 

FI

Voi aiheuttaa pitkäaikaisia haittavaikutuksia vesieliöille.

 

SV

Kan ge skadliga långtidseffekter på vattenlevande organismer.

▼M2



H420

Keel

5.1 – ohtlik osoonikihile (1. ohukategooria)

 

BG

Вреди на общественото здраве и на околната среда, като разрушава озона във високите слоеве на атмосферата

 

ES

Causa daños a la salud pública y el medio ambiente al destruir el ozono en la atmósfera superior

 

CS

Poškozuje veřejné zdraví a životní prostředí tím, že ničí ozon ve svrchních vrstvách atmosféry

 

DA

Skader folkesundheden og miljøet ved at ødelægge ozon i den øvre atmosfære

 

DE

Schädigt die öffentliche Gesundheit und die Umwelt durch Ozonabbau in der äußeren Atmosphäre

 

ET

Kahjustab rahvatervist ja keskkonda, hävitades kõrgatmosfääris asuvat osoonikihti

 

EL

Βλάπτει τη δημόσια υγεία και το περιβάλλον καταστρέφοντας το όζον στην ανώτερη ατμόσφαιρα

 

EN

Harms public health and the environment by destroying ozone in the upper atmosphere

 

FR

Nuit à la santé publique et à l’environnement en détruisant l’ozone dans la haute atmosphère

 

GA

Déanann an t-ábhar seo díobháil don tsláinte phoiblí agus don chomhshaol trí ózón san atmaisféar uachtarach a scriosadh

▼M5

 

HR

Štetno za zdravlje ljudi i okoliš zbog uništavanja ozona u višoj atmosferi

▼M2

 

IT

Nuoce alla salute pubblica e all’ambiente distruggendo l’ozono dello strato superiore dell’atmosfera

 

LV

Bīstams sabiedrības veselībai un videi, jo iznīcina ozonu atmosfēras augšējā slānī

 

LT

Kenkia visuomenės sveikatai ir aplinkai, nes naikina ozono sluoksnį viršutinėje atmosferoje

 

HU

Károsítja a közegészséget és a környezetet, mert a légkör felső rétegeiben lebontja az ózont

 

MT

Tagħmel ħsara lis-saħħa tal-pubbliku u lill-ambjent billi teqred l-ożonu fl-atmosfera ta’ fuq

 

NL

Schadelijk voor de volksgezondheid en het milieu door afbraak van ozon in de bovenste lagen van de atmosfeer

 

PL

Szkodliwe dla zdrowia publicznego i środowiska w związku z niszczącym oddziaływaniem na ozon w górnej warstwie atmosfery

 

PT

Prejudica a saúde pública e o ambiente ao destruir o ozono na alta atmosfera

 

RO

Dăunează sănătății publice și mediului înconjurător prin distrugerea ozonului în atmosfera superioară

 

SK

Poškodzuje verejné zdravie a životné prostredie tým, že ničí ozón vo vrchných vrstvách atmosféry

 

SL

Škodljivo za javno zdravje in okolje zaradi uničevanja ozona v zgornji atmosferi

 

FI

Vahingoittaa kansanterveyttä ja ympäristöä tuhoamalla otsonia ylemmässä ilmakehässä

 

SV

Skadar folkhälsan och miljön genom förstöring av ozonet i övre delen av atmosfären

▼B

2.   2. Osa: täiendav ohuteave



Tabel 2.1

Füüsikalised omadused

EUH 001

Keel

 

 

BG

Експлозивно в сухо състояние.

 

ES

Explosivo en estado seco.

 

CS

Výbušný v suchém stavu.

 

DA

Eksplosivt i tør tilstand.

 

DE

►C3  In trockenem Zustand explosiv. ◄

 

ET

Plahvatusohtlik kuivana.

 

EL

Εκρηκτικό σε ξηρή κατάσταση.

 

EN

Explosive when dry.

 

FR

Explosif à l'état sec.

 

GA

Pléascach agus é tirim.

▼M5

 

HR

Eksplozivno u suhom stanju.

▼B

 

IT

Esplosivo allo stato secco.

 

LV

Sprādzienbīstams sausā veidā.

 

LT

Sausoje būsenoje gali sprogti.

 

HU

Száraz állapotban robbanásveszélyes.

 

MT

Jisplodi meta jinxef.

 

NL

In droge toestand ontplofbaar.

 

PL

Produkt wybuchowy w stanie suchym.

 

PT

Explosivo no estado seco.

 

RO

Exploziv în stare uscată.

 

SK

V suchom stave výbušný.

 

SL

Eksplozivno v suhem stanju.

 

FI

Räjähtävää kuivana.

 

SV

Explosivt i torrt tillstånd.

▼M4 —————

▼B



EUH 014

Keel

 

 

BG

Реагира бурно с вода.

 

ES

Reacciona violentamente con el agua.

 

CS

Prudce reaguje s vodou.

 

DA

Reagerer voldsomt med vand.

 

DE

Reagiert heftig mit Wasser.

 

ET

Reageerib ägedalt veega.

 

EL

Αντιδρά βίαια με νερό.

 

EN

Reacts violently with water.

 

FR

Réagit violemment au contact de l'eau.

 

GA

Imoibríonn go foirtil le huisce.

▼M5

 

HR

Burno reagira s vodom.

▼B

 

IT

Reagisce violentemente con l'acqua.

 

LV

Aktīvi reaģē ar ūdeni.

 

LT

Smarkiai reaguoja su vandeniu.

 

HU

Vízzel hevesen reagál.

 

MT

Jirreaġixxi bil-qawwa meta jmiss l-ilma.

 

NL

Reageert heftig met water.

 

PL

Reaguje gwałtownie z wodą.

 

PT

Reage violentamente em contacto com a água.

 

RO

Reacționează violent în contact cu apa.

 

SK

Prudko reaguje s vodou.

 

SL

Burno reagira z vodo.

 

FI

Reagoi voimakkaasti veden kanssa.

 

SV

Reagerar häftigt med vatten.



EUH 018

Keel

 

 

BG

При употреба може да образува запалима/експлозивна паровъздушнa смес.

 

ES

►C3  Al usarlo, pueden formarse mezclas aire-vapor explosivas o inflamables. ◄

 

CS

Při používání může vytvářet hořlavé nebo výbušné směsi par se vzduchem.

 

DA

Kan danne brandbare dampe/eksplosive damp-luftblandinger ved brug.

 

DE

Kann bei Verwendung explosionsfähige/entzündbare Dampf/Luft-Gemische bilden.

 

ET

Kasutamisel võib moodustuda tule-/plahvatusohtlik auru-õhu segu.

 

EL

Κατά τη χρήση μπορεί να σχηματίσει εύφλεκτα/εκρηκτικά μείγματα ατμού-αέρος.

 

EN

In use may form flammable/explosive vapour-air mixture.

 

FR

Lors de l'utilisation, formation possible de mélange vapeur-air inflammable/explosif.

 

GA

Agus é á úsáid d’fhéadfaí meascán inadhainte/pléascach gaile-aeir a chruthú.

▼M5

 

HR

Pri uporabi može nastati zapaljiva/eksplozivna smjesa para-zrak.

▼B

 

IT

Durante l'uso può formarsi una miscela vapore-aria esplosiva/infiammabile.

 

LV

Izmantojot var veidot uzliesmojošu vai sprādzienbīstamu tvaiku un gaisa maisījumu.

 

LT

Naudojama gali sudaryti degius (sprogius) garų – oro mišinius.

 

HU

A használat során tűzveszélyes/robbanásveszélyes gőz/levegő elegy keletkezhet.

 

MT

Meta jintuża jista' jifforma taħlitiet esplussivi jew li jaqbdu jekk jitħallat ma' l-arja.

 

NL

Kan bij gebruik een ontvlambaar/ontplofbaar damp-luchtmengsel vormen.

 

PL

Podczas stosowania mogą powstawać łatwopalne lub wybuchowe mieszaniny par z powietrzem.

 

PT

Pode formar mistura vapor-ar explosiva/inflamável durante a utilização.

 

RO

Poate forma un amestec inflamabil/exploziv de aer-vapori în timpul utilizării.

 

SK

Pri použití môže vytvárat’ horl’avé/výbušné zmesi pár so vzduchom.

 

SL

Pri uporabi lahko tvori vnetljivo/eksplozivno zmes hlapi-zrak.

 

FI

Käytössä voi muodostua syttyvä/räjähtävä höyry-ilmaseos.

 

SV

Vid användning kan brännbara/explosiva ång-luftblandningar bildas.



EUH 019

Keel

 

 

BG

Може да образува експлозивни пероксиди.

 

ES

Puede formar peróxidos explosivos.

 

CS

Může vytvářet výbušné peroxidy.

 

DA

Kan danne eksplosive peroxider.

 

DE

Kann explosionsfähige Peroxide bilden.

 

ET

Võib moodustada plahvatusohtlikke peroksiide.

 

EL

Μπορεί να σχηματίσει εκρηκτικά υπεροξείδια.

 

EN

May form explosive peroxides.

 

FR

Peut former des peroxydes explosifs.

 

GA

D’fhéadfadh sárocsaídí pléascacha a chruthú.

▼M5

 

HR

Može stvarati eksplozivne perokside.

▼B

 

IT

Può formare perossidi esplosivi.

 

LV

Var veidot sprādzienbīstamus peroksīdus.

 

LT

Gali sudaryti sprogstamuosius peroksidus.

 

HU

Robbanásveszélyes peroxidokat képezhet.

 

MT

Jista' jifforma perossidi esplussivi.

 

NL

Kan ontplofbare peroxiden vormen.

 

PL

Może tworzyć wybuchowe nadtlenki.

 

PT

Pode formar peróxidos explosivos.

 

RO

Poate forma peroxizi explozivi.

 

SK

Môže vytvárat’ výbušné peroxidy.

 

SL

Lahko tvori eksplozivne perokside.

 

FI

Saattaa muodostaa räjähtäviä peroksideja.

 

SV

Kan bilda explosiva peroxider.

▼C3



EUH 044

Keel

 

 

BG

Риск от експлозия при нагряване в затворено пространство.

 

ES

Riesgo de explosión al calentarlo en ambiente confinado.

 

CS

Nebezpečí výbuchu při zahřátí v uzavřeném obalu.

 

DA

Eksplosionsfarlig ved opvarmning under indeslutning.

 

DE

Explosionsgefahr bei Erhitzen unter Einschluss.

 

ET

Plahvatusohtlik kuumutamisel kinnises mahutis.

 

EL

Κίνδυνος εκρήξεως εάν θερμανθεί υπό περιορισμό.

 

EN

Risk of explosion if heated under confinement.

 

FR

Risque d’explosion si chauffé en ambiance confinée.

 

GA

Baol pléasctha arna théamh i limistéar iata.

 

HR

Opasnost od eksplozije ako se zagrijava u zatvorenom prostoru.

 

IT

Rischio di esplosione per riscaldamento in ambiente confinato.

 

LV

Sprādziena draudi, karsējot slēgtā vidē.

 

LT

Gali sprogti, jei kaitinama sandariai uždaryta.

 

HU

Zárt térben hő hatására robbanhat.

 

MT

Riskju ta’ splużjoni jekk jissaħħan fil-magħluq.

 

NL

Ontploffingsgevaar bij verwarming in afgesloten toestand.

 

PL

Zagrożenie wybuchem po ogrzaniu w zamkniętym pojemniku.

 

PT

Risco de explosão se aquecido em ambiente fechado.

 

RO

Risc de explozie, dacă este încălzit în spațiu închis.

 

SK

Riziko výbuchu pri zahrievaní v uzavretom priestore.

 

SL

Nevarnost eksplozije ob segrevanju v zaprtem prostoru.

 

FI

Räjähdysvaara kuumennettaessa suljetussa astiassa.

 

SV

Explosionsrisk vid uppvärmning i sluten behållare.

▼B



Tabel 2.2

Tervist mõjutavad omadused

EUH 029

Keel

 

 

BG

При контакт с вода се отделя токсичен газ.

 

ES

En contacto con agua libera gases tóxicos.

 

CS

Uvolňuje toxický plyn při styku s vodou.

 

DA

Udvikler giftig gas ved kontakt med vand.

 

DE

Entwickelt bei Berührung mit Wasser giftige Gase.

 

ET

Kokkupuutel veega eraldub mürgine gaas.

 

EL

Σε επαφή με το νερό ελευθερώνονται τοξικά αέρια.

 

EN

Contact with water liberates toxic gas.

 

FR

Au contact de l'eau, dégage des gaz toxiques.

 

GA

I dtadhall le huisce scaoiltear gás tocsaineach.

▼M5

 

HR

U dodiru s vodom oslobađa otrovni plin.

▼B

 

IT

A contatto con l'acqua libera un gas tossico.

 

LV

Saskaroties ar ūdeni, izdala toksiskas gāzes.

 

LT

Kontaktuodamas su vandeniu išskiria toksiškas dujas.

 

HU

Vízzel érintkezve mérgező gázok képződnek.

 

MT

Jitfa' gass tossiku meta jmiss l-ilma.

 

NL

Vormt giftig gas in contact met water.

 

PL

W kontakcie z wodą uwalnia toksyczne gazy.

 

PT

Em contacto com a água liberta gases tóxicos.

 

RO

În contact cu apa, degajă gaze toxice.

 

SK

Pri kontakte s vodou uvol’ňuje jedovatý plyn.

 

SL

V stiku z vodo se sprošča strupen plin.

 

FI

Kehittää myrkyllistä kaasua veden kanssa.

 

SV

Utvecklar giftig gas vid kontakt med vatten.



EUH 031

Keel

 

 

BG

При контакт с киселини се отделя токсичен газ.

 

ES

En contacto con ácidos libera gases tóxicos.

 

CS

Uvolňuje toxický plyn při styku s kyselinami.

 

DA

Udvikler giftig gas ved kontakt med syre.

 

DE

Entwickelt bei Berührung mit Säure giftige Gase.

 

ET

Kokkupuutel hapetega eraldub mürgine gaas.

 

EL

Σε επαφή με οξέα ελευθερώνονται τοξικά αέρια.

 

EN

Contact with acids liberates toxic gas.

 

FR

Au contact d'un acide, dégage un gaz toxique.

 

GA

I dtadhall le haigéid scaoiltear gás tocsaineach.

▼M5

 

HR

U dodiru s kiselinama oslobađa otrovni plin.

▼B

 

IT

A contatto con acidi libera un gas tossico.

 

LV

Saskaroties ar skābēm, izdala toksiskas gāzes.

 

LT

Kontaktuodama su rūgštimis išskiria toksiškas dujas.

 

HU

Savval érintkezve mérgező gázok képződnek.

 

MT

Jitfa' gass tossiku meta jmiss l-aċidi.

 

NL

Vormt giftig gas in contact met zuren.

 

PL

W kontakcie z kwasami uwalnia toksyczne gazy.

 

PT

Em contacto com ácidos liberta gases tóxicos.

 

RO

În contact cu un acid, degajă gaze toxice.

 

SK

Pri kontakte s kyselinami uvol’ňuje jedovatý plyn.

 

SL

V stiku s kislinami se sprošča strupen plin.

 

FI

Kehittää myrkyllistä kaasua hapon kanssa.

 

SV

Utvecklar giftig gas vid kontakt med syra.



EUH 032

Keel

 

 

BG

При контакт с киселини се отделя силно токсичен газ.

 

ES

En contacto con ácidos libera gases muy tóxicos.

 

CS

Uvolňuje vysoce toxický plyn při styku s kyselinami.

 

DA

Udvikler meget giftig gas ved kontakt med syre.

 

DE

Entwickelt bei Berührung mit Säure sehr giftige Gase.

 

ET

Kokkupuutel hapetega eraldub väga mürgine gaas.

 

EL

Σε επαφή με οξέα ελευθερώνονται πολύ τοξικά αέρια.

 

EN

Contact with acids liberates very toxic gas.

 

FR

Au contact d'un acide, dégage un gaz très toxique.

 

GA

I dtadhall le haigéid scaoiltear gás an-tocsaineach.

▼M5

 

HR

U dodiru s kiselinama oslobađa vrlo otrovni plin.

▼B

 

IT

A contatto con acidi libera un gas molto tossico.

 

LV

Saskaroties ar skābēm, izdala ļoti toksiskas gāzes.

 

LT

Kontaktuodama su rūgštimis išskiria labai toksiškas dujas.

 

HU

Savval érintkezve nagyon mérgező gázok képződnek.

 

MT

Jitfa' gass tossiku ħafna meta jmiss l-aċidi.

 

NL

Vormt zeer giftig gas in contact met zuren.

 

PL

W kontakcie z kwasami uwalnia bardzo toksyczne gazy.

 

PT

Em contacto com ácidos liberta gases muito tóxicos.

 

RO

În contact cu acizi, degajă gaze foarte toxice.

 

SK

Pri kontakte s kyselinami uvol’ňuje vel’mi jedovatý plyn.

 

SL

V stiku s kislinami se sprošča zelo strupen plin.

 

FI

Kehittää erittäin myrkyllistä kaasua hapon kanssa.

 

SV

Utvecklar mycket giftig gas vid kontakt med syra.



EUH 066

Keel

 

 

BG

Повтарящата се експозиция може да причини изсушаване или напукване на кожата.

 

ES

La exposición repetida puede provocar sequedad o formación de grietas en la piel.

 

CS

Opakovaná expozice může způsobit vysušení nebo popraskání kůže

 

DA

Gentagen kontakt kan give tør eller revnet hud.

 

DE

Wiederholter Kontakt kann zu spröder oder rissiger Haut führen.

 

ET

Korduv kokkupuude võib põhjustada naha kuivust või lõhenemist.

 

EL

Παρατεταμένη έκθεση μπορεί να προκαλέσει ξηρότητα δέρματος ή σκάσιμο.

 

EN

Repeated exposure may cause skin dryness or cracking.

 

FR

L'exposition répétée peut provoquer dessèchement ou gerçures de la peau.

 

GA

D’fhéadfadh tirimeacht chraicinn nó scoilt chraicinn a bheidh mar thoradh i gcás nochta arís agus arís eile.

▼M5

 

HR

Ponavljano izlaganje može prouzročiti sušenje ili pucanje kože.

▼B

 

IT

L'esposizione ripetuta può provocare secchezza o screpolature della pelle.

 

LV

Atkārtota iedarbība var radīt sausu ādu vai izraisīt tās sprēgāšanu.

 

LT

Pakartotinas poveikis gali sukelti odos džiūvimą arba skilinė- jimą.

 

HU

Ismétlődő expozíció a bőr kiszáradását vagy megrepedezését okozhatja.

 

MT

Espożizzjoni ripetuta tista' tikkaġuna nxif jew qsim tal-ġilda.

 

NL

Herhaalde blootstelling kan een droge of een gebarsten huid veroorzaken.

 

PL

Powtarzające się narażenie może powodować wysuszanie lub pękanie skóry.

 

PT

Pode provocar secura da pele ou fissuras, por exposição repetida.

 

RO

Expunerea repetată poate provoca uscarea sau crăparea pielii.

 

SK

Opakovaná expozícia môže spôsobit’ vysušenie alebo popraskanie pokožky.

 

SL

Ponavljajoča izpostavljenost lahko povzroči nastanek suhe ali razpokane kože.

 

FI

Toistuva altistus voi aiheuttaa ihon kuivumista tai halkeilua.

 

SV

Upprepad kontakt kan ge torr hud eller hudsprickor.



EUH 070

Keel

 

 

BG

Токсичен при контакт с очите.

 

ES

Tóxico en contacto con los ojos.

 

CS

Toxický při styku s očima.

 

DA

Giftig ved kontakt med øjnene.

 

DE

Giftig bei Kontakt mit den Augen.

 

ET

Silma sattumisel mürgine.

 

EL

Τοξικό όταν έρθει σε επαφή με τα μάτια.

 

EN

Toxic by eye contact.

 

FR

Toxique par contact oculaire.

 

GA

Tocsaineach trí thadhall leis an tsúil.

▼M5

 

HR

Otrovno u dodiru s očima.

▼B

 

IT

Tossico per contatto oculare.

 

LV

Toksisks saskarē ar acīm.

 

LT

Patekusi į akis toksiška.

 

HU

Szembe kerülve mérgező.

 

MT

Tossiku meta jmiss ma’ l-għajnejn.

 

NL

Giftig bij oogcontact.

 

PL

Działa toksycznie w kontakcie z oczami.

 

PT

Tóxico por contacto com os olhos.

 

RO

Toxic în contact cu ochii.

 

SK

Toxický pri kontakte s očami.

 

SL

Strupeno ob stiku z očmi.

 

FI

Myrkyllistä joutuessaan silmään.

 

SV

Giftigt vid kontakt med ögonen.



EUH 071

Keel

 

 

BG

Разяждащо за дихателните пътища.

 

ES

Corrosivo para las vías respiratorias.

 

CS

Leptá dýchací orgány.

 

DA

Ætsende for luftvejene.

 

DE

Ätzend für die Atemwege.

 

ET

Söövitav hingamisteedele.

 

EL

Διαβρωτικό της αναπνευστικής οδού.

 

EN

Corrosive to the respiratory tract.

 

FR

Corrosif pour les voies respiratoires.

 

GA

Creimneach don chonair riospráide.

▼M5

 

HR

Nagrizajuće za dišni sustav.

▼B

 

IT

Corrosivo per le vie respiratorie.

 

LV

Kodīgs elpceļiem.

 

LT

Ėsdina kvėpavimo takus.

 

HU

Maró hatású a légutakra.

 

MT

Korrużiv għas-sistema respiratorja.

 

NL

Bijtend voor de luchtwegen.

 

PL

Działa żrąco na drogi oddechowe.

 

PT

Corrosivo para as vias respiratórias.

 

RO

Corosiv pentru căile respiratorii.

 

SK

Žieravá pre dýchacie cesty.

 

SL

Jedko za dihalne poti.

 

FI

Hengityselimiä syövyttävää.

 

SV

Frätande på luftvägarna.

▼M2 —————

▼B

3.   3. Osa: täiendavad märgistuselemendid/teave teatavate ►M2  ————— ◄ segude kohta



EUH 201/201A

Keel

 

►M2  201 ◄

►M2  201A ◄

BG

Съдържа олово. Да не се използва върху повърхност, която евентуално може да се дъвче или смуче от деца.

Внимание! Съдържа олово.

►M2  201 ◄

►M2  201A ◄

ES

Contiene plomo. No utilizar en superficies que los niños puedan masticar o chupar.

¡Atención! Contiene plomo.

►M2  201 ◄

►M2  201A ◄

CS

Obsahuje olovo. Nemá se používat na povrchy, které mohou okusovat nebo olizovat děti.

Pozor! Obsahuje olovo.

►M2  201 ◄

►M2  201A ◄

DA

Indeholder bly. Må ikke anvendes på genstande, som børn kan tygge eller sutte på.

Advarsel! Indeholder bly.

►M2  201 ◄

►M2  201A ◄

DE

Enthält Blei. Nicht auf Gegenständen verwenden, die von Kindern gekaut oder gelutscht werden könnten.

Warnung! Enthält Blei.

►M2  201 ◄

►M2  201A ◄

ET

►C3  
Sisaldab pliid. Mitte kasutada pindadel, mida lapsed võivad närida või imeda.
Hoiatus! Sisaldab pliid.  ◄

►M2  201 ◄

►M2  201A ◄

EL

Περιέχει μόλυβδο. Να μη χρησιμοποιείται σε επιφάνειες τις οποίες είναι πιθανόν να μασήσουν ή να πιπιλίσουν τα παιδιά.

Προσοχή! Περιέχει μόλυβδο.

►M2  201 ◄

►M2  201A ◄

EN

Contains lead. Should not be used on surfaces liable to be chewed or sucked by children.

Warning! Contains lead.

►M2  201 ◄

►M2  201A ◄

FR

Contient du plomb. Ne pas utiliser sur les objets susceptibles d’être mâchés ou sucés par des enfants.

Attention! Contient du plomb.

►M2  201 ◄

►M2  201A ◄

GA

Luaidhe ann. Níor chóir a úsáid ar dhromchlaí a d'fhéadfadh a bheith á gcogaint nó á sú ag leanaí.

Rabhadh! Luaidhe ann.

▼M5

 

HR

Sadrži olovo. Ne smije se koristiti na površinama koje mogu žvakati ili sisati djeca.

Upozorenje! Sadrži olovo.

▼B

►M2  201 ◄

►M2  201A ◄

IT

Contiene piombo. Non utilizzare su oggetti che possono essere masticati o succhiati dai bambini.

Attenzione! Contiene piombo.

►M2  201 ◄

►M2  201A ◄

LV

Satur svinu. Nedrīkst lietot uz virsmām, kuras var nonākt bērnam mutē.

Brīdinājums! Satur svinu.

►M2  201 ◄

►M2  201A ◄

LT

Sudėtyje yra švino. Neturėtų būti naudojama paviršiams, kuriuos galėtų kramtyti arba čiulpti vaikai.

Dėmesio! Sudėtyje yra švino.

►M2  201 ◄

►M2  201A ◄

HU

Ólmot tartalmaz. Tilos olyan tárgyakon használni, amelyeket gyermekek megrághatnak, megnyalhatnak, szájukba vehetnek.

Figyelem! Ólmot tartalmaz.

►M2  201 ◄

►M2  201A ◄

MT

Fih iċ-ċomb. M'għandux jintuża' fuq uċuh li x'aktarx jomogħduhom jew jerdgħuhom it-tfal.

Twissija! Fih iċ-ċomb.

►M2  201 ◄

►M2  201A ◄

NL

Bevat lood. Mag niet worden gebruikt voor voorwerpen waarin kinderen kunnen bijten of waaraan kinderen kunnen zuigen.

Let op! Bevat lood.

►M2  201 ◄

►M2  201A ◄

PL

Zawiera ołów. Nie należy stosować na powierzchniach, które mogą być gryzione lub ssane przez dzieci.

Uwaga! Zawiera ołów.

►M2  201 ◄

►M2  201A ◄

PT

Contém chumbo. Não utilizar em superfícies que possam ser mordidas ou chupadas por crianças.

Atenção! Contém chumbo.

►M2  201 ◄

►M2  201A ◄

RO

Conține plumb. A nu se utiliza pe obiecte care pot fi mestecate sau supte de copii.

Atenție! Conține plumb.

►M2  201 ◄

►M2  201A ◄

SK

Obsahuje olovo. Nemala by sa nanášať na povrchy, ktoré by mohli žuť alebo oblizovať deti.

Pozor! Obsahuje olovo.

►M2  201 ◄

►M2  201A ◄

SL

Vsebuje svinec. Ne sme se nanašati na površine, ki bi jih lahko žvečili ali sesali otroci.

Pozor! Vsebuje svinec.

►M2  201 ◄

►M2  201A ◄

FI

Sisältää lyijyä. Ei saa käyttää pintoihin, joita lapset voivat pureskella tai imeä.

Varoitus! Sisältää lyijyä.

►M2  201 ◄

►M2  201A ◄

SV

Innehåller bly. Bör inte användas på ytor där barn kan komma åt att tugga eller suga.

Varning! Innehåller bly.



EUH 202

Keel

 

 

BG

Цианокрилат. Опасно. Залепва кожата и очите за секунди. Дръжте далеч от обсега на деца.

 

ES

Cianoacrilato. Peligro. Se adhiere a la piel y a los ojos en pocos segundos. Manténgase fuera del alcance de los niños.

 

CS

Kyanakrylát. Nebezpečí. Okamžitě lepí kůži a oči. Uchovávejte mimo dosah dětí.

 

DA

Cyanocrylat. Farligt. Klæber til huden og øjnene på få sekunder. Opbevares utilgængeligt for børn.

 

DE

Cyanacrylat. Gefahr. Klebt innerhalb von Sekunden Haut und Augenlider zusammen. Darf nicht in die Hände von Kindern gelangen.

 

ET

Tsüanoakrülaat. Ohtlik. Liimib naha ja silmad hetkega. Hoida lastele kättesaamatus kohas.

 

EL

Κυανοακρυλική ένωση. Κίνδυνος. Κολλάει στην επιδερμίδα και στα μάτια μέσα σε δευτερόλεπτα. Να φυλάσσεται μακριά από παιδιά.

 

EN

Cyanoacrylate. Danger. Bonds skin and eyes in seconds. Keep out of the reach of children.

 

FR

Cyanoacrylate. Danger. Colle à la peau et aux yeux en quelques secondes. À conserver hors de portée des enfants.

 

GA

Cianaicrioláit. Dainséar. Nascann craiceann agus súile laistigh de shoicindí. Coimeád as aimsiú leanaí.

▼M5

 

HR

Cianoakrilat. Opasnost. Trenutno lijepi kožu i oči. Čuvati izvan dohvata djece.

▼B

 

IT

Cianoacrilato. Pericolo. Si incolla alla pelle e agli occhi in pochi secondi. Tenere fuori dalla portata dei bambini.

 

LV

Ciānakrilāts. Bīstami. Iedarbība uz acīm un ādu tūlītēja. Sargāt no bērniem.

 

LT

Cianakrilatas. Pavojus. Suklijuoja odą ir akis per kelias sekundes. Laikyti vaikams nepasiekiamoje vietoje.

 

HU

Cianoakrilát. Veszély! Néhány másodperc alatt a bőrre és a szembe ragad. Gyermekektől elzárva tartandó.

 

MT

Cyanoacrylate. Periklu. Iwaħħal il-ġilda u l-għajnejn f’sekondi. Żommu ‘l bogħod minn fejn jistgħu jilħquh it-tfal.

 

NL

Cyanoacrylaat. Gevaarlijk. Kleeft binnen enkele seconden aan huid en oogleden. Buiten het bereik van kinderen houden.

 

PL

Cyjanoakrylan. Niebezpieczeństwo. Spaja skórę i oczy w przeciągu sekund. Chronić przed dziećmi.

 

PT

Cianoacrilato. Perigo. Cola à pele e aos olhos em poucos segundos. Manter fora do alcance das crianças.

 

RO

Cianoacrilat. Pericol. Se lipește de piele și ochi în câteva secunde. A nu se lăsa la îndemâna copiilor.

 

SK

Kyanoakrylát. Nebezpečenstvo. V priebehu niekoľkých sekúnd zlepí pokožku a oči. Uchovávajte mimo dosahu detí.

 

SL

Cianoakrilat. Nevarno. Kožo in oči zlepi v nekaj sekundah. Hraniti zunaj dosega otrok.

 

FI

Syanoakrylaattia. Vaara. Liimaa ihon ja silmät hetkessä. Säilytettävä lasten ulottumattomissa.

 

SV

Cyanoakrylat. Fara. Fäster snabbt. Farligt för hud och ögon. Förvaras oåtkomligt för barn.



EUH 203

Keel

 

 

BG

Съдържа хром (VI). Може да причини алергична реакция.

 

ES

Contiene cromo (VI). Puede provocar una reacción alérgica.

 

CS

Obsahuje chrom (VI). Může vyvolat alergickou reakci.

 

DA

Indeholder krom (VI). Kan udløse allergisk reaktion.

 

DE

Enthält Chrom (VI). Kann allergische Reaktionen hervorrufen.

 

ET

Sisaldab kroomi (VI). Võib esile kutsuda allergilise reaktsiooni.

 

EL

Περιέχει χρώμιο (VI). Μπορεί να προκαλέσει αλλεργική αντίδραση.

 

EN

Contains chromium (VI). May produce an allergic reaction.

 

FR

Contient du chrome (VI). Peut déclencher une réaction allergique.

 

GA

Cróimiam ann (VI). D’fhéadfadh a bheith ina chúis fhrithghnímh ailléirgigh.

▼M5

 

HR

Sadrži krom (VI). Može izazvati alergijsku reakciju.

▼B

 

IT

Contiene cromo (VI). Può provocare una reazione allergica.

 

LV

Satur hromu (VI). Var izraisīt alerģisku reakciju.

 

LT

Sudėtyje yra chromo (VI). Gali sukelti alerginę reakciją.

 

HU

Krómot (VI) tartalmaz. Allergiás reakciót válthat ki.

 

MT

Fih il-kromju (VI). Jista’ joħloq reazzjoni allerġika.

 

NL

Bevat zeswaardig chroom. Kan een allergische reactie veroorzaken.

 

PL

Zawiera chrom (VI). Może wywoływać reakcję alergiczną.

 

PT

Contém crómio (VI). Pode provocar uma reacção alérgica.

 

RO

Conține crom (VI). Poate provoca o reacție alergică.

 

SK

Obsahuje chróm (VI). Môže vyvolať alergickú reakciu.

 

SL

Vsebuje krom (VI). Lahko povzroči alergijski odziv.

 

FI

Sisältää kromi(VI)-yhdisteitä. Voi aiheuttaa allergisen reaktion.

 

SV

Innehåller krom (VI). Kan orsaka en allergisk reaktion.



EUH 204

Keel

 

 

BG

Съдържа изоцианати. Може да причини алергична реакция.

 

ES

Contiene isocianatos. Puede provocar una reacción alérgica.

 

CS

Obsahuje isokyanáty. Může vyvolat alergickou reakci.

 

DA

Indeholder isocyanater. Kan udløse allergisk reaktion.

 

DE

Enthält Isocyanate. Kann allergische Reaktionen hervorrufen.

 

ET

Sisaldab isotsüanaate. Võib esile kutsuda allergilise reaktsiooni.

 

EL

Περιέχει ισοκυανικές ενώσεις. Μπορεί να προκαλέσει αλλεργική αντίδραση.

 

EN

Contains isocyanates. May produce an allergic reaction.

 

FR

Contient des isocyanates. Peut déclencher une réaction allergique.

 

GA

Isicianaítí ann. D’fhéadfadh a bheith ina chúis fhrithghnímh ailléirgigh.

▼M5

 

HR

Sadrži izocianate. Može izazvati alergijsku reakciju.

▼B

 

IT

Contiene isocianati. Può provocare una reazione allergica.

 

LV

Satur izocianātus. Var izraisīt alerģisku reakciju.

 

LT

Sudėtyje yra izocianatų. Gali sukelti alerginę reakciją.

 

HU

Izocianátokat tartalmaz. Allergiás reakciót válthat ki.

 

MT

Fih l-isocyanates. Jista’ jagħmel reazzjoni allerġika.

 

NL

Bevat isocyanaten. Kan een allergische reactie veroorzaken.

 

PL

Zawiera izocyjaniany. Może wywoływać reakcję alergiczną.

 

PT

Contém isocianatos. Pode provocar uma reacção alérgica.

 

RO

Conține izocianați. Poate provoca o reacție alergică.

 

SK

Obsahuje izokyanáty. Môže vyvolať alergickú reakciu.

 

SL

Vsebuje izocianate. Lahko povzroči alergijski odziv.

 

FI

Sisältää isosyanaatteja. Voi aiheuttaa allergisen reaktion.

 

SV

Innehåller isocyanater. Kan orsaka en allergisk reaktion.



EUH 205

Keel

 

 

BG

Съдържа епоксидни съставки. Може да причини алергична реакция.

 

ES

Contiene componentes epoxídicos. Puede provocar una reacción alérgica.

 

CS

Obsahuje epoxidové složky. Může vyvolat alergickou reakci.

 

DA

Indeholder epoxyforbindelser. Kan udløse allergisk reaktion.

 

DE

Enthält epoxidhaltige Verbindungen. Kann allergische Reaktionen hervorrufen.

 

ET

Sisaldab epoksükomponente. Võib esile kutsuda allergilise reaktsiooni.

 

EL

Περιέχει εποξειδικές ενώσεις. Μπορεί να προκαλέσει αλλεργική αντίδραση.

 

EN

Contains epoxy constituents. May produce an allergic reaction.

 

FR

Contient des composés époxydiques. Peut déclencher une réaction allergique.

 

GA

Comhábhair eapocsacha ann. D’fhéadfadh a bheith ina chúis fhrithghnímh ailléirgigh.

▼M5

 

HR

Sadrži epoksidne sastojke. Može izazvati alergijsku reakciju.

▼B

 

IT

Contiene componenti epossidici. Può provocare una reazione allergica.

 

LV

Satur epoksīda sastāvdaļas. Var izraisīt alerģisku reakciju.

 

LT

Sudėtyje yra epoksidinių komponentų. Gali sukelti alerginę reakciją.

 

HU

Epoxid tartalmú vegyületeket tartalmaz. Allergiás reakciót válthat ki.

 

MT

Fih kostitwenti ta’ l-eposside. Jista’ jagħmel reazzjoni allerġika.

 

NL

Bevat epoxyverbindingen. Kan een allergische reactie veroorzaken.

 

PL

Zawiera składniki epoksydowe. Może wywoływać reakcję alergiczną.

 

PT

Contém componentes epoxídicos. Pode provocar uma reacção alérgica.

 

RO

Conține compuși epoxidici. Poate provoca o reacție alergică.

 

SK

Obsahuje epoxidové zložky. Môže vyvolať alergickú reakciu.

 

SL

Vsebuje epoksidne sestavine. Lahko povzroči alergijski odziv.

 

FI

Sisältää epoksihartseja. Voi aiheuttaa allergisen reaktion.

 

SV

Innehåller epoxiförening. Kan orsaka en allergisk reaktion.



EUH 206

Keel

 

 

BG

Внимание! Не използвайте продукта заедно с други продукти. Може да отдели опасни газове (хлор).

 

ES

¡Atención! No utilizar junto con otros productos. Puede desprender gases peligrosos (cloro).

 

CS

Pozor! Nepoužívejte společně s jinými přípravky. Může uvolňovat nebezpečné plyny (chlor).

 

DA

Advarsel! Må ikke anvendes i forbindelse med andre produkter. Farlige luftarter (chlor) kan frigøres.

 

DE

Warnung! Nicht zusammen mit anderen Produkten verwenden, da gefährliche Gase (Chlor) freigesetzt werden können.

 

ET

►C3  Hoiatus! Mitte kasutada koos teiste toodetega. Segust võib eralduda ohtlikke gaase (kloori). ◄

 

EL

Προσοχή! Να μην χρησιμοποιείται σε συνδυασμό με άλλα προϊόντα. Μπορεί να ελευθερωθούν επικίνδυνα αέρια (χλώριο).

 

EN

Warning! Do not use together with other products. May release dangerous gases (chlorine).

 

FR

Attention! Ne pas utiliser en combinaison avec d’autres produits. Peut libérer des gaz dangereux (chlore).

 

GA

Rabhadh! Ná húsáid in éineacht le táirgí eile. D’fhéadfadh sé go scaoilfí gáis chontúirteacha (clóirín).

▼M5

 

HR

Upozorenje! Ne koristiti s drugim proizvodima. Mogu se osloboditi opasni plinovi (klor).

▼B

 

IT

Attenzione! Non utilizzare in combinazione con altri prodotti. Possono formarsi gas pericolosi (cloro).

 

LV

Brīdinājums! Nelietot kopā ar citiem produktiem. Var izdalīt bīstamas gāzes (hloru).

 

LT

Įspėjimas! Nenaudoti kartu su kitais produktais. Gali išsiskirti pavojingos dujos (chloras).

 

HU

Figyelem! Tilos más termékekkel együtt használni. Veszélyes gázok (klór) szabadulhatnak fel.

 

MT

Twissija! Tużahx flimkien ma’ prodotti oħra. Jista’ jerħi gassijiet perikolużi (kloru).

 

NL

Let op! Niet in combinatie met andere producten gebruiken. Er kunnen gevaarlijke gassen (chloor) vrijkomen.

 

PL

Uwaga! Nie używać razem z innymi produktami. Może wydzielać niebezpieczne gazy (chlor).

 

PT

Atenção! Não utilizar juntamente com outros produtos. Podem libertar-se gases perigosos (cloro).

 

RO

Atenție! A nu se utiliza împreună cu alte produse. Poate degaja gaze periculoase (clor).

 

SK

Pozor! Nepoužívať spolu s inými výrobkami. Môže uvoľňovať nebezpečné plyny (chlór).

 

SL

Pozor! Ne uporabljajte skupaj z drugimi izdelki. Lahko se sproščajo nevarni plini (klor).

 

FI

Varoitus! Älä käytä yhdessä muiden tuotteiden kanssa. Tuotteesta voi vapautua vaarallista kaasua (klooria).

 

SV

Varning! Får ej användas tillsammans med andra produkter. Kan avge farliga gaser (klor).



EUH 207

Keel

 

 

BG

Внимание! Съдържа кадмий. При употреба се образуват опасни пари. Виж информацията, предоставена от производителя. Спазвай инструкциите за безопасност.

 

ES

¡Atención! Contiene cadmio. Durante su utilización se desprenden vapores peligrosos. Véase la información facilitada por el fabricante. Seguir las instrucciones de seguridad.

 

CS

Pozor! Obsahuje kadmium. Při použití vznikají nebezpečné výpary. Viz informace dodané výrobcem. Dodržujte bezpečnostní pokyny.

 

DA

Advarsel! Indeholder cadmium. Der udvikles farlige dampe under anvendelsen. Se fabrikantens oplysninger. Overhold sikkerhedsforskrifterne.

 

DE

Warnung! Enthält Cadmium. Bei der Verwendung entstehen gefährliche Dämpfe. Hinweise des Herstellers beachten. Sicherheitsanweisungen einhalten.

 

ET

►C3  Hoiatus! Sisaldab kaadmiumi. Kasutamisel moodustuvad ohtlikud aurud. Vt tootja esitatud teavet. Järgida ohutuseeskirju. ◄

 

EL

Προσοχή! Περιέχει κάδμιο. Κατά τη χρήση αναπτύσσονται επικίνδυνες αναθυμιάσεις. Βλέπε πληροφορίες του κατασκευαστή. Τηρείτε τις οδηγίες ασφαλείας.

 

EN

Warning! Contains cadmium. Dangerous fumes are formed during use. See information supplied by the manufacturer. Comply with the safety instructions.

 

FR

Attention! Contient du cadmium. Des fumées dangereuses se développent pendant l’utilisation. Voir les informations fournies par le fabricant. Respectez les consignes de sécurité.

 

GA

Rabhadh! Caidmiam ann. Cruthaítear múch chontúirteach le linn a úsáide. Féach an fhaisnéis atá curtha ar fáil ag an déantóir. Cloígh leis na treoracha sábháilteachta.

▼M5

 

HR

Upozorenje! Sadrži kadmij. Tijekom uporabe stvara se opasni dim. Vidi podatke dostavljene od proizvođača. Postupati prema uputama o mjerama sigurnosti.

▼B

 

IT

Attenzione! Contiene cadmio. Durante l'uso si sviluppano fumi pericolosi. Leggere le informazioni fornite dal fabbricante. Rispettare le disposizioni di sicurezza.

 

LV

Brīdinājums! Satur kadmiju. Lietojot veidojas bīstami izgarojumi. Sk. ražotāja sniegto informāciju. Ievērot drošības instrukcijas.

 

LT

Įspėjimas! Sudėtyje yra kadmio. Naudojant susidaro pavojingi garai. Žiūrėti gamintojo teikiamą informaciją. Vykdyti saugos instrukcijas.

 

HU

Figyelem! Kadmiumot tartalmaz! A használat során veszélyes füstök képződnek. Lásd a gyártó által közölt információt. Be kell tartani a biztonsági előírásokat.

 

MT

Twissija! Fih il-kadmju. Waqt li jintuża’ jiffurmaw dħaħen perikolużi. Ara l-informazzjoni mogħtija mill-fabbrikant. Ħares l-istruzzjonijiet dwar is-sigurtà.

 

NL

Let op! Bevat cadmium. Bij het gebruik ontwikkelen zich gevaarlijke dampen. Zie de aanwijzingen van de fabrikant. Neem de veiligheidsvoorschriften in acht.

 

PL

Uwaga! Zawiera kadm. Przy użyciu wydziela niebezpieczne pary. Patrz informacje dostarczone przez producenta. Postępuj zgodnie z instrukcjami bezpiecznego użytkowania.

 

PT

Atenção! Contém cádmio. Libertam-se fumos perigosos durante a utilização. Ver as informações fornecidas pelo fabricante. Respeitar as instruções de segurança.

 

RO

Atenție! Conține cadmiu. În timpul utilizării se formează aburi periculoși. A se vedea informațiile furnizate de producător. A se respecta instrucțiunile privind siguranța.

 

SK

Pozor! Obsahuje kadmium. Pri používaní sa tvorí nebezpečný dym. Pozri informácie od výrobcu. Dodržiavajte bezpečnostné pokyny.

 

SL

Pozor! Vsebuje kadmij. Med uporabo nastajajo nevarni dimi. Upoštevajte navodila proizvajalca. Upoštevajte navodila za varno uporabo.

 

FI

Varoitus! Sisältää kadmiumia. Käytettäessä muodostuu vaarallisia huuruja. Noudata valmistajan antamia ohjeita. Noudata turvallisuusohjeita.

 

SV

Varning! Innehåller kadmium. Farliga ångor bildas vid användning. Se information från tillverkaren. Följ skyddsanvisningarna.



EUH 208

Keel

 

 

BG

Съдържа <име на сенсибилизиращото вещество>. Може да причини алергична реакция.

 

ES

Contiene <nombre de la sustancia sensibilizante>. Puede provocar una reacción alérgica.

 

CS

Obsahuje <název senzibilizující látky>. Může vyvolat alergickou reakci.

 

DA

Indeholder <navn på det sensibiliserende stof>. Kan udløse allergisk reaktion.

 

DE

Enthält <Name des sensibilisierenden Stoffes>. Kann allergische Reaktionen hervorrufen.

 

ET

Sisaldab <sensibiliseeriva aine nimetus>. Võib esile kutsuda allergilise reaktsiooni.

 

EL

Περιέχει <όνομα της ευαισθητοποιητικής ουσίας>. Μπορεί να προκαλέσει αλλεργική αντίδραση.

 

EN

Contains <name of sensitising substance>. May produce an allergic reaction.

 

FR

Contient <nom de la substance sensibilisante>. Peut déclencher une réaction allergique.

 

GA

<Ainm na substainte íograithe> ann. D’fhéadfadh a bheith ina chúis fhrithghnímh ailléirgigh.

▼M5

 

HR

Sadrži <naziv tvari koja dovodi do preosjetljivosti>. Može izazvati alergijsku reakciju.

▼B

 

IT

Contiene <denominazione della sostanza sensibilizzante>. Può provocare una reazione allergica.

 

LV

Satur <sensibilizējošās vielas nosaukumu>. Var izraisīt alerģisku reakciju.

 

LT

Sudėtyje yra <jautrinančios medžiagos pavadinimas>. Gali sukelti alerginę reakciją.

 

HU

<Allergén anyag neve>-t tartalmaz. Allergiás reakciót válthat ki.

 

MT

Fih <l-isem tas-sustanza sensibbli>. Jista’ jagħmel reazzjoni allerġika.

 

NL

Bevat <naam van de sensibiliserende stof>. Kan een allergische reactie veroorzaken.

 

PL

Zawiera <nazwa substancji uczulającej>. Może wywoływać reakcję alergiczną.

 

PT

Contém <nome da substância sensibilizante em questão>. Pode provocar uma reacção alérgica.

 

RO

Conține <denumirea substanței sensibilizatoare>. Poate provoca o reacție alergică.

 

SK

Obsahuje <názov senzibilizujúcej chemickej látky>. Môže vyvolať alergickú reakciu.

 

SL

Vsebuje <ime snovi, ki povzroča preobčutljivost>. Lahko povzroči alergijski odziv.

 

FI

Sisältää <herkistävän aineen nimi>. Voi aiheuttaa allergisen reaktion.

 

SV

Innehåller <namnet på det sensibiliserande ämnet>. Kan orsaka en allergisk reaktion.



EUH 209/ 209A

Keel

 

►M2  209 ◄

►M2  209A ◄

BG

При употреба може да стане силно запалим

При употреба може да стане запалим.

►M2  209 ◄

►M2  209A ◄

ES

Puede inflamarse fácilmente al usarlo

Puede inflamarse al usarlo.

►M2  209 ◄

►M2  209A ◄

CS

Při používání se může stát vysoce hořlavým.

Při používání se může stát hořlavým.

►M2  209 ◄

►M2  209A ◄

DA

Kan blive meget brandfarlig ved brug.

Kan blive brandfarlig ved brug.

►M2  209 ◄

►M2  209A ◄

DE

Kann bei Verwendung leicht entzündbar werden.

Kann bei Verwendung entzündbar werden.

►M2  209 ◄

►M2  209A ◄

ET

Kasutamisel võib muutuda väga tuleohtlikuks.

Kasutamisel võib muutuda tuleohtlikuks.

►M2  209 ◄

►M2  209A ◄

EL

Μπορεί να γίνει πολύ εύφλεκτο κατά τη χρήση.

Mπορεί να γίνει εύφλεκτο κατά τη χρήση.

►M2  209 ◄

►M2  209A ◄

EN

Can become highly flammable in use.

Can become flammable in use.

►M2  209 ◄

►M2  209A ◄

FR

Peut devenir facilement inflammable en cours d’utilisation.

Peut devenir inflammable en cours d’utilisation.

►M2  209 ◄

►M2  209A ◄

GA

D’fhéadfadh sé éirigh an-inadhainte agus é á úsáid.

D’fhéadfadh sé éirigh inadhainte agus á úsáid.

▼M5

 

HR

Pri uporabi može postati lako zapaljivo.

Pri uporabi može postati zapaljivo.

▼B

►M2  209 ◄

►M2  209A ◄

IT

Può diventare facilmente infiammabile durante l'uso.

Può diventare infiammabile durante l'uso.

►M2  209 ◄

►M2  209A ◄

LV

Lietojot var viegli uzliesmot.

Kļūt uzliesmojošs.

►M2  209 ◄

►M2  209A ◄

LT

Naudojama gali tapti labai degia.

Naudojama gali tapti degia.

►M2  209 ◄

►M2  209A ◄

HU

A használat során fokozottan tűzveszélyessé válhat.

A használat során tűzveszélyessé válhat.

►M2  209 ◄

►M2  209A ◄

MT

Jista’ jieħu n-nar faċilment meta jintuża.

Jista’ jieħu n-nar meta jintuża.

►M2  209 ◄

►M2  209A ◄

NL

Kan bij gebruik licht ontvlambaar worden.

Kan bij gebruik ontvlambaar worden.

►M2  209 ◄

►M2  209A ◄

PL

Przy użyciu może stać się wysoce łatwopalny.

Przy użyciu może stać się łatwopalny.

►M2  209 ◄

►M2  209A ◄

PT

Pode tornar-se facilmente inflamável durante o uso.

Pode tornar-se inflamável durante o uso.

►M2  209 ◄

►M2  209A ◄

RO

Poate deveni foarte inflamabil în timpul utilizării.

Poate deveni inflamabil în timpul utilizării.

►M2  209 ◄

►M2  209A ◄

SK

Pri používaní sa môže stať vysoko horľavou.

Pri používaní sa môže stať horľavou.

►M2  209 ◄

►M2  209A ◄

SL

Med uporabo utegne postati lahko vnetljivo.

Med uporabo utegne postati vnetljivo.

►M2  209 ◄

►M2  209A ◄

FI

Voi muuttua helposti syttyväksi käytössä.

Voi muuttua syttyväksi käytössä.

►M2  209 ◄

►M2  209A ◄

SV

Kan bli mycket brandfarligt vid användning.

Kan bli brandfarligt vid användning.



EUH 210

Keel

 

 

BG

Информационен лист за безопасност на разположение при поискване.

 

ES

Puede solicitarse la ficha de datos de seguridad.

 

CS

Na žádost je kodispozici bezpečnostní list.

 

DA

Sikkerhedsdatablad kan rekvireres.

 

DE

Sicherheitsdatenblatt auf Anfrage erhältlich.

 

ET

Ohutuskaart nõudmisel kättesaadav.

 

EL

Δελτίο δεδομένων ασφαλείας παρέχεται εφόσον ζητηθεί.

 

EN

Safety data sheet available on request.

 

FR

Fiche de données de sécurité disponible sur demande.

 

GA

Bileog sonraí sábháilteachta ar fáil ar iarratas.

▼M5

 

HR

Sigurnosno-tehnički list dostupan na zahtjev.

▼B

 

IT

Scheda dati di sicurezza disponibile su richiesta.

 

LV

Drošības datu lapa ir pieejama pēc pieprasījuma.

 

LT

Saugos duomenų lapą galima gauti paprašius.

 

HU

Kérésre biztonsági adatlap kapható.

 

MT

Il-karta tat-tagħrif tas-sigurtà hija disponibbli meta ssir talba għaliha.

 

NL

Veiligheidsinformatieblad op verzoek verkrijgbaar.

 

PL

Karta charakterystyki udostępniana na życzenie.

 

PT

Ficha de segurança fornecida a pedido.

 

RO

Fișa tehnică de securitate disponibilă la cerere.

 

SK

Na požiadanie možno poskytnúť kartu bezpečnostných údajov.

 

SL

Varnosti list na voljo na zahtevo.

 

FI

Käyttöturvallisuustiedote toimitetaan pyynnöstä.

 

SV

Säkerhetsdatablad finns att rekvirera.



EUH 401

Keel

 

 

BG

За да се избегнат рискове за човешкото здраве и околната среда, спазвайте инструкциите за употреба.

 

ES

A fin de evitar riesgos para las personas y el medio ambiente, siga las instrucciones de uso.

 

CS

Dodržujte pokyny pro používání, abyste se vyvarovali rizik pro lidské zdraví a životní prostředí.

 

DA

Overhold brugsanvisningen for ikke at bringe menneskers sundhed og miljøet i fare.

 

DE

Zur Vermeidung von Risiken für Mensch und Umwelt die Gebrauchsanleitung einhalten.

 

ET

Inimeste tervise ja keskkonna ohustamise vältimiseks järgida kasutusjuhendit.

 

EL

Για να αποφύγετε τους κινδύνους για την ανθρώπινη υγεία και το περιβάλλον, ακολουθήστε τις οδηγίες χρήσης.

 

EN

To avoid risks to human health and the environment, comply with the instructions for use.

 

FR

Respectez les instructions d’utilisation pour éviter les risques pour la santé humaine et l’environnement.

 

GA

Chun contúirtí do shláinte an duine agus don timpeallacht a sheachaint, clóigh leis na treoracha maidir le húsáid.

▼M5

 

HR

Da bi se izbjegli rizici za zdravlje ljudi i okoliš, treba se pridržavati uputa za uporabu.

▼B

 

IT

Per evitare rischi per la salute umana e per l'ambiente, seguire le istruzioni per l'uso.

 

LT

Siekiant išvengti neigiamo poveikio žmonių sveikatai ir aplinkai, laikytis naudojimo instrukcijų.

 

LV

Lai izvairītos no riska cilvēku veselībai un videi, ievērojiet lietošanas pamācību.

 

HU

Az emberi egészség és a környezet veszélyeztetésének elkerülése érdekében be kell tartani a használati utasítás előírásait.

 

MT

Biex jiġu evitati r-riskji għal saħħet il-bniedem u għall-ambjent, ħares l-istruzzjonijiet dwar l-użu.

 

NL

Volg de gebruiksaanwijzing om gevaar voor de menselijke gezondheid en het milieu te voorkomen.

 

PL

W celu uniknięcia zagrożeń dla zdrowia ludzi i środowiska, należy stosować się do instrukcji użycia.

 

PT

Para evitar riscos para a saúde humana e para o ambiente, respeitar as instruções de utilização.

 

RO

Pentru a evita riscurile pentru sănătatea umană și mediul înconjurător, respectați instrucțiunile de utilizare.

 

SK

Dodržiavajte návod na používanie, aby ste zabránili vzniku rizík pre ľudské zdravie a životné prostredie.

 

SL

Da bi se izognili tveganjem za ljudi in okolje, ravnajte v skladu z navodili za uporabo.

 

FI

Noudata käyttöohjeita ihmisen terveydelle ja ympäristölle aiheutuvien vaarojen välttämiseksi.

 

SV

För att undvika risker för människors hälsa och för miljön, följ bruksanvisningen.




IV LISA

HOIATUSLAUSETE LOETELU

▼M4

Hoiatuslausete valimisel vastavalt artiklile 22 ja artikli 28 lõikele 3 võivad tarnijad kombineerida erinevaid järgmises tabelis esitatud hoiatuslauseid, võttes arvesse hoiatuse selgust ja arusaadavust.

Kui 2. veeru hoiatuslause tekstist on osa pandud nurksulgudesse […], tähendab see, et nurksulgudes olev osa ei ole vajalik igal juhtumil ja seda tuleks kasutada ainult teatavate asjaolude korral. Sellistel juhtudel on 5. veerus esitatud selgitus, millal sellist teksti tuleks kasutada.

Kui 2. veerus esitatud hoiatuslauses on kasutatud tagurpidi kaldkriipsu [\] või tavalist kaldkriipsu [/], näitab see, et tuleb valida üks kriipsuga eraldatud lausetest vastavalt 5. veerus esitatud juhenditele.

Kui 2. veerus esitatud hoiatuslause tekstis on kasutatud kolmikpunkti, on 5. veerus esitatud üksikasjad teabe kohta, mis tuleb esitada.

▼B

1.   1. osa: Hoiatuslausete valikukriteeriumid



Tabel 6.1

Üldised hoiatuslaused

Kood

Üldised hoiatuslaused

Ohuklass

Ohukategooria

Kasutamistingimused

(1)

(2)

(3)

(4)

(5)

P101

Arsti poole pöördudes võtta kaasa toote pakend või etikett.

vastavalt vajadusele

 

Tarbijale ettenähtud tooted

P102

Hoida lastele kättesaamatus kohas.

vastavalt vajadusele

 

Tarbijale ettenähtud tooted

P103

Enne kasutamist tutvuda etiketil oleva infoga.

vastavalt vajadusele

 

Tarbijale ettenähtud tooted



Tabel 6.2

Ohtu ennetavad hoiatuslaused

Kood

Ohtu ennetavad hoiatuslaused

Ohuklass

Ohukategooria

Kasutamistingimused

(1)

(2)

(3)

(4)

(5)

P201

Enne kasutamist tutvuda erijuhistega.

Lõhkeained (punkt 2.1)

Ebapüsiv lõhkeaine

 

Mutageensus sugurakkudele (punkt 3.5)

1.A, 1.B, 2

Kantserogeensus (punkt 3.6)

1.A, 1.B, 2

Reproduktiivtoksilisus (punkt 3.7)

1.A, 1.B, 2

Reproduktiivtoksilisus – toime imetamisele või imetamise kaudu (punkt 3.7)

Lisakategooria

▼M4

P202

Mitte käidelda enne ohutusnõuetega tutvumist ja nendest arusaamist.

Lõhkeained (punkt 2.1)

Ebapüsiv lõhkeaine

 

Mutageensus sugurakkudele (punkt 3.5)

1A, 1B, 2

Kantserogeensus (punkt 3.6)

1A, 1B, 2

Reproduktiivtoksilisus (punkt 3.7)

1A, 1B, 2

Tuleohtlikud gaasid (sealhulgas keemiliselt ebapüsivad gaasid) (punkt 2.2)

A, B (keemiliselt ebapüsivad gaasid)

▼M7

P210

Hoida eemal soojusallikast, kuumadest pindadest, sädemetest, leekidest ja muudest süüteallikatest. Mitte suitsetada.

Lõhkeained (punkt 2.1)

Alamklassid 1.1, 1.2, 1.3, 1.4, 1.5

 

Tuleohtlikud gaasid (punkt 2.2)

1, 2

Aerosoolid (punkt 2.3)

1, 2, 3

Tuleohtlikud vedelikud (punkt 2.6)

1, 2, 3

Tuleohtlikud tahked ained (punkt 2.7)

1, 2

Isereageerivad ained ja segud (punkt 2.8)

Tüübid A, B, C, D, E, F

Pürofoorsed vedelikud (punkt 2.9)

1

Pürofoorsed tahked ained (punkt 2.10)

1

Oksüdeerivad vedelikud (punkt 2.13)

1, 2, 3

Oksüdeerivad tahked ained (punkt 2.14)

1, 2, 3

Orgaanilised peroksiidid (punkt 2.15)

Tüübid A, B, C, D, E, F

▼M4

P211

Mitte pihustada leekidesse või muusse süüteallikasse.

Aerosoolid (punkt 2.3)

1, 2

 

P220

Hoida eemal rõivastest/…/süttivast materjalist

Oksüdeerivad gaasid (punkt 2.4)

1

…Tootja/tarnija täpsustab muud materjalid, millega kokkupuudet tuleb vältida.

Isereageerivad ained ja segud (punkt 2.8)

Tüübid A, B, C, D, E, F

Oksüdeerivad vedelikud (punkt 2.13)

1

—  täpsustada, et tuleb eemal hoida rõivastest ja muudest süttivatest materjalidest.

2, 3

…Tootja/tarnija täpsustab muud materjalid, millega kokkupuudet tuleb vältida.

Oksüdeerivad tahked ained (punkt 2.14)

1

—  täpsustada, et tuleb eemal hoida rõivastest ja muudest süttivatest materjalidest.

2, 3

…Tootja/tarnija täpsustab muud materjalid, millega kokkupuudet tuleb vältida.

Orgaanilised peroksiidid (punkt 2.15)

Tüübid A, B, C, D, E, F

▼B

P221

Rakendada ettevaatusabinõusid, et vältida segunemist põlevainetega/…

Oksüdeerivad vedelikud (punkt 2.13)

1, 2, 3

Tootja/tarnija määrab kokkusobimatud materjalid.

Oksüdeerivad tahked ained (punkt 2.14)

1, 2, 3

P222

Hoida õhuga kokkupuute eest.

Pürofoorsed vedelikud (punkt 2.9)

1

 

Pürofoorsed tahked ained (punkt 2.10)

1

▼M4

P223

Vältida kokkupuudet veega.

Ained ja segud, millest kokkupuutel veega eraldub tuleohtlikke gaase (punkt 2.12)

1, 2

 

▼B

P230

Niisutada …ga

Lõhkeained (punkt 2.1)

Alamklassid 1.1, 1.2, 1.3, 1.4, 1.5

Tootja/tarnija määrab sobiva materjali.

— kui kuivamine suurendab plahvatusohtu, v.a juhul, kui seda on vaja tootmiseks või käitlemiseks (nt nitrotselluloos)

P231

Käidelda inertgaasis.

Ained ja segud, millest kokkupuutel veega eraldub tuleohtlikke gaase (punkt 2.12).

1, 2, 3

 

P232

Hoida niiskuse eest.

Ained ja segud, mis kokkupuutel veega eraldavad tuleohtlikke gaase (punkt 2.12)

1, 2, 3

 

P233

Hoida mahuti tihedalt suletuna.

Tuleohtlikud vedelikud (punkt 2.6)

1, 2, 3

 

Äge mürgisus sissehingamisel (punkt 3.1)

1, 2, 3

— kui toode on lenduv ning loob seega ohtliku keskkonna.

Mürgisus sihtelundi suhtes – ühekordne kokkupuude; hingamisteede ärritus (punkt 3.8).

3

Mürgisus sihtelundi suhtes – ühekordne kokkupuude; narkootiline toime (punkt 3.8)

3

P234

Hoida üksnes originaalpakendis.

Isereageerivad ained ja segud (punkt 2.8)

Tüübid A, B, C, D, E, F

 

Orgaanilised peroksiidid (punkt 2.15)

Tüübid A, B, C, D, E, F

Metalle söövitavad (punkt 2.15)

1

P235

Hoida jahedas.

Tuleohtlikud vedelikud (punkt 2.6)

1, 2, 3

 

Isereageerivad ained ja segud (punkt 2.8)

Tüübid A, B, C, D, E, F

Isekuumenevad ained ja segud (punkt 2.11)

1, 2

Orgaanilised peroksiidid (punkt 2.15)

Tüübid A, B, C, D, E, F

P240

Mahuti ja vastuvõtuseade maandada/ühendada.

Lõhkeained (punkt 2.1)

Alamklassid 1.1, 1.2, 1.3, 1.4, 1.5

— kui lõhkeaine on elektrostaatiliselt tundlik.

Tuleohtlikud vedelikud (punkt 2.6)

1, 2, 3

— elektrostaatiliselt tundlike materjalide ümberlaadimise korral.

— kui toode on lenduv ning loob seega ohtliku keskkonna.

Tuleohtlikud tahked ained (punkt 2.7)

1, 2

— elektrostaatiliselt tundlike materjalide ümberlaadimise korral.

P241

Kasutada plahvatuskindlaid elektri-/ventilatsiooni-/valgustus-/…/seadmeid.

Tuleohtlikud vedelikud (punkt 2.6)

1, 2, 3

Tootja/tarnija määrab muud seadmed.

Tuleohtlikud tahked ained (punkt 2.7)

1, 2

Tootja/tarnija määrab muud seadmed.

— kui võib esineda tolmupilvi.

P242

Mitte kasutada seadmeid, mis võivad tekitada sädemeid.

Tuleohtlikud vedelikud (punkt 2.6)

1, 2, 3

 

P243

Rakendada ettevaatusabinõusid staatilise elektri vastu.

Tuleohtlikud vedelikud (punkt 2.6)

1, 2, 3

 

▼M4

P244

Hoida ventiilid ja liitmikud õlist ja rasvast puhtad.

Oksüdeerivad gaasid (punkt 2.4)

1

 

▼B

P250

Hoida kriimustamise/põrutuse/…/hõõrdumise eest.

Lõhkeained (punkt 2.1)

Alamklassid 1.1, 1.2, 1.3, 1.4, 1.5

Tootja/tarnija määrab käitlemisviisid, mida tuleb vältida.

▼M4

P251

Mitte purustada ega põletada isegi pärast kasutamist.

Aerosoolid (punkt 2.3)

1, 2, 3

 

▼B

P260

Tolmu/suitsu/gaasi/udu/auru/pihustatud ainet mitte sisse hingata.

Äge mürgisus sissehingamisel (punkt 3.1)

1, 2

Tootja/tarnija määrab tingimused, mida tuleb vältida.

Mürgisus sihtelundi suhtes – ühekordne kokkupuude (punkt 3.8)

1, 2

Mürgisus sihtelundi suhtes – korduv kokkupuude (punkt 3.9)

1, 2

Nahasöövitus (punkt 3.2)

1.A, 1.B, 1.C

— Täpsustada: „vältida tolmu või udu sissehingamist”.

— kui kasutamise ajal võib sattuda hingamisteedesse tolmu- või uduosakesi.

Reproduktiivtoksilisus – toime imetamisele või imetamise kaudu (punkt 3.7)

Lisakategooria

▼M4

P261

Vältida tolmu / suitsu / gaasi / udu / auru / pihustatud aine sissehingamist.

Äge mürgisus sissehingamisel (punkt 3.1)

3, 4

Tootja/tarnija määrab kohaldatavad tingimused.

— võib ära jätta, kui märgistuses on esitatud P260

Hingamisteede sensibiliseerimine (punkt 3.4)

1, 1A, 1B

Naha sensibiliseerimine (punkt 3.4)

1, 1A, 1B

Mürgisus sihtelundi suhtes – ühekordne kokkupuude; hingamisteede ärritus (punkt 3.8)

3

Mürgisus sihtelundi suhtes – ühekordne kokkupuude; narkoos (punkt 3.8)

3

▼B

P262

Vältida aine sattumist silma, nahale või riietele.

Nahakaudne äge mürgisus (punkt 3.1)

1, 2

 

P263

Vältida kokkupuudet raseduse/imetamise ajal.

Reproduktiivtoksilisus – toime imetamisele või imetamise kaudu (punkt 3.7)

Lisakategooria

 

P264

Pärast käitlemist pesta hoolega…

Suukaudne äge mürgisus (punkt 3.1)

1, 2, 3, 4

Tootja/tarnija määrab kehaosad, mida tuleb pärast aine kasutamist pesta.

Nahakaudne äge mürgisus (punkt 3.1)

1, 2

Nahasöövitus (punkt 3.2)

1.A, 1.B, 1.C

Nahaärritus (punkt 3.2)

2

Silmade ärritus (punkt 3.3)

2

Reproduktiivtoksilisus – toime imetamisele või imetamise kaudu (punkt 3.7)

Lisakategooria

Mürgisus sihtelundi suhtes – ühekordne kokkupuude (punkt 3.8)

1, 2

Mürgisus sihtelundi suhtes – korduv kokkupuude (punkt 3.9)

1

P270

Toote käitlemise ajal mitte süüa, juua ega suitsetada.

Suukaudne äge mürgisus (punkt 3.1)

1, 2, 3, 4

 

Nahakaudne äge mürgisus (punkt 3.1)

1, 2

Reproduktiivtoksilisus – toime imetamisele või imetamise kaudu (punkt 3.7)

Lisakategooria

Mürgisus sihtelundi suhtes – ühekordne kokkupuude (punkt 3.8)

1, 2

Mürgisus sihtelundi suhtes – korduv kokkupuude (punkt 3.9)

1

P271

Käidelda üksnes välitingimustes või hästi ventileeritavas kohas.

Äge mürgisus sissehingamisel (punkt 3.1)

1, 2, 3, 4

 

Mürgisus sihtelundi suhtes – ühekordne kokkupuude; hingamisteede ärritus (punkt 3.8).

3

Mürgisus sihtelundi suhtes – ühekordne kokkupuude; narkootiline toime (punkt 3.8)

3

▼M2

P272

Saastunud töörõivaid töökohast mitte välja viia.

Naha sensibiliseerimine (punkt 3.4)

1, 1A, 1B

 

▼B

P273

Vältida sattumist keskkonda.

Ohtlik ►C3  veekeskkonnale ◄ – äge mürgisus (punkt 4.1)

1

— kui see ei ole ettenähtud kasutusviis.

Ohtlik ►C3  veekeskkonnale ◄ ►M2  pikaajaline oht veekeskkonnale (punkt 4.1) ◄

1, 2, 3, 4

▼M2 —————

▼M4

P280

Kanda kaitsekindaid/kaitserõivastust/kaitseprille/kaitsemaski.

Lõhkeained (punkt 2.1)

Ebapüsivad lõhkeained ja alamklassid 1.1, 1.2, 1.3, 1.4, 1.5

Tootja/tarnija määrab vajaliku kaitsevarustuse.

— Täpsustada kaitsemask.

Tuleohtlikud vedelikud (punkt 2.6)

1, 2, 3

Tootja/tarnija määrab vajaliku kaitsevarustuse.

— Täpsustada kaitsekindad ja kaitseprillid/kaitsemask.

Tuleohtlikud tahked ained (punkt 2.7)

1, 2

Isereageerivad ained ja segud (punkt 2.8)

Tüübid A, B, C, D, E, F

Pürofoorsed vedelikud (punkt 2.9)

1

Pürofoorsed tahked ained (punkt 2.10)

1

Isekuumenevad ained ja segud (punkt 2.11)

1, 2

Ained ja segud, millest kokkupuutel veega eraldub tuleohtlikke gaase (punkt 2.12)

1, 2, 3

Oksüdeerivad vedelikud (punkt 2.13)

1, 2, 3

Oksüdeerivad tahked ained (punkt 2.14)

1, 2, 3

Orgaanilised peroksiidid (punkt 2.15)

Tüübid A, B, C, D, E, F

Äge nahakaudne mürgisus (punkt 3.1)

1, 2, 3, 4

Tootja/tarnija määrab vajaliku kaitsevarustuse.

— Täpsustada kaitsekindad/kaitserõivastus.

Nahasöövitus (punkt 3.2)

1A, 1B, 1C

Tootja/tarnija määrab vajaliku kaitsevarustuse.

— Täpsustada kaitsekindad/kaitserõivastus ning kaitseprillid/kaitsemask.

Nahaärritus (punkt 3.2)

2

Tootja/tarnija määrab vajaliku kaitsevarustuse.

— Täpsustada kaitsekindad.

Naha sensibiliseerimine (punkt 3.4)

1, 1A, 1B

Raske silmakahjustus (punkt 3.3)

1

Tootja/tarnija määrab vajaliku kaitsevarustuse.

— Täpsustada kaitseprillid/kaitsemask.

Silmade ärritus (punkt 3.3)

2

 

 

Mutageensus sugurakkudele (punkt 3.5)

1A, 1B, 2

Tootja/tarnija määrab vajaliku kaitsevarustuse.

 

 

Kantserogeensus (punkt 3.6)

1A, 1B, 2

Tootja/tarnija määrab vajaliku kaitsevarustuse.

 

 

Reproduktiivtoksilisus (punkt 3.7)

1A, 1B, 2

Tootja/tarnija määrab vajaliku kaitsevarustuse.

▼M4 —————

▼B

P282

Kanda külmakaitsekindaid/kaitsemaski/kaitseprille

Rõhu all olevad gaasid (punkt 2.5)

Külmutatud veeldatud gaas

 

P283

Kanda tule-/leegikindlat/tule levikut aeglustavat rõivastust.

Oksüdeerivad vedelikud (punkt 2.13)

1

 

Oksüdeerivad tahked ained (punkt 2.14)

1

▼M4

P284

[Ebapiisava ventilatsiooni korral] kanda hingamisteede kaitsevahendit.

Äge mürgisus sissehingamisel (punkt 3.1)

1, 2

Tootja/tarnija määrab vajaliku kaitsevarustuse.

— teksti nurksulgudes võib kasutada, kui kasutamiskohas esitatakse koos kemikaaliga teave, millist tüüpi ventilatsioon tagab ohutu kasutamise.

Hingamisteede sensibiliseerimine (punkt 3.4)

1, 1A, 1B

▼M4 —————

▼B

P231 + P232

Käidelda inertgaasis. Hoida niiskuse eest.

Ained ja segud, millest kokkupuutel veega eraldub tuleohtlikke gaase (punkt 2.12).

1, 2, 3

 

P235 + P410

Hoida jahedas. Hoida päikesevalguse eest.

Isekuumenevad ained ja segud (punkt 2.11)

1, 2

 



Tabel 6.3

Hoiatuslaused reageerimise kohta

Kood

Hoiatuslaused reageerimise kohta

Ohuklass

Ohukategooria

Kasutamistingimused

(1)

(2)

(3)

(4)

(5)

P301

ALLANEELAMISE KORRAL:

Suukaudne äge mürgisus (punkt 3.1)

1, 2, 3, 4

 

Nahasöövitus (punkt 3.2)

1.A, 1.B, 1.C

Hingamiskahjustused (punkt 3.10).

1

▼M2

P302

NAHALE SATTUMISE KORRAL:

Pürofoorsed vedelikud (punkt 2.9)

1

 

Nahakaudne äge mürgisus (punkt 3.1)

1, 2, 3, 4

Nahaärritus (punkt 3.2)

2

Naha sensibiliseerimine (punkt 3.4)

1, 1A, 1B

▼B

P303

NAHALE (või juustele) SATTUMISE KORRAL:

Tuleohtlikud vedelikud (punkt 2.6)

1, 2, 3

 

Nahasöövitus (punkt 3.2)

1.A, 1.B, 1.C

▼M2

P304

SISSEHINGAMISE KORRAL:

Äge mürgisus sissehingamisel (punkt 3.1)

1, 2, 3, 4

 

Nahasöövitus (punkt 3.2)

1A, 1B, 1C

Hingamiselundite sensibiliseerimine (punkt 3.4)

1, 1A, 1B

Mürgisus sihtelundi suhtes – ühekordne kokkupuude; hingamisteede ärritus (punkt 3.8)

3

Mürgisus sihtelundi suhtes – ühekordne kokkupuude; narkoos (punkt 3.8)

3

▼B

P305

SILMA SATTUMISE KORRAL:

Nahasöövitus (punkt 3.2)

1.A, 1.B, 1.C

 

Raske silmakahjustus/silmade ärritus (punkt 3.3)

1

Silmade ärritus (punkt 3.3)

2

P306

RÕIVASTELE SATTUMISE KORRAL:

Oksüdeerivad vedelikud (punkt 2.13)

1

 

Oksüdeerivad tahked ained (punkt 2.14)

1

▼M4 —————

▼M4

P308

Kokkupuute või kokkupuutekahtluse korral:

Mutageensus sugurakkudele (punkt 3.5)

1A, 1B, 2

 

Kantserogeensus (punkt 3.6)

1A, 1B, 2

Reproduktiivtoksilisus (punkt 3.7)

1A, 1B, 2

Reproduktiivtoksilisus – toime imetamisele või imetamise kaudu (punkt 3.7)

Täiendav kategooria

Mürgisus sihtelundi suhtes, ühekordne kokkupuude (punkt 3.8)

1, 2

▼M4 —————

▼M4

P310

Võtta viivitamata ühendust MÜRGISTUSTEABEKESKUSEGA/arstiga/…

Äge suukaudne mürgisus (punkt 3.1)

1, 2, 3

…Tootja/tarnija täpsustab kiire arstiabi saamiseks sobiva allika.

Äge nahakaudne mürgisus (punkt 3.1)

1, 2

Äge mürgisus sissehingamisel (punkt 3.1)

1, 2

Nahasöövitus (punkt 3.2)

1A, 1B, 1C

Raske silmakahjustus / silmade ärritus (punkt 3.3)

1

Hingamiskahjustused (punkt 3.10)

1

P311

Võtta ühendust MÜRGISTUSTEABEKESKUSEGA/arstiga/…

Äge mürgisus sissehingamisel (punkt 3.1)

3

…Tootja/tarnija täpsustab kiire arstiabi saamiseks sobiva allika.

Hingamisteede sensibiliseerimine (punkt 3.4)

1, 1A, 1B

Mürgisus sihtelundi suhtes – ühekordne kokkupuude (punkt 3.8)

1, 2

P312

Halva enesetunde korral võtta ühendust MÜRGISTUSTEABEKESKUSEGA/arstiga/…/

Äge suukaudne mürgisus (punkt 3.1)

4

…Tootja/tarnija täpsustab kiire arstiabi saamiseks sobiva allika.

Äge nahakaudne mürgisus (punkt 3.1)

3, 4

Äge mürgisus sissehingamisel (punkt 3.1)

4

Mürgisus sihtelundi suhtes – ühekordne kokkupuude; hingamisteede ärritus (punkt 3.8)

3

Mürgisus sihtelundi suhtes – ühekordne kokkupuude; narkoos (punkt 3.8)

3

▼M2

P313

Pöörduda arsti poole.

Nahaärritus (punkt 3.2)

2, 3

 

Silmade ärritus (punkt 3.3)

2

Naha sensibiliseerimine (punkt 3.4)

1, 1A, 1B

Suguraku mutageensus (punkt 3.5)

1A, 1B, 2

Kantserogeensus (punkt 3.6)

1A, 1B, 2

Reproduktiivtoksilisus (punkt 3.7)

1A, 1B, 2

Reproduktiivtoksilisus – toime imetamisele või imetamise kaudu (punkt 3.7)

Täiendav kategooria

▼B

P314

Halva enesetunde korral pöörduda arsti poole.

Mürgisus sihtelundi suhtes – korduv kokkupuude (punkt 3.9)

1, 2

 

P315

Pöörduda viivitamata arsti poole.

Rõhu all olevad gaasid (punkt 2.5)

Külmutatud veeldatud gaas

 

P320

Nõuab kiiret eriravi (vt…etiketil).

Äge mürgisus sissehingamisel (punkt 3.1)

1, 2

Viide täiendavale esmaabijuhisele.

— kui on vaja viivitamata manustada vastumürki.

▼M4

P321

Nõuab eriravi (vt… käesoleval etiketil).

Äge suukaudne mürgisus (punkt 3.1)

1, 2, 3

… Viide täiendavale esmaabijuhisele.

— kui on vaja viivitamata manustada vastumürki.

Äge nahakaudne mürgisus (punkt 3.1)

1, 2, 3, 4

… Viide täiendavale esmaabijuhisele.

— kui soovitatakse viivitamata võtta erimeetmeid, näiteks kasutada teatavat puhastusainet.

Äge mürgisus sissehingamisel (punkt 3.1)

3

…Viide täiendavale esmaabijuhisele.

— kui on vaja viivitamata võtta erimeetmeid.

Nahasöövitus (punkt 3.2)

1A, 1B, 1C

…Viide täiendavale esmaabijuhisele.

— tootja/tarnija võib vajaduse korral määrata sobiva puhastusaine.

Nahaärritus (punkt 3.2)

2

Naha sensibiliseerimine (punkt 3.4)

1, 1A, 1B

Mürgisus sihtelundi suhtes – ühekordne kokkupuude (punkt 3.8)

1

…Viide täiendavale esmaabijuhisele.

— kui on vaja võtta viivitamata meetmeid.

▼M4 —————

▼B

P330

Loputada suud.

Suukaudne äge mürgisus (punkt 3.1)

1, 2, 3, 4

 

Nahasöövitus (punkt 3.2)

1.A, 1.B, 1.C

P331

MITTE kutsuda esile oksendamist.

Nahasöövitus (punkt 3.2)

1.A, 1.B, 1.C

 

Hingamiskahjustused (punkt 3.10).

1

P332

Nahaärrituse korral:

Nahaärritus (punkt 3.2)

2, 3

 

▼M2

P333

Nahaärrituse või lööbe korral:

Naha sensibiliseerimine (punkt 3.4)

1, 1A, 1B

 

▼B

P334

Hoida jahedas vees/panna peale niiske kompress.

Pürofoorsed vedelikud (punkt 2.9)

1

 

Pürofoorsed tahked ained (punkt 2.10)

1

Ained ja segud, millest kokkupuutel veega eraldub tuleohtlikke gaase (punkt 2.12).

1, 2

P335

Pühkida lahtised osakesed nahalt maha.

Pürofoorsed tahked ained (punkt 2.10)

1

 

Ained ja segud, millest kokkupuutel veega eraldub tuleohtlikke gaase (punkt 2.12).

1, 2

P336

Sulatada külmunud osad leiges vees. Kannatada saanud piirkonda mitte hõõruda.

Rõhu all olevad gaasid (punkt 2.5)

Külmutatud veeldatud gaas

 

P337

Kui silmade ärritus ei möödu:

Silmade ärritus (punkt 3.3)

2

 

P338

Eemaldada kontaktläätsed, kui neid kasutatakse ja kui neid on kerge eemaldada. Loputada veel kord.

Nahasöövitus (punkt 3.2)

1.A, 1.B, 1.C

 

Raske silmakahjustus/silmade ärritus (punkt 3.3)

1

Silmade ärritus (punkt 3.3)

2

▼M4

P340

Toimetada isik värske õhu kätte ja hoida asendis, mis võimaldab kergesti hingata.

Äge mürgisus sissehingamisel (punkt 3.1)

1, 2, 3, 4

 

Nahasöövitus (punkt 3.2)

1A, 1B, 1C

Hingamisteede sensibiliseerimine (punkt 3.4)

1, 1A, 1B

Mürgisus sihtelundi suhtes – ühekordne kokkupuude; hingamisteede ärritus (punkt 3.8)

3

Mürgisus sihtelundi suhtes – ühekordne kokkupuude; narkoos (punkt 3.8)

3

▼M4 —————

▼M2

P342

Hingamisteede probleemide ilmnemise korral:

Hingamiselundite sensibiliseerimine (punkt 3.4)

1, 1A, 1B

 

▼M4 —————

▼B

P351

Loputada mitme minuti jooksul ettevaatlikult veega.

Nahasöövitus (punkt 3.2)

1.A, 1.B, 1.C

 

Raske silmakahjustus/silmade ärritus (punkt 3.3)

1

Silmade ärritus (punkt 3.3)

2

▼M4

P352

Pesta rohke veega/…

Äge nahakaudne mürgisus (punkt 3.1)

1, 2, 3, 4

… Tootja/tarnija võib vajaduse korral täpsustada puhastusvahendi või soovitada muud vahendit erandjuhtudel, kus vett ei tohi kindlasti kasutada.

Nahaärritus (punkt 3.2)

2

Naha sensibiliseerimine (punkt 3.4)

1, 1A, 1B

▼B

P353

Loputada nahka veega/loputada duši all.

Tuleohtlikud vedelikud (punkt 2.6)

1, 2, 3

 

Nahasöövitus (punkt 3.2)

1.A, 1.B, 1.C

P360

Saastunud rõivad ja nahk loputada viivitamata rohke veega ning alles seejärel rõivad eemaldada.

Oksüdeerivad vedelikud (punkt 2.13)

1

 

Oksüdeerivad tahked ained (punkt 2.14)

1

▼M4

P361

Võtta viivitamata seljast kõik saastunud rõivad.

Tuleohtlikud vedelikud (punkt 2.6)

1, 2, 3

 

Äge nahakaudne mürgisus (punkt 3.1)

1, 2, 3

Nahasöövitus (punkt 3.2)

1A, 1B, 1C

P362

Võtta seljast saastunud rõivad.

Äge nahakaudne mürgisus (punkt 3.1)

4

 

Nahaärritus (punkt 3.2)

2

Naha sensibiliseerimine (punkt 3.4)

1, 1A, 1B

P363

Pesta saastunud rõivad enne järgmist kasutamist.

Nahasöövitus (punkt 3.2)

1A, 1B, 1C

 

▼M4

P364

Ja pesta enne korduskasutust.

Äge nahakaudne mürgisus (punkt 3.1)

1, 2, 3, 4

 

Nahaärritus (punkt 3.2)

2

 

Naha sensibiliseerimine (punkt 3.4)

1, 1A, 1B

 

▼B

P370

Tulekahju korral:

Lõhkeained (punkt 2.1)

Alamklassid 1.1, 1.2, 1.3, 1.4, 1.5

 

Oksüdeerivad gaasid (punkt 2.4)

1

Tuleohtlikud vedelikud (punkt 2.6)

1, 2, 3

Tuleohtlikud tahked ained (punkt 2.7)

1, 2

Isereageerivad ained ja segud (punkt 2.8)

Tüübid A, B, C, D, E, F

Pürofoorsed vedelikud (punkt 2.9)

1

Pürofoorsed tahked ained (punkt 2.10)

1

Ained ja segud, millest kokkupuutel veega eraldub tuleohtlikke gaase (punkt 2.12)

1, 2, 3

Oksüdeerivad vedelikud (punkt 2.13)

1, 2, 3

Oksüdeerivad vedelikud (punkt 2.14)

1, 2, 3

P371

Suure tulekahju korral ning kui on tegemist suurte kogustega:

Oksüdeerivad vedelikud (punkt 2.13)

1

 

Oksüdeerivad tahked ained (punkt 2.14)

1

P372

Plahvatusoht tulekahju korral.

Lõhkeained (punkt 2.1)

Ebapüsivad lõhkeained ja alamklassid 1.1, 1.2, 1.3, 1.4, 1.5

— välja arvatud juhul, kui lõhkeaineks on alamklassi 1.4S kuuluv LASKEMOON JA SELLE KOOSTISOSAD

P373

Kui tuli jõuab lõhkeaineteni, MITTE teha kustutustöid.

Lõhkeained (punkt 2.1)

Ebapüsivad lõhkeained ja alamklassid 1.1, 1.2, 1.3, 1.4, 1.5

 

P374

Kustutustöid teha tavaliste ettevaatusabinõudega ja mõistlikust kaugusest.

Lõhkeained (punkt 2.1)

Alamklass 1.4

— kui lõhkeaineks on alamklassi 1.4S kuuluv LASKEMOON JA SELLE KOOSTISOSAD.

P375

Plahvatusohu tõttu teha kustutustöid eemalt.

Isereageerivad ained ja segud (punkt 2.8)

Tüübid A ja B

 

Oksüdeerivad vedelikud (punkt 2.13)

1

Oksüdeerivad tahked ained (punkt 2.14)

1

P376

Leke peatada, kui seda on võimalik teha ohutult.

Oksüdeerivad gaasid (punkt 2.4)

1

 

P377

Lekkiva gaasi põlemise korral

mitte kustutada, välja arvatud juhul, kui leket on võimalik ohutult peatada.

Tuleohtlikud gaasid (punkt 2.2)

1, 2

 

P378

Kustutamiseks kasutada…

Tuleohtlikud vedelikud (punkt 2.6)

1, 2, 3

Tootja/tarnija määrab sobiva vahendi.

— kui vesi suurendab ohtu.

Tuleohtlikud tahked ained (punkt 2.7)

1, 2

Isereageerivad ained ja segud (punkt 2.8)

Tüübid A, B, C, D, E, F

Pürofoorsed vedelikud (punkt 2.9)

1

Pürofoorsed tahked ained (punkt 2.10)

1

Ained ja segud, millest kokkupuutel veega eraldub tuleohtlikke gaase (punkt 2.12).

1, 2, 3

Oksüdeerivad vedelikud (punkt 2.13)

1, 2, 3

Oksüdeerivad tahked ained (punkt 2.14)

1, 2, 3

P380

Ala evakueerida.

Lõhkeained (punkt 2.1)

Ebapüsivad lõhkeained

 

Lõhkeained (punkt 2.1)

Alamklassid 1.1, 1.2, 1.3, 1.4, 1.5

Isereageerivad ained ja segud (punkt 2.8)

Tüübid A ja B

Oksüdeerivad vedelikud (punkt 2.13)

1

Oksüdeerivad tahked ained (punkt 2.14)

1

P381

Eemaldada kõik süüteallikad, kui seda on võimalik teha ohutult.

Tuleohtlikud gaasid (punkt 2.2)

1, 2

 

P390

Mahavoolanud aine absorbeerida, et see ei kahjustaks teisi materjale.

Metalle söövitavad (punkt 2.16)

1

 

P391

Mahavoolanud aine kokku koguda.

Ohtlik ►C3  veekeskkonnale ◄ – äge mürgisus (punkt 4.1)

1

 

Ohtlik ►C3  veekeskkonnale ◄ ►M2  pikaajaline oht veekeskkonnale (section 4.1) ◄

1, 2

▼M4

P301 + P310

ALLANEELAMISE KORRAL: võtta viivitamata ühendust MÜRGISTUSTEABEKESKUSEGA/arstiga/…

Äge suukaudne mürgisus (punkt 3.1)

1, 2, 3

…Tootja/tarnija täpsustab kiire arstiabi saamiseks sobiva allika.

Hingamiskahjustused (punkt 3.10)

1

P301 + P312

ALLANEELAMISE KORRAL: halva enesetunde korral võtta ühendust MÜRGISTUSTEABEKESKUSEGA/arstiga/…/

Äge suukaudne mürgisus (punkt 3.1)

4

…Tootja/tarnija täpsustab kiire arstiabi saamiseks sobiva allika.

▼B

P301 + P330 P331

ALLANEELAMISE KORRAL: Loputada suud. MITTE kutsuda esile oksendamist.

Nahasöövitus (punkt 3.2)

1.A, 1.B, 1.C

 

P302 + P334

NAHALE SATTUMISE KORRAL: hoida jahedas vees/panna peale niiske kompress.

Pürofoorsed vedelikud (punkt 2.9)

1

 

▼M4 —————

▼M4

P302 + P352

NAHALE SATTUMISE KORRAL: pesta rohke veega/…

Äge nahakaudne mürgisus (punkt 3.1)

1, 2, 3, 4

… Tootja/tarnija võib vajaduse korral täpsustada puhastusvahendi või soovitada muud vahendit erandjuhtudel, kus vett ei tohi kindlasti kasutada.

Nahaärritus (punkt 3.2)

2

Naha sensibiliseerimine (punkt 3.4)

1, 1A, 1B

P303 + P361 + P353

NAHALE (või juustele) SATTUMISE KORRAL: võtta viivitamata seljast kõik saastunud rõivad. Loputada nahka veega / loputada duši all.

Tuleohtlikud vedelikud (punkt 2.6)

1, 2, 3

 

Nahasöövitus (punkt 3.2)

1A, 1B, 1C

P304 + P340

SISSEHINGAMISE KORRAL: toimetada isik värske õhu kätte ja hoida asendis, mis võimaldab kergesti hingata.

Äge mürgisus sissehingamisel (punkt 3.1)

1, 2, 3, 4

 

Nahasöövitus (punkt 3.2)

1A, 1B, 1C

Hingamisteede sensibiliseerimine (punkt 3.4)

1, 1A, 1B

Mürgisus sihtelundi suhtes – ühekordne kokkupuude; hingamisteede ärritus (punkt 3.8)

3

Mürgisus sihtelundi suhtes – ühekordne kokkupuude; narkoos (punkt 3.8)

3

▼M4 —————

▼B

P305 + P351 + P338

SILMA SATTUMISE KORRAL: loputada mitme minuti jooksul ettevaatlikult veega. Eemaldada kontaktläätsed, kui neid kasutatakse ja kui neid on kerge eemaldada. Loputada veel kord.

Nahasöövitus (punkt 3.2)

1.A, 1.B, 1.C

 

Raske silmakahjustus/silmade ärritus (punkt 3.3)

1

Silmade ärritus (punkt 3.3)

2

P306 + P360

RÕIVASTELE SATTUMISE KORRAL: saastunud rõivad ja nahk loputada viivitamata rohke veega ning alles seejärel rõivad eemaldada.

Oksüdeerivad vedelikud (punkt 2.13)

1

 

Oksüdeerivad tahked ained (punkt 2.14)

1

▼M4

P308 + P311

Kokkupuute või kokkupuutekahtluse korral: võtta ühendust MÜRGISTUSTEABEKESKUSEGA/arstiga/…

Mürgisus sihtelundi suhtes – ühekordne kokkupuude (punkt 3.8)

1, 2

…Tootja/tarnija täpsustab kiire arstiabi saamiseks sobiva allika.

▼B

P308 + P313

Kokkupuute või kokkupuutekahtluse korral: pöörduda arsti poole.

Mutageensus sugurakkudele (punkt 3.5)

1.A, 1.B, 2

 

Kantserogeensus (punkt 3.6)

1.A, 1.B, 2

Reproduktiivtoksilisus (punkt 3.7)

1.A, 1.B, 2

Reproduktiivtoksilisus – toime imetamisele või imetamise kaudu (punkt 3.7)

Lisakategooria

▼M4 —————

▼B

P332 + P313

Nahaärrituse korral: pöörduda arsti poole.

Nahaärritus (punkt 3.2)

2

 

▼M2

P333 + P313

Nahaärrituse või lööbe korral: pöörduda arsti poole.

Naha sensibiliseerimine (punkt 3.4)

1, 1A, 1B

 

▼B

P335 + P334

Pühkida lahtised osakesed nahalt maha. Hoida jahedas vees/panna peale niiske kompress.

Pürofoorsed tahked ained (punkt 2.10)

1

 

Ained ja segud, mis kokkupuutel veega eraldavad tuleohtlikke gaase (punkt 2.12)

1, 2

P337 + P313

Kui silmade ärritus ei möödu: pöörduda arsti poole.

Silmade ärritus (punkt 3.3)

2

 

▼M4

P342 + P311

Hingamisteede probleemide ilmnemise korral: võtta ühendust MÜRGISTUSTEABEKESKUSEGA/arstiga/…

Hingamisteede sensibiliseerimine (punkt 3.4)

1, 1A, 1B

…Tootja/tarnija täpsustab kiire arstiabi saamiseks sobiva allika.

▼M4

P361 + P364

Võtta viivitamata seljast kõik saastunud rõivad ja pesta enne korduskasutust.

Äge nahakaudne mürgisus (punkt 3.1)

1, 2, 3

 

P362 + P364

Võtta seljast saastunud rõivad ja pesta enne korduskasutust.

Äge nahakaudne mürgisus (punkt 3.1)

4

 

Nahaärritus (punkt 3.2)

2

Naha sensibiliseerimine (punkt 3.4)

1, 1A, 1B

▼B

P370 + P376

Tulekahju korral: leke peatada, kui seda on võimalik teha ohutult.

Oksüdeerivad gaasid (punkt 2.4)

1

 

▼M4

P370 + P378

Tulekahju korral: kasutada kustutamiseks …

Tuleohtlikud vedelikud (punkt 2.6)

1, 2, 3

… Tootja/tarnija täpsustab sobiva vahendi.

— kui vesi suurendab ohtu.

Tuleohtlikud tahked ained (punkt 2.7)

1, 2

Isereageerivad ained ja segud (punkt 2.8)

Tüübid A, B, C, D, E, F

Pürofoorsed vedelikud (punkt 2.9)

1

Pürofoorsed tahked ained (punkt 2.10)

1

Ained ja segud, millest kokkupuutel veega eraldub tuleohtlikke gaase (punkt 2.12)

1, 2, 3

Oksüdeerivad vedelikud (punkt 2.13)

1, 2, 3

Oksüdeerivad tahked ained (punkt 2.14)

1, 2, 3

▼B

P370 + P380

Tulekahju korral: ala evakueerida.

Lõhkeained (punkt 2.1)

Alamklassid 1.1, 1.2, 1.3, 1.4, 1.5

 

P370 + P380 + P375

Tulekahju korral: ala evakueerida. Plahvatusohu tõttu teha kustutustöid eemalt.

Isereageerivad ained ja segud (punkt 2.8)

Tüübid A ja B

 

P371 + P380 + P375

Suure tulekahju korral ning kui on tegemist suurte kogustega: ala evakueerida. Plahvatusohu tõttu teha kustutustöid eemalt.

Oksüdeerivad vedelikud (punkt 2.13)

1

 

Oksüdeerivad tahked ained (punkt 2.14)

1



Tabel 6.4

Hoiatuslaused säilitamise kohta

Kood

Hoiatuslaused säilitamise kohta

Ohuklass

Ohukategooria

Kasutamistingimused

(1)

(2)

(3)

(4)

(5)

P401

Hoida…

Lõhkeained (punkt 2.1)

Ebapüsivad lõhkeained ja alamklassid 1.1, 1.2, 1.3, 1.4, 1.5

… vastavalt kohalikele/piirkondlikele/riiklikele/rahvusvahelistele eeskirjadele (täpsustada).

P402

Hoida kuivas.

Ained ja segud, millest kokkupuutel veega eraldub tuleohtlikke gaase (punkt 2.12).

1, 2, 3

 

P403

Hoida hästi ventileeritavas kohas.

Tuleohtlikud gaasid (punkt 2.2)

1, 2

— kui toode on lenduv ning loob seega ohtliku keskkonna.

Oksüdeerivad gaasid (punkt 2.4)

1

Rõhu all olevad gaasid (punkt 2.5)

Surugaas

Veeldatud gaas

Külmutatud veeldatud gaas

Lahustatud gaas

Tuleohtlikud vedelikud (punkt 2.6)

1, 2, 3

Isereageerivad ained ja segud (punkt 2.8)

Tüübid A, B, C, D, E, F

Äge mürgisus sissehingamisel (punkt 3.1)

1, 2, 3

Mürgisus sihtelundi suhtes – ühekordne kokkupuude; hingamisteede ärritus (punkt 3.8).

3

Mürgisus sihtelundi suhtes – ühekordne kokkupuude; narkootiline toime (punkt 3.8)

3

P404

Hoida suletud mahutis.

Ained ja segud, millest kokkupuutel veega eraldub tuleohtlikke gaase (punkt 2.12).

1, 2, 3

 

P405

Hoida luku taga.

Suukaudne äge mürgisus (punkt 3.1)

1, 2, 3

 

Nahakaudne äge mürgisus (punkt 3.1)

1, 2, 3

Äge mürgisus sissehingamisel (punkt 3.1)

1, 2, 3

Nahasöövitus (punkt 3.2)

1.A, 1.B, 1.C

Mutageensus sugurakkudele (punkt 3.5)

1.A, 1.B, 2

Kantserogeensus (punkt 3.6)

1.A, 1.B, 2

Reproduktiivtoksilisus (punkt 3.7)

1.A, 1.B, 2

Mürgisus sihtelundi suhtes – ühekordne kokkupuude (punkt 3.8)

1, 2

Mürgisus sihtelundi suhtes – ühekordne kokkupuude; hingamisteede ärritus (punkt 3.8).

3

Mürgisus sihtelundi suhtes – ühekordne kokkupuude; narkootiline toime (punkt 3.8)

3

Hingamiskahjustused (punkt 3.10).

1

P406

Hoida sööbekindlas/…/sööbekindla sisevooderdisega mahutis.

Metalle söövitavad (punkt 2.16)

1

Tootja/tarnija määrab muud sobivad materjalid.

P407

Jätta virnade/kaubaaluste vahele õhuvahe.

Isekuumenevad ained ja segud (punkt 2.11)

1, 2

 

▼M4

P410

Hoida päikesevalguse eest.

Aerosoolid (punkt 2.3)

1, 2, 3

 

Rõhu all olevad gaasid (punkt 2.5)

Surugaas

Veeldatud gaas

Lahustatud gaas

—  võib ära jätta gaaside puhul, mis on villitud transporditavatesse gaasiballoonidesse vastavalt UN RTDG pakendamisjuhendile P200, näidiseeskirjad, kui gaaside puhul ei ole tegemist (aeglase) lagunemise või polümeriseerumisega.

Isekuumenevad ained ja segud (punkt 2.11)

1, 2

 

Orgaanilised peroksiidid (punkt 2.15)

Tüübid A, B, C, D, E, F

 

▼B

P411

Hoida temperatuuril mitte üle… oC/…oF.

Isereageerivad ained ja segud (punkt 2.8)

Tüübid A, B, C, D, E, F

Tootja/tarnija määrab temperatuuri.

Orgaanilised peroksiidid (punkt 2.15)

Tüübid A, B, C, D, E, F

▼M4

P412

Mitte hoida temperatuuril üle 50 °C / 122 °F.

Aerosoolid (punkt 2.3)

1, 2, 3

 

▼B

P413

Kogust, mis ületab …kg/…naela, hoida temperatuuril mitte üle … oC/…oF.

Isekuumenevad ained ja segud (punkt 2.11)

1, 2

Tootja/tarnija määrab koguse ja temperatuuri.

P420

Hoida eemal teistest materjalidest.

Isereageerivad ained ja segud (punkt 2.8)

Tüübid A, B, C, D, E, F

 

Isekuumenevad ained ja segud (punkt 2.11)

1, 2

Orgaanilised peroksiidid (punkt 2.15)

Tüübid A, B, C, D, E, F

P422

Hoida sisu…

Pürofoorsed vedelikud (punkt 2.9)

1

Tootja/tarnija määrab sobiva vedeliku või inertgaasi.

Pürofoorsed tahked ained (punkt 2.10)

1

P402 + P404

Hoida kuivas. Hoida suletud mahutis.

Ained ja segud, millest kokkupuutel veega eraldub tuleohtlikke gaase (punkt 2.12).

1, 2, 3

 

P403 + P233

Hoida hästi ventileeritavas kohas. Hoida mahuti tihedalt suletuna.

Äge mürgisus sissehingamisel (punkt 3.1)

1, 2, 3

— kui toode on lenduv ning loob seega ohtliku keskkonna.

Mürgisus sihtelundi suhtes – ühekordne kokkupuude; hingamisteede ärritus (punkt 3.8).

3

Mürgisus sihtelundi suhtes – ühekordne kokkupuude; narkootiline toime (punkt 3.8)

3

P403 + P235

Hoida hästi ventileeritavas kohas. Hoida jahedas.

Tuleohtlikud vedelikud (punkt 2.6)

1, 2, 3

 

Isereageerivad ained ja segud (punkt 2.8)

Tüübid A, B, C, D, E, F

▼M4

P410 + P403

Hoida päikesevalguse eest. Hoida hästi ventileeritavas kohas.

Rõhu all olevad gaasid (punkt 2.5)

Surugaas

Veeldatud gaas

Lahustatud gaas

—  võib ära jätta gaaside puhul, mis on villitud transporditavatesse gaasiballoonidesse vastavalt UN RTDG pakendamisjuhendile P200, näidiseeskirjad, kui gaaside puhul ei ole tegemist (aeglase) lagunemise või polümeriseerumisega.

P410 + P412

Hoida päikesevalguse eest. Mitte hoida temperatuuril üle 50 °C / 122 °F.

Aerosoolid (punkt 2.3)

1, 2, 3

 

▼B

P411 + P235

Hoida temperatuuril mitte üle … oC/… oF. Hoida jahedas.

Orgaanilised peroksiidid (punkt 2.15)

Tüübid A, B, C, D, E, F

Tootja/tarnija määrab temperatuuri.

▼M2



Tabel 6.5

Hoiatuslaused kõrvaldamise kohta

Kood

Hoiatuslaused kõrvaldamise kohta

Ohuklass

Ohukategooria

Kasutamistingimused

(1)

(2)

(3)

(4)

(5)

P501

Sisu/mahuti kõrvaldada …

Lõhkeained (punkt 2.1)

Ebapüsivad lõhkeained ja alamklassid 1.1, 1.2, 1.3, 1.4, 1.5

…  vastavalt kohalikele/piirkondlikele/riiklikele/rahvusvahelistele eeskirjadele (täpsustada).

Tuleohtlikud vedelikud (punkt 2.6)

1, 2, 3

Isereageerivad ained ja segud (punkt 2.8)

Tüübid A, B, C, D, E, F

Ained ja segud, millest kokkupuutel veega eraldub tuleohtlikke gaase (punkt 2.12)

1, 2, 3

Oksüdeerivad vedelikud (punkt 2.13)

1, 2, 3

Oksüdeerivad tahked ained (punkt 2.14)

1, 2, 3

Orgaanilised peroksiidid (punkt 2.15)

Tüübid A, B, C, D, E, F

Suukaudne äge mürgisus (punkt 3.1)

1, 2, 3, 4

Nahakaudne äge mürgisus (punkt 3.1)

1, 2, 3, 4

Äge mürgisus sissehingamisel (punkt 3.1)

1, 2

Nahasöövitus (punkt 3.2)

1A, 1B, 1C

Hingamiselundite sensibiliseerimine (punkt 3.4)

1, 1A, 1B

Naha sensibiliseerimine (punkt 3.4)

1, 1A, 1B

Mutageensus sugurakkudele (punkt 3.5)

1A, 1B, 2

Kantserogeensus (punkt 3.6)

1A, 1B, 2

Reproduktiivtoksilisus (punkt 3.7)

1A, 1B, 2

Mürgisus sihtelundi suhtes – ühekordne kokkupuude (punkt 3.8)

1, 2

Mürgisus sihtelundi suhtes – ühekordne kokkupuude; hingamisteede ärritus (punkt 3.8)

3

Mürgisus sihtelundi suhtes – ühekordne kokkupuude; narkoos (punkt 3.8)

3

Mürgisus sihtelundi suhtes – korduv kokkupuude (punkt 3.9)

1, 2

Hingamiskahjustused (punkt 3.10)

1

Ohtlik veekeskkonnale – veekeskkonda ohustav äge mürgisus (punkt 4.1)

1

Ohtlik veekeskkonnale – veekeskkonda ohustav pikaajaline mürgisus (punkt 4.1)

1, 2, 3, 4

P502

Hankida valmistajalt/tarnijalt teavet kemikaali taaskasutamise/ringlussevõtu kohta

Ohtlik osoonikihile (punkt 5.1)

1

 

▼B

2.   2. osa: Hoiatuslaused

Hoiatuslaused tuleb võtta IV lisa käesolevast osast ning neid tuleb valida vastavalt 1. osale.



Tabel 1.1

Üldised hoiatuslaused

P101

Keel

 

 

BG

В случай на необходимост от медицинска помощ, дръж подръка опаковката или етикета на продукта.

 

ES

Si se necesita consejo médico, hay que tener a mano el envase o la etiqueta.

 

CS

Je-li nutná lékařská pomoc, mějte po ruce obal nebo štítek výrobku.

 

DA

Vis beholder eller etiket, hvis der er brug for lægehjælp.

 

DE

Ist ärztlicher Rat erforderlich, Verpackung oder Etikett bereithalten.

 

ET

Arsti poole pöördudes võtta kaasa toote pakend või etikett.

 

EL

Εάν ζητήσετε ιατρική συμβουλή, να έχετε μαζί σας τον περιέκτη του προϊόντος ή την ετικέτα.

 

EN

If medical advice is needed, have product container or label at hand.

 

FR

En cas de consultation médicale, tenez à disposition le récipient ou l'étiquette.

 

GA

Más gá comhairle liachta, bíodh coimeádán nó lipéad an táirge ina aice láimhe.

▼M5

 

HR

Ako je potrebna liječnička pomoć pokazati spremnik ili naljepnicu.

▼B

 

IT

In caso di consultazione di un medico, tenere a disposizione il contenitore o l'etichetta del prodotto.

 

LV

Medicīniska padoma nepieciešamības gadījumā attiecīgā informācija ir norādīta uz iepakojuma vai etiķetes.

 

LT

Jei reikalinga gydytojo konsultacija, su savimi turėkite produkto talpą ar jo etiketę.

 

HU

Orvosi tanácsadás esetén tartsa kéznél a termék csomagolását vagy címkéjét.

 

MT

Jekk ikun meħtieġ parir mediku, ara li jkollok il-kontenitur jew it-tikketta tal-prodott fil-qrib.

 

NL

Bij het inwinnen van medisch advies, de verpakking of het etiket ter beschikking houden.

 

PL

W razie konieczności zasięgnięcia porady lekarza należy pokazać pojemnik lub etykietę.

 

PT

Se for necessário consultar um médico, mostre-lhe a embalagem ou o rótulo.

 

RO

Dacă este necesară consultarea medicului, a se avea la îndemână recipientul sau eticheta produsului.

 

SK

Ak je potrebá lekárska pomoc, pripravte si nádobu alebo etiketu výrobku.

 

SL

Če je potreben zdravniški nasvet, mora biti na voljo posoda ali oznaka proizvoda.

 

FI

Jos tarvitaan lääkinnällistä apua, näytä pakkaus tai varoitusetiketti.

 

SV

Ha förpackningen eller etiketten till hands om du måste söka läkarvård.



P102

Keel

 

 

BG

Дръж далеч от обсега на деца.

 

ES

Manténgase fuera del alcance de los niños.

 

CS

Uchovávejte mimo dosah dětí.

 

DA

Opbevares utilgængeligt for børn.

 

DE

Darf nicht in die Hände von Kindern gelangen.

 

ET

Hoida lastele kättesaamatus kohas.

 

EL

Φυλάσσεται μακριά από παιδιά.

 

EN

Keep out of reach of children.

 

FR

À conserver hors de portée des enfants.

 

GA

Coimeád as aimsiú leanaí.

▼M5

 

HR

Čuvati izvan dohvata djece.

▼B

 

IT

Tenere fuori dalla portata dei bambini.

 

LV

Sargāt no bērniem.

 

LT

Laikyti vaikams nepasiekiamoje vietoje.

 

HU

Gyermekektől elzárva tartandó.

 

MT

Żommu 'l bogħod minn fejn jistgħu jilħquh it-tfal.

 

NL

Buiten het bereik van kinderen houden.

 

PL

Chronić przed dziećmi.

 

PT

Manter fora do alcance das crianças.

 

RO

A nu se lăsa la îndemâna copiilor.

 

SK

Uchovávajte mimo dosahu detí.

 

SL

Hraniti zunaj dosega otrok.

 

FI

Säilytä lasten ulottumattomissa.

 

SV

Förvaras oåtkomligt för barn.



P103

Keel

 

 

BG

Преди употреба прочети етикета.

 

ES

Lea la etiqueta antes del uso.

 

CS

Před použitím si přečtěte údaje na štítku.

 

DA

Læs etiketten før brug

 

DE

Vor Gebrauch Etikett lesen.

 

ET

Enne kasutamist tutvuda etiketil oleva infoga.

 

EL

Διαβάστε την ετικέτα πριν από τη χρήση.

 

EN

Read label before use.

 

FR

Lire l'étiquette avant toute utilisation.

 

GA

Léigh an lipéad roimh úsáid.

▼M5

 

HR

Prije uporabe pročitati naljepnicu.

▼B

 

IT

Leggere l'etichetta prima dell'uso.

 

LV

Pirms izmantošanas izlasīt etiķeti.

 

LT

Prieš vartojimą perskaityti etiketėje nurodytą informaciją.

 

HU

Használat előtt olvassa el a címkén közölt információkat.

 

MT

Aqra t-tikketta qabilna.

 

NL

Alvorens te gebruiken, het etiket lezen.

 

PL

Przed użyciem przeczytać etykietę.

 

PT

Ler o rótulo antes da utilização.

 

RO

Citiți eticheta înainte de utilizare.

 

SK

Pred použitím si prečítajte etiketu.

 

SL

Pred uporabo poglejte oznako.

 

FI

Lue merkinnät ennen käyttöä.

 

SV

Läs etiketten före användning.



Tabel 1.2

Hoiatuslaused ennetamise kohta

P201

Keel

 

 

BG

Преди употреба се сдобийте със специални инструкции.

 

ES

►C3  Solicitar instrucciones especiales antes del uso. ◄

 

CS

Před použitím si obstarejte speciální instrukce.

 

DA

Indhent særlige anvisninger før brug.

 

DE

Vor Gebrauch besondere Anweisungen einholen.

 

ET

Enne kasutamist tutvuda erijuhistega.

 

EL

Εφοδιαστείτε με τις ειδικές οδηγίες πριν από τη χρήση.

 

EN

Obtain special instructions before use.

 

FR

Se procurer les instructions spéciales avant utilisation.

 

GA

Faigh treoracha speisialta roimh úsáid.

▼M5

 

HR

Prije uporabe pribaviti posebne upute.

▼B

 

IT

Procurarsi istruzioni specifiche prima dell'uso.

 

LV

Pirms lietošanas saņemt speciālu instruktāžu.

 

LT

Prieš vartojimą gauti specialius nurodymus.

 

HU

Használat előtt vegye figyelembe a különleges utasításokat.

 

MT

Ikseb struzzjonijiet speċjali qabel l-użu.

 

NL

Alvorens te gebruiken de speciale aanwijzingen raadplegen.

 

PL

Przed użyciem zapoznać się ze specjalnymi instrukcjami.

 

PT

Pedir instruções específicas antes da utilização.

 

RO

Procurați instrucțiuni speciale înainte de utilizare.

 

SK

Pred použitím sa oboznámte so špeciálnymi pokynmi.

 

SL

Pred uporabo pridobiti posebna navodila.

 

FI

Pyydä erityisohjeet ennen käyttöä.

 

SV

Begär särskilda instruktioner före användning.



P202

Keel

 

 

BG

Не използвай, преди да прочетеш и разбереш всички предпазни мерки за безопасност.

 

ES

No manipule la sustancia antes de haber leído y comprendido todas las precauciones de seguridad.

 

CS

Nepoužívejte, dokud jste si nepřečetli všechny bezpečnostní pokyny a neporozuměli jim.

 

DA

Anvend ikke produktet, før alle advarsler er læst og forstået.

 

DE

Vor Gebrauch sämtliche Sicherheitsratschläge lesen und verstehen.

 

ET

Mitte käidelda enne ohutusnõuetega tutvumist ja nendest arusaamist.

 

EL

Μην το χρησιμοποιήσετε πριν διαβάσετε και κατανοήσετε όλες τις οδηγίες προφύλαξης.

 

EN

Do not handle until all safety precautions have been read and understood.

 

FR

Ne pas manipuler avant d'avoir lu et compris toutes les dispositions de sécurité.

 

GA

Ná láimhsigh go dtí go léifear agus go dtuigfear gach ráiteas réamhchúraim sábháilteachta.

▼M5

 

HR

Ne rukovati prije upoznavanja i razumijevanja sigurnosnih mjera predostrožnosti.

▼B

 

IT

Non manipolare prima di avere letto e compreso tutte le avvertenze.

 

LV

Neizmantot pirms nav izlasīti un saprasti visi brīdinājumi.

 

LT

Nenaudoti, jeigu neperskaityti ar nesuprasti visi saugos įspėjimai.

 

HU

Ne használja addig, amíg az összes biztonsági óvintézkedést el nem olvasta és meg nem értette.

 

MT

Tmisshomx qabel ma tkun qrajt u fhimt l-istruzzjonijiet kollha ta' prekawzjoni.

 

NL

Pas gebruiken nadat u alle veiligheidsvoorschriften gelezen en begrepen heeft

 

PL

Przed użyciem zapoznać się ze wszystkimi środkami ostrożności.

 

PT

Não manuseie o produto antes de ter lido e percebido todas as precauções de segurança.

 

RO

A nu se utiliza decât după ce au fost citite și înțelese toate indicațiile de securitate.

 

SK

Nepoužívajte, kým si neprečítate a nepochopíte všetky bezpečnostné opatrenia.

 

SL

Ne uporabljajte, dokler se ne seznanite z vsemi varnostnimi ukrepi.

 

FI

Lue turvallisuusohjeet huolellisesti ennen käsittelyä.

 

SV

Läs säkerhetsanvisningarna och se till att du har förstått dem innan du använder produkten.

▼M4



P210

Keel

 

 

BG

Да се пази от топлина, нагорещени повърхности, искри, открит пламък, и други източници на запалване. Тютюнопушенето забранено.

 

ES

Mantener alejado del calor, de superficies calientes, de chispas, de llamas abiertas y de cualquier otra fuente de ignición. No fumar.

 

CS

Chraňte před teplem, horkými povrchy, jiskrami, otevřeným ohněm a jinými zdroji zapálení. Zákaz kouření.

 

DA

Holdes væk fra varme, varme overflader, gnister, åben ild og andre antændelseskilder. Rygning forbudt.

 

DE

Von Hitze, heißen Oberflächen, Funken, offenen Flammen sowie anderen Zündquellenarten fernhalten. Nicht rauchen.

 

ET

Hoida eemal soojusallikast, kuumadest pindadest, sädemetest, leekidest ja muudest süüteallikatest. Mitte suitsetada.

 

EL

Μακριά από θερμότητα, θερμές επιφάνειες, σπινθήρες, γυμνές φλόγες και άλλες πηγές ανάφλεξης. Μην καπνίζετε.

 

EN

Keep away from heat, hot surfaces, sparks, open flames and other ignition sources. No smoking.

 

FR

Tenir à l’écart de la chaleur, des surfaces chaudes, des étincelles, des flammes nues et de toute autre source d’inflammation. Ne pas fumer.

 

GA

Coimeád ó theas, dromchlaí te, splancacha, lasair gan chosaint agus foinsí eile adhainte. Ná caitear tobac.

▼M8

 

HR

Čuvati odvojeno od topline, vrućih površina, iskri, otvorenih plamena i ostalih izvora paljenja. Ne pušiti.

▼M4

 

IT

Tenere lontano da fonti di calore, superfici calde, scintille, fiamme libere o altre fonti di accensione. Non fumare.

 

LV

Sargāt no karstuma, karstām virsmām, dzirkstelēm, atklātas uguns un citiem aizdegšanās avotiem. Nesmēķēt.

 

LT

Laikyti atokiau nuo šilumos šaltinių, karštų paviršių, žiežirbų, atviros liepsnos arba kitų degimo šaltinių. Nerūkyti.

 

HU

Hőtől, forró felületektől, szikrától, nyílt lángtól és más gyújtóforrástól távol tartandó. Tilos a dohányzás.

 

MT

Biegħed mis-sħana, uċuħ jaħarqu, xrar tan-nar, fjammi miftuħa u sorsi oħra li jaqbdu. Tpejjipx.

 

NL

Verwijderd houden van warmte, hete oppervlakken, vonken, open vuur en andere ontstekingsbronnen. Niet roken.

 

PL

Przechowywać z dala od źródeł ciepła, gorących powierzchni, źródeł iskrzenia, otwartego ognia i innych źródeł zapłonu. Nie palić.

 

PT

Manter afastado do calor, superfícies quentes, faísca, chama aberta e outras fontes de ignição. Não fumar.

 

RO

A se păstra departe de surse de căldură, suprafețe fierbinți, scântei, flăcări și alte surse de aprindere. Fumatul interzis.

 

SK

Uchovávajte mimo dosahu tepla, horúcich povrchov, iskier, otvoreného ohňa a iných zdrojov zapálenia. Nefajčite.

 

SL

Hraniti ločeno od vročine, vročih površin, isker, odprtega ognja in drugih virov vžiga. Kajenje prepovedano.

 

FI

Suojaa lämmöltä, kuumilta pinnoilta, kipinöiltä, avotulelta ja muilta sytytyslähteiltä. Tupakointi kielletty.

 

SV

Får inte utsättas för värme, heta ytor, gnistor, öppen låga eller andra antändningskällor. Rökning förbjuden.

▼B



P211

Keel

 

 

BG

Не пръскай към открит пламък или друг източник на запалване.

 

ES

No pulverizar sobre una llama abierta u otra fuente de ignición.

 

CS

Nestříkejte do otevřeného ohně nebo jiných zdrojů zapálení.

 

DA

Spray ikke mod åben ild eller andre antændelseskilder.

 

DE

Nicht in offene Flamme oder andere Zündquelle sprühen.

 

ET

Mitte pihustada leekidesse või muusse süüteallikasse.

 

EL

Μην ψεκάζετε κοντά σε φλόγα ή άλλη πηγή ανάφλεξης.

 

EN

Do not spray on an open flame or other ignition source.

 

FR

Ne pas vaporiser sur une flamme nue ou sur toute autre source d'ignition.

 

GA

Ná spraeáil ar lasair gan chosaint ná ar fhoinse eile adhainte.

▼M5

 

HR

Ne prskati u otvoreni plamen ili drugi izvor paljenja.

▼B

 

IT

Non vaporizzare su una fiamma o altra fonte di ignizione.

 

LV

Neizsmidzināt uz atklātas uguns vai citiem aizdegšanās avotiem.

 

LT

Nepurkšti ant atviros liepsnos arba kitų degimo šaltinių.

 

HU

Tilos nyílt lángra vagy más gyújtóforrásra permetezni.

 

MT

Tisprejjax fuq fjamma mikxufa jew sors ieħor li jaqbad.

 

NL

Niet in een open vuur of op andere ontstekingsbronnen spuiten.

 

PL

Nie rozpylać nad otwartym ogniem lub innym źródłem zapłonu.

 

PT

Não pulverizar sobre chama aberta ou outra fonte de ignição.

 

RO

Nu pulverizați deasupra unei flăcări deschise sau unei alte surse de aprindere.

 

SK

Nestriekajte na otvorený oheň ani iný zdroj zapálenia.

 

SL

Ne pršiti proti odprtemu ognju ali drugemu viru vžiga.

 

FI

Ei saa suihkuttaa avotuleen tai muuhun sytytyslähteeseen.

 

SV

Spreja inte över öppen låga eller andra antändningskällor.



P220

Keel

 

 

BG

Пази/съхранявай далече от облекло/…/горими материали

 

ES

Manténgase o almacénese lejos de la ropa/…/materiales combustibles.

 

CS

Uchovávejte/skladujte odděleně od oblečení/…/hořlavých materiálů.

 

DA

Må ikke anvendes/opbevares i nærheden af stof/…/brændbare materialer.

 

DE

Von Kleidung/…/brennbaren Materialien fernhalten/entfernt aufbewahren.

 

ET

Hoida eemal rõivastest/…/süttivast materjalist.

 

EL

Διατηρείται/Φυλάσσεται μακριά από ενδύματα/…/καύσιμα υλικά.

 

EN

Keep/Store away from clothing/…/combustible materials.

 

FR

Tenir/stocker à l'écart des vêtements/…/matières combustibles

 

GA

Coimeád/Stóráil glan ar éadaí/…/ábhair indóite.

▼M5

 

HR

Čuvati/skladištiti odvojeno od odjeće/…/zapaljivih materijala.

▼B

 

IT

Tenere/conservare lontano da indumenti/…/materiali combustibili.

 

LV

Turēt/uzglabāt vietās, kur nav piekļuves drēbēm/…/uzliesmojošiem materiāliem.

 

LT

Laikyti/sandėliuoti atokiau nuo drabužių/…/degiųjų medžiagų.

 

HU

Ruhától/…/éghető anyagtól távol tartandó/tárolandó.

 

MT

Żomm/Aħżen 'l bogħod mill-ilbies/…/materjal kombustibbli.

 

NL

Van kleding/…/brandbare stoffen verwijderd houden/bewaren.

 

PL

Trzymać/przechowywać z dala od odzieży/…/materiałów łatwo zapalnych.

 

PT

Manter/guardar afastado de roupa/…/matérias combustíveis.

 

RO

A se păstra/depozita departe de îmbracăminte/…/materiale combustibile.

 

SK

Uchovávajte/skladujte mimo odevu/…/horľavých materiálov.

 

SL

Hraniti ločeno od oblačil/…/vnetljivih materialov.

 

FI

Pidä/Varastoi erillään vaatetuksesta/…/syttyvistä materiaaleista.

 

SV

Förvaras åtskilt från kläder/…/brännbara material.



P221

Keel

 

 

BG

Вземи всички предпазни мерки за избягване на смесването с горими материали…

 

ES

Tome todas las precauciones para no mezclarlo con combustibles…

 

CS

Proveďte preventivní opatření proti smíchání s hořlavými materiály…

 

DA

Undgå at blande med brændbare materialer…

 

DE

Vermischung mit brennbaren Stoffen unter allen Umständen vermeiden.

 

ET

Rakendada ettevaatusabinõusid, et vältida segunemist põlevainetega…

 

EL

Λάβετε κάθε προφύλαξη ώστε να μην αναμειχθεί με καύσιμα…

 

EN

Take any precaution to avoid mixing with combustibles…

 

FR

Prendre toutes précautions pour éviter de mélanger avec des matières combustibles…

 

GA

Déan gach réamhchúram chun meascadh le hábhair indóite a sheachaint…

▼M5

 

HR

Poduzeti sve mjere opreza za sprječavanje miješanja sa zapaljivim…

▼B

 

IT

Prendere ogni precauzione per evitare di mescolare con sostanze combustibili….

 

LV

Nekādā gadījumā nemaisīt ar viegli uzliesmojošām vielām.

 

LT

Imtis visų atsargumo priemonių, kad nebūtų sumaišyta su degalais…

 

HU

Minden óvintézkedést meg kell tenni, hogy ne keveredjen éghető anyagokkal.

 

MT

Ħu kull prekawzjoni biex tevita li jitħallat mal-kombustibbli…

 

NL

Vermenging met brandbare stoffen… absoluut vermijden.

 

PL

Zastosować wszelkie środki ostrożności w celu uniknięcia mieszania z innymi materiałami palnymi…

 

PT

Tomar todas as precauções para não misturar com combustíveis…

 

RO

Luați toate măsurile de precauție pentru a evita amestecul cu combustibili…

 

SK

Prijmite opatrenia potrebné na to, aby nedošlo k zmiešaniu s horľavinami…

 

SL

Preprečiti mešanje z vnetljivimi snovmi …

 

FI

Varo sekoittamasta syttyvien materiaalien… kanssa.

 

SV

►C3  Undvik att blanda med brännbara ämnen… ◄



P222

Keel

 

 

BG

Не допускай конктакт с въздух.

 

ES

No deje que entre en contacto con el aire.

 

CS

Zamezte styku se vzduchem.

 

DA

Undgå kontakt med luft.

 

DE

►C3  Keinen Kontakt mit Luft zulassen. ◄

 

ET

Hoida õhuga kokkupuute eest.

 

EL

Να μην έρθει σε επαφή με τον αέρα.

 

EN

Do not allow contact with air.

 

FR

Ne pas laisser au contact de l'air.

 

GA

Ná ceadaigh tadhall le haer.

▼M5

 

HR

Spriječiti dodir sa zrakom.

▼B

 

IT

Evitare il contatto con l'aria.

 

LV

Nepieļaut kontaktu ar gaisu.

 

LT

Saugoti nuo sąlyčio su oru.

 

HU

Nem érintkezhet levegővel.

 

MT

Tħallihx imiss ma' l-arja.

 

NL

Contact met de lucht vermijden.

 

PL

Nie dopuszczać do kontaktu z powietrzem.

 

PT

Não deixar entrar em contacto com o ar.

 

RO

A nu se lăsa în contact cu aerul.

 

SK

Zabráňte kontaktu so vzduchom.

 

SL

Preprečiti stik z zrakom.

 

FI

Ei saa joutua kosketuksiin ilman kanssa.

 

SV

Får inte komma i kontakt med luft.

▼M4



P223

Keel

 

 

BG

Не допускайте контакт с вода.

 

ES

Evitar el contacto con el agua.

 

CS

Zabraňte styku s vodou.

 

DA

Undgå kontakt med vand.

 

DE

Keinen Kontakt mit Wasser zulassen.

 

ET

Vältida kokkupuudet veega.

 

EL

Μην επιτρέπετε την επαφή με το νερό.

 

EN

Do not allow contact with water.

 

FR

Éviter tout contact avec l’eau.

 

GA

Ná bíodh aon teagmháil le huisce.

▼M8

 

HR

Spriječiti dodir s vodom.

▼M4

 

IT

Evitare qualunque contatto con l’acqua.

 

LV

Nepieļaut saskari ar ūdeni.

 

LT

Saugoti nuo sąlyčio su vandeniu.

 

HU

Nem érintkezhet vízzel.

 

MT

Tħallihx imiss mal-ilma.

 

NL

Contact met water vermijden.

 

PL

Nie dopuszczać do kontaktu z wodą.

 

PT

Não deixar entrar em contacto com a água.

 

RO

A nu se lăsa în contact cu apa.

 

SK

Zabráňte kontaktu s vodou.

 

SL

Preprečiti stik z vodo.

 

FI

Ei saa joutua kosketuksiin veden kanssa.

 

SV

Undvik all kontakt med vatten.

▼B



P230

Keel

 

 

BG

Дръж навлажнен с…

 

ES

Manténgase humedecido con…

 

CS

Uchovávejte ve zvlhčeném stavu …

 

DA

Holdes befugtet med…

 

DE

Feucht halten mit …

 

ET

Niisutada …-ga.

 

EL

Να διατηρείται υγρό με …

 

EN

Keep wetted with…

 

FR

Maintenir humidifié avec…

 

GA

Coimeád fliuchta le…

▼M5

 

HR

Čuvati navlaženo s…

▼B

 

IT

Mantenere umido con….

 

LV

Vienmēr samitrināt ar …

 

LT

Laikyti sudrėkintą (kuo)

 

HU

…-val/-vel nedvesítve tartandó.

 

MT

Żommu mxarrab bi …

 

NL

Vochtig houden met…

 

PL

Utrzymywać nawilżenie…

 

PT

Manter húmido com…

 

RO

A se păstra umezit cu…

 

SK

Uchovávajte zvlhčené …

 

SL

Hraniti prepojeno z …

 

FI

Säilytä kostutettuna …

 

SV

Ska hållas fuktigt med…



P231

Keel

 

 

BG

Манипулирай под инертен газ.

 

ES

Manipúlese en gas inerte.

 

CS

Zacházení v inertním plynu.

 

DA

Anvendes under inert gas.

 

DE

Unter inertem Gas handhaben.

 

ET

Käidelda inertgaasis.

 

EL

Χειρισμός σε αδρανή ατμόσφαιρα.

 

EN

Handle under inert gas.

 

FR

Manipuler sous gaz inerte.

 

GA

Láimhsigh faoi thriathghás.

▼M5

 

HR

Rukovati u inertnom plinu.

▼B

 

IT

Manipolare in gas inerte.

 

LV

Rīkoties tikai inertas gāzes apstākļos.

 

LT

Tvarkyti inertinėse dujose.

 

HU

Inert gázban kezelendő.

 

MT

Użah taħt gass inerti.

 

NL

Onder inert gas werken.

 

PL

Manipulować w gazie obojętnym.

 

PT

Manusear em atmosfera de gás inerte.

 

RO

A se manipula în gaz inert.

 

SK

Pri zaobchádzaní použite inertný plyn.

 

SL

Hraniti v ustreznem inertnem plinu.

 

FI

Käsittele inertissä kaasussa.

 

SV

Hanteras i en inert gas.



P232

Keel

 

 

BG

Пази от влага.

 

ES

Protéjase de la humedad.

 

CS

Chraňte před vlhkem.

 

DA

Beskyttes mod fugt.

 

DE

Vor Feuchtigkeit schützen.

 

ET

Hoida niiskuse eest.

 

EL

Να προστατεύεται από την υγρασία.

 

EN

Protect from moisture.

 

FR

Protéger de l'humidité.

 

GA

Cosain ar thaise.

▼M5

 

HR

Zaštititi od vlage.

▼B

 

IT

Proteggere dall'umidità.

 

LV

Aizsargāt no mitruma.

 

LT

Saugoti nuo drėgmės.

 

HU

Nedvességtől védendő.

 

MT

Ħares mill-umdità.

 

NL

Tegen vocht beschermen.

 

PL

Chronić przed wilgocią.

 

PT

Manter ao abrigo da humidade.

 

RO

A se proteja de umiditate.

 

SK

Chráňte pred vlhkosťou.

 

SL

Zaščititi pred vlago.

 

FI

Suojaa kosteudelta.

 

SV

Skyddas från fukt.



P233

Keel

 

 

BG

Дръж съда плътно затворен.

 

ES

Mantener el envase cerrado herméticamente.

 

CS

Uchovávejte obal těsně uzavřený.

 

DA

Hold beholderen tæt lukket.

 

DE

Behälter dicht verschlossen halten.

 

ET

Hoida pakend tihedalt suletuna.

 

EL

Να διατηρείται ο περιέκτης ερμητικά κλειστός.

 

EN

Keep container tightly closed.

 

FR

Maintenir le récipient bien fermé.

 

GA

Coimeád an coimeádán dúnta go docht.

▼M5

 

HR

Čuvati u dobro zatvorenom spremniku.

▼B

 

IT

Tenere il recipiente ben chiuso.

 

LV

Tvertni stingri noslēgt.

 

LT

Talpą laikyti sandariai uždarytą.

 

HU

A csomagolás szorosan lezárva tartandó.

 

MT

Żomm il-kontenitur magħluq sew.

 

NL

In goed gesloten verpakking bewaren.

 

PL

Przechowywać pojemnik szczelnie zamknięty.

 

PT

Manter o recipiente bem fechado.

 

RO

Păstrați recipientul închis etanș.

 

SK

Nádobu uchovávajte tesne uzavretú.

 

SL

Hraniti v tesno zaprti posodi.

 

FI

Säilytä tiiviisti suljettuna.

 

SV

Behållaren ska förvaras väl tillsluten.



P234

Keel

 

 

BG

Съхранявай само в оригиналната опаковка.

 

ES

Consérvese únicamente en el envase original.

 

CS

Uchovávejte pouze v původním obalu.

 

DA

Hold beholderen tæt lukket.

 

DE

Nur im Originalbehälter aufbewahren.

 

ET

Hoida üksnes originaalpakendis.

 

EL

Να διατηρείται μόνο στον αρχικό περιέκτη.

 

EN

Keep only in original container.

 

FR

Conserver uniquement dans le récipient d'origine.

 

GA

Coimeád sa choimeádán bunnaidh amháin.

▼M5

 

HR

Čuvati samo u originalnom spremniku.

▼B

 

IT

Conservare soltanto nel contenitore originale.

 

LV

Turēt tikai oriģinālā iepakojumā.

 

LT

Laikyti tik originalioje talpoje.

 

HU

Az eredeti csomagolásban tartandó.

 

MT

Żommu biss fil-kontenitur oriġinali.

 

NL

Uitsluitend in de oorspronkelijke verpakking bewaren.

 

PL

Przechowywać wyłącznie w oryginalnym pojemniku.

 

PT

Conservar unicamente no recipiente de origem.

 

RO

Păstrați numai în recipientul original.

 

SK

Uchovávajte iba v pôvodnej nádobe.

 

SL

Hraniti samo v izvirni posodi.

 

FI

Säilytä alkuperäispakkauksessa.

 

SV

Förvaras endast i originalbehållaren.



P235

Keel

 

 

BG

Дръж на хладно.

 

ES

Manténgase en lugar fresco.

 

CS

Uchovávejte v chladu.

 

DA

Opbevares køligt.

 

DE

Kühl halten.

 

ET

Hoida jahedas.

 

EL

Να διατηρείται δροσερό.

 

EN

Keep cool.

 

FR

Tenir au frais.

 

GA

Coimeád fionnuar é

▼M5

 

HR

Održavati hladnim.

▼B

 

IT

Conservare in luogo fresco.

 

LV

Turēt vēsumā.

 

LT

Laikyti vėsioje vietoje.

 

HU

Hűvös helyen tartandó.

 

MT

Żomm frisk.

 

NL

Koel bewaren.

 

PL

Przechowywać w chłodnym miejscu.

 

PT

Conservar em ambiente fresco.

 

RO

A se păstra la rece.

 

SK

Uchovávajte v chlade.

 

SL

Hraniti na hladnem.

 

FI

Säilytä viileässä.

 

SV

Förvaras svalt.



P240

Keel

 

 

BG

Заземяване/еквипотенциална връзка на съда и приемателното устройство.

 

ES

Conectar a tierra/enlace equipotencial del recipiente y del equipo de recepción.

 

CS

Uzemněný/vodivý obal a odběrové zařízení.

 

DA

Beholder og modtageudstyr jordforbindes/potentialudlignes.

 

DE

Behälter und zu befüllende Anlage erden.

 

ET

Mahuti ja vastuvõtuseade maandada/ühendada.

 

EL

Γείωση/ισοδυναμική σύνδεση του περιέκτη και του εξοπλισμού δέκτη.

 

EN

Ground/bond container and receiving equipment.

 

FR

Mise à la terre/liaison équipotentielle du récipient et du matériel de réception.

 

GA

Nasc an coimeádán agus an trealamh glactha leis an talamh.

▼M5

 

HR

Uzemljiti/učvrstiti spremnik i opremu za prihvat kemikalije.

▼B

 

IT

Mettere a terra/massa il contenitore e il dispositivo ricevente.

 

LV

Tvertnes un iekārtas saņemšanai ievietot zemē/sasaistīt

 

LT

Įžeminti/įtvirtinti talpą ir priėmimo įrangą.

 

HU

A tárolóedényt és a fogadóedényt le kell földelni/át kell kötni.

 

MT

Orbot ma' l-art/waħħal il-kontenitur u t-tagħmir li jirċievi.

 

NL

Opslag- en opvangreservoir aarden.

 

PL

Uziemić/połączyć pojemnik i sprzęt odbiorczy.

 

PT

Ligação à terra/equipotencial do recipiente e do equipamento receptor.

 

RO

Legătură la pământ/conexiune echipotențială cu recipientul și echipamentul de recepție.

 

SK

Uzemnite nádobu a vyprázdňovacie zariadenie.

 

SL

Ozemljiti posodo in opremo za sprejem tekočine.

 

FI

Säiliö ja vastaanottavat laitteet on maadoitettava/yhdistettävä.

 

SV

Jorda/potentialförbind behållare och mottagarutrustning.



P241

Keel

 

 

BG

Използвай електрическо/проветряващо/осветително/…/оборудване, обезопасено срещу експлозия

 

ES

Emplear material eléctrico, de ventilación o de iluminación/…/antideflagrante.

 

CS

Používejte nevýbušné elektrické/větrací/světelné/…/vybavení.

 

DA

Anvend eksplosionssikkert elektrisk udstyr/ventilations-/lys-/…/-udstyr.

 

DE

►C3  Explosionsgeschützte elektrische Geräte/Lüftungsanlagen/Beleuchtungsanlagen/… verwenden. ◄

 

ET

Kasutada plahvatuskindlaid elektri-/ventilatsiooni-/valgustus-/…/seadmeid.

 

EL

Να χρησιμοποιείται αντιεκρηκτικός ηλεκτρολογικός εξοπλισμός/εξαερισμού/φωτιστικός/…/.

 

EN

Use explosion-proof electrical/ventilating/lighting/…/equipment.

 

FR

Utiliser du matériel électrique/de ventilation/d'éclairage/…/antidéflagrant.

 

GA

Bain úsáid as trealamh pléascadh-dhíonach leictreach/aerála/soilsiúcháin/…/.

▼M5

 

HR

Rabiti električnu/ventilacijsku/rasvjetnu/…/opremu koja neće izazvati eksploziju.

▼B

 

IT

Utilizzare impianti elettrici/di ventilazione/d'illuminazione a prova di esplosione.

 

LV

Izmantot sprādziendrošas elektriskas/ar ventilāciju/izgaismotas/…/iekārtas

 

LT

Naudoti sprogimui atsparią elektros/ventiliacijos/apšvietimo/…/įrangą.

 

HU

Robbanásbiztos elektromos/szellőztető/világító/…/berendezés használandó.

 

MT

Uża' tagħmir elettriku/ta' ventilazzjoni/tad-dawl/…/li jiflaħ għall-isplużjoni.

 

NL

Explosieveilige elektrische/ventilatie-/verlichtings-/…apparatuur gebruiken.

 

PL

Używać przeciwwybuchowego sprzętu elektrycznego/wentylującego/oświetleniowego/…/.

 

PT

Utilizar equipamento eléctrico/de ventilação/de iluminação/…/à prova de explosão.

 

RO

Utilizați echipamente electrice/de ventilare/de iluminat/…/antideflagrante.

 

SK

Používajte elektrické/odsávacie/osvetľovacie/…/zariadenie do výbušného prostredia.

 

SL

Uporabiti električno/prezračevalno opremo, opremo za razsvetljavo/…/, odporno proti eksplozijam.

 

FI

Käytä räjähdysturvallisia sähkö/ilmanvaihto/valaisin/…/laitteita.

 

SV

Använd explosionssäker elektrisk/ventilations-/belysnings-/…/utrustning.



P242

Keel

 

 

BG

Използвай само инструменти, които не предизвикват искри.

 

ES

Emplear únicamente herramientas que no produzcan chispas.

 

CS

Používejte pouze nástroje z nejiskřícího kovu.

 

DA

Anvend kun værktøj, som ikke frembringer gnister

 

DE

Nur funkenfreies Werkzeug verwenden.

 

ET

Mitte kasutada seadmeid, mis võivad tekitada sädemeid.

 

EL

Να χρησιμοποιούνται μόνο εργαλεία που δεν παράγουν σπινθήρες.

 

EN

Use only non-sparking tools.

 

FR

Utiliser uniquement des outils ne produisant pas d'étincelles.

 

GA

Bain úsáid as uirlisí neamhspréachta amháin.

▼M5

 

HR

Rabiti samo neiskreći alat.

▼B

 

IT

Utilizzare solo utensili antiscintillamento.

 

LV

Izmantot instrumentus, kas nerada dzirksteles.

 

LT

Naudoti tik kibirkščių nekeliančius įrankius.

 

HU

Szikramentes eszközök használandók.

 

MT

Uża' biss għodda li ma jtajrux żnied.

 

NL

Uitsluitend vonkvrij gereedschap gebruiken.

 

PL

Używać wyłącznie narzędzi nieiskrzących.

 

PT

Utilizar apenas ferramentas antichispa.

 

RO

Nu utilizați unelte care produc scântei.

 

SK

Používajte iba neiskriace prístroje.

 

SL

Uporabiti le orodje, ki ne povzroča isker.

 

FI

Käytä ainoastaan kipinöimättömiä työkaluja.

 

SV

Använd endast verktyg som inte ger upphov till gnistor.



P243

Keel

 

 

BG

Вземи предпазни мерки срещу освобождаване на статично електричество.

 

ES

Tomar medidas de precaución contra descargas electrostáticas.

 

CS

Proveďte preventivní opatření proti výbojům statické elektřiny.

 

DA

Træf foranstaltninger mod statisk elektricitet.

 

DE

►C3  Maßnahmen gegen elektrostatische Entladungen treffen. ◄

 

ET

Rakendada ettevaatusabinõusid staatilise elektri vastu.

 

EL

Να λαμβάνονται μέτρα προφύλαξης κατά των ηλεκτροστατικών εκκενώσεων.

 

EN

Take precautionary measures against static discharge.

 

FR

Prendre des mesures de précaution contre les décharges électrostatiques.

 

GA

Déan bearta réamhchúraim in aghaidh díluchtú statach.

▼M5

 

HR

Poduzeti mjere protiv pojave statičkog elektriciteta.

▼B

 

IT

Prendere precauzioni contro le scariche elettrostatiche.

 

LV

Nodrošināties pret statiskās enerģijas izlādi.

 

LT

Imtis atsargumo priemonių statinei iškrovai išvengti.

 

HU

Az elektrosztatikus kisülés megakadályozására óvintézkedéseket kell tenni.

 

MT

Ħu miżuri ta' prekawzjoni kontra l-ħruġ ta' elettriku statiku.

 

NL

Voorzorgsmaatregelen treffen tegen ontladingen van statische elektriciteit.

 

PL

Przedsięwziąć środki ostrożności zapobiegające rozładowaniu statycznemu.

 

PT

Evitar acumulação de cargas electrostáticas.

 

RO

Luați măsuri de precauție împotriva descărcărilor electrostatice.

 

SK

Urobte preventívne opatrenia proti statickým výbojom.

 

SL

Preprečiti statično naelektrenje.

 

FI

Estä staattisen sähkön aiheuttama kipinöinti.

 

SV

Vidta åtgärder mot statisk elektricitet.

▼M4



P244

Keel

 

 

BG

Поддържайте вентилите и фитингите чисти от масло и смазка.

 

ES

Mantener las valvulas y los racores libres de aceite y grasa.

 

CS

Udržujte ventily i příslušenství čisté - bez olejů a maziv.

 

DA

Hold ventiler og tilslutninger frie for olie og fedt.

 

DE

Ventile und Ausrüstungsteile öl- und fettfrei halten.

 

ET

Hoida ventiilid ja liitmikud õlist ja rasvast puhtad.

 

EL

Διατηρείτε τα κλείστρα και τους συνδέσμους καθαρά από λάδια και γράσα.

 

EN

Keep valves and fittings free from oil and grease.

 

FR

Ni huile, ni graisse sur les robinets et raccords.

 

GA

Coinnigh comhlaí agus feistis saor ó ola agus ó ghréisc.

▼M8

 

HR

Spriječiti dodir ventila i spojnica s uljem i masti.

▼M4

 

IT

Mantenere le valvole e i raccordi liberi da olio e grasso.

 

LV

Uzturēt ventiļus un savienojumus tīrus no eļļas un taukvielām.

 

LT

Saugoti, kad ant vožtuvų ir jungiamųjų detalių nepatektų alyvos ir tepalų.

 

HU

A szelepeket és szerelvényeket zsírtól és olajtól mentesen kell tartani.

 

MT

Żomm il-valvi u fittings ħielsa miż-żejt u l-grease.

 

NL

Houd afsluiters en fittingen vrij van olie en vet.

 

PL

Chronić zawory i przyłącza przed olejem i tłuszczem.

 

PT

Manter válvulas e conexões isentas de óleo e gordura.

 

RO

Feriți valvele și racordurile de ulei și grăsime.

 

SK

Udržujte ventily a príslušenstvo čisté, bez olejov a mazív.

 

SL

Preprečiti stik ventilov in opreme z oljem in mastjo.

 

FI

Pidä venttiilit ja liittimet vapaana öljystä ja rasvasta.

 

SV

Håll ventiler och anslutningar fria från olja och fett.

▼B



P250

Keel

 

 

BG

Не подлагай на стържене/удар/…/триене

 

ES

Evitar la abrasión/el choque/…/la fricción.

 

CS

Nevystavujte obrušování/nárazům/…/tření.

 

DA

Må ikke udsættes for slibning/stød/…/gnidning.

 

DE

Nicht schleifen/stoßen/…/reiben.

 

ET

Hoida kriimustamise/põrutuse/…/hõõrdumise eest.

 

EL

Να αποφεύγεται άλεση/κρούση/…/τριβή.

 

EN

Do not subject to grinding/shock/…/friction.

 

FR

Éviter les abrasions/les chocs/…/les frottements.

 

GA

Ná nocht do mheilt/gheit/…/fhrithchuimilt.

▼M5

 

HR

Ne izlagati mrvljenju/udarcima/…/trenju.

▼B

 

IT

Evitare le abrasioni/gli urti/…/gli attriti.

 

LV

Nepakļaut drupināšanai/triecienam/…/berzei

 

LT

Nešlifuoti/netrankyti/…/netrinti.

 

HU

Tilos csiszolásnak/ütésnek/…/súrlódásnak kitenni.

 

MT

Tesponix għat-tħin/xokkijiet/…/frizzjoni.

 

NL

Malen/schokken/…/wrijving vermijden.

 

PL

Nie poddawać szlifowaniu/wstrząsom/…/tarciu.

 

PT

Não submeter a trituração/choque/…/fricção.

 

RO

A nu expune la abraziuni/șocuri/…/frecare.

 

SK

Nevystavujte brúseniu/nárazu/…/treniu.

 

SL

Ne izpostavljati drgnjenju/udarcem/…/trenju.

 

FI

Suojele rasitukselta/iskuilta/…/hankaukselta.

 

SV

Får inte utsättas för gnidning/stötar/…/friktion.

▼M4



P251

Keel

 

 

BG

Да не се пробива и изгаря дори след употреба.

 

ES

No perforar ni quemar, incluso después de su uso.

 

CS

Nepropichujte nebo nespalujte ani po použití.

 

DA

Må ikke punkteres eller brændes, heller ikke efter brug.

 

DE

Nicht durchstechen oder verbrennen, auch nicht nach Gebrauch.

 

ET

Mitte purustada ega põletada isegi pärast kasutamist.

 

EL

Να μην τρυπηθεί ή καεί ακόμη και μετά τη χρήση.

 

EN

Do not pierce or burn, even after use.

 

FR

Ne pas perforer, ni brûler, même après usage.

 

GA

Ná toll agus ná dóigh, fiú tar éis úsáide.

▼M8

 

HR

Ne bušiti, niti paliti čak niti nakon uporabe.

▼M4

 

IT

Non perforare né bruciare, neppure dopo l’uso.

 

LV

Nedurt vai nededzināt, arī pēc izlietošanas.

 

LT

Nepradurti ir nedeginti net panaudoto.

 

HU

Ne lyukassza ki vagy égesse el, még használat után sem.

 

MT

Ittaqqbux u taħarqux, anki wara li tużah.

 

NL

Ook na gebruik niet doorboren of verbranden.

 

PL

Nie przekłuwać ani nie spalać, nawet po zużyciu.

 

PT

Não furar nem queimar, mesmo após utilização.

 

RO

Nu perforați sau ardeți, chiar și după utilizare.

 

SK

Neprepichujte alebo nespaľujte ju, a to ani po spotrebovaní obsahu.

 

SL

Ne preluknjajte ali sežigajte je niti, ko je prazna.

 

FI

Ei saa puhkaista tai polttaa edes tyhjänä.

 

SV

Får inte punkteras eller brännas, gäller även tömd behållare.

▼B



P260

Keel

 

 

BG

Не вдишвай прах/пушек/газ/дим/изпарения/аерозоли

 

ES

No respirar el polvo/el humo/el gas/la niebla/los vapores/el aerosol.

 

CS

Nevdechujte prach/dým/plyn/mlhu/páry/aerosoly.

 

DA

Indånd ikke pulver/røg/gas/tåge/damp/spray.

 

DE

Staub/Rauch/Gas/Nebel/Dampf/Aerosol nicht einatmen.

 

ET

Tolmu/suitsu/gaasi/udu/auru/pihustatud ainet mitte sisse hingata.

 

EL

Μην αναπνέετε σκόνη/αναθυμιάσεις/αέρια/συγκεντρώσεις σωματιδίων/ατμούς/εκνεφώματα.

 

EN

Do not breathe dust/fume/gas/mist/vapours/spray.

 

FR

Éviter de respirer les poussières/fumées/gaz/brouillards/vapeurs/aérosols.

 

GA

Ná hanálaigh deannach/múch/gás/ceo/gala/sprae.

▼M5

 

HR

Ne udisati prašinu/dim/plin/maglu/pare/aerosol.

▼B

 

IT

Non respirare la polvere/i fumi/i gas/la nebbia/i vapori/gli aerosol.

 

LV

Neieelpot putekļus/tvaikus/gāzi/dūmus/izgarojumus/smidzinājumu.

 

LT

Neįkvėpti dulkių/dūmų/dujų/rūko/garų/aerozolio.

 

HU

A por/füst/gáz/köd/gőzök/permet belélegzése tilos.

 

MT

Ixxommx trabijiet/dħaħen/gass/raxx/fwar/sprej.

 

NL

Stof/rook/gas/nevel/damp/spuitnevel niet inademen.

 

PL

Nie wdychać pyłu/dymu/gazu/mgły/par/rozpylonej cieczy.

 

PT

Não respirar as poeiras/fumos/gases/névoas/vapores/aerossóis.

 

RO

Nu inspirați pulberi/fum/gaz/particule lichide pulverizate/vapori/spray.

 

SK

Nevdychujte prach/dym/plyn/hmlu/pary/aerosóly.

 

SL

Ne vdihavati prahu/dima/plina/meglice/hlapov/razpršila.

 

FI

Älä hengitä pölyä/savua/kaasua/sumua/höyryä/suihketta.

 

SV

Andas inte in damm/rök/gaser/dimma/ångor/sprej.



P261

Keel

 

 

BG

Избягвай вдишване на прах/пушек/газ/дим/изпарения/аерозоли

 

ES

Evítese respirar el polvo/el humo/el gas/la niebla/los vapores/el aerosol.

 

CS

Zamezte vdechování prachu/dýmu/plynu/mlhy/par/aerosolů.

 

DA

Undgå indånding af pulver/røg/gas/tåge/damp/spray.

 

DE

Einatmen von Staub/Rauch/Gas/Nebel/Dampf/Aerosol vermeiden.

 

ET

Vältida tolmu/suitsu/gaasi/udu/auru/pihustatud aine sissehingamist.

 

EL

Aποφεύγετε να αναπνέετε σκόνη/αναθυμιάσεις/αέρια/συγκεντρώσεις σταγονιδίων/ατμούς/εκνεφώματα.

 

EN

Avoid breathing dust/fume/gas/mist/vapours/spray.

 

FR

Éviter de respirer les poussières/fumées/gaz/brouillards/vapeurs/aérosols.

 

GA

Seachain deannach/múch/gás/ceo/gala/sprae a análú.

▼M5

 

HR

Izbjegavati udisanje prašine/dima/plina/magle/pare/aerosola.

▼B

 

IT

Evitare di respirare la polvere/i fumi/i gas/la nebbia/i vapori/gli aerosol.

 

LV

Izvairīties ieelpot putekļus/tvaikus/gāzi/dūmus/izgarojumus/smidzinājumu.

 

LT

Stengtis nekvėpuoti dulkėmis/dūmais/dujomis/rūku/garais/aerozoliu.

 

HU

Kerülje a por/füst/gáz/köd/gőzök/permet belélegzését.

 

MT

Evita li tibla mix-xamm trabijiet/dħaħen/gass/raxx/fwar/sprej.

 

NL

Inademing van stof/rook/gas/nevel/damp/spuitnevel vermijden.

 

PL

Unikać wdychania pyłu/dymu/gazu/mgły/par/rozpylonej cieczy.

 

PT

Evitar respirar as poeiras/fumos/gases/névoas/vapores/aerossóis.

 

RO

Evitați inspirarea de pulberi/fum/gaz/particule lichide pulverizate/vapori/spray.

 

SK

Zabráňte vdychovaniu prachu/dymu/plynu/hmly/pary/aerosólov.

 

SL

Ne vdihavati prahu/dima/plina/meglice/hlapov/razpršila.

 

FI

Vältä pölyn/savun/kaasun/sumun/höyryn/suihkeen hengittämistä.

 

SV

Undvik att andas in damm/rök/gaser/dimma/ångor/sprej.



P262

Keel

 

 

BG

Не поставяй в контакт с очите, кожата или облеклото.

 

ES

Evítese el contacto con los ojos, la piel o la ropa.

 

CS

Neaplikujte do očí, na pokožku nebo na oděv.

 

DA

Må ikke komme i kontakt med øjne, hud eller tøj.

 

DE

Nicht in die Augen, auf die Haut oder auf die Kleidung gelangen lassen.

 

ET

Vältida silma, nahale või rõivastele sattumist.

 

EL

Να μην έρθει σε επαφή με τα μάτια, με το δέρμα ή με τα ρούχα.

 

EN

Do not get in eyes, on skin, or on clothing.

 

FR

Éviter tout contact avec les yeux, la peau ou les vêtements.

 

GA

Ná lig sna súile, ar an gcraiceann, ná ar éadaí.

▼M5

 

HR

Spriječiti dodir s očima, kožom ili odjećom.

▼B

 

IT

Evitare il contatto con gli occhi, la pelle o gli indumenti.

 

LV

Nepieļaut iekļūšanu acīs, uz ādas vai uz drēbēm.

 

LT

Saugotis, kad nepatektų į akis, ant odos ar drabužių.

 

HU

Szembe, bőrre vagy ruhára nem kerülhet.

 

MT

Iddaħħalx f'għajnejk, fuq il-ġilda, jew fuq il-ħwejjeġ.

 

NL

Contact met de ogen, de huid of de kleding vermijden.

 

PL

Nie wprowadzać do oczu, na skórę lub na odzież.

 

PT

Não pode entrar em contacto com os olhos, a pele ou a roupa.

 

RO

Evitați contactul cu ochii, pielea sau îmbrăcămintea.

 

SK

Nedávajte si do očí, na pokožku alebo na odev.

 

SL

Preprečiti stik z očmi, kožo ali oblačili.

 

FI

Varo kemikaalin joutumista silmiin, iholle tai vaatteisiin.

 

SV

Får inte komma i kontakt med ögonen, huden eller kläderna.



P263

Keel

 

 

BG

Избягвай контакт по време на бременност/при кърмене.

 

ES

Evítese el contacto durante el embarazo/la lactancia.

 

CS

Zamezte styku během těhotenství/kojení.

 

DA

Undgå kontakt under graviditet/amning.

 

DE

Berührung während der Schwangerschaft/der Stillzeit vermeiden.

 

ET

Vältida kokkupuudet raseduse/imetamise ajal.

 

EL

Aποφεύγετε την επαφή στη διάρκεια της εγκυμοσύνης/γαλουχίας.

 

EN

Avoid contact during pregnancy/while nursing.

 

FR

Éviter tout contact au cours de la grossesse/pendant l'allaitement.

 

GA

Seachain tadhall le linn toirchis/agus an chíoch á tabhairt.

▼M5

 

HR

Izbjegavati dodir tijekom trudnoće/dojenja.

▼B

 

IT

Evitare il contatto durante la gravidanza/l'allattamento.

 

LV

Izvairīties no saskares grūtniecības laikā/barojot bērnu ar krūti.

 

LT

Vengti kontakto nėštumo metu/maitinant krūtimi.

 

HU

A terhesség/szoptatás alatt kerülni kell az anyaggal való érintkezést.

 

MT

Evita l-kuntatt waqt it-tqala/waqt it-treddigħ.

 

NL

Bij zwangerschap of borstvoeding aanraking vermijden.

 

PL

Unikać kontaktu w czasie ciąży/karmienia piersią.

 

PT

Evitar o contacto durante a gravidez/o aleitamento.

 

RO

Evitați contactul în timpul sarcinii/alăptării.

 

SK

Zabráňte kontaktu počas tehotenstva a dojčenia.

 

SL

Preprečiti stik med nosečnostjo/dojenjem.

 

FI

Vältä kosketusta raskauden tai imetyksen aikana.

 

SV

Undvik kontakt under graviditet eller amning.



P264

Keel

 

 

BG

Измий… старателно след употреба.

 

ES

Lavarse … concienzudamente tras la manipulación.

 

CS

Po manipulaci důkladně omyjte ….

 

DA

Vask….grundigt efter brug.

 

DE

Nach Gebrauch … gründlich waschen.

 

ET

Pärast käitlemist pesta hoolega ….

 

EL

Πλένετε … σχολαστικά μετά το χειρισμό.

 

EN

Wash … thoroughly after handling.

 

FR

Laver … soigneusement après manipulation.

 

GA

Nigh … go lánchúramach tar éis láimhsithe.

▼M5

 

HR

Nakon uporabe temeljito oprati ….

▼B

 

IT

Lavare accuratamente … dopo l'uso.

 

LV

Pēc izmantošanas … kārtīgi nomazgāt.

 

LT

Po naudojimo kruopščiai nuplauti…

 

HU

A használatot követően a(z) … -t alaposan meg kell mosni.

 

MT

Aħsel … sew wara li tmissu.

 

NL

Na het werken met dit product … grondig wassen.

 

PL

Po użyciu dokładnie umyć …

 

PT

Lavar … cuidadosamente após manuseamento.

 

RO

Spălați-vă … cu grijă după utilzare.

 

SK

Po manipulácii starostlivo umyte…

 

SL

Po uporabi temeljito umiti …

 

FI

Pese … huolellisesti käsittelyn jälkeen.

 

SV

Tvätta … grundligt efter användning.



P270

Keel

 

 

BG

Да не се яде, пие или пуши при употреба на продукта.

 

ES

No comer, beber ni fumar mientras se manipula este producto.

 

CS

Při používání tohoto výrobku nejezte, nepijte ani nekuřte.

 

DA

Der må ikke spises, drikkes eller ryges, mens produktet anvendes.

 

DE

Bei Gebrauch dieses Produkts nicht essen, trinken oder rauchen.

 

ET

Toote käitlemise ajal mitte süüa, juua ega suitsetada.

 

EL

►C3  Μην τρώτε, πίνετε ή καπνίζετε, όταν χρησιμοποιείτε αυτό το προϊόν. ◄

 

EN

►C3  Do not eat, drink or smoke when using this product. ◄

 

FR

Ne pas manger, boire ou fumer en utilisant ce produit.

 

GA

Ná hith, ná hól agus ná caitear tobac agus an táirge seo á úsáid.

▼M5

 

HR

Pri rukovanju proizvodom ne jesti, piti niti pušiti.

▼B

 

IT

Non mangiare, né bere, né fumare durante l'uso.

 

LV

Neēst, nedzert un nesmēķēt produkta izmantošanas laikā.

 

LT

Naudojant šį produktą, nevalgyti, negerti ir nerūkyti.

 

HU

A termék használata közben tilos enni, inni vagy dohányozni.

 

MT

Tikolx, tixrobx u tpejjipx waqt li tuża' dan il-prodott.

 

NL

Niet eten, drinken of roken tijdens het gebruik van dit product.

 

PL

Nie jeść, nie pić i nie palić podczas używania produktu.

 

PT

Não comer, beber ou fumar durante a utilização deste produto.

 

RO

Nu consumați alimente, lichide și nu fumați în timpul utilizării produsului.

 

SK

Pri používaní výrobku nejedzte, nepite ani nefajčite.

 

SL

Ne jesti, piti ali kaditi med uporabo tega izdelka.

 

FI

Syöminen, juominen ja tupakointi kielletty kemikaalia käytettäessä.

 

SV

Ät inte, drick inte och rök inte när du använder produkten.



P271

Keel

 

 

BG

Използвай само на открито или на добре проветрено място.

 

ES

Emplear únicamente en exteriores o en un lugar bien ventilado.

 

CS

Používejte pouze venku nebo v dobře větraném prostředí.

 

DA

Bruges kun udendørs eller i et rum med god udluftning.

 

DE

Nur im Freien oder in gut belüfteten Räumen verwenden.

 

ET

Käidelda üksnes välitingimustes või hästi ventileeritavas kohas.

 

EL

Να χρησιμοποιείται μόνο σε ανοικτό ή καλά αεριζόμενο χώρο.

 

EN

Use only outdoors or in a well-ventilated area.

 

FR

Utiliser seulement en plein air ou dans un endroit bien ventilé.

 

GA

Úsáid amuigh faoin aer nó i limistéar dea-aerálaithe amháin.

▼M5

 

HR

Rabiti samo na otvorenom ili u dobro prozračenom prostoru.

▼B

 

IT

Utilizzare soltanto all'aperto o in luogo ben ventilato.

 

LV

Izmantot tikai ārā vai labi vēdināmās telpās.

 

LT

Naudoti tik lauke arba gerai vėdinamoje patalpoje.

 

HU

Kizárólag szabadban vagy jól szellőző helyiségben használható.

 

MT

Użah biss barra f'post arjuż sew.

 

NL

Alleen buiten of in een goed geventileerde ruimte gebruiken.

 

PL

Stosować wyłącznie na zewnątrz lub w dobrze wentylowanym miejscu.

 

PT

Utilizar apenas ao ar livre ou em locais bem ventilados.

 

RO

A se utiliza numai în aer liber sau în spații bine aerisite.

 

SK

Používajte iba na voľnom priestranstve alebo v dobre vetranom priestore.

 

SL

Uporabljati le zunaj ali v dobro prezračevanem prostoru.

 

FI

Käytä ainoastaan ulkona tai tiloissa, joissa on hyvä ilmanvaihto.

 

SV

Får endast användas utomhus eller i väl ventilerade utrymmen.



P272

Keel

 

 

BG

Да не се изнася замърсено работно облекло извън работното помещение.

 

ES

Las prendas de trabajo contaminadas no deben salir del lugar de trabajo.

 

CS

Kontaminovaný pracovní oděv neodnášejte z pracoviště.

 

DA

Tilsmudset arbejdstøj bør ikke fjernes fra arbejdspladsen.

 

DE

Kontaminierte Arbeitskleidung soll am Arbeitsplatz verbleiben.

 

ET

Saastunud töörõivaid töökohast mitte välja viia.

 

EL

Τα μολυσμένα ενδύματα εργασίας δεν πρέπει να βγαίνουν από το χώρο εργασίας.

 

EN

Contaminated work clothing should not be allowed out of the workplace.

 

FR

Les vêtements de travail contaminés ne doivent pas sortir du lieu de travail.

 

GA

Níor chóir éadaí truaillithe oibre a ligean amach as an láthair oibre.

▼M5

 

HR

Zagađena radna odjeća ne smije se iznositi izvan radnog prostora.

▼B

 

IT

Gli indumenti da lavoro contaminati non devono essere portati fuori dal luogo di lavoro.

 

LV

Piesārņoto darba apģērbu neiznest ārpus darba telpām.

 

LT

Užterštų darbo drabužių negalima išnešti iš darbo vietos.

 

HU

Szennyezett munkaruhát tilos kivinni a munkahely területéről.

 

MT

Ħwejjeġ tax-xogħol kontaminati m'għandhomx jitħallew barra l-post tax-xogħol.

 

NL

Verontreinigde werkkleding mag de werkruimte niet verlaten.

 

PL

Zanieczyszczonej odzieży ochronnej nie wynosić poza miejsce pracy.

 

PT

A roupa de trabalho contaminada não pode sair do local de trabalho.

 

RO

Nu scoateți îmbrăcămintea de lucru contaminată în afara locului de muncă.

 

SK

Je zakázané vyniesť kontaminovaný pracovný odev z pracoviska.

 

SL

Kontaminirana delovna oblačila niso dovoljena zunaj delovnega mesta.

 

FI

Saastuneita työvaatteita ei saa viedä työpaikalta.

 

SV

Nedstänkta arbetskläder får inte avlägsnas från arbetsplatsen.



P273

Keel

 

 

BG

Избягвай изпускане в околната среда.

 

ES

Impida que se libere al medio ambiente.

 

CS

Zabraňte uvolnění do životního prostředí.

 

DA

Undgå udledning til miljøet.

 

DE

Freisetzung in die Umwelt vermeiden.

 

ET

Vältida sattumist keskkonda.

 

EL

Να αποφεύγεται η ελευθέρωση στο περιβάλλον.

 

EN

Avoid release to the environment.

 

FR

Éviter le rejet dans l'environnement.

 

GA

Ná scaoiltear amach sa timpeallacht

▼M5

 

HR

Izbjegavati ispuštanje u okoliš.

▼B

 

IT

Non disperdere nell'ambiente.

 

LV

Izvairīties no izplatīšanas apkārtējā vidē.

 

LT

Saugoti, kad nepatektų į aplinką.

 

HU

Kerülni kell az anyagnak a környezetbe való kijutását.

 

MT

Tħallihx joħroġ fl-ambjent.

 

NL

Voorkom lozing in het milieu.

 

PL

Unikać uwolnienia do środowiska.

 

PT

Evitar a libertação para o ambiente.

 

RO

Evitați răspândirea în mediul înconjurător.

 

SK

Zabráňte uvoľneniu do životného prostredia.

 

SL

Preprečiti sproščanje v okolje.

 

FI

Vältettävä päästämistä ympäristöön.

 

SV

Undvik utsläpp till miljön.



P280

Keel

 

 

BG

Използвай предпазни ръкавици/предпазно облекло/предпазни очила/предпазна маска за лице.

 

ES

Llevar guantes/prendas/gafas/máscara de protección.

 

CS

Používejte ochranné rukavice/ochranný oděv/ochranné brýle/obličejový štít.

 

DA

Bær beskyttelseshandsker/beskyttelsestøj/øjenbeskyttelse/ansigtsbeskyttelse

 

DE

Schutzhandschuhe/Schutzkleidung/Augenschutz/Gesichtsschutz tragen.

 

ET

Kanda kaitsekindaid/kaitserõivastust/kaitseprille/kaitsemaski.

 

EL

Να φοράτε προστατευτικά γάντια/προστατευτικά ενδύματα/μέσα ατομικής προστασίας για τα μάτια/πρόσωπο.

 

EN

Wear protective gloves/protective clothing/eye protection/face protection.

 

FR

Porter des gants de protection/des vêtements de protection/un équipement de protection des yeux/un équipement de protection du visage.

 

GA

Caith lámhainní cosanta/éadaí cosanta/cosaint súile/cosaint aghaidhe.

▼M5

 

HR

Nositi zaštitne rukavice/zaštitno odijelo/zaštitu za oči/zaštitu za lice.

▼B

 

IT

Indossare guanti/indumenti protettivi/Proteggere gli occhi/il viso.

 

LV

Izmantot aizsargcimdus/aizsargdrēbes/acu aizsargus/sejas aizsargus.

 

LT

Mūvėkite apsaugines pirštines/apsauginius drabužius/naudokite akių apsaugą/veido apsaugą.

 

HU

Védőkesztyű/védőruha/szemvédő/arcvédő használata kötelező.

 

MT

Ilbes ingwanti protettivi/ilbies protettiv/protezzjoni għall-għajnejn/protezzjoni għall-wiċċ.

 

NL

Beschermende handschoenen/beschermende kleding/oogbescherming/gelaatsbescherming dragen.

 

PL

Używać rękawic ochronnych/odzieży ochronnej/ochrony oczu/ochrony twarzy.

 

PT

Usar luvas de protecção/vestuário de protecção/protecção ocular/protecção facial.

 

RO

Purtați mănuși de protecție/îmbrăcăminte de protecție/ehipament de protecție a ochilor/echipament de protecție a feței.

 

SK

Noste ochranné rukavice/ochranný odev/ochranné okuliare/ochranu tváre.

 

SL

Nositi zaščitne rokavice/zaščitno obleko/zaščito za oči/zaščito za obraz.

 

FI

Käytä suojakäsineitä/suojavaatetusta/silmiensuojainta/kasvonsuojainta.

 

SV

Använd skyddshandskar/skyddskläder/ögonskydd/ansiktsskydd.

▼M4 —————

▼B



P282

Keel

 

 

BG

Носи предпазващи от студ ръкавици/маска за лице/защитни очила.

 

ES

Llevar guantes que aíslen del frío/gafas/máscara.

 

CS

Používejte izolační rukavice proti chladu/obličejový štít/ochranné brýle.

 

DA

Bær kuldeisolerende handsker/ansigtsskærm/øjenbeskyttelse

 

DE

►C3  Schutzhandschuhe mit Kälteisolierung/Gesichtsschild/Augenschutz tragen. ◄

 

ET

Kanda külmakaitsekindaid/kaitsemaski/kaitseprille.

 

EL

Φοράτε μονωτικά γάντια προστασίας από το ψύχος/προστατευτική μάσκα/προστατευτικά γυαλιά.

 

EN

Wear cold insulating gloves/face shield/eye protection.

 

FR

Porter des gants isolants contre le froid/un équipement de protection du visage/un équipement de protection des yeux.

 

GA

Caith lámhainní inslithe fuachta/aghaidhsciath/cosaint súile.

▼M5

 

HR

Nositi zaštitne rukavice za hladnoću/zaštitu za lice/zaštitu za oči.

▼B

 

IT

Utilizzare guanti termici/schermo facciale/Proteggere gli occhi.

 

LV

Izmantot aizsargcimdus/sejas aizsargus/acu aizsargus ar aukstuma izolāciju.

 

LT

Mūvėkite šaltį izoliuojančias pirštines/naudokite veido skydelį/akių apsaugą.

 

HU

Hidegszigetelő kesztyű/arcvédő/szemvédő használata kötelező.

 

MT

Ilbes ingwanti kiesħa li ma jinfedx minnhom/ilqugħ għall-wiċċ/protezzjoni għall-għajnejn.

 

NL

►C3  Gelaatsbescherming/oogbescherming/koude-isolerende handschoenen dragen. ◄

 

PL

Używać rękawic chroniących przed zimnem/maski na twarz/ochrony oczu.

 

PT

Usar luvas de protecção contra o frio/escudo facial/protecção ocular.

 

RO

Purtați mănuși izolante împotriva frigului/echipament de protecție a feței/ochilor.

 

SK

Používajte termostabilné rukavice/ochranný štít/ochranné okuliare.

 

SL

Nositi hladne izolirne rokavice/zaščito za obraz/zaščito za oči.

 

FI

Käytä kylmäeristäviä suojakäsineitä/kasvonsuojainta/silmiensuojainta.

 

SV

Använd köldisolerande handskar/visir/ögonskydd.



P283

Keel

 

 

BG

Носи огнеупорно/огнезащитно облекло.

 

ES

Llevar prendas ignífugas/resistentes al fuego/resistentes a las llamas.

 

CS

Používejte ohnivzdorný oděv/oděv zpomalující hoření.

 

DA

Bær brandbestandig/brandhæmmende beklædning.

 

DE

Feuerbeständige/flammbeständige/feuerhemmende/flammhemmende Kleidung tragen.

 

ET

Kanda tule-/leegikindlat/tule levikut aeglustavat rõivastust.

 

EL

Φοράτε αντιπυρικά/αλεξίφλογα πυράντοχα/βραδυφλεγή ενδύματα.

 

EN

Wear fire/flame resistant/retardant clothing.

 

FR

Porter des vêtements résistant au feu/aux flammes/ignifuges.

 

GA

Caith éadaí dódhíonacha/lasairdhíonacha nó dómhoillitheacha/lasairmhoillitheacha.

▼M5

 

HR

Nositi otpornu na vatru/nezapaljivu odjeću.

▼B

 

IT

Indossare indumenti resistenti al fuoco/alla fiamma/ignifughi.

 

LV

Izmantot aizsargapģērbu pret uguni/liesmām.

 

LT

Dėvėkite ugniai/liepsnai atsparius/antipireninius drabužius.

 

HU

Tűz-/lángálló/-késleltető ruházat viselése kötelező.

 

MT

Ilbes ilbies li jdum biex jaqbad/jiflaħ għan-nar.

 

NL

Vuur/vlambestendige/brandwerende kleding dragen.

 

PL

Używać odzieży ognioodpornej/płomienioodpornej/opóźniającej zapalenie.

 

PT

Usar vestuário ignífugo/retardador de fogo/chamas.

 

RO

Purtați îmbrăcăminte rezistentă la foc/flăcări/ignifugă.

 

SK

Noste ohňovzdorný/nehorľavý odev.

 

SL

Nositi negorljiva oblačila in oblačila, odporna proti ognju.

 

FI

Käytä palosuojattua/paloturvallista vaatetusta.

 

SV

Använd brand-/flamsäkra eller brand-/flamhämmande kläder.

▼M4



P284

Keel

 

 

BG

[При недостатъчна вентилация] носете средства за защита на дихателните пътища.

 

ES

[En caso de ventilación insuficiente,] llevar equipo de protección respiratoria.

 

CS

[V případě nedostatečného větrání] používejte vybavení pro ochranu dýchacích cest.

 

DA

[I tilfælde af utilstrækkelig ventilation], anvend åndedrætsværn.

 

DE

[Bei unzureichender Belüftung] Atemschutz tragen.

 

ET

[Ebapiisava ventilatsiooni korral] kanda hingamisteede kaitsevahendit.

 

EL

[Σε περίπτωση ανεπαρκούς αερισμού] χρησιμοποιείστε μέσα ατομικής προστασίας της αναπνοής.

 

EN

[In case of inadequate ventilation] wear respiratory protection.

 

FR

[Lorsque la ventilation du local est insuffisante] porter un équipement de protection respiratoire.

 

GA

[Mura leor an aeráil] caith cosaint riospráide.

▼M8

 

HR

[U slučaju nedovoljne ventilacije] nositi sredstva za zaštitu dišnog sustava.

▼M4

 

IT

[Quando la ventilazione del locale è insufficiente] indossare un apparecchio di protezione respiratoria.

 

LV

[Neatbilstošas ventilācijas gadījumā] lietot elpošanas orgānu aizsargierīces.

 

LT

[Esant nepakankamam vėdinimui] naudoti kvėpavimo takų apsaugos priemones.

 

HU

[Nem megfelelő szellőzés esetén] légzésvédelem kötelező.

 

MT

[F’każ ta’ ventilazzjoni inadegwata] ilbes protezzjoni respiratorja.

 

NL

[Bij ontoereikende ventilatie adembescherming dragen.

 

PL

[W przypadku nieodpowiedniej wentylacji] stosować indywidualne środki ochrony dróg oddechowych.

 

PT

[Em caso de ventilação inadequada] usar proteção respiratória.

 

RO

[În cazul în care ventilarea este necorespunzătoare] purtați echipament de protecție respiratorie.

 

SK

[V prípade nedostatočného vetrania] používajte ochranu dýchacích ciest.

 

SL

[Ob nezadostnem prezračevanju] nositi opremo za zaščito dihal.

 

FI

Käytä hengityksensuojainta [jos ilmanvaihto on riittämätön].

 

SV

[Vid otillräcklig ventilation], använd andningsskydd.

▼M4 —————

▼B



P231 + P232

Keel

 

 

BG

Манипулирай под инертен газ. Пази от влага.

 

ES

Manipúlese en gas inerte. Protéjase de la humedad.

 

CS

Zacházení v inertním plynu. Chraňte před vlhkem.

 

DA

Anvendes under inert gas. Beskyttes mod fugt.

 

DE

Unter inertem Gas handhaben. Vor Nässe schützen.

 

ET

Käidelda inertgaasis. Hoida niiskuse eest.

 

EL

Χειρισμός σε αδρανή ατμόσφαιρα. Προστασία από την υγρασία.

 

EN

Handle under inert gas. Protect from moisture.

 

FR

Manipuler sous gaz inerte. Protéger de l'humidité.

 

GA

Láimhsigh faoi ghás támh. Cosain ó thaise.

▼M5

 

HR

Rukovati u inertnom plinu. Zaštititi od vlage.

▼B

 

IT

Manipolare in gas inerte. Tenere al riparo dall'umidità.

 

LV

Izmantot tikai inertas gāzes apstākļos. Aizsargāt no mitruma.

 

LT

Tvarkyti inertinėse dujose. Saugoti nuo drėgmės.

 

HU

Inert gázban kezelendő. Nedvességtől védendő.

 

MT

Uża' taħt gass inerti. Ħares mill-umdità.

 

NL

Onder inert gas werken. Tegen vocht beschermen.

 

PL

Manipulować w gazie obojętnym. Chronić przed wilgocią.

 

PT

Manusear em atmosfera de gás inerte. Manter ao abrigo da humidade.

 

RO

A se manipula în gaz inert. A se proteja de umiditate.

 

SK

Pri manipulácii použite inertný plyn. Chráňte pred vlhkosťou.

 

SL

Hraniti v ustreznem inertnem plinu. Zaščititi pred vlago.

 

FI

Käsittele inertissä kaasussa. Suojaa kosteudelta.

 

SV

Hanteras i en inert gas. Skyddas från fukt.



P235 + P410

Keel

 

 

BG

Дръж на хладно. Пази от пряка слънчева светлина.

 

ES

Consérvese en un lugar fresco. Protéjase de la luz del sol.

 

CS

Uchovávejte v chladu. Chraňte před slunečním zářením.

 

DA

Opbevares køligt. Beskyttes mod sollys.

 

DE

Kühl halten. Vor Sonnenbestrahlung schützen.

 

ET

Hoida jahedas. Hoida päikesevalguse eest.

 

EL

Να διατηρείται δροσερό. Να προστατεύεται από τις ηλιακές ακτίνες.

 

EN

Keep cool. Protect from sunlight.

 

FR

Tenir au frais. Protéger du rayonnement solaire.

 

GA

Coimeád fionnuar. Cosain ó sholas na gréine.

▼M5

 

HR

Održavati hladnim. Zaštititi od sunčevog svjetla.

▼B

 

IT

Tenere in luogo fresco. Proteggere dai raggi solari.

 

LV

Turēt vēsumā. Aizsargāt no saules gaismas.

 

LT

Laikyti vėsioje vietoje. Saugoti nuo saulės šviesos.

 

HU

Hűvös helyen tartandó. Napfénytől védendő.

 

MT

Żomm frisk. Ħares mix-xemx.

 

NL

Koel bewaren. Tegen zonlicht beschermen.

 

PL

Przechowywać w chłodnym miejscu. Chronić przed światłem słonecznym.

 

PT

Conservar em ambiente fresco. Manter ao abrigo da luz solar.

 

RO

A se păstra la rece. A se proteja de lumina solară.

 

SK

Uchovávajte v chlade. Chráňte pred slnkom.

 

SL

Hraniti na hladnem. Zaščititi pred sončno svetlobo.

 

FI

Säilytä viileässä. Suojaa auringonvalolta.

 

SV

Förvaras svalt. Skyddas från solljus.



Tabel 1.3

Hoiatuslaused reageerimise kohta

P301

Keel

 

 

BG

ПРИ ПОГЛЪЩАНЕ:

 

ES

EN CASO DE INGESTIÓN:

 

CS

PŘI POŽITÍ:

 

DA

VED INDTAGELSE:

 

DE

BEI VERSCHLUCKEN:

 

ET

ALLANEELAMISE KORRAL:

 

EL

ΣΕ ΠΕΡΙΠΤΩΣΗ ΚΑΤΑΠΟΣΗΣ:

 

EN

IF SWALLOWED:

 

FR

EN CAS D'INGESTION:

 

GA

MÁ SHLOGTAR:

▼M5

 

HR

AKO SE PROGUTA:

▼B

 

IT

IN CASO DI INGESTIONE:

 

LV

NORĪŠANAS GADĪJUMĀ:

 

LT

PRARIJUS:

 

HU

LENYELÉS ESETÉN:

 

MT

JEKK JINBELA' :

 

NL

NA INSLIKKEN:

 

PL

W PRZYPADKU POŁKNIĘCIA:

 

PT

EM CASO DE INGESTÃO:

 

RO

ÎN CAZ DE ÎNGHIȚIRE:

 

SK

PO POŽITÍ:

 

SL

PRI ZAUŽITJU:

 

FI

JOS KEMIKAALIA ON NIELTY:

 

SV

VID FÖRTÄRING:



P302

Keel

 

 

BG

ПРИ ПОПАДАНЕ ВЪРХУ КОЖАТА:

 

ES

EN CASO DE CONTACTO CON LA PIEL:

 

CS

JE-LI NA KŮŽI:

 

DA

VED KONTAKT MED HUDEN:

 

DE

BEI BERÜHRUNG MIT DER HAUT:

 

ET

NAHALE SATTUMISE KORRAL:

 

EL

ΣΕ ΠΕΡΙΠΤΩΣΗ ΕΠΑΦΗΣ ΜΕ ΤΟ ΔΕΡΜΑ:

 

EN

IF ON SKIN:

 

FR

EN CAS DE CONTACT AVEC LA PEAU:

 

GA

I gCÁS TADHAILL LEIS AN gCRAICEANN:

▼M5

 

HR

U SLUČAJU DODIRA S KOŽOM:

▼B

 

IT

IN CASO DI CONTATTO CON LA PELLE:

 

LV

SASKARĒ AR ĀDU:

 

LT

JEI PATEKO ANT ODOS:

 

HU

BŐRREL VALÓ ÉRINTKEZÉS ESETÉN:

 

MT

JEKK FUQ IL-ĠILDA :

 

NL

BIJ CONTACT MET DE HUID:

 

PL

W PRZYPADKU DOSTANIA SIĘ NA SKÓRĘ:

 

PT

SE ENTRAR EM CONTACTO COM A PELE:

 

RO

ÎN CAZ DE CONTACT CU PIELEA:

 

SK

PRI KONTAKTE S POKOŽKOU:

 

SL

PRI STIKU S KOŽO:

 

FI

JOS KEMIKAALIA JOUTUU IHOLLE:

 

SV

VID HUDKONTAKT:



P303

Keel

 

 

BG

ПРИ ПОПАДАНЕ ВЪРХУ КОЖАТА (или косата):

 

ES

EN CASO DE CONTACTO CON LA PIEL (o el pelo):

 

CS

JE-LI NA KŮŽI (nebo ve vlasech):

 

DA

VED KONTAKT MED HUDEN (eller håret):

 

DE

BEI BERÜHRUNG MIT DER HAUT (oder dem Haar):

 

ET

NAHALE (või juustele) SATTUMISE KORRAL:

 

EL

ΣΕ ΠΕΡΙΠΤΩΣΗ ΕΠΑΦΗΣ ΜΕ ΤΟ ΔΕΡΜΑ (ή με τα μαλλιά):

 

EN

IF ON SKIN (or hair):

 

FR

EN CAS DE CONTACT AVEC LA PEAU (ou les cheveux):

 

GA

I gCÁS TADHAILL LEIS AN gCRAICEANN (nó le gruaig):

▼M5

 

HR

U SLUČAJU DODIRA S KOŽOM (ili kosom):

▼B

 

IT

IN CASO DI CONTATTO CON LA PELLE (o con i capelli):

 

LV

SASKARĒ AR ĀDU (vai matiem):

 

LT

JEI PATEKO ANT ODOS (arba plaukų):

 

HU

BŐRREL (vagy hajjal) VALÓ ÉRINTKEZÉS ESETÉN:

 

MT

JEKK FUQ IL-ĠILDA (jew xagħar) :

 

NL

BIJ CONTACT MET DE HUID (of het haar):

 

PL

W PRZYPADKU DOSTANIA SIĘ NA SKÓRĘ (lub na włosy):

 

PT

SE ENTRAR EM CONTACTO COM A PELE (ou o cabelo):

 

RO

ÎN CAZ DE CONTACT CU PIELEA (sau părul):

 

SK

PRI KONTAKTE S POKOŽKOU (alebo vlasmi):

 

SL

PRI STIKU S KOŽO (ali lasmi):

 

FI

JOS KEMIKAALIA JOUTUU IHOLLE (tai hiuksiin):

 

SV

VID HUDKONTAKT (även håret):



P304

Keel

 

 

BG

ПРИ ИНХАЛАЦИЯ:

 

ES

EN CASO DE INHALACIÓN:

 

CS

PŘI VDECHNUTÍ:

 

DA

VED INDÅNDING:

 

DE

BEI EINATMEN:

 

ET

SISSEHINGAMISE KORRAL:

 

EL

ΣΕ ΠΕΡΙΠΤΩΣΗ ΕΙΣΠΝΟΗΣ:

 

EN

IF INHALED:

 

FR

EN CAS D'INHALATION:

 

GA

MÁ IONANÁLAÍTEAR:

▼M5

 

HR

AKO SE UDIŠE:

▼B

 

IT

IN CASO DI INALAZIONE:

 

LV

IEELPOJOT:

 

LT

ĮKVĖPUS:

 

HU

BELÉLEGZÉS ESETÉN:

 

MT

JEKK JINXTAMM :

 

NL

NA INADEMING:

 

PL

W PRZYPADKU DOSTANIA SIĘ DO DRÓG ODDECHOWYCH:

 

PT

EM CASO DE INALAÇÃO:

 

RO

ÎN CAZ DE INHALARE:

 

SK

PO VDÝCHNUTÍ:

 

SL

PRI VDIHAVANJU:

 

FI

JOS KEMIKAALIA ON HENGITETTY:

 

SV

VID INANDNING:



P305

Keel

 

 

BG

ПРИ ПОПАДАНЕ В ОЧИТЕ:

 

ES

EN CASO DE CONTACTO CON LOS OJOS:

 

CS

JE-LI V OČÍCH:

 

DA

VED KONTAKT MED ØJNENE:

 

DE

BEI BERÜHRUNG MIT DEN AUGEN:

 

ET

SILMA SATTUMISE KORRAL:

 

EL

ΣΕ ΠΕΡΙΠΤΩΣΗ ΕΠΑΦΗΣ ΜΕ ΤΑ ΜΑΤΙΑ:

 

EN

IF IN EYES:

 

FR

EN CAS DE CONTACT AVEC LES YEUX:

 

GA

I gCÁS TADHAILL LEIS NA SÚILE:

▼M5

 

HR

U SLUČAJU DODIRA S OČIMA:

▼B

 

IT

IN CASO DI CONTATTO CON GLI OCCHI:

 

LV

IEKĻŪSTOT ACĪS:

 

LT

JEI PATEKO Į AKIS:

 

HU

SZEMBE KERÜLÉS ESETÉN:

 

MT

JEKK JIDĦOL FL-GĦAJNEJN :

 

NL

BIJ CONTACT MET DE OGEN:

 

PL

W PRZYPADKU DOSTANIA SIĘ DO OCZU:

 

PT

SE ENTRAR EM CONTACTO COM OS OLHOS:

 

RO

ÎN CAZ DE CONTACT CU OCHII:

 

SK

PO ZASIAHNUTÍ OČÍ:

 

SL

PRI STIKU Z OČMI:

 

FI

JOS KEMIKAALIA JOUTUU SILMIIN:

 

SV

VID KONTAKT MED ÖGONEN:



P306

Keel

 

 

BG

ПРИ ПОПАДАНЕ ВЪРХУ ОБЛЕКЛОТО:

 

ES

EN CASO DE CONTACTO CON LA ROPA:

 

CS

JE-LI NA OBLEČENÍ:

 

DA

VED KONTAKT MED TØJET:

 

DE

►C3  BEI KONTAKT MIT DER KLEIDUNG: ◄

 

ET

RÕIVASTELE SATTUMISE KORRAL:

 

EL

ΣΕ ΠΕΡΙΠΤΩΣΗ ΕΠΑΦΗΣ ΜΕ ΤΑ ΡΟΥΧΑ:

 

EN

IF ON CLOTHING:

 

FR

EN CAS DE CONTACT AVEC LES VÊTEMENTS:

 

GA

I gCÁS TADHAILL LE hÉADAÍ:

▼M5

 

HR

U SLUČAJU DODIRA S ODJEĆOM:

▼B

 

IT

IN CASO DI CONTATTO CON GLI INDUMENTI:

 

LV

SASKARĒ AR APĢĒRBU:

 

LT

JEI PATEKO ANT DRABUŽIŲ:

 

HU

RUHÁVAL VALÓ ÉRINTKEZÉS ESETÉN:

 

MT

JEKK FUQ L-ILBIES :

 

NL

NA MORSEN OP KLEDING:

 

PL

W PRZYPADKU DOSTANIA SIĘ NA ODZIEŻ:

 

PT

SE ENTRAR EM CONTACTO COM A ROUPA:

 

RO

ÎN CAZ DE CONTACT CU ÎMBRĂCĂMINTEA:

 

SK

PRI KONTAKTE S ODEVOM:

 

SL

PRI STIKU Z OBLAČILI:

 

FI

JOS KEMIKAALIA JOUTUU VAATTEISIIN:

 

SV

OM DET KOMMER PÅ KLÄDERNA:

▼M4 —————

▼B



P308

Keel

 

 

BG

ПРИ явна или предполагаема експозиция:

 

ES

EN CASO DE exposición manifiesta o presunta:

 

CS

PŘI expozici nebo v případě obav:

 

DA

VED eksponering eller mistanke om eksponering:

 

DE

BEI Exposition oder Verdacht

 

ET

Kokkupuute või kokkupuutekahtluse korral:

 

EL

ΣΕ ΠΕΡΙΠΤΩΣΗ έκθεσης ή πιθανής έκθεσης:

 

EN

IF exposed or concerned:

 

FR

EN CAS d'exposition certaine ou suspectée:

 

GA

I gCÀS nochta nó má mheastar a bheith nochtaithe:

▼M5

 

HR

U SLUČAJU izloženosti ili sumnje na izloženost:

▼B

 

IT

IN CASO di esposizione o di possibile esposizione:

 

LV

JA saskaras vai saistīts ar:

 

LT

Jeigu daromas arba numanomas poveikis:

 

HU

Expozíció vagy annak gyanúja esetén:

 

MT

JEKK espost jew milqut :

 

NL

NA (mogelijke) blootstelling:

 

PL

W PRZYPADKU narażenia lub styczności:

 

PT

EM CASO DE exposição ou suspeita de exposição:

 

RO

ÎN CAZ DE expunere sau expunere suspectată:

 

SK

Po expozícii alebo podozrení z nej:

 

SL

PRI izpostavljenosti ali sumu izpostavljenosti:

 

FI

Altistumisen tapahduttua tai jos epäillään altistumista:

 

SV

Om du exponerats eller utsätts på annat sätt:

▼M4 —————

▼M4



P310

Keel

 

 

BG

Незабавно се обадете в ЦЕНТЪР ПО ТОКСИКОЛОГИЯ/на лекар/…

 

ES

Llamar inmediatamente a un CENTRO DE TOXICOLOGĺA/médico/…

 

CS

Okamžitě volejte TOXIKOLOGICKÉ INFORMAČNÍ STŘEDISKO/lékaře/…

 

DA

Ring omgående til en GIFTINFORMATION/læge/…

 

DE

Sofort GIFTINFORMATIONSZENTRUM/Arzt/…/anrufen.

 

ET

Võtta viivitamata ühendust MÜRGISTUSTEABEKESKUSE/arstiga…

 

EL

Καλέστε αμέσως το ΚΕΝΤΡΟ ΔΗΛΗΤΗΡΙΑΣΕΩΝ/γιατρό/…

 

EN

Immediately call a POISON CENTER/doctor/…

 

FR

Appeler immédiatement un CENTRE ANTIPOISON/un médecin/…

 

GA

Cuir glao láithreach ar IONAD NIMHE/ar dhoctúir/…

▼M8

 

HR

Odmah nazvati CENTAR ZA KONTROLU OTROVANJA/liječnika/…

▼M4

 

IT

Contattare immediatamente un CENTRO ANTIVELENI/un medico…

 

LV

Nekavējoties sazinieties ar SAINDĒŠANĀS INFORMĀCIJAS CENTRU/ārstu/…

 

LT

Nedelsiant skambinti į APSINUODIJIMŲ KONTROLĖS IR INFORMACIJOS BIURĄ/kreiptis į gydytoją/….

 

HU

Azonnal forduljon TOXIKOLÓGIAI KÖZPONTHOZ/orvoshoz/….

 

MT

Sejjaħ minnufih ĊENTRU TAL-AVVELENAMENT/tabib/…

 

NL

Onmiddellijk een ANTIGIFCENTRUM/arts/… raadplegen.

 

PL

Natychmiast skontaktować się z OŚRODKIEM ZATRUĆ/lekarzem/…

 

PT

Contacte imediatamente um CENTRO DE INFORMAÇÃO ANTIVENENOS/médico/…

 

RO

Sunați imediat la un CENTRU DE INFORMARE TOXICOLOGICĂ/un medic/…

 

SK

Okamžite volajte TOXIKOLOGICKÉ INFORMAČNÉ CENTRUM/lekára/…

 

SL

Takoj pokličite CENTER ZA ZASTRUPITVE/zdravnika/…

 

FI

Ota välittömästi yhteys MYRKYTYSTIETOKESKUKSEEN/lääkäriin/…

 

SV

Kontakta genast GIFTINFORMATIONSCENTRALEN/läkare…



P311

Keel

 

 

BG

Обадете се в ЦЕНТЪР ПО ТОКСИКОЛОГИЯ/на лекар/…

 

ES

Llamar a un CENTRO DE TOXICOLOGĺA/médico/…

 

CS

Volejte TOXIKOLOGICKÉ INFORMAČNÍ STŘEDISKO/lékaře/….

 

DA

Ring til en GIFTINFORMATION/læge/…

 

DE

GIFTINFORMATIONSZENTRUM/Arzt/…/anrufen.

 

ET

Võtta ühendust MÜRGISTUSTEABEKESKUSE/arstiga…

 

EL

Καλέστε το ΚΕΝΤΡΟ ΔΗΛΗΤΗΡΙΑΣΕΩΝ/γιατρό/…

 

EN

Call a POISON CENTER/doctor/…

 

FR

Appeler un CENTRE ANTIPOISON/un médecin/…

 

GA

Cuir glao ar IONAD NIMHE/ar dhoctúir/…

▼M8

 

HR

Nazvati CENTAR ZA KONTROLU OTROVANJA/liječnika/…

▼M4

 

IT

Contattare un CENTRO ANTIVELENI/un medico/…

 

LV

Sazinieties ar SAINDĒŠANĀS INFORMĀCIJAS CENTRU/ārstu/…

 

LT

Skambinti į APSINUODIJIMŲ KONTROLĖS IR INFORMACIJOS BIURĄ/kreiptis į gydytoją/….

 

HU

Forduljon TOXIKOLÓGIAI KÖZPONTHOZ/orvoshoz/….

 

MT

Sejjaħ ĊENTRU TAL-AVVELENAMENT/tabib/…

 

NL

Een ANTIGIFCENTRUM/arts/… raadplegen.

 

PL

Skontaktować się z OŚRODKIEM ZATRUĆ/lekarzem/…

 

PT

Contacte um CENTRO DE INFORMAÇÃO ANTIVENENOS/médico/…

 

RO

Sunați la un CENTRU DE INFORMARE TOXICOLOGICĂ/un medic…

 

SK

Volajte TOXIKOLOGICKÉ INFORMAČNÉ CENTRUM/lekára/…

 

SL

Pokličite CENTER ZA ZASTRUPITVE/zdravnika/…

 

FI

Ota yhteys MYRKYTYSTIETOKESKUKSEEN/lääkäriin/…

 

SV

Kontakta GIFTINFORMATIONSCENTRALEN/läkare/…



P312

Keel

 

 

BG

При неразположение се обадете в ЦЕНТЪР ПО ТОКСИКОЛОГИЯ/на лекар/…/.

 

ES

Llamar a un CENTRO DE TOXICOLOGĺA/médico/…/si la persona se encuentra mal.

 

CS

Necítíte-li se dobře, volejte TOXIKOLOGICKÉ INFORMAČNÍ STŘEDISKO/lékaře/…

 

DA

I tilfælde af ubehag, ring til en GIFTINFORMATION/læge/…

 

DE

Bei Unwohlsein GIFTINFORMATIONSZENTRUM/Arzt/…/anrufen.

 

ET

Halva enesetunde korral võtta ühendust MÜRGISTUSTEABEKESKUSE/arstiga…

 

EL

Καλέστε το ΚΕΝΤΡΟ ΔΗΛΗΤΗΡΙΑΣΕΩΝ/γιατρό/…εάν αισθανθείτε αδιαθεσία.

 

EN

Call a POISON CENTER/doctor/…/if you feel unwell.

 

FR

Appeler un CENTRE ANTIPOISON/un médecin/…/en cas de malaise.

 

GA

Cuir glao ar IONAD NIMHE/ar dhoctúir/…mura mbraitheann tú go maith.

▼M8

 

HR

U slučaju zdravstvenih tegoba nazvati CENTAR ZA KONTROLU OTROVANJA/liječnika/…

▼M4

 

IT

Contattare un CENTRO ANTIVELENI/un medico/…./in caso di malessere.

 

LV

Sazinieties ar SAINDĒŠANĀS INFORMĀCIJAS CENTRU/ārstu/.., ja jums ir slikta pašsajūta.

 

LT

Pasijutus blogai, skambinti į APSINUODIJIMŲ KONTROLĖS IR INFORMACIJOS BIURĄ/kreiptis į gydytoją/….

 

HU

Rosszullét esetén forduljon TOXIKOLÓGIAI KÖZPONTHOZ/orvoshoz/….

 

MT

Sejjaħ ĊENTRU TAL-AVVELENAMENT/tabib/…/jekk ma tħossokx f’sikktek.

 

NL

Bij onwel voelen een ANTIGIFCENTRUM/arts/… raadplegen.

 

PL

W przypadku złego samopoczucia skontaktować się z OŚRODKIEM ZATRUĆ/lekarzem/…

 

PT

Caso sinta indisposição, contacte um CENTRO DE INFORMAÇÃO ANTIVENENOS/médico/…

 

RO

Sunați la un CENTRU DE INFORMARE TOXICOLOGICĂ/un medic/…/dacă nu vă simțiți bine.

 

SK

Pri zdravotných problémoch volajte TOXIKOLOGICKÉ INFORMAČNÉ CENTRUM/lekára/…

 

SL

Ob slabem počutju pokličite CENTER ZA ZASTRUPITVE/zdravnika/…/

 

FI

Ota yhteys MYRKYTYSTIETOKESKUKSEEN/lääkäriin/…/jos ilmenee pahoinvointia.

 

SV

Vid obehag, kontakta GIFTINFORMATIONSCENTRALEN/läkare/…

▼B



P313

Keel

 

 

BG

Потърси медицински съвет/помощ.

 

ES

Consulte a un médico.

 

CS

Vyhledejte lékařskou pomoc/ošetření.

 

DA

Søg lægehjælp.

 

DE

Ärztlichen Rat einholen/ärztliche Hilfe hinzuziehen.

 

ET

Pöörduda arsti poole.

 

EL

Συμβουλευθείτε/Επισκεφθείτε γιατρό.

 

EN

Get medical advice/attention.

 

FR

Consulter un médecin.

 

GA

Faigh comhairle/cúram liachta.

▼M5

 

HR

Zatražiti savjet/pomoć liječnika.

▼B

 

IT

Consultare un medico.

 

LV

Lūdziet palīdzību mediķiem.

 

LT

Kreipkitės į gydytoją.

 

HU

Forduljon orvoshoz.

 

MT

Ħu parir/attenzjoni medika.

 

NL

Een arts raadplegen.

 

PL

Zasięgnąć porady/zgłosić się pod opiekę lekarza.

 

PT

Consulte um médico.

 

RO

Consultați medicul.

 

SK

Vyhľadajte lekársku pomoc/starostlivosť.

 

SL

Poiščite zdravniško pomoč/oskrbo.

 

FI

Hakeudu lääkäriin.

 

SV

Sök läkarvård.



P314

Keel

 

 

BG

Потърси медицински съвет/помощ, ако се почувстваш зле.

 

ES

Consulte a un médico en caso de malestar.

 

CS

Necítíte-li se dobře, vyhledejte lékařskou pomoc/ošetření.

 

DA

Søg lægehjælp ved ubehag.

 

DE

Bei Unwohlsein ärztlichen Rat einholen/ärztliche Hilfe hinzuziehen.

 

ET

Halva enesetunde korral pöörduda arsti poole.

 

EL

Συμβουλευθείτε/Επισκεφθείτε γιατρό, εάν αισθανθείτε αδιαθεσία.

 

EN

Get medical advice/attention if you feel unwell.

 

FR

Consulter un médecin en cas de malaise.

 

GA

Faigh comhairle/cúram liachta má bhraitear tú go tinn.

▼M5

 

HR

U slučaju zdravstvenih tegoba zatražiti savjet/pomoć liječnika.

▼B

 

IT

In caso di malessere, consultare un medico.

 

LV

Lūdziet palīdzību mediķiem, ja jums ir slikta pašsajūta.

 

LT

Jeigu pablogėjo savijauta, kreipkitės į gydytoją.

 

HU

Rosszullét esetén forduljon orvoshoz.

 

MT

Ħu parir/attenzjoni medika jekk tħossok ma tiflaħx.

 

NL

Bij onwel voelen een arts raadplegen.

 

PL

W przypadku złego samopoczucia zasięgnąć porady/zgłosić się pod opiekę lekarza.

 

PT

Em caso de indisposição, consulte um médico.

 

RO

Consultați medicul dacă nu vă simțiți bine.

 

SK

Ak pociťujete zdravotné problémy, vyhľadajte lekársku pomoc/starostlivosť.

 

SL

Ob slabem počutju poiščite zdravniško pomoč/oskrbo.

 

FI

Hakeudu lääkäriin, jos ilmenee pahoinvointia.

 

SV

Sök läkarvård om du känner dig dålig.



P315

Keel

 

 

BG

Незабавно потърси медицински съвет/помощ.

 

ES

Consulte a un médico inmediatamente.

 

CS

Okamžitě vyhledejte lékařskou pomoc/ošetření.

 

DA

Søg omgående lægehjælp.

 

DE

Sofort ärztlichen Rat einholen/ärztliche Hilfe hinzuziehen.

 

ET

Pöörduda viivitamata arsti poole.

 

EL

Συμβουλευθείτε/Επισκεφθείτε αμέσως γιατρό.

 

EN

Get immediate medical advice/attention.

 

FR

Consulter immédiatement un médecin.

 

GA

Faigh comhairle/cúram liachta láithreach.

▼M5

 

HR

Hitno zatražiti savjet/pomoć liječnika.

▼B

 

IT

Consultare immediatamente un medico.

 

LV

Nekavējoties lūdziet palīdzību mediķiem.

 

LT

Nedelsdami kreipkitės į gydytoją.

 

HU

Azonnal forduljon orvoshoz.

 

MT

Ħu parir/attenzjoni medika minnufih.

 

NL

Onmiddellijk een arts raadplegen.

 

PL

Natychmiast zasięgnąć porady/zgłosić się pod opiekę lekarza.

 

PT

Consulte imediatamente um médico.

 

RO

Consultați imediat medicul.

 

SK

Okamžite vyhľadajte lekársku pomoc/starostlivosť.

 

SL

Takoj poiščite zdravniško pomoč/oskrbo.

 

FI

Hakeudu välittömästi lääkäriin.

 

SV

Sök omedelbart läkarvård.



P320

Keel

 

 

BG

Спешна нужда от специализирано лечение (виж… на този етикет).

 

ES

Se necesita urgentemente un tratamiento específico (véase … en esta etiqueta).

 

CS

Je nutné zvláštní ošetření (viz … na štítku).

 

DA

Særlig behandling skal ske hurtigst muligt (se … på denne etiket).

 

DE

Gezielte Behandlung dringend erforderlich (siehe … auf diesem Kennzeichnungsschild).

 

ET

Nõuab viivitamatut eriravi (vt … käesoleval etiketil).

 

EL

Χρειάζεται επειγόντως ειδική αγωγή (βλέπε … στην ετικέτα).

 

EN

Specific treatment is urgent (see … on this label).

 

FR

Un traitement spécifique est urgent (voir … sur cette étiquette).

 

GA

Tá sé práinneach go bhfaightear cóir leighis ar leith (féach … ar an lipéad seo).

▼M5

 

HR

Hitno je potrebna posebna liječnička obrada (vidi … na ovoj naljepnici).

▼B

 

IT

Trattamento specifico urgente (vedere… su questa etichetta).

 

LV

Steidzami nepieciešama īpaša medicīniskā palīdzība (skat. … uz šīs etiķetes).

 

LT

Būtinas skubus specialus gydymas (žr. … šioje etiketėje).

 

HU

Sürgős szakellátás szükséges (lásd … a címkén).

 

MT

It-trattament speċifiku hu urġenti (ara … fuq din it-tikketta).

 

NL

Specifieke behandeling dringend vereist (zie … op dit etiket).

 

PL

Pilnie zastosować szczególne postępowanie (patrz … na etykiecie).

 

PT

É urgente um tratamento específico (ver … no presente rótulo).

 

RO

Tratamentul specific este urgent (a se vedea … de pe această etichetă).

 

SK

Odborné ošetrenie je naliehavé (pozri … na etikete).

 

SL

Posebno zdravljenje je nujno (glejte … na tej oznaki).

 

FI

Erityishoitoa tarvitaan välittömästi (katso … pakkauksen merkinnöissä).

 

SV

Omedelbar särskild behandling krävs (se … på etiketten).



P321

Keel

 

 

BG

Специализирано лечение (виж… на този етикет).

 

ES

Se necesita un tratamiento específico (véase … en esta etiqueta).

 

CS

Zvláštní ošetření (viz … na štítku).

 

DA

Særlig behandling (se … på denne etiket).

 

DE

Gezielte Behandlung (siehe … auf diesem Kennzeichnungsschild).

 

ET

Nõuab eriravi (vt … käesoleval etiketil).

 

EL

Χρειάζεται ειδική αγωγή (βλέπε … στην ετικέτα).

 

EN

Specific treatment (see … on this label).

 

FR

Traitement spécifique (voir … sur cette étiquette).

 

GA

Cóireáil liachta ar leith (féach … ar an lipéad seo).

▼M5

 

HR

Potrebna je posebna liječnička obrada (vidi … na ovoj naljepnici).

▼B

 

IT

Trattamento specifico (vedere …su questa etichetta).

 

LV

Īpaša medicīniskā palīdzība (skat. … uz šīs etiķetes).

 

LT

Specialus gydymas (žr. … šioje etiketėje).

 

HU

Szakellátás (lásd … a címkén).

 

MT

Trattament speċifiku (ara … fuq din it-tikketta).

 

NL

Specifieke behandeling vereist (zie … op dit etiket).

 

PL

Zastosować szczególne postępowanie (patrz … na etykiecie).

 

PT

Tratamento específico (ver … no presente rótulo).

 

RO

Tratament specific (a se vedea … de pe această etichetă).

 

SK

Odborné ošetrenie (pozri … na etikete).

 

SL

Posebno zdravljenje (glejte … na tej oznaki).

 

FI

Erityishoitoa tarvitaan (katso … pakkauksen merkinnöissä).

 

SV

Särskild behandling (se … på etiketten).

▼M4 —————

▼B



P330

Keel

 

 

BG

Изплакни устата.

 

ES

Enjuáguese la boca.

 

CS

Vypláchněte ústa.

 

DA

Skyl munden.

 

DE

Mund ausspülen.

 

ET

Loputada suud.

 

EL

Ξεπλύντε το στόμα.

 

EN

Rinse mouth.

 

FR

Rincer la bouche.

 

GA

Sruthlaítear an béal.

▼M5

 

HR

Isprati usta.

▼B

 

IT

Sciacquare la bocca.

 

LV

Izskalot muti.

 

LT

Išskalauti burną.

 

HU

A szájat ki kell öblíteni.

 

MT

Laħlaħ ħalqek.

 

NL

De mond spoelen.

 

PL

Wypłukać usta.

 

PT

Enxaguar a boca.

 

RO

Clătiți gura.

 

SK

Vypláchnite ústa.

 

SL

Izprati usta.

 

FI

Huuhdo suu.

 

SV

Skölj munnen.



P331

Keel

 

 

BG

НЕ предизвиквай повръщане.

 

ES

NO provoque el vómito.

 

CS

NEVYVOLÁVEJTE zvracení.

 

DA

Fremkald IKKE opkastning.

 

DE

KEIN Erbrechen herbeiführen.

 

ET

MITTE kutsuda esile oksendamist.

 

EL

ΜΗΝ προκαλέσετε εμετό.

 

EN

Do NOT induce vomiting.

 

FR

NE PAS faire vomir.

 

GA

NÁ spreagtar urlacan.

▼M5

 

HR

NE izazivati povraćanje.

▼B

 

IT

NON provocare il vomito.

 

LV

NEIZRAISĪT vemšanu.

 

LT

NESISTENKITE sukelti vėmimo.

 

HU

TILOS hánytatni.

 

MT

IĠĠIEGĦELX ir-remettar.

 

NL

GEEN braken opwekken.

 

PL

NIE wywoływać wymiotów.

 

PT

NÃO provocar o vómito.

 

RO

NU provocați voma.

 

SK

Nevyvolávajte zvracanie.

 

SL

NE izzvati bruhanja.

 

FI

EI saa oksennuttaa.

 

SV

Framkalla INTE kräkning.



P332

Keel

 

 

BG

При поява на кожно дразнене:

 

ES

En caso de irritación cutánea:

 

CS

Dojde-li k podráždění kůže:

 

DA

Ved hudirritation:

 

DE

Bei Hautreizung:

 

ET

Nahaärrituse korral:

 

EL

Εάν παρατηρηθεί ερεθισμός του δέρματος:

 

EN

If skin irritation occurs:

 

FR

En cas d'irritation cutanée:

 

GA

Igcás greannú cnis:

▼M5

 

HR

U slučaju nadražaja kože:

▼B

 

IT

In caso di irritazione della pelle:

 

LV

Ja rodas ādas iekaisums:

 

LT

Jeigu sudirginama oda:

 

HU

Bőrirritáció esetén:

 

MT

Jekk ikun hemm irritazzjoni tal-ġilda :

 

NL

Bij huidirritatie:

 

PL

W przypadku wystąpienia podrażnienia skóry:

 

PT

Em caso de irritação cutânea:

 

RO

În caz de iritare a pielii:

 

SK

Ak sa prejaví podráždenie pokožky:

 

SL

Če nastopi draženje kože:

 

FI

Jos ilmenee ihoärsytystä:

 

SV

Vid hudirritation:



P333

Keel

 

 

BG

При поява на кожно дразнене или обрив:

 

ES

En caso de irritación cutánea o sarpullido:

 

CS

Dojde-li k podráždění kůže nebo objeví-li se vyrážka:

 

DA

Ved hudirritation eller udslet:

 

DE

Bei Hautreizung oder -ausschlag:

 

ET

Nahaärrituse või lööbe korral:

 

EL

Εάν παρατηρηθεί ερεθισμός του δέρματος ή εμφανιστεί εξάνθημα:

 

EN

If skin irritation or rash occurs:

 

FR

En cas d'irritation ou d'éruption cutanée:

 

GA

I gcás greannú nó grís cnis:

▼M5

 

HR

U slučaju nadražaja ili osipa na koži:

▼B

 

IT

In caso di irritazione o eruzione della pelle:

 

LV

Ja rodas ādas iekaisums vai izsitumi:

 

LT

Jeigu sudirginama oda arba ją išberia.

 

HU

Bőrirritáció vagy kiütések megjelenése esetén:

 

MT

Jekk ikun hemm irritazzjoni jew raxx tal-ġilda:

 

NL

Bij huidirritatie of uitslag:

 

PL

W przypadku wystąpienia podrażnienia skóry lub wysypki:

 

PT

Em caso de irritação ou erupção cutânea:

 

RO

În caz de iritare a pielii sau de erupție cutanată:

 

SK

Ak sa prejaví podráždenie pokožky alebo sa vytvoria vyrážky:

 

SL

Če nastopi draženje kože ali se pojavi izpuščaj:

 

FI

Jos ilmenee ihoärsytystä tai ihottumaa:

 

SV

Vid hudirritation eller utslag:



P334

Keel

 

 

BG

Потопи в студена вода/сложи мокри компреси.

 

ES

Sumergir en agua fresca/aplicar compresas húmedas.

 

CS

Ponořte do studené vody/zabalte do studeného obkladu.

 

DA

Skyl under koldt vand/anvend våde omslag.

 

DE

In kaltes Wasser tauchen/nassen Verband anlegen.

 

ET

Hoida jahedas vees/panna peale niiske kompress.

 

EL

Βυθίστε σε δροσερό νερό/τυλίξτε με βρεγμένους επιδέσμους.

 

EN

Immerse in cool water/wrap in wet bandages.

 

FR

Rincer à l'eau fraîche/poser une compresse humide.

 

GA

Tum in uisce fionnuar/cuir bréid fliuch air.

▼M5

 

HR

Uroniti u hladnu vodu/omotati vlažnim zavojem.

▼B

 

IT

Immergere in acqua fredda/avvolgere con un bendaggio umido.

 

LV

Iegremdēt vēsā ūdenī/ietīt mitros pārsējos.

 

LT

Įmerkite į vėsų vandenį/apibintuokite šlapiais tvarsčiais.

 

HU

Hideg vízzel/nedves kötéssel kell hűteni.

 

MT

Daħħal fl-ilma kiesaħ/kebbeb f'faxex imxarrbin.

 

NL

In koud water onderdompelen/nat verband aanbrengen.

 

PL

Zanurzyć w zimnej wodzie/owinąć mokrym bandażem.

 

PT

Mergulhar em água fria/aplicar compressas húmidas.

 

RO

Introduceți în apă rece/acoperiți cu o compresă udă.

 

SK

Ponorte do studenej vody/obviažte mokrými obväzmi.

 

SL

Potopiti v hladno vodo/zaviti v mokre povoje.

 

FI

Upota kylmään veteen/kääri märkiin siteisiin.

 

SV

Skölj under kallt vatten/använd våta omslag.



P335

Keel

 

 

BG

Отстрани от кожата посипаните частици.

 

ES

Sacuda las partículas que se le hayan depositado en la piel.

 

CS

Volné částice odstraňte z kůže kartáčem.

 

DA

Børst løse partikler bort fra huden.

 

DE

Lose Partikel von der Haut abbürsten.

 

ET

Pühkida lahtised osakesed nahalt maha.

 

EL

Αφαιρέστε προσεκτικά τα σωματίδια που έχουν μείνει στο δέρμα.

 

EN

Brush off loose particles from skin.

 

FR

Enlever les particules déposées sur la peau.

 

GA

Glan cáithníní scaoilte den chraiceann.

▼M5

 

HR

Izmesti zaostale čestice s kože.

▼B

 

IT

Rimuovere dalla pelle le particelle.

 

LV

Noberzt no ādas nepiestiprinātās daļiņas.

 

LT

Neprilipusias dalelytes nuvalykite nuo odos.

 

HU

A bőrre tapadó szemcséket óvatosan le kell kefélni.

 

MT

Farfar il-frak mhux imwaħħla minn fuq il-ġilda.

 

NL

Losse deeltjes van de huid afvegen.

 

PL

Strzepnąć ze skóry pojedyncze cząsteczki.

 

PT

Sacudir da pele as partículas soltas.

 

RO

Îndepărtați cu atenție de pe piele particulele care nu sunt fixate.

 

SK

Z pokožky oprášte sypké čiastočky.

 

SL

S krtačo odstraniti razsute delce s kože.

 

FI

Poista irtohiukkaset iholta.

 

SV

Borsta bort lösa partiklar från huden.



P336

Keel

 

 

BG

Размрази замръзналите части в хладка вода. Не разтривай засегнатата област.

 

ES

Descongele las partes heladas con agua tibia. No frote la zona afectada.

 

CS

Omrzlá místa zahřejte vlažnou vodou. Postižené místo netřete.

 

DA

Forsigtig opvarmning af frostangrebne dele i lunken vand. Skrub ikke det angrebne område.

 

DE

Vereiste Bereiche mit lauwarmem Wasser auftauen. Betroffenen Bereich nicht reiben.

 

ET

Sulatada külmunud piirkonnad leige veega. Kannatada saanud piirkonda mitte hõõruda.

 

EL

Ξεπαγώστε τα παγωμένα μέρη με χλιαρό νερό. Μην τρίβετε την περιοχή που πάγωσε.

 

EN

Thaw frosted parts with lukewarm water. Do no rub affected area.

 

FR

Dégeler les parties gelées avec de l'eau tiède. Ne pas frotter les zones touchées.

 

GA

Leáigh codanna sioctha le huisce alabhog. Ná cuimil an pháirt lena mbaineann.

▼M5

 

HR

Zamrznute dijelove odmrznuti mlakom vodom. Ne trljati oštećeno mjesto.

▼B

 

IT

Sgelare le parti congelate usando acqua tiepida. Non sfregare la parte interessata.

 

LV

Atkausēt sasalušās daļas ar remdenu ūdeni. Skarto zonu neberzt.

 

LT

Prišalusias daleles atitirpinkite drungnu vandeniu. Netrinkite pažeistos zonos.

 

HU

A fagyott részeket langyos vízzel fel kell engedni. Tilos az érintett terület dörzsölése.

 

MT

Ħoll il-partijiet kiesħa bl-ilma fietel. Togħrokx il-parti affettwata.

 

NL

Bevroren lichaamsdelen met lauw water ontdooien. Niet wrijven op de betrokken plaatsen.

 

PL

Rozmrozić oszronione obszary letnią wodą. Nie trzeć oszronionego obszaru.

 

PT

Derreter as zonas congeladas com água morna. Não friccionar a zona afectada.

 

RO

Dezghețați părțile degerate cu apă călduță. Nu frecați zona afectată.

 

SK

Zmrznuté časti ošetrite vlažnou vodou. Postihnuté miesto netrite.

 

SL

Zamrznjene dele odtaliti z mlačno vodo. Ne drgniti prizadetega mesta.

 

FI

Sulata jäätyneet alueet haalealla vedellä. Vahingoittunutta aluetta ei saa hangata.

 

SV

Värm det köldskadade området med ljummet vatten. Gnid inte.



P337

Keel

 

 

BG

При продължително дразнене на очите:

 

ES

Si persiste la irritación ocular:

 

CS

Přetrvává-li podráždění očí:

 

DA

Ved vedvarende øjenirritation:

 

DE

Bei anhaltender Augenreizung:

 

ET

Kui silmade ärritus ei möödu:

 

EL

Εάν δεν υποχωρεί ο οφθαλμικός ερεθισμός:

 

EN

If eye irritation persists:

 

FR

Si l'irritation oculaire persiste:

 

GA

Má mhaireann an greannú súile:

▼M5

 

HR

Ako nadražaj oka ne prestaje:

▼B

 

IT

Se l'irritazione degli occhi persiste:

 

LV

Ja acu iekaisums nepāriet:

 

LT

Jei akių dirginimas nesiliauja:

 

HU

Ha a szemirritáció nem múlik el:

 

MT

Jekk l-irritazzjoni ta' l-għajnejn tibqa':

 

NL

Bij aanhoudende oogirritatie:

 

PL

W przypadku utrzymywania się podrażnienia oczu:

 

PT

Caso a irritação ocular persista:

 

RO

Dacă iritarea ochilor persistă:

 

SK

Ak podráždenie očí pretrváva:

 

SL

Če draženje oči ne preneha:

 

FI

Jos silmä-ärsytys jatkuu:

 

SV

Om ögonirritation kvarstår:



P338

Keel

 

 

BG

Свали контактните лещи, ако има такива и доколкото това е възможно. Продължи с изплакването.

 

ES

Quitar las lentes de contacto, si lleva y resulta fácil. Seguir aclarando.

 

CS

Vyjměte kontaktní čočky, jsou-li nasazeny a pokud je lze vyjmout snadno. Pokračujte ve vyplachování.

 

DA

Fjern eventuelle kontaktlinser, hvis dette kan gøres let. Fortsæt skylning.

 

DE

Eventuell vorhandene Kontaktlinsen nach Möglichkeit entfernen. Weiter ausspülen.

 

ET

Eemaldada kontaktläätsed, kui neid kasutatakse ja kui neid on kerge eemaldada. Loputada veel kord.

 

EL

Εάν υπάρχουν φακοί επαφής, αφαιρέστε τους, εφόσον είναι εύκολο. Συνεχίστε να ξεπλένετε.

 

EN

Remove contact lenses, if present and easy to do. Continue rinsing.

 

FR

Enlever les lentilles de contact si la victime en porte et si elles peuvent être facilement enlevées. Continuer à rincer.

 

GA

Tóg amach na tadhall-lionsaí, más ann dóibh agus más furasta é sin a dhéanamh. Lean den sruthlú.

▼M5

 

HR

Ukloniti kontaktne leće ukoliko ih nosite i ako se one lako uklanjaju. Nastaviti ispiranje.

▼B

 

IT

Togliere le eventuali lenti a contatto se è agevole farlo. Continuare a sciacquare.

 

LV

Izņemiet kontaktlēcas, ja tās ir ievietotas un to ir viegli izdarīt. Turpiniet skalot.

 

LT

Išimkite kontaktinius lęšius, jeigu juos nešiojate ir jeigu lengvai galima tai padaryti. Skalaukite toliau.

 

HU

Adott esetben kontaktlencsék eltávolítása, ha könnyen megoldható. Az öblítés folytatása.

 

MT

Neħħi l-lentijiet tal-kuntatt, jekk ikun hemm u jkunu faċli biex tneħħihom. Ibqa' laħlaħ.

 

NL

Contactlenzen verwijderen, indien mogelijk. Blijven spoelen.

 

PL

Wyjąć soczewki kontaktowe, jeżeli są i można je łatwo usunąć. Nadal płukać.

 

PT

Se usar lentes de contacto, retire-as, se tal lhe for possível. Continue a enxaguar.

 

RO

Scoateți lentilele de contact, dacă este cazul și dacă acest lucru se poate face cu ușurință. Continuați să clătiți.

 

SK

Ak sa používajú kontaktné šošovky a ak je to možné, odstráňte ich. Pokračujte vo vyplachovaní.

 

SL

Odstranite kontaktne leče, če jih imate in če to lahko storite brez težav. Nadaljevati izpiranje.

 

FI

Poista piilolinssit, jos sen voi tehdä helposti. Jatka huuhtomista.

 

SV

Ta ur eventuella kontaktlinser om det går lätt. Fortsätt att skölja.

▼M4



P340

Keel

 

 

BG

Изведете лицето на чист въздух и го поставете в позиция, улесняваща дишането.

 

ES

Transportar a la persona al aire libre y mantenerla en una posición que le facilite la respiración.

 

CS

Přeneste osobu na čerstvý vzduch a ponechte ji v poloze usnadňující dýchání.

 

DA

Flyt personen til et sted med frisk luft og sørg for, at vejrtrækningen lettes.

 

DE

Die Person an die frische Luft bringen und für ungehinderte Atmung sorgen.

 

ET

Toimetada isik värske õhu kätte ja hoida asendis, mis võimaldab kergesti hingata.

 

EL

Μεταφέρετε τον παθόντα στον καθαρό αέρα και αφήστε τον να ξεκουραστεί σε στάση που διευκολύνει την αναπνοή.

 

EN

Remove person to fresh air and keep comfortable for breathing.

 

FR

Transporter la personne à l’extérieur et la maintenir dans une position où elle peut confortablement respirer.

 

GA

Tabhair an duine amach faoin aer úr agus coinnigh é i riocht ina bhféadfadh sé anáil a tharraingt go réidh.

▼M8

 

HR

Premjestiti osobu na svježi zrak i postaviti ju u položaj koji olakšava disanje.

▼M4

 

IT

Trasportare l’infortunato all’aria aperta e mantenerlo a riposo in posizione che favorisca la respirazione.

 

LV

Nogādāt cietušo svaigā gaisā un nodrošināt netraucētu elpošanu.

 

LT

Išnešti nukentėjusįjį į gryną orą; jam būtina patogi padėtis, leidžianti laisvai kvėpuoti.

 

HU

Az érintett személyt friss levegőre kell vinni, és olyan nyugalmi testhelyzetbe kell helyezni, hogy könnyen tudjon lélegezni.

 

MT

Qiegħed lill-persuna għall-arja friska f’pożizzjoni komda biex tieħu n-nifs.

 

NL

De persoon in de frisse lucht brengen en ervoor zorgen dat deze gemakkelijk kan ademen.

 

PL

Wyprowadzić lub wynieść poszkodowanego na świeże powietrze i zapewnić mu warunki do swobodnego oddychania.

 

PT

Retirar a pessoa para uma zona ao ar livre e mantê-la numa posição que não dificulte a respiração.

 

RO

Transportați persoana la aer liber și mențineți-o într-o poziție confortabilă pentru respirație.

 

SK

Presuňte osobu na čerstvý vzduch a umožnite jej pohodlne dýchať.

 

SL

Prenesti osebo na svež zrak in jo pustiti v udobnem položaju, ki olajša dihanje.

 

FI

Siirrä henkilö raittiiseen ilmaan ja varmista vaivaton hengitys.

 

SV

Flytta personen till frisk luft och se till att andningen underlättas.

▼M4 —————

▼B



P342

Keel

 

 

BG

При симптоми на затруднено дишане:

 

ES

En caso de síntomas respiratorios:

 

CS

Při respiračních symptomech:

 

DA

Ved luftvejssymptomer:

 

DE

Bei Symptomen der Atemwege:

 

ET

Hingamisteede probleemide ilmnemise korral:

 

EL

Εάν παρουσιάζονται αναπνευστικά συμπτώματα:

 

EN

If experiencing respiratory symptoms:

 

FR

En cas de symptômes respiratoires:

 

GA

I gcás siomtóm riospráide:

▼M5

 

HR

Pri otežanom disanju:

▼B

 

IT

In caso di sintomi respiratori:

 

LV

Ja rodas elpošanas traucējumu simptomi:

 

LT

►C3  Jeigu pasireiškia kvėpavimo sutrikimo simptomai: ◄

 

HU

Légzési tünetek esetén:

 

MT

Jekk tkun qed tbati minn sintomi respiratorji:

 

NL

Bij ademhalingssymptomen:

 

PL

W przypadku wystąpienia trudności w oddychaniu:

 

PT

Em caso de sintomas respiratórios:

 

RO

În caz de simptome respiratorii:

 

SK

Pri sťaženom dýchaní:

 

SL

Pri respiratornih simptomih:

 

FI

Jos ilmenee hengitysoireita:

 

SV

Vid besvär i luftvägarna:

▼M4 —————

▼B



P351

Keel

 

 

BG

Промивай внимателно с вода в продължение на няколко минути.

 

ES

Aclarar cuidadosamente con agua durante varios minutos.

 

CS

Několik minut opatrně oplachujte vodou.

 

DA

Skyl forsigtigt med vand i flere minutter.

 

DE

Einige Minuten lang behutsam mit Wasser ausspülen.

 

ET

Loputada mitme minuti jooksul ettevaatlikult veega.

 

EL

Ξεπλύντε προσεκτικά με νερό για αρκετά λεπτά.

 

EN

Rinse cautiously with water for several minutes.

 

FR

Rincer avec précaution à l'eau pendant plusieurs minutes.

 

GA

Sruthlaítear go faichilleach le huisce ar feadh roinnt nóiméad.

▼M5

 

HR

Oprezno ispirati vodom nekoliko minuta.

▼B

 

IT

Sciacquare accuratamente per parecchi minuti.

 

LV

Uzmanīgi skalot ar ūdeni vairākas minūtes.

 

LT

Kelias minutes atsargiai plaukite vandeniu.

 

HU

Több percig tartó óvatos öblítés vízzel.

 

MT

Laħlaħ bil-mod bl-ilma għal diversi minuti.

 

NL

Voorzichtig afspoelen met water gedurende een aantal minuten.

 

PL

Ostrożnie płukać wodą przez kilka minut.

 

PT

Enxaguar cuidadosamente com água durante vários minutos.

 

RO

Clătiți cu atenție cu apă timp de mai multe minute.

 

SK

Opatrne niekoľko minút oplachujte vodou.

 

SL

Previdno izpirati z vodo nekaj minut.

 

FI

Huuhdo huolellisesti vedellä usean minuutin ajan.

 

SV

Skölj försiktigt med vatten i flera minuter.

▼M4



P352

Keel

 

 

BG

Измийте обилно с вода/…

 

ES

Lavar con abundante agua/…

 

CS

Omyjte velkým množstvím vody/…

 

DA

Vask med rigeligt vand/…

 

DE

Mit viel Wasser/…/waschen.

 

ET

Pesta rohke veega/…

 

EL

Πλύντε με άφθονο νερό/…

 

EN

Wash with plenty of water/…

 

FR

Laver abondamment à l’eau/…

 

GA

Nigh le neart uisce/…

▼M8

 

HR

Oprati velikom količinom vode/…

▼M4

 

IT

Lavare abbondantemente con acqua/…

 

LV

Nomazgāt ar lielu ūdens/.. daudzumu.

 

LT

Plauti dideliu vandens kiekiu/…

 

HU

Lemosás bő vízzel/….

 

MT

Baħbaħ b’ħafna ilma/…

 

NL

Met veel water/… wassen.

 

PL

Umyć dużą ilością wody/…

 

PT

Lavar abundantemente com água/…

 

RO

Spălați cu multă apă/…

 

SK

Umyte veľkým množstvom vody/…

 

SL

Umiti z veliko vode/…

 

FI

Pese runsaalla vedellä/…

 

SV

Tvätta med mycket vatten/…

▼B



P353

Keel

 

 

BG

Облей кожата с вода/душ.

 

ES

Aclárese la piel con agua/dúchese.

 

CS

Opláchněte kůži vodou/osprchujte.

 

DA

Skyl/brus huden med vand.

 

DE

Haut mit Wasser abwaschen/duschen.

 

ET

Loputada nahka veega/loputada duši all.

 

EL

Ξεπλύντε την επιδερμίδα με νερό/στο ντους.

 

EN

Rinse skin with water/shower.

 

FR

Rincer la peau à l'eau/se doucher.

 

GA

Sruthlaítear an craiceann le huisce/glac cithfholcadh.

▼M5

 

HR

Isprati kožu vodom/tuširanjem.

▼B

 

IT

Sciacquare la pelle/fare una doccia.

 

LV

Noskalot ādu ar ūdeni/dušā.

 

LT

Odą nuskalaukite vandeniu/čiurkšle.

 

HU

A bőrt le kell öblíteni vízzel/zuhanyozás.

 

MT

Laħlaħ il-ġilda bl-ilma/bix-xawer.

 

NL

Huid met water afspoelen/afdouchen.

 

PL

Spłukać skórę pod strumieniem wody/prysznicem.

 

PT

Enxaguar a pele com água/tomar um duche.

 

RO

Clătiți pielea cu apă/faceți duș.

 

SK

Pokožku opláchnite vodou/sprchou.

 

SL

Kožo izprati z vodo/prho.

 

FI

Huuhdo/suihkuta iho vedellä.

 

SV

Skölj huden med vatten/duscha.



P360

Keel

 

 

BG

Незабавно облей замърсените облекло и кожа обилно с вода, преди да свалиш дрехите.

 

ES

Aclare inmediatamente con agua abundante las prendas y la piel contaminadas antes de quitarse la ropa.

 

CS

Před svlečením opláchněte okamžitě kontaminovaný oděv a kůži velkým množstvím vody.

 

DA

Skyl omgående tilsmudset tøj og hud med rigeligt vand, før tøjet fjernes.

 

DE

Vor Ablegen der Kleidung kontaminierte Kleidung und Haut sofort mit viel Wasser abwaschen.

 

ET

Saastunud rõivad ja nahk loputada viivitamata rohke veega ning alles seejärel rõivad eemaldada.

 

EL

Ξεπλύντε αμέσως τα μολυσμένα ρούχα και την επιδερμίδα με άφθονο νερό πριν αφαιρέσετε τα ρούχα.

 

EN

Rinse immediately contaminated clothing and skin with plenty of water before removing clothes.

 

FR

Rincer immédiatement et abondamment avec de l'eau les vêtements contaminés et la peau avant d'enlever les vêtements.

 

GA

Sruthlaítear éadaí agus craiceann truaillithe láithreach le neart uisce roimh na héadaí a bhaint.

▼M5

 

HR

Odmah isprati zagađenu odjeću i kožu velikom količinom vode prije uklanjanja odjeće.

▼B

 

IT

Sciacquare immediatamente e abbondantemente gli indumenti contaminati e la pelle prima di togliersi gli indumenti.

 

LV

Nekavējoies noskalot piesārņoto apģērbu un skarto ādu ar lielu daudzumu ūdeni pirms apģērba novilkšanas.

 

LT

Prieš nuvilkdami užterštus drabužius, nedelsdami juos ir odą nuplaukite naudodami daug vandens.

 

HU

A ruhák levetése előtt a szennyezett ruházatot és a bőrt bő vízzel azonnal le kell öblíteni.

 

MT

Laħlaħ mall-ewwel l-ilbies ikkontaminat u l-ġilda b'ħafna ilma qabel ma tneħħi l-ħwejjeġ.

 

NL

Verontreinigde kleding en huid onmiddellijk met veel water afspoelen en pas daarna kleding uittrekken.

 

PL

Natychmiast spłukać zanieczyszczoną odzież i skórę dużą ilością wody przed zdjęciem odzieży.

 

PT

Enxaguar imediatamente com muita água a roupa e a pele contaminadas antes de se despir.

 

RO

Clătiți imediat îmbrăcămintea contaminată și pielea cu multă apă înainte de scoaterea îmbrăcămintei.

 

SK

Kontaminovaný odev a pokožku ihneď opláchnite veľkým množstvom vody a potom odev odstráňte.

 

SL

Takoj izprati kontaminirana oblačila in kožo z veliko vode pred odstranitvijo oblačil.

 

FI

Huuhdo saastunut vaatetus ja iho välittömästi runsaalla vedellä ennen vaatetuksen riisumista.

 

SV

Skölj genast nedstänkta kläder och hud med mycket vatten innan du tar av dig kläderna.

▼M4



P361

Language

 

 

BG

Незабавно свалете цялото замърсено облекло.

 

ES

Quitar inmediatamente todas las prendas contaminadas.

 

CS

Veškeré kontaminované části oděvu okamžitě svlékněte.

 

DA

Alt tilsmudset tøj tages straks af.

 

DE

Alle kontaminierten Kleidungsstücke sofort ausziehen.

 

ET

Võtta viivitamata seljast kõik saastunud rõivad.

 

EL

Βγάλτε αμέσως όλα τα μολυσμένα ρούχα.

 

EN

Take off immediately all contaminated clothing.

 

FR

Enlever immédiatement tous les vêtements contaminés.

 

GA

Bain díot láithreach na héadaí éillithe go léir.

▼M8

 

HR

Odmah skinuti svu zagađenu odjeću.

▼M4

 

IT

Togliere immediatamente tutti gli indumenti contaminati.

 

LV

Novilkt nekavējoties visu piesārņoto apģērbu.

 

LT

Nedelsiant nuvilkti visus užterštus drabužius.

 

HU

Az összes szennyezett ruhadarabot azonnal le kell vetni.

 

MT

Neħħi minnufih il-ħwejjeg kontaminati kollha.

 

NL

Verontreinigde kleding onmiddellijk uittrekken.

 

PL

Natychmiast zdjąć całą zanieczyszczoną odzież.

 

PT

Retirar imediatamente toda a roupa contaminada.

 

RO

Scoateți imediat toată îmbrăcămintea contaminată.

 

SK

Všetky kontaminované časti odevu okamžite vyzlečte.

 

SL

Takoj sleči vsa kontaminirana oblačila.

 

FI

Riisu saastunut vaatetus välittömästi.

 

SV

Ta omedelbart av alla nedstänkta kläder.



P362

Keel

 

 

BG

Свалете замърсеното облекло.

 

ES

Quitar la ropa contaminada.

 

CS

Kontaminovaný oděv svlékněte.

 

DA

Tilsmudset tøj tages af.

 

DE

Свалете замърсеното облекло.

 

ET

Võtta saastunud rõivad seljast.

 

EL

Kontaminovaný oděv svlékněte.

 

EN

Alt tilsmudset tøj tages af.

 

FR

Kontaminierte Kleidung ausziehen.

 

GA

Bain díot aon éadaí éillithe.

▼M8

 

HR

Skinuti zagađenu odjeću.

▼M4

 

IT

Βγάλτε τα μολυσμένα ρούχα.

 

LV

Take off contaminated clothing.

 

LT

Enlever les vêtements contaminés.

 

HU

Bain díot aon éadaí éillithe.

 

MT

Togliere gli indumenti contaminati.

 

NL

Novilkt piesārņoto apģērbu.

 

PL

Nuvilkti užterštus drabužius.

 

PT

Retirar a roupa contaminada.

 

RO

Scoateți îmbrăcămintea contaminată.

 

SK

Kontaminovaný odev vyzlečte.

 

SL

Sleči kontaminirana oblačila.

 

FI

Riisu saastunut vaatetus.

 

SV

Ta av nedstänkta kläder.

▼B



P363

Keel

 

 

BG

Изпери замърсеното облекло преди повторна употреба.

 

ES

Lave las prendas contaminadas antes de volverlas a utilizar.

 

CS

Před opětovným použitím kontaminované oblečení vyperte.

 

DA

Tilsmudset tøj skal vaskes, før det kan anvendes igen.

 

DE

Kontaminierte Kleidung vor erneutem Tragen waschen.

 

ET

Saastunud rõivad enne järgmist kasutamist pesta.

 

EL

Πλύντε τα μολυσμένα ενδύματα πριν τα ξαναχρησιμοποιήσετε.

 

EN

Wash contaminated clothing before reuse.

 

FR

Laver les vêtements contaminés avant réutilisation.

 

GA

Nigh éadaí truaillithe roimh iad a athúsáid.

▼M5

 

HR

Oprati zagađenu odjeću prije ponovne uporabe.

▼B

 

IT

Lavare gli indumenti contaminati prima di indossarli nuovamente.

 

LV

Pirms atkārtotas lietošanas piesārņoto apģērbu izmazgāt.

 

LT

Prieš dar kartą apsivelkant užterštus drabužius, juos būtina išskalbti.

 

HU

A szennyezett ruhát újbóli használat előtt ki kell mosni.

 

MT

Aħsel il-ħwejjeġ kontaminati qabel terġa' tużahom.

 

NL

Verontreinigde kleding wassen alvorens deze opnieuw te gebruiken.

 

PL

Wyprać zanieczyszczoną odzież przed ponownym użyciem.

 

PT

Lavar a roupa contaminada antes de a voltar a usar.

 

RO

Spălați îmbracămintea contaminată înainte de reutilizare.

 

SK

Kontaminovaný odev pred ďalším použitím vyperte.

 

SL

Kontaminirana oblačila oprati pred ponovno uporabo.

 

FI

Pese saastunut vaatetus ennen uudelleenkäyttöä.

 

SV

Tvätta nedstänkta kläder innan de används igen.

▼M4



P364

Keel

 

 

BG

И го изперете преди повторна употреба.

 

ES

Y lavarlas antes de volver a usarlas.

 

CS

A před opětovným použitím vyperte.

 

DA

Og vaskes inden genanvendelse.

 

DE

Und vor erneutem Tragen waschen.

 

ET

Ja pesta enne korduskasutust.

 

EL

Και πλύντε τα πριν τα ξαναχρησιμοποιήσετε.

 

EN

And wash it before reuse.

 

FR

Et les laver avant réutilisation.

 

GA

Agus nigh iad sula ndéanfar iad a athúsáid.

▼M8

 

HR

I oprati je prije ponovne uporabe.

▼M4

 

IT

E lavarli prima di indossarli nuovamente.

 

LV

Un pirms atkārtotas lietošanas izmazgāt.

 

LT

Taip pat išskalbti prieš vėl apsivelkant.

 

HU

És újbóli használat előtt ki kell mosni.

 

MT

U aħslu qabel terġa’ tużah.

 

NL

En wassen alvorens deze opnieuw te gebruiken.

 

PL

I wyprać przed ponownym użyciem.

 

PT

E lavar antes de voltar a usar.

 

RO

Și spălați înainte de reutilizare.

 

SK

A pred ďalším použitím vyperte.

 

SL

In jih oprati pred ponovno uporabo.

 

FI

Ja pese ennen uudelleenkäyttöä.

 

SV

Och tvätta dem innan de används igen.

▼B



P370

Keel

 

 

BG

При пожар:

 

ES

En caso de incendio:

 

CS

V případě požáru:

 

DA

Ved brand:

 

DE

Bei Brand:

 

ET

Tulekahju korral:

 

EL

Σε περίπτωση πυρκαγιάς:

 

EN

In case of fire:

 

FR

En cas d'incendie:

 

GA

I gcás dóiteáin:

▼M5

 

HR

U slučaju požara:

▼B

 

IT

In caso di incendio:

 

LV

Ugunsgrēka gadījumā:

 

LT

Gaisro atveju:

 

HU

Tűz esetén:

 

MT

F'każ ta' nar:

 

NL

In geval van brand:

 

PL

W przypadku pożaru:

 

PT

Em caso de incêndio:

 

RO

În caz de incendiu:

 

SK

V prípade požiaru:

 

SL

Ob požaru:

 

FI

Tulipalon sattuessa:

 

SV

Vid brand:



P371

Keel

 

 

BG

При голям пожар и значителни количества:

 

ES

En caso de incendio importante y de grandes cantidades:

 

CS

V případě většího požáru a velkého množství:

 

DA

Ved større brand og store mængder:

 

DE

Bei Großbrand und großen Mengen:

 

ET

Suure tulekahju korral ning kui on tegemist suurte kogustega:

 

EL

Σε περίπτωση σοβαρής πυρκαγιάς και εάν πρόκειται για μεγάλες ποσότητες:

 

EN

In case of major fire and large quantities:

 

FR

En cas d'incendie important et s'il s'agit de grandes quantités:

 

GA

I gcás mórdhóiteáin agus cainníochtaí móra:

▼M5

 

HR

U slučaju velikog požara i velikih količina:

▼B

 

IT

In caso di incendio grave e di grandi quantità:

 

LV

Ugunsgrēka un lielu apjomu gadījumā:

 

LT

Didelio gaisro ir didelių kiekių atveju:

 

HU

Nagyobb tűz és nagy mennyiség esetén:

 

MT

F'każ ta' nar kbir u kwantitajiet kbar:

 

NL

In geval van grote brand en grote hoeveelheden:

 

PL

W przypadku poważnego pożaru i dużych ilości:

 

PT

Em caso de incêndio importante e de grandes quantidades:

 

RO

În caz de incendiu de proporții și de cantități mari:

 

SK

V prípade veľkého požiaru a veľkého množstva:

 

SL

Ob velikem požaru in velikih količinah:

 

FI

Jos tulipalo ja ainemäärät ovat suuret:

 

SV

Vid större brand och stora mängder:



P372

Keel

 

 

BG

Риск от експлозия при пожар.

 

ES

Riesgo de explosión en caso de incendio.

 

CS

Nebezpečí výbuchu v případě požáru.

 

DA

Eksplosionsfare ved brand.

 

DE

Explosionsgefahr bei Brand.

 

ET

Tulekahju korral plahvatusoht.

 

EL

Κίνδυνος έκρηξης σε περίπτωση πυρκαγιάς.

 

EN

Explosion risk in case of fire.

 

FR

Risque d'explosion en cas d'incendie.

 

GA

Baol pléasctha i gcás dóiteáin.

▼M5

 

HR

Opasnost od eksplozije u slučaju požara.

▼B

 

IT

Rischio di esplosione in caso di incendio.

 

LV

Eksplozijas risks ugunsgrēka gadījumā:

 

LT

Sprogimo pavojus gaisro atveju.

 

HU

Tűz esetén robbanásveszély.

 

MT

Riskju ta' splużjoni f'każ ta' nar.

 

NL

Ontploffingsgevaar in geval van brand.

 

PL

Ryzyko wybuchu w razie pożaru.

 

PT

Risco de explosão em caso de incêndio.

 

RO

Pericol de explozie în caz de incendiu.

 

SK

V prípade požiaru hrozí riziko výbuchu.

 

SL

Nevarnost eksplozije ob požaru.

 

FI

Tulipalon sattuessa räjähdysvaara.

 

SV

Risk för explosion vid brand.



P373

Keel

 

 

BG

НЕ се опитвай да гасиш пожара, ако огънят наближи експлозиви.

 

ES

NO luchar contra el incendio cuando el fuego llega a los explosivos.

 

CS

Požár NEHASTE, dostane-li se k výbušninám.

 

DA

BEKÆMP IKKE branden, når denne når eksplosiverne.

 

DE

KEINE Brandbekämpfung, wenn das Feuer explosive Stoffe erreicht.

 

ET

Kui tuli jõuab lõhkeaineteni, MITTE teha kustutustöid.

 

EL

ΜΗΝ προσπαθείτε να κατασβέσετε την πυρκαγιά, όταν η φωτιά πλησιάζει σε εκρηκτικά.

 

EN

DO NOT fight fire when fire reaches explosives.

 

FR

NE PAS combattre l'incendie lorsque le feu atteint les explosifs.

 

GA

NÁ DÉAN an dóiteán a chomhrac má shroicheann sé pléascáin.

▼M5

 

HR

NE gasiti vatru kada plamen može zahvatiti eksplozive.

▼B

 

IT

NON utilizzare mezzi estinguenti se l'incendio raggiunge materiali esplosivi.

 

LV

NECENSTIES dzēst ugunsgrēku, ja uguns piekļūst sprādzienbīstamām vielām.

 

LT

NEGESINKITE gaisro, jeigu liepsnos pasiekia sprogstamąsias medžiagas.

 

HU

TILOS a tűz oltása, ha az robbanóanyagra átterjedt.

 

MT

TIPPRUVAX TITFI n-nar meta n-nar jilħaq l-isplussivi.

 

NL

NIET blussen wanneer het vuur de ontplofbare stoffen bereikt.

 

PL

NIE gasić pożaru, jeżeli ogień obejmie materiały wybuchowe.

 

PT

Se o fogo atingir os explosivos, NÃO tentar combatê-lo.

 

RO

NU încercați să stingeți incendiul atunci când focul a ajuns la explozivi.

 

SK

NEHASTE, ak sa oheň priblížil k výbušninám.

 

SL

NE gasiti, ko se ogenj približa eksplozivu.

 

FI

Tulta EI SAA yrittää sammuttaa sen saavutettua räjähteet.

 

SV

FÖRSÖK INTE SLÄCKA branden om den når explosiva varor.



P374

Keel

 

 

BG

Гаси пожара с обичайните предпазни мерки от разумно разстояние.

 

ES

Luchar contra el incendio desde una distancia razonable, tomando las precauciones habituales.

 

CS

Haste pomocí běžných preventivních opatření z přiměřené vzdálenosti.

 

DA

Træf normale foranstaltninger mod brand og bekæmp den fra en fornuftig afstand.

 

DE

Brandbekämpfung mit üblichen Vorsichtsmaßnahmen aus angemessener Entfernung.

 

ET

Kustutustöid teha tavaliste ettevaatusabinõudega ja mõistlikust kaugusest.

 

EL

Προσπαθήστε να κατασβέσετε την πυρκαγιά λαμβάνοντας τις κατάλληλες προφυλάξεις και από εύλογη απόσταση.

 

EN

Fight fire with normal precautions from a reasonable distance.

 

FR

Combattre l'incendie à distance en prenant les précautions normales.

 

GA

Déan na gnáth-réamhchúraimí chun an dóiteán a chomhrac gan a bheith níos giorra dó ná mar atá réasúnta.

▼M5

 

HR

Gasiti vatru uz odgovarajući oprez s primjerene udaljenosti.

▼B

 

IT

Utilizzare i mezzi estinguenti con le precauzioni abituali a distanza ragionevole.

 

LV

Dzēst ugunsgrēku, ņemot vērā parastos drošības nosacījumus un no saprātīga attāluma.

 

LT

Gaisrą gesinti laikantis įprastinio atsargumo pakankamu atstumu.

 

HU

Tűzoltás megfelelő távolságból a szokásos óvintézkedések betartásával.

 

MT

Itfi n-nar bil-prekawzjonijiet normali minn distanza sew.

 

NL

Met normale voorzorgen vanaf een redelijke afstand blussen.

 

PL

Gasić pożar z zachowaniem zwykłych środków ostrożności z rozsądnej odległości.

 

PT

Combater o incêndio tomando as precauções normais e a partir de uma distância razoável.

 

RO

Stingeți focul de la o distanță rezonabilă, luând măsuri normale de precauție.

 

SK

Haste z bezpečnej vzdialenosti a dodržiavajte bežné preventívne opatrenia.

 

SL

Gasiti z običajno previdnostjo in s primerne razdalje.

 

FI

Sammuta palo kohtuullisen välimatkan päästä tavanomaisin varotoimin.

 

SV

Släck branden på vanligt sätt på behörigt avstånd.



P375

Keel

 

 

BG

Гаси пожара от разстояние поради риск от експлозия.

 

ES

Luchar contra el incendio a distancia, dado el riesgo de explosión.

 

CS

Kvůli nebezpečí výbuchu haste zdálky.

 

DA

Bekæmp branden fra afstand på grund af eksplosionsfare.

 

DE

Wegen Explosionsgefahr Brand aus der Entfernung bekämpfen.

 

ET

Plahvatusohu tõttu teha kustutustöid eemalt.

 

EL

Προσπαθήστε να κατασβέσετε την πυρκαγιά από απόσταση, επειδή υπάρχει κίνδυνος έκρηξης.

 

EN

Fight fire remotely due to the risk of explosion.

 

FR

Combattre l'incendie à distance à cause du risque d'explosion.

 

GA

Téigh i gcianghleic leis an dóiteán mar gheall ar an mbaol pléasctha.

▼M5

 

HR

Gasiti s veće udaljenosti zbog opasnosti od eksplozije.

▼B

 

IT

Rischio di esplosione. Utilizzare i mezzi estinguenti a grande distanza.

 

LV

Dzēst ugunsgrēku no attāluma eksplozijas riska dēļ.

 

LT

Gaisrą gesinti iš toli dėl sprogimo pavojaus.

 

HU

A tűz oltását robbanásveszély miatt távolból kell végezni.

 

MT

Itfi n-nar mill-bogħod minħabba r-riskju ta' splużjoni.

 

NL

Op afstand blussen omwille van ontploffingsgevaar.

 

PL

Gasić pożar z odległości, z powodu ryzyka wybuchu.

 

PT

Combater o incêndio à distância, devido ao risco de explosão.

 

RO

Stingeți focul de la distanță din cauza pericolului de explozie.

 

SK

Pre riziko výbuchu haste z väčšej vzdialenosti.

 

SL

Gasiti z večje razdalje zaradi nevarnosti eksplozije.

 

FI

Sammuta palo etäältä räjähdysvaaran takia.

 

SV

Bekämpa branden på avstånd på grund av explosionsrisken.



P376

Keel

 

 

BG

Спри теча, ако е безопасно.

 

ES

Detenga la fuga, si no hay peligro en hacerlo.

 

CS

Zastavte únik, můžete-li tak učinit bez rizika.

 

DA

Stands lækagen, hvis dette er sikkert.

 

DE

Undichtigkeit beseitigen, falls gefahrlos möglich.

 

ET

Leke peatada, kui seda on võimalik teha ohutult.

 

EL

Σταματήστε τη διαρροή, εφόσον δεν υπάρχει κίνδυνος.

 

EN

Stop leak if safe to do so.

 

FR

Obturer la fuite si cela peut se faire sans danger.

 

GA

Cuir stop leis an sceitheadh má tá sé sábháilte é sin a dhéanamh.

▼M5

 

HR

Ako je sigurno, zaustaviti istjecanje.

▼B

 

IT

Bloccare la perdita se non c'è pericolo.

 

LV

Apstādināt noplūdi, ja to var izdarīt drošā veidā.

 

LT

Sustabdyti nuotėkį, jeigu galima saugiai tai padaryti.

 

HU

Meg kell szüntetni a szivárgást, ha ez biztonságosan megtehető.

 

MT

Waqqaf in-nixxija jekk ikun sigur li tagħmel dan.

 

NL

Het lek dichten als dat veilig gedaan kan worden.

 

PL

Zahamować wyciek, o ile jest to bezpieczne.

 

PT

Deter a fuga se tal puder ser feito em segurança.

 

RO

Opriți scurgerea dacă acest lucru se poate face în siguranță.

 

SK

Zastavte únik, ak je to bezpečné.

 

SL

Zaustaviti puščanje, če je varno.

 

FI

Sulje vuoto, jos sen voi tehdä turvallisesti.

 

SV

Stoppa läckan om det kan göras på ett säkert sätt.



P377

Keel

 

 

BG

Пожар от изтекъл газ:

Не гаси, докато течът не бъде отстранен безопасно.

 

ES

Fuga de gas en llamas:

No apagar, salvo si la fuga puede detenerse sin peligro.

 

CS

Požár unikajícího plynu:

Nehaste, nelze-li únik bezpečně zastavit.

 

DA

Brand fra udsivende gas:

Sluk ikke, medmindre det er sikkert at stoppe lækagen.

 

DE

Brand bei Gasleckage:

Nicht löschen, bis Leckage gefahrlos gestoppt werden kann.

 

ET

Lekkiva gaasi põlemise korral mitte kustutada, välja arvatud juhul, kui leket on võimalik ohutult peatada.

 

EL

Διαρροή φλεγόμενου αερίου:

Μην την κατασβέσετε, εκτός εάν μπορείτε να σταματήσετε τη διαρροή χωρίς κίνδυνο.

 

EN

Leaking gas fire:

Do not extinguish, unless leak can be stopped safely.

 

FR

Fuite de gaz enflammé:

Ne pas éteindre, sauf si la fuite peut être arrêtée sans risque.

 

GA

Tine gháis ag sceitheadh:

Ná múch, mura féidir stop a chur leis an sceitheadh go sábháilte.

▼M5

 

HR

Požar zbog istjecanja plina:

ne gasiti ako nije moguće sa sigurnošću zaustaviti istjecanje.

▼B

 

IT

In caso d'incendio dovuto a perdita di gas, non estinguere a meno che non sia possibile bloccare la perdita senza pericolo.

 

LV

Degšanas gāzes noplūde:

Nedzēst, ja vien noplūdi var apstādināt drošā veidā.

 

LT

Nutekėjusių dujų sukeltas gaisras:

Negesinkite, nebent nuotėkį būtų galima saugiai sustabdyti.

 

HU

Égő szivárgó gáz:

Csak akkor szabad a tüzet oltani, ha a szivárgás biztonságosan megszüntethető.

 

MT

Nar minn gass li jagħmel:

Titfix, sakemm ma jkunx jista' jitwaqqaf b'mod sigur milli jibqa' jagħmel.

 

NL

Brand door lekkend gas:

niet blussen, tenzij het lek veilig gedicht kan worden.

 

PL

W przypadku pożaru spowdowanego wyciekiem gazu:

Nie gasić, o ile nie można bezpiecznie zahamować wycieku.

 

PT

Incêndio por fuga de gás: não apagar, a menos que se possa deter a fuga em segurança.

 

RO

Incendiu cauzat de o scurgere de gaz: nu încercați să stingeți, decât dacă scurgerea poate fi oprită în siguranță.

 

SK

Unikajúci horiaci plyn: Nehaste, ak únik nemožno bezpečne zastaviť.

 

SL

Požar zaradi uhajanja plina:

Ne gasiti, če puščanja ni mogoče varno zaustaviti.

 

FI

Vuotavasta kaasusta johtuva palo:

Ei saa sammuttaa, jollei vuotoa voida pysäyttää turvallisesti.

 

SV

Läckande gas som brinner:

Försök inte släcka branden om inte läckan kan stoppas på ett säkert sätt.

▼M4



P378

Keel

 

 

BG

Използвайте…, за да загасите.

 

ES

Utilizar… para la extinción.

 

CS

K uhašení použijte…

 

DA

Anvend…til brandslukning.

 

DE

… zum Löschen verwenden.

 

ET

Kustutamiseks kasutada…

 

EL

Χρησιμοποιείστε… για να κατασβήσετε.

 

EN

Use… to extinguish.

 

FR

Utiliser… pour l’extinction.

 

GA

Úsáid … le haghaidh múchta.

▼M8

 

HR

Za gašenje rabiti …

▼M4

 

IT

Utilizzare….per estinguere.

 

LV

Dzēšanai izmantojiet ….

 

LT

Gesinimui naudoti …

 

HU

Oltásra …használandó.

 

MT

Uża… biex titfi.

 

NL

Blussen met …

 

PL

Użyć… do gaszenia.

 

PT

Para extinguir utilizar….

 

RO

A se utiliza… pentru a stinge.

 

SK

Na hasenie použite…

 

SL

Za gašenje se uporabi…

 

FI

Käytä palon sammuttamiseen…

 

SV

Släck med…

▼B



P380

Keel

 

 

BG

Евакуирай зоната.

 

ES

Evacuar la zona.

 

CS

Vykliďte prostor.

 

DA

Evakuer området.

 

DE

Umgebung räumen.

 

ET

Ala evakueerida.

 

EL

Εκκενώστε την περιοχή.

 

EN

Evacuate area.

 

FR

Évacuer la zone.

 

GA

Aslonnaigh an limistéar.

▼M5

 

HR

Evakuirati područje.

▼B

 

IT

Evacuare la zona.

 

LV

Evakuēt zonu.

 

LT

Evakuokite iš šios zonos.

 

HU

A területet ki kell üríteni.

 

MT

Evakwa ż-żona.

 

NL

Evacueren.

 

PL

Ewakuować teren.

 

PT

Evacuar a zona.

 

RO

Evacuați zona.

 

SK

Priestory evakuujte.

 

SL

Izprazniti območje.

 

FI

Evakuoi alue.

 

SV

Utrym området.



P381

Keel

 

 

BG

Премахни всички източници на запалване, ако е безопасно.

 

ES

Eliminar todas las fuentes de ignición si no hay peligro en hacerlo.

 

CS

Odstraňte všechny zdroje zapálení, můžete-li tak učinit bez rizika.

 

DA

Fjern alle antændelseskilder, hvis dette kan gøres sikkert.

 

DE

Alle Zündquellen entfernen, falls gefahrlos möglich.

 

ET

Eemaldada kõik süüteallikad, kui seda on võimalik teha ohutult.

 

EL

Απομακρύνετε όλες τις πηγές ανάφλεξης, εάν αυτό μπορεί να γίνει χωρίς κίνδυνο.

 

EN

Eliminate all ignition sources if safe to do so.

 

FR

Éliminer toutes les sources d'ignition si cela est faisable sans danger.

 

GA

Díothaigh gach foinse adhainte, má tá sé sábháilte é sin a dhéanamh.

▼M5

 

HR

Ukloniti sve izvore paljenja ukoliko je to moguće sigurno učiniti.

▼B

 

IT

Eliminare ogni fonte d'ignizione se non c'è pericolo.

 

LV

Novērst visus uzliesmošanas avotus, ja to var izdarīt droši.

 

LT

Pašalinti visus uždegimo šaltinius, jeigu galima saugiai tai padaryti.

 

HU

Meg kell szüntetni az összes gyújtóforrást, ha ez biztonságosan megtehető.

 

MT

Elimina s-sorsi kollha li jistgħu jaqbdu jekk ikun sigur li tagħmel dan.

 

NL

Alle ontstekingsbronnen wegnemen als dat veilig gedaan kan worden.

 

PL

Wyeliminować wszystkie źródła zapłonu, jeżeli jest to bezpieczne.

 

PT

Eliminar todas as fontes de ignição se tal puder ser feito em segurança.

 

RO

Eliminați toate sursele de aprindere dacă acest lucru se poate face în siguranță.

 

SK

Ak je to bezpečné, odstráňte všetky zdroje zapálenia.

 

SL

Odstraniti vse vire vžiga, če je varno.

 

FI

Poista kaikki sytytyslähteet, jos sen voi tehdä turvallisesti.

 

SV

Avlägsna alla antändningskällor om det kan göras på ett säkert sätt.



P390

Keel

 

 

BG

Изсмукване на разлива, за да се предотвратят материални щети.

 

ES

Absorber la sustancia derramada para que no dañe otros materiales.

 

CS

Uniklý produkt absorbujte, aby se zamezilo materiálním škodám.

 

DA

Absorber udslip for at undgå materielskade.

 

DE

Verschüttete Mengen aufnehmen, um Materialschäden zu vermeiden.

 

ET

Mahavoolanud toode absorbeerida, et see ei kahjustaks teisi materjale.

 

EL

Σκουπίστε την ουσία που χύθηκε για να προλάβετε υλικές ζημιές.

 

EN

Absorb spillage to prevent material damage.

 

FR

Absorber la substance répandue pour éviter qu'elle attaque les matériaux.

 

GA

Ionsúigh doirteadh chun damáiste d'ábhar a chosc.

▼M5

 

HR

Apsorbirati proliveno kako bi se spriječila materijalna šteta.

▼B

 

IT

Assorbire la fuoriuscita per evitare danni materiali.

 

LV

Uzsūkt izšļakstījumus, lai novērstu materiālus zaudējumus.

 

LT

Absorbuokite nuotekas, kad nebūtų materialinės žalos.

 

HU

A kiömlött anyagot fel kell itatni a körülvevő anyagokban okozott kár megelőzése érdekében.

 

MT

Assorbi t-tixrid biex il-materjal ma jiġrilux ħsara.

 

NL

Gelekte/gemorste stof opnemen om materiële schade te vermijden.

 

PL

Usunąć wyciek, aby zapobiec szkodom materialnym.

 

PT

Absorver o produto derramado a fim de evitar danos materiais.

 

RO

Absorbiți substanța vărsată pentru a nu afecta materialele din apropiere.

 

SK

Aby sa nepoškodil materiál, absorbujte vyliatu/vysypanú látku.

 

SL

Odpraviti razlitje, da se prepreči materialna škoda.

 

FI

Imeytä valumat vahinkojen estämiseksi.

 

SV

Sug upp spill för att undvika materiella skador.



P391

Keel

 

 

BG

Събери разлятото.

 

ES

Recoger la sustancia derramada.

 

CS

Uniklý produkt seberte.

 

DA

Udslip opsamles.

 

DE

Verschüttete Mengen aufnehmen.

 

ET

Mahavoolanud toode kokku koguda.

 

EL

Μαζέψτε την ουσία ή το προϊόν που χύθηκε.

 

EN

Collect spillage.

 

FR

Recueillir la substance répandue.

 

GA

Bailigh doirteadh.

▼M5

 

HR

Sakupiti proliveno/rasuto.

▼B

 

IT

Raccogliere la fuoriuscita.

 

LV

Savākt izšļakstīto šķidrumu.

 

LT

Surinkite nuotekas.

 

HU

A kiömlött anyagot össze kell gyűjteni.

 

MT

Iġbor it-tixrid.

 

NL

Gelekte/gemorste stof opruimen.

 

PL

Zebrać wyciek.

 

PT

Recolher o produto derramado.

 

RO

Colectați produsul vărsat.

 

SK

Odstráňte vyliatu/vysypanú látku.

 

SL

Prestreči razlito tekočino.

 

FI

Valumat on kerättävä.

 

SV

Samla upp spill.

▼M4



P301 + P310

Keel

 

 

BG

ПРИ ПОГЛЪЩАНЕ: Незабавно се обадете в ЦЕНТЪР ПО ТОКСИКОЛОГИЯ/на лекар/…

 

ES

EN CASO DE INGESTIÓN: Llamar inmediatamente a un CENTRO DE TOXICOLOGĺA/médico/…

 

CS

PŘI POŽITÍ: Okamžitě volejte TOXIKOLOGICKÉ INFORMAČNÍ STŘEDISKO/lékaře/….

 

DA

I TILFÆLDE AF INDTAGELSE: Ring omgående til en GIFTINFORMATION/læge/…

 

DE

BEI VERSCHLUCKEN: Sofort GIFTINFORMATIONSZENTRUM/Arzt/…/anrufen.

 

ET

ALLANEELAMISE KORRAL: võtta viivitamata ühendust MÜRGISTUSTEABEKESKUSE/arstiga…

 

EL

ΣΕ ΠΕΡΙΠΤΩΣΗ ΚΑΤΑΠΟΣΗΣ: καλέστε αμέσως το ΚΕΝΤΡΟ ΔΗΛΗΤΗΡΙΑΣΕΩΝ/γιατρό/…

 

EN

IF SWALLOWED: Immediately call a POISON CENTER/doctor/…

 

FR

EN CAS D’INGESTION: Appeler immédiatement un CENTRE ANTIPOISON/un médecin/…

 

GA

MÁ SHLOGTAR: Cuir glao láithreach ar IONAD NIMHE/ar dhoctúir/…

▼M8

 

HR

AKO SE PROGUTA: odmah nazvati CENTAR ZA KONTROLU OTROVANJA/liječnika/…

▼M4

 

IT

IN CASO DI INGESTIONE: contattare immediatamente un CENTRO ANTIVELENI/un medico/…

 

LV

NORĪŠANAS GADĪJUMĀ: Nekavējoties sazinieties ar SAINDĒŠANĀS INFORMĀCIJAS CENTRU/ārstu/…

 

LT

PRARIJUS: nedelsiant skambinti į APSINUODIJIMŲ KONTROLĖS IR INFORMACIJOS BIURĄ/kreiptis į gydytoją/…

 

HU

LENYELÉS ESETÉN: Azonnal forduljon TOXIKOLÓGIAI KÖZPONTHOZ/orvoshoz/….

 

MT

JEKK JINBELA’: Sejjaħ minnufih ĊENTRU TAL-AVVELENAMENT/tabib/…

 

NL

NA INSLIKKEN: onmiddellijk een ANTIGIFCENTRUM/arts/… raadplegen.

 

PL

W PRZYPADKU POŁKNIĘCIA: Natychmiast skontaktować się z OŚRODKIEM ZATRUĆ/lekarzem/…

 

PT

EM CASO DE INGESTÃO: contacte imediatamente um CENTRO DE INFORMAÇÃO ANTIVENENOS/médico/…

 

RO

ÎN CAZ DE ÎNGHIȚIRE: sunați imediat la un CENTRU DE INFORMARE TOXICOLOGICĂ/un medic/…

 

SK

PO POŽITÍ: Okamžite volajte TOXIKOLOGICKÉ INFORMAČNÉ CENTRUM/lekára/…

 

SL

PRI ZAUŽITJU: Takoj pokličite CENTER ZA ZASTRUPITVE/zdravnika/…

 

FI

JOS KEMIKAALIA ON NIELTY: Ota välittömästi yhteys MYRKYTYSTIETOKESKUKSEEN/lääkäriin/…

 

SV

VID FÖRTÄRING: Kontakta genast GIFTINFORMATIONSCENTRALEN/läkare/…



P301 + P312

Keel

 

 

BG

ПРИ ПОГЛЪЩАНЕ: При неразположение се обадете в ЦЕНТЪР ПО ТОКСИКОЛОГИЯ/на лекар/…

 

ES

EN CASO DE INGESTIÓN: Llamar a un CENTRO DE TOXICOLOGĺA/médico/…/si la persona se encuentra mal.

 

CS

PŘI POŽITÍ: Necítíte-li se dobře, volejte TOXIKOLOGICKÉ INFORMAČNÍ STŘEDISKO/lékaře/…

 

DA

I TILFÆLDE AF INDTAGELSE: I tilfælde af ubehag, ring til en GIFTINFORMATION/læge/…/

 

DE

BEI VERSCHLUCKEN: Bei Unwohlsein GIFTINFORMATIONSZENTRUM/Arzt/…/anrufen.

 

ET

ALLANEELAMISE KORRAL: halva enesetunde korral võtta ühendust MÜRGISTUSTEABEKESKUSE/arstiga…

 

EL

ΣΕ ΠΕΡΙΠΤΩΣΗ ΚΑΤΑΠΟΣΗΣ: Καλέστε το ΚΕΝΤΡΟ ΔΗΛΗΤΗΡΙΑΣΕΩΝ/γιατρό/…/εάν αισθανθείτε αδιαθεσία.

 

EN

IF SWALLOWED: Call a POISON CENTER/doctor/…/if you feel unwell.

 

FR

EN CAS D’INGESTION: Appeler un CENTRE ANTIPOISON/un médecin/…/en cas de malaise.

 

GA

MÁ SHLOGTAR: Cuir glao ar IONAD NIMHE/ar dhoctúir/… mura mbraitheann tú go maith.

▼M8

 

HR

AKO SE PROGUTA: u slučaju zdravstvenih tegoba nazvati CENTAR ZA KONTROLU OTROVANJA/liječnika/…

▼M4

 

IT

IN CASO DI INGESTIONE: contattare un CENTRO ANTIVELENI/un medico/…/in caso di malessere.

 

LV

NORĪŠANAS GADĪJUMĀ: Sazinieties ar SAINDĒŠANĀS INFORMĀCIJAS CENTRU/ārstu/.., ja jums ir slikta pašsajūta.

 

LT

PRARIJUS: pasijutus blogai, skambinti į APSINUODIJIMŲ KONTROLĖS IR INFORMACIJOS BIURĄ/kreiptis į gydytoją/…

 

HU

LENYELÉS ESETÉN: Rosszullét esetén forduljon TOXIKOLÓGIAI KÖZPONTHOZ/orvoshoz/….

 

MT

JEKK JINBELA’: Sejjaħ ĊENTRU TAL-AVVELENAMENT/tabib/…/jekk ma tħossokx f’sikktek.

 

NL

NA INSLIKKEN: bij onwel voelen een ANTIGIFCENTRUM/arts/… raadplegen.

 

PL

W PRZYPADKU POŁKNIĘCIA: W przypadku złego samopoczucia skontaktować się z OŚRODKIEM ZATRUĆ/lekarzem/…

 

PT

EM CASO DE INGESTÃO: caso sinta indisposição, contacte um CENTRO DE INFORMAÇÃO ANTIVENENOS/médico/…

 

RO

ÎN CAZ DE ÎNGHIȚIRE: sunați la un CENTRU DE INFORMARE TOXICOLOGICĂ/un medic/…/dacă nu vă simțiți bine.

 

SK

PO POŽITÍ: Pri zdravotných problémoch volajte TOXIKOLOGICKÉ INFORMAČNÉ CENTRUM/lekára/…

 

SL

PRI ZAUŽITJU: Ob slabem počutju pokličite CENTER ZA ZASTRUPITVE/zdravnika/…/.

 

FI

JOS KEMIKAALIA ON NIELTY: Ota yhteys MYRKYTYSTIETOKESKUKSEEN/lääkäriin/…/jos ilmenee pahoinvointia.

 

SV

VID FÖRTÄRING: Vid obehag, kontakta GIFTINFORMATIONSCENTRALEN/läkare/…

▼B



P301 + P330 + P331

Keel

 

 

BG

ПРИ ПОГЛЪЩАНЕ: изплакни устата. НЕ предизвиквай повръщане.

 

ES

EN CASO DE INGESTIÓN: Enjuáguese la boca. NO provoque el vómito.

 

CS

PŘI POŽITÍ: Vypláchněte ústa. NEVYVOLÁVEJTE zvracení.

 

DA

I TILFÆLDE AF INDTAGELSE: Skyl munden. Fremkald IKKE opkastning.

 

DE

BEI VERSCHLUCKEN: Mund ausspülen. KEIN Erbrechen herbeiführen.

 

ET

ALLANEELAMISE KORRAL: loputada suud. MITTE kutsuda esile oksendamist.

 

EL

ΣΕ ΠΕΡΙΠΤΩΣΗ ΚΑΤΑΠΟΣΗΣ: Ξεπλύντε το στόμα. ΜΗΝ προκαλέσετε εμετό.

 

EN

IF SWALLOWED: rinse mouth. Do NOT induce vomiting.

 

FR

EN CAS D'INGESTION: rincer la bouche. NE PAS faire vomir.

 

GA

MÁ SHLOGTAR: sruthlaítear an béal. NÁ déan urlacan a spreagadh.

▼M5

 

HR

AKO SE PROGUTA: isprati usta. NE izazivati povraćanje.

▼B

 

IT

IN CASO DI INGESTIONE: sciacquare la bocca. NON provocare il vomito.

 

LV

NORĪŠANAS GADĪJUMĀ: izskalot muti. NEIZRAISĪT vemšanu.

 

LT

PRARIJUS: išskalaukite burną. NESISTENKITE sukelti vėmimo.

 

HU

LENYELÉS ESETÉN: a szájat ki kell öblíteni. TILOS hánytatni.

 

MT

JEKK JINBELA': laħlaħ il-ħalq. IĠĠIEGĦELX ir-remettar.

 

NL

NA INSLIKKEN: de mond spoelen – GEEN braken opwekken.

 

PL

W PRZYPADKU POŁKNIĘCIA: wypłukać usta. NIE wywoływać wymiotów.

 

PT

EM CASO DE INGESTÃO: enxaguar a boca. NÃO provocar o vómito.

 

RO

ÎN CAZ DE ÎNGHIȚIRE: clătiți gura. NU provocați voma.

 

SK

PO POŽITÍ: vypláchnite ústa. Nevyvolávajte zvracanie.

 

SL

PRI ZAUŽITJU: izprati usta. NE izzvati bruhanja.

 

FI

JOS KEMIKAALIA ON NIELTY: Huuhdo suu. EI saa oksennuttaa.

 

SV

VID FÖRTÄRING: Skölj munnen. Framkalla INTE kräkning.



P302 + P334

Keel

 

 

BG

ПРИ ПОПАДАНЕ ВЪРХУ КОЖАТА: Потопи в хладка вода/сложи мокри компреси.

 

ES

EN CASO DE CONTACTO CON LA PIEL: Sumergir en agua fresca/aplicar compresas húmedas.

 

CS

JE-LI NA KŮŽI: Ponořte do studené vody/zabalte do studeného obkladu.

 

DA

VED KONTAKT MED HUDEN: Skyl under koldt vand/anvend våde omslag.

 

DE

BEI BERÜHRUNG MIT DER HAUT: In kaltes Wasser tauchen/nassen Verband anlegen.

 

ET

NAHALE SATTUMISE KORRAL: hoida jahedas vees/panna peale niiske kompress.

 

EL

ΣΕ ΠΕΡΙΠΤΩΣΗ ΕΠΑΦΗΣ ΜΕ ΤΟ ΔΕΡΜΑ: Πλύντε με άφθονο δροσερό νερό/τυλίξτε με βρεγμένους επιδέσμους.

 

EN

IF ON SKIN: Immerse in cool water/wrap in wet bandages.

 

FR

EN CAS DE CONTACT AVEC LA PEAU: immerger dans l'eau fraîche/poser une compresse humide.

 

GA

I gCÁS TADHAILL LEIS AN gCRAICEANN: Tum in uisce fionnuar/cuir bréid fliuch air.

▼M5

 

HR

U SLUČAJU DODIRA S KOŽOM: uroniti u hladnu vodu/omotati vlažnim zavojem.

▼B

 

IT

IN CASO DI CONTATTO CON LA PELLE: immergere in acqua fredda/avvolgere con un bendaggio umido.

 

LV

SASKARĒ AR ĀDU: iegremdēt vēsā ūdenī/ietīt mitros apsējos.

 

LT

JEI PATEKO ANT ODOS: Įmerkite į vėsų vandenį/apibintuokite šlapiais tvarsčiais.

 

HU

BŐRREL VALÓ ÉRINTKEZÉS ESETÉN: Hideg vízzel/nedves kötéssel kell hűteni.

 

MT

JEKK FUQ IL-ĠILDA: Daħħal fl-ilma frisk/kebbeb f'faxex imxarrbin.

 

NL

BIJ CONTACT MET DE HUID: in koud water onderdompelen/nat verband aanbrengen.

 

PL

W PRZYPADKU DOSTANIA SIĘ NA SKÓRĘ: Zanurzyć w zimnej wodzie/owinąć mokrym bandażem.

 

PT

SE ENTRAR EM CONTACTO COM A PELE: mergulhar em água fria/aplicar compressas húmidas.

 

RO

ÎN CAZ DE CONTACT CU PIELEA: introduceți în apă rece/acoperiți cu o compresă udă.

 

SK

PRI KONTAKTE S POKOŽKOU: Ponorte do studenej vody/obviažte mokrými obväzmi.

 

SL

PRI STIKU S KOŽO: potopiti v hladno vodo/zaviti v mokre povoje.

 

FI

JOS KEMIKAALIA JOUTUU IHOLLE: Upota kylmään veteen/kääri märkiin siteisiin.

 

SV

VID HUDKONTAKT: Skölj under kallt vatten/använd våta omslag.

▼M4 —————

▼M4



P302 + P352

Keel

 

 

BG

ПРИ КОНТАКТ С КОЖАТА: Измийте обилно с вода/…

 

ES

EN CASO DE CONTACTO CON LA PIEL: Lavar con abundante agua/…

 

CS

PŘI STYKU S KŮŽÍ: Omyjte velkým množstvím vody/…

 

DA

VED KONTAKT MED HUDEN: Vask med rigeligt vand/…

 

DE

BEI BERÜHRUNG MIT DER HAUT: Mit viel Wasser/…/waschen.

 

ET

NAHALE SATTUMISE KORRAL: pesta rohke veega/…

 

EL

ΣΕ ΠΕΡΙΠΤΩΣΗ ΕΠΑΦΗΣ ΜΕ ΤΟ ΔΕΡΜΑ: Πλύντε με άφθονο νερό/…

 

EN

IF ON SKIN: Wash with plenty of water/…

 

FR

EN CAS DE CONTACT AVEC LA PEAU: Laver abondamment à l’eau/…

 

GA

I gCÁS TEAGMHÁLA LEIS AN gCRAICEANN: Nigh le neart gallúnaí agus uisce é.

▼M8

 

HR

U SLUČAJU DODIRA S KOŽOM: oprati velikom količinom vode/…

▼M4

 

IT

IN CASO DI CONTATTO CON LA PELLE: lavare abbondantemente con acqua/…

 

LV

SASKARĒ AR ĀDU: nomazgāt ar lielu ūdens/.. daudzumu.

 

LT

PATEKUS ANT ODOS: plauti dideliu vandens kiekiu/…

 

HU

HA BŐRRE KERÜL: Lemosás bő vízzel/….

 

MT

JEKK JIĠI FUQ IL-ĠILDA: Baħbaħ b’ħafna ilma/…

 

NL

BIJ CONTACT MET DE HUID: met veel water/… wassen.

 

PL

W PRZYPADKU KONTAKTU ZE SKÓRĄ: Umyć dużą ilością wody/…

 

PT

SE ENTRAR EM CONTACTO COM A PELE: lavar abundantemente com água/…

 

RO

ÎN CAZ DE CONTACT CU PIELEA: spălați cu multă apă/…

 

SK

PRI KONTAKTE S POKOŽKOU: Umyte veľkým množstvom vody/…

 

SL

PRI STIKU S KOŽO: Umiti z veliko vode/…

 

FI

JOS KEMIKAALIA JOUTUU IHOLLE: Pese runsaalla vedellä/…

 

SV

VID HUDKONTAKT: Tvätta med mycket vatten/…



P303 + P361 + P353

Keel

 

 

BG

ПРИ КОНТАКТ С КОЖАТА (или косата): Незабавно свалете цялото замърсено облекло. Облейте кожата с вода/вземете душ.

 

ES

EN CASO DE CONTACTO CON LA PIEL (o el pelo): Quitar inmediatamente todas las prendas contaminadas. Aclararse la piel con agua/ducharse.

 

CS

PŘI STYKU S KŮŽÍ (nebo s vlasy): Veškeré kontaminované části oděvu okamžitě svlékněte. Opláchněte kůži vodou/osprchujte.

 

DA

VED KONTAKT MED HUDEN (eller håret): Alt tilsmudset tøj tages straks af. Skyl/brus huden med vand.

 

DE

BEI BERÜHRUNG MIT DER HAUT (oder dem Haar): Alle kontaminierten Kleidungsstücke sofort ausziehen. Haut mit Wasser abwaschen/duschen.

 

ET

NAHALE (või juustele) SATTUMISE KORRAL: võtta viivitamata kõik saastunud rõivad seljast. Loputada nahka veega / loputada duši all.

 

EL

ΣΕ ΠΕΡΙΠΤΩΣΗ ΕΠΑΦΗΣ ΜΕ ΤΟ ΔΕΡΜΑ (ή με τα μαλλιά): Βγάλτε αμέσως όλα τα μολυσμένα ρούχα. Ξεπλύντε την επιδερμίδα με νερό/στο ντους.

 

EN

IF ON SKIN (or hair): Take off immediately all contaminated clothing. Rinse skin with water/shower.

 

FR

EN CAS DE CONTACT AVEC LA PEAU (ou les cheveux): Enlever immédiatement tous les vêtements contaminés. Rincer la peau à l’eau/Se doucher.

 

GA

I gCÁS TEAGMHÁLA LEIS AN gCRAICEANN (nó le gruaig): Bain díot láithreach na héadaí éillithe go léir. Sruthlaigh an craiceann le huisce/glac cithfholcadh.

▼M8

 

HR

U SLUČAJU DODIRA S KOŽOM (ili kosom): odmah skinuti svu zagađenu odjeću. Isprati kožu vodom/tuširanjem.

▼M4

 

IT

IN CASO DI CONTATTO CON LA PELLE (o con i capelli): togliere immediatamente tutti gli indumenti contaminati. Sciacquare la pelle/fare una doccia.

 

LV

SASKARĒ AR ĀDU (vai matiem): nekavējoties novilkt visu piesārņoto apģērbu. Noskalot ādu ar ūdeni/dušā.

 

LT

PATEKUS ANT ODOS (arba plaukų): nusivilkite visus užterštus drabužius. Nuplaukite odą vandeniu arba po dušu.

 

HU

HA BŐRRE (vagy hajra) KERÜL: Az összes szennyezett ruhadarabot azonnal le kell vetni. A bőrt le kell öblíteni vízzel/zuhanyozás.

 

MT

JEKK JIĠI FUQ IL-ĠILDA (jew fuq ix-xagħar) Neħħi minnufih il-ħwejjeg kontaminati kollha. Baħbaħ il-ġilda bl-ilma/taħt ix-xawer.

 

NL

BIJ CONTACT MET DE HUID (of het haar): verontreinigde kleding onmiddellijk uittrekken. Huid met water afspoelen/afdouchen.

 

PL

W PRZYPADKU KONTATKU ZE SKÓRĄ (lub z włosami): Natychmiast zdjąć całą zanieczyszczoną odzież. Spłukać skórę pod strumieniem wody/prysznicem.

 

PT

SE ENTRAR EM CONTACTO COM A PELE (ou o cabelo): retirar imediatamente toda a roupa contaminada. Enxaguar a pele com água/tomar um duche.

 

RO

ÎN CAZ DE CONTACT CU PIELEA (sau părul): scoateți imediat toată îmbrăcămintea contaminată. Clătiți pielea cu apă/faceți duș.

 

SK

PRI KONTAKTE S POKOŽKOU (alebo vlasmi): Všetky kontaminované časti odevu okamžite vyzlečte. Pokožku opláchnite vodou/sprchou.

 

SL

PRI STIKU S KOŽO (ali lasmi): Takoj sleči vsa kontaminirana oblačila. Izprati kožo z vodo/prho.

 

FI

JOS KEMIKAALIA JOUTUU IHOLLE (tai hiuksiin): Riisu saastunut vaatetus välittömästi. Huuhdo/suihkuta iho vedellä.

 

SV

VID HUDKONTAKT (även håret): Ta omedelbart av alla nedstänkta kläder. Skölj huden med vatten/duscha.



P304 + P340

Keel

 

 

BG

ПРИ ВДИШВАНЕ: Изведете лицето на чист въздух и го поставете в позиция, улесняваща дишането.

 

ES

EN CASO DE INHALACIÓN: Transportar a la persona al aire libre y mantenerla en una posición que le facilite la respiración.

 

CS

PŘI VDECHNUTÍ: Přeneste osobu na čerstvý vzduch a ponechte ji v poloze usnadňující dýchání.

 

DA

VED INDÅNDING: Flyt personen til et sted med frisk luft og sørg for, at vejrtrækningen lettes.

 

DE

BEI EINATMEN: Die Person an die frische Luft bringen und für ungehinderte Atmung sorgen.

 

ET

SISSEHINGAMISE KORRAL: toimetada isik värske õhu kätte ja hoida asendis, mis võimaldab kergesti hingata.

 

EL

ΣΕ ΠΕΡΙΠΤΩΣΗ ΕΙΣΠΝΟΗΣ: Μεταφέρατε τον παθόντα στον καθαρό αέρα και αφήστε τον να ξεκουραστεί σε στάση που διευκολύνει την αναπνοή.

 

EN

IF INHALED: Remove person to fresh air and keep comfortable for breathing.

 

FR

EN CAS D’INHALATION: transporter la personne à l’extérieur et la maintenir dans une position où elle peut confortablement respirer.

 

GA

MÁ IONANÁILTEAR: Tabhair an duine amach faoin aer úr agus coinnigh é compordach.

▼M8

 

HR

AKO SE UDIŠE: premjestiti osobu na svježi zrak i postaviti ju u položaj koji olakšava disanje.

▼M4

 

IT

IN CASO DI INALAZIONE: trasportare l’infortunato all’aria aperta e mantenerlo a riposo in posizione che favorisca la respirazione.

 

LV

IEELPOŠANAS GADĪJUMĀ: nogādāt cietušo svaigā gaisā un nodrošināt netraucētu elpošanu.

 

LT

ĮKVĖPUS: išnešti nukentėjusįjį į gryną orą; jam būtina patogi padėtis, leidžianti laisvai kvėpuoti.

 

HU

BELÉLEGZÉS ESETÉN: Az érintett személyt friss levegőre kell vinni, és olyan nyugalmi testhelyzetbe kell helyezni, hogy könnyen tudjon lélegezni.

 

MT

JEKK JINĠIBED MAN-NIFS: Qiegħed lill-persuna għall-arja friska f’pożizzjoni komda biex tieħu n-nifs.

 

NL

NA INADEMING: de persoon in de frisse lucht brengen en ervoor zorgen dat deze gemakkelijk kan ademen.

 

PL

W PRZYPADKU DOSTANIA SIĘ DO DRÓG ODDECHOWYCH: wyprowadzić lub wynieść poszkodowanego na świeże powietrze i zapewnić mu warunki do swobodnego oddychania.

 

PT

EM CASO DE INALAÇÃO: retirar a pessoa para uma zona ao ar livre e mantê-la numa posição que não dificulte a respiração.

 

RO

ÎN CAZ DE INHALARE: transportați persoana la aer liber și mențineți-o într-o poziție confortabilă pentru respirație.

 

SK

PO VDÝCHNUTÍ: Presuňte osobu na čerstvý vzduch a umožnite jej pohodlne dýchať.

 

SL

PRI VDIHAVANJU: Prenesti osebo na svež zrak in jo pustiti v udobnem položaju, ki olajša dihanje.

 

FI

JOS KEMIKAALIA ON HENGITETTY: Siirrä henkilö raittiiseen ilmaan ja varmista vaivaton hengitys.

 

SV

VID INANDNING: Flytta personen till frisk luft och se till att andningen underlättas.

▼M4 —————

▼B



P305 + P351 + P338

Keel

 

 

BG

ПРИ ПОПАДАНЕ В ОЧИТЕ: Промивай внимателно с вода в продължение на няколко минути. Свали контактните лещи, ако има такива и доколкото това е възможно. Продължавай да промиваш.

 

ES

EN CASO DE CONTACTO CON LOS OJOS: Aclarar cuidadosamente con agua durante varios minutos. Quitar las lentes de contacto, si lleva y resulta fácil. Seguir aclarando.

 

CS

JE-LI V OČÍCH: Několik minut opatrně vyplachujte vodou. Vyjměte kontaktní čočky, jsou-li nasazeny a pokud je lze vyjmout snadno. Pokračujte ve vyplachování.

 

DA

VED KONTAKT MED ØJNENE: Skyl forsigtigt med vand i flere minutter. Fjern eventuelle kontaktlinser, hvis dette kan gøres let. Fortsæt skylning.

 

DE

►C3  BEI KONTAKT MIT DEN AUGEN: Einige Minuten lang behutsam mit Wasser spülen. Eventuell vorhandene Kontaktlinsen nach Möglichkeit entfernen. Weiter spülen. ◄

 

ET

SILMA SATTUMISE KORRAL: loputada mitme minuti jooksul ettevaatlikult veega. Eemaldada kontaktläätsed, kui neid kasutatakse ja kui neid on kerge eemaldada. Loputada veel kord.

 

EL

ΣΕ ΠΕΡΙΠΤΩΣΗ ΕΠΑΦΗΣ ΜΕ ΤΑ ΜΑΤΙΑ: Ξεπλύντε προσεκτικά με νερό για αρκετά λεπτά. Εάν υπάρχουν φακοί επαφής, αφαιρέστε τους, εφόσον είναι εύκολο. Συνεχίστε να ξεπλένετε.

 

EN

IF IN EYES: Rinse cautiously with water for several minutes. Remove contact lenses, if present and easy to do. Continue rinsing.

 

FR

EN CAS DE CONTACT AVEC LES YEUX: rincer avec précaution à l'eau pendant plusieurs minutes. Enlever les lentilles de contact si la victime en porte et si elles peuvent être facilement enlevées. Continuer à rincer.

 

GA

I gCÁS TADHAILL LEIS NA SÚILE: Sruthlaigh go cúramach le huisce ar feadh roinnt nóiméad. Tóg amach na tadhall-lionsaí, más ann dóibh agus más furasta. Lean den sruthlú.

▼M5

 

HR

U SLUČAJU DODIRA S OČIMA: oprezno ispirati vodom nekoliko minuta. Ukloniti kontaktne leće ukoliko ih nosite i ako se one lako uklanjaju. Nastaviti ispiranje.

▼B

 

IT

IN CASO DI CONTATTO CON GLI OCCHI: sciacquare accuratamente per parecchi minuti. Togliere le eventuali lenti a contatto se è agevole farlo. Continuare a sciacquare.

 

LV

SASKARĒ AR ACĪM: uzmanīgi izskalot ar ūdeni vairākas minūtes. Izņemt kontaktlēcas, ja tās ir ievietotas un ja to ir viegli izdarīt. Turpināt skalot.

 

LT

JEI PATEKO Į AKIS: Kelias minutes atsargiai skalaukite. Išimkite kontaktinius lęšius, jeigu yra ir jeigu lengvai galima tai padaryti. Skalaukite toliau.

 

HU

SZEMBE KERÜLÉS esetén: Több percig tartó óvatos öblítés vízzel. Adott esetben a kontaktlencsék eltávolítása, ha könnyen megoldható. Az öblítés folytatása.

 

MT

JEKK JIDĦOL FL-GĦAJNEJN: Laħlaħ bil-mod bl-ilma għal diversi minuti. Neħħi l-lentijiet tal-kuntatt, jekk ikun hemm u jkunu faċli biex tneħħihom. Ibqa' laħlaħ.

 

NL

BIJ CONTACT MET DE OGEN: voorzichtig afspoelen met water gedurende een aantal minuten; contactlenzen verwijderen, indien mogelijk; blijven spoelen.

 

PL

W PRZYPADKU DOSTANIA SIĘ DO OCZU: Ostrożnie płukać wodą przez kilka minut. Wyjąć soczewki kontaktowe, jeżeli są i można je łatwo usunąć. Nadal płukać.

 

PT

SE ENTRAR EM CONTACTO COM OS OLHOS: enxaguar cuidadosamente com água durante vários minutos. Se usar lentes de contacto, retire-as, se tal lhe for possível. Continuar a enxaguar.

 

RO

ÎN CAZ DE CONTACT CU OCHII: clătiți cu atenție cu apă timp de mai multe minute. Scoateți lentilele de contact, dacă este cazul și dacă acest lucru se poate face cu ușurință. Continuați să clătiți.

 

SK

PO ZASIAHNUTÍ OČÍ: Niekoľko minút ich opatrne vyplachujte vodou. Ak sa používajú kontaktné šošovky a ak je to možné, odstráňte ich. Pokračujte vo vyplachovaní.

 

SL

PRI STIKU Z OČMI: previdno izpirati z vodo nekaj minut. Odstranite kontaktne leče, če jih imate in če to lahko storite brez težav. Nadaljevati izpiranje.

 

FI

►C3  JOS KEMIKAALIA JOUTUU SILMIIN: Huuhdo huolellisesti vedellä usean minuutin ajan. Poista mahdolliset piilolinssit, jos sen voi tehdä helposti. Jatka huuhtomista. ◄

 

SV

VID KONTAKT MED ÖGONEN: Skölj försiktigt med vatten i flera minuter. Ta ur eventuella kontaktlinser om det går lätt. Fortsätt att skölja.



P306 + P360

Keel

 

 

BG

ПРИ ПОПАДАНЕ ВЪРХУ ОБЛЕКЛОТО: незабавно облей замърсено облекло и кожата обилно с вода, преди да свалиш дрехите.

 

ES

EN CASO DE CONTACTO CON LA ROPA: Aclare inmediatamente con agua abundante las prendas y la piel contaminadas antes de quitarse la ropa.

 

CS

JE-LI NA ODĚVU: Před svlečením opláchněte okamžitě kontaminovaný oděv a kůži velkým množstvím vody.

 

DA

VED KONTAKT MED TØJET: Skyl omgående tilsmudset tøj og hud med rigeligt vand, før tøjet fjernes.

 

DE

BEI BERÜHRUNG MIT DER KLEIDUNG: Vor Ablegen der Kleidung kontaminierte Kleidung und Haut sofort mit viel Wasser abwaschen.

 

ET

RÕIVASTELE SATTUMISE KORRAL: saastunud rõivad ja nahk loputada viivitamata rohke veega ning alles seejärel rõivad eemaldada.

 

EL

ΣΕ ΠΕΡΙΠΤΩΣΗ ΕΠΑΦΗΣ ΜΕ ΤΑ ΡΟΥΧΑ: Ξεπλύντε αμέσως τα μολυσμένα ρούχα και την επιδερμίδα με άφθονο νερό πριν αφαιρέσετε τα ρούχα.

 

EN

IF ON CLOTHING: rinse immediately contaminated clothing and skin with plenty of water before removing clothes.

 

FR

EN CAS DE CONTACT AVEC LES VÊTEMENTS: rincer immédiatement et abondamment avec de l'eau les vêtements contaminés et la peau avant d'enlever les vêtements.

 

GA

I gCÁS TADHAILL LE hÉADAÍ: sruthlaítear éadaí agus craiceann truaillithe láithreach le neart uisce roimh na héadaí a bhaint.

▼M5

 

HR

U SLUČAJU DODIRA S ODJEĆOM: odmah isprati zagađenu odjeću i kožu velikom količinom vode prije uklanjanja odjeće.

▼B

 

IT

IN CASO DI CONTATTO CON GLI INDUMENTI: sciacquare immediatamente e abbondantemente gli indumenti contaminati e la pelle prima di togliersi gli indumenti.

 

LV

SASKARĒ AR APĢĒRBU: nekavējoties izskalot piesārņoto apģērbu un ādu ar lielu daudzumu ūdeni, pirms apģērba novilkšanas.

 

LT

JEI PATEKO ANT DRABUŽIŲ: Prieš nuvilkdami užterštus drabužius, nedelsdami juos ir odą nuplaukite pildami daug vandens.

 

HU

RUHÁRA KERÜLÉS ESETÉN: A ruhák levetése előtt a szennyezett ruházatot és a bőrt bő vízzel azonnal le kell öblíteni.

 

MT

JEKK FUQ IL-ĦWEJJEĠ: laħlaħ mall-ewwel il-ħwejjeġ kontaminati u l-ġilda b'ħafna ilma qabel ma tneħħi l-ħwejjeġ.

 

NL

NA MORSEN OP KLEDING: verontreinigde kleding en huid onmiddellijk met veel water afspoelen en pas daarna kleding uittrekken.

 

PL

W PRZYPADKU DOSTANIA SIĘ NA ODZIEŻ: natychmiast spłukać zanieczyszczoną odzież i skórę dużą ilością wody przed zdjęciem odzieży.

 

PT

SE ENTRAR EM CONTACTO COM A ROUPA: enxaguar imediatamente com muita água a roupa e a pele contaminadas antes de se despir.

 

RO

ÎN CAZ DE CONTACT CU ÎMBRĂCĂMINTEA: clătiți imediat îmbrăcămintea contaminată și pielea cu multă apă înainte de scoaterea îmbrăcămintei.

 

SK

PRI KONTAKTE S ODEVOM: kontaminovaný odev a pokožku opláchnite veľkým množstvom vody a potom odev odstráňte.

 

SL

PRI STIKU Z OBLAČILI: takoj izprati kontaminirana oblačila in kožo z veliko vode pred odstranitvijo oblačil.

 

FI

JOS KEMIKAALIA JOUTUU VAATTEISIIN: Huuhdo saastunut vaatetus ja iho välittömästi runsaalla vedellä ennen vaatetuksen riisumista.

 

SV

OM DET KOMMER PÅ KLÄDERNA: Skölj omedelbart nedstänkta kläder och hud med mycket vatten innan du tar av dig kläderna.

▼M4



P308 + P311

Keel

 

 

BG

ПРИ явна или предполагаема експозиция: Обадете се в ЦЕНТЪР ПО ТОКСИКОЛОГИЯ/на лекар/…

 

ES

EN CASO DE exposición manifiesta o presunta: Llamar a un CENTRO DE TOXICOLOGĺA/médico/…

 

CS

PŘI expozici nebo podezření na ni: Volejte TOXIKOLOGICKÉ INFORMAČNÍ STŘEDISKO/lékaře/….

 

DA

VED eksponering eller mistanke om eksponering: Ring til en GIFTINFORMATION/læge/…

 

DE

BEI Exposition oder falls betroffen: GIFTINFORMATIONSZENTRUM/Arzt/…/anrufen.

 

ET

Kokkupuute korral: võtta ühendust MÜRGISTUSTEABEKESKUSE/arstiga…

 

EL

ΣΕ ΠΕΡΙΠΤΩΣΗ έκθεσης ή πιθανής έκθεσης: Καλέστε το ΚΕΝΤΡΟ ΔΗΛΗΤΗΡΙΑΣΕΩΝ/γιατρό/…

 

EN

IF exposed or concerned: Call a POISON CENTER/doctor/…

 

FR

EN CAS d’exposition prouvée ou suspectée: Appeler un CENTRE ANTIPOISON/un médecin/…

 

GA

I gCÁS nochta nó má mheastar a bheith nochtaithe: Cuir glao ar IONAD NIMHE/ar dhoctúir/…

▼M8

 

HR

U SLUČAJU izloženosti ili sumnje na izloženost: nazvati CENTAR ZA KONTROLU OTROVANJA/liječnika/…

▼M4

 

IT

In caso di esposizione o di possibile esposizione: contattare un CENTRO ANTIVELENI/un medico/…

 

LV

JA saskaras vai saistīts ar: sazinieties ar SAINDĒŠANĀS INFORMĀCIJAS CENTRU/ārstu/…

 

LT

Esant poveikiui arba jeigu numanomas poveikis: skambinti į APSINUODIJIMŲ KONTROLĖS IR INFORMACIJOS BIURĄ/kreiptis į gydytoją/…

 

HU

Expozíció vagy annak gyanúja esetén: Forduljon TOXIKOLÓGIAI KÖZPONTHOZ/orvoshoz/….

 

MT

JEKK espost jew konċernat: Sejjaħ ĊENTRU TAL-AVVELENAMENT/tabib/…

 

NL

NA (mogelijke) blootstelling: Een ANTIGIFCENTRUM/arts/… raadplegen.

 

PL

W przypadku narażenia lub styczności: Skontaktować się z OŚRODKIEM ZATRUĆ/lekarzem/…

 

PT

EM CASO DE exposição ou suspeita de exposição: contacte um CENTRO DE INFORMAÇÃO ANTIVENENOS/médico/…

 

RO

ÎN CAZ de expunere sau de posibilă expunere: sunați la un CENTRU DE INFORMARE TOXICOLOGICĂ/un medic/…

 

SK

PO expozícii alebo podozrení z nej: Volajte TOXIKOLOGICKÉ INFORMAČNÉ CENTRUM/lekára/…

 

SL

Pri izpostavljenosti ali sumu izpostavljenosti: Pokličite CENTER ZA ZASTRUPITVE/zdravnika/…

 

FI

Altistumisen tapahduttua tai jos epäillään altistumista: Ota yhteys MYRKYTYSTIETOKESKUKSEEN/lääkäriin/…

 

SV

Vid exponering eller misstanke om exponering: Kontakta GIFTINFORMATIONSCENTRALEN/läkare/…

▼B



P308 + P313

Keel

 

 

BG

ПРИ явна или предполагаема експозиция: Потърси медицински съвет/помощ.

 

ES

EN CASO DE exposición manifiesta o presunta: Consulte a un médico.

 

CS

PŘI expozici nebo v případě obav: Vyhledejte lékařskou pomoc/ošetření.

 

DA

VED eksponering eller mistanke om eksponering: Søg lægehjælp.

 

DE

BEI Exposition oder Verdacht: Ärztlichen Rat einholen/ärztliche Hilfe hinzuziehen.

 

ET

Kokkupuute või kokkupuutekahtluse korral: pöörduda arsti poole.

 

EL

ΣΕ ΠΕΡΙΠΤΩΣΗ έκθεσης ή πιθανότητας έκθεσης: Συμβουλευθείτε/Επισκεφθείτε γιατρό.

 

EN

IF exposed or concerned: Get medical advice/attention.

 

FR

EN CAS d'exposition certaine ou suspectée: consulter un médecin.

 

GA

I gCÀS nochta nó má mheastar a bheith nochtaithe: Faigh comhairle/cúram liachta.

▼M5

 

HR

U SLUČAJU izloženosti ili sumnje na izloženost: zatražiti savjet/pomoć liječnika.

▼B

 

IT

IN CASO di esposizione o di possibile esposizione, consultare un medico.

 

LV

Ja nokļūst saskarē vai saistīts ar to: lūdziet mediķu palīdzību.

 

LT

Jeigu daromas arba numanomas poveikis: kreipkitės į gydytoją.

 

HU

Expozíció vagy annak gyanúja esetén: kérjen orvosi ellátást.

 

MT

Jekk espost jew konċernat: Ħu parir/attenzjoni medika.

 

NL

NA (mogelijke) blootstelling: een arts raadplegen.

 

PL

W przypadku narażenia lub styczności: Zasięgnąć porady/zgłosić się pod opiekę lekarza.

 

PT

EM CASO DE exposição ou suspeita de exposição: consulte um médico.

 

RO

ÎN CAZ DE expunere sau expunere suspectată: consultați medicul.

 

SK

Po expozícii alebo podozrení z nej: Vyhľadajte lekársku pomoc/starostlivosť.

 

SL

PRI izpostavljenosti ali sumu izpostavljenosti: poiščite zdravniško pomoč/oskrbo.

 

FI

Altistumisen tapahduttua tai jos epäillään altistumista: Hakeudu lääkäriin.

 

SV

Om du exponerats eller utsätts på annat sätt: Sök läkarvård.

▼M4 —————

▼B



P332 + P313

Keel

 

 

BG

При поява на кожно дразнене: Потърси медицински съвет/помощ.

 

ES

En caso de irritación cutánea: Consulte a un médico.

 

CS

Dojde-li k podráždění kůže: Vyhledejte lékařskou pomoc/ošetření.

 

DA

Ved hudirritation: Søg lægehjælp.

 

DE

Bei Hautreizung: Ärztlichen Rat einholen/ärztliche Hilfe hinzuziehen.

 

ET

Nahaärrituse korral: pöörduda arsti poole.

 

EL

Εάν παρατηρηθεί ερεθισμός του δέρματος: Συμβουλευθείτε/Επισκεφθείτε γιατρό.

 

EN

If skin irritation occurs: Get medical advice/attention.

 

FR

En cas d'irritation cutanée: consulter un médecin.

 

GA

I gcás greannú cnis: Faigh comhairle/cúram liachta.

▼M5

 

HR

U slučaju nadražaja kože: zatražiti savjet/pomoć liječnika.

▼B

 

IT

In caso di irritazione della pelle: consultare un medico.

 

LV

Ja rodas ādas iekaisums: lūdziet mediķu palīdzību.

 

LT

Jeigu sudirginama oda: kreipkitės į gydytoją.

 

HU

Bőrirritáció esetén: forduljon orvoshoz.

 

MT

Jekk ikun hemm irritazzjoni tal-ġilda: Ħu parir/attenzjoni medika.

 

NL

Bij huidirritatie: een arts raadplegen.

 

PL

W przypadku wystąpienia podrażnienia skóry: Zasięgnąć porady/zgłosić się pod opiekę lekarza.

 

PT

Em caso de irritação cutânea: consulte um médico.

 

RO

În caz de iritare a pielii: consultați medicul.

 

SK

Ak sa objaví podráždenie pokožky, vyhľadajte lekársku pomoc/starostlivosť.

 

SL

Če nastopi draženje kože: poiščite zdravniško pomoč/oskrbo.

 

FI

Jos ilmenee ihoärsytystä: Hakeudu lääkäriin.

 

SV

Vid hudirritation: Sök läkarvård.



P333 + P313

Keel

 

 

BG

При поява на кожно дразнене или обрив на кожата: Потърси медицински съвет/помощ.

 

ES

En caso de irritación cutánea o sarpullido: Consulte a un médico.

 

CS

Dojde-li k podráždění kůže nebo objeví-li se vyrážka: Vyhledejte lékařskou pomoc/ošetření.

 

DA

Ved hudirritation eller udslet: Søg lægehjælp.

 

DE

Bei Hautreizung oder -ausschlag: Ärztlichen Rat einholen/ärztliche Hilfe hinzuziehen.

 

ET

Nahaärrituse või lööbe korral: pöörduda arsti poole.

 

EL

Εάν παρατηρηθεί ερεθισμός του δέρματος ή εμφανιστεί εξάνθημα: Συμβουλευθείτε/Επισκεφθείτε γιατρό.

 

EN

If skin irritation or rash occurs: Get medical advice/attention.

 

FR

En cas d'irritation ou d'éruption cutanée: consulter un médecin.

 

GA

Má tharlaíonn greannú nó gríos craicinn: Faigh comhairle/cúram liachta.

▼M5

 

HR

U slučaju nadražaja ili osipa na koži: zatražiti savjet/pomoć liječnika.

▼B

 

IT

In caso di irritazione o eruzione della pelle: consultare un medico.

 

LV

Ja rodas ādas iekaisums vai izsitumi: lūdziet mediķu palīdzību.

 

LT

Jeigu sudirginama oda arba ją išberia: kreipkitės į gydytoją.

 

HU

Bőrirritáció vagy kiütések megjelenése esetén: forduljon orvoshoz.

 

MT

Jekk ikun hemm irritazzjoni jew raxx tal-ġilda: Ħu parir/attenzjoni medika.

 

NL

Bij huidirritatie of uitslag: een arts raadplegen.

 

PL

W przypadku wystąpienia podrażnienia skóry lub wysypki: Zasięgnąć porady/zgłosić się pod opiekę lekarza.

 

PT

Em caso de irritação ou erupção cutânea: consulte um médico.

 

RO

În caz de iritare a pielii sau de erupție cutanată: consultați medicul.

 

SK

Ak sa prejaví podráždenie pokožky alebo sa vytvoria vyrážky: vyhľadajte lekársku pomoc/starostlivosť.

 

SL

Če nastopi draženje kože ali se pojavi izpuščaj: poiščite zdravniško pomoč/oskrbo.

 

FI

Jos ilmenee ihoärsytystä tai ihottumaa: Hakeudu lääkäriin.

 

SV

Vid hudirritation eller utslag: Sök läkarvård.



P335 + P334

Keel

 

 

BG

Отстрани посипаните частици от кожата. Потопи в студена вода/сложи мокри компреси.

 

ES

Sacudir las partículas que se le hayan depositado en la piel. Sumergir en agua fresca/aplicar compresas húmedas.

 

CS

Volné částice odstraňte z kůže kartáčem. Ponořte do studené vody/zabalte do studeného obkladu.

 

DA

Børst løse partikler bort fra huden. Skyl under koldt vand/anvend våde omslag.

 

DE

Lose Partikel von der Haut abbürsten. In kaltes Wasser tauchen/ nassen Verband anlegen.

 

ET

Pühkida lahtised osakesed nahalt maha. Hoida jahedas vees / panna peale niiske kompress.

 

EL

Αφαιρέστε προσεκτικά τα σωματίδια που έχουν μείνει στο δέρμα. Πλύντε με άφθονο δροσερό νερό/τυλίξτε με βρεγμένους επιδέσμους.

 

EN

Brush off loose particles from skin. Immerse in cool water/wrap in wet bandages.

 

FR

Enlever les particules déposées sur la peau. Immerger dans l'eau fraîche/poser une compresse humide.

 

GA

Scuab cáithníní scaoilte den chraiceann. Tum in uisce fhionnuar/cuir bréid fliuch air.

▼M5

 

HR

Izmesti zaostale čestice s kože. Uroniti u hladnu vodu/omotati vlažnim zavojem.

▼B

 

IT

Rimuovere dalla pelle le particelle. Immergere in acqua fredda/avvolgere con un bendaggio umido.

 

LV

Noberziet brīvās daļiņas no ādas. Iegremdējiet vēsā ūdenī/ietiniet mitros pārsējos.

 

LT

Neprilipusias dalelytes nuvalykite nuo odos. Įmerkite į vėsų vandenį/apibintuokite šlapiais tvarsčiais.

 

HU

A bőrre tapadó szemcséket óvatosan le kell kefélni. Hideg vízzel/nedves kötéssel kell hűteni.

 

MT

Farfar il-frak mhux imwaħħal minn mal-ġilda. Daħħal fl-ilma frisk/kebbeb f'faxex imxarrbin.

 

NL

Losse deeltjes van de huid afvegen. In koud water onderdompelen/nat verband aanbrengen.

 

PL

Strzepnąć pojedyncze drobiny ze skóry. Zanurzyć w zimnej wodzie/owinąć mokrym bandażem.

 

PT

Sacudir da pele as partículas soltas. Mergulhar em água fria/aplicar compressas húmidas.

 

RO

Îndepărtați cu atenție de pe piele particulele care nu sunt fixate . Clătiți cu apă rece/acoperiți cu o compresă umedă.

 

SK

Z pokožky oprášte sypké čiastočky. Ponorte do studenej vody/obviažte mokrými obväzmi.

 

SL

S krtačo odstraniti razsute delce s kože. Potopiti v hladno vodo/zaviti v mokre povoje.

 

FI

Poista irtohiukkaset iholta. Upota kylmään veteen/kääri märkiin siteisiin.

 

SV

Borsta bort lösa partiklar från huden. Skölj under kallt vatten/använd våta omslag.



P337 + P313

Keel

 

 

BG

При продължително дразнене на очите: Потърси медицински съвет/помощ.

 

ES

Si persiste la irritación ocular: Consulte a un médico.

 

CS

Přetrvává-li podráždění očí: Vyhledejte lékařskou pomoc/ošetření.

 

DA

Ved vedvarende øjenirritation: Søg lægehjælp.

 

DE

Bei anhaltender Augenreizung: Ärztlichen Rat einholen/ärztliche Hilfe hinzuziehen.

 

ET

Kui silmade ärritus ei möödu: pöörduda arsti poole.

 

EL

Εάν δεν υποχωρεί ο οφθαλμικός ερεθισμός: Συμβουλευθείτε/Επισκεφθείτε γιατρό.

 

EN

If eye irritation persists: Get medical advice/attention.

 

FR

Si l'irritation oculaire persiste: consulter un médecin.

 

GA

Má mhaireann an greannú súile: Faigh comhairle/cúram liachta.

▼M5

 

HR

Ako nadražaj oka ne prestaje: zatražiti savjet/pomoć liječnika.

▼B

 

IT

Se l'irritazione degli occhi persiste, consultare un medico.

 

LV

Ja acu iekaisums nepāriet: lūdziet mediķu palīdzību.

 

LT

Jei akių dirginimas nesiliauja: kreipkitės į gydytoją.

 

HU

Ha a szemirritáció nem múlik el: forduljon orvoshoz.

 

MT

Jekk l-irritazzjoni ta' l-għajnejn tibqa': Ħu parir/attenzjoni medika.

 

NL

Bij aanhoudende oogirritatie: een arts raadplegen.

 

PL

W przypadku utrzymywania się podrażnienia oczu: Zasięgnąć porady/zgłosić się pod opiekę lekarza.

 

PT

Caso a irritação ocular persista: consulte um médico.

 

RO

Dacă iritarea ochilor persistă: consultați medicul.

 

SK

Ak podráždenie očí pretrváva: vyhľadajte lekársku pomoc/starostlivosť.

 

SL

Če draženje oči ne preneha: poiščite zdravniško pomoč/oskrbo.

 

FI

Jos silmä-ärsytys jatkuu: Hakeudu lääkäriin.

 

SV

Om ögonirritation kvarstår: Sök läkarvård.

▼M4



P342 + P311

Keel

 

 

BG

При симптоми на затруднено дишане: Обадете се в ЦЕНТЪР ПО ТОКСИКОЛОГИЯ/на лекар/…

 

ES

En caso de síntomas respiratorios: Llamar a un CENTRO DE TOXICOLOGĺA/médico/…

 

CS

Při dýchacích potížích: Volejte TOXIKOLOGICKÉ INFORMAČNÍ STŘEDISKO/lékaře/…

 

DA

Ved luftvejssymptomer: Ring til en GIFTINFORMATION/læge/…

 

DE

Bei Symptomen der Atemwege: GIFTINFORMATIONSZENTRUM/Arzt/…/anrufen.

 

ET

Hingamisteede probleemide ilmnemise korral: võtta ühendust MÜRGISTUSTEABEKESKUSE/arstiga…

 

EL

Εάν παρουσιάζονται αναπνευστικά συμπτώματα: Καλέστε το ΚΕΝΤΡΟ ΔΗΛΗΤΗΡΙΑΣΕΩΝ/γιατρό/…

 

EN

If experiencing respiratory symptoms: Call a POISON CENTER/doctor/…

 

FR

En cas de symptômes respiratoires: Appeler un CENTRE ANTIPOISON/un médecin/…

 

GA

I gCÁS siomtóm riospráide: Cuir glao ar IONAD NIMHE/ar dhoctúir/…

▼M8

 

HR

Pri otežanom disanju: nazvati CENTAR ZA KONTROLU OTROVANJA/liječnika/…

▼M4

 

IT

In caso di sintomi respiratori: contattare un CENTRO ANTIVELENI/un medico/…

 

LV

Ja rodas elpas trūkuma simptomi: sazinieties ar SAINDĒŠANĀS INFORMĀCIJAS CENTRU/ārstu/…

 

LT

Jeigu pasireiškia respiraciniai simptomai: skambinti į APSINUODIJIMŲ KONTROLĖS IR INFORMACIJOS BIURĄ/kreiptis į gydytoją/…

 

HU

Légzési problémák esetén: Forduljon TOXIKOLÓGIAI KÖZPONTHOZ/orvoshoz/….

 

MT

Jekk ikollok sintomi respiratorji: Sejjaħ ĊENTRU TAL-AVVELENAMENT/tabib/…

 

NL

Bij ademhalingssymptomen: Een ANTIGIFCENTRUM/arts/… raadplegen.

 

PL

W przypadku wystąpienia objawów ze strony układu oddechowego: Skontaktować się z OŚRODKIEM ZATRUĆ/lekarzem/…

 

PT

Em caso de sintomas respiratórios: contacte um CENTRO DE INFORMAÇÃO ANTIVENENOS/médico/…

 

RO

În caz de simptome respiratorii: sunați la un CENTRU DE INFORMARE TOXICOLOGICĂ/un medic/…

 

SK

Pri sťaženom dýchaní: Volajte TOXIKOLOGICKÉ INFORMAČNÉ CENTRUM/lekára/…

 

SL

Pri respiratornih simptomih: Pokličite CENTER ZA ZASTRUPITVE/zdravnika/…

 

FI

Jos ilmenee hengitysoireita: Ota yhteys MYRKYTYSTIETOKESKUKSEEN/lääkäriin/…

 

SV

Vid besvär i luftvägarna: Kontakta GIFTINFORMATIONSCENTRALEN/läkare/…

▼M4



P361 + P364

Keel

 

 

BG

Незабавно свалете цялото замърсено облекло и го изперете преди повторна употреба.

 

ES

Quitar inmediatamente todas las prendas contaminadas y lavarlas antes de volver a usarlas.

 

CS

Veškeré kontaminované části oděvu okamžitě svlékněte a před opětovným použitím vyperte.

 

DA

Alt tilsmudset tøj tages straks af og vaskes inden genanvendelse.

 

DE

Alle kontaminierten Kleidungsstücke sofort ausziehen und vor erneutem Tragen waschen.

 

ET

Võtta viivitamata seljast kõik saastunud rõivad ja pesta enne korduskasutust.

 

EL

Βγάλτε αμέσως όλα τα μολυσμένα ρούχα και πλύντε τα πριν τα ξαναχρησιμοποιήσετε.

 

EN

Take off immediately all contaminated clothing and wash it before reuse.

 

FR

Enlever immédiatement tous les vêtements contaminés et les laver avant réutilisation.

 

GA

Bain díot láithreach na héadaí éillithe go léir agus nigh iad roimh iad a athúsáid.

▼M8

 

HR

Odmah skinuti svu zagađenu odjeću i oprati je prije ponovne uporabe.

▼M4

 

IT

Togliere immediatamente tutti gli indumenti contaminati e lavarli prima di indossarli nuovamente.

 

LV

Nekavējoties novilkt visu piesārņoto apģērbu un pirms atkārtotas lietošanas izmazgāt.

 

LT

Nedelsiant nusivilkti visus užterštus drabužius ir išskalbti prieš vėl apsivelkant.

 

HU

Az összes szennyezett ruhadarabot azonnal le kell vetni és újbóli használat előtt ki kell mosni.

 

MT

Neħħi minnufih il-ħwejjeġ kontaminati kollha u aħsilhom qabel terġa’ tilbishom.

 

NL

Verontreinigde kleding onmiddellijk uittrekken en wassen alvorens deze opnieuw te gebruiken.

 

PL

Natychmiast zdjąć całą zanieczyszczoną odzież i wyprać przed ponownym użyciem.

 

PT

Retirar imediatamente a roupa contaminada e lavá-la antes de a voltar a usar.

 

RO

Scoateți imediat toată îmbrăcămintea contaminată și spalați-o înainte de reutilizare.

 

SK

Všetky kontaminované časti odevu okamžite vyzlečte a pred ďalším použitím vyperte.

 

SL

Takoj sleči vsa kontaminirana oblačila in jih oprati pred ponovno uporabo.

 

FI

Riisu saastunut vaatetus välittömästi ja pese ennen uudelleenkäyttöä.

 

SV

Ta omedelbart av alla nedstänkta kläder och tvätta dem innan de används igen.



P362 + P364

Keel

 

 

BG

Свалете замърсеното облекло и го изперете преди повторна употреба.

 

ES

Quitar las prendas contaminadas y lavarlas antes de volver a usarlas.

 

CS

Kontaminovaný oděv svlékněte a před opětovným použitím vyperte.

 

DA

Alt tilsmudset tøj tages af og vaskes inden genanvendelse.

 

DE

Kontaminierte Kleidung ausziehen und vor erneutem Tragen waschen.

 

ET

Võtta seljast saastunud rõivad ja pesta enne korduskasutust.

 

EL

Βγάλτε τα μολυσμένα ρούχα και πλύντε τα πριν τα ξαναχρησιμοποιήσετε.

 

EN

Take off contaminated clothing and wash it before reuse.

 

FR

Enlever les vêtements contaminés et les laver avant réutilisation.

 

GA

Bain díot aon éadaí éillithe agus nigh iad roimh iad a athúsáid.

▼M8

 

HR

Skinuti zagađenu odjeću i oprati je prije ponovne uporabe.

▼M4

 

IT

Togliere tutti gli indumenti contaminati e lavarli prima di indossarli nuovamente.

 

LV

Novilkt piesārņoto apģērbu un pirms atkārtotas lietošanas izmazgāt.

 

LT

Nusivilkti užterštus drabužius ir išskalbti prieš vėl apsivelkant.

 

HU

A szennyezett ruhadarabot le kell vetni és újbóli használat előtt ki kell mosni.

 

MT

Neħħi l-ħwejjeġ kontaminati kollha u aħsilhom qabel terġa’ tilbishom.

 

NL

Verontreinigde kleding uittrekken en wassen alvorens deze opnieuw te gebruiken.

 

PL

Zanieczyszczoną odzież zdjąć i wyprać przed ponownym użyciem.

 

PT

Retirar a roupa contaminada e lavá-la antes de a voltar a usar.

 

RO

Scoateți îmbrăcămintea contaminată și spalați-o înainte de reutilizare.

 

SK

Kontaminovaný odev vyzlečte a pred ďalším použitím vyperte.

 

SL

Sleči kontaminirana oblačila in jih oprati pred ponovno uporabo.

 

FI

Riisu saastunut vaatetus ja pese ennen uudelleenkäyttöä.

 

SV

Ta av nedstänkta kläder och tvätta dem innan de används igen.

▼B



P370 + P376

Keel

 

 

BG

При пожар: Спри теча, ако е безопасно.

 

ES

En caso de incendio: Detenga la fuga, si no hay peligro en hacerlo.

 

CS

V případě požáru: Zastavte únik, můžete-li tak učinit bez rizika.

 

DA

Ved brand: Stands lækagen, hvis dette er sikkert.

 

DE

Bei Brand: Undichtigkeit beseitigen, falls gefahrlos möglich.

 

ET

Tulekahju korral: leke peatada, kui seda on võimalik teha ohutult.

 

EL

Σε περίπτωση πυρκαγιάς: Σταματήστε τη διαρροή, εφόσον δεν υπάρχει κίνδυνος.

 

EN

In case of fire: Stop leak if safe to do so.

 

FR

En cas d'incendie: obturer la fuite si cela peut se faire sans danger.

 

GA

I gcás dóiteáin: Cuir stop leis an sceitheadh má tá sé sábháilte é sin a dhéanamh.

▼M5

 

HR

U slučaju požara: ako je sigurno, zaustaviti istjecanje.

▼B

 

IT

In caso di incendio: bloccare la perdita se non c'è pericolo.

 

LV

Ugunsgrēka gadījumā: apturiet noplūdi, ja to darīt ir droši.

 

LT

Gaisro atveju: sustabdykite nuotėkį, jeigu galima saugiai tai padaryti.

 

HU

Tűz esetén: Meg kell szüntetni a szivárgást, ha ez biztonságosan megtehető.

 

MT

F'każ ta' nar: Waqqaf in-nixxija jekk ikun sigur biex tagħmel dan.

 

NL

In geval van brand: het lek dichten als dat veilig gedaan kan worden.

 

PL

W przypadku pożaru: Zahamować wyciek, o ile jest to bezpieczne.

 

PT

Em caso de incêndio: deter a fuga se tal puder ser feito em segurança.

 

RO

În caz de incendiu: opriți scurgerea dacă acest lucru se poate face în siguranță.

 

SK

V prípade požiaru: ak je to bezpečné, zastavte únik.

 

SL

Ob požaru: zaustaviti puščanje, če je varno.

 

FI

Tulipalon sattuessa: Sulje vuoto, jos sen voi tehdä turvallisesti.

 

SV

Vid brand: Stoppa läckan om det kan göras på ett säkert sätt.

▼M4



P370 + P378

Keel

 

 

BG

При пожар: Използвайте…, за да загасите.

 

ES

En caso de incendio: Utilizar… para la extinción.

 

CS

V případě požáru: K uhašení použijte…

 

DA

Ved brand: Anvend… til brandslukning.

 

DE

Bei Brand: … zum Löschen verwenden.

 

ET

Tulekahju korral: kasutada kustutamiseks…

 

EL

Σε περίπτωση πυρκαγιάς: Χρησιμοποιήστε… για να κατασβήσετε.

 

EN

In case of fire: Use… to extinguish.

 

FR

En cas d’incendie: Utiliser… pour l’extinction.

 

GA

I gcás dóiteáin: Úsáid … le haghaidh múchta.

▼M8

 

HR

U slučaju požara: za gašenje rabiti …

▼M4

 

IT

In caso d’incendio: utilizzare…per estinguere.

 

LV

Ugunsgrēka gadījumā: dzēšanai izmantojiet …

 

LT

Gaisro atveju: gesinimui naudoti …

 

HU

Tűz esetén: oltásra …használandó.

 

MT

F’każ ta’ nar: Uża… biex titfi.

 

NL

In geval van brand: blussen met …

 

PL

W przypadku pożaru: Użyć… do gaszenia.

 

PT

Em caso de incêndio: para extinguir utilizar….

 

RO

În caz de incendiu: a se utiliza… pentru a stinge.

 

SK

V prípade požiaru: Na hasenie použite…

 

SL

Ob požaru: Za gašenje se uporabi …

 

FI

Tulipalon sattuessa: Käytä palon sammuttamiseen…

 

SV

Vid brand: Släck med…

▼B



P370 + P380

Keel

 

 

BG

При пожар: Евакуирай зоната.

 

ES

En caso de incendio: Evacuar la zona.

 

CS

V případě požáru: Vykliďte prostor.

 

DA

Ved brand: Evakuer området.

 

DE

Bei Brand: Umgebung räumen.

 

ET

Tulekahju korral: ala evakueerida.

 

EL

Σε περίπτωση πυρκαγιάς: Εκκενώστε την περιοχή.

 

EN

In case of fire: Evacuate area.

 

FR

En cas d'incendie: évacuer la zone.

 

GA

I gcás dóiteáin: Aslonnaigh an limistéar.

▼M5

 

HR

U slučaju požara: evakuirati područje.

▼B

 

IT

Evacuare la zona in caso di incendio.

 

LV

Ugunsgrēka gadījumā: evakuēt zonu.

 

LT

Gaisro atveju: evakuokite iš šios zonos.

 

HU

Tűz esetén: Ki kell üríteni a területet.

 

MT

F'każ ta' nar: Evakwa ż-żona.

 

NL

In geval van brand: evacueren.

 

PL

W przypadku pożaru: Ewakuować teren.

 

PT

Em caso de incêndio: evacuar a zona.

 

RO

În caz de incendiu: evacuați zona.

 

SK

V prípade požiaru: priestory evakuujte.

 

SL

Ob požaru: izprazniti območje.

 

FI

Tulipalon sattuessa: Evakuoi alue.

 

SV

Vid brand: Utrym området.



P370 + P380 + P375

Keel

 

 

BG

При пожар: Евакуирай зоната. Гаси пожара от разстояние поради риск от експлозия.

 

ES

En caso de incendio: Evacuar la zona. Luchar contra el incendio a distancia, dado el riesgo de explosión.

 

CS

V případě požáru: Vykliďte prostor. Kvůli nebezpečí výbuchu haste zdálky.

 

DA

Ved brand: Evakuer området. Bekæmp branden fra afstand på grund af eksplosionsfare.

 

DE

Bei Brand: Umgebung räumen. Wegen Explosionsgefahr Brand aus der Entfernung bekämpfen.

 

ET

Tulekahju korral: ala evakueerida. Plahvatusohu tõttu teha kustutustöid eemalt.

 

EL

Σε περίπτωση πυρκαγιάς: Εκκενώστε την περιοχή. Προσπαθήστε να κατασβέσετε την πυρκαγιά από απόσταση, επειδή υπάρχει κίνδυνος έκρηξης.

 

EN

In case of fire: Evacuate area. Fight fire remotely due to the risk of explosion.

 

FR

En cas d'incendie: évacuer la zone. Combattre l'incendie à distance à cause du risque d'explosion.

 

GA

I gcás dóiteáin: Aslonnaigh an limistéar. Téigh i gcianghleic leis an dóiteán mar gheall ar an mbaol pléasctha.

▼M5

 

HR

U slučaju požara: evakuirati područje. Gasiti s veće udaljenosti zbog opasnosti od eksplozije.

▼B

 

IT

In caso di incendio: evacuare la zona. Rischio di esplosione. Utilizzare i mezzi estinguenti a grande distanza.

 

LV

Ugunsgrēka gadījumā: evakuēt zonu. Dzēst uguni no attāluma eksplozijas riska dēļ.

 

LT

Gaisro atveju: evakuokite iš šios zonos. Gaisrą gesinkite iš toli dėl sprogimo pavojaus.

 

HU

Tűz esetén: Ki kell üríteni a területet. A tűz oltását robbanásveszély miatt távolból kell végezni.

 

MT

F'każ ta' nar: Evakwa ż-żona. Itfi n-nar mill-bogħod minħabba r-riskju ta' splużjoni.

 

NL

In geval van brand: evacueren. Op afstand blussen omwille van ontploffingsgevaar.

 

PL

W przypadku pożaru: Ewakuować teren. Gasić pożar z odległości, z powodu ryzyka wybuchu.

 

PT

Em caso de incêndio: evacuar a zona. Combater o incêndio à distância, devido ao risco de explosão.

 

RO

În caz de incendiu: evacuați zona. Stingeți focul de la distanță din cauza pericolului de explozie.

 

SK

V prípade požiaru: priestory evakuujte. Pre nebezpečenstvo výbuchu požiar haste z veľkej vzdialenosti.

 

SL

Ob požaru: izprazniti območje. Gasiti z večje razdalje zaradi nevarnosti eksplozije.

 

FI

Tulipalon sattuessa: Evakuoi alue. Sammuta palo etäältä räjähdysvaaran takia.

 

SV

Vid brand: Utrym området. Bekämpa branden på avstånd på grund av explosionsrisken.



P371 + P380 + P375

Keel

 

 

BG

При голям пожар и значителни количества: Евакуирай зоната. Гаси пожара от разстояние поради риск от експлозия.

 

ES

En caso de incendio importante y de grandes cantidades: Evacuar la zona. Luchar contra el incendio a distancia, dado el riesgo de explosión.

 

CS

V případě většího požáru a velkého množství: Vykliďte prostor. Kvůli nebezpečí výbuchu haste zdálky.

 

DA

Ved større brand og store mængder: Evakuer området. Bekæmp branden fra afstand på grund af eksplosionsfare.

 

DE

Bei Großbrand und großen Mengen: Umgebung räumen. Wegen Explosionsgefahr Brand aus der Entfernung bekämpfen.

 

ET

Suure tulekahju korral ning kui on tegemist suurte kogustega: ala evakueerida. Plahvatusohu tõttu teha kustutustöid eemalt.

 

EL

Σε περίπτωση σοβαρής πυρκαγιάς και εάν πρόκειται για μεγάλες ποσότητες: Εκκενώστε την περιοχή. Προσπαθήστε να κατασβέσετε την πυρκαγιά από απόσταση, επειδή υπάρχει κίνδυνος έκρηξης.

 

EN

In case of major fire and large quantities: Evacuate area. Fight fire remotely due to the risk of explosion.

 

FR

En cas d'incendie important et s'il s'agit de grandes quantités: évacuer la zone. Combattre l'incendie à distance à cause du risque d'explosion.

 

GA

I gcás mórdhóiteáin agus mórchainníochtaí: Aslonnaigh an limistéar. Téigh i gcianghleic leis an dóiteán mar gheall ar an mbaol pléasctha.

▼M5

 

HR

U slučaju velikog požara i velikih količina: evakuirati područje. Gasiti s veće udaljenosti zbog opasnosti od eksplozije.

▼B

 

IT

In caso di incendio grave e di grandi quantità: evacuare la zona. Rischio di esplosione. Utilizzare i mezzi estinguenti a grande distanza.

 

LV

Ugunsgrēka vai liela apjoma gadījumā: evakuēt zonu. Dzēst uguni no attāluma eksplozijas riska dēļ.

 

LT

Didelio gaisro ir didelių kiekių atveju: evakuokite iš šios zonos. Gaisrą gesinkite iš toli dėl sprogimo pavojaus.

 

HU

Nagyobb tűz és nagy mennyiség esetén: Ki kell üríteni a területet. A tűz oltását robbanásveszély miatt távolból kell végezni.

 

MT

F'każ ta' nar kbir u kwantitajiet kbar: Evakwa ż-żona. Itfi n-nar mill-bogħod minħabba r-riskju ta' splużjoni.

 

NL

In geval van grote brand en grote hoeveelheden: evacueren. Op afstand blussen omwille van ontploffingsgevaar.

 

PL

W przypadku poważnego pożaru i dużych ilości: Ewakuować teren. Gasić pożar z odległości, z powodu ryzyka wybuchu.

 

PT

Em caso de incêndio importante e de grandes quantidades: evacuar a zona. Combater o incêndio à distância, devido ao risco de explosão.

 

RO

În caz de incendiu de proporții și de cantități mari: evacuați zona. Stingeți focul de la distanță din cauza pericolului de explozie.

 

SK

V prípade veľkého požiaru a značného množstva: priestory evakuujte. Pre riziko výbuchu požiar haste z veľkej vzdialenosti.

 

SL

Ob velikem požaru in velikih količinah: izprazniti območje. Gasiti z večje razdalje zaradi nevarnosti eksplozije.

 

FI

Jos tulipalo ja ainemäärät ovat suuret: Evakuoi alue. Sammuta palo etäältä räjähdysvaaran takia.

 

SV

Vid större brand och stora mängder: Utrym området. Bekämpa branden på avstånd på grund av explosionsrisken.



Tabel 1.4

Hoiatuslaused säilitamise kohta

P401

Keel

 

 

BG

Съхранявай…

 

ES

Almacenar …

 

CS

Skladujte …

 

DA

Opbevares …

 

DE

… aufbewahren.

 

ET

Hoida …

 

EL

Αποθηκεύεται …

 

EN

Store …

 

FR

Stocker …

 

GA

Stóráil …

▼M5

 

HR

Skladištiti …

▼B

 

IT

Conservare…

 

LV

Glabāt…

 

LT

Laikyti…

 

HU

Tárolás: … .

 

MT

Aħżen …

 

NL

… bewaren.

 

PL

Przechowywać …

 

PT

Armazenar …

 

RO

A se depozita…

 

SK

Uchovávajte …

 

SL

Hraniti …

 

FI

Varastoi …

 

SV

Förvaras …



P402

Keel

 

 

BG

Съхранявай на сухо място.

 

ES

Almacenar en un lugar seco.

 

CS

Skladujte na suchém místě.

 

DA

Opbevares et tørt sted.

 

DE

An einem trockenen Ort aufbewahren.

 

ET

Hoida kuivas.

 

EL

Αποθηκεύεται σε στεγνό μέρος.

 

EN

Store in a dry place.

 

FR

Stocker dans un endroit sec.

 

GA

Stóráil in áit thirim.

▼M5

 

HR

Skladištiti na suhom mjestu.

▼B

 

IT

Conservare in luogo asciutto.

 

LV

Glabāt sausā vietā.

 

LT

Laikyti sausoje vietoje.

 

HU

Száraz helyen tárolandó.

 

MT

Aħżen f'post xott.

 

NL

Op een droge plaats bewaren.

 

PL

Przechowywać w suchym miejscu.

 

PT

Armazenar em local seco.

 

RO

A se depozita într-un loc uscat.

 

SK

Uchovávajte na suchom mieste.

 

SL

Hraniti na suhem.

 

FI

Varastoi kuivassa paikassa.

 

SV

Förvaras torrt.



P403

Keel

 

 

BG

Съхранявай на добре проветриво място.

 

ES

Almacenar en un lugar bien ventilado.

 

CS

Skladujte na dobře větraném místě.

 

DA

Opbevares på et godt ventileret sted.

 

DE

An einem gut belüfteten Ort aufbewahren.

 

ET

Hoida hästi ventileeritavas kohas.

 

EL

Αποθηκεύεται σε καλά αεριζόμενο χώρο.

 

EN

Store in a well-ventilated place.

 

FR

Stocker dans un endroit bien ventilé.

 

GA

Stóráil in áit dhea-aeráilte.

▼M5

 

HR

Skladištiti na dobro prozračenom mjestu.

▼B

 

IT

Conservare in luogo ben ventilato.

 

LV

Glabāt labi vēdināmā vietā.

 

LT

Laikyti gerai vėdinamoje vietoje.

 

HU

Jól szellőző helyen tárolandó.

 

MT

Aħżen f'post arjuż sew.

 

NL

Op een goed geventileerde plaats bewaren.

 

PL

Przechowywać w dobrze wentylowanym miejscu.

 

PT

Armazenar em local bem ventilado.

 

RO

A se depozita într-un spațiu bine aerisit.

 

SK

Uchovávajte na dobre vetranom mieste.

 

SL

Hraniti na dobro prezračevanem mestu.

 

FI

Varastoi paikassa, jossa on hyvä ilmanvaihto.

 

SV

Förvaras på väl ventilerad plats.



P404

Keel

 

 

BG

Съхранявай в затворен съд.

 

ES

Almacenar en un recipiente cerrado.

 

CS

Skladujte v uzavřeném obalu.

 

DA

Opbevares i en lukket beholder.

 

DE

In einem geschlossenen Behälter aufbewahren.

 

ET

Hoida suletud mahutis.

 

EL

Φυλάσσεται σε κλειστό περιέκτη.

 

EN

Store in a closed container.

 

FR

Stocker dans un récipient fermé.

 

GA

Stóráil i gcoimeádán iata.

▼M5

 

HR

Skladištiti u zatvorenom spremniku.

▼B

 

IT

Conservare in un recipiente chiuso.

 

LV

Glabāt slēgtā tvertnē.

 

LT

Laikyti uždaroje talpoje.

 

HU

Zárt csomagolásban tárolandó.

 

MT

Aħżen f'kontenitur magħluq.

 

NL

In gesloten verpakking bewaren.

 

PL

Przechowywać w zamkniętym pojemniku.

 

PT

Armazenar em recipiente fechado.

 

RO

A se depozita într-un recipient închis.

 

SK

Uchovávajte v uzatvorenej nádobe.

 

SL

Hraniti v zaprti posodi.

 

FI

Varastoi suljettuna.

 

SV

Förvaras i sluten behållare.



P405

Keel

 

 

BG

Съхранявай под ключ.

 

ES

Guardar bajo llave.

 

CS

Skladujte uzamčené.

 

DA

Opbevares under lås.

 

DE

Unter Verschluss aufbewahren.

 

ET

Hoida lukustatult.

 

EL

Φυλάσσεται κλειδωμένο.

 

EN

Store locked up.

 

FR

Garder sous clef.

 

GA

Stóráil faoi ghlas.

▼M5

 

HR

Skladištiti pod ključem.

▼B

 

IT

Conservare sotto chiave.

 

LV

Glabāt slēgtā veidā.

 

LT

Laikyti užrakintą.

 

HU

Elzárva tárolandó.

 

MT

Aħżen imsakkar.

 

NL

Achter slot bewaren.

 

PL

Przechowywać pod zamknięciem.

 

PT

Armazenar em local fechado à chave.

 

RO

A se depozita într-un spațiu încuiat.

 

SK

Uchovávajte uzamknuté.

 

SL

Hraniti zaklenjeno.

 

FI

Varastoi lukitussa tilassa.

 

SV

Förvaras inlåst.



P406

Keel

 

 

BG

Съхранявай в устойчив на разяждане съд/… съд с устойчива вътрешна облицовка.

 

ES

Almacenar en un recipiente resistente a la corrosión/… de paredes dobles.

 

CS

Skladujte v obalu odolném proti korozi/… obalu s odolnou vnitřní vložkou.

 

DA

Opbevares i en korrosionssikret/…beholder med en modstandsdygtig indre belægning.

 

DE

►C3  In korrosionsbeständigem/… Behälter mit widerstandsfähiger Innenauskleidung aufbewahren. ◄

 

ET

Hoida sööbekindlas/…sööbekindla sisevooderdisega mahutis.

 

EL

Αποθηκεύεται σε ανθεκτικό στη διάβρωση/… περιέκτη με ανθεκτική εσωτερική επένδυση.

 

EN

Store in corrosive resistant/… container with a resistant inner liner.

 

FR

Stocker dans un récipient résistant à la corrosion/récipient en … avec revêtement intérieur résistant.

 

GA

Stóráil i gcoimeádán … frithchreimneach/… le líneáil frithchreimneach laistigh.

▼M5

 

HR

Skladištiti u spremniku otpornom na nagrizanje/… spremniku s otpornom unutarnjom oblogom.

▼B

 

IT

Conservare in recipiente resistente alla corrosione/… provvisto di rivestimento interno resistente.

 

LV

Glabāt tvertnē, kas aizsargā pret koroziju/… tvertnes ar iekšējo pretkorozijas izolāciju.

 

LT

Laikyti korozijai atsparioje talpoje/…, turinčioje atsparią vidinę dangą.

 

HU

Saválló/saválló bélésű … edényben tárolandó.

 

MT

Aħżen f'kontenitur li hu reżistenti għas-sadid/… b'inforor tal-metall reżistenti.

 

NL

In corrosiebestendige/… houder met corrosiebestendige binnenbekleding bewaren.

 

PL

Przechowywać w odpornym na działanie żrące / … pojemniku o odpornej powłoce wewnętrznej.

 

PT

Armazenar num recipiente resistente à corrosão/… com um revestimento interior resistente.

 

RO

Depozitați într-un recipient rezistent la corodare/recipient din… cu dublură interioară rezistentă la corodare.

 

SK

Uchovávajte v nehrdzavejúcej/… nádobe s odolnou vnútornou vrstvou.

 

SL

Hraniti v posodi, odporni proti koroziji/…, z odporno notranjo oblogo.

 

FI

Varastoi syöpymättömässä/… säiliössä, jossa on kestävä sisävuoraus.

 

SV

Förvaras i korrosionsbeständig/… behållare med beständigt innerhölje.



P407

Keel

 

 

BG

Поддържай въздушно пространство между купчините/палетите.

 

ES

Dejar una separación entre los bloques/las paletas de carga.

 

CS

Mezi stohy/paletami ponechte vzduchovou mezeru.

 

DA

Hold luftmellemrum mellem stakkene/pallerne.

 

DE

Luftspalt zwischen Stapeln/Paletten lassen.

 

ET

Jätta virnade/kaubaaluste vahele õhuvahe.

 

EL

Να υπάρχει κενό μεταξύ των σωρών/παλετών.

 

EN

Maintain air gap between stacks/pallets.

 

FR

Maintenir un intervalle d'air entre les piles/palettes.

 

GA

Coimeád bearna aeir idir chruacha/phailléid.

▼M5

 

HR

Osigurati razmak između polica/paleta.

▼B

 

IT

Mantenere un intervallo d'aria tra gli scaffali/i pallet.

 

LV

Saglabāt gaisa spraugu starp krāvumiem/paletēm.

 

LT

Palikti oro tarpą tarp eilių/palečių.

 

HU

A rakatok/raklapok között térközt kell hagyni.

 

MT

Ħalli l-arja tgħaddi bejn l-imniezel/il-palits.

 

NL

Ruimte laten tussen stapels/pallets.

 

PL

Zachować szczelinę powietrzną pomiędzy stosami/paletami.

 

PT

Respeitar as distâncias mínimas entre pilhas/paletes.

 

RO

Păstrați un spațiu gol între pereți/plăci.

 

SK

Medzi regálmi/paletami zabezpečte prístup vzduchu.

 

SL

Ohraniti zračno režo med skladi/paletami.

 

FI

Jätä pinojen/kuormalavojen väliin ilmarako.

 

SV

Se till att det finns luft mellan staplar/pallar.



P410

Keel

 

 

BG

Пази от пряка слънчева светлина.

 

ES

Protéjase de la luz del sol.

 

CS

Chraňte před slunečním zářením.

 

DA

Beskyttes mod sollys.

 

DE

Vor Sonnenbestrahlung schützen.

 

ET

Hoida päikesevalguse eest.

 

EL

Να προστατεύεται από τις ηλιακές ακτίνες.

 

EN

Protect from sunlight.

 

FR

Protéger du rayonnement solaire.

 

GA

Cosain ó sholas gréine.

▼M5

 

HR

Zaštititi od sunčevog svjetla.

▼B

 

IT

Proteggere dai raggi solari.

 

LV

Aizsargāt no saules gaismas.

 

LT

Saugoti nuo saulės šviesos.

 

HU

Napfénytől védendő.

 

MT

Tħallix fix-xemx.

 

NL

Tegen zonlicht beschermen.

 

PL

Chronić przed światłem słonecznym.

 

PT

Manter ao abrigo da luz solar.

 

RO

A se proteja de lumina solară.

 

SK

Chráňte pred slnkom.

 

SL

Zaščititi pred sončno svetlobo.

 

FI

Suojaa auringonvalolta.

 

SV

Skyddas från solljus.



P411

Keel

 

 

BG

Съхранявай при температури, не по-високи от … oC/…oF.

 

ES

Almacenar a temperaturas no superiores a … oC/…oF.

 

CS

Skladujte při teplotě nepřesahující … oC/…oF.

 

DA

Opbevares ved en temperatur, som ikke overstiger … oC/…oF.

 

DE

Bei Temperaturen nicht über … oC/…oF aufbewahren.

 

ET

Hoida temperatuuril mitte üle … oC/… oF.

 

EL

Αποθηκεύεται σε θερμοκρασίες που δεν υπερβαίνουν τους … oC/…oF.

 

EN

Store at temperatures not exceeding … oC/…oF.

 

FR

Stocker à une température ne dépassant pas … oC/… oF.

 

GA

Stóráil ag teocht nach airde ná … oC/…oF.

▼M5

 

HR

Skladištiti na temperaturi koja ne prelazi … oC/…oF.

▼B

 

IT

Conservare a temperature non superiori a … oC/…oF.

 

LV

Uzglabāt temperatūrā, kas nepārsniedz … oC/…oF.

 

LT

Laikyti ne aukštesnėje kaip … oC/…oF temperatūroje.

 

HU

A tárolási hőmérséklet legfeljebb … oC/…oF lehet.

 

MT

Aħżen f'temperaturi li ma jeċċedux … oC/…oF.

 

NL

Bij maximaal … oC/…oF bewaren.

 

PL

Przechowywać w temperaturze nieprzekraczającej … oC/…oF.

 

PT

Armazenar a uma temperatura não superior a … oC/…oF.

 

RO

A se depozita la temperaturi care nu depășesc … oC/…oF.

 

SK

Uchovávajte pri teplote do … oC/…oF

 

SL

Hraniti pri temperaturi do … oC/… oF.

 

FI

Varastoi alle … oC/…oF lämpötilassa.

 

SV

Förvaras vid högst … oC/…oF.



P412

Keel

 

 

BG

Не излагай на температури, по-високи от 50 oC/122oF.

 

ES

No exponer a temperaturas superiores a 50 oC/122oF.

 

CS

Nevystavujte teplotě přesahující 50 oC/122oF.

 

DA

Må ikke udsættes for en temperatur, som overstiger 50 oC/122oF.

 

DE

Nicht Temperaturen über 50 oC/122 oF aussetzen.

 

ET

Mitte hoida temperatuuril üle 50 oC/122 oF.

 

EL

Να μην εκτίθεται σε θερμοκρασίες που υπερβαίνουν τους 50 oC/122oF.

 

EN

Do not expose to temperatures exceeding 50 oC/122oF.

 

FR

Ne pas exposer à une température supérieure à 50 oC/122 oF.

 

GA

Ná nocht do theocht níos airde ná 50 oC/122oF.

▼M5

 

HR

Ne izlagati temperaturi višoj od 50 oC/122 oF.

▼B

 

IT

Non esporre a temperature superiori a 50 oC/122oF.

 

LV

Nepakļaut temperatūrai, kas pārsniedz 50 oC/122oF.

 

LT

Nelaikyti aukštesnėje kaip 50 oC/122oF temperatūroje.

 

HU

Nem érheti 50 oC/122oF hőmérsékletet meghaladó hő.

 

MT

Tesponix għal temperaturi li jeċċedu l-50 oC/122oF.

 

NL

Niet blootstellen aan temperaturen boven 50 oC/122oF.

 

PL

Nie poddawać temperaturze przekraczającej 50 oC/122oF.

 

PT

Não expor a temperaturas superiores a 50 oC/122oF.

 

RO

Nu expuneți la temperaturi care depășesc 50 oC/122 oF.

 

SK

Nevystavujte teplotám nad 50 oC/122 oF.

 

SL

Ne izpostavljati temperaturam nad 50 oC/122 oF.

 

FI

Ei saa altistaa yli 50 oC/122 oF lämpötiloille.

 

SV

Får inte utsättas för temperaturer över 50 oC/122 oF.



P413

Keel

 

 

BG

При насипни количества, по-големи от … кг./… фунта, съхранявай при температури, не по-високи от … oC/…oF.

 

ES

Almacenar las cantidades a granel superiores a … kg/… lbs a temperaturas no superiores a … oC/…oF.

 

CS

Množství větší než … kg/…liber skladujte při teplotě nepřesahující … oC/…oF.

 

DA

Bulkmængder på over … kg/…lbs opbevares ved en temperatur, som ikke overstiger … oC/…oF.

 

DE

►C3  Schüttgut in Mengen von mehr als … kg/… lbs bei Temperaturen nicht über … oC/… oF aufbewahren. ◄

 

ET

Kogust, mis on suurem kui … kg/… naela, hoida temperatuuril mitte üle … oC/… oF.

 

EL

Οι σωροί χύδην με βάρος άνω των … kg/… lbs αποθηκεύονται σε θερμοκρασίες που δεν υπερβαίνουν τους … oC/…oF.

 

EN

Store bulk masses greater than … kg/… lbs at temperatures not exceeding … oC/…oF.

 

FR

Stocker les quantités en vrac de plus de … kg/… lb à une température ne dépassant pas … oC/… oF.

 

GA

Stóráil bulcmhaiseanna os cionn … kg/… lb ag teocht nach airde ná … oC/…oF.

▼M5

 

HR

Skladištiti količine veće od … kg/ … lbs na temperaturi koja ne prelazi … oC/… oF.

▼B

 

IT

Conservare le rinfuse di peso superiore a …kg/…lb a temperature non superiori a … oC/…oF.

 

LV

Lielus apjomus, kas pārsniedz … kg/… lbs, uzglabāt temperatūrā, kas nepārsniedz … oC/…oF.

 

LT

Didesnius kaip … kg/… lbs medžiagos kiekius laikyti ne aukštesnėje kaip … oC/…oF temperatūroje.

 

HU

A … kg/… lb tömeget meghaladó ömlesztett anyag tárolási hőmérséklete legfeljebb … oC/…oF lehet.

 

MT

Aħżen il-kwantitajiet f'massa ta' akbar minn … kg/… lbs f'temperaturi ta' mhux aktar minn … oC/…oF.

 

NL

Bulkmateriaal, indien meer dan … kg/… lbs, bij temperaturen van maximaal … oC bewaren.

 

PL

Przechowywać luzem masy przekraczające … kg/… funtów w temperaturze nieprzekraczającej … oC/…oF.

 

PT

Armazenar quantidades a granel superiores a … kg/… lbs a uma temperatura não superior a … oC/…oF.

 

RO

Depozitați cantitățile vrac mai mari de … kg/… lbs la temperaturi care nu depășesc … oC/…oF.

 

SK

Veľké množstvo s hmotnosťou nad … kg/… libier uchovávajte pri teplote do … oC/…oF.

 

SL

Razsute količine, večje od … kg/… lbs, hraniti pri temperaturi do … oC/… oF.

 

FI

Säilytä yli … kg/…lbs painoinen irtotavara enintään … oC/…oF lämpötilassa.

 

SV

Bulkprodukter som väger mer än … kg/… lbs förvaras vid högst … oC/…oF.



P420

Keel

 

 

BG

Съхранявай на разстояние от други материали.

 

ES

Almacenar a distancia de otros materiales.

 

CS

Skladujte odděleně od ostatních materiálů.

 

DA

Må ikke opbevares i nærheden af andre materialer.

 

DE

Von anderen Materialien entfernt aufbewahren.

 

ET

Hoida eemal teistest materjalidest.

 

EL

Αποθηκεύεται μακριά από άλλα υλικά.

 

EN

Store aways from other materials.

 

FR

Stocker à l'écart des autres matières.

 

GA

Stóráil glan ar ábhair eile.

▼M5

 

HR

Skladištiti odvojeno od drugih materijala.

▼B

 

IT

Conservare lontano da altri materiali.

 

LV

Glabāt atsevišķi no citiem materiāliem.

 

LT

Laikyti atokiau nuo kitų medžiagų.

 

HU

Más anyagoktól távol tárolandó.

 

MT

Aħżen 'l bogħod minn materjal ieħor.

 

NL

Gescheiden van ander materiaal bewaren.

 

PL

Przechowywać z dala od innych materiałów.

 

PT

Armazenar afastado de outros materiais.

 

RO

Depozitați departe de alte materiale.

 

SK

Uchovávajte oddelene od iných materiálov.

 

SL

Hraniti ločeno od drugih materialov.

 

FI

Varastoi erillään muista materiaaleista.

 

SV

Förvaras åtskilt från andra material.



P422

Keel

 

 

BG

Съхранявай съдържанието при…

 

ES

Almacenar el contenido en …

 

CS

Skladujte pod …

 

DA

Opbevar indholdet under …

 

DE

Inhalt in/unter … aufbewahren

 

ET

Hoida sisu ….

 

EL

Το περιεχόμενο αποθηκεύεται σε …

 

EN

Store contents under …

 

FR

Stocker le contenu sous …

 

GA

Stóráil an t-ábhar faoi …

▼M5

 

HR

Skladištiti uz ove uvjete …

▼B

 

IT

Conservare sotto…

 

LV

Saturu uzglabāt zem…

 

LT

Turinį laikyti …

 

HU

Tartalma … -ban/-ben tárolandó.

 

MT

Aħżen il-kontenut taħt …

 

NL

Onder … bewaren.

 

PL

Zawartość przechowywać w …

 

PT

Armazenar o conteúdo em …

 

RO

Depozitați conținutul sub …

 

SK

Obsah uchovávajte v ….

 

SL

Vsebino hraniti v …

 

FI

Varastoi sisältö …

 

SV

Förvara innehållet i…



P402 + P404

Keel

 

 

BG

Съхранявай на сухо място. Съхранявай в затворен съд.

 

ES

Almacenar en un lugar seco. Almacenar en un recipiente cerrado.

 

CS

Skladujte na suchém místě. Skladujte v uzavřeném obalu.

 

DA

Opbevares et tørt sted. Opbevares i en lukket beholder.

 

DE

An einem trockenen Ort aufbewahren. In einem geschlossenen Behälter aufbewahren.

 

ET

Hoida kuivas. Hoida suletud mahutis.

 

EL

Αποθηκεύεται σε στεγνό μέρος. Φυλάσσεται σε κλειστό περιέκτη.

 

EN

Store in a dry place. Store in a closed container.

 

FR

Stocker dans un endroit sec. Stocker dans un récipient fermé.

 

GA

Stóráil in áit thirim. Stóráil i gcoimeádán iata.

▼M5

 

HR

Skladištiti na suhom mjestu. Skladištiti u zatvorenom spremniku.

▼B

 

IT

Conservare in luogo asciutto e in recipiente chiuso.

 

LV

Glabāt sausā vietā. Glabāt aizvērtā tvertnē.

 

LT

Laikyti sausoje vietoje. Laikyti uždaroje talpoje.

 

HU

Száraz helyen tárolandó. Zárt csomagolásban tárolandó.

 

MT

Aħżen f'post xott. Aħżen f'kontenitur magħluq.

 

NL

Op een droge plaats bewaren. In gesloten verpakking bewaren.

 

PL

Przechowywać w suchym miejscu. Przechowywać w zamkniętym pojemniku.

 

PT

Armazenar em local seco. Armazenar em recipiente fechado.

 

RO

A se depozita într-un loc uscat. A se depozita într-un recipient închis.

 

SK

Uchovávajte na suchom mieste. Uchovávajte v uzavretej nádobe.

 

SL

Hraniti na suhem. Hraniti v zaprti posodi.

 

FI

Varastoi kuivassa paikassa. Varastoi suljettuna.

 

SV

Förvaras torrt. Förvaras i sluten behållare.



P403 + P233

Keel

 

 

BG

Съхранявай на добре проветриво място. Дръж съда плътно затворен.

 

ES

Almacenar en un lugar bien ventilado. Mantener el envase cerrado herméticamente.

 

CS

Skladujte na dobře větraném místě. Uchovávejte obal těsně uzavřený.

 

DA

Opbevares på et godt ventileret sted. Hold beholderen tæt lukket.

 

DE

An einem gut belüfteten Ort aufbewahren. Behälter dicht verschlossen halten.

 

ET

Hoida hästi ventileeritavas kohas. Hoida mahuti tihedalt suletuna.

 

EL

Αποθηκεύεται σε καλά αεριζόμενο χώρο. Ο περιέκτης διατηρείται ερμητικά κλειστός.

 

EN

Store in a well-ventilated place. Keep container tightly closed.

 

FR

Stocker dans un endroit bien ventilé. Maintenir le récipient bien fermé.

 

GA

Stóráil in áit dhea-aeráilte. Coimeád an coimeádán dúnta go docht.

▼M5

 

HR

Skladištiti na dobro prozračenom mjestu. Čuvati u dobro zatvorenom spremniku.

▼B

 

IT

Tenere il recipiente ben chiuso e in luogo ben ventilato.

 

LV

Glabāt labi vēdināmās telpās. Tvertni turēt cieši noslēgtu.

 

LT

Laikyti gerai vėdinamoje vietoje. Talpą laikyti sandariai uždarytą.

 

HU

Jól szellőző helyen tárolandó. A csomagolás szorosan lezárva tartandó.

 

MT

Aħżen f'post arjuż sew. Żomm il-kontenitur magħluq sew.

 

NL

Op een goed geventileerde plaats bewaren. In goed gesloten verpakking bewaren.

 

PL

Przechowywać w dobrze wentylowanym miejscu. Przechowywać pojemnik szczelnie zamknięty.

 

PT

Armazenar em local bem ventilado. Manter o recipiente bem fechado.

 

RO

A se depozita într-un spațiu bine aerisit. Păstrați recipientul închis etanș.

 

SK

Uchovávajte na dobre vetranom mieste. Nádobu uchovávajte tesne uzavretú.

 

SL

Hraniti na dobro prezračevanem mestu. Hraniti v tesno zaprti posodi.

 

FI

Varastoi paikassa, jossa on hyvä ilmanvaihto. Säilytä tiiviisti suljettuna.

 

SV

Förvaras på väl ventilerad plats. Förpackningen ska förvaras väl tillsluten.



P403 + P235

Keel

 

 

BG

Съхранявай на добре проветриво място. Дръж на хладно.

 

ES

Almacenar en un lugar bien ventilado. Manténgase al fresco.

 

CS

Skladujte na dobře větraném místě. Uchovávejte v chladu.

 

DA

Opbevares på et godt ventileret sted. Opbevares køligt.

 

DE

An einem gut belüfteten Ort aufbewahren. Kühl halten.

 

ET

Hoida hästi ventileeritavas kohas. Hoida jahedas.

 

EL

Αποθηκεύεται σε καλά αεριζόμενο χώρο. Διατηρείται δροσερό.

 

EN

Store in a well-ventilated place. Keep cool.

 

FR

Stocker dans un endroit bien ventilé. Tenir au frais.

 

GA

Stóráil in áit dhea-aeráilte. Coimeád fionnuar.

▼M5

 

HR

Skladištiti na dobro prozračenom mjestu. Održavati hladnim.

▼B

 

IT

Conservare in luogo fresco e ben ventilato.

 

LV

Glabāt labi vēdināmās telpās. Turēt vēsumā.

 

LT

Laikyti gerai vėdinamoje vietoje. Laikyti vėsioje vietoje.

 

HU

Jól szellőző helyen tárolandó. Hűvös helyen tartandó.

 

MT

Aħżen f'post arjuż sew. Żomm frisk.

 

NL

Op een goed geventileerde plaats bewaren. Koel bewaren.

 

PL

Przechowywać w dobrze wentylowanym miejscu. Przechowywać w chłodnym miejscu.

 

PT

Armazenar em local bem ventilado. Conservar em ambiente fresco.

 

RO

A se depozita într-un spațiu bine aerisit. A se păstra la rece.

 

SK

Uchovávajte na dobre vetranom mieste. Udržiavajte v chlade.

 

SL

Hraniti na dobro prezračevanem mestu. Hraniti na hladnem.

 

FI

Varastoi paikassa, jossa on hyvä ilmanvaihto. Säilytä viileässä.

 

SV

Förvaras på väl ventilerad plats. Förvaras svalt.



P410 + P403

Keel

 

 

BG

Пази от пряка слънчева светлина. Съхранявай на добре проветриво място.

 

ES

Protéjase de la luz del sol. Almacenar en un lugar bien ventilado.

 

CS

Chraňte před slunečním zářením. Skladujte na dobře větraném místě.

 

DA

Beskyttes mod sollys. Opbevares på et godt ventileret sted.

 

DE

Vor Sonnenbestrahlung schützen. An einem gut belüfteten Ort aufbewahren.

 

ET

Hoida päikesevalguse eest. Hoida hästi ventileeritavas kohas.

 

EL

Να προστατεύεται από τις ηλιακές ακτίνες. Αποθηκεύεται σε καλά αεριζόμενο χώρο.

 

EN

Protect from sunlight. Store in a well-ventilated place.

 

FR

Protéger du rayonnement solaire. Stocker dans un endroit bien ventilé.

 

GA

Cosain ó sholas na gréine. Stóráil in áit dhea-aeráilte.

▼M5

 

HR

Zaštititi od sunčevog svjetla. Skladištiti na dobro prozračenom mjestu.

▼B

 

IT

Proteggere dai raggi solari. Conservare in luogo ben ventilato.

 

LV

Aizsargāt no saules gaismas. Glabāt labi vēdināmās telpās.

 

LT

Saugoti nuo saulės šviesos. Laikyti gerai vėdinamoje vietoje.

 

HU

Napfénytől védendő. Jól szellőző helyen tárolandó.

 

MT

Tħallix fix-xemx. Aħżen f'post arjuż sew.

 

NL

Tegen zonlicht beschermen. Op een goed geventileerde plaats bewaren.

 

PL

Chronić przed światłem słonecznym. Przechowywać w dobrze wentylowanym miejscu.

 

PT

Manter ao abrigo da luz solar. Armazenar em local bem ventilado.

 

RO

A se proteja de lumina solară. A se depozita într-un spațiu bine aerisit.

 

SK

Chráňte pred slnkom. Uchovávajte na dobre vetranom mieste.

 

SL

Zaščititi pred sončno svetlobo. Hraniti na dobro prezračevanem mestu.

 

FI

Suojaa auringonvalolta. Varastoi paikassa, jossa on hyvä ilmanvaihto.

 

SV

Skyddas från solljus. Förvaras på väl ventilerad plats.



P410 + P412

Keel

 

 

BG

Пази от пряка слънчева светлина. Не излагай на температура, по-висока от 50 oC/122oF.

 

ES

Protéjase de la luz del sol. No exponer a temperaturas superiores a 50 oC/122oF.

 

CS

Chraňte před slunečním zářením. Nevystavujte teplotě přesahující 50 oC/122oF.

 

DA

Beskyttes mod sollys. Må ikke udsættes for en temperatur, som overstiger 50 oC/122oF.

 

DE

►C3  Vor Sonnenbestrahlung schützen und nicht Temperaturen über 50 oC/122 oF aussetzen. ◄

 

ET

Hoida päikesevalguse eest. Mitte hoida temperatuuril üle 50 oC/122 oF.

 

EL

Να προστατεύεται από τις ηλιακές ακτίνες. Να μην εκτίθεται σε θερμοκρασίες που υπερβαίνουν τους 50 oC/122oF.

 

EN

Protect from sunlight. Do no expose to temperatures exceeding 50 oC/122oF.

 

FR

Protéger du rayonnement solaire. Ne pas exposer à une température supérieure à 50 oC/122 oF.

 

GA

Cosain ó sholas na gréine. Ná nocht do theocht níos airde ná 50 oC/122oF.

▼M5

 

HR

Zaštititi od sunčevog svjetla. Ne izlagati temperaturi višoj od 50 oC/122 oF.

▼B

 

IT

Proteggere dai raggi solari. Non esporre a temperature superiori a 50 oC/122oF.

 

LV

Aizsargāt no saules gaismas. Nepakļaut temperatūrai, kas pārsniedz 50 oC/122oF.

 

LT

Saugoti nuo saulės šviesos. Nelaikyti aukštesnėje kaip 50 oC/122oF temperatūroje.

 

HU

Napfénytől védendő. Nem érheti 50 oC/122oF hőmérsékletet meghaladó hő.

 

MT

Tħallix fix-xemx. Tesponix għal temperaturi ta' aktar minn 50 oC/122oF.

 

NL

Tegen zonlicht beschermen. Niet blootstellen aan temperaturen boven 50 oC/122oF.

 

PL

Chronić przed światłem słonecznym. Nie poddawać temperaturze przekraczającej 50 oC/122oF.

 

PT

Manter ao abrigo da luz solar. Não expor a temperaturas superiores a 50 oC/122oF.

 

RO

A se proteja de lumina solară. Nu expuneți la temperaturi care depășesc 50 oC/122 oF.

 

SK

Chráňte pred slnkom. Nevystavujte teplotám nad 50 oC/122 oF.

 

SL

Zaščititi pred sončno svetlobo. Ne izpostavljati temperaturam nad 50 oC/122 oF.

 

FI

Suojaa auringonvalolta. Ei saa altistaa yli 50 oC/122 oF lämpötiloille.

 

SV

Skyddas från solljus. Får inte utsättas för temperaturer över 50 oC/122 oF.



P411 + P235

Keel

 

 

BG

Съхранявай при температура, не по-висока от … oC/…oF. Дръж в охладено състояние.

 

ES

Almacenar a temperaturas no superiores a … oC/…oF. Manténgase al fresco.

 

CS

Skladujte při teplotě nepřesahující … oC/…oF. Uchovávejte v chladu.

 

DA

Opbevares ved en temperatur, som ikke overstiger … oC/…oF. Opbevares køligt.

 

DE

Bei Temperaturen nicht über … oC/… oF aufbewahren. Kühl halten.

 

ET

Hoida temperatuuril mitte üle … oC/… oF. Hoida jahedas.

 

EL

Αποθηκεύεται σε θερμοκρασίες που δεν υπερβαίνουν τους … oC/…oF. Διατηρείται δροσερό.

 

EN

Store at temperatures not exceeding … oC/…oF. Keep cool.

 

FR

Stocker à une température ne dépassant pas … oC/… oF. Tenir au frais.

 

GA

Stóráil ag teocht nach airde ná … oC/…oF. Coimeád fionnuar.

▼M5

 

HR

Skladištiti na temperaturi koja ne prelazi … oC/… oF. Održavati hladnim.

▼B

 

IT

Conservare in lugo fresco a temperature non superiori a … oC/…oF.

 

LV

Glabāt temperatūrā, kas nepārsniedz … oC/…oF. Turēt vēsumā.

 

LT

Laikyti ne aukštesnėje kaip … oC/…oF temperatūroje. Laikyti vėsioje vietoje.

 

HU

A tárolási hőmérséklet legfeljebb … oC/…oF lehet. Hűvös helyen tartandó.

 

MT

Aħżen f'temperaturi ta' mhux aktar minn … oC/…oF. Żomm frisk.

 

NL

Bij maximaal … oC/…oF bewaren. Koel bewaren.

 

PL

Przechowywać w temperaturze nieprzekraczającej … oC/…oF. Przechowywać w chłodnym miejscu.

 

PT

Armazenar a uma temperatura não superior a … oC/…oF. Conservar em ambiente fresco.

 

RO

A se depozita la temperaturi care nu depășesc … oC/…oF. A se păstra la rece.

 

SK

Uchovávajte pri teplotách do … oC/…oF. Udržiavajte v chlade.

 

SL

Hraniti pri temperaturi do … oC/… oF. Hraniti na hladnem.

 

FI

Varastoi alle … oC/…oF lämpötilassa. Säilytä viileässä.

 

SV

Förvaras vid högst … oC/…oF. Förvaras svalt.



Tabel 1.5

Hoiatuslaused kõrvaldamise kohta

P501

Keel

 

 

BG

Депонирай съдържанието/съда в …

 

ES

Eliminar el contenido/el recipiente en …

 

CS

Zneškodněte obsah/obal …

 

DA

Indholdet bortskaffes/beholderen afleveres hos …

 

DE

Inhalt/Behälter … zuführen.

 

ET

Sisu/mahuti kõrvaldada ….

 

EL

Διάθεση του περιεχομένου/περιέκτη σε …

 

EN

Dispose of contents/container to …

 

FR

Éliminer le contenu/récipient dans …

 

GA

Diúscair an t-ábhar/an coimeádán go …

▼M5

 

HR

Odložiti sadržaj/spremnik u/na …

▼B

 

IT

Smaltire il prodotto/recipiente in …

 

LV

Atbrīvoties no satura/tvertnes….

 

LT

Turinį/talpą išpilti (išmesti) į …

 

HU

A csomagolás/tartalom …-be/ba ürítendő.

 

MT

Armi l-kontenut/il-kontenitur fi …

 

NL

Inhoud/verpakking afvoeren naar …

 

PL

Zawartość/pojemnik usuwać do …

 

PT

Eliminar o conteúdo/recipiente em …

 

RO

Aruncați conținutul/recipientul în …

 

SK

Obsah/nádobu zneškodnite do ….

 

SL

Odstraniti vsebino/posodo …

 

FI

Hävitä sisältö/pakkaus …

 

SV

Innehållet/behållaren lämnas till…

▼M2



P502

Keel

 

 

BG

Обърнете се към производителя/доставчика за информация относно възстановяването/рециклирането

 

ES

Pedir información al fabricante o proveedor sobre su recuperación o reciclado

 

CS

Informujte se u výrobce nebo dodavatele o regeneraci nebo recyklaci

 

DA

Indhent oplysninger om genvinding/genanvendelse hos producenten/leverandøren

 

DE

Informationen zur Wiederverwendung/Wiederverwertung beim Hersteller/Lieferanten erfragen

 

ET

Hankida valmistajalt/tarnijalt teavet kemikaali taaskasutamise/ringlussevõtu kohta

 

EL

Απευθυνθείτε στον παραγωγό/προμηθευτή για την ανάκτηση/ανακύκλωση

 

EN

Refer to manufacturer/supplier for information on recovery/recycling

 

FR

Se reporter au fabricant/fournisseur pour des informations concernant la récupération/le recyclage

 

GA

Féach an fhaisnéis ón monaróir/soláthróir maidir le haisghabháil/athchúrsáil

▼M5

 

HR

Pogledajte proizvođača/dobavljača zatražiti podatke o recikliranju/preradi

▼M2

 

IT

Chiedere informazioni al produttore o fornitore per il recupero/riciclaggio

 

LV

Informācija par rekuperāciju/pārstrādi saņemama pie ražotāja/piegādātāja

 

LT

Kreiptis į gamintoją (tiekėją) informacijai apie šių medžiagų ar preparatų panaudojimą arba perdirbimą gauti

 

HU

A gyártó/szállító határozza meg a hasznosításra és újrafeldolgozásra vonatkozó információkat

 

MT

Irreferi għall-manifattur/fornitur rigward informazzjoni dwar l-irkupru/riċiklaġġ

 

NL

Raadpleeg fabrikant/leverancier voor informatie over terugwinning/recycling

 

PL

Przestrzegać wskazówek producenta lub dostawcy dotyczących odzysku lub wtórnego wykorzystania

 

PT

Solicitar ao fabricante/fornecedor informações relativas à recuperação/reciclagem

 

RO

Adresați-vă producătorului pentru informații privind recuperarea/reciclarea

 

SK

Informujte sa u výrobcu alebo dodávateľa o regenerácii alebo recyklácii

 

SL

Za podatke glede obnovitve/reciklaže se obrnite na proizvajalca/dobavitelja

 

FI

Hanki valmistajalta/toimittajalta tietoja uudelleenkäytöstä/kierrätyksestä

 

SV

Rådfråga tillverkare/leverantör om återvinning/återanvändning

▼B




V LISA

OHUPIKTOGRAMMID

SISSEJUHATUS

▼M2

Kõikide ohuklasside piktogrammid ning ohuklasside ja -kategooriate erisused peavad olema vastavuses käesoleva lisa ja I lisa punkti 1.2 sätetega ning nende sümbolid ja üldformaat peavad vastama esitatud näidistele.

▼B

1.   FÜÜSIKALISED OHUTEGURID

1.1.   Sümbol: plahvatav pomm



Piktogramm

(1)

Ohuklass ja -kategooria

(2)

GHS01 image

Punkt 2.1

Ebapüsivad lõhkeained

Alamklasside 1.1, 1.2, 1.3 ja 1.4 lõhkeained.

Punkt 2.8

Isereageerivad ained ja segud, tüübid A ja B

Punkt 2.15

Orgaanilised peroksiidid, tüübid A ja B

1.2.   Sümbol: leek



Piktogramm

(1)

Ohuklass ja -kategooria

(2)

GHS02 image

Punkt 2.2

Tuleohtlikud gaasid, 1. ohukategooria

Punkt 2.3

►M4  Aerosoolid, 1. ja 2. ohukategooria ◄

Punkt 2.6

Tuleohtlikud vedelikud, 1., 2. ja 3. ohukategooria

Punkt 2.7

Tuleohtlikud tahked ained, 1. ja 2. ohukategooria

Punkt 2.8

Isereageerivad ained ja segud, tüübid B, C, D, E ja F

Punkt 2.9

Pürofoorsed vedelikud, 1. ohukategooria

Punkt 2.10

Pürofoorsed tahked ained, 1. ohukategooria

Punkt 2.11

Isekuumenevad ained ja segud, 1. ja 2. ohukategooria

Punkt 2.12

Ained ja segud, mis veega kokkupuutel eraldavad tuleohtlikke gaase; 1., 2. ja 3. ohukategooria

Punkt 2.15

Orgaanilised peroksiidid, tüübid B, C, D, E ja F

1.3.   Sümbol: leek ringi kohal



Piktogramm

(1)

Ohuklass ja -kategooria

(2)

GHS03 image

Punkt 2.4

Oksüdeerivad gaasid, 1. ohukategooria

Punkt 2.13

Oksüdeerivad vedelikud, 1., 2. ja 3. ohukategooria

Punkt 2.14

Oksüdeerivad tahked ained, 1., 2. ja 3. ohukategooria

1.4.   Sümbol: gaasiboon



Piktogramm

(1)

Ohuklass ja -kategooria

(2)

GHS04 image

Punkt 2.5

Rõhu olevad gaasid:

kokkusurutud gaas;

veeldatud gaas;

külmutatud veeldatud gaas;

lahustatud gaas

1.5.   Sümbol: söövitus



Piktogramm

(1)

Ohuklass ja -kategooria

(2)

GHS05 image

Punkt 2.16

Meti söövitavad ained ja segud, 1. ohukategooria

1.6.   Piktogrammi ei ole vaja järgmiste füüsikaliste ohutegurite ohuklasside ja -kategooriate puhul:

Punkt 2.1: Alamklassi 1.5 lõhkeained

Punkt 2.1: Alamklassi 1.6 lõhkeained

Punkt 2.2: Tuleohtlikud gaasid, 2. ohukategooria

▼M4

Punkt 2.3: Aerosoolid, 3. ohukategooria

▼B

Punkt 2.8: Isereageerivad ained ja segud, tüüp G

Punkt 2.15: Orgaanilised peroksiidid, tüüp G

2.   2. OSA: TERVISEOHUD

2.1.   Sümbol: pealuu ja ristatud sääreluud



Piktogramm

(1)

Ohuklass ja -kategooria

(2)

GHS06 image

Punkt 3.1

Äge mürgisus (suukaudne, nahakaudne, sissehingamisel), 1., 2. ja 3. ohukategooria

2.2.   Sümbol: söövitus



Piktogramm

(1)

Ohuklass ja -kategooria

(2)

GHS05 image

Punkt 3.2

Nahasöövitus, 1.A, 1.B ja 1.C ohukategooria

Punkt 3.3

Raske silmakahjustus, 1. ohukategooria

2.3.   Sümbol: hüüumärk



Piktogramm

(1)

Ohuklass ja -kategooria

(2)

►M2  
GHS07 image  ◄

Punkt 3.1

Äge mürgisus (suukaudne, nahakaudne, sissehingamisel), 4. ohukategooria

Punkt 3.2

Nahaärritus, 2. ohukategooria

Punkt 3.3

Silmade ärritus, 2. ohukategooria

Punkt 3.4

►M2  Naha sensibiliseerimine, 1., 1A, 1B ohukategooria ◄

Punkt 3.8

Mürgisus sihtelundi suhtes – ühekordne kokkupuude, 3. ohukategooria

Hingamisteede ärritus

Narkootiline toime

2.4.   Sümbol: terviseoht



Piktogramm

(1)

Ohuklass ja -kategooria

(2)

GHS08 image

Punkt 3.4

►M2  Hingamisteede sensibiliseerimine, 1., 1A, 1B ohukategooria ◄

Punkt 3.5

Mutageensus sugurakkudele, 1.A, 1.B ja 2. ohukategooria

Punkt 3.6

Kantserogeensus; 1.A, 1.B ja 2. ohukategooria

Punkt 3.7

Reproduktiivtoksilisus, 1.A, 1.B ja 2. ohukategooria

Punkt 3.8

Mürgisus sihtelundi suhtes – ühekordne kokkupuude, 1. ja 2. ohukategooria

Punkt 3.9

Mürgisus sihtelundi suhtes – korduv kokkupuude, 1. ja 2. ohukategooria

Punkt 3.10

Hingamiskahjustused, 1. ohukategooria

2.5.   Piktogrammi ei ole vaja järgmiste terviseohu kategooriate puhul:

Punkt 3.7: reproduktiivtoksilisus, toime imetamisele ja imetamise kaudu, täiendav ohukategooria

3.   3. OSA: KESKKONNAOHUD

▼M4

3.1.   Sümbol: keskkond



Piktogramm

(1)

Ohuklass ja -kategooria

(2)

GHS09 image

Punkt 4.1

Ohtlik veekeskkonnale

— ägeda mürgisuse 1. ohukategooria

— pikaajalise ohu kategooriad: kroonilise ohu 1. kategooria, kroonilise ohu 2. kategooria

Piktogrammi ei ole vaja järgmiste keskkonnaohu ohuklasside ja -kategooriate puhul:

Punkt 4.1: Ohtlik veekeskkonnale – pikaajalise ohu kategooriad: kroonilise ohu 3. kategooria, kroonilise ohu 4. kategooria.

▼M2

4.   4. OSA: TÄIENDAVAD OHUD

4.1.   Sümbol: hüüumärk



Piktogramm

Ohuklass ja -kategooria

(1)

(2)

GHS07

image

Punkt 5.1

Ohtlik osoonikihile, 1. ohukategooria

▼B




VI LISA

Teatavate ohtlike ainete ühtne klassifitseerimine ja märgistamine

▼M13

Käesoleva lisa 1. osas esitatakse ühtsete klassifikatsioonide ja märgistuste loetelu sissejuhatus, sealhulgas tabeli 3 igale kandele lisatav teave ning vastavad klassifikatsioonid ja ohulaused.

Käesoleva lisa 2. osas sätestatakse üldpõhimõtted toimikute ettevalmistamiseks, millega tehakse ettepanek ja esitatakse põhjendused ainete ühtseks klassifitseerimiseks ja märgistamiseks liidu tasandil.

Käesoleva lisa 3. osas loetletakse ohtlikud ained, mille puhul on liidu tasandil lepitud kokku ühtne klassifitseerimine ja märgistamine. Tabelis 3 esitatud klassifikatsiooni ja märgistamise aluseks on käesoleva määruse I lisas esitatud kriteeriumid.

▼B

1.   1. OSA: ÜHTSETE KLASSIFIKATSIOONIDE JA MÄRGISTUSTE LOETELU SISSEJUHATUS

1.1.   Igale kandele lisatav teave

1.1.1.   Kannete nummerdamine ja aine identifitseerimine

1.1.1.1.   Indeksinumbrid

3. osa kanded on loetletud vastavalt aine omadustele kõige iseloomulikuma elemendi aatomnumbrile. Orgaanilised ained on oma mitmekesisuse tõttu jagatud klassidesse. Iga aine indeksinumber koosneb reast numbritest, mis on esitatud kujul ABC-RST-VW-Y. ABC vastab kõige iseloomulikuma elemendi või molekuli kõige iseloomulikuma orgaanilise grupi aatomnumbrile. RST on aine järjekorranumber ABC-reas. VW tähistab esinemiskuju, millena ainet toodetakse või turustatakse. Y on kontrollarv, mis arvutatakse vastavalt kümnekohalise ISBNi (International Standard Book Number) meetodile. See number märgitakse veergu pealkirjaga „Indeksinumber”.

1.1.1.2.   EÜ numbrid

EÜ number, nt EINECS, ELINCS või NLP („No-longer-polymers”), on aine Euroopa Liidus ametlikult kasutatav number. EINECSi number saadakse Euroopa kaubanduslike keemiliste ainete loetelust (EINECS) ( 16 ). ELINCSi number saadakse Euroopa teavitatud ainete loetelust (muudetud) (EUR 22543 EN, Euroopa Ühenduste Ametlike Väljaannete Talitus, 2006, ISSN 1018-5593). NLP number saadakse „No-longer-polymers” loetelust (muudetud) (Euroopa Ühenduste Ametlike Väljaannete Talituse dokument, 1997, ISBN 92-827-8995-0). EÜ number on seitsmekohaline ning esitatud kujul XXX-XXX-X, kusjuures esimene number on kas 200-001-8 (EINECS), 400-010-9 (ELINCS) või 500-001-0 (NLP). See number märgitakse veergu pealkirjaga „EÜ number”.

1.1.1.3.   CASi number

Kande identifitseerimiseks lisatakse ka Chemical Abstracts Service’i (CAS) number. Tuleb märkida, et EINECSi number sisaldab nii aine veevabasid kui ka hüdraatunud vorme ning veevabadel ja hüdraatunud vormidel on sageli erinevad CASi numbrid. Lisatav CASi number käib ainult veevaba vormi kohta ja seetõttu ei kirjelda esitatud CASi number alati kannet sama täpselt kui EINECSi number. See number märgitakse veergu pealkirjaga „CASi number”.

1.1.1.4.   Rahvusvaheline keemiline tunnus

Võimaluse korral nimetatakse ohtlikke aineid nende IUPACi nimetusega. Aineid, mis on kantud EINECSi, ELINCSi või „No-longer-polymers” loetelusse, nimetatakse nendes loeteludes esineva nimetusega. Mõnel juhul lisatakse ka muud nimetused, nt tavanimetused või üldkasutatavad nimetused. Võimaluse korral nimetatakse taimekaitsetooteid ja biotsiide ISO nimetusega.

Tavaliselt ei mainita lisandeid, lisaaineid ega vähemtähtsaid komponente, kui neil ei ole märkimisväärset osa aine klassifitseerimisel.

Mõningaid aineid kirjeldatakse konkreetse puhtusastme järgi. 3. osasse ei ole kantud nende ainete protsendimäär, mis sisaldavad toimeainet (nt orgaanilisi peroksiide) rohkem; neil võivad olla muud ohtlikud omadused (nt need võivad olla plahvatusohtlikud) ning need tuleks vastavalt klassifitseerida ja märgistada.

Kui on märgitud konkreetsed sisalduse piirväärtused, kehtivad need kandega hõlmatud aine(te) suhtes. Eelkõige kannete puhul, kus ainete segu või ainet kirjeldatakse konkreetse puhtusprotsendiga, kehtivad piirväärtused üksnes 3. osas kirjeldatud aine suhtes, mitte aga puhta aine suhtes.

Piiramata artikli 17 lõike 2 kohaldamist, tuleb 3. osasse kantud ainete puhul märgistusel kasutada üht nimetatud osas esitatud nimedest. Teatavate ainete puhul on aine kindlakstegemise hõlbustamiseks esitatud nurksulgudes lisateavet. Seda lisateavet ei ole vaja märgistusele kanda.

Teatavates kannetes on viidatud lisanditele; nendel juhtudel järgneb aine nimetusele tekst: „(sisaldab ≥ xx % lisandeid)”. Sellisel juhul loetakse sulgudes olevat viidet osaks aine nimetusest ja see tuleb kanda märgistusele.

1.1.1.5.   Kanded ainerühmade kohta

3. osas on esitatud ka hulk rühmakandeid. Nendel juhtudel kehtivad klassifitseerimis- ja märgistusnõuded kõikide asjaomase kirjelduse alla kuuluvate ainete suhtes.

Mõnel juhul kehtivad klassifitseerimis- ja märgistusnõuded konkreetse aine suhtes, mis peaks kuuluma rühmakande alla. Sellistel juhtudel lisatakse aine kohta eraldi kanne 3. osasse ning rühmakande juurde lisatakse märkus „v.a mujal käesolevas lisas kirjeldatud ained”.

Mõnel juhul võivad üksikained olla hõlmatud ka rohkem kui ühe rühmakandega. Nendel juhtudel kajastab aine klassifitseerimine mõlema rühmakande klassifitseerimist. Niisuguste juhtumite korral aga, kus on esitatud sama ohu erinevad klassifikatsioonid, kehtib kõige tõsisemasse kategooriasse kuuluv klassifikatsioon.

Kui ei ole määratletud teisiti, hõlmavad 3. osa kanded soolade kohta (mis tahes nimetuse all) nii veevabasid kui ka hüdraatunud vorme.

Kannetele, mis koosnevad rohkem kui neljast üksikainest, ei lisata tavaliselt EÜ ega CASi numbrit.

▼M13

1.1.2.   Tabeli 3 iga kande klassifitseerimise ja märgistamisega seotud teave

▼B

1.1.2.1.   Klassifitseerimiskoodid

1.1.2.1.1.    Ohuklassi ja -kategooria koodid

Iga kande klassifitseerimine põhineb I lisas sätestatud kriteeriumidel kooskõlas artikli 13 punktiga a ning see esitatakse koodina, mis tähistab ohuklassi ja selle ohuklassi piires ühte või mitut kategooriat/alamaklassi/tüüpi.

Ohuklasside ja -kategooria koodide iga ohukategooria/alamklassi/tüübi puhul kasutatavad lühendid on esitatud tabelis 1.1.



Tabel 1.1

Ohuklass

Ohuklassi ja -kategooria kood

Lõhkeaine

Unst. Expl.

Expl. 1.1

Expl. 1.2

Expl. 1.3

Expl. 1.4

Expl. 1.5

Expl. 1.6

▼M4

Tuleohtlik gaas

Flam. Gas 1

Flam. Gas 2

Chem. Unst. Gas A

Chem. Unst. Gas B

Aerosool

Aerosol 1

Aerosol 2

Aerosol 3

▼B

Oksüdeeriv gaas

Ox. Gas 1

Rõhu all olev gaas

Press. Gas (1)

Tuleohtlik vedelik

Flam. Liq. 1

Flam. Liq. 2

Flam. Liq. 3

Tuleohtlik tahke aine

Flam. Sol. 1

Flam. Sol. 2

Isereageeriv aine või segu

Self-react. A

Self-react. B

Self-react. CD

Self-react. EF

Self-react. G

Pürofoorne vedelik

Pyr. Liq. 1

Pürofoorne tahke aine

Pyr. Sol. 1

Isekuumenev aine või segu

Self-heat. 1

Self-heat. 2

Aine või segu, mis veega kokkupuutel eraldab tuleohtlikke gaase

Water-react. 1

Water-react. 2

Water-react. 3

Oksüdeeriv vedelik

Ox. Liq. 1

Ox. Liq. 2

Ox. Liq. 3

Oksüdeeriv tahke aine

Ox. Sol. 1

Ox. Sol. 2

Ox. Sol. 3

Orgaaniline peroksiid

Org. Perox. A

Org. Perox. B

Org. Perox. CD

Org. Perox. EF

Org. Perox. G

Metalli söövitav aine või segu

Met. Corr. 1

Äge mürgisus

Acute Tox. 1

Acute Tox. 2

Acute Tox. 3

Acute Tox. 4

Nahasöövitus/-ärritus

Skin Corr. 1A

Skin Corr. 1B

Skin Corr. 1C

Skin Irrit. 2

Raske silmakahjustus/silmade ärritus

Eye Dam. 1

Eye Irrit. 2

Hingamisteede/naha sensibiliseerimine

►M2  Resp. Sens. 1., 1A, 1B ◄

►M2  Skin. Sens. 1., 1A, 1B ◄

Mutageensus sugurakkudele

Muta. 1A

Muta. 1B

Muta. 2

Kantserogeensus

Carc. 1A

Carc. 1B

Carc. 2

Reproduktiivtoksilisus

Repr. 1A

Repr. 1B

Repr. 2

Lact.

Mürgisus sihtelundi suhtes – ühekordne kokkupuude

STOT SE 1

STOT SE 2

STOT SE 3

Mürgisus sihtelundi suhtes – korduv kokkupuude

STOT RE 1

STOT RE 2

Hingamiskahjustus

Asp. Tox. 1

Ohtlik ►C3  veekeskkonnale ◄

Aquatic Acute 1

Aquatic Chronic 1

Aquatic Chronic 2

Aquatic Chronic 3

Aquatic Chronic 4

Ohtlik osoonikihile

►M2  Ozone 1 ◄

(*1)   Vt märkust U punktis 1.1.3.

1.1.2.1.2.    Ohulausete koodid

▼M4

Vastavalt III lisale esitatakse artikli 13 punkti b kohaselt kindlaksmääratud ohulause(te) kood(id). Lisaks sellele lisatakse teatavate ohulausete puhul kolmenumbrilisele koodile tähed täiendavaks eristamiseks. Kasutatakse järgmisi lisakoode:

▼B



H350i

Sissehingamisel võib põhjustada vähktõbe.

H360F

Võib kahjustada viljakust.

H360D

Võib kahjustada loodet.

H361f

Arvatavasti kahjustab viljakust.

H361d

Arvatavasti kahjustab loodet.

H360FD

Võib kahjustada viljakust. Võib kahjustada loodet.

H361fd

Arvatavasti kahjustab viljakust. Arvatavasti kahjustab loodet.

H360Fd

Võib kahjustada viljakust. Arvatavasti kahjustab loodet.

H360Df

Võib kahjustada loodet. Arvatavasti kahjustab viljakust.

1.1.2.2.   Märgistuskoodid

Märgistusveerus on loetletud järgmised elemendid:

i) V lisas kirjeldatud ohupiktogrammi koodid vastavalt artiklis 26 sätestatud eelisjärjekorra eeskirjadele;

ii) tunnussõna „ettevaatust” või „hoiatus” vastavalt artikli 20 kolmandas lõigus sätestatud eelisjärjekorra eeskirjadele;

iii) III lisas kirjeldatud ohulausete koodid vastavalt klassifikatsioonile;

iv) täiendavate ohulausete koodid esitatakse vastavalt artikli 25 lõikele 1 ja II lisa 1. osas sätestatud eeskirjadele.

▼M13

1.1.2.3.   Konkreetsed sisalduse piirnormid, korrutustegurid ning ägeda mürgisuse hinnangud (ATE)

Kui konkreetne sisalduse piirnorm [varem tõlgitud „piirväärtus”] erineb teatava kategooria puhul I lisas märgitud üldisest sisalduse piirnormist, esitatakse see eraldi veerus koos vastava klassifikatsiooniga, kasutades punktis 1.1.2.1.1 sätestatud koode. Ka ühtlustatud ATE väärtused on loetletud tabeli 3 samas veerus. Konkreetseid sisalduse piirnorme ja ühtlustatud ATE väärtusi peavad tootjad, importijad või allkasutajad kasutama seda ainet sisaldava segu klassifitseerimiseks. ATE leidmiseks kasutatakse I lisa punktis 3.1.3.6 kirjeldatud summeeritavuse valemit. Kui käesolevas lisas ei ole teatava kategooria jaoks konkreetset sisalduse piirväärtust esitatud, tuleb saasteaineid, lisaaineid või üksikkomponente sisaldavate ainete või segude klassifitseerimiseks kasutada üldisi kontsentratsiooni piirnorme. Kui ühtlustatud ATE väärtused ägeda mürgisuse kohta puuduvad, tuleb õige väärtus kindlaks teha olemasolevate andmete põhjal.

Kui ei ole märgitud teisiti, on sisalduse piirnorm aine massiprotsent, mis on arvutatud segu kogumassi suhtes.

Kui korrutustegur on veekeskkonda ohustava ägeda mürgisuse 1. kategooriasse või kroonilise mürgisuse 1. kategooriasse klassifitseeritud ainete puhul ühtlustatud, esitatakse see korrutustegur tabelis 3 konkreetsete sisalduse piirnormidega samas veerus. Kui korrutustegur on veekeskkonda ohustava ägeda mürgisuse 1. kategooria või kroonilise mürgisuse 1. kategooria puhul ühtlustatud, esitatakse korrutustegur samas reas selle vastava kategooriaga. Kui tabelis 3 on antud üks korrutustegur ning aine on klassifitseeritud veekeskkonda ohustava ägeda mürgisuse 1. kategooriasse või kroonilise mürgisuse 1. kategooriasse, siis kasutab tootja, importija või allkasutaja seda korrutustegurit seda ainet sisaldava segu klassifitseerimiseks veekeskkonda ohustava ägeda mürgisuse ja kroonilise mürgisuse kategooriasse summeerimismeetodi abil. Kui tabelis 3 ei ole korrutustegurit antud, siis määrab korrutusteguri(d) tootja, importija või allkasutaja aine kohta kättesaadava teabe põhjal. Korrutusteguri määramiseks ja kasutamiseks vt I lisa punkt 4.1.3.5.5.5.

▼B

1.1.3.   Kandele lisatavad märkused

Veerus pealkirjaga „Märkused” on loetletud kandele lisatav(ad) märkus(ed). Märkuste tähendus on järgmine:

1.1.3.1.   Ainete kindlakstegemise, klassifitseerimise ja märgistamisega seotud märkused

Märkus A:

Piiramata artikli 17 lõike 2 kohaldamist, peab aine nimetus esinema etiketil vormis, mis on esitatud 3. osas.

3. osas kasutatakse mõnikord üldkirjeldusi, näiteks „… ühendid” või „… soolad”. Sellisel juhul peab tarnija esitama etiketil korrektse nimetuse, võttes nõuetekohaselt arvesse punkti 1.1.1.4.

Märkus B:

Mõningaid aineid (happed, alused jne) turustatakse erineva sisaldusega vesilahustena ja seetõttu tuleb need lahused erinevalt klassifitseerida ja märgistada, sest oht on eri sisalduste puhul erinev.

3. osa kannetel, millele on lisatud märkus B, on järgmist tüüpi üldnimetus: „lämmastikhape … %”.

Sellisel juhul peab tarnija märkima etiketile lahuse sisalduse protsendi. Kui pole teisiti märgitud, eeldatakse, et sisaldus arvutatakse massiprotsendina.

Märkus C:

Mõningaid orgaanilisi aineid võib turustada kas teatavate isomeeride kujul või mitme isomeeri seguna.

Sellisel juhul peab tarnija märkima etiketile, kas aine on üks kindel isomeer või isomeeride segu.

Märkus D:

Teatavaid aineid, mis võivad kergesti iseeneslikult polümeeruda või laguneda, turustatakse tavaliselt stabiliseeritud kujul. 3. osas on nad loetletud just sellel kujul.

Siiski turustatakse neid aineid mõnikord ka stabiliseerimata kujul. Sellisel juhul peab tarnija märkima etiketile aine nimetuse järele sõna „stabiliseerimata”.

Märkus E (tabel 3.2):

Inimeste tervisele spetsiifilise mõjuga ained (vt direktiivi 67/548/EMÜ VI lisa 4. peatükki), mis on klassifitseeritud 1. või 2. kategooria kantserogeenseteks, mutageenseteks ja/või reproduktiivtoksilisteks, varustatakse märkusega E, kui need on samuti klassifitseeritud kui väga toksilised (T+), toksilised (T) või kahjulikud (Xn). Nende ainete puhul eelneb riskilausetele R20, R21, R22, R23, R24, R25, R26, R27, R28, R39, R68 (kahjulik), R48 ja R65 ning kõikidele nende riskilausete kombinatsioonidele sõna „samuti”.

Märkus F:

Aine võib sisaldada stabilisaatorit. Kui stabilisaator muudab aine ohtlikke omadusi, nagu on näidatud 3. osas esitatud klassifikatsioonis, tuleb aine klassifitseerida ja märgistada vastavalt ohtlike segude klassifitseerimise ja märgistamise eeskirjadele.

Märkus G:

Seda ainet võib turustada plahvatusohtlikul kujul; sellisel juhul tuleb seda hinnata asjakohaseid katsemeetodeid kasutades. Esitatud klassifikatsioon ja märgistamine osutavad aine plahvatusohtlikkusele.

▼M2 —————

▼B

Märkus J:

Ainet ei pea klassifitseerima kantserogeenseks või mutageenseks, kui on võimalik tõendada, et aine sisaldab alla 0,1 massiprotsendi benseeni (EINECSi nr 200-753-7). Käesolev märkus kehtib ainult teatavate 3. osas nimetatud komplekssete söest ja naftast saadud ainete puhul.

Märkus K:

Ainet ei pea klassifitseerima kantserogeenseks või mutageenseks, kui on võimalik tõendada, et aine sisaldab alla 0,1 massiprotsendi 1,3-butadieeni (EINECSi nr 203-450-8). Kui ainet ei klassifitseerita kantserogeenseks või mutageenseks, tuleb selle suhtes kohaldada vähemalt hoiatuslauseid (P102-)P210-P403 (tabel 3.1) või ohutuslauseid (2-)9-16 (tabel 3.2). Käesolev märkus kehtib ainult teatavate 3. osas nimetatud komplekssete naftast saadud ainete puhul.

Märkus L:

Ainet ei pea klassifitseerima kantserogeenseks, kui on võimalik tõendada, et aine sisaldab alla 3 % Dmso-ekstrakti, mõõdetuna IP 346 meetodil: „polütsükliliste aromaatsete ühendite kindlakstegemine kasutamata määrde-baasõlides ja asfalteenidevabades petrooleumifraktsioonides – dimetüülsulfoksiidi ekstraheerimise murdumisnäitaja meetod”, Institute of Petroleum, London. Käesolev märkus kehtib ainult teatavate 3. osas nimetatud komplekssete naftast saadud ainete puhul.

Märkus M:

Ainet ei pea klassifitseerima kantserogeenseks, kui on võimalik tõendada, et see aine sisaldab alla 0,005 massiprotsendi benso[a]-püreeni (EINECSi nr 200-028-5). Käesolev märkus kehtib ainult teatavate 3. osas nimetatud komplekssete söest saadud ainete puhul.

Märkus N:

Ainet ei pea klassifitseerima kantserogeenseks, kui on teada aine rafineerimise kõik etapid ja kui on võimalik tõendada, et aine, millest see on toodetud, ei ole kantserogeen. Käesolev märkus kehtib ainult teatavate 3. osas nimetatud komplekssete naftast saadud ainete puhul.

Märkus P:

Ainet ei pea klassifitseerima kantserogeenseks või mutageenseks, kui on võimalik tõendada, et aine sisaldab alla 0,1 massiprotsendi benseeni (EINECSi nr 200-753-7).

Kui ainet ei klassifitseerita kantserogeenseks või mutageenseks, tuleb selle suhtes kohaldada vähemalt hoiatuslauseid (P102-)P260-P262-P301 + P310-P331 (tabel 3.1) või ohutuslauseid (2-)23-24-62 (tabel 3.2).

Käesolev märkus kehtib ainult teatavate 3. osas nimetatud komplekssete naftast saadud ainete puhul.

Märkus Q:

Ainet ei pea klassifitseerima kantserogeenseks, kui on võimalik tõendada, et see vastab ühele järgmistest tingimustest:

 lühiajalise biopüsivuse kindlaksmääramiseks tehtud sissehingamiskatse näitab, et üle 20 μm pikkuste kiudude kaalutud poolestusaeg on alla 10 päeva, või

 lühiajalise biopüsivuse kindlaksmääramiseks tehtud intratrahheaalne instillatsioonikatse näitab, et üle 20 μm pikkuste kiudude kaalutud poolestusaeg on alla 40 päeva, või

 asjakohane intraperitoneaalne katse ei näita kantserogeensuse suurenemist või

 sobivas pikaajalises sissehingamiskatses ei ole tuvastatud märkimisväärseid patogeenseid ega neoplastilisi muutusi.

Märkus R:

Kiude ei pea klassifitseerima kantserogeenseteks, kui nende pikkuse põhjal kaalutud geomeetrilise keskmise diameetri ja kahekordse geomeetrilise standardhälbe vahe on üle 6 μm.

Märkus S:

Artikli 17 kohaselt ei ole selle aine jaoks etiketti vaja (vt I lisa punkti 1.3) (tabel 3.1).

Direktiivi 67/548/EMÜ artikli 23 kohaselt ei ole selle aine jaoks etiketti vaja (vt nimetatud direktiivi VI lisa punkti 8) (tabel 3.2).

Märkus T:

Seda ainet võib turustada kujul, milles tal ei ole 3. osa kande klassifikatsioonis näidatud füüsikalisi ohte. Kui käesoleva määruse I lisa 2. osas ettenähtud vastava meetodi või vastavate meetodite tulemused näitavad, et turustatava ainel konkreetsel vormil need füüsikalised ohud puuduvad, klassifitseeritakse aine vastavalt selle katse/nende katsete tulemustele. Vastav teave, sh viide asjaomase(te)le katsemeetodi(te)le, tuleks lisada ohutuskaardile.

Märkus U (tabel 3.1):

Kui turule viiakse gaase, tuleb need klassifitseerida kui „Rõhu all olevad gaasid” ühes järgmises rühmas: surugaas, veeldatud gaas, külmutatud veeldatud gaas või lahustatud gaas. Rühm valitakse vastavalt füüsikalisele olekule sõltuvalt sellest, kuidas gaas on pakendatud ja seega tuleb seda teha iga konkreetse juhtumi puhul eraldi.

1.1.3.2.   Segude klassifitseerimise ja märgistamisega seotud märkused

▼M13

Märkus 1:

Märgitud kontsentratsioon või selle puudumisel käesolevas määruses esitatud üldised kontsentratsioonid on metallilise elemendi massiprotsent, mis on arvutatud valmistise kogumassi suhtes.

▼B

Märkus 2:

Märgitud isotsüanaadi sisaldus on vaba monomeeri massiprotsent, mis on arvutatud segu kogumassi suhtes.

Märkus 3:

Märgitud sisaldus on vees lahustunud kromaatioonide massiprotsent, mis on arvutatud segu kogumassi suhtes.

Märkus 5:

Gaasiliste segude sisalduse piirväärtusi väljendatakse mahuprotsendina.

Märkus 7:

Niklit sisaldavad sulamid klassifitseeritakse nahka sensibiliseerivatena, kui eraldumise määr on suurem kui 0,5 μg Ni/cm2/nädalas, nagu mõõdeti Euroopa Standardset katsemeetodit EN 1811 kasutades.

▼M13

Märkus 8:

Segu klassifitseerimist kantserogeenseks ei pruugita kohaldada, kui on võimalik näidata, et maksimaalne teoreetiline vabaneva formaldehüüdi sisaldus turule lastud segus, olenemata selle allikast, on väiksem kui 0,1 %.

Märkus 9:

Segu klassifitseerimist mutageenseks ei pruugita kohaldada, kui on võimalik näidata, et maksimaalne teoreetiline vabaneva formaldehüüdi sisaldus turule lastud segus, olenemata selle allikast, on väiksem kui 1 %.

▼M13

1.2.   Tabeli 3 klassifikatsioonid ja ohulaused, mis tulenevad direktiivi 67/548/EMÜ I lisa klassifikatsioonide tõlkimisest

1.2.1.   Miinimumklassifikatsioon

Teatavate ohuklasside, sh ägeda mürgisuse ja korduval kokkupuutumisel toimuva sihtorgani kahjustuse puhul, ei vasta direktiivi 67/548/EMÜ kriteeriumidele vastav klassifitseerimine otseselt käesoleva määruse ohuklassidesse ja -kategooriatesse klassifitseerimisele. Nendel juhtudel loetakse käesolevas lisas esitatud klassifikatsiooni miinimumklassifikatsiooniks. Seda klassifikatsiooni kohaldatakse juhul, kui ei ole täidetud ükski järgmistest tingimustest:

 tootjal või importijal on juurdepääs andmetele või muule I lisa 1. osas kirjeldatud teabele, mis tingib vajaduse klassifitseerida aine või segu miinimumklassifikatsioonist rangemasse kategooriasse. Sel juhul tuleb kohaldada rangemat kategooriat;

 kui sissehingamisega ägeda mürgisuse katses kasutatava aine füüsikaline olek on tootjale või importijale teada, võib miinimumklassifikatsiooni VII lisas oleva tõlgendamistabeli põhjal jagada täpsemateks alajaotusteks. Sel juhul asendab VII lisast tulenev klassifikatsioon käesolevas lisas märgitud klassifikatsiooni, kui need kaks on erinevad.

Kategooria miinimumklassifikatsiooni tähistab tabeli 3 veerus „Klassifikatsioon” tärn *.

Tärni * võib esineda ka veerus „Konkreetsed sisalduse piirnormid, korrutustegurid ja ägeda mürgisuse hinnangud (ATE)”, kus see näitab, et asjakohase kande puhul on tegemist ägeda mürgisuse konkreetse sisalduse piirnormiga vastavalt direktiivile 67/548/EMÜ. Neid sisalduse piirnorme ei saa „tõlkida” sisalduse piirnormideks vastavalt käesolevale määrusele, eriti kui on esitatud miinimumklassifikatsioon. Kui on lisatud tärn *, võib selle kande puhul klassifitseerimine ägeda mürgisuse kategooriasse olla erilist tähelepanu nõudev asjaolu.

1.2.2.   Kokkupuuteviisi ei saa välistada

Teatavate ohuklasside, nt sihtelundile avalduva mürgisuse puhul tuleks ohulauses märkida kokkupuuteviis ainult juhul, kui on veenvalt tõendatud, et ükski teine kokkupuuteviis I lisa kriteeriumide kohaselt ohtu ei põhjusta. Direktiivi 67/548/EMÜ kohaselt märgitakse kokkupuuteviis siis, kui on andmeid, mis õigustavad sellise kokkupuuteviisi puhul klassifitseerimist lausega R48. Direktiivi 67/548/EMÜ kohane klassifikatsioon, millel on osutatud kokkupuuteviis, on käesoleva määruse alusel muudetud vastavateks klassideks ja kategooriateks, kuid koos üldise ohulausega, mis ei näita kokkupuuteviisi, sest vajalik teave ei ole kättesaadav.

Neid ohulauseid tähistab tabelis 3 märge kaks tärni **.

1.2.3.   Ohulaused reproduktiivtoksilisuse kohta

Ohulaused H360 ja H361 osutavad üldisele riskile seoses mõjuga viljakusele ja arengule: „Võib kahjustada/Arvatavasti kahjustab viljakust või loodet”. Kriteeriumide kohaselt võib üldist ohtu väljendava ohulause asendada konkreetsele ohule viitava ohulausega vastavalt punktile 1.1.2.1.2. Kui muule eristamisele ei osutata, siis on selle aluseks tõendid, mis näitavad muu mõju puudumist, vastuolulised andmed või andmete puudumine, ning sellise eristamise kohta kehtivad artikli 4 lõikes 3 sätestatud kohustused.“

Et mitte kaotada direktiivi 67/548/EMÜ kohast informatsiooni ühtsete klassifikatsioonide kohta viljakuse ja arenguhäirete osas, on klassifikatsioonid muudetud üksnes nende mõjudega seoses, mis on klassifitseeritud vastavalt käesolevale direktiivile.

Neid ohulauseid tähistab tabelis 3 märge kolm tärni ***.

1.2.4.   Füüsikaliste ohtude õiget klassifikatsiooni ei ole õnnestunud kindlaks teha

Osa kannete puhul ei ole võimalik füüsikaliste ohtude õiget klassifikatsiooni esitada, kuna käesolevas määruses sätestatud klassifitseerimiskriteeriumide kohaldamiseks ei ole piisavalt andmeid. Kanne võidakse määrata varem näidatust erinevasse (ka kõrgemasse) kategooriasse või isegi muusse ohuklassi. Klassifitseerimise õigsust kinnitatakse katsetega.

Füüsikaliste ohtude kanded, mille kinnitamiseks tuleb teha veel katseid, on tähistatud tabelis 3 nelja tärniga ****.

▼B

2.   2. OSA: ÜHTSE KLASSIFITSEERIMISE JA MÄRGISTAMISE TOIMIKUD

Käesolevas osas on sätestatud üldpõhimõtted toimikute ettevalmistamiseks, millega tehakse ettepanek ja esitatakse põhjendused ühtseks klassifitseerimiseks ja märgistamiseks.

Toimikute metoodika ja vormi aluseks on määruse (EÜ) nr 1907/2006 I lisa punktide 1, 2 ja 3 vastavad osad.

Kõikide toimikute puhul võetakse arvesse asjakohast registreerimistoimikust saadud teavet ning võib kasutada ka muud kättesaadavat teavet. Ohuteabe kohta, mida ei ole varem kemikaaliametile esitatud, lisatakse toimikusse uuringute aruande kokkuvõte.

Ühtse klassifitseerimise ja märgistamise toimik sisaldab järgmist:

 Ettepanek

 Ettepanekus sisalduvad asjaomase aine või asjaomaste ainete tunnusandmed ning esitatud ühtse klassifikatsiooni ja märgistuse kohta.

 Esitatud ühtlustatud klassifikatsiooni ja märgistuse põhjendus

 Kättesaadavat infot võrreldakse käesoleva määruse I lisa 2.–5. osas esitatud kriteeriumidega, võttes seejuures arvesse selle 1. osas sätestatud üldpõhimõtteid; see viiakse läbi ja dokumenteeritakse määruse (EÜ) nr 1907/2006 I lisas sisalduva kemikaaliohutuse aruande B osas kehtestatud vorminõuete kohaselt.

 Muude toimete põhjendus ühenduse tasandil

 Muude toimete kui kantserogeensuse, mutageensuse, reproduktiivtoksilisuse või hingamisteid ärritavate omaduste puhul esitatakse põhjendused selle kohta, et on vaja võtta meetmeid ühenduse tasandil. See ei kehti ainete suhtes, mis on toimeained direktiivi 91/414/EMÜ või direktiivi 98/8/EÜ tähenduses.

▼M13

3.   3. OSA. ÜHTLUSTATUD KLASSIFIKATSIOONI JA MÄRGISTAMISE TABEL

▼M13 —————

▼B



Tabel 3.1

Ohtlike ainete ühtse klassifitseerimise ja märgistamise nimekiri

Indeksinumber

Rahvusvaheline keemiline tunnus

EÜ number

CASi number

Klassifikatsioon

Märgistus

Konkreetsed sisalduse piirväärtused, korrutustegurid

Märkused

Ohuklassi ja -kategooria kood(id)

Ohulause kood(id)

Piktogrammide ja tunnussõnade kood(id)

Ohulause kood(id)

Täiendava ohulause kood(id)

 

 

001-001-00-9

hydrogen

215-605-7

1333-74-0

Flam. Gas 1

Press. Gas

H220

GHS02

GHS04

Dgr

H220

 

 

U

▼M1

001-002-00-4

aluminium lithium hydride

240-877-9

16853-85-3

Water-react. 1

Skin Corr. 1A

H260

H314

GHS02

GHS05

Dgr

H260

H314

 

 

 

▼B

001-003-00-X

sodium hydride

231-587-3

7646-69-7

Water-react. 1

H260

GHS02

Dgr

H260

 

 

 

001-004-00-5

calcium hydride

232-189-2

7789-78-8

Water-react. 1

H260

GHS02

Dgr

H260

 

 

 

003-001-00-4

lithium

231-102-5

7439-93-2

Water-react. 1

Skin Corr. 1B

H260

H314

GHS02

GHS05

Dgr

H260

H314

EUH014

 

 

003-002-00-X

n-hexyllithium

404-950-0

21369-64-2

Water-react. 1

Pyr. Sol. 1

Skin Corr. 1A

H260

H250

H314

GHS02

GHS05

Dgr

H260

H250

H314

EUH014

 

 

▼M1

003-003-00-5

(2-methylpropyl)lithium;

isobutyllithium

440-620-2

920-36-5

Water-react. 1

Pyr. Liq. 1

Skin Corr. 1A

STOT SE 3

Aquatic Acute 1

Aquatic Chronic 1

H260

H250

H314

H336

H400

H410

GHS02

GHS05

GHS07

GHS09

Dgr

H260

H250

H314

H336

H410

EUH014

 

 

▼B

004-001-00-7

beryllium

231-150-7

7440-41-7

Carc. 1B

Acute Tox. 2 (*)

Acute Tox. 3 (*)

STOT RE 1

Eye Irrit. 2

STOT SE 3

Skin Irrit. 2

Skin Sens. 1

H350i

H330

H301

H372 (**)

H319

H335

H315

H317

GHS06

GHS08

Dgr

H350i

H330

H301

H372 (**)

H319

H335

H315

H317

 

 

 

004-002-00-2

beryllium compounds with the exception of aluminium beryllium silicates, and with those specified elsewhere in this Annex

Carc. 1B

Acute Tox. 2 (*)

Acute Tox. 3 (*)

STOT RE 1

Eye Irrit. 2

STOT SE 3

Skin Irrit. 2

Skin Sens. 1

Aquatic Chronic 2

H350i

H330

H301

H372 (**)

H319

H335

H315

H317

H411

GHS06

GHS08

GHS09

Dgr

H350i

H330

H301

H372 (**)

H319

H335

H315

H317

H411

 

 

A

004-003-00-8

beryllium oxide

215-133-1

1304-56-9

Carc. 1B

Acute Tox. 2 (*)

Acute Tox. 3 (*)

STOT RE 1

Eye Irrit. 2

STOT SE 3

Skin Irrit. 2

Skin Sens. 1

H350i

H330

H301

H372 (**)

H319

H335

H315

H317

GHS06

GHS08

Dgr

H350i

H330

H301

H372 (**)

H319

H335

H315

H317

 

 

 

005-001-00-X

boron trifluoride

231-569-5

7637-07-2

Press. Gas

Acute Tox. 2 (*)

Skin Corr. 1A

H330

H314

GHS04

GHS06

GHS05

Dgr

H330

H314

EUH014

 

U

005-002-00-5

boron trichloride

233-658-4

10294-34-5

Press. Gas

Acute Tox. 2 (*)

Acute Tox. 2 (*)

Skin Corr. 1B

H330

H300

H314

GHS04

GHS06

GHS05

Dgr

H330

H300

H314

EUH014

 

U

005-003-00-0

boron tribromide

233-657-9

10294-33-4

Acute Tox. 2 (*)

Acute Tox. 2 (*)

Skin Corr. 1A

H330

H300

H314

GHS06

GHS05

Dgr

H330

H300

H314

EUH014

 

 

005-004-00-6

trialkylboranes, solid

Pyr. Sol. 1

Skin Corr. 1B

H250

H314

GHS02

GHS05

Dgr

H250

H314

 

 

A

005-004-01-3

trialkylboranes, liquid

Pyr. Liq. 1

Skin Corr. 1B

H250

H314

GHS02

GHS05

Dgr

H250

H314

 

 

A

005-005-00-1

trimethyl borate

204-468-9

121-43-7

Flam. Liq. 3

Acute Tox. 4 (*)

H226

H312

GHS02

GHS07

Wng

H226

H312

 

 

 

▼M6

005-006-00-7

dibutyltin hydrogen borate

401-040-5

75113-37-0

Repr. 1B

Muta. 2

STOT RE 1

Acute Tox. 4 *

Acute Tox. 4 *

Eye Dam. 1

Skin Sens. 1

Aquatic Acute 1

Aquatic Chronic 1

H360FD

H341

H372**

H312

H302

H318

H317

H400

H410

GHS05

GHS08

GHS07

GHS09

Dgr

H360FD

H341

H372**

H312

H302

H318

H317

H410

 

 

 

005-007-00-2

boric acid; [1]

boric acid; [2]

233-139-2 [1]

234-343-4 [2]

10043-35-3 [1]

11113-50-1 [2]

Repr. 1B

H360FD

GHS08

Dgr

H360FD

 

Repr. 1B; H360FD: C ≥ 5,5 %

 

▼M1

005-008-00-8

diboron trioxide;

boric oxide

215-125-8

1303-86-2

Repr. 1B

H360FD

GHS08

Dgr

H360FD

 

Repr. 1B; H360FD: C ≥ 3,1 %

 

▼B

005-009-00-3

tetrabutylammonium butyltriphenylborate

418-080-4

120307-06-4

Skin Sens. 1

Aquatic Acute 1

Aquatic Chronic 1

H317

H400

H410

GHS07

GHS09

Wng

H317

H410

 

 

 

005-010-00-9

N,N-dimethylanilinium tetrakis(pentafluorophenyl)borate

422-050-6

118612-00-3

Carc. 2

Acute Tox. 4 (*)

Skin Irrit. 2

Eye Dam. 1

H351

H302

H315

H318

GHS08

GHS05

GHS07

Dgr

H351

H302

H315

H318

 

 

 

▼M1

005-011-00-4

disodium tetraborate, anhydrous;

boric acid, disodium salt; [1]

tetraboron disodium heptaoxide, hydrate; [2]

orthoboric acid, sodium salt [3]

215-540-4 [1]

235-541-3 [2]

237-560-2 [3]

1330-43-4 [1]

12267-73-1 [2]

13840-56-7 [3]

Repr. 1B

H360FD

GHS08

Dgr

H360FD

 

Repr. 1B; H360FD: C ≥ 4,5 %

 

005-011-01-1

disodium tetraborate decahydrate;

borax decahydrate

215-540-4

1303-96-4

Repr. 1B

H360FD

GHS08

Dgr

H360FD

 

Repr. 1B; H360FD: C ≥ 8,5 %

 

005-011-02-9

disodium tetraborate pentahydrate;

borax pentahydrate

215-540-4

12179-04-3

Repr. 1B

H360FD

GHS08

Dgr

H360FD

 

Repr. 1B; H360FD: C ≥ 6,5 %

 

▼B

005-012-00-X

diethyl{4-[1,5,5-tris(4-diethylaminophenyl)penta-2,4-dienylidene]cyclohexa-2,5-dienylidene}ammonium butyltriphenylborate

418-070-1

141714-54-7

Skin Sens. 1

Aquatic Acute 1

Aquatic Chronic 1

H317

H400

H410

GHS07

GHS09

Wng

H317

H410

 

 

 

▼M1

005-013-00-5

diethylmethoxyborane

425-380-9

7397-46-8

Pyr. Liq. 1

Acute Tox. 4 *

Acute Tox. 4 *

Acute Tox. 4 *

STOT RE 2 *

Skin Corr. 1B

Skin Sens. 1

Aquatic Chronic 4

H250

H332

H312

H302

H373**

H314

H317

H413

GHS02

GHS05

GHS08

GHS07

Dgr

H250

H332

H312

H302

H373**

H314

H317

H413

 

 

 

005-014-00-0

4-formylphenylboronic acid

438-670-5

87199-17-5

Skin Sens. 1

H317

GHS07

Wng

H317

 

 

 

005-015-00-6

1-chloromethyl-4-fluoro-1,4-diazoniabicyclo[2.2.2]octane bis(tetrafluoroborate)

414-380-4

140681-55-6

Acute Tox. 4 *

Eye Dam. 1

Skin Sens. 1

Aquatic Chronic 3

H302

H318

H317

H412

GHS05

GHS07

Dgr

H302

H318

H317

H412

 

 

 

005-016-00-1

tetrabutylammonium butyl tris-(4-tert-butylphenyl)borate

431-370-5

Aquatic Chronic 4

H413

H413

 

 

 

▼M6

005-017-00-7

sodium perborate; [1]

sodium peroxometaborate; [2]

sodium peroxoborate;

[containing < 0,1 % (w/w) of particles with an aerodynamic diameter of below 50 μm]

239-172-9 [1]

231-556-4 [2]

15120-21-5 [1]

7632-04-4 [2]

Ox. Sol. 2

Repr. 1B

Acute Tox. 4 *

STOT SE 3

Eye Dam. 1

H272

H360Df

H302

H335

H318

GHS03

GHS05

GHS08

GHS07

Dgr

H272

H360Df

H302

H335

H318

 

Repr. 1B; H360Df: C ≥ 9 %

Repr. 1B; H360D: 6,5 % ≤ C < 9 %

Eye Dam. 1; H318: C ≥ 22 %

Eye Irrit. 2; H319: 14 % ≤ C < 22 %

 

005-017-01-4

sodium perborate; [1]

sodium peroxometaborate; [2]

sodium peroxoborate;

[containing ≥ 0,1 % (w/w) of particles with an aerodynamic diameter of below 50 μm]

239-172-9 [1]

231-556-4 [2]

15120-21-5 [1]

7632-04-4 [2]

Ox. Sol. 2

Repr. 1B

Acute Tox. 3 *

Acute Tox. 4 *

STOT SE 3

Eye Dam. 1

H272

H360Df

H331

H302

H335

H318

GHS03

GHS06

GHS05

GHS08

Dgr

H272

H360Df

H331

H302

H335

H318

 

Repr. 1B; H360Df: C ≥ 9 %

Repr. 1B; H360D: 6,5 % ≤ C < 9 %

Eye Dam. 1; H318: C ≥ 22 %

Eye Irrit. 2; H319: 14 % ≤ C < 22 %

 

005-018-00-2

perboric acid (H3BO2(O2)), monosodium salt trihydrate; [1]

perboric acid, sodium salt, tetrahydrate; [2]

perboric acid (HBO(O2)), sodium salt, tetrahydrate [3]

sodium peroxoborate hexahydrate;

[containing < 0,1 % (w/w) of particles with an aerodynamic diameter of below 50 μm]

239-172-9 [1]

234-390-0 [2]

231-556-4 [3]

13517-20-9 [1]

37244-98-7 [2]

10486-00-7 [3]

Repr. 1B

STOT SE 3

Eye Dam. 1

H360Df

H335

H318

GHS05

GHS08

GHS07

Dgr

H360Df

H335

H318

 

Repr. 1B; H360Df: C ≥ 14 %

Repr. 1B; H360D: 10 % ≤ C < 14 %

Eye Dam. 1; H318: C ≥ 36 %

Eye Irrit. 2; H319: 22 % ≤ C < 36 %

 

▼M1

005-018-01-X

perboric acid (H3BO2(O2)), monosodium salt, trihydrate; [1]

perboric acid, sodium salt, tetrahydrate; [2]

perboric acid (HBO(O2)), sodium salt, tetrahydrate; [3]

sodium peroxoborate hexahydrate;

[containing ≥ 0,1 % (w/w) of particles with an aerodynamic diameter of below 50 μm]

239-172-9 [1]

234-390-0 [2]

231-556-4 [3]

13517-20-9 [1]

37244-98-7 [2]

10486-00-7 [3]

Repr. 1B

Acute Tox. 4 *

STOT SE 3

Eye Dam. 1

H360Df

H332

H335

H318

GHS05

GHS08

GHS07

Dgr

H360Df

H332

H335

H318

 

Repr. 1B; H360 Df: C ≥ 14 %

Repr. 1B; H360D: 10 % ≤ C < 14 %

Eye Dam. 1; H318: C ≥ 36 %

Eye Irrit. 2; H319: 22 % ≤ C < 36 %

 

▼M6

005-019-00-8

perboric acid, sodium salt; [1]

perboric acid, sodium salt, monohydrate; [2]

perboric acid (HBO(O2)), sodium salt, monohydrate; [3]

sodium peroxoborate;

[containing < 0,1 % (w/w) of particles with an aerodynamic diameter of below 50 μm]

234-390-0 [1]

234-390-0 [2]

231-556-4 [3]

11138-47-9 [1]

12040-72-1 [2]

10332-33-9 [3]

Ox. Sol. 3

Repr. 1B

Acute Tox. 4 *

STOT SE 3

Eye Dam. 1

H272

H360Df

H302

H335

H318

GHS03

GHS05

GHS08

GHS07

Dgr

H272

H360Df

H302

H335

H318

 

Repr. 1B; H360Df: C ≥ 9 %

Repr. 1B; H360D: 6,5 % ≤ C < 9 %

Eye Dam. 1; H318: C ≥ 22 %

Eye Irrit. 2; H319: 14 % ≤ C < 22 %

 

005-019-01-5

perboric acid, sodium salt; [1]

perboric acid, sodium salt, monohydrate; [2]

perboric acid (HBO(O2)), sodium salt, monohydrate [3]

sodium peroxoborate;

[containing ≥ 0,1 % (w/w) of particles with an aerodynamic diameter of below 50 μm]

234-390-0 [1]

234-390-0 [2]

231-556-4 [3]

11138-47-9 [1]

12040-72-1 [2]

10332-33-9 [3]

Ox. Sol. 3

Repr. 1B

Acute Tox. 3 *

Acute Tox. 4 *

STOT SE 3

Eye Dam. 1

H272

H360Df

H331

H302

H335

H318

GHS03

GHS06

GHS05

GHS08

Dgr

H272

H360Df

H331

H302

H335

H318

 

Repr. 1B; H360Df: C ≥ 9 %

Repr. 1B; H360D: 6,5 % ≤ C < 9 %

Eye Dam. 1; H318: C ≥ 22 %

Eye Irrit. 2; H319: 14 % ≤ C < 22 %

 

▼B

006-001-00-2

carbon monoxide

211-128-3

630-08-0

Flam. Gas 1

Press. Gas

Repr. 1A

Acute Tox. 3 (*)

STOT RE 1

H220

H360D (***)

H331

H372 (**)

GHS02

GHS04

GHS06

GHS08

Dgr

H220

H360D (***)

H331

H372 (**)

 

 

U

006-002-00-8

phosgene;

carbonyl chloride

200-870-3

75-44-5

Press. Gas

Acute Tox. 2 (*)

Skin Corr. 1B

H330

H314

GHS04

GHS06

GHS05

Dgr

H330

H314

 

 

U

006-003-00-3

carbon disulphide

200-843-6

75-15-0

Flam. Liq. 2

Repr. 2

STOT RE 1

Eye Irrit. 2

Skin Irrit. 2

H225

H361fd

H372 (**)

H319

H315

GHS02

GHS08

GHS07

Dgr

H225

H361fd

H372 (**)

H319

H315

 

Repr. 2; H361fd: C ≥ 1 %

STOT RE 1; H372: C ≥ 1 %

STOT RE 2; H373: 0.2 % ≤C < 1 %

 

006-004-00-9

calcium carbide

200-848-3

75-20-7

Water-react. 1

H260

GHS02

Dgr

H260

 

 

T

006-005-00-4

thiram (ISO);

tetramethylthiuram disulphide

205-286-2

137-26-8

Acute Tox. 4 (*)

Acute Tox. 4 (*)

STOT RE 2 (*)

Eye Irrit. 2

Skin Irrit. 2

Skin Sens. 1

Aquatic Acute 1

Aquatic Chronic 1

H332

H302

H373 (**)

H319

H315

H317

H400

H410

GHS08

GHS07

GHS09

Wng

H332

H302

H373 (**)

H319

H315

H317

H410

 

M=10

 

006-006-00-X

hydrogen cyanide;

hydrocyanic acid

200-821-6

74-90-8

Flam. Liq. 1

Acute Tox. 2 (*)

Aquatic Acute 1

Aquatic Chronic 1

H224

H330

H400

H410

GHS02

GHS06

GHS09

Dgr

H224

H330

H410

 

 

 

006-006-01-7

hydrogen cyanide … %;

hydrocyanic acid … %

200-821-6

74-90-8

Acute Tox. 2 (*)

Acute Tox. 1

Acute Tox. 2 (*)

Aquatic Acute 1

Aquatic Chronic 1

H330

H310

H300

H400

H410

GHS06

GHS09

Dgr

H330

H310

H300

H410

 

 

B

▼M1

006-007-00-5

salts of hydrogen cyanide with the exception of complex cyanides such as ferrocyanides, ferricyanides and mercuric oxycyanide and those specified elsewhere in this Annex

Acute Tox. 2 *

Acute Tox. 1

Acute Tox. 2 *

Aquatic Acute 1

Aquatic Chronic 1

H330

H310

H300

H400

H410

GHS06

GHS09

Dgr

H330

H310

H300

H410

EUH032

 

A

▼B

006-008-00-0

antu (ISO);

1-(1-naphthyl)-2-thiourea

201-706-3

86-88-4

Acute Tox. 2 (*)

Carc. 2

H300

H351

GHS06

GHS08

Dgr

H300

H351

 

 

 

006-009-00-6

1-isopropyl-3-methylpyrazol-5-yl dimethylcarbamate;

isolan

204-318-2

119-38-0

Acute Tox. 1

Acute Tox. 2 (*)

H310

H300

GHS06

Dgr

H310

H300

 

 

 

006-010-00-1

5,5-dimethyl-3-oxocyclohex-1-enyl dimethylcarbamate 5,5-dimethyldihydroresorcinol dimethylcarbamate;

dimetan

204-525-8

122-15-6

Acute Tox. 3 (*)

H301

GHS06

Dgr

H301

 

 

 

▼M1

006-011-00-7

carbaryl (ISO);

1-naphthyl methylcarbamate

200-555-0

63-25-2

Carc. 2

Acute Tox. 4 *

Acute Tox. 4 *

Aquatic Acute 1

H351

H332

H302

H400

GHS08

GHS07

GHS09

Wng

H351

H332

H302

H400

 

M=100

 

▼B

006-012-00-2

ziram (ISO);

zinc bis dimethyldithiocarbamate

205-288-3

137-30-4

Acute Tox. 2 (*)

Acute Tox. 4 (*)

STOT RE 2 (*)

STOT SE 3

Eye Dam. 1

Skin Sens. 1

Aquatic Acute 1

Aquatic Chronic 1

H330

H302

H373 (**)

H335

H318

H317

H400

H410

GHS06

GHS08

GHS05

GHS09

Dgr

H330

H302

H373 (**)

H335

H318

H317

H410

 

M=100

 

006-013-00-8

metam-sodium (ISO);

sodium methyldithiocarbamate

205-293-0

137-42-8

Acute Tox. 4 (*)

Skin Corr. 1B

Skin Sens. 1

Aquatic Acute 1

Aquatic Chronic 1

H302

H314

H317

H400

H410

GHS05

GHS07

GHS09

Dgr

H302

H314

H317

H410

EUH031

 

 

006-014-00-3

nabam (ISO);

disodium ethylenebis(N,N'-dithiocarbamate)

205-547-0

142-59-6

Acute Tox. 4 (*)

STOT SE 3

Skin Sens. 1

Aquatic Acute 1

Aquatic Chronic 1

H302

H335

H317

H410

GHS07

GHS09

Wng

H302

H335

H317

H410

 

 

 

▼M6

006-015-00-9

diuron (ISO);

3-(3,4-dichlorophenyl)-1,1-dimethylurea

206-354-4

330-54-1

Carc. 2

Acute Tox. 4 *

STOT RE 2 *

Aquatic Acute 1

Aquatic Chronic 1

H351

H302

H373**

H400

H410

GHS08

GHS07

GHS09

Wng

H351

H302

H373**

H410

 

M = 10

 

▼B

006-016-00-4

propoxur (ISO);

2-isopropyloxyphenyl N-methylcarbamate;

2-isopropoxyphenyl methylcarbamate

204-043-8

114-26-1

Acute Tox. 3 (*)

Aquatic Acute 1

Aquatic Chronic 1

H301

H400

H410

GHS06

GHS09

Dgr

H301

H410

 

 

 

006-017-00-X

aldicarb (ISO);

2-methyl-2-(methylthio)propanal-O-(N-methylcarbamoyl)oxime

204-123-2

116-06-3

Acute Tox. 2 (*)

Acute Tox. 2 (*)

Acute Tox. 3 (*)

Aquatic Acute 1

Aquatic Chronic 1

H330

H300

H311

H400

H410

GHS06

GHS09

Dgr

H330

H300

H311

H410

 

 

 

006-018-00-5

aminocarb (ISO);

4-dimethylamino-3-tolyl methylcarbamate

217-990-7

2032-59-9

Acute Tox. 3 (*)

Acute Tox. 3 (*)

Aquatic Acute 1

Aquatic Chronic 1

H311

H301

H400

H410

GHS06

GHS09

Dgr

H311

H301

H410

 

 

 

006-019-00-0

di-allate (ISO);

S-(2,3-dichloroallyl)-N,N-diisopropylthiocarbamate

218-961-1

2303-16-4

Carc. 2

Acute Tox. 4 (*)

Aquatic Acute 1

Aquatic Chronic 1

H351

H302

H400

H410

GHS08

GHS07

GHS09

Wng

H351

H302

H410

 

 

 

006-020-00-6

barban (ISO);

4-chlorbut-2-ynyl N-(3-chlorophenyl)carbamate

202-930-4

101-27-9

Acute Tox. 4 (*)

Skin Sens. 1

Aquatic Acute 1

Aquatic Chronic 1

H302

H317

H400

H410

GHS07

GHS09

Wng

H302

H317

H410

 

 

 

006-021-00-1

linuron (ISO);

3-(3,4-dichlorophenyl)-1-methoxy-1-methylurea

206-356-5

330-55-2

Repr. 1B

Carc. 2

Acute Tox. 4 (*)

STOT RE 2 (*)

Aquatic Acute 1

Aquatic Chronic 1

H360Df

H351

H302

H373 (**)

H400

H410

GHS08

GHS07

GHS09

Dgr

H360Df

H351

H302

H373 (**)

H410

 

 

 

006-022-00-7

decarbofuran (ISO);

2,3-dihydro-2-methylbenzofuran-7-yl methylcarbamate

1563-67-3

Acute Tox. 3 (*)

Acute Tox. 3 (*)

Acute Tox. 3 (*)

H331

H311

H301

GHS06

Dgr

H331

H311

H301

 

 

 

006-023-00-2

mercaptodimethur (ISO);

methiocarb (ISO);

3,5-dimethyl-4-methylthiophenyl N-methylcarbamate

217-991-2

2032-65-7

Acute Tox. 3 (*)

Aquatic Acute 1

Aquatic Chronic 1

H301

H400

H410

GHS06

GHS09

Dgr

H301

H410

 

 

 

006-024-00-8

proxan-sodium (ISO);

sodium O-isopropyldithiocarbonate

205-443-5

140-93-2

Acute Tox. 4 (*)

Skin Irrit. 2

Aquatic Chronic 2

H302

H315

H411

GHS07

GHS09

Wng

H302

H315

H411

 

 

 

006-025-00-3

allethrin;

(RS)-3-allyl-2-methyl-4-oxocyclopent-2-enyl (1RS,3RS;1RS,3SR)-2,2-dimethyl-3-(2-methylprop-1-enyl)cyclopropanecarboxylate;

bioallethrin;

(RS)-3-allyl-2-methyl-4-oxocyclopent-2-enyl (1R,3R)-2,2-dimethyl-3-(2-methylprop-1-enyl)cyclopropanecarboxylate; [1]

S-bioallethrin;

(S)-3-allyl-2-methyl-4-oxocyclopent-2-enyl (1R,3R)-2,2-dimethyl-3-(2-methylprop-1-enyl)cyclopropanecarboxylate; [2]

esbiothrin;

(RS)-3-allyl-2-methyl-4-oxocyclopent-2-enyl (1R,3R)-2,2-dimethyl-3-(2-methylprop-1-enyl)cyclopropanecarboxylate [3]

209-542-4 [1]

249-013-5 [2]

— [3]

584-79-2 [1]

28434-00-6 [2]

84030-86-4 [3]

Acute Tox. 4 (*)

Acute Tox. 4 (*)

Aquatic Acute 1

Aquatic Chronic 1

H332

H302

H400

H410

GHS07

GHS09

Wng

H332

H302

H410

 

 

C

006-026-00-9

carbofuran (ISO);

2,3-dihydro-2,2-dimethylbenzofuran-7-yl N-methylcarbamate

216-353-0

1563-66-2

Acute Tox. 2 (*)

Acute Tox. 2 (*)

Aquatic Acute 1

Aquatic Chronic 1

H330

H300

H400

H410

GHS06

GHS09

Dgr

H330

H300

H410

 

 

 

006-028-00-X

dinobuton (ISO);

2-(1-methylpropyl)-4,6-dinitrophenyl isopropyl carbonate

213-546-1

973-21-7

Acute Tox. 3 (*)

Aquatic Acute 1

Aquatic Chronic 1

H301

H400

H410

GHS06

GHS09

Dgr

H301

H410

 

 

 

006-029-00-5

dioxacarb (ISO);

2-(1,3-dioxolan-2-yl)phenyl N-methylcarbamate

230-253-4

6988-21-2

Acute Tox. 3 (*)

Aquatic Chronic 2

H301

H411

GHS06

GHS09

Dgr

H301

H411

 

 

 

006-030-00-0

EPTC (ISO);

S-ethyl dipropylthiocarbamate

212-073-8

759-94-4

Acute Tox. 4 (*)

H302

GHS07

Wng

H302

 

 

 

006-031-00-6

formetanate (ISO);

3-[(EZ)-dimethylaminomethyleneamino]phenyl methylcarbamate

244-879-0

22259-30-9

Acute Tox. 2 (*)

Acute Tox. 2 (*)

Skin Sens. 1

Aquatic Acute 1

Aquatic Chronic 1

H330

H300

H317

H400

H410

GHS06

GHS09

Dgr

H330

H300

H317

H410

 

 

 

006-032-00-1

monolinuron (ISO);

3-(4-chlorophenyl)-1-methoxy-1-methylurea

217-129-5

1746-81-2

Acute Tox. 4 (*)

STOT RE 2 (*)

Aquatic Acute 1

Aquatic Chronic 1

H302

H373 (**)

H400

H410

GHS08

GHS07

GHS09

Wng

H302

H373 (**)

H410

 

 

 

006-033-00-7

metoxuron (ISO);

3-(3-chloro-4-methoxyphenyl)-1,1-dimethylurea

243-433-2

19937-59-8

Aquatic Acute 1

Aquatic Chronic 1

H400

H410

GHS09

Wng

H410

 

 

 

006-034-00-2

pebulate (ISO);

N-butyl-N-ethyl-S-propylthiocarbamate

214-215-4

1114-71-2

Acute Tox. 4 (*)

Aquatic Chronic 2

H302

H411

GHS07

GHS09

Wng

H302

H411

 

 

 

006-035-00-8

pirimicarb (ISO);

5,6-dimethyl-2-dimethylamino-pyrimidin-4-yl N,N-dimethylcarbamate

245-430-1

23103-98-2

Acute Tox. 3 (*)

Aquatic Acute 1

Aquatic Chronic 1

H301

H400

H410

GHS06

GHS09

Dgr

H301

H410

 

 

 

006-036-00-3

benzthiazuron (ISO);

1-benzothiazol-2-yl-3-methylurea

217-685-9

1929-88-0

Acute Tox. 4 (*)

H302

GHS07

Wng

H302

 

 

 

006-037-00-9

promecarb (ISO);

3-isopropyl-5-methylphenyl N-methylcarbamate

220-113-0

2631-37-0

Acute Tox. 3 (*)

Aquatic Acute 1

Aquatic Chronic 1

H301

H400

H410

GHS06

GHS09

Dgr

H301

H410

 

 

 

006-038-00-4

sulfallate (ISO);

2-chloroallyl N,N-dimethyldithiocarbamate

202-388-9

95-06-7

Carc. 1B

Acute Tox. 4 (*)

Aquatic Acute 1

Aquatic Chronic 1

H350

H302

H400

H410

GHS08

GHS07

GHS09

Dgr

H350

H302

H410

 

 

 

006-039-00-X

tri-allate (ISO);

S-2,3,3-trichloroallyl diisopropylthiocarbamate

218-962-7

2303-17-5

Acute Tox. 4 (*)

STOT RE 2 (*)

Skin Sens. 1

Aquatic Acute 1

Aquatic Chronic 1

H302

H373 (**)

H317

H400

H410

GHS08

GHS07

GHS09

Wng

H302

H373 (**)

H317

H410

 

 

 

006-040-00-5

3-methylpyrazol-5-yl-dimethylcarbamate;

monometilan

2532-43-6

Acute Tox. 3 (*)

Acute Tox. 3 (*)

Acute Tox. 3 (*)

H331

H311

H301

GHS06

Dgr

H331

H311

H301

 

 

 

006-041-00-0

dimethylcarbamoyl chloride

201-208-6

79-44-7

Carc. 1B

Acute Tox. 3 (*)

Acute Tox. 4 (*)

Eye Irrit. 2

STOT SE 3

Skin Irrit. 2

H350

H331

H302

H319

H335

H315

GHS06

GHS08

Dgr

H350

H331

H302

H319

H335

H315

 

Carc. 1B; H350: C ≥ 0,001 %

 

006-042-00-6

monuron (ISO);

3-(4-chlorophenyl)-1,1-dimethylurea

205-766-1

150-68-5

Carc. 2

Acute Tox. 4 (*)

Aquatic Acute 1

Aquatic Chronic 1

H351

H302

H400

H410

GHS08

GHS07

GHS09

Wng

H351

H302

H410

 

 

 

006-043-00-1

3-(4-chlorophenyl)-1,1-dimethyluronium trichloroacetate;

monuron-TCA

140-41-0

Carc. 2

Eye Irrit. 2

Skin Irrit. 2

Aquatic Acute 1

Aquatic Chronic 1

H351

H319

H315

H400

H410

GHS08

GHS07

GHS09

Wng

H351

H319

H315

H410

 

 

 

006-044-00-7

isoproturon (ISO);

3-(4-isopropylphenyl)-1,1-dimethylurea

251-835-4

34123-59-6

Carc. 2

Aquatic Acute 1

Aquatic Chronic 1

H351

H400

H410

GHS08

GHS09

Wng

H351

H410

 

M=10

 

▼M1

006-045-00-2

methomyl (ISO);

1-(methylthio)ethylideneamino N-methylcarbamate

240-815-0

16752-77-5

Acute Tox. 2 *

Aquatic Acute 1

Aquatic Chronic 1

H300

H400

H410

GHS06

GHS09

Dgr

H300

H410

 

M=100

 

▼B

006-046-00-8

bendiocarb (ISO);

2,2-dimethyl-1,3-benzodioxol-4-yl N-methylcarbamate

245-216-8

22781-23-3

Acute Tox. 3 (*)

Acute Tox. 3 (*)

Acute Tox. 4 (*)

Aquatic Acute 1

Aquatic Chronic 1

H331

H301

H312

H410

GHS06

GHS09

Dgr

H331

H301

H312

H410

 

 

 

006-047-00-3

bufencarb (ISO);

reaction mass of 3-(1-methylbutyl)phenyl N-methylcarbamate and 3-(1-ethylpropyl)phenyl N-methylcarbamate

8065-36-9

Acute Tox. 3 (*)

Acute Tox. 3 (*)

Aquatic Acute 1

Aquatic Chronic 1

H311

H301

H400

H410

GHS06

GHS09

Dgr

H311

H301

H410

 

 

 

006-048-00-9

ethiofencarb (ISO);

2-(ethylthiomethyl)phenyl N-methylcarbamate

249-981-9

29973-13-5

Acute Tox. 4 (*)

Aquatic Acute 1

Aquatic Chronic 1

H302

H400

H410

GHS07

GHS09

Wng

H302

H410

 

 

 

006-049-00-4

dixanthogen;

O,O-diethyl dithiobis(thioformate)

207-944-4

502-55-6

Acute Tox. 4 (*)

H302

GHS07

Wng

H302

 

 

 

006-050-00-X

1,1-dimethyl-3-phenyluronium trichloroacetate;

fenuron-TCA

4482-55-7

Skin Irrit. 2

Aquatic Acute 1

Aquatic Chronic 1

H315

H400

H410

GHS07

GHS09

Wng

H315

H410

 

 

 

006-051-00-5

ferbam (ISO);

iron tris(dimethyldithiocarbamate)

238-484-2

14484-64-1

Eye Irrit. 2

STOT SE 3

Skin Irrit. 2

Aquatic Acute 1

Aquatic Chronic 1

H319

H335

H315

H400

H410

GHS07

GHS09

Wng

H319

H335

H315

H410

 

 

 

006-052-00-0

formetanate hydrochloride;

3-(N,N-dimethylaminomethyleneamino)phenyl N-methylcarbamate

245-656-0

23422-53-9

Acute Tox. 2 (*)

Acute Tox. 2 (*)

Skin Sens. 1

Aquatic Acute 1

Aquatic Chronic 1

H330

H300

H317

H400

H410

GHS06

GHS09

Dgr

H330

H300

H317

H410

 

 

 

006-053-00-6

isoprocarb (ISO);

2-isopropylphenyl N-methylcarbamate

220-114-6

2631-40-5

Acute Tox. 4 (*)

Aquatic Acute 1

Aquatic Chronic 1

H302

H400

H410

GHS07

GHS09

Wng

H302

H410

 

 

 

006-054-00-1

mexacarbate (ISO);

3,5-dimethyl-4-dimethylaminophenyl N-methylcarbamate

206-249-3

315-18-4

Acute Tox. 2 (*)

Acute Tox. 4 (*)

Aquatic Acute 1

Aquatic Chronic 1

H300

H312

H400

H410

GHS06

GHS09

Dgr

H300

H312

H410

 

 

 

006-055-00-7

xylylcarb (ISO);

3,4-dimethylphenyl N-methylcarbamate;

3,4-xylyl methylcarbamate;

MPMC

219-364-9

2425-10-7

Acute Tox. 4 (*)

Aquatic Acute 1

Aquatic Chronic 1

H302

H400

H410

GHS07

GHS09

Wng

H302

H410

 

 

 

006-056-00-2

metolcarb (ISO);

m-tolyl methylcarbamate;

MTMC

214-446-0

1129-41-5

Acute Tox. 4 (*)

Aquatic Chronic 2

H302

H411

GHS07

GHS09

Wng

H302

H411

 

 

 

006-057-00-8

nitrapyrin (ISO);

2-chloro-6-trichloromethylpyridine

217-682-2

1929-82-4

Acute Tox. 4 (*)

Aquatic Chronic 2

H302

H411

GHS07

GHS09

Wng

H302

H411

 

 

 

006-058-00-3

noruron (ISO);

1,1-dimethyl-3-(perhydro-4,7-methanoinden-5-yl)urea

2163-79-3

Acute Tox. 4 (*)

H302

GHS07

Wng

H302

 

 

 

006-059-00-9

oxamyl (ISO);

N',N'-dimethylcarbamoyl(methylthio)methylenamine N-methylcarbamate;

245-445-3

23135-22-0

Acute Tox. 2 (*)

Acute Tox. 2 (*)

Acute Tox. 4 (*)

Aquatic Chronic 2

H330

H300

H312

H411

GHS06

GHS09

Dgr

H330

H300

H312

H411

 

 

 

006-060-00-4

oxycarboxin (ISO);

2,3-dihydro-6-methyl-5-(N-phenylcarbamoyl)-1,4-oxothiine 4,4-dioxide

226-066-2

5259-88-1

Acute Tox. 4 (*)

Aquatic Chronic 3

H302

H412

GHS07

Wng

H302

H412

 

 

 

006-061-00-X

S-ethyl N-(dimethylaminopropyl)thiocarbamatehydrochloride;

prothiocarb hydrochloride

243-193-9

19622-19-6

Acute Tox. 4 (*)

Aquatic Chronic 2

H302

H411

GHS07

GHS09

Wng

H302

H411

 

 

 

006-062-00-5

methyl 3,4-dichlorophenylcarbanilate;

SWEP.

1918-18-9

Acute Tox. 4 (*)

H302

GHS07

Wng

H302

 

 

 

006-063-00-0

thiobencarb (ISO);

S-4-chlorobenzyl diethylthiocarbamate

248-924-5

28249-77-6

Acute Tox. 4 (*)

Aquatic Acute 1

Aquatic Chronic 1

H302

H400

H410

GHS07

GHS09

Wng

H302

H410

 

 

 

006-064-00-6

thiofanox (ISO);

3,3-dimethyl-1-(methylthio)butanone-O-(N-methylcarbamoyl)oxime

254-346-4

39196-18-4

Acute Tox. 1

Acute Tox. 2 (*)

Aquatic Acute 1

Aquatic Chronic 1

H310

H300

H400

H410

GHS06

GHS09

Dgr

H310

H300

H410

 

 

 

006-065-00-1

3-chloro-6-cyano-bicyclo(2,2,1)heptan-2-one-O-(N-methylcarbamoyl)oxime;

triamid

15271-41-7

Acute Tox. 2 (*)

Acute Tox. 3 (*)

Aquatic Chronic 2

H300

H311

H411

GHS06

GHS09

Dgr

H300

H311

H411

 

 

 

006-066-00-7

vernolate (ISO);

S-propyl dipropylthiocarbamate

217-681-7

1929-77-7

Acute Tox. 4 (*)

Aquatic Chronic 2

H302

H411

GHS07

GHS09

Wng

H302

H411

 

 

 

006-067-00-2

XMC;

3,5-xylyl methylcarbamate

2655-14-3

Acute Tox. 4 (*)

H302

GHS07

Wng

H302

 

 

 

006-068-00-8

diazomethane

206-382-7

334-88-3

Carc. 1B

H350

GHS08

Dgr

H350

 

 

 

006-069-00-3

thiophanate-methyl (ISO);

1,2-di-(3-methoxycarbonyl-2-thioureido)benzene

245-740-7

23564-05-8

Muta. 2

Acute Tox. 4 (*)

Skin Sens. 1

Aquatic Acute 1

Aquatic Chronic 1

H341

H332

H317

H400

H410

GHS08

GHS07

GHS09

Wng

H341

H332

H317

H410

 

 

 

006-070-00-9

furmecyclox (ISO);

N-cyclohexyl-N-methoxy-2,5-dimethyl-3-furamide

262-302-0

60568-05-0

Carc. 2

Aquatic Acute 1

Aquatic Chronic 1

H351

H400

H410

GHS08

GHS09

Wng

H351

H410

 

 

 

006-071-00-4

cyclooct-4-en-1-yl methyl carbonate

401-620-8

87731-18-8

Skin Sens. 1

H317

GHS07

Wng

H317

 

 

 

006-072-00-X

prosulfocarb (ISO);

S-benzyl N,N-dipropylthiocarbamate

401-730-6

52888-80-9

Acute Tox. 4 (*)

Skin Sens. 1

Aquatic Chronic 2

H302

H317

H411

GHS07

GHS09

Wng

H302

H317

H411

 

 

 

006-073-00-5

3-(dimethylamino)propylurea

401-950-2

31506-43-1

Eye Dam. 1

H318

GHS05

Dgr

H318

 

 

 

006-074-00-0

2-(3-(prop-1-en-2-yl)phenyl)prop-2-yl isocyanate

402-440-2

2094-99-7

Acute Tox. 2 (*)

Skin Corr. 1B

STOT RE 2 (*)

Resp. Sens. 1

Skin Sens. 1

Aquatic Acute 1

Aquatic Chronic 1

H330

H314

H373 (**)

H334

H317

H400

H410

GHS06

GHS08

GHS05

GHS09

Dgr

H330

H314

H373 (**)

H334

H317

H410

 

 

 

▼M1

006-076-00-1

mancozeb (ISO);

manganese ethylenebis(dithiocarbamate) (polymeric) complex with zinc salt

8018-01-7

Repr. 2

Skin Sens. 1

Aquatic Acute 1

H361d***

H317

H400

GHS08

GHS07

GHS09

Wng

H361d***

H317

H400

 

M=10

 

006-077-00-7

maneb (ISO);

manganese ethylenebis(dithiocarbamate) (polymeric)

235-654-8

12427-38-2

Repr. 2

Acute Tox. 4 *

Eye Irrit. 2

Skin Sens. 1

Aquatic Acute 1

Aquatic Chronic 1

H361d***

H332

H319

H317

H400

H410

GHS08

GHS07

GHS09

Wng

H361d***

H332

H319

H317

H410

 

M=10

 

▼B

006-078-00-2

zineb (ISO);

zinc ethylenebis(dithiocarbamate) (polymeric)

235-180-1

12122-67-7

STOT SE 3

Skin Sens. 1

H335

H317

GHS07

Wng

H335

H317

 

 

 

006-079-00-8

disulfiram;

tetraethylthiuramdisulfide

202-607-8

97-77-8

Acute Tox. 4 (*)

STOT RE 2 (*)

Skin Sens. 1

Aquatic Acute 1

Aquatic Chronic 1

H302

H373 (**)

H317

H400

H410

GHS08

GHS07

GHS09

Wng

H302

H373 (**)

H317

H410

 

 

 

006-080-00-3

tetramethylthiuram monosulphide

202-605-7

97-74-5

Acute Tox. 4 (*)

Skin Sens. 1

Aquatic Chronic 2

H302

H317

H411

GHS07

GHS09

Wng

H302

H317

H411

 

 

 

006-081-00-9

zinc bis(dibutyldithiocarbamate)

205-232-8

136-23-2

Eye Irrit. 2

STOT SE 3

Skin Irrit. 2

Skin Sens. 1

Aquatic Acute 1

Aquatic Chronic 1

H319

H335

H315

H317

H400

H410

GHS07

GHS09

Wng

H319

H335

H315

H317

H410

 

 

 

006-082-00-4

zinc bis(diethyldithiocarbamate)

238-270-9

14324-55-1

Acute Tox. 4 (*)

Eye Irrit. 2

STOT SE 3

Skin Irrit. 2

Skin Sens. 1

Aquatic Acute 1

Aquatic Chronic 1

H302

H319

H335

H315

H317

H400

H410

GHS07

GHS09

Wng

H302

H319

H335

H315

H317

H410

 

 

 

006-083-00-X

butocarboxim (ISO);

3-(methylthio)-2-butanone O-[(methylamino)carbonyl]oxime

252-139-3

34681-10-2

Flam. Liq. 3

Acute Tox. 3 (*)

Acute Tox. 3 (*)

Acute Tox. 3 (*)

Eye Irrit. 2

Aquatic Acute 1

Aquatic Chronic 1

H226

H331

H311

H301

H319

H400

H410

GHS02

GHS06

GHS09

Dgr

H226

H331

H311

H301

H319

H410

 

 

 

▼M1

006-084-00-5

carbosulfan (ISO);

2,3-dihydro-2,2-dimethyl-7-benzofuryl [(dibutylamino)thio]methylcarbamate

259-565-9

55285-14-8

Acute Tox. 2 *

Acute Tox. 3 *

Skin Sens. 1

Aquatic Acute 1

Aquatic Chronic 1

H330

H301

H317

H400

H410

GHS06

GHS09

Dgr

H330

H301

H317

H410

 

 

 

▼B

006-085-00-0

fenobucarb (ISO);

2-butylphenyl methylcarbamate

223-188-8

3766-81-2

Acute Tox. 4 (*)

Aquatic Acute 1

Aquatic Chronic 1

H302

H400

H410

GHS07

GHS09

Wng

H302

H410

 

 

 

▼M8

006–086-00–6

fenoxycarb (ISO); ethyl [2-(4-phenoxyphenoxy)ethyl]carbamate

276–696-7

72490-01–8

Carc. 2

Aquatic Acute 1

Aquatic Chronic 1

H351

H400

H410

GHS08

GHS09

Wng

H351

H410

 

M = 1

M = 10 000

 

▼M6

006-087-00-1

furathiocarb (ISO);

2,3-dihydro-2,2-dimethyl-7-benzofuryl 2,4-dimethyl-6-oxa-5-oxo-3-thia-2,4-diazadecanoate

265-974-3

65907-30-4

Acute Tox. 2 *

Acute Tox. 3 *

STOT RE 2 *

Eye Irrit. 2

Skin Irrit. 2

Skin Sens. 1

Aquatic Acute 1

Aquatic Chronic 1

H330

H301

H373**

H319

H315

H317

H400

H410

GHS06

GHS08

GHS09

Dgr

H330

H301

H373**

H319

H315

H317

H410

 

M = 100

 

▼M1

006-088-00-7

benfuracarb (ISO);

ethyl N-[2,3-dihydro-2,2-dimethylbenzofuran-7-yloxycarbonyl(methyl)aminothio]-N-isopropyl- β-alaninate

82560-54-1

Repr. 2

Acute Tox. 3 *

Acute Tox. 4 *

Aquatic Acute 1

Aquatic Chronic 1

H361f***

H331

H302

H400

H410

GHS06

GHS08

GHS09

Dgr

H361f***

H331

H302

H410

 

 

 

▼M1 —————

▼B

006-090-00-8

2-(3-iodoprop-2-yn-1-yloxy)ethyl phenylcarbamate

408-010-0

88558-41-2

Acute Tox. 4 (*)

Eye Dam. 1

Aquatic Chronic 3

H332

H318

H412

GHS05

GHS07

Dgr

H332

H318

H412

 

 

 

▼M1

006-091-00-3

propineb (ISO);

polymeric zinc propylenebis(dithiocarbamate)

9016-72-2

Acute Tox. 4 *

STOT RE 2 *

Skin Sens. 1

Aquatic Acute 1

H332

H373**

H317

H400

GHS08

GHS07

GHS09

Wng

H332

H373**

H317

H400

 

 

 

006-092-00-9

tert-butyl (1S)-N-[1-((2S)-2-oxiranyl)-2-phenylethyl]carbamate

425-420-5

98737-29-2

Aquatic Acute 1

Aquatic Chronic 1

H400

H410

GHS09

Wng

H410

 

 

 

006-093-00-4

2,2'-dithio di(ethylammonium)-bis(dibenzyldithiocarbamate)

427-180-7

Acute Tox. 4 *

Skin Sens. 1

Aquatic Acute 1

Aquatic Chronic 1

H302

H317

H400

H410

GHS07

GHS09

Wng

H302

H317

H410

 

 

 

006-094-00-X

O-isobutyl-N-ethoxy carbonylthiocarbamate

434-350-4

103122-66-3

Flam. Liq. 3

Carc. 1B

Muta. 1B

Acute Tox. 4 *

STOT RE 2 *

Skin Sens. 1

Aquatic Chronic 2

H226

H350

H340

H302

H373**

H317

H411

GHS02

GHS08

GHS07

GHS09

Dgr

H226

H350

H340

H302

H373**

H317

H411

 

 

 

006-095-00-5

fosetyl-aluminium (ISO);

aluminium triethyl triphosphonate

254-320-2

39148-24-8

Eye Dam. 1

H318

GHS05

Dgr

H318

 

 

 

006-096-00-0

chlorpropham (ISO);

isopropyl 3-chlorocarbanilate

202-925-7

101-21-3

Carc. 2

STOT RE 2 *

Aquatic Chronic 2

H351

H373**

H411

GHS08

GHS09

Wng

H351

H373**

H411

 

 

 

006-097-00-6

1-phenyl-3-(p-toluenesulfonyl)urea

424-620-1

13909-63-2

Acute Tox. 4 *

STOT RE 2 *

Aquatic Chronic 3

H302

H373**

H412

GHS08

GHS07

Wng

H302

H373**

H412

 

 

 

▼M6

006-098-00-1

tert-butyl (1R,5S)-3-azabicyclo[3.1.0]hex-6-ylcarbamate

429-170-8

134575-17-0

Acute Tox. 4 *

STOT RE 2 *

Eye Dam. 1

Skin Sens. 1

H302

H373**

H318

H317

GHS05

GHS08

GHS07

Dgr

H302

H373**

H318

H317

 

 

 

▼M1

006-099-00-7

N-(p-toluenesulfonyl)-N'-(3-(p-toluenesulfonyloxy)phenyl)urea;

3-({[(4-methylphenyl)sulfonyl]carbamoyl}amino)phenyl 4-methylbenzenesulfonate

432-520-2

232938-43-1

Aquatic Chronic 2

H411

GHS09

H411

 

 

 

006-101-00-6

reaction mass of: N,N''-(methylenedi-4,1-phenylene)bis[N'-phenylurea];

N-(4-[[4-[[(phenylamino)carbonyl]amino]phenylmethyl]phenyl]-N'-cyclohexylurea;

N,N''-(methylenedi-4,1-phenylene)bis[N'-cyclohexylurea]

423-070-8

Aquatic Chronic 4

H413

H413

 

 

 

006-102-00-1

O-hexyl-N-ethoxycarbonylthiocarbamate

432-750-3

Carc. 1B

Muta. 1B

Acute Tox. 4 *

STOT RE 2 *

Skin Sens. 1

Aquatic Chronic 2

H350

H340

H302

H373**

H317

H411

GHS08

GHS07

GHS09

Dgr

H350

H340

H302

H373**

H317

H411

 

 

 

006-103-00-7

N,N''-(methylenedi-4,1-phenylene)bis[N'-octyl]urea

445-760-8

Eye Dam. 1

Resp. Sens. 1

Aquatic Acute 1

Aquatic Chronic 1

H318

H334

H400

H410

GHS05

GHS08

GHS09

Dgr

H318

H334

H410

 

M=100

 

▼B

007-001-00-5

ammonia, anhydrous

231-635-3

7664-41-7

Flam. Gas 2

Press. Gas

Acute Tox. 3 (*)

Skin Corr. 1B

Aquatic Acute 1

H221

H331

H314

H400

GHS04

GHS06

GHS05

GHS09

Dgr

H221

H331

H314

H400

 

 

U

007-001-01-2

ammonia …. %

215-647-6

1336-21-6

Skin Corr. 1B

Aquatic Acute 1

H314

H400

GHS05

GHS09

Dgr

H314

H400

 

STOT SE 3; H335: C ≥ 5 %

B

▼M1

007-002-00-0

nitrogen dioxide; [1]

dinitrogen tetraoxide [2]

233-272-6 [1]

234-126-4 [2]

10102-44-0 [1]

10544-72-6 [2]

Press. Gas

Ox. Gas 1

Acute Tox. 2 *

Skin Corr. 1B

H270

H330

H314

GHS04

GHS03

GHS06

GHS05

Dgr

H270

H330

H314

 

*

STOT SE 3; H335: C ≥ 0,5 %

5

▼B

007-003-00-6

chlormequat chloride (ISO);

2-chloroethyltrimethylammonium chloride

213-666-4

999-81-5

Acute Tox. 4 (*)

Acute Tox. 4 (*)

H312

H302

GHS07

Wng

H312

H302

 

 

 

▼M11

007-004-00-1

lämmastikhape … %

231-714-2

7697-37-2

Ox. Liq. 2

Skin Corr. 1 A

H272

H314

GHS03

GHS05

Dgr

H272

H314

EUH071

Skin Corr. 1 A; H314: C ≥ 20 %

Skin Corr. 1B; H314: 5 % ≤ C < 20 %

Ox. Liq. 2; H272: C ≥ 99 %

Ox. Liq. 3; H272: 99 % > C ≥ 65 %

B

▼B

007-006-00-2

ethyl nitrite

203-722-6

109-95-5

Flam. Gas 1

Press. Gas

Acute Tox. 4 (*)

Acute Tox. 4 (*)

Acute Tox. 4 (*)

H220

H332

H312

H302

GHS02

GHS04

GHS07

Dgr

H220

H332

H312

H302

 

 

U

▼M6

007-007-00-8

ethyl nitrate

210-903-3

625-58-1

Unst. Expl.

H200

GHS01

Dgr

H200

 

 

 

▼B

007-008-00-3

hydrazine

206-114-9

302-01-2

Flam. Liq. 3

Carc. 1B

Acute Tox. 3 (*)

Acute Tox. 3 (*)

Acute Tox. 3 (*)

Skin Corr. 1B

Skin Sens. 1

Aquatic Acute 1

Aquatic Chronic 1

H226

H350

H331

H311

H301

H314

H317

H400

H410

GHS02

GHS06

GHS08

GHS05

GHS09

Dgr

H226

H350

H331

H311

H301

H314

H317

H410

 

Skin Corr. 1B; H314: C ≥ 10 %

Skin Irrit. 2; H315: 3 % ≤ C < 10 %

Eye Irrit. 2; H319: 3 % ≤ C < 10 %

 

007-009-00-9

dicyclohexylammonium nitrite

221-515-9

3129-91-7

Acute Tox. 4 (*)

Acute Tox. 4 (*)

H332

H302

GHS07

Wng

H332

H302

 

(*)

 

007-010-00-4

sodium nitrite

231-555-9

7632-00-0

Ox. Sol. 3

Acute Tox. 3 (*)

Aquatic Acute 1

H272

H301

H400

GHS03

GHS06

GHS09

Dgr

H272

H301

H400

 

(*)

 

007-011-00-X

potassium nitrite

231-832-4

7758-09-0

Ox. Sol. 2

Acute Tox. 3 (*)

Aquatic Acute 1

H272

H301

H400

GHS03

GHS06

GHS09

Dgr

H272

H301

H400

 

(*)

 

007-012-00-5

N,N-dimethylhydrazine

200-316-0

57-14-7

Flam. Liq. 2

Carc. 1B

Acute Tox. 3 (*)

Acute Tox. 3 (*)

Skin Corr. 1B

Aquatic Chronic 2

H225

H350

H331

H301

H314

H411

GHS02

GHS06

GHS08

GHS05

GHS09

Dgr

H225

H350

H331

H301

H314

H411

 

 

 

007-013-00-0

1,2-dimethylhydrazine

540-73-8

Carc. 1B

Acute Tox. 3 (*)

Acute Tox. 3 (*)

Acute Tox. 3 (*)

Aquatic Chronic 2

H350

H331

H311

H301

H411

GHS06

GHS08

GHS09

Dgr

H350

H331

H311

H301

H411

 

Carc. 1B; H350: C ≥ 0.01 %

 

007-014-00-6

salts of hydrazine

Carc. 1B

Acute Tox. 3 (*)

Acute Tox. 3 (*)

Acute Tox. 3 (*)

Skin Sens. 1

Aquatic Acute 1

Aquatic Chronic 1

H350

H331

H311

H301

H317

H400

H410

GHS06

GHS08

GHS09

Dgr

H350

H331

H311

H301

H317

H410

 

 

A

007-015-00-1

O-ethylhydroxylamine

402-030-3

624-86-2

Flam. Liq. 2

Acute Tox. 3 (*)

Acute Tox. 3 (*)

Acute Tox. 3 (*)

STOT RE 1

Eye Irrit. 2

Skin Sens. 1

Aquatic Acute 1

H225

H331

H311

H301

H372 (**)

H319

H317

H400

GHS02

GHS06

GHS08

GHS09

Dgr

H225

H331

H311

H301

H372 (**)

H319

H317

H400

 

 

 

007-016-00-7

butyl nitrite

208-862-1

544-16-1

Flam. Liq. 2

Acute Tox. 3 (*)

Acute Tox. 3 (*)

H225

H331

H301

GHS02

GHS06

Dgr

H225

H331

H301

 

 

 

007-017-00-2

isobutyl nitrite

208-819-7

542-56-3

Flam. Liq. 2

Carc. 1B

Muta. 2

Acute Tox. 4 (*)

Acute Tox. 4 (*)

H225

H350

H341

H332

H302

GHS02

GHS08

GHS07

Dgr

H225

H350

H341

H332

H302

 

 

 

007-018-00-8

sec-butyl nitrite

213-104-8

924-43-6

Flam. Liq. 2

Acute Tox. 4 (*)

Acute Tox. 4 (*)

H225

H332

H302

GHS02

GHS07

Dgr

H225

H332

H302

 

 

 

007-019-00-3

tert-butyl nitrite

208-757-0

540-80-7

Flam. Liq. 2

Acute Tox. 4 (*)

Acute Tox. 4 (*)

H225

H332

H302

GHS02

GHS07

Dgr

H225

H332

H302

 

 

 

007-020-00-9

pentyl nitrite; [1]

’amyl nitrite’, mixed isomers [2]

207-332-7 [1]

203-770-8 [2]

463-04-7 [1]

110-46-3 [2]

Flam. Liq. 2

Acute Tox. 4 (*)

Acute Tox. 4 (*)

H225

H332

H302

GHS02

GHS07

Dgr

H225

H332

H302

 

 

 

007-021-00-4

hydrazobenzene;

1,2-diphenylhydrazine

204-563-5

122-66-7

Carc. 1B

Acute Tox. 4 (*)

Aquatic Acute 1

Aquatic Chronic 1

H350

H302

H400

H410

GHS08

GHS07

GHS09

Dgr

H350

H302

H410

 

 

 

007-022-00-X

hydrazine bis(3-carboxy-4-hydroxybenzensulfonate)

405-030-1

Carc. 1B

Acute Tox. 4 (*)

Skin Corr. 1B

Skin Sens. 1

Aquatic Chronic 3

H350

H302

H314

H317

H412

GHS08

GHS05

GHS07

Dgr

H350

H302

H314

H317

H412

 

 

 

007-023-00-5

sodium 3,5-bis(3-(2,4-di-tert-pentylphenoxy)propylcarbamoyl)benzenesulfonate

405-510-0

Skin Irrit. 2

Skin Sens. 1

H315

H317

GHS07

Wng

H315

H317

 

 

 

007-024-00-0

2-(decylthio)ethylammonium chloride

405-640-8

36362-09-1

STOT RE 2 (*)

Skin Irrit. 2

Eye Dam. 1

Aquatic Acute 1

Aquatic Chronic 1

H373 (**)

H315

H318

H400

H410

GHS08

GHS05

GHS09

Dgr

H373 (**)

H315

H318

H410

 

 

 

007-025-00-6

(4-hydrazinophenyl)-N-methylmethanesulfonamide hydrochloride

406-090-1

81880-96-8

Muta. 2

Acute Tox. 3 (*)

STOT RE 1

Skin Sens. 1

Aquatic Acute 1

Aquatic Chronic 1

H341

H301

H372 (**)

H317

H400

H410

GHS06

GHS08

GHS09

Dgr

H341

H301

H372 (**)

H317

H410

 

 

 

007-026-00-1

oxo-((2,2,6,6-tetramethylpiperidin-4-yl)amino)carbonylacetohydrazide

413-230-5

122035-71-6

Eye Dam. 1

Skin Sens. 1

H318

H317

GHS05

GHS07

Dgr

H318

H317

 

 

 

007-027-00-7

1,6-bis(3,3-bis((1-methylpentylidenimino)propyl)ureido)hexane

420-190-2

771478-66-1

Acute Tox. 4 (*)

Acute Tox. 4 (*)

STOT RE 2 (*)

Skin Corr. 1B

Skin Sens. 1

Aquatic Acute 1

Aquatic Chronic 1

H312

H302

H373 (**)

H314

H317

H400

H410

GHS08

GHS05

GHS07

GHS09

Dgr

H312

H302

H373 (**)

H314

H317

H410

 

 

 

▼M1

007-028-00-2

hydroxylammonium nitrate

236-691-2

13465-08-2

Expl. 1.1 ****

Carc. 2

Acute Tox. 3 *

Acute Tox. 4 *

STOT RE 2 *

Eye Irrit. 2

Skin Irrit. 2

Skin Sens. 1

Aquatic Acute 1

H201

H351

H311

H302

H373**

H319

H315

H317

H400

GHS01

GHS06

GHS08

GHS09

Dgr

H201

H351

H311

H302

H373**

H319

H315

H317

H400

 

 

 

007-029-00-8

diethyldimethylammonium hydroxide

419-400-5

95500-19-9

Acute Tox. 4 *

Acute Tox. 4 *

Skin Corr. 1A

H312

H302

H314

GHS05

GHS07

Dgr

H312

H302

H314

 

 

 

▼B

008-001-00-8

oxygen

231-956-9

7782-44-7

Ox. Gas 1

Press. Gas

H270

GHS03

GHS04

Dgr

H270

 

 

U

008-003-00-9

hydrogen peroxide solution ... %

231-765-0

7722-84-1

Ox. Liq. 1

Acute Tox. 4 (*)

Acute Tox. 4 (*)

Skin Corr. 1A

H271

H332

H302

H314

GHS03

GHS05

GHS07

Dgr

H271

H332

H302

H314

 

Ox. Liq. 1; H271: C ≥ 70 %(****)

Ox. Liq. 2; H272: 50 % ≤ C < 70 %(****)

(*)

Skin Corr. 1A; H314: C ≥ 70 %

Skin Corr. 1B; H314: 50 % ≤ C < 70 %

Skin Irrit. 2; H315: 35 % ≤ C < 50 %

Eye Dam. 1; H318: 8 % ≤ C < 50 %

Eye Irrit. 2; H319: 5 % ≤ C < 8 %

STOT SE 3; H335; C ≥ 35 %

B

▼M1

009-001-00-0

fluorine

231-954-8

7782-41-4

Press. Gas

Ox. Gas 1

Acute Tox. 2 *

Skin Corr. 1A

H270

H330

H314

GHS04

GHS03

GHS06

GHS05

Dgr

H270

H330

H314

 

 

 

▼B

009-002-00-6

hydrogen fluoride

231-634-8

7664-39-3

Acute Tox. 2 (*)

Acute Tox. 1

Acute Tox. 2 (*)

Skin Corr. 1A

H330

H310

H300

H314

GHS06

GHS05

Dgr

H330

H310

H300

H314

 

 

 

009-003-00-1

hydrofluoric acid ... %

231-634-8

7664-39-3

Acute Tox. 2 (*)

Acute Tox. 1

Acute Tox. 2 (*)

Skin Corr. 1A

H330

H310

H300

H314

GHS06

GHS05

Dgr

H330

H310

H300

H314

 

Skin Corr. 1A; H314: C ≥ 7 %

Skin Corr. 1B; H314: 1 % ≤ C < 7 %

Eye Irrit. 2; H319: 0,1 % ≤ C < 1 %

B

009-004-00-7

sodium fluoride

231-667-8

7681-49-4

Acute Tox. 3 (*)

Eye Irrit. 2

Skin Irrit. 2

H301

H319

H315

GHS06

Dgr

H301

H319

H315

EUH032

 

 

009-005-00-2

potassium fluoride

232-151-5

7789-23-3

Acute Tox. 3 (*)

Acute Tox. 3 (*)

Acute Tox. 3 (*)

H331

H311

H301

GHS06

Dgr

H331

H311

H301

 

 

 

009-006-00-8

ammonium fluoride

235-185-9

12125-01-8

Acute Tox. 3 (*)

Acute Tox. 3 (*)

Acute Tox. 3 (*)

H331

H311

H301

GHS06

Dgr

H331

H311

H301

 

 

 

009-007-00-3

sodium bifluoride;

sodium hydrogen difluoride

215-608-3

1333-83-1

Acute Tox. 3 (*)

Skin Corr. 1B

H301

H314

GHS06

GHS05

Dgr

H301

H314

 

(*)

Skin Corr. 1B; H314: C ≥ 1 %

Skin Irrit. 2; H315: 0,1 % ≤ C < 1 %

Eye Irrit. 2; H319: 0,1 % ≤ C < 1 %

 

009-008-00-9

potassium bifluoride;

potassium hydrogen difluoride

232-156-2

7789-29-9

Acute Tox. 3 (*)

Skin Corr. 1B

H301

H314

GHS06

GHS05

Dgr

H301

H314

 

(*)

Skin Corr. 1B; H314: C ≥ 1 %

Skin Irrit. 2; H315: 0,1 % ≤ C < 1 %

Eye Irrit. 2; H319: 0,1 % ≤ C < 1 %

 

009-009-00-4

ammonium bifluoride;

ammonium hydrogen difluoride

215-676-4

1341-49-7

Acute Tox. 3 (*)

Skin Corr. 1B

H301

H314

GHS06

GHS05

Dgr

H301

H314

 

(*)

Skin Corr. 1B; H314: C ≥ 1 %

Skin Irrit. 2; H315: 0,1 % ≤ C < 1 %

Eye Irrit. 2; H319: 0,1 % ≤ C < 1 %

 

009-010-00-X

fluoroboric acid ... %

240-898-3

16872-11-0

Skin Corr. 1B

H314

GHS05

Dgr

H314

 

Skin Corr. 1B; H314: C ≥ 25 %

Skin Irrit. 2; H315: 10 % ≤ C < 25 %

Eye Irrit. 2; H319: 10 % ≤ C < 25 %

B

009-011-00-5

fluorosilicic acid ... %

241-034-8

16961-83-4

Skin Corr. 1B

H314

GHS05

Dgr

H314

 

 

B

009-012-00-0

alkali fluorosilicates(Na); [1]

alkali fluorosilicates(K); [2]

alkali fluorosilicates(NH4) [3]

240-934-8 [1]

240-896-2 [2]

240-968-3 [3]

16893-85-9 [1]

16871-90-2 [2]

16919-19-0 [3]

Acute Tox. 3 (*)

Acute Tox. 3 (*)

Acute Tox. 3 (*)

H331

H311

H301

GHS06

Dgr

H331

H311

H301

 

(*)

A

009-013-00-6

fluorosilicates, with the exception of those specified elsewhere in this Annex

Acute Tox. 4 (*)

H302

GHS07

Wng

H302

 

(*)

A

009-014-00-1

lead hexafluorosilicate

247-278-1

25808-74-6

Repr. 1A

Acute Tox. 4 (*)

Acute Tox. 4 (*)

STOT RE 2 (*)

Aquatic Acute 1

Aquatic Chronic 1

H360Df

H332

H302

H373 (**)

H400

H410

GHS08

GHS07

GHS09

Dgr

H360Df

H332

H302

H373 (**)

H410

 

 

1

009-015-00-7

sulphuryl difluoride

220-281-5

2699-79-8

Press. Gas

Acute Tox. 3 (*)

STOT RE 2 (*)

Aquatic Acute 1

H331

H373 (**)

H400

GHS04

GHS06

GHS08

GHS09

Dgr

H331

H373 (**)

H400

 

 

U

▼M3

009-016-00-2

trisodium hexafluoroaluminate [1]

237-410-6 [1]

13775-53-6 [1]

STOT RE 1

Acute Tox. 4

Aquatic Chronic 2

H372

H332

H411

GHS07

GHS08

GHS09

Dgr

H372

H332

H411

 

 

 

trisodium hexafluoroaluminate (cryolite) [2]

239-148-8 [2]

15096-52-3 [2]

▼B

009-017-00-8

potassium mu-fluoro-bis(triethylaluminium)

400-040-2

12091-08-6

Flam. Sol. 1

Water-react. 1

Skin Corr. 1A

Acute Tox. 4 (*)

H228

H270

H314

H332

GHS02

GHS05

GHS07

Dgr

H228

H270

H314

H332

EUH014

 

T

009-018-00-3

magnesium hexafluorosilicate

241-022-2

16949-65-8

Acute Tox. 3 (*)

H301

GHS06

Dgr

H301

 

(*)

 

011-001-00-0

sodium

231-132-9

7440-23-5

Water-react. 1

Skin Corr. 1B

H260

H314

GHS02

GHS05

Dgr

H260

H314

EUH014

 

 

011-002-00-6

sodium hydroxide;

caustic soda

215-185-5

1310-73-2

Skin Corr. 1A

H314

GHS05

Dgr

H314

 

Skin Corr. 1A; H314: C ≥ 5 %

Skin Corr. 1B; H314: 2 % ≤ C < 5 %

Skin Irrit. 2; H315: 0,5 % ≤ C < 2 %

Eye Irrit. 2; H319: 0,5 % ≤ C < 2 %

 

011-003-00-1

sodium peroxide

215-209-4

1313-60-6

Ox. Sol. 1

Skin Corr. 1A

H271

H314

GHS03

GHS05

Dgr

H271

H314

 

 

 

011-004-00-7

sodium azide

247-852-1

26628-22-8

Acute Tox. 2 (*)

Aquatic Acute 1

Aquatic Chronic 1

H300

H400

H410

GHS06

GHS09

Dgr

H300

H400

H410

EUH032

 

 

011-005-00-2

sodium carbonate

207-838-8

497-19-8

Eye Irrit. 2

H319

GHS07

Wng

H319

 

 

 

011-006-00-8

sodium cyanate

213-030-6

917-61-3

Acute Tox. 4 (*)

Aquatic Chronic 3

H302

H412

GHS07

Wng

H302

H412

 

 

 

011-007-00-3

propoxycarbazone-sodium

181274-15-7

Aquatic Acute 1

Aquatic Chronic 1

H400

H410

GHS09

Wng

H410

 

M=10

 

012-001-00-3

magnesium powder (pyrophoric)

231-104-6

7439-95-4

Water-react. 1

Pyr. Sol. 1

H260

H250

GHS02

Dgr

H260

H250

 

 

T

012-002-00-9

magnesium, powder or turnings

231-104-6

Flam. Sol. 1

Water-react. 2

Self-heat. 1

H228

H261

H252

GHS02

Dgr

H228

H261

H252

 

 

T

012-003-00-4

magnesium alkyls

Pyr. Liq. 1

Water-react. 1

Skin Corr. 1B

H250

H260

H314

GHS02

GHS05

Dgr

H250

H260

H314

EUH014

 

A

▼M1

012-004-00-X

aluminium-magnesium-carbonate-hydroxide-perchlorate-hydrate

422-150-1

Aquatic Acute 1

Aquatic Chronic 1

H400

H410

GHS09

Wng

H410

 

 

 

▼B

013-001-00-6

aluminium powder (pyrophoric)

231-072-3

7429-90-5

Water-react. 2

Pyr. Sol. 1

H261

H250

GHS02

Dgr

H261

H250

 

 

T

▼M1

013-002-00-1

aluminium powder (stabilised)

231-072-3

7429-90-5

Water-react. 2

Flam. Sol. 1

H261

H228

GHS02

Dgr

H261

H228

 

 

T

▼B

013-003-00-7

aluminium chloride, anhydrous

231-208-1

7446-70-0

Skin Corr. 1B

H314

GHS05

Dgr

H314

 

 

 

013-004-00-2

aluminium alkyls

Pyr. Liq. 1

Water-react. 1

Skin Corr. 1B

H250

H260

H314

GHS02

GHS05

Dgr

H250

H260

H314

EUH014

 

A

013-005-00-8

diethyl(ethyldimethylsilanolato)aluminium

401-160-8

55426-95-4

Water-react. 1

Pyr. Liq. 1

Skin Corr. 1A

H260

H250

H314

GHS02

GHS05

Dgr

H260

H250

H314

EUH014

 

 

013-006-00-3

(ethyl-3-oxobutanoato-O'1,O'3)(2-dimethylaminoethanolato)(1-methoxypropan-2-olato)aluminium(III), dimerised

402-370-2

Flam. Liq. 3

Eye Dam. 1

H226

H318

GHS02

GHS05

Dgr

H226

H318

 

 

 

013-007-00-9

poly(oxo(2-butoxyethyl-3-oxobutanoato-O'1,O'3)aluminium)

403-430-0

Eye Dam. 1

H318

GHS05

Dgr

H318

 

 

 

013-008-00-4

di-n-octylaluminium iodide

408-190-0

7585-14-0

Pyr. Liq. 1

Skin Corr. 1B

Aquatic Acute 1

Aquatic Chronic 1

H250

H314

H400

H410

GHS02

GHS05

GHS09

Dgr

H250

H314

H410

EUH014

 

 

013-009-00-X

sodium (n-butyl)x(ethyl)y-1,5-dihydro)aluminate x = 0.5 y = 1.5

418-720-2

Flam. Sol. 1

Water-react. 1

Pyr. Sol. 1

Acute Tox. 4 (*)

Skin Corr. 1A

H228

H260

H250

H332

H314

GHS02

GHS05

GHS07

Dgr

H228

H260

H250

H332

H314

EUH014

 

T

▼M1

013-010-00-5

hydroxy aluminium bis(2,4,8,10-tetra-tert-butyl-6-hydroxy-12H-dibenzo[d,g][1.3.2]dioxaphosphocin-6-oxide)

430-650-4

151841-65-5

Aquatic Chronic 2

H411

GHS09

H411

 

 

 

▼B

014-001-00-9

trichlorosilane

233-042-5

10025-78-2

Flam. Liq. 1

Pyr. Liq. 1

Acute Tox. 4 (*)

Acute Tox. 4 (*)

Skin Corr. 1A

H224

H250

H332

H302

H314

GHS02

GHS05

GHS07

Dgr

H224

H250

H332

H302

H314

EUH014

EUH029

(*)

STOT SE 3; H335: C ≥ 1 %

T

014-002-00-4

silicon tetrachloride

233-054-0

10026-04-7

Eye Irrit. 2

STOT SE 3

Skin Irrit. 2

H319

H335

H315

GHS07

Wng

H319

H335

H315

EUH014

 

 

014-003-00-X

dimethyldichlorosilane

200-901-0

75-78-5

Flam. Liq. 2

Eye Irrit. 2

STOT SE 3

Skin Irrit. 2

H225

H319

H335

H315

GHS02

GHS07

Dgr

H225

H319

H335

H315

 

 

 

014-004-00-5

trichloro(methyl)silane;

methyltrichlorosilane

200-902-6

75-79-6

Flam. Liq. 2

Eye Irrit. 2

STOT SE 3

Skin Irrit. 2

H225

H319

H335

H315

GHS02

GHS07

Dgr

H225

H319

H335

H315

EUH014

Skin Irrit. 2; H315: C ≥ 1 %

Eye Irrit. 2; H319: C ≥ 1 %

STOT SE 3; H335: C ≥ 1 %

 

014-005-00-0

tetraethyl silicate;

ethyl silicate

201-083-8

78-10-4

Flam. Liq. 3

Acute Tox. 4 (*)

Eye Irrit. 2

STOT SE 3

H226

H332

H319

H335

GHS02

GHS07

Wng

H226

H332

H319

H335

 

 

 

014-006-00-6

bis(4-fluorophenyl)-methyl-(1,2,4-triazol-4-ylmethyl)silane hydrochloride

401-380-4

Eye Irrit. 2

Aquatic Chronic 2

H319

H411

GHS07

GHS09

Wng

H319

H411

 

 

 

014-007-00-1

triethoxyisobutylsilane

402-810-3

17980-47-1

Skin Irrit. 2

H315

GHS07

Wng

H315

 

 

 

014-008-00-7

(chloromethyl)bis(4-fluorophenyl)methylsilane

401-200-4

85491-26-5

Aquatic Chronic 2

H411

GHS09

H411

 

 

 

014-009-00-2

isobutylisopropyldimethoxysilane

402-580-4

111439-76-0

Flam. Liq. 3

Acute Tox. 4 (*)

Skin Irrit. 2

H226

H332

H315

GHS02

GHS07

Wng

H226

H332

H315

 

 

 

014-010-00-8

disodium metasilicate

229-912-9

6834-92-0

Skin Corr. 1B

STOT SE 3

H314

H335

GHS05

GHS07

Dgr

H314

H335

 

 

 

014-011-00-3

cyclohexyldimethoxymethylsilane

402-140-1

17865-32-6

Skin Irrit. 2

Aquatic Chronic 2

H315

H411

GHS07

GHS09

Wng

H315

H411

 

 

 

014-012-00-9

bis(3-(trimethoxysilyl)propyl)amine

403-480-3

Eye Dam. 1

Aquatic Chronic 2

H318

H411

GHS05

GHS09

Dgr

H318

H411

 

 

 

014-013-00-4

α-hydroxypoly(methyl-(3-(2,2,6,6-tetramethylpiperidin-4-yloxy)propyl)siloxane)

404-920-7

Acute Tox. 4 (*)

Acute Tox. 4 (*)

Skin Corr. 1B

Aquatic Chronic 2

H312

H302

H314

H411

GHS05

GHS07

GHS09

Dgr

H312

H302

H314

H411

 

 

 

014-014-00-X

etacelasil (ISO);

6-(2-chloroethyl)-6-(2-methoxyethoxy)-2,5,7,10-tetraoxa-6-silaundecane

253-704-7

37894-46-5

Repr. 1B

Acute Tox. 4 (*)

STOT RE 2 (*)

H360D (***)

H302

H373 (**)

GHS08

GHS07

Dgr

H360D (***)

H302

H373 (**)

 

 

 

014-015-00-5

α-trimethylsilanyl-ω-trimethylsiloxypoly[oxy(methyl-3-(2-(2-methoxypropoxy)propoxy)propylsilanediyl]- co-oxy(dimethylsilane))

406-420-4

69430-40-6

Aquatic Chronic 4

H413

H413

 

 

 

014-016-00-0

reaction mass of: 1,3-dihex-5-en-1-yl-1,1,3,3-tetramethyldisiloxane;

1,3-dihex-n-en-1-yl-1,1,3,3-tetramethyldisiloxane

406-490-6

Aquatic Chronic 2

H411

GHS09

H411

 

 

 

014-017-00-6

flusilazole (ISO);

bis(4-fluorophenyl)(methyl)(1H-1,2,4-triazol-1-ylmethyl)silane

85509-19-9

Carc. 2

Repr. 1B

Acute Tox. 4 (*)

Aquatic Chronic 2

H351

H360D (***)

H302

H411

GHS08

GHS07

GHS09

Dgr

H351

H360D (***)

H302

H411

 

 

 

014-018-00-1

octamethylcyclotetrasiloxane

209-136-7

556-67-2

Repr. 2

Aquatic Chronic 4

H361f (***)

H413

GHS08

Wng

H361f (***)

H413

 

 

 

014-019-00-7

reaction mass of: 4-[[bis-(4-fluorophenyl)methylsilyl]methyl]-4H-1,2,4-triazole;

1-[[bis-(4-fluorophenyl)methylsilyl]methyl]-1H-1,2,4-triazole

403-250-2

Carc. 2

Repr. 1B

Acute Tox. 4 (*)

Aquatic Chronic 2

H351

H360D (***)

H302

H411

GHS08

GHS07

GHS09

Dgr

H351

H360D (***)

H302

H411

 

 

 

014-020-00-2

bis(1,1-dimethyl-2-propynyloxy)dimethylsilane

414-960-7

53863-99-3

Acute Tox. 4 (*)

H332

GHS07

Wng

H332

 

 

 

014-021-00-8

tris(isopropenyloxy)phenyl silane

411-340-8

52301-18-5

Aquatic Acute 1

Aquatic Chronic 1

H400

H410

GHS09

Wng

H400

H410

 

 

 

014-022-00-3

reaction product of: (2-hydroxy-4-(3-propenoxy)benzophenone and triethoxysilane) with (hydrolysis product of silica and methyltrimethoxysilane)

401-530-9

Flam. Sol. 1

STOT SE 1

Acute Tox. 4 (*)

Acute Tox. 4 (*)

Acute Tox. 4 (*)

H228

H370 (**)

H332

H312

H302

GHS02

GHS08

GHS07

Dgr

H228

H370 (**)

H332

H312

H302

 

 

T

014-023-00-9

α,ω-dihydroxypoly(hex-5-en-1-ylmethylsiloxane)hoxysilane with (hydrolysis product of silica and methyltrimethoxysilane)iazole

408-160-7

125613-45-8

Aquatic Chronic 2

H411

GHS09

H411

 

 

 

014-024-00-4

1-((3-(3-chloro-4-fluorophenyl)propyl)dimethylsilanyl)-4-ethoxybenzene

412-620-2

121626-74-2

Aquatic Chronic 2

H411

GHS09

H411

 

 

 

014-025-00-X

4-[3-(diethoxymethylsilylpropoxy)-2,2,6,6-tetramethyl]piperidine

411-400-3

102089-33-8

Acute Tox. 4 (*)

STOT RE 2 (*)

Skin Irrit. 2

Eye Dam. 1

Aquatic Chronic 3

H302

H373 (**)

H315

H318

H412

GHS08

GHS05

GHS07

Dgr

H302

H373 (**)

H315

H318

H412

 

 

 

014-026-00-5

dichloro-(3-(3-chloro-4-fluorophenyl)propyl)methylsilane

407-180-3

770722-36-6

Skin Corr. 1A

H314

GHS05

Dgr

H314

 

 

 

014-027-00-0

chloro(3-(3-chloro-4-fluorophenyl)propyl)dimethylsilane

410-270-5

770722-46-8

Skin Corr. 1A

H314

GHS05

Dgr

H314

 

 

 

014-028-00-6

α-[3-(1-oxoprop-2-eny)l-1-oxypropyl]dimethoxysilyloxy-ω-[3(1-oxoprop-2-enyl)-1-oxypropyl]dimethoxysilyl poly(dimethylsiloxane)

415-290-8

193159-06-7

Skin Sens. 1

H317

GHS07

Wng

H317

 

 

 

014-029-00-1

O,O'-(ethenylmethylsilylene)di[(4-methylpentan-2-one)oxime]

421-870-1

156145-66-3

Repr. 2

Acute Tox. 4 (*)

STOT RE 2 (*)

H361f (***)

H302

H373 (**)

GHS08

GHS07

Wng

H361f (***)

H302

H373 (**)

 

 

 

014-030-00-7

[(dimethylsilylene)bis((1,2,3,3a,7a-η)-1H-inden-1-ylidene)dimethyl]hafnium

422-060-0

137390-08-0

Acute Tox. 2 (*)

H300

GHS06

Dgr

H300

 

 

 

014-031-00-2

bis(1-methylethyl)-dimethoxysilane

421-540-7

18230-61-0

Flam. Liq. 3

Skin Irrit. 2

Skin Sens. 1

Aquatic Chronic 3

H226

H315

H317

H412

GHS02

GHS07

Wng

H226

H315

H317

H412

 

 

 

014-032-00-8

dicyclopentyldimethoxysilane

404-370-8

126990-35-0

Skin Irrit. 2

Eye Dam. 1

Aquatic Acute 1

Aquatic Chronic 1

H315

H318

H400

H410

GHS05

GHS09

Dgr

H315

H318

H410

 

 

 

▼M1

014-033-00-3

2-methyl-3-(trimethoxysilyl)propyl-2-propenoate hydrolysis product with silica

419-030-4

125804-20-8

Flam. Liq. 2

Eye Irrit. 2

STOT SE 3

H225

H319

H336

GHS02

GHS07

Dgr

H225

H319

H336

 

 

 

014-034-00-9

3-hexylheptamethyltrisiloxane

428-700-5

1873-90-1

Acute Tox. 4 *

Aquatic Chronic 4

H332

H413

GHS07

Wng

H332

H413

 

 

 

014-035-00-4

2-(3,4-epoxycyclohexyl)ethyltriethoxy silane

425-050-4

10217-34-2

Skin Sens. 1

Aquatic Chronic 3

H317

H412

GHS07

Wng

H317

H412

 

 

 

014-036-00-X

(4-ethoxyphenyl)(3-(4-fluoro-3-phenoxyphenyl)propyl)dimethylsilane

405-020-7

105024-66-6

Repr. 1B

Aquatic Acute 1

Aquatic Chronic 1

H360F***

H400

H410

GHS08

GHS09

Dgr

H360F***

H410

 

M=1000

 

014-037-00-5

2-butanone-O,O',O''-(phenylsilylidyne)trioxime

433-360-6

34036-80-1

STOT RE 2 *

Skin Sens. 1

Aquatic Chronic 3

H373**

H317

H412

GHS08

GHS07

Wng

H373**

H317

H412

 

 

 

014-038-00-0

S-(3-(triethoxysilyl)propyl) octanethioate

436-690-9

220727-26-4

Skin Sens. 1

H317

GHS07

Wng

H317

 

 

 

014-039-00-6

(2,3-dimethylbut-2-yl)-trimethoxysilane

439-360-2

142877-45-0

Skin Irrit. 2

Eye Dam. 1

Aquatic Chronic 3

H315

H318

H412

GHS05

Dgr

H315

H318

H412

 

 

 

014-041-00-7

N,N-bis(trimethylsilyl)aminopropylmethyldiethoxysilane

445-890-5

201290-01-9

Acute Tox. 4 *

Skin Sens. 1

H302

H317

GHS07

Wng

H302

H317

 

 

 

014-042-00-2

reaction mass of: O,O',O'',O'''-silanetetrayl tetrakis(4-methyl-2-pentanone oxime) (3 stereoisomers)

423-010-0

Eye Dam. 1

H318

GHS05

Dgr

H318

 

 

 

▼M6

014-043-00-8

reaction product of amorphous silica (50-85 %), butyl (1-methylpropyl) magnesium (3-15 %), tetraethyl orthosilicate (5-15 %) and titanium tetrachloride (5-20 %)

432-200-2

STOT SE 3

Skin Irrit. 2

Eye Dam. 1

Aquatic Chronic 3

H335

H315

H318

H412

GHS05

GHS07

Dgr

H335

H315

H318

H412

 

 

 

▼M1

014-044-00-3

3-[(4'-acetoxy-3'-methoxyphenyl) propyl]trimethoxysilane

433-050-0

Aquatic Chronic 2

H411

GHS09

H411

 

 

 

014-045-00-9

magnesium sodium fluoride silicate

442-650-1

STOT RE 2 *

H373**

GHS08

Wng

H373**

 

 

 

▼B

015-001-00-1

white phosphorus

231-768-7

12185-10-3

Pyr. Sol. 1

Acute Tox. 2 (*)

Acute Tox. 2 (*)

Skin Corr. 1A

Aquatic Acute 1

H250

H330

H300

H314

H400

GHS02

GHS06

GHS05

GHS09

Dgr

H250

H330

H300

H314

H400

 

 

 

015-002-00-7

red phosphorus

231-768-7

7723-14-0

Flam. Sol. 1

Aquatic Chronic 3

H228

H412

GHS02

Dgr

H228

H412

 

 

 

▼M11

015-003-00-2

kaltsiumfosfiid; trikaltsiumdifosfiid

215-142-0

1305-99-3

Water-react. 1

Acute Tox. 2

Acute Tox. 3

Acute Tox. 1

Eye Dam. 1

Aquatic Acute 1

H260

H300

H311

H330

H318

H400

GHS02

GHS06

GHS05

GHS09

Dgr

H260

H300

H311

H330

H318

H400

EUH029

EUH032

M = 100

 

▼M7

015-004-00-8

aluminium phosphide

244-088-0

20859-73-8

Water-react. 1

H260

GHS02

H260

EUH029

M = 100

 

Acute Tox. 2

H300

GHS06

H300

EUH032

 

Acute Tox. 3

H311

GHS09

H311

 

Acute Tox. 1

H330

Dgr

H330

 

Aquatic Acute 1

H400

 

H400

 

015-005-00-3

magnesium phosphide;

trimagnesium diphosphide

235-023-7

12057-74-8

Water-react. 1

H260

GHS02

H260

EUH029

M = 100

 

Acute Tox. 2

H300

GHS06

H300

EUH032

 

Acute Tox. 3

H311

GHS09

H311

 

Acute Tox. 1

H330

Dgr

H330

 

Aquatic Acute 1

H400

 

H400

 

▼M1

015-006-00-9

trizinc diphosphide;

zinc phosphide

215-244-5

1314-84-7

Water-react. 1

Acute Tox. 2 *

Aquatic Acute 1

Aquatic Chronic 1

H260

H300

H400

H410

GHS02

GHS06

GHS09

Dgr

H260

H300

H410

EUH029

EUH032

M=100

T

▼B

015-007-00-4

phosphorus trichloride

231-749-3

7719-12-2

Acute Tox. 2 (*)

Acute Tox. 2 (*)

STOT RE 2 (*)

Skin Corr. 1A

H330

H300

H373 (**)

H314

GHS06

GHS08

GHS05

Dgr

H330

H300

H373 (**)

H314

EUH014

EUH029

 

 

015-008-00-X

phosphorus pentachloride

233-060-3

10026-13-8

Acute Tox. 2 (*)

Acute Tox. 4 (*)

STOT RE 2 (*)

Skin Corr. 1B

H330

H302

H373 (**)

H314

GHS06

GHS08

GHS05

Dgr

H330

H302

H373 (**)

H314

EUH014

EUH029

 

 

015-009-00-5

phosphoryl trichloride

233-046-7

10025-87-3

Acute Tox. 2 (*)

STOT RE 1

Acute Tox. 4 (*)

Skin Corr. 1A

H330

H372 (**)

H302

H314

GHS06

GHS08

GHS05

Dgr

H330

H372 (**)

H302

H314

EUH014

EUH029

 

 

015-010-00-0

phosphorus pentoxide

215-236-1

1314-56-3

Skin Corr. 1A

H314

GHS05

Dgr

H314

 

 

 

015-011-00-6

phosphoric acid ... %, orthophosphoric acid ... %

231-633-2

7664-38-2

Skin Corr. 1B

H314

GHS05

Dgr

H314

 

Skin Corr. 1B; H314: C ≥ 25 %

Skin Irrit. 2; H315: 10 % ≤ C < 25 %

Eye Irrit. 2; H319: 10 % ≤ C < 25 %

B

015-012-00-1

tetraphosphorus trisulphide;

phosphorus sesquisulphid

215-245-0

1314-85-8

Flam. Sol. 2

Water-react. 1

Acute Tox. 4 (*)

Aquatic Acute 1

H228

H260

H302

H400

GHS02

GHS07

GHS09

Dgr

H228

H260

H302

H400

 

 

T

015-013-00-7

triethyl phosphate

201-114-5

78-40-0

Acute Tox. 4 (*)

H302

GHS07

Wng

H302

 

 

 

015-014-00-2

tributyl phosphate

204-800-2

126-73-8

Carc. 2

Acute Tox. 4 (*)

Skin Irrit. 2

H351

H302

H315

GHS08

GHS07

Wng

H351

H302

H315

 

 

 

015-015-00-8

tricresyl phosphate (o-o-o-, o-o-m-, o-o-p-, o-m-m-, o-m-p-, o-p-p-);

tritolyl phosphate (o-o-o-, o-o-m-, o-o-p-, o-m-m-, o-m-p-, o-p-p-);

201-103-5

78-30-8

STOT SE 1

Aquatic Chronic 2

H370 (**)

H411

GHS08

GHS09

Dgr

H370 (**)

H411

 

STOT SE 1; H370: C ≥ 1 %

STOT SE 2; H371: 0,2 % ≤ C < 1 %

C

015-016-00-3

tricresyl phosphate (m-m-m-, m-m-p-, m-p-p-, p-p-p-);

tritolyl phosphate (m-m-m-, m-m-p-, m-p-p-, p-p-p-);

201-105-6

78-32-0

Acute Tox. 4 (*)

Acute Tox. 4 (*)

Aquatic Chronic 2

H312

H302

H411

GHS07

GHS09

Wng

H312

H302

H411

 

(*)

C

▼M1

015-019-00-X

dichlorvos (ISO);

2,2-dichlorovinyl dimethyl phosphate

200-547-7

62-73-7

Acute Tox. 2 *

Acute Tox. 3 *

Acute Tox. 3 *

Skin Sens. 1

Aquatic Acute 1

H330

H311

H301

H317

H400

GHS06

GHS09

Dgr

H330

H311

H301

H317

H400

 

M=1000

 

▼B

015-020-00-5

mevinphos (ISO);

2-methoxycarbonyl-1-methylvinyl dimethyl phosphate

232-095-1

7786-34-7

Acute Tox. 1

Acute Tox. 2 (*)

Aquatic Acute 1

Aquatic Chronic 1

H310

H300

H400

H410

GHS06

GHS09

Dgr

H310

H300

H410

 

M=10000

 

015-021-00-0

trichlorfon (ISO);

dimethyl 2,2,2-trichloro-1-hydroxyethylphosphonate

200-149-3

52-68-6

Acute Tox. 4 (*)

Skin Sens. 1

Aquatic Acute 1

Aquatic Chronic 1

H302

H317

H400

H410

GHS07

GHS09

Wng

H302

H317

H400

H410

 

M=1000

 

015-022-00-6

phosphamidon (ISO);

2-chloro-2-diethylcarbamoyl-1-methylvinyl dimethyl phosphate

236-116-5

13171-21-6

Muta. 2

Acute Tox. 2 (*)

Acute Tox. 3 (*)

Aquatic Acute 1

Aquatic Chronic 1

H341

H300

H311

H400

H410

GHS06

GHS08

GHS09

Dgr

H341

H300

H311

H410

 

 

 

015-023-00-1

pyrazoxon;

diethyl 3-methylpyrazol-5-yl phosphate

108-34-9

Acute Tox. 2 (*)

Acute Tox. 1

Acute Tox. 2 (*)

H330

H310

H300

GHS06

Dgr

H330

H310

H300

 

 

 

015-024-00-7

triamiphos (ISO);

5-amino-3-phenyl-1,2,4-triazol-1-yl-N,N,N',N'-tetramethylphosphonic diamide

1031-47-6

Acute Tox. 1

Acute Tox. 2 (*)

H310

H300

GHS06

Dgr

H310

H300

 

 

 

015-025-00-2

TEPP (ISO);

tetraethyl pyrophosphate

203-495-3

107-49-3

Acute Tox. 1

Acute Tox. 2 (*)

Aquatic Acute 1

H310

H300

H400

GHS06

GHS09

Dgr

H310

H300

H400

 

 

 

015-026-00-8

schradan (ISO);

octamethylpyrophosphoramide

205-801-0

152-16-9

Acute Tox. 1

Acute Tox. 2 (*)

H310

H300

GHS06

Dgr

H310

H300

 

 

 

015-027-00-3

sulfotep (ISO);

O,O,O,O-tetraethyl dithiopyrophosphate

222-995-2

3689-24-5

Acute Tox. 1

Acute Tox. 2 (*)

Aquatic Acute 1

Aquatic Chronic 1

H310

H300

H400

H410

GHS06

GHS09

Dgr

H310

H300

H410

 

M=1000

 

015-028-00-9

demeton-O (ISO);

O,O-diethyl-O-2-ethylthioethyl phosphorothioate

206-053-8

298-03-3

Acute Tox. 1

Acute Tox. 2 (*)

Aquatic Acute 1

H310

H300

H400

GHS06

GHS09

Dgr

H310

H300

H400

 

 

 

015-029-00-4

demeton-S (ISO);

diethyl-S-2-ethylthioethyl phosphorothioate

204-801-8

126-75-0

Acute Tox. 1

Acute Tox. 2 (*)

H310

H300

GHS06

Dgr

H310

H300

 

 

 

015-030-00-X

demeton-O-methyl (ISO);

O-2-ethylthioethyl O,O-dimethyl phosphorothioate

212-758-1

867-27-6

Acute Tox. 3 (*)

H301

GHS06

Dgr

H301

 

 

 

015-031-00-5

demeton-S-methyl (ISO);

S-2-ethylthioethyl dimethyl phosphorothioate

213-052-6

919-86-8

Acute Tox. 3 (*)

Acute Tox. 3 (*)

Aquatic Chronic 2

H311

H301

H411

GHS06

GHS09

Dgr

H311

H301

H411

 

 

 

015-032-00-0

prothoate (ISO);

O,O-diethyl isopropylcarbamoylmethyl phosphorodithioate

218-893-2

2275-18-5

Acute Tox. 1

Acute Tox. 2 (*)

Aquatic Chronic 3

H310

H300

H412

GHS06

Dgr

H310

H300

H412

 

 

 

015-033-00-6

phorate (ISO);

O,O-diethyl ethylthiomethyl phosphorodithioate

206-052-2

298-02-2

Acute Tox. 1

Acute Tox. 2 (*)

Aquatic Acute 1

Aquatic Chronic 1

H310

H300

H400

H410

GHS06

GHS09

Dgr

H310

H300

H410

 

M=1000

 

015-034-00-1

parathion (ISO);

O,O-diethyl O-4-nitrophenyl phosphorothioate

200-271-7

56-38-2

Acute Tox. 2 (*)

Acute Tox. 2 (*)

Acute Tox. 3 (*)

STOT RE 1

Aquatic Acute 1

Aquatic Chronic 1

H330

H300

H311

H372 (**)

H400

H410

GHS06

GHS08

GHS09

Dgr

H330

H300

H311

H372 (**)

H410

 

M=100

 

015-035-00-7

parathion - methyl (ISO);

O,O-dimethyl O-4-nitrophenyl phosphorothioate

206-050-1

298-00-0

Flam. Liq. 3

Acute Tox. 2 (*)

Acute Tox. 2 (*)

Acute Tox. 3 (*)

STOT RE 2 (*)

Aquatic Acute 1

Aquatic Chronic 1

H226

H330

H300

H311

H373 (**)

H400

H410

GHS02

GHS06

GHS08

GHS09

Dgr

H226

H330

H300

H311

H373 (**)

H410

 

M=100

 

015-036-00-2

O-ethyl O-4-nitrophenyl phenylphosphonothioate;

EPN

218-276-8

2104-64-5

Acute Tox. 1

Acute Tox. 2 (*)

Aquatic Acute 1

Aquatic Chronic 1

H310

H300

H400

H410

GHS06

GHS09

Dgr

H310

H300

H410

 

 

 

015-037-00-8

phenkapton (ISO);

S-(2,5-dichlorophenylthiomethyl) O,O-diethyl phosphorodithioate

218-892-7

2275-14-1

Acute Tox. 3 (*)

Acute Tox. 3 (*)

Acute Tox. 3 (*)

Aquatic Acute 1

Aquatic Chronic 1

H331

H311

H301

H400

H410

GHS06

GHS09

Dgr

H331

H311

H301

H410

 

 

 

015-038-00-3

coumaphos (ISO);

O-3-chloro-4-methylcoumarin-7-yl O,O-diethyl phosphorothioate

200-285-3

56-72-4

Acute Tox. 2 (*)

Acute Tox. 4 (*)

Aquatic Acute 1

Aquatic Chronic 1

H300

H312

H400

H410

GHS06

GHS09

Dgr

H300

H312

H410

 

 

 

015-039-00-9

azinphos-methyl (ISO);

O,O-dimethyl-4-oxobenzotriazin-3-ylmethyl phosphorodithioate

201-676-1

86-50-0

Acute Tox. 2 (*)

Acute Tox. 2 (*)

Acute Tox. 3 (*)

Skin Sens. 1

Aquatic Acute 1

Aquatic Chronic 1

H330

H300

H311

H317

H400

H410

GHS06

GHS09

Dgr

H330

H300

H311

H317

H410

 

 

 

015-040-00-4

diazinon (ISO);

O,O-diethyl O-2-isopropyl-6-methylpyrimidin-4-yl phosphorothioate

206-373-8

333-41-5

Acute Tox. 4 (*)

Aquatic Acute 1

Aquatic Chronic 1

H302

H400

H410

GHS07

GHS09

Wng

H302

H400

H410

 

 

 

▼M1

015-041-00-X

malathion (ISO);

1,2-bis(ethoxycarbonyl)ethyl O,O-dimethyl phosphorodithioate;

[containing ≤ 0,03 % isomalathion]

204-497-7

121-75-5

Acute Tox. 4 *

Skin Sens. 1

Aquatic Acute 1

Aquatic Chronic 1

H302

H317

H400

H410

GHS07

GHS09

Wng

H302

H317

H410

 

M=1000

 

▼B

015-042-00-5

chlorthion

O-(3-chloro-4-nitrophenyl) O,O-dimethyl phosphorothioate

207-902-5

500-28-7

Acute Tox. 4 (*)

Acute Tox. 4 (*)

Acute Tox. 4 (*)

Aquatic Acute 1

Aquatic Chronic 1

H332

H312

H302

H400

H410

GHS07

GHS09

Wng

H332

H312

H302

H410

 

M=100

 

015-043-00-0

phosnichlor (ISO);

O-4-chloro-3-nitrophenyl O,O-dimethyl phosphorothioate

5826-76-6

Acute Tox. 4 (*)

Acute Tox. 4 (*)

Acute Tox. 4 (*)

H332

H312

H302

GHS07

Wng

H332

H312

H302

 

 

 

015-044-00-6

carbophenothion (ISO);

4-chlorophenylthiomethyl O,O-diethyl phosphorodithioate

212-324-1

786-19-6

Acute Tox. 3 (*)

Acute Tox. 3 (*)

Aquatic Acute 1

Aquatic Chronic 1

H311

H301

H400

H410

GHS06

GHS09

Dgr

H311

H301

H410

 

 

 

015-045-00-1

mecarbam (ISO);

N-ethoxycarbonyl-N-methylcarbamoylmethyl O,O-diethyl phosphorodithioate

219-993-9

2595-54-2

Acute Tox. 3 (*)

Acute Tox. 3 (*)

Aquatic Acute 1

Aquatic Chronic 1

H311

H301

H400

H410

GHS06

GHS09

Dgr

H311

H301

H400

H410

 

 

 

015-046-00-7

oxydemeton-methyl;

S-2-(ethylsulphinyl)ethyl O,O-dimethyl phosphorothioate

206-110-7

301-12-2

Acute Tox. 3 (*)

Acute Tox. 3 (*)

Aquatic Acute 1

H311

H301

H400

GHS06

GHS09

Dgr

H311

H301

H400

 

 

 

015-047-00-2

ethion (ISO);

O,O,O',O'-tetraethyl S,S'-methylenedi (phosphorodithioate);

diethion

209-242-3

563-12-2

Acute Tox. 3 (*)

Acute Tox. 4 (*)

Aquatic Acute 1

Aquatic Chronic 1

H301

H312

H400

H410

GHS06

GHS09

Dgr

H301

H312

H410

 

M=10000

 

▼M1

015-048-00-8

fenthion (ISO);

O,O-dimethyl-O-(4-methylthion-m-tolyl) phosphorothioate

200-231-9

55-38-9

Muta. 2

Acute Tox. 3 *

Acute Tox. 4 *

Acute Tox. 4 *

STOT RE 1

Aquatic Acute 1

Aquatic Chronic 1

H341

H331

H312

H302

H372**

H400

H410

GHS06

GHS08

GHS09

Dgr

H341

H331

H312

H302

H372**

H410

 

M=100

 

▼B

015-049-00-3

endothion (ISO);

S-5-methoxy-4-oxopyran-2-ylmethyl dimethyl phosphorothioate

220-472-3

2778-04-3

Acute Tox. 3 (*)

Acute Tox. 3 (*)

H311

H301

GHS06

Dgr

H311

H301

 

 

 

015-050-00-9

thiometon (ISO);

S-2-ethylthioethyl O,O-dimethyl phosphorodithioate

211-362-6

640-15-3

Acute Tox. 3 (*)

Acute Tox. 4 (*)

H301

H312

GHS06

Dgr

H301

H312

 

 

 

015-051-00-4

dimethoate (ISO);

O,O-dimethyl methylcarbamoylmethyl phosphorodithioate

200-480-3

60-51-5

Acute Tox. 4 (*)

Acute Tox. 4 (*)

H312

H302

GHS07

Wng

H312

H302

 

 

 

015-052-00-X

fenchlorphos (ISO);

O,O-dimethyl O-2,4,5-trichlorophenyl phosphorothioate

206-082-6

299-84-3

Acute Tox. 4 (*)

Acute Tox. 4 (*)

Aquatic Acute 1

Aquatic Chronic 1

H312

H302

H400

H410

GHS07

GHS09

Wng

H312

H302

H410

 

 

 

015-053-00-5

menazon (ISO);

S-[(4,6-diamino-1,3,5-triazin-2-yl)methyl] O,O-dimethyl phosphorodithioate

201-123-4

78-57-9

Acute Tox. 4 (*)

Aquatic Chronic 3

H302

H412

GHS07

Wng

H302

H412

 

 

 

015-054-00-0

fenitrothion (ISO);

O,O-dimethyl O-4-nitro-m-tolyl phosphorothioate

204-524-2

122-14-5

Acute Tox. 4 (*)

Aquatic Acute 1

Aquatic Chronic 1

H302

H400

H410

GHS07

GHS09

Wng

H302

H410

 

 

 

015-055-00-6

naled (ISO);

1,2-dibromo-2,2-dichloroethyl dimethyl phosphate

206-098-3

300-76-5

Acute Tox. 4 (*)

Acute Tox. 4 (*)

Eye Irrit. 2

Skin Irrit. 2

Aquatic Acute 1

H312

H302

H319

H315

H400

GHS07

GHS09

Wng

H312

H302

H319

H315

H400

 

M=1000

 

▼M1

015-056-00-1

azinphos-ethyl (ISO);

O,O-diethyl 4-oxobenzotriazin-3-ylmethyl phosphorodithioate

220-147-6

2642-71-9

Acute Tox. 2 *

Acute Tox. 3 *

Aquatic Acute 1

Aquatic Chronic 1

H300

H311

H400

H410

GHS06

GHS09

Dgr

H300

H311

H410

 

M=100

 

▼B

015-057-00-7

formothion (ISO);

N-formyl-N-methylcarbamoylmethyl O,O-dimethyl phosphorodithioate

219-818-6

2540-82-1

Acute Tox. 4 (*)

Acute Tox. 4 (*)

H312

H302

GHS07

Wng

H312

H302

 

 

 

015-058-00-2

morphothion (ISO);

O,O-dimethyl-S-(morpholinocarbonylmethyl) phosphorodithioate

205-628-0

144-41-2

Acute Tox. 3 (*)

Acute Tox. 3 (*)

Acute Tox. 3 (*)

Aquatic Acute 1

Aquatic Chronic 1

H331

H311

H301

H400

H410

GHS06

GHS09

Dgr

H331

H311

H301

H410

 

 

 

015-059-00-8

vamidothion (ISO);

O,O-dimethyl S-2-(1-methylcarbamoylethylthio) ethyl phosphorothioate

218-894-8

2275-23-2

Acute Tox. 3 (*)

Acute Tox. 4 (*)

Aquatic Acute 1

H301

H312

H400

GHS06

GHS09

Dgr

H301

H312

H400

 

 

 

015-060-00-3

disulfoton (ISO);

O,O-diethyl 2-ethylthioethyl phosphorodithioate

206-054-3

298-04-4

Acute Tox. 1

Acute Tox. 2 (*)

Aquatic Acute 1

Aquatic Chronic 1

H310

H300

H400

H410

GHS06

GHS09

Dgr

H310

H300

H410

 

 

 

015-061-00-9

dimefox (ISO);

tetramethylphosphorodiamidic fluoride

204-076-8

115-26-4

Acute Tox. 1

Acute Tox. 2 (*)

H310

H300

GHS06

Dgr

H310

H300

 

 

 

015-062-00-4

mipafox (ISO);

N,N'- di-isopropylphosphorodiamidic fluoride

206-742-3

371-86-8

STOT SE 1

H370 (**)

GHS08

Dgr

H370 (**)

 

 

 

015-063-00-X

dioxathion (ISO);

1,4-dioxan-2,3-diyl-O,O,O',O'-tetraethyl di(phosphorodithioate)

201-107-7

78-34-2

Acute Tox. 2 (*)

Acute Tox. 2 (*)

Acute Tox. 3 (*)

Aquatic Acute 1

Aquatic Chronic 1

H330

H300

H311

H400

H410

GHS06

GHS09

Dgr

H330

H300

H311

H410

 

M=1000

 

015-064-00-5

bromophos-ethyl (ISO);

O-4-bromo-2,5-dichlorophenyl O,O-diethyl phosphorothioate

225-399-0

4824-78-6

Acute Tox. 3 (*)

Acute Tox. 4 (*)

Aquatic Acute 1

Aquatic Chronic 1

H301

H312

H400

H410

GHS06

GHS09

Dgr

H301

H312

H410

 

 

 

015-065-00-0

S-[2-(ethylsulphinyl)ethyl] O,O-dimethyl phosphorodithioate

2703-37-9

Acute Tox. 2 (*)

Acute Tox. 1

Acute Tox. 2 (*)

Aquatic Chronic 2

H330

H310

H300

H411

GHS06

GHS09

Dgr

H330

H310

H300

H411

 

 

 

015-066-00-6

omethoate (ISO);

O,O-dimethyl S-methylcarbamoylmethyl phosphorothioate

214-197-8

1113-02-6

Acute Tox. 3 (*)

Acute Tox. 4 (*)

Aquatic Acute 1

H301

H312

H400

GHS06

GHS09

Dgr

H301

H312

H400

 

 

 

▼M1

015-067-00-1

phosalone (ISO);

S-(6-chloro-2-oxobenzoxazolin-3-ylmethyl) O,O-diethyl phosphorodithioate

218-996-2

2310-17-0

Acute Tox. 3 *

Acute Tox. 4 *

Acute Tox. 4 *

Skin Sens. 1

Aquatic Acute 1

Aquatic Chronic 1

H301

H332

H312

H317

H400

H410

GHS06

GHS09

Dgr

H301

H332

H312

H317

H410

 

M=1000

 

▼B

015-068-00-7

dichlofenthion (ISO);

O-2,4-dichlorophenyl O,O-diethyl phosphorothioate

202-564-5

97-17-6

Acute Tox. 4 (*)

Aquatic Acute 1

Aquatic Chronic 1

H302

H400

H410

GHS07

GHS09

Wng

H302

H400

H410

 

 

 

015-069-00-2

methidathion (ISO);

2,3-dihydro-5-methoxy-2-oxo-1,3,4-thiadiazol-3-ylmethyl-O,O-dimethylphosphorodithioate

213-449-4

950-37-8

Acute Tox. 2 (*)

Acute Tox. 4 (*)

Aquatic Acute 1

Aquatic Chronic 1

H300

H312

H400

H410

GHS06

GHS09

Dgr

H300

H312

H410

 

 

 

015-070-00-8

cyanthoate (ISO);

S-(N-(1-cyano-1-methylethyl)carbamoylmethyl) O,O-diethyl phosphorothioate

223-099-4

3734-95-0

Acute Tox. 2 (*)

Acute Tox. 3 (*)

H300

H311

GHS06

Dgr

H300

H311

 

 

 

015-071-00-3

chlorfenvinphos (ISO);

2-chloro-1-(2,4 dichlorophenyl) vinyl diethyl phosphate

207-432-0

470-90-6

Acute Tox. 2 (*)

Acute Tox. 3 (*)

Aquatic Acute 1

Aquatic Chronic 1

H300

H311

H400

H410

GHS06

GHS09

Dgr

H300

H311

H410

 

 

 

015-072-00-9

monocrotophos (ISO);

dimethyl-1-methyl-2-(methylcarbamoyl)vinyl phosphate

230-042-7

6923-22-4

Muta. 2

Acute Tox. 2 (*)

Acute Tox. 2 (*)

Acute Tox. 3 (*)

Aquatic Acute 1

Aquatic Chronic 1

H341

H330

H300

H311

H400

H410

GHS06

GHS08

GHS09

Dgr

H341

H330

H300

H311

H410

 

 

 

015-073-00-4

dicrotophos (ISO);

(Z)-2-dimethylcarbamoyl-1-methylvinyl dimethyl phosphate

205-494-3

141-66-2

Acute Tox. 2 (*)

Acute Tox. 3 (*)

Aquatic Acute 1

Aquatic Chronic 1

H300

H311

H400

H410

GHS06

GHS09

Dgr

H300

H311

H410

 

 

 

015-074-00-X

crufomate (ISO);

4-tert-butyl-2-chlorophenyl methyl methylphosphoramidate

206-083-1

299-86-5

Acute Tox. 4 (*)

Acute Tox. 4 (*)

Aquatic Acute 1

Aquatic Chronic 1

H312

H302

H400

H410

GHS07

GHS09

Wng

H312

H302

H410

 

 

 

015-075-00-5

S-[2-(isopropylsulphinyl)ethyl] O,O-dimethyl phosphorothioate

2635-50-9

Acute Tox. 3 (*)

Acute Tox. 3 (*)

Acute Tox. 3 (*)

H331

H311

H301

GHS06

Dgr

H331

H311

H301

 

 

 

015-076-00-0

potasan;

O,O-diethyl O-(4-methylcoumarin-7-yl) phosphorothioate

299-45-6

Acute Tox. 2 (*)

Acute Tox. 1

Acute Tox. 2 (*)

Aquatic Acute 1

Aquatic Chronic 1

H330

H310

H300

H400

H410

GHS06

GHS09

Dgr

H330

H310

H300

H410

 

M=1000

 

015-077-00-6

2,2-dichlorovinyl 2-ethylsulphinylethyl methyl phosphate

7076-53-1

Acute Tox. 3 (*)

Acute Tox. 3 (*)

Acute Tox. 3 (*)

H331

H311

H301

GHS06

Dgr

H331

H311

H301

 

 

 

015-078-00-1

demeton-S-methylsulphon (ISO);

S-2-ethylsulphonylethyl dimethyl phosphorothioate

241-109-5

17040-19-6

Acute Tox. 3 (*)

Acute Tox. 4 (*)

Aquatic Chronic 2

H301

H312

H411

GHS06

GHS09

Dgr

H301

H312

H411

 

 

 

015-079-00-7

acephate (ISO);

O,S-dimethyl acetylphosphoramidothioate

250-241-2

30560-19-1

Acute Tox. 4 (*)

H302

GHS07

Wng

H302

 

 

 

015-080-00-2

amidithion (ISO);

2-methoxyethylcarbamoylmethyl O,O-dimethyl phosphorodithioate

919-76-6

Acute Tox. 4 (*)

H302

GHS07

Wng

H302

 

 

 

015-081-00-8

O,O,O',O'-tetrapropyl dithiopyrophosphate

221-817-0

3244-90-4

Acute Tox. 4 (*)

Acute Tox. 4 (*)

Aquatic Acute 1

Aquatic Chronic 1

H312

H302

H400

H410

GHS07

GHS09

Wng

H312

H302

H410

 

 

 

015-082-00-3

azothoate (ISO);

O-4-(4-chlorophenylazo)phenyl O,O-dimethyl phosphorothioate

227-419-3

5834-96-8

Acute Tox. 4 (*)

Acute Tox. 4 (*)

H332

H302

GHS07

Wng

H332

H302

 

 

 

015-083-00-9

bensulide (ISO);

O,O-diisopropyl 2-phenylsulphonylaminoethyl phosphorodithioate

212-010-4

741-58-2

Acute Tox. 4 (*)

Aquatic Acute 1

Aquatic Chronic 1

H302

H400

H410

GHS07

GHS09

Wng

H302

H410

 

 

 

015-084-00-4

chlorpyrifos (ISO);

O,O-diethyl O-3,5,6-trichloro-2-pyridyl phosphorothioate

220-864-4

2921-88-2

Acute Tox. 3 (*)

Aquatic Acute 1

Aquatic Chronic 1

H301

H400

H410

GHS06

GHS09

Dgr

H301

H400

H410

 

M=10000

 

015-085-00-X

chlorphonium chloride (ISO);

tributyl (2,4-dichlorobenzyl) phosphonium chloride

204-105-4

115-78-6

Acute Tox. 3 (*)

Acute Tox. 4 (*)

Eye Irrit. 2

Skin Irrit. 2

H301

H312

H319

H315

GHS06

Dgr

H301

H312

H319

H315

 

 

 

015-086-00-5

coumithoate (ISO);

O,O-diethyl O-7,8,9,10-tetrahydro-6-oxo-benzo(c)chromen-3-yl phosphorothioate

572-48-5

Acute Tox. 3 (*)

H301

GHS06

Dgr

H301

 

 

 

015-087-00-0

cyanophos (ISO);

O-4-cyanophenyl O,O-dimethyl phosphorothioate

220-130-3

2636-26-2

Acute Tox. 4 (*)

Acute Tox. 4 (*)

Aquatic Acute 1

Aquatic Chronic 1

H312

H302

H400

H410

GHS07

GHS09

Wng

H312

H302

H410

 

 

 

015-088-00-6

dialifos (ISO);

2-chloro-1-phthalimidoethyl O,O-diethyl phosphorodithioate

233-689-3

10311-84-9

Acute Tox. 2 (*)

Acute Tox. 3 (*)

Aquatic Acute 1

Aquatic Chronic 1

H300

H311

H400

H410

GHS06

GHS09

Dgr

H300

H311

H400

H410

 

 

 

015-089-00-1

ethoate-methyl (ISO);

ethylcarbamoylmethyl O,O-dimethyl phosphorodithioate

204-121-1

116-01-8

Acute Tox. 4 (*)

Acute Tox. 4 (*)

H312

H302

GHS07

Wng

H312

H302

 

 

 

015-090-00-7

fensulfothion (ISO);

O,O-diethyl O-4-methylsulfinylphenyl phosphorothioate

204-114-3

115-90-2

Acute Tox. 1

Acute Tox. 2 (*)

Aquatic Acute 1

Aquatic Chronic 1

H310

H300

H400

H410

GHS06

GHS09

Dgr

H310

H300

H410

 

 

 

015-091-00-2

fonofos (ISO);

O-ethyl phenyl ethylphosphonodithioate

213-408-0

944-22-9

Acute Tox. 1

Acute Tox. 2 (*)

Aquatic Acute 1

Aquatic Chronic 1

H310

H300

H400

H410

GHS06

GHS09

Dgr

H310

H300

H410

 

 

 

015-092-00-8

phosacetim (ISO);

O,O-bis(4-chlorophenyl) N-acetimidoylphosphoramidothioate

223-874-7

4104-14-7

Acute Tox. 1

Acute Tox. 2 (*)

Aquatic Acute 1

Aquatic Chronic 1

H310

H300

H400

H410

GHS06

GHS09

Dgr

H310

H300

H410

 

 

 

015-093-00-3

leptophos (ISO);

O-4-bromo-2,5-dichlorophenyl O-methyl phenylphosphorothioate

244-472-8

21609-90-5

Acute Tox. 3 (*)

STOT SE 1

Acute Tox. 4 (*)

Aquatic Acute 1

Aquatic Chronic 1

H301

H370 (**)

H312

H400

H410

GHS06

GHS08

GHS09

Dgr

H301

H370 (**)

H312

H410

 

 

 

015-094-00-9

mephosfolan (ISO);

diethyl 4-methyl-1,3-dithiolan-2-ylidenephosphoramidate

213-447-3

950-10-7

Acute Tox. 1

Acute Tox. 2 (*)

Aquatic Chronic 2

H310

H300

H411

GHS06

GHS09

Dgr

H310

H300

H411

 

 

 

015-095-00-4

methamidophos (ISO);

O,S-dimethyl phosphoramidothioate

233-606-0

10265-92-6

Acute Tox. 2 (*)

Acute Tox. 2 (*)

Acute Tox. 3 (*)

Aquatic Acute 1

H330

H300

H311

H400

GHS06

GHS09

Dgr

H330

H300

H311

H400

 

 

 

015-096-00-X

oxydisulfoton (ISO);

O,O-diethyl S-2-ethylsulphinylethyl phosphorodithioate

219-679-1

2497-07-6

Acute Tox. 2 (*)

Acute Tox. 3 (*)

Aquatic Acute 1

Aquatic Chronic 1

H300

H311

H400

H410

GHS06

GHS09

Dgr

H300

H311

H410

 

M=10

 

015-097-00-5

phenthoate (ISO);

ethyl 2-(dimethoxyphosphinothioylthio)-2-phenylacetate

219-997-0

2597-03-7

Acute Tox. 4 (*)

Acute Tox. 4 (*)

Aquatic Acute 1

Aquatic Chronic 1

H312

H302

H400

H410

GHS07

GHS09

Wng

H312

H302

H410

 

M=100

 

015-098-00-0

trichloronate (ISO);

O-ethyl O-2,4,5-trichlorophenyl ethylphosphonothioate

206-326-1

327-98-0

Acute Tox. 2 (*)

Acute Tox. 3 (*)

Aquatic Acute 1

Aquatic Chronic 1

H300

H311

H400

H410

GHS06

GHS09

Dgr

H300

H311

H410

 

 

 

015-099-00-6

pirimiphos-ethyl (ISO);

O,O-diethyl O-2-diethylamino-6-methylpyrimidin-4-yl phosphorothioate

245-704-0

23505-41-1

Acute Tox. 3 (*)

Acute Tox. 4 (*)

Aquatic Acute 1

Aquatic Chronic 1

H301

H312

H400

H410

GHS06

GHS09

Dgr

H301

H312

H410

 

 

 

▼M1

015-100-00-X

phoxim (ISO);

α-(diethoxyphosphinothioylimino) phenylacetonitrile

238-887-3

14816-18-3

Repr. 2

Acute Tox. 4 *

Skin Sens. 1

Aquatic Acute 1

Aquatic Chronic 1

H361f***

H302

H317

H400

H410

GHS08

GHS07

GHS09

Wng

H361f***

H302

H317

H410

 

M=1000

 

▼B

015-101-00-5

phosmet (ISO);

O,O-dimethyl phthalimidomethyl S-phosphorodithioate

211-987-4

732-11-6

Acute Tox. 4 (*)

Acute Tox. 4 (*)

Aquatic Acute 1

Aquatic Chronic 1

H312

H302

H400

H410

GHS07

GHS09

Wng

H312

H302

H410

 

M=100

 

▼M1

015-102-00-0

tris(2-chloroethyl)phosphate

204-118-5

115-96-8

Carc. 2

Repr. 1B

Acute Tox. 4 *

Aquatic Chronic 2

H351

H360F***

H302

H411

GHS08

GHS07

GHS09

Dgr

H351

H360F***

H302

H411

 

 

 

▼B

015-103-00-6

phosphorus tribromide

232-178-2

7789-60-8

Skin Corr. 1B

STOT SE 3

H314

H335

GHS05

GHS07

Dgr

H314

H335

EUH014

 

 

015-104-00-1

diphosphorus pentasulphide;

phosphorus pentasulphide

215-242-4

1314-80-3

Flam. Sol. 1

Water-react. 1

Acute Tox. 4 (*)

Acute Tox. 4 (*)

Aquatic Acute 1

H228

H260

H332

H302

H400

GHS02

GHS07

GHS09

Dgr

H228

H260

H332

H302

H400

EUH029

 

T

015-105-00-7

triphenyl phosphite

202-908-4

101-02-0

Eye Irrit. 2

Skin Irrit. 2

Aquatic Acute 1

Aquatic Chronic 1

H319

H315

H400

H410

GHS07

GHS09

Wng

H319

H315

H410

 

Skin Irrit. 2; H315: C ≥ 5 %

Eye Irrit. 2; H319: C ≥ 5 %

 

015-106-00-2

hexamethylphosphoric triamide;

hexamethylphosphoramide

211-653-8

680-31-9

Carc. 1B

Muta. 1B

H350

H340

GHS08

Dgr

H350

H340

 

Carc. 1B; H350: C ≥ 0.01 %

 

015-107-00-8

ethoprophos (ISO);

ethyl-S,S-dipropyl phosphorodithioate

236-152-1

13194-48-4

Acute Tox. 2 (*)

Acute Tox. 1

Acute Tox. 3 (*)

Skin Sens. 1

Aquatic Acute 1

Aquatic Chronic 1

H330

H310

H301

H317

H400

H410

GHS06

GHS09

Dgr

H330

H310

H301

H317

H410

 

 

 

015-108-00-3

bromophos (ISO);

O-4-bromo-2,5-dichlorophenyl O,O-dimethyl phosphorothioate

218-277-3

2104-96-3

Acute Tox. 4 (*)

Aquatic Acute 1

Aquatic Chronic 1

H302

H400

H410

GHS07

GHS09

Wng

H302

H410

 

M=100

 

015-109-00-9

crotoxyphos (ISO);

1-phenylethyl 3-(dimethoxyphosphinyloxy) isocrotonate

231-720-5

7700-17-6

Acute Tox. 3 (*)

Acute Tox. 3 (*)

Aquatic Acute 1

Aquatic Chronic 1

H311

H301

H400

H410

GHS06

GHS09

Dgr

H311

H301

H410

 

M=10

 

015-110-00-4

cyanofenphos (ISO);

O-4-cyanophenyl O-ethyl phenylphosphonothioate

13067-93-1

Acute Tox. 3 (*)

STOT SE 1

Acute Tox. 4 (*)

Eye Irrit. 2

Aquatic Chronic 2

H301

H370 (**)

H312

H319

H411

GHS06

GHS08

GHS09

Dgr

H301

H370 (**)

H312

H319

H411

 

 

 

015-111-00-X

phosfolan (ISO);

diethyl 1,3-dithiolan-2-ylidenephosphoramidate

213-423-2

947-02-4

Acute Tox. 1

Acute Tox. 2 (*)

H310

H300

GHS06

Dgr

H310

H300

 

 

 

015-112-00-5

thionazin (ISO);

O,O-diethyl O-pyrazin-2-yl phosphorothioate;

206-049-6

297-97-2

Acute Tox. 1

Acute Tox. 2 (*)

H310

H300

GHS06

Dgr

H310

H300

 

 

 

▼M1

015-113-00-0

tolclofos-methyl (ISO);

O-(2,6-dichloro-p-tolyl)-O,O-dimethyl thiophosphate

260-515-3

57018-04-9

Skin Sens. 1

Aquatic Acute 1

Aquatic Chronic 1

H317

H400

H410

GHS07

GHS09

Wng

H317

H410

 

 

 

▼M6

015-114-00-6

chlormephos (ISO);

S-chloromethyl O,O-diethyl phosphorodithioate

246-538-1

24934-91-6

Acute Tox. 1

Acute Tox. 2 *

Aquatic Acute 1

Aquatic Chronic 1

H310

H300

H400

H410

GHS06

GHS09

Dgr

H310

H300

H410

 

M = 10

 

015-115-00-1

chlorthiophos (ISO);

[isomeric reaction mass in which O-2,5-dichlorophenyl-4-methylthiophenyl O,O-diethyl phosphorothioate predominates]

244-663-6

21923-23-9

Acute Tox. 2 *

Acute Tox. 3 *

Aquatic Acute 1

Aquatic Chronic 1

H300

H311

H400

H410

GHS06

GHS09

Dgr

H300

H311

H410

 

M = 1000

 

▼B

015-116-00-7

demephion-O (ISO);

O,O-dimethyl O-2-methylthioethyl phosphorothioate

211-666-9

682-80-4

Acute Tox. 2 (*)

Acute Tox. 3 (*)

H300

H311

GHS06

Dgr

H300

H311

 

 

 

015-117-00-2

demephion-S (ISO);

O,O-dimethyl S-2-methylthioethyl phosphorothioate

219-971-9

2587-90-8

Acute Tox. 2 (*)

Acute Tox. 3 (*)

H300

H311

GHS06

Dgr

H300

H311

 

 

 

015-118-00-8

demeton

8065-48-3

Acute Tox. 1

Acute Tox. 2 (*)

Aquatic Acute 1

H310

H300

H400

GHS06

GHS09

Dgr

H310

H300

H400

 

 

 

015-119-00-3

dimethyl 4-(methylthio)phenyl phosphate

3254-63-5

Acute Tox. 1

Acute Tox. 2 (*)

H310

H300

GHS06

Dgr

H310

H300

 

 

 

015-120-00-9

ditalimfos (ISO);

O,O-diethyl phthalimidophosphonothioate

225-875-8

5131-24-8

Skin Irrit. 2

Skin Sens. 1

H315

H317

GHS07

Wng

H315

H317

 

 

 

015-121-00-4

edifenphos (ISO);

O-ethyl S,S-diphenyl phosphorodithioate

241-178-1

17109-49-8

Acute Tox. 3 (*)

Acute Tox. 3 (*)

Acute Tox. 4 (*)

Skin Sens. 1

Aquatic Acute 1

Aquatic Chronic 1

H331

H301

H312

H317

H400

H410

GHS06

GHS09

Dgr

H331

H301

H312

H317

H410

 

 

 

015-122-00-X

etrimfos (ISO);

O-6-ethoxy-2-ethylpyrimidin-4-yl O,O-dimethylphosphorothioate

253-855-9

38260-54-7

Acute Tox. 4 (*)

Aquatic Acute 1

Aquatic Chronic 1

H302

H400

H410

GHS07

GHS09

Wng

H302

H410

 

M=10

 

▼M7

015-123-00-5

fenamiphos (ISO);

ethyl-4-methylthio-m-tolyl isopropyl phosphoramidate

244-848-1

22224-92-6

Acute Tox. 2

H300

GHS06

H300

 

M = 100

M = 100

 

Acute Tox. 2

H310

GHS09

H310

Acute Tox. 2

H330

Dgr

H330

Eye Irrit. 2

H319

 

H319

Aquatic Acute 1

H400

 

 

Aquatic Chronic 1

H410

 

H410

▼B

015-124-00-0

fosthietan (ISO);

diethyl 1,3-dithietan-2-ylidenephosphoramidate

244-437-7

21548-32-3

Acute Tox. 1

Acute Tox. 2 (*)

H310

H300

GHS06

Dgr

H310

H300

 

 

 

015-125-00-6

glyphosine (ISO);

N,N-bis(phosphonomethyl)glycine

219-468-4

2439-99-8

Eye Dam. 1

H318

GHS05

Dgr

H318

 

 

 

015-126-00-1

heptenophos (ISO);

7-chlorobicyclo(3.2.0)hepta-2,6-dien-6-yl dimethyl phosphate

245-737-0

23560-59-0

Acute Tox. 3 (*)

Aquatic Acute 1

Aquatic Chronic 1

H301

H400

H410

GHS06

GHS09

Dgr

H301

H410

 

M=100

 

015-127-00-7

iprobenfos(ISO);

S-benzyl diisopropyl phosphorothioate

247-449-0

26087-47-8

Acute Tox. 4 (*)

Aquatic Chronic 2

H302

H411

GHS07

GHS09

Wng

H302

H411

 

 

 

015-128-00-2

IPSP;

S-ethylsulphinylmethyl O,O-diisopropylphosphorodithioate

5827-05-4

Acute Tox. 1

Acute Tox. 3 (*)

Aquatic Acute 1

Aquatic Chronic 1

H310

H301

H400

H410

GHS06

GHS09

Dgr

H310

H301

H410

 

M=100

 

015-129-00-8

isofenphos (ISO);

O-ethyl O-2-isopropoxycarbonylphenyl-isopropylphosphoramidothioate

246-814-1

25311-71-1

Acute Tox. 3 (*)

Acute Tox. 3 (*)

Aquatic Acute 1

Aquatic Chronic 1

H311

H301

H400

H410

GHS06

GHS09

Dgr

H311

H301

H410

 

M=100

 

015-130-00-3

isothioate (ISO);

S-2-isopropylthioethyl O,O-dimethyl phosphorodithioate;

36614-38-7

Acute Tox. 3 (*)

Acute Tox. 3 (*)

H311

H301

GHS06

Dgr

H311

H301

 

 

 

015-131-00-9

isoxathion (ISO);

O,O-diethyl O-5-phenylisoxazol-3-ylphosphorothioate

242-624-8

18854-01-8

Acute Tox. 3 (*)

Acute Tox. 3 (*)

Aquatic Acute 1

Aquatic Chronic 1

H311

H301

H400

H410

GHS06

GHS09

Dgr

H311

H301

H410

 

 

 

015-132-00-4

S-(chlorophenylthiomethyl) O,O-dimethylphosphorodithioate;

methylcarbophenothione

953-17-3

Acute Tox. 3 (*)

Acute Tox. 3 (*)

Aquatic Acute 1

Aquatic Chronic 1

H311

H301

H400

H410

GHS06

GHS09

Dgr

H311

H301

H410

 

M=1000

 

015-133-00-X

piperophos (ISO);

S-2-methylpiperidinocarbonylmethyl-O,O-dipropyl phosphorodithioate

24151-93-7

Acute Tox. 4 (*)

Aquatic Acute 1

Aquatic Chronic 1

H302

H400

H410

GHS07

GHS09

Wng

H302

H410

 

M=10

 

015-134-00-5

pirimiphos-methyl (ISO);

O-(2-diethylamino-6-methylpyrimidin-4-yl) O,O-dimethyl phosphorothioate

249-528-5

29232-93-7

Acute Tox. 4 (*)

Aquatic Acute 1

Aquatic Chronic 1

H302

H400

H410

GHS07

GHS09

Wng

H302

H410

 

 

 

015-135-00-0

profenofos (ISO)

O-(4-bromo-2-chlorophenyl) O-ethyl S-propyl phosphorothioate;

255-255-2

41198-08-7

Acute Tox. 4 (*)

Acute Tox. 4 (*)

Acute Tox. 4 (*)

Aquatic Acute 1

Aquatic Chronic 1

H332

H312

H302

H400

H410

GHS07

GHS09

Wng

H332

H312

H302

H410

 

M=1000

 

015-136-00-6

trans-isopropyl-3-[[(ethylamino)methoxyfosfinothioyl]oxy]crotonate;

isopropyl 3-[[(ethylamino)methoxyphosphinothioyl]oxy]isocrotonate;

propetamphos (ISO)

250-517-2

31218-83-4

Acute Tox. 3 (*)

Aquatic Acute 1

Aquatic Chronic 1

H301

H400

H410

GHS06

GHS09

Dgr

H301

H410

 

M=100

 

015-137-00-1

pyrazophos (ISO);

O,O-diethyl O-(6-ethoxycarbonyl-5-methylpyrazolo[2,3-a]pyrimidin-2-yl) phosphorothioate

236-656-1

13457-18-6

Acute Tox. 4 (*)

Acute Tox. 4 (*)

Aquatic Acute 1

Aquatic Chronic 1

H332

H302

H400

H410

GHS07

GHS09

Wng

H332

H302

H410

 

 

 

015-138-00-7

quinalphos (ISO);

O,O-diethyl-O-quinoxalin-2-yl phosphorothioate

237-031-6

13593-03-8

Acute Tox. 3 (*)

Acute Tox. 4 (*)

Aquatic Acute 1

Aquatic Chronic 1

H301

H312

H400

H410

GHS06

GHS09

Dgr

H301

H312

H410

 

M=1000

 

015-139-00-2

terbufos (ISO);

S-tert-butylthiomethyl O,O-diethylphosphorodithioate;

235-963-8

13071-79-9

Acute Tox. 1

Acute Tox. 2 (*)

Aquatic Acute 1

Aquatic Chronic 1

H310

H300

H400

H410

GHS06

GHS09

Dgr

H310

H300

H410

 

M=1000

 

▼M1

015-140-00-8

triazophos (ISO);

O,O-diethyl-O-1-phenyl-1H-1,2,4-triazol-3-yl phosphorothioate

245-986-5

24017-47-8

Acute Tox. 3 *

Acute Tox. 3 *

Acute Tox. 4 *

Aquatic Acute 1

Aquatic Chronic 1

H331

H301

H312

H400

H410

GHS06

GHS09

Dgr

H331

H301

H312

H410

 

M=100

 

▼B

015-141-00-3

ethylenediammonium O,O-bis(octyl) phosphorodithioate, mixed isomers

400-520-1

Skin Corr. 1B

Acute Tox. 4 (*)

Aquatic Acute 1

Aquatic Chronic 1

H314

H302

H400

H410

GHS05

GHS07

GHS09

Dgr

H314

H302

H410

 

 

 

015-142-00-9

butyl (dialkyloxy(dibutoxyphosphoryloxy))titanium (trialkyloxy)titanium phosphate

401-100-0

Flam. Liq. 2

Eye Irrit. 2

Aquatic Chronic 2

H225

H319

H411

GHS02

GHS07

GHS09

Dgr

H225

H319

H411

 

 

T

015-143-00-4

reaction mass of 2-chloroethyl chloropropyl 2-chloroethylphosphonate, reaction mass of isomers and 2-chloroethyl chloropropyl 2-chloropropylphosphonate,

reaction mass of isomers

401-740-0

Acute Tox. 4 (*)

H302

GHS07

Wng

H302

 

 

 

015-144-00-X

reaction mass of pentyl methylphosphinate and 2-methylbutyl methylphosphinate

402-090-0

87025-52-3

Skin Corr. 1B

H314

GHS05

Dgr

H314

 

 

 

015-145-00-5

reaction mass of copper(I) O,O-diisopropyl phosphorodithioate and copper(I) O-isopropyl O-(4-methylpent-2-yl) phosphorodithioate and copper(I) O,O-bis(4-methylpent-2-yl) phosphorodithioate

401-520-4

Aquatic Acute 1

Aquatic Chronic 1

H400

H410

GHS09

Wng

H410

 

 

 

015-146-00-0

S-(tricyclo(5.2.1.02,6)deca-3-en-8(or 9)-yl O-(isopropyl or isobutyl or 2-ethylhexyl) O-(isopropyl or isobutyl or 2-ethylhexyl) phosphorodithioate

401-850-9

Aquatic Acute 1

Aquatic Chronic 1

H400

H410

GHS09

Wng

H410

 

 

 

015-147-00-6

reaction mass of C12-14-tert-alkylammonium diphenyl phosphorothioate and dinonyl sulphide (or disulphide)

400-930-0

Skin Irrit. 2

Eye Dam. 1

Skin Sens. 1

Aquatic Chronic 2

H315

H318

H317

H411

GHS05

GHS07

GHS09

Dgr

H315

H318

H317

H411

 

 

 

015-148-00-1

2-(diphosphonomethyl)succinic acid

403-070-4

51395-42-7

Skin Corr. 1B

Skin Sens. 1

H314

H317

GHS05

GHS07

Dgr

H314

H317

 

 

 

015-149-00-7

reaction mass of: hexyldioctylphosphineoxide;

dihexyloctylphosphineoxide;

trioctylphosphineoxide

403-470-9

Skin Corr. 1B

Aquatic Acute 1

Aquatic Chronic 1

H314

H400

H410

GHS05

GHS09

Dgr

H314

H410

 

 

 

015-150-00-2

(2-(1,3-dioxolan-2-yl)ethyl)triphenylphosphonium bromide

404-940-6

86608-70-0

Acute Tox. 4 (*)

Eye Dam. 1

STOT RE 2 (*)

Aquatic Chronic 3

H302

H318

H373 (**)

H412

GHS08

GHS05

GHS07

Dgr

H302

H318

H373 (**)

H412

 

 

 

015-151-00-8

tris(isopropyl/tert-butylphenyl) phosphate

405-010-2

Aquatic Chronic 2

H411

GHS09

H411

 

 

 

015-152-00-3

dioxabenzofos (ISO);

2-methoxy-4H-1,3,2-benzodioxaphosphorin 2-sulphide

223-292-3

3811-49-2

Acute Tox. 3 (*)

Acute Tox. 3 (*)

STOT SE 1

Aquatic Chronic 2

H311

H301

H370 (**)

H411

GHS06

GHS08

GHS09

Dgr

H311

H301

H370 (**)

H411

 

 

 

015-153-00-9

isazofos (ISO);

O-(5-chloro-1-isopropyl-1,2,4-triazol-3-yl) O,O-diethyl phosphorothioate

255-863-8

42509-80-8

Acute Tox. 2 (*)

Acute Tox. 3 (*)

Acute Tox. 3 (*)

STOT RE 2 (*)

Skin Sens. 1

Aquatic Acute 1

Aquatic Chronic 1

H330

H311

H301

H373 (**)

H317

H400

H410

GHS06

GHS08

GHS09

Dgr

H330

H311

H301

H373 (**)

H317

H410

 

 

 

▼M8

015–154-00–4

ethephon; 2-chloroethylphosphonic acid

240–718-3

16672-87–0

Acute Tox. 3

Acute Tox. 4

Acute Tox. 4

Skin Corr. 1C

Aquatic Chronic 2

H311

H332

H302

H314

H411

GHS06

GHS05

GHS09

Dgr

H311

H332

H302

H314

H411

EUH071

 

 

▼M1

015-155-00-X

glufosinate ammonium (ISO);

ammonium 2-amino-4-(hydroxymethylphosphinyl)butyrate

278-636-5

77182-82-2

Repr. 1B

Acute Tox. 4 *

Acute Tox. 4 *

Acute Tox. 4 *

STOT RE 2 *

H360Fd

H332

H312

H302

H373**

GHS08

GHS07

Dgr

H360Fd

H332

H312

H302

H373**

 

 

 

▼B

015-156-00-5

methyl 3-[(dimethoxyphosphinothioyl)oxy]methacrylate; [1]

methacrifos (ISO);

methyl (E)-3-[(dimethoxyphosphinothioyl)oxy]methacrylate [2]

250-366-9 [1]

— [2]

30864-28-9 [1]

62610-77-9 [2]

Acute Tox. 4 (*)

Skin Sens. 1

Aquatic Acute 1

Aquatic Chronic 1

H302

H317

H400

H410

GHS07

GHS09

Wng

H302

H317

H410

 

 

 

015-157-00-0

phosphonic acid; [1]

phosphorous acid [2]

237-066-7 [1]

233-663-1

[2]

13598-36-2 [1]

10294-56-1 [2]

Acute Tox. 4 (*)

Skin Corr. 1A

H302

H314

GHS05

GHS07

Dgr

H302

H314

 

 

 

015-158-00-6

(η-cyclopentadienyl)(η-cumenyl)iron(1+)hexafluorophosphate(1-)

402-340-9

32760-80-8

Aquatic Chronic 3

H412

H412

 

 

 

015-159-00-1

hydroxyphosphonoacetic acid

405-710-8

23783-26-8

Acute Tox. 4 (*)

STOT RE 2 (*)

Skin Corr. 1B

Skin Sens. 1

H302

H373 (**)

H314

H317

GHS08

GHS05

GHS07

Dgr

H302

H373 (**)

H314

H317

 

 

 

015-160-00-7

vanadyl pyrophosphate

406-260-5

58834-75-6

Eye Irrit. 2

Skin Sens. 1

Aquatic Chronic 3

H319

H317

H412

GHS07

Wng

H319

H317

H412

 

 

 

015-161-00-2

divanadyl pyrophosphate

407-130-0

65232-89-5

Acute Tox. 4 (*)

Eye Dam. 1

Skin Sens. 1

Aquatic Chronic 2

H302

H318

H317

H411

GHS05

GHS07

GHS09

Dgr

H302

H318

H317

H411

 

 

 

015-162-00-8

vanadium(IV) oxide hydrogen phosphate hemihydrate, lithium, zinc, molybdenum, iron and chlorine-doped

407-350-7

Acute Tox. 4 (*)

STOT RE 2 (*)

Eye Dam. 1

Aquatic Chronic 2

H332

H373 (**)

H318

H411

GHS08

GHS05

GHS07

GHS09

Dgr

H332

H373 (**)

H318

H411

 

 

 

015-163-00-3

bis(2,6-dimethoxybenzoyl)-2,4,4-trimethylpentylphosphinoxide

412-010-6

145052-34-2

Skin Sens. 1

Aquatic Acute 1

Aquatic Chronic 1

H317

H400

H410

GHS07

GHS09

Wng

H317

H410

 

 

 

015-164-00-9

calcium P,P'-(1-hydroxyethylene)bis(hydrogen phosphonate)dihydrate

400-480-5

36669-85-9

Aquatic Chronic 3

H412

H412

 

 

 

015-165-00-4

reaction mass of: thiobis(4,1-phenylene)-S,S,S',S'-tetraphenyldisulfonium bishexafluorophosphate;

diphenyl(4-phenylthiophenyl)sulfonium hexafluorophosphate

404-986-7

Eye Dam. 1

Aquatic Acute 1

Aquatic Chronic 1

H318

H400

H410

GHS05

GHS09

Dgr

H318

H410

 

 

 

015-166-00-X

3,9-bis(2,6-di-tert-butyl-4-methylphenoxy)-2,4,8,10-tetraoxa-3,9-diphosphaspiro[5.5]undecane

410-290-4

80693-00-1

Aquatic Chronic 4

H413

H413

 

 

 

015-167-00-5

3-(hydroxyphenylphosphinyl)propanoic acid

411-200-6

14657-64-8

Eye Dam. 1

H318

GHS05

Dgr

H318

 

 

 

015-168-00-0

fosthiazate (ISO);

(RS)-S-sec-butyl-O-ethyl-2-oxo-1,3-thiazolidin-3-ylphosphonothioate

98886-44-3

Acute Tox. 3 (*)

Acute Tox. 3 (*)

Acute Tox. 4 (*)

Skin Sens. 1

Aquatic Acute 1

Aquatic Chronic 1

H331

H301

H312

H317

H400

H410

GHS06

GHS09

Dgr

H331

H301

H312

H317

H410

EUH070

 

 

015-169-00-6

tributyltetradecylphosphonium tetrafluoroborate

413-520-1

Acute Tox. 4 (*)

STOT RE 2 (*)

Skin Corr. 1B

Skin Sens. 1

Aquatic Acute 1

Aquatic Chronic 1

H302

H373 (**)

H314

H317

H400

H410

GHS08

GHS05

GHS07

GHS09

Dgr

H302

H373 (**)

H314

H317

H410

 

 

 

015-170-00-1

reaction mass of: di-(1-octane-N,N,N-trimethylammonium) octylphosphate;

1-octane-N,N,N-trimethylammonium di-octylphosphate;

1-octane-N,N,N-trimethylammonium octylphosphate

407-490-9

Acute Tox. 4 (*)

Acute Tox. 4 (*)

Skin Corr. 1B

H312

H302

H314

GHS05

GHS07

Dgr

H312

H302

H314

 

 

 

015-171-00-7

O,O,O-tris(2(or 4)-C9-10-isoalkylphenyl) phosphorothioate

406-940-1

Aquatic Chronic 2

H411

GHS09

H411

 

 

 

015-172-00-2

reaction mass of: bis(isotridecylammonium)mono(di-(4-methylpent-2-yloxy)thiophosphorothionylisopropyl)phosphate;

isotridecylammonium bis(di-(4-methylpent-2-yloxy)thiophosphorothionylisopropyl)phosphate

406-240-6

Flam. Liq. 3

Skin Corr. 1B

Aquatic Chronic 2

H226

H314

H411

GHS02

GHS05

GHS09

Dgr

H226

H314

H411

 

 

 

015-173-00-8

methyl [2-(1,1-dimethylethyl)-6-methoxypyrimidin-4-yl]ethylphosphonothioate

414-080-3

117291-73-3

Acute Tox. 4 (*)

Aquatic Acute 1

Aquatic Chronic 1

H302

H400

H410

GHS07

GHS09

Wng

H302

H410

 

 

 

015-174-00-3

1-chloro-N,N-diethyl-1,1-diphenyl-1-(phenylmethyl)phosphoramine

411-370-1

82857-68-9

Acute Tox. 3 (*)

Eye Dam. 1

Aquatic Chronic 2

H301

H318

H411

GHS06

GHS05

GHS09

Dgr

H301

H318

H411

 

 

 

015-175-00-9

tert-butyl (triphenylphosphoranylidene) acetate

412-880-7

35000-38-5

Acute Tox. 3 (*)

STOT RE 2 (*)

Eye Irrit. 2

Skin Sens. 1

Aquatic Chronic 2

H301

H373 (**)

H319

H317

H411

GHS06

GHS08

GHS09

Dgr

H301

H373 (**)

H319

H317

H411

 

 

 

015-176-00-4

P,P,P',P'-tetrakis-(o-methoxyphenyl)propane-1,3-diphosphine

413-430-2

116163-96-3

Aquatic Acute 1

Aquatic Chronic 1

H400

H410

GHS09

Wng

H410

 

 

 

015-177-00-X

((4-phenylbutyl)hydroxyphosphoryl)acetic acid

412-170-7

83623-61-4

STOT RE 2 (*)

Eye Dam. 1

Skin Sens. 1

H373 (**)

H318

H317

GHS08

GHS05

Dgr

H373 (**)

H318

H317

 

 

 

015-178-00-5

(R)-α-phenylethylammonium (-)-(1R, 2S)-(1,2-epoxypropyl)phosphonate monohydrate

418-570-8

25383-07-7

Repr. 2

Aquatic Chronic 2

H361f (***)

H411

GHS08

GHS09

Wng

H361f (***)

H411

 

 

 

015-179-00-0

UVCB condensation product of: tetrakis-hydroxymethylphosphonium chloride, urea and distilled hydrogenated C16-18 tallow alkylamine

422-720-8

166242-53-1

Carc. 2

Acute Tox. 4 (*)

STOT RE 2 (*)

Skin Corr. 1B

Skin Sens. 1

Aquatic Acute 1

Aquatic Chronic 1

H351

H302

H373 (**)

H314

H317

H400

H410

GHS08

GHS05

GHS07

GHS09

Dgr

H351

H302

H373 (**)

H314

H317

H410

 

 

 

015-180-00-6

[R-(R(*),S(*))]-[[2-methyl-1-(1-oxopropoxy)propoxy]-(4-phenylbutyl)phosphinyl] acetic acid, (-)-cinchonidine (1:1) salt

415-820-8

137590-32-0

Eye Dam. 1

Skin Sens. 1

Aquatic Chronic 3

H318

H317

H412

GHS05

GHS07

Dgr

H318

H317

H412

 

 

 

015-181-00-1

phosphine

232-260-8

7803-51-2

Flam. Gas 1

Press. Gas

Acute Tox. 2 (*)

Skin Corr. 1B

Aquatic Acute 1

H220

H330

H314

H400

GHS02

GHS04

GHS06

GHS05

GHS09

Dgr

H220

H330

H314

H400

 

 

U

▼M6

015-182-00-7

tetrapropan-2-yl (dichloromethanediyl)bis(phosphonate)

430-630-5

10596-22-2

Acute Tox. 4 *

Eye Irrit. 2

Skin Sens. 1

H302

H319

H317

GHS07

Wng

H302

H319

H317

 

 

 

▼M1

015-183-00-2

(1-hydroxydodecylidene)diphosphonic acid

425-230-2

16610-63-2

Skin Corr. 1B

Aquatic Acute 1

Aquatic Chronic 1

H314

H400

H410

GHS05

GHS09

Dgr

H314

H410

 

 

 

▼B

015-184-00-8

Salts of glyphosate, with the exception of those specified elsewhere in this Annex

Aquatic Chronic 2

H411

GHS09

H411

 

 

A

015-186-00-9

chlorpyrifos-methyl (ISO)

O,O-dimethyl O-3,5,6-trichloro-2-pyridyl phosphorothioate

227-011-5

5598-13-0

Skin Sens. 1

Aquatic Acute 1

Aquatic Chronic 1

H317

H400

H410

GHS07

GHS09

Wng

H317

H410

 

M=10000

 

015-187-00-4

reaction mass of: tetrasodium(((2-hydroxyethyl)imino)bis(methylene))bisphosphonate, N-oxide;

trisodium ((tetrahydro-2-hydroxy-4H-1,4,2-oxazaphosphorin-4-yl)-methyl)phosphonate, N-oxide, P-oxide

417-540-1

Eye Dam. 1

Aquatic Chronic 2

H318

H411

GHS05

GHS09

Dgr

H318

H411

 

 

 

▼M8 —————

▼B

015-189-00-5

phenyl bis(2,4,6-trimethylbenzoyl)-phosphine oxide

423-340-5

162881-26-7

Skin Sens. 1

Aquatic Chronic 4

H317

H413

GHS07

Wng

H317

H413

 

 

 

▼M1

015-190-00-0

bis(2,4-dicumylphenyl) neopentyl diphosphite;

3,9-bis[2,4-bis(1-methyl-1-phenylethyl)phenoxy]-2,4,8,10-tetraoxa-3,9-diphosphaspiro[5.5]undecane

421-920-2

154862-43-8

Aquatic Chronic 4

H413

H413

 

 

 

015-191-00-6

dodecyldiphenyl phosphate

431-760-5

27460-02-2

Skin Irrit. 2

Aquatic Chronic 3

H315

H412

GHS07

Wng

H315

H412

 

 

 

▼M8

015–192-00–1

tetrakis(2,6-dimethylphenyl)-m-phenylene biphosphate

432–770-2

139189-30–3

Skin Sens. 1

H317

GHS07

Wng

H317

 

 

 

▼M1

015-193-00-7

triphenyl(phenylmethyl)phosphonium 1,1,2,2,3,3,4,4,4-nonafluoro-N-methyl-1-butanesulfonamide (1:1)

442-960-7

332350-93-3

Acute Tox. 3 *

Eye Dam. 1

Aquatic Acute 1

Aquatic Chronic 1

H301

H318

H400

H410

GHS05

GHS06

GHS09

Dgr

H301

H318

H410

 

 

 

015-194-00-2

tetrabutyl-phosphonium nonafluoro-butane-1-sulfonate

444-440-5

220689-12-3

Acute Tox. 4 *

Aquatic Chronic 3

H302

H412

GHS07

Wng

H302

H412

 

 

 

015-195-00-8

reaction mass of: potassium o-toluenephosphonate;

potassium m-toluenephosphonate;

potassium p-toluenephosphonate

433-860-4

Eye Irrit. 2

Skin Sens. 1

Aquatic Chronic 3

H319

H317

H412

GHS07

Wng

H319

H317

H412

 

 

 

015-196-00-3

reaction mass of: dimethyl (2-(hydroxymethylcarbamoyl)ethyl)phosphonate;

diethyl (2-(hydroxymethylcarbamoyl)ethyl)phosphonate;

methyl ethyl (2-(hydroxymethylcarbamoyl)ethyl)phosphonate

435-960-3

Carc. 1B

Muta. 1B

Skin Sens. 1

H350

H340

H317

GHS08

GHS07

Dgr

H350

H340

H317

 

 

 

015-197-00-9

bis(2,4,4-trimethylpentyl)dithiophosphonic acid

420-160-9

107667-02-7

Flam. Liq. 3

Acute Tox. 3 *

Acute Tox. 4 *

Skin Corr. 1B

Aquatic Chronic 2

H226

H331

H302

H314

H411

GHS02

GHS06

GHS05

GHS09

Dgr

H226

H331

H302

H314

H411

 

 

 

015-198-00-4

(4-phenylbutyl)phosphinic acid

420-450-5

86552-32-1

Carc. 2

Eye Dam. 1

H351

H318

GHS05

GHS08

Dgr

H351

H318

 

 

 

▼M3

015-199-00-X

tris[2-chloro-1-chloromethyl)ethyl] phosphate

237-159-2

13674-87-8

Carc. 2

H351

GSH08

Wng

H351

 

 

 

015-200-00-3

indium phosphide

244-959-5

22398-80-7

Carc. 1B

Repr. 2

STOT RE 1

H350

H361f

H372 (kopsud)

GHS08

Dgr

H350

H361f

H372 (kopsud)

 

STOT RE 1;

H372: C ≥ 0,1 %

Carc 1B;

H350: C ≥ 0,01 %

STOT RE 2;

H373: 0,01 % ≤ C < 0,1 %

 

015-201-00-9

trixylyl phosphate

246-677-8

25155-23-1

Repr. 1B

H360F

GHS08

Dgr

H360F

 

 

 

015-202-00-4

tris(nonylphenyl) phosphite

247-759-6

26523-78-4

Skin Sens. 1

Aquatic Acute 1

Aquatic Chronic 1

H317

H400

H410

GHS07

GHS09

Wng

H317

H410

 

 

 

015-203-00-X

diphenyl(2,4,6-trimethylbenzoyl)phosphine oxide

278-355-8

75980-60-8

Repr. 2

H361f (põhjustab munandite atroofiat)

GHS08

Wng

H361f (põhjustab munandite atroofiat)

 

 

 

▼B

016-001-00-4

hydrogen sulphide

231-977-3

7783-06-4

Flam. Gas 1

Press. Gas

Acute Tox. 2 (*)

Aquatic Acute 1

H220

H330

H400

GHS02

GHS04

GHS06

GHS09

Dgr

H220

H330

H400

 

 

U

016-002-00-X

barium sulphide

244-214-4

21109-95-5

Acute Tox. 4 (*)

Acute Tox. 4 (*)

Aquatic Acute 1

H332

H302

H400

GHS07

GHS09

Wng

H332

H302

H400

EUH031

 

 

016-003-00-5

barium polysulphides

256-814-3

50864-67-0

Eye Irrit. 2

STOT SE 3

Skin Irrit. 2

Aquatic Acute 1

H319

H335

H315

H400

GHS07

GHS09

Wng

H319

H335

H315

H400

EUH031

 

 

016-004-00-0

calcium sulphide

243-873-5

20548-54-3

Eye Irrit. 2

STOT SE 3

Skin Irrit. 2

Aquatic Acute 1

H319

H335

H315

H400

GHS07

GHS09

Wng

H319

H335

H315

H400

EUH031

 

 

016-005-00-6

calcium polysulphides

215-709-2

1344-81-6

Eye Irrit. 2

STOT SE 3

Skin Irrit. 2

Aquatic Acute 1

H319

H335

H315

H400

GHS07

GHS09

Wng

H319

H335

H315

H400

EUH031

 

 

016-006-00-1

dipotassium sulphide;

potassium sulphide

215-197-0

1312-73-8

Skin Corr. 1B

Aquatic Acute 1

H314

H400

GHS05

GHS09

Dgr

H314

H400

EUH031

 

 

016-007-00-7

potassium polysulphides

253-390-1

37199-66-9

Skin Corr. 1B

Aquatic Acute 1

H314

H400

GHS05

GHS09

Dgr

H314

H400

EUH031

 

 

016-008-00-2

ammonium polysulphides

232-989-1

9080-17-5

Skin Corr. 1B

Aquatic Acute 1

H314

H400

GHS05

GHS09

Dgr

H314

H400

EUH031

EUH031: C ≥ 1 %

 

▼M1

016-009-00-8

disodium sulfide;

sodium sulfide

215-211-5

1313-82-2

Acute Tox. 3 *

Acute Tox. 4 *

Skin Corr. 1B

Aquatic Acute 1

H311

H302

H314

H400

GHS06

GHS05

GHS09

Dgr

H311

H302

H314

H400

 

 

 

▼B

016-010-00-3

sodium polysulphides

215-686-9

1344-08-7

Acute Tox. 3 (*)

Skin Corr. 1B

Aquatic Acute 1

H301

H314

H400

GHS06

GHS05

GHS09

Dgr

H301

H314

H400

EUH031

 

 

016-011-00-9

sulphur dioxide

231-195-2

7446-09-5

Press. Gas

Acute Tox. 3 (*)

Skin Corr. 1B

H331

H314

GHS04

GHS06

GHS05

Dgr

H331

H314

 

(*)

U5

016-012-00-4

disulphur dichloride;

sulfur monochloride

233-036-2

10025-67-9

Acute Tox. 3 (*)

Acute Tox. 4 (*)

Skin Corr. 1A

Aquatic Acute 1

H301

H332

H314

H400

GHS06

GHS05

GHS09

Dgr

H301

H332

H314

H400

EUH014

EUH029

STOT SE 3; H335: C ≥ 1 %

 

016-013-00-X

sulphur dichloride

234-129-0

10545-99-0

Skin Corr. 1B

STOT SE 3

Aquatic Acute 1

H314

H335

H400

GHS05

GHS07

GHS09

Dgr

H314

H335

H400

EUH014

STOT SE 3; H335: C ≥ 5 %

 

016-014-00-5

sulphur tetrachloride

13451-08-6

Skin Corr. 1B

Aquatic Acute 1

H314

H400

GHS05

GHS09

Dgr

H314

H400

EUH014

STOT SE 3; H335: C ≥ 5 %

 

016-015-00-0

thionyl dichloride;

thionyl chloride

231-748-8

7719-09-7

Acute Tox. 4 (*)

Acute Tox. 4 (*)

Skin Corr. 1A

H332

H302

H314

GHS05

GHS07

Dgr

H332

H302

H314

EUH014

EUH029

STOT SE 3; H335: C ≥ 1 %

 

016-016-00-6

sulphuryl chloride

232-245-6

7791-25-5

Skin Corr. 1B

STOT SE 3

H314

H335

GHS05

GHS07

Dgr

H314

H335

EUH014

 

 

016-017-00-1

chlorosulphonic acid

232-234-6

7790-94-5

Skin Corr. 1A

STOT SE 3

H314

H335

GHS05

GHS07

Dgr

H314

H335

EUH014

 

 

016-018-00-7

fluorosulphonic acid

232-149-4

7789-21-1

Acute Tox. 4 (*)

Skin Corr. 1A

H332

H314

GHS05

GHS07

Dgr

H332

H314

 

 

 

016-019-00-2

oleum ... % SO3

Skin Corr. 1A

STOT SE 3

H314

H335

GHS05

GHS07

Dgr

H314

H335

EUH014

 

B

016-020-00-8

sulphuric acid ... %

231-639-5

7664-93-9

Skin Corr. 1A

H314

GHS05

Dgr

H314

 

Skin Corr. 1A; H314: C ≥ 15 %

Skin Irrit. 2; H315: 5 % ≤ C < 15 %

Eye Irrit. 2; H319: 5 % ≤ C < 15 %

B

016-021-00-3

methanethiol;

methyl mercaptan

200-822-1

74-93-1

Flam. Gas. 1

Press. Gas

Acute Tox. 3 (*)

Aquatic Acute 1

Aquatic Chronic 1

H220

H331

H400

H410

GHS02

GHS04

GHS06

GHS09

Dgr

H220

H331

H410

 

 

U

016-022-00-9

ethanethiol;

ethyl mercaptan

200-837-3

75-08-1

Flam. Liq. 2

Acute Tox. 4 (*)

Aquatic Acute 1

Aquatic Chronic 1

H225

H332

H400

H410

GHS02

GHS07

GHS09

Dgr

H225

H332

H410

 

 

 

016-023-00-4

dimethyl sulphate

201-058-1

77-78-1

Carc. 1B

Muta. 2

Acute Tox. 2 (*)

Acute Tox. 3 (*)

Skin Corr. 1B

Skin Sens. 1

H350

H341

H330

H301

H314

H317

GHS06

GHS08

GHS05

Dgr

H350

H341

H330

H301

H314

H317

 

Carc. 1B; H350: C ≥ 0.01 %

Muta. 2; H341: C ≥ 0.01 %

STOT SE 3; H335: C ≥ 5 %

 

016-024-00-X

dimexano(ISO);

bis(methoxythiocarbonyl) disulphide

215-993-8

1468-37-7

Acute Tox. 4 (*)

Aquatic Acute 1

Aquatic Chronic 1

H302

H400

H410

GHS07

GHS09

Wng

H302

H410

 

 

 

016-025-00-5

disul (ISO);

2-(2,4-dichlorophenoxy)ethyl hydrogensulphate;

2,4-DES

205-259-5

149-26-8

Acute Tox. 4 (*)

Skin Irrit. 2

Eye Dam. 1

H302

H315

H318

GHS05

GHS07

Dgr

H302

H315

H318

 

 

 

016-026-00-0

sulphamidic acid;

sulphamic acid;

sulfamic acid

226-218-8

5329-14-6

Eye Irrit. 2

Skin Irrit. 2

Aquatic Chronic 3

H319

H315

H412

GHS07

Wng

H319

H315

H412

 

 

 

016-027-00-6

diethyl sulphate

200-589-6

64-67-5

Carc. 1B

Muta. 1B

Acute Tox. 4 (*)

Acute Tox. 4 (*)

Acute Tox. 4 (*)

Skin Corr. 1B

H350

H340

H332

H312

H302

H314

GHS05

GHS08

GHS07

Dgr

H350

H340

H332

H312

H302

H314

 

 

 

016-028-00-1

sodium dithionite;

sodium hydrosulphite

231-890-0

7775-14-6

Self-heat. 1

Acute Tox. 4 (*)

H251

H302

GHS02

GHS07

Dgr

H251

H302

EUH031

 

 

016-029-00-7

p-toluenesulphonic acid, containing more than 5 % H2SO4

Skin Corr. 1B

H314

GHS05

Dgr

H314

 

Skin Corr. 1B; H314: C ≥ 25 %

Skin Irrit. 2; H315: 10 % ≤ C < 25 %

Eye Irrit. 2; H319: 10 % ≤ C < 25 %

 

016-030-00-2

p-toluenesulphonic acid (containing a maximum of 5 % H2SO4)

203-180-0

104-15-4

Eye Irrit. 2

STOT SE 3

Skin Irrit. 2

H319

H335

H315

GHS07

Wng

H319

H335

H315

 

STOT SE 3; H335: C ≥ 20 %

 

016-031-00-8

tetrahydrothiophene-1,1-dioxide;

sulpholane

204-783-1

126-33-0

Acute Tox. 4 (*)

H302

GHS07

Wng

H302

 

 

 

016-032-00-3

1,3-propanesultone;

1,2-oxathiolane 2,2-dioxide

214-317-9

1120-71-4

Carc. 1B

Acute Tox. 4 (*)

Acute Tox. 4 (*)

H350

H312

H302

GHS08

GHS07

Dgr

H350

H312

H302

 

Carc. 1B; H350: C ≥ 0,01 %

 

016-033-00-9

dimethylsulfamoylchloride

236-412-4

13360-57-1

Carc. 1B

Acute Tox. 2 (*)

Acute Tox. 4 (*)

Acute Tox. 4 (*)

Skin Corr. 1B

H350

H330

H312

H302

H314

GHS06

GHS05

GHS08

Dgr

H350

H330

H312

H302

H314

 

 

 

016-034-00-4

tetrasodium 3,3'-(piperazine-1,4-diylbis((6-chloro-1,3,5-triazine-2,4-diyl)imino(2-acetamido)-4,1-phenyleneazo))bis(naphthalene-1,5-disulphonate)

400-010-9

81898-60-4

Skin Sens. 1

H317

GHS07

Wng

H317

 

 

 

016-035-00-X

pentasodium 5-anilino-3-(4-(4-(6-chloro-4-(3-sulphonatoanilino)-1,3,5-triazin-2-ylamino)-2,5-dimethylphenylazo)-2,5-disulphonatophenylazo)-4-hydroxynaphthalene-2,7-disulphonate

400-120-7

Eye Irrit. 2

H319

GHS07

Wng

H319

 

 

 

016-036-00-5

tetrasodium 5-(4,6-dichloro-5-cyanopyrimidin-2-ylamino)-4-hydroxy-2,3-azodinaphthalene-1,2,5,7-disulphonate

400-130-1

Resp. Sens. 1

Aquatic Chronic 2

H334

H411

GHS08

GHS09

Dgr

H334

H411

 

 

 

016-037-00-0

disodium 1-amino-4-(4-benzenesulphonamido-3-sulphonatoanilino)anthraquinone-2-sulphonate

400-350-8

85153-93-1

Eye Dam. 1

Aquatic Chronic 3

H318

H412

GHS05

Dgr

H318

H412

 

 

 

016-038-00-6

disodium 6-((4-chloro-6-(N-methyl)-2-toluidino)-1,3,5-triazin-2-ylamino)-1-hydroxy-2-(4-methoxy-2-sulphonatophenylazo)naphthalene-3-sulphonate

400-380-1

86393-35-3

Skin Sens. 1

H317

GHS07

Wng

H317

 

 

 

016-039-00-1

tetrasodium 2-(6-chloro-4-(4-(2,5-dimethyl-4-(2,5-disulphonatophenylazo)phenylazo)-3-ureidoanilino)-1,3,5-triazin-2-ylamino)benzene-1,4-disulphonate

400-430-2

Skin Sens. 1

H317

GHS07

Wng

H317

 

 

 

016-040-00-7

reaction mass of disodium 6-(2,4-dihydroxyphenylazo)-3-(4-(4-(2,4-dihydroxyphenylazo)anilino)-3-sulphonatophenylazo)-4-hydroxynaphthalene-2-sulphonate and disodium 6-(2,4-diaminophenylazo)-3-(4-(4-(2,4-diaminophenylazo)anilino)-3-sulphonatophenylazo)-4-hydroxynaphthalene-2-sulphonate and trisodium 6-(2,4-dihydroxyphenylazo)-3-(4-(4-(7-(2,4-dihydroxyphenylazo)-1-hydroxy-3-sulphonato-2-naphthylazo)anilino)-3-sulphonatophenylazo)-4-hydroxynaphthalene-2-sulphonate

400-570-4

Eye Irrit. 2

H319

GHS07

Wng

H319

 

 

 

016-041-00-2

calcium 2,5-dichloro-4-(4-((5-chloro-4-methyl-2-sulphonatophenyl)azo)-5-hydroxy-3-methylpyrazol-1-yl)benzenesulphonate

400-710-4

Acute Tox. 4 (*)

H332

GHS07

Wng

H332

 

 

 

016-042-00-8

tetrasodium 5-benzamido-3-(5-(4-fluoro-6-(1-sulphonato-2-naphthylamino)-1,3,5-triazin-2-ylamino)-2-sulphonatophenylazo)-4-hydroxynaphthalene-2,7- disulphonate

400-790-0

85665-97-0

Eye Irrit. 2

Skin Irrit. 2

Skin Sens. 1

H319

H315

H317

GHS07

Wng

H319

H315

H317

 

 

 

016-043-00-3

dilithium 6-acetamido-4-hydroxy-3-(4-((2-sulphonatooxy)ethylsulphonyl)phenylazo)naphthalene-2-sulphonate

401-010-1

Skin Sens. 1

H317

GHS07

Wng

H317

 

 

 

016-044-00-9

disodium S,S-hexane-1,6-diyldi(thiosulphate) dihydrate

401-320-7

Skin Sens. 1

Aquatic Chronic 3

H317

H412

GHS07

Wng

H317

H412

 

 

 

016-045-00-4

lithium sodium hydrogen 4-amino-6-(5-(5-chloro-2,6-difluoropyrimidin-4-ylamino)-2-sulphonatophenylazo)-5-hydroxy-3-(4-(2-(sulphonatooxy)ethylsulphonyl)phenylazo)naphthalene-2,7-disulphonate

401-560-2

108624-00-6

Skin Sens. 1

H317

GHS07

Wng

H317

 

 

 

016-046-00-X

sodium hydrogensulphate

231-665-7

7681-38-1

Eye Dam. 1

H318

GHS05

Dgr

H318

 

 

 

016-047-00-5

hexasodium 7-(4-(4-(4-(2,5-disulphonatoanilino)-6-fluoro-1,3,5-triazin-2-ylamino)-2-methylphenylazo)-7-sulphonatonaphthylazo)naphthalene-1,3,5- trisulphonate

401-650-1

85665-96-9

Skin Sens. 1

H317

GHS07

Wng

H317

 

 

 

016-048-00-0

sodium 3,5-dichloro-2-(5-cyano-2,6-bis(3-hydroxypropylamino)-4-methylpyridin-3-ylazo)benzenesulphonate

401-870-8

Eye Dam. 1

Aquatic Chronic 3

H318

H412

GHS05

Dgr

H318

H412

 

 

 

016-049-00-6

calcium octadecylxylenesulphonate

402-040-8

Skin Corr. 1B

Aquatic Chronic 2

H314

H411

GHS05

GHS09

Dgr

H314

H411

 

 

 

016-050-00-1

potassium sodium 5-(4-chloro-6-(N-(4-(4-chloro-6-(5-hydroxy-2,7-disulphonato-6-(2-sulphonatophenylazo)-4-naphthylamino)-1,3,5-triazin-2-ylamino) phenyl-N-methyl)amino)-1,3,5-triazin-2-ylamino)-4-hydroxy-3-(2-sulphonatophenylazo)naphthalene-2,7-disulphonat

402-150-6

Eye Irrit. 2

Skin Sens. 1

H319

H317

GHS07

Wng

H319

H317

 

 

 

016-051-00-7

trisodium 7-(4-(6-fluoro-4-(2-(2-vinylsulphonylethoxy)ethylamino)-1,3,5-triazin-2-ylamino)-2-ureidophenylazo)naphthalene-1,3,6- trisulphonate

402-170-5

106359-91-5

Skin Sens. 1

H317

GHS07

Wng

H317

 

 

 

016-052-00-2

benzyltributylammonium 4-hydroxynaphthalene-1-sulphonate

402-240-5

102561-46-6

Acute Tox. 4 (*)

Aquatic Chronic 2

H332

H411

GHS07

GHS09

Wng

H332

H411

 

 

 

016-053-00-8

(C16 or C18-n-alkyl)(C16 or C18-n-alkyl)ammonium 2-((C16 or C18-n-alkyl)(C16 or C18-n-alkyl)carbamoyl)benzenesulphonate

402-460-1

Skin Irrit. 2

Skin Sens. 1

Aquatic Chronic 4

H315

H317

H413

GHS07

Wng

H315

H317

H413

 

 

 

016-054-00-3

sodium 4-(2,4,4-trimethylpentylcarbonyloxy)benzenesulfonate

400-030-8

Acute Tox. 3 (*)

STOT RE 1

Acute Tox. 4 (*)

Eye Irrit. 2

STOT SE 3

Skin Sens. 1

H331

H372 (**)

H302

H319

H335

H317

GHS06

GHS08

Dgr

H331

H372 (**)

H302

H319

H335

H317

 

 

 

016-055-00-9

tetrasodium 4-amino-3,6-bis(5-(6-chloro-4-(2-hydroxyethylamino)-1,3,5-triazin-2-ylamino)-2-sulfonatophenylazo)-5-hydroxynaphthalene-2,7-sulfonate (containing > 35 % sodium chloride and sodium acetate)

400-510-7

Eye Dam. 1

Skin Sens. 1

H318

H317

GHS05

GHS07

Dgr

H318

H317

 

 

 

016-056-00-4

potassium hydrogensulphate

231-594-1

7646-93-7

Skin Corr. 1B

STOT SE 3

H314

H335

GHS05

GHS07

Dgr

H314

H335

 

 

 

016-057-00-X

styrene-4-sulfonyl chloride

404-770-2

2633-67-2

Skin Irrit. 2

Eye Dam. 1

Skin Sens. 1

H315

H318

H317

GHS05

GHS07

Dgr

H315

H318

H317

 

 

 

016-058-00-5

thionyl chloride, reaction products with 1,3,4-thiadiazol-2,5-dithiol, tert-nonanethiol and C12-14-tert-alkylamine

404-820-3

Skin Irrit. 2

Skin Sens. 1

Aquatic Chronic 3

H315

H317

H412

GHS07

Wng

H315

H317

H412

 

 

 

016-059-00-0

N,N,N',N'-tetramethyldithiobis(ethylene)diamine dihydrochloride

405-300-9

17339-60-5

Acute Tox. 4 (*)

Eye Irrit. 2

Skin Sens. 1

Aquatic Acute 1

Aquatic Chronic 1

H302

H319

H317

H400

H410

GHS07

GHS09

Wng

H302

H319

H317

H410

 

 

 

016-060-00-6

diammonium peroxodisulphate;

ammonium persulphate

231-786-5

7727-54-0

Ox. Sol. 3

Acute Tox. 4 (*)

Eye Irrit. 2

STOT SE 3

Skin Irrit. 2

Resp. Sens. 1

Skin Sens. 1

H272

H302

H319

H335

H315

H334

H317

GHS03

GHS08

GHS07

Dgr

H272

H302

H319

H335

H315

H334

H317

 

 

 

016-061-00-1

dipotassium peroxodisulphate;

potassium persulphate

231-781-8

7727-21-1

Ox. Sol. 3

Acute Tox. 4 (*)

Eye Irrit. 2

STOT SE 3

Skin Irrit. 2

Resp. Sens. 1

Skin Sens. 1

H272

H302

H319

H335

H315

H334

H317

GHS03

GHS08

GHS07

Dgr

H272

H302

H319

H335

H315

H334

H317

 

 

 

016-062-00-7

bensultap (ISO);

1,3-bis(phenylsulfonylthio)-2-(N,N-dimethylamino)propane

17606-31-4

Acute Tox. 4 (*)

Aquatic Acute 1

Aquatic Chronic 1

H302

H400

H410

GHS07

GHS09

Wng

H302

H410

 

 

 

016-063-00-2

sodium metabisulphite

231-673-0

7681-57-4

Acute Tox. 4 (*)

Eye Dam. 1

H302

H318

GHS05

GHS07

Dgr

H302

H318

EUH031

 

 

016-064-00-8

sodium hydrogensulphite . . . %;

sodium bisulphite . . . %

231-548-0

7631-90-5

Acute Tox. 4 (*)

H302

GHS07

Wng

H302

EUH031

 

B

016-065-00-3

sodium 1-amino-4-[2-methyl-5-(4-methylphenylsulfonylamino)phenylamino]anthraquinone-2-sulfonate

400-100-8

84057-97-6

Aquatic Chronic 2

H411

GHS09

H411

 

 

 

016-066-00-9

tetrasodium [5-((4-amino-6-chloro-1,3,5-triazin-2-yl)amino)-2-((2-hydroxy-3,5-disulfonatophenylazo)-2- sulfonatobenzylidenehydrazino)benzoate]copper(II)

404-070-7

116912-62-0

Aquatic Chronic 3

H412

H412

 

 

 

016-067-00-4

(4-methylphenyl)mesitylene sulfonate

407-530-5

67811-06-7

Aquatic Chronic 4

H413

H413

 

 

 

016-068-00-X

sodium 3,5-bis(tetradecyloxycarbonyl)benzenesulfinate

407-720-8

155160-86-4

Skin Sens. 1

Aquatic Chronic 2

H317

H411

GHS07

GHS09

Wng

H317

H411

 

 

 

016-069-00-5

3,5-bis-(tetradecyloxycarbonyl)benzenesulfinic acid

407-990-7

141915-64-2

Skin Sens. 1

Aquatic Chronic 2

H317

H411

GHS07

GHS09

Wng

H317

H411

 

 

 

016-070-00-0

4-benzyloxy-4'-(2,3-epoxy-2-methylprop-1-yloxy)diphenylsulfone

408-220-2

Aquatic Chronic 4

H413

H413

 

 

 

016-071-00-6

trisodium 3-amino-6,13-dichloro-10-((3-((4-chloro-6-(2-sulfophenylamino)-1,3,5-triazin-2-yl)amino)propyl) amino)-4,11-triphenoxydioxazinedisulfonate

410-130-3

136248-03-8

Skin Sens. 1

H317

GHS07

Wng

H317

 

 

 

016-072-00-1

3-amino-4-hydroxy-N-(2-methoxyethyl)-benzenesulfonamide

411-520-6

112195-27-4

Eye Dam. 1

Skin Sens. 1

Aquatic Chronic 2

H318

H317

H411

GHS05

GHS07

GHS09

Dgr

H318

H317

H411

 

 

 

016-073-00-7

tetrakis(phenylmethyl)thioperoxydi(carbothioamide)

404-310-0

10591-85-2

Aquatic Chronic 4

H413

H413

 

 

 

016-074-00-2

6-fluoro-2-methyl-3-(4-methylthiobenzyl)indene

405-410-7

Skin Irrit. 2

Eye Dam. 1

Skin Sens. 1

Aquatic Chronic 2

H315

H318

H317

H411

GHS05

GHS07

GHS09

Dgr

H315

H318

H317

H411

 

 

 

016-075-00-8

2,2'-diallyl-4,4'-sulfonyldiphenol

411-570-9

41481-66-7

Skin Sens. 1

Aquatic Chronic 2

H317

H411

GHS07

GHS09

Wng

H317

H411

 

 

 

016-076-00-3

2,3-bis((2-mercaptoethyl)thio)-1-propanethiol

411-290-7

131538-00-6

Acute Tox. 4 (*)

STOT RE 2 (*)

Aquatic Acute 1

Aquatic Chronic 1

H302

H373 (**)

H400

H410

GHS08

GHS07

GHS09

Wng

H302

H373 (**)

H410

 

 

 

016-077-00-9

2-chloro-p-toluenesulfochloride

412-890-1

42413-03-6

Skin Corr. 1B

Skin Sens. 1

Aquatic Chronic 3

H314

H317

H412

GHS05

GHS07

Dgr

H314

H317

H412

 

 

 

016-078-00-4

4-methyl-N,N-bis(2-(((4-methylphenyl)sulfonyl)amino)ethyl)benzenesulfonamide

413-300-5

56187-04-3

Aquatic Chronic 4

H413

 

 

 

 

016-079-00-X

N,N-bis(2-(p-toluenesulfonyloxy)ethyl)-p-toluenesulfonamide

412-920-3

16695-22-0

Skin Sens. 1

Aquatic Chronic 4

H317

H413

GHS07

Wng

H317

H413

 

 

 

016-080-00-5

sodium 2-anilino-5-(2-nitro-4-(N-phenylsulfamoyl))anilinobenzenesulfonate

412-320-1

31361-99-6

Eye Dam. 1

Aquatic Chronic 3

H318

H412

GHS05

Dgr

H318

H412

 

 

 

016-081-00-0

hexahydrocyclopenta[c]pyrrole-1-(1H)-ammonium N-ethoxycarbonyl-N-(p-tolylsulfonyl)azanide

418-350-1

Muta. 2

Acute Tox. 4 (*)

Eye Irrit. 2

Skin Sens. 1

Aquatic Chronic 2

H341

H302

H319

H317

H411

GHS08

GHS07

GHS09

Wng

H341

H302

H319

H317

H411

 

 

 

016-082-00-6

ethoxysulfuron (ISO);

1-(4,6-dimethoxypyrimidin-2-yl)-3-(2-ethoxyphenoxysulfonyl)urea

126801-58-9

Aquatic Acute 1

Aquatic Chronic 1

H400

H410

GHS09

Wng

H410

 

 

 

016-083-00-1

acibenzolar-S-methyl;

benzo[1,2,3]thiadiazole-7-carbothioic acid S-methyl ester

420-050-0

135158-54-2

Eye Irrit. 2

STOT SE 3

Skin Irrit. 2

Skin Sens. 1

Aquatic Acute 1

Aquatic Chronic 1

H319

H335

H315

H317

H400

H410

GHS07

GHS09

Wng

H319

H335

H315

H317

H410

 

 

 

▼M1

016-084-00-7

prosulfuron (ISO);

1-(4-methoxy-6-methyl-1,3,5-triazin-2-yl)-3-[2-(3,3,3-trifluoropropyl)phenylsulfonyl]urea

94125-34-5

Acute Tox. 4 *

Aquatic Acute 1

Aquatic Chronic 1

H302

H400

H410

GHS07

GHS09

Wng

H302

H410

 

M=100

 

▼B

016-085-00-2

flazasulfuron (ISO);

1-(4,6-dimethoxypyrimidin-2-yl)-3-(3-trifluoromethyl-2-pyridylsulfonyl)urea

104040-78-0

Aquatic Acute 1

Aquatic Chronic 1

H400

H410

GHS09

Wng

H410

 

 

 

016-086-00-8

tetrasodium 10-amino-6,13-dichloro-3-(3-(4-(2,5-disulfonatoanilino)-6-fluoro-1,3,5-triazin-2-ylamino)prop-3-ylamino)-5,12-dioxa-7,14-diazapentacene-4,11-disulfonate

402-590-9

109125-56-6

Eye Dam. 1

H318

GHS05

Dgr

H318

 

 

 

016-087-00-3

reaction mass of: thiobis(4,1-phenylene)-S,S,S',S'-tetraphenyldisulfonium bishexafluorophosphate;

diphenyl(4-phenylthiophenyl)sulfonium hexafluorophosphate;

propylene carbonate

403-490-8

104558-95-4

Eye Irrit. 2

Skin Sens. 1

Aquatic Acute 1

Aquatic Chronic 1

H319

H317

H400

H410

GHS07

GHS09

Wng

H319

H317

H410

 

 

 

016-088-00-9

4-(bis(4-(diethylamino)phenyl)methyl)benzene-1,2-dimethanesulfonic acid

407-280-7

71297-11-5

Aquatic Chronic 3

H412

H412

 

 

 

016-089-00-4

reaction mass of esters of 5,5',6,6',7,7'-hexahydroxy-3,3,3',3'-tetramethyl-1,1'-spirobiindan and 2-diazo-1,2-dihydro-1-oxo-5-sulfonaphthalene

413-840-1

Self-react. C (****)

Aquatic Chronic 4

H242

H413

GHS02

Dgr

H242

H413

 

 

 

016-090-00-X

4-methyl-N-(methylsulfonyl)benzenesulfonamide

415-040-8

14653-91-9

Acute Tox. 4 (*)

STOT SE 3

Eye Dam. 1

H302

H335

H318

GHS05

GHS07

Dgr

H302

H335

H318

 

 

 

016-091-00-5

C12-14-tert-alkyl ammonium 1-amino-9,10-dihydro-9,10-dioxo-4-(2,4,6-trimethylanilino)-anthracen-2-sulfonate

414-110-5

Eye Dam. 1

Aquatic Acute 1

Aquatic Chronic 1

H318

H400

H410

GHS05

GHS09

Dgr

H318

H410

 

 

 

▼M6

016-092-00-0

reaction mass of: 4,7-bis(mercaptomethyl)-3,6,9-trithia-1,11-undecanedithiol;

4,8-bis(mercaptomethyl)-3,6,9-trithia-1,11-undecanedithiol;

5,7-bis(mercaptomethyl)-3,6,9-trithia-1,11-undecanedithiol

427-050-1

Repr. 2

Skin Irrit. 2

Skin Sens. 1

Aquatic Acute 1

Aquatic Chronic 1

H361f

H315

H317

H400

H410

GHS08

GHS07

GHS09

Wng

H361f

H315

H317

H410

 

 

 

▼B

016-093-00-6

reaction mass of: 4-(7-hydroxy-2,4,4-trimethyl-2-chromanyl)resorcinol-4-yl-tris(6-diazo-5,6-dihydro-5-oxonaphthalen-1-sulfonate);

4-(7-hydroxy-2,4,4-trimethyl-2-chromanyl)resorcinolbis(6-diazo-5,6-dihydro-5-oxonaphthalen-1-sulfonate) (2:1)

414-770-4

140698-96-0

Self-react. C(****)

Carc. 2

H242

H351

GHS02

GHS08

Dgr

H242

H351

 

 

 

▼M1

016-094-00-1

sulfur

231-722-6

7704-34-9

Skin Irrit. 2

H315

GHS07

Wng

H315

 

 

 

▼B

016-095-00-7

reaction mass of: reaction product of 4,4'-methylenebis[2-(4-hydroxybenzyl)-3,6-dimethylphenol] and 6-diazo-5,6-dihydro-5-oxo-naphthalenesulfonate (1:2);

Reaction product of 4,4'-methylenebis[2-(4-hydroxybenzyl)-3,6-dimethylphenol] and 6-diazo-5,6-dihydro-5-oxo-naphthalenesulfonate (1:3)

417-980-4

Self-react. C(****)

Carc. 2

H242

H351

GHS02

GHS08

Dgr

H242

H351

 

 

 

016-096-00-2

thifensulfuron-methyl (ISO);

methyl 3-(4-methoxy-6-methyl-1,3,5-triazin-2-ylcarbamoylsulfamoyl)thiophene-2-carboxylate

79277-27-3

Aquatic Acute 1

Aquatic Chronic 1

H400

H410

GHS09

Wng

H410

 

 

 

▼M1

016-097-00-8

1-amino-2-methyl-2-propanethiol hydrochloride

434-480-1

32047-53-3

Acute Tox. 4 *

Skin Corr. 1B

Skin Sens. 1

Aquatic Chronic 3

H302

H314

H317

H412

GHS05

GHS07

Dgr

H302

H314

H317

H412

 

 

 

▼M6

017-001-00-7

chlorine

231-959-5

7782-50-5

Ox. Gas 1

Press. Gas

Acute Tox. 3 *

Eye Irrit. 2

STOT SE 3

Skin Irrit. 2

Aquatic Acute 1

H270

H331

H319

H335

H315

H400

GHS03

GHS04

GHS06

GHS09

Dgr

H270

H331

H319

H335

H315

H400

 

M = 100

U

▼B

017-002-00-2

hydrogen chloride

231-595-7

7647-01-0

Press. Gas

Acute Tox. 3 (*)

Skin Corr. 1A

H331

H314

GHS04

GHS06

GHS05

Dgr

H331

H314

 

 

U5

017-002-01-X

hydrochloric acid ... %

231-595-7

Skin Corr. 1B

STOT SE 3

H314

H335

GHS05

GHS07

Dgr

H314

H335

 

Skin Corr. 1B; H314: C ≥ 25 %

Skin Irrit. 2; H315: 10 % ≤ C < 25 %

Eye Irrit. 2; H319: 10 % ≤ C < 25 %

STOT SE 3; H335: C ≥ 10 %

B

017-003-00-8

barium chlorate

236-760-7

13477-00-4

Ox. Sol. 1

Acute Tox. 4 (*)

Acute Tox. 4 (*)

Aquatic Chronic 2

H271

H332

H302

H411

GHS03

GHS07

GHS09

Dgr

H271

H332

H302

H411

 

 

 

017-004-00-3

potassium chlorate

223-289-7

3811-04-9

Ox. Sol. 1

Acute Tox. 4 (*)

Acute Tox. 4 (*)

Aquatic Chronic 2

H271

H332

H302

H411

GHS03

GHS07

GHS09

Dgr

H271

H332

H302

H411

 

 

 

017-005-00-9

sodium chlorate

231-887-4

7775-09-9

Ox. Sol. 1

Acute Tox. 4 (*)

Aquatic Chronic 2

H271

H302

H411

GHS03

GHS07

GHS09

Dgr

H271

H302

H411

 

 

 

017-006-00-4

perchloric acid ... %

231-512-4

7601-90-3

Ox. Liq. 1

Skin Corr. 1A

H271

H314

GHS03

GHS05

Dgr

H271

H314

 

Skin Corr. 1A; H314: C ≥ 50 %

Skin Corr. 1B; H314: 10 % ≤ C < 50 %

Skin Irrit. 2; H315: 1 % ≤ C < 10 %

Eye Irrit. 2; H319: 1 % ≤ C < 10 %

Ox. Liq. 1; H271: C > 50 %:

Ox. Liq. 2; H272: C ≤ 50 %:

B

017-007-00-X

barium perchlorate

236-710-4

13465-95-7

Ox. Sol. 1

Acute Tox. 4 (*)

Acute Tox. 4 (*)

H271

H332

H302

GHS03

GHS07

Dgr

H271

H332

H302

 

 

 

017-008-00-5

potassium perchlorate

231-912-9

7778-74-7

Ox. Sol. 1

Acute Tox. 4 (*)

H271

H302

GHS03

GHS07

Dgr

H271

H302

 

 

 

▼M1

017-009-00-0

ammonium perchlorate

232-235-1

7790-98-9

Expl. 1.1

Ox. Sol. 1

H201

H271

GHS01

Dgr

H201

H271

 

 

T

▼B

017-010-00-6

sodium perchlorate

231-511-9

7601-89-0

Ox. Sol. 1

Acute Tox. 4 (*)

H271

H302

GHS03

GHS07

Dgr

H271

H302

 

 

 

017-011-00-1

sodium hypochlorite, solution ... % Cl active

231-668-3

7681-52-9

Skin Corr. 1B

Aquatic Acute 1

H314

H400

GHS05

GHS09

Dgr

H314

H400

EUH031

EUH031: C ≥ 5 %

B

▼M6

017-012-00-7

calcium hypochlorite

231-908-7

7778-54-3

Ox. Sol. 2

Acute Tox. 4 *

Skin Corr. 1B

Aquatic Acute 1

H272

H302

H314

H400

GHS03

GHS05

GHS07

GHS09

Dgr

H272

H302

H314

H400

EUH031

Skin Corr. 1B; H314: C ≥ 5 %

Skin Irrit. 2; H315: 1 % ≤ C < 5 %

Eye Dam. 1; H318: 3 % ≤ C < 5 %

Eye Irrit. 2; H319: 0,5 % ≤ C < 3 %

M = 10

T

▼B

017-013-00-2

calcium chloride

233-140-8

10043-52-4

Eye Irrit. 2

H319

GHS07

Wng

H319

 

 

 

017-014-00-8

ammonium chloride

235-186-4

12125-02-9

Acute Tox. 4 (*)

Eye Irrit. 2

H302

H319

GHS07

Wng

H302

H319

 

 

 

017-015-00-3

(2-(aminomethyl)phenyl)acetylchloride hydrochloride

417-410-4

61807-67-8

Acute Tox. 4 (*)

Skin Corr. 1A

Skin Sens. 1

H302

H314

H317

GHS05

GHS07

Dgr

H302

H314

H317

 

 

 

017-016-00-9

methyltriphenylphosphonium chloride

418-400-2

1031-15-8

Acute Tox. 4 (*)

Acute Tox. 4 (*)

Skin Irrit. 2

Eye Dam. 1

Aquatic Chronic 2

H312

H302

H315

H318

H411

GHS05

GHS07

GHS09

Dgr

H312

H302

H315

H318

H411

 

 

 

017-017-00-4

(Z)-13-docosenyl-N,N-bis(2-hydroxyethyl)-N-methyl-ammonium-chloride

426-210-6

120086-58-0

Skin Corr. 1B

Aquatic Acute 1

Aquatic Chronic 1

H314

H400

H410

GHS05

GHS09

Dgr

H314

H410

 

 

 

017-018-00-X

N,N,N-trimethyl-2,3-bis(stearoyloxy)propylammonium chloride

405-660-7

Aquatic Chronic 2

H411

GHS09

H411

 

 

 

017-019-00-5

(R)-1,2,3,4-tetrahydro-6,7-dimethoxy-1-veratrylisoquinoline hydrochloride

415-110-8

54417-53-7

Acute Tox. 4 (*)

Aquatic Chronic 3

H302

H412

GHS07

Wng

H302

H412

 

 

 

017-020-00-0

ethyl propoxy aluminium chloride

421-790-7

13014-29-4

Water-react. 1

Skin Corr. 1A

H260

H314

GHS02

GHS05

Dgr

H260

H314

EUH014

 

 

017-021-00-6

behenamidopropyl-dimethyl-(dihydroxypropyl) ammonium chloride

423-420-1

136920-10-0

Eye Dam. 1

Skin Sens. 1

Aquatic Acute 1

Aquatic Chronic 1

H318

H317

H400

H410

GHS05

GHS07

GHS09

Dgr

H318

H317

H410

 

 

 

▼M1

017-023-00-7

[phosphinyldynetris(oxy)] tris[3-aminopropyl-2-hydroxy-N,N-dimethyl-N-(C6-18)-alkyl] trichlorides

425-520-9

197179-61-6

Eye Dam. 1

Aquatic Acute 1

Aquatic Chronic 1

H318

H400

H410

GHS05

GHS09

Dgr

H318

H410

 

 

 

▼M6

017-026-00-3

chlorine dioxide

233-162-8

10049-04-4

Press. Gas

Ox. Gas 1

Acute Tox. 2 *

Skin Corr. 1B

Aquatic Acute 1

H270

H330

H314

H400

GHS04

GHS03

GHS06

GHS05

GHS09

Dgr

H270

H330

H314

H400

 

M = 10

5

017-026-01-0

chlorine dioxide … %

233-162-8

10049-04-4

Acute Tox. 3 *

Skin Corr. 1B

Aquatic Acute 1

H301

H314

H400

GHS06

GHS05

GHS09

Dgr

H301

H314

H400

 

Skin Corr. 1B; H314: C ≥ 5 %

Skin Irrit. 2; H315: 1 % ≤ C < 5 %

Eye Dam. 1; H318: 3 % ≤ C < 5 %

Eye Irrit. 2; H319: 0,3 % ≤ C < 3 %

STOT SE 3; H335: C ≥ 3 %

M = 10

B

▼B

019-001-00-2

potassium

231-119-8

7440-09-7

Water-react. 1

Skin Corr. 1B

H260

H314

GHS02

GHS05

Dgr

H260

H314

EUH014

 

 

019-002-00-8

potassium hydroxide;

caustic potash

215-181-3

1310-58-3

Acute Tox. 4 (*)

Skin Corr. 1A

H302

H314

GHS05

GHS07

Dgr

H302

H314

 

Skin Corr. 1A; H314: C ≥ 5 %

Skin Corr. 1B; H314: 2 % ≤ C < 5 %

Skin Irrit. 2; H315: 0,5 % ≤ C < 2 %

Eye Irrit. 2; H319: 0,5 % ≤ C < 2 %

 

▼M11

019-003-00-3

kaalium-(E,E)-heksa-2,4-dienaat

246-376-1

24634-61-5

Eye Irrit. 2

H319

GSH07

Wng

H319

 

 

 

▼B

020-001-00-X

calcium

231-179-5

7440-70-2

Water-react. 2

H261

GHS02

Dgr

H261

 

 

 

020-002-00-5

calcium cyanide

209-740-0

592-01-8

Acute Tox. 2 (*)

Aquatic Acute 1

Aquatic Chronic 1

H300

H400

H410

GHS06

GHS09

Dgr

H300

H410

EUH032

 

 

020-003-00-0

reaction mass of: dicalcium (bis(2-hydroxy-5-tetra-propenylphenylmethyl)methylamine)dihydroxide;

tri-calcium (tris(2-hydroxy-5-tetra-propenylphenylmethyl)methylamine)tri-hydroxide;

poly[calcium ((2-hydroxy-5-tetra-propenyl-phenylmethyl)methylamine)hydroxide]

420-470-4

Eye Irrit. 2

Skin Irrit. 2

Skin Sens. 1

H319

H315

H317

GHS07

Wng

H319

H315

H317

 

 

 

022-001-00-5

titanium tetrachloride

231-441-9

7550-45-0

Skin Corr. 1B

H314

GHS05

Dgr

H314

EUH014

 

 

022-002-00-0

titanium(4+) oxalate

403-260-7

Eye Dam. 1

H318

GHS05

Dgr

H318

 

 

 

022-003-00-6

bis(η5-cyclopentadienyl)-bis(2,6-difluoro-3-[pyrrol-1-yl]-phenyl)titanium

412-000-1

125051-32-3

Flam. Sol. 1

Repr. 2

STOT RE 2 (*)

Aquatic Chronic 2

H228

H361f (***)

H373 (**)

H411

GHS02

GHS08

GHS09

Dgr

H228

H361f (***)

H373 (**)

H411

 

 

T

▼M6

022-004-00-1

potassium titanium oxide (K2Ti6O13)

432-240-0

12056-51-8

Carc. 2

H351

GHS08

Wng

H351

 

 

 

▼M1

022-005-00-7

[N-(1,1-dimethylethyl)-1,1-dimethyl-1-[(1,2,3,4,5-η)-2,3,4,5-tetramethyl-2,4-cyclopentadien-1-yl]silanaminato(2-)-κN][(1,2,3,4-η)-1,3-pentadiene]-titanium

419-840-8

169104-71-6

Flam. Sol. 1****

Skin Corr. 1B

Skin Sens. 1

Aquatic Chronic 4

H228

H314

H317

H413

GHS02

GHS05

GHS07

Dgr

H228

H314

H317

H413

 

 

 

▼B

023-001-00-8

divanadium pentaoxide;

vanadium pentoxide

215-239-8

1314-62-1

Muta. 2

Repr. 2

STOT RE 1

Acute Tox. 4 (*)

Acute Tox. 4 (*)

STOT SE 3

Aquatic Chronic 2

H341

H361d (***)

H372 (**)

H332

H302

H335

H411

GHS08

GHS07

GHS09

Dgr

H341

H361d (***)

H372 (**)

H332

H302

H335

H411

 

 

 

024-001-00-0

chromium (VI) trioxide

215-607-8

1333-82-0

Ox. Sol. 1

Carc. 1A

Muta. 1B

Repr. 2

Acute Tox. 2 (*)

Acute Tox. 3 (*)

Acute Tox. 3 (*)

STOT RE 1

Skin Corr. 1A

Resp. Sens. 1

Skin Sens. 1

Aquatic Acute 1

Aquatic Chronic 1

H271

H350

H340

H361f (***)

H330

H311

H301

H372 (**)

H314

H334

H317

H400

H410

GHS03

GHS06

GHS08

GHS05

GHS09

Dgr

H271

H350

H340

H361f (***)

H330

H311

H301

H372 (**)

H314

H334

H317

H410

 

STOT SE 3; H335: C ≥ 1 %

 

024-002-00-6

potassium dichromate

231-906-6

7778-50-9

Ox. Sol. 2

Carc. 1B

Muta. 1B

Repr. 1B

Acute Tox. 2 (*)

Acute Tox. 3 (*)

STOT RE 1

Acute Tox. 4 (*)

Skin Corr. 1B

Resp. Sens. 1

Skin Sens. 1

Aquatic Acute 1

Aquatic Chronic 1

H272

H350

H340

H360FD

H330

H301

H372 (**)

H312

H314

H334

H317

H400

H410

GHS03

GHS06

GHS08

GHS05

GHS09

Dgr

H272

H350

H340

H360FD

H330

H301

H372 (**)

H312

H314

H334

H317

H410

 

STOT SE 3; H335: C ≥ 5 %

3

024-003-00-1

ammonium dichromate

232-143-1

7789-09-5

Ox. Sol. 2 (****)

Carc. 1B

Muta. 1B

Repr. 1B

Acute Tox. 2 (*)

Acute Tox. 3 (*)

STOT RE 1

Acute Tox. 4 (*)

Skin Corr. 1B

Resp. Sens. 1

Skin Sens. 1

Aquatic Acute 1

Aquatic Chronic 1

H272

H350

H340

H360FD

H330

H301

H372 (**)

H312

H314

H334

H317

H400

H410

GHS03

GHS06

GHS08

GHS05

GHS09

Dgr

H272

H350

H340

H360FD

H330

H301

H372 (**)

H312

H314

H334

H317

H410

 

STOT SE 3; H335: C ≥ 5 %

Resp. Sens.; H334: C ≥ 0,2 %

Skin Sens.; H317: C ≥ 0,2 %

G3

▼M6

024-004-00-7

sodium dichromate

234-190-3

10588-01-9

Ox. Sol. 2

Carc. 1B

Muta. 1B

Repr. 1B

Acute Tox. 2 *

Acute Tox. 3 *

Acute Tox. 4 *

STOT RE 1

Skin Corr. 1B

Resp. Sens. 1

Skin Sens. 1

Aquatic Acute 1

Aquatic Chronic 1

H272

H350

H340

H360FD

H330

H301

H312

H372**

H314

H334

H317

H400

H410

GHS03

GHS06

GHS05

GHS08

GHS09

Dgr

H272

H350

H340

H360FD

H330

H301

H312

H372**

H314

H334

H317

H410

 

Resp. Sens. 1; H334: C ≥ 0,2 %

Skin Sens. 1; H317: C ≥ 0,2 %

STOT SE 3; H335: C ≥ 5 %

3

▼M1 —————

▼B

024-005-00-2

chromyl dichloride;

chromic oxychloride

239-056-8

14977-61-8

Ox. Liq. 1

Carc. 1B

Muta. 1B

Skin Corr. 1A

Skin Sens. 1

Aquatic Acute 1

Aquatic Chronic 1

H271

H350i

H340

H314

H317

H400

H410

GHS03

GHS08

GHS05

GHS07

GHS09

Dgr

H271

H350i

H340

H314

H317

H410

 

Skin Corr. 1A; H314: C ≥ 10 %

Skin Corr. 1B; H314: 5 % ≤ C < 10 %

Skin Irrit. 2; H315: 0,5 % ≤ C < 5 %

Eye Irrit. 2; H319: 0,5 % ≤ C < 5 %

STOT SE 3; H335: 0,5 % ≤ C < 5 %

Skin Sens. 1; H317: C ≥ 0,5 %

T3

024-006-00-8

potassium chromate

232-140-5

7789-00-6

Carc. 1B

Muta. 1B

Eye Irrit. 2

STOT SE 3

Skin Irrit. 2

Skin Sens. 1

Aquatic Acute 1

Aquatic Chronic 1

H350i

H340

H319

H335

H315

H317

H400

H410

GHS08

GHS07

GHS09

Dgr

H350i

H340

H319

H335

H315

H317

H410

 

Skin Sens. 1; H317: C ≥ 0.5 %

3

024-007-00-3

zinc chromates including zinc potassium chromate

Carc. 1A

Acute Tox. 4 (*)

Skin Sens. 1

Aquatic Acute 1

Aquatic Chronic 1

H350

H302

H317

H400

H410

GHS08

GHS07

GHS09

Dgr

H350

H302

H317

H410

 

 

A

024-008-00-9

calcium chromate

237-366-8

13765-19-0

Carc. 1B

Acute Tox. 4 (*)

Aquatic Acute 1

Aquatic Chronic 1

H350

H302

H400

H410

GHS08

GHS07

GHS09

Dgr

H350

H302

H410

 

 

 

024-009-00-4

strontium chromate

232-142-6

7789-06-2

Carc. 1B

Acute Tox. 4 (*)

Aquatic Acute 1

Aquatic Chronic 1

H350

H302

H400

H410

GHS08

GHS07

GHS09

Dgr

H350

H302

H400

H410

 

 

 

024-010-00-X

dichromium tris(chromate);

chromium III chromate;

chromic chromate

246-356-2

24613-89-6

Ox. Sol. 1

Carc. 1B

Skin Corr. 1A

Skin Sens. 1

Aquatic Acute 1

Aquatic Chronic 1

H271

H350

H314

H317

H400

H410

GHS03

GHS08

GHS05

GHS07

GHS09

Dgr

H271

H350

H314

H317

H410

 

 

T

024-011-00-5

ammonium bis(1-(3,5-dinitro-2-oxidophenylazo)-3-(N-phenylcarbamoyl)-2-naphtholato)chromate(1-)

400-110-2

109125-51-1

Self-react. C (****)

Aquatic Acute 1

Aquatic Chronic 1

H242

H400

H410

GHS02

GHS09

Dgr

H242

H410

 

 

 

024-012-00-0

trisodium bis(7-acetamido-2-(4-nitro-2-oxidophenylazo)-3-sulphonato-1-naphtholato)chromate(1-)

400-810-8

Muta. 2

H341

GHS08

Wng

H341

 

 

 

024-013-00-6

trisodium (6-anilino-2-(5-nitro-2-oxidophenylazo)-3-sulphonato-1-naphtholato)(4-sulphonato-1,1'-azodi-2,2'naphtholato)chromate(1-)

402-500-8

Eye Dam. 1

Aquatic Chronic 2

H318

H411

GHS05

GHS09

Dgr

H318

H411

 

 

 

024-014-00-1

trisodium bis(2-(5-chloro-4-nitro-2-oxidophenylazo)-5-sulphonato-1-naphtholato)chromate(1-)

402-870-0

93952-24-0

Eye Dam. 1

Aquatic Chronic 3

H318

H412

GHS05

Dgr

H318

H412

 

 

 

024-015-00-7

disodium (3-methyl-4-(5-nitro-2-oxidophenylazo)-1-phenylpyrazololato)(1-(3-nitro-2-oxido-5-sulfonatophenylazo)-2-naphtholato)chromate(1-)

404-930-1

Acute Tox. 4 (*)

Eye Dam. 1

Aquatic Chronic 2

H332

H318

H411

GHS05

GHS07

GHS09

Dgr

H332

H318

H411

 

 

 

024-016-00-2

tetradecylammonium bis(1-(5-chloro-2-oxidophenylazo)-2-naphtholato)chromate(1-)

405-110-6

88377-66-6

STOT RE 2 (*)

Aquatic Chronic 4

H373 (**)

H413

GHS08

Wng

H373 (**)

H413

 

 

 

024-017-00-8

Chromium (VI) compounds, with the exception of barium chromate and of compounds specified elsewhere in this Annex

Carc. 1B

Skin Sens. 1

Aquatic Acute 1

Aquatic Chronic 1

H350i

H317

H400

H410

GHS08

GHS07

GHS09

Dgr

H350i

H317

H410

 

 

A

024-018-00-3

sodium chromate

231-889-5

7775-11-3

Carc. 1B

Muta. 1B

Repr. 1B

Acute Tox. 2 (*)

Acute Tox. 3 (*)

STOT RE 1

Acute Tox. 4 (*)

Skin Corr. 1B

Resp. Sens. 1

Skin Sens. 1

Aquatic Acute 1

Aquatic Chronic 1

H350

H340

H360FD

H330

H301

H372 (**)

H312

H314

H334

H317

H400

H410

GHS06

GHS08

GHS05

GHS09

Dgr

H350

H340

H360FD

H330

H301

H372 (**)

H312

H314

H334

H317

H410

 

Resp. Sens.; H334: C ≥ 0,2 %

Skin Sens.; H317: C ≥ 0,2 %

3

024-019-00-9

Main component: acetoacetic acid anilide / 3-amino-1-hydroxybenzene (ATAN-MAP): trisodium {6-[(2 or 3 or 4)-amino-(4 or 5 or 6)-hydroxyphenylazo]-5'-(phenylsulfamoyl)-3-sulfonatonaphthalene-2-azobenzene-1,2'-diolato}-{6''-[1-(phenylcarbamoyl)ethylazo]-5'''-(phenylsulfamoyl)-3''-sulfonatonaphthalene-2''-azobenzene-1'',2'''-diolato}chromate (III);

by-product 1: acetoacetic acid anilide / acetoacetic acid anilide (ATAN-ATAN): trisodium bis{6-[1-(phenylcarbamoyl)ethylazo]-5'-(phenylsulfonyl)-3-sulfonatonaphthalene-2-azobenzene-1,2'-diolato}chromate (III);

by-product 2: 3-amino-1-hydroxybenzene / 3-amino-1-hydroxybenzene (MAP-MAP): trisodium bis{6-[(2 or 3 or 4)-amino-(4 or 5 or 6)-hydroxyphenylazo]-5'-(phenylsulfamoyl)-3-sulfonatonaphthalene-2-azobenzene-1,2'-diolato} chromate (III)

419-230-1

Skin Sens. 1

Aquatic Chronic 3

H317

H412

GHS07

Wng

H317

H412

 

 

 

024-020-00-4

trisodium bis[(3'-nitro-5'-sulfonato(6-amino-2-[4-(2-hydroxy-1-naphtylazo)phenylsulfonylamino]pyrimidin-5-azo)benzene-2',4-diolato)]chromate(III)

418-220-4

Skin Sens. 1

Aquatic Chronic 3

H317

H412

GHS07

Wng

H317

H412

 

 

 

▼M1

024-021-00-X

potassium tetrasodium bis[(N,N'-n)-1'-(phenylcarbamoyl)-3,5-disulfonatobenzeneazo-1'-prop-1'-ene-2,2'-diolato]chromate(III)

425-830-4

Eye Dam. 1

H318

GHS05

Dgr

H318

 

 

 

▼B

025-001-00-3

manganese dioxide

215-202-6

1313-13-9

Acute Tox. 4 (*)

Acute Tox. 4 (*)

H332

H302

GHS07

Wng

H332

H302

 

 

 

025-002-00-9

potassium permanganate

231-760-3

7722-64-7

Ox. Sol. 2

Acute Tox. 4 (*)

Aquatic Acute 1

Aquatic Chronic 1

H272

H302

H400

H410

GHS03

GHS07

GHS09

Dgr

H272

H302

H410

 

 

 

025-003-00-4

manganese sulphate

232-089-9

7785-87-7

STOT RE 2 (*)

Aquatic Chronic 2

H373 (**)

H411

GHS08

GHS09

Wng

H373 (**)

H411

 

 

 

025-004-00-X

bis(N,N',N''-trimethyl-1,4,7-triazacyclononane)-trioxo-dimanganese (IV) di(hexafluorophosphate) monohydrate

411-760-1

116633-53-5

Aquatic Chronic 2

H411

GHS09

H411

 

 

 

025-005-00-5

reaction mass of: tri-sodium [29H, 31H-phthalocyanine-C,C,C-trisulfonato (6-)-N29,N30,N31,N32] manganate (3-);

tetrasodium [29H,31H-phthalocyanine-C,C,C,C-tetrasulfonato (6-)-N29,N30,N31,N32], manganate (3-);

pentasodium [29H,31H-phthalocyanine-C,C,C,C,C-pentasulfonato (6-)-N29,N30,N31,N32] manganate (3-)

417-660-4

Aquatic Acute 1

Aquatic Chronic 1

H400

H410

GHS09

Wng

H410

 

 

 

026-001-00-6

(η-cumene)-(η-cyclopentadienyl)iron(II) hexafluoroantimonate

407-840-0

100011-37-8

Acute Tox. 4 (*)

Eye Dam. 1

Aquatic Chronic 3

H302

H318

H412

GHS05

GHS07

Dgr

H302

H318

H412

 

 

 

026-002-00-1

(η-cumene)-(η-cyclopentadienyl)iron(II) trifluoromethane-sulfonate

407-880-9

117549-13-0

Acute Tox. 4 (*)

Aquatic Chronic 3

H302

H412

GHS07

Wng

H302

H412

 

 

 

▼M1

026-003-00-7

iron (II) sulfate

231-753-5

7720-78-7

Acute Tox. 4 *

Eye Irrit. 2

Skin Irrit. 2

H302

H319

H315

GHS07

Wng

H302

H319

H315

 

 

 

026-003-01-4

iron (II) sulfate (1:1) heptahydrate;

sulfuric acid, iron(II) salt (1:1), heptahydrate;

ferrous sulfate heptahydrate

231-753-5

7782-63-0

Acute Tox. 4 *

Eye Irrit. 2

Skin Irrit. 2

H302

H319

H315

GHS07

Wng

H302

H319

H315

 

Skin Irrit. 2; H315: C ≥ 25 %

 

026-004-00-2

potassium ferrite

430-010-4

12160-44-0

Skin Corr. 1B

Skin Sens. 1

H314

H317

GHS05

GHS07

Dgr

H314

H317

 

 

 

▼B

027-001-00-9

cobalt

231-158-0

7440-48-4

Resp. Sens. 1

Skin Sens. 1

Aquatic Chronic 4

H334

H317

H413

GHS08

Dgr

H334

H317

H413

 

 

 

▼M1

027-002-00-4

cobalt oxide

215-154-6

1307-96-6

Acute Tox. 4 *

Skin Sens. 1

Aquatic Acute 1

Aquatic Chronic 1

H302

H317

H400

H410

GHS07

GHS09

Wng

H302

H317

H410

 

M=10

 

027-003-00-X

cobalt sulfide

215-273-3

1317-42-6

Skin Sens. 1

Aquatic Acute 1

Aquatic Chronic 1

H317

H400

H410

GHS07

GHS09

Wng

H317

H410

 

M=10

 

027-004-00-5

cobalt dichloride

231-589-4

7646-79-9

Carc. 1B

Muta. 2

Repr. 1B

Acute Tox. 4 *

Resp. Sens. 1

Skin Sens. 1

Aquatic Acute 1

Aquatic Chronic 1

H350i

H341

H360F***

H302

H334

H317

H400

H410

GHS08

GHS07

GHS09

Dgr

H350i

H341

H360F***

H302

H334

H317

H410

 

Carc. 1B; H350i: C ≥ 0,01 %

M=10

1

027-005-00-0

cobalt sulfate

233-334-2

10124-43-3

Carc. 1B

Muta. 2

Repr. 1B

Acute Tox. 4 *

Resp. Sens. 1

Skin Sens. 1

Aquatic Acute 1

Aquatic Chronic 1

H350i

H341

H360F***

H302

H334

H317

H400

H410

GHS08

GHS07

GHS09

Dgr

H350i

H341

H360F***

H302

H334

H317

H410

 

Carc. 1B; H350i: C ≥ 0,01 %

M=10

1

▼M6

027-006-00-6

cobalt di(acetate)

200-755-8

71-48-7

Carc. 1B

Muta. 2

Repr. 1B

Resp. Sens. 1

Skin Sens. 1

Aquatic Acute 1

Aquatic Chronic 1

H350i

H341

H360F***

H334

H317

H400

H410

GHS08

GHS09

Dgr

H350i

H341

H360F***

H334

H317

H410

 

Carc. 1B; H350i: C ≥ 0,01 %

M = 10

1

▼M1

027-007-00-1

zinc hexacyanocobaltate(III), tertiary butyl alcohol/polypropylene glycol complex

425-240-7

Eye Dam. 1

Aquatic Chronic 2

H318

H411

GHS05

GHS09

Dgr

H318

H411

 

 

 

027-008-00-7

complex of cobalt(III)-bis(N-phenyl-4-(5-ethylsulfonyl-2-hydroxyphenylazo)-3-hydroxynaphthylamide), hydrated (n H2O, 2 < n < 3)

427-390-9

Skin Sens. 1

H317

GHS07

Wng

H317

 

 

 

▼M6

027-009-00-2

cobalt dinitrate

233-402-1

10141-05-6

Carc. 1B

Muta. 2

Repr. 1B

Resp. Sens. 1

Skin Sens. 1

Aquatic Acute 1

Aquatic Chronic 1

H350i

H341

H360F***

H334

H317

H400

H410

GHS08

GHS09

Dgr

H350i

H341

H360F***

H334

H317

H410

 

Carc. 1B; H350i: C ≥ 0,01 %

M = 10

1

▼M1

027-010-00-8

cobalt carbonate

208-169-4

513-79-1

Carc. 1B

Muta. 2

Repr. 1B

Resp. Sens. 1

Skin Sens. 1

Aquatic Acute 1

Aquatic Chronic 1

H350i

H341

H360F***

H334

H317

H400

H410

GHS08

GHS09

Dgr

H350i

H341

H360F***

H334

H317

H410

 

Carc. 1B; H350i: C ≥ 0,01 %

M=10

1

▼B

028-001-00-1

tetracarbonylnickel;

nickel tetracarbonyl

236-669-2

13463-39-3

Flam. Liq. 2

Carc. 2

Repr. 1B

Acute Tox. 2 (*)

Aquatic Acute 1

Aquatic Chronic 1

H225

H351

H360D (***)

H330

H400

H410

GHS02

GHS06

GHS08

GHS09

Dgr

H225

H351

H360D (***)

H330

H410

 

 

 

▼M1

028-002-00-7

nickel

231-111-4

7440-02-0

Carc. 2

STOT RE 1

Skin Sens. 1

H351

H372**

H317

GHS08

GHS07

Dgr

H351

H372**

H317

 

 

S7

▼M1

028-002-01-4

nickel powder;

[particle diameter < 1 mm]

231-111-4

7440-02-0

Carc. 2

STOT RE 1

Skin Sens. 1

Aquatic Chronic 3

H351

H372**

H317

H412

GHS08

GHS07

Dgr

H351

H372**

H317

H412

 

 

 

▼M1

028-003-00-2

nickel monoxide; [1]

nickel oxide; [2]

bunsenite [3]

215-215-7 [1]

234-323-5 [2]

- [3]

1313-99-1 [1]

11099-02-8 [2]

34492-97-2 [3]

Carc. 1A

STOT RE 1

Skin Sens. 1

Aquatic Chronic 4

H350i

H372**

H317

H413

GHS08

GHS07

Dgr

H350i

H372**

H317

H413

 

 

 

028-004-00-8

nickel dioxide

234-823-3

12035-36-8

Carc. 1A

STOT RE 1

Skin Sens. 1

Aquatic Chronic 4

H350i

H372**

H317

H413

GHS08

GHS07

Dgr

H350i

H372**

H317

H413

 

 

 

028-005-00-3

dinickel trioxide

215-217-8

1314-06-3

Carc. 1A

STOT RE 1

Skin Sens. 1

Aquatic Chronic 4

H350i

H372**

H317

H413

GHS08

GHS07

Dgr

H350i

H372**

H317

H413

 

 

 

028-006-00-9

nickel (II) sulfide; [1]

nickel sulfide; [2]

millerite [3]

240-841-2 [1]

234-349-7 [2]

- [3]

16812-54-7 [1]

11113-75-0 [2]

1314-04-1 [3]

Carc. 1A

Muta. 2

STOT RE 1

Skin Sens. 1

Aquatic Acute 1

Aquatic Chronic 1

H350i

H341

H372**

H317

H400

H410

GHS08

GHS07

GHS09

Dgr

H350i

H341

H372**

H317

H410

 

 

 

028-007-00-4

trinickel disulfide;

nickel subsulfide; [1]

heazlewoodite [2]

234-829-6 [1]

- [2]

12035-72-2 [1]

12035-71-1 [2]

Carc. 1A

Muta. 2

STOT RE 1

Skin Sens. 1

Aquatic Acute 1

Aquatic Chronic 1

H350i

H341

H372**

H317

H400

H410

GHS08

GHS07

GHS09

Dgr

H350i

H341

H372**

H317

H410

 

 

 

028-008-00-X

nickel dihydroxide; [1]

nickel hydroxide [2]

235-008-5 [1]

234-348-1 [2]

12054-48-7 [1]

11113-74-9 [2]

Carc. 1A

Repr. 1B

Muta. 2

STOT RE 1

Acute Tox. 4 *

Acute Tox. 4 *

Skin Irrit. 2

Resp. Sens. 1

Skin Sens. 1

Aquatic Acute 1

Aquatic Chronic 1

H350i

H360D***

H341

H372**

H332

H302

H315

H334

H317

H400

H410

GHS08

GHS07

GHS09

Dgr

H350i

H360D***

H341

H372**

H332

H302

H315

H334

H317

H410

 

 

 

▼M6

028-009-00-5

nickel sulfate

232-104-9

7786-81-4

Carc. 1A

Muta. 2

Repr. 1B

STOT RE 1

Acute Tox. 4 *

Acute Tox. 4 *

Skin Irrit. 2

Resp. Sens. 1

Skin Sens. 1

Aquatic Acute 1

Aquatic Chronic 1

H350i

H341

H360D***

H372**

H332

H302

H315

H334

H317

H400

H410

GHS08

GHS07

GHS09

Dgr

H350i

H341

H360D***

H372**

H332

H302

H315

H334

H317

H410

 

STOT RE 1; H372: C ≥ 1 %

STOT RE 2; H373: 0,1 % ≤ C < 1 %

Skin Irrit. 2; H315: C ≥ 20 %

Skin Sens. 1; H317: C ≥ 0,01 %

M = 1

 

▼M1

028-010-00-0

nickel carbonate;

basic nickel carbonate;

carbonic acid, nickel (2+) salt; [1]

carbonic acid, nickel salt; [2]

[μ-[carbonato(2-)-O:O']] dihydroxy trinickel; [3]

[carbonato(2-)] tetrahydroxytrinickel [4]

222-068-2 [1]

240-408-8 [2]

265-748-4 [3]

235-715-9 [4]

3333-67-3 [1]

16337-84-1 [2]

65405-96-1 [3]

12607-70-4 [4]

Carc. 1A

Muta. 2

Repr. 1B

STOT RE 1

Acute Tox. 4 *

Acute Tox. 4 *

Skin Irrit. 2

Resp. Sens. 1

Skin Sens. 1

Aquatic Acute 1

Aquatic Chronic 1

H350i

H341

H360D***

H372**

H332

H302

H315

H334

H317

H400

H410

GHS08

GHS07

GHS09

Dgr

H350i

H341

H360D***

H372**

H332

H302

H315

H334

H317

H410

 

 

 

▼M6

028-011-00-6

nickel dichloride

231-743-0

7718-54-9

Carc. 1A

Muta. 2

Repr. 1B

Acute Tox. 3 *

Acute Tox. 3 *

STOT RE 1

Skin Irrit. 2

Resp. Sens. 1

Skin Sens. 1

Aquatic Acute 1

Aquatic Chronic 1

H350i

H341

H360D***

H331

H301

H372**

H315

H334

H317

H400

H410

GHS06

GHS08

GHS09

Dgr

H350i

H341

H360D***

H331

H301

H372**

H315

H334

H317

H410

 

STOT RE 1; H372: C ≥ 1 %

STOT RE 2; H373: 0,1 % < C < 1 %

Skin Irrit. 2; H315: C ≥ 20 %

Skin Sens. 1; H317: C ≥ 0,01 %

M = 1

 

028-012-00-1

nickel dinitrate; [1]

nitric acid, nickel salt [2]

236-068-5 [1]

238-076-4 [2]

13138-45-9 [1]

14216-75-2 [2]

Ox. Sol. 2

Carc. 1A

Muta. 2

Repr. 1B

STOT RE 1

Acute Tox. 4 *

Acute Tox. 4 *

Skin Irrit. 2

Eye Dam. 1

Resp. Sens. 1

Skin Sens. 1

Aquatic Acute 1

Aquatic Chronic 1

H272

H350i

H341

H360D***

H372**

H332

H302

H315

H318

H334

H317

H400

H410

GHS03

GHS05

GHS08

GHS07

GHS09

Dgr

H272

H350i

H341

H360D***

H372**

H332

H302

H315

H318

H334

H317

H410

 

STOT RE 1; H372: C ≥ 1 %

STOT RE 2; H373: 0,1 % < C < 1 %

Skin Irrit. 2; H315: C ≥ 20 %

Skin Sens. 1; H317: C ≥ 0,01 %

M = 1

 

▼M1

028-013-00-7

nickel matte

273-749-6

69012-50-6

Carc. 1A

STOT RE 1

Skin Sens. 1

Aquatic Acute 1

Aquatic Chronic 1

H350i

H372**

H317

H400

H410

GHS08

GHS07

GHS09

Dgr

H350i

H372**

H317

H410

 

 

►M2  H ◄

028-014-00-2

slimes and sludges, copper electrolytic refining, decopperised, nickel sulfate

295-859-3

92129-57-2

Carc. 1A

Muta. 2

Repr. 1B

STOT RE 1

Acute Tox. 4 *

Acute Tox. 4 *

Skin Irrit. 2

Resp. Sens. 1

Skin Sens. 1

Aquatic Acute 1

Aquatic Chronic 1

H350i

H341

H360D***

H372**

H332

H302

H315

H334

H317

H400

H410

GHS08

GHS07

GHS09

Dgr

H350i

H341

H360D***

H372**

H332

H302

H315

H334

H317

H410

 

STOT RE 1; H372: C ≥ 1 %

STOT RE 2; H373: 0,1 % ≤ C < 1 %

Skin Sens. 1; H317: C ≥ 0,01 %

M=1

 

028-015-00-8

slimes and sludges, copper electrolyte refining, decopperised

305-433-1

94551-87-8

Carc. 1A

Muta. 2

Repr. 1A

STOT RE 1

Resp. Sens. 1

Skin Sens. 1

Aquatic Acute 1

Aquatic Chronic 1

H350i

H341

H360D***

H372**

H334

H317

H400

H410

GHS08

GHS09

Dgr

H350i

H341

H360D***

H372**

H334

H317

H410

 

 

►M2  H ◄

028-016-00-3

nickel diperchlorate;

perchloric acid, nickel(II) salt

237-124-1

13637-71-3

Carc. 1A

Muta. 2

Repr. 1B

STOT RE 1

Skin Corr. 1B

Resp. Sens. 1

Skin Sens. 1

Aquatic Acute 1

Aquatic Chronic 1

H350i

H341

H360D***

H372**

H314

H334

H317

H400

H410

GHS05

GHS08

GHS09

Dgr

H350i

H341

H360D***

H372**

H314

H334

H317

H410

 

STOT RE 1; H372: C ≥ 1 %

STOT RE 2; H373: 0,1 % ≤ C < 1 %

Skin Sens. 1; H317: C ≥ 0,01 %

M=1

►M2  H ◄

028-017-00-9

nickel dipotassium bis(sulfate); [1]

diammonium nickel bis(sulfate) [2]

237-563-9 [1]

239-793-2 [2]

13842-46-1 [1]

15699-18-0 [2]

Carc. 1A

Muta. 2

Repr. 1B

STOT RE 1

Acute Tox. 4 *

Acute Tox. 4 *

Resp. Sens. 1

Skin Sens. 1

Aquatic Acute 1

Aquatic Chronic 1

H350i

H341

H360D***

H372**

H332

H302

H334

H317

H400

H410

GHS08

GHS07

GHS09

Dgr

H350i

H341

H360D***

H372**

H332

H302

H334

H317

H410

 

STOT RE 1; H372: C ≥ 1 %

STOT RE 2; H373: 0,1 % ≤ C < 1 %

Skin Sens. 1; H317: C ≥ 0,01 %

M=1

►M2  H ◄

028-018-00-4

nickel bis(sulfamidate);

nickel sulfamate

237-396-1

13770-89-3

Carc. 1A

Muta. 2

Repr. 1B

STOT RE 1

Resp. Sens. 1

Skin Sens. 1

Aquatic Acute 1

Aquatic Chronic 1

H350i

H341

H360D***

H372**

H334

H317

H400

H410

GHS08

GHS09

Dgr

H350i

H341

H360D***

H372**

H334

H317

H410

 

STOT RE 1; H372: C ≥ 1 %

STOT RE 2; H373: 0,1 % ≤ C < 1 %

Skin Sens. 1; H317: C ≥ 0,01 %

M=1

►M2  H ◄

028-019-00-X

nickel bis(tetrafluoroborate)

238-753-4

14708-14-6

Carc. 1A

Muta. 2

Repr. 1B

STOT RE 1

Resp. Sens. 1

Skin Sens. 1

Aquatic Acute 1

Aquatic Chronic 1

H350i

H341

H360D***

H372**

H334

H317

H400

H410

GHS08

GHS09

Dgr

H350i

H341

H360D***

H372**

H334

H317

H410

 

STOT RE 1; H372: C ≥ 1 %

STOT RE 2; H373: 0,1 % ≤ C < 1 %

Skin Sens. 1; H317: C ≥ 0,01 %

M=1

►M2  H ◄

028-021-00-0

nickel diformate; [1]

formic acid, nickel salt; [2]

formic acid, copper nickel salt [3]

222-101-0 [1]

239-946-6 [2]

268-755-0 [3]

3349-06-2 [1]

15843-02-4 [2]

68134-59-8 [3]

Carc. 1A

Muta. 2

Repr. 1B

STOT RE 1

Resp. Sens. 1

Skin Sens. 1

Aquatic Acute 1

Aquatic Chronic 1

H350i

H341

H360D***

H372**

H334

H317

H400

H410

GHS08

GHS09

Dgr

H350i

H341

H360D***

H372**

H334

H317

H410

 

STOT RE 1; H372: C ≥ 1 %

STOT RE 2; H373: 0,1 % ≤ C < 1 %

Skin Sens. 1; H317: C ≥ 0,01 %

M=1

►M2  H ◄

▼M6

028-022-00-6

nickel di(acetate); [1]

nickel acetate [2]

206-761-7 [1]

239-086-1 [2]

373-02-4 [1]

14998-37-9 [2]

Carc. 1A

Muta. 2

Repr. 1B

STOT RE 1

Acute Tox. 4 *

Acute Tox. 4 *

Resp. Sens. 1

Skin Sens. 1

Aquatic Acute 1

Aquatic Chronic 1

H350i

H341

H360D***

H372**

H332

H302

H334

H317

H400

H410

GHS08

GHS07

GHS09

Dgr

H350i

H341

H360D***

H372**

H332

H302

H334

H317

H410

 

STOT RE 1; H372: C ≥ 1 %

STOT RE 2; H373: 0,1 % ≤ C < 1 %

Skin Sens. 1; H317: C ≥ 0,01 %

M = 1

 

▼M1

028-024-00-7

nickel dibenzoate

209-046-8

553-71-9

Carc. 1A

Muta. 2

Repr. 1B

STOT RE 1

Resp. Sens. 1

Skin Sens. 1

Aquatic Acute 1

Aquatic Chronic 1

H350i

H341

H360D***

H372**

H334

H317

H400

H410

GHS08

GHS09

Dgr

H350i

H341

H360D***

H372**

H334

H317

H410

 

STOT RE 1; H372: C ≥ 1 %

STOT RE 2; H373: 0,1 % ≤ C < 1 %

Skin Sens. 1; H317: C ≥ 0,01 %

M=1

►M2  H ◄

028-025-00-2

nickel bis(4-cyclohexylbutyrate)

223-463-2

3906-55-6

Carc. 1A

Muta. 2

Repr. 1B

STOT RE 1

Resp. Sens. 1

Skin Sens. 1

Aquatic Acute 1

Aquatic Chronic 1

H350i

H341

H360D***

H372**

H334

H317

H400

H410

GHS08

GHS09

Dgr

H350i

H341

H360D***

H372**

H334

H317

H410

 

STOT RE 1; H372: C ≥ 1 %

STOT RE 2; H373: 0,1 % ≤ C < 1 %

Skin Sens. 1; H317: C ≥ 0,01 %

M=1

 

028-026-00-8

nickel(II) stearate;

nickel(II) octadecanoate

218-744-1

2223-95-2

Carc. 1A

Muta. 2

Repr. 1B

STOT RE 1

Resp. Sens. 1

Skin Sens. 1

Aquatic Acute 1

Aquatic Chronic 1

H350i

H341

H360D***

H372**

H334

H317

H400

H410

GHS08

GHS09

Dgr

H350i

H341

H360D***

H372**

H334

H317

H410

 

STOT RE 1; H372: C ≥ 1 %

STOT RE 2; H373: 0,1 % ≤ C < 1 %

Skin Sens. 1; H317: C ≥ 0,01 %

M=1

►M2  H ◄

028-027-00-3

nickel dilactate

16039-61-5

Carc. 1A

Muta. 2

Repr. 1B

STOT RE 1

Resp. Sens. 1

Skin Sens. 1

Aquatic Acute 1

Aquatic Chronic 1

H350i

H341

H360D***

H372**

H334

H317

H400

H410

GHS08

GHS09

Dgr

H350i

H341

H360D***

H372**

H334

H317

H410

 

STOT RE 1; H372: C ≥ 1 %

STOT RE 2; H373: 0,1 % ≤ C < 1 %

Skin Sens. 1; H317: C ≥ 0,01 %

M=1

►M2  H ◄

028-028-00-9

nickel(II) octanoate

225-656-7

4995-91-9

Carc. 1A

Muta. 2

Repr. 1B

STOT RE 1

Skin Corr. 1A

Resp. Sens. 1

Skin Sens. 1

Aquatic Acute 1

Aquatic Chronic 1

H350i

H341

H360D***

H372**

H314

H334

H317

H400

H410

GHS05

GHS08

GHS09

Dgr

H350i

H341

H360D***

H372**

H314

H334

H317

H410

 

STOT RE 1; H372: C ≥ 1 %

STOT RE 2; H373: 0,1 % ≤ C < 1 %

Skin Sens. 1; H317: C ≥ 0,01 %

M=1

►M2  H ◄

028-029-00-4

nickel difluoride; [1]

nickel dibromide; [2]

nickel diiodide; [3]

nickel potassium fluoride [4]

233-071-3 [1]

236-665-0 [2]

236-666-6 [3]

- [4]

10028-18-9 [1]

13462-88-9 [2]

13462-90-3 [3]

11132-10-8 [4]

Carc. 1A

Muta. 2

Repr. 1B

STOT RE 1

Resp. Sens. 1

Skin Sens. 1

Aquatic Acute 1

Aquatic Chronic 1

H350i

H341

H360D***

H372**

H334

H317

H400

H410

GHS08

GHS09

Dgr

H350i

H341

H360D***

H372**

H334

H317

H410

 

STOT RE 1; H372: C ≥ 1 %

STOT RE 2; H373: 0,1 % ≤ C < 1 %

Skin Sens. 1; H317: C ≥ 0,01 %

M=1

►M2  H ◄

028-030-00-X

nickel hexafluorosilicate

247-430-7

26043-11-8

Carc. 1A

Muta. 2

Repr. 1B

STOT RE 1

Resp. Sens. 1

Skin Sens. 1

Aquatic Acute 1

Aquatic Chronic 1

H350i

H341

H360D***

H372**

H334

H317

H400

H410

GHS08

GHS09

Dgr

H350i

H341

H360D***

H372**

H334

H317

H410

 

STOT RE 1; H372: C ≥ 1 %

STOT RE 2; H373: 0,1 % ≤ C < 1 %

Skin Sens. 1; H317: C ≥ 0,01 %

M=1

►M2  H ◄

028-031-00-5

nickel selenate

239-125-2

15060-62-5

Carc. 1A

Muta. 2

Repr. 1B

STOT RE 1

Resp. Sens. 1

Skin Sens. 1

Aquatic Acute 1

Aquatic Chronic 1

H350i

H341

H360D***

H372**

H334

H317

H400

H410

GHS08

GHS09

Dgr

H350i

H341

H360D***

H372**

H334

H317

H410

 

STOT RE 1; H372: C ≥ 1 %

STOT RE 2; H373: 0,1 % ≤ C < 1 %

Skin Sens. 1; H317: C ≥ 0,01 %

M=1

►M2  H ◄

028-032-00-0

nickel hydrogen phosphate; [1]

nickel bis(dihydrogen phosphate); [2]

trinickel bis(orthophosphate); [3]

dinickel diphosphate; [4]

nickel bis(phosphinate); [5]

nickel phosphinate; [6]

phosphoric acid, calcium nickel salt; [7]

diphosphoric acid, nickel(II) salt [8]

238-278-2 [1]

242-522-3 [2]

233-844-5 [3]

238-426-6 [4]

238-511-8 [5]

252-840-4 [6]

- [7]

- [8]

14332-34-4 [1]

18718-11-1 [2]

10381-36-9 [3]

14448-18-1 [4]

14507-36-9 [5]

36026-88-7 [6]

17169-61-8 [7]

19372-20-4 [8]

Carc. 1A

STOT RE 1

Resp. Sens. 1

Skin Sens. 1

Aquatic Acute 1

Aquatic Chronic 1

H350i

H372**

H334

H317

H400

H410

GHS08

GHS09

Dgr

H350i

H372**

H334

H317

H410

 

 

►M2  H ◄

028-033-00-6

diammonium nickel hexacyanoferrate

74195-78-1

Carc. 1A

STOT RE 1

Resp. Sens. 1

Skin Sens. 1

Aquatic Acute 1

Aquatic Chronic 1

H350i

H372**

H334

H317

H400

H410

GHS08

GHS09

Dgr

H350i

H372**

H334

H317

H410

 

 

►M2  H ◄

028-034-00-1

nickel dicyanide

209-160-8

557-19-7

Carc. 1A

STOT RE 1

Resp. Sens. 1

Skin Sens. 1

Aquatic Acute 1

Aquatic Chronic 1

H350i

H372**

H334

H317

H400

H410

GHS08

GHS09

Dgr

H350i

H372**

H334

H317

H410

EUH032

 

►M2  H ◄

028-035-00-7

nickel chromate

238-766-5

14721-18-7

Carc. 1A

STOT RE 1

Resp. Sens. 1

Skin Sens. 1

Aquatic Acute 1

Aquatic Chronic 1

H350i

H372**

H334

H317

H400

H410

GHS08

GHS09

Dgr

H350i

H372**

H334

H317

H410

 

 

►M2  H ◄

028-036-00-2

nickel(II) silicate; [1]

dinickel orthosilicate; [2]

nickel silicate (3:4); [3]

silicic acid, nickel salt; [4]

trihydrogen hydroxybis[orthosilicato(4-)]trinickelate(3-) [5]

244-578-4 [1]

237-411-1 [2]

250-788-7 [3]

253-461-7 [4]

235-688-3 [5]

21784-78-1 [1]

13775-54-7 [2]

31748-25-1 [3]

37321-15-6 [4]

12519-85-6 [5]

Carc. 1A

STOT RE 1

Skin Sens. 1

Aquatic Acute 1

Aquatic Chronic 1

H350i

H372**

H317

H400

H410

GHS08

GHS07

GHS09

Dgr

H350i

H372**

H317

H410

 

 

►M2  H ◄

028-037-00-8

dinickel hexacyanoferrate

238-946-3

14874-78-3

Carc. 1A

STOT RE 1

Skin Sens. 1

Aquatic Acute 1

Aquatic Chronic 1

H350i

H372**

H317

H400

H410

GHS08

GHS07

GHS09

Dgr

H350i

H372**

H317

H410

 

 

►M2  H ◄

028-038-00-3

trinickel bis(arsenate);

nickel(II) arsenate

236-771-7

13477-70-8

Carc. 1A

STOT RE 1

Skin Sens. 1

Aquatic Acute 1

Aquatic Chronic 1

H350

H372**

H317

H400

H410

GHS08

GHS07

GHS09

Dgr

H350

H372**

H317

H410

 

 

►M2  H ◄

028-039-00-9

nickel oxalate; [1]

oxalic acid, nickel salt [2]

208-933-7 [1]

243-867-2 [2]

547-67-1 [1]

20543-06-0 [2]

Carc. 1A

STOT RE 1

Skin Sens. 1

Aquatic Acute 1

Aquatic Chronic 1

H350i

H372**

H317

H400

H410

GHS08

GHS07

GHS09

Dgr

H350i

H372**

H317

H410

 

 

►M2  H ◄

028-040-00-4

nickel telluride

235-260-6

12142-88-0

Carc. 1A

STOT RE 1

Skin Sens. 1

Aquatic Acute 1

Aquatic Chronic 1

H350i

H372**

H317

H400

H410

GHS08

GHS07

GHS09

Dgr

H350i

H372**

H317

H410

 

 

►M2  H ◄

028-041-00-X

trinickel tetrasulfide

12137-12-1

Carc. 1A

STOT RE 1

Skin Sens. 1

Aquatic Acute 1

Aquatic Chronic 1

H350i

H372**

H317

H400

H410

GHS08

GHS07

GHS09

Dgr

H350i

H372**

H317

H410

 

 

►M2  H ◄

028-042-00-5

trinickel bis(arsenite)

74646-29-0

Carc. 1A

STOT RE 1

Skin Sens. 1

Aquatic Acute 1

Aquatic Chronic 1

H350i

H372**

H317

H400

H410

GHS08

GHS07

GHS09

Dgr

H350i

H372**

H317

H410

 

 

►M2  H ◄

028-043-00-0

cobalt nickel gray periclase;

C.I. Pigment Black 25;

C.I. 77332; [1]

cobalt nickel dioxide; [2]

cobalt nickel oxide [3]

269-051-6 [1]

261-346-8 [2]

- [3]

68186-89-0 [1]

58591-45-0 [2]

12737-30-3 [3]

Carc. 1A

STOT RE 1

Skin Sens. 1

H350i

H372**

H317

GHS08

GHS07

Dgr

H350i

H372**

H317

 

 

►M2  H ◄

028-044-00-6

nickel tin trioxide;

nickel stannate

234-824-9

12035-38-0

Carc. 1A

STOT RE 1

Skin Sens. 1

H350i

H372**

H317

GHS08

GHS07

Dgr

H350i

H372**

H317

 

 

►M2  H ◄

028-045-00-1

nickel triuranium decaoxide

239-876-6

15780-33-3

Carc. 1A

STOT RE 1

Skin Sens. 1

H350i

H372**

H317

GHS08

GHS07

Dgr

H350i

H372**

H317

 

 

►M2  H ◄

028-046-00-7

nickel dithiocyanate

237-205-1

13689-92-4

Carc. 1A

Muta. 2

Repr. 1B

STOT RE 1

Resp. Sens. 1

Skin Sens. 1

Aquatic Acute 1

Aquatic Chronic 1

H350i

H341

H360D***

H372**

H334

H317

H400

H410

GHS08

GHS09

Dgr

H350i

H341

H360D***

H372**

H334

H317

H410

EUH032

STOT RE 1; H372: C ≥ 1 %

STOT RE 2; H373: 0,1 % ≤ C < 1 %

Skin Sens. 1; H317: C ≥ 0,01 %

M=1

►M2  H ◄

028-047-00-2

nickel dichromate

239-646-5

15586-38-6

Carc. 1A

Muta. 2

Repr. 1B

STOT RE 1

Resp. Sens. 1

Skin Sens. 1

Aquatic Acute 1

Aquatic Chronic 1

H350i

H341

H360D***

H372**

H334

H317

H400

H410

GHS08

GHS09

Dgr

H350i

H341

H360D***

H372**

H334

H317

H410

 

STOT RE 1; H372: C ≥ 1 %

STOT RE 2; H373: 0,1 % ≤ C < 1 %

Skin Sens. 1; H317: C ≥ 0,01 %

M=1

►M2  H ◄

028-048-00-8

nickel(II) selenite

233-263-7

10101-96-9

Carc. 1A

STOT RE 1

Resp. Sens. 1

Skin Sens. 1

Aquatic Acute 1

Aquatic Chronic 1

H350i

H372**

H334

H317

H400

H410

GHS08

GHS09

Dgr

H350i

H372**

H334

H317

H410

 

 

►M2  H ◄

028-049-00-3

nickel selenide

215-216-2

1314-05-2

Carc. 1A

STOT RE 1

Skin Sens. 1

Aquatic Acute 1

Aquatic Chronic 1

H350i

H372**

H317

H400

H410

GHS08

GHS07

GHS09

Dgr

H350i

H372**

H317

H410

 

 

►M2  H ◄

028-050-00-9

silicic acid, lead nickel salt

68130-19-8

Carc. 1A

Repr. 1A

STOT RE 1

Skin Sens. 1

Aquatic Acute 1

Aquatic Chronic 1

H350i

H360Df

H372**

H317

H400

H410

GHS08

GHS07

GHS09

Dgr

H350i

H360Df

H372**

H317

H410

 

 

►M2  H ◄

028-051-00-4

nickel diarsenide; [1]

nickel arsenide [2]

235-103-1 [1]

248-169-1 [2]

12068-61-0 [1]

27016-75-7 [2]

Carc. 1A

STOT RE 1

Skin Sens. 1

Aquatic Acute 1

Aquatic Chronic 1

H350i

H372**

H317

H400

H410

GHS08

GHS07

GHS09

Dgr

H350i

H372**

H317

H410

 

 

►M2  H ◄

▼M6

028-052-00-X

nickel barium titanium primrose priderite;

C.I. Pigment Yellow 157;

C.I. 77900

271-853-6

68610-24-2

Carc. 1A

STOT RE 1

Skin Sens. 1

H350i

H372**

H317

GHS08

GHS07

Dgr

H350i

H372**

H317

 

 

 

▼M1

028-053-00-5

nickel dichlorate; [1]

nickel dibromate; [2]

ethyl hydrogen sulfate, nickel(II) salt [3]

267-897-0 [1]

238-596-1 [2]

275-897-7 [3]

67952-43-6 [1]

14550-87-9 [2]

71720-48-4 [3]

Carc. 1A

Muta. 2

Repr. 1B

STOT RE 1

Resp. Sens. 1

Skin Sens. 1

Aquatic Acute 1

Aquatic Chronic 1

H350i

H341

H360D***

H372**

H334

H317

H400

H410

GHS08

GHS09

Dgr

H350i

H341

H360D***

H372**

H334

H317

H410

 

STOT RE 1; H372: C ≥ 1 %

STOT RE 2; H373: 0,1 % ≤ C < 1 %

Skin Sens. 1; H317: C ≥ 0,01 %1

M=1

►M2  H ◄

028-054-00-0

nickel(II) trifluoroacetate; [1]

nickel(II) propionate; [2]

nickel bis(benzenesulfonate); [3]

nickel(II) hydrogen citrate; [4]

citric acid, ammonium nickel salt; [5]

citric acid, nickel salt; [6]

nickel bis(2-ethylhexanoate); [7]

2-ethylhexanoic acid, nickel salt; [8]

dimethylhexanoic acid nickel salt; [9]

nickel(II) isooctanoate; [10]

nickel isooctanoate; [11]

nickel bis(isononanoate); [12]

nickel(II) neononanoate; [13]

nickel(II) isodecanoate; [14]

nickel(II) neodecanoate; [15]

neodecanoic acid, nickel salt; [16]

nickel(II) neoundecanoate; [17]

bis(d-gluconato-O 1,O 2)nickel; [18]

nickel 3,5-bis(tert-butyl)-4-hydroxybenzoate (1:2); [19]

nickel(II) palmitate; [20]

(2-ethylhexanoato-O)(isononanoato-O)nickel; [21]

(isononanoato-O)(isooctanoato-O)nickel; [22]

(isooctanoato-O)(neodecanoato-O)nickel; [23]

(2-ethylhexanoato-O)(isodecanoato-O)nickel; [24]

(2-ethylhexanoato-O)(neodecanoato-O)nickel; [25]

(isodecanoato-O)(isooctanoato-O)nickel; [26]

(isodecanoato-O)(isononanoato-O)nickel; [27]

(isononanoato-O)(neodecanoato-O)nickel; [28]

fatty acids, C6-19-branched, nickel salts; [29]

fatty acids, C8-18 and C18-unsaturated, nickel salts; [30]

2,7-naphthalenedisulfonic acid, nickel(II) salt; [31]

240-235-8 [1]

222-102-6 [2]

254-642-3 [3]

242-533-3 [4]

242-161-1 [5]

245-119-0 [6]

224-699-9 [7]

231-480-1 [8]

301-323-2 [9]

249-555-2 [10]

248-585-3 [11]

284-349-6 [12]

300-094-6 [13]

287-468-1 [14]

287-469-7 [15]

257-447-1 [16]

300-093-0 [17]

276-205-6 [18]

258-051-1 [19]

237-138-8 [20]

287-470-2 [21]

287-471-8 [22]

284-347-5 [23]

284-351-7 [24]

285-698-7 [25]

285-909-2 [26]

284-348-0 [27]

287-592-6 [28]

294-302-1 [29]

283-972-0 [30]

- [31]

16083-14-0 [1]

3349-08-4 [2]

39819-65-3 [3]

18721-51-2 [4]

18283-82-4 [5]

22605-92-1 [6]

4454-16-4 [7]

7580-31-6 [8]

93983-68-7 [9]

29317-63-3 [10]

27637-46-3 [11]

84852-37-9 [12]

93920-10-6 [13]

85508-43-6 [14]

85508-44-7 [15]

51818-56-5 [16]

93920-09-3 [17]

71957-07-8 [18]

52625-25-9 [19]

13654-40-5 [20]

85508-45-8 [21]

85508-46-9 [22]

84852-35-7 [23]

84852-39-1 [24]

85135-77-9 [25]

85166-19-4 [26]

84852-36-8 [27]

85551-28-6 [28]

91697-41-5 [29]

84776-45-4 [30]

72319-19-8 [31]

Carc. 1A

Muta. 2

Repr. 1B

STOT RE 1

Resp. Sens. 1

Skin Sens. 1

Aquatic Acute 1

Aquatic Chronic 1

H350i

H341

H360D***

H372**

H334

H317

H400

H410

GHS08

GHS09

Dgr

H350i

H341

H360D***

H372**

H334

H317

H410

 

STOT RE 1; H372: C ≥ 1 %

STOT RE 2; H373: 0,1 % ≤ C < 1 %

Skin Sens. 1; H317: C ≥ 0,01 %

M=1

►M2  H ◄

028-055-00-6

nickel(II) sulfite; [1]

nickel tellurium trioxide; [2]

nickel tellurium tetraoxide; [3]

molybdenum nickel hydroxide oxide phosphate [4]

231-827-7 [1]

239-967-0 [2]

239-974-9 [3]

268-585-7 [4]

7757-95-1 [1]

15851-52-2 [2]

15852-21-8 [3]

68130-36-9 [4]

Carc. 1A

STOT RE 1

Resp. Sens. 1

Skin Sens. 1

Aquatic Acute 1

Aquatic Chronic 1

H350i

H372**

H334

H317

H400

H410

GHS08

GHS09

Dgr

H350i

H372**

H334

H317

H410

 

 

►M2  H ◄

028-056-00-1

nickel boride (NiB); [1]

dinickel boride; [2]

trinickel boride; [3]

nickel boride; [4]

dinickel silicide; [5]

nickel disilicide; [6]

dinickel phosphide; [7]

nickel boron phosphide [8]

234-493-0 [1]

234-494-6 [2]

234-495-1 [3]

235-723-2 [4]

235-033-1 [5]

235-379-3 [6]

234-828-0 [7]

- [8]

12007-00-0 [1]

12007-01-1 [2]

12007-02-2 [3]

12619-90-8 [4]

12059-14-2 [5]

12201-89-7 [6]

12035-64-2 [7]

65229-23-4 [8]

Carc. 1A

STOT RE 1

Skin Sens. 1

Aquatic Acute 1

Aquatic Chronic 1

H350i

H372**

H317

H400

H410

GHS08

GHS07

GHS09

Dgr

H350i

H372**

H317

H410

 

 

►M2  H ◄

028-057-00-7

dialuminium nickel tetraoxide; [1]

nickel titanium trioxide; [2]

nickel titanium oxide; [3]

nickel divanadium hexaoxide; [4]

cobalt dimolybdenum nickel octaoxide; [5]

nickel zirkonium trioxide; [6]

molybdenum nickel tetraoxide; [7]

nickel tungsten tetraoxide; [8]

olivine, nickel green; [9]

lithium nickel dioxide; [10]

molybdenum nickel oxide; [11]

234-454-8 [1]

234-825-4 [2]

235-752-0 [3]

257-970-5 [4]

268-169-5 [5]

274-755-1 [6]

238-034-5 [7]

238-032-4 [8]

271-112-7 [9]

- [10]

- [11]

12004-35-2 [1]

12035-39-1 [2]

12653-76-8 [3]

52502-12-2 [4]

68016-03-5 [5]

70692-93-2 [6]

14177-55-0 [7]

14177-51-6 [8]

68515-84-4 [9]

12031-65-1 [10]

12673-58-4 [11]

Carc. 1A

STOT RE 1

Skin Sens. 1

H350i

H372**

H317

GHS08

GHS07

Dgr

H350i

H372**

H317

 

 

►M2  H ◄

028-058-00-2

cobalt lithium nickel oxide

442-750-5

Carc. 1A

Acute Tox. 2 *

STOT RE 1

Skin Sens. 1

Aquatic Acute 1

Aquatic Chronic 1

H350i

H330

H372**

H317

H400

H410

GHS06

GHS08

GHS09

Dgr

H350i

H330

H372**

H317

H410

 

 

 

▼B

029-001-00-4

copper chloride;

copper (I) chloride;

cuprous chloride

231-842-9

7758-89-6

Acute Tox. 4 (*)

Aquatic Acute 1

Aquatic Chronic 1

H302

H400

H410

GHS07

GHS09

Wng

H302

H400

H410

 

 

 

029-002-00-X

dicopper oxide;

copper (I) oxide

215-270-7

1317-39-1

Acute Tox. 4 (*)

Aquatic Acute 1

Aquatic Chronic 1

H302

H400

H410

GHS07

GHS09

Wng

H302

H410

 

 

 

029-003-00-5

Naphthenic acids, copper salts;

copper naphthenate

215-657-0

1338-02-9

Flam. Liq. 3

Acute Tox. 4 (*)

Aquatic Acute 1

Aquatic Chronic 1

H226

H302

H400

H410

GHS02

GHS07

GHS09

Wng

H226

H302

H410

 

 

 

029-004-00-0

copper sulphate

231-847-6

7758-98-7

Acute Tox. 4 (*)

Eye Irrit. 2

Skin Irrit. 2

Aquatic Acute 1

Aquatic Chronic 1

H302

H319

H315

H400

H410

GHS07

GHS09

Wng

H302

H319

H315

H410

 

 

 

029-005-00-6

(tris(chloromethyl)phthalocyaninato)copper(II), reaction products with N-methylpiperazine and methoxyacetic acid

401-260-1

Eye Irrit. 2

H319

GHS07

Wng

H319

 

 

 

029-006-00-1

tris(octadec-9-enylammonium) (trisulfonatophthalocyaninato)copper(II)

403-210-4

Eye Dam. 1

Aquatic Chronic 2

H318

H411

GHS05

GHS09

Dgr

H318

H411

 

 

 

029-007-00-7

(trisodium (2-((3-(6-(2-chloro-5-sulfonato)anilino)-4-(3-carboxypyridinio)-1,3,5-triazin-2-ylamino)-2-oxido-5-sulfonatophenylazo)phenylmethylazo)-4-sulfonatobenzoato)copper(3-)) hydroxide

404-670-9

89797-01-3

Skin Sens. 1

H317

GHS07

Wng

H317

 

 

G

029-008-00-2

copper(II) methanesulfonate

405-400-2

54253-62-2

Acute Tox. 4 (*)

Eye Dam. 1

Aquatic Acute 1

Aquatic Chronic 1

H302

H318

H400

H410

GHS05

GHS07

GHS09

Dgr

H302

H318

H410

 

 

 

029-009-00-8

phthalocyanine-N-[3-(diethylamino)propyl]sulfonamide copper complex

413-650-9

93971-95-0

Aquatic Chronic 3

H412

H412

 

 

 

029-010-00-3

reaction mass of compounds from (dodecakis(p-tolylthio)phthalocyaninato)copper(II) to (hexadecakis(p-tolylthio)phthalocyaninato)copper(II)

407-700-9

101408-30-4

Skin Sens. 1

H317

GHS07

Wng

H317

 

 

 

029-011-00-9

sodium [29H,31H-phthalocyaninato-(2-)-N29,N30,N31,N32]-((3-(N-methyl-N-(2-hydroxyethyl)amino)propyl)amino)sulfonyl-sulfonato, copper complex

412-730-0

150522-10-4

Skin Corr. 1B

H314

GHS05

Dgr

H314

 

 

 

029-012-00-4

sodium ((N-(3-trimethylammoniopropyl)sulfamoyl)methylsulfonatophthalocyaninato)copper(II)

407-340-2

124719-24-0

Eye Dam. 1

H318

GHS05

Dgr

H318

 

 

 

▼M1

029-013-00-X

trisodium(2-(α-(3-(4-chloro-6-(2-(2-(vinylsulfonyl)ethoxy)ethylamino)-1,3,5-triazin-2-ylamino)-2-oxido-5-sulfonatophenylazo)benzylidenehydrazino)-4-sulfonatobenzoato)copper(II)

407-580-8

130201-51-3

Eye Dam. 1

H318

GHS05

Dgr

H318

 

 

 

▼M1

029-014-00-5

reaction mass of: 2,2'-[[cis-1,2-cyclohexanediylbis(nitrilomethylidene)]bis[phenolate]](2-)N,N',O,O'-copper complex;

2,2'-[[trans-1,2-cyclohexanediylbis(nitrilomethylidyne)]bis[phenolate]](2-)N,N',O,O'-copper complex

419-610-7

171866-24-3

STOT RE 2 *

Aquatic Chronic 2

H373**

H411

GHS08

GHS09

Wng

H373**

H411

 

 

 

▼B

030-001-00-1

zinc powder - zinc dust (pyrophoric)

231-175-3

7440-66-6

Water-react. 1

Pyr. Sol. 1

Aquatic Acute 1

Aquatic Chronic 1

H260

H250

H400

H410

GHS02

GHS09

Dgr

H260

H250

H410

 

 

T

030-001-01-9

zinc powder - zinc dust (stabilised)

231-175-3

7440-66-6

Aquatic Acute 1

Aquatic Chronic 1

H400

H410

GHS09

Wng

H410

 

 

 

030-003-00-2

zinc chloride

231-592-0

7646-85-7

Acute Tox. 4 (*)

Skin Corr. 1B

Aquatic Acute 1

Aquatic Chronic 1

H302

H314

H400

H410

GHS05

GHS07

GHS09

Dgr

H302

H314

H410

 

STOT SE 3; H335: C ≥ 5 %

 

030-004-00-8

dimethylzinc; [1]

diethylzinc [2]

208-884-1 [1]

209-161-3 [2]

544-97-8 [1]

557-20-0 [2]

Pyr. Liq. 1

Water-react. 1

Skin Corr. 1B

Aquatic Acute 1

Aquatic Chronic 1

H250

H260

H314

H400

H410

GHS02

GHS05

GHS09

Dgr

H250

H260

H314

H410

EUH014

 

 

030-005-00-3

diamminediisocyanatozinc

401-610-3

Acute Tox. 4 (*)

Eye Dam. 1

Resp. Sens. 1

Skin Sens. 1

Aquatic Acute 1

H302

H318

H334

H317

H400

GHS05

GHS08

GHS07

GHS09

Dgr

H302

H318

H334

H317

H400

 

 

 

030-006-00-9

zinc sulphate (hydrous) (mono-, hexa- and hepta hydrate); [1]

zinc sulphate (anhydrous) [2]

231-793-3 [1]

231-793-3 [2]

7446-19-7 [1]

7733-02-0 [2]

Acute Tox. 4 (*)

Eye Dam. 1

Aquatic Acute 1

Aquatic Chronic 1

H302

H318

H400

H410

GHS05

GHS07

GHS09

Dgr

H302

H318

H410

 

 

 

030-007-00-4

bis(3,5-di-tert-butylsalicylato-O 1,O 2)zinc

403-360-0

42405-40-3

Flam. Sol. 1

Acute Tox. 4 (*)

Aquatic Acute 1

Aquatic Chronic 1

H228

H302

H400

H410

GHS02

GHS07

GHS09

Dgr

H228

H302

H410

 

 

T

030-008-00-X

hydroxo(2-(benzenesulfonamido)benzoato)zinc(II)

403-750-0

113036-91-2

Acute Tox. 4 (*)

Aquatic Chronic 2

H332

H411

GHS07

GHS09

Wng

H332

H411

 

 

 

▼M1

030-009-00-5

zinc-bis(4-(n-octyloxycarbonylamino)salicylate) dihydrate

417-130-2

Eye Dam. 1

Aquatic Chronic 2

H318

H411

GHS05

GHS09

Dgr

H318

H411

 

 

 

030-010-00-0

2-dodec-1-enylbutanedioic acid, 4-methyl ester zinc salt

430-740-3

Aquatic Chronic 2

H411

GHS09

H411

 

 

 

▼B

030-011-00-6

trizinc bis(orthophosphate)

231-944-3

7779-90-0

Aquatic Acute 1

Aquatic Chronic 1

H400

H410

GHS09

Wng

H410

 

 

 

▼M7

030-012-00-1

aluminium-magnesium-zinc-carbonate-hydroxide

423-570-6

169314-88-9

Aquatic Chronic 4

H413

 

H413

 

 

 

▼B

030-013-00-7

zinc oxide

215-222-5

1314-13-2

Aquatic Acute 1

Aquatic Chronic 1

H400

H410

GHS09

Wng

H410

 

 

 

▼M1

030-015-00-8

tetrazinc(2+)bis(hexacyanocobalt(3+))diacetate

440-060-9

Aquatic Chronic 2

H411

GHS09

H411

 

 

 

▼M11

031-001-00-4

galliumarseniid

215-114-8

1303-00-0

Repr. 1B

Carc. 1B

STOT RE 1

H360F

H350

H372 (hingamis- ja vereloomeelundid)

GHS08

Dgr

H360F

H350

H372 (hingamis- ja vereloomeelundid)

 

 

 

▼B

033-001-00-X

arsenic

231-148-6

7440-38-2

Acute Tox. 3 (*)

Acute Tox. 3 (*)

Aquatic Acute 1

Aquatic Chronic 1

H331

H301

H400

H410

GHS06

GHS09

Dgr

H331

H301

H410

 

 

 

033-002-00-5

arsenic compounds, with the exception of those specified elsewhere in this Annex

Acute Tox. 3 (*)

Acute Tox. 3 (*)

Aquatic Acute 1

Aquatic Chronic 1

H331

H301

H400

H410

GHS06

GHS09

Dgr

H331

H301

H410

 

(*)

A1

033-003-00-0

diarsenic trioxide;

arsenic trioxide

215-481-4

1327-53-3

Carc. 1A

Acute Tox. 2 (*)

Skin Corr. 1B

Aquatic Acute 1

Aquatic Chronic 1

H350

H300

H314

H400

H410

GHS06

GHS08

GHS05

GHS09

Dgr

H350

H300

H314

H410

 

 

 

033-004-00-6

diarsenic pentaoxide;

arsenic pentoxide;

arsenic oxide

215-116-9

1303-28-2

Carc. 1A

Acute Tox. 3 (*)

Acute Tox. 3 (*)

Aquatic Acute 1

Aquatic Chronic 1

H350

H331

H301

H400

H410

GHS06

GHS08

GHS09

Dgr

H350

H331

H301

H410

 

 

 

▼M1

033-005-00-1

arsenic acid and its salts with the exception of those specified elsewhere in this Annex

Carc. 1A

Acute Tox. 3 *

Acute Tox. 3 *

Aquatic Acute 1

Aquatic Chronic 1

H350

H331

H301

H400

H410

GHS06

GHS08

GHS09

Dgr

H350

H331

H301

H410

 

 

A

▼B

033-006-00-7

arsine

232-066-3

7784-42-1

Flam. Gas 1

Press. Gas

Acute Tox. 2 (*)

STOT RE 2 (*)

Aquatic Acute 1

Aquatic Chronic 1

H220

H330

H373 (**)

H400

H410

GHS02

GHS04

GHS06

GHS08

GHS09

Dgr

H220

H330

H373 (**)

H410

 

 

U

033-007-00-2

tert-butylarsine

423-320-6

4262-43-5

Pyr. Liq. 1

Acute Tox. 2 (*)

H250

H330

GHS02

GHS06

Dgr

H250

H330

 

 

 

034-001-00-2

selenium

231-957-4

7782-49-2

Acute Tox. 3 (*)

Acute Tox. 3 (*)

STOT RE 2 (*)

Aquatic Chronic 4

H331

H301

H373 (**)

H413

GHS06

GHS08

Dgr

H331

H301

H373 (**)

H413

 

 

 

▼M1

034-002-00-8

selenium compounds with the exception of cadmium sulphoselenide and those specified elsewhere in this Annex

Acute Tox. 3 *

Acute Tox. 3 *

STOT RE 2

Aquatic Acute 1

Aquatic Chronic 1

H331

H301

H373**

H400

H410

GHS06

GHS08

GHS09

Dgr

H331

H301

H373**

H410

 

 

A

▼B

034-003-00-3

sodium selenite

233-267-9

10102-18-8

Acute Tox. 2 (*)

Acute Tox. 3 (*)

Skin Sens. 1

Aquatic Chronic 2

H300

H331

H317

H411

GHS06

GHS09

Dgr

H300

H331

H317

H411

EUH031

 

 

035-001-00-5

bromine

231-778-1

7726-95-6

Acute Tox. 2 (*)

Skin Corr. 1A

Aquatic Acute 1

H330

H314

H400

GHS06

GHS05

GHS09

Dgr

H330

H314

H400

 

 

 

035-002-00-0

hydrogen bromide

233-113-0

10035-10-6

Press. Gas

Skin Corr. 1A

STOT SE 3

H314

H335

GHS04

GHS05

GHS07

Dgr

H314

H335

 

 

U

035-002-01-8

hydrobromic acid ... %

Skin Corr. 1B

STOT SE 3

H314

H335

GHS05

GHS07

Dgr

H314

H335

 

Skin Corr. 1B; H314: C ≥ 40 %

Skin Irrit. 2; H315: 10 % ≤ C < 40 %

Eye Irrit. 2; H319: 10 % ≤ C < 40 %

STOT SE 3; H335: C ≥ 10 %

B

035-003-00-6

potassium bromate

231-829-8

7758-01-2

Ox. Sol. 1

Carc. 1B

Acute Tox. 3 (*)

H271

H350

H301

GHS03

GHS06

GHS08

Dgr

H271

H350

H301

 

 

 

035-004-00-1

2-hydroxyethylammonium perbromide

407-440-6

Ox. Sol. 2 (****)

Acute Tox. 4 (*)

Skin Corr. 1A

Skin Sens. 1

Aquatic Acute 1

H272

H302

H314

H317

H400

GHS03

GHS05

GHS07

GHS09

Dgr

H272

H302

H314

H317

H400

 

 

 

040-001-00-3

zirconium powder (pyrophoric)

231-176-9

7440-67-7

Water-react. 1

Pyr. Sol. 1

H260

H250

GHS02

Dgr

H260

H250

 

 

T

040-002-00-9

zirconium powder, dry (non pyrophoric)

Self-heat. 1

H251

GHS02

Dgr

H251

 

 

T

▼M1

040-003-00-4

reaction product of 3,5-di-tert-butylsalicylic acid and zirconium oxychloride, dehydrated, basic Zr: DTBS = 1,0: 1,0 to 1,0: 1,5

430-610-6

226996-19-6

Aquatic Acute 1

Aquatic Chronic 1

H400

H410

GHS09

Wng

H410

 

 

 

▼M1

042-001-00-9

molybdenum trioxide

215-204-7

1313-27-5

Carc. 2

Eye Irrit. 2

STOT SE 3

H351

H319

H335

GHS08

GHS07

Wng

H351

H319

H335

 

 

 

042-002-00-4

tetrakis(dimethylditetradecylammonium) hexa-μ-oxotetra-μ3-oxodi-μ5-oxotetradecaoxooctamolybdate(4-)

404-760-8

117342-25-3

Acute Tox. 3 *

Eye Dam. 1

H331

H318

GHS06

GHS05

Dgr

H331

H318

 

 

 

▼B

042-003-00-X

tetrakis(trimethylhexadecylammonium) hexa-mu-oxotetra-mu3-oxodi-mu5-oxotetradecaoxooctamolybdate(4-)

404-860-1

116810-46-9

Flam. Sol. 1

Eye Dam. 1

Aquatic Acute 1

Aquatic Chronic 1

H228

H318

H400

H410

GHS02

GHS05

GHS09

Dgr

H228

H318

H410

 

 

T

042-004-00-5

Reaction product of ammonium molybdate and C12-C24-diethoxylated alkylamine (1:5-1:3)

412-780-3

Skin Irrit. 2

Skin Sens. 1

Aquatic Chronic 2

H315

H317

H411

GHS07

GHS09

Wng

H315

H317

H411

 

 

 

▼M1

042-005-00-0

reaction mass of: mono- and di-glycerols of canola oil;

canola oil acid amide of branched 1,3-propanediamine,N-[3-(tridecyloxy)-propyl];

N,N-diorgano dithiocarbamate molybdenum complex

434-240-6

Skin Sens. 1

Aquatic Chronic 2

H317

H411

GHS07

GHS09

Wng

H317

H411

 

 

 

046-001-00-X

tetraammine palladium (II) hydrogen carbonate

425-270-0

134620-00-1

Acute Tox. 4 *

STOT RE 2 *

Eye Dam. 1

Skin Sens. 1

Aquatic Acute 1

Aquatic Chronic 1

H302

H373**

H318

H317

H400

H410

GHS05

GHS08

GHS07

GHS09

Dgr

H302

H373**

H318

H317

H410

 

 

 

▼M1

047-001-00-2

silver nitrate

231-853-9

7761-88-8

Ox. Sol. 2

Skin Corr. 1B

Aquatic Acute 1

Aquatic Chronic 1

H272

H314

H400

H410

GHS03

GHS05

GHS09

Dgr

H272

H314

H410

 

 

 

▼M1

047-002-00-8

polyphosphoric acid, copper, sodium, magnesium, calcium, silver and zinc salt

416-850-4

Aquatic Acute 1

Aquatic Chronic 1

H400

H410

GHS09

Wng

H410

 

 

 

▼B

048-001-00-5

cadmium compounds, with the exception of cadmium sulphoselenide (xCdS.yCdSe),

reaction mass of cadmium sulphide with zinc sulphide (xCdS.yZnS), reaction mass of cadmium sulphide with mercury sulphide (xCdS.yHgS), and those specified elsewhere in this Annex

Acute Tox. 4 (*)

Acute Tox. 4 (*)

Acute Tox. 4 (*)

Aquatic Acute 1

Aquatic Chronic 1

H332

H312

H302

H400

H410

GHS07

GHS09

Wng

H332

H312

H302

H410

 

(*)

A1

048-002-00-0

cadmium (non-pyrophoric); [1]

cadmium oxide (non-pyrophoric) [2]

231-152-8 [1]

215-146-2 [2]

7440-43-9 [1]

1306-19-0 [2]

Carc. 1B

Muta. 2

Repr. 2

Acute Tox. 2 (*)

STOT RE 1

Aquatic Acute 1

Aquatic Chronic 1

H350

H341

H361fd

H330

H372 (**)

H400

H410

GHS06

GHS08

GHS09

Dgr

H350

H341

H361fd

H330

H372 (**)

H410

 

 

 

048-003-00-6

cadmium diformate;

cadmiumformate

224-729-0

4464-23-7

Acute Tox. 3 (*)

Acute Tox. 3 (*)

Carc. 2

STOT RE 2 (*)

Aquatic Acute 1

Aquatic Chronic 1

H331

H301

H351

H373 (**)

H400

H410

GHS06

GHS08

GHS09

Dgr

H331

H301

H351

H373 (**)

H410

 

(*)

STOT RE 2; H373: C ≥ 0,25 %

 

048-004-00-1

cadmium cyanide

208-829-1

542-83-6

Acute Tox. 2 (*)

Acute Tox. 1

Acute Tox. 2 (*)

Carc. 2

STOT RE 2 (*)

Aquatic Acute 1

Aquatic Chronic 1

H330

H310

H300

H351

H373 (**)

H400

H410

GHS06

GHS08

GHS09

Dgr

H330

H310

H300

H351

H373 (**)

H410

EUH032

STOT RE 2; H373: C ≥ 0,1 %

EUH032: C ≥ 1 %

 

048-005-00-7

cadmiumhexafluorosilicate(2-);

cadmium fluorosilica

241-084-0

17010-21-8

Acute Tox. 3 (*)

Acute Tox. 3 (*)

Carc. 2

STOT RE 2 (*)

Aquatic Acute 1

Aquatic Chronic 1

H331

H301

H351

H373 (**)

H400

H410

GHS06

GHS08

GHS09

Dgr

H331

H301

H351

H373 (**)

H410

 

(*)

STOT RE 2; H373: C ≥ 0,1 %

 

048-006-00-2

cadmium fluoride

232-222-0

7790-79-6

Carc. 1B

Muta. 1B

Repr. 1B

Acute Tox. 2 (*)

Acute Tox. 3 (*)

STOT RE 1

Aquatic Acute 1

Aquatic Chronic 1

H350

H340

H360FD

H330

H301

H372 (**)

H400

H410

GHS06

GHS08

GHS09

Dgr

H350

H340

H360FD

H330

H301

H372 (**)

H410

 

Carc. 1B; H350: C ≥ 0.01 %

(*) oral

STOT RE 1; H372: C ≥ 7 %

STOT RE 2: 0,1 % ≤ C < 7 %

 

048-007-00-8

cadmium iodide

232-223-6

7790-80-9

Acute Tox. 3 (*)

Acute Tox. 3 (*)

Carc. 2

STOT RE 2 (*)

Aquatic Acute 1

Aquatic Chronic 1

H331

H301

H351

H373 (**)

H400

H410

GHS06

GHS08

GHS09

Dgr

H331

H301

H351

H373 (**)

H410

 

(*)

STOT RE 2; H373: C ≥ 0,1 %

 

048-008-00-3

cadmium chloride

233-296-7

10108-64-2

Carc. 1B

Muta. 1B

Repr. 1B

Acute Tox. 2 (*)

Acute Tox. 3 (*)

STOT RE 1

Aquatic Acute 1

Aquatic Chronic 1

H350

H340

H360FD

H330

H301

H372 (**)

H400

H410

GHS06

GHS08

GHS09

Dgr

H350

H340

H360FD

H330

H301

H372 (**)

H410

 

Carc. 1B; H350: C ≥ 0,01 %

(*) oral

STOT RE 1; H372: C ≥ 7 %

STOT RE 2; H373: 0,1 % ≤ C < 7 %

 

048-009-00-9

cadmium sulphate

233-331-6

10124-36-4

Carc. 1B

Muta. 1B

Repr. 1B

Acute Tox. 2 (*)

Acute Tox. 3 (*)

STOT RE 1

Aquatic Acute 1

Aquatic Chronic 1

H350

H340

H360FD

H330

H301

H372 (**)

H400

H410

GHS06

GHS08

GHS09

Dgr

H350

H340

H360FD

H330

H301

H372 (**)

H410

 

Carc. 1B; H350: C ≥ 0,01 %

(*) oral

STOT RE 1; H372: C ≥ 7 %

STOT RE 2; H373: 0,1 % ≤ C < 7 %

 

048-010-00-4

cadmium sulphide

215-147-8

1306-23-6

Carc. 1B

Muta. 2

Repr. 2

STOT RE 1

Acute Tox. 4 (*)

Aquatic Chronic 4

H350

H341

H361fd

H372 (**)

H302

H413

GHS08

GHS07

Dgr

H350

H341

H361fd

H372 (**)

H302

H413

 

(*)

STOT RE 1; H372: C ≥ 10 %

STOT RE 2; H373: 0,1 % ≤ C < 10 %

1

048-011-00-X

cadmium (pyrophoric)

231-152-8

7440-43-9

Pyr. Sol. 1

Carc. 1B

Muta. 2

Repr. 2

Acute Tox. 2 (*)

STOT RE 1

Aquatic Acute 1

Aquatic Chronic 1

H250

H350

H341

H361fd

H330

H372 (**)

H400

H410

GHS02

GHS06

GHS08

GHS09

Dgr

H250

H350

H341

H361fd

H330

H372 (**)

H410

 

 

 

050-001-00-5

tin tetrachloride;

stannic chloride

231-588-9

7646-78-8

Skin Corr. 1B

Aquatic Chronic 3

H314

H412

GHS05

Dgr

H314

H412

 

STOT SE 3; H335: C ≥ 5 %

 

▼M1

050-002-00-0

cyhexatin (ISO);

hydroxytricyclohexylstannane;

tri(cyclohexyl)tin hydroxide

236-049-1

13121-70-5

Acute Tox. 4 *

Acute Tox. 4 *

Acute Tox. 4 *

Aquatic Acute 1

Aquatic Chronic 1

H332

H312

H302

H400

H410

GHS07

GHS09

Wng

H332

H312

H302

H410

 

M=1000

 

050-003-00-6

fentin acetate (ISO);

triphenyltin acetate

212-984-0

900-95-8

Carc. 2

Repr. 2

Acute Tox. 2 *

Acute Tox. 3 *

Acute Tox. 3 *

STOT RE 1

STOT SE 3

Skin Irrit. 2

Eye Dam. 1

Aquatic Acute 1

Aquatic Chronic 1

H351

H361d***

H330

H311

H301

H372**

H335

H315

H318

H400

H410

GHS06

GHS05

GHS08

GHS09

Dgr

H351

H361d***

H330

H311

H301

H372**

H335

H315

H318

H410

 

M=10

 

050-004-00-1

fentin hydroxide (ISO);

triphenyltin hydroxide

200-990-6

76-87-9

Carc. 2

Repr. 2

Acute Tox. 2 *

Acute Tox. 3 *

Acute Tox. 3 *

STOT RE 1

STOT SE 3

Skin Irrit. 2

Eye Dam. 1

Aquatic Acute 1

Aquatic Chronic 1

H351

H361d***

H330

H311

H301

H372**

H335

H315

H318

H400

H410

GHS06

GHS05

GHS08

GHS09

Dgr

H351

H361d***

H330

H311

H301

H372**

H335

H315

H318

H410

 

M=10

 

▼B

050-005-00-7

trimethyltin compounds, with the exception of those specified elsewhere in this Annex

Acute Tox. 2 (*)

Acute Tox. 1

Acute Tox. 2 (*)

Aquatic Acute 1

Aquatic Chronic 1

H330

H310

H300

H400

H410

GHS06

GHS09

Dgr

H330

H310

H300

H410

 

(*)

A1

050-006-00-2

triethyltin compounds, with the exception of those specified elsewhere in this Annex

Acute Tox. 2 (*)

Acute Tox. 1

Acute Tox. 2 (*)

Aquatic Acute 1

Aquatic Chronic 1

H330

H310

H300

H400

H410

GHS06

GHS09

Dgr

H330

H310

H300

H410

 

(*)

A1

050-007-00-8

tripropyltin compounds, with the exception of those specified elsewhere in this Annex

Acute Tox. 3 (*)

Acute Tox. 3 (*)

Acute Tox. 3 (*)

Aquatic Acute 1

Aquatic Chronic 1

H331

H311

H301

H400

H410

GHS06

GHS09

Dgr

H331

H311

H301

H410

 

(*)

A1

▼M11

050-008-00-3

tributüültina ühendid, välja arvatud mujal käesolevas lisas määratletud

Repr. 1B

Acute Tox. 3

Acute Tox. 4*

STOT RE 1

Skin Irrit. 2

Eye Irrit. 2

Aquatic Acute 1

Aquatic Chronic 1

H360FD

H301

H312

H372**

H315

H319

H400

H410

GHS08

GHS06

GHS09

Dgr

H360FD

H301

H312

H372**

H315

H319

H410

 

*

STOT RE 1; H372: C ≥ 1 %

STOT RE 2; H373: 0,25 % ≤ C < 1 %

Skin Irrit. 2; H315:C ≥ 1 %

Eye Irrit. 2; H319:C ≥ 1 %

M = 10

A

1

▼B

050-009-00-9

fluorotripentylstannane; [1]

hexapentyldistannoxane [2]

243-546-7 [1]

247-143-7 [2]

20153-49-5 [1]

25637-27-8 [2]

Acute Tox. 4 (*)

Acute Tox. 4 (*)

Acute Tox. 4 (*)

Aquatic Acute 1

Aquatic Chronic 1

H332

H312

H302

H400

H410

GHS07

GHS09

Wng

H332

H312

H302

H410

 

(*)

1

050-010-00-4

fluorotrihexylstannane

243-547-2

20153-50-8

Acute Tox. 4 (*)

Acute Tox. 4 (*)

Acute Tox. 4 (*)

Aquatic Acute 1

Aquatic Chronic 1

H332

H312

H302

H400

H410

GHS07

GHS09

Wng

H332

H312

H302

H410

 

(*)

1

▼M1

050-011-00-X

triphenyltin compounds, with the exception of those specified elsewhere in this Annex

Acute Tox. 3 *

Acute Tox. 3 *

Acute Tox. 3 *

Aquatic Acute 1

Aquatic Chronic 1

H331

H311

H301

H400

H410

GHS06

GHS09

Dgr

H331

H311

H301

H410

 

*

M=100

A1

▼B

050-012-00-5

tetracyclohexylstannane; [1]

chlorotricyclohexylstannane; [2]

butyltricyclohexylstannane [3]

215-910-5 [1]

221-437-5 [2]

230-358-5 [3]

1449-55-4 [1]

3091-32-5 [2]

7067-44-9 [3]

Acute Tox. 4 (*)

Acute Tox. 4 (*)

Acute Tox. 4 (*)

Aquatic Acute 1

Aquatic Chronic 1

H332

H312

H302

H400

H410

GHS07

GHS09

Wng

H332

H312

H302

H410

 

(*)

A1

050-013-00-0

trioctyltin compounds, with the exception of those specified elsewhere in this Annex

Eye Irrit. 2

STOT SE 3

Skin Irrit. 2

Aquatic Chronic 4

H319

H335

H315

H413

GHS07

Wng

H319

H335

H315

H413

 

Skin Irrit. 2; H315: C ≥ 1 %

Eye Irrit. 2; H319: C ≥ 1 %

STOT SE 3; H335: C ≥ 1 %

A1

050-017-00-2

fenbutatin oxide (ISO);

bis(tris(2-methyl-2-phenylpropyl)tin)oxide

236-407-7

13356-08-6

Acute Tox. 2 (*)

Eye Irrit. 2

Skin Irrit. 2

Aquatic Acute 1

Aquatic Chronic 1

H330

H319

H315

H400

H410

GHS06

GHS09

Dgr

H330

H319

H315

H410

 

 

 

▼M1

050-018-00-8

tin(II) methanesulphonate

401-640-7

53408-94-9

Skin Corr. 1B

Acute Tox. 4 *

Skin Sens. 1

Aquatic Chronic 2

H314

H302

H317

H411

GHS05

GHS07

GHS09

Dgr

H314

H302

H317

H411

 

 

 

▼B

050-019-00-3

azocyclotin (ISO);

1-(tricyclohexylstannyl)-1H-1,2,4-triazole

255-209-1

41083-11-8

Acute Tox. 2 (*)

Acute Tox. 3 (*)

STOT SE 3

Skin Irrit. 2

Eye Dam. 1

Aquatic Acute 1

Aquatic Chronic 1

H330

H301

H335

H315

H318

H400

H410

GHS06

GHS05

GHS09

Dgr

H330

H301

H335

H315

H318

H410

 

 

 

050-020-00-9

trioctylstannane

413-320-4

869-59-0

STOT RE 1

Skin Irrit. 2

Aquatic Chronic 4

H372 (**)

H315

H413

GHS08

GHS07

Dgr

H372 (**)

H315

H413

 

 

 

▼M1

050-021-00-4

dichlorodioctyl stannane

222-583-2

3542-36-7

Acute Tox. 3 *

STOT RE 1

Aquatic Chronic 3

H331

H372**

H412

GHS06

GHS08

Dgr

H331

H372**

H412

 

 

 

050-022-00-X

dibutyltin dichloride;

(DBTC)

211-670-0

683-18-1

Muta. 2

Repr. 1B

Acute Tox. 2 *

Acute Tox. 3 *

Acute Tox. 4 *

STOT RE 1

Skin Corr. 1B

Aquatic Acute 1

Aquatic Chronic 1

H341

H360FD

H330

H301

H312

H372**

H314

H400

H410

GHS06

GHS05

GHS08

GHS09

Dgr

H341

H360FD

H330

H301

H312

H372**

H314

H410

 

Skin Corr. 1B; H314: C ≥ 5 %

Skin Irrit. 2; H315: 0,01 % ≤ C < 5 %

Eye Dam. 1; H318: 3 % ≤ C < 5 %

Eye Irrit. 2; H319: 0,01 % ≤ C < 3 %

M=10

 

050-023-00-5

reaction mass of: bis[(2-ethyl-1-oxohexyl)oxy]dioctyl stannane;

bis[((2-ethyl-1-oxohexyl)oxy)dioctylstannyl]oxide;

bis(1-phenyl-1,3-decanedionyl)dioctyl stannane;

((2-ethyl-1-oxohexyl)oxy)-(1-phenyl-1,3-decanedionyl)dioctyl stannane

422-920-5

STOT RE 2 *

Aquatic Acute 1

Aquatic Chronic 1

H373**

H400

H410

GHS08

GHS09

Wng

H373**

H410

 

M=10

 

050-024-00-0

reaction mass of: tri-p-tolyltin hydroxide;

hexa-p-tolyl-distannoxane

432-230-6

STOT RE 1

Acute Tox. 4 *

Skin Irrit. 2

Eye Dam. 1

Skin Sens. 1

Aquatic Acute 1

Aquatic Chronic 1

H372**

H302

H315

H318

H317

H400

H410

GHS05

GHS08

GHS07

GHS09

Dgr

H372**

H302

H315

H318

H317

H410

 

 

 

▼M7

050-025-00-6

trichloromethylstannane

213-608-8

993-16-8

Repr. 2

H361d

GHS08

Wng

H361d

 

 

 

050-026-00-1

2-ethylhexyl 10-ethyl-4-[[2-[(2-ethylhexyl)oxy]-2-oxoethyl]thio]-4-methyl-7-oxo-8-oxa-3,5-dithia-4-stannatetradecanoate

260-828-5

57583-34-3

Repr. 2

H361d

GHS08

Wng

H361d

 

 

 

050-027-00-7

2-ethylhexyl 10-ethyl-4,4-dioctyl-7-oxo-8-oxa-3,5-dithia-4-stannatetradecanoate

239-622-4

15571-58-1

Repr. 1B

H360D

GHS08

Dgr

H360D

 

 

 

▼M8

050–028-00–2

2-ethylhexyl 10-ethyl-4,4-dimethyl-7-oxo-8-oxa-3,5-dithia-4-stannatetradecanoate

260–829-0

57583-35–4

Repr. 2

Acute Tox. 4

STOT RE 1

Skin Sens. 1 A

H361d

H302

H372 (närvisüsteem, immuunsüsteem)

H317

GHS08

GHS07

Dgr

H361d

H302

H372 (närvisüsteem, immuunsüsteem)

H317

 

 

 

050–029-00–8

dimethyltin dichloride

212–039-2

753–73-1

Repr. 2

Acute Tox. 2

Acute Tox. 3

Acute Tox. 3

STOT RE 1

Skin Corr. 1B

H361d

H330

H301

H311

H372 (närvisüsteem, immuunsüsteem)

H314

GHS08

GHS06

GHS05

Dgr

H361d

H330

H301

H311

H372 (närvisüsteem, immuunsüsteem)

H314

EUH071

 

 

▼B

051-001-00-8

antimony trichloride

233-047-2

10025-91-9

Skin Corr. 1B

Aquatic Chronic 2

H314

H411

GHS05

GHS09

Dgr

H314

H411

 

STOT SE 3; H335: C ≥ 5 %

 

051-002-00-3

antimony pentachloride

231-601-8

7647-18-9

Skin Corr. 1B

Aquatic Chronic 2

H314

H411

GHS05

GHS09

Dgr

H314

H411

 

STOT SE 3; H335: C ≥ 5 %

 

051-003-00-9

antimony compounds, with the exception of the tetroxide (Sb2O4), pentoxide (Sb2O5), trisulphide (Sb2S3), pentasulphide (Sb2S5) and those specified elsewhere in this Annex

Acute Tox. 4 (*)

Acute Tox. 4 (*)

Aquatic Chronic 2

H332

H302

H411

GHS07

GHS09

Wng

H332

H302

H411

 

(*)

A1

051-004-00-4

antimony trifluoride

232-009-2

7783-56-4

Acute Tox. 3 (*)

Acute Tox. 3 (*)

Acute Tox. 3 (*)

Aquatic Chronic 2

H331

H311

H301

H411

GHS06

GHS09

Dgr

H331

H311

H301

H411

 

 

 

051-005-00-X

antimony trioxide

215-175-0

1309-64-4

Carc. 2

H351

GHS08

Wng

H351

 

 

 

051-006-00-5

diphenyl(4-phenylthiophenyl)sulfonium hexafluoroantimonate

403-500-0

Skin Sens. 1

Aquatic Acute 1

Aquatic Chronic 1

H317

H400

H410

GHS07

GHS09

Wng

H317

H410

 

 

 

051-007-00-0

bis(4-dodecylphenyl)iodonium hexafluoroantimonate

404-420-9

71786-70-4

Skin Sens. 1

Aquatic Chronic 3

H317

H412

GHS07

Wng

H317

H412

 

 

 

053-001-00-3

iodine

231-442-4

7553-56-2

Acute Tox. 4 (*)

Acute Tox. 4 (*)

Aquatic Acute 1

H332

H312

H400

GHS07

GHS09

Wng

H332

H312

H400

 

 

 

053-002-00-9

hydrogen iodide

233-109-9

10034-85-2

Press. Gas

Skin Corr. 1A

H314

GHS04

GHS05

Dgr

H314

 

Skin Corr. 1A; H314: C ≥ 10 %

Skin Corr. 1B; H314: 0,2 % ≤ C < 10 %

Skin Irrit. 2; H315: 0,02 % ≤ C < 0,2 %

Eye Irrit. 2; H319: 0,02 % ≤ C < 0,2 %

STOT SE 3; H335: C ≥ 0,02 %

U5

053-002-01-6

hydriodic acid ... %

Skin Corr. 1B

H314

GHS05

Dgr

 

 

Skin Corr. 1B; H314: C ≥ 25 %

Skin Irrit. 2; H315: 10 % ≤ C < 25 %

Eye Irrit. 2; H319: 10 % ≤ C < 25 %

B

▼M6

053-003-00-4

iodoxybenzene

696-33-3

Expl. ****

****

****

****

 

 

 

053-004-00-X

calcium iodoxybenzoate

Expl. ****

****

****

****

 

 

C

▼B

053-005-00-5

(4-(1-methylethyl)phenyl)-(4-methylphenyl)iodonium tetrakis(pentafluorophenyl)borate (1-)

422-960-3

178233-72-2

Acute Tox. 4 (*)

Acute Tox. 4 (*)

STOT RE 2 (*)

Aquatic Acute 1

Aquatic Chronic 1

H312

H302

H373 (**)

H400

H410

GHS08

GHS07

GHS09

Wng

H312

H302

H373 (**)

H410

 

 

 

056-001-00-1

barium peroxide

215-128-4

1304-29-6

Ox. Sol. 2

Acute Tox. 4 (*)

Acute Tox. 4 (*)

H272

H332

H302

GHS03

GHS07

Dgr

H272

H332

H302

 

 

 

056-002-00-7

barium salts, with the exception of barium sulphate, salts of 1-azo-2-hydroxynaphthalenyl aryl sulphonic acid, and of salts specified elsewhere in this Annex

Acute Tox. 4 (*)

Acute Tox. 4 (*)

H332

H302

GHS07

Wng

H332

H302

 

(*)

A1

056-003-00-2

barium carbonate

208-167-3

513-77-9

Acute Tox. 4 (*)

H302

GHS07

Wng

H302

 

 

 

056-004-00-8

barium chloride

233-788-1

10361-37-2

Acute Tox. 3 (*)

Acute Tox. 4 (*)

H301

H332

GHS06

Dgr

H301

H332

 

 

 

▼M1

064-001-00-8

gadolinium(III)sulfite trihydrate

456-900-2

51285-81-5

Aquatic Chronic 2

H411

GHS09

H411

 

 

 

▼B

072-001-00-4

hafnium tetra-n-butoxide

411-740-2

22411-22-9

Eye Dam. 1

Skin Sens. 1

H318

H317

GHS05

GHS07

Dgr

H318

H317

 

 

 

074-001-00-X

hexasodium tungstate hydrate

412-770-9

12141-67-2

Acute Tox. 4 (*)

Eye Dam. 1

Aquatic Chronic 3

H302

H318

H412

GHS05

GHS07

Dgr

H302

H318

H412

 

 

 

074-002-00-5

Reaction products of tungsten hexachloride with 2-methylpropan-2-ol, nonylphenol and pentane-2,4-dione

408-250-6

Flam. Liq. 2

Acute Tox. 4 (*)

Skin Corr. 1B

Skin Sens. 1

Aquatic Acute 1

Aquatic Chronic 1

H225

H332

H314

H317

H400

H410

GHS02

GHS05

GHS07

GHS09

Dgr

H225

H332

H314

H317

H410

 

 

 

076-001-00-5

osmium tetraoxide;

osmic acid

244-058-7

20816-12-0

Acute Tox. 2 (*)

Acute Tox. 1

Acute Tox. 2 (*)

Skin Corr. 1B

H330

H310

H300

H314

GHS06

GHS05

Dgr

H330

H310

H300

H314

 

 

 

078-001-00-0

tetrachloroplatinates with the exception of those specified elsewhere in this Annex

Acute Tox. 3 (*)

Eye Dam. 1

Resp. Sens. 1

Skin Sens. 1

H301

H318

H334

H317

GHS06

GHS05

GHS08

Dgr

H301

H318

H334

H317

 

 

A

078-002-00-6

diammonium tetrachloroplatinate

237-499-1

13820-41-2

Acute Tox. 3 (*)

Skin Irrit. 2

Eye Dam. 1

Resp. Sens. 1

Skin Sens. 1

H301

H315

H318

H334

H317

GHS06

GHS05

GHS08

Dgr

H301

H315

H318

H334

H317

 

 

 

078-003-00-1

disodium tetrachloroplatinate

233-051-4

10026-00-3

Acute Tox. 3 (*)

Skin Irrit. 2

Eye Dam. 1

Resp. Sens. 1

Skin Sens. 1

H301

H315

H318

H334

H317

GHS06

GHS05

GHS08

Dgr

H301

H315

H318

H334

H317

 

 

 

078-004-00-7

dipotassium tetrachloroplatinate

233-050-9

10025-99-7

Acute Tox. 3 (*)

Skin Irrit. 2

Eye Dam. 1

Resp. Sens. 1

Skin Sens. 1

H301

H315

H318

H334

H317

GHS06

GHS05

GHS08

Dgr

H301

H315

H318

H334

H317

 

 

 

078-005-00-2

hexachloroplatinates with the exception of those specified elsewhere in this Annex

Acute Tox. 3 (*)

Eye Dam. 1

Resp. Sens. 1

Skin Sens. 1

H301

H318

H334

H317

GHS06

GHS05

GHS08

Dgr

H301

H318

H334

H317

 

 

A

078-006-00-8

disodium hexachloroplatinate

240-983-5

16923-58-3

Acute Tox. 3 (*)

Eye Dam. 1

Resp. Sens. 1

Skin Sens. 1

H301

H318

H334

H317

GHS06

GHS05

GHS08

Dgr

H301

H318

H334

H317

 

 

 

078-007-00-3

dipotassium hexachloroplatinate

240-979-3

16921-30-5

Acute Tox. 3 (*)

Eye Dam. 1

Resp. Sens. 1

Skin Sens. 1

H301

H318

H334

H317

GHS06

GHS05

GHS08

Dgr

H301

H318

H334

H317

 

 

 

078-008-00-9

diammonium hexachloroplatinate

240-973-0

16919-58-7

Acute Tox. 3 (*)

Eye Dam. 1

Resp. Sens. 1

Skin Sens. 1

H301

H318

H334

H317

GHS06

GHS05

GHS08

Dgr

H301

H318

H334

H317

 

 

 

078-009-00-4

hexachloroplatinic acid

241-010-7

16941-12-1

Acute Tox. 3 (*)

Skin Corr. 1B

Resp. Sens. 1

Skin Sens. 1

H301

H314

H334

H317

GHS06

GHS05

GHS08

Dgr

H301

H314

H334

H317

 

 

 

▼M1

078-010-00-X

tetraammine platinum (II) hydrogen carbonate

426-730-3

123439-82-7

Acute Tox. 4 *

Eye Dam. 1

Aquatic Chronic 3

H302

H318

H412

GHS05

GHS07

Dgr

H302

H318

H412

 

 

 

078-011-00-5

hydroxydisulfito platinum(II) acid

423-310-1

61420-92-6

Acute Tox. 4 *

STOT RE 2 *

Skin Corr. 1A

Resp. Sens. 1

Skin Sens. 1

Aquatic Chronic 3

H302

H373

H314

H334

H317

H412

GHS05

GHS08

GHS07

Dgr

H302

H373

H314

H334

H317

H412

 

 

 

078-012-00-0

platinum(IV) nitrate/nitric acid solution

432-400-1

Skin Corr. 1A

Aquatic Acute 1

Aquatic Chronic 1

H314

H400

H410

GHS05

GHS09

Dgr

H314

H410

 

 

 

▼M1

080-001-00-0

mercury

231-106-7

7439-97-6

Repr. 1B

Acute Tox. 2 *

STOT RE 1

Aquatic Acute 1

Aquatic Chronic 1

H360D***

H330

H372**

H400

H410

GHS06

GHS08

GHS09

Dgr

H360D***

H330

H372**

H410

 

 

 

▼B

080-002-00-6

inorganic compounds of mercury with the exception of mercuric sulphide and those specified elsewhere in this Annex

Acute Tox. 2 (*)

Acute Tox. 1

Acute Tox. 2 (*)

STOT RE 2 (*)

Aquatic Acute 1

Aquatic Chronic 1

H330

H310

H300

H373 (**)

H400

H410

GHS06

GHS08

GHS09

Dgr

H330

H310

H300

H373 (**)

H410

 

(*)

STOT RE 2; H373: C ≥ 0,1 %

A1

080-003-00-1

dimercury dichloride;

mercurous chloride;

calomel

233-307-5

10112-91-1

Acute Tox. 4 (*)

Eye Irrit. 2

STOT SE 3

Skin Irrit. 2

Aquatic Acute 1

Aquatic Chronic 1

H302

H319

H335

H315

H400

H410

GHS07

GHS09

Wng

H302

H319

H335

H315

H410

 

 

 

080-004-00-7

organic compounds of mercury with the exception of those specified elsewhere in this Annex

Acute Tox. 2 (*)

Acute Tox. 1

Acute Tox. 2 (*)

STOT RE 2 (*)

Aquatic Acute 1

Aquatic Chronic 1

H330

H310

H300

H373 (**)

H400

H410

GHS06

GHS08

GHS09

Dgr

H330

H310

H300

H373 (**)

H410

 

(*)

STOT RE 2; H373: C ≥ 0,1 %

A1

080-005-00-2

mercury difulminate;

mercuric fulminate;

fulminate of mercury

211-057-8

628-86-4

Unst. Expl.

Acute Tox. 3 (*)

Acute Tox. 3 (*)

Acute Tox. 3 (*)

STOT RE 2 (*)

Aquatic Acute 1

Aquatic Chronic 1

H200

H331

H311

H301

H373 (**)

H400

H410

GHS01

GHS06

GHS08

GHS09

Dgr

H200

H331

H311

H301

H373 (**)

H400

H410

 

 

 

080-005-01-X

mercury difulminate;

mercuric fulminate;

fulminate of mercury [> 20 % phlegmatiser]

211-057-8

628-86-4

Expl. 1.1

Acute Tox. 3 (*)

Acute Tox. 3 (*)

Acute Tox. 3 (*)

STOT RE 2 (*)

Aquatic Acute 1

Aquatic Chronic 1

H201

H331

H311

H301

H373 (**)

H400

H410

GHS01

GHS06

GHS08

GHS09

Dgr

H201

H331

H311

H301

H373 (**)

H400

H410

 

 

 

▼M1

080-006-00-8

dimercury dicyanide oxide;

mercuric oxycyanide

215-629-8

1335-31-5

Expl. 1.1

Acute Tox. 3 *

Acute Tox. 3 *

Acute Tox. 3 *

STOT RE 2

Aquatic Acute 1

Aquatic Chronic 1

H201

H331

H311

H301

H373**

H400

H410

GHS01

GHS06

GHS08

GHS09

Dgr

H201

H331

H311

H301

H373**

H410

 

 

 

▼B

080-007-00-3

dimethylmercury; [1]

diethylmercury [2]

209-805-3 [1]

211-000-7 [2]

593-74-8 [1]

627-44-1 [2]

Acute Tox. 2 (*)

Acute Tox. 1

Acute Tox. 2 (*)

STOT RE 2 (*)

Aquatic Acute 1

Aquatic Chronic 1

H330

H310

H300

H373 (**)

H400

H410

GHS06

GHS08

GHS09

Dgr

H330

H310

H300

H373 (**)

H410

 

(*)

STOT RE 2; H373: C ≥ 0,05 %

1

080-008-00-9

phenylmercury nitrate; [1]

phenylmercury hydroxide; [2]

basic phenylmercury nitrate [3]

200-242-9 [1]

202-866-7 [2]

— [3]

55-68-5 [1]

100-57-2 [2]

8003-05-2 [3]

Acute Tox. 3 (*)

STOT RE 1

Skin Corr. 1B

Aquatic Acute 1

Aquatic Chronic 1

H301

H372 (**)

H314

H400

H410

GHS06

GHS08

GHS05

GHS09

Dgr

H301

H372 (**)

H314

H410

 

 

 

080-009-00-4

2-methoxyethylmercury chloride

204-659-7

123-88-6

Acute Tox. 3 (*)

STOT RE 1

Skin Corr. 1B

Aquatic Acute 1

Aquatic Chronic 1

H301

H372 (**)

H314

H400

H410

GHS06

GHS08

GHS05

GHS09

Dgr

H301

H372 (**)

H314

H410

 

 

 

▼M1

080-010-00-X

mercury dichloride;

mercuric chloride

231-299-8

7487-94-7

Muta. 2

Repr. 2

Acute Tox. 2 *

STOT RE 1

Skin Corr. 1B

Aquatic Acute 1

Aquatic Chronic 1

H341

H361f***

H300

H372**

H314

H400

H410

GHS06

GHS05

GHS08

GHS09

Dgr

H341

H361f***

H300

H372**

H314

H410

 

 

 

▼B

080-011-00-5

phenylmercury acetate

200-532-5

62-38-4

Acute Tox. 3 (*)

STOT RE 1

Skin Corr. 1B

Aquatic Acute 1

Aquatic Chronic 1

H301

H372 (**)

H314

H400

H410

GHS06

GHS08

GHS05

GHS09

Dgr

H301

H372 (**)

H314

H410

 

 

 

081-001-00-3

thallium

231-138-1

7440-28-0

Acute Tox. 2 (*)

Acute Tox. 2 (*)

STOT RE 2 (*)

Aquatic Chronic 4

H330

H300

H373 (**)

H413

GHS06

GHS08

Dgr

H330

H300

H373 (**)

H413

 

 

 

081-002-00-9

thallium compounds, with the exception of those specified elsewhere in this Annex

Acute Tox. 2 (*)

Acute Tox. 2 (*)

STOT RE 2 (*)

Aquatic Chronic 2

H330

H300

H373 (**)

H411

GHS06

GHS08

GHS09

Dgr

H330

H300

H373 (**)

H411

 

 

A

081-003-00-4

dithallium sulphate;

thallic sulphate

231-201-3

7446-18-6

Acute Tox. 2 (*)

STOT RE 1

Skin Irrit. 2

Aquatic Chronic 2

H300

H372 (**)

H315

H411

GHS06

GHS08

GHS09

Dgr

H300

H372 (**)

H315

H411

 

 

 

082-001-00-6

lead compounds with the exception of those specified elsewhere in this Annex

Repr. 1A

Acute Tox. 4 (*)

Acute Tox. 4 (*)

STOT RE 2 (*)

Aquatic Acute 1

Aquatic Chronic 1

H360Df

H332

H302

H373 (**)

H400

H410

GHS08

GHS07

GHS09

Dgr

H360Df

H332

H302

H373 (**)

H410

 

Repr. 2; H361f: C ≥ 2,5 %

(*)

STOT RE 2; H373: C ≥ 0,5 %

A1

082-002-00-1

lead alkyls

Repr. 1A

Acute Tox. 2 (*)

Acute Tox. 1

Acute Tox. 2 (*)

STOT RE 2 (*)

Aquatic Acute 1

Aquatic Chronic 1

H360Df

H330

H310

H300

H373 (**)

H400

H410

GHS06

GHS08

GHS09

Dgr

H360Df

H330

H310

H300

H373 (**)

H410

 

Repr. 1A; H360D: C ≥ 0,1 %

(*)

STOT RE 2; H373: C ≥ 0,05 %

A1

082-003-00-7

lead diazide;

lead azide

236-542-1

13424-46-9

Unst. Expl.

Repr. 1A

Acute Tox. 4 (*)

Acute Tox. 4 (*)

STOT RE 2 (*)

Aquatic Acute 1

Aquatic Chronic 1

H200

H360Df

H332

H302

H373 (**)

H400

H410

GHS01

GHS08

GHS07

GHS09

Dgr

H200

H360Df

H332

H302

H373 (**)

H410

 

 

1

082-003-01-4

lead diazide;

lead azide [> 20 % phlegmatiser]

236-542-1

13424-46-9

Expl. 1.1

Repr. 1A

Acute Tox. 4 (*)

Acute Tox. 4 (*)

STOT RE 2 (*)

Aquatic Acute 1

Aquatic Chronic 1

H201

H360Df

H332

H302

H373 (**)

H400

H410

GHS01

GHS08

GHS07

GHS09

Dgr

H201

H360Df

H332

H302

H373 (**)

H410

 

 

1

▼M1

082-004-00-2

lead chromate

231-846-0

7758-97-6

Carc. 1B

Repr. 1A

STOT RE 2

Aquatic Acute 1

Aquatic Chronic 1

H350

H360Df

H373**

H400

H410

GHS08

GHS09

Dgr

H350

H360Df

H373**

H410

 

 

1

▼B

082-005-00-8

lead di(acetate)

206-104-4

301-04-2

Repr. 1A

STOT RE 2 (*)

Aquatic Acute 1

Aquatic Chronic 1

H360Df

H373 (**)

H400

H410

GHS08

GHS09

Dgr

H360Df

H373 (**)

H410

 

 

1

082-006-00-3

trilead bis(orthophosphate)

231-205-5

7446-27-7

Repr. 1A

STOT RE 2 (*)

Aquatic Acute 1

Aquatic Chronic 1

H360Df

H373 (**)

H400

H410

GHS08

GHS09

Dgr

H360Df

H373 (**)

H410

 

 

1

082-007-00-9

lead acetate, basic

215-630-3

1335-32-6

Carc. 2

Repr. 1A

STOT RE 2 (*)

Aquatic Acute 1

Aquatic Chronic 1

H351

H360Df

H373 (**)

H400

H410

GHS08

GHS09

Dgr

H351

H360Df

H373 (**)

H410

 

 

1

082-008-00-4

lead(II) methanesulphonate

401-750-5

17570-76-2

Repr. 1A

Acute Tox. 4 (*)

Acute Tox. 4 (*)

STOT RE 2 (*)

Skin Irrit. 2

Eye Dam. 1

H360Df

H332

H302

H373 (**)

H315

H318

GHS08

GHS05

GHS07

Dgr

H360Df

H332

H302

H373 (**)

H315

H318

 

 

1

▼M1

082-009-00-X

lead sulfochromate yellow;

C.I. Pigment Yellow 34;

[This substance is identified in the Colour Index by Colour Index Constitution Number, C.I. 77603.]

215-693-7

1344-37-2

Carc. 1B

Repr. 1A

STOT RE 2

Aquatic Acute 1

Aquatic Chronic 1

H350

H360Df

H373**

H400

H410

GHS08

GHS09

Dgr

H350

H360Df

H373**

H410

 

 

1

082-010-00-5

lead chromate molybdate sulfate red;

C.I. Pigment Red 104;

[This substance is identified in the Colour Index by Colour Index Constitution Number, C.I. 77605.]

235-759-9

12656-85-8

Carc. 1B

Repr. 1A

STOT RE 2

Aquatic Acute 1

Aquatic Chronic 1

H350

H360Df

H373**

H400

H410

GHS08

GHS09

Dgr

H350

H360Df

H373**

H410

 

 

1

▼B

082-011-00-0

lead hydrogen arsenate

232-064-2

7784-40-9

Carc. 1A

Repr. 1A

Acute Tox. 3 (*)

Acute Tox. 3 (*)

STOT RE 2 (*)

Aquatic Acute 1

Aquatic Chronic 1

H350

H360Df

H331

H301

H373 (**)

H400

H410

GHS06

GHS08

GHS09

Dgr

H350

H360Df

H331

H301

H373 (**)

H410

 

 

1

▼M1

082-012-00-6

barium calcium cesium lead samarium strontium bromide chloride fluoride iodide europium doped

431-780-4

199876-46-5

Acute Tox. 4 *

STOT RE 2 *

Aquatic Chronic 2

H302

H373**

H411

GHS08

GHS07

GHS09

Wng

H302

H373**

H411

 

 

 

▼B

092-001-00-8

uranium

231-170-6

7440-61-1

Acute Tox. 2 (*)

Acute Tox. 2 (*)

STOT RE 2 (*)

Aquatic Chronic 4

H330

H300

H373 (**)

H413

GHS06

GHS08

Dgr

H330

H300

H373 (**)

H413

 

 

 

▼M1

092-002-00-3

uranium compounds with the exception of those specified elsewhere in this Annex

Acute Tox. 2 *

Acute Tox. 2 *

STOT RE 2

Aquatic Chronic 2

H330

H300

H373**

H411

GHS06

GHS08

GHS09

Dgr

H330

H300

H373**

H411

 

 

A

▼B

601-001-00-4

methane

200-812-7

74-82-8

Flam. Gas 1

Press. Gas

H220

GHS02

GHS04

Dgr

H220

 

 

U

601-002-00-X

ethane

200-814-8

74-84-0

Flam. Gas 1

Press. Gas

H220

GHS02

GHS04

Dgr

H220

 

 

U

601-003-00-5

propane

200-827-9

74-98-6

Flam. Gas 1

Press. Gas

H220

GHS02

GHS04

Dgr

H220

 

 

U

601-004-00-0

butane; [1]

and isobutane [2]

203-448-7 [1]

200-857-2 [2]

106-97-8 [1]

75-28-5 [2]

Flam. Gas 1

Press. Gas

H220

GHS02

GHS04

Dgr

H220

 

 

C U

601-004-01-8

butane (containing ≥ 0.1 % butadiene (203-450-8)); [1]

isobutane (containing ≥ 0.1 % butadiene (203-450-8)) [2]

203-448-7 [1]

200-857-2 [2]

106-97-8 [1]

75-28-5 [2]

Flam. Gas 1

Press. Gas

Carc. 1A

Muta. 1B

H220

H350

H340

GHS02

GHS04

GHS08

Dgr

H220

H350

H340

 

 

C S U

601-005-00-6

2,2-dimethylpropane;

neopentane

207-343-7

463-82-1

Flam. Gas 1

Press. Gas

Aquatic Chronic 2

H220

H411

GHS02

GHS04

GHS09

Dgr

H220

H411

 

 

U

601-006-00-1

pentane

203-692-4

109-66-0

Flam. Liq. 2

Asp. Tox. 1

STOT SE 3

Aquatic Chronic 2

H225

H304

H336

H411

GHS02

GHS08

GHS07

GHS09

Dgr

H225

H304

H336

H411

EUH066

 

C

▼M1

601-007-00-7

hexane (containing < 5 % n-hexane (203-777-6));

2-methylpentane; [1]

3-methylpentane; [2]

2,2-dimethylbutane; [3]

2,3-dimethylbutane [4]

203-523-4 [1]

202-481-4 [2]

200-906-8 [3]

201-193-6 [4]

107-83-5 [1]

96-14-0 [2]

75-83-2 [3]

79-29-8 [4]

Flam. Liq. 2

Asp. Tox. 1

Skin Irrit. 2

STOT SE 3

Aquatic Chronic 2

H225

H304

H315

H336

H411

GHS02

GHS08

GHS07

GHS09

Dgr

H225

H304

H315

H336

H411

 

 

C

601-008-00-2

heptane;

n-heptane; [1]

2,4-dimethylpentane; [2]

2,2,3-trimethylbutane; [3]

3,3-dimethylpentane; [4]

2,3-dimethylpentane; [5]

3-methylhexane; [6]

2,2-dimethylpentane; [7]

2-methylhexane; [8]

3-ethylpentane; [9]

isoheptane; [10]

205-563-8 [1]

203-548-0 [2]

207-346-3 [3]

209-230-8 [4]

209-280-0 [5]

209-643-3 [6]

209-680-5 [7]

209-730-6 [8]

210-529-0 [9]

250-610-8 [10]

142-82-5 [1]

108-08-7 [2]

464-06-2 [3]

562-49-2 [4]

565-59-3 [5]

589-34-4 [6]

590-35-2 [7]

591-76-4 [8]

617-78-7 [9]

31394-54-4 [10]

Flam. Liq. 2

Asp. Tox. 1

Skin Irrit. 2

STOT SE 3

Aquatic Acute 1

Aquatic Chronic 1

H225

H304

H315

H336

H400

H410

GHS02

GHS08

GHS07

GHS09

Dgr

H225

H304

H315

H336

H410

 

 

C

601-009-00-8

octane;

n-octane; [1]

2,2,4-trimethylpentane; [2]

2,3,3-trimethylpentane; [3]

3,3-dimethylhexane; [4]

2,2,3-trimethylpentane; [5]

2,3,4-trimethylpentane; [6]

3,4-dimethylhexane; [7]

2,3-dimethylhexane; [8]

2,4-dimethylhexane; [9]

4-methylheptane; [10]

3-methylheptane; [11]

2,2-dimethylhexane; [12]

2,5-dimethylhexane; [13]

2-methylheptane; [14]

2,2,3,3-tetramethylbutane; [15]

3-ethyl-2-methylpentane; [16]

3-ethylhexane; [17]

3-ethyl-3-methylpentane; [18]

isooctane; [19]

203-892-1 [1]

208-759-1 [2]

209-207-2 [3]

209-243-9 [4]

209-266-4 [5]

209-292-6 [6]

209-504-7 [7]

209-547-1 [8]

209-649-6 [9]

209-650-1 [10]

209-660-6 [11]

209-689-4 [12]

209-745-8 [13]

209-747-9 [14]

209-855-6 [15]

210-187-2 [16]

210-621-0 [17]

213-923-0 [18]

247-861-0 [19]

111-65-9 [1]

540-84-1 [2]

560-21-4 [3]

563-16-6 [4]

564-02-3 [5]

565-75-3 [6]

583-48-2 [7]

584-94-1 [8]

589-43-5 [9]

589-53-7 [10]

589-81-1 [11]

590-73-8 [12]

592-13-2 [13]

592-27-8 [14]

594-82-1 [15]

609-26-7 [16]

619-99-8 [17]

1067-08-9 [18]

26635-64-3 [19]

Flam. Liq. 2

Asp. Tox. 1

Skin Irrit. 2

STOT SE 3

Aquatic Acute 1

Aquatic Chronic 1

H225

H304

H315

H336

H400

H410

GHS02

GHS08

GHS07

GHS09

Dgr

H225

H304

H315

H336

H410

 

 

C

▼B

601-010-00-3

ethylene

200-815-3

74-85-1

Flam. Gas 1

Press. Gas

STOT SE 3

H220

H336

GHS02

GHS04

GHS07

Dgr

H220

H336

 

 

U

601-011-00-9

propene;

propylene

204-062-1

115-07-1

Flam. Gas 1

Press. Gas

H220

GHS02

GHS04

Dgr

H220

 

 

U

601-012-00-4

but-1-ene; [1]

butene, mixed-1-and-2-isomers; [2]

2-methylpropene; [3]

(Z)-but-2-ene; [4]

(E)-but-2-ene [5]

203-449-2 [1]

203-452-9 [2]

204-066-3 [3]

209-673-7 [4]

210-855-3 [5]

106-98-9 [1]

107-01-7 [2]

115-11-7 [3]

590-18-1 [4]

624-64-6 [5]

Flam. Gas 1

Press. Gas

H220

GHS02

GHS04

Dgr

H220

 

 

C U

601-013-00-X

1,3-butadiene;

buta-1,3-diene

203-450-8

106-99-0

Flam. Gas 1

Press. Gas

Carc. 1A

Muta. 1B

H220

H350

H340

GHS02

GHS04

GHS08

Dgr

H220

H350

H340

 

 

D U

601-014-00-5

isoprene (stabilised)

2-methyl-1,3-butadiene

201-143-3

78-79-5

Flam. Liq. 1

Carc. 1B

Muta. 2

Aquatic Chronic 3

H224

H350

H341

H412

GHS02

GHS08

Dgr

H224

H350

H341

H412

 

 

D

601-015-00-0

acetylene;

ethyne

200-816-9

74-86-2

Flam. Gas 1

Press. Gas

H220

GHS02

GHS04

Dgr

H220

►M4  EUH006 ◄

 

U

601-016-00-6

cyclopropane

200-847-8

75-19-4

Flam. Gas 1

Press. Gas

H220

GHS02

GHS04

Dgr

H220

 

 

U

601-017-00-1

cyclohexane

203-806-2

110-82-7

Flam. Liq. 2

Asp. Tox. 1

Skin Irrit. 2

STOT SE 3

Aquatic Acute 1

Aquatic Chronic 1

H225

H304

H315

H336

H400

H410

GHS02

GHS08

GHS07

GHS09

Dgr

H225

H304

H315

H336

H410

 

 

 

601-018-00-7

methylcyclohexane

203-624-3

108-87-2

Flam. Liq. 2

Asp. Tox. 1

Skin Irrit. 2

STOT SE 3

Aquatic Chronic 2

H225

H304

H315

H336

H411

GHS02

GHS08

GHS07

GHS09

Dgr

H225

H304

H315

H336

H411

 

 

 

601-019-00-2

1,4-dimethylcyclohexane

209-663-2

589-90-2

Flam. Liq. 2

Asp. Tox. 1

Skin Irrit. 2

STOT SE 3

Aquatic Chronic 2

H225

H304

H315

H336

H411

GHS02

GHS08

GHS07

GHS09

Dgr

H225

H304

H315

H336

H411

 

 

 

601-020-00-8

benzene

200-753-7

71-43-2

Flam. Liq. 2

Carc. 1A

Muta. 1B

STOT RE 1

Asp. Tox. 1

Eye Irrit. 2

Skin Irrit. 2

H225

H350

H340

H372 (**)

H304

H319

H315

GHS02

GHS08

GHS07

Dgr

H225

H350

H340

H372 (**)

H304

H319

H315

 

 

E

601-021-00-3

toluene

203-625-9

108-88-3

Flam. Liq. 2

Repr. 2

Asp. Tox. 1

STOT RE 2 (*)

Skin Irrit. 2

STOT SE 3

H225

H361d (***)

H304

H373 (**)

H315

H336

GHS02

GHS08

GHS07

Dgr

H225

H361d (***)

H304

H373 (**)

H315

H336

 

 

 

601-022-00-9

o-xylene; [1]

p-xylene; [2]

m-xylene; [3]

xylene [4]

202-422-2 [1]

203-396-5 [2]

203-576-3 [3]

215-535-7 [4]

95-47-6 [1]

106-42-3 [2]

108-38-3 [3]

1330-20-7 [4]

Flam. Liq. 3

Acute Tox. 4 (*)

Acute Tox. 4 (*)

Skin Irrit. 2

H226

H332

H312

H315

GHS02

GHS07

Wng

H226

H332

H312

H315

 

(*)

C

▼M8

601–023-00–4

ethylbenzene

202–849-4

100–41-4

Flam. Liq. 2

Acute Tox. 4*

STOT RE 2

Asp. Tox. 1

H225

H332

H373 (kuulmiselundid)

H304

GHS02

GHS07

GHS08

Dgr

H225

H332

H373 (kuulmiselundid)

H304

 

 

 

▼B

601-024-00-X

cumene; [1]

propylbenzene [2]

202-704-5 [1]

203-132-9 [2]

98-82-8 [1]

103-65-1 [2]

Flam. Liq. 3

Asp. Tox. 1

STOT SE 3

Aquatic Chronic 2

H226

H304

H335

H411

GHS02

GHS08

GHS07

GHS09

Dgr

H226

H304

H335

H411

 

 

C

601-025-00-5

mesitylene;

1,3,5-trimethylbenzene

203-604-4

108-67-8

Flam. Liq. 3

STOT SE 3

Aquatic Chronic 2

H226

H335

H411

GHS02

GHS07

GHS09

Wng

H226

H335

H411

 

STOT SE 3; H335: C ≥ 25 %

 

▼M8

601–026-00–0

styrene

202–851-5

100–42-5

Flam. Liq. 3

Repr. 2

Acute Tox. 4*

STOT RE 1

Skin Irrit. 2

Eye Irrit. 2

H226

H361d

H332

H372 (kuulmiselundid)

H315

H319

GHS02

GHS08

GHS07

Dgr

H226

H361d

H332

H372 (kuulmiselundid)

H315

H319

 

*

D

▼B

601-027-00-6

2-phenylpropene;

α-methylstyrene

202-705-0

98-83-9

Flam. Liq. 3

Eye Irrit. 2

STOT SE 3

Aquatic Chronic 2

H226

H319

H335

H411

GHS02

GHS07

GHS09

Wng

H226

H319

H335

H411

 

STOT SE 3; H335: C ≥ 25 %

 

601-028-00-1

2-methylstyrene;

2-vinyltoluene

210-256-7

611-15-4

Acute Tox. 4 (*)

Aquatic Chronic 2

H332

H411

GHS07

GHS09

Wng

H332

H411

 

 

 

601-029-00-7

dipentene;

limonene; [1]

(R)-p-mentha-1,8-diene;

d-limonene; [2]

(S)-p-mentha-1,8-diene;

l-limonene; [3]

trans-1-methyl-4-(1-methylvinyl)cyclohexene; [4]

(±)-1-methyl-4-(1-methylvinyl)cyclohexene [5]

205-341-0 [1]

227-813-5 [2]

227-815-6 [3]

229-977-3 [4]

231-732-0 [5]

138-86-3 [1]

5989-27-5 [2]

5989-54-8 [3]

6876-12-6 [4]

7705-14-8 [5]

Flam. Liq. 3

Skin Irrit. 2

Skin Sens. 1

Aquatic Acute 1

Aquatic Chronic 1

H226

H315

H317

H400

H410

GHS02

GHS07

GHS09

Wng

H226

H315

H317

H410

 

 

C

601-030-00-2

cyclopentane

206-016-6

287-92-3

Flam. Liq. 2

Aquatic Chronic 3

H225

H412

GHS02

Dgr

H225

H412

 

 

 

601-031-00-8

2,4,4-trimethylpent-1-ene

203-486-4

107-39-1

Flam. Liq. 2

Aquatic Chronic 2

H225

H411

GHS02

GHS09

Dgr

H225

H411

 

 

 

601-032-00-3

benzo[a]pyrene;

benzo[def]chrysene

200-028-5

50-32-8

Carc. 1B

Muta. 1B

Repr. 1B

Skin Sens. 1

Aquatic Acute 1

Aquatic Chronic 1

H350

H340

H360FD

H317

H400

H410

GHS08

GHS07

GHS09

Dgr

H350

H340

H360FD

H317

H410

 

Carc. 1B; H350: C ≥ 0,01 %

 

▼M1

601-033-00-9

benz[a]anthracene

200-280-6

56-55-3

Carc. 1B

Aquatic Acute 1

Aquatic Chronic 1

H350

H400

H410

GHS08

GHS09

Dgr

H350

H410

 

M=100

 

▼B

601-034-00-4

benz[e]acephenanthrylene

205-911-9

205-99-2

Carc. 1B

Aquatic Acute 1

Aquatic Chronic 1

H350

H400

H410

GHS08

GHS09

Dgr

H350

H410

 

 

 

601-035-00-X

benzo[j]fluoranthene

205-910-3

205-82-3

Carc. 1B

Aquatic Acute 1

Aquatic Chronic 1

H350

H400

H410

GHS08

GHS09

Dgr

H350

H410

 

 

 

601-036-00-5

benzo[k]fluoranthene

205-916-6

207-08-9

Carc. 1B

Aquatic Acute 1

Aquatic Chronic 1

H350

H400

H410

GHS08

GHS09

Dgr

H350

H410

 

 

 

601-037-00-0

n-hexane

203-777-6

110-54-3

Flam. Liq. 2

Repr. 2

Asp. Tox. 1

STOT RE 2 (*)

Skin Irrit. 2

STOT SE 3

Aquatic Chronic 2

H225

H361f (***)

H304

H373 (**)

H315

H336

H411

GHS02

GHS08

GHS07

GHS09

Dgr

H225

H361f (***)

H304

H373 (**)

H315

H336

H411

 

STOT RE 2; H373: C ≥ 5 %

 

▼M1

601-041-00-2

dibenz[a,h]anthracene

200-181-8

53-70-3

Carc. 1B

Aquatic Acute 1

Aquatic Chronic 1

H350

H400

H410

GHS08

GHS09

Dgr

H350

H410

 

Carc. 1B; H350: C ≥ 0,01 %

M=100

 

▼B

601-042-00-8

biphenyl;

diphenyl

202-163-5

92-52-4

Eye Irrit. 2

STOT SE 3

Skin Irrit. 2

Aquatic Acute 1

Aquatic Chronic 1

H319

H335

H315

H400

H410

GHS07

GHS09

Wng

H319

H335

H315

H410

 

 

 

601-043-00-3

1,2,4-trimethylbenzene

202-436-9

95-63-6

Flam. Liq. 3

Acute Tox. 4 (*)

Eye Irrit. 2

STOT SE 3

Skin Irrit. 2

Aquatic Chronic 2

H226

H332

H319

H335

H315

H411

GHS02

GHS07

GHS09

Wng

H226

H332

H319

H335

H315

H411

 

 

 

601-044-00-9

3a,4,7,7a-tetrahydro-4,7-methanoindene

201-052-9

77-73-6

Flam. Liq. 2

Acute Tox. 4 (*)

Acute Tox. 4 (*)

Eye Irrit. 2

STOT SE 3

Skin Irrit. 2

Aquatic Chronic 2

H225

H332

H302

H319

H335

H315

H411

GHS02

GHS07

GHS09

Dgr

H225

H332

H302

H319

H335

H315

H411

 

 

 

601-045-00-4

1,2,3,4-tetrahydronaphthalene

204-340-2

119-64-2

Eye Irrit. 2

Skin Irrit. 2

Aquatic Chronic 2

H319

H315

H411

GHS07

GHS09

Wng

H319

H315

H411

EUH019

 

 

601-046-00-X

7-methylocta-1,6-diene

404-210-7

42152-47-6

Flam. Liq. 3

Aquatic Acute 1

Aquatic Chronic 1

H226

H400

H410

GHS02

GHS09

Wng

H226

H410

 

 

 

601-047-00-5

m-mentha-1,3(8)-diene

404-150-1

17092-80-7

Skin Irrit. 2

Aquatic Chronic 2

H315

H411

GHS07

GHS09

Wng

H315

H411

 

 

 

601-048-00-0

chrysene

205-923-4

218-01-9

Carc. 1B

Muta. 2

Aquatic Acute 1

Aquatic Chronic 1

H350

H341

H400

H410

GHS08

GHS09

Dgr

H350

H341

H410

 

 

 

601-049-00-6

benzo[e]pyrene

205-892-7

192-97-2

Carc. 1B

Aquatic Acute 1

Aquatic Chronic 1

H350

H400

H410

GHS08

GHS09

Dgr

H350

H410

 

 

 

601-051-00-7

4-phenylbut-1-ene

405-980-7

768-56-9

Skin Irrit. 2

Aquatic Chronic 2

H315

H411

GHS07

GHS09

Wng

H315

H411

 

 

 

601-052-00-2

naphthalene

202-049-5

91-20-3

Carc. 2

Acute Tox. 4 (*)

Aquatic Acute 1

Aquatic Chronic 1

H351

H302

H400

H410

GHS07

GHS08

GHS09

Wng

H351

H302

H410

 

 

 

601-053-00-8

nonylphenol; [1]

4-nonylphenol, branched [2]

246-672-0 [1]

284-325-5 [2]

25154-52-3 [1]

84852-15-3 [2]

Repr. 2

Acute Tox. 4 (*)

Skin Corr. 1B

Aquatic Acute 1

Aquatic Chronic 1

H361fd

H302

H314

H400

H410

GHS08

GHS05

GHS07

GHS09

Dgr

H361fd

H302

H314

H410

 

 

 

601-054-00-3

reaction mass of isomers of: dibenzylbenzene;

dibenzyl(methyl)benzene;

dibenzyl(dimethyl)benzene;

dibenzyl(trimethyl)benzene

405-570-8

Aquatic Acute 1

Aquatic Chronic 1

H400

H410

GHS09

Wng

H410

 

 

 

601-055-00-9

reaction mass of isomers of: mono-(2-tetradecyl)naphthalenes;

di-(2-tetradecyl)naphthalenes;

tri-(2-tetradecyl)naphthalenes

410-190-0

132983-41-6

Eye Irrit. 2

Aquatic Chronic 4

H319

H413

GHS07

Wng

H319

H413

 

 

 

601-056-00-4

reaction mass of isomers of: methyldiphenylmethane;

dimethyldiphenylmethane

405-470-4

73807-39-3

Skin Irrit. 2

Aquatic Acute 1

Aquatic Chronic 1

H315

H400

H410

GHS07

GHS09

Wng

H315

H410

 

 

 

601-057-00-X

N-dodecyl-[3-(4-(dimethylamino)benzamido)-propyl]dimethylammonium tosylate

421-130-8

156679-41-3

Eye Dam. 1

Skin Sens. 1

Aquatic Acute 1

Aquatic Chronic 1

H318

H317

H400

H410

GHS05

GHS07

GHS09

Dgr

H318

H317

H410

 

 

 

601-058-00-5

di-L-para-menthene

417-870-6

83648-84-4

Skin Irrit. 2

Skin Sens. 1

Aquatic Acute 1

Aquatic Chronic 1

H315

H317

H400

H410

GHS07

GHS09

Wng

H315

H317

H410

 

 

 

601-059-00-0

methyl 2-benzylidene-3-oxobutyrate

420-940-9

15768-07-7

Eye Irrit. 2

Skin Irrit. 2

Aquatic Chronic 2

H319

H315

H411

GHS07

GHS09

Wng

H319

H315

H411

 

 

 

601-060-00-6

1,2-bis[4-fluoro-6-{4-sulfo-5-(2-(4-sulfonaphtalene-3-ylazo)-1-hydroxy-3,6-disulfo-8-aminonaphthalene-7-ylazo)phenylamino}-1,3,5-triazin-2ylamino]ethane;x-sodium, y-potassium salts x = 7,755 y = 0,245

417-610-1

155522-09-1

Skin Sens. 1

H317

GHS07

Wng

H317

 

 

 

601-061-00-1

(ethyl-1,2-ethanediyl)[-2-[[[(2-hydroxyethyl)methylamino]acetyl]-propyl]ω-(nonylphenoxy)poly]oxy-(methyl-1,2-ethanediyl)

418-960-8

Skin Corr. 1B

Skin Sens. 1

Aquatic Chronic 2

H314

H317

H411

GHS05

GHS07

GHS09

Dgr

H314

H317

H411

 

 

 

601-062-00-7

reaction mass of: branched triacontane;

branched dotriacontane;

branched tetratriacontane;

branched hexatriacontane

417-030-9

151006-59-6

Aquatic Chronic 4

H413

H413

 

 

 

601-063-00-2

reaction mass of isomers of branched tetracosane

417-060-2

151006-61-0

Acute Tox. 4 (*)

Aquatic Chronic 4

H332

H413

GHS07

Wng

H332

H413

 

 

 

601-064-00-8

branched hexatriacontane

417-070-7

151006-62-1

Aquatic Chronic 4

H413

H413

 

 

 

▼M1

601-065-00-3

reaction mass of: (1'α,3'α,6'α)-2,2,3',7',7'-pentamethylspiro(1,3-dioxane-5,2'-norcarane);

(1'α,3'β,6'α)-2,2,3',7',7'-pentamethylspiro(1,3-dioxane-5,2'-norcarane)

416-930-9

Skin Irrit. 2

Aquatic Chronic 2

H315

H411

GHS07

GHS09

Wng

H315

H411

 

 

 

▼B

601-066-00-9

1-(4-(trans-4-heptylcyclohexyl)phenyl) ethanone

426-820-2

78531-60-9

Skin Sens. 1

Aquatic Chronic 4

H317

H413

GHS07

Wng

H317

H413

 

 

 

601-067-00-4

triethyl arsenate

427-700-2

15606-95-8

Carc. 1A

Acute Tox. 3 (*)

Acute Tox. 3 (*)

Aquatic Acute 1

Aquatic Chronic 1

H350

H331

H301

H400

H410

GHS06

GHS08

GHS09

Dgr

H350

H331

H301

H410

 

 

 

601-068-00-X

1,2-diacetoxybut-3-ene

421-720-5

18085-02-4

Acute Tox. 4 (*)

H302

GHS07

Wng

H302

 

 

 

601-069-00-5

2-ethyl-1-(2-(1,3-dioxanyl)ethyl)-pyridinium bromide

422-680-1

287933-44-2

Aquatic Chronic 3

H412

H412

 

 

 

▼M1

601-070-00-0

reaction mass of: branched icosane;

branched docosane;

branched tetracosane

417-050-8

151006-58-5

Acute Tox. 4 *

Aquatic Chronic 4

H332

H413

GHS07

Wng

H332

H413

 

 

 

▼B

601-071-00-6

1-dimethoxymethyl-2-nitro-benzene

423-830-9

20627-73-0

Skin Sens. 1

Aquatic Chronic 2

H317

H411

GHS07

GHS09

Wng

H317

H411

 

 

 

▼M1

601-072-00-1

reaction mass of: 1-(4-isopropylphenyl)-1-phenylethane;

1-(3-isopropylphenyl)-1-phenylethane;

1-(2-isopropylphenyl)-1-phenylethane

430-690-2

52783-21-8

Skin Irrit. 2

Aquatic Acute 1

Aquatic Chronic 1

H315

H400

H410

GHS07

GHS09

Wng

H315

H410

 

 

 

▼B

601-073-00-7

1-bromo-3,5-difluorobenzene

416-710-2

461-96-1

Flam. Liq. 3

Acute Tox. 4 (*)

STOT RE 2 (*)

Skin Irrit. 2

Skin Sens. 1

Aquatic Acute 1

Aquatic Chronic 1

H226

H302

H373 (**)

H315

H317

H400

H410

GHS02

GHS08

GHS07

GHS09

Wng

H226

H302

H373 (**)

H315

H317

H410

 

 

 

601-074-00-2

reaction mass of: 4-(2,2,3-trimethylcyclopent-3-en-1-yl)-1-methyl-2-oxabicyclo[2.2.2]octane;

1-(2,2,3-trimethylcyclopent-3-en-1-yl)-5-methyl-6-oxabicyclo[3.2.1]octane;

spiro[cyclohex-3-en-1-yl-[(4,5,6,6a-tetrahydro-3,6',6',6'a-tetramethyl)-1,3'(3'aH)-[2H]cyclopenta[b]furan];

spiro[cyclohex-3-en-1-yl-[4,5,6,6a-tetrahydro-4,6',6',6'a-tetramethyl)-1,3'(3'aH)-[2H]cyclopenta[b]]furan]

422-040-1

Eye Irrit. 2

Skin Irrit. 2

Aquatic Chronic 2

H319

H315

H411

GHS07

GHS09

Wng

H319

H315

H411

 

 

 

▼M1

601-075-00-8

4,4'-bis(N-carbamoyl-4-methylbenzenesulfonamide)diphenylmethane

418-770-5

151882-81-4

Carc. 2

H351

GHS08

Wng

H351

 

 

 

601-076-00-3

ethynyl cyclopropane

425-430-1

6746-94-7

Flam. Liq. 2

Skin Irrit. 2

Eye Dam. 1

Aquatic Chronic 3

H225

H315

H318

H412

GHS02

GHS05

Dgr

H225

H315

H318

H412

 

 

 

601-077-00-9

reaction mass of: 1-heptyl-4-ethyl-2,6,7-trioxabicyclo[2.2.2]octane;

1-nonyl-4-ethyl-2,6,7-trioxabicyclo[2.2.2]octane

426-510-7

196965-91-0

Aquatic Acute 1

Aquatic Chronic 1

H400

H410

GHS09

Wng

H410

 

 

 

601-078-00-4

reaction mass of: 1,7-dimethyl-2-[(3-methylbicyclo[2.2.1]hept-2-yl)methyl]bicyclo[2.2.1]heptane;

2,3-dimethyl-2-[(3-methylbicyclo[2.2.1]hept-2-yl)methyl]bicyclo[2.2.1]heptane

427-040-5

Skin Corr. 1B

Aquatic Acute 1

Aquatic Chronic 1

H314

H400

H410

GHS05

GHS09

Dgr

H314

H410

 

 

 

601-079-00-X

reaction mass of: trans-trans-cyclohexadeca-1,9-diene;

cis-trans-cyclohexadeca-1,9-diene

429-620-3

Skin Irrit. 2

Skin Sens. 1

Aquatic Chronic 4

H315

H317

H413

GHS07

Wng

H315

H317

H413

 

 

 

601-080-00-5

reaction mass of: sec-butylphenyl(phenyl)methane, mixed isomers;

1-(sec-butylphenyl(phenyl)-2-phenylethane, mixed isomers;

1-(sec-butylphenyl-1-phenylethane, mixed isomers

431-100-6

Aquatic Acute 1

Aquatic Chronic 1

H400

H410

GHS09

Wng

H410

 

 

 

601-081-00-0

cyclohexadeca-1,9-diene

431-730-1

4277-06-9

Skin Irrit. 2

Skin Sens. 1

Aquatic Chronic 4

H315

H317

H413

GHS07

Wng

H315

H317

H413

 

 

 

601-082-00-6

reaction mass of: endo-2-methyl-exo-3-methyl-exo-2-[(exo-3-methylbicyclo[2.2.1]hept-exo-2-yl)methyl]bicyclo[2.2.1]heptane;

exo-2-methyl-exo-3-methyl-endo-2-[(endo-3-methylbicyclo[2.2.1]hept-exo-2-yl)methyl]bicyclo[2.2.1]heptane

434-420-4

Skin Irrit. 2

Eye Dam. 1

Aquatic Acute 1

Aquatic Chronic 1

H315

H318

H400

H410

GHS05

GHS09

Dgr

H315

H318

H410

 

 

 

601-083-00-1

5-endo-hexyl-bicyclo[2.2.1]hept-2-ene

435-000-3

22094-83-3

Asp. Tox. 1

Skin Irrit. 2

Aquatic Chronic 4

H304

H315

H413

GHS08

GHS07

Dgr

H304

H315

H413

 

 

 

601-084-00-7

reaction mass of: 5-endo-butyl-bicyclo[2.2.1]hept-2-ene;

5-exo-butyl-bicyclo[2.2.1]hept-2-ene (80:20)

435-180-3

Asp. Tox. 1

Skin Irrit. 2

Aquatic Acute 1

Aquatic Chronic 1

H304

H315

H400

H410

GHS08

GHS07

GHS09

Dgr

H304

H315

H410

 

 

 

▼B

601-085-00-2

isopentane;

2-methylbutane

201-142-8

78-78-4

Flam. Liq. 1

Asp. Tox. 1

STOT SE 3

Aquatic Chronic 2

H224

H304

H336

H411

GHS02

GHS08

GHS07

GHS09

Dgr

H224

H304

H336

H411

EUH066

 

 

▼M7

601-087-00-3

2,4,4-trimethylpentene

246-690-9

25167-70-8

Flam. Liq. 2

H225

GHS02

H225

 

 

D

Asp. Tox. 1

H304

GHS07

H304

STOT SE 3

H336

GHS08

Dgr

H336

▼M8

601–088-00–9

4-vinylcyclohexene

202–848-9

100–40-3

Carc. 2

H351

GHS08

Wng

H351

 

 

 

601–089-00–4

muscalure; cis-tricos-9-ene

248–505-7

27519-02–4

Skin Sens. 1B

H317

GHS07

Wng

H317

 

 

 

▼B

602-001-00-7

chloromethane;

methyl chloride

200-817-4

74-87-3

Flam. Gas 1

Press. Gas

Carc. 2

STOT RE 2 (*)

H220

H351

H373 (**)

GHS02

GHS04

GHS08

Dgr

H220

H351

H373 (**)

 

 

U

▼M2

602–002-00–2

bromometaan;

metüülbromiid

200–813-2

74–83-9

Press. Gas

Muta. 2

Acute Tox. 3 *

Acute Tox. 3 *

STOT RE 2 *

Eye Irrit. 2

STOT SE 3

Skin Irrit. 2

Aquatic Acute 1

Ozone 1

H341

H331

H301

H373

**

H319

H335

H315

H400

H420

GHS04

GHS06

GHS08

GHS09

Dgr

H341

H331

H301

H373 **

H319

H335

H315

H400

H420

 

 

U

▼B

602-003-00-8

dibromomethane

200-824-2

74-95-3

Acute Tox. 4 (*)

Aquatic Chronic 3

H332

H412

GHS07

Wng

H332

H412

 

(*)

 

602-004-00-3

dichloromethane;

methylene chloride

200-838-9

75-09-2

Carc. 2

H351

GHS08

Wng

H351

 

 

 

602-005-00-9

methyl iodide;

iodomethane

200-819-5

74-88-4

Carc. 2

Acute Tox. 4 (*)

Acute Tox. 3 (*)

Acute Tox. 3 (*)

STOT SE 3

Skin Irrit. 2

H351

H312

H331

H301

H335

H315

GHS06

GHS08

Dgr

H351

H312

H331

H301

H335

H315

 

 

 

▼M7

602-006-00-4

chloroform;

trichloromethane

200-663-8

67-66-3

Carc. 2

H351

GHS06

H351

 

 

 

Repr. 2

H361d

GHS08

H361d

Acute Tox. 3

H331

Dgr

H331

Acute Tox. 4

H302

 

H302

STOT RE 1

H372

 

H372

Eye Irrit. 2

H319

 

H319

Skin Irrit. 2

H315

 

H315

▼M1

602-007-00-X

bromoform;

tribromomethane

200-854-6

75-25-2

Acute Tox. 3 *

Acute Tox. 4 *

Eye Irrit. 2

Skin Irrit. 2

Aquatic Chronic 2

H331

H302

H319

H315

H411

GHS06

GHS09

Dgr

H331

H302

H319

H315

H411

 

 

 

▼M2

602–008-00–5

süsiniktetrakloriid;

tetraklorometaan

200–262-8

56–23-5

Carc. 2

Acute Tox. 3 *

Acute Tox. 3 *

Acute Tox. 3 *

STOT RE 1

Aquatic

Chronic 3

Ozone 1

H351

H331

H311

H301

H372

**

H412

H420

GHS06

GHS08

Dgr

H351

H331

H311

H301

H372 **

H412

H420

 

*

STOT RE 1;

H372: C ≥ 1 %

STOT RE 2;

H373: 0,2 % ≤ C

< 1 %

 

▼B

602-009-00-0

chloroethane

200-830-5

75-00-3

Flam. Gas 1

Press. Gas

Carc. 2

Aquatic Chronic 3

H220

H351

H412

GHS02

GHS04

GHS08

Dgr

H220

H351

H412

 

 

U

602-010-00-6

1,2-dibromoethane

203-444-5

106-93-4

Carc. 1B

Acute Tox. 3 (*)

Acute Tox. 3 (*)

Acute Tox. 3 (*)

Eye Irrit. 2

STOT SE 3

Skin Irrit. 2

Aquatic Chronic 2

H350

H331

H311

H301

H319

H335

H315

H411

GHS06

GHS08

GHS09

Dgr

H350

H331

H311

H301

H319

H335

H315

H411

 

(*)

 

602-011-00-1

1,1-dichloroethane

200-863-5

75-34-3

Flam. Liq. 2

Acute Tox. 4 (*)

Eye Irrit. 2

STOT SE 3

Aquatic Chronic 3

H225

H302

H319

H335

H412

GHS02

GHS07

Dgr

H225

H302

H319

H335

H412

 

(*)

 

602-012-00-7

1,2-dichloroethane;

ethylene dichloride

203-458-1

107-06-2

Flam. Liq. 2

Carc. 1B

Acute Tox. 4 (*)

Eye Irrit. 2

STOT SE 3

Skin Irrit. 2

H225

H350

H302

H319

H335

H315

GHS02

GHS08

GHS07

Dgr

H225

H350

H302

H319

H335

H315

 

 

 

▼M2

602–013-00–2

1,1,1-trikloroetaan;

metüülkloroform

200–756-3

71–55-6

Acute Tox. 4 *

Ozone 1

H332

H420

GHS07

Wng

H332

H420

 

 

F

▼B

602-014-00-8

1,1,2-trichloroethane

201-166-9

79-00-5

Carc. 2

Acute Tox. 4 (*)

Acute Tox. 4 (*)

Acute Tox. 4 (*)

H351

H332

H312

H302

GHS08

GHS07

Wng

H351

H332

H312

H302

EUH066

(*)

 

602-015-00-3

1,1,2,2-tetrachloroethane

201-197-8

79-34-5

Acute Tox. 2 (*)

Acute Tox. 1

Aquatic Chronic 2

H330

H310

H411

GHS06

GHS09

Dgr

H330

H310

H411

 

 

 

602-016-00-9

1,1,2,2-tetrabromoethane

201-191-5

79-27-6

Acute Tox. 2 (*)

Eye Irrit. 2

Aquatic Chronic 3

H330

H319

H412

GHS06

Dgr

H330

H319

H412

 

 

 

602-017-00-4

pentachloroethane

200-925-1

76-01-7

Carc. 2

STOT RE 1

Aquatic Chronic 2

H351

H372 (**)

H411

GHS08

GHS09

Dgr

H351

H372 (**)

H411

 

STOT RE 1; H372: C ≥ 1 %

STOT RE 2; H373: 0,2 % ≤ C < 1 %

 

602-018-00-X

1-chloropropane; [1]

2-chloropropane [2]

208-749-7 [1]

200-858-8 [2]

540-54-5 [1]

75-29-6 [2]

Flam. Liq. 2

Acute Tox. 4 (*)

Acute Tox. 4 (*)

Acute Tox. 4 (*)

H225

H332

H312

H302

GHS02

GHS07

Dgr

H225

H332

H312

H302

 

 

C

602-019-00-5

1-bromopropane;

n-propyl bromide

203-445-0

106-94-5

Flam. Liq. 2

Repr. 1B

STOT RE 2 (*)

Eye Irrit. 2

STOT SE 3

Skin Irrit. 2

STOT SE 3

H225

H360FD

H373 (**)

H319

H335

H315

H336

GHS02

GHS08

GHS07

Dgr

H225

H360FD

H373 (**)

H319

H335

H315

H336

 

 

 

602-020-00-0

1,2-dichloropropane;

propylene dichloride

201-152-2

78-87-5

Flam. Liq. 2

Acute Tox. 4 (*)

Acute Tox. 4 (*)

H225

H332

H302

GHS02

GHS07

Dgr

H225

H332

H302

 

 

 

602-021-00-6

1,2-dibromo-3-chloropropane

202-479-3

96-12-8

Carc. 1B

Muta. 1B

Repr. 1A

Acute Tox. 3 (*)

STOT RE 2 (*)

Aquatic Chronic 3

H350

H340

H360F (***)

H301

H373 (**)

H412

GHS06

GHS08

Dgr

H350

H340

H360F (***)

H301

H373 (**)

H412

 

 

 

602-022-00-1

1-chloropentane; [1]

2-chloropentane; [2]

3-chloropentane [3]

208-846-4 [1]

210-885-7 [2]

210-467-4 [3]

543-59-9 [1]

625-29-6 [2]

616-20-6 [3]

Flam. Liq. 2

Acute Tox. 4 (*)

Acute Tox. 4 (*)

Acute Tox. 4 (*)

H225

H332

H312

H302

GHS02

GHS07

Dgr

H225

H332

H312

H302

 

 

C

602-023-00-7

vinyl chloride;

chloroethylene

200-831-0

75-01-4

Press. Gas

Flam. Gas 1

Carc. 1A

H220

H350

GHS02

GHS08

Dgr

H220

H350

 

 

D U

602-024-00-2

bromoethylene

209-800-6

593-60-2

Press. Gas

Flam. Gas 1

Carc. 1B

H220

H350

GHS02

GHS08

Dgr

H220

H350

 

 

U

602-025-00-8

1,1-dichloroethylene;

vinylidene chloride

200-864-0

75-35-4

Flam. Liq. 1

Carc. 2

Acute Tox. 4 (*)

H224

H351

H332

GHS02

GHS08

GHS07

Dgr

H224

H351

H332

 

(*)

D

602-026-00-3

1,2-dichloroethylene; [1]

cis-dichloroethylene; [2]

trans-dichloroethylene [3]

208-750-2 [1]

205-859-7 [2]

205-860-2 [3]

540-59-0 [1]

156-59-2 [2]

156-60-5 [3]

Flam. Liq. 2

Acute Tox. 4 (*)

Aquatic Chronic 3

H225

H332

H412

GHS02

GHS07

Dgr

H225

H332

H412

 

(*)

C

602-027-00-9

trichloroethylene;

trichloroethene

201-167-4

79-01-6

Carc. 1B

Muta. 2

Eye Irrit. 2

Skin Irrit. 2

STOT SE 3

Aquatic Chronic 3

H350

H341

H319

H315

H336

H412

GHS08

GHS07

Dgr

H350

H341

H319

H315

H336

H412

 

 

 

602-028-00-4

tetrachloroethylene

204-825-9

127-18-4

Carc. 2

Aquatic Chronic 2

H351

H411

GHS08

GHS09

Wng

H351

H411

 

 

 

602-029-00-X

3-chloropropene;

allyl chloride

203-457-6

107-05-1

Flam. Liq. 2

Carc. 2

Muta. 2

Acute Tox. 4 (*)

Acute Tox. 4 (*)

Acute Tox. 4 (*)

STOT RE 2 (*)

Eye Irrit. 2

STOT SE 3

Skin Irrit. 2

Aquatic Acute 1

H225

H351

H341

H332

H312

H302

H373 (**)

H319

H335

H315

H400

GHS02

GHS08

GHS07

GHS09

Dgr

H225

H351

H341

H332

H312

H302

H373 (**)

H319

H335

H315

H400

 

 

D

▼M1

602-030-00-5

1,3-dichloropropene; [1]

(Z)-1,3-dichloropropene [2]

208-826-5 [1]

233-195-8 [2]

542-75-6 [1]

10061-01-5 [2]

Flam. Liq. 3

Acute Tox. 3 *

Acute Tox. 3 *

Acute Tox. 4 *

Asp. Tox. 1

Eye Irrit. 2

STOT SE 3

Skin Irrit. 2

Skin Sens. 1

Aquatic Acute 1

Aquatic Chronic 1

H226

H311

H301

H332

H304

H319

H335

H315

H317

H400

H410

GHS02

GHS06

GHS08

GHS09

Dgr

H226

H311

H301

H332

H304

H319

H335

H315

H317

H410

 

 

C D

▼B

602-031-00-0

1,1-dichloropropene

209-253-3

563-58-6

Flam. Liq. 2

Acute Tox. 3 (*)

Aquatic Chronic 3

H225

H301

H412

GHS02

GHS06

Dgr

H225

H301

H412

 

 

 

602-032-00-6

3-chloro-2-methylpropene

209-251-2

563-47-3

Flam. Liq. 2

Acute Tox. 4 (*)

Acute Tox. 4 (*)

Skin Corr. 1B

Skin Sens. 1

Aquatic Chronic 2

H225

H332

H302

H314

H317

H411

GHS02

GHS05

GHS07

GHS09

Dgr

H225

H332

H302

H314

H317

H411

 

 

 

602-033-00-1

chlorobenzene

203-628-5

108-90-7

Flam. Liq. 3

Acute Tox. 4 (*)

Aquatic Chronic 2

H226

H332

H411

GHS02

GHS07

GHS09

Wng

H226

H332

H411

 

(*)

 

602-034-00-7

1,2-dichlorobenzene;

o-dichlorobenzene

202-425-9

95-50-1

Acute Tox. 4 (*)

Eye Irrit. 2

STOT SE 3

Skin Irrit. 2

Aquatic Acute 1

Aquatic Chronic 1

H302

H319

H335

H315

H400

H410

GHS07

GHS09

Wng

H302

H319

H335

H315

H410

 

(*)

 

602-035-00-2

1,4-dichlorobenzene;

p-dichlorobenzene

203-400-5

106-46-7

Carc. 2

Eye Irrit. 2

Aquatic Acute 1

Aquatic Chronic 1

H351

H319

H400

H410

GHS08

GHS09

Wng

H351

H319

H410

 

 

 

602-036-00-8

chloroprene (stabilised);

2-chlorobuta-1,3-diene (stabilised)

204-818-0

126-99-8

Flam. Liq. 2

Carc. 1B

Acute Tox. 4 (*)

Acute Tox. 4 (*)

STOT RE 2 (*)

Eye Irrit. 2

STOT SE 3

Skin Irrit. 2

H225

H350

H332

H302

H373 (**)

H319

H335

H315

GHS02

GHS08

GHS07

Dgr

H225

H350

H332

H302

H373 (**)

H319

H335

H315

 

 

D

602-037-00-3

α-chlorotoluene;

benzyl chloride

202-853-6

100-44-7

Carc. 1B

Acute Tox. 3 (*)

Acute Tox. 4 (*)

STOT RE 2 (*)

STOT SE 3

Skin Irrit. 2

Eye Dam. 1

H350

H331

H302

H373 (**)

H335

H315

H318

GHS06

GHS08

GHS05

Dgr

H350

H331

H302

H373 (**)

H335

H315

H318

 

 

 

602-038-00-9

α,α,α-trichlorotoluene;

benzotrichloride

202-634-5

98-07-7

Carc. 1B

Acute Tox. 3 (*)

Acute Tox. 4 (*)

STOT SE 3

Skin Irrit. 2

Eye Dam. 1

H350

H331

H302

H335

H315

H318

GHS06

GHS08

GHS05

Dgr

H350

H331

H302

H335

H315

H318

 

 

 

602-039-00-4

polychlorobiphenyls;

PCB

215-648-1

1336-36-3

STOT RE 2 (*)

Aquatic Acute 1

Aquatic Chronic 1

H373 (**)

H400

H410

GHS08

GHS09

Wng

H373 (**)

H410

 

STOT RE 2; H373: C ≥ 0,005 %

C

602-040-00-X

2-chlorotoluene; [1]

3-chlorotoluene; [2]

4-chlorotoluene; [3]

chlorotoluene [4]

202-424-3 [1]

203-580-5 [2]

203-397-0 [3]

246-698-2 [4]

95-49-8 [1]

108-41-8 [2]

106-43-4 [3]

25168-05-2 [4]

Acute Tox. 4 (*)

Aquatic Chronic 2

H332

H411

GHS07

GHS09

Wng

H332

H411

 

 

C

602-041-00-5

penthachloronaphthalene

215-320-8

1321-64-8

Acute Tox. 4 (*)

Acute Tox. 4 (*)

Eye Irrit. 2

Skin Irrit. 2

Aquatic Acute 1

Aquatic Chronic 1

H312

H302

H319

H315

H400

H410

GHS07

GHS09

Wng

H312

H302

H319

H315

H410

 

 

C

602-042-00-0

1,2,3,4,5,6-hexachlorcyclohexanes with the exception of those specified elsewhere in this Annex

Carc. 2

Acute Tox. 3 (*)

Acute Tox. 4 (*)

Aquatic Acute 1

Aquatic Chronic 1

H351

H301

H312

H400

H410

GHS06

GHS08

GHS09

Dgr

H351

H301

H312

H410

 

 

A C

602-043-00-6

lindane (ISO);

γ-HCH or γ-BHC;

γ-1,2,3,4,5,6-hexachlorocyclohexane

200-401-2

58-89-9

Acute Tox. 3 (*)

Acute Tox. 4 (*)

Acute Tox. 4 (*)

STOT RE 2 (*)

Lact.

Aquatic Acute 1

Aquatic Chronic 1

H301

H332

H312

H373 (**)

H362

H400

H410

GHS06

GHS08

GHS09

Dgr

H301

H332

H312

H373 (**)

H362

H410

 

M=10

 

602-044-00-1

camphechlor (ISO);

toxaphene;

232-283-3

8001-35-2

Carc. 2

Acute Tox. 3 (*)

Acute Tox. 4 (*)

STOT SE 3

Skin Irrit. 2

Aquatic Acute 1

Aquatic Chronic 1

H351

H301

H312

H335

H315

H400

H410

GHS06

GHS08

GHS09

Dgr

H351

H301

H312

H335

H315

H410

 

 

 

602-045-00-7

DDT (ISO);

clofenotane (INN);

dicophane;

1,1,1-trichloro-2,2-bis(4-chlorophenyl)ethane;

dichlorodiphenyltrichloroethane

200-024-3

50-29-3

Carc. 2

Acute Tox. 3 (*)

STOT RE 1

Aquatic Acute 1

Aquatic Chronic 1

H351

H301

H372 (**)

H400

H410

GHS06

GHS08

GHS09

Dgr

H351

H301

H372 (**)

H410

 

 

 

602-046-00-2

heptachlor (ISO);

1,4,5,6,7,8,8-heptachloro-3a,4,7,7a-tetrahydro-4,7-methanoindene

200-962-3

76-44-8

Carc. 2

Acute Tox. 3 (*)

Acute Tox. 3 (*)

STOT RE 2 (*)

Aquatic Acute 1

Aquatic Chronic 1

H351

H311

H301

H373 (**)

H400

H410

GHS06

GHS08

GHS09

Dgr

H351

H311

H301

H373 (**)

H410

 

 

 

602-047-00-8

chlordane (ISO);

1,2,4,5,6,7,8,8-octachloro-3a,4,7,7a-tetrahydro-4,7-methanoindan

200-349-0

57-74-9

Carc. 2

Acute Tox. 4 (*)

Acute Tox. 4 (*)

Aquatic Acute 1

Aquatic Chronic 1

H351

H312

H302

H400

H410

GHS08

GHS07

GHS09

Wng

H351

H312

H302

H410

 

 

 

602-048-00-3

aldrin (ISO)

206-215-8

309-00-2

Carc. 2

Acute Tox. 3 (*)

Acute Tox. 3 (*)

STOT RE 1

Aquatic Acute 1

Aquatic Chronic 1

H351

H311

H301

H372 (**)

H400

H410

GHS06

GHS08

GHS09

Dgr

H351

H311

H301

H372 (**)

H410

 

 

 

602-049-00-9

dieldrin (ISO)

200-484-5

60-57-1

Carc. 2

Acute Tox. 1

Acute Tox. 3 (*)

STOT RE 1

Aquatic Acute 1

Aquatic Chronic 1

H351

H310

H301

H372 (**)

H400

H410

GHS06

GHS08

GHS09

Dgr

H351

H310

H301

H372 (**)

H410

 

 

 

▼M1

602-050-00-4

isodrin;

(1α,4α,4aβ,5β,8β,8aβ)-1,2,3,4,10,10-hexachloro-1,4,4a,5,8,8a-hexahydro-1,4:5,8-dimethanonaphthalene

207-366-2

465-73-6

Acute Tox. 2 *

Acute Tox. 1

Acute Tox. 2 *

Aquatic Acute 1

Aquatic Chronic 1

H330

H310

H300

H400

H410

GHS06

GHS09

Dgr

H330

H310

H300

H410

 

M=100

 

▼B

602-051-00-X

endrin (ISO);

1,2,3,4,10,10-hexachloro-6,7-epoxy-1,4,4a,5,6,7,8,8a-octahydro-1,4:5,8-dimethanonaphthalene

200-775-7

72-20-8

Acute Tox. 2 (*)

Acute Tox. 3 (*)

Aquatic Acute 1

Aquatic Chronic 1

H300

H311

H400

H410

GHS06

GHS09

Dgr

H300

H311

H410

 

 

 

▼M1

602-052-00-5

endosulfan (ISO);

1,2,3,4,7,7-hexachloro-8,9,10-trinorborn-2-en-5,6-ylenedimethylene sulfite;

1,4,5,6,7,7-hexachloro-8,9,10-trinorborn-5-en-2,3-ylenedimethylene sulfite

204-079-4

115-29-7

Acute Tox. 2 *

Acute Tox. 2 *

Acute Tox. 4 *

Aquatic Acute 1

Aquatic Chronic 1

H330

H300

H312

H400

H410

GHS06

GHS09

Dgr

H330

H300

H312

H410

 

 

 

▼B

602-053-00-0

isobenzan (ISO);

1,3,4,5,6,7,8,8-octachloro-1,3,3a,4,7,7a-hexahydro-4,7-methanoisobenzofuran

206-045-4

297-78-9

Acute Tox. 1

Acute Tox. 2 (*)

Aquatic Acute 1

H310

H300

H400

GHS06

GHS09

Dgr

H310

H300

H400

 

 

 

▼M1

602-054-00-6

3-iodpropene;

allyl iodide

209-130-4

556-56-9

Flam. Liq. 2

Skin Corr. 1B

H225

H314

GHS02

GHS05

Dgr

H225

H314

 

 

 

▼B

602-055-00-1

bromoethane;

ethyl bromide

200-825-8

74-96-4

Flam. Liq. 2

Carc. 2

Acute Tox. 4 (*)

Acute Tox. 4 (*)

H225

H351

H332

H302

GHS02

GHS08

GHS07

Dgr

H225

H351

H332

H302

 

 

 

602-056-00-7

α,α,α-trifluorotoluene;

benzotrifluoride

202-635-0

98-08-8

Flam. Liq. 2

Aquatic Chronic 2

H225

H411

GHS02

GHS09

Dgr

H225

H411

 

 

 

602-057-00-2

α-bromotoluene;

benzyl bromide

202-847-3

100-39-0

Eye Irrit. 2

STOT SE 3

Skin Irrit. 2

H319

H335

H315

GHS07

Wng

H319

H335

H315

 

 

 

602-058-00-8

α,α-dichlorotoluene;

benzylidene chloride;

benzal chloride

202-709-2

98-87-3

Carc. 2

Acute Tox. 3 (*)

Acute Tox. 4 (*)

STOT SE 3

Skin Irrit. 2

Eye Dam. 1

H351

H331

H302

H335

H315

H318

GHS06

GHS08

GHS05

Dgr

H351

H331

H302

H335

H315

H318

 

 

 

602-059-00-3

1-chlorobutane;

butyl chloride

203-696-6

109-69-3

Flam. Liq. 2

H225

GHS02

Dgr

H225

 

 

 

602-060-00-9

bromobenzene

203-623-8

108-86-1

Flam. Liq. 3

Skin Irrit. 2

Aquatic Chronic 2

H226

H315

H411

GHS02

GHS07

GHS09

Wng

H226

H315

H411

 

 

 

602-061-00-4

hexafluoropropene;

hexafluoropropylene

204-127-4

116-15-4

Press. Gas

Acute Tox. 4 (*)

STOT SE 3

H332

H335

GHS07

Wng

H332

H335

 

 

U

602-062-00-X

1,2,3-trichloropropane

202-486-1

96-18-4

Carc. 1B

Repr. 1B

Acute Tox. 4 (*)

Acute Tox. 4 (*)

Acute Tox. 4 (*)

H350

H360F (***)

H332

H312

H302

GHS08

GHS07

Dgr

H350

H360F (***)

H332

H312

H302

 

 

D

602-063-00-5

heptachlor epoxide;

2,3-epoxy-1,4,5,6,7,8,8-heptachloro-3a,4,7,7a-tetrahydro-4,7-methanoindane

213-831-0

1024-57-3

Carc. 2

Acute Tox. 3 (*)

STOT RE 2 (*)

Aquatic Acute 1

Aquatic Chronic 1

H351

H301

H373 (**)

H400

H410

GHS06

GHS08

GHS09

Dgr

H351

H301

H373 (**)

H410

 

 

 

602-064-00-0

1,3-dichloro-2-propanol

202-491-9

96-23-1

Carc. 1B

Acute Tox. 3 (*)

Acute Tox. 4 (*)

H350

H301

H312

GHS06

GHS08

Dgr

H350

H301

H312

 

 

 

602-065-00-6

hexachlorobenzene

204-273-9

118-74-1

Carc. 1B

STOT RE 1

Aquatic Acute 1

Aquatic Chronic 1

H350

H372 (**)

H400

H410

GHS08

GHS09

Dgr

H350

H372 (**)

H410

 

 

 

602-066-00-1

tetrachloro-p-benzoquinone

204-274-4

118-75-2

Eye Irrit. 2

Skin Irrit. 2

Aquatic Acute 1

Aquatic Chronic 1

H319

H315

H400

H410

GHS07

GHS09

Wng

H319

H315

H410

 

 

 

602-067-00-7

1,3-dichlorbenzene

208-792-1

541-73-1

Acute Tox. 4 (*)

Aquatic Chronic 2

H302

H411

GHS07

GHS09

Wng

H302

H411

 

 

 

602-068-00-2

ethylene bis(trichloroacetate)

219-732-9

2514-53-6

Skin Irrit. 2

H315

GHS07

Wng

H315

 

 

 

602-069-00-8

dichloroacetylene

7572-29-4

Unst. Expl.

Carc. 2

STOT RE 2 (*)

H200

H351

H373 (**)

GHS01

GHS08

Wng

H200

H351

H373 (**)

 

 

 

602-070-00-3

3-chloro-4,5,α,α,α-pentafluorotoluene

401-930-3

77227-99-7

Flam. Liq. 3

Acute Tox. 4 (*)

Acute Tox. 4 (*)

Aquatic Acute 1

H226

H332

H302

H400

GHS02

GHS07

GHS09

Wng

H226

H332

H302

H400

 

 

 

602-071-00-9

bromobenzylbromotoluene, reaction mass of isomers

402-210-1

99688-47-8

STOT RE 2 (*)

Skin Sens. 1

Aquatic Acute 1

Aquatic Chronic 1

H373 (**)

H317

H400

H410

GHS08

GHS07

GHS09

Wng

H373 (**)

H317

H410

 

 

 

602-072-00-4

dichloro [(dichlorophenyl)methyl]methylbenzene, reaction mass of isomers;

(dichlorophenyl)(dichlorotolyl)methane, reaction mass of isomers (IUPAC)

278-404-3

76253-60-6

Aquatic Acute 1

Aquatic Chronic 1

H400

H410

GHS09

Wng

H410

 

 

 

602-073-00-X

1,4-dichlorobut-2-ene

212-121-8

764-41-0

Carc. 1B

Acute Tox. 2 (*)

Acute Tox. 3 (*)

Acute Tox. 3 (*)

Skin Corr. 1B

Aquatic Acute 1

Aquatic Chronic 1

H350

H330

H311

H301

H314

H400

H410

GHS06

GHS08

GHS05

GHS09

Dgr

H350

H330

H311

H301

H314

H410

 

Carc. 1B; H350: C ≥ 0,01 %

STOT SE 3; H335: C ≥ 5 %

 

602-074-00-5

pentachlorobenzene

210-172-0

608-93-5

Flam. Sol. 1

Acute Tox. 4 (*)

Aquatic Acute 1

Aquatic Chronic 1

H228

H302

H400

H410

GHS02

GHS07

GHS09

Dgr

H228

H302

H410

 

 

T

602-075-00-0

4,4,5,5-tetrachloro-1,3-dioxolan-2-one

404-060-2

22432-68-4

Acute Tox. 2 (*)

Acute Tox. 4 (*)

Skin Corr. 1B

H330

H302

H314

GHS06

GHS05

Dgr

H330

H302

H314

 

 

 

▼M1

602-076-00-6

2,3,4-trichlorobut-1-ene

219-397-9

2431-50-7

Carc. 2

Acute Tox. 3 *

Acute Tox. 4 *

Eye Irrit. 2

STOT SE 3

Skin Irrit. 2

Aquatic Acute 1

Aquatic Chronic 1

H351

H331

H302

H319

H335

H315

H400

H410

GHS06

GHS08

GHS09

Dgr

H351

H331

H302

H319

H335

H315

H410

 

Carc. 2; H351: C ≥ 0,1 %

 

▼B

602-077-00-1

dodecachloropentacyclo[5.2.1.02,6.03,9.05,8]decane;

mirex

219-196-6

2385-85-5

Carc. 2

Repr. 2

Lact.

Acute Tox. 4 (*)

Acute Tox. 4 (*)

Aquatic Acute 1

Aquatic Chronic 1

H351

H361fd

H362

H312

H302

H400

H410

GHS08

GHS07

GHS09

Wng

H351

H361fd

H362

H312

H302

H410

 

 

 

602-078-00-7

hexachlorocyclopentadiene

201-029-3

77-47-4

Acute Tox. 2 (*)

Acute Tox. 3 (*)

Acute Tox. 4 (*)

Skin Corr. 1B

Aquatic Acute 1

Aquatic Chronic 1

H330

H311

H302

H314

H400

H410

GHS06

GHS05

GHS09

Dgr

H330

H311

H302

H314

H410

 

 

 

602-079-00-2

2,3-dichloropropene;

2,3-dichloropropylene

201-153-8

78-88-6

Flam. Liq. 2

Muta. 2

Acute Tox. 4 (*)

Acute Tox. 4 (*)

Acute Tox. 4 (*)

STOT SE 3

Skin Irrit. 2

Eye Dam. 1

Aquatic Chronic 3

H225

H341

H332

H312

H302

H335

H315

H318

H412

GHS02

GHS08

GHS05

GHS07

Dgr

H225

H341

H332

H312

H302

H335

H315

H318

H412

 

 

 

▼M1

602-080-00-8

alkanes, C10-13, chloro;

chlorinated paraffins, C10-13

287-476-5

85535-84-8

Carc. 2

Aquatic Acute 1

Aquatic Chronic 1

H351

H400

H410

GHS08

GHS09

Wng

H351

H410

EUH066

 

 

▼B

602-081-00-3

2-chloro-4,5-difluorobenzoic acid

405-380-5

Acute Tox. 4 (*)

Acute Tox. 4 (*)

Eye Dam. 1

Skin Sens. 1

H312

H302

H318

H317

GHS05

GHS07

Dgr

H312

H302

H318

H317

 

 

 

602-082-00-9

2,2,6,6-tetrakis(bromomethyl)-4-oxaheptane-1,7-diol

408-020-5

109678-33-3

Skin Sens. 1

Aquatic Chronic 2

H317

H411

GHS07

GHS09

Wng

H317

H411

 

 

 

602-083-00-4

diphenyl ether, pentabromo derivative pentabromodiphenyl ether

251-084-2

32534-81-9

STOT RE 2 (*)

Lact.

Aquatic Acute 1

Aquatic Chronic 1

H373 (**)

H362

H400

H410

GHS08

GHS09

Wng

H373 (**)

H362

H410

 

 

 

▼M2

602–084-00-X

1,1-dikloro-1-fluoroetaan

404–080-1

1717-00–6

Aquatic

Chronic 3

Ozone 1

H412

H420

►C2  
GHS07
Wng  ◄

H412

H420

 

 

 

▼B

602-085-00-5

2-bromopropane

200-855-1

75-26-3

Flam. Liq. 2

Repr. 1A

STOT RE 2 (*)

H225

H360F (***)

H373 (**)

GHS02

GHS08

Dgr

H225

H360F (***)

H373 (**)

EUH066

 

 

602-086-00-0

trifluoroiodomethane;

trifluoromethyl iodide

219-014-5

2314-97-8

Muta. 2

H341

GHS08

Wng

H341

 

 

 

602-087-00-6

1,2,4-trichlorobenzene

204-428-0

120-82-1

Acute Tox. 4 (*)

Skin Irrit. 2

Aquatic Acute 1

Aquatic Chronic 1

H302

H315

H400

H410

GHS07

GHS09

Wng

H302

H315

H410

 

 

 

602-088-00-1

2,3-dibromopropan-1-ol;

2,3-dibromo-1-propanol

202-480-9

96-13-9

Carc. 1B

Repr. 2

Acute Tox. 3 (*)

Acute Tox. 4 (*)

Acute Tox. 4 (*)

Aquatic Chronic 3

H350

H361f (***)

H311

H332

H302

H412

GHS08

GHS07

Dgr

H350

H361f (***)

H311

H332

H302

H412

 

 

 

602-089-00-7

4-bromo-2-chlorofluorobenzene

405-580-2

60811-21-4

Acute Tox. 4 (*)

Skin Irrit. 2

Aquatic Acute 1

Aquatic Chronic 1

H302

H315

H400

H410

GHS07

GHS09

Wng

H302

H315

H410

 

 

 

602-090-00-2

1-allyl-3-chloro-4-fluorobenzene

406-630-6

121626-73-1

Skin Irrit. 2

Aquatic Chronic 2

H315

H411

GHS07

GHS09

Wng

H315

H411

 

 

 

602-091-00-8

1,3-dichloro-4-fluorobenzene

406-160-1

1435-48-9

Acute Tox. 4 (*)

STOT RE 2 (*)

Skin Irrit. 2

H302

H373 (**)

H315

H411

GHS08

GHS07

Wng

H302

H373 (**)

H315

H411

 

 

 

602-092-00-3

1-bromo-3,4,5-trifluorobenzene

418-480-9

138526-69-9

Flam. Liq. 3

Carc. 2

Skin Irrit. 2

Eye Dam. 1

Aquatic Chronic 2

H226

H351

H315

H318

H411

GHS02

GHS08

GHS05

GHS09

Dgr

H226

H351

H315

H318

H411

 

 

 

602-093-00-9

α,α,α,4-tetrachlorotoluene;

p-chlorobenzotrichloride

226-009-1

5216-25-1

Carc. 1B

Repr. 2

STOT RE 1

Acute Tox. 4 (*)

Acute Tox. 4 (*)

STOT SE 3

Skin Irrit. 2

H350

H361f (***)

H372 (**)

H312

H302

H335

H315

GHS08

GHS07

Dgr

H350

H361f (***)

H372 (**)

H312

H302

H335

H315

 

 

 

602-094-00-4

diphenylether; octabromo derivate

251-087-9

32536-52-0

Repr. 1B

H360Df

GHS08

Dgr

H360Df

 

 

 

▼M1

602-095-00-X

alkanes, C14-17, chloro;

chlorinated paraffins, C14-17

287-477-0

85535-85-9

Lact.

Aquatic Acute 1

Aquatic Chronic 1

H362

H400

H410

GHS09

Wng

H362

H410

EUH066

 

 

▼B

602-096-00-5

malachite green hydrochloride; [1]

malachite green oxalate [2]

209-322-8 [1]

219-441-7 [2]

569-64-2 [1]

2437-29-8 [2]

Repr. 2

Acute Tox. 4 (*)

Eye Dam. 1

Aquatic Acute 1

Aquatic Chronic 1

H361d (***)

H302

H318

H400

H410

GHS08

GHS05

GHS07

GHS09

Dgr

H361d (***)

H302

H318

H410

 

 

 

602-097-00-0

1-bromo-9-(4,4,5,5,5-pentafluoropentylthio)nonane

422-850-5

148757-89-5

Skin Sens. 1

Aquatic Acute 1

Aquatic Chronic 1

H317

H400

H410

GHS07

GHS09

Wng

H317

H410

 

 

 

▼M1

602-098-00-6

2-(3-bromophenoxy)tetrahydro-2H-pyran

429-030-6

57999-49-2

Skin Sens. 1

Aquatic Chronic 2

H317

H411

GHS07

GHS09

Wng

H317

H411

 

 

 

602-099-00-1

3-(4-fluorophenyl)-2-methylpropionylchloride

426-370-7

Skin Corr. 1A

Acute Tox. 4 *

Aquatic Chronic 3

H314

H302

H412

GHS05

GHS07

Dgr

H314

H302

H412

EUH014

EUH029

 

 

602-100-00-5

reaction mass of: (R,R)-1,1,1,2,2,3,4,5,5,5-decafluoropentane;

(S,S)-1,1,1,2,2,3,4,5,5,5-decafluoropentane

420-640-8

Aquatic Chronic 3

H412

H412

 

 

 

602-101-00-0

2-chloro-4-fluoro-5-nitrophenyl (isobutyl)carbonate

427-020-6

141772-37-4

STOT RE 2 *

Skin Sens. 1

Aquatic Acute 1

Aquatic Chronic 1

H373**

H317

H400

H410

GHS08

GHS07

GHS09

Wng

H373**

H317

H410

 

 

 

602-102-00-6

1,1,1,3,3-pentafluorobutane

430-250-1

406-58-6

Flam. Liq. 2

H225

GHS02

Dgr

H225

 

 

 

602-103-00-1

1-(chlorophenylmethyl)-2-methylbenzene

431-450-1

41870-52-4

Skin Irrit. 2

Aquatic Acute 1

Aquatic Chronic 1

H315

H400

H410

GHS07

GHS09

Wng

H315

H410

 

 

 

602-104-00-7

1,1,2,2,3,3,4-heptafluorocyclopentane

430-710-1

15290-77-4

Aquatic Chronic 3

H412

H412

 

 

 

602-105-00-2

sodium 1,1,2,2,3,3,4,4,4-nonafluoro-1-butanesulfinate

422-100-7

102061-82-5

Eye Dam. 1

Skin Sens. 1

H318

H317

GHS05

GHS07

Dgr

H318

H317

 

 

 

602-106-00-8

2-bromo-4,6-difluoroaniline

429-430-0

444-14-4

Acute Tox. 4 *

Aquatic Chronic 2

H302

H411

GHS07

GHS09

Wng

H302

H411

 

 

 

602-107-00-3

3,3,4,4-tetrafluoro-4-iodo-1-butene

439-500-2

33831-83-3

Acute Tox. 4 *

Skin Irrit. 2

Aquatic Chronic 2

H302

H315

H411

GHS07

GHS09

Wng

H302

H315

H411

 

 

 

602-108-00-9

(2,3,5,6-tetrafluorophenyl)methanol

443-840-7

4084-38-2

Acute Tox. 4 *

Eye Irrit. 2

Skin Sens. 1

H302

H319

H317

GHS07

Wng

H302

H319

H317

 

 

 

▼M3

602-109-00-4

Hexabromocyclododecane [1]

247-148-4 [1]

25637-99-4[1]

Repr. 2

Lact.

H361

H362

GHS08

Wng

H361

H362

 

 

 

1,2,5,6,9,10-hexabromocyclododecane [2]

221-695-9[2]

3194-55-6[2]

▼B

603-001-00-X

methanol

200-659-6

67-56-1

Flam. Liq. 2

Acute Tox. 3 (*)

Acute Tox. 3 (*)

Acute Tox. 3 (*)

STOT SE 1

H225

H331

H311

H301

H370 (**)

GHS02

GHS06

GHS08

Dgr

H225

H331

H311

H301

H370 (**)

 

(*)

STOT SE 1; H370: C ≥ 10 %

STOT SE 2; H371: 3 % ≤ C < 10 %

 

603-002-00-5

ethanol;

ethyl alcohol

200-578-6

64-17-5

Flam. Liq. 2

H225

GHS02

Dgr

H225

 

 

 

603-003-00-0

propan-1-ol;

n-propanol

200-746-9

71-23-8

Flam. Liq. 2

Eye Dam. 1

STOT SE 3

H225

H318

H336

GHS02

GHS05

GHS07

Dgr

H225

H318

H336

 

 

 

603-004-00-6

butan-1-ol;

n-butanol

200-751-6

71-36-3

Flam. Liq. 3

Acute Tox. 4 (*)

STOT SE 3

Skin Irrit. 2

Eye Dam. 1

STOT SE 3

H226

H302

H335

H315

H318

H336

GHS02

GHS05

GHS07

Dgr

H226

H302

H335

H315

H318

H336

 

 

 

▼M1

603-005-00-1

2-methylpropan-2-ol;

tert-butyl alcohol

200-889-7

75-65-0

Flam. Liq. 2

Acute Tox. 4 *

Eye Irrit. 2

STOT SE 3

H225

H332

H319

H335

GHS02

GHS07

Dgr

H225

H332

H319

H335

 

 

 

▼B

603-006-00-7

pentanol isomers, with the exception fo those specified elsewhere in this Annex

250-378-8

 

Flam. Liq. 3

Acute Tox. 4 (*)

STOT SE 3

H226

H332

H335

GHS02

GHS07

Wng

H226

H332

H335

EUH066

 

C

603-007-00-2

2-methylbutan-2-ol;

tert-pentanol

200-908-9

75-85-4

Flam. Liq. 2

Acute Tox. 4 (*)

STOT SE 3

Skin Irrit. 2

H225

H332

H335

H315

GHS02

GHS07

Dgr

H225

H332

H335

H315

 

 

 

603-008-00-8

4-methylpentan-2-ol;

methyl isobutyl carbinol

203-551-7

108-11-2

Flam. Liq. 3

STOT SE 3

H226

H335

GHS02

GHS07

Wng

H226

H335

 

STOT SE 3; H335: C ≥ 25 %

 

603-009-00-3

cyclohexanol

203-630-6

108-93-0

Acute Tox. 4 (*)

Acute Tox. 4 (*)

STOT SE 3

Skin Irrit. 2

H332

H302

H335

H315

GHS07

Wng

H332

H302

H335

H315

 

 

 

603-010-00-9

2-methylcyclohexanol, mixed isomers; [1]

cis-2-methylcyclohexanol; [2]

trans-2-methylcyclohexanol [3]

209-512-0 [1]

231-187-9 [2]

231-186-3 [3]

583-59-5 [1]

7443-70-1 [2]

7443-52-9 [3]

Acute Tox. 4 (*)

H332

GHS07

Wng

H332

 

 

C

603-011-00-4

2-methoxyethanol;

ethylene glycol monomethyl ether

203-713-7

109-86-4

Flam. Liq. 3

Repr. 1B

Acute Tox. 4 (*)

Acute Tox. 4 (*)

Acute Tox. 4 (*)

H226

H360FD

H332

H312

H302

GHS02

GHS08

GHS07

Dgr

H226

H360FD

H332

H312

H302

 

 

 

▼M3

603-012-00-X

2-ethoxyethanol;

ethylene glycol monoethyl ether

203-804-1

110-80-5

Flam. Liq. 3

Repr. 1B

Acute Tox. 3

Acute Tox. 4

H226

H360FD

H331

H302

GHS02

GHS08

GHS06

Dgr

H226

H360FD

H331

H302

 

 

 

▼B

603-013-00-5

2-isopropoxyethanol;

ethylene glycol monoisopropyl ether

203-685-6

109-59-1

Acute Tox. 4 (*)

Acute Tox. 4 (*)

Eye Irrit. 2

H332

H312

H319

GHS07

Wng

H332

H312

H319

 

 

 

603-014-00-0

2-butoxyethanol;

ethylene glycol monobutyl ether;

butyl cellosolve

203-905-0

111-76-2

Acute Tox. 4 (*)

Acute Tox. 4 (*)

Acute Tox. 4 (*)

Eye Irrit. 2

Skin Irrit. 2

H332

H312

H302

H319

H315

GHS07

Wng

H332

H312

H302

H319

H315

 

 

 

603-015-00-6

allyl alcohol

203-470-7

107-18-6

Flam. Liq. 2

Acute Tox. 3 (*)

Acute Tox. 3 (*)

Acute Tox. 3 (*)

Eye Irrit. 2

STOT SE 3

Skin Irrit. 2

Aquatic Acute 1

H225

H331

H311

H301

H319

H335

H315

H400

GHS02

GHS06

GHS09

Dgr

H225

H331

H311

H301

H319

H335

H315

H400

 

 

 

603-016-00-1

4-hydroxy-4-methylpentan-2-one;

diacetone alcohol

204-626-7

123-42-2

Eye Irrit. 2

H319

GHS07

Wng

H319

 

Eye Irrit. 2; H319: C ≥ 10 %

 

▼M1

603-018-00-2

furfuryl alcohol

202-626-1

98-00-0

Carc. 2

Acute Tox. 3 *

Acute Tox. 4 *

Acute Tox. 4 *

STOT RE 2 *

Eye Irrit. 2

STOT SE 3

H351

H331

H312

H302

H373**

H319

H335

GHS06

GHS08

Dgr

H351

H331

H312

H302

H373**

H319

H335

 

 

 

▼B

603-019-00-8

dimethyl ether

204-065-8

115-10-6

Flam. Gas 1

Press. Gas

H220

GHS02

GHS04

Dgr

H220

 

 

U

603-020-00-3

ethyl methyl ether

540-67-0

Flam. Gas 1

Press. Gas

H220

GHS02

GHS04

Dgr

H220

 

 

U

603-021-00-9

methyl vinyl ether

203-475-4

107-25-5

Flam. Gas 1

Press. Gas

H220

GHS02

GHS04

Dgr

H220

 

 

D U

603-022-00-4

diethyl ether;

ether

200-467-2

60-29-7

Flam. Liq. 1

Acute Tox. 4 (*)

STOT SE 3

H224

H302

H336

GHS02

GHS07

Dgr

H224

H302

H336

EUH019

EUH066

 

 

▼M6

603-023-00-X

ethylene oxide;

oxirane

200-849-9

75-21-8

Press. Gas

Flam. Gas 1

Carc. 1B

Muta. 1B

Acute Tox. 3 *

Eye Irrit. 2

STOT SE 3

Skin Irrit. 2

H220

H350

H340

H331

H319

H335

H315

GHS02

GHS04

GHS06

GHS08

Dgr

H220

H350

H340

H331

H319

H335

H315

 

 

U

▼B

603-024-00-5

1,4-dioxane

204-661-8

123-91-1

Flam. Liq. 2

Carc. 2

Eye Irrit. 2

STOT SE 3

H225

H351

H319

H335

GHS02

GHS08

GHS07

Dgr

H225

H351

H319

H335

EUH019

EUH066

 

D

▼M3

603-025-00-0

tetrahydrofuran

203-726-8

109-99-9

Flam. Liq. 2

Carc. 2

Eye Irrit. 2

STOT SE 3

H225

H351

H319

H335

GHS02

GHS07

GHS08

Dgr

H225

H351

H319

H335

EUH019

STOT SE 3;

H335: C ≥ 25 %

Eye Irrit.2;

H319: C ≥ 25 %

 

▼B

603-026-00-6

1-chloro-2,3-epoxypropane;

epichlorhydrin

203-439-8

106-89-8

Flam. Liq. 3

Carc. 1B

Acute Tox. 3 (*)

Acute Tox. 3 (*)

Acute Tox. 3 (*)

Skin Corr. 1B

Skin Sens. 1

H226

H350

H331

H311

H301

H314

H317

GHS02

GHS06

GHS08

GHS05

Dgr

H226

H350

H331

H311

H301

H314

H317

 

(*)

 

603-027-00-1

ethanediol;

ethylene glycol

203-473-3

107-21-1

Acute Tox. 4 (*)

H302

GHS07

Wng

H302

 

 

 

603-028-00-7

2-chloroethanol;

ethylene chlorohydrin

203-459-7

107-07-3

Acute Tox. 2 (*)

Acute Tox. 1

Acute Tox. 2 (*)

H330

H310

H300

GHS06

Dgr

H330

H310

H300

 

 

 

▼M1

603-029-00-2

bis(2-chloroethyl) ether

203-870-1

111-44-4

Carc. 2

Acute Tox. 2 *

Acute Tox. 1

Acute Tox. 2 *

H351

H330

H310

H300

GHS06

GHS08

Dgr

H351

H330

H310

H300

 

 

 

▼B

603-030-00-8

2-aminoethanol;

ethanolamine

205-483-3

141-43-5

Acute Tox. 4 (*)

Acute Tox. 4 (*)

Acute Tox. 4 (*)

Skin Corr. 1B

H332

H312

H302

H314

GHS05

GHS07

Dgr

H332

H312

H302

H314

 

STOT SE 3; H335: C ≥ 5 %

 

603-031-00-3

1,2-dimethoxyethane;

ethylene glycol dimethyl ether;

EGDME

203-794-9

110-71-4

Flam. Liq. 2

Repr. 1B

Acute Tox. 4 (*)

H225

H360FD

H332

GHS02

GHS08

GHS07

Dgr

H225

H360FD

H332

EUH019

 

 

▼M1

603-032-00-9

ethylene dinitrate;

ethylene glycol dinitrate

211-063-0

628-96-6

Unst. Expl.

Acute Tox. 2 *

Acute Tox. 1

Acute Tox. 2 *

STOT RE 2

H200

H330

H310

H300

H373**

GHS01

GHS06

GHS08

Dgr

H200

H330

H310

H300

H373**

 

 

 

▼B

603-033-00-4

oxydiethylene dinitrate;

diethylene glycol dinitrate;

digol dinitrate

211-745-8

693-21-0

Unst. Expl

Acute Tox. 2 (*)

Acute Tox. 1

Acute Tox. 2 (*)

STOT RE 2 (*)

Aquatic Chronic 3

H200

H330

H310

H300

H373 (**)

H412

GHS01

GHS06

GHS08

Dgr

H200

H330

H310

H300

H373 (**)

H412

 

 

 

603-033-01-1

oxydiethylene dinitrate;

diethylene glycol dinitrate;

digol dinitrate;

[>25 % phlegmatiser]

211-745-8

693-21-0

Expl. 1.1

Acute Tox. 2 (*)

Acute Tox. 1

Acute Tox. 2 (*)

STOT RE 2 (*)

Aquatic Chronic 3

H201

H330

H310

H300

H373 (**)

H412

GHS01

GHS06

GHS08

Dgr

H201

H330

H310

H300

H373 (**)

H412

 

 

 

603-034-00-X

glycerol trinitrate;

nitroglycerine

200-240-8

55-63-0

Unst. Expl.

Acute Tox. 2 (*)

Acute Tox. 1

Acute Tox. 2 (*)

STOT RE 2 (*)

Aquatic Chronic 2

H200

H330

H310

H300

H373 (**)

H411

GHS01

GHS06

GHS08

GHS09

Dgr

H200

H330

H310

H300

H373 (**)

H411

 

 

 

603-034-01-7

glycerol trinitrate;

nitroglycerine;

[>40 % phlegmatiser]

200-240-8

55-63-0

Expl. 1.1

Acute Tox. 2 (*)

Acute Tox. 1

Acute Tox. 2 (*)

STOT RE 2 (*)

Aquatic Chronic 2

H201

H330

H310

H300

H373 (**)

H411

GHS01

GHS06

GHS08

GHS09

Dgr

H201

H330

H310

H300

H373 (**)

H411

 

 

 

603-035-00-5

pentaerythritol tetranitrate; pentaerythrite tetranitrate;

P.E.T.N.

201-084-3

78-11-5

Unst. Expl.

H200

GHS01

Dgr

H200

 

 

 

603-035-01-2

pentaerythritol tetranitrate; pentaerythrite tetranitrate;

P.E.T.N.;

[>20 % phlegmatiser]

201-084-3

78-11-5

Expl. 1.1

H201

GHS01

Dgr

H201

 

 

T

603-036-00-0

mannitol hexanitrate;

nitromannite

239-924-6

15825-70-4

Unst. Expl.

H200

GHS01

Dgr

H200

 

 

 

603-036-01-8

mannitol hexanitrate;

nitromannite;

[>40 % phlegmatiser]

239-924-6

15825-70-4

Expl. 1.1

H201

GHS01

Dgr

H201

 

 

 

▼M1

603-037-00-6

cellulose nitrate;

nitrocellulose

Expl. 1.1

H201

GHS01

Dgr

H201

 

 

T

▼B

603-038-00-1

allyl glycidyl ether;

allyl 2,3-epoxypropyl ether;

prop-2-en-1-yl 2,3-epoxypropyl ether

203-442-4

106-92-3

Flam. Liq. 3

Carc. 2

Muta. 2

Repr. 2

Acute Tox. 4 (*)

Acute Tox. 4 (*)

STOT SE 3

Skin Irrit. 2

Eye Dam. 1

Skin Sens. 1

Aquatic Chronic 3

H226

H351

H341

H361f (***)

H332

H302

H335

H315

H318

H317

H412

GHS02

GHS08

GHS05

GHS07

Dgr

H226

H351

H341

H361f (***)

H332

H302

H335

H315

H318

H317

H412

 

 

 

603-039-00-7

butyl glycidyl ether;

butyl 2,3-epoxypropyl ether

219-376-4

2426-08-6

Flam. Liq. 3

Carc. 2

Muta. 2

Acute Tox. 4 (*)

Acute Tox. 4 (*)

STOT SE 3

Skin Sens. 1

Aquatic Chronic 3

H226

H351

H341

H332

H302

H335

H317

H412

GHS02

GHS08

GHS07

Wng

H226

H351

H341

H332

H302

H335

H317

H412

 

 

 

603-040-00-2

sodium methanolate;

sodium methoxide; [1]

potassium methanolate;

potassium methoxide; [2]

lithium methanolate;

lithium methoxide [3]

204-699-5 [1]

212-736-1 [2]

212-737-7 [3]

124-41-4 [1]

865-33-8 [2]

865-34-9 [3]

Self-heat 1

Skin Corr. 1B

H251

H314

GHS02

GHS05

Dgr

H251

H314

EUH014

 

T

603-041-00-8

potassium ethanolate;

potassium ethoxide; [1]

sodium ethanolate;

sodium ethoxide [2]

213-029-0 [1]

205-487-5 [2]

917-58-8 [1]

141-52-6 [2]

Self-heat 1

Skin Corr. 1B

H251

H314

GHS02

GHS05

Dgr

H251

H314

EUH014

 

T

603-042-00-3

aluminium-tri-isopropoxide

209-090-8

555-31-7

Flam. Sol. 1

H228

GHS02

Dgr

H228

 

 

T

603-043-00-9

triarimol (ISO);

2,4-dichloro-α-(pyrimidin-5-yl) benzhydryl alcohol

26766-27-8

Acute Tox. 4 (*)

H302

GHS07

Wng

H302

 

 

 

603-044-00-4

dicofol (ISO);

2,2,2-trichloro-1,1-bis(4-chlorophenyl)ethanol

204-082-0

115-32-2

Acute Tox. 4 (*)

Acute Tox. 4 (*)

Skin Irrit. 2

Skin Sens. 1

Aquatic Acute 1

Aquatic Chronic 1

H312

H302

H315

H317

H400

H410

GHS07

GHS09

Wng

H312

H302

H315

H317

H410

 

 

 

603-045-00-X

diisopropyl ether; [1]

dipropyl ether [2]

203-560-6 [1]

203-869-6 [2]

108-20-3 [1]

111-43-3 [2]

Flam. Liq. 2

STOT SE 3

H225

H336

GHS02

GHS07

Dgr

H225

H336

EUH019

EUH066

 

C

▼M1

603-046-00-5

bis(chloromethyl) ether;

oxybis(chloromethane)

208-832-8

542-88-1

Flam. Liq. 2

Carc. 1A

Acute Tox. 2 *

Acute Tox. 3 *

Acute Tox. 4 *

H225

H350

H330

H311

H302

GHS02

GHS06

GHS08

Dgr

H225

H350

H330

H311

H302

 

Carc. 1A; H350: C ≥ 0,001 %

 

▼B

603-047-00-0

2-dimethylaminoethanol;

N,N-dimethylethanolamine

203-542-8

108-01-0

Flam. Liq. 3

Acute Tox. 4 (*)

Acute Tox. 4 (*)

Acute Tox. 4 (*)

Skin Corr. 1B

H226

H332

H312

H302

H314

GHS02

GHS05

GHS07

Dgr

H226

H332

H312

H302

H314

 

STOT SE 3; H335: C ≥ 5 %

 

603-048-00-6

2-diethylaminoethanol;

N,N-diethylethanolamine

202-845-2

100-37-8

Flam. Liq. 3

Acute Tox. 4 (*)

Acute Tox. 4 (*)

Acute Tox. 4 (*)

Skin Corr. 1B

H226

H332

H312

H302

H314

GHS02

GHS05

GHS07 GHS09

Dgr

H226

H332

H312

H302

H314

 

STOT SE 3; H335: C ≥ 5 %

 

603-049-00-1

chlorfenethol (ISO);

1,1-bis (4-chlorophenyl) ethanol

201-246-3

80-06-8

Acute Tox. 4 (*)

Aquatic Chronic 2

H302

H411

GHS07

GHS09

Wng

H302

H411

 

 

 

603-050-00-7

1-(2-butoxypropoxy)propan-2-ol

246-011-6

24083-03-2

Acute Tox. 4 (*)

Acute Tox. 4 (*)

H312

H302

GHS07

Wng

H312

H302

 

 

 

603-051-00-2

2-ethylbutan-1-ol

202-621-4

97-95-0

Acute Tox. 4 (*)

Acute Tox. 4 (*)

H312

H302

GHS07

Wng

H312

H302

 

 

 

603-052-00-8

3-butoxypropan-2-ol;

propylene glycol monobutyl ether

225-878-4

5131-66-8

Eye Irrit. 2

Skin Irrit. 2

H319

H315

GHS07

Wng

H319

H315

 

 

 

603-053-00-3

2-methylpentane-2,4-diol

203-489-0

107-41-5

Eye Irrit. 2

Skin Irrit. 2

H319

H315

GHS07

Wng

H319

H315

 

 

 

603-054-00-9

di-n-butyl ether;

dibutyl ether

205-575-3

142-96-1

Flam. Liq. 3

Eye Irrit. 2

STOT SE 3

Skin Irrit. 2

Aquatic Chronic 3

H226

H319

H335

H315

H412

GHS02

GHS07

Wng

H226

H319

H335

H315

H412

 

STOT SE 3; H335: C ≥ 10 %

 

603-055-00-4

propylene oxide;

1,2-epoxypropane;

methyloxirane

200-879-2

75-56-9

Flam. Liq. 1

Carc. 1B

Muta. 1B

Acute Tox. 4 (*)

Acute Tox. 4 (*)

Acute Tox. 4 (*)

Eye Irrit. 2

STOT SE 3

Skin Irrit. 2

H224

H350

H340

H332

H312

H302

H319

H335

H315

GHS02

GHS08

GHS07

Dgr

H224

H350

H340

H332

H312

H302

H319

H335

H315

 

 

 

603-056-00-X

[(p-tolyloxy)methyl]oxirane; [1]

[(m-tolyloxy)methyl]oxirane; [2]

2,3-epoxypropyl o-tolyl ether; [3]

[(tolyloxy)methyl]oxirane;

cresyl glycidyl ether [4]

218-574-8 [1]

218-575-3 [2]

218-645-3 [3]

247-711-4 [4]

2186-24-5 [1]

2186-25-6 [2]

2210-79-9 [3]

26447-14-3 [4]

Muta. 2

Skin Irrit. 2

Skin Sens. 1

Aquatic Chronic 2

H341

H315

H317

H411

GHS08

GHS07

GHS09

Wng

H341

H315

H317

H411

 

 

C

603-057-00-5

benzyl alcohol

202-859-9

100-51-6

Acute Tox. 4 (*)

Acute Tox. 4 (*)

H332

H302

GHS07

Wng

H332

H302

 

 

 

603-058-00-0

1,3-propylene oxide

207-964-3

503-30-0

Flam. Liq. 2

Acute Tox. 4 (*)

Acute Tox. 4 (*)

Acute Tox. 4 (*)

H225

H332

H312

H302

GHS02

GHS07

Dgr

H225

H332

H312

H302

 

 

 

603-059-00-6

hexan-1-ol

203-852-3

111-27-3

Acute Tox. 4 (*)

H302

GHS07

Wng

H302

 

 

 

603-060-00-1

2,2'-bioxirane;

1,2:3,4-diepoxybutane

215-979-1

1464-53-5

Carc. 1B

Muta. 1B

Acute Tox. 2 (*)

Acute Tox. 3 (*)

Acute Tox. 3 (*)

Skin Corr. 1B

H350

H340

H330

H311

H301

H314

GHS06

GHS08

GHS05

Dgr

H350

H340

H330

H311

H301

H314

 

 

 

▼M8

603–061-00–7

tetrahydro-2-furylmethanol;

tetrahydrofurfuryl alcohol

202–625-6

97–99-4

Repr. 1B

Eye Irrit. 2

H360Df

H319

GHS08

GHS07

Dgr

H360Df

H319

 

 

 

▼B

603-062-00-2

tetrahydrofuran-2,5-diyldimethanol

203-239-0

104-80-3

Eye Irrit. 2

STOT SE 3

Skin Irrit. 2

H319

H335

H315

GHS07

Wng

H319

H335

H315

 

STOT SE 3; H335: C ≥ 10 %

 

603-063-00-8

2,3-epoxypropan-1-ol;

glycidol;

oxiranemethanol

209-128-3

556-52-5

Carc. 1B

Muta. 2

Repr. 1B

Acute Tox. 3 (*)

Acute Tox. 4 (*)

Acute Tox. 4 (*)

Eye Irrit. 2

STOT SE 3

Skin Irrit. 2

H350

H341

H360F (***)

H331

H312

H302

H319

H335

H315

GHS06

GHS08

Dgr

H350

H341

H360F (***)

H331

H312

H302

H319

H335

H315

 

 

 

▼M1

603-064-00-3

1-methoxy-2-propanol;

monopropylene glycol methyl ether

203-539-1

107-98-2

Flam. Liq. 3

STOT SE 3

H226

H336

GHS02

GHS07

Wng

H226

H336

 

 

 

▼B

603-065-00-9

resorcinol diglycidyl ether;

1,3-bis(2,3-epoxypropoxy)benzene

202-987-5

101-90-6

Carc. 2

Muta. 2

Acute Tox. 4 (*)

Acute Tox. 4 (*)

Eye Irrit. 2

Skin Irrit. 2

Skin Sens. 1

Aquatic Chronic 3

H351

H341

H312

H302

H319

H315

H317

H412

GHS08

GHS07

Wng

H351

H341

H312

H302

H319

H315

H317

H412

 

 

 

▼M1

603-066-00-4

1,2-epoxy-4-epoxyethylcyclohexane;

4-vinylcyclohexene diepoxide

203-437-7

106-87-6

Carc. 2

Acute Tox. 3 *

Acute Tox. 3 *

Acute Tox. 3 *

H351

H331

H311

H301

GHS06

GHS08

Dgr

H351

H331

H311

H301

 

*

 

▼B

603-067-00-X

phenyl glycidyl ether;

2,3-epoxypropyl phenyl ether;

1,2-epoxy-3-phenoxypropane

204-557-2

122-60-1

Carc. 1B

Muta. 2

Acute Tox. 4 (*)

STOT SE 3

Skin Irrit. 2

Skin Sens. 1

Aquatic Chronic 3

H350

H341

H332

H335

H315

H317

H412

GHS08

GHS07

Dgr

H350

H341

H332

H335

H315

H317

H412

 

 

 

603-068-00-5

2,3-epoxypropyl-2-ethylcyclohexyl ether;

ethylcyclohexylglycidyl ether

130014-35-6

Eye Irrit. 2

Skin Irrit. 2

Skin Sens. 1

H319

H315

H317

GHS07

Wng

H319

H315

H317

 

 

 

603-069-00-0

2,4,6-tris(dimethylaminomethyl)phenol

202-013-9

90-72-2

Acute Tox. 4 (*)

Eye Irrit. 2

Skin Irrit. 2

H302

H319

H315

GHS07

Wng

H302

H319

H315

 

 

 

603-070-00-6

2-amino-2-methylpropanol

204-709-8

124-68-5

Eye Irrit. 2

Skin Irrit. 2

Aquatic Chronic 3

H319

H315

H412

GHS07

Wng

H319

H315

H412

 

 

 

603-071-00-1

2,2'-iminodiethanol;

diethanolamine

203-868-0

111-42-2

Acute Tox. 4 (*)

STOT RE 2 (*)

Skin Irrit. 2

Eye Dam. 1

H302

H373 (**)

H315

H318

GHS08

GHS05

GHS07

Dgr

H302

H373 (**)

H315

H318

 

 

 

603-072-00-7

1,4-bis(2,3 epoxypropoxy)butane;

butanedioldiglycidyl ether

219-371-7

2425-79-8

Acute Tox. 4 (*)

Acute Tox. 4 (*)

Eye Irrit. 2

Skin Irrit. 2

Skin Sens. 1

H332

H312

H319

H315

H317

GHS07

Wng

H332

H312

H319

H315

H317

 

 

 

603-073-00-2

bis-[4-(2,3-epoxipropoxi)phenyl]propane

216-823-5

1675-54-3

Eye Irrit. 2

Skin Irrit. 2

Skin Sens. 1

H319

H315

H317

GHS07

Wng

H319

H315

H317

 

Eye Irrit. 2; H319: C ≥ 5 %

Skin Irrit. 2; H315: C ≥ 5 %

 

603-074-00-8

reaction product: bisphenol-A-(epichlorhydrin);

epoxy resin (number average molecular weight ≤ 700)

500-033-5

25068-38-6

Eye Irrit. 2

Skin Irrit. 2

Skin Sens. 1

Aquatic Chronic 2

H319

H315

H317

H411

GHS07

GHS09

Wng

H319

H315

H317

H411

 

Eye Irrit. 2; H319: C ≥ 5 %

Skin Irrit. 2; H315: C ≥ 5 %

 

603-075-00-3

chlormethyl methyl ether;

chlorodimethyl ether

203-480-1

107-30-2

Flam. Liq. 2

Carc. 1A

Acute Tox. 4 (*)

Acute Tox. 4 (*)

Acute Tox. 4 (*)

H225

H350

H332

H312

H302

GHS02

GHS08

GHS07

Dgr

H225

H350

H332

H312

H302

 

 

 

603-076-00-9

but-2-yne-1,4-diol;

2-butyne-1,4-diol

203-788-6

110-65-6

Skin Corr. 1B

Acute Tox. 3 (*)

Acute Tox. 3 (*)

Acute Tox. 4 (*)

STOT RE 2 (*)

Skin Sens. 1

H314

H331

H301

H312

H373 (**)

H317

GHS06

GHS05

GHS08

Dgr

H314

H331

H301

H312

H373 (**)

H317

 

Skin Corr. 1B; H314: C ≥ 50 %

Skin Irrit. 2; H315: 25 % ≤ C < 50 %

Eye Irrit. 2; H319: 25 % ≤ C < 50 %

D

603-077-00-4

1-dimethylaminopropan-2-ol;

dimepranol (INN)

203-556-4

108-16-7

Flam. Liq. 3

Acute Tox. 4 (*)

Skin Corr. 1B

H226

H302

H314

GHS02

GHS05

GHS07

Dgr

H226

H302

H314

 

 

 

603-078-00-X

prop-2-yn-1-ol;

propargyl alcohol

203-471-2

107-19-7

Flam. Liq. 3

Acute Tox. 3 (*)

Acute Tox. 3 (*)

Acute Tox. 3 (*)

Skin Corr. 1B

Aquatic Chronic 2

H226

H331

H311

H301

H314

H411

GHS02

GHS06

GHS05

GHS09

Dgr

H226

H331

H311

H301

H314

H411

 

 

 

603-079-00-5

2,2'-(methylimino)diethanol;

N-methyldiethanolamine

203-312-7

105-59-9

Eye Irrit. 2

H319

GHS07

Wng

H319

 

 

 

603-080-00-0

2-methylaminoethanol;

N-methylethanolamine;

N-methyl-2-ethanolamine;

N-methyl-2-amino ethanol;

2-(methylamino)ethanol

203-710-0

109-83-1

Acute Tox. 4 (*)

Acute Tox. 4 (*)

Skin Corr. 1B

H312

H302

H314

GHS05 GHS07

Dgr

H312

H302

H314

 

STOT SE 3; H335: C ≥ 5 %

 

603-081-00-6

2,2'-thiodiethanol;

thiodiglycol

203-874-3

111-48-8

Eye Irrit. 2

H319

GHS07

Wng

H319

 

 

 

603-082-00-1

1-aminopropan-2-ol;

isopropanolamine

201-162-7

78-96-6

Skin Corr. 1B

H314

GHS05

Dgr

H314

 

 

 

603-083-00-7

1,1'-iminodipropan-2-ol;

di-isopropanolamine

203-820-9

110-97-4

Eye Irrit. 2

H319

GHS07

Wng

H319

 

 

 

603-084-00-2

styrene oxide;

(epoxyethyl)benzene;

phenyloxirane

202-476-7

96-09-3

Carc. 1B

Acute Tox. 4 (*)

Eye Irrit. 2

H350

H312

H319

GHS08

GHS07

Dgr

H350

H312

H319

 

 

 

▼M1

603-085-00-8

bronopol (INN);

2-bromo-2-nitropropane-1,3-diol

200-143-0

52-51-7

Acute Tox. 4 *

Acute Tox. 4 *

STOT SE 3

Skin Irrit. 2

Eye Dam. 1

Aquatic Acute 1

H312

H302

H335

H315

H318

H400

GHS05

GHS07

GHS09

Dgr

H312

H302

H335

H315

H318

H400

 

M=10

 

▼B

603-086-00-3

ethirimol (ISO);

5-butyl-2-ethylamino-6-methylpyrimidin-4-ol

245-949-3

23947-60-6

Acute Tox. 4 (*)

H312

GHS07

Wng

H312

 

 

 

603-087-00-9

2-ethylhexane-1,3-diol;

octylene glycol;

ethoexadiol

202-377-9

94-96-2

Eye Dam. 1

H318

GHS05

Dgr

H318

 

 

 

603-088-00-4

2-(octylthio)ethanol;

2-hydroxyethyl octyl sulphide

222-598-4

3547-33-9

Eye Dam. 1

H318

GHS05

Dgr

H318

 

 

 

603-089-00-X

7,7-dimethyl-3-oxa-6-azaoctan-1-ol

400-390-6

Skin Corr. 1A

Acute Tox. 4 (*)

H314

H302

GHS05

GHS07

Dgr

H314

H302

 

 

 

603-090-00-5

2-(2-bromoethoxy)anisole

402-010-4

4463-59-6

Acute Tox. 4 (*)

Aquatic Chronic 3

H302

H412

GHS07

Wng

H302

H412

 

 

 

603-091-00-0

exo-1-methyl-4-(1-methylethyl)-7-oxabicyclo[2.2.1]heptan-2-ol

402-470-6

87172-89-2

Acute Tox. 4 (*)

Eye Dam. 1

H302

H318

GHS05

GHS07

Dgr

H302

H318

 

 

 

603-092-00-6

2-methyl-4-phenylpentanol

402-770-7

92585-24-5

Skin Sens. 1

Aquatic Chronic 2

H317

H411

GHS07

GHS09

Wng

H317

H411

 

 

 

603-093-00-1

cinmethylin (ISO);

exo-(±)-1-methyl-2-(2-methylbenzyloxy)-4-isopropyl-7-oxabicyclo(2.2.1)heptane

402-410-9

87818-31-3

Acute Tox. 4 (*)

Aquatic Chronic 2

H332

H411

GHS07

GHS09

Dgr

H332

H411

 

 

 

603-094-00-7

1,3-bis(2,3-epoxypropoxy)-2,2-dimethylpropane

241-536-7

17557-23-2

Skin Irrit. 2

Skin Sens. 1

H315

H317

GHS07

Wng

H315

H317

 

 

 

603-095-00-2

2-(propyloxy)ethanol;

EGPE

220-548-6

2807-30-9

Acute Tox. 4 (*)

Eye Irrit. 2

H312

H319

GHS07

Wng

H312

H319

 

 

 

603-096-00-8

2-(2-butoxyethoxy)ethanol;

diethylene glycol monobutyl ether

203-961-6

112-34-5

Eye Irrit. 2

H319

GHS07

Wng

H319

 

 

 

▼M7

603-097-00-3

1,1’,1”-nitrilotripropan-2-ol;

triisopropanolamine

204-528-4

122-20-3

Eye Irrit. 2

H319

GHS07

Wng

H319

 

 

 

▼B

603-098-00-9

2-phenoxyethanol

204-589-7

122-99-6

Acute Tox. 4 (*)

Eye Irrit. 2

H302

H319

GHS07

Wng

H302

H319

 

 

 

603-099-00-4

3-(N-methyl-N-(4-methylamino-3-nitrophenyl)amino)propane-1,2-diol hydrochloride

403-440-5

93633-79-5

Acute Tox. 4 (*)

Aquatic Chronic 3

H302

H412

GHS07

Wng

H302

H412

 

 

 

603-100-00-8

1,2-dimethoxypropane

404-630-0

7778-85-0

Flam. Liq. 2

H225

GHS02

Dgr

H225

EUH019

 

 

603-101-00-3

tetrahydro-2-isobutyl-4-methylpyran-4-ol, mixed isomers (cis and trans)

405-040-6

Eye Irrit. 2

H319

GHS07

Wng

H319

 

 

 

▼M11

603-102-00-9

1,2-epoksübutaan

203-438-2

106-88-7

Flam. Liq. 2

Carc. 2

Acute Tox. 4*

Acute Tox. 4*

Acute Tox. 4*

STOT SE 3

Skin Irrit. 2

Eye Irrit. 2

H225

H351

H302

H312

H332

H335

H315

H319

GHS02

GHS08

GHS07

Dgr

H225

H351

H302

H312

H332

H335

H315

H319

 

 

 

▼B

603-103-00-4

oxirane, mono[(C12-14-alkyloxy)methyl] derivs.

271-846-8

68609-97-2

Skin Irrit. 2

Skin Sens. 1

H315

H317

GHS07

Wng

H315

H317

 

 

 

603-104-00-X

fenarimol (ISO);

2,4'-dichloro-α-(pyrimidin-5-yl)benzhydryl alcohol

262-095-7

60168-88-9

Repr. 2

Lact.

Aquatic Chronic 2

H361fd

H362

H411

GHS08 GHS09

Wng

H361fd

H362

H411

 

 

 

603-105-00-5

furan

203-727-3

110-00-9

Flam. Liq. 1

Carc. 1B

Muta. 2

Acute Tox. 4 (*)

Acute Tox. 4 (*)

STOT RE 2 (*)

Skin Irrit. 2

Aquatic Chronic 3

H224

H350

H341

H332

H302

H373 (**)

H315

H412

GHS02

GHS08

GHS07

Dgr

H224

H350

H341

H332

H302

H373 (**)

H315

H412

EUH019

 

 

603-106-00-0

2-methoxypropanol

216-455-5

1589-47-5

Flam. Liq. 3

Repr. 1B

STOT SE 3

Skin Irrit. 2

Eye Dam. 1

H226

H360D (***)

H335

H315

H318

GHS02

GHS08

GHS05

GHS07

Dgr

H226

H360D (***)

H335

H315

H318

 

 

 

603-107-00-6

2-(2-methoxyethoxy)ethanol;

diethylene glycol monomethyl ether

203-906-6

111-77-3

Repr. 2

H361d (***)

GHS08

Wng

H361d (***)

 

 

 

603-108-00-1

2-methylpropan-1-ol;

iso-butanol

201-148-0

78-83-1

Flam. Liq. 3

STOT SE 3

Skin Irrit. 2

Eye Dam. 1

STOT SE 3

H226

H335

H315

H318

H336

GHS02

GHS05

GHS07

Dgr

H226

H335

H315

H318

H336

 

 

 

▼M1

603-109-00-7

reaction mass of: 1-ethoxy-1,1,2,3,3,3-hexafluoro-2-(trifluoromethyl)propane;

1-ethoxy-1,1,2,2,3,3,4,4,4-nonafluorobutane

425-340-0

Aquatic Chronic 4

H413

H413

 

 

 

603-110-00-2

reaction mass of: cis-2-isobutyl-5-methyl 1,3-dioxane;

trans-2-isobutyl-5-methyl 1,3-dioxane

426-130-1

166301-21-9

Skin Irrit. 2

Aquatic Chronic 3

H315

H412

GHS07

Wng

H315

H412

 

 

 

603-111-00-8

reaction mass of: 1-(1,1-dimethylpropyl)-4-ethoxy-cis-cyclohexane;

1-(1,1-dimethylpropyl)-4-ethoxy-trans-cyclohexane

426-530-6

Skin Irrit. 2

Aquatic Acute 1

Aquatic Chronic 1

H315

H400

H410

GHS07

GHS09

Wng

H315

H410

 

 

 

603-112-00-3

cyclopentyl 2-phenylethyl ether

428-340-9

Skin Irrit. 2

Aquatic Acute 1

Aquatic Chronic 1

H315

H400

H410

GHS07

GHS09

Wng

H315

H410

 

 

 

603-113-00-9

6-glycidyloxynapht-1-yl oxymethyloxirane

429-960-2

27610-48-6

Muta. 2

Acute Tox. 4 *

Skin Irrit. 2

Skin Sens. 1

Aquatic Chronic 3

H341

H312

H315

H317

H412

GHS08

GHS07

Wng

H341

H312

H315

H317

H412

 

 

 

603-114-00-4

9-(2-propenyloxy)tricyclo[5.2.1.0(2,6)]dec-3(or-4-)-ene

430-830-2

26912-64-1

Skin Irrit. 2

Aquatic Chronic 2

H315

H411

GHS07

GHS09

Wng

H315

H411

 

 

 

603-115-00-X

reaction mass of: O,O',O''-(methylsilanetriyl)tris(4-methyl-2-pentanone oxime) (3 stereoisomers)

423-580-0

STOT RE 2 *

Aquatic Chronic 4

H373**

H413

GHS08

Wng

H373**

H413

 

 

 

603-116-00-5

(Z)-(2,4-difluorophenyl)piperidin-4-ylmethanone oxime monohydrochloride

424-740-2

138271-16-6

Acute Tox. 4 *

Eye Dam. 1

Aquatic Chronic 3

H302

H318

H412

GHS05

GHS07

Dgr

H302

H318

H412

 

 

 

▼B

603-117-00-0

propan-2-ol;

isopropyl alcohol;

isopropanol

200-661-7

67-63-0

Flam. Liq. 2

Eye Irrit. 2

STOT SE 3

H225

H319

H336

GHS02

GHS07

Dgr

H225

H319

H336

 

 

 

603-118-00-6

6-dimethylaminohexan-1-ol

404-680-3

1862-07-3

Acute Tox. 4 (*)

Skin Corr. 1B

Aquatic Chronic 3

H302

H314

H412

GHS05

GHS07

Dgr

H302

H314

H412

 

 

 

603-119-00-1

1,1'-(1,3-phenylenedioxy)bis(3-(2-(prop-2-enyl)phenoxy)propan-2-ol)

405-840-5

Skin Sens. 1

Aquatic Acute 1

Aquatic Chronic 1

H317

H400

H410

GHS07

GHS09

Wng

H317

H410

 

 

 

603-120-00-7

2-methyl-5-phenylpentanol

405-890-8

25634-93-9

Eye Irrit. 2

Skin Irrit. 2

H319

H315

GHS07

Wng

H319

H315

 

 

 

603-121-00-2

4-[4-(1,3-dihydroxyprop-2-yl)phenylamino]-1,8-dihydroxy-5-nitroanthraquinone

406-057-1

114565-66-1

Carc. 2

Skin Sens. 1

Aquatic Chronic 4

H351

H317

H413

GHS08

GHS07

Wng

H351

H317

H413

 

 

 

603-122-00-8

sodium 2-ethylhexanolate

406-150-7

38411-13-1

Flam. Sol. 1

Skin Corr. 1B

Aquatic Chronic 3

H228

H314

H412

GHS02

GHS05

Dgr

H228

H314

H412

 

 

T

603-123-00-3

4-methyl-8-methylenetricyclo[3.3.1.13,7]decan-2-ol

406-330-5

122760-84-3

Skin Irrit. 2

Skin Sens. 1

Aquatic Chronic 2

H315

H317

H411

GHS07

GHS09

Wng

H315

H317

H411

 

 

 

603-124-00-9

1,4-bis[2-(vinyloxy)ethoxy]benzene

406-900-3

84563-49-5

Aquatic Acute 1

Aquatic Chronic 1

H400

H410

GHS09

Wng

H410

 

 

 

603-125-00-4

2-(2,4-dichlorophenyl)-1-(1H-1,2,4-triazol-1-yl)pent-4-en-2-ol

407-850-5

89544-40-1

Acute Tox. 4 (*)

Eye Dam. 1

Aquatic Chronic 2

H302

H318

H411

GHS05

GHS07

GHS09

Dgr

H302

H318

H411

 

 

 

603-126-00-X

2-((4-methyl-2-nitrophenyl)amino)ethanol

408-090-7

100418-33-5

Acute Tox. 4 (*)

Skin Sens. 1

Aquatic Chronic 3

H302

H317

H412

GHS07

Wng

H302

H317

H412

 

 

 

▼M1

603-127-00-5

butan-2-ol; [1]

(S)-butan-2-ol; [2]

(R)-butan-2-ol; [3]

(±)-butan-2-ol [4]

201-158-5 [1]

224-168-1 [2]

238-967-8 [3]

240-029-8 [4]

78-92-2 [1]

4221-99-2 [2]

14898-79-4 [3]

15892-23-6 [4]

Flam. Liq. 3

Eye Irrit. 2

STOT SE 3

STOT SE 3

H226

H319

H335

H336

GHS02

GHS07

Wng

H226

H319

H335

H336

 

 

C

▼B

603-128-00-0

2-(phenylmethoxy)naphthalene

405-490-3

613-62-7

Aquatic Chronic 4

H413

H413

 

 

 

603-129-00-6

1-tert-butoxypropan-2-ol

406-180-0

57018-52-7

Flam. Liq. 3

Eye Dam. 1

H226

H318

GHS02

GHS05

Dgr

H226

H318

 

 

 

603-130-00-1

reaction mass of isomers of: α-((dimethyl)biphenyl)-ω-hydroxypoly(oxyethylene)

406-325-8

Acute Tox. 4 (*)

Aquatic Chronic 3

H302

H412

GHS07

Wng

H302

H412

 

 

 

603-131-00-7

reaction mass of: 1-deoxy-1-[methyl-(1-oxododecyl)amino]-D-glucitol;

1-deoxy-1-[methyl-(1-oxotetradecyl)amino]-D-glucitol (3:1)

407-290-1

Eye Dam. 1

H318

GHS05

Dgr

H318

 

 

 

603-132-00-2

2-hydroxymethyl-9-methyl-6-(1-methylethyl)-1,4-dioxaspiro[4.5]decane

408-200-3

63187-91-7

Skin Irrit. 2

Eye Dam. 1

Aquatic Chronic 3

H315

H318

H412

GHS05

Dgr

H315

H318

H412

 

 

 

603-133-00-8

reaction mass of: 3-[(4-amino-2-chloro-5-nitrophenyl)amino]-propane-1,2-diol;

3,3'-(2-chloro-5-nitro-1,4-phenylenediimino)bis(propan-1,2-diol)

408-240-1

Acute Tox. 4 (*)

Aquatic Chronic 3

H302

H412

GHS07

Wng

H302

H412

 

 

 

603-134-00-3

reaction mass of substituted dodecyl and/or tetradecyl, diphenyl ethers. The substance is produced by the Friedel Crafts reaction. The catalyst is removed from the reaction product. Diphenyl ether is substituted by C1-C10 alkyl groups. The alkyl groups are bonded randomly between C1 and C6. Linear C12 and C14, 50/50 used.

410-450-3

Aquatic Chronic 4

H413

H413

 

 

 

603-135-00-9

bis[[2,2',2''-nitrilotris-[ethanolato]]-1-N,O]-bis[2-(2-methoxyethoxy)ethoxy]-titanium

410-500-4

Eye Dam. 1

Aquatic Chronic 2

H318

H411

GHS05

GHS09

Dgr

H318

H411

 

 

 

603-136-00-4

3-((4-(bis(2-hydroxyethyl)amino)-2-nitrophenyl)amino)-1-propanol

410-910-3

104226-19-9

Skin Sens. 1

Aquatic Chronic 3

H317

H412

GHS07

Wng

H317

H412

 

 

 

603-137-00-X

reaction mass of: 1-deoxy-1-[methyl-(1-oxohexadecyl)amino]-D-glucitol;

1-deoxy-1-[methyl-(1-oxooctadecyl)amino]-D-glucitol

411-130-6

Eye Dam. 1

H318

GHS05

Dgr

H318

 

 

 

603-138-00-5

3-(2,2-dimethyl-3-hydroxypropyl)toluene;

(alt.): 2,2-dimethyl-3-(3-methylphenyl)propanol

403-140-4

103694-68-4

Aquatic Chronic 3

H412

H412

 

 

 

603-139-00-0

bis(2-methoxyethyl) ether

203-924-4

111-96-6

Flam. Liq. 3

Repr. 1B

H226

H360FD

GHS02

GHS08

Dgr

H226

H360FD

EUH019

 

 

603-140-00-6

2,2' -oxybisethanol;

diethylene glycol

203-872-2

111-46-6

Acute Tox. 4 (*)

H302

GHS07

Wng

H302

 

 

 

603-141-00-1

reaction mass of: dodecyloxy-1-methyl-1-[oxy-poly-(2-hydroxymethylethanoxy)]pentadecane;

dodecyloxy-1-methyl-1-[oxy-poly-(2-hydroxymethylethanoxy)]heptadecane

413-780-6

Aquatic Chronic 3

H412

H412

 

 

 

603-142-00-7

2-(2-(2-hydroxyethoxy)ethyl)-2-aza-bicyclo[2.2.1]heptane

407-360-1

116230-20-7

Acute Tox. 4 (*)

Acute Tox. 4 (*)

STOT RE 2 (*)

Skin Irrit. 2

Eye Dam. 1

H312

H302

H373 (**)

H315

H318

GHS06

GHS08

GHS05

Dgr

H312

H302

H373 (**)

H315

H318

 

 

 

603-143-00-2

R-2,3-epoxy-1-propanol

404-660-4

57044-25-4

Self-react. C (****)

Carc. 1B

Muta. 2

Repr. 1B

Acute Tox. 3 (*)

Acute Tox. 4 (*)

Acute Tox. 4 (*)

Skin Corr. 1B

H242

H350

H341

H360F (***)

H331

H312

H302

H314

GHS02

GHS06

GHS08

GHS05

Dgr

H242

H350

H341

H360F (***)

H331

H312

H302

H314

 

 

 

603-144-00-8

reaction mass of: 2,6,9-trimethyl-2,5,9-cyclododecatrien-1-ol;

6,9-dimethyl-2-methylen-5,9-cyclododecadien-1-ol

413-530-6

111850-00-1

Aquatic Chronic 2

H411

GHS09

H411

 

 

 

603-145-00-3

2-isopropyl-2-(1-methylbutyl)-1,3-dimethoxypropane

406-970-5

129228-11-1

Skin Irrit. 2

Aquatic Chronic 2

H315

H411

GHS07

GHS09

Wng

H315

H411

 

 

 

603-146-00-9

2-[(2-[2-(dimethylamino)ethoxy]ethyl)methylamino]ethanol

406-080-7

83016-70-0

Acute Tox. 4 (*)

Skin Corr. 1B

Aquatic Chronic 3

H302

H314

H412

GHS05

GHS07

Dgr

H302

H314

H412

 

 

 

603-147-00-4

(-)-trans-4-(4'-fluorophenyl)-3-hydroxymethyl-N-methylpiperidine

406-030-4

105812-81-5

Acute Tox. 4 (*)

Eye Dam. 1

Aquatic Chronic 2

H302

H318

H411

GHS05

GHS07

GHS09

Dgr

H302

H318

H411

 

 

 

603-148-00-X

1,4-bis[(vinyloxy)methyl]cyclohexane

413-370-7

17351-75-6

Skin Sens. 1

Aquatic Chronic 2

H317

H411

GHS07 GHS09

Wng

H317

H411

 

 

 

603-149-00-5

reaction mass of diastereoisomers of 1-(1-hydroxyethyl)-4-(1-methylethyl)cyclohexane

407-640-3

63767-86-2

Eye Irrit. 2

Skin Irrit. 2

Aquatic Chronic 2

H319

H315

H411

GHS07 GHS09

Wng

H319

H315

H411

 

 

 

603-150-00-0

(±) trans-3,3-dimethyl-5-(2,2,3-trimethyl-cyclopent-3-en-1-yl)-pent-4-en-2-ol

411-580-3

107898-54-4

Skin Irrit. 2

Aquatic Acute 1

Aquatic Chronic 1

H315

H400

H410

GHS07

GHS09

Wng

H315

H410

 

 

 

603-151-00-6

(±)-2-(2,4-dichlorophenyl)-3-(1H-1,2,4-triazol-1-yl)propan-1-ol

413-570-4

Aquatic Chronic 3

H412

H412

 

 

 

603-152-00-1

2-(4-tert-butylphenyl)ethanol

410-020-5

5406-86-0

Repr. 2

STOT RE 2 (*)

Eye Dam. 1

Aquatic Chronic 2

H361f (***)

H373 (**)

H318

H411

GHS08

GHS05

GHS09

Dgr

H361f (***)

H373 (**)

H318

H411

 

 

 

603-153-00-7

3-((2-nitro-4-(trifluoromethyl)phenyl)amino)propane-1,2-diol

410-010-0

104333-00-8

Acute Tox. 4 (*)

Aquatic Chronic 3

H302

H412

GHS07

Wng

H302

H412

 

 

 

603-154-00-2

1-[(2-tert-butyl)cyclohexyloxy]-2-butanol

412-300-2

139504-68-0

Aquatic Chronic 2

H411

GHS09

H411

 

 

 

▼M1 —————

▼B

603-156-00-3

2-(2,4-dichlorophenyl)-2-(2-propenyl)oxirane

411-210-0

89544-48-9

Skin Irrit. 2

Skin Sens. 1

Aquatic Acute 1

Aquatic Chronic 1

H315

H317

H400

H410

GHS07

GHS09

Wng

H315

H317

H410

 

 

 

603-157-00-9

6,9-bis(hexadecyloxymethyl)-4,7-dioxanonane-1,2,9-triol

411-450-6

143747-72-2

Aquatic Chronic 4

H413

H413

 

 

 

603-158-00-4

reaction mass of 4 diastereoisomers of 2,7-dimethyl-10-(1-methylethyl)-1-oxaspiro[4.5]deca-3,6-diene

412-460-3

Skin Irrit. 2

Aquatic Chronic 2

H315

H411

GHS07 GHS09

Wng

H315

H411

 

 

 

603-159-00-X

2-cyclododecylpropan-1-ol

411-410-8

118562-73-5

Aquatic Acute 1

Aquatic Chronic 1

H400

H410

GHS09

Wng

H410

 

 

 

603-160-00-5

1,2-diethoxypropane

412-180-1

10221-57-5

Flam. Liq. 2

H225

GHS02

Dgr

H225

EUH019

 

 

603-161-00-0

1,3-diethoxypropane

413-140-6

3459-83-4

Flam. Liq. 3

H226

GHS02

Wng

H226

 

 

 

603-162-00-6

α[2-[[[(2-hydroxyethyl)methylamino]acetyl]amino]propyl]- ω nonylphenoxy)poly[oxo(methyl-1,2-ethanediyl)]

413-420-8

144736-29-8

Skin Corr. 1B

Skin Sens. 1

Aquatic Chronic 2

H314

H317

H411

GHS05

GHS07

GHS09

Dgr

H314

H317

H411

 

 

 

603-163-00-1

2-phenyl-1,3-propanediol

411-810-2

1570-95-2

Eye Dam. 1

H318

GHS05

Dgr

H318

 

 

 

603-164-00-7

2-butyl-4-chloro-4,5-dihydro-5-hydroxymethyl-1-[2'-(2-triphenylmethyl-1,2,3,4-2H-tetrazol-5-yl)-1,1'-biphenyl-4-methyl]-1H-imidazole

412-420-5

133909-99-6

Aquatic Chronic 4

H413

H413

 

 

 

603-165-00-2

reaction mass of: 4-allyl-2,6-bis(2,3-epoxypropyl)phenol;

4-allyl-6-[3-[6-[3-[6-[3-(4-allyl-2,6-bis(2,3-epoxypropyl)phenoxy)-2-hydroxypropyl]-4-allyl-2-(2,3-epoxypropyl)phenoxy]-2-hydroxypropyl]-4-allyl-2-(2,3-epoxypropyl)phenoxy]-2-hydroxypropyl]-2-(2,3-epoxypropyl)phenol;

4-allyl-6-[3-(4-allyl-2,6-bis(2,3-epoxypropyl)phenoxy)-2-hydroxypropyl]-2-(2,3-epoxypropyl)phenol;

4-allyl-6-[3-[6-[3-(4-allyl-2,6-bis(2,3-epoxypropyl)phenoxy)-2-hydroxypropyl]-4-allyl-2-(2,3-epoxypropyl)phenoxy]-2-hydroxypropyl]-2-(2,3-epoxypropyl)phenol

417-470-1

Muta. 2

Skin Sens. 1

H341

H317

GHS08

GHS07

Wng

H341

H317

 

 

 

603-166-00-8

R-1-chloro-2,3-epoxypropane

424-280-2

51594-55-9

Flam. Liq. 3

Carc. 1B

Acute Tox. 3 (*)

Acute Tox. 3 (*)

Acute Tox. 3 (*)

Skin Corr. 1B

Skin Sens. 1

H226

H350

H331

H311

H301

H314

H317

GHS02

GHS06

GHS08

GHS05

Dgr

H226

H350

H331

H311

H301

H314

H317

 

 

 

603-167-00-3

3,3',5,5'-tetra-tert-butylbiphenyl-2,2'-diol

407-920-5

6390-69-8

Aquatic Chronic 4

H413

GHS05

Dgr

H413

 

 

 

603-168-00-9

3-(2-ethylhexyloxy)propane-1,2-diol

408-080-2

70445-33-9

Eye Dam. 1

Aquatic Chronic 3

H318

H412

GHS05

Dgr

H318

H412

 

 

 

603-169-00-4

(±)-trans-4-(4-fluorophenyl)-3-hydroxymethyl-N-methylpiperidine

415-550-0

109887-53-8

Acute Tox. 4 (*)

Eye Dam. 1

Aquatic Chronic 2

H302

H318

H411

GHS05

GHS07

GHS09

Dgr

H302

H318

H411

 

 

 

603-170-00-X

reaction mass of: 2-methyl-1-(6-methylbicyclo[2.2.1]hept-5-en-2-yl)pent-1-en-3-ol;

2-methyl-1-(1-methylbicyclo[2.2.1]hept-5-en-2-yl)-pent-1-en-3-ol;

2-methyl-1-(5-methylbicyclo[2.2.1]hept-5-en-2-yl)pent-1-en-3-ol

415-990-3

67739-11-1

Eye Irrit. 2

Aquatic Chronic 2

H319

H411

GHS07

GHS09

Wng

H319

H411

 

 

 

603-171-00-5

5-thiazolylmethanol

414-780-9

38585-74-9

Eye Dam. 1

Aquatic Chronic 3

H318

H412

GHS05

Dgr

H318

H412

 

 

 

603-172-00-0

mono-2-[2-(4-dibenzo[b,f][1,4]thiazepin-11-yl)piperazinium-1-yl]ethoxy)ethanol trans-butenedioate

415-180-1

773058-82-5

Acute Tox. 4 (*)

Eye Dam. 1

Aquatic Chronic 2

H302

H318

H411

GHS05

GHS07

GHS09

Dgr

H302

H318

H411

 

 

 

603-173-00-6

4,4-dimethyl-3,5,8-trioxabicyclo[5.1.0]octane

421-750-9

57280-22-5

Eye Irrit. 2

Skin Sens. 1

H319

H317

GHS07

Wng

H319

H317

 

 

 

603-174-00-1

4-cyclohexyl-2-methyl-2-butanol

420-630-3

83926-73-2

Eye Dam. 1

Aquatic Chronic 2

H318

H411

GHS05

GHS09

Dgr

H318

H411

 

 

 

603-175-00-7

2-(2-hexyloxyethoxy)ethanol;

DEGHE;

diethylene glycol monohexyl ether;

3,6-dioxa-1-dodecanol;

hexyl carbitol;

3,6-dioxadodecan-1-ol

203-988-3

112-59-4

Acute Tox. 4 (*)

Eye Dam. 1

H312

H318

GHS05

GHS07

Dgr

H312

H318

 

 

 

603-176-00-2

1,2-bis(2-methoxyethoxy)ethane;

TEGDME;

triethylene glycol dimethyl ether;

triglyme

203-977-3

112-49-2

Repr. 1B

H360Df

GHS08

Dgr

H360Df

EUH019

 

 

603-177-00-8

1-ethoxypropan-2-ol;

2PG1EE;

1-ethoxy-2-propanol;

propylene glycol monoethyl ether; [1]

2-ethoxy-1-methylethyl acetate;

2PG1EEA [2]

216-374-5 [1]

259-370-9 [2]

1569-02-4 [1]

54839-24-6 [2]

Flam. Liq. 3

STOT SE 3

H226

H336

GHS02

GHS07

Wng

H226

H336

 

 

 

603-178-00-3

2-hexyloxyethanol;

ethylene glycol monohexyl ether;

n-hexylglycol

203-951-1

112-25-4

Acute Tox. 4 (*)

Acute Tox. 4 (*)

Skin Corr. 1B

H312

H302

H314

GHS05

GHS07

Dgr

H312

H302

H314

 

 

 

603-179-00-9

ergocalciferol (ISO);

Vitamin D2

200-014-9

50-14-6

Acute Tox. 2 (*)

Acute Tox. 3 (*)

Acute Tox. 3 (*)

STOT RE 1

H330

H311

H301

H372 (**)

GHS06

GHS08

Dgr

H330

H311

H301

H372 (**)

 

 

 

603-180-00-4

colecalciferol;

Vitamin D3

200-673-2

67-97-0

Acute Tox. 2 (*)

Acute Tox. 3 (*)

Acute Tox. 3 (*)

STOT RE 1

H330

H311

H301

H372 (**)

GHS06

GHS08

Dgr

H330

H311

H301

H372 (**)

 

 

 

603-181-00-X

tert-butyl methyl ether;

MTBE;

2-methoxy-2-methylpropane

216-653-1

1634-04-4

Flam. Liq. 2

Skin Irrit. 2

H225

H315

GHS02

GHS07

Dgr

H225

H315

 

 

 

▼M1

603-182-00-5

reaction product of: saturated, monounsaturated and multiple unsaturated long-chained partly estrified alcohols of vegetable origin (Brassica napus L., Brassica rapa L., Helianthus annuus L., Glycine hispida, Gossypium hirsutum L., Cocos nucifera L., Elaeis guineensis) with O,O-diisobutyldithiophosphate and 2-ethylhexylamine and hydrogen peroxide

428-630-5

Skin Sens. 1

H317

GHS07

Wng

H317

 

 

 

▼B

603-183-00-0

2-[2-(2-butoxyethoxy)ethoxy]ethanol;

TEGBE;

triethylene glycol monobutyl ether;

butoxytriethylene glycol

205-592-6

143-22-6

Eye Dam. 1

H318

GHS05

Dgr

H318

 

Eye Dam. 1; H318: C ≥ 30 %

Eye Irrit. 2; H319: 20 % ≤ C < 30 %

 

603-184-00-6

2-(hydroxymethyl)-2-[[2-hydroxy-3-(isooctadecyloxy)propoxy]methyl]-1,3-propanediol

416-380-1

146925-83-9

Aquatic Acute 1

Aquatic Chronic 1

H400

H410

GHS09

Wng

H410

 

 

 

603-185-00-1

2,4-dichloro-3-ethyl-6-nitrophenol

420-740-1

99817-36-4

Acute Tox. 3 (*)

Eye Dam. 1

Skin Sens. 1

Aquatic Acute 1

Aquatic Chronic 1

H301

H318

H317

H400

H410

GHS06

GHS05

GHS09

Dgr

H301

H318

H317

H410

 

 

 

603-186-00-7

trans-(5RS,6SR)-6-amino-2,2-dimethyl-1,3-dioxepan-5-ol

419-050-3

79944-37-9

Skin Sens. 1

H317

GHS07

Wng

H317

 

 

 

603-187-00-2

2-((4,6-bis(4-(2-(1-methylpyridinium-4-yl)vinyl)phenylamino)-1,3,5-triazin-2-yl)(2-hydroxyethyl)amino)ethanol dichloride

419-360-9

163661-77-6

Aquatic Acute 1

Aquatic Chronic 1

H400

H410

GHS09

Wng

H410

 

 

 

▼M1

603-188-00-8

reaction mass of: 6,7-epoxy-1,2,3,4,5,6,7,8-octahydro-1,1,2,4,4,7-hexamethylnaphthalene;

7,8-epoxy-1,2,3,4,6,7,8,8a-octahydro-1,1,2,4,4,7-hexamethylnaphthalene

426-970-9

Aquatic Acute 1

Aquatic Chronic 1

H400

H410

GHS09

Wng

H410

 

 

 

▼B

603-189-00-3

reaction mass of complexes of: titanium, 2,2'-oxydiethanol, ammonium lactate, nitrilotris(2-propanol) and ethylene glycol

405-250-8

Aquatic Chronic 2

H411

GHS09

H411

 

 

 

▼M1

603-190-00-9

8,8-dimethyl-7-isopropyl-6,10-dioxaspiro[4.5]decane

424-030-2

62406-73-9

Skin Irrit. 2

Aquatic Chronic 3

H315

H412

GHS07

Wng

H315

H412

 

 

 

▼B

603-191-00-4

2-(4,6-bis(2,4-dimethylphenyl)-1,3,5-triazin-2-yl)-5-(3-((2-ethylhexyl)oxy)-2-hydroxypropoxy)phenol

419-740-4

137658-79-8

Aquatic Chronic 4

H413

H413

 

 

 

▼M1

603-192-00-X

(E,E)-3,7,11-trimethyldodeca-1,4,6,10-tetraen-3-ol

423-240-1

125474-34-2

Skin Irrit. 2

Eye Dam. 1

Skin Sens. 1

Aquatic Acute 1

Aquatic Chronic 1

H315

H318

H317

H400

H410

GHS05

GHS07

GHS09

Dgr

H315

H318

H317

H410

 

 

 

603-193-00-5

disodium 9,10-anthracenedioxide

426-030-8

46492-07-3

Skin Corr. 1A

H314

GHS05

Dgr

H314

 

 

 

▼M6

603-194-00-0

2-(2-aminoethylamino)ethanol;

(AEEA)

203-867-5

111-41-1

Repr. 1B

Skin Corr. 1B

Skin Sens. 1

H360Df

H314

H317

GHS05

GHS08

GHS07

Dgr

H360Df

H314

H317

 

STOT SE 3; H335: C ≥ 5 %

 

▼B

603-195-00-6

2-[4-(4-methoxyphenyl)-6-phenyl-1,3,5-triazin-2-yl]-phenol

430-810-3

154825-62-4

Aquatic Chronic 3

H412

H412

 

 

 

603-196-00-1

2-(7-ethyl-1H-indol-3-yl)ethanol

431-020-1

41340-36-7

Acute Tox. 4 (*)

STOT RE 2 (*)

Aquatic Chronic 2

H302

H373 (**)

H411

GHS08

GHS07

GHS09

Wng

H302

H373 (**)

H411

 

 

 

▼M11

603-197-00-7

tebukonasool (ISO); 1-(4-klorofenüül)-4,4-dimetüül-3-(1,2,4-triasool-1-üülmetüül)pentaan-3-ool

403-640-2

107534-96-3

Repr. 2

Acute Tox. 4

Aquatic Acute 1

Aquatic Chronic 1

H361d***

H302

H400

H410

GHS08

GHS07

GHS09

Wng

H361d***

H302

H410

 

M = 1

M = 10

 

▼B

603-199-00-8

etoxazol (ISO);

(RS)-5-tert-butyl-2-[2-(2,6-difluorophenyl)-4,5-dihydro-1,3-oxazol-4-yl]phenetole

153233-91-1

Aquatic Acute 1

Aquatic Chronic 1

H400

H410

GHS09

Wng

H410

 

M=100

 

▼M1

603-200-00-1

1-pentanol; [1]

3-pentanol [2]

200-752-1 [1]

209-526-7 [2]

71-41-0 [1]

584-02-1 [2]

Flam. Liq. 3

Acute Tox. 4 *

STOT SE 3

Skin Irrit. 2

H226

H332

H335

H315

GHS02

GHS07

Wng

H226

H332

H335

H315

 

 

 

603-201-00-7

(E)-(7R,11R)-3,7,11,15-tetramethylhexadec-2-ene-1-ol

416-120-5

Skin Irrit. 2

Aquatic Chronic 4

H315

H413

GHS07

Wng

H315

H413

 

 

 

603-202-00-2

4,4,5,5,5-pentafluoropentan-1-ol

421-360-9

148043-73-6

Acute Tox. 4 *

Aquatic Chronic 3

H302

H412

GHS07

Wng

H302

H412

 

 

 

603-203-00-8

(1R,3S,7R,8R,10R,13R)-5,5,7,9,9,13-hexamethyl-4,6-dioxatetracyclo[6.5.1.01,10.03,7]tetradecane

427-580-1

Skin Irrit. 2

H315

GHS07

Wng

H315

 

 

 

603-204-00-3

reaction mass of: 2,2'-(heptane-1,7-diyl)bis-1,3-dioxolane;

2,2'-(heptane-1,6-diyl)bis-1,3-dioxolane

428-110-8

Aquatic Chronic 3

H412

H412

 

 

 

603-205-00-9

(1S-cis)-4-(2-amino-6-chloro-9H-purin-9-yl)-2-cyclopentene-1-methanol hydrochloride

426-200-1

172015-79-1

STOT RE 1

Acute Tox. 4 *

Eye Dam. 1

Skin Sens. 1

Aquatic Chronic 3

H372**

H302

H318

H317

H412

GHS05

GHS08

GHS07

Dgr

H372**

H302

H318

H317

H412

 

 

 

603-206-00-4

2,2-dichloro-1,3-benzodioxol

426-850-6

2032-75-9

Flam. Liq. 3

Skin Corr. 1A

Acute Tox. 4 *

Skin Sens. 1

H226

H314

H302

H317

GHS02

GHS05

GHS07

Dgr

H226

H314

H302

H317

EUH014

 

 

603-207-00-X

2-isobutyl-2-isopropyl-1,3-dimethoxypropane

430-800-9

129228-21-3

Skin Irrit. 2

Aquatic Chronic 2

H315

H411

GHS07

GHS09

Wng

H315

H411

 

 

 

603-208-00-5

1,2-diethoxyethane

211-076-1

629-14-1

Flam. Liq. 2

Repr. 1A

Eye Irrit. 2

H225

H360Df

H319

GHS02

GHS08

GHS07

Dgr

H225

H360Df

H319

EUH019

 

 

603-209-00-0

spinosad (ISO) (reaction mass of spinosyn A and spinosyn D in ratios between 95:5 to 50:50);

reaction mass of 50-95 % of (2R,3aS,5aR,5bS,9S,13S,14R,16aS,16bR)-2-(6-deoxy-2,3,4-tri-O-methyl-α-l-mannopyranosyloxy)-13-(4-dimethylamino-2,3,4,6-tetradeoxy-β-d-erythropyranosyloxy)-9-ethyl-2,3,3a,5a,5b,6,7,9,10,11,12,13,14,15,16a,16b-hexadecahydro-14-methyl-1H-8-oxacyclododeca[b]as-indacene-7,15-dione and 50-5 % (2S,3aR,5aS,5bS,9S,13S,14R,16aS,16bS)-2-(6-deoxy-2,3,4-tri-O-methyl-α-l-mannopyranosyloxy)-13-(4-dimethylamino-2,3,4,6-tetradeoxy-β-d-erythropyranosyloxy)-9-ethyl-2,3,3a,5a,5b,6,7,9,10,11,12,13,14,15,16a,16b-hexadecahydro-4,14-dimethyl-1H-8-oxacyclododeca[b]as-indacene-7,15-dione; [1]

spinosyn A; [2]

spinosyn D [3]

- [1]

- [2]

- [3]

- [1]

131929-60-7 [2]

131929-63-0 [3]

Aquatic Acute 1

Aquatic Chronic 1

H400

H410

GHS09

Wng

H410

 

M=10

 

603-210-00-6

2,4-diethyl-1,5-pentanediol

429-310-8

57987-55-0

Eye Dam. 1

H318

GHS05

Dgr

H318

 

 

 

603-211-00-1

2,3-epoxypropyltrimethylammonium chloride … %;

glycidyl trimethylammonium chloride … %

221-221-0

3033-77-0

Carc. 1B

Muta. 2

Repr. 2

Acute Tox. 4 *

Acute Tox. 4 *

STOT RE 2 *

Eye Dam. 1

Skin Sens. 1

Aquatic Chronic 3

H350

H341

H361f***

H312

H302

H373**

H318

H317

H412

GHS05

GHS08

GHS07

Dgr

H350

H341

H361f***

H312

H302

H373**

H318

H317

H412

 

 

B

603-212-00-7

1,3,4,6,7,8-hexahydro-4,6,6,7,8,8-hexamethylindeno[5,6-c]pyran;

galaxolide;

(HHCB)

214-946-9

1222-05-5

Aquatic Acute 1

Aquatic Chronic 1

H400

H410

GHS09

Wng

H410

 

 

 

603-213-00-2

2-methoxy-2-methylbutane;

tert-amyl methyl ether

213-611-4

994-05-8

Flam. Liq. 2

Acute Tox. 4 *

STOT SE 3

H225

H302

H336

GHS02

GHS07

Dgr

H225

H302

H336

 

 

 

603-214-00-8

1,1-diisopropoxycyclohexane

413-740-8

1132-95-2

Skin Corr. 1B

H314

GHS05

Dgr

H314

 

 

 

603-215-00-3

1-hydroxy-4-fluoro-1,4-diazoniabicyclo[2.2.2]octane bis(tetrafluoroborate)

418-330-2

162241-33-0

Expl. 1.1****

Acute Tox. 4 *

STOT RE 2 *

Eye Dam. 1

Skin Sens. 1

Aquatic Acute 1

Aquatic Chronic 1

H201

H302

H373**

H318

H317

H400

H410

GHS01

GHS05

GHS08

GHS07

GHS09

Dgr

H201

H302

H373**

H318

H317

H410

 

 

 

603-216-00-9

cis-1-amino-2,3-dihydro-1H-inden-2-ol

422-660-2

7480-35-5

Eye Dam. 1

Skin Sens. 1

Aquatic Chronic 3

H318

H317

H412

GHS05

GHS07

Dgr

H318

H317

H412

 

 

 

603-217-00-4

2,4,6-tri-tert-butylphenyl 2-butyl-2-ethyl-1,3-propanediolphosphite

423-560-1

161717-32-4

Skin Sens. 1

Aquatic Chronic 4

H317

H413

GHS07

Wng

H317

H413

 

 

 

603-220-00-0

1-{benzyl[2-(2-methoxyphenoxy)ethyl]amino}-3-(9H-carbazol-4-yloxy)propan-2-ol

432-890-5

72955-94-3

Aquatic Chronic 4

H413

H413

 

 

 

603-221-00-6

1-(2-amino-5-chlorophenyl)-2,2,2-trifluoro-1,1-ethanediol, hydrochloride;

[containing < 0,1 % 4-chloroaniline (EC No 203-401-0)]

433-580-2

214353-17-0

Acute Tox. 4 *

Skin Corr. 1B

Aquatic Chronic 2

H302

H314

H411

GHS05

GHS07

GHS09

Dgr

H302

H314

H411

 

 

 

603-221-01-3

1-(2-amino-5-chlorophenyl)-2,2,2-trifluoro-1,1-ethanediol, hydrochloride;

[containing ≥ 0,1 % 4-chloroaniline (EC No 203-401-0)]

433-580-2

214353-17-0

Carc. 1B

Acute Tox. 4 *

Skin Corr. 1B

Aquatic Chronic 2

H350

H302

H314

H411

GHS05

GHS08

GHS07

GHS09

Dgr

H350

H302

H314

H411

 

 

 

603-222-00-1

(2R,3S,4R,5R,7R,9R,10R,11S,12S,13R)-10-[(4-dimethylamino-3-hydroxy-6-methyltetrahydropyran-2-yl)oxy]-2-ethyl-3,4,12-trihydroxy-9-methoxy-3,5,7,9,11,13-hexamethyl-6,14-dioxo-1-oxacyclotetradecane

433-820-6

118058-74-5

Eye Irrit. 2

H319

GHS07

Wng

H319

 

 

 

603-223-00-7

2-cyclopentylidene cyclopentanol;

1,1'-bi(cyclopentyliden)-2-ol

434-270-1

6261-30-9

Skin Irrit. 2

Eye Dam. 1

Aquatic Chronic 3

H315

H318

H412

GHS05

Dgr

H315

H318

H412

 

 

 

603-224-00-2

3-ethoxy-1,1,1,2,3,4,4,5,5,6,6,6-dodecafluoro-2-(trifluoromethyl)-hexane

435-790-1

297730-93-9

Aquatic Chronic 4

H413

H413

 

 

 

603-225-00-8

erythromycin A9-oxime (E);

(3R,4S,5S,6R,7R,9R,11R,12R,13S,14R)-4-((2,6-didesoxy-3-C-methyl-3-O-methyl-α-L-ribo-hexopiranosyl)oxy)-14-ethyl-7,12,13-trihydroxy-3,5,7,9,11,13-hexamethyl-6-((3,4,6-tridesoxy-3-dimethylamino-β-d-xylohexapiranosyl)oxy)oxacyclotetradecan-2-ona-10-oxime (E)

437-070-0

13127-18-9

Aquatic Chronic 2

H411

GHS09

H411

 

 

 

603-226-00-3

4,4'(4-(4-methoxyphenyl)-1,3,5-triazin-2,4-diyl)bisbenzene-1,3-diol

444-500-0

1440-00-2

Aquatic Chronic 3

H412

H412

 

 

 

603-227-00-9

α-hydro-ω-[[[(1,1-dimethylethyl)dioxy]carbonyl]oxy]-poly[oxy(methyl-1,2-ethanediyl)] ether with 2,2-bis(hydroxymethyl)-1,3-propanediol (4:1);

reaction product of: α-hydro-ω-((chlorocarbonyl)oxy)-poly(oxy(methyl-1,2-ethanediyl)) ether with 2,2-bis(hydroxymethyl)-1,3-propanediol with potassium 1,1-dimethylethylperoxalate

445-060-2

203574-04-3

****

Aquatic Acute 1

Aquatic Chronic 1

****

H400

H410

****

GHS09

Wng

****

H410

 

 

 

603-228-00-4

(+/–)-(R*,R*)-6-fluoro-3,4-dihydro-2-oxiranyl-2H-1-benzopyran;

6-fluoro-2-(2-oxiranyl)chromane

419-620-1

Skin Sens. 1

Aquatic Chronic 2

H317

H411

GHS07

GHS09

Wng

H317

H411

 

 

 

603-229-00-X

sodium (Z)-3-chloro-3-(4-chlorophenyl)-1-hydroxy-2-propene-1-sulfonate

420-800-7

Skin Irrit. 2

Eye Dam. 1

Skin Sens. 1

Aquatic Acute 1

Aquatic Chronic 1

H315

H318

H317

H400

H410

GHS05

GHS07

GHS09

Dgr

H315

H318

H317

H410

 

 

 

603-230-00-5

2,6,6,7,8,8-hexamethyldecahydro-2H-indeno[4,5-b]furan

440-030-5

Skin Irrit. 2

Eye Dam. 1

Aquatic Chronic 4

H315

H318

H413

GHS05

Dgr

H315

H318

H413

 

 

 

603-231-00-0

(S)-1,1-diphenyl-1,2-propanediol

443-220-6

Aquatic Chronic 3

H412

H412

 

 

 

603-232-00-6

3,3,8,8,10,10-hexamethyl-9-[1-(4-oxiranylmethoxy-phenyl)-ethoxy]-1,5-dioxa-9-aza-spiro[5.5]undecane

444-420-6

Aquatic Chronic 4

H413

H413

 

 

 

603-233-00-1

reaction mass of: 4-(1,3a,4,6,7,7a-hexahydro-4,7-methanoinden-5-ylidene)-3-methylbutan-2-ol;

4-(3,3a,4,6,7,7a-hexahydro-4,7-methanoinden-5-ylidene)-3-methylbutan-2-ol;

1-(1,3a,4,6,7,7a-hexahydro-4,7-methanoinden-5-ylidene)pentan-3-ol;

1-(3,3a,4,6,7,7a-hexahydro-4,7-methanoinden-5-ylidene)pentan-3-ol;

(E)-4-(3a,4,5,6,7,7a-hexahydro-1H-4,7-methanoinden-5-yl)-3-methylbut-3-en-2-ol;

(E)-4-(3a,4,5,6,7,7a-hexahydro-3H-4,7-methanoinden-5-yl)-3-methylbut-3-en-2-ol

444-430-0

Aquatic Chronic 2

H411

GHS09

H411

 

 

 

603-234-00-7

(1R,4R)-4-methoxy-2,2,7,7-tetramethyltricyclo(6.2.1.0(1,6))undec-5-ene

444-480-3

Skin Irrit. 2

Aquatic Chronic 2

H315

H411

GHS07

GHS09

Wng

H315

H411

 

 

 

▼B

604-001-00-2

phenol;

carbolic acid;

monohydroxybenzene;

phenylalcohol

203-632-7

108-95-2

Muta. 2

Acute Tox. 3 (*)

Acute Tox. 3 (*)

Acute Tox. 3 (*)

STOT RE 2 (*)

Skin Corr. 1B

H341

H331

H311

H301

H373 (**)

H314

GHS06

GHS08 GHS05

Dgr

H341

H331

H311

H301

H373 (**)

H314

 

(*)

Skin Corr. 1B; H314: C ≥ 3 %

Skin Irrit. 2; H315: 1 % ≤ C < 3 %

Eye Irrit. 2; H319: 1 % ≤ C < 3 %

 

604-002-00-8

pentachlorophenol

201-778-6

87-86-5

Carc. 2

Acute Tox. 2 (*)

Acute Tox. 3 (*)

Acute Tox. 3 (*)

Eye Irrit. 2

STOT SE 3

Skin Irrit. 2

Aquatic Acute 1

Aquatic Chronic 1

H351

H330

H311

H301

H319

H335

H315

H400

H410

GHS06

GHS08

GHS09

Dgr

H351

H330

H311

H301

H319

H335

H315

H410

 

 

 

604-003-00-3

sodium pentachlorophenolate; [1]

potassium pentachlorophenolate [2]

205-025-2 [1]

231-911-3 [2]

131-52-2 [1]

7778-73-6 [2]

Carc. 2

Acute Tox. 2 (*)

Acute Tox. 3 (*)

Acute Tox. 3 (*)

Eye Irrit. 2

STOT SE 3

Skin Irrit. 2

Aquatic Acute 1

Aquatic Chronic 1

H351

H330

H311

H301

H319

H335

H315

H400

H410

GHS06

GHS08

GHS09

Dgr

H351

H330

H311

H301

H319

H335

H315

H410

 

 

 

604-004-00-9

m-cresol; [1]

o-cresol; [2]

p-cresol; [3]

mix-cresol [4]

203-577-9 [1]

202-423-8 [2]

203-398-6 [3]

215-293-2 [4]

108-39-4 [1]

95-48-7 [2]

106-44-5 [3]

1319-77-3 [4]

Acute Tox. 3 (*)

Acute Tox. 3 (*)

Skin Corr. 1B

H311

H301

H314

GHS06

GHS05

Dgr

H311

H301

H314

 

(*)

C

▼M1

604-005-00-4

1,4-dihydroxybenzene;

hydroquinone;

quinol

204-617-8

123-31-9

Carc. 2

Muta. 2

Acute Tox. 4 *

Eye Dam. 1

Skin Sens. 1

Aquatic Acute 1

H351

H341

H302

H318

H317

H400

GHS05

GHS08

GHS07

GHS09

Dgr

H351

H341

H302

H318

H317

H400

 

M=10

 

▼B

604-006-00-X

3,4-xylenol; [1]

2,5-xylenol; [2]

2,4-xylenol; [3]

2,3-xylenol; [4]

2,6-xylenol; [5]

xylenol; [6]

2,4(or 2,5)-xylenol [7]

202-439-5 [1]

202-461-5 [2]

203-321-6 [3]

208-395-3 [4]

209-400-1 [5]

215-089-3 [6]

276-245-4 [7]

95-65-8 [1]

95-87-4 [2]

105-67-9 [3]

526-75-0 [4]

576-26-1 [5]

1300-71-6 [6]

71975-58-1 [7]

Acute Tox. 3 (*)

Acute Tox. 3 (*)

Skin Corr. 1B

Aquatic Chronic 2

H311

H301

H314

H411

GHS06

GHS05

GHS09

Dgr

H311

H301

H314

H411

 

 

C

604-007-00-5

2-naphthol

205-182-7

135-19-3

Acute Tox. 4 (*)

Acute Tox. 4 (*)

Aquatic Acute 1

H332

H302

H400

GHS07

GHS09

Wng

H332

H302

H400

 

 

 

604-008-00-0

2-chlorophenol; [1]

4-chlorophenol; [2]

3-chlorophenol; [3]

chlorophenol [4]

202-433-2 [1]

203-402-6 [2]

203-582-6 [3]

246-691-4 [4]

95-57-8 [1]

106-48-9 [2]

108-43-0 [3]

25167-80-0 [4]

Acute Tox. 4 (*)

Acute Tox. 4 (*)

Acute Tox. 4 (*)

Aquatic Chronic 2

H332

H312

H302

H411

GHS07 GHS09

Wng

H332

H312

H302

H411

 

 

C

604-009-00-6

pyrogallol;

1,2,3-trihydroxybenzene

201-762-9

87-66-1

Muta. 2

Acute Tox. 4 (*)

Acute Tox. 4 (*)

Acute Tox. 4 (*)

Aquatic Chronic 3

H341

H332

H312

H302

H412

GHS08

GHS07

Wng

H341

H332

H312

H302

H412

 

(*)

 

604-010-00-1

resorcinol;

1,3-benzenediol

203-585-2

108-46-3

Acute Tox. 4 (*)

Eye Irrit. 2

Skin Irrit. 2

Aquatic Acute 1

H302

H319

H315

H400

GHS07

GHS09

Wng

H302

H319

H315

H400

 

(*)

 

604-011-00-7

2,4-dichlorophenol

204-429-6

120-83-2

Acute Tox. 3 (*)

Acute Tox. 4 (*)

Skin Corr. 1B

Aquatic Chronic 2

H311

H302

H314

H411

GHS06

GHS05

GHS09

Dgr

H311

H302

H314

H411

 

 

 

604-012-00-2

4-chloro-o-cresol;

4-chloro-2-methyl phenol

216-381-3

1570-64-5

Acute Tox. 3 (*)

Skin Corr. 1A

Aquatic Acute 1

H331

H314

H400

GHS06

GHS05

GHS09

Dgr

H331

H314

H400

 

STOT SE 3; H335: C ≥ 1 %

 

604-013-00-8

2,3,4,6-tetrachlorophenol

200-402-8

58-90-2

Acute Tox. 3 (*)

Eye Irrit. 2

Skin Irrit. 2

Aquatic Acute 1

Aquatic Chronic 1

H301

H319

H315

H400

H410

GHS06

GHS09

Dgr

H301

H319

H315

H410

 

(*)

Eye Irrit. 2; H319: C ≥ 5 %

Skin Irrit. 2; H315: C ≥ 5 %

 

604-014-00-3

chlorocresol;

4-chloro-m-cresol;

4-chloro-3-methylphenol

200-431-6

59-50-7

Acute Tox. 4 (*)

Acute Tox. 4 (*)

Eye Dam. 1

Skin Sens. 1

Aquatic Acute 1

H312

H302

H318

H317

H400

GHS05

GHS07

GHS09

Dgr

H312

H302

H318

H317

H400

 

(*)

 

604-015-00-9

2,2'-methylenebis-(3,4,6-trichlorophenol);

hexachlorophene

200-733-8

70-30-4

Acute Tox. 3 (*)

Acute Tox. 3 (*)

Aquatic Acute 1

Aquatic Chronic 1

H311

H301

H400

H410

GHS06

GHS09

Dgr

H311

H301

H410

 

(*)

 

604-016-00-4

1,2-dihydroxybenzene;

pyrocatechol

204-427-5

120-80-9

Acute Tox. 4 (*)

Acute Tox. 4 (*)

Eye Irrit. 2

Skin Irrit. 2

H312

H302

H319

H315

GHS07

Wng

H312

H302

H319

H315

 

 

 

604-017-00-X

2,4,5-trichlorophenol

202-467-8

95-95-4

Acute Tox. 4 (*)

Eye Irrit. 2

Skin Irrit. 2

Aquatic Acute 1

Aquatic Chronic 1

H302

H319

H315

H400

H410

GHS07

GHS09

Wng

H302

H319

H315

H410

 

(*)

Eye Irrit. 2; H319: C ≥ 5 %

Skin Irrit. 2; H315: C ≥ 5 %

 

604-018-00-5

2,4,6-trichlorophenol

201-795-9

88-06-2

Carc. 2

Acute Tox. 4 (*)

Eye Irrit. 2

Skin Irrit. 2

Aquatic Acute 1

Aquatic Chronic 1

H351

H302

H319

H315

H400

H410

GHS08

GHS07

GHS09

Wng

H351

H302

H319

H315

H410

 

 

 

604-019-00-0

dichlorophen (ISO)

202-567-1

97-23-4

Acute Tox. 4 (*)

Eye Irrit. 2

Aquatic Acute 1

Aquatic Chronic 1

H302

H319

H400

H410

GHS07

GHS09

Wng

H302

H319

H410

 

 

 

604-020-00-6

2-phenylphenol (ISO)

biphenyl-2-ol;

2-hydroxybiphenyl;

201-993-5

90-43-7

Eye Irrit. 2

STOT SE 3

Skin Irrit. 2

Aquatic Acute 1

H319

H335

H315

H400

GHS07

GHS09

Wng

H319

H335

H315

H400

 

 

 

604-021-00-1

sodium 2-biphenylate;

2-phenylphenol, sodium salt

205-055-6

132-27-4

Acute Tox. 4 (*)

STOT SE 3

Skin Irrit. 2

Eye Dam. 1

Aquatic Acute 1

H302

H335

H315

H318

H400

GHS05

GHS07

GHS09

Wng

H302

H335

H315

H318

H400

 

 

 

604-022-00-7

2,2-dimethyl-1,3-benzodioxol-4-ol

400-900-7

22961-82-6

Eye Dam. 1

H318

GHS05

Dgr

H318

 

 

 

604-023-00-2

2,4-dichloro-3-ethylphenol

401-060-4

Skin Corr. 1B

Aquatic Acute 1

Aquatic Chronic 1

H314

H400

H410

GHS05

GHS09

Dgr

H314

H410

 

 

 

604-024-00-8

4,4-isobutylethylidenediphenol

401-720-1

6807-17-6

Repr. 1B

Eye Irrit. 2

Aquatic Acute 1

Aquatic Chronic 1

H360F (***)

H319

H400

H410

GHS08

GHS09

Dgr

H360F (***)

H319

H410

 

 

 

604-025-00-3

2,5-bis(1,1-dimethylbutyl)hydroquinone

400-220-0

Aquatic Chronic 2

H411

GHS09

H411

 

 

 

604-026-00-9

2,2-spirobi(6-hydroxy-4,4,7-trimethylchromane)

400-270-3

Aquatic Chronic 2

H411

GHS09

H411

 

 

 

604-027-00-4

2-methyl-5-(1,1,3,3-tetramethylbutyl)hydroquinone

400-530-6

Eye Dam. 1

Skin Sens. 1

Aquatic Chronic 2

H318

H317

H411

GHS05

GHS07

GHS09

Dgr

H318

H317

H411

 

 

 

604-028-00-X

4-amino-3-fluorophenol

402-230-0

399-95-1

Carc. 1B

Acute Tox. 4 (*)

Skin Sens. 1

Aquatic Chronic 2

H350

H302

H317

H411

GHS08

GHS07

GHS09

Dgr

H350

H302

H317

H411

 

 

 

604-029-00-5

1-naphtol

201-969-4

90-15-3

Acute Tox. 4 (*)

Acute Tox. 4 (*)

STOT SE 3

Skin Irrit. 2

Eye Dam. 1

H312

H302

H335

H315

H318

GHS05

GHS07

Dgr

H312

H302

H335

H315

H318

 

 

 

▼M6

604-030-00-0

bisphenol A;

4,4’-isopropylidenediphenol

201-245-8

80-05-7

Repr. 2

STOT SE 3

Eye Dam. 1

Skin Sens. 1

H361f***

H335

H318

H317

GHS05

GHS08

GHS07

Dgr

H361f***

H335

H318

H317

 

 

 

▼B

604-031-00-6

guaiacol

201-964-7

90-05-1

Acute Tox. 4 (*)

Eye Irrit. 2

Skin Irrit. 2

H302

H319

H315

GHS07

Wng

H302

H319

H315

 

 

 

604-032-00-1

thymol

201-944-8

89-83-8

Acute Tox. 4 (*)

Skin Corr. 1B

Aquatic Chronic 2

H302

H314

H411

GHS05

GHS07

GHS09

Dgr

H302

H314

H411

 

 

 

604-033-00-7

isobutyl but-3-enoate

401-170-2

24342-03-8

Flam. Liq. 3

H226

GHS02

Wng

H226

 

 

 

604-034-00-2

4,4'-thiodi-o-cresol

403-330-7

24197-34-0

Eye Dam. 1

Aquatic Acute 1

Aquatic Chronic 1

H318

H400

H410

GHS05

GHS09

Dgr

H318

H410

 

 

 

604-035-00-8

4-nonylphenol, reaction products with formaldehyde and dodecane-1-thiol

404-160-6

Skin Sens. 1

Aquatic Chronic 4

H317

H413

GHS07

Wng

H317

H413

 

 

 

604-036-00-3

4,4'-oxybis(ethylenethio)diphenol

404-590-4

90884-29-0

Skin Sens. 1

Aquatic Chronic 2

H317

H411

GHS07

GHS09

Wng

H317

H411

 

 

 

604-037-00-9

3,5-xylenol;

3,5-dimethylphenol

203-606-5

108-68-9

Acute Tox. 3 (*)

Acute Tox. 3 (*)

Skin Corr. 1B

H311

H301

H314

GHS06

GHS05

Dgr

H311

H301

H314

 

 

 

604-038-00-4

4-chloro-3,5-dimethylphenol; [1]

chloroxylenol [2]

201-793-8 [1]

215-316-6 [2]

88-04-0 [1]

1321-23-9 [2]

Acute Tox. 4 (*)

Eye Irrit. 2

Skin Irrit. 2

Skin Sens. 1

H302

H319

H315

H317

GHS07

Wng

H302

H319

H315

H317

 

 

 

604-039-00-X

ethyl 2-[4-[(6-chlorobenzoxazol-2-yl)oxy]phenoxy]propionate;

fenoxaprop-ethyl

266-362-9

66441-23-4

Skin Sens. 1

Aquatic Acute 1

Aquatic Chronic 1

H317

H400

H410

GHS07

GHS09

Wng

H317

H410

 

 

 

604-040-00-5

fomesafen (ISO);

5-[2-chloro-4-(trifluoromethyl)phenoxy]-N-(methylsulphonyl)-2-nitrobenzamide

276-439-9

72178-02-0

Acute Tox. 4 (*)

H302

GHS07

Wng

H302

 

 

 

604-041-00-0

acifluorfen (ISO);

5-[2-chloro-4-(trifluoromethyl)phenoxy]-2-nitrobenzoic acid [1]

sodium 5-[2-chloro-4-(trifluoromethyl) phenoxy]-2-nitrobenzoate;

acifluorfen-sodium [2]

256-634-5 [1]

263-560-7 [2]

50594-66-6 [1]

62476-59-9 [2]

Acute Tox. 4 (*)

Skin Irrit. 2

Eye Dam. 1

Aquatic Acute 1

Aquatic Chronic 1

H302

H315

H318

H400

H410

GHS05

GHS07

GHS09

Dgr

H302

H315

H318

H410

 

 

 

604-042-00-6

4-nitrosophenol

203-251-6

104-91-6

Muta. 2

Acute Tox. 4 (*)

Eye Dam. 1

Aquatic Chronic 2

H341

H302

H318

H411

GHS08

GHS05

GHS07

GHS09

Dgr

H341

H302

H318

H411

 

 

 

604-043-00-1

monobenzone;

4-hydroxyphenyl benzyl ether;

hydroquinone monobenzyl ether

203-083-3

103-16-2

Eye Irrit. 2

Skin Sens. 1

H319

H317

GHS07

Wng

H319

H317

 

 

 

604-044-00-7

mequinol;

4-methoxyphenol;

hydroquinone monomethyl ether

205-769-8

150-76-5

Acute Tox. 4 (*)

Eye Irrit. 2

Skin Sens. 1

H302

H319

H317

GHS07

Wng

H302

H319

H317

 

 

 

604-045-00-2

2,3,5-trimethylhydroquinone

211-838-3

700-13-0

Acute Tox. 4 (*)

STOT SE 3

Skin Irrit. 2

Eye Dam. 1

Skin Sens. 1

Aquatic Acute 1

Aquatic Chronic 1

H332

H335

H315

H318

H317

H400

H410

GHS05

GHS07

GHS09

Dgr

H332

H335

H315

H318

H317

H410

 

 

 

604-046-00-8

4-(4-isopropoxyphenylsulfonyl)phenol

405-520-5

95235-30-6

Aquatic Chronic 2

H411

GHS09

H411

 

 

 

604-047-00-3

4-(4-tolyloxy)biphenyl

405-730-7

51601-57-1

STOT RE 2 (*)

Aquatic Chronic 4

H373 (**)

H413

GHS08

Wng

H373 (**)

H413

 

 

 

604-048-00-9

4,4',4''-(ethan-1,1,1-triyl)triphenol

405-800-7

27955-94-8

Aquatic Chronic 2

H411

GHS09

H411

 

 

 

604-049-00-4

4-4'-methylenebis(oxyethylenethio)diphenol

407-480-4

93589-69-6

Aquatic Chronic 2

H411

GHS09

H411

 

 

 

604-051-00-5

3,5-bis((3,5-di-tert-butyl-4-hydroxy)benzyl)-2,4,6-trimethylphenol

401-110-5

87113-78-8

Aquatic Chronic 3

H412

H412

 

 

 

604-052-00-0

2,2'-methylenebis(6-(2H-benzotriazol-2-yl)-4-(1,1,3,3-tetramethylbutyl)phenol)

403-800-1

103597-45-1

Aquatic Chronic 4

H413

H413

 

 

 

604-053-00-6

2-methyl-4-(1,1-dimethylethyl)-6-(1-methyl-pentadecyl)-phenol

410-760-9

157661-93-3

Skin Irrit. 2

Skin Sens. 1

Aquatic Acute 1

Aquatic Chronic 1

H315

H317

H400

H410

GHS07

GHS09

Wng

H315

H317

H410

 

 

 

604-054-00-1

reaction mass of: 2-methoxy-4-(tetrahydro-4-methylene-2H-pyran-2-yl)-phenol;

4-(3,6-dihydro-4-methyl-2H-pyran-2-yl)-2-methoxyphenol

412-020-0

Skin Sens. 1

Aquatic Chronic 3

H317

H412

GHS07

Wng

H317

H412

 

 

 

▼M1

604-055-00-7

2,2'-((3,3',5,5'-tetramethyl-(1,1'-biphenyl)-4,4'-diyl)-bis(oxymethylene))-bis-oxirane

413-900-7

85954-11-6

Carc. 2

Skin Sens. 1

H351

H317

GHS08

GHS07

Wng

H351

H317

 

 

 

▼B

604-056-00-2

2-(2-hydroxy-3,5-dinitroanilino)ethanol

412-520-9

99610-72-7

Flam. Sol. 2

Repr. 2

Acute Tox. 4 (*)

H228

H361f (***)

H302

GHS02

GHS07

GHS08

Dgr

H228

H361f (***)

H302

 

 

 

604-057-00-8

reaction mass of: isomers of 2-(2H-benzotriazol-2-yl)-4-methyl-(n)-dodecylphenol;

isomers of 2-(2H-benzotriazol-2-yl)-4-methyl-(n)-tetracosylphenol;

isomers of 2-(2H-benzotriazol-2-yl)-4-methyl-5,6-didodecyl-phenol. n=5 or 6

401-680-5

Aquatic Chronic 2

H411

GHS09

H411

 

 

 

604-058-00-3

1,2-bis(3-methylphenoxy)ethane

402-730-9

54914-85-1

Aquatic Acute 1

Aquatic Chronic 1

H400

H410

GHS09

Wng

H410

 

 

 

604-059-00-9

2-n-hexadecylhydroquinone

406-400-5

STOT RE 2 (*)

Skin Irrit. 2

Skin Sens. 1

Aquatic Chronic 4

H373 (**)

H315

H317

H413

GHS08

GHS07

Wng

H373 (**)

H315

H317

H413

 

 

 

604-060-00-4

9,9-bis(4-hydroxyphenyl)fluorene

406-950-6

3236-71-3

Eye Irrit. 2

Skin Irrit. 2

Aquatic Acute 1

Aquatic Chronic 1

H319

H315

H400

H410

GHS07

GHS09

Wng

H319

H315

H410

 

 

 

604-061-00-X

reaction mass of: 2-chloro-5-sec-tetradecylhydroquinones where sec-tetradecyl= 1-methyltridecyl;

1-ethyldodecyl;

1-propylundecyl;

1-butyldecyl;

1-pentylnonyl;

1-hexyloctyl

407-740-7

Skin Irrit. 2

Skin Sens. 1

Aquatic Chronic 3

H315

H317

H412

GHS07

Wng

H315

H317

H412

 

 

 

604-062-00-5

2,4-dimethyl-6-(1-methyl-pentadecyl)phenol

411-220-5

Skin Irrit. 2

Skin Sens. 1

Aquatic Acute 1

Aquatic Chronic 1

H315

H317

H400

H410

GHS07

GHS09

Wng

H315

H317

H410

 

 

 

604-063-00-0

5,6-dihydroxyindole

412-130-9

3131-52-0

Acute Tox. 4 (*)

Eye Dam. 1

Aquatic Chronic 2

H302

H318

H411

GHS05 GHS07

GHS09

Dgr

H302

H318

H411

 

 

 

604-064-00-6

2-(4,6-diphenyl-1,3,5-triazin-2-yl)-5-((hexyl)oxy)-phenol

411-380-6

147315-50-2

Aquatic Chronic 4

H413

H413

 

 

 

604-065-00-1

4,4',4''-(1-methylpropan-1-yl-3-ylidene)tris(2-cyclohexyl-5-methylphenol)

407-460-5

111850-25-0

Aquatic Chronic 2

H411

GHS09

H411

 

 

 

604-066-00-7

reaction mass of: phenol, 6-(1,1-dimethylethyl)-4-tetrapropyl-2-[(2-hydroxy-5-tetra-propylphenyl)methyl (C41-compound) and methane, 2,2'-bis[6-(1,1-dimethyl-ethyl)-1-hydroxy-4-tetrapropyl-phenyl)]- (C45-compound);

2,6-bis(1,1-dimethylethyl)-4-tetra-propyl-phenol and 2-(1,1-dimethylethyl)-4-tetrapropyl-phenol;

2,6-bis[(6-(1,1-dimethylethyl)-1-hydroxy-4-tetrapropylphenyl)methyl]-4-(tetrapropyl)phenol and 2-[(6-(1,1-dimethylethyl)-1-hydroxy-4-tetrapropylphenylmethyl]-6-[1-hydroxy-4-tetrapropylphenyl)methyl]-4-(tetrapropyl)phenol

414-550-8

Aquatic Acute 1

Aquatic Chronic 1

H400

H410

GHS09

Wng

H410

 

 

 

604-067-00-2

reaction mass of: 2,2'-[[(2-hydroxyethyl)imino]bis(methylene)bis[4-dodecylphenol];

formaldehyde, oligomer with 4-dodecyl phenol and 2-aminoethanol(n = 2);

formaldehyde, oligomer with 4-dodecyl phenol and 2-aminoethanol(n = 3, 4 and higher)

414-520-4

Skin Irrit. 2

Eye Dam. 1

Aquatic Acute 1

Aquatic Chronic 1

H315

H318

H400

H410

GHS05

GHS09

Dgr

H315

H318

H410

 

 

 

604-068-00-8

(±)-4-[2-[[3-(4-hydroxyphenyl)-1-methylpropyl]amino]-1-hydroxyethyl]phenol hydrochloride

415-170-5

90274-24-1

Acute Tox. 4 (*)

Acute Tox. 4 (*)

Skin Sens. 1

H332

H302

H317

GHS07

Wng

H332

H302

H317

 

 

 

604-069-00-3

2-(1-methylpropyl)-4-tert-butylphenol

421-740-4

51390-14-8

Skin Corr. 1B

Aquatic Chronic 2

H314

H411

GHS05

GHS09

Dgr

H314

H411

 

 

 

604-070-00-9

triclosan;

2,4,4'-trichloro-2'-hydroxy-diphenyl-ether;

5-chloro-2-(2,4-dichlorophenoxy)phenol

222-182-2

3380-34-5

Eye Irrit. 2

Skin Irrit. 2

Aquatic Acute 1

Aquatic Chronic 1

H319

H315

H400

H410

GHS07

GHS09

Wng

H319

H315

H410

 

M=100

 

▼M1

604-071-00-4

4,4'-(1-{4-[1-(4-hydroxyphenyl)-1-methylethyl]phenyl}ethylidene)diphenol

425-600-3

110726-28-8

Aquatic Chronic 4

H413

H413

 

 

 

604-072-00-X

1,2-bis(phenoxymethyl)benzene

428-620-0

10403-74-4

Aquatic Acute 1

Aquatic Chronic 1

H400

H410

GHS09

Wng

H410

 

 

 

604-073-00-5

(E)-3-[1-[4-[2-(dimethylamino)ethoxy]phenyl]-2-phenylbut-1-enyl]phenol

428-010-4

82413-20-5

Carc. 2

Repr. 1B

Skin Sens. 1

Aquatic Acute 1

Aquatic Chronic 1

H351

H360F***

H317

H400

H410

GHS08

GHS07

GHS09

Dgr

H351

H360F***

H317

H410

 

 

 

604-074-00-0

tetrabromobisphenol-A;

2,2',6,6'-tetrabromo-4,4'-isopropylidenediphenol

201-236-9

79-94-7

Aquatic Acute 1

Aquatic Chronic 1

H400

H410

GHS09

Wng

H410

 

 

 

604-075-00-6

4-(1,1,3,3-tetramethylbutyl)phenol;

4-tert-octylphenol

205-426-2

140-66-9

Skin Irrit. 2

Eye Dam. 1

Aquatic Acute 1

Aquatic Chronic 1

H315

H318

H400

H410

GHS05

GHS09

Dgr

H315

H318

H410

 

M=10

 

▼M6

604-076-00-1

phenolphthalein

201-004-7

77-09-8

Carc. 1B

Muta. 2

Repr. 2

H350

H341

H361f***

GHS08

Dgr

H350

H341

H361f***

 

Carc. 1B; H350: C ≥ 1 %

 

▼M1

604-077-00-7

2-benzotriazol-2-yl-4-methyl-6-(2-methylallyl)phenol

419-750-9

98809-58-6

Aquatic Chronic 4

H413

H413

 

 

 

▼M6

604-079-00-8

4,4'-(1,3-phenylene-bis(1-methylethylidene))bis-phenol

428-970-4

13595-25-0

Repr. 2

Skin Sens. 1

Aquatic Chronic 2

H361f***

H317

H411

GHS08

GHS07

GHS09

Wng

H361f***

H317

H411

 

 

 

▼M1

604-080-00-3

4-fluoro-3-trifluoromethylphenol

432-560-0

61721-07-1

Acute Tox. 4 *

Skin Corr. 1A

Skin Sens. 1

Aquatic Chronic 2

H332

H314

H317

H411

GHS05

GHS07

GHS09

Dgr

H332

H314

H317

H411

 

 

 

604-081-00-9

1,1-bis(4-hydroxyphenyl)-1-phenylethane

433-130-5

1571-75-1

Aquatic Acute 1

Aquatic Chronic 1

H400

H410

GHS09

Wng

H410

 

 

 

604-082-00-4

2-chloro-6-fluoro-phenol

433-890-8

2040-90-6

Muta. 1B

Repr. 2

Acute Tox. 4 *

Skin Corr. 1B

Skin Sens. 1

Aquatic Chronic 2

H340

H361f***

H302

H314

H317

H411

GHS05

GHS08

GHS07

GHS09

Dgr

H340

H361f***

H302

H314

H317

H411

 

 

 

604-083-00-X

4,4'-sulfonylbisphenol, polymer with ammonium chloride(NH4Cl), pentachlorophosphorane and phenol

439-270-3

260408-02-4

Aquatic Chronic 4

H413

H413

 

 

 

604-084-00-5

1-ethoxy-2,3-difluorobenzene

441-000-4

121219-07-6

Acute Tox. 4 *

Aquatic Chronic 3

H302

H412

GHS07

Wng

H302

H412

 

 

 

604-087-00-1

reaction mass of: 1,2-naphthoquinonediazide-5-sulfonylchloride (or sulfonic acid)monoester with 4,4'-(1-(4-(1-(4-hydroxyphenyl)-1-methylethyl)phenyl)ethylidene)bisphenol;

1,2-naphthoquinonediazide-5-sulfonylchloride (or sulfonic acid)diester with 4,4'-(1-(4-(1-(4-hydroxyphenyl)-1-methylethyl)phenyl)ethylidene)bisphenol;

1,2-naphthoquinonediazide-5-sulfonylchloride (or sulfonic acid)triester with 4,4'-(1-(4-(1-(4-hydroxyphenyl)-1-methylethyl)phenyl)ethylidene)bisphenol

433-640-8

Pyr. Sol. 1

Aquatic Chronic 4

H250

H413

GHS02

Dgr

H250

H413

EUH044

 

 

604-089-00-2

2-methyl-5-tert-butylthiophenol

444-970-7

Flam. Liq. 3

Repr. 2

STOT RE 2 *

Asp. Tox. 1

Eye Irrit. 2

Skin Irrit. 2

Skin Sens. 1

STOT SE 3

Aquatic Acute 1

Aquatic Chronic 1

H226

H361d***

H373**

H304

H319

H315

H317

H336

H400

H410

GHS02

GHS08

GHS07

GHS09

Dgr

H226

H361d***

H373**

H304

H319

H315

H317

H336

H410

 

 

 

▼M8

604–090-00–8

4-tert-butylphenol

202–679-0

98–54-4

Repr. 2

Skin Irrit. 2

Eye Dam. 1

H361f

H315

H318

GHS08

GHS05

Dgr

H361f

H315

H318

 

 

 

604–091-00–3

etofenprox (ISO); 2-(4-ethoxyphenyl)-2-methylpropyl 3-phenoxybenzyl ether

407–980-2

80844-07–1

Lact.

Aquatic Acute 1

Aquatic Chronic 1

H362

H400

H410

GHS09

Wng

H362

H410

 

M = 100

M = 1 000

 

▼M11

604-092-00-9

hargahelaga dodetsüülfenool [1];

hargahelaga 2-dodetsüülfenool;

hargahelaga 3-dodetsüülfenool;

hargahelaga 4-dodetsüülfenool;

(tetrapropenüül)fenool, derivaadid [2]

310-154-3 [1]

121158-58-5 [1]

74499-35-7 [2]

Skin Corr. 1C

Aquatic Acute 1

Aquatic Chronic 1

H314

H400

H410

GHS05

GHS09

Dgr

H314

H410

 

M = 10

M = 10

 

▼M8

605–001-00–5

formaldehyde …%

200–001-8

50–00-0

Carc. 1B

Muta. 2

Acute Tox. 3*

Acute Tox. 3*

Acute Tox. 3*

Skin Corr. 1B

Skin Sens. 1

H350

H341

H301

H311

H331

H314

H317

GHS08

GHS06

GHS05

Dgr

H350

H341

H301

H311

H331

H314

H317

 

*

Skin Corr. 1B; H314: C ≥ 25 %

Skin Irrit. 2; H315: 5 % ≤ C < 25 %

Eye Irrit. 2; H319: 5 % ≤ C < 25 %

STOT SE 3; H335: C ≥ 5 %

Skin Sens. 1; H317: C ≥ 0,2 %

B, D

▼B

605-002-00-0

1,3,5-trioxan;

trioxymethylene

203-812-5

110-88-3

Flam. Sol. 1

Repr. 2

STOT SE 3

H228

H361d (***)

H335

GHS02

GHS08

GHS07

Dgr

H228

H361d (***)

H335

 

 

T

605-003-00-6

acetaldehyde;

ethanal

200-836-8

75-07-0

Flam. Liq. 1

Carc. 2

Eye Irrit. 2

STOT SE 3

H224

H351

H319

H335

GHS02

GHS08

GHS07

Dgr

H224

H351

H319

H335

 

 

 

▼M1

605-004-00-1

2,4,6-trimethyl-1,3,5-trioxane;

paraldehyde

204-639-8

123-63-7

Flam. Liq. 3

H226

GHS02

Wng

H226

 

 

 

▼M6

605-005-00-7

2,4,6,8-tetramethyl-1,3,5,7-tetraoxacyclooctane;

metaldehyde

203-600-2

108-62-3

Flam. Sol. 2

Acute Tox. 4 *

H228

H302

GHS02

GHS07

Wng

H228

H302

 

 

 

▼B

605-006-00-2

butyraldehyde

204-646-6

123-72-8

Flam. Liq. 2

H225

GHS02

Dgr

H225

 

 

 

605-007-00-8

1,1-dimethoxyethane;

dimethyl acetal

208-589-8

534-15-6

Flam. Liq. 2

H225

GHS02

Dgr

H225

 

 

 

▼M8

605–008-00–3

acrolein;

prop-2-enal;

acrylaldehyde

203–453-4

107–02-8

Flam. Liq. 2

Acute Tox. 1

Acute Tox. 2

Acute Tox. 3

Skin Corr. 1B

Aquatic Acute 1

Aquatic Chronic 1

H225

H330

H300

H311

H314

H400

H410

GHS02

GHS06

GHS05

GHS09

Dgr

H225

H330

H300

H311

H314

H410

EUH071

Skin Corr. 1B;

H314: C ≥ 0,1 %

M = 100

M = 1

D

▼B

605-009-00-9

crotonaldehyde;

2-butenal; [1]

(E)-2-butenal;

(E)-crotonaldehyde [2]

224-030-0 [1]

204-647-1 [2]

4170-30-3 [1]

123-73-9 [2]

Flam. Liq. 2

Muta. 2

Acute Tox. 2 (*)

Acute Tox. 3 (*)

Acute Tox. 3 (*)

STOT RE 2 (*)

STOT SE 3

Skin Irrit. 2

Eye Dam. 1

Aquatic Acute 1

H225

H341

H330

H311

H301

H373 (**)

H335

H315

H318

H400

GHS02

GHS06

GHS08

GHS05

GHS09

Dgr

H225

H341

H330

H311

H301

H373 (**)

H335

H315

H318

H400

 

 

 

▼M1

605-010-00-4

2-furaldehyde

202-627-7

98-01-1

Carc. 2

Acute Tox. 3 *

Acute Tox. 3 *

Acute Tox. 4 *

Eye Irrit. 2

STOT SE 3

Skin Irrit. 2

H351

H331

H301

H312

H319

H335

H315

GHS06

GHS08

Dgr

H351

H331

H301

H312

H319

H335

H315

 

 

 

▼B

605-011-00-X

2-chlorobenzaldehyde;

o-chlorobenzaldehyde

201-956-3

89-98-5

Skin Corr. 1B

H314

GHS05

Dgr

H314

 

 

 

605-012-00-5

benzaldehyde

202-860-4

100-52-7

Acute Tox. 4 (*)

H302

GHS07

Wng

H302

 

 

 

605-013-00-0

chloralose (INN);

(R)-1,2-O-(2,2,2-trichloroethylidene)-α-D-glucofuranose;

glucochloralose;

anhydroglucochloral

240-016-7

15879-93-3

Acute Tox. 4 (*)

Acute Tox. 4 (*)

H332

H302

GHS07

Wng

H332

H302

 

 

 

605-014-00-6

chloral hydrate;

2,2,2-trichloroethane-1,1-diol

206-117-5

302-17-0

Acute Tox. 3 (*)

Eye Irrit. 2

Skin Irrit. 2

H301

H319

H315

GHS06

Dgr

H301

H319

H315

 

 

 

605-015-00-1

1,1-diethoxyethane;

acetal

203-310-6

105-57-7

Flam. Liq. 2

Eye Irrit. 2

Skin Irrit. 2

H225

H319

H315

GHS02

GHS07

Dgr

H225

H319

H315

 

 

 

605-016-00-7

glyoxal... %;

ethandial... %

203-474-9

107-22-2

Muta. 2

Acute Tox. 4 (*)

Eye Irrit. 2

Skin Irrit. 2

Skin Sens. 1

H341

H332

H319

H315

H317

GHS07

GHS08

Wng

H341

H332

H319

H315

H317

 

(*)

B

605-017-00-2

1,3-dioxolane

211-463-5

646-06-0

Flam. Liq. 2

H225

GHS02

Dgr

H225

 

 

 

605-018-00-8

propanal;

propionaldehyde

204-623-0

123-38-6

Flam. Liq. 2

Eye Irrit. 2

STOT SE 3

Skin Irrit. 2

H225

H319

H335

H315

GHS02

GHS07

Dgr

H225

H319

H335

H315

 

 

 

605-019-00-3

citral

226-394-6

5392-40-5

Skin Irrit. 2

Skin Sens. 1

H315

H317

GHS07

Wng

H315

H317

 

 

 

605-020-00-9

safrole;

5-allyl-1,3-benzodioxole

202-345-4

94-59-7

Carc. 1B

Muta. 2

Acute Tox. 4 (*)

H350

H341

H302

GHS08

GHS07

Dgr

H350

H341

H302

 

 

 

605-021-00-4

formaldehyde, reaction products with butylphenol

294-145-9

91673-30-2

Skin Sens. 1

H317

GHS07

Wng

H317

 

 

 

605-022-00-X

glutaral;

glutaraldehyde;

1,5-pentanedial

203-856-5

111-30-8

Acute Tox. 3 (*)

Acute Tox. 3 (*)

Skin Corr. 1B

Resp. Sens. 1

Skin Sens. 1

Aquatic Acute 1

H331

H301

H314

H334

H317

H400

GHS06

GHS08

GHS05

GHS09

Dgr

H331

H301

H314

H334

H317

H400

 

(*)

Skin Corr. 1B; H314: C ≥ 10 %

Skin Irrit. 2; H315: 0,5 % ≤ C < 10 %

Eye Dam. ; H318: 2 % ≤ C < 10 %

Eye Irrit. 2; H319: 0,5 % ≤ C < 2 %

STOT SE; H335: C ≥ 0,5 %

Skin Sens. 1; H317: C ≥ 0,5 %

 

▼M1

605-023-00-5

5-chloro-2-(4-chlorophenoxy)phenol

429-290-0

3380-30-1

Eye Dam. 1

Aquatic Acute 1

Aquatic Chronic 1

H318

H400

H410

GHS05

GHS09

Dgr

H318

H410

 

 

 

605-024-00-0

2-bromo-5-hydroxy-4-methoxybenzaldehyde

426-540-0

2973-59-3

Skin Sens. 1

Aquatic Chronic 2

H317

H411

GHS07

GHS09

Wng

H317

H411

 

 

 

▼B

605-025-00-6

chloroacetaldehyde

203-472-8

107-20-0

Carc. 2

Acute Tox. 2 (*)

Acute Tox. 3 (*)

Acute Tox. 3 (*)

Skin Corr. 1B

Aquatic Acute 1

H351

H330

H311

H301

H314

H400

GHS06

GHS08

GHS05

GHS09

Dgr

H351

H330

H311

H301

H314

H400

 

STOT SE 3; H335: C ≥ 5 %

 

605-026-00-1

2,5,7,7-tetramethyloctanal

405-690-0

114119-97-0

Skin Irrit. 2

Skin Sens. 1

Aquatic Chronic 2

H315

H317

H411

GHS07 GHS09

Wng

H315

H317

H411

 

 

 

605-027-00-7

reaction mass of: 3a,4,5,6,7,7a-hexahydro-4,7-methano-1H-indene-6-carboxaldehyde;

3a,4,5,6,7,7a-hexahydro-4,7-methano-1H-indene-5-carboxaldehyde

410-480-7

Skin Sens. 1

Aquatic Chronic 2

H317

H411

GHS07

GHS09

Wng

H317

H411

 

 

 

605-028-00-2

β-methyl-3-(1-methylethyl)-benzenepropanal

412-050-4

125109-85-5

Aquatic Chronic 2

H411

GHS09

H411

 

 

 

605-029-00-8

2-cyclohexylpropanal

412-270-0

2109-22-0

Skin Sens. 1

Aquatic Chronic 2

H317

H411

GHS07

GHS09

Wng

H317

H411

 

 

 

605-030-00-3

1-(p-methoxyphenyl)acetaldehyde oxime

411-510-1

3353-51-3

Skin Sens. 1

H317

GHS07

Wng

H317

 

 

 

605-031-00-9

reaction mass of: 2,2-dimethoxyethanal [this component is considered to be anhydrous in terms of identity, structure and composition. However, 2,2-dimethoxyethanal will exist in a hydrated form. 60 % anhydrous is equivalent to 70.4 % hydrate;

water(Including free water and water in hydrated 2,2-dimethoxyethanal)]

421-890-0

Skin Sens. 1

H317

GHS07

Wng

H317

 

 

 

▼M1

605-032-00-4

3-[3-(4-fluorophenyl)-1-(1-methylethyl)-1H-indol-2-yl]-(E)-2-propenal

425-370-4

93957-50-7

Skin Sens. 1

Aquatic Acute 1

Aquatic Chronic 1

H317

H400

H410

GHS07

GHS09

Wng

H317

H410

 

 

 

605-033-00-X

reaction mass of: 3,7,11-trimethyl-cis-6,10-dodecadienal;

3,7,11-trimethyl-trans-6,10-dodecadienal

425-910-9

32480-08-3

Skin Irrit. 2

Aquatic Acute 1

Aquatic Chronic 1

H315

H400

H410

GHS07

GHS09

Wng

H315

H410

 

 

 

605-034-00-5

reaction mass of: (1RS,2RS,3SR,6RS,9SR)-9-methoxytricyclo[5.2.1.0(2,6)]decane-3-carbaldehyde;

(1RS,2RS,3RS,6RS,8SR)-8-methoxytricyclo[5.2.1.0(2,6)]decane-3-carbaldehyde;

(1RS,2RS,4SR,6RS,8SR)-8-methoxytricyclo[5.2.1.0(2,6)]decane-4-carbaldehyde

429-860-9

Skin Sens. 1

Aquatic Chronic 2

H317

H411

GHS07

GHS09

Wng

H317

H411

 

 

 

605-035-00-0

(E)-3-(4-(4-fluorophenyl)-5-methoxymethyl-2,6-bis(1-methoxymethyl)pyridin-3-yl)prop-2-enal

426-330-9

177964-68-0

Eye Irrit. 2

Skin Sens. 1

Aquatic Chronic 4

H319

H317

H413

GHS07

Wng

H319

H317

H413

 

 

 

605-036-00-6

2-bromomalonaldehyde

430-470-6

2065-75-0

Acute Tox. 4 *

Eye Dam. 1

H302

H318

GHS05

GHS07

Dgr

H302

H318

 

 

 

605-037-00-1

trans-3-[2-(7-chloro-2-quinolinyl)vinyl]benzaldehyde;

3-[(E)-2-(7-chloro-2-quinolinyl)vinyl]benzaldehyde

421-800-1

120578-03-2

Aquatic Chronic 4

H413

H413

 

 

 

605-038-00-7

3-methyl-5-phenylpentan-1-al

433-900-0

55066-49-4

Acute Tox. 4 *

Skin Irrit. 2

Skin Sens. 1

Aquatic Chronic 2

H302

H315

H317

H411

GHS07

GHS09

Wng

H302

H315

H317

H411

 

 

 

605-039-00-2

3,4-dihydroxy-5-nitrobenzaldehyde

441-810-8

116313-85-0

Acute Tox. 4 *

Eye Dam. 1

Skin Sens. 1

H302

H318

H317

GHS05

GHS07

Dgr

H302

H318

H317

 

 

 

▼B

606-001-00-8

acetone;

propan-2-one;

propanone

200-662-2

67-64-1

Flam. Liq. 2

Eye Irrit. 2

STOT SE 3

H225

H319

H336

GHS02

GHS07

Dgr

H225

H319

H336

EUH066

 

 

606-002-00-3

butanone;

ethyl methyl ketone

201-159-0

78-93-3

Flam. Liq. 2

Eye Irrit. 2

STOT SE 3

H225

H319

H336

GHS02

GHS07

Dgr

H225

H319

H336

EUH066

 

 

606-003-00-9

heptan-3-one;

butyl ethyl ketone

203-388-1

106-35-4

Flam. Liq. 3

Acute Tox. 4 (*)

Eye Irrit. 2

H226

H332

H319

GHS02

GHS07

Wng

H226

H332

H319

 

 

 

606-004-00-4

4-methylpentan-2-one;

isobutyl methyl ketone

203-550-1

108-10-1

Flam. Liq. 2

Acute Tox. 4 (*)

Eye Irrit. 2

STOT SE 3

H225

H332

H319

H335

GHS02

GHS07

Dgr

H225

H332

H319

H335

EUH066

 

 

606-005-00-X

2,6-dimethylheptan-4-one;

di-isobutyl ketone

203-620-1

108-83-8

Flam. Liq. 3

STOT SE 3

H226

H335

GHS02

GHS07

Wng

H226

H335

 

STOT SE 3; H335: C ≥ 10 %

 

606-006-00-5

pentan-3-one;

diethyl ketone

202-490-3

96-22-0

Flam. Liq. 2

STOT SE 3

STOT SE 3

H225

H335

H336

GHS02

GHS07

Dgr

H225

H335

H336

EUH066

 

 

606-007-00-0

3-methylbutan-2-one;

methyl isopropyl ketone

209-264-3

563-80-4

Flam. Liq. 2

H225

GHS02

Dgr

H225

 

 

 

606-009-00-1

4-methylpent-3-en-2-one;

mesityl oxide

205-502-5

141-79-7

Flam. Liq. 3

Acute Tox. 4 (*)

Acute Tox. 4 (*)

Acute Tox. 4 (*)

H226

H332

H312

H302

GHS02

GHS07

Wng

H226

H332

H312

H302

 

(*)

 

606-010-00-7

cyclohexanone

203-631-1

108-94-1

Flam. Liq. 3

Acute Tox. 4 (*)

H226

H332

GHS02

GHS07

Wng

H226

H332

 

 

 

606-011-00-2

2-methylcyclohexanone

209-513-6

583-60-8

Flam. Liq. 3

Acute Tox. 4 (*)

H226

H332

GHS02

GHS07

Wng

H226

H332

 

 

 

606-012-00-8

3,5,5-trimethylcyclohex-2-enone;

isophorone

201-126-0

78-59-1

Carc. 2

Acute Tox. 4 (*)

Acute Tox. 4 (*)

Eye Irrit. 2

STOT SE 3

H351

H312

H302

H319

H335

GHS08

GHS07

Wng

H351

H312

H302

H319

H335

 

STOT SE 3; H335: C ≥ 10 %

 

▼M1

606-013-00-3

p-benzoquinone;

quinone

203-405-2

106-51-4

Acute Tox. 3 *

Acute Tox. 3 *

Eye Irrit. 2

STOT SE 3

Skin Irrit. 2

Aquatic Acute 1

H331

H301

H319

H335

H315

H400

GHS06

GHS09

Dgr

H331

H301

H319

H335

H315

H400

 

M=10

 

▼B

606-014-00-9

chlorophacinone (ISO);

2-(2-(4-chlorophenyl)phenylacetyl)indan-1,3-dione

223-003-0

3691-35-8

Acute Tox. 1

Acute Tox. 2 (*)

Acute Tox. 3 (*)

STOT RE 1

Aquatic Acute 1

Aquatic Chronic 1

H310

H300

H331

H372 (**)

H400

H410

GHS06

GHS08

GHS09

Dgr

H310

H300

H331

H372 (**)

H410

 

 

 

606-016-00-X

pindone (ISO);

2-pivaloylindan-1,3-dione

201-462-8

83-26-1

Acute Tox. 3 (*)

STOT RE 1

Aquatic Acute 1

Aquatic Chronic 1

H301

H372 (**)

H400

H410

GHS06

GHS08

GHS09

Dgr

H301

H372 (**)

H410

 

 

 

606-017-00-5

diketene;

diketen

211-617-1

674-82-8

Flam. Liq. 3

Acute Tox. 4 (*)

H226

H332

GHS02

GHS07

Wng

H226

H332

 

 

D

606-018-00-0

dichlone (ISO);

2,3-dichloro-1,4-naphthoquinone

204-210-5

117-80-6

Acute Tox. 4 (*)

Eye Irrit. 2

Skin Irrit. 2

Aquatic Acute 1

Aquatic Chronic 1

H302

H319

H315

H400

H410

GHS07

GHS09

Wng

H302

H319

H315

H410

 

 

 

606-019-00-6

chlordecone (ISO);

perchloropentacyclo[5,3,0,02,6,03,9,04,8]decan-5-one;

decachloropentacyclo[5,2,1,02,6,03,9,05,8]decan-4-one

205-601-3

143-50-0

Carc. 2

Acute Tox. 3 (*)

Acute Tox. 3 (*)

Aquatic Acute 1

Aquatic Chronic 1

H351

H311

H301

H400

H410

GHS06

GHS08

GHS09

Dgr

H351

H311

H301

H410

 

 

 

606-020-00-1

5-methylheptan-3-one

208-793-7

541-85-5

Flam. Liq. 3

Eye Irrit. 2

STOT SE 3

H226

H319

H335

GHS02

GHS07

Wng

H226

H319

H335

 

STOT SE 3; H335: C ≥ 10 %

 

▼M1

606-021-00-7

N-methyl-2-pyrrolidone;

1-methyl-2-pyrrolidone

212-828-1

872-50-4

Repr. 1B

Eye Irrit. 2

STOT SE 3

Skin Irrit. 2

H360D***

H319

H335

H315

GHS08

GHS07

Dgr

H360D***

H319

H335

H315

 

Repr. 1B; H360D: C ≥ 5 %

STOT SE 3; H335: C ≥ 10 %

 

▼B

606-022-00-2

1-phenyl-3-pyrazolidone

202-155-1

92-43-3

Acute Tox. 4 *

Aquatic Chronic 2

H302

H411

GHS07

GHS09

Wng

H302

H411

 

 

 

606-023-00-8

4-methoxy-4-methylpentan-2-one

203-512-4

107-70-0

Flam. Liq. 3

Acute Tox. 4 *

H226

H332

GHS02

GHS07

Wng

H226

H332

 

 

 

606-024-00-3

heptan-2-one;

methyl amyl ketone

203-767-1

110-43-0

Flam. Liq. 3

Acute Tox. 4 *

Acute Tox. 4 *

H226

H332

H302

GHS02

GHS07

Wng

H226

H332

H302

 

 

 

606-025-00-9

cyclopentanone

204-435-9

120-92-3

Flam. Liq. 3

Eye Irrit. 2

Skin Irrit. 2

H226

H319

H315

GHS02

GHS07

Wng

H226

H319

H315

 

 

 

606-026-00-4

5-methylhexan-2-one;

isoamyl methyl ketone

203-737-8

110-12-3

Flam. Liq. 3

Acute Tox. 4 *

H226

H332

GHS02

GHS07

Wng

H226

H332

 

 

 

606-027-00-X

heptan-4-one;

di-n-propyl ketone

204-608-9

123-19-3

Flam. Liq. 3

Acute Tox. 4 *

H226

H332

GHS02

GHS07

Wng

H226

H332

 

 

 

606-028-00-5

2,4-dimethylpentan-3-one;

di-isopropyl ketone

209-294-7

565-80-0

Flam. Liq. 2

Acute Tox. 4 *

H225

H332

GHS02

GHS07

Dgr

H225

H332

 

 

 

606-029-00-0

pentane-2,4-dione;

acetylacetone

204-634-0

123-54-6

Flam. Liq. 3

Acute Tox. 4 *

H226

H302

GHS02

GHS07

Wng

H226

H302

 

 

 

606-030-00-6

hexan-2-one;

methyl butyl ketone;

butyl methyl ketone;

methyl-n-butyl ketone

209-731-1

591-78-6

Flam. Liq. 3

Repr. 2

STOT RE 1

STOT SE 3

H226

H361f ***

H372 **

H336

GHS02

GHS08

GHS07

Dgr

H226

H361f ***

H372 **

H336

 

 

 

606-031-00-1

3-propanolide;

1,3-propiolactone

200-340-1

57-57-8

Carc. 1B

Acute Tox. 2 *

Eye Irrit. 2

Skin Irrit. 2

H350

H330

H319

H315

GHS06

GHS08

Dgr

H350

H330

H319

H315

 

 

 

606-032-00-7

hexachloroacetone

204-129-5

116-16-5

Acute Tox. 4 *

Aquatic Chronic 2

H302

H411

GHS07

GHS09

Wng

H302

H411

 

 

 

606-033-00-2

2-(3,4-dichlorophenyl)-4-methyl-1,2,4-oxadiazolidinedione;

methazole

243-761-6

20354-26-1

Acute Tox. 4 *

Acute Tox. 4 *

Eye Irrit. 2

Skin Irrit. 2

Aquatic Chronic 2

H312

H302

H319

H315

H411

GHS07

GHS09

Wng

H312

H302

H319

H315

H411

 

 

 

▼M1

606-034-00-8

metribuzin (ISO);

4-amino-6-tert-butyl-3-methylthio-1,2,4-triazin-5(4H)-one;

4-amino-4,5-dihydro-6-(1,1-dimethylethyl)-3-methylthio-1,2,4-triazin-5-one

244-209-7

21087-64-9

Acute Tox. 4 *

Aquatic Acute 1

Aquatic Chronic 1

H302

H400

H410

GHS07

GHS09

Wng

H302

H410

 

M=10

 

▼B

606-035-00-3

chloridazon (ISO);

5-amino-4-chloro-2-phenylpyridazine-3-(2H)-one;

pyrazon

216-920-2

1698-60-8

Skin Sens. 1

Aquatic Acute 1

Aquatic Chronic 1

H317

H400

H410

GHS07

GHS09

Wng

H317

H410

 

 

 

606-036-00-9

quinomethionate;

chinomethionat (ISO);

6-methyl-1,3-dithiolo(4,5-b)quinoxalin-2-one

219-455-3

2439-01-2

Repr. 2

Acute Tox. 4 *

Acute Tox. 4 *

Acute Tox. 4 *

STOT RE 2 *

Eye Irrit. 2

Skin Sens. 1

Aquatic Acute 1

Aquatic Chronic 1

H361f ***

H332

H312

H302

H373 **

H319

H317

H400

H410

GHS08

GHS07

GHS09

Wng

H361f ***

H332

H312

H302

H373 **

H319

H317

H410

 

 

 

606-037-00-4

triadimefon (ISO);

1-(4-chlorophenoxy)-3,3-dimethyl-1-(1,2,4-triazol-1-yl)butanone

256-103-8

43121-43-3

Acute Tox. 4 *

Skin Sens. 1

Aquatic Chronic 2

H302

H317

H411

GHS07

GHS09

Wng

H302

H317

H411

 

 

 

606-038-00-X

diphacinone (ISO);

2-diphenylacetylindan-1,3-dione

201-434-5

82-66-6

Acute Tox. 2 *

STOT RE 1

H300

H372 **

GHS06

GHS08

Dgr

H300

H372 **

 

 

 

606-039-00-5

5(or 6)-tert-butyl-2'-chloro-6'-ethylamino-3',7'-dimethylspiro(isobenzofuran-1(1H),9'-xanthene)-3-one

400-680-2

Acute Tox. 4 *

Aquatic Acute 1

Aquatic Chronic 1

H332

H400

H410

GHS07

GHS09

Wng

H332

H410

 

 

 

606-040-00-0

(N-benzyl-N-ethyl)amino-3-hydroxyacetophenone hydrochloride

401-840-4

55845-90-4

Eye Dam. 1

Aquatic Chronic 2

H318

H411

GHS05

GHS09

Dgr

H318

H411

 

 

 

606-041-00-6

2-methyl-1-(4-methylthiophenyl)-2-morpholinopropan-1-one

400-600-6

71868-10-5

Acute Tox. 4 *

Aquatic Chronic 2

H302

H411

GHS07

GHS09

Wng

H302

H411

 

 

 

606-042-00-1

acetophenone

202-708-7

98-86-2

Acute Tox. 4 *

Eye Irrit. 2

H302

H319

GHS07

Wng

H302

H319

 

 

 

606-043-00-7

2,4-di-tert-butylcyclohexanone

405-340-7

13019-04-0

Skin Irrit. 2

Aquatic Chronic 2

H315

H411

GHS07

GHS09

Wng

H315

H411

 

 

 

606-044-00-2

2,4,6-trimethylbenzophenone

403-150-9

954-16-5

Acute Tox. 4 *

Eye Irrit. 2

Aquatic Acute 1

Aquatic Chronic 1

H302

H319

H400

H410

GHS07

GHS09

Wng

H302

H319

H410

 

 

 

606-045-00-8

oxadiazon (ISO);

3-[2,4-dichloro-5-(1-methylethoxy)phenyl]-5-(1,1-dimethylethyl)-1,3,4-oxadiazol-2(3H)-one

243-215-7

19666-30-9

Aquatic Acute 1

Aquatic Chronic 1

H400

H410

GHS09

Wng

H410

 

 

 

606-046-00-3

reaction mass of cis- and trans-cyclohexadec-8-en-1-one

401-700-2

3100-36-5

Aquatic Acute 1

Aquatic Chronic 1

H400

H410

GHS09

Wng

H410

 

 

 

606-047-00-9

2-benzyl-2-dimethylamino-4-morpholinobutyrophenone

404-360-3

119313-12-1

Aquatic Acute 1

Aquatic Chronic 1

H400

H410

GHS09

Wng

H410

 

 

 

606-048-00-4

2'-anilino-3'-methyl-6'-dipentylaminospiro(isobenzofuran-1(1H),9'-xanthen)-3-one

406-480-1

Aquatic Chronic 4

H413

H413

 

 

 

606-049-00-X

4-(trans-4-propylcyclohexyl)acetophenone

406-700-6

78531-61-0

Skin Sens. 1

Aquatic Chronic 4

H317

H413

GHS07

Wng

H317

H413

 

 

 

606-050-00-5

6-anilino-1-benzoyl-4-(4-tert-pentylphenoxy)naphto[1,2,3-de]quinoline-2,7-(3H)-dione

412-480-2

72453-58-8

Aquatic Chronic 2

H411

GHS09

H411

 

 

 

606-051-00-0

4-pentylcyclohexanone

406-670-4

61203-83-6

Aquatic Chronic 2

H411

GHS09

H411

 

 

 

606-052-00-6

4-(N,N-dibutylamino)-2-hydroxy-2'-carboxybenzophenone

410-410-5

54574-82-2

Aquatic Chronic 3

H412

H412

 

 

 

606-053-00-1

flurtamone (ISO);

(RS)-5-methylamino-2-phenyl-4-(α, α,α-trifluoro-m-tolyl)furan-3(2H)-one

96525-23-4

Aquatic Acute 1

Aquatic Chronic 1

H400

H410

GHS09

Wng

H410

 

 

 

▼M11

606-054-00-7

isoksaflutool (ISO); 5-tsüklopropüül-1,2-oksasool-4-üül-α,α,α-trifluoro-2-mesüül-p-tolüülketoon

141112-29-0

Repr. 2

Aquatic Acute 1

Aquatic Chronic 1

H361d***

H400

H410

GHS08

GHS09

Wng

H361d***

H410

 

M = 10

M = 100

 

▼B

606-055-00-2

1-(2,3-dihydro-1,3,3,6-tetramethyl-1-(1-methylethyl)-1H-inden-5-yl)ethanone

411-180-9

92836-10-7

Acute Tox. 4 *

STOT RE 2 *

Aquatic Chronic 2

H302

H373 **

H411

GHS08

GHS07

GHS09

Wng

H302

H373 **

H411

 

 

 

606-056-00-8

4-chloro-3',4'-dimethoxybenzophenone

404-610-1

116412-83-0

Aquatic Acute 1

Aquatic Chronic 1

H400

H410

GHS09

Wng

H410

 

 

 

606-057-00-3

4-propylcyclohexanone

406-810-4

40649-36-3

Skin Irrit. 2

Aquatic Chronic 3

H315

H412

GHS07

Wng

H315

H412

 

 

 

606-058-00-9

4'-fluoro-2,2-dimethoxyacetophenone

407-500-1

21983-80-2

Skin Sens. 1

Aquatic Chronic 3

H317

H412

GHS07

Wng

H317

H412

 

 

 

606-059-00-4

2,4-difluoro-α-(1H—1,2,4-triazol-1-yl)acetophenone hydrochloride

412-390-3

86386-75-6

Acute Tox. 4 *

Eye Dam. 1

Skin Sens. 1

H302

H318

H317

GHS05

GHS07

Dgr

H302

H318

H317

 

 

 

606-060-00-X

reaction mass of: trans—2,4-dimethyl-2-(5,6,7,8-tetrahydro-5,5,8,8-tetramethyl-naphthalene-2-yl)-1,3-dioxolane;

cis—2,4-dimethyl-2-(5,6,7,8-tetrahydro-5,5,8,8-tetramethyl-naphthalene-2-yl)-1,3-dioxolane

412-950-7

Aquatic Acute 1

Aquatic Chronic 1

H400

H410

GHS09

Wng

H410

 

 

 

606-061-00-5

(3-chlorophenyl)-(4-methoxy-3-nitrophenyl)methanone

423-290-4

66938-41-8

Muta. 2

Aquatic Acute 1

Aquatic Chronic 1

H341

H400

H410

GHS08

GHS09

Wng

H341

H410

 

 

 

606-062-00-0

tetrahydrothiopyran-3-carboxaldehyde

407-330-8

61571-06-0

Repr. 1B

Eye Dam. 1

Aquatic Chronic 3

H360D ***

H318

H412

GHS08

GHS05

Dgr

H360D ***

H318

H412

 

 

 

606-063-00-6

(E)-3-(2-chlorophenyl)-2-(4-fluorophenyl)propenal

410-980-5

112704-51-5

Eye Irrit. 2

Skin Sens. 1

H319

H317

GHS07

Wng

H319

H317

 

 

 

606-064-00-1

pregn-5-ene-3,20-dione bis(ethylene ketal)

407-450-0

7093-55-2

Aquatic Chronic 4

H413

H413

 

 

 

606-065-00-7

1-(4-morpholinophenyl)butan-1-one

413-790-0

Aquatic Chronic 2

H411

GHS09

H411

 

 

 

606-066-00-2

(E)-5[(4-chlorophenyl)methylene]-2,2-dimethylcyclopentanone

410-440-9

164058-20-2

Aquatic Chronic 2

H411

GHS09

H411

 

 

 

606-067-00-8

reaction mass of: 1-(2,3,6,7,8,9-hexahydro-1,1-dimethyl-1H-benz(g)inden-4-yl)ethanone;

1-(2,3,5,6,7,8-hexahydro-1,1-dimethyl-1H-benz(f)inden-4-yl)ethanone;

1-(2,3,6,7,8,9-hexahydro-1,1-dimethyl-1H-benz(g)inden-5-yl)ethanone;

1-(2,3,6,7,8,9-hexahydro-3,3-dimethyl-1H-benz(g)inden-5-yl)ethanone

414-870-8

96792-67-5

Aquatic Acute 1

Aquatic Chronic 1

H400

H410

GHS09

Wng

H410

 

 

 

606-068-00-3

2,7,11-trimethyl-13-(2,6,6-trimethylcyclohex-1-en-1-yl)tridecahexaen-2,4,6,8,10,12-al

415-770-7

1638-05-7

STOT RE 2 *

Skin Sens. 1

Aquatic Chronic 3

H373 **

H317

H412

GHS08

GHS07

Wng

H373 **

H317

H412

 

 

 

606-069-00-9

spiro[1,3-dioxolane-2,5'-(4',4',8',8'-tetramethyl-hexahydro-3',9'-methanonaphthalene)]

415-460-1

154171-76-3

Aquatic Chronic 2

H411

GHS09

H411

 

 

 

606-070-00-4

butroxydim (ISO);

5-(3-butyryl-2,4,6-trimethylphenyl)-2-[1-(ethoxyimino)propyl]-3-hydroxycyclohex-2-en-1-one

414-790-3

138164-12-2

Repr. 2

Acute Tox. 4 *

Skin Irrit. 2

Aquatic Acute 1

Aquatic Chronic 1

H361fd

H302

H315

H400

H410

GHS08

GHS07

GHS09

Wng

H361fd

H302

H315

H410

 

 

 

606-071-00-X

17-spiro(5,5-dimethyl-1,3-dioxan-2-yl)androsta-1,4-diene-3-one

421-050-3

13258-43-0

Aquatic Acute 1

Aquatic Chronic 1

H400

H410

GHS09

Wng

H410

 

 

 

606-072-00-5

3-acetyl-1-phenyl-pyrrolidine-2,4-dione

421-600-2

719-86-8

STOT RE 2 *

Aquatic Chronic 2

H373 **

H411

GHS08

GHS09

Wng

H373 **

H411

 

 

 

606-073-00-0

4,4'-bis(dimethylamino)benzophenone;

Michler's ketone

202-027-5

90-94-8

Carc. 1B

Muta. 2

Eye Dam. 1

H350

H341

H318

GHS08

GHS05

Dgr

H350

H341

H318

 

 

 

▼M1

606-074-00-6

reaction mass of: (1R*,2S*)-2-acetyl-1,2,3,4,5,6,7,8-octahydro-1,2,8,8-tetramethylnaphthalene;

(2R*,3S*)-2-acetyl-1,2,3,4,5,6,7,8-octahydro-2,3,8,8-tetramethylnaphthalene

425-570-1

Aquatic Acute 1

Aquatic Chronic 1

H400

H410

GHS09

Wng

H410

 

 

 

▼B

606-075-00-1

1-benzyl-5-ethoxyimidazolidine-2,4-dione

417-340-4

65855-02-9

Acute Tox. 4 *

H302

GHS07

Wng

H302

 

 

 

606-076-00-7

1-((2-quinolinyl-carbonyl)oxy)-2,5-pyrrolidinedione

418-630-3

136465-99-1

Eye Dam. 1

Skin Sens. 1

H318

H317

GHS05

GHS07

Dgr

H318

H317

 

 

 

606-077-00-2

(3S,4S)-3-hexyl-4-[(R)-2-hydroxytridecyl]-2-oxetanone

418-650-2

104872-06-2

Aquatic Acute 1

Aquatic Chronic 1

H400

H410

GHS09

Wng

H410

 

 

 

606-078-00-8

1-octylazepin-2-one

420-040-6

59227-88-2

Skin Corr. 1B

Skin Sens. 1

Aquatic Chronic 2

H314

H317

H411

GHS05

GHS07

GHS09

Dgr

H314

H317

H411

 

 

 

606-079-00-3

2-n-butyl-benzo[d]isothiazol-3-one

420-590-7

4299-07-4

Skin Corr. 1B

Skin Sens. 1

Aquatic Acute 1

Aquatic Chronic 1

H314

H317

H400

H410

GHS05

GHS07

GHS09

Dgr

H314

H317

H410

 

 

 

▼M1 —————

▼B

606-081-00-4

(3β, 5α, 6β)-3-(acetyloxy)-5-bromo-6-hydroxy-androstan-17-one

419-790-7

4229-69-0

Skin Sens. 1

Aquatic Chronic 3

H317

H412

GHS07

Wng

H317

H412

 

 

 

606-082-00-X

reaction mass of: butan-2-one oxime;

syn-O,O'-di(butan-2-one oxime)diethoxysilane

406-930-7

 

STOT RE 1

Skin Sens. 1

Aquatic Chronic 3

H372 **

H317

H412

GHS08

GHS07

Dgr

H372 **

H317

H412

 

 

 

606-083-00-5

2-chloro-5-sec-hexadecylhydroquinone

407-750-1

137193-60-3

Eye Irrit. 2

Skin Irrit. 2

Skin Sens. 1

Aquatic Chronic 3

H319

H315

H317

H412

GHS07

Wng

H319

H315

H317

H412

 

 

 

606-084-00-0

1-(4-methoxy-5-benzofuranyl)-3-phenyl-1,3-propanedione

414-540-3

484-33-3

Aquatic Acute 1

Aquatic Chronic 1

H400

H410

GHS09

Wng

H410

 

 

 

606-085-00-6

(1R,4S)-2-azabicyclo[2.2.1]hept-5-en-3-one

418-530-1

79200-56-9

Acute Tox. 4 *

Eye Dam. 1

Skin Sens. 1

H302

H318

H317

GHS05

GHS07

Dgr

H302

H318

H317

 

 

 

606-086-00-1

1-(3,3-dimethylcyclohexyl)pent-4-en-1-one

422-330-8

56973-87-6

Aquatic Chronic 2

H411

GHS09

H411

 

 

 

606-087-00-7

6-ethyl-5-fluoro-4(3H)-pyrimidone

422-460-5

137234-87-8

Acute Tox. 4 *

Aquatic Acute 1

Aquatic Chronic 1

H302

H400

H410

GHS07

GHS09

Wng

H302

H410

 

 

 

606-088-00-2

2,4,4,7-tetramethyl-6-octen-3-one

422-520-0

74338-72-0

Skin Irrit. 2

Aquatic Chronic 2

H315

H411

GHS07

GHS09

Wng

H315

H411

 

 

 

606-089-00-8

reaction mass of: 1,4-diamino-2-chloro-3-phenoxyanthraquinone;

1,4-diamino-2,3-bis-phenoxyanthraquinone

423-220-2

12223-77-7

Aquatic Chronic 4

H413

H413

 

 

 

▼M1

606-090-00-3

1-[3-[(dimethylamino)methyl]-4-hydroxyphenyl]ethanone

430-920-1

73096-98-7

Acute Tox. 4 *

Eye Dam. 1

Aquatic Chronic 3

H302

H318

H412

GHS05

GHS07

Dgr

H302

H318

H412

 

 

 

▼B

606-091-00-9

6-chloro-5-(2-chloroethyl)-1,3-dihydroindol-2-one

421-320-0

118289-55-7

Aquatic Acute 1

Aquatic Chronic 1

H400

H410

GHS09

Wng

H410

 

 

 

606-092-00-4

reaction mass of: (E)-oxacyclohexadec-12-en-2-one;

(E)-oxacyclohexadec-13-en-2-one;

a) (Z)-oxacyclohexadec-(12)-en-2-one and b) (Z)-oxacyclohexadec-(13)-en-2-one

422-320-3

 

Aquatic Acute 1

Aquatic Chronic 1

H400

H410

GHS09

Wng

H410

 

 

 

▼M1

606-093-00-X

5-ethyl-2,4-dihydro-4-(2-phenoxyethyl)-3H-1,2,4-triazol-3-one

414-470-3

95885-13-5

Acute Tox. 4 *

Aquatic Chronic 3

H302

H412

GHS07

Wng

H302

H412

 

 

 

606-094-00-5

N-[ethyl(3-methylbutyl)amino]-3-methyl-1-phenyl-spiro[[1]benzo-pyrano[2,3-c]pyrazole-4(1H),1'(3'H)-isobenzofuran]-3'-one

417-460-7

Aquatic Chronic 4

H413

H413

 

 

 

606-095-00-0

(R,S)-2-azabicyclo[2.2.1]hept-5-en-3-one

421-830-3

49805-30-3

Acute Tox. 4 *

Skin Sens. 1

H302

H317

GHS07

Wng

H302

H317

 

 

 

606-096-00-6

3-(6-O-(6-desoxy-α-l-mannopyranosyl-O-(α-d-glucopyranosyl)-(β-d-glucopyranosyl)oxy)-2-(3,4-dihydroxyphenyl)-5,7-dihydroxy-4H-1-benzopyran-4-one

424-170-4

130603-71-3

Skin Sens. 1

Aquatic Chronic 2

H317

H411

GHS07

GHS09

Wng

H317

H411

 

 

 

606-097-00-1

2,2''-dihydroxy-4,4''-(2-hydroxy-propane-1,3-diyldioxy)dibenzophenone

424-210-0

23911-85-5

Aquatic Chronic 4

H413

H413

 

 

 

606-098-00-7

1-benzyl-5-(hexadecyloxy)-2,4-imidazolidinedione

431-220-9

158574-65-3

Aquatic Chronic 4

H413

H413

 

 

 

606-099-00-2

5-methoxy-4'-(trifluoromethyl)valerophenone

425-000-1

61718-80-7

Aquatic Chronic 2

H411

GHS09

H411

 

 

 

606-100-00-6

2-butyryl-3-hydroxy-5-thiocyclohexan-3-yl-cyclohex-2-en-1-one

425-150-8

94723-86-1

Repr. 1B

Acute Tox. 4 *

Skin Sens. 1

Aquatic Chronic 3

H360F***

H302

H317

H412

GHS08

GHS07

Dgr

H360F***

H302

H317

H412

 

 

 

606-101-00-1

reaction mass of: 1,5-bis[(2-ethylhexyl)amino]-9,10-anthracenedione;

1-[(2-ethylhexyl)amino]-5-[3-[(2-ethylhexyl)oxy]propyl]amino-9,10-anthracenedione;

1,5-bis[3-[(2-ethylhexyl)oxy]propyl]amino-9,10-anthracenedione;

1-[(2-ethylhexyl)amino]-5-[(3-methoxypropyl)amino]-9,10-anthracene dione;

1-[3-[(2-ethylhexyl)oxy]propyl]amino-5-[(3-methoxypropyl)amino]-9,10-anthracenedione;

1,5-bis[(3-methyloxypropyl)amino]-9,10-anthracenedione

426-050-7

165038-51-7

Aquatic Acute 1

Aquatic Chronic 1

H400

H410

GHS09

Wng

H410

 

 

 

606-102-00-7

4-(3-triethoxysilylpropoxy)-2-hydroxybenzophenone

431-490-8

79876-59-8

Aquatic Chronic 2

H411

GHS09

H411

 

 

 

606-103-00-2

1-(4-(trans-4-ethylcyclohexyl)phenyl)ethanone

426-460-6

Skin Sens. 1

H317

GHS07

Wng

H317

 

 

 

606-104-00-8

1-(4-(trans-4-pentylcyclohexyl)phenyl)ethanone

426-830-7

78531-59-6

Skin Sens. 1

Aquatic Chronic 4

H317

H413

GHS07

Wng

H317

H413

 

 

 

606-105-00-3

3,4,3',4'-tetraphenyl-1,1'-ethandiylbispyrol-2,5-dione

431-500-0

226065-73-2

Skin Sens. 1

Aquatic Chronic 4

H317

H413

GHS07

Wng

H317

H413

 

 

 

606-106-00-9

1-(4-(trans-4-butylcyclohexyl)phenyl)ethanone

427-320-7

83626-30-6

Skin Sens. 1

Aquatic Chronic 4

H317

H413

GHS07

Wng

H317

H413

 

 

 

606-107-00-4

8-azaspiro[4.5]decane-7,9-dione

427-770-4

1075-89-4

Acute Tox. 3 *

Aquatic Chronic 2

H301

H411

GHS06

GHS09

Dgr

H301

H411

 

 

 

606-108-00-X

1,1,1,2,2,4,5,5,5-nonafluoro-4-(trifluoromethyl)-3-pentanone

436-710-6

756-13-8

Aquatic Chronic 3

H412

H412

 

 

 

▼M6

606-109-00-5

2-(4-methyl-3-pentenyl)anthraquinone

428-320-1

71308-16-2

Acute Tox. 4 *

Skin Sens. 1

Aquatic Chronic 4

H302

H317

H413

GHS07

Wng

H302

H317

H413

 

 

 

▼M1

606-110-00-0

5-ethoxy-5H-furan-2-one

428-330-4

2833-30-9

Skin Corr. 1B

Acute Tox. 4 *

Acute Tox. 4 *

STOT RE 2 *

Skin Sens. 1

H314

H312

H302

H373**

H317

GHS05

GHS08

GHS07

Dgr

H314

H312

H302

H373**

H317

 

 

 

606-111-00-6

5-amino-6-methyl-1,3-dihydrobenzoimidazol-2-one

428-410-9

67014-36-2

Acute Tox. 4 *

Skin Sens. 1

Aquatic Chronic 2

H302

H317

H411

GHS07

GHS09

Wng

H302

H317

H411

 

 

 

606-112-00-1

(4aR*,8aR*)-4a,5,9,10,11,12-hexahydro-3-methoxy-11-methyl-6H-benzofuro[3a,3,2-ef][2]benzazepin-6-one

428-690-2

1668-86-6

Acute Tox. 4 *

Eye Irrit. 2

Aquatic Chronic 3

H302

H319

H412

GHS07

Wng

H302

H319

H412

 

 

 

▼M6

606-113-00-7

1-[4-(4-benzoylphenylsulfanyl)phenyl]-2-methyl-2-(4-methylphenylsulfonyl)propan-1-one

429-040-0

272460-97-6

Eye Dam. 1

Aquatic Chronic 4

H318

H413

GHS05

Dgr

H318

H413

 

 

 

▼M1

606-114-00-2

4,4',5,5',6,6',7,7'-octachloro-(2,2')biisoindolyl-1,1',3,3'-tetraone

429-150-9

67887-47-2

Aquatic Chronic 4

H413

H413

 

 

 

606-115-00-8

profoxydim (ISO);

2-{(EZ)-1-[(2RS)-2-(4-chlorophenoxy)propoxyimino]butyl}-3-hydroxy-5-(thian-3-yl)cyclohex-2-en-1-one

139001-49-3

Carc. 2

Repr. 2

Skin Sens. 1

H351

H361d

H317

GHS08

GHS07

Wng

H351

H361d

H317

 

 

 

606-116-00-3

tepraloxydim (ISO);

(RS)-(EZ)-2-{1-[(2E)-3-chloroallyloxyimino]propyl}-3-hydroxy-5-perhydropyran-4-ylcyclohex-2-en-1-one

149979-41-9

Carc. 2

Repr. 2

H351

H361fd

GHS08

Wng

H351

H361fd

 

 

 

606-117-00-9

2,6-bis(1,1-dimethylethyl)-4-(phenylenemethylene)cyclohexa-2,5-dien-1-one

429-460-4

7078-98-0

Skin Sens. 1

Aquatic Chronic 4

H317

H413

GHS07

Wng

H317

H413

 

 

 

606-118-00-4

N-(1,3-dimethylbutyl)-N'-(phenyl)-1,4-benzoquinonediimine

429-640-2

52870-46-9

Eye Irrit. 2

Aquatic Acute 1

Aquatic Chronic 1

H319

H400

H410

GHS07

GHS09

Wng

H319

H410

 

 

 

606-119-00-X

(E)-3-methyl-5-cyclopentadecen-1-one

429-900-5

Skin Sens. 1

Aquatic Acute 1

Aquatic Chronic 1

H317

H400

H410

GHS07

GHS09

Wng

H317

H410

 

 

 

606-120-00-5

2,5-dihydroxy-5-methyl-3-(morpholin-4-yl)-2-cyclopenten-1-one

430-170-5

114625-74-0

Acute Tox. 4 *

Aquatic Chronic 3

H302

H412

GHS07

Wng

H302

H412

 

 

 

606-121-00-0

(+)-(1S,2S,3S,5R)-2,6,6-trimethylbicyclo[3.1.1]heptane-3-spiro-1'-(cyclohex-2'-en-4'-one)

430-460-1

133636-82-5

Skin Corr. 1B

Skin Sens. 1

Aquatic Acute 1

Aquatic Chronic 1

H314

H317

H400

H410

GHS05

GHS07

GHS09

Dgr

H314

H317

H410

 

 

 

606-122-00-6

3-(2-bromopropionoyl)-4,4-dimethyl-1,3-oxazolan-2-one

430-820-8

114341-88-7

Acute Tox. 4 *

STOT RE 2 *

Skin Irrit. 2

Eye Dam. 1

Skin Sens. 1

Aquatic Acute 1

Aquatic Chronic 1

H302

H373**

H315

H318

H317

H400

H410

GHS05

GHS08

GHS07

GHS09

Dgr

H302

H373**

H315

H318

H317

H410

 

 

 

606-123-00-1

4-hexadecyl-1-phenylpyrazolidin-3-one

430-840-7

Skin Sens. 1

Aquatic Chronic 4

H317

H413

GHS07

Wng

H317

H413

 

 

 

606-124-00-7

1-cyclopropyl-3-(2-methylthio-4-trifluoromethylphenyl)-1,3-propanedione

421-080-7

161462-35-7

STOT RE 2 *

Aquatic Acute 1

Aquatic Chronic 1

H373**

H400

H410

GHS08

GHS09

Wng

H373**

H410

 

 

 

606-125-00-2

1-benzylimidazolidine-2,4-dione

421-340-1

6777-05-5

Acute Tox. 4 *

H302

GHS07

Wng

H302

 

 

 

606-126-00-8

1,4-bis(2,3-dihydroxypropylamino)anthraquinone

421-470-7

99788-75-7

Aquatic Chronic 2

H411

GHS09

H411

 

 

 

606-128-00-9

2,2'-(1,3-phenylene)bis[5-chloro-1H-isoindole]-1,3(2H)-dione

422-650-8

148935-94-8

Aquatic Chronic 4

H413

H413

 

 

 

606-129-00-4

5-amino-[2S-di(methylphenyl)amino]-1,6-diphenyl-4Z-hexen-3-one;

(2S,4Z)-5-amino-2-(dibenzylamino)-1,6-diphenylhex-4-en-3-one

423-090-7

156732-13-7

Aquatic Chronic 4

H413

H413

 

 

 

606-130-00-X

4-(1,4-dioxa-spiro[4.5]dec-8-yl)-cyclohexanone

423-860-2

56309-94-5

Skin Sens. 1

Aquatic Chronic 3

H317

H412

GHS07

Wng

H317

H412

 

 

 

606-131-00-5

cyclic 3-(1,2-ethanediylacetale)-estra-5(10),9(11)-diene-3,17-dione

427-230-8

5571-36-8

Repr. 1B

STOT RE 2 *

Aquatic Chronic 2

H360F***

H373**

H411

GHS08

GHS09

Dgr

H360F***

H373**

H411

 

 

 

606-132-00-0

(6β)-6,19-epoxyandrost-4-ene-3,17-dione

433-490-3

6563-83-3

Skin Sens. 1

Aquatic Chronic 3

H317

H412

GHS07

Wng

H317

H412

 

 

 

606-134-00-1

androsta-1,4,9(11)-triene-3,17-dione

433-560-3

15375-21-0

Repr. 2

H361f***

GHS08

Wng

H361f***

 

 

 

606-135-00-7

cyclohexadecanone

438-930-8

2550-52-9

Aquatic Chronic 4

H413

H413

 

 

 

606-136-00-2

(3S,6R,9S,12R,15S,18R,21S,24R)-6,18-dibenzyl-3,9,15,21-tetraisobutyl-4,10,12,16,22,24-hexamethyl-1,7,13,19-tetraoxa-4,10,16,22-tetraazacyclo-tetracosane-2,5,8,11,14,17,20,23-octaone

444-350-6

133413-70-4

Eye Irrit. 2

Aquatic Chronic 4

H319

H413

GHS07

Wng

H319

H413

 

 

 

606-137-00-8

trans-7,7'-dimethyl-(4H,4H')-(2,2')bi[benzo[1,4]thiazinylidene]-3,3'-dione

444-750-0

211387-26-7

Aquatic Chronic 4

H413

H413

 

 

 

606-138-00-3

(2-butyl-5-nitrobenzofuran-3-yl)[4-(3-dibutylaminopropoxy)phenyl]methanone

444-800-1

141645-23-0

Flam. Liq. 3

Acute Tox. 4 *

STOT RE 2 *

Skin Irrit. 2

Eye Dam. 1

Skin Sens. 1

Aquatic Acute 1

Aquatic Chronic 1

H226

H302

H373**

H315

H318

H317

H400

H410

GHS02

GHS05

GHS08

GHS07

GHS09

Dgr

H226

H302

H373**

H315

H318

H317

H410

 

M=10

 

606-139-00-9

(S)-4-(3,4-dichlorophenyl)-3,4-dihydro-2H-naphthalen-1-one

444-830-5

124379-29-9

Aquatic Chronic 4

H413

H413

 

 

 

606-140-00-4

2-hydroxy-1-(4-(4-(2-hydroxy-2-methylpropionyl)benzyl)phenyl)-2-methylpropan-1-one

444-860-9

474510-57-1

STOT RE 2 *

Aquatic Acute 1

Aquatic Chronic 1

H373**

H400

H410

GHS08

GHS09

Wng

H373**

H410

 

 

 

606-141-00-X

sodium 3-(methoxycarbonyl)-4-oxo-3,4,5,6-tetrahydro-2-pyridinolate

418-410-7

Eye Irrit. 2

H319

GHS07

Wng

H319

 

 

 

606-142-00-5

reaction mass of: (1RS,2SR,7SR,8SR,E) 9 and 10-ethylidene-3-oxatricyclo[6.2.1.0(2,7)]undecan-4-one;

(1RS,2SR,7SR,8SR,Z)-10-ethylidene-3-oxatricyclo[6.2.1.0(2,7)]undecan-4-one;

(1RS,2SR,7SR,8SR,Z)-9-ethylidene-3-oxatricyclo[6.2.1.0(2,7)]undecan-4-one

434-290-9

Acute Tox. 4 *

Aquatic Chronic 2

H302

H411

GHS07

GHS09

Wng

H302

H411

 

 

 

▼M3

606-143-00-0

abamectin (combination of avermectin B1a and avermectin B1b) (ISO) [1]

_ [1]

71751-41-2 [1]

Repr. 2

Acute Tox. 2

Acute Tox. 1

STOT RE 1

Aquatic Acute 1

Aquatic Chronic 1

H361d

H300

H330

H372 (närvisüsteem)

H400

H410

GHS06

GHS08

GHS09

Dgr

H361d

H300

H330

H372 (närvisüsteem)

H410

 

STOT RE 1;

H372: C ≥ 5 %

STOT RE 2;

H373: 0,5 % ≤ C < 5 %

M = 10 000

 

avermectin B1a (purity ≥ 80 %); [2]

265-610-3 [2]

65195-55-3 [2]

606-144-00-6

acequinocyl (ISO);

3-dodecyl-1,4-dioxo-1,4-dihydronaphthalen-2-yl acetate

57960-19-7

Skin Sens. 1

STOT SE 1

STOT RE 2

Aquatic Acute 1

Aquatic Chronic 1

H317

H370 (kopsud)

(sissehingamine)

H373 (vereringe)

H400

H410

GHS07

GHS08

GHS09

Dgr

H317

H370 (kopsud)

(sissehingamine)

H373 (vereringe)

H410

 

M = 1 000

 

▼M7

606-145-00-1

sulcotrione (ISO);

2-[2-chloro-4-(methylsulfonyl)benzoyl]cyclohexane-1,3-dione

 

99105-77-8

Repr. 2

H361d

GHS08

H361d

 

M = 1

M = 10

 

STOT RE 2

H373 (neerud)

GHS07

H373 (neerud)

Skin Sens. 1 A

H317

GHS09

H317

Aquatic Acute 1

H400

Wng

 

Aquatic Chronic 1

H410

 

H410

▼M8

606–146-00–7

tralkoxydim (ISO); 2-(N-ethoxypropanimidoyl)-3-hydroxy-5-mesitylcyclohex-2-en-1-one

87820-88–0

Carc. 2

Acute Tox. 4

Aquatic Chronic 2

H351

H302

H411

GHS08

GHS07

GHS09

Wng

H351

H302

H411

 

 

 

606–147-00–2

cycloxydim (ISO); 2-(N-ethoxybutanimidoyl)-3-hydroxy-5-(tetrahydro-2H-thiopyran-3-yl)cyclohex-2-en-1-one

405–230-9

101205-02–1

Repr. 2

H361d

GHS08

Wng

H361d

 

 

 

▼M11

606-148-00-8

karvoon (ISO);

2-metüül-5-(prop-1-een-2-üül)tsükloheks-2-een-1-oon; [1]

d-karvoon (5S)-2-metüül-5-(prop-1-een-2-üül)tsükloheks-2-een-1-oon; [2]

l-karvoon (5R)-2-metüül-5-(prop-1-een-2-üül)tsükloheks-2-een-1-oon [3]

202-759-5 [1]

218-827-2 [2]

229-352-5 [3]

99-49-0 [1]

2244-16-8 [2]

6485-40-1 [3]

Skin Sens. 1

H317

GHS07

Wng

H317

 

 

 

606-149-00-3

tembotrioon (ISO); 2-{2-kloro-4-(metüülsulfonüül)-3-[(2,2,2-trifluoroetoksü)metüül]bensoüül}tsükloheksaan-1,3-dioon

335104-84-2

Repr. 2

STOT RE 2

Skin Sens. 1

Aquatic Acute 1

Aquatic Chronic 1

H361d

H373 (silmad, neerud, maks)

H317

H400

H410

GHS08

GHS07

GHS09

Wng

H361d

H373 (silmad, neerud, maks)

H317

H410

 

M = 100

M = 10

 

▼B

607-001-00-0

formic acid ... %

200-579-1

64-18-6

Skin Corr. 1A

H314

GHS05

Dgr

H314

 

Skin Corr. 1A; H314: C ≥ 90 %

Skin Corr. 1B; H314: 10 % ≤ C < 90 %

Skin Irrit. 2; H315: 2 % ≤ C < 10 %

Eye Irrit. 2; H319: 2 % ≤ C < 10 %

B

607-002-00-6

acetic acid ... %

200-580-7

64-19-7

Flam. Liq. 3

Skin Corr. 1A

H226

H314

GHS02

GHS05

Dgr

H226

H314

 

Skin Corr. 1A; H314: C ≥ 90 %

Skin Corr. 1B; H314: 25 % ≤ C < 90 %

Skin Irrit. 2; H315: 10 % ≤ C < 25 %

Eye Irrit. 2; H319: 10 % ≤ C < 25 %

B

▼M1

607-003-00-1

chloroacetic acid

201-178-4

79-11-8

Acute Tox. 3 *

Acute Tox. 3 *

Acute Tox. 3 *

Skin Corr. 1B

Aquatic Acute 1

H331

H311

H301

H314

H400

GHS06

GHS05

GHS09

Dgr

H331

H311

H301

H314

H400

 

STOT SE 3; H335: C ≥ 5 %

 

▼B

607-004-00-7

TCA (ISO);

trichloroacetic acid

200-927-2

76-03-9

Skin Corr. 1A

Aquatic Acute 1

Aquatic Chronic 1

H314

H400

H410

GHS05

GHS09

Dgr

H314

H410

 

STOT SE 3; H335: C ≥ 1 %

 

607-005-00-2

TCA-sodium (ISO);

sodium trichloroacetate

211-479-2

650-51-1

STOT SE 3

Aquatic Acute 1

Aquatic Chronic 1

H335

H400

H410

GHS07

GHS09

Wng

H335

H410

 

 

 

607-006-00-8

oxalic acid

205-634-3

144-62-7

Acute Tox. 4 *

Acute Tox. 4 *

H312

H302

GHS07

Wng

H312

H302

 

*

 

▼M1

607-007-00-3

salts of oxalic acid with the exception of those specified elsewhere in this Annex

Acute Tox. 4 *

Acute Tox. 4 *

H312

H302

GHS07

Wng

H312

H302

 

*

A

▼B

607-008-00-9

acetic anhydride

203-564-8

108-24-7

Flam. Liq. 3

Acute Tox. 4 *

Acute Tox. 4 *

Skin Corr. 1B

H226

H332

H302

H314

GHS02

GHS05

GHS07

Dgr

H226

H332

H302

H314

 

Skin Corr. 1B; H314: C ≥ 25 %

Skin Irrit. 2; H315: 5 % ≤ C < 25 %

Eye Dam. 1; H318: 5 % ≤ C < 25 %

Eye Irrit. 2; H319: 1 % ≤ C < 5 %

STOT SE 3; H335: C ≥ 5 %

 

607-009-00-4

phthalic anhydride

201-607-5

85-44-9

Acute Tox. 4 *

STOT SE 3

Skin Irrit. 2

Eye Dam. 1

Resp. Sens. 1

Skin Sens. 1

H302

H335

H315

H318

H334

H317

GHS08

GHS05

GHS07

Dgr

H302

H335

H315

H318

H334

H317

 

 

 

607-010-00-X

propionic anhydride

204-638-2

123-62-6

Skin Corr. 1B

H314

GHS05

Dgr

H314

 

Skin Corr. 1B; H314: C ≥ 25 %

Skin Irrit. 2; H315: 10 % ≤ C < 25 %

Eye Irrit. 2; H319: 10 % ≤ C < 25 %

 

607-011-00-5

acetyl chloride

200-865-6

75-36-5

Flam. Liq. 2

Skin Corr. 1B

H225

H314

GHS02

GHS05

Dgr

H225

H314

EUH014

 

 

▼M1

607-012-00-0

benzoyl chloride

202-710-8

98-88-4

Acute Tox. 4 *

Acute Tox. 4 *

Acute Tox. 4 *

Skin Corr. 1B

Skin Sens. 1

H332

H312

H302

H314

H317

GHS05

GHS07

Dgr

H332

H312

H302

H314

H317

 

 

 

▼B

607-013-00-6

dimethyl carbonate

210-478-4

616-38-6

Flam. Liq. 2

H225

GHS02

Dgr

H225

 

 

 

607-014-00-1

methyl formate

203-481-7

107-31-3

Flam. Liq. 1

Acute Tox. 4 *

Acute Tox. 4 *

Eye Irrit. 2

STOT SE 3

H224

H332

H302

H319

H335

GHS02

GHS07

Dgr

H224

H332

H302

H319

H335

 

 

 

607-015-00-7

ethyl formate

203-721-0

109-94-4

Flam. Liq. 2

Acute Tox. 4 *

Acute Tox. 4 *

Eye Irrit. 2

STOT SE 3

H225

H332

H302

H319

H335

GHS02

GHS07

Dgr

H225

H332

H302

H319

H335

 

 

 

607-016-00-2

propyl formate; [1]

isopropyl formate [2]

203-798-0 [1]

210-901-2 [2]

110-74-7 [1]

625-55-8 [2]

Flam. Liq. 2

Eye Irrit. 2

STOT SE 3

STOT SE 3

H225

H319

H335

H336

GHS02

GHS07

Dgr

H225

H319

H335

H336

 

 

C

607-017-00-8

butyl formate; [1]

tert-butyl formate; [2]

isobutyl formate [3]

209-772-5 [1]

212-105-0 [2]

208-818-1 [3]

592-84-7 [1]

762-75-4 [2]

542-55-2 [3]

Flam. Liq. 2

Eye Irrit. 2

STOT SE 3

H225

H319

H335

GHS02

GHS07

Dgr

H225

H319

H335

 

 

C

607-018-00-3

isopentyl formate; [1]

2-methylbutyl formate [2]

203-769-2 [1]

252-343-2 [2]

110-45-2 [1]

35073-27-9 [2]

Flam. Liq. 2

Eye Irrit. 2

STOT SE 3

H225

H319

H335

GHS02

GHS07

Dgr

H225

H319

H335

 

 

C

607-019-00-9

methyl chloroformate

201-187-3

79-22-1

Flam. Liq. 2

Acute Tox. 2 *

Acute Tox. 4 *

Acute Tox. 4 *

Skin Corr. 1B

H225

H330

H312

H302

H314

GHS02

GHS06

GHS05

Dgr

H225

H330

H312

H302

H314

 

 

 

607-020-00-4

ethyl chloroformate

208-778-5

541-41-3

Flam. Liq. 2

Acute Tox. 2 *

Acute Tox. 4 *

Skin Corr. 1B

H225

H330

H302

H314

GHS02

GHS06

GHS05

Dgr

H225

H330

H302

H314

 

 

 

607-021-00-X

methyl acetate

201-185-2

79-20-9

Flam. Liq. 2

Eye Irrit. 2

STOT SE 3

H225

H319

H336

GHS02

GHS07

Dgr

H225

H319

H336

EUH066

 

 

607-022-00-5

ethyl acetate

205-500-4

141-78-6

Flam. Liq. 2

Eye Irrit. 2

STOT SE 3

H225

H319

H336

GHS02

GHS07

Dgr

H225

H319

H336

EUH066

 

 

▼M7

607-023-00-0

vinyl acetate

203-545-4

108-05-4

Flam. Liq. 2

H225

GHS02

H225

 

 

D

Carc. 2

H351

GHS08

H351

 

 

Acute Tox. 4

H332

GHS07

H332

 

 

STOT SE 3

H335

Dgr

H335

 

 

▼B

607-024-00-6

propyl acetate; [1]

isopropyl acetate [2]

203-686-1 [1]

203-561-1 [2]

109-60-4 [1]

108-21-4 [2]

Flam. Liq. 2

Eye Irrit. 2

STOT SE 3

H225

H319

H336

GHS02

GHS07

Dgr

H225

H319

H336

EUH066

 

C

607-025-00-1

n-butyl acetate

204-658-1

123-86-4

Flam. Liq. 3

STOT SE 3

H226

H336

GHS02

GHS07

Wng

H226

H336

EUH066

 

 

607-026-00-7

sec-butyl acetate; [1]

isobutyl acetate; [2]

tert-butyl acetate [3]

203-300-1 [1]

203-745-1 [2]

208-760-7 [3]

105-46-4 [1]

110-19-0 [2]

540-88-5 [3]

Flam. Liq. 2

H225

GHS02

Dgr

H225

EUH066

 

C

607-027-00-2

methyl propionate

209-060-4

554-12-1

Flam. Liq. 2

Acute Tox. 4 *

H225

H332

GHS02

GHS07

Dgr

H225

H332

 

 

 

607-028-00-8

ethyl propionate

203-291-4

105-37-3

Flam. Liq. 2

H225

GHS02

Dgr

H225

 

 

 

607-029-00-3

n-butyl propionate; [1]

sec-butyl propionate; [2]

iso-butyl propionate [3]

209-669-5 [1]

- [2]

208-746-0 [3]

590-01-2 [1]

591-34-4 [2]

540-42-1 [3]

Flam. Liq. 3

H226

GHS02

Wng

H226

 

 

C

607-030-00-9

propyl propionate

203-389-7

106-36-5

Flam. Liq. 3

Acute Tox. 4 *

H226

H332

GHS02

GHS07

Wng

H226

H332

 

 

 

607-031-00-4

butyl butyrate

203-656-8

109-21-7

Flam. Liq. 3

H226

GHS02

Wng

H226

 

 

C

607-032-00-X

ethyl acrylate

205-438-8

140-88-5

Flam. Liq. 2

Acute Tox. 4 *

Acute Tox. 4 *

Acute Tox. 4 *

Eye Irrit. 2

STOT SE 3

Skin Irrit. 2

Skin Sens. 1

H225

H332

H312

H302

H319

H335

H315

H317

GHS02

GHS07

Dgr

H225

H332

H312

H302

H319

H335

H315

H317

 

Skin Irrit. 2; H315: C ≥ 5 %

Eye Irrit. 2; H319: C ≥ 5 %

STOT SE 3; H335: C ≥ 5 %

D

607-033-00-5

n-butyl methacrylate

202-615-1

97-88-1

Flam. Liq. 3

Eye Irrit. 2

STOT SE 3

Skin Irrit. 2

Skin Sens. 1

H226

H319

H335

H315

H317

GHS02

GHS07

Wng

H226

H319

H335

H315

H317

 

 

D

607-034-00-0

methyl acrylate;

methyl propenoate

202-500-6

96-33-3

Flam. Liq. 2

Acute Tox. 4 *

Acute Tox. 4 *

Acute Tox. 4 *

Eye Irrit. 2

STOT SE 3

Skin Irrit. 2

Skin Sens. 1

H225

H332

H312

H302

H319

H335

H315

H317

GHS02

GHS07

Dgr

H225

H332

H312

H302

H319

H335

H315

H317

 

 

D

607-035-00-6

methyl methacrylate;

methyl 2-methylprop-2-enoate;

methyl 2-methylpropenoate

201-297-1

80-62-6

Flam. Liq. 2

STOT SE 3

Skin Irrit. 2

Skin Sens. 1

H225

H335

H315

H317

GHS02

GHS07

Dgr

H225

H335

H315

H317

 

 

D

607-036-00-1

2-methoxyethyl acetate;

methylglycol acetate

203-772-9

110-49-6

Repr. 1B

Acute Tox. 4 *

Acute Tox. 4 *

Acute Tox. 4 *

H360FD

H332

H312

H302

GHS08

GHS07

Dgr

H360FD

H332

H312

H302

 

 

 

▼M1

607-037-00-7

2-ethoxyethyl acetate;

ethylglycol acetate

203-839-2

111-15-9

Flam. Liq. 3

Repr. 1B

Acute Tox. 4 *

Acute Tox. 4 *

Acute Tox. 4 *

H226

H360FD

H332

H312

H302

GHS02

GHS08

GHS07

Dgr

H226

H360FD

H332

H312

H302

 

 

 

▼B

607-038-00-2

2-butoxyethyl acetate;

butylglycol acetate

203-933-3

112-07-2

Acute Tox. 4 *

Acute Tox. 4 *

H332

H312

GHS07

Wng

H332

H312

 

 

 

607-039-00-8

2,4-D (ISO);

2,4-dichlorophenoxyacetic acid

202-361-1

94-75-7

Acute Tox. 4 *

STOT SE 3

Eye Dam. 1

Skin Sens. 1

Aquatic Chronic 3

H302

H335

H318

H317

H412

GHS05

GHS07

Dgr

H302

H335

H318

H317

H412

 

 

 

607-040-00-3

salts of 2,4-D

Acute Tox. 4 *

Eye Dam. 1

Skin Sens. 1

Aquatic Chronic 2

H302

H318

H317

H411

GHS05

GHS07

GHS09

Dgr

H302

H318

H317

H411

 

 

A

607-041-00-9

2,4,5-T (ISO);

2,4,5-trichlorophenoxy acetic acid

202-273-3

93-76-5

Acute Tox. 4 *

Eye Irrit. 2

STOT SE 3

Skin Irrit. 2

Aquatic Acute 1

Aquatic Chronic 1

H302

H319

H335

H315

H400

H410

GHS07

GHS09

Wng

H302

H319

H335

H315

H410

 

 

 

607-042-00-4

salts and esters of 2,4,5-T;

salts and esters of 2,4,5-trichlorophenoxy acetic acid

Acute Tox. 4 *

Eye Irrit. 2

STOT SE 3

Skin Irrit. 2

Aquatic Acute 1

Aquatic Chronic 1

H302

H319

H335

H315

H400

H410

GHS07

GHS09

Wng

H302

H319

H335

H315

H410

 

 

A

607-043-00-X

dicamba (ISO);

2,5-dichloro-6-methoxybenzoic acid;

3,6-dichloro-2-methoxybenzoic acid

217-635-6

1918-00-9

Acute Tox. 4 *

Eye Dam. 1

Aquatic Chronic 3

H302

H318

H412

GHS05

GHS07

Dgr

H302

H318

H412

 

 

 

607-044-00-5

3,6-dichloro-o-anisic acid, compound with dimethylamine (1:1); [1]

potassium 3,6-dichloro-o-anisate [2]

218-951-7 [1]

233-002-7 [2]

2300-66-5 [1]

10007-85-9 [2]

Eye Irrit. 2

Aquatic Chronic 3

H319

H412

GHS07

Wng

H319

H412

 

 

 

607-045-00-0

dichlorprop (ISO);

2-(2,4-dichlorophenoxy) propionic acid

204-390-5

120-36-5

Acute Tox. 4 *

Acute Tox. 4 *

Skin Irrit. 2

Eye Dam. 1

H312

H302

H315

H318

GHS05

GHS07

Dgr

H312

H302

H315

H318

 

 

 

607-046-00-6

salts of dichlorprop

Acute Tox. 4 *

Acute Tox. 4 *

Acute Tox. 4 *

H332

H312

H302

GHS07

Wng

H332

H312

H302

 

 

A

607-047-00-1

fenoprop (ISO);

2-(2,4,5-trichlorophenoxy)propionic acid

202-271-2

93-72-1

Acute Tox. 4 *

Skin Irrit. 2

Aquatic Acute 1

Aquatic Chronic 1

H302

H315

H400

H410

GHS07

GHS09

Wng

H302

H315

H410

 

 

 

607-048-00-7

salts of fenoprop;

salts of 2-(2,4,5-trichlorophenoxy)propionic acid

Acute Tox. 4 *

Acute Tox. 4 *

Acute Tox. 4 *

Aquatic Acute 1

Aquatic Chronic 1

H332

H312

H302

H400

H410

GHS07

GHS09

Wng

H332

H312

H302

H410

 

 

A

607-049-00-2

mecoprop (ISO);

2-(4-chloro-o-tolyloxy) propionic acid;

(RS)-2-(4-chloro-o-tolyloxy)propionic acid; [1]

2-(4-chloro-2-methylphenoxy)propionic acid [2]

230-386-8 [1]

202-264-4 [2]

7085-19-0 [1]

708519-0 [2]

Acute Tox. 4 *

Skin Irrit. 2

Eye Dam. 1

Aquatic Acute 1

Aquatic Chronic 1

H302

H315

H318

H400

H410

GHS05

GHS07

GHS09

Dgr

H302

H315

H318

H410

 

M=100

 

607-050-00-8

salts of mecoprop

Acute Tox. 4 *

Skin Irrit. 2

Eye Dam. 1

Aquatic Acute 1

Aquatic Chronic 1

H302

H315

H318

H400

H410

GHS05

GHS07

GHS09

Dgr

H302

H315

H318

H410

 

 

A

▼M1

607-051-00-3

MCPA (ISO);

4-chloro-o-tolyloxyacetic acid

202-360-6

94-74-6

Acute Tox. 4 *

Skin Irrit. 2

Eye Dam. 1

Aquatic Acute 1

Aquatic Chronic 1

H302

H315

H318

H400

H410

GHS05

GHS07

GHS09

Dgr

H302

H315

H318

H410

 

 

 

607-052-00-9

salts and esters of MCPA

Acute Tox. 4 *

Acute Tox. 4 *

Acute Tox. 4 *

Aquatic Acute 1

Aquatic Chronic 1

H332

H312

H302

H400

H410

GHS07

GHS09

Wng

H332

H312

H302

H410

 

 

A

▼B

607-053-00-4

MCPB (ISO);

4-(4-chloro-o-tolyloxy) butyric acid

202-365-3

94-81-5

Aquatic Acute 1

Aquatic Chronic 1

H400

H410

GHS09

Wng

H410

 

 

 

607-054-00-X

salts and esters of MCPB

Acute Tox. 4 *

H302

GHS07

Wng

H302

 

 

A

607-055-00-5

endothal-sodium (ISO);

disodium 7-oxabicyclo(2,2,1)heptane-2,3-dicarboxylate

204-959-8

129-67-9

Acute Tox. 3 *

Acute Tox. 4 *

Eye Irrit. 2

STOT SE 3

Skin Irrit. 2

H301

H312

H319

H335

H315

GHS06

Dgr

H301

H312

H319

H335

H315

 

 

 

607-056-00-0

warfarin (ISO); [1]

(S)-4-hydroxy-3-(3-oxo-1-phenylbutyl)-2-benzopyrone; [2]

(R)-4-hydroxy-3-(3-oxo-1-phenylbutyl)-2-benzopyrone [3]

201-377-6 [1]

226-907-3 [2]

226-908-9 [3]

81-81-2 [1]

5543-57-7 [2]

5543-58-8 [3]

Repr. 1A

STOT RE 1

Aquatic Chronic 3

H360D ***

H372 **

H412

GHS08

Dgr

H360D ***

H372 **

H412

 

 

 

607-057-00-6

coumachlor (ISO);

3-[1-(4-chlorophenyl)-3-oxobutyl]-4-hydroxycoumarin

201-378-1

81-82-3

STOT RE 2 *

Aquatic Chronic 3

H373 **

H412

GHS08

Wng

H373 **

H412

 

 

 

607-058-00-1

coumafuryl (ISO);

fumarin;

(RS)-3-(1-(2-furyl)-3-oxobutyl)4-hydroxycoumarin;

4-hydroxy-3-[3-oxo-1-(2-furyl) butyl]coumarin

204-195-5

117-52-2

Acute Tox. 3 *

STOT RE 1

Aquatic Chronic 3

H301

H372 **

H412

GHS06

GHS08

Dgr

H301

H372 **

H412

 

 

 

607-059-00-7

coumatetralyl;

4-hydroxy-3-(1,2,3,4-tetrahydro-1-naphthyl)coumarin

227-424-0

5836-29-3

Acute Tox. 1

Acute Tox. 2 *

STOT RE 1

Aquatic Chronic 3

H310

H300

H372 **

H412

GHS06

GHS08

Dgr

H310

H300

H372 **

H412

 

 

 

607-060-00-2

dicoumarol;

4,4'-dihydroxy-3,3'-methylenebis(2H-chromen-2-one)

200-632-9

66-76-2

STOT RE 1

Acute Tox. 4 *

Aquatic Chronic 2

H372 **

H302

H411

GHS08

GHS07

GHS09

Dgr

H372 **

H302

H411

 

 

 

607-061-00-8

acrylic acid;

prop-2-enoic acid

201-177-9

79-10-7

Flam. Liq. 3

Acute Tox. 4 *

Acute Tox. 4 *

Acute Tox. 4 *

Skin Corr. 1A

Aquatic Acute 1

H226

H332

H312

H302

H314

H400

GHS02

GHS05

GHS07

GHS09

Dgr

H226

H332

H312

H302

H314

H400

 

STOT SE 3; H335: C ≥ 1 %

D

607-062-00-3

n-butyl acrylate

205-480-7

141-32-2

Flam. Liq. 3

Eye Irrit. 2

STOT SE 3

Skin Irrit. 2

Skin Sens. 1

H226

H319

H335

H315

H317

GHS02

GHS07

Wng

H226

H319

H335

H315

H317

 

 

D

607-063-00-9

isobutyric acid

201-195-7

79-31-2

Acute Tox. 4 *

Acute Tox. 4 *

H312

H302

GHS07

Wng

H312

H302

 

 

 

607-064-00-4

benzyl chloroformate

207-925-0

501-53-1

Skin Corr. 1B

Aquatic Acute 1

Aquatic Chronic 1

H314

H400

H410

GHS05

GHS09

Dgr

H314

H410

 

STOT SE 3; H335: C ≥ 5 %

 

▼M1

607-065-00-X

bromoacetic acid

201-175-8

79-08-3

Acute Tox. 3 *

Acute Tox. 3 *

Acute Tox. 3 *

Skin Corr. 1A

Skin Sens. 1

Aquatic Acute 1

H331

H311

H301

H314

H317

H400

GHS06

GHS05

GHS09

Dgr

H331

H311

H301

H314

H317

H400

 

 

 

▼B

607-066-00-5

dichloroacetic acid

201-207-0

79-43-6

Skin Corr. 1A

Aquatic Acute 1

H314

H400

GHS05

GHS09

Dgr

H314

H400

 

 

 

607-067-00-0

dichloroacetyl chloride

201-199-9

79-36-7

Skin Corr. 1A

Aquatic Acute 1

H314

H400

GHS05

GHS09

Dgr

H314

H400

 

 

 

607-068-00-6

iodoacetic acid

200-590-1

64-69-7

Acute Tox. 3 *

Skin Corr. 1A

H301

H314

GHS06

GHS05

Dgr

H301

H314

 

 

 

607-069-00-1

ethyl bromoacetate

203-290-9

105-36-2

Acute Tox. 2 *

Acute Tox. 1

Acute Tox. 2 *

H330

H310

H300

GHS06

Dgr

H330

H310

H300

 

 

 

607-070-00-7

ethyl chloroacetate

203-294-0

105-39-5

Acute Tox. 3 *

Acute Tox. 3 *

Acute Tox. 3 *

Aquatic Acute 1

H331

H311

H301

H400

GHS06

GHS09

Dgr

H331

H311

H301

H400

 

 

 

607-071-00-2

ethyl methacrylate

202-597-5

97-63-2

Flam. Liq. 2

Eye Irrit. 2

STOT SE 3

Skin Irrit. 2

Skin Sens. 1

H225

H319

H335

H315

H317

GHS02

GHS07

Dgr

H225

H319

H335

H315

H317

 

 

D

607-072-00-8

2-hydroxyethyl acrylate

212-454-9

818-61-1

Acute Tox. 3 *

Skin Corr. 1B

Skin Sens. 1

Aquatic Acute 1

H311

H314

H317

H400

GHS06

GHS05

GHS09

Dgr

H311

H314

H317

H400

 

*

Skin Sens. 1; H317: C ≥ 0,2 %

D

607-073-00-3

4-CPA (ISO);

4-chlorophenoxyacetic acid

204-581-3

122-88-3

Acute Tox. 4 *

H302

GHS07

Wng

H302

 

 

 

607-074-00-9

chlorfenac(ISO);

2,3,6-trichlorophenylacetic acid

201-599-3

85-34-7

Acute Tox. 4 *

Aquatic Chronic 2

H302

H411

GHS07

GHS09

Wng

H302

H411

 

 

 

607-075-00-4

chlorfenprop-methyl;

methyl 2-chloro-3-(4-chlorophenyl)propionate

238-413-5

14437-17-3

Acute Tox. 4 *

Acute Tox. 4 *

Aquatic Acute 1

Aquatic Chronic 1

H312

H302

H400

H410

GHS07

GHS09

Wng

H312

H302

H410

 

 

 

607-076-00-X

dodine(ISO);

dodecylguanidinium acetate

219-459-5

2439-10-3

Acute Tox. 4 *

Eye Irrit. 2

Skin Irrit. 2

Aquatic Acute 1

Aquatic Chronic 1

H302

H319

H315

H400

H410

GHS07

GHS09

Wng

H302

H319

H315

H410

 

 

 

607-077-00-5

erbon (ISO);

2-(2,4,5-trichlorophenoxy)ethyl 2,2-dichloropropionate

136-25-4

Acute Tox. 4 *

Aquatic Chronic 2

H302

H411

GHS07

GHS09

Wng

H302

H411

 

 

 

607-078-00-0

fluenetil (ISO);

2-fluoroethyl biphenyl-4-ylacetate

4301-50-2

Acute Tox. 1

Acute Tox. 2 *

H310

H300

GHS06

Dgr

H310

H300

 

 

 

607-079-00-6

kelevan (ISO);

ethyl 5-(perchloro-5-hydroxypentacyclo[5,3,0,02,6,03,9,04,8]decan-5-yl)-4-oxopentanoate;

ethyl 5-(1,2,3,5,6,7,8,9,10,10-decachloro-4-hydroxypentacyclo(5,2,1,02,6,03,9,05,8)dec-4-yl)-4-oxovalerate

4234-79-1

Acute Tox. 3 *

Acute Tox. 4 *

Aquatic Chronic 2

H311

H302

H411

GHS06

GHS09

Dgr

H311

H302

H411

 

 

 

607-080-00-1

chloroacetyl chloride

201-171-6

79-04-9

Acute Tox. 3 *

Acute Tox. 3 *

Acute Tox. 3 *

STOT RE 1

Skin Corr. 1A

Aquatic Acute 1

H331

H311

H301

H372 **

H314

H400

GHS06

GHS08

GHS05

GHS09

Dgr

H331

H311

H301

H372 **

H314

H400

EUH014

EUH029

 

 

607-081-00-7

fluoroacetic acid

205-631-7

144-49-0

Acute Tox. 2 *

Aquatic Acute 1

H300

H400

GHS06

GHS09

Dgr

H300

H400

 

 

 

607-082-00-2

fluoroacetates, soluble

Acute Tox. 2 *

Aquatic Acute 1

H300

H400

GHS06

GHS09

Dgr

H300

H400

 

 

A

607-083-00-8

2,4-DB (ISO);

4-(2,4-dichlorophenoxy)butyric acid

202-366-9

94-82-6

Acute Tox. 4 *

Aquatic Chronic 2

H302

H411

GHS07

GHS09

Wng

H302

H411

 

 

 

607-084-00-3

salts of 2,4-DB

Acute Tox. 4 *

Eye Dam. 1

Aquatic Chronic 2

H302

H318

H411

GHS05

GHS07

GHS09

Dgr

H302

H318

H411

 

 

A

▼M1

607-085-00-9

benzyl benzoate

204-402-9

120-51-4

Acute Tox. 4 *

Aquatic Chronic 2

H302

H411

GHS07

GHS09

Wng

H302

H411

 

 

 

▼B

607-086-00-4

diallyl phthalate

205-016-3

131-17-9

Acute Tox. 4 *

Aquatic Acute 1

Aquatic Chronic 1

H302

H400

H410

GHS07

GHS09

Wng

H302

H410

 

 

 

607-088-00-5

methacrylic acid;

2-methylpropenoic acid

201-204-4

79-41-4

Acute Tox. 4 *

Acute Tox. 4 *

Skin Corr. 1A

H312

H302

H314

GHS05

GHS07

Dgr

H312

H302

H314

 

STOT SE 3; H335: C ≥ 1 %

D

607-089-00-0

propionic acid ... %

201-176-3

79-09-4

Skin Corr. 1B

H314

GHS05

Dgr

H314

 

Skin Corr. 1B; H314: C ≥ 25 %

Skin Irrit. 2; H319: 10 % ≤ C < 25 %

Eye Irrit. 2; H319: 10 % ≤ C < 25 %

STOT SE 3; H335: C ≥ 10 %

B

607-090-00-6

thioglycolic acid

200-677-4

68-11-1

Acute Tox. 3 *

Acute Tox. 3 *

Acute Tox. 3 *

Skin Corr. 1B

H331

H311

H301

H314

GHS06

GHS05

Dgr

H331

H311

H301

H314

 

*

 

607-091-00-1

trifluoroacetic acid . . . %

200-929-3

76-05-1

Acute Tox. 4 *

H332

GHS05

H332

 

*

B

 

 

 

 

Skin Corr. 1A

Aquatic Chronic 3

H314

H412

GHS07

Dgr

H314

H412

 

 

 

607-092-00-7

methyl lactate; [1]

methyl (±)-lactate; [2]

methyl (R)-lactate; [3]

methyl (S)-(-)-lactate [4]

208-930-0 [1]

218-449-8 [2]

241-420-6 [3]

248-704-9 [4]

547-64-8 [1]

2155-30-8 [2]

17392-83-5 [3]

27871-49-4 [4]

Flam. Liq. 3

Eye Irrit. 2

STOT SE 3

H226

H319

H335

GHS02

GHS07

Wng

H226

H319

H335

 

 

C

607-093-00-2

propionyl chloride

201-170-0

79-03-8

Flam. Liq. 2

Skin Corr. 1B

H225

H314

GHS02

GHS05

Dgr

H225

H314

EUH014

 

B D

607-094-00-8

peracetic acid . . . %

201-186-8

79-21-0

Flam. Liq. 3

Org. Perox. D ****

Acute Tox. 4 *

Acute Tox. 4 *

Acute Tox. 4 *

Skin Corr. 1A

Aquatic Acute 1

H226

H242

H332

H312

H302

H314

H400

GHS02

GHS05

GHS07

GHS09

Dgr

H226

H242

H332

H312

H302

H314

H400

 

*

STOT SE 3; H335: C ≥ 1 %

B D

▼M1

607-095-00-3

maleic acid

203-742-5

110-16-7

Acute Tox. 4 *

Eye Irrit. 2

STOT SE 3

Skin Irrit. 2

Skin Sens. 1

H302

H319

H335

H315

H317

GHS07

Wng

H302

H319

H335

H315

H317

 

Skin Sens. 1; H317: C ≥ 0,1 %

 

▼B

607-096-00-9

maleic anhydride

203-571-6

108-31-6

Acute Tox. 4 *

Skin Corr. 1B

Resp. Sens. 1

Skin Sens. 1

H302

H314

H334

H317

GHS08

GHS05

GHS07

Dgr

H302

H314

H334

H317

 

 

 

607-097-00-4

benzene-1,2,4-tricarboxylic acid 1,2-anhydride;

trimellitic anhydride

209-008-0

552-30-7

STOT SE 3

Eye Dam. 1

Resp. Sens. 1

Skin Sens. 1

H335

H318

H334

H317

GHS08

GHS05

GHS07

Dgr

H335

H318

H334

H317

 

 

 

607-098-00-X

benzene-1,2:4,5-tetracarboxylic dianhydride;

benzene-1,2:4,5-tetracarboxylic dianhydride;

pyromellitic dianhydride

201-898-9

89-32-7

Eye Dam. 1

Resp. Sens. 1

Skin Sens. 1

H318

H334

H317

GHS08

GHS05

Dgr

H318

H334

H317

 

 

 

607-099-00-5

1,2,3,6-tetrahydrophthalic anhydride; [1]

cis—1,2,3,6-tetrahydrophthalic anhydride; [2]

3,4,5,6-tetrahydrophthalic anhydride; [3]

tetrahydrophthalic anhydride [4]

201-605-4 [1]

213-308-7 [2]

219-374-3 [3]

247-570-9 [4]

85-43-8 [1]

935-79-5 [2]

2426-02-0 [3]

26266-63-7 [4]

Eye Dam. 1

Resp. Sens. 1

Skin Sens. 1

Aquatic Chronic 3

H318

H334

H317

H412

GHS08

GHS05

Dgr

H318

H334

H317

H412

 

 

C

607-100-00-9

benzophenone-3,3',4,4'-tetracarboxylic dianhydride;

4,4'-carbonyldi(phthalic anhydride)

219-348-1

2421-28-5

Eye Irrit. 2

STOT SE 3

H319

H335

GHS07

Wng

H319

H335

 

Eye Irrit. 2; H319: C ≥ 1 %

STOT SE 3; H335: C ≥ 1 %

 

607-101-00-4

1,4,5,6,7,7-hexachlorobicyclo [2,2,1]hept-5-ene-2,3-dicarboxylic anhydride chlorendic anhydride

204-077-3

115-27-5

Eye Irrit. 2

STOT SE 3

Skin Irrit. 2

H319

H335

H315

GHS07

Wng

H319

H335

H315

 

Skin Irrit. 2; H315: C ≥ 1 %

Eye Irrit. 2; H319: C ≥ 1 %

STOT SE 3; H335: C ≥ 1 %

 

607-102-00-X

cyclohexane-1,2-dicarboxylic anhydride; [1]

cis-cyclohexane-1,2-dicarboxylic anhydride; [2]

trans-cyclohexane-1,2-dicarboxylic anhydride [3]

201-604-9 [1]

236-086-3 [2]

238-009-9 [3]

85-42-7 [1]

13149-00-3 [2]

14166-21-3 [3]

Eye Dam. 1

Resp. Sens. 1

Skin Sens. 1

H318

H334

H317

GHS08

GHS05

Dgr

H318

H334

H317

 

 

C

▼M1

607-103-00-5

succinic anhydride

203-570-0

108-30-5

Acute Tox. 4 *

Eye Irrit. 2

STOT SE 3

H302

H319

H335

GHS07

Wng

H302

H319

H335

 

*

Eye Irrit. 2; H319: C ≥ 1 %

STOT SE 3; H335: C ≥ 1 %

 

▼B

607-104-00-0

cyclopentane-1,2,3,4-tetracarboxylic dianhydride

227-964-7

6053-68-5

Eye Irrit. 2

STOT SE 3

H319

H335

GHS07

Wng

H319

H335

 

Eye Irrit. 2; H319: C ≥ 1 %

STOT SE 3; H335: C ≥ 1 %

 

607-105-00-6

8,9,10-trinorborn-5-ene-2,3-dicarboxylic anhydride; [1]

1,2,3,6-tetrahydro-3,6-methanophthalic anhydride; [2]

(1α,2α,3β,6β)-1,2,3,6-tetrahydro-3,6-methanophthalic anhydride [3]

204-957-7 [1]

212-557-9 [2]

220-384-5 [3]

129-64-6 [1]

826-62-0 [2]

2746-19-2 [3]

Eye Dam. 1

Resp. Sens. 1

Skin Sens. 1

H318

H334

H317

GHS08

GHS05

Dgr

H318

H334

H317

 

 

C

607-106-00-1

8,9-dinorborn-5-ene-2,3-dicarboxylic anhydride

123748-85-6

Acute Tox. 4 *

Eye Irrit. 2

STOT SE 3

Skin Irrit. 2

Resp. Sens. 1

H302

H319

H335

H315

H334

GHS08

GHS07

Dgr

H302

H319

H335

H315

H334

 

STOT SE 3; H335: C ≥ 10 %

C

607-107-00-7

2-ethylhexyl acrylate

203-080-7

103-11-7

STOT SE 3

Skin Irrit. 2

Skin Sens. 1

H335

H315

H317

GHS07

Wng

H335

H315

H317

 

 

D

607-108-00-2

2-hydroxy-1-methylethylacrylate; [1]

2-hydroxypropylacrylate; [2]

acrylic acid, monoester with propane-1,2-diol [3]

220-852-9 [1]

213-663-8 [2]

247-118-0 [3]

2918-23-2 [1]

999-61-1 [2]

25584-83-2 [3]

Acute Tox. 3 *

Acute Tox. 3 *

Acute Tox. 3 *

Skin Corr. 1B

Skin Sens. 1

H331

H311

H301

H314

H317

GHS06

GHS05

Dgr

H331

H311

H301

H314

H317

 

*

Skin Sens. 1; H317: C ≥ 0,2 %

C D

607-109-00-8

hexamethylene diacrylate;

hexane-1,6-diol diacrylate

235-921-9

13048-33-4

Eye Irrit. 2

Skin Irrit. 2

Skin Sens. 1

H319

H315

H317

GHS07

Wng

H319

H315

H317

 

 

D

607-110-00-3

pentaerythritol triacrylate

222-540-8

3524-68-3

Eye Irrit. 2

Skin Irrit. 2

Skin Sens. 1

H319

H315

H317

GHS07

Wng

H319

H315

H317

 

 

D

607-111-00-9

2,2-bis(acryloyloxymethyl)butyl acrylate;

trimethylolpropane triacrylate

239-701-3

15625-89-5

Eye Irrit. 2

Skin Irrit. 2

Skin Sens. 1

H319

H315

H317

GHS07

Wng

H319

H315

H317

 

 

D

607-112-00-4

2,2-dimethyltrimethylene diacrylate;

neopentyl glycol diacrylate

218-741-5

2223-82-7

Acute Tox. 3 *

Eye Irrit. 2

Skin Irrit. 2

Skin Sens. 1

H311

H319

H315

H317

GHS06

Dgr

H311

H319

H315

H317

 

*

D

607-113-00-X

isobutyl methacrylate

202-613-0

97-86-9

Flam. Liq. 3

Eye Irrit. 2

STOT SE 3

Skin Irrit. 2

Skin Sens. 1

Aquatic Acute 1

H226

H319

H335

H315

H317

H400

GHS02

GHS07

GHS09

Wng

H226

H319

H335

H315

H317

H400

 

 

D

607-114-00-5

ethylene dimethacrylate

202-617-2

97-90-5

STOT SE 3

Skin Sens. 1

H335

H317

GHS07

Wng

H335

H317

 

STOT SE 3; H335: C ≥ 10 %

D

607-115-00-0

isobutyl acrylate

203-417-8

106-63-8

Flam. Liq. 3

Acute Tox. 4 *

Acute Tox. 4 *

Skin Irrit. 2

Skin Sens. 1

H226

H332

H312

H315

H317

GHS02

GHS07

Wng

H226

H332

H312

H315

H317

 

 

D

607-116-00-6

cyclohexyl acrylate

221-319-3

3066-71-5

STOT SE 3

Skin Irrit. 2

Aquatic Chronic 2

H335

H315

H411

GHS07

GHS09

Wng

H335

H315

H411

 

STOT SE 3; H335: C ≥ 10 %

D

607-117-00-1

2,3-epoxypropyl acrylate;

glycidyl acrylate

203-440-3

106-90-1

Acute Tox. 3 *

Acute Tox. 3 *

Acute Tox. 3 *

Skin Corr. 1B

Skin Sens. 1

H331

H311

H301

H314

H317

GHS06

GHS05

Dgr

H331

H311

H301

H314

H317

 

*

Skin Sens. 1; H317: C ≥ 0,2 %

D

607-118-00-7

1-methyltrimethylene diacrylate;

1,3-butylene glycol diacrylate

243-105-9

19485-03-1

Acute Tox. 4 *

Skin Corr. 1B

Skin Sens. 1

H312

H314

H317

GHS05

GHS07

Dgr

H312

H314

H317

 

 

D

607-119-00-2

tetramethylene diacrylate;

1,4-butyleneglycol diacrylate

213-979-6

1070-70-8

Acute Tox. 4 *

Skin Corr. 1B

Skin Sens. 1

H312

H314

H317

GHS05

GHS07

Dgr

H312

H314

H317

 

 

D

607-120-00-8

2,2'-oxydiethyl diacrylate;

diethylene glycol diacrylate

223-791-6

4074-88-8

Acute Tox. 3 *

Eye Irrit. 2

Skin Irrit. 2

Skin Sens. 1

H311

H319

H315

H317

GHS06

Dgr

H311

H319

H315

H317

 

*

Skin Sens. 1; H317: C ≥ 0,2 %

D

607-121-00-3

8,9,10-trinorborn-2-yl acrylate

10027-06-2

Acute Tox. 4 *

Skin Irrit. 2

Skin Sens. 1

H312

H315

H317

GHS07

Wng

H312

H315

H317

 

 

D

607-122-00-9

pentaerythritol tetraacrylate

225-644-1

4986-89-4

Eye Irrit. 2

Skin Irrit. 2

Skin Sens. 1

H319

H315

H317

GHS07

Wng

H319

H315

H317

 

 

D

607-123-00-4

2,3-epoxypropyl methacrylate;

glycidyl methacrylate

203-441-9

106-91-2

Acute Tox. 4 *

Acute Tox. 4 *

Acute Tox. 4 *

Eye Irrit. 2

Skin Irrit. 2

Skin Sens. 1

H332

H312

H302

H319

H315

H317

GHS07

Wng

H332

H312

H302

H319

H315

H317

 

 

D

607-124-00-X

2-hydroxyethyl methacrylate

212-782-2

868-77-9

Eye Irrit. 2

Skin Irrit. 2

Skin Sens. 1

H319

H315

H317

GHS07

Wng

H319

H315

H317

 

 

D

607-125-00-5

2-hydroxypropyl methacrylate; [1]

3-hydroxypropyl methacrylate [2]

213-090-3 [1]

220-426-2 [2]

923-26-2 [1]

2761-09-3 [2]

Eye Irrit. 2

Skin Sens. 1

H319

H317

GHS07

Wng

H319

H317

 

 

C D

607-126-00-0

2,2'-(ethylenedioxy)diethyl diacrylate;

triethylene glycol diacrylate

216-853-9

1680-21-3

Eye Irrit. 2

Skin Irrit. 2

Skin Sens. 1

H319

H315

H317

GHS07

Wng

H319

H315

H317

 

 

D

607-127-00-6

2-diethylaminoethyl methacrylate

203-275-7

105-16-8

Acute Tox. 4 *

Eye Irrit. 2

Skin Irrit. 2

Skin Sens. 1

H332

H319

H315

H317

GHS07

Wng

H332

H319

H315

H317

 

 

D

607-128-00-1

2-tert-butylaminoethyl methacrylate

223-228-4

3775-90-4

Eye Irrit. 2

Skin Irrit. 2

Skin Sens. 1

H319

H315

H317

GHS07

Wng

H319

H315

H317

 

 

D

607-129-00-7

ethyl lactate;

ethyl DL-lactate; [1]

ethyl (S)-2-hydroxypropionate;

ethyl L-lactate;

ethyl-(S)-lactate [2]

202-598-0 [1]

211-694-1 [2]

97-64-3 [1]

687-47-8 [2]

Flam. Liq. 3

STOT SE 3

Eye Dam. 1

H226

H335

H318

GHS02

GHS05

GHS07

Dgr

H226

H335

H318

 

 

C

607-130-00-2

pentyl acetate; [1]

isopentyl acetate; [2]

1-methylbutyl acetate; [3]

2-methylbutyl acetat; [4]

2(or 3)-methylbutyl acetate [5]

211-047-3 [1]

204-662-3 [2]

210-946-8 [3]

210-843-8 [4]

282-263-3 [5]

628-63-7 [1]

123-92-2 [2]

626-38-0 [3]

624-41-9 [4]

84145-37-9 [5]

Flam. Liq. 3

H226

GHS02

Wng

H226

EUH066

 

C

607-131-00-8

isopentyl propionate; [1]

pentyl propionate; [2]

2-methylbutyl propionate [3]

203-322-1 [1]

210-852-7 [2]

219-449-0 [3]

105-68-0 [1]

624-54-4 [2]

2438-20-2 [3]

Flam. Liq. 3

H226

GHS02

Wng

H226

 

 

C

607-132-00-3

2-dimethylaminoethyl methacrylate

220-688-8

2867-47-2

Acute Tox. 4 *

Acute Tox. 4 *

Eye Irrit. 2

Skin Irrit. 2

Skin Sens. 1

H312

H302

H319

H315

H317

GHS07

Wng

H312

H302

H319

H315

H317

 

 

D

607-133-00-9

monoalkyl or monoaryl or monoalkylaryl esters of acrylic acid with the exception of those specified elsewhere in this Annex

Eye Irrit. 2

STOT SE 3

Skin Irrit. 2

Aquatic Chronic 2

H319

H335

H315

H411

GHS07

GHS09

Wng

H319

H335

H315

H411

 

STOT SE 3; H335: C ≥ 10 %

A

607-134-00-4

monoalkyl or monoaryl or monoalkyaryl esters of methacrylic acid with the exception of those specified elsewhere in this Annex

Eye Irrit. 2

STOT SE 3

Skin Irrit. 2

H319

H335

H315

GHS07

Wng

H319

H335

H315

 

STOT SE 3; H335: C ≥ 10 %

A

607-135-00-X

butyric acid

203-532-3

107-92-6

Skin Corr. 1B

H314

GHS05

Dgr

H314

 

 

 

607-136-00-5

butyryl chloride

205-498-5

141-75-3

Flam. Liq. 2

Skin Corr. 1B

H225

H314

GHS02

GHS05

Dgr

H225

H314

 

 

 

607-137-00-0

methyl acetoacetate

203-299-8

105-45-3

Eye Irrit. 2

H319

GHS07

Wng

H319

 

 

 

607-138-00-6

butyl chloroformate;

chloroformic acid butyl ester

209-750-5

592-34-7

Flam. Liq. 3

Acute Tox. 3 *

Skin Corr. 1B

H226

H331

H314

GHS02

GHS06

GHS05

Dgr

H226

H331

H314

 

 

 

607-139-00-1

2-chloropropionic acid

209-952-3

598-78-7

Acute Tox. 4 *

Skin Corr. 1A

H302

H314

GHS05

GHS07

Dgr

H302

H314

 

 

 

607-140-00-7

isobutyryl chloride

201-194-1

79-30-1

Flam. Liq. 2

Skin Corr. 1A

H225

H314

GHS02

GHS05

Dgr

H225

H314

 

 

 

607-141-00-2

oxydiethylene bis(chloroformate)

203-430-9

106-75-2

Acute Tox. 4 *

Skin Irrit. 2

Eye Dam. 1

Aquatic Chronic 2

H302

H315

H318

H411

GHS05

GHS07

GHS09

Dgr

H302

H315

H318

H411

 

 

 

▼M1

607-142-00-8

propyl chloroformate;

chloroformic acid propylester;

n-propyl chloroformate

203-687-7

109-61-5

Flam. Liq. 2

Acute Tox. 3 *

Skin Corr. 1B

H225

H331

H314

GHS02

GHS06

GHS05

Dgr

H225

H331

H314

 

 

 

▼B

607-143-00-3

valeric acid

203-677-2

109-52-4

Skin Corr. 1B

Aquatic Chronic 3

H314

H412

GHS05

Dgr

H314

H412

 

 

 

607-144-00-9

adipic acid

204-673-3

124-04-9

Eye Irrit. 2

H319

GHS07

Wng

H319

 

 

 

607-145-00-4

methanesulphonic acid

200-898-6

75-75-2

Skin Corr. 1B

H314

GHS05

Dgr

H314

 

 

 

607-146-00-X

fumaric acid

203-743-0

110-17-8

Eye Irrit. 2

H319

GHS07

Wng

H319

 

 

 

607-147-00-5

oxalic acid diethylester;

diethyl oxalate

202-464-1

95-92-1

Acute Tox. 4 *

Eye Irrit. 2

H302

H319

GHS07

Wng

H302

H319

 

 

 

607-148-00-0

guanidinium chloride;

guanadine hydrochloride

200-002-3

50-01-1

Acute Tox. 4 *

Eye Irrit. 2

Skin Irrit. 2

H302

H319

H315

GHS07

Wng

H302

H319

H315

 

 

 

607-149-00-6

urethane (INN);

ethyl carbamate

200-123-1

51-79-6

Carc. 1B

H350

GHS08

Dgr

H350

 

 

 

607-150-00-1

endothal (ISO);

7-oxabicyclo(2,2,1)heptane-2,3-dicarboxylic acid

205-660-5

145-73-3

Acute Tox. 3 *

Acute Tox. 4 *

Eye Irrit. 2

STOT SE 3

Skin Irrit. 2

H301

H312

H319

H335

H315

GHS06

Dgr

H301

H312

H319

H335

H315

 

 

 

607-151-00-7

propargite (ISO);

2-(4-tert-butylphenoxy) cyclohexyl prop-2-ynyl sulphite

219-006-1

2312-35-8

Carc. 2

Acute Tox. 3 *

Skin Irrit. 2

Eye Dam. 1

Aquatic Acute 1

Aquatic Chronic 1

H351

H331

H315

H318

H400

H410

GHS06

GHS08

GHS05

GHS09

Dgr

H351

H331

H315

H318

H410

 

M=10

 

607-152-00-2

2,3,6-TBA (ISO);

2,3,6-trichlorobenzoic acid

200-026-4

50-31-7

Acute Tox. 4 *

Aquatic Chronic 2

H302

H411

GHS07

GHS09

Wng

H302

H411

 

 

 

607-153-00-8

benazolin (ISO);

4-chloro-2,3-dihydro-2-oxo-1,3-benzothiazol-3-ylacetic acid

223-297-0

3813-05-6

Eye Irrit. 2

Skin Irrit. 2

Aquatic Chronic 3

H319

H315

H412

GHS07

Wng

H319

H315

H412

 

 

 

607-154-00-3

ethyl N-benzoyl-N-(3,4-dichlorophenyl)-DL-alaninate;

benzoylprop-ethyl (ISO)

244-845-5

22212-55-1

Acute Tox. 4 *

Aquatic Acute 1

Aquatic Chronic 1

H302

H400

H410

GHS07

GHS09

Wng

H302

H410

 

 

 

607-155-00-9

3-(3-amino-5-(1-methylguanidino)-1-oxopentylamino-6-(4-amino-2-oxo-2,3-dihydro-pyrimidin-1-yl)-2,3-dihydro-(6H)-pyran-2-carboxylic acid;

blasticidin-s

2079-00-7

Acute Tox. 2 *

H300

GHS06

Dgr

H300

 

 

 

607-156-00-4

chlorfenson (ISO);

4-chlorophenyl 4-chlorobenzenesulfonate

201-270-4

80-33-1

Acute Tox. 4 *

Skin Irrit. 2

Aquatic Acute 1

Aquatic Chronic 1

H302

H315

H400

H410

GHS07

GHS09

Wng

H302

H315

H410

 

 

 

607-157-00-X

3-(3-biphenyl-4-yl-1,2,3,4-tetrahydro-1-naphthyl)-4-hydroxycoumarin;

difenacoum

259-978-4

56073-07-5

Acute Tox. 2 *

STOT RE 1

Aquatic Acute 1

Aquatic Chronic 1

H300

H372 **

H400

H410

GHS06

GHS08

GHS09

Dgr

H300

H372 **

H410

 

 

 

607-158-00-5

sodium salt of chloroacetic acid;

sodium chloroacetate

223-498-3

3926-62-3

Acute Tox. 3 *

Skin Irrit. 2

Aquatic Acute 1

H301

H315

H400

GHS06

GHS09

Dgr

H301

H315

H400

 

 

 

607-159-00-0

chlorobenzilate (ISO);

ethyl 2,2-di(4-chlorophenyl)-2-hydroxyacetate;

ethyl 4,4'-dichlorobenzilate

208-110-2

510-15-6

Acute Tox. 4 *

Aquatic Acute 1

Aquatic Chronic 1

H302

H400

H410

GHS07

GHS09

Wng

H302

H410

 

 

 

607-160-00-6

isobutyl 2-(4-(4-chlorophenoxy)phenoxy)propionate;

clofop-isobutyl (ISO)

51337-71-4

Acute Tox. 4 *

H302

GHS07

Wng

H302

 

 

 

607-161-00-1

diethanolamine salt of 4-CPA

Acute Tox. 4 *

H302

GHS07

Wng

H302

 

 

 

▼M1

607-162-00-7

dalapon;

2,2-dichloropropionic acid; [1]

dalapon-sodium;

sodium 2,2-dichloropropionate [2]

200-923-0 [1]

204-828-5 [2]

75-99-0 [1]

127-20-8 [2]

Skin Irrit. 2

Eye Dam. 1

Aquatic Chronic 3

H315

H318

H412

GHS05

Dgr

H315

H318

H412

 

 

 

▼B

607-163-00-2

3-acetyl-6-methyl-2H-pyran-2,4(3H)-dione;

dehydracetic acid

208-293-9

520-45-6

Acute Tox. 4 *

H302

GHS07

Wng

H302

 

 

 

607-164-00-8

sodium 1-(3,4-dihydro-6-methyl-2,4-dioxo-2H-pyran-3-ylidene)ethonolate;

sodium dehydracetate

224-580-1

4418-26-2

Acute Tox. 4 *

H302

GHS07

Wng

H302

 

 

 

607-165-00-3

diclofop-methyl (ISO)

methyl 2-(4-(2,4-dichlorophenoxy)phenoxy)propionate;

methyl (RS)-2-[4-(2,4-dichlorophenoxy)phenoxy]propionate;

257-141-8

51338-27-3

Acute Tox. 4 *

Skin Sens. 1

Aquatic Acute 1

Aquatic Chronic 1

H302

H317

H400

H410

GHS07

GHS09

Wng

H302

H317

H410

 

 

 

607-166-00-9

medinoterb acetate (ISO);

6-tert-butyl-3-methyl-2,4-dinitrophenyl acetate

219-634-6

2487-01-6

Acute Tox. 3 *

Acute Tox. 4 *

H301

H312

GHS06

Dgr

H301

H312

 

 

 

607-167-00-4

sodium 3-chloroacrylate

4312-97-4

Acute Tox. 4 *

Acute Tox. 4 *

H312

H302

GHS07

Wng

H312

H302

 

 

 

607-168-00-X

dipropyl 6,7-methylenedioxy-1,2,3,4-tetrahydro-3-methylnaphthalene-1,2-dicarboxylate;

propylisome

83-59-0

Acute Tox. 3 *

Acute Tox. 4 *

Aquatic Acute 1

Aquatic Chronic 1

H311

H302

H400

H410

GHS06

GHS09

Dgr

H311

H302

H410

 

 

 

607-169-00-5

sodium fluoroacetate

200-548-2

62-74-8

Acute Tox. 2 *

Acute Tox. 1

Acute Tox. 2 *

Aquatic Acute 1

H330

H310

H300

H400

GHS06

GHS09

Dgr

H330

H310

H300

H400

 

 

 

607-170-00-0

bis(1,2,3-trithiacyclohexyldimethylammonium) oxalate;

thiocyclam-oxalate

250-859-2

31895-22-4

Acute Tox. 4 *

Acute Tox. 4 *

Aquatic Acute 1

Aquatic Chronic 1

H312

H302

H400

H410

GHS07

GHS09

Wng

H312

H302

H410

 

 

 

607-172-00-1

4-hydroxy-3-(3-(4'-bromo-4-biphenylyl)-1,2,3,4-tetrahydro-1-naphthyl)coumarin;

brodifacoum

259-980-5

56073-10-0

Acute Tox. 1

Acute Tox. 2 *

STOT RE 1

Aquatic Acute 1

Aquatic Chronic 1

H310

H300

H372 **

H400

H410

GHS06

GHS08

GHS09

Dgr

H310

H300

H372 **

H410

 

 

 

607-173-00-7

dimethyl (3-methyl-4-(5-nitro-3-ethoxycarbonyl-2-thienyl)azo)phenylnitrilodipropionate

400-460-6

Skin Sens. 1

Aquatic Chronic 3

H317

H412

GHS07

Wng

H317

H412

 

 

 

607-174-00-2

reaction mass of dodecyl 3-(2,2,4,4-tetramethyl-21-oxo-7-oxa-3,20-diazadispiro(5,1,11,2)henicosan-20-yl)propionate and tetradecyl 3-(2,2,4,4-tetramethyl-21-oxo-7-oxa-3,20-diazadispiro(5,1,11,2)henicosan-20-yl)propionate

400-580-9

Skin Irrit. 2

Aquatic Chronic 2

H315

H411

GHS07

GHS09

Wng

H315

H411

 

 

 

607-175-00-8

methyl 2-(2-nitrobenzylidene)acetoacetate

400-650-9

39562-27-1

Skin Sens. 1

Aquatic Chronic 2

H317

H411

GHS07

GHS09

Wng

H317

H411

 

 

 

607-176-00-3

reaction mass of α-3-(3-(2H-benzotriazol-2-yl)-5-tert-butyl-4-hydroxyphenyl)propionyl-ω-hydroxypoly(oxyethylene) and α-3-(3-(2H-benzotriazol-2-yl)-5-tert-butyl-4-hydroxyphenyl)propionyl-ω-3-(3-(2H-benzotriazol-2-yl)-5-tert-butyl-4-hydroxyphenyl)propionyloxypoly(oxyethylene)

400-830-7

Skin Sens. 1

Aquatic Chronic 2

H317

H411

GHS07

GHS09

Wng

H317

H411

 

 

 

▼M6

607-177-00-9

tribenuron-methyl (ISO);

methyl 2-[N-(4-methoxy-6-methyl-1,3,5-triazin-2-yl)-N-methylcarbamoylsulfamoyl]benzoate

401-190-1

101200-48-0

Skin Sens. 1

Aquatic Acute 1

Aquatic Chronic 1

H317

H400

H410

GHS07

GHS09

Wng

H317

H410

 

M = 100

 

▼B

607-178-00-4

methyl α-((4,6-dimethoxypyrimidin-2-yl)ureidosulphonyl)-o-toluate

401-340-6

83055-99-6

Skin Sens. 1

Aquatic Chronic 2

H317

H411

GHS07

GHS09

Wng

H317

H411

 

 

 

607-179-00-X

(benzothiazol-2-ylthio)succinic acid

401-450-4

95154-01-1

Skin Sens. 1

H317

GHS07

Wng

H317

 

 

 

607-180-00-5

potassium 2-hydroxycarbazole-1-carboxylate

401-630-2

96566-70-0

Acute Tox. 4 *

Eye Irrit. 2

STOT SE 3

Aquatic Chronic 3

H302

H319

H335

H412

GHS07

Wng

H302

H319

H335

H412

 

 

 

607-181-00-0

3,5-dichloro-2,4-difluorobenzoyl fluoride

401-800-6

101513-70-6

Acute Tox. 3 *

Skin Corr. 1B

Acute Tox. 4 *

Skin Sens. 1

Aquatic Chronic 3

H331

H314

H302

H317

H412

GHS06

GHS05

Dgr

H331

H314

H302

H317

H412

EUH029

 

 

607-182-00-6

methyl 3-sulphamoyl-2-thenoate

402-050-2

Skin Sens. 1

H317

GHS07

Wng

H317

 

 

 

607-183-00-1

zinc 2-hydroxy-5-C13-18alkylbenzoate

402-280-3

Eye Irrit. 2

Skin Irrit. 2

Aquatic Chronic 2

H319

H315

H411

GHS07

GHS09

Wng

H319

H315

H411

 

 

 

607-184-00-7

S-(3-trimethoxysilyl)propyl 19-isocyanato-11-(6-isocyanatohexyl)-10,12-dioxo-2,9,11,13-tetraazanonadecanethioate

402-290-8

85702-90-5

Flam. Liq. 3

Resp. Sens. 1

Skin Sens. 1

H226

H334

H317

GHS02

GHS08

Dgr

H226

H334

H317

 

 

 

607-185-00-2

ethyl trans-3-dimethylaminoacrylate

402-650-4

1117-37-9

Skin Sens. 1

H317

GHS07

Wng

H317

 

 

 

607-186-00-8

quinclorac (ISO);

3,7-dichloroquinoline-8-carboxylic acid

402-780-1

84087-01-4

Skin Sens. 1

H317

GHS07

Wng

H317

 

 

 

607-187-00-3

bis(2,2,6,6-tetramethyl-4-piperidyl) succinate

402-940-0

62782-03-0

Eye Irrit. 2

Aquatic Chronic 3

H319

H412

GHS07

Wng

H319

H412

 

 

 

607-188-00-9

hydrogen sodium N-carboxylatoethyl-N-octadec-9-enylmaleamate

402-970-4

Skin Sens. 1

Aquatic Chronic 2

H317

H411

GHS07

GHS09

Wng

H317

H411

 

 

 

▼M1

607-189-00-4

trimethylenediaminetetraacetic acid

400-400-9

1939-36-2

Acute Tox. 4 *

Eye Dam. 1

H302

H318

GHS05

GHS07

Dgr

H302

H318

 

 

 

▼B

607-190-00-X

methyl acrylamidomethoxyacetate (containing ≥ 0,1 % acrylamid)

401-890-7

77402-03-0

Carc. 1B

Muta. 1B

Acute Tox. 4 *

Eye Irrit. 2

H350

H340

H302

H319

GHS08

GHS07

Dgr

H350

H340

H302

H319

 

 

 

607-191-00-5

isobutyl 3,4-epoxybutyrate

401-920-9

100181-71-3

Skin Irrit. 2

Skin Sens. 1

Aquatic Acute 1

Aquatic Chronic 1

H315

H317

H400

H410

GHS07

GHS09

Wng

H315

H317

H410

 

 

 

607-192-00-0

disodium N-carboxymethyl-N-(2-(2-hydroxyethoxy)ethyl)glycinate

402-360-8

92511-22-3

Eye Dam. 1

H318

GHS05

Dgr

H318

 

 

 

607-194-00-1

propylene carbonate

203-572-1

108-32-7

Eye Irrit. 2

H319

GHS07

Wng

H319

 

 

 

▼M1

607-195-00-7

2-methoxy-1-methylethyl acetate

203-603-9

108-65-6

Flam. Liq. 3

H226

GHS02

Wng

H226

 

 

 

▼B

607-196-00-2

heptanoic acid

203-838-7

111-14-8

Skin Corr. 1B

H314

GHS05

Dgr

H314

 

 

 

▼M11

607-197-00-8

nonaanhape

203-931-2

112-05-0

Skin Irrit. 2

Eye Irrit. 2

Aquatic Chronic 3

H315

H319

H412

GHS07

Wng

H315

H319

H412

 

 

 

▼B

607-198-00-3

propyl 3,4,5-trihydroxybenzoate

204-498-2

121-79-9

Acute Tox. 4 *

Skin Sens. 1

H302

H317

GHS07

Wng

H302

H317

 

 

 

607-199-00-9

octyl 3,4,5-trihydroxybenzoate

213-853-0

1034-01-1

Acute Tox. 4 *

Skin Sens. 1

H302

H317

GHS07

Wng

H302

H317

 

 

 

607-200-00-2

dodecyl 3,4,5-trihydroxybenzoate

214-620-6

1166-52-5

Skin Sens. 1

H317

GHS07

Wng

H317

 

 

 

607-201-00-8

thiocarbonyl chloride

207-341-6

463-71-8

Acute Tox. 3 *

Acute Tox. 4 *

Eye Irrit. 2

STOT SE 3

Skin Irrit. 2

H331

H302

H319

H335

H315

GHS06

Dgr

H331

H302

H319

H335

H315

 

 

 

607-203-00-9

2-ethylhexyl[[[3,5-bis(1,1-dimethylethyl)-4-hydroxyphenyl]methyl]thio]acetate

279-452-8

80387-97-9

Repr. 1B

Skin Sens. 1

Aquatic Chronic 3

H360D ***

H317

H412

GHS08

GHS07

Dgr

H360D ***

H317

H412

 

 

 

607-204-00-4

(chlorophenyl)(chlorotolyl)methane, mixed isomers

400-140-6

Aquatic Acute 1

Aquatic Chronic 1

H400

H410

GHS09

Wng

H410

 

 

 

607-205-00-X

methyl chloroacetate

202-501-1

96-34-4

Flam. Liq. 3

Acute Tox. 3 *

Acute Tox. 3 *

STOT SE 3

Skin Irrit. 2

Eye Dam. 1

H226

H331

H301

H335

H315

H318

GHS02

GHS06

GHS05

Dgr

H226

H331

H301

H335

H315

H318

 

 

 

607-206-00-5

isopropyl chloroacetate

203-301-7

105-48-6

Flam. Liq. 3

Acute Tox. 3 *

Eye Irrit. 2

STOT SE 3

Skin Irrit. 2

H226

H301

H319

H335

H315

GHS02

GHS06

Dgr

H226

H301

H319

H335

H315

 

 

 

607-207-00-0

haloxyfop-etotyl (ISO);

2-ethoxyethyl 2-(4-(3-chloro-5-trifluoromethyl-2-pyridyloxy)phenoxy)propionate;

haloxyfop-(2-ethoxyethyl)

402-560-5

87237-48-7

Acute Tox. 4 *

Aquatic Acute 1

Aquatic Chronic 1

H302

H400

H410

GHS07

GHS09

Wng

H302

H410

 

 

 

607-208-00-6

4,8,12-trimethyltrideca-3,7,11-trienoic acid, mixed isomers

403-000-2

91853-67-7

Skin Irrit. 2

Aquatic Acute 1

Aquatic Chronic 1

H315

H400

H410

GHS07

GHS09

Wng

H315

H410

 

 

 

607-209-00-1

reaction mass of O,O'-diisopropyl (pentathio)dithioformate and O,O'-diisopropyl (trithio)dithioformate and O,O'-diisopropyl (tetrathio)dithioformate

403-030-6

Acute Tox. 4 *

Skin Sens. 1

Aquatic Acute 1

Aquatic Chronic 1

H302

H317

H400

H410

GHS07

GHS09

Wng

H302

H317

H410

 

 

 

607-210-00-7

methyl acrylamidoglycolate (containing ≥ 0,1 % acrylamide)

403-230-3

77402-05-2

Carc. 1B

Muta. 1B

Skin Corr. 1B

Skin Sens. 1

H350

H340

H314

H317

GHS08

GHS05

GHS07

Dgr

H350

H340

H314

H317

 

 

 

607-211-00-2

methyl 3-(3-tert-butyl-4-hydroxy-5-methylphenyl)propionate

403-270-1

6386-39-6

Acute Tox. 4 *

Aquatic Chronic 2

H302

H411

GHS07

GHS09

Wng

H302

H411

 

 

 

607-212-00-8

poly(oxypropylenecarbonyl-co-oxy(ethylethylene)carbonyl), containing 27 % hydroxyvalerate

403-300-3

Skin Sens. 1

H317

GHS07

Wng

H317

 

 

 

▼M1

607-213-00-3

ethyl 3,3-bis(tert-pentylperoxy)butyrate

403-320-2

67567-23-1

Org. Perox. D****

Flam. Liq. 3

Aquatic Chronic 2

H242

H226

H411

GHS02

GHS09

Dgr

H242

H226

H411

 

 

 

▼B

607-214-00-9

N,N-hydrazinodiacetic acid

403-510-5

19247-05-3

Acute Tox. 3 *

STOT RE 2 *

Skin Sens. 1

Aquatic Chronic 3

H301

H373 **

H317

H412

GHS06

GHS08

Dgr

H301

H373 **

H317

H412

 

 

 

607-215-00-4

3-(3-tert-butyl-4-hydroxyphenyl)propionic acid

403-920-4

107551-67-7

Acute Tox. 4 *

Eye Irrit. 2

H302

H319

GHS07

Wng

H302

H319

 

 

 

▼M1

607-216-00-X

glutamic acid, reaction products with N-(C12-14-alkyl)propylenediamine

403-950-8

Acute Tox. 2 *

Acute Tox. 4 *

Skin Corr. 1B

Aquatic Acute 1

H330

H302

H314

H400

GHS06

GHS05

GHS09

Dgr

H330

H302

H314

H400

 

 

 

▼B

607-217-00-5

2-ethoxyethyl 2-(4-(2,6-dihydro-2,6-dioxo-7-phenyl-1,5-dioxaindacen-3-yl)phenoxy)acetate

403-960-2

Skin Sens. 1

Aquatic Chronic 4

H317

H413

GHS07

Wng

H317

H413

 

 

 

607-218-00-0

dichlorprop-P (ISO);

(+)-R-2-(2,4-dichlorophenoxy)propionic acid

403-980-1

15165-67-0

Acute Tox. 4 *

Skin Irrit. 2

Eye Dam. 1

Skin Sens. 1

H302

H315

H318

H317

GHS05

GHS07

Dgr

H302

H315

H318

H317

 

 

 

607-219-00-6

bis(2-ethylhexyl) dithiodiacetate

404-510-8

62268-47-7

Acute Tox. 4 *

Skin Sens. 1

Aquatic Chronic 2

H302

H317

H411

GHS07

GHS09

Wng

H302

H317

H411

 

 

 

607-221-00-7

6-docosyloxy-1-hydroxy-4-(1-(4-hydroxy-3-methylphenanthren-1-yl)-3-oxo-2-oxaphenalen-1-yl)naphthalene-2-carboxylic acid

404-550-6

Skin Sens. 1

Aquatic Chronic 4

H317

H413

GHS07

Wng

H317

H413

 

 

 

607-222-00-2

6-(2,3-dimethylmaleimido)hexyl methacrylate

404-870-6

63740-41-0

Skin Sens. 1

Aquatic Chronic 2

H317

H411

GHS07

GHS09

Wng

H317

H411

 

 

 

607-223-00-8

transfluthrin (ISO);

2,3,5,6-tetrafluorobenzyl trans-2-(2,2-dichlorovinyl)-3,3-dimethylcyclopropanecarboxylate

405-060-5

118712-89-3

Skin Irrit. 2

Aquatic Acute 1

Aquatic Chronic 1

H315

H400

H410

GHS07

GHS09

Wng

H315

H410

 

 

 

607-224-00-3

methyl 2-(3-nitrobenzylidene)acetoacetate

405-270-7

39562-17-9

Skin Sens. 1

Aquatic Acute 1

Aquatic Chronic 1

H317

H400

H410

GHS07

GHS09

Wng

H317

H410

 

 

 

607-225-00-9

3-azidosulfonylbenzoic acid

405-310-3

15980-11-7

Self-React. C ****

STOT RE 2 *

Eye Dam. 1

Skin Sens. 1

H241

H373 **

H318

H317

GHS02

GHS08

GHS05

GHS07

Dgr

H241

H373 **

H318

H317

 

 

 

607-226-00-4

reaction mass of 2-acryloyloxyethyl hydrogen cyclohexane-1,2-dicarboxylate and 2-methacryloyloxyethyl hydrogen cyclohexane-1,2-dicarboxylate

405-360-6

Skin Irrit. 2

Eye Dam. 1

Skin Sens. 1

Aquatic Chronic 3

H315

H318

H317

H412

GHS05

GHS07

Dgr

H315

H318

H317

H412

 

 

 

607-227-00-X

potassium 2-amino-2-methylpropionate octahydrate

405-560-3

120447-91-8

Acute Tox. 4 *

Skin Corr. 1A

H302

H314

GHS05

GHS07

Dgr

H302

H314

 

 

 

607-228-00-5

bis(2-methoxyethyl) phthalate

204-212-6

117-82-8

Repr. 1B

H360Df

GHS08

Dgr

H360Df

 

 

 

607-229-00-0

diethylcarbamoyl chloride

201-798-5

88-10-8

Carc. 2

Acute Tox. 4 *

Acute Tox. 4 *

Eye Irrit. 2

STOT SE 3

Skin Irrit. 2

H351

H332

H302

H319

H335

H315

GHS08

GHS07

Wng

H351

H332

H302

H319

H335

H315

 

 

 

607-230-00-6

2-ethylhexanoic acid

205-743-6

149-57-5

Repr. 2

H361d ***

GHS08

Wng

H361d ***

 

 

 

▼M1

607-231-00-1

clopyralid (ISO);

3,6-dichloropyridine-2-carboxylic acid

216-935-4

1702-17-6

Eye Dam. 1

H318

GHS05

Dgr

H318

 

 

 

▼B

607-232-00-7

pyridate (ISO);

O-(6-chloro-3-phenylpyridazin-4-yl) S-octyl thiocarbonate

259-686-7

55512-33-9

Skin Irrit. 2

Skin Sens. 1

Aquatic Acute 1

Aquatic Chronic 1

H315

H317

H400

H410

GHS07

GHS09

Wng

H315

H317

H410

 

 

 

607-233-00-2

hexyl acrylate

219-698-5

2499-95-8

Eye Irrit. 2

STOT SE 3

Skin Irrit. 2

Skin Sens. 1

Aquatic Chronic 2

H319

H335

H315

H317

H411

GHS07

GHS09

Wng

H319

H335

H315

H317

H411

 

 

 

607-234-00-8

flurenol (ISO);

9-hydroxy-9H-fluorene-9-carboxylic acid

207-397-1

467-69-6

Aquatic Chronic 2

H411

GHS09

H411

 

 

 

607-235-00-3

mecrilate;

methyl 2-cyanoacrylate

205-275-2

137-05-3

Eye Irrit. 2

STOT SE 3

Skin Irrit. 2

H319

H335

H315

GHS07

Wng

H319

H335

H315

 

STOT SE 3; H335: C ≥ 10 %

 

607-236-00-9

ethyl 2-cyanoacrylate

230-391-5

7085-85-0

Eye Irrit. 2

STOT SE 3

Skin Irrit. 2

H319

H335

H315

GHS07

Wng

H319

H335

H315

 

STOT SE 3; H335: C ≥ 10 %

 

607-237-00-4

benzyl 2-chloro-4-(trifluoromethyl)thiazole-5-carboxylate;

flurazole

276-942-3

72850-64-7

Aquatic Chronic 2

H411

GHS09

H411

 

 

 

607-238-00-X

tau-fluvalinate (ISO);

cyano-(3-phenoxyphenyl)methyl N-[2-chloro-4-(trifluoromethyl)phenyl]-D-valinate

102851-06-9

Acute Tox. 4 *

Skin Irrit. 2

Aquatic Acute 1

Aquatic Chronic 1

H302

H315

H400

H410

GHS07

GHS09

Wng

H302

H315

H410

 

 

 

607-239-00-5

fenpropathrin (ISO);

α-cyano-3-phenoxybenzyl 2,2,3,3-tetramethylcyclopropanecarboxylate

254-485-0

39515-41-8

Acute Tox. 2 *

Acute Tox. 3 *

Acute Tox. 4 *

Aquatic Acute 1

Aquatic Chronic 1

H330

H301

H312

H400

H410

GHS06

GHS09

Dgr

H330

H301

H312

H410

 

 

 

607-240-00-0

cis—1,2,3,6-tetrahydro-4-methylphthalic anhydride; [1]

1,2,3,6-tetrahydro-4-methylphthalic anhydride; [2]

1,2,3,6-tetrahydro-3-methylphthalic anhydride; [3]

tetrahydromethylphthalic anhydride; [4]

1,2,3,6-tetrahydromethylphthalic anhydride; [5]

tetrahydro-4-methylphthalic anhydride; [6]

2,3,5,6-tetrahydro-2-methylphthalic anhydride [7]

216-906-6 [1]

222-323-8 [2]

226-247-6 [3]

234-290-7 [4]

247-830-1 [5]

251-823-9 [6]

255-853-3 [7]

1694-82-2 [1]

3425-89-6 [2]

5333-84-6 [3]

11070-44-3 [4]

26590-20-5 [5]

34090-76-1 [6]

42498-58-8 [7]

Eye Dam. 1

Resp. Sens. 1

Skin Sens. 1

H318

H334

H317

GHS08

GHS05

Dgr

H318

H334

H317

 

 

C

607-241-00-6

hexahydro-4-methylphthalic anhydride; [1]

hexahydromethylphthalic anhydride; [2]

hexahydro-1-methylphthalic anhydride; [3]

hexahydro-3-methylphthalic anhydride [4]

243-072-0 [1]

247-094-1 [2]

256-356-4 [3]

260-566-1 [4]

19438-60-9 [1]

25550-51-0 [2]

48122-14-1 [3]

57110-29-9 [4]

Eye Dam. 1

Resp. Sens. 1

Skin Sens. 1

H318

H334

H317

GHS08

GHS05

Dgr

H318

H334

H317

 

 

C

607-242-00-1

tetrachlorophthalic anhydride

204-171-4

117-08-8

Eye Dam. 1

Resp. Sens. 1

Skin Sens. 1

Aquatic Acute 1

Aquatic Chronic 1

H318

H334

H317

H400

H410

GHS08

GHS05

GHS09

Dgr

H318

H334

H317

H410

 

 

 

607-243-00-7

sodium 3,6-dichloro-o-anisate; [1]

3,6-dichloro-o-anisic acid, compound with 2,2'-iminodiethanol (1:1); [2]

3,6-dichloro-o-anisic acid, compound with 2-aminoethanol (1:1) [3]

217-846-3 [1]

246-590-5 [2]

258-527-9 [3]

1982-69-0 [1]

25059-78-3 [2]

53404-28-7 [3]

Aquatic Chronic 3

H412

H412

 

 

 

607-244-00-2

isooctyl acrylate

249-707-8

29590-42-9

Eye Irrit. 2

STOT SE 3

Skin Irrit. 2

Aquatic Acute 1

Aquatic Chronic 1

H319

H335

H315

H400

H410

GHS07

GHS09

Wng

H319

H335

H315

H410

 

STOT SE 3; H335: C ≥ 10 %

 

▼M6

607-245-00-8

tert-butyl acrylate

216-768-7

1663-39-4

Flam. Liq. 2

Acute Tox. 4 *

Acute Tox. 4 *

Acute Tox. 4 *

STOT SE 3

Skin Irrit. 2

Skin Sens. 1

Aquatic Chronic 2

H225

H332

H312

H302

H335

H315

H317

H411

GHS02

GHS07

GHS09

Dgr

H225

H332

H312

H302

H335

H315

H317

H411

 

 

D

▼B

607-246-00-3

allyl methacrylate;

2-methyl-2-propenoic acid 2-propenyl ester

202-473-0

96-05-9

Flam. Liq. 3

Acute Tox. 3 *

Acute Tox. 4 *

Acute Tox. 4 *

Aquatic Acute 1

H226

H331

H312

H302

H400

GHS02

GHS06

GHS09

Dgr

H226

H331

H312

H302

H400

 

 

 

607-247-00-9

dodecyl methacrylate

205-570-6

142-90-5

Eye Irrit. 2

STOT SE 3

Skin Irrit. 2

Aquatic Acute 1

Aquatic Chronic 1

H319

H335

H315

H400

H410

GHS07

GHS09

Wng

H319

H335

H315

H410

 

STOT SE 3; H335: C ≥ 10 %

 

607-248-00-4

naptalam-sodium (ISO);

sodium N-naphth-1-ylphthalamate

205-073-4

132-67-2

Acute Tox. 4 *

H302

GHS07

Wng

H302

 

 

 

607-249-00-X

(1-methyl-1,2-ethanediyl)bis[oxy(methyl-2,1-ethanediyl)] diacrylate

256-032-2

42978-66-5

Eye Irrit. 2

STOT SE 3

Skin Irrit. 2

Skin Sens. 1

Aquatic Chronic 2

H319

H335

H315

H317

H411

GHS07

GHS09

Wng

H319

H335

H315

H317

H411

 

STOT SE 3; H335: C ≥ 10 %

 

607-250-00-5

4H—3,1-benzoxazine-2,4(1H)-dione

204-255-0

118-48-9

Eye Irrit. 2

Skin Sens. 1

H319

H317

GHS07

Wng

H319

H317

 

 

 

607-251-00-0

2-methoxypropyl acetate

274-724-2

70657-70-4

Flam. Liq. 3

Repr. 1B

STOT SE 3

H226

H360D ***

H335

GHS02

GHS08

GHS07

Dgr

H226

H360D ***

H335

 

 

 

▼M1

607-252-00-6

lambda-cyhalothrin (ISO);

reaction mass of (S)-α-cyano-3-phenoxybenzyl(Z)-(1R)-cis-3-(2-chloro-3,3,3-trifluoropropenyl)-2,2-dimethylcyclopropanecarboxylate and (R)-α-cyano-3-phenoxybenzyl (Z)-(1S)-cis-3-(2-chloro-3,3,3-trifluoropropenyl)-2,2-dimethylcyclopropanecarboxylate (1:1)

415-130-7

91465-08-6

Acute Tox. 2 *

Acute Tox. 3 *

Acute Tox. 4 *

Aquatic Acute 1

Aquatic Chronic 1

H330

H301

H312

H400

H410

GHS06

GHS09

Dgr

H330

H301

H312

H410

 

M=10000

 

607-253-00-1

cyfluthrin (ISO);

α-cyano-4-fluoro-3-phenoxybenzyl-3-(2,2-dichlorovinyl)-2,2-dimethylcyclopropanecarboxylate

269-855-7

68359-37-5

Acute Tox. 2 *

Acute Tox. 3 *

Aquatic Acute 1

Aquatic Chronic 1

H300

H331

H400

H410

GHS06

GHS09

Dgr

H300

H331

H410

 

M=1000

 

▼B

607-254-00-7

α-cyano-4-fluoro-3-phenoxybenzyl-3-(2,2-dichlorovinyl)-2,2-dimethylcyclopropanecarboxylate;

beta-cyfluthrin

269-855-7

68359-37-5

Acute Tox. 2 *

Acute Tox. 2 *

Aquatic Acute 1

Aquatic Chronic 1

H330

H300

H400

H410

GHS06

GHS09

Dgr

H330

H300

H410

 

 

 

607-255-00-2

fluroxypyr (ISO);

4-amino-3,5-dichloro-6-fluoro-2-pyridyloxyacetic acid

69377-81-7

Aquatic Chronic 3

H412

H412

 

 

 

607-256-00-8

azoxystrobin (ISO);

methyl (E)-2-{2-[6-(2-cyanophenoxy)pyrimidin-4-yloxy]phenyl}-3-methoxyacrylate

131860-33-8

Acute Tox. 3 *

Aquatic Acute 1

Aquatic Chronic 1

H331

H400

H410

GHS06

GHS09

Dgr

H331

H410

 

 

 

607-257-00-3

isopropyl propionate

211-300-8

637-78-5

Flam. Liq. 2

H225

GHS02

Dgr

H225

 

 

 

607-258-00-9

dodecyl 3-(2-(3-benzyl-4-ethoxy-2,5-dioxoimidazolidin-1-yl)-3-(4-methoxybenzoyl)acetamido)-4-chlorobenzoate

403-990-6

70950-45-7

Aquatic Chronic 4

H413

H413

 

 

 

607-259-00-4

methyl 2R,3S-(-)-3-(4-methoxyphenyl)oxiranecarboxylate

404-130-2

105560-93-8

Eye Dam. 1

Skin Sens. 1

Aquatic Chronic 3

H318

H317

H412

GHS05

GHS07

Dgr

H318

H317

H412

 

 

 

607-260-00-X

ethyl 2-(3-nitrobenzylidene)acetoacetate

404-490-0

39562-16-8

Eye Dam. 1

Skin Sens. 1

Aquatic Chronic 3

H318

H317

H412

GHS05

GHS07

Dgr

H318

H317

H412

 

 

 

607-261-00-5

iso(C10-C14)alkyl (3,5-di-tert-butyl-4-hydroxyphenyl)methylthioacetate

404-800-4

118832-72-7

Aquatic Acute 1

Aquatic Chronic 1

H400

H410

GHS09

Wng

H410

 

 

 

607-262-00-0

7-chloro-1-cyclopropyl-6-fluoro-1,4-dihydro-4-oxoquinoline-3-carboxylic acid

405-050-0

86393-33-1

Acute Tox. 4 *

Aquatic Chronic 3

H302

H412

GHS07

Wng

H302

H412

 

 

 

607-263-00-6

potassium iron(III) 1,3-propanediamine-N,N,N',N'-tetraacetate hemihydrate

405-680-6

Self-heat. 2 ****

Aquatic Chronic 2

H252

H411

GHS02

GHS09

Wng

H252

H411

 

 

 

607-264-00-1

2-chloro-4-(methylsulfonyl)benzoic acid

406-520-8

53250-83-2

Eye Dam. 1

H318

GHS05

Dgr

H318

 

 

 

607-265-00-7

ethyl-2-chloro-2,2-diphenylacetate

406-580-5

52460-86-3

Skin Irrit. 2

Aquatic Chronic 3

H315

H412

GHS07

Wng

H315

H412

 

 

 

607-266-00-2

reaction mass of: hydroxyaluminium bis[2-hydroxy-3,5-di-tert-butylbenzoate];

3,5-di-tert-butyl-salicylic acid

406-890-0

130296-87-6

Acute Tox. 4 *

Aquatic Acute 1

Aquatic Chronic 1

H302

H400

H410

GHS07

GHS09

Wng

H302

H410

 

 

 

607-267-00-8

tert-butyl (5S,6R,7R)-3-bromomethyl-5,8-dioxo-7-(2-(2-phenylacetamido)-5-thia-1-azabicyclo[4.2.0] oct-2-ene-2-carboxylate

407-620-4

33610-13-8

Resp. Sens. 1

Skin Sens. 1

Aquatic Chronic 3

H334

H317

H412

GHS08

Dgr

H334

H317

H412

 

 

 

607-268-00-3

2-methylpropyl (R)-2-hydroxypropanoate

407-770-0

61597-96-4

Eye Irrit. 2

H319

GHS07

Wng

H319

 

 

 

607-269-00-9

(R)-2-(4-hydroxyphenoxy)propanoic acid

407-960-3

94050-90-5

Eye Dam. 1

H318

GHS05

Dgr

H318

 

 

 

607-270-00-4

3,9-bis(2-(3-(3-tert-butyl-4-hydroxy-5-methylphenyl)propionyloxy-1,1-dimethylethyl)-2,4,8,10- tetraoxaspiro[5.5]undecane

410-730-5

90498-90-1

Acute Tox. 4 *

H312

GHS07

Wng

H312

 

 

 

607-271-00-X

2-isopropyl-5-methylcyclohexyloxycarbonyloxy-2-hydroxypropane

417-420-9

156324-82-2

Eye Irrit. 2

Aquatic Chronic 2

H319

H411

GHS07

GHS09

Wng

H319

H411

 

 

 

607-272-00-5

fluroxypyr-meptyl (ISO);

methylheptyl, O-(4-amino-3,5-dichloro-6-fluoro-2-pyridyloxy) acetate; [1]

fluroxypyr-butometyl (ISO);

2-butoxy-1-methylethyl, O-(4-amino-3,5-dichloro-6-fluoro-2-pyridyloxy) acetate [2]

279-752-9 [1]

- [2]

81406-37-3 [1]

154486-27-8 [2]

Aquatic Acute 1

Aquatic Chronic 1

H400

H410

GHS09

Wng

H410

 

 

 

607-273-00-0

ammonium 7-(2,6-dimethyl-8-(2,2-dimethylbutyryloxy)-1,2,6,7,8,8a-hexahydro-1-naphthyl)-3,5-dihydroxyheptanoate

404-520-2

Aquatic Chronic 3

H412

H412

 

 

 

607-274-00-6

2-(N-benzyl-N-methylamino)ethyl 3-amino-2-butenoate

405-350-1

54527-73-0

Skin Sens. 1

Aquatic Chronic 2

H317

H411

GHS07

GHS09

Wng

H317

H411

 

 

 

607-275-00-1

sodium benzoyloxybenzene-4-sulfonate

405-450-5

66531-87-1

Skin Sens. 1

H317

GHS07

Wng

H317

 

 

 

607-276-00-7

bis[(1-methylimidazol)-(2-ethyl-hexanoate)], zinc complex

405-635-0

Skin Irrit. 2

Eye Dam. 1

Aquatic Acute 1

Aquatic Chronic 1

H315

H318

H400

H410

GHS05

GHS09

Dgr

H315

H318

H410

 

 

 

607-277-00-2

reaction mass of: 2-(hexylthio)ethylamine hydrochloride;

sodium propionate

405-720-2

Acute Tox. 4 *

Eye Dam. 1

Skin Sens. 1

Aquatic Chronic 2

H302

H318

H317

H411

GHS05

GHS07

GHS09

Dgr

H302

H318

H317

H411

 

 

 

607-278-00-8

reaction mass of isomers of: sodium phenethylnaphthalenesulfonate;

sodium naphthylethylbenzenesulfonate

405-760-0

Eye Dam. 1

Skin Sens. 1

Aquatic Chronic 3

H318

H317

H412

GHS05

GHS07

Dgr

H318

H317

H412

 

 

 

607-279-00-3

reaction mass of n-octadecylaminodiethyl bis(hydrogen maleate);

n-octadecylaminodiethyl hydrogen maleate hydrogenphthalate

405-960-8

Skin Sens. 1

Aquatic Chronic 2

H317

H411

GHS07

GHS09

Wng

H317

H411

 

 

 

607-280-00-9

sodium 4-chloro-1-hydroxybutane-1-sulfonate

406-190-5

54322-20-2

Acute Tox. 4 *

Eye Irrit. 2

Skin Sens. 1

H302

H319

H317

GHS07

Wng

H302

H319

H317

 

 

 

607-281-00-4

reaction mass of branched and linear C7-C9 alkyl 3-[3-(2H-benzotriazol-2-yl)-5-(1,1-dimethylethyl)-4-hydroxyphenyl]propionates

407-000-3

127519-17-9

Aquatic Chronic 2

H411

GHS09

H411

 

 

 

607-282-00-X

2-acetoxymethyl-4-benzyloxybut-1-yl acetate

407-140-5

131266-10-9

Aquatic Chronic 3

H412

H412

 

 

 

607-283-00-5

E-ethyl-4-oxo-4-phenylcrotonate

408-040-4

15121-89-8

Acute Tox. 4 *

Acute Tox. 4 *

Skin Irrit. 2

Eye Dam. 1

Skin Sens. 1

Aquatic Acute 1

Aquatic Chronic 1

H312

H302

H315

H318

H317

H400

H410

GHS05

GHS07

GHS09

Dgr

H312

H302

H315

H318

H317

H410

 

 

 

607-284-00-0

reaction mass of: sodium 3,3'-(1,4-phenylenebis(carbonylimino-3,1-propanediylimino))bis(10-amino-6,13-dichloro-4,11-triphenodioxazinedisulfonate);

lithium 3,3'-(1,4-phenylenebis-(carbonylimino-3,1-propanediyl-imino))bis(10-amino-6,13-dichloro)-4,11-triphenodioxazinedisulfonate (9:1)

410-040-4

136213-76-8

Aquatic Chronic 2

H411

GHS09

H411

 

 

 

607-285-00-6

reaction mass of: 7-(((3-aminophenyl)sulfonyl)amino)-naphthalene-1,3-disulfonic acid;

sodium 7-(((3-aminophenyl)sulfonyl)amino)-naphthalene-1,3-disulfonate;

potassium 7-(((3-aminophenyl)sulfonyl)amino)-naphthalene-1,3-disulfonate

410-065-0

Skin Sens. 1

H317

GHS07

Wng

 

 

 

 

607-286-00-1

reaction mass of: sodium/potassium 7-[[[3-[[4-((2-hydroxy-naphthyl)azo)phenyl]azo]phenyl]sulfonyl]amino]-naphthalene-1,3-disulfonate

410-070-8

141880-36-6

Skin Sens. 1

Aquatic Chronic 3

H317

H412

GHS07

Wng

H317

H412

 

 

 

607-287-00-7

O'-methyl O-(1-methyl-2-methacryloyloxy-ethyl)-1,2,3,6-tetrahydrophthalate

410-140-8

Aquatic Chronic 3

H412

H412

 

 

 

607-288-00-2

tetrasodium (c-(3-(1-(3-(e-6-dichloro-5-cyanopyrimidin-f-yl(methyl)amino)propyl)-1,6-dihydro-2-hydroxy-4-methyl-6-oxo-3-pyridylazo)-4-sulfonatophenylsulfamoyl)phthalocyanine-a,b,d-trisulfonato(6-))nickelato II, where a is 1 or 2 or 3 or 4,b is 8 or 9 or 10 or 11,c is 15 or 16 or 17 or 18, d is 22 or 23 or 24 or 25 and where e and f together are 2 and 4 or 4 and 2 respectively

410-160-7

148732-74-5

Eye Irrit. 2

Skin Sens. 1

Aquatic Chronic 3

H319

H317

H412

GHS07

Wng

H319

H317

H412

 

 

 

607-289-00-8

3-(3-(4-(2,4-bis(1,1-dimethylpropyl)phenoxy)butylaminocarbonyl-4-hydroxy-1-naphthalenyl)thio)propanoic acid

410-370-9

105488-33-3

Aquatic Chronic 4

H413

H413

 

 

 

607-290-00-3

reaction mass (ratio not known) of: ammonium 1-C14-C18-alkyloxycarbonyl-2-(3-allyloxy-2-hydroxypropoxycarbonyl)ethane-1-sulfonate;

ammonium 2-C14-C18-alkyloxycarbonyl-1-(3-allyloxy-2-hydroxypropoxycarbonyl)ethane-1-sulfonate

410-540-2

Skin Irrit. 2

Skin Sens. 1

Aquatic Acute 1

Aquatic Chronic 1

H315

H317

H400

H410

GHS07

GHS09

Wng

H315

H317

H410

 

 

 

607-291-00-9

dodecyl-ω-(C5/C6-cycloalkyl)alkyl carboxylate

410-630-1

104051-92-5

Aquatic Chronic 4

H413

H413

 

 

 

607-292-00-4

reaction mass of: [1-(methoxymethyl)-2-(C12-alkoxy)-ethoxy]acetic acid;

[1-(methoxymethyl)-2-(C14-alkoxy)-ethoxy]acetic acid

410-640-6

Skin Irrit. 2

Eye Dam. 1

Aquatic Acute 1

Aquatic Chronic 1

H315

H318

H400

H410

GHS05

GHS09

Dgr

H315

H318

H410

 

 

 

607-293-00-X

reaction mass of: N-aminoethylpiperazonium mono-2,4,6-trimethylnonyldiphenyl ether di-sulfonate;

N-aminoethylpiperazonium di-2,4,6-trimethylnonyldiphenyl ether di-sulfonate

410-650-0

Eye Dam. 1

Skin Sens. 1

Aquatic Chronic 2

H318

H317

H411

GHS05

GHS07

GHS09

Dgr

H318

H317

H411

 

 

 

607-294-00-5

sodium 2-benzoyloxy-1-hydroxyethane-sulfonate

410-680-4

Skin Sens. 1

H317

GHS07

Wng

H317

 

 

 

607-295-00-0

reaction mass of: tetrasodium phosphonoethane-1,2-dicarboxylate;

hexasodium phosphonobutane-1,2,3,4-tetracarboxylate

410-800-5

Skin Sens. 1

Aquatic Chronic 2

H317

H411

GHS07

GHS09

Wng

H317

H411

 

 

 

607-296-00-6

reaction mass of: pentaerythriol tetraesters with heptanoic acid and 2-ethylhexanoic acid

410-830-9

Aquatic Chronic 4

H413

H413

 

 

 

607-297-00-1

(EE)-3,3'-(1,4-phenylenedimethylidene)bis(2-oxobornane-10-sulfonic acid)

410-960-6

92761-26-7

Eye Dam. 1

H318

GHS05

Dgr

H318

 

 

 

607-298-00-7

2-(trimethylammonium)ethoxycarboxybenzene-4-sulfonate

411-010-3

Skin Sens. 1

H317

GHS07

Wng

H317

 

 

 

607-299-00-2

methyl 3-(acetylthio)-2-methyl-propanoate

411-040-7

97101-46-7

Acute Tox. 4 *

Skin Sens. 1

Aquatic Acute 1

Aquatic Chronic 1

H302

H317

H400

H410

GHS07

GHS09

Wng

H302

H317

H410

 

 

 

607-300-00-6

trisodium [2-(5-chloro-2,6-difluoropyrimidin-4-ylamino)-5-(b-sulfamoyl-c, d-sulfonatophthalocyanin-a-yl-K4,N29,N30,N31,N32-sulfonylamino)benzoato(5-)]cuprate(II) where a=1,2,3,4 b=8,9,10,11 c=15,16,17,18 d=22,23,24,25

411-430-7

Eye Dam. 1

Skin Sens. 1

H318

H317

GHS05

GHS07

Dgr

H318

H317

 

 

 

607-301-00-1

reaction mass of: dodecanoic acid;

poly(1-7)lactate esters of dodecanoic acid

411-860-5

Skin Sens. 1

Aquatic Chronic 2

H317

H411

GHS07

GHS09

Wng

H317

H411

 

 

 

607-302-00-7

reaction mass of: tetradecanoic acid;

poly(1-7)lactate esters of tetradecanoic acid

411-910-6

Skin Irrit. 2

Eye Dam. 1

Skin Sens. 1

Aquatic Chronic 2

H315

H318

H317

H411

GHS05

GHS07

GHS09

Dgr

H315

H318

H317

H411

 

 

 

607-303-00-2

1-cyclopropyl-6,7-difluoro-1,4-dihydro-4-oxoquinoline-3-carboxylic acid

413-760-7

93107-30-3

Repr. 2

Aquatic Chronic 3

H361f ***

H412

GHS08

Wng

H361f ***

H412

 

 

 

607-304-00-8

fluazifop-butyl (ISO);

butyl (RS)-2-[4-(5-trifluoromethyl-2-pyridyloxy)phenoxy]propionate

274-125-6

69806-50-4

Repr. 1B

Aquatic Acute 1

Aquatic Chronic 1

H360D ***

H400

H410

GHS08

GHS09

Dgr

H360D ***

H410

 

 

 

607-305-00-3

fluazifop-P-butyl (ISO);

butyl (R)-2-[4-(5-trifluoromethyl-2-pyridyloxy)phenoxy]propionate

79241-46-6

Repr. 2

Aquatic Acute 1

Aquatic Chronic 1

H361d ***

H400

H410

GHS08

GHS09

Wng

H361d ***

H410

 

 

 

607-306-00-9

chlozolinate (ISO);

ethyl (RS)-3-(3,5-dichlorophenyl)-5-methyl-2,4-dioxo-oxazolidine-5-carboxylate

282-714-4

84332-86-5

Carc. 2

Aquatic Chronic 2

H351

H411

GHS08

GHS09

Wng

H351

H411

 

 

 

607-307-00-4

vinclozolin (ISO);

N—3,5-dichlorophenyl-5-methyl-5-vinyl-1,3-oxazolidine-2,4-dione

256-599-6

50471-44-8

Carc. 2

Repr. 1B

Skin Sens. 1

Aquatic Chronic 2

H351

H360FD

H317

H411

GHS08

GHS07

GHS09

Dgr

H351

H360FD

H317

H411

 

 

 

607-308-00-X

esters of 2,4-D

Acute Tox. 4 *

Skin Sens. 1

Aquatic Acute 1

Aquatic Chronic 1

H302

H317

H400

H410

GHS07

GHS09

Wng

H302

H317

H410

 

 

A

607-309-00-5

carfentrazone-ethyl (ISO);

ethyl (RS)-2-chloro-3-[2-chloro-4-fluoro-5-[4-difluoromethyl-4,5-dihydro-3-methyl-5-oxo-1H—1,2,4-triazol-1-yl]phenyl]propionate

128639-02-1

Aquatic Acute 1

Aquatic Chronic 1

H400

H410

GHS09

Wng

H410

 

 

 

607-310-00-0

kresoxim-methyl (ISO);

methyl (E)-2-methoxyimino-[2-(o-tolyloxymethyl)phenyl]acetate

143390-89-0

Carc. 2

Aquatic Acute 1

Aquatic Chronic 1

H351

H400

H410

GHS08

GHS09

Wng

H351

H410

 

 

 

607-311-00-6

benazolin-ethyl;

ethyl 4-chloro-2-oxo-2H-benzothiazole-3-acetate

246-591-0

25059-80-7

Aquatic Chronic 2

H411

GHS09

H411

 

 

 

607-312-00-1

methoxyacetic acid

210-894-6

625-45-6

Repr. 1B

Acute Tox. 4 *

Skin Corr. 1B

H360FD

H302

H314

GHS08

GHS05

GHS07

Dgr

H360FD

H302

H314

 

STOT SE 3; H335: C ≥ 5 %

 

607-313-00-7

neodecanoyl chloride

254-875-0

40292-82-8

Acute Tox. 2 *

Acute Tox. 4 *

Skin Corr. 1B

H330

H302

H314

GHS06

GHS06

Dgr

H330

H302

H314

 

STOT SE 3; H335: C ≥ 5 %

 

607-314-00-2

ethofumesate (ISO);

(±)-2-ethoxy-2,3-dihydro-3,3-dimethylbenzofuran-5-yl methanesulfonate

247-525-3

26225-79-6

Aquatic Chronic 2

H411

GHS09

H411

 

 

 

607-315-00-8

glyphosate (ISO);

N-(phosphonomethyl)glycine

213-997-4

1071-83-6

Eye Dam. 1

Aquatic Chronic 2

H318

H411

GHS05

GHS09

Dgr

H318

H411

 

 

 

607-316-00-3

glyphosate-trimesium;

glyphosate-trimethylsulfonium

81591-81-3

Acute Tox. 4 *

Aquatic Chronic 2

H302

H411

GHS07 GHS09

Wng

H302

H411

 

 

 

607-317-00-9

bis(2-ethylhexyl) phthalate;

di-(2-ethylhexyl) phthalate;

DEHP

204-211-0

117-81-7

Repr. 1B

H360FD

GHS08

Dgr

H360FD

 

 

 

607-318-00-4

dibutyl phthalate;

DBP

201-557-4

84-74-2

Repr. 1B

Aquatic Acute 1

H360Df

H400

GHS08

GHS09

Dgr

H360Df

H400

 

 

 

▼M1

607-319-00-X

deltamethrin (ISO);

(S)-α-cyano-3-phenoxybenzyl (1R, 3R)-3-(2,2-dibromovinyl)-2,2-dimethylcyclopropanecarboxylate

258-256-6

52918-63-5

Acute Tox. 3 *

Acute Tox. 3 *

Aquatic Acute 1

Aquatic Chronic 1

H331

H301

H400

H410

GHS06

GHS09

Dgr

H331

H301

H410

 

M=1000000

 

▼B

607-320-00-5

bis[4-(ethenyloxy)butyl] 1,3-benzenedicarboxylate

413-930-0

130066-57-8

Skin Sens. 1

Aquatic Acute 1

Aquatic Chronic 1

H317

H400

H410

GHS07

GHS09

Wng

H317

H410

 

 

 

607-321-00-0

(S)-methyl-2-chloropropionate

412-470-8

73246-45-4

Flam. Liq. 3

STOT RE 2 *

Eye Irrit. 2

H226

H373 **

H319

GHS02

GHS08

Wng

H226

H373 **

H319

 

 

 

607-322-00-6

4-(4,4-dimethyl-3-oxo-pyrazolidin-1-yl)-benzoic acid

413-120-7

107144-30-9

Acute Tox. 4 *

Aquatic Chronic 2

H302

H411

GHS07

GHS09

Wng

H302

H411

 

 

 

607-323-00-1

2-(1-(2-hydroxy-3,5-di-tert-pentyl-phenyl)ethyl)-4,6-di-tert-pentylphenyl acrylate

413-850-6

123968-25-2

Aquatic Chronic 4

H413

H413

 

 

 

607-324-00-7

reaction mass of: N,N-di(hydrogenated alkyl C14-C18)phtalamic acid;

dihydrogenated alkyl (C14-C18)amine

413-800-3

Aquatic Chronic 4

H413

H413

 

 

 

607-325-00-2

(S)-2-chloropropionic acid

411-150-5

29617-66-1

Acute Tox. 4 *

Acute Tox. 4 *

Skin Corr. 1A

H312

H302

H314

GHS05

GHS07

Dgr

H312

H302

H314

 

 

 

607-326-00-8

reaction mass of: isobutyl hydrogen 2-(α-2,4,6-trimethylnon-2-enyl)succinate;

isobutyl hydrogen 2-(ß-2,4,6-trimetyhylnon-2-enyl)succinate

410-720-0

141847-13-4

Eye Dam. 1

Aquatic Chronic 2

H318

H411

GHS05

GHS09

Dgr

H318

H411

 

 

 

607-327-00-3

2-(2-iodoethyl)-1,3-propanediol diacetate

411-780-0

127047-77-2

Acute Tox. 4 *

Aquatic Chronic 2

H302

H411

GHS07

GHS09

Wng

H302

H411

 

 

 

607-328-00-9

methyl 4-bromomethyl-3-methoxybenzoate

410-310-1

70264-94-7

Skin Irrit. 2

Eye Dam. 1

Skin Sens. 1

Aquatic Acute 1

Aquatic Chronic 1

H315

H318

H317

H400

H410

GHS05

GHS07

GHS09

Dgr

H315

H318

H317

H410

 

 

 

607-329-00-4

reaction mass of: sodium 2-(C12-18n-alkyl)amino-1,4-butandioate;

sodium 2-octadecenyl-amino-1,4-butandioate

411-250-9

Skin Sens. 1

H317

GHS07

Wng

H317

 

 

 

607-330-00-X

(S)-2,3-dihydro-1H-indole-2-carboxylic acid

410-860-2

79815-20-6

Repr. 2

STOT RE 2 *

Skin Sens. 1

H361f ***

H373 **

H317

GHS08

GHS07

Wng

H361f ***

H373 **

H317

 

 

 

607-331-00-5

reaction mass of: bis(2,2,6,6-tetramethyl-1-octyloxypiperidin-4-yl)-1,10-decanedioate;

1,8-bis[(2,2,6,6-tetramethyl-4-((2,2,6,6-tetramethyl-1-octyloxypiperidin-4-yl)-decan-1,10-dioyl)piperidin-1-yl)oxy]octane

406-750-9

Aquatic Chronic 4

H413

H413

 

 

 

607-332-00-0

cyclopentyl chloroformate

411-460-0

50715-28-1

Flam. Liq. 3

Acute Tox. 3 *

Acute Tox. 4 *

STOT RE 2 *

Eye Dam. 1

Skin Sens. 1

H226

H331

H302

H373 **

H318

H317

GHS02

GHS06

GHS08

GHS05

Dgr

H226

H331

H302

H373 **

H318

H317

 

 

 

607-333-00-6

reaction mass of: dodecyl N-(2,2,6,6-tetramethylpiperidin-4-yl)-β-alaninate;

tetradecyl N-(2,2,6,6-tetramethylpiperidin-4-yl)-β-alaninate

405-670-1

Acute Tox. 4 *

STOT RE 2 *

Skin Corr. 1B

Aquatic Acute 1

Aquatic Chronic 1

H302

H373 **

H314

H400

H410

GHS08

GHS05

GHS07

GHS09

Dgr

H302

H373 **

H314

H410

 

 

 

607-334-00-1

ethyl 1-ethyl-6,7,8-trifluoro-1,4-dihydro-4-oxoquinoline-3-carboxylate

405-880-3

100501-62-0

Skin Sens. 1

Aquatic Chronic 3

H317

H412

GHS07

Wng

H317

H412

 

 

 

607-335-00-7

methyl (R)-2-(4-(3-chloro-5-trifluoromethyl-2-pyridyloxy)phenoxy)propionate

406-250-0

72619-32-0

Acute Tox. 4 *

Aquatic Acute 1

Aquatic Chronic 1

H302

H400

H410

GHS07

GHS09

Wng

H302

H410

 

 

 

607-336-00-2

4-methyl-8-methylenetricyclo[3.3.1.13,7]dec-2-yl acetate

406-560-6

122760-85-4

Skin Irrit. 2

Skin Sens. 1

Aquatic Chronic 2

H315

H317

H411

GHS07

GHS09

Wng

H315

H317

H411

 

 

 

607-337-00-8

di-tert-(C12-14)-alkylammonium 2-benzothiazolylthiosuccinate

406-052-4

125078-60-6

Flam. Liq. 3

Acute Tox. 4 *

Skin Irrit. 2

Eye Dam. 1

Aquatic Chronic 2

H226

H302

H315

H318

H411

GHS02

GHS05

GHS07

GHS09

Dgr

H226

H302

H315

H318

H411

 

 

 

607-338-00-3

2-methylpropyl 2-hydroxy-2-methylbut-3-enoate

406-235-9

72531-53-4

Eye Irrit. 2

Skin Irrit. 2

H319

H315

GHS07

Wng

H319

H315

 

 

 

607-339-00-9

2,3,4,5-tetrachlorobenzoylchloride

406-760-3

42221-52-3

Acute Tox. 4 *

Skin Corr. 1B

Skin Sens. 1

H302

H314

H317

GHS05

GHS07

Dgr

H302

H314

H317

 

 

 

607-340-00-4

1,3-bis(4-benzoyl-3-hydroxyphenoxy)prop-2-yl acetate

406-990-4

Aquatic Chronic 2

H411

GHS09

H411

 

 

 

607-341-00-X

(9S)-9-amino-9-deoxyerythromycin

406-790-7

26116-56-3

Eye Dam. 1

Aquatic Acute 1

Aquatic Chronic 1

H318

H400

H410

GHS05

GHS09

Dgr

H318

H410

 

 

 

607-342-00-5

4-chlorobutyl veratrate

410-950-1

69788-75-6

Skin Sens. 1

Aquatic Chronic 2

H317

H411

GHS07

GHS09

Wng

H317

H411

 

 

 

607-343-00-0

4,7-methanooctahydro-1H-indene-diyldimethyl bis(2-carboxybenzoate)

407-410-2

Aquatic Chronic 4

H413

H413

 

 

 

607-344-00-6

reaction mass of: 3-(N-(3-dimethylaminopropyl)-(C4-8)perfluoroalkylsulfonamido)propionic acid;

N-[dimethyl-3-(C4-8-perfluoroalkylsulfonamido)propylammonium propionate;

3-(N-(3-dimethyl-propylammonium)-(C4-8)perfluoroalkylsulfonamido)propionic acid propionate

407-810-7

STOT RE 2 *

H373 **

GHS08

Wng

H373 **

 

 

 

607-345-00-1

potassium 2-(2,4-dichlorophenoxy)-(R)-propionate

413-580-9

113963-87-4

Acute Tox. 4 *

Skin Irrit. 2

Eye Dam. 1

Skin Sens. 1

H302

H315

H318

H317

GHS05

GHS07

Dgr

H302

H315

H318

H317

 

 

 

607-346-00-7

3-icosyl-4-henicosylidene-2-oxetanone

401-210-9

83708-14-9

Aquatic Chronic 4

H413

H413

 

 

 

607-347-00-2

sodium (R)-2-(2,4-dichlorophenoxy)propionate

413-340-3

119299-10-4

Acute Tox. 4 *

Skin Irrit. 2

Eye Dam. 1

Skin Sens. 1

H302

H315

H318

H317

GHS05

GHS07

Dgr

H302

H315

H318

H317

 

 

 

607-348-00-8

magnesium bis((R)-2-(2,4-dichlorophenoxy)propionate)

413-360-2

Acute Tox. 4 *

Skin Irrit. 2

Eye Dam. 1

Skin Sens. 1

H302

H315

H318

H317

GHS05

GHS07

Dgr

H302

H315

H318

H317

 

 

 

607-349-00-3

mono-(tetrapropylammonium) hydrogen 2,2'-dithiobisbenzoate

411-270-8

Aquatic Chronic 3

H412

 

H412

 

 

 

607-350-00-9

bis(4-(1,2-bis(ethoxycarbonyl)ethylamino)-3-methylcyclohexyl)methane

412-060-9

136210-32-7

Skin Sens. 1

Aquatic Chronic 3

H317

H412

GHS07

Wng

H317

H412

 

 

 

607-351-00-4

methyl O-(4-amino-3,5-dichloro-6-fluoropyridin-2-yloxy)acetate

407-550-4

69184-17-4

Aquatic Chronic 2

H411

GHS09

H411

 

 

 

607-352-00-X

4,4'-oxydiphthalic anhydride

412-830-4

1823-59-2

Aquatic Chronic 3

H412

H412

 

 

 

607-353-00-5

reaction mass of: ethyl exo-tricyclo[5.2.1.02,6]decane-endo-2-carboxylate;

ethyl endo-tricyclo[5.2.1.02,6]decane-exo-2-carboxylate

407-520-0

80657-64-3

Skin Irrit. 2

Aquatic Chronic 2

H315

H411

GHS07

GHS09

Wng

H315

H411

 

 

 

607-354-00-0

ethyl 2-cyclohexylpropionate

412-280-5

2511-00-4

Aquatic Chronic 2

H411

GHS09

H411

 

 

 

607-355-00-6

p-tolyl 4-chlorobenzoate

411-530-0

15024-10-9

Skin Sens. 1

Aquatic Acute 1

Aquatic Chronic 1

H317

H400

H410

GHS07

GHS09

Wng

H317

H410

 

 

 

607-356-00-1

ethyl trans—2,2,6-trimethylcyclohexanecarboxylate

412-540-8

Skin Irrit. 2

Aquatic Chronic 2

H315

H411

GHS07

GHS09

Wng

H315

H411

 

 

 

607-357-00-7

reaction mass of: trans-4-acetoxy-4-methyl-2-propyl-tetrahydro-2H-pyran;

cis-4-acetoxy-4-methyl-2-propyl-tetrahydro-2H-pyran

412-450-9

131766-73-9

Skin Sens. 1

H317

GHS07

Wng

H317

 

 

 

607-358-00-2

(1S,3S,5R,6R)-(4-nitrophenylmethyl)-1-dioxo-6-phenylacetamido-penam-3-carboxylate

412-670-5

54275-93-3

Resp. Sens. 1

H334

GHS08

Dgr

H334

 

 

 

607-359-00-8

(1S,4R,6R,7R)-(4-nitrophenylmethyl)3-methylene-1-oxo-7-phenylacetamido-cepham-4-carboxylateido-penam-3-carboxylate

412-800-0

76109-32-5

Resp. Sens. 1

H334

GHS08

Dgr

H334

 

 

 

607-360-00-3

sodium 3-acetoacetylamino-4-methoxytolyl-6-sulfonate

411-680-7

133167-77-8

Skin Sens. 1

H317

GHS07

Wng

H317

 

 

 

607-361-00-9

methyl (R)-2-(4-hydroxyphenoxy)propionate

411-950-4

96562-58-2

Eye Dam. 1

Aquatic Chronic 3

H318

H412

GHS05

Dgr

H318

H412

 

 

 

607-362-00-4

reaction mass of: (3-methoxy)propylammonium/[tris-(2-hydroxyethyl)]ammonium 2-(2-(bis(2-hydroxyethyl)amino)ethoxycarbonylmethyl)hexadec-4-enoate;

(3-methoxy)propylammonium/[tris-(2-hydroxyethyl)]ammonium 2-(2-(bis(2-hydroxyethyl)amino)ethoxycarbonylmethyl)tetradec-4-enoate;

(3-methoxy)propylammonium/[tris-(2-hydroxyethyl)]ammonium 2-(3-methoxypropylcarbamoylmethyl)hexadec-4-enoate;

(3-methoxy)propylammonium/[tris-(2-hydroxyethyl)]ammonium 2-(3-methoxypropylcarbamoylmethyl)tetradec-4-enoate

413-500-2

Skin Irrit. 2

Eye Dam. 1

Aquatic Chronic 2

H315

H318

H411

GHS05

GHS09

Dgr

H315

H318

H411

 

 

 

607-363-00-X

methyl-3-methoxyacrylate

412-900-4

5788-17-0

Skin Sens. 1

H317

GHS07

Wng

H317

 

 

 

607-364-00-5

3-phenyl-7-[4-(tetrahydrofurfuryloxy)phenyl]-1,5-dioxa-s-indacen-2,6-dione

413-330-9

134724-55-3

Aquatic Chronic 4

H413

 

H413

 

 

 

607-365-00-0

2-(2-amino-1,3-thiazol-4-yl)-(Z)-2-methoxyiminoacetyl chloride hydrochloride

410-620-7

119154-86-8

Acute Tox. 4 *

Skin Corr. 1B

Skin Sens. 1

H302

H314

H317

GHS05

GHS07

Dgr

H302

H314

H317

 

 

 

607-366-00-6

3,5-dimethylbenzoyl chloride

413-010-9

6613-44-1

Skin Corr. 1B

Skin Sens. 1

H314

H317

GHS05

GHS07

Dgr

H314

H317

 

 

 

607-367-00-1

potassium bis(N-carboxymethyl)-N-methyl-glycinato-(2-)N,O,O,N)-ferrate-(1-) monohydrate

411-640-9

153352-59-1

Acute Tox. 4 *

H302

GHS07

Wng

H302

 

 

 

607-368-00-7

1-(N,N-dimethylcarbamoyl)-3-tert-butyl-5-carbethoxymethylthio-1H—1,2,4-triazole

411-650-3

110895-43-7

Acute Tox. 3 *

Acute Tox. 3 *

Aquatic Acute 1

Aquatic Chronic 1

H331

H301

H400

H410

GHS06

GHS09

Dgr

H331

H301

H410

 

 

 

607-369-00-2

reaction mass of: trans-(2R)-5-acetoxy-1,3-oxathiolane-2-carboxylic acid;

cis-(2R)-5-acetoxy-1,3-oxathiolane-2-carboxylic acid

411-660-8

147027-04-1

Acute Tox. 4 *

Skin Irrit. 2

Eye Dam. 1

Skin Sens. 1

H302

H315

H318

H317

GHS05

GHS07

Dgr

H302

H315

H318

H317

 

 

 

607-370-00-8

2-[[2-(acetyloxy)-3-(1,1-dimethyl-ethyl)-5-methylphenyl]methyl]-6-(1,1-dimethylethyl)-4-methylphenol

412-210-3

41620-33-1

Aquatic Acute 1

Aquatic Chronic 1

H400

H410

GHS09

Wng

H410

 

 

 

607-371-00-3

3-ethyl 5-methyl 4-(2-chlorophenyl)-1,4-dihydro-2-[2-(1,3-dihydro-1,3-dioxo-(2H)isoindol-2-yl)-ethoxymethyl]-6-methyl-3,5-pyridinedicarboxylate

413-410-3

88150-62-3

Aquatic Chronic 4

H413

H413

 

 

 

607-372-00-9

ethoxylated bis phenol A di-(norbornene carboxylate)

412-410-0

Aquatic Chronic 3

H412

H412

 

 

 

607-373-00-4

(±) tetrahydrofurfuryl (R)-2-[4-(6-chloroquinoxalin-2-yloxy)phenyloxy]propionate

414-200-4

119738-06-6

Muta. 2

Repr. 1B

Acute Tox. 4 *

STOT RE 2 *

Aquatic Acute 1

Aquatic Chronic 1

H341

H360Df

H302

H373 **

H400

H410

GHS08

GHS07

GHS09

Dgr

H341

H360Df

H302

H373 **

H410

 

 

 

607-374-00-X

5-amino-2,4,6-triiodo-1,3-benzenedicarbonyldichloride

417-220-1

37441-29-5

Skin Sens. 1

Aquatic Chronic 2

H317

H411

GHS07

GHS09

Wng

H317

H411

 

 

 

607-375-00-5

reaction mass of: cis-4-hydroxy-3-(1,2,3,4-tetrahydro-3-(4-(4-trifluoromethylbenzyloxy)phenyl)-1-naphthyl)coumarin;

trans-4-hydroxy-3-(1,2,3,4-tetrahydro-3-(4-(4-trifluoromethylbenzyloxy)phenyl)-1-naphthyl)coumarin

421-960-0

90035-08-8

Acute Tox. 2 *

Acute Tox. 1

Acute Tox. 2 *

STOT RE 1

Aquatic Acute 1

Aquatic Chronic 1

H330

H310

H300

H372 **

H400

H410

GHS06

GHS08

GHS09

Dgr

H330

H310

H300

H372 **

H410

 

 

 

607-376-00-0

benzyl 2,4-dibromobutanoate

420-710-8

23085-60-1

Repr. 2

Skin Irrit. 2

Skin Sens. 1

Aquatic Acute 1

Aquatic Chronic 1

H361f ***

H315

H317

H400

H410

GHS08

GHS07

GHS09

Wng

H361f ***

H315

H317

H410

 

 

 

607-377-00-6

trans-4-cyclohexyl-L-proline monohydrochloride

419-160-1

90657-55-9

Repr. 2

Acute Tox. 4 *

Skin Irrit. 2

Eye Dam. 1

Skin Sens. 1

H361f ***

H302

H315

H318

H317

GHS08

GHS05

GHS07

Dgr

H361f ***

H302

H315

H318

H317

 

 

 

607-378-00-1

ammonium (Z)-α-methoxyimino-2-furylacetate

405-990-1

97148-39-5

Flam. Sol. 2

H228

GHS02

Dgr

H228

 

 

T

607-379-00-7

reaction mass of: 2-[N-(2-hydroxyethyl)stearamido]ethyl stearate;

sodium [bis[2-(stearoyloxy)ethyl]amino]methylsulfonate;

sodium [bis(2-hydroxyethyl)amino]methylsulfonate;

N,N-bis(2-hydroxyethyl)stearamide

401-230-8

 

Aquatic Chronic 3

H412

H412

 

 

 

607-380-00-2

reaction mass of: ammonium-1,2-bis(hexyloxycarbonyl)ethanesulfonate;

ammonium-1-hexyloxycarbonyl-2-octyloxycarbonylethanesulfonate;

ammonium-2-hexyloxycarbonyl-1-octyloxycarbonylethanesulfonate

407-320-3

Skin Irrit. 2

Eye Dam. 1

Aquatic Chronic 3

H315

H318

H412

GHS05

Dgr

H315

H318

H412

 

 

 

607-381-00-8

reaction mass of triesters of 2,2-bis(hydroxymethyl)butanol with C7-alkanoic acids and 2-ethylhexanoic acid

413-710-4

Aquatic Chronic 4

H413

H413

 

 

 

607-382-00-3

2-((4-amino-2-nitrophenyl)amino)benzoic acid

411-260-3

117907-43-4

Eye Dam. 1

Skin Sens. 1

Aquatic Chronic 3

H318

H317

H412

GHS05

GHS07

Dgr

H318

H317

H412

 

 

 

607-383-00-9

reaction mass of: 2,2,6,6-tetramethylpiperidin-4-yl-hexadecanoate;

2,2,6,6-tetramethylpiperidin-4-yl-octadecanoate

415-430-8

86403-32-9

Eye Dam. 1

Skin Sens. 1

Aquatic Acute 1

Aquatic Chronic 1

H318

H317

H400

H410

GHS05

GHS07

GHS09

Dgr

H318

H317

H410

 

 

 

607-384-00-4

reaction mass of: esters of C14-C15 branched alcohols with 3,5-di-t-butyl-4-hydroxyphenyl propionic acid;

C15 branched and linear alkyl 3,5-bis(1,1-dimethylethyl)-4-hydroxybenzenepropanoate;

C13 branched and linear alkyl 3,5-bis(1,1-dimethylethyl)-4-hydroxybenzenepropanoate

413-750-2

171090-93-0

Aquatic Chronic 4

H413

H413

 

 

 

607-385-00-X

Copolymer of vinyl-alcohol and vinyl acetate partially acetilized with 4-(2-(4-formylphenyl)ethenyl)-1-methylpyridinium methylsulfate

414-590-6

125229-74-5

Aquatic Chronic 2

H411

GHS09

H411

 

 

 

607-386-00-5

reaction mass of: tetradecanoic acid (42,5 -47,5 %);

poly(1-7)lactate esters of tetradecanoic acid (52,5 -57,5 %)

412-580-6

174591-51-6

Skin Irrit. 2

Eye Dam. 1

Skin Sens. 1

Aquatic Acute 1

Aquatic Chronic 1

H315

H318

H317

H400

H410

GHS05

GHS07

GHS09

Dgr

H315

H318

H317

H410

 

 

 

607-387-00-0

reaction mass of: dodecanoic acid (35-40 %);

poly(1-7)lactate esters of dodecanoic acid (60-65 %)

412-590-0

58856-63-6

Skin Irrit. 2

Eye Dam. 1

Skin Sens. 1

Aquatic Acute 1

Aquatic Chronic 1

H315

H318

H317

H400

H410

GHS05

GHS07

GHS09

Dgr

H315

H318

H317

H410

 

 

 

607-388-00-6

4-ethylamino-3-nitrobenzoic acid

412-090-2

2788-74-1

Acute Tox. 4 *

Skin Sens. 1

Aquatic Chronic 3

H302

H317

H412

GHS07

Wng

H302

H317

H412

 

 

 

607-389-00-1

trisodium N,N-bis(carboxymethyl)-3-amino-2-hydroxypropionate

414-130-4

119710-96-2

Acute Tox. 4 *

H302

GHS07

Wng

H302

 

 

 

607-390-00-7

1,2,3,4-tetrahydro-6-nitro-quinoxaline

414-270-6

41959-35-7

Acute Tox. 4 *

Aquatic Chronic 2

H302

H411

GHS07

GHS09

Wng

H302

H411

 

 

 

607-391-00-2

dimethylcyclopropane-1,1-dicarboxylate

414-240-2

6914-71-2

Aquatic Chronic 3

H412

H412

 

 

 

607-392-00-8

2-phenoxyethyl 4-((5-cyano-1,6-dihydro-2-hydroxy-1,4-dimethyl-6-oxo-3-pyridinyl)azo)benzoate

414-260-1

88938-37-8

Aquatic Chronic 4

H413

H413

 

 

 

607-393-00-3

3-(cis-1-propenyl)-7-amino-8-oxo-5-thia-1-azabicyclo[4.2.0]oct-2-ene-2-carboxylic acid

415-750-8

106447-44-3

Skin Sens. 1

H317

GHS07

Wng

H317

 

 

 

607-394-00-9

5-methylpyrazine-2-carboxylic acid

413-260-9

5521-55-1

Eye Dam. 1

H318

GHS05

Dgr

H318

 

 

 

607-395-00-4

reaction mass of: sodium 1-tridecyl-4-allyl-(2 or 3)-sulfobutanedioate;

sodium 1-dodecyl-4-allyl-(2 or 3)-sulfobutanedioate

410-230-7

Skin Corr. 1B

Skin Sens. 1

Aquatic Chronic 2

H314

H317

H411

GHS05

GHS07

GHS09

Dgr

H314

H317

H411

 

 

 

607-396-00-X

bis(1,2,2,6,6-pentamethyl-4-piperidinyl) 2-(4-methoxybenzylidene)malonate

414-840-4

147783-69-5

Aquatic Acute 1

Aquatic Chronic 1

H400

H410

GHS09

Wng

H410

 

 

 

▼M1

607-397-00-5

reaction mass of: Ca salicylates (branched C10-14 and C18-30 alkylated);

Ca phenates (branched C10-14 and C18-30 alkylated);

Ca sulfurised phenates (branched C10-14 and C18-30 alkylated)

415-930-6

Repr. 2

Skin Sens. 1

H361f***

H317

GHS08

GHS07

Wng

H361f***

H317

 

 

 

▼B

607-398-00-0

ethyl N-(5-chloro-3-(4-(diethylamino)-2-methylphenylimino)-4-methyl-6-oxo-1,4-cyclohexadienyl)carbamate

414-820-5

125630-94-6

Aquatic Acute 1

Aquatic Chronic 1

H400

H410

GHS09

Wng

H410

 

 

 

607-399-00-6

2,2-dimethyl 3-methyl-3-butenyl propanoate

415-610-6

104468-21-5

Skin Irrit. 2

Aquatic Chronic 3

H315

H412

GHS07

Wng

H315

H412

 

 

 

607-400-00-X

methyl 3-[[(dibutylamino)thioxomethyl]thio]propanoate

414-400-1

32750-89-3

Aquatic Acute 1

Aquatic Chronic 1

H400

H410

GHS09

Wng

H410

 

 

 

607-401-00-5

ethyl 3-hydroxy-5-oxo-3-cyclohexene-1-carboxylate

414-450-4

88805-65-6

Skin Irrit. 2

Eye Dam. 1

Skin Sens. 1

H315

H318

H317

GHS05

GHS07

Dgr

H315

H318

H317

 

 

 

607-402-00-0

methyl N-(phenoxycarbonyl)-L-valinate

414-500-5

153441-77-1

Aquatic Chronic 3

H412

H412

 

 

 

607-403-00-6

reaction mass of: bis(1S,2S,4S)-(1-benzyl-4-tert-butoxycarboxamido-2-hydroxy-5-phenyl)pentylammonium succinate;

isopropyl alcohol

414-810-0

STOT RE 2 *

Eye Dam. 1

Aquatic Acute 1

Aquatic Chronic 1

H373 **

H318

H400

H410

GHS08

GHS05

GHS09

Dgr

H373 **

H318

H410

 

 

 

607-404-00-1

reaction mass of: ((Z)-3,7-dimethyl-2,6-octadienyl)oxycarbonylpropanoic acid;

di-((E)-3,7-dimethyl-2,6-octadienyl) butandioate;

di-((Z)-3,7-dimethyl-2,6-octadienyl) butandioate;

(Z)-3,7-dimethyl-2,6-octadienyl butandioate;

((E)-3,7-dimethyl-2,6-octadienyl)oxycarbonylpropanoic acid

415-190-4

Skin Sens. 1

H317

GHS07

Wng

H317

 

 

 

607-405-00-7

2-hexyldecyl-p-hydroxybenzoate

415-380-7

148348-12-3

Aquatic Chronic 2

H411

GHS09

H411

 

 

 

607-406-00-2

potassium 2,5-dichlorobenzoate

415-700-5

184637-62-5

Acute Tox. 4 *

Eye Dam. 1

H302

H318

GHS05

GHS07

Dgr

H302

H318

 

 

 

607-407-00-8

ethyl 2-carboxy-3-(2-thienyl)propionate

415-680-8

143468-96-6

Skin Irrit. 2

Eye Dam. 1

Skin Sens. 1

H315

H318

H317

GHS05

GHS07

Dgr

H315

H318

H317

 

 

 

607-408-00-3

potassium N-(4-fluorophenyl)glycinate

415-710-1

184637-63-6

STOT RE 2 *

Eye Dam. 1

Skin Sens. 1

Aquatic Chronic 3

H373 **

H318

H317

H412

GHS08

GHS05

GHS07

Dgr

H373 **

H318

H317

H412

 

 

 

607-409-00-9

reaction mass of: (3R)-[1S-(1α, 2α, 6β-((2S)-2-methyl-1-oxo-butoxy)-8aγ)hexahydro-2,6-dimethyl-1-naphthalene]-3,5-dihydroxyheptanoic acid;

inert biomass from Aspergillus terreus

415-840-7

Skin Sens. 1

Aquatic Chronic 3

H317

H412

GHS07

Wng

H317

H412

 

 

 

607-410-00-4

mono[2-(dimethylamino)ethyl]monohydrogen-2-(hexadec-2-enyl)butanedioate and/or mono[2-(dimethylamino)ethyl]monohydrogen-3-(hexadec-2-enyl)butanedioate

415-880-5

779343-34-9

Skin Irrit. 2

Eye Dam. 1

Skin Sens. 1

Aquatic Acute 1

Aquatic Chronic 1

H315

H318

H317

H400

H410

GHS05

GHS07

GHS09

Dgr

H315

H318

H317

H410

 

 

 

607-411-00-X

oxiranemethanol, 4-methylbenzene-sulfonate, (S)-

417-210-7

70987-78-9

Carc. 1B

Muta. 2

Eye Dam. 1

Skin Sens. 1

Aquatic Chronic 2

H350

H341

H318

H317

H411

GHS08

GHS05

GHS07

GHS09

Dgr

H350

H341

H318

H317

H411

 

 

 

607-412-00-5

ethyl 2-(1-cyanocyclohexyl)acetate

415-970-4

133481-10-4

Acute Tox. 4 *

STOT RE 2 *

Aquatic Chronic 3

H302

H373 **

H412

GHS08

GHS07

Wng

H302

H373 **

H412

 

 

 

607-413-00-0

trans-4-phenyl-L-proline

416-020-1

96314-26-0

Repr. 2

Skin Sens. 1

H361f ***

H317

GHS08

GHS07

Wng

H361f ***

H317

 

 

 

607-414-00-6

tris(2-ethylhexyl)-4,4',4''-(1,3,5-triazine-2,4,6-triyltriimino)tribenzoate

402-070-1

88122-99-0

Aquatic Chronic 4

H413

H413

 

 

 

607-415-00-1

poly-(methyl methacrylate)-co-(butylmethacrylate)-co-(4-acryloxybutyl-isopropenyl-α, α-dimethylbenzyl carbamate)-co-(maleicanhydride)

419-590-1

Flam. Sol. 1

Skin Sens. 1

H228

H317

GHS02

GHS07

Dgr

H228

H317

 

 

T

607-416-00-7

4-(2-carboxymethylthio)ethoxy-1-hydroxy-5-isobutyloxycarbonylamino-N-(3-dodecyloxypropyl)-2-naphthamide

420-730-7

Aquatic Acute 1

Aquatic Chronic 1

H400

H410

GHS09

Wng

H410

 

 

 

▼M1

607-417-00-2

3-chloropropyl chloroformiate

425-770-9

628-11-5

Acute Tox. 3 *

Acute Tox. 4 *

STOT RE 2 *

Skin Irrit. 2

Eye Dam. 1

Skin Sens. 1

H331

H302

H373**

H315

H318

H317

GHS06

GHS05

GHS08

Dgr

H331

H302

H373**

H315

H318

H317

 

 

 

▼B

607-418-00-8

2-ethylhexyl 4-aminobenzoate

420-170-3

26218-04-2

Aquatic Acute 1

Aquatic Chronic 1

H400

H410

GHS09

Wng

H410

 

 

 

607-419-00-3

(3'-carboxymethyl-5-(2-(3-ethyl-3H-benzothiazol-2-ylidene)-1-methyl-ethylidene)-4,4'-dioxo-2'-thioxo-(2,5')bithiazolidinyliden-3-yl)-acetic acid

422-240-9

166596-68-5

Eye Dam. 1

Skin Sens. 1

H318

H317

GHS05

GHS07

Dgr

H318

H317

 

 

 

607-420-00-9

2,2-bis(hydroxymethyl)butanoic acid

424-090-1

10097-02-6

Eye Dam. 1

Aquatic Chronic 3

H318

H412

GHS05

Dgr

H318

H412

 

 

 

607-421-00-4

cypermethrin cis/trans +/- 40/60;

(RS)-α-cyano-3-phenoxybenzyl (1RS,3RS;1RS,3SR)-3-(2,2-dichlorovinyl)-2,2-dimethylcyclopropanecarboxylate

257-842-9

52315-07-8

Acute Tox. 4 *

Acute Tox. 4 *

STOT SE 3

Aquatic Acute 1

Aquatic Chronic 1

H332

H302

H335

H400

H410

GHS07

GHS09

Wng

H332

H302

H335

H410

 

 

 

▼M1

607-422-00-X

α-cypermethrin (ISO);

racemate comprising (R)-α-cyano-3-phenoxybenzyl (1S,3S)-3-(2,2-dichlorovinyl)-2,2-dimethylcyclopropanecarboxylate;

(S)-α-cyano-3-phenoxybenzyl (1R,3R)-3-(2,2-dichlorovinyl)-2,2-dimethylcyclopropanecarboxylate

257-842-9

67375-30-8

Acute Tox. 3 *

STOT RE 2 *

STOT SE 3

Aquatic Acute 1

Aquatic Chronic 1

H301

H373**

H335

H400

H410

GHS06

GHS08

GHS09

Dgr

H301

H373**

H335

H410

 

M=1000

 

▼B

607-423-00-5

esters of mecoprop and of mecoprop-P

Acute Tox. 4 *

Skin Sens. 1

Aquatic Acute 1

Aquatic Chronic 1

H302

H317

H400

H410

GHS07

GHS09

Wng

H302

H317

H410

 

 

A

607-424-00-0

trifloxystrobin (ISO);

(E,E)-α-methoxyimino-{2-[[[[1-[3-(trifluoromethyl)phenyl]ethylidene]amino]oxy]methyl]benzeneacetic acid methyl ester

141517-21-7

Skin Sens. 1

Aquatic Acute 1

Aquatic Chronic 1

H317

H400

H410

GHS07

GHS09

Wng

H317

H410

 

 

 

607-425-00-6

metalaxyl (ISO);

methyl-N-(2,6-dimethylphenyl)-N-(methoxyacetyl)-DL-alaninate

260-979-7

57837-19-1

Acute Tox. 4 *

Skin Sens. 1

Aquatic Chronic 3

H302

H317

H412

GHS07

Wng

H302

H317

H412

 

 

 

607-426-00-1

1,2-benzenedicarboxylic acid, dipentylester, branched and linear; [1]

n-pentyl-isopentylphthalate; [2]

di-n-pentyl phthalate; [3]

diisopentylphthalate [4]

284-032-2 [1]

- [2]

205-017-9 [3]

210-088-4 [4]

84777-06-0 [1]

- [2]

131-18-0 [3]

605-50-5 [4]

Repr. 1B

Aquatic Acute 1

H360FD

H400

GHS08

GHS09

Dgr

H360FD

H400

 

 

 

607-427-00-7

bromoxynil heptanoate (ISO);

2,6-dibromo-4-cyanophenyl heptanoate

260-300-4

56634-95-8

Repr. 2

Acute Tox. 4 *

Acute Tox. 4 *

Skin Sens. 1

Aquatic Acute 1

Aquatic Chronic 1

H361d ***

H332

H302

H317

H400

H410

GHS08

GHS07

GHS09

Wng

H361d ***

H332

H302

H317

H410

 

 

 

▼M1

607-428-00-2

tetrasodium ethylene diamine tetraacetate

200-573-9

64-02-8

Acute Tox. 4 *

Eye Dam. 1

H302

H318

GHS05

GHS07

Dgr

H302

H318

 

 

 

607-429-00-8

edetic acid;

(EDTA)

200-449-4

60-00-4

Eye Irrit. 2

H319

GHS07

Wng

H319

 

 

 

▼B

607-430-00-3

BBP;

benzyl butyl phthalate e

201-622-7

85-68-7

Repr. 1B

Aquatic Acute 1

Aquatic Chronic 1

H360Df

H400

H410

GHS08

GHS09

Dgr

H360Df

H410

 

 

 

607-431-00-9

prallethrin (ISO);

ETOC;

2-methyl-4-oxo-3-(prop-2-ynyl)cyclopent-2-en-1-yl 2,2-dimethyl-3-(2-methylprop-1-enyl)cyclopropanecarboxylate

245-387-9

23031-36-9

Acute Tox. 3 *

Acute Tox. 4 *

Aquatic Acute 1

Aquatic Chronic 1

H331

H302

H400

H410

GHS06

GHS09

Dgr

H331

H302

H410

 

 

 

607-432-00-4

S-metolachlor;

reaction mass of (S)-2-chloro-N-(2-ethyl-6-methyl-phenyl)-N-(2-methoxy-1-methyl-ethyl)-acetamide (80-100 %); [1] (R)-2-chloro-N-(2-ethyl-6-methyl-phenyl)-N-(2-methoxy-1-methyl-ethyl)-acetamide (0-20 %) [2]

- [1]

[2]

87392-12-9 [1]

178961-20-1 [2]

Skin Sens. 1

Aquatic Acute 1

Aquatic Chronic 1

H317

H400

H410

GHS07

GHS09

Wng

H317

H410

 

 

 

607-433-00-X

cypermethrin cis/trans +/- 80/20;

(RS)-α-cyano-3-phenoxybenzyl (1RS; 3RS; 1RS, 3SR)-3-(2,2-dichlorovinyl)-2,2-dimethylcyclopropanecarboxylate

257-842-9

52315-07-8

Acute Tox. 4 *

STOT SE 3

Skin Irrit. 2

Skin Sens. 1

Aquatic Acute 1

Aquatic Chronic 1

H302

H335

H315

H317

H400

H410

GHS07

GHS09

Wng

H302

H335

H315

H317

H410

 

 

 

607-434-00-5

mecoprop-P [1] and its salts;

(R)-2-(4-chloro-2-methylphenoxy)propionic acid

240-539-0

16484-77-8

Acute Tox. 4 *

Eye Dam. 1

Aquatic Chronic 2

H302

H318

H411

GHS05

GHS07

GHS09

Dgr

H302

H318

H411

 

 

 

607-435-00-0

2S-isopropyl-5R-methyl-1R-cyclohexyl 2,2-dihydroxyacetate

416-810-6

111969-64-3

STOT RE 2 *

Eye Dam. 1

Aquatic Chronic 2

H373 **

H318

H411

GHS08

GHS05

GHS09

Dgr

H373 **

H318

H411

 

 

 

607-436-00-6

2-hydroxy-3-(2-ethyl-4-methylimidazoyl)propyl neodecanoate

417-350-9

Skin Irrit. 2

Eye Dam. 1

Aquatic Acute 1

Aquatic Chronic 1

H315

H318

H400

H410

GHS05

GHS09

Dgr

H315

H318

H410

 

 

 

607-437-00-1

3-(4-aminophenyl)-2-cyano-2-propenoic acid

417-480-6

252977-62-1

Skin Sens. 1

H317

GHS07

Wng

H317

 

 

 

607-438-00-7

methyl-2-[(aminosulfonyl)methyl]benzoate

419-010-5

112941-26-1

Acute Tox. 4 *

Eye Irrit. 2

H302

H319

GHS07

Wng

H302

H319

 

 

 

607-439-00-2

methyl tetrahydro-2-furancarboxylate

420-670-1

37443-42-8

Eye Dam. 1

H318

GHS05

Dgr

H318

 

 

 

607-440-00-8

methyl 2-aminosulfonyl-6-(trifluoromethyl)pyridine-3-c arboxylate

421-220-7

144740-59-0

Skin Sens. 1

Aquatic Chronic 2

H317

H411

GHS07

GHS09

Wng

H317

H411

 

 

 

607-441-00-3

3-[3-(2-dodecyloxy-5-methylphenylcarbamoyl)-4-hydroxy-1-naphthylthio]propionic acid

421-490-6

167684-63-1

Aquatic Chronic 4

H413

H413

 

 

 

607-442-00-9

benzyl [hydroxy-(4-phenylbutyl)phosphinyl] acetate

416-050-5

87460-09-1

Eye Dam. 1

H318

GHS05

Dgr

H318

 

 

 

▼M1 —————

▼B

607-444-00-X

reaction mass of: cis—1,4-dimethylcyclohexyl dibenzoate;

trans—1,4-dimethylcyclohexyl dibenzoate

416-230-3

35541-81-2

Aquatic Chronic 4

H413

H413

 

 

 

607-445-00-5

Iron (III) tris(4-methylbenzenesulfonate)

420-960-8

77214-82-5

Eye Dam. 1

H318

GHS05

Dgr

H318

 

 

 

607-446-00-0

methyl 2-[4-(2-chloro-4-nitrophenylazo)-3-(1-oxopropyl)amino]phenylaminopropionate

416-240-8

155522-12-6

Skin Sens. 1

Aquatic Chronic 4

H317

H413

GHS07

Wng

H317

H413

 

 

 

607-447-00-6

sodium 4-[4-(4-hydroxyphenylazo)phenylamino]-3-nitrobenzenesulfonate

416-370-5

156738-27-1

Skin Sens. 1

Aquatic Chronic 3

H317

H412

GHS07

Wng

H317

H412

 

 

 

607-448-00-1

2,3,5,6-tetrafluorobenzoic acid

416-800-1

652-18-6

Skin Irrit. 2

Eye Dam. 1

H315

H318

GHS05

Dgr

H315

H318

 

 

 

607-449-00-7

reaction mass of: 4,4',4''-[(2,4,6-trioxo-1,3,5(2H,4H,6H)-triazine-1,3,5-triyl)tris[methylene(3,5,5-trimethyl-3,1-cyclohexanediyl)iminocarbonyloxy-2,1-ethanediyl(ethyl)amino]]trisbenzenediazoniumtri[bis(2-methylpropyl)naphthalenesulfonate];

4,4',4'',4'''-[[5,5'-[carbonylbis[imino(1,5,5-trimethyl-3,1-cyclohexanediyl)methylene]]-2,4,6-trioxo-1,3,5(2H,4H,6H)-triazine-1,1',3,3'-tetrayl]tetrakis[methylene(3,5,5-trimethyl-3,1-cyclohexanediyl)iminocarbonyloxy-2,1-ethanediyl(ethyl)amino]]tetrakisbenzenediazoniumtetra[bis(2-methylpropyl)naphthalenesulfonate]

417-080-1

Self-react. D ****

Skin Sens. 1

Aquatic Acute 1

Aquatic Chronic 1

H242

H317

H400

H410

GHS02

GHS07

GHS09

Dgr

H242

H317

H410

 

 

 

607-450-00-2

2-mercaptobenzothiazolyl-(Z)-(2-aminothiazol-4-yl)-2-(tert-butoxycarbonyl) isopropoxyiminoacetate

419-040-9

89604-92-2

Aquatic Chronic 4

H413

H413

 

 

 

607-451-00-8

4-[4-amino-5-hydroxy-3-(4-(2-sulfoxyethylsulfonyl)phenylazo)-2,7-disulfonapht-6-ylazo]-6-[3-(4-amino-5-hydroxy-3-(4-(2-sulfoxyethylsulfonyl)phenylazo)-2,7-disulfonapht-6-ylazo]phenylcarbonylamino]benzenesulfonic acid, sodium salt

417-640-5

161935-19-9

Eye Dam. 1

Skin Sens. 1

H318

H317

GHS05

GHS07

Dgr

H318

H317

 

 

 

607-453-00-9

4-benzyl-2,6-dihydroxy-4-aza-heptylene bis(2,2-dimethyloctanoate)

418-100-1

172964-15-7

Skin Sens. 1

Aquatic Chronic 4

H317

H413

GHS07

Wng

H317

H413

 

 

 

607-454-00-4

reaction mass of: trans-2-(1-methylethyl)-1,3-dioxane-5-carboxylic acid;

cis-2-(1-methylethyl)-1,3-dioxane-5-carboxylic acid

418-170-3

116193-72-7

Eye Dam. 1

Aquatic Chronic 3

H318

H412

GHS05

Dgr

H318

H412

 

 

 

607-455-00-X

1-amino-4-(3-[4-chloro-6-(2,5-di-sulfophenylamino)-1,3,5-triazin-2-ylamino]-2,2-dimethyl-propylamino)-anthraquinone-2-sulfonic acid, sodium/lithium salt

419-520-8

172890-93-6

Skin Sens. 1

H317

GHS07

Wng

H317

 

 

 

607-456-00-5

3-amino-4-chlorobenzoic acid, hexadecyl ester

419-700-6

143269-74-3

Aquatic Chronic 2

H411

GHS09

H411

 

 

 

607-457-00-0

tetrasodium dihydrogen 1,1''-dihydroxy-8,8''-[p-phenylbis(imino-{6-[4-(2-aminoethyl)piperazin-1-yl]}-1,3,5-triazine-4,2-diyl-imino)]bis(2,2'-azonaphthalene-1',3,6-trisulfonate)

420-350-1

172277-97-3

Eye Dam. 1

Aquatic Chronic 2

H318

H411

GHS05

GHS09

Dgr

H318

H411

 

 

 

607-458-00-6

reaction mass of: 2-ethyl-[2,6-dibromo-4-[1-[3,5-dibromo-4-(2-hydroxyethoxy)phenyl]-1-methylethyl]phenoxy]propenoate;

2,2'-diethyl-[4,4'-bis(2,6-dibromophenoxy)-1-methylethylidene] dipropenoate;

2,2'-[(1-methylethylidene)bis[[2,6-dibromo-4,1-phenylene)oxy]ethanol]]

420-850-1

Aquatic Chronic 2

H411

GHS09

H411

 

 

 

607-459-00-1

isopentyl 4-{2-[5-cyano-1,2,3,6-tetrahydro-1-(2-isopropoxyethoxy-carbonylmethyl)-4-methyl-2,6-dioxo-3-pyridylidene]hydrazino}benzoate

418-930-4

Aquatic Chronic 4

H413

H413

 

 

 

607-460-00-7

3-tridecyloxy-propyl-ammonium 9-octadecenoate

418-990-1

778577-53-0

STOT RE 2 *

Eye Irrit. 2

Skin Irrit. 2

Aquatic Acute 1

Aquatic Chronic 1

H373 **

H319

H315

H400

H410

GHS08

GHS07

GHS09

Wng

H373 **

H319

H315

H410

 

 

 

607-461-00-2

reaction mass of: pentasodium 2-{4-{3-methyl-4-[6-sulfonato-4-(2-sulfonato-phenylazo)-naphthalen-1-ylazo]-phenylamino}-6-[3-(2-sulfato-ethanesulfonyl)-phenylamino]-1,3,5-triazin-2-ylamino}-benzene-1,4-disulfonate;

pentasodium 2-{4-{3-methyl-4-[7-sulfonato-4-(2-sulfonato-phenylazo)-naphthalen-1-ylazo]-phenylamino}-6-[3-(2-sulfato-ethanesulfonyl)-phenylamino]-1,3,5-triazin-2-ylamino}-benzene-1,4-disulfonate

421-160-1

Aquatic Chronic 3

H412

H412

 

 

 

607-462-00-8

reaction mass of: 1-hexyl acetate;

2-methyl-1-pentyl acetate;

3-methyl-1-pentyl acetate;

4-methyl-1-pentyl acetate;

other mixed linear and branched C6-alkyl acetates

421-230-1

88230-35-7

Aquatic Chronic 2

H411

GHS09

H411

 

 

 

607-463-00-3

3-(phenothiazin-10-yl)propionic acid

421-260-5

362-03-8

Aquatic Chronic 2

H411

GHS09

H411

 

 

 

607-464-00-9

reaction mass of: 7-chloro-1-ethyl-6-fluoro-1,4-dihydro-4-oxo-quinoline-3-carboxylic acid;

5-chloro-1-ethyl-6-fluoro-1,4-dihydro-4-oxo-quinoline-3-carboxylic acid

421-280-4

 

Aquatic Chronic 3

H412

H412

 

 

 

607-465-00-4

tris(2-hydroxyethyl)ammonium 7-{4-[4-(2-cyanoamino-4-hydroxy-6-oxidopyrimidin-5-ylazo)benzamido]-2-ethoxy-phenylazo}naphthalene-1,3-disulfonate

421-440-3

778583-04-3

Aquatic Chronic 3

H412

H412

 

 

 

607-466-00-X

reaction mass of: phenyl 1-(1-[2-chloro-5-(hexadecyloxycarbonyl)phenylcarbamoyl]-3,3-dimethyl-2-oxobutyl)-1H—2,3,3a,7a-tetrahydrobenzotriazole-5-carboxylate;

phenyl 2-(1-(2-chloro-5-(hexadecyloxycarbonyl)phenylcarbamoyl)-3,3-dimethyl-2-oxobutyl)-1H—2,3,3a,7a-tetrahydrobenzotriazole-5-carboxylate;

phenyl 3-(1-(2-chloro-5-(hexadecyloxycarbonyl)phenylcarbamoyl)-3,3-dimethyl-2-oxobutyl)-1H—2,3,3a,7a-tetrahydrobenzotriazole-5-carboxylate

421-480-1

Aquatic Chronic 2

H411

GHS09

H411

 

 

 

607-467-00-5

1,1,3,3-tetrabutyl-1,3-ditinoxydicaprylate

419-430-9

56533-00-7

Acute Tox. 4 *

Acute Tox. 4 *

STOT RE 2 *

Skin Corr. 1B

Aquatic Acute 1

Aquatic Chronic 1

H312

H302

H373 **

H314

H400

H410

GHS08

GHS05

GHS07

GHS09

Dgr

H312

H302

H373 **

H314

H410

 

 

 

607-468-00-0

reaction mass of: monosodium 4-((4-(5-sulfonato-2-methoxyphenylamino)-6-chloro-1,3,5-triazine-2-yl)amino)-2-((1,4-dimethyl-6-oxido-2-oxo-5-sulfonatomethyl-1,2-dihydropyridine-3-yl)azo)benzenesulfonate;

disodium 4-((4-(5-sulfonato-2-methoxyphenylamino)-6-chloro-1,3,5-triazine-2-yl)amino)-2-((1,4-dimethyl-6-oxido-2-oxo-5-sulfonatomethyl-1,2-dihydropyridine-3-yl)azo)benzenesulfonate;

trisodium 4-((4-(5-sulfonato-2-methoxyphenylamino)-6-chloro-1,3,5-triazine-2-yl)amino)-2-((1,4-dimethyl-6-oxido-2-oxo-5-sulfonatomethyl-1,2-dihydropyridine-3-yl)azo)benzenesulfonate;

tetrasodium 4-((4-(5-sulfonato-2-methoxyphenylamino)-6-chloro-1,3,5-triazine-2-yl)amino)-2-((1,4-dimethyl-6-oxido-2-oxo-5-sulfonatomethyl-1,2-dihydropyridine-3-yl)azo)benzenesulfonate

419-450-8

Skin Sens. 1

H317

GHS07

Wng

H317

 

 

 

607-469-00-6

disodium 7-((4,6-bis(3-diethylaminopropylamino)-1,3,5-triazine-2-yl)amino)-4-hydroxy-3-(4-(4-sulfonatophenylazo)phenylazo)-2-naphthalene sulfonate

419-460-2

120029-06-3

Aquatic Chronic 3

H412

H412

 

 

 

607-470-00-1

potassium sodium 6,13-dichloro-3,10-bis{2-[4-[3-(2-hydroxysulphonyloxyethanesulfonyl)phenylamino]-6-(2,5-disulfonatophenylamino)-1,3,5-triazin-2-ylamino]ethylamino}benzo[5,6][1,4]oxazino[2,3-b]phenoxazine-4,11-disulfonate

414-100-0

154336-20-6

Eye Dam. 1

Aquatic Chronic 3

H318

H412

GHS05

Dgr

H318

H412

 

 

 

▼M1

607-471-00-7

1,6-bis((dibenzylthiocarbamoyl)disulfanyl)hexane

429-280-6

151900-44-6

Aquatic Chronic 4

H413

H413

 

 

 

▼M1 —————

▼M1

607-473-00-8

pentaerythritol, dipentaerythritol, fatty acids, C6-10, mixed esters with adipic acid, heptanoic acid and isostearic acid

426-590-3

187412-41-5

Skin Sens. 1

H317

GHS07

Wng

H317

 

 

 

▼B

607-474-00-3

(4-(4-(4-dimethylaminobenzyliden-1-yl)-3-methyl-5-oxo-2-pyrazolin-1-yl)benzoic acid

410-430-4

117573-89-4

Aquatic Chronic 4

H413

H413

 

 

 

607-475-00-9

reaction mass of: tetrasodium 7-(4-[4-chloro-6-[methyl-(3-sulfonatophenyl)amino]-1,3,5-triazin-2-ylamino]-2-ureidophenylazo)naphthalene-1,3,6-trisulfonate;

tetrasodium 7-(4-[4-chloro-6-[methyl-(4-sulfonatophenyl)amino]-1,3,5-triazin-2-ylamino]-2-ureidophenylazo)naphthalene-1,3,6-trisulfonate (1:1)

412-940-2

148878-18-6

Skin Sens. 1

H317

GHS07

Wng

H317

 

 

 

607-476-00-4

trisodium N,N-bis(carboxymethyl)-β-alanine

414-070-9

129050-62-0

Skin Corr. 1B

Aquatic Chronic 3

H314

H412

GHS05

Dgr

H314

H412

 

 

 

▼M1

607-477-00-X

(1α5α6α)-6-nitro-3-benzyl-3-azabicyclo[3.1.0]hexane methanesulfonate salt

426-740-8

Acute Tox. 4 *

Eye Dam. 1

Aquatic Chronic 2

H302

H318

H411

GHS05

GHS07

GHS09

Dgr

H302

H318

H411

 

 

 

▼B

607-478-00-5

tetramethylammonium hydrogen phthalate

416-900-5

79723-02-7

Acute Tox. 3 *

STOT RE 2 *

Aquatic Acute 1

H301

H373 **

H400

GHS06

GHS08

GHS09

Dgr

H301

H373 **

H400

 

 

 

607-479-00-0

hexadecyl 4-chloro-3-[2-(5,5-dimethyl-2,4-dioxo-1,3-oxazolidin-3-yl)-4,4-dimethyl-3-oxopentamido]benzoate

418-550-9

168689-49-4

Aquatic Chronic 4

H413

H413

 

 

 

607-480-00-6

1,2-benzenedicarboxylic acid;

di-C7-11-branched and linear alkylesters

271-084-6

68515-42-4

Repr. 1B

H360Df

GHS08

Dgr

H360Df

 

 

 

▼M1

607-481-00-1

reaction mass of: trihexyl citrate;

dihexyloctyl citrate;

dioctylhexyl citrate;

dihexyldecyl citrate

430-290-8

Aquatic Chronic 4

H413

H413

 

 

 

607-482-00-7

N-[1-(S)-ethoxycarbonyl-3-phenylpropyl]-l-alanyl-N-carboxyanhydride

430-360-8

84793-24-8

Eye Dam. 1

Skin Sens. 1

H318

H317

GHS05

GHS07

Dgr

H318

H317

 

 

 

607-483-00-2

1,2-benzenedicarboxylic acid;

di-C6-8-branched alkylesters, C7-rich

276-158-1

71888-89-6

Repr. 1B

H360D***

GHS08

Dgr

H360D***

 

 

 

607-484-00-8

ethyl 2-{[3-acetylamino-4-(6-bromo-2-methyl-1,3-dioxo-2,3-dihydro-1H-isoindol-5-ylazo)phenyl]ethylamino}propionate

430-480-0

221452-67-1

Aquatic Chronic 4

H413

H413

 

 

 

607-485-00-3

(3S-trans)-phenyl-3-[(1,3-benzodioxol-5-yloxy)methyl]-4-(4-fluorophenyl)-1-piperidinecarboxylate

430-510-2

Aquatic Chronic 4

H413

H413

 

 

 

607-486-00-9

potassium sodium 5'-(6-chloro-4-(2-(2-vinylsulfonylethoxy)ethylamino)-1,3,5-triazin-2-ylamino)-4'-hydroxy-2,3'-azodinaphthalene-1,2',5,7'-disulfonate

402-110-8

110081-40-8

Aquatic Chronic 3

H412

H412

 

 

 

▼B

607-487-00-4

reaction mass of: disodium 4-(3-ethoxycarbonyl-4-(5-(3-ethoxycarbonyl-5-hydroxy-1-(4-sulfonatophenyl)pyrazol-4-yl)penta-2,4-dienylidene)-4,5-dihydro-5-oxopyrazol-1-yl)benzenesulfonate;

trisodium 4-(3-ethoxycarbonyl-4-(5-(3-ethoxycarbonyl-5-oxido-1-(4-sulfonatophenyl)pyrazol-4-yl)penta-2,4-dienylidene)-4,5-dihydro-5-oxopyrazol-1-yl)benzenesulfonate

402-660-9

Repr. 1B

Aquatic Chronic 3

H360D ***

H412

GHS08

Dgr

H360D ***

H412

 

 

 

607-488-00-X

ethyl (2-acetylamino-5-fluoro-4-isothiocyanatophenoxy)acetate

414-210-9

147379-38-2

Aquatic Acute 1

Aquatic Chronic 1

H400

H410

GHS09

Wng

H410

 

 

 

607-489-00-5

reaction mass of: 2-ethylhexyl linolenate, linoleate and oleate;

2-ethylhexyl epoxyoleate;

2-ethylhexyl diepoxylinoleate;

2-ethylhexyl triepoxylinolenate

414-890-7

71302-79-9

Skin Sens. 1

H317

GHS07

Wng

H317

 

 

 

607-490-00-0

N-[2-hydroxy-3-(C12-16-alkyloxy)propyl]-N-methyl glycinate

415-060-7

Eye Dam. 1

Skin Sens. 1

H318

H317

GHS05

GHS07

Dgr

H318

H317

 

 

 

▼M1

607-491-00-6

reaction mass of: diester of 4,4'-methylenebis[2-(2-hydroxy-5-methylbenzyl)-3,6-dimethylphenol] and 6-diazo-5,6-dihydro-5-oxonaphthalene-1-sulfonic acid (1:2);

triester of 4,4'-methylenebis[2-(2-hydroxy-5-methylbenzyl)-3,6-dimethylphenol] and 6-diazo-5,6-dihydro-5-oxonaphthalene-1-sulfonic acid (1:3)

427-140-9

Carc. 2

H351

GHS08

Wng

H351

 

 

 

▼B

607-492-00-1

2-(1-(3',3'-dimethyl-1'-cyclohexyl)ethoxy)-2-methyl propyl propanoate

415-490-5

141773-73-1

Aquatic Chronic 2

H411

GHS09

H411

 

 

 

607-493-00-7

methyl (3aR,4R,7aR)-2-methyl-4-(1S,2R,3-triacetoxypropyl)-3a,7a-dihydro-4H-pyrano[3,4-d]oxazole-6-carboxylate

415-670-3

78850-37-0

Eye Dam. 1

H318

GHS05

Dgr

H318

 

 

 

607-494-00-2

bis(2-ethylhexyl)octylphosphonate

417-170-0

52894-02-7

Aquatic Acute 1

Aquatic Chronic 1

H400

H410

GHS09

Wng

H410

 

 

 

607-495-00-8

sodium 4-sulfophenyl-6-((1-oxononyl)amino)hexanoate

417-550-6

168151-92-6

Skin Sens. 1

H317

GHS07

Wng

H317

 

 

 

607-496-00-3

2,2'-methylenebis(4,6-di-tert-butyl-phenyl)-2-ethylhexyl phosphite

418-310-3

126050-54-2

Aquatic Chronic 4

H413

H413

 

 

 

607-497-00-9

cerium oxide isostearate

419-760-3

Aquatic Chronic 4

H413

H413

 

 

 

607-498-00-4

(E)-3,7-dimethyl-2,6-octadienylhexadecanoate

421-370-3

3681-73-0

Skin Irrit. 2

Aquatic Chronic 4

H315

H413

GHS07

Wng

H315

H413

 

 

 

607-499-00-X

bis(dimethyl-(2-hydroxyethyl)ammonium) 1,2-ethanediyl-bis(2-hexadecenylsuccinate)

421-660-1

Eye Dam. 1

Skin Sens. 1

Aquatic Chronic 2

H318

H317

H411

GHS05

GHS07

GHS09

Dgr

H318

H317

H411

 

 

 

607-500-00-3

calcium 2,2,bis[(5-tetrapropylene-2-hydroxy)phenyl]ethanoate

421-670-4

Skin Irrit. 2

Aquatic Acute 1

Aquatic Chronic 1

H315

H400

H410

GHS07

GHS09

Wng

H315

H410

 

 

 

607-501-00-9

reaction mass of: triphenylthiophosphate and tertiary butylated phenyl derivatives

421-820-9

192268-65-8

Aquatic Chronic 4

H413

H413

 

 

 

607-502-00-4

(N-benzyl-N,N,N-tributyl)ammonium 4-dodecylbenzenesulfonate

422-200-0

178277-55-9

Skin Corr. 1B

Acute Tox. 4 *

Aquatic Chronic 2

H314

H302

H411

GHS05

GHS07

GHS09

Dgr

H314

H302

H411

 

 

 

607-503-00-X

2,4,6-tri-n-propyl-2,4,6-trioxo-1,3,5,2,4,6-trioxatriphosphorinane

422-210-5

68957-94-8

Skin Corr. 1B

H314

GHS05

Dgr

H314

 

 

 

▼M6

607-504-00-5

diammonium 1-hydroxy-2-(4-(4-carboxyphenylazo)-2,5-dimethoxyphenylazo)-7-amino-3-naphthalenesulfonate

422-670-7

Repr. 2

Acute Tox. 3 *

STOT RE 2 *

Aquatic Acute 1

Aquatic Chronic 1

H361f

H301

H373**

H400

H410

GHS06

GHS08

GHS09

Dgr

H361f

H301

H373**

H410

 

 

 

▼B

607-505-00-0

pentasodium 7-(4-(4-(5-amino-4-sulfonato-2-(4-((2-(sulfonato-ethoxy)sulfonyl)phenylazo)phenylamino)-6-chloro-1,3,5-triazin-2-yl)amino-2-ureidophenylazo)naphtalene-1,3,6-trisulfonate

422-930-1

 

Aquatic Chronic 3

H412

H412

 

 

 

607-506-00-6

reaction mass of: strontium (4-chloro-2-((4,5-dihydro-3-methyl-5-oxo-1-(3-sulfonatophenyl)-1H-pyrazol-4-yl)azo)-5-methyl)benzenesulfonate;

disodium (4-chloro-2-((4,5-dihydro-3-methyl-5-oxo-1-(3-sulfonatophenyl)-1H-pyrazol-4-yl)azo)-5-methyl)benzenesulfonate

422-970-8

 

Aquatic Chronic 2

H411

GHS09

H411

 

 

 

607-507-00-1

potassium, sodium 2,4-diamino-3-[4-(2-sulfonatoethoxysulfonyl)phenylazo]-5-[4-(2-sulfonatoethoxysulfonyl)-2-sulfonatophenylazo]-benzenesulfonate

422-980-2

187026-95-5

Eye Dam. 1

H318

GHS05

Dgr

H318

 

 

 

607-508-00-7

disodium 3,3'-[iminobis[sulfonyl-4,1-phenylene-(5-hydroxy-3-methylpyrazole-1,4-diyl)azo-4,1-phenylenesulfonylimino-(4-amino-6-hydroxypyrimidine-2,5-diyl)azo-4,1-phenylenesulfonylimino(4-amino-6-hydroxypyrimidine-2,5-diyl)azo]bis(benzenesulfonate)]

423-110-4

Eye Dam. 1

H318

GHS05

Dgr

H318

 

 

 

▼M1

607-509-00-2

2-phenoxyethyl 4-aminobenzoate

430-880-5

88938-23-2

Aquatic Chronic 2

H411

GHS09

H411

 

 

 

607-510-00-8

(2S,5R)-6,6-dibromo-3,3-dimethyl-7-oxo-4-thia-1-azabicyclo[3.2.0]heptane-2-carboxylic acid 4,4-dioxide

427-200-4

76646-91-8

Acute Tox. 4 *

Skin Irrit. 2

Eye Dam. 1

Skin Sens. 1

H302

H315

H318

H317

GHS05

GHS07

Dgr

H302

H315

H318

H317

 

 

 

607-511-00-3

reaction mass of: 4-[(3-decyloxypropyl)(3-isobutoxy-1-isobutoxycarbonyl-3-oxopropyl)amino]-4-oxobutyric acid;

4-[(3-isobutoxy-1-isobutoxycarbonyl-3-oxopropyl)(3-octyloxypropyl)amino]-4-oxobutyric acid

423-750-4

Eye Irrit. 2

Aquatic Chronic 2

H319

H411

GHS07

GHS09

Wng

H319

H411

 

 

 

▼B

607-512-00-9

trisodium 2,4-diamino-3,5-bis-[4-(2-sulfonatoethoxy)sulfonyl)phenylazo]benzenesulfonate

423-970-0

182926-43-8

Aquatic Chronic 3

H412

H412

 

 

 

607-513-00-4

reaction mass of: trisodium 4-benzoylamino-6-(6-ethenesulfonyl-1-sulfato-naphthalen-2-ylazo)-5-hydroxynaphthalene-2,7-disulfonate;

5-(benzoylamino)-4-hydroxy-3-((1-sulfo-6-((2-(sulfooxy)ethyl)sulfonyl)-2-naphthyl)azo)naphthalene-2,7-disulfonic acid sodium salt;

5-(benzoylamino)-4-hydroxy-3-((1-sulfo-6-((2-(sulfooxy)ethyl)sulfonyl)-2-naphthyl)azo)naphthalene-2,7-disulfonic acid

423-200-3

Eye Dam. 1

Skin Sens. 1

Aquatic Chronic 3

H318

H317

H412

GHS05

GHS07

Dgr

H318

H317

H412

 

 

 

▼M1

607-514-00-X

potassium N-(1-methoxy-1-oxobut-2-en-3-yl)valinate

427-240-2

134841-35-3

Skin Sens. 1

H317

GHS07

Wng

H317

 

 

 

▼B

607-515-00-5

reaction mass of: disodium hexyldiphenyl ether disulphonate;

disodium dihexyldiphenyl ether disulphonate

429-650-7

147732-60-3

Eye Irrit. 2

Aquatic Chronic 2

H319

H411

GHS07

GHS09

Wng

H319

H411

 

 

 

607-516-00-0

N,N'-bis(trifluoroacetyl)-S,S'-bis-L-homocysteine

429-670-6

105996-54-1

Eye Dam. 1

Skin Sens. 1

H318

H317

GHS05

GHS07

Dgr

H318

H317

 

 

 

607-517-00-6

(S)-α-(acetylthio)benzenepropanoic acid

430-300-0

76932-17-7

Acute Tox. 4 *

Eye Dam. 1

Skin Sens. 1

H302

H318

H317

GHS05

GHS07

Dgr

H302

H318

H317

 

 

 

▼M6

607-518-00-1

3-oxoandrost-4-ene-17-β-carboxylic acid

414-990-0

302-97-6

Repr. 2

Aquatic Chronic 4

H361f

H413

GHS08

Wng

H361f

H413

 

 

 

▼M1

607-519-00-7

poly-[((4-((4-ethyl-ethylene)amino)phenyl)-((4-(ethyl-(2-oxyethylene)amino)phenyl)methinyl)cyclohexa-2,5-dienylidene)-N-ethyl-N-(2-hydroxyethyl)ammonium acetate]

427-280-0

176429-27-9

STOT SE 3

Skin Irrit. 2

Eye Dam. 1

Aquatic Acute 1

Aquatic Chronic 1

H335

H315

H318

H400

H410

GHS05

GHS07

GHS09

Dgr

H335

H315

H318

H410

 

 

 

607-520-00-2

reaction mass of: sodium 4,5-dihydro-2-[(propionato)(C6-18)alkyl]-3H-imidazolium-N-ethylphosphate;

disodium 4,5-dihydro-2-[(dipropionato)(C6-18)alkyl]-3H-imidazolium-N-ethylphosphate

427-740-0

Eye Dam. 1

Skin Sens. 1

H318

H317

GHS05

GHS07

Dgr

H318

H317

 

 

 

607-521-00-8

tetraethyl N,N'-(methylenedicyclohexane-4,1-diyl)bis-dl-aspartate

429-270-1

136210-30-5

Skin Sens. 1

Aquatic Chronic 3

H317

H412

GHS07

Wng

H317

H412

 

 

 

607-522-00-3

sodium salt of the polymer of: sodium 2-methyl-buta-1,3-diene-1-sulfonate with acrylic acid and 2-hydroxyethyl-2-methylacrylate

429-720-7

184246-86-4

Aquatic Chronic 3

H412

H412

 

 

 

607-523-00-9

reaction mass of mono to tetra(lithium and/or sodium)3-amino-10-[4-(4-amino-3-sulfonatoanilino)-6-[methyl-(2-sulfonatoethyl)amino]-1,3,5-triazin-2-ylamino]-6-13-dichlorobenzo[1,2-B:4,5-B']di[1,4]benzoxazine-4,11-disulfonate; mono to tetra(lithium and/or sodium)3-amino-10-[4,6-bis(4-amino-3-sulfonatoanilino)-1,3,5-triazin-2-ylamino]-6-13-dichlorobenzo[1,2-B:4,5-B']di[1,4]benzoxazine-4,11-disulfonate; mono to penta(lithium and/or sodium)10,10'-diamino-6,6',13,13'-tetrachloro-3,3'-[6-[methyl-(2-sulfonatoethyl)amino]-1,3,5-triazin-2,4-diyldiimino]bis[benzo[1,2-B:4,5-B']di[1,4]benzoxazine-4,11-disulfonate; mono to hepta(lithium and/or sodium)10-amino-6,6',13,13'-tetrachloro-10'[4-(4-amino-3-sulfonatoanilino)-[6-methyl-(2-sulfonatoethyl)amino]-1,3,5-triazin-2,4-diimino]bis[benzo[1,2-B:4,5-B']di[1,4]benzoxazine-4,11-disulfonate; mono to hepta(lithium and/or sodium)10,10'-diamino-6,6',3,3'[(2-sulfonato)-1,4-phenylenediiminobis[6-methyl-(2-sulfonatoethyl)amino]-1,3,5-triazin-2,4-diyldiimino]bis[benzo[1,2-B:4,5-B']di[1,4]benzoxazine-4,11-disulfonate

430-200-7

Eye Dam. 1

Aquatic Chronic 3

H318

H412

GHS05

Dgr

H318

H412

 

 

 

607-524-00-4

tall oil 2-[(tetrahydro-2H-pyran-2-yl) thio]ethyl esters

430-310-5

Aquatic Chronic 4

H413

 

H413

 

 

 

607-525-00-X

(Z)-2-methoxymino-2-[2-(tritylamino)thiazol-4-yl]acetic acid

431-520-1

64485-90-1

Flam. Sol. 1****

Carc. 2

Aquatic Chronic 3

H228

H351

H412

GHS02

GHS08

Dgr

H228

H351

H412

 

 

 

▼B

607-526-00-5

cartap (ISO);

1,3-bis(carbamoylthio)-2-(dimethylamino)propane

15263-53-3

Aquatic Acute 1

Aquatic Chronic 1

H400

H410

GHS09

Wng

H410

 

 

 

607-527-00-0

reaction mass of: 1-(1'H,1'H,2'H,2'H-tridecafluorooctyl)-12-(1''H,1''H,2''H,2''H-tridecafluorooctyl)dodecanedioate;

1-(1'H,1'H,2'H,2'H-tridecafluorooctyl)-12-(1''H,1''H,2''H,2''H-heptdecafluorodecyl)dodecanedioate;

1-(1'H,1'H,2'H,2'H-tridecafluorooctyl)-12-(1''H,1''H,2''H,2''H-heneicosafluorododecyl)dodecanedioate;

1-(1'H,1'H,2'H,2'H-tridecafluorooctyl)-12-(1''H,1''H,2''H,2''H-pentacosafluorotetradecyl)dodecanedioate;

1-(1'H,1'H,2'H,2'H-heptadecafluorodecyl)-12-(1''H,1''H,2''H,2''H-heptadecafluorodecyl)dodecanedioate;

1-(1'H,1'H,2'H,2'H-heptadecafluorodecyl)-12-(1''H,1''H,2''H,2''H-heneicosafluorododecyl)dodecanedioate

423-180-6

STOT RE 2 *

H373 **

GHS08

Wng

H373 **

 

 

 

▼M1

607-528-00-6

(S)-3-methyl-2-(2-oxotetrahydropyrimidine-1-yl)butyric acid

430-900-2

192725-50-1

Eye Dam. 1

H318

GHS05

Dgr

H318

 

 

 

607-529-00-1

benzyl cis-4-ammonium-4'-toluenesulfonato-1-cyclohexanecarboxylate

426-070-6

67299-45-0

Aquatic Chronic 3

H412

H412

 

 

 

607-530-00-7

reaction mass of isomers of: C7-9-alkyl 3-(3,5-di-tert-butyl-4-hydroxyphenyl)propionate

406-040-9

125643-61-0

Aquatic Chronic 4

H413

H413

 

 

 

607-531-00-2

methyl 3-amino-4,6-dibromo-2-methyl-benzoate

425-190-6

119916-05-1

STOT RE 2 *

Aquatic Chronic 2

H373**

H411

GHS08

GHS09

Wng

H373**

H411

 

 

 

607-532-00-8

(S)-1-[2-tert-butoxycarbonyl-3-(2-methoxyethoxy)propyl]-1-cyclopentanecarboxylic acid, cyclohexylamine salt

425-510-4

167944-94-7

Aquatic Chronic 3

H412

H412

 

 

 

607-533-00-3

pentasodium monohydrogen 6-chloro-3,10-bis[2-[4-chloro-6-(2,4-disulfophenylamino)-1,3,5-triazin-2-yl-amino]ethylamino]-13-ethylbenzo[5.6][1.4]oxazino[2,3-b]phenoxazine-4,11-disulfonate

414-910-4

Eye Dam. 1

Skin Sens. 1

H318

H317

GHS05

GHS07

Dgr

H318

H317

 

 

 

607-534-00-9

ethyl 2-(3-benzoylphenyl)propanoate

414-920-9

60658-04-0

Acute Tox. 3 *

STOT RE 1

Skin Sens. 1

Aquatic Chronic 2

H301

H372**

H317

H411

GHS06

GHS08

GHS09

Dgr

H301

H372**

H317

H411

 

 

 

607-535-00-4

potassium 4-iodo-2-sulfonato-benzoic acid

426-620-5

Eye Dam. 1

Aquatic Chronic 3

H318

H412

GHS05

Dgr

H318

H412

 

 

 

607-536-00-X

(2,6-xylyloxy) acetic acid

430-910-7

13335-71-2

Acute Tox. 4 *

Eye Dam. 1

Aquatic Chronic 3

H302

H318

H412

GHS05

GHS07

Dgr

H302

H318

H412

 

 

 

607-537-00-5

isopropylammonium 2-(3-benzoylphenyl)propionate

417-970-1

Acute Tox. 3 *

Acute Tox. 4 *

STOT RE 1

Eye Dam. 1

Aquatic Acute 1

Aquatic Chronic 1

H301

H312

H372**

H318

H400

H410

GHS06

GHS05

GHS08

GHS09

Dgr

H301

H312

H372**

H318

H410

 

 

 

607-539-00-6

propyl((4-(5-oxo-3-propylisoxazolidin-4-ylidenmethin)phenyl)propoxycarbonylmethyleneamino)acetate

431-000-2

198705-81-6

Aquatic Chronic 4

H413

H413

 

 

 

607-540-00-1

1-(mercaptomethyl)cyclopropylacetic acid

420-240-3

162515-68-6

Skin Corr. 1B

Acute Tox. 4 *

Acute Tox. 4 *

Skin Sens. 1

Aquatic Chronic 2

H314

H312

H302

H317

H411

GHS05

GHS07

GHS09

Dgr

H314

H312

H302

H317

H411

 

 

 

607-541-00-7

[(1-methyl-1,2-ethanediyl)bis[nitrilobis(methylene)]]tetrakis(phosphonic acid)

421-940-1

28698-31-9

Eye Dam. 1

Aquatic Acute 1

Aquatic Chronic 1

H318

H400

H410

GHS05

GHS09

Dgr

H318

H410

 

 

 

607-542-00-2

methyl 2-(4-butanesulfonamidophenoxy)tetradecanoate

422-110-1

Aquatic Acute 1

Aquatic Chronic 1

H400

H410

GHS09

Wng

H410

 

 

 

607-543-00-8

poly-[((4-((4-(ethyl-ethylene)amino)phenyl)-(4-(ethyl-(2-oxyethylene)amino)phenyl)methinyl)-3-methylcyclohexa-2,5-dienylidene)-N-ethyl-N-(2-hydroxyethyl)ammonium acetate]

427-480-8

176429-22-4

STOT SE 3

Skin Irrit. 2

Eye Dam. 1

Aquatic Acute 1

Aquatic Chronic 1

H335

H315

H318

H400

H410

GHS05

GHS07

GHS09

Dgr

H335

H315

H318

H410

 

 

 

607-544-00-3

ethyl 6,8-difluoro-1-(formylmethylamino)-1,4-dihydro-7-(4-methyl)piperazin-1-yl)-4-oxo-quinoline-3-carboxylate

427-490-2

158585-86-5

Aquatic Chronic 3

H412

H412

 

 

 

607-545-00-9

1,2-dimethyl-3-(1-methylethenyl)cyclopentyl acetate

424-070-0

94346-09-5

Skin Irrit. 2

Aquatic Chronic 2

H315

H411

GHS07

GHS09

Wng

H315

H411

 

 

 

607-546-00-4

reaction mass of: methyl {[5-acetylamino-4-(2-chloro-4-nitrophenylazo)phenyl]methoxycarbonylmethylamino}acetate;

methyl {[5-acetylamino-4-(2-chloro-4-nitrophenylazo)phenyl]ethoxycarbonylmethylamino}acetate

424-290-7

188070-47-5

Skin Sens. 1

H317

GHS07

Wng

H317

 

 

 

▼M6

607-547-00-X

18-methylnonadecyl 2,2-dimethylpropanoate

424-370-1

125496-22-2

Skin Irrit. 2

Skin Sens. 1

Aquatic Chronic 4

H315

H317

H413

GHS07

Wng

H315

H317

H413

 

 

 

▼M1

607-548-00-5

1-(2,4-dichlorophenyl)-2-(1H-imidazol-1-yl)ethanone methanesulfonate

431-010-7

154486-26-7

Acute Tox. 4 *

Eye Dam. 1

Aquatic Chronic 2

H302

H318

H411

GHS05

GHS07

GHS09

Dgr

H302

H318

H411

 

 

 

607-549-00-0

methyl (E)-2((3-(1,3-benzodioxol-5-yl)-2-methyl-1-propenyl)amino)benzoate

424-430-7

125778-19-0

Aquatic Acute 1

Aquatic Chronic 1

H400

H410

GHS09

Wng

H410

 

 

 

▼M6

607-550-00-6

2-amino-4-bromo-5-chlorobenzoic acid

424-700-4

Eye Dam. 1

Aquatic Chronic 3

H318

H412

GHS05

Dgr

H318

H412

 

 

 

▼M1

607-551-00-1

tetrabutylammonium 2-amino-6-iodopurinate

424-710-9

156126-48-6

Acute Tox. 4 *

Acute Tox. 4 *

STOT RE 2 *

Skin Irrit. 2

Eye Dam. 1

Skin Sens. 1

Aquatic Chronic 2

H312

H302

H373**

H315

H318

H317

H411

GHS05

GHS08

GHS07

GHS09

Dgr

H312

H302

H373**

H315

H318

H317

H411

 

 

 

607-552-00-7

hexadecyl 3-amino-4-isopropoxybenzoate

424-830-1

Aquatic Chronic 4

H413

H413

 

 

 

607-553-00-2

7-amino-4-hydroxy-2-naphthalenesulfonic acid, coupled with 5 (or 8) -amino-8 (or 5)-[[4-[[4-[[4-amino-6(or 7)-sulfo-1-naphthyl]azo]phenyl]amino]-3-sulfophenyl]azo]-2-naphthalenesulfonic acid and 4-hydroxy-7-(phenylamino)-2-naphthalenesulfonic acid, sodium salt

424-850-0

Eye Dam. 1

H318

GHS05

Dgr

H318

 

 

 

607-554-00-8

2,4-diamino-5-[4-[(2-sulfoxyl ethyl)sulfonyl]phenylazo]benzenesulfonic acid

424-870-1

27624-67-5

Expl. 1.1

Eye Dam. 1

Aquatic Chronic 3

H201

H318

H412

GHS01

GHS05

Dgr

H201

H318

H412

 

 

 

607-555-00-3

1,1,3,3-tetramethylbutylperoxypivalate

424-980-8

22288-41-1

Flam. Liq. 2

Org. Perox. D

Skin Irrit. 2

Skin Sens. 1

Aquatic Chronic 2

H225

H242

H315

H317

H411

GHS02

GHS07

GHS09

Dgr

H225

H242

H315

H317

H411

 

 

 

607-556-00-9

2-acetoxymethylene-4-acetylphenylacetate

425-160-2

24085-06-1

Acute Tox. 4 *

STOT RE 2 *

Eye Dam. 1

Skin Sens. 1

Aquatic Acute 1

Aquatic Chronic 1

H302

H373**

H318

H317

H400

H410

GHS05 GHS08 GHS07 GHS09 Dgr

H302

H373**

H318

H317

H410

 

 

 

607-557-00-4

salt of: (1S-cis)-1-amino-2,3-dihydro-1H-inden-2-ol and [R-[R*R*]]-2,3-dihydroxybutanedioic acid

425-210-3

169939-84-8

Skin Sens. 1

H317

GHS07

Wng

H317

 

 

 

607-558-00-X

2S-isopropyl-5R-methyl-1R-cyclohexyl (2R,5S)-5-(4-amino-2-oxo-2H-pyrimidin-1-yl)-[1,3]-oxathiolane-2-carboxylate

425-250-1

147027-10-9

Aquatic Chronic 2

H411

GHS09

H411

 

 

 

607-559-00-5

coconut oil, reaction products with glycerol esters of 3,5-bis(1,1-dimethylethyl)-4-hydroxybenzenepropanoic acid

425-400-6

179986-09-5

Aquatic Chronic 4

H413

H413

 

 

 

607-560-00-0

(R,S)-2-butyloctanedioic acid

431-210-4

50905-10-7

Eye Dam. 1

H318

GHS05

Dgr

H318

 

 

 

607-561-00-6

sodium 4-hydroxy-3-(N'-(2-(2-hydroxyethylenesulfonyl)ethylene)ureido)-5-nitrobenzenesulfonate

425-460-3

Skin Sens. 1

Aquatic Chronic 3

H317

H412

GHS07

Wng

H317

H412

 

 

 

607-562-00-1

reaction mass of: (2R,3R)-3-(2-ethoxyphenoxy)-2-hydroxy-3-phenylpropylammonium methanesulfonate;

(2S,3S)-3-(2-ethoxyphenoxy)-2-hydroxy-3-phenylpropylammonium methanesulfonate

425-530-3

98769-75-6

Acute Tox. 4 *

Eye Dam. 1

Aquatic Chronic 2

H302

H318

H411

GHS05

GHS07

GHS09

Dgr

H302

H318

H411

 

 

 

607-563-00-7

5,7-dichloro-4-hydroxyquinoline-3-carboxylic acid

431-250-2

171850-30-9

Aquatic Chronic 2

H411

GHS09

H411

 

 

 

607-564-00-2

1,6-hexanediammonium, sodium 5-sulfato-1,3-benzenedicarboxylate

425-730-0

51178-75-7

Skin Sens. 1

H317

GHS07

Wng

H317

 

 

 

607-565-00-8

3-ethyl 5-methyl 2-(2-aminoethoxymethyl)-4-(2-chlorophenyl)-1,4-dihydro-6-methyl-3,5-pyridinedicarboxylate

425-820-1

88150-42-9

Acute Tox. 3 *

STOT RE 2 *

Eye Dam. 1

Aquatic Acute 1

Aquatic Chronic 1

H301

H373**

H318

H400

H410

GHS06

GHS05

GHS08

GHS09

Dgr

H301

H373**

H318

H410

 

 

 

607-566-00-3

reaction mass of: dodecylphenyl dodecylhydroxybenzenecarboxylate;

bis(dodecylphenyl)dodecyl hydroxybenzenedicarboxylate

426-140-6

Aquatic Chronic 4

H413

H413

 

 

 

607-567-00-9

potassium 3-iodo-6-methylbenzenesulfonate

426-300-5

Eye Dam. 1

H318

GHS05

Dgr

H318

 

 

 

607-568-00-4

potassium 2-chloro-3-(benzyloxy)propionate

426-350-8

138666-92-9

Acute Tox. 4 *

STOT RE 2 *

Eye Dam. 1

Skin Sens. 1

H302

H373**

H318

H317

GHS05

GHS08

GHS07

Dgr

H302

H373**

H318

H317

 

 

 

607-569-00-X

reaction mass of: sodium 2-amino-4-(2,6-difluoropyrimidin-4-ylamino)benzenesulfonate;

sodium 2-amino-4-(4,6-difluoropyrimidin-4-ylamino)benzenesulfonate

426-470-0

Skin Sens. 1

H317

GHS07

Wng

H317

 

 

 

607-570-00-5

sodium (6R-trans)-7-amino-8-oxo-3-[[[1-(sulfomethyl)-1H-tetrazol-5-yl]thio]methyl]-5-thia-1-azabicyclo[4.2.0]oct-2-ene-2-carboxylate monohydrate

426-520-1

71420-85-4

Skin Sens. 1

H317

GHS07

Wng

H317

 

 

 

607-571-00-0

2-cyclopentene-1-acetic acid, 3-hydroxy-2-pentyl-, methyl ester acetate

431-400-7

57374-49-9

Skin Sens. 1

Aquatic Chronic 2

H317

H411

GHS07

GHS09

Wng

H317

H411

 

 

 

607-572-00-6

diethyl thiophosphoryl (Z)-(2-aminothiazol-4-yl)methoxyimino acetate

426-790-0

162208-27-7

Acute Tox. 4 *

Acute Tox. 4 *

STOT RE 2 *

Skin Sens. 1

Aquatic Acute 1

Aquatic Chronic 1

H312

H302

H373**

H317

H400

H410

GHS08

GHS07

GHS09

Wng

H312

H302

H373**

H317

H410

 

 

 

607-573-00-1

reaction mass of: disodium 7-(2,4-difluoropyrimidin-6-ylamino)-4-hydroxy-3-(4-methoxy-2-sulfonatophenylazo)naphthalene-2-sulfonate;

disodium 7-(4,6-difluoropyrimidin-2-ylamino)-4-hydroxy-3-(4-methoxy-2-sulfonatophenylazo)naphthalene-2-sulfonate

426-840-1

Eye Dam. 1

H318

GHS05

Dgr

H318

 

 

 

607-574-00-7

[1R-(1-α,2β,5α)]-mono[5-methyl-2-(1-methylethyl)cyclohexyl]butanedioate

426-890-4

77341-67-4

Eye Dam. 1

H318

GHS05

Dgr

H318

 

 

 

607-575-00-2

4-(5-(5-[1-(4-carboxyphenyl)hexahydro-2,4,6-trioxopyrimidin-5-ylidene]penta-1,3-dienyl)-1,2,3,4-tetrahydro-6-hydroxy-2,4-dioxopyrimidin-1-yl)benzoic acid-triethylamine salt

426-900-7

STOT SE 3

Aquatic Chronic 3

H335

H412

GHS07

Wng

H335

H412

 

 

 

607-576-00-8

branched, octyl 3-[3,5-di(tert-butyl)-4-hydroxyphenyl]propanoate

427-030-0

Aquatic Acute 1

Aquatic Chronic 1

H400

H410

GHS09

Wng

H410

 

 

 

607-577-00-3

(2R*,3S*)-2-(2,4-difluorophenyl)-3-(5-fluoro-4-pyrimidinyl)-1-(1H-1,2,4-triazol-1-yl)butan-2-ol (1R)-10-camphorsulfonate

427-100-0

Acute Tox. 4 *

Eye Dam. 1

Skin Sens. 1

Aquatic Chronic 3

H302

H318

H317

H412

GHS05

GHS07

Dgr

H302

H318

H317

H412

 

 

 

607-578-00-9

ethyl 4-((4-diethylamino-2-methylphenyl)imino)-4,5-dihydro-1-isopropyl-5-oxo-1H-pyrazole-3-carboxylate

427-110-5

Acute Tox. 4 *

STOT RE 2 *

Aquatic Chronic 4

H302

H373**

H413

GHS08

GHS07

Wng

H302

H373**

H413

 

 

 

607-579-00-4

diethyl[(p-ethoxyanilino)methylene]malonate

431-430-0

103976-28-9

Acute Tox. 4 *

Aquatic Chronic 2

H302

H411

GHS07

GHS09

Wng

H302

H411

 

 

 

607-580-00-X

ethyl 7-chloro-1-(2,4-difluorophenyl)-6-fluoro-1,4-dihydro-4-oxo-1,8-naphthyridine-3-carboxylate

422-360-1

100491-29-0

Skin Sens. 1

Aquatic Chronic 2

H317

H411

GHS07

GHS09

Wng

H317

H411

 

 

 

607-581-00-5

ethyl 2-ethoxy-4-carboxymethylbenzoate

427-630-2

99469-99-5

Eye Dam. 1

H318

GHS05

Dgr

H318

 

 

 

607-582-00-0

reaction mass of: tetrasodium 7-(4-(4-fluoro-6-(4-(2-sulfonatoethylsulfonyl)phenylamino)-1,3,5-triazin-2-ylamino)-2-ureidophenylazo)naphthalene-1,3,6-trisulfonate;

tetrasodium 7-(4-(4-hydroxy-6-(4-(2-sulfonatoethylsulfonyl)phenylamino)-1,3,5-triazin-2-ylamino)-2-ureidophenylazo)naphthalene-1,3,6-trisulfonate

427-650-1

Aquatic Chronic 3

H412

H412

 

 

 

607-583-00-6

4-amino-3-[[4-[[2-(sulfooxy)ethyl]sulfonyl]phenyl]azo]-1-naphthalene sulfonic acid

427-680-5

188907-52-0

Eye Dam. 1

Skin Sens. 1

Aquatic Chronic 3

H318

H317

H412

GHS05

GHS07

Dgr

H318

H317

H412

 

 

 

607-584-00-1

trisodium 3-[2-acetylamino-4-[4-chloro-6-[4-(2-sulfonatoxyethylsulfonyl)phenylamino]-1,3,5-triazine-2-ylamino]phenylazo]naphthalene-1,5-disulfonate

427-710-7

215612-56-9

Eye Dam. 1

Skin Sens. 1

Aquatic Chronic 3

H318

H317

H412

GHS05

GHS07

Dgr

H318

H317

H412

 

 

 

607-585-00-7

strontium 2-[(2-hydroxy-6-sulfonato-1-naphthyl)azo]naphthalene-1-sulfonate

427-930-3

Skin Sens. 1

H317

GHS07

Wng

H317

 

 

 

607-586-00-2

dodecyl 3-amino-4-chlorobenzoate

428-020-9

6195-20-6

Skin Sens. 1

Aquatic Chronic 4

H317

H413

GHS07

Wng

H317

H413

 

 

 

607-587-00-8

ethyl cis-4-[4-[[2-(2,4-dichlorophenyl)-2-(1H-imidazol-1-ylmethyl)-1,3-dioxolan-4-yl]methoxy]phenyl]piperazine-1-carboxylate

428-030-3

67914-69-6

Acute Tox. 4 *

STOT RE 2 *

Aquatic Acute 1

Aquatic Chronic 1

H302

H373**

H400

H410

GHS08

GHS07

GHS09

Wng

H302

H373**

H410

 

 

 

607-588-00-3

reaction mass of: 2-ethylhexyl 2,3,4,5-tetrabromobenzoate;

bis(2-ethylhexyl) 3,4,5,6-tetrabromophthalate

428-050-2

Skin Sens. 1

Aquatic Acute 1

Aquatic Chronic 1

H317

H400

H410

GHS07

GHS09

Wng

H317

H410

 

 

 

607-589-00-9

tetrakis(1,2,2,6,6-pentamethyl-4-piperidyl)-1,2,3,4-butanetetracarboxylate

428-070-1

91788-83-9

STOT RE 1

Acute Tox. 4 *

Aquatic Acute 1

Aquatic Chronic 1

H372**

H302

H400

H410

GHS08

GHS07

GHS09

Dgr

H372**

H302

H410

 

 

 

607-590-00-4

hexadecyl 3-[2-(5,5-dimethyl-2,4-dioxo-1,3-oxazolidin-3-yl)-4,4-dimethyl-3-oxovaleramido]-4-isopropoxybenzoate

428-140-1

210706-50-6

Aquatic Chronic 4

H413

H413

 

 

 

▼M6

607-591-00-X

reaction mass of: trisodium 5-(4-fluoro-6-morpholin-4-yl-1,3,5-triazin-2-ylamino)-4-hydroxy-3-(4-(2-sulfooxyethanesulfonyl)phenylazo)naphthalene-2,7-disulfonate;

disodium 3-(4-ethenesulfonylphenylazo)-5-(4-fluoro-6-morpholin-4-yl-1,3,5-triazin-2-ylamino)-4-hydroxynaphthalene-2,7-disulfonate

428-400-4

Eye Dam. 1

H318

GHS05

Dgr

H318

 

 

 

▼M1

607-592-00-5

di(C9-11-alkyl) cyclohexane-1,4-dicarboxylate

428-870-0

Aquatic Chronic 4

H413

H413

 

 

 

607-593-00-0

4-(2-methylacryloyloxy)phenyl 4-allyloxybenzoate

429-000-2

159235-16-2

Skin Sens. 1

Aquatic Chronic 3

H317

H412

GHS07

Wng

H317

H412

 

 

 

607-594-00-6

ethyl (1S,5R,6S)-5-(1-ethylpropoxy)-7-oxabicyclo[4.1.0]hept-3-ene-3-carboxylate

429-020-1

204254-96-6

STOT RE 2 *

Skin Sens. 1

H373**

H317

GHS08

GHS07

Wng

H373**

H317

 

 

 

607-595-00-1

N-amidino-N-methylglycine-2-oxopropionate

429-120-5

208535-04-0

Eye Dam. 1

H318

GHS05

Dgr

H318

 

 

 

607-596-00-7

ethyl 2-(4-phenoxyphenyl)lactate

429-220-9

132584-17-9

Skin Sens. 1

Aquatic Acute 1

Aquatic Chronic 1

H317

H400

H410

GHS07

GHS09

Wng

H317

H410

 

 

 

607-597-00-2

tetrasodium 4,4'-bis{4-[4-(2-hydroxyethylamino)-6-(4-sulfonatoanilino)-1,3,5-triazin-2-ylamino]phenylazo}stilbene-2,2'-disulfonate

429-230-3

Eye Dam. 1

H318

GHS05

Dgr

H318

 

 

 

607-598-00-8

trisodium 3-amino-4-[4-[4-(2-(2-ethenylsulfonylethoxy)ethylamino)-6-fluoro-1,3,5-triazine-2-ylamino]-2-sulfophenylazo]-5-hydroxynaphthalene-2,7-disulfonate

429-240-8

212652-59-0

Eye Dam. 1

H318

GHS05

Dgr

H318

 

 

 

607-599-00-3

1,1-dimethylpropyl 3,5,5-trimethylperoxyhexanoate

431-610-9

68860-54-8

Org. Perox. D

Skin Sens. 1

Aquatic Acute 1

Aquatic Chronic 1

H242

H317

H400

H410

GHS02

GHS07

GHS09

Dgr

H242

H317

H410

 

 

 

607-600-00-7

(1S,1'R)-[1-(3',3'-dimethyl-1'-cyclohexyl)ethoxycarbonyl]methyl propanoate

431-700-8

Aquatic Chronic 2

H411

GHS09

H411

 

 

 

607-601-00-2

1,4-dihydroxy-2,2,6,6-tetramethyl piperidinium-2-hydroxy-1,2,3-propanetricarboxylate

429-370-5

220410-74-2

Acute Tox. 4 *

H302

GHS07

Wng

H302

 

 

 

607-602-00-8

ethyl (3-cyanomethyl-3,4-dihydro-4-oxophthalazin-1-yl)acetate

429-680-0

122665-86-5

Skin Sens. 1

Aquatic Chronic 3

H317

H412

GHS07

Wng

H317

H412

 

 

 

607-603-00-3

lithium sodium 4,4',4''-(nitrilotris(ethane-2,1-diylimino(6-chloro-1,3,5-triazine-4,2-diyl)imino))tris(5-hydroxy-6-(1-sulfonaphthalene-2-ylazo)-2,7-naphthalene)disulfonate

429-730-1

193562-37-7

Eye Dam. 1

Skin Sens. 1

H318

H317

GHS05

GHS07

Dgr

H318

H317

 

 

 

607-604-00-9

guanidinium benzoate

429-820-0

26739-54-8

Acute Tox. 4 *

H302

GHS07

Wng

H302

 

 

 

607-605-00-4

methyl 4-iodo-2-(3-(4-methoxy-6-methyl-1,3,5-triazine-2-yl)ureidosulfonyl)benzoate

429-890-2

144550-06-1

Aquatic Acute 1

Aquatic Chronic 1

H400

H410

GHS09

Wng

H410

 

 

 

607-606-00-X

(Z)-2-(2-t-butoxycarbonylamino-4-thiazolyl)pent-2-enoic acid

430-100-3

86978-24-7

Acute Tox. 4 *

H302

GHS07

Wng

H302

 

 

 

607-607-00-5

reaction mass of: calcium bis(C10-14 branched alkyl salicylate);

calcium bis(C18-30-alkyl salicylate);

calcium C10-14 branched alkylsalicylato-C18-30-alkyl salicylate;

calcium bis (C10-14 branched alkyl phenolate);

calcium bis (C18-30-alkyl phenolate);

calcium C10-14 branched alkylphenolato-C18-30-alkyl phenolate;

C10-14 branched alkyl phenol;

C18-30-alkyl phenol

430-180-1

Skin Irrit. 2

Aquatic Chronic 2

H315

H411

GHS07

GHS09

Wng

H315

H411

 

 

 

607-608-00-0

pentapotassium 2-(4-{5-[1-(2,5-disulfophenyl)-4,5-dihydro-3-methylcarbamoyl-5-oxopyrazol-4-ylidene]-3-(2-pyrrolidinone-1-yl)-1,3-pentadienyl}-3-methylcarbamoyl-5-oxopyrazol-1-yl)benzene-1,4-disulfonate

430-210-1

Aquatic Acute 1

Aquatic Chronic 1

H400

H410

GHS09

Wng

H410

 

 

 

607-609-00-6

ethyl (3R)-4-cyano-3-hydroxybutanoate

430-220-6

141942-85-0

Eye Irrit. 2

H319

GHS07

Wng

H319

 

 

 

607-610-00-1

trisodium 4-hydroxy-6-(sulfonatomethylamino)-5-(2-(2-sulfatoethylsulfonyl)phenylazo)naphthalene-2-sulfonate

430-280-3

Skin Sens. 1

H317

GHS07

Wng

H317

 

 

 

607-611-00-7

methyl 3-amino-2,2,3-trimethylbutyrate

431-720-7

90886-53-6

Skin Corr. 1B

Acute Tox. 4 *

Aquatic Chronic 3

H314

H302

H412

GHS05

GHS07

Dgr

H314

H302

H412

 

 

 

607-612-00-2

reaction mass of: 3,3,4,4,5,5,6,6,7,7,8,8,8-tridecafluoro-1-octanesulfonic acid;

ammonium 3,3,4,4,5,5,6,6,7,7,8,8,8-tridecafluoro-1-octanesulfonate

432-190-1

182176-52-9

Acute Tox. 4 *

STOT RE 2 *

Eye Dam. 1

H302

H373**

H318

GHS05

GHS08

GHS07

Dgr

H302

H373**

H318

 

 

 

▼M7

607-613-00-8

reaction mass of:

succinic acid

monopersuccinic acid

dipersuccinic acid

monomethyl ester of succinic acid

monomethyl ester of persuccinic acid

dimethyl succinate glutaric acid

monoperglutaric acid

diperglutaric acid

monomethyl ester of glutaric acid

monomethyl ester of perglutaric acid

dimethyl glutarate adipic acid

monoperadipic

acid diperadipic acid

monomethyl ester of adipic acid

monomethyl ester of peradipic acid

dimethyl adipate

hydrogen peroxide

methanol

water

432-790-1

 

Acute Tox. 4*

H332

GHS07

H332

 

 

 

Acute Tox. 4*

H312

GHS05

H312

Acute Tox. 4*

H302

GHS08

H302

Skin Corr. 1B

H314

Dgr

H314

STOT SE 2

H371 (silmad)

 

H371 (silmad)

▼M1

607-614-00-3

2-(10-oxo-10H-9-oxa-10-phosphaphenanthren-10-ylmethyl)succinic acid

426-480-5

63562-33-4

Skin Sens. 1

Aquatic Chronic 3

H317

H412

GHS07

Wng

H317

H412

 

 

 

607-615-00-9

reaction product of thioglycerol and mercaptoacetic acid consisting mainly of 3-mercapto-1,2-bismercaptoacetoxypropane and oligomers of this substance

431-120-5

Acute Tox. 3 *

Acute Tox. 4 *

Eye Irrit. 2

Skin Sens. 1

H331

H302

H319

H317

GHS06

Dgr

H331

H302

H319

H317

 

 

 

607-616-00-4

2,4-dichloro-5-fluorobenzoylchloride

428-390-1

86393-34-2

STOT SE 3

Skin Irrit. 2

Eye Dam. 1

Skin Sens. 1

Aquatic Chronic 3

H335

H315

H318

H317

H412

GHS05

GHS07

Dgr

H335

H315

H318

H317

H412

 

 

 

607-617-00-X

bis(2-ethylhexyl)-4,5-epoxycyclohexane-1,2-dicarboxylate

430-700-5

10138-36-0

Skin Sens. 1

H317

GHS07

Wng

H317

 

 

 

607-618-00-5

menadione sodium bisulfite;

2-naphthalenesulfonic acid,1,2,3,4-tetrahydro-2-methyl-1,4-dioxo-, sodium salt

204-987-0

130-37-0

Eye Irrit. 2

Skin Irrit. 2

Aquatic Acute 1

Aquatic Chronic 1

H319

H315

H400

H410

GHS07

GHS09

Wng

H319

H315

H410

 

 

 

607-619-00-0

menadione nicotinamide bisulfite;

1,2,3,4-tetrahydro-2-methyl-1,4-dioxonaphthalene-2-sulfonic acid, compound with nicotin-3-amide (1:1)

277-543-7

73581-79-0

Eye Irrit. 2

Skin Irrit. 2

Aquatic Acute 1

Aquatic Chronic 1

H319

H315

H400

H410

GHS07

GHS09

Wng

H319

H315

H410

 

 

 

607-620-00-6

trisodium nitrilotriacetate

225-768-6

5064-31-3

Carc. 2

Acute Tox. 4 *

Eye Irrit. 2

H351

H302

H319

GHS08

GHS07

Wng

H351

H302

H319

 

Carc. 2; H351: C ≥ 5 %

 

607-621-00-1

milbemectin (ISO);

[reaction mass of milbemycin A3 (CAS No 51596-10-2) and milbemycin A4 (CAS No 51596-11-3) (30:70)]

Acute Tox. 4 *

Acute Tox. 4 *

Aquatic Acute 1

Aquatic Chronic 1

H332

H302

H400

H410

GHS07

GHS09

Wng

H332

H302

H410

 

M=100

 

607-622-00-7

2-ethylhexyl-2-ethylhexanoate

231-057-1

7425-14-1

Repr. 2

H361d***

GHS08

Wng

H361d***

 

 

 

607-623-00-2

diisobutyl phthalate

201-553-2

84-69-5

Repr. 1B

H360Df

GHS08

Dgr

H360Df

 

Repr. 1B; H360Df: C ≥ 25 %

Repr. 2; H361f: 5 % ≤ C < 25 %

 

607-624-00-8

perfluorooctane sulfonic acid;

heptadecafluorooctane-1-sulfonic acid; [1]

potassium perfluorooctanesulfonate;

potassium heptadecafluorooctane-1-sulfonate; [2]

diethanolamine perfluorooctane sulfonate; [3]

ammonium perfluorooctane sulfonate;

ammonium heptadecafluorooctanesulfonate; [4]

lithium perfluorooctane sulfonate;

lithium heptadecafluorooctanesulfonate [5]

217-179-8 [1]

220-527-1 [2]

274-460-8 [3]

249-415-0 [4]

249-644-6 [5]

1763-23-1 [1]

2795-39-3 [2]

70225-14-8 [3]

29081-56-9 [4]

29457-72-5 [5]

Carc. 2

Repr. 1B

STOT RE 1

Acute Tox. 4 *

Acute Tox. 4 *

Lact.

Aquatic Chronic 2

H351

H360D***

H372**

H332

H302

H362

H411

GHS08

GHS07

GHS09

Dgr

H351

H360D***

H372**

H332

H302

H362

H411

 

 

 

607-625-00-3

clodinafop-propargyl (ISO)

105512-06-9

Acute Tox. 4 *

STOT RE 2 *

Skin Sens. 1

Aquatic Acute 1

Aquatic Chronic 1

H302

H373**

H317

H400

H410

GHS08

GHS07

GHS09

Wng

H302

H373**

H317

H410

 

Skin Sens. 1; H317: C ≥ 0,001 %

M=1

 

607-626-00-9

ethyl 1-(2,4-dichlorophenyl)-5-(trichloromethyl)-1H-1,2,4-triazole-3-carboxylate

401-290-5

103112-35-2

Carc. 1B

Aquatic Acute 1

Aquatic Chronic 1

H350

H400

H410

GHS08

GHS09

Dgr

H350

H410

 

 

 

607-627-00-4

[(4S,5S)-4-benzyl-2-oxo-5-oxazolidinyl]methyl 4-nitrobenzenesulfonate

416-360-0

162221-28-5

Skin Sens. 1

H317

GHS07

Wng

H317

 

 

 

607-628-00-X

4-oxo-4-(p-tolyl)butyric acid adduct with 4-ethylmorpholine

419-240-6

171054-89-0

Eye Dam. 1

H318

GHS05

Dgr

H318

 

 

 

607-629-00-5

[[2-methyl-1-(1-oxopropoxy)propoxy](4-phenylbutyl)phosphinyl] acetic acid

419-270-1

123599-82-6

Eye Irrit. 2

H319

GHS07

Wng

H319

 

 

 

607-630-00-0

acrylic acid, 3-(trimethoxysilyl)propyl ester

419-560-6

4369-14-6

Acute Tox. 4 *

Skin Corr. 1B

Skin Sens. 1

Aquatic Chronic 3

H332

H314

H317

H412

GHS05

GHS07

Dgr

H332

H314

H317

H412

 

 

 

607-631-00-6

reaction mass of: 2-(2-((oxo(phenyl)acetyl)oxy)ethoxy)ethyl oxo(phenyl)acetate;

(2-(2-hydroxyethoxy)ethyl) oxo(phenyl)acetate

442-300-8

Skin Sens. 1

H317

GHS07

Wng

H317

 

 

 

607-632-00-1

N-[3-(2,4-di-(1,1-dimethyl-propyl)phenoxy)-propyl]-1-hydroxy-5-(2-methylpropyl-oxycarbonylamino)-naphthamide

420-210-1

111244-14-5

Aquatic Chronic 4

H413

H413

 

 

 

607-633-00-7

trisodium 5-{[4-chloro-6-(1-naphthylamino)-1,3,5-triazin-2-yl]amino}-4-hydroxy-3-[(E)-(4-methoxy-2-sulfonatophenyl)diazenyl]-2,7-naphthalenedisulfonate

440-480-2

341026-59-3

Eye Dam. 1

Skin Sens. 1

H318

H317

GHS05

GHS07

Dgr

H318

H317

 

 

 

607-634-00-2

(S)-(-)-2-acetoxypropionylchloride;

(1S)-2-chloro-1-methyl-2-oxoethyl acetate

420-610-4

36394-75-9

Acute Tox. 4 *

Skin Corr. 1B

Skin Sens. 1

H302

H314

H317

GHS05

GHS07

Dgr

H302

H314

H317

 

 

 

607-635-00-8

trisodium N-(3-propionato)-l-aspartate

422-090-4

172737-80-3

Eye Dam. 1

H318

GHS05

Dgr

H318

 

 

 

607-636-00-3

1-bromo-2-methylpropyl propionate

422-900-6

158894-67-8

Flam. Liq. 3

Carc. 2

Skin Corr. 1B

Skin Sens. 1

H226

H351

H314

H317

GHS02

GHS05

GHS08

GHS07

Dgr

H226

H351

H314

H317

 

 

 

607-637-00-9

disodium 8-amino-5-{4-[2-(sulfonatoethoxy)sulfonyl]phenylazo}naphthalene-2-sulfonate

423-730-5

250688-43-8

Eye Dam. 1

H318

GHS05

Dgr

H318

 

 

 

607-638-00-4

2-hydroxybenzoic acid 2-butyloctyl ester

431-090-3

190085-41-7

Aquatic Chronic 4

H413

H413

 

 

 

607-639-00-X

2-(2-oxo-5-(1,1,3,3-tetramethylbutyl)-2,3-dihydro-1-benzofuran-3-yl)-4-(1,1,3,3-tetramethylbutyl)phenyl acetate

431-770-1

216698-07-6

Aquatic Chronic 4

H413

H413

 

 

 

607-641-00-0

2-(formylamino)-3-thiophenecarboxylic acid;

2-formamido-3-thiophenecarboxylic acid

431-930-9

43028-69-9

Acute Tox. 4 *

Skin Sens. 1

H302

H317

GHS07

Wng

H302

H317

 

 

 

607-642-00-6

3,6,9-trithiaundecamethylene-1,11-dimethacrylate

432-210-7

141631-22-3

Aquatic Acute 1

Aquatic Chronic 1

H400

H410

GHS09

Wng

H410

 

 

 

607-643-00-1

dimethyl (2S)-2-hydroxysuccinate

432-310-0

617-55-0

Flam. Liq. 3

Eye Dam. 1

Skin Sens. 1

H226

H318

H317

GHS02

GHS05

GHS07

Dgr

H226

H318

H317

 

 

 

607-644-00-7

methyl 2,2-dimethyl-6-methylenecyclohexanecarboxylate

432-350-9

81752-87-6

Skin Irrit. 2

H315

GHS07

Wng

H315

 

 

 

607-645-00-2

tetrasodium 2-(4-fluoro-6-(methyl-(2-(sulfatoethylsulfonyl)ethyl)amino)-1,3,5-triazin-2-ylamino)-5-hydroxy-6-(4-methyl-2-sulfonatophenylazo)naphthalene-1,7-disulfonate

432-550-6

243858-01-7

Eye Dam. 1

H318

GHS05

Dgr

H318

 

 

 

607-646-00-8

d-erythro-hexanoic acid 2,4-dideoxy-3,5-O-(1-methylethylidene)-1,1-dimethylethylester;

tert-butyl 2-[(4R,6S)-6-(hydroxymethyl)-2,2-dimethyl-1,3-dioxan-4-yl]acetate

432-960-5

124655-09-0

Acute Tox. 4 *

H302

GHS07

Wng

H302

 

 

 

607-647-00-3

5-acetoxy-2-(R,S)butyryloxymethyl-1,3-oxathiolane

433-530-1

143446-73-5

Acute Tox. 4 *

Skin Sens. 1

Aquatic Acute 1

H302

H317

H400

GHS07

GHS09

Wng

H302

H317

H400

 

 

 

607-649-00-4

[3-(chlorocarbonyl)-2-methylphenyl]acetate

433-690-0

167678-46-8

Skin Corr. 1A

Skin Sens. 1

H314

H317

GHS05

GHS07

Dgr

H314

H317

 

 

 

607-650-00-X

2-methyl-1,5-pentanediamine-1,3-benzenedicarboxylate

433-910-5

145153-52-2

Skin Sens. 1

H317

GHS07

Wng

H317

 

 

 

607-651-00-5

sodium 2-(nonanoyloxy)benzenesulfonate

434-360-9

91125-43-8

Eye Dam. 1

Skin Sens. 1

H318

H317

GHS05

GHS07

Dgr

H318

H317

 

 

 

607-652-00-0

ethyl N 2-dodecanoyl-l-argininate hydrochloride

434-630-6

60372-77-2

Eye Dam. 1

Aquatic Acute 1

H318

H400

GHS05

GHS09

Dgr

H318

H400

 

 

 

607-653-00-6

tetrakis(bis(2-hydroxyethyl)methylammonium) 3-(4-(7-acetylamino-1-hydroxy-3-sulfonatonaphthalen-2-ylazo)-5-methoxy-2-sulfonatophenylazo)-7-(4-amino-3-sulfonatophenylamino)-4-hydroxynaphthalene-2-sulfonate

434-840-8

225786-91-4

Aquatic Chronic 2

H411

GHS09

H411

 

 

 

607-654-00-1

(S)-3-hydroxy-γ-butyrolactone

434-990-4

7331-52-4

Skin Sens. 1

H317

GHS07

Wng

H317

 

 

 

607-655-00-7

ethyl 6,8-dichlorooctanoate

435-080-1

1070-64-0

Skin Sens. 1

Aquatic Chronic 2

H317

H411

GHS07

GHS09

Wng

H317

H411

 

 

 

607-656-00-2

sodium salt of 4-amino-3,6-bis[[5-[[4-chloro-6-[(2-methyl-4-sulfophenyl)amino]-1,3,5-triazin-2-yl]amino]-2-sulfophenyl]azo]-5-hydroxy-2,7-naphthalenedisulfonic acid

435-350-7

141250-43-3

Eye Dam. 1

Aquatic Chronic 3

H318

H412

GHS05

Dgr

H318

H412

 

 

 

607-657-00-8

pentasodium 7-(4-(4-(3-(2-sulfatoethanesulfonyl)phenylamino)-6-(4-(2-sulfatoethanesulfonyl)phenylamino)-1,3,5-triazin-2-ylamino)-2-ureidophenylazo)naphthalene-1,3,6-trisulfonate

436-920-8

172399-10-9

Eye Dam. 1

H318

GHS05

Dgr

H318

 

 

 

607-658-00-3

3,10-diamino-6,13-dichloro-2-((6-(((4-(1,1-dimethylethyl)phenyl)sulfonyl)amino)-2-naphthalenyl)sulfonyl)-4,11-triphenodioxazinedisulfonic acid, lithium potassium sodium salt

440-770-9

371921-63-0

Eye Dam. 1

Aquatic Chronic 3

H318

H412

GHS05

Dgr

H318

H412

 

 

 

607-659-00-9

pentasodium N-[5-[[4-[[3-[(aminocarbonyl)amino]-4-[(3,6,8-trisulfonatonaphthalen-2-yl)azo]phenyl]amino]-6-chloro-1,3,5-triazin-2-yl]amino]-2-sulfonato-4-[[4-[[-2-(oxysulfonato)ethyl] sulfonyl]phenyl]azo]phenyl]-3-aminopropanoic acid

442-030-0

321912-47-4

Eye Dam. 1

H318

GHS05

Dgr

H318

 

 

 

607-660-00-4

2-{4-[4-[4-fluoro-6-(2-(2-vinylsulfonylethoxy)ethylamino)-1,3,5-triazin-2-ylamino]phenylazo]phenylazo}naphthalene-4,6,8-trisulfonate, trisodium salt

442-230-8

321679-52-1

Eye Dam. 1

H318

GHS05

Dgr

H318

 

 

 

607-661-00-X

1,1-dimethylethyl 4'-(bromomethyl)biphenyl-2-carboxylate

442-850-9

114772-40-6

Skin Sens. 1

Aquatic Chronic 4

H317

H413

GHS07

Wng

H317

H413

 

 

 

607-662-00-5

methyl 2-(acetylamino)-3-chloropropionate

442-860-3

87333-22-0

Skin Sens. 1

Aquatic Acute 1

Aquatic Chronic 1

H317

H400

H410

GHS07

GHS09

Wng

H317

H410

 

 

 

607-663-00-0

bis(2-ethylhexyl) naphthalene-2,6-dicarboxylate

442-980-6

127474-91-3

Aquatic Chronic 4

H413

H413

 

 

 

607-664-00-6

methyl 2-chlorosulfonyl-4-(methanesulfonylaminomethyl) benzoate

443-120-2

393509-79-0

Eye Dam. 1

Aquatic Chronic 2

H318

H411

GHS05

GHS09

Dgr

H318

H411

 

 

 

607-665-00-1

trans-methyl-2-ethyl-but-2-enoate

443-150-6

101226-85-1

Flam. Liq. 3

H226

GHS02

Wng

H226

 

 

 

607-666-00-7

(2S)-5-(benzyloxy)-2-(1,3-dioxo-1,3-dihydro-2H-isoindol-2-yl)-5-oxopentanoic acid

443-560-5

88784-33-2

Eye Irrit. 2

H319

GHS07

Wng

H319

 

 

 

607-667-00-2

chloro-1-ethylcyclohexyl carbonate

444-950-8

99464-83-2

Muta. 2

Skin Sens. 1

H341

H317

GHS08

GHS07

Wng

H341

H317

 

 

 

607-668-00-8

trans-2-isopropyl-5-carboxy-1,3-dioxane

445-770-2

42031-28-7

Eye Dam. 1

Aquatic Chronic 3

H318

H412

GHS05

Dgr

H318

H412

 

 

 

607-669-00-3

methyl (9-acetoxy-3,8,10-triethyl-7,8,10-trimethyl-1,5-dioxa-9-aza-spiro[5.5]undec-3-yl)octadecanoate

445-990-9

376588-17-9

Skin Sens. 1

Aquatic Chronic 4

H317

H413

GHS07

Wng

H317

H413

 

 

 

607-670-00-9

dibutyl-3-(4-(5-ammonio-2-butyl)benzofuran-3-yl)carbonyl)phenoxy)propyl ammonium oxalate;

(5-amino-2-butylbenzofuran-3-yl) [4-(3-dibutylaminopropoxy)phenyl]methanone, dioxalate

448-700-9

500791-70-8

STOT RE 2 *

Eye Dam. 1

Skin Sens. 1

Aquatic Acute 1

Aquatic Chronic 1

H373**

H318

H317

H400

H410

GHS05

GHS08

GHS07

GHS09

Dgr

H373**

H318

H317

H410

 

M=10

 

607-671-00-4

diethyl 1,4-cyclohexanedicarboxylate

417-310-0

72903-27-6

Aquatic Chronic 2

H411

GHS09

H411

 

 

 

607-672-00-X

reaction mass of: 2-hydroxy-3-(methacryloyloxy)propyl (2-benzoyl)benzoate;

1-hydroxymethyl-2-(methacryloyloxy)ethyl (2-benzoyl)benzoate;

x-hydroxy-y-(methacryloyloxy)propyl(or -ethyl) (2-benzoyl)benzoate

419-000-0

Skin Sens. 1

Aquatic Chronic 2

H317

H411

GHS07

GHS09

Wng

H317

H411

 

 

 

607-673-00-5

1-ethyl-5,6,7,8-tetrahydroquinolinium tosylate

419-570-0

Acute Tox. 4 *

Aquatic Chronic 3

H302

H412

GHS07

Wng

H302

H412

 

 

 

607-675-00-6

reaction mass of: cis-9-octadecenedioic acid;

cis-9-cis-12-octadecadienedioic acid;

hexadecanedioic acid;

octadecanedioic acid

422-260-8

Eye Dam. 1

Aquatic Acute 1

Aquatic Chronic 1

H318

H400

H410

GHS05

GHS09

Dgr

H318

H410

 

 

 

607-676-00-1

reaction mass of: 2-methylnonanedioic acid;

2,4-dimethyl-4-methoxycarbonylundecanedioic acid;

2,4,6-trimethyl-4,6-dimethoxycarbonyltridecanedioic acid;

8,9-dimethyl-8,9-dimethoxycarbonylhexadecanedioic acid

423-670-1

Eye Dam. 1

Skin Sens. 1

H318

H317

GHS05

GHS07

Dgr

H318

H317

 

 

 

607-677-00-7

2,5-dioxopyrrolidin-1-yl N-{[methyl[[2-(1-methylethyl)-4-thiazolyl]methyl]amino]carbonyl}-l-valinate

424-660-8

STOT RE 2 *

Eye Dam. 1

Skin Sens. 1

H373**

H318

H317

GHS05

GHS08

GHS07

Dgr

H373**

H318

H317

 

 

 

607-678-00-2

reaction mass of: ethyl (2R,3R)-3-isopropylbicyclo[2.2.1]hept-5-ene-2-carboxylate;

ethyl (2S,3S)-3-isopropylbicyclo[2.2.1]hept-5-ene-2-carboxylate

427-090-8

Skin Sens. 1

Aquatic Chronic 2

H317

H411

GHS07

GHS09

Wng

H317

H411

 

 

 

607-679-00-8

reaction mass of: 3-{5-[3-(4-{1,6-dihydro-2-hydroxy-4-methyl-1-[3-(methylammonio)propyl]-6-oxo-3-pyridylazo}benzamido)phenylazo]-1,2-dihydro-6-hydroxy-4-methyl-2-oxo-1-pyridyl}propyl(methyl)ammonium di(acetate);

3-{5-[4-(3-{1,6-dihydro-2-hydroxy-4-methyl-1-[3-(methylammonio)propyl]-6-oxo-3-pyridylazo}benzamido]phenylazo]-1,2-dihydro-6-hydroxy-4-methyl-2-oxo-1-pyridyl}propyl(dimethyl)ammonium di(acetate);

3-{5-[3-(4-{1-[3-(dimethylammonio)propyl]-1,6-dihydro-2-hydroxy-4-methyl-6-oxo-3-pyridylazo}benzamido)phenylazo]-1,2-dihydro-6-hydroxy-4-methyl-2-oxo-1-pyridyl}propyl(dimethyl)ammonium di(acetate)

431-440-5

Eye Dam. 1

Aquatic Chronic 2

H318

H411

GHS05

GHS09

Dgr

H318

H411

 

 

 

607-680-00-3

tert-butyl(6-{2-[4-(4-fluorophenyl)-6-isopropyl-2-[methyl(methylsulfonyl)amino]pyrimidin-5-yl]vinyl}(4S,6S)-2,2-dimethyl[1,3]dioxan-4-yl)acetate

432-810-9

Aquatic Chronic 4

H413

H413

 

 

 

607-681-00-9

reaction mass of: 9-nonyl-10-octyl-19-carbonyloxyhexadecylnonadecanoic acid;

9-nonyl-10-octyl-19-carbonyloxyoctadecylnonadecanoic acid;

dihexadecyl 9-nonyl-10-octylnonadecandioate;

1-octadecyl,19-hexadecyl 9-nonyl-10-octylnonadecandioate;

dioctadecyl 9-nonyl-10-octylnonadecandioate

432-910-2

Aquatic Chronic 4

H413

H413

 

 

 

607-682-00-4

complex reaction mass of Chinese gum rosin post reacted with acrylic acid

434-230-1

144413-22-9

Aquatic Chronic 4

H413

H413

 

 

 

607-683-00-X

reaction mass of: methyl 3-((1E)-2-methylprop-1-enyl)-2,2-dimethylcyclopropanecarboxylate;

methyl 3-((1Z)-2-methylprop-1-enyl)-2,2-dimethylcyclopropanecarboxylate (20:80)

435-450-0

Skin Sens. 1

Aquatic Chronic 2

H317

H411

GHS07

GHS09

Wng

H317

H411

 

 

 

607-684-00-5

alkenes, C12-14, hydroformylation products, distn. residues, C-(hydrogen sulfobutanedioates), disodium salts

435-660-2

243662-67-1

Skin Irrit. 2

Skin Sens. 1

H315

H317

GHS07

Wng

H315

H317

 

 

 

607-685-00-0

ammonium 2-cocoyloxyethanesulfonate

441-050-7

Skin Irrit. 2

Eye Dam. 1

H315

H318

GHS05

Dgr

H315

H318

 

 

 

607-686-00-6

6,6'-bis(diazo-5,5',6,6'-tetrahydro-5,5'-dioxo)[methylene-bis(5-(6-diazo-5,6-dihydro-5-oxo-1-naphthylsulphonyloxy)-6-methyl-2-phenylene]di(naphthalene-1-sulfonate)

441-550-5

Self-react. C ****

Carc. 2

H242

H351

GHS02

GHS08

Dgr

H242

H351

 

 

 

607-687-00-1

reaction mass of: 2-{3,6-bis-[(2-ethylphenyl)-methylamino]-xanthylium-9-yl}-benzenesulfonate (2-10 %);

2-{3,6-bis-[(2,3-dimethylphenyl)-methylamino]-xanthylium-9-yl}-benzenesulfonate (2-10 %);

2-{3,6-bis-[(2,4-dimethylphenyl)-methylamino]-xanthylium-9-yl}-benzenesulfonate (2-10 %);

2-{3,6-bis-[(2,5-dimethylphenyl)-methylamino]-xanthylium-9-yl}-benzenesulfonate (2-10 %);

2-{3-[(2,3-dimethylphenyl)-methylamino]-6-[(2-ethylphenyl)-methylamino]-xanthylium-9-yl}-benzenesulfonate (7-20 %);

2-{3-[(2,4-dimethylphenyl)-methylamino]-6-[(2-ethylphenyl)-methylamino]-xanthylium-9-yl}-benzenesulfonate (7-20 %);

2-{3-[(2,5-dimethylphenyl)-methylamino]-6-[(2-ethylphenyl)-methylamino]-xanthylium-9-yl}-benzenesulfonate (7-20 %);

2-{3-[(2,3-dimethylphenyl)-methylamino]-6-[(2,4-dimethylphenyl)-methylamino]-xanthylium-9-yl}-benzenesulfonate (7-20 %);

2-{3-[(2,3-dimethylphenyl)-methylamino]-6-[(2,5-dimethylphenyl)-methylamino]-xanthylium-9-yl}-benzenesulfonate (7-20 %);

2-{3-[(2,4-dimethylphenyl)-methylamino]-6-[(2,5-dimethylphenyl)-methylamino]-xanthylium-9-yl}-benzenesulfonate (7-20 %)

442-800-6

Skin Irrit. 2

Aquatic Chronic 2

H315

H411

GHS07

GHS09

Wng

H315

H411

 

 

 

607-688-00-7

(R)-1-cyclohexa-1,4-dienyl-1-methoxycarbonyl-methylammoniumchloride

444-320-2

Acute Tox. 4 *

H302

GHS07

Wng

H302

 

 

 

607-689-00-2

reaction mass of: methyl 1,4-dimethylcyclohexanecarboxylate („para-isomer” including cis- and trans- isomers);

methyl 1,3-dimethylcyclohexanecarboxylate („meta-isomer” including cis- and trans-isomers)

444-920-4

Aquatic Chronic 3

H412

H412

 

 

 

607-690-00-8

dimethyl[2S,2S']-6,6,6'6'-tetramethoxy-2,2'-[N,N'-bis(trifluoracetyl)-S,S'-bi(L-homocysteinyl) diimino]dihexanoate

432-860-1

255387-46-3

Skin Sens. 1

H317

GHS07

Wng

H317

 

 

 

607-691-00-3

magnesium salts, fatty acids, C16-18 and C18 unsaturated, branched and linear

448-690-6

Aquatic Chronic 4

H413

H413

 

 

 

607-692-00-9

zinc salts, fatty acids, C16-18 and C18 unsaturated, branched and linear

446-470-4

Aquatic Chronic 4

H413

H413

 

 

 

607-693-00-4

hexyl 2-(1-(diethylaminohydroxyphenyl)methanoyl)benzoate

443-860-6

302776-68-7

Aquatic Chronic 4

H413

H413

 

 

 

607-694-00-X

ethyl 5,5-diphenyl-2-isoxazoline-3-carboxylate

443-870-0

163520-33-0

Acute Tox. 4 *

Skin Sens. 1

Aquatic Acute 1

Aquatic Chronic 1

H302

H317

H400

H410

GHS07

GHS09

Wng

H302

H317

H410

 

 

 

▼B

607-696-00-0

pentyl formate

211-340-6

638-49-3

Flam. Liq. 3

Eye Irrit. 2

STOT SE 3

H226

H319

H335

GHS02

GHS07

Dgr

H226

H319

H335

 

 

C

607-697-00-6

tert-butyl propionate

20487-40-5

Flam. Liq. 2

H225

GHS02

Dgr

H225

 

 

C

▼M3

607-698-00-1

4-tert-butylbenzoic acid

202-696-3

98-73-7

Repr. 1B

STOT RE 1

Acute Tox. 4

H360F

H372

H302

GHS07

GHS08

Dgr

H360F

H372

H302

 

 

 

▼M7

607-699-00-7

bifenthrin (ISO);

(2-methylbiphenyl-3-yl)methyl rel-(1R,3R)-3-[(1Z)-2-chloro-3,3,3-trifluoroprop-1-en-1-yl]-2,2-dimethylcyclopropanecarboxylate

 

82657-04-3

Carc. 2

H351

GHS06

H351

 

M = 10 000

M = 100 000

 

Acute Tox. 3

H331

GHS08

H331

Acute Tox. 2

H300

GHS09

H300

STOT RE 1

H372 (närvisüsteem)

Dgr

H372 (närvisüsteem)

Skin Sens. 1B

H317

 

H317

Aquatic Acute 1

H400

 

 

Aquatic Chronic 1

H410

 

H410

607-700-00-0

indoxacarb (ISO);

methyl (4aS)-7-chloro-2-{(methoxycarbonyl)[4-(trifluoromethoxy)phenyl]carbamoyl}-2,5-dihydroindeno[1,2-e][1,3,4]oxadiazine-4a(3H)-carboxylate [1]

 

173584-44-6 [1]

Acute Tox. 3

H301

GHS06

H301

 

M = 1

M = 1

 

Acute Tox. 4

H332

GHS08

H332

STOT RE 1

H372 (veri, närvisüsteem, süda)

GHS09

H372 (veri, närvisüsteem, süda)

Skin Sens. 1B

H317

Dgr

H317

Aquatic Acute 1

H400

 

 

Aquatic Chronic 1

H410

 

H410

reaction mass of (S)- Indoxacarb and (R)- Indoxacarb 75:25;

methyl 7-chloro-2-{(methoxycarbonyl)[4-(trifluoromethoxy)phenyl]carbamoyl}-2,5-dihydroindeno[1,2-e][1,3,4]oxadiazine-4a(3H)-carboxylate [2]

144171-61-9 [2]

 

 

 

 

607-702-00-1

dihexyl phthalate

201-559-5

84-75-3

Repr. 1B

H360FD

GHS08

Dgr

H360FD

 

 

 

607-703-00-7

ammoniumpentadeca- fluorooctanoate

223-320-4

3825-26-1

Carc. 2

H351

GHS08

H351

 

 

 

Repr. 1B

H360D

GHS07

H360D

Lact.

H362

GHS05

H362

Acute Tox. 4

H332

Dgr

H332

Acute Tox. 4

H302

 

H302

STOT RE 1

H372 (maks)

 

H372 (maks)

Eye Dam.1

H318

 

H318

607-704-00-2

perfluorooctanoic acid

206-397-9

335-67-1

Carc. 2

H351

GHS08

H351

 

 

 

Repr. 1B

H360D

GHS07

H360D

Lact.

H362

GHS05

H362

Acute Tox. 4

H332

Dgr

H332

Acute Tox. 4

H302

 

H302

STOT RE 1

H372 (maks)

 

H372 (maks)

Eye Dam. 1

H318

 

H318

▼M8

607–705-00–8

benzoic acid

200–618-2

65–85-0

STOT RE 1

Skin Irrit. 2

Eye Dam. 1

H372 (kopsud) (sissehingamine)

H315

H318

GHS08

GHS05

Dgr

H372 (kopsud) (sissehingamine)

H315

H318

 

 

 

607–706-00–3

methyl 2,5-dichlorobenzoate

220–815-7

2905-69–3

Acute Tox. 4

STOT SE 3

Aquatic Chronic 2

H302

H336

H411

GHS07

GHS09

Wng

H302

H336

H411

 

 

 

▼M11

607-707-00-9

fenoksaprop-P-etüül (ISO) etüül (2R)-2-{4-[(6-kloro-1,3-bensoksasool-2-üül)oksüü]fenoksü}propanaat

71283-80-2

STOT RE 2

Skin Sens. 1

Aquatic Acute 1

Aquatic Chronic 1

H373 (neerud)

H317

H400

H410

GHS08

GHS07

GHS09

Wng

H373 (neerud)

H317

H410

 

M = 1

M = 1

 

607-708-00-4

oktaanhape

204-677-5

124-07-2

Skin Corr. 1C

Aquatic Chronic 3

H314

H412

GHS05

Dgr

H314

H412

 

 

 

607-709-00-X

dekaanhape

206-376-4

334-48-5

Skin Irrit. 2

Eye Irrit. 2

Aquatic Chronic 3

H315

H319

H412

GHS07

Wng

H315

H319

H412

 

 

 

607-710-00-5

1,2-benseendikarboksüülhape, diheksüülester, hargnenud ja hargnemata ahelaga

271-093-5

68515-50-4

Repr. 1B

H360FD

GHS08

Dgr

H360FD

 

 

 

607-711-00-0

spirotetramaat (ISO); (5s,8s)-3-(2,5-dimetüülfenüül)-8-metoksü-2-okso-1-asaspiro[4,5]dets-3-een-4-üül etüülkarbonaat

203313-25-1

Repr. 2

STOT SE 3

Eye Irrit. 2

Skin Sens. 1 A

Aquatic Acute 1

Aquatic Chronic 1

H361fd

H335

H319

H317

H400

H410

GHS08

GHS07

GHS09

Wng

H361fd

H335

H319

H317

H410

 

M = 1

M = 1

 

607-712-00-6

dodemorfatsetaat; 4-tsüklododetsüül-2,6-dimetüülmorfoliin-4-iumatsetaat

250-778-2

31717-87-0

Repr. 2

STOT RE 2

Skin Corr. 1C

Skin Sens. 1 A

Aquatic Chronic 1

H361d

H373 (maks)

H314

H317

H410

GHS08

GHS05

GHS07

GHS09

Dgr

H361d

H373 (maks)

H314

H317

H410

EUH071

M = 1

 

607-713-00-1

fenpüroksimaat (ISO); tert-butüül 4-[({(E)-[(1,3-dimetüül-5-fenoksü-1H-pürasool-4-üül)metüleen]amino}oksü)metüül]bensoaat

134098-61-6

Acute Tox. 3

Acute Tox. 2

Skin Sens. 1B

Aquatic Acute 1

Aquatic Chronic 1

H301

H330

H317

H400

H410

GHS06 GHS09

Dgr

H301

H330

H317

H410

 

M = 100

M = 1 000

 

607-714-00-7

metüültriflusulfuroon; metüül 2-({[4-(dimetüülamino)-6-(2,2,2-trifluoroetoksü)-1,3,5-triasiin-2-üül]karbamoüül}sulfamoüül)-3-metüülbensoaat

126535-15-7

Carc. 2

Aquatic Acute 1

Aquatic Chronic 1

H351

H400

H410

GHS08

GHS09

Wng

H351

H410

 

M = 100

M = 10

 

607-715-00-2

bifenasaat (ISO); isopropüül 2-(4-metoksübifenüül-3-üül)hüdrasiinkarboksülaat

442-820-5

149877-41-8

STOT RE 2

Skin Sens. 1

Aquatic Acute 1

Aquatic Chronic 1

H373

H317

H400

H410

GHS08

GHS07

GHS09

Wng

H373

H317

H410

 

M = 1

M = 1

 

▼B

608-001-00-3

acetonitrile;

cyanomethane

200-835-2

75-05-8

Flam. Liq. 2

Acute Tox. 4 *

Acute Tox. 4 *

Acute Tox. 4 *

Eye Irrit. 2

H225

H332

H312

H302

H319

GHS02

GHS07

Dgr

H225

H332

H312

H302

H319

 

 

 

608-002-00-9

trichloroacetonitrile

208-885-7

545-06-2

Acute Tox. 3 *

Acute Tox. 3 *

Acute Tox. 3 *

Aquatic Chronic 2

H331

H311

H301

H411

GHS06

GHS09

Dgr

H331

H311

H301

H411

 

 

 

608-003-00-4

acrylonitrile

203-466-5

107-13-1

Flam. Liq. 2

Carc. 1B

Acute Tox. 3 *

Acute Tox. 3 *

Acute Tox. 3 *

STOT SE 3

Skin Irrit. 2

Eye Dam. 1

Skin Sens. 1

Aquatic Chronic 2

H225

H350

H331

H311

H301

H335

H315

H318

H317

H411

GHS02

GHS06

GHS08

GHS05

GHS09

Dgr

H225

H350

H331

H311

H301

H335

H315

H318

H317

H411

 

*

D

608-004-00-X

2-hydroxy-2-methylpropionitrile;

2-cyanopropan-2-ol;

acetone cyanohydrin

200-909-4

75-86-5

Acute Tox. 2 *

Acute Tox. 1

Acute Tox. 2 *

Aquatic Acute 1

Aquatic Chronic 1

H330

H310

H300

H400

H410

GHS06

GHS09

Dgr

H330

H310

H300

H410

 

 

 

▼M1

608-005-00-5

n-butyronitrile

203-700-6

109-74-0

Flam. Liq. 2

Acute Tox. 3 *

Acute Tox. 3 *

Acute Tox. 3 *

H225

H331

H311

H301

GHS02

GHS06

Dgr

H225

H331

H311

H301

 

 

 

▼B

608-006-00-0

bromoxynil (ISO)

3,5-dibromo-4-hydroxybenzonitrile;

bromoxynil phenol

216-882-7

1689-84-5

Repr. 2

Acute Tox. 2 *

Acute Tox. 3 *

Skin Sens. 1

Aquatic Acute 1

Aquatic Chronic 1

H361d ***

H330

H301

H317

H400

H410

GHS06

GHS08

GHS09

Dgr

H361d ***

H330

H301

H317

H410

 

M=10

 

608-007-00-6

ioxynil (ISO)

4-hydroxy-3,5-diiodobenzonitrile

216-881-1

1689-83-4

Repr. 2

Acute Tox. 3 *

Acute Tox. 3 *

Acute Tox. 4 *

STOT RE 2 *

Eye Irrit. 2

Aquatic Acute 1

Aquatic Chronic 1

H361d ***

H331

H301

H312

H373 **

H319

H400

H410

GHS06

GHS08

GHS09

Dgr

H361d ***

H331

H301

H312

H373 **

H319

H410

 

M=10

 

608-008-00-1

chloroacetonitrile

203-467-0

107-14-2

Acute Tox. 3 *

Acute Tox. 3 *

Acute Tox. 3 *

Aquatic Chronic 2

H331

H311

H301

H411

GHS06

GHS09

Dgr

H331

H311

H301

H411

 

 

 

608-009-00-7

malononitrile

203-703-2

109-77-3

Acute Tox. 3 *

Acute Tox. 3 *

Acute Tox. 3 *

Aquatic Acute 1

Aquatic Chronic 1

H331

H311

H301

H400

H410

GHS06

GHS09

Dgr

H331

H311

H301

H410

 

 

 

608-010-00-2

methacrylonitrile;

2-methyl-2-propene nitrile

204-817-5

126-98-7

Flam. Liq. 2

Acute Tox. 3 *

Acute Tox. 3 *

Acute Tox. 3 *

Skin Sens. 1

H225

H331

H311

H301

H317

GHS02

GHS06

Dgr

H225

H331

H311

H301

H317

 

*

Skin Sens. 1; H317: C ≥ 0,2 %

D

▼M6

608-011-00-8

oxalonitrile;

cyanogen

207-306-5

460-19-5

Press. Gas

Flam. Gas 1

Acute Tox. 3 *

Aquatic Acute 1

Aquatic Chronic 1

H220

H331

H400

H410

GHS02

GHS04

GHS06

GHS09

Dgr

H220

H331

H410

 

 

U

▼B

608-012-00-3

benzonitrile

202-855-7

100-47-0

Acute Tox. 4 *

Acute Tox. 4 *

H312

H302

GHS07

Wng

H312

H302

 

 

 

608-013-00-9

2-chlorobenzonitrile

212-836-5

873-32-5

Acute Tox. 4 *

Acute Tox. 4 *

Eye Irrit. 2

H312

H302

H319

GHS07

Wng

H312

H302

H319

 

 

 

▼M1

608-014-00-4

chlorothalonil (ISO);

tetrachloroisophthalonitrile

217-588-1

1897-45-6

Carc. 2

Acute Tox. 2 *

STOT SE 3

Eye Dam. 1

Skin Sens. 1

Aquatic Acute 1

Aquatic Chronic 1

H351

H330

H335

H318

H317

H400

H410

GHS06

GHS05

GHS08

GHS09

Dgr

H351

H330

H335

H318

H317

H410

 

M=10

 

▼B

608-015-00-X

dichlobenil (ISO);

2,6-dichlorobenzonitrile

214-787-5

1194-65-6

Acute Tox. 4 *

Aquatic Chronic 2

H312

H411

GHS07

GHS09

Wng

H312

H411

 

 

 

608-016-00-5

1,4-Dicyano-2,3,5,6-tetra-chloro-benzene

401-550-8

1897-41-2

Skin Sens. 1

Aquatic Acute 1

Aquatic Chronic 1

H317

H400

H410

GHS07

GHS09

Wng

H317

H410

 

 

 

608-017-00-0

bromoxynil octanoate (ISO);

2,6-dibromo-4-cyanophenyl octanoate

216-885-3

1689-99-2

Repr. 2

Acute Tox. 3 *

Acute Tox. 4 *

Skin Sens. 1

Aquatic Acute 1

Aquatic Chronic 1

H361d ***

H331

H302

H317

H400

H410

GHS06

GHS08

GHS09

Dgr

H361d ***

H331

H302

H317

H410

 

M=10

 

608-018-00-6

ioxynil octanoate (ISO);

4-cyano-2,6-diiodophenyl octanoate

223-375-4

3861-47-0

Repr. 2

Acute Tox. 3 *

Eye Irrit. 2

Skin Sens. 1

Aquatic Acute 1

Aquatic Chronic 1

H361d ***

H301

H319

H317

H400

H410

GHS06

GHS08

GHS09

Dgr

H361d ***

H301

H319

H317

H410

 

M=10

 

608-019-00-1

2,2'-dimethyl-2,2'-azodipropiononitrile;

ADZN

201-132-3

78-67-1

Self-react. C

Acute Tox. 4 *

Acute Tox. 4 *

Aquatic Chronic 3

H242

H332

H302

H412

GHS02

GHS07

Dgr

H242

H332

H302

H412

 

 

T

▼M1

608-020-00-7

diphenoxymethylenecyanamide

427-300-8

79463-77-7

Eye Dam. 1

Aquatic Chronic 3

H318

H412

GHS05

Dgr

H318

H412

 

 

 

▼B

608-021-00-2

3-(2-(diaminomethyleneamino)thiazol-4-ylmethylthio)propionitrile

403-710-2

76823-93-3

Acute Tox. 4 *

Skin Sens. 1

H302

H317

GHS07

Wng

H302

H317

 

 

 

608-022-00-8

3,7-dimethyloctanenitrile

403-620-3

40188-41-8

Skin Irrit. 2

Skin Sens. 1

Aquatic Chronic 2

H315

H317

H411

GHS07

GHS09

Wng

H315

H317

H411

 

 

 

608-023-00-3

fenbuconazole (ISO);

4-(4-chlorophenyl)-2-phenyl-2-[(1H—1,2,4-triazol-1-yl)methyl]butanenitrile

406-140-2

114369-43-6

Aquatic Acute 1

Aquatic Chronic 1

H400

H410

GHS09

Wng

H410

 

 

 

608-024-00-9

2-(4-(N-butyl-N-phenethylamino)phenyl)ethylene-1,1,2-tricarbonitrile

407-650-8

97460-76-9

Aquatic Chronic 4

H413

H413

 

 

 

608-025-00-4

2-nitro-4,5-bis(benzyloxy)phenylacetonitrile

410-970-0

117568-27-1

Aquatic Chronic 4

H413

H413

 

 

 

608-026-00-X

3-cyano-3,5,5-trimethylcyclohexanone

411-490-4

7027-11-4

Acute Tox. 4 *

STOT RE 2 *

Skin Sens. 1

Aquatic Chronic 3

H302

H373 **

H317

H412

GHS08

GHS07

Wng

H302

H373 **

H317

H412

 

 

 

608-027-00-5

reaction mass of: 3-(4-ethylphenyl)-2,2-dimethylpropanenitrile;

3-(2-ethylphenyl)-2,2-dimethylpropanenitrile;

3-(3-ethylphenyl)-2,2-dimethylpropanenitrile

412-660-0

Aquatic Chronic 2

H411

GHS09

H411

 

 

 

608-028-00-0

4-(2-cyano-3-phenylamino acryloyloxymethyl)-cyclohexyl-methyl 2-cyano-3-phenylamino)-acrylate

413-510-7

147374-67-2

STOT RE 2 *

Skin Sens. 1

Aquatic Chronic 2

H373 **

H317

H411

GHS08

GHS09

Wng

H373 **

H317

H411

 

 

 

608-029-00-6

1,2-dihydro-6-hydroxy-4-methyl-1-[3-(1-methylethoxy)propyl]-2-oxo-3-pyridinecarbonitrile

411-990-2

68612-94-2

Skin Sens. 1

H317

GHS07

Wng

H317

 

 

 

608-030-00-1

N-acetyl-N-[5-cyano-3-(2-dibutylamino-4-phenylthyazol-5-yl-methylene)-4-methyl-2,6-dioxo-1,2,3,6-tetrahydropyridin-1-yl]benzamide

412-340-0

147741-93-3

Aquatic Acute 1

Aquatic Chronic 1

H400

H410

GHS09

Wng

H410

 

 

 

608-031-00-7

2-benzyl-2-methyl-3-butenitrile

407-870-4

97384-48-0

Acute Tox. 4 *

Aquatic Chronic 3

H302

H412

GHS07

Wng

H302

H412

 

 

 

▼M1

608-032-00-2

acetamiprid (ISO);

(E)-N1-[(6-chloro-3-pyridyl)methyl]-N2-cyano-N1-methylacetamidine

135410-20-7

Acute Tox. 4 *

Aquatic Chronic 3

H302

H412

GHS07

Wng

H302

H412

 

 

 

▼B

608-033-00-8

N-butyl-3-(2-chloro-4-nitrophenylhydrazono)-1-cyano-2-methylprop-1-ene-1,3-dicarboximide

407-970-8

75511-91-0

Skin Sens. 1

Aquatic Chronic 3

H317

H412

GHS07

Wng

H317

H412

 

 

 

▼M1

608-034-00-3

chlorfenapyr (ISO);

4-bromo-2-(4-chlorophenyl)-1-ethoxymethyl-5-trifluoromethylpyrrole-3-carbonitrile

122453-73-0

Acute Tox. 3 *

Acute Tox. 4 *

Aquatic Acute 1

Aquatic Chronic 1

H331

H302

H400

H410

GHS06

GHS09

Dgr

H331

H302

H410

 

M=100

 

▼B

608-035-00-9

(±)-α-[(2-acetyl-5-methylphenyl)-amino]-2,6-dichlorobenzene-aceto-nitrile

419-290-9

Skin Sens. 1

Aquatic Chronic 4

H317

H413

GHS07

Wng

H317

H413

 

 

 

608-036-00-4

3-(2-{4-[2-(4-cyanophenyl)vinyl]phenyl}vinyl)benzonitrile

419-060-8

79026-02-1

Aquatic Chronic 4

H413

H413

 

 

 

608-037-00-X

reaction mass of: (E)-2,12-tridecadiennitrile;

(E)-3,12-tridecadiennitrile;

(Z)-3,12-tridecadiennitrile

422-190-8

 

Aquatic Acute 1

Aquatic Chronic 1

H400

H410

GHS09

Wng

H410

 

 

 

608-038-00-5

2,2,4-trimethyl-4-phenyl-butane-nitrile

422-580-8

75490-39-0

Acute Tox. 4 *

Aquatic Chronic 2

H302

H411

GHS07

GHS09

Wng

H302

H411

 

 

 

608-039-00-0

2-phenylhexanenitrile

423-460-8

3508-98-3

Acute Tox. 4 *

Aquatic Acute 1

Aquatic Chronic 1

H302

H400

H410

GHS07

GHS09

Wng

H302

H410

 

 

 

608-040-00-6

4,4'-dithiobis(5-amino-1-(2,6-dichloro-4-(trifluoromethyl)phenyl)-1H-pyrazole-3-carbonitrile)

423-490-1

130755-46-3

Aquatic Acute 1

Aquatic Chronic 1

H400

H410

GHS09

Wng

H410

 

 

 

608-041-00-1

4'-((2-butyl-4-oxo-1,3-diazaspiro[4.4]non-1-ene-3-yl)methyl)(1,1'-biphenyl)-2-carbonitrile

423-500-4

138401-24-8

Aquatic Acute 1

Aquatic Chronic 1

H400

H410

GHS09

Wng

H410

 

 

 

▼M1

608-042-00-7

(S)-2,2-diphenyl-2-(3-pyrrolidinyl)acetonitrile hydrobromide

421-810-4

194602-27-2

Acute Tox. 4 *

Eye Dam. 1

Skin Sens. 1

Aquatic Chronic 2

H302

H318

H317

H411

GHS05

GHS07

GHS09

Dgr

H302

H318

H317

H411

 

 

 

▼B

608-043-00-2

3-(cis-3-hexenyloxy)propanenitril

415-220-6

142653-61-0

Acute Tox. 3 *

Acute Tox. 4 *

Aquatic Acute 1

Aquatic Chronic 1

H331

H302

H400

H410

GHS06

GHS09

Dgr

H331

H302

H410

 

 

 

▼M1

608-044-00-8

2-cyclohexylidene-2-phenylacetonitrile

423-740-1

10461-98-0

Acute Tox. 4 *

Aquatic Chronic 2

H302

H411

GHS07

GHS09

Wng

H302

H411

 

 

 

608-046-00-9

5-(4-chloro-2-nitro-phenylazo)-1,2-dihydro-6-hydroxy-1,4-dimethyl-2-oxo-pyridine-3-carbonitrile

425-310-7

77889-90-8

Aquatic Chronic 4

H413

H413

 

 

 

608-047-00-4

2-piperidin-1-yl-benzonitrile

427-330-1

72752-52-4

Aquatic Chronic 2

H411

GHS09

H411

 

 

 

608-048-00-X

1-(3-cyclopentyloxy-4-methoxyphenyl)-4-oxo-cyclohexanecarbonitrile

427-450-4

152630-47-2

Acute Tox. 4 *

STOT RE 2 *

Skin Sens. 1

Aquatic Chronic 2

H302

H373**

H317

H411

GHS08

GHS07

GHS09

Wng

H302

H373**

H317

H411

 

 

 

608-049-00-5

2-(4-(4-(butyl-(1-methylhexyl)amino)phenyl)-3-cyano-5-oxo-1,5-dihydropyrrol-2-ylidene)propandinitrile

429-180-2

157362-53-3

Skin Sens. 1

Aquatic Acute 1

Aquatic Chronic 1

H317

H400

H410

GHS07

GHS09

Wng

H317

H410

 

 

 

608-050-00-0

reaction mass of: 5-(2-cyano-4-nitrophenylazo)-2-(2-(2-hydroxyethoxy)ethylamino)-4-methyl-6-phenylaminonicotinonitrile;

5-(2-cyano-4-nitrophenylazo)-6-(2-(2-hydroxyethoxy)ethylamino)-4-methyl-2-phenylaminonicotinonitrile

429-760-5

Aquatic Chronic 4

H413

H413

 

 

 

608-051-00-6

(R)-4-(4-dimethylamino-1-(4-fluorophenyl)-1-hydroxybutyl)-3-(hydroxymethyl)benzonitrile

430-760-2

219861-18-4

Acute Tox. 4 *

Skin Sens. 1

Aquatic Chronic 2

H302

H317

H411

GHS07

GHS09

Wng

H302

H317

H411

 

 

 

608-052-00-1

(S)-4-(4-dimethylamino-1-(4-fluorophenyl)-1-hydroxybutyl)-3-(hydroxymethyl)benzonitrile

430-770-7

128173-52-4

Acute Tox. 4 *

Skin Sens. 1

Aquatic Chronic 2

H302

H317

H411

GHS07

GHS09

Wng

H302

H317

H411

 

 

 

608-053-00-7

(R,S)-4-(4-dimethylamino-1-(4-fluorophenyl)-1-hydroxybutyl)-3-(hydroxymethyl)benzonitrile

430-780-1

103146-25-4

Acute Tox. 4 *

Skin Sens. 1

Aquatic Chronic 2

H302

H317

H411

GHS07

GHS09

Wng

H302

H317

H411

 

 

 

608-054-00-2

(R,S)-4-(4-dimethylamino-1-(4-fluorophenyl)-1-hydroxybutyl)-3-(hydroxymethyl)benzonitrile hemisulfate

430-790-6

Acute Tox. 4 *

Eye Dam. 1

Skin Sens. 1

Aquatic Chronic 2

H302

H318

H317

H411

GHS05

GHS07

GHS09

Dgr

H302

H318

H317

H411

 

 

 

608-055-00-8

fipronil (ISO);

5-amino-1-[2,6-dichloro-4-(trifluoromethyl)phenyl]-4-[(trifluoromethyl)sulfinyl]-1H-pyrazole-3-carbonitrile

120068-37-3

Acute Tox. 3 *

Acute Tox. 3 *

Acute Tox. 3 *

STOT RE 1

Aquatic Acute 1

Aquatic Chronic 1

H331

H311

H301

H372**

H400

H410

GHS06

GHS08

GHS09

Dgr

H331

H311

H301

H372**

H410

 

M=10

 

608-056-00-3

N-methyl-N-cyanomethylmorpholiniummethylsulfate

429-340-1

Acute Tox. 4 *

Eye Dam. 1

H302

H318

GHS05

GHS07

Dgr

H302

H318

 

 

 

▼M6

608-057-00-9

4-(cyanomethyl)-4-methylmorpholin-4-ium hydrogen sulfate

431-200-1

208538-34-5

Acute Tox. 4 *

Eye Dam. 1

Skin Sens. 1

H302

H318

H317

GHS05

GHS07

Dgr

H302

H318

H317

 

 

 

▼M6

608-058-00-4

esfenvalerate (ISO);

(S)-α-cyano-3-phenoxybenzyl-(S)-2-(4-chlorophenyl)-3-methylbutyrate

66230-04-4

Acute Tox. 3 *

Acute Tox. 3 *

Skin Sens. 1

Aquatic Acute 1

Aquatic Chronic 1

H331

H301

H317

H400

H410

GHS06

GHS09

Dgr

H331

H301

H317

H410

 

M = 10000

 

▼M1

608-059-00-X

5-amino-1-(2,6-dichloro-4-(trifluoromethyl)phenyl)-1H-pyrazole-3-carbonitrile

421-240-6

120068-79-3

Aquatic Chronic 2

H411

GHS09

H411

 

 

 

608-060-00-5

5-methyl-2-[(2-nitrophenyl)amino]-3-thiophenecarbonitrile

421-300-1

138564-59-7

Aquatic Acute 1

Aquatic Chronic 1

H400

H410

GHS09

Wng

H410

 

 

 

608-062-00-6

2-fluoro-4-hydroxybenzonitrile

422-810-7

82380-18-5

Acute Tox. 4 *

Eye Dam. 1

Aquatic Chronic 2

H302

H318

H411

GHS05

GHS07

GHS09

Dgr

H302

H318

H411

 

 

 

608-063-00-1

(S)-α-hydroxy-3-phenoxy-benzeneacetonitrile

441-070-6

61826-76-4

Acute Tox. 3 *

Eye Dam. 1

Skin Sens. 1

Aquatic Acute 1

Aquatic Chronic 1

H301

H318

H317

H400

H410

GHS06

GHS05

GHS09

Dgr

H301

H318

H317

H410

 

 

 

608-064-00-7

cyanomethyltrimethylammoniummethylsulfate

433-720-2

Aquatic Chronic 3

H412

H412

 

 

 

▼B

608-065-00-2

salts of bromoxynil with the exception of those specified elsewhere in this Annex

Repr. 2

Acute Tox. 2 *

Acute Tox. 3 *

Skin Sens. 1

Aquatic Acute 1

Aquatic Chronic 1

H361d ***

H330

H301

H317

H400

H410

GHS06

GHS08

GHS09

Dgr

H361d ***

H330

H301

H317

H410

 

M=10

A

608-066-00-8

salts of ioxynil with the exception of those specified elsewhere in this Annex

Repr. 2

Acute Tox. 3 *

Acute Tox. 3 *

Acute Tox. 4 *

STOT RE 2 *

Eye Irrit. 2

Aquatic Acute 1

Aquatic Chronic 1

H361d ***

H331

H301

H312

H373 **

H319

H400

H410

GHS06

GHS08

GHS09

Dgr

H361d ***

H331

H301

H312

H373 **

H319

H410

 

M=10

A

609-001-00-6

1-nitropropane

203-544-9

108-03-2

Flam. Liq. 3

Acute Tox. 4 *

Acute Tox. 4 *

Acute Tox. 4 *

H226

H332

H312

H302

GHS02

GHS07

Wng

H226

H332

H312

H302

 

*

 

609-002-00-1

2-nitropropane

201-209-1

79-46-9

Flam. Liq. 3

Carc. 1B

Acute Tox. 4 *

Acute Tox. 4 *

H226

H350

H332

H302

GHS02

GHS08

GHS07

Dgr

H226

H350

H332

H302

 

 

 

▼M7

609-003-00-7

nitrobenzene

202-716-0

98-95-3

Carc. 2.

H351

GHS06

H351

 

 

 

Repr. 1B

H360F

GHS08

H360F

Acute Tox. 3

H301

Dgr

H301

Acute Tox. 3

H331

 

H331

Acute Tox. 3

H311

 

H311

STOT RE 1

H372 (veri)

 

H372 (veri)

Aquatic Chronic 3

H412

 

H412

▼B

609-004-00-2

dinitrobenzene; [1]

1,4-dinitrobenzene; [2]

1,3-dinitrobenzene; [3]

1,2-dinitrobenzene [4]

246-673-6 [1]

202-833-7 [2]

202-776-8 [3]

208-431-8 [4]

25154-54-5 [1]

100-25-4 [2]

99-65-0 [3]

528-29-0 [4]

Acute Tox. 2 *

Acute Tox. 1

Acute Tox. 2 *

STOT RE 2 *

Aquatic Acute 1

Aquatic Chronic 1

H330

H310

H300

H373 **

H400

H410

GHS06

GHS08

GHS09

Dgr

H330

H310

H300

H373 **

H410

 

 

 

▼M1

609-005-00-8

1,3,5-trinitrobenzene

202-752-7

99-35-4

Expl. 1.1

Acute Tox. 2 *

Acute Tox. 1

Acute Tox. 2 *

STOT RE 2

Aquatic Acute 1

Aquatic Chronic 1

H201

H330

H310

H300

H373**

H400

H410

GHS01

GHS06

GHS08

GHS09

Dgr

H201

H330

H310

H300

H373**

H410

 

 

 

▼B

609-006-00-3

4-nitrotoluene

202-808-0

99-99-0

Acute Tox. 3 *

Acute Tox. 3 *

Acute Tox. 3 *

STOT RE 2 *

Aquatic Chronic 2

H331

H311

H301

H373 **

H411

GHS06

GHS08

GHS09

Dgr

H331

H311

H301

H373 **

H411

 

 

 

▼M1

609-007-00-9

2,4-dinitrotoluene; [1]

dinitrotoluene [2]

204-450-0 [1]

246-836-1 [2]

121-14-2 [1]

25321-14-6 [2]

Carc. 1B

Muta. 2

Repr. 2

Acute Tox. 3 *

Acute Tox. 3 *

Acute Tox. 3 *

STOT RE 2 *

Aquatic Acute 1

Aquatic Chronic 1

H350

H341

H361f***

H331

H311

H301

H373**

H400

H410

GHS06

GHS08

GHS09

Dgr

H350

H341

H361f***

H331

H311

H301

H373**

H410

 

 

 

▼B

609-008-00-4

2,4,6-trinitrotoluene;

TNT

204-289-6

118-96-7

Expl. 1.1

Acute Tox. 3 *

Acute Tox. 3 *

Acute Tox. 3 *

STOT RE 2 *

Aquatic Chronic 2

H201

H331

H311

H301

H373 **

H411

GHS01

GHS06

GHS08

GHS09

Dgr

H201

H331

H311

H301

H373 **

H411

 

 

 

▼M1

609-009-00-X

2,4,6-trinitrophenol;

picric acid

201-865-9

88-89-1

Expl. 1.1

Acute Tox. 3 *

Acute Tox. 3 *

Acute Tox. 3 *

H201

H331

H311

H301

GHS01

GHS06

Dgr

H201

H331

H311

H301

 

 

 

▼B

609-010-00-5

salts of picric acid

Unst. Expl

Acute Tox. 3 *

Acute Tox. 3 *

Acute Tox. 3 *

H201

H331

H311

H301

GHS01

GHS06

Dgr

H201

H331

H311

H301

 

 

T

609-011-00-0

2,4,6-trinitroanisole

606-35-9

Expl. 1.1

Acute Tox. 4 *

Acute Tox. 4 *

Acute Tox. 4 *

Aquatic Chronic 2

H201

H332

H312

H302

H411

GHS01

GHS07

GHS09

Wng

H201

H332

H312

H302

H411

 

 

 

609-012-00-6

2,4,6-trinitro-m-cresol

210-027-1

602-99-3

Expl. 1.1

Acute Tox. 4 *

Acute Tox. 4 *

Acute Tox. 4 *

H201

H332

H312

H302

GHS01

GHS07

Wng

H201

H332

H312

H302

 

 

 

609-013-00-1

2,4,6-trinitro-m-xylene

211-187-5

632-92-8

Expl. 1.1

Acute Tox. 4 *

Acute Tox. 4 *

Acute Tox. 4 *

STOT RE 2 *

H201

H332

H312

H302

H373 **

GHS01

GHS08

GHS07

Wng

H201

H332

H312

H302

H373 **

 

 

 

609-015-00-2

4-nitrophenol;

p-nitrophenol

202-811-7

100-02-7

Acute Tox. 4 *

Acute Tox. 4 *

Acute Tox. 4 *

STOT RE 2 *

H332

H312

H302

H373 **

GHS08

GHS07

Wng

H332

H312

H302

H373 **

 

 

 

609-016-00-8

dinitrophenol (reaction mass of isomers); [1]

2,4(or 2,6)-dinitrophenol [2]

247-096-2 [1]

275-732-9 [2]

25550-58-7 [1]

71629-74-8 [2]

Acute Tox. 3 *

Acute Tox. 3 *

Acute Tox. 3 *

STOT RE 2 *

Aquatic Acute 1

Aquatic Chronic 1

H331

H311

H301

H373 **

H400

H410

GHS06

GHS08

GHS09

Dgr

H331

H311

H301

H373 **

H410

 

 

 

▼M1

609-018-00-9

2,4,6-trinitroresorcinol;

styphnic acid

201-436-6

82-71-3

Expl. 1.1

Acute Tox. 4 *

Acute Tox. 4 *

Acute Tox. 4 *

H201

H332

H312

H302

GHS01

GHS07

Dgr

H201

H332

H312

H302

 

 

 

▼B

609-019-00-4

lead 2,4,6-trinitro-m-phenylene dioxide;

lead 2,4,6-trinitroresorcinoxide;

lead styphnate

239-290-0

15245-44-0

Unst. Expl

Repr. 1A

Acute Tox. 4 *

Acute Tox. 4 *

STOT RE 2 *

Aquatic Acute 1

Aquatic Chronic 1

H200

H360Df

H332

H302

H373 **

H400

H410

GHS01

GHS08

GHS07

GHS09

Dgr

H200

H360Df

H332

H302

H373 **

H410

 

 

1

609-019-01-1

lead 2,4,6-trinitro-m-phenylene dioxide;

lead 2,4,6-trinitroresorcinoxide;

lead styphnate (≥ 20 % phlegmatiser)

239-290-0

15245-44-0

Expl. 1.1

Repr. 1A

Acute Tox. 4 *

Acute Tox. 4 *

STOT RE 2 *

Aquatic Acute 1

Aquatic Chronic 1

H201

H360Df

H332

H302

H373 **

H400

H410

GHS01

GHS08

GHS07

GHS09

Dgr

H201

H360Df

H332

H302

H373 **

H410

 

 

1

609-020-00-X

DNOC (ISO);

4,6-dinitro-o-cresol

208-601-1

534-52-1

Muta. 2

Acute Tox. 2 *

Acute Tox. 1

Acute Tox. 2 *

Skin Irrit. 2

Eye Dam. 1

Skin Sens. 1

Aquatic Acute 1

Aquatic Chronic 1

H341

H330

H310

H300

H315

H318

H317

H400

H410

GHS06

GHS08

GHS05

GHS07

GHS09

Dgr

H341

H330

H310

H300

H315

H318

H317

H410

EUH044

 

 

609-021-00-5

sodium salt of DNOC;

sodium 4,6-dinitro-o-cresolate; [1]

potassium salt of DNOC;

potassium 4,6-dinitro-o-cresolate [2]

219-007-7 [1]

- [2]

2312-76-7 [1]

5787-96-2 [2]

Acute Tox. 3 *

Acute Tox. 3 *

Acute Tox. 3 *

STOT RE 2 *

Aquatic Acute 1

Aquatic Chronic 1

H331

H311

H301

H373 **

H400

H410

GHS06

GHS08

GHS09

Dgr

H331

H311

H301

H373 **

H410

 

 

 

609-022-00-0

ammonium salt of DNOC;

ammonium 4,6-dinitro-o-tolyl oxide

221-037-0

2980-64-5

Acute Tox. 2 *

Acute Tox. 1

Acute Tox. 2 *

STOT RE 2 *

Aquatic Acute 1

Aquatic Chronic 1

H330

H310

H300

H373 **

H400

H410

GHS06

GHS08

GHS09

Dgr

H330

H310

H300

H373 **

H410

 

 

 

▼M1

609-023-00-6

dinocap (ISO);

(RS)-2,6-dinitro-4-octylphenyl crotonates and (RS)-2,4-dinitro-6-octylphenyl crotonates in which „octyl” is a reaction mass of 1-methylheptyl, 1-ethylhexyl and 1-propylpentyl groups

254-408-0

39300-45-3

Repr. 1B

Acute Tox. 4 *

Acute Tox. 4 *

STOT RE 2 *

Skin Irrit. 2

Skin Sens. 1

Aquatic Acute 1

Aquatic Chronic 1

H360D***

H332

H302

H373**

H315

H317

H400

H410

GHS08

GHS07

GHS09

Dgr

H360D***

H332

H302

H373**

H315

H317

H410

 

M=100

 

▼B

609-024-00-1

binapacryl (ISO);

2-sec-butyl-4,6-dinitrophenyl-3-methylcrotonate

207-612-9

485-31-4

Repr. 1B

Acute Tox. 4 *

Acute Tox. 4 *

Aquatic Acute 1

Aquatic Chronic 1

H360D ***

H312

H302

H400

H410

GHS08

GHS07

GHS09

Dgr

H360D ***

H312

H302

H410

 

 

 

609-025-00-7

dinoseb(ISO);

6-sec-butyl-2,4-dinitrophenol

201-861-7

88-85-7

Repr. 1B

Acute Tox. 3 *

Acute Tox. 3 *

Eye Irrit. 2

Aquatic Acute 1

Aquatic Chronic 1

H360Df

H311

H301

H319

H400

H410

GHS06

GHS08

GHS09

Dgr

H360Df

H311

H301

H319

H410

EUH044

 

 

609-026-00-2

salts and esters of dinoseb, with the exception of those specified elsewhere in this Annex

Repr. 1B

Acute Tox. 3 *

Acute Tox. 3 *

Eye Irrit. 2

Aquatic Acute 1

Aquatic Chronic 1

H360Df

H311

H301

H319

H400

H410

GHS06

GHS08

GHS09

Dgr

H360Df

H311

H301

H319

H410

EUH044

 

A

609-027-00-8

dinocton;

reaction mass of isomers: methyl 2-octyl-4,6-dinitrophenyl carbonate, methyl 4-octyl-2,6-dinitrophenyl carbonate

63919-26-6

Acute Tox. 4 *

Aquatic Acute 1

Aquatic Chronic 1

H302

H400

H410

GHS07

GHS09

Wng

H302

H410

 

 

 

609-028-00-3

dinex (ISO);

2-cyclohexyl-4,6-dinitrophenol

205-042-5

131-89-5

Acute Tox. 3 *

Acute Tox. 3 *

Acute Tox. 3 *

Aquatic Acute 1

Aquatic Chronic 1

H331

H311

H301

H400

H410

GHS06

GHS09

Dgr

H331

H311

H301

H410

 

 

 

609-029-00-9

salts and esters of dinex

Acute Tox. 3 *

Acute Tox. 3 *

Acute Tox. 3 *

Aquatic Acute 1

Aquatic Chronic 1

H331

H311

H301

H400

H410

GHS06

GHS09

Dgr

H331

H311

H301

H410

 

 

A

609-030-00-4

dinoterb (ISO);

2-tert-butyl-4,6-dinitrophenol

215-813-8

1420-07-1

Repr. 1B

Acute Tox. 2 *

Acute Tox. 3 *

Aquatic Acute 1

Aquatic Chronic 1

H360D ***

H300

H311

H400

H410

GHS06

GHS08

GHS09

Dgr

H360D ***

H300

H311

H410

EUH044

 

 

609-031-00-X

salts and esters of dinoterb

Repr. 1B

Acute Tox. 2 *

Acute Tox. 3 *

Aquatic Acute 1

Aquatic Chronic 1

H360D ***

H300

H311

H400

H410

GHS06

GHS08

GHS09

Dgr

H360D ***

H300

H311

H410

 

 

A

609-032-00-5

bromofenoxim (ISO);

3,5-dibromo-4-hydroxybenzaldehyde-O-(2,4-dinitrophenyl)-oxime

236-129-6

13181-17-4

Acute Tox. 4 *

Aquatic Acute 1

Aquatic Chronic 1

H302

H400

H410

GHS07

GHS09

Wng

H302

H410

 

 

 

609-033-00-0

dinosam (ISO);

2-(1-methylbutyl)-4,6-dinitrophenol

4097-36-3

Acute Tox. 3 *

Acute Tox. 3 *

Acute Tox. 3 *

Aquatic Acute 1

Aquatic Chronic 1

H331

H311

H301

H400

H410

GHS06

GHS09

Dgr

H331

H311

H301

H410

 

 

 

609-034-00-6

salts and esters of dinosam

Acute Tox. 3 *

Acute Tox. 3 *

Acute Tox. 3 *

Aquatic Acute 1

Aquatic Chronic 1

H331

H311

H301

H400

H410

GHS06

GHS09

Dgr

H331

H311

H301

H410

 

 

A

609-035-00-1

nitroethane

201-188-9

79-24-3

Flam. Liq. 3

Acute Tox. 4 *

Acute Tox. 4 *

H226

H332

H302

GHS02

GHS07

Wng

H226

H332

H302

 

*

 

609-036-00-7

nitromethane

200-876-6

75-52-5

Flam. Liq. 3

Acute Tox. 4 *

H226

H302

GHS02

GHS07

Wng

H226

H302

 

*

 

609-037-00-2

5-nitroacenaphthene

210-025-0

602-87-9

Carc. 1B

H350

GHS08

Dgr

H350

 

 

 

609-038-00-8

2-nitronaphthalene

209-474-5

581-89-5

Carc. 1B

Aquatic Chronic 2

H350

H411

GHS08

GHS09

Dgr

H350

H411

 

 

 

609-039-00-3

4-nitrobiphenyl

202-204-7

92-93-3

Carc. 1B

Aquatic Chronic 2

H350

H411

GHS08

GHS09

Dgr

H350

H411

 

 

 

609-040-00-9

nitrofen (ISO);

2,4-dichlorophenyl 4-nitrophenyl ether

217-406-0

1836-75-5

Carc. 1B

Repr. 1B

Acute Tox. 4 *

Aquatic Acute 1

Aquatic Chronic 1

H350

H360D ***

H302

H400

H410

GHS08

GHS07

GHS09

Dgr

H350

H360D ***

H302

H410

 

 

 

609-041-00-4

2,4-dinitrophenol

200-087-7

51-28-5

Acute Tox. 3 *

Acute Tox. 3 *

Acute Tox. 3 *

STOT RE 2 *

Aquatic Acute 1

H331

H311

H301

H373 **

H400

GHS06

GHS08

GHS09

Dgr

H331

H311

H301

H373 **

H400

 

 

 

609-042-00-X

pendimethalin (ISO);

N-(1-ethylpropyl)-2,6-dinitro-3,4-xylidine

254-938-2

40487-42-1

Skin Sens. 1

Aquatic Acute 1

Aquatic Chronic 1

H317

H400

H410

GHS07

GHS09

Wng

H317

H410

 

 

 

609-043-00-5

quintozene (ISO);

pentachloronitrobenzene

201-435-0

82-68-8

Skin Sens. 1

Aquatic Acute 1

Aquatic Chronic 1

H317

H400

H410

GHS07

GHS09

Wng

H317

H410

 

 

 

609-044-00-0

tecnazene (ISO);

1,2,4,5-tetrachloro-3-nitrobenzene

204-178-2

117-18-0

Acute Tox. 4 *

Skin Sens. 1

Aquatic Acute 1

Aquatic Chronic 1

H302

H317

H400

H410

GHS07

GHS09

Wng

H302

H317

H410

 

 

 

609-045-00-6

reaction mass of: 4,6-dinitro-2-(3-octyl)phenyl methyl carbonate and 4,6-dinitro-2-(4-octyl)phenyl methyl carbonate;

dinocton-6

8069-76-9

Acute Tox. 4 *

Aquatic Acute 1

Aquatic Chronic 1

H302

H400

H410

GHS07

GHS09

Wng

H302

H410

 

 

 

▼M1

609-046-00-1

trifluralin (ISO) (containing < 0,5 ppm NPDA);

α,α,α-trifluoro-2,6-dinitro-N,N-dipropyl-p-toluidine (containing < 0,5 ppm NPDA);

2,6-dinitro-N,N-dipropyl-4-trifluoromethylaniline (containing < 0,5 ppm NPDA);

N,N-dipropyl-2,6-dinitro-4-trifluoromethylaniline (containing < 0,5 ppm NPDA)

216-428-8

1582-09-8

Carc. 2

Skin Sens. 1

Aquatic Acute 1

Aquatic Chronic 1

H351

H317

H400

H410

GHS08

GHS07

GHS09

Wng

H351

H317

H410

 

M=10

 

▼B

609-047-00-7

2-nitroanisole

202-052-1

91-23-6

Carc. 1B

Acute Tox. 4 *

H350

H302

GHS08

GHS07

Dgr

H350

H302

 

 

 

609-048-00-2

sodium 3-nitrobenzenesulphonate

204-857-3

127-68-4

Eye Irrit. 2

Skin Sens. 1

H319

H317

GHS07

Wng

H319

H317

 

 

 

609-049-00-8

2,6-dinitrotoluene

210-106-0

606-20-2

Carc. 1B

Muta. 2

Repr. 2

Acute Tox. 3 *

Acute Tox. 3 *

Acute Tox. 3 *

STOT RE 2 *

Aquatic Chronic 3

H350

H341

H361f ***

H331

H311

H301

H373 **

H412

GHS06

GHS08

Dgr

H350

H341

H361f ***

H331

H311

H301

H373 **

H412

 

 

 

609-050-00-3

2,3-dinitrotoluene

210-013-5

602-01-7

Carc. 1B

Muta. 2

Repr. 2

Acute Tox. 3 *

Acute Tox. 3 *

Acute Tox. 3 *

STOT RE 2 *

Aquatic Acute 1

Aquatic Chronic 1

H350

H341

H361f ***

H331

H311

H301

H373 **

H400

H410

GHS06

GHS08

GHS09

Dgr

H350

H341

H361f ***

H331

H311

H301

H373 **

H410

 

 

 

609-051-00-9

3,4-dinitrotoluene

210-222-1

610-39-9

Carc. 1B

Muta. 2

Repr. 2

Acute Tox. 3 *

Acute Tox. 3 *

Acute Tox. 3 *

STOT RE 2 *

Aquatic Chronic 2

H350

H341

H361f ***

H331

H311

H301

H373 **

H411

GHS06

GHS08

GHS09

Dgr

H350

H341

H361f ***

H331

H311

H301

H373 **

H411

 

 

 

609-052-00-4

3,5-dinitrotoluene

210-566-2

618-85-9

Carc. 1B

Muta. 2

Repr. 2

Acute Tox. 3 *

Acute Tox. 3 *

Acute Tox. 3 *

STOT RE 2 *

Aquatic Chronic 3

H350

H341

H361f ***

H331

H311

H301

H373 **

H412

GHS06

GHS08

Dgr

H350

H341

H361f ***

H331

H311

H301

H373 **

H412

 

 

 

609-053-00-X

hydrazine-trinitromethane

414-850-9

Expl. 1.1 ****

Self-react. A

Carc. 1B

Acute Tox. 3 *

Acute Tox. 3 *

Skin Sens. 1

H201

H240

H350

H331

H301

H317

GHS01

GHS06

GHS08

Dgr

H201

H240

H350

H331

H301

H317

 

 

 

609-054-00-5

2,3-dinitrophenol; [1]

2,5-dinitrophenol; [2]

2,6-dinitrophenol; [3]

3,4-dinitrophenol; [4]

salts of dinitrophenol [5]

200-628-7 [1]

206-348-1 [2]

209-357-9 [3]

209-415-3 [4]

- [5]

66-56-8 [1]

329-71-5 [2]

573-56-8 [3]

577-71-9 [4]

- [5]

Acute Tox. 3 *

Acute Tox. 3 *

Acute Tox. 3 *

STOT RE 2 *

Aquatic Chronic 2

H331

H311

H301

H373 **

H411

GHS06

GHS08

GHS09

Dgr

H331

H311

H301

H373 **

H411

 

 

 

609-055-00-0

2,5-dinitrotoluene

210-581-4

619-15-8

Carc. 1B

Muta. 2

Repr. 2

Acute Tox. 3 *

Acute Tox. 3 *

Acute Tox. 3 *

STOT RE 2 *

Aquatic Chronic 2

H350

H341

H361f ***

H331

H311

H301

H373 **

H411

GHS06

GHS08

GHS09

Dgr

H350

H341

H361f ***

H331

H311

H301

H373 **

H411

 

 

 

609-056-00-6

2,2-dibromo-2-nitroethanol

412-380-9

69094-18-4

Expl. 1.1

Carc. 2

Acute Tox. 4 *

STOT RE 2 *

Skin Corr. 1A

Skin Sens. 1

Aquatic Acute 1

Aquatic Chronic 1

H201

H351

H302

H373 **

H314

H317

H400

H410

GHS01

GHS08

GHS05

GHS07

GHS09

Dgr

H201

H351

H302

H373 **

H314

H317

H410

 

*

STOT SE 3; H335: C ≥ 1 %

T

609-057-00-1

3-chloro-2,4-difluoronitrobenzene

411-980-8

3847-58-3

Acute Tox. 4 *

Skin Corr. 1B

Skin Sens. 1

Aquatic Acute 1

Aquatic Chronic 1

H302

H314

H317

H400

H410

GHS05

GHS07

GHS09

Dgr

H302

H314

H317

H410

 

 

 

609-058-00-7

2-nitro-2-phenyl-1,3-propanediol

410-360-4

5428-02-4

STOT RE 1

Acute Tox. 4 *

Acute Tox. 4 *

Skin Sens. 1

Aquatic Chronic 2

H372 **

H312

H302

H317

H411

GHS08

GHS07

GHS09

Dgr

H372 **

H312

H302

H317

H411

EUH070

 

 

609-059-00-2

2-chloro-6-(ethylamino)-4-nitrophenol

411-440-1

131657-78-8

Acute Tox. 4 *

Skin Sens. 1

Aquatic Chronic 2

H302

H317

H411

GHS07

GHS09

Wng

H302

H317

H411

 

 

 

609-060-00-8

4-[(3-hydroxypropyl)amino]-3-nitrophenol

406-305-9

92952-81-3

Skin Irrit. 2

Aquatic Chronic 2

H315

H411

GHS07

GHS09

Wng

H315

H411

 

 

 

609-061-00-3

(E,Z)-4-chlorophenyl(cyclopropyl)ketone O-(4-nitrophenylmethyl)oxime

406-100-4

94097-88-8

Skin Sens. 1

Aquatic Acute 1

Aquatic Chronic 1

H317

H400

H410

GHS07

GHS09

Wng

H317

H410

 

 

 

609-062-00-9

2-bromo-2-nitropropanol

407-030-7

24403-04-1

Acute Tox. 3 *

Acute Tox. 4 *

STOT RE 2 *

Skin Corr. 1B

Skin Sens. 1

Aquatic Acute 1

Aquatic Chronic 1

H311

H302

H373 **

H314

H317

H400

H410

GHS06

GHS08

GHS05

GHS09

Dgr

H311

H302

H373 **

H314

H317

H410

 

 

 

609-063-00-4

2-[(4-chloro-2-nitrophenyl)amino]ethanol

413-280-8

59320-13-7

Acute Tox. 4 *

Aquatic Chronic 2

H302

H411

GHS07

GHS09

Wng

H302

H411

 

 

 

609-064-00-X

mesotrione(ISO);

2-[4-(methylsulfonyl)-2-nitrobenzoyl]-1,3-cyclohexanedione

104206-82-8

Aquatic Acute 1

Aquatic Chronic 1

H400

H410

GHS09

Wng

H410

 

 

 

609-065-00-5

2-nitrotoluene

201-853-3

88-72-2

Carc. 1B

Muta. 1B

Repr. 2

Acute Tox. 4 *

Aquatic Chronic 2

H350

H340

H361f ***

H302

H411

GHS08

GHS07

GHS09

Dgr

H350

H340

H361f ***

H302

H411

 

 

 

609-066-00-0

lithium sodium 3-amino-10-{4-(10-amino-6,13-dichloro-4,11-disulfonatobenzo[5,6][1,4]oxazino[2,3-b]phenoxazine-3-ylamino)-6-[methyl(2-sulfonato-ethyl)amino]-1,3,5-triazin-2-ylamino}-6,13-dichlorobenzo[5,6][1,4]oxazino[2,3-b]phenoxazine-4,11-disulfonate

418-870-9

154212-58-5

Acute Tox. 4 *

Acute Tox. 4 *

Acute Tox. 4 *

STOT SE 2 * *

H332

H312

H302

H371 **

GHS08

GHS07

Dgr

H332

H312

H302

H371 **

 

 

 

609-067-00-6

sodium and potassium 4-(3-aminopropylamino)-2,6-bis[3-(4-methoxy-2-sulfophenylazo)-4-hydroxy-2-sulfo-7-naphthylamino]-1,3,5-triazine

416-280-6

156769-97-0

Skin Sens. 1

H317

GHS07

Wng

H317

 

 

 

609-068-00-1

musk xylene;

5-tert-butyl-2,4,6-trinitro-m-xylene

201-329-4

81-15-2

Expl. 1.1

Carc. 2

Aquatic Acute 1

Aquatic Chronic 1

H201

H351

H400

H410

GHS01

GHS08

GHS09

Wng

H201

H351

H410

 

 

T

▼M1

609-069-00-7

musk ketone;

3,5-dinitro-2,6-dimethyl-4-tert-butylacetophenone;

4'-tert-butyl-2',6'-dimethyl-3',5'-dinitroacetophenone

201-328-9

81-14-1

Carc. 2

Aquatic Acute 1

Aquatic Chronic 1

H351

H400

H410

GHS08

GHS09

Wng

H351

H410

 

 

 

▼B

609-070-00-2

1,4-dichloro-2-(1,1,2,3,3,3-hexafluoropropoxy)-5-nitrobenzene

415-580-4

130841-23-5

Acute Tox. 4 *

Skin Sens. 1

Aquatic Acute 1

Aquatic Chronic 1

H302

H317

H400

H410

GHS07

GHS09

Wng

H302

H317

H410

 

 

 

609-071-00-8

reaction mass of: 2-methylsulfanyl-4,6-bis-(2-hydroxy-4-methoxy-phenyl)-1,3,5-triazine;

2-(4,6-bis-methylsulfanyl-1,3,5-triazin-2-yl)-5-methoxy-phenol

423-520-3

156137-33-6

Skin Sens. 1

H317

GHS07

Wng

H317

 

 

 

▼M6

609-072-00-3

4-mesyl-2-nitrotoluene

430-550-0

1671-49-4

Repr. 2

Acute Tox. 4 *

Skin Sens. 1

Aquatic Chronic 3

H361f***

H302

H317

H412

GHS08

GHS07

Wng

H361f***

H302

H317

H412

 

 

 

▼M1

609-073-00-9

lithium potassium sodium N,N''-bis{6-[7-[4-(4-chloro-1,3,5-triazin-2-yl)amino-4-(2-ureidophenylazo)]naphthalene-1,3,6-trisulfonato]}-N'-(2-aminoethyl)piperazine

427-850-9

Skin Sens. 1

H317

GHS07

Wng

H317

 

 

 

▼B

610-001-00-3

trichloronitromethane;

chloropicrin

200-930-9

76-06-2

Acute Tox. 2 *

Acute Tox. 4 *

Eye Irrit. 2

STOT SE 3

Skin Irrit. 2

H330

H302

H319

H335

H315

GHS06

Dgr

H330

H302

H319

H335

H315

 

 

 

610-002-00-9

1,1-dichloro-1-nitroethane

209-854-0

594-72-9

Acute Tox. 3 *

Acute Tox. 3 *

Acute Tox. 3 *

H331

H311

H301

GHS06

Dgr

H331

H311

H301

 

 

 

610-003-00-4

chlorodinitrobenzene

Acute Tox. 3 *

Acute Tox. 3 *

Acute Tox. 3 *

STOT RE 2 *

Aquatic Acute 1

Aquatic Chronic 1

H331

H311

H301

H373 **

H400

H410

GHS06

GHS08

GHS09

Dgr

H331

H311

H301

H373 **

H410

 

 

C

610-004-00-X

2-chloro-1,3,5-trinitrobenzene

201-864-3

88-88-0

Expl. 1.1

Acute Tox. 2 *

Acute Tox. 1

Acute Tox. 2 *

Aquatic Acute 1

Aquatic Chronic 1

H201

H330

H310

H300

H400

H410

GHS01

GHS06

GHS09

Dgr

H201

H330

H310

H300

H410

 

 

 

610-005-00-5

1-chloro-4-nitrobenzene

202-809-6

100-00-5

Carc. 2

Muta. 2

Acute Tox. 3 *

Acute Tox. 3 *

Acute Tox. 3 *

STOT RE 2 *

Aquatic Chronic 2

H351

H341

H331

H311

H301

H373 **

H411

GHS06

GHS08

GHS09

Dgr

H351

H341

H331

H311

H301

H373 **

H411

 

 

 

610-006-00-0

chloronitroanilines with the exception of those specified elsewhere in this Annex

Acute Tox. 2 *

Acute Tox. 1

Acute Tox. 2 *

STOT RE 2 *

Aquatic Chronic 2

H330

H310

H300

H373 **

H411

GHS06

GHS08

GHS09

Dgr

H330

H310

H300

H373 **

H411

 

 

A C

610-007-00-6

1-chloro-1-nitropropane

209-990-0

600-25-9

Acute Tox. 4 *

Acute Tox. 4 *

H332

H302

GHS07

Wng

H332

H302

 

*

 

610-008-00-1

2,6-dichloro-4-nitroanisole

403-350-6

17742-69-7

Acute Tox. 3 *

Aquatic Chronic 2

H301

H411

GHS06

GHS09

Dgr

H301

H411

 

 

 

610-009-00-7

2-chloro-4-nitroaniline

204-502-2

121-87-9

Acute Tox. 4 *

Aquatic Chronic 2

H302

H411

GHS07

GHS09

Wng

H302

H411

 

 

 

610-010-00-2

2-bromo-1-(2-furyl)-2-nitroethylene

406-110-9

35950-52-8

Acute Tox. 4 *

STOT RE 2 *

Skin Corr. 1B

Skin Sens. 1

Aquatic Acute 1

Aquatic Chronic 1

H302

H373 **

H314

H317

H400

H410

GHS08

GHS05

GHS07

GHS09

Dgr

H302

H373 **

H314

H317

H410

 

 

 

611-001-00-6

azobenzene

203-102-5

103-33-3

Carc. 1B

Muta. 2

Acute Tox. 4 *

Acute Tox. 4 *

STOT RE 2 *

Aquatic Acute 1

Aquatic Chronic 1

H350

H341

H332

H302

H373 **

H400

H410

GHS08

GHS07

GHS09

Dgr

H350

H341

H332

H302

H373 **

H410

 

 

 

611-002-00-1

azoxybenzene

207-802-1

495-48-7

Acute Tox. 4 *

Acute Tox. 4 *

H332

H302

GHS07

Wng

H332

H302

 

 

 

611-003-00-7

fenaminosulf (ISO);

sodium 4-dimethylaminobenzenediazosulphonate

205-419-4

140-56-7

Acute Tox. 3 *

Acute Tox. 4 *

Aquatic Chronic 3

H301

H312

H412

GHS06

Dgr

H301

H312

H412

 

 

 

611-004-00-2

methyl-ONN-azoxymethyl acetate;

methyl azoxy methyl acetate

209-765-7

592-62-1

Carc. 1B

Repr. 1B

H350

H360D ***

GHS08

Dgr

H350

H360D ***

 

 

 

611-005-00-8

disodium {5-[(4'-((2,6-hydroxy-3-((2-hydroxy-5-sulphophenyl)azo)phenyl)azo)(1,1'-biphenyl)-4-yl)azo]salicylato(4-)}cuprate(2-);

CI Direct Brown 95

240-221-1

16071-86-6

Carc. 1B

H350

GHS08

Dgr

H350

 

 

 

611-006-00-3

4-o-tolylazo-o-toluidine;

4-amino-2',3-dimethylazobenzene;

fast garnet GBC base;

AAT;

o-aminoazotoluene

202-591-2

97-56-3

Carc. 1B

Skin Sens. 1

H350

H317

GHS08

Dgr

H350

H317

 

 

 

611-007-00-9

tricyclazole (ISO);

5-methyl-1,2,4-triazolo(3,4-b)benzo-1,3-thiazole;

255-559-5

41814-78-2

Acute Tox. 4 *

H302

GHS07

Wng

H302

 

 

 

611-008-00-4

4-aminoazobenzene;

4-phenylazoaniline

200-453-6

60-09-3

Carc. 1B

Aquatic Acute 1

Aquatic Chronic 1

H350

H400

H410

GHS08

GHS09

Dgr

H350

H410

 

 

 

611-009-00-X

sodium (1-(5-(4-(4-anilino-3-sulphophenylazo)-2-methyl-5-methylsulphonamidophenylazo)-4-hydroxy-2-oxido-3-(phenylazo)phenylazo)-5-nitro-4-sulphonato-2-naphtholato)iron(II)

401-220-3

Acute Tox. 4 *

Aquatic Chronic 3

H332

H412

GHS07

Wng

H332

H412

 

 

 

611-010-00-5

2'-(2-cyano-4,6-dinitrophenylazo)-5'-(N,N-dipropylamino)propionanilide

403-010-7

106359-94-8

Skin Sens. 1

Aquatic Chronic 3

H317

H412

GHS07

Wng

H317

H412

 

 

 

611-011-00-0

N,N,N',N'-tetramethyl-3,3'-(propylenebis(iminocarbonyl-4,1-phenylenazo(1,6-dihydro-2-hydroxy-4-methyl-6-oxopyridine-3,1-diyl)))di(propylammonium) dilactate

403-340-1

Eye Dam. 1

Aquatic Chronic 2

H318

H411

GHS05

GHS09

Dg

H318

H411

 

 

 

611-012-00-6

reaction mass of 2,2-iminodiethanol 6-methyl-2-(4-(2,4,6-triaminopyrimidin-5-ylazo)phenyl)benzothiazole-7-sulfonate and 2-methylaminoethanol 6-methyl-2-(4-(2,4,6-triaminopyrimidin-5-ylazo)phenyl)benzothiazole-7-sulfonate and N,N-diethylpropane-1,3-diamine 6-methyl-2-(4-(2,4,6-triaminopyrimidin-5-ylazo)phenyl)benzothiazole-7-sulfonate

403-410-1

114565-65-0

Skin Sens. 1

H317

GHS07

Wng

H317

 

 

 

611-013-00-1

trilithium-1-hydroxy-7-(3-sulfonatoanilino)-2-(3-methyl-4-(2-methoxy-4-(3-sulfonatophenylazo)phenylazo)phenylazo)naphthalene-3-sulfonate

403-650-7

117409-78-6

Expl. 1.3 ****

Aquatic Chronic 2

H203

H411

GHS01

GHS09

Dgr

H203

H411

 

 

 

611-014-00-7

(tetrasodium 1-(4-(3-acetamido-4-(4'-nitro-2,2'-disulfonatostilben-4-ylazo)anilino)-6-(2,5-disulfonatoanilino)-1,3,5-triazin-2-yl)-3-carboxypyridinium) hydroxide

404-250-5

115099-55-3

Skin Sens. 1

H317

GHS07

Wng

H317

 

 

 

611-015-00-2

tetrasodium 4-amino-5-hydroxy-6-(4-(2-(2-(sulfonatooxy)ethylsulfonyl)ethylcarbamoyl)phenylazo)-3-(4-(2-(sulfonatooxy)ethylsulfonyl)phenylazo)naphthalene-2,7-disulfonate

404-320-5

116889-78-2

Skin Sens. 1

H317

GHS07

Wng

H317

 

 

 

611-016-00-8

reaction mass of 1,1'-((dihydroxyphenylene)bis(azo-3,1-phenylenazo(1-(3-dimethylaminopropyl)-1,2-dihydro-6-hydroxy-4-methyl-2-oxopyridine-5,3-diyl)))dipyridinium dichloride dihydrochloride, mixed isomers and 1-(1-(3-dimethylaminopropyl)-5-(3-((4-(1-(3-dimethylaminopropyl)-1,6-dihydro-2-hydroxy-4-methyl-6-oxo-5-pyridinio-3-pyridylazo)phenylazo)-2,4(or2,6 or3,5)-dihydroxyphenylazo)phenylazo)-1,2-dihydro-6-hydroxy-4-methyl-2-oxo-3-pyridyl)pyridinium dichloride

404-540-1

Skin Sens. 1

H317

GHS07

Wng

H317

 

 

 

611-017-00-3

2-(4-(diethylaminopropylcarbamoyl)phenylazo)-3-oxo-N-(2,3-dihydro-2-oxobenzimidazol-5-yl)butyramide

404-910-2

Skin Sens. 1

Aquatic Chronic 2

H317

H411

GHS07

GHS09

Wng

H317

H411

 

 

 

611-018-00-9

tetraammonium 5-(4-(7-amino-1-hydroxy-3-sulfonato-2-naphthylazo)-6-sulfonato-1-naphthylazo)isophthalate

405-130-5

Skin Sens. 1

H317

GHS07

Wng

H317

 

 

 

611-019-00-4

tetralithium 6-amino-4-hydroxy-3-(7-sulfonato-4-(4-sulfonatophenylazo)-1-naphthylazo)naphthalene-2,7-disulfonate

405-150-4

106028-58-4

Skin Sens. 1

H317

GHS07

Wng

H317

 

 

 

611-020-00-X

tetrakis(tetramethylammonium) 6-amino-4-hydroxy-3-(7-sulfonato-4-(4-sulfonatophenylazo)-1-naphthylazo)naphthalene-2,7-disulfonate

405-170-3

116340-05-7

Acute Tox. 3 *

Skin Sens. 1

Aquatic Chronic 3

H301

H317

H412

GHS06

Dgr

H301

H317

H412

 

 

 

611-021-00-5

2-(4-(4-cyano-3-methylisothiazol-5-ylazo)-N-ethyl-3-methylanilino)ethyl acetate

405-480-9

Acute Tox. 4 *

STOT RE 2 *

Skin Irrit. 2

Aquatic Chronic 4

H302

H373 **

H315

H413

GHS08

GHS07

Wng

H302

H373 **

H315

H413

 

 

 

611-022-00-0

4-dimethylaminobenzenediazonium 3-carboxy-4-hydroxybenzenesulfonate

404-980-4

Self-react. C

Acute Tox. 3 *

Acute Tox. 3 *

Acute Tox. 4 *

STOT RE 2 *

Eye Dam. 1

Skin Sens. 1

Aquatic Acute 1

Aquatic Chronic 1

H242

H331

H301

H312

H373 **

H318

H317

H400

H410

GHS02

GHS06

GHS08

GHS05

GHS09

Dgr

H242

H331

H301

H312

H373 **

H318

H317

H410

 

 

T

611-023-00-6

disodium 7-(4,6-dichloro-1,3,5-triazin-2-ylamino)-4-hydroxy-3-(4-(2-(sulfonatooxy)ethylsulfonyl)phenylazo) naphthalene-2-sulfonate

404-600-7

Skin Sens. 1

H317

GHS07

Wng

H317

 

 

 

611-024-00-1

Benzidine based azo dyes;

4,4'-diarylazobiphenyl dyes, with the exception of those specified elsewhere in this Annex

Carc. 1B

H350

GHS08

Dgr

H350

 

 

A

611-025-00-7

disodium 4-amino-3-[[4'-[(2,4-diaminophenyl)azo][1,1'-biphenyl]-4-yl]azo]-5-hydroxy-6-(phenylazo)naphtalene-2,7-disulphonate;

C.I. Direct Black 38

217-710-3

1937-37-7

Carc. 1B

Repr. 2

H350

H361d ***

GHS08

Dgr

H350

H361d ***

 

 

 

611-026-00-2

tetrasodium 3,3'-[[1,1'-biphenyl]-4,4'-diylbis(azo)]bis[5-amino-4-hydroxynaphthalene-2,7-disulphonate];

C.I. Direct Blue 6

220-012-1

2602-46-2

Carc. 1B

Repr. 2

H350

H361d ***

GHS08

Dgr

H350

H361d ***

 

 

 

611-027-00-8

disodium 3,3'-[[1,1'-biphenyl]-4,4'-diylbis(azo)]bis(4-aminonaphthalene-1-sulphonate);

C.I. Direct Red 28

209-358-4

573-58-0

Carc. 1B

Repr. 2

H350

H361d ***

GHS08

Dgr

H350

H361d ***

 

 

 

▼M6

611-028-00-3

C,C'-azodi(formamide)

204-650-8

123-77-3

Resp. Sens. 1

H334

GHS08

Dgr

H334

 

 

G

▼B

611-029-00-9

o-dianisidine based azo dyes;

4,4'-diarylazo-3,3'-dimethoxybiphenyl dyes with the exception of those mentioned elsewhere in this Annex

Carc. 1B

H350

GHS08

Dgr

H350

 

 

A ►M2  H ◄

611-030-00-4

o-tolidine based dyes;

4,4'-diarylazo-3,3'-dimethylbiphenyl dyes, with the exception of those mentioned elsewhere in this Annex

Carc. 1B

H350

GHS08

Dgr

H350

 

 

A ►M2  H ◄

611-031-00-X

4,4'-(4-iminocyclohexa-2,5-dienylidenemethylene)dianiline hydrochloride;

C.I. Basic Red 9

209-321-2

569-61-9

Carc. 1B

H350

GHS08

Dgr

H350

 

 

 

611-032-00-5

1,4,5,8-tetraaminoanthraquinone;

C.I. Disperse Blue 1

219-603-7

2475-45-8

Carc. 1B

Skin Irrit. 2

Eye Dam. 1

Skin Sens. 1

H350

H315

H318

H317

GHS08

GHS05

GHS07

Dgr

H350

H315

H318

H317

 

 

 

611-033-00-0

hexasodium [4,4''-azoxybis(2,2'-disulfonatostilbene-4,4'-diylazo)]-bis[5'-sulfonatobenzene-2,2'- diolato-O(2),O(2),N(1)]-copper(II)

400-020-3

82027-60-9

Aquatic Chronic 2

H411

GHS09

H411

 

 

 

611-034-00-6

N-(5-(bis(2-methoxyethyl)amino)-2-((5-nitro-2,1-benzisothiazol-3-yl)azo)phenylacetamide

402-430-8

105076-77-5

Aquatic Chronic 4

H413

H413

 

 

 

▼M1

611-035-00-1

tetralithium 6-amino-4-hydroxy-3-[7-sulfonato-4-(5-sulfonato-2-naphthylazo)-1-naphthylazo]naphthalene-2,7-disulfonate

403-660-1

107246-80-0

Aquatic Chronic 2

H411

GHS09

H411

 

 

 

▼B

611-036-00-7

2-(4-(5,6(or 6,7)-dichloro-1,3-benzothiazol-2-ylazo)-N-methyl-m-toluidino)ethyl acetate

405-440-0

Skin Sens. 1

H317

GHS07

Wng

H317

 

 

 

611-037-00-2

3(or 5)-(4-(N-benzyl-N-ethylamino)-2-methylphenylazo)-1,4-dimethyl-1,2,4-triazolium methylsulphate

406-055-0

124584-00-5

Acute Tox. 4 *

Eye Dam. 1

Skin Sens. 1

Aquatic Chronic 2

H302

H318

H317

H411

GHS05

GHS07

GHS09

Dgr

H302

H318

H317

H411

 

 

 

611-038-00-8

trisodium 1-hydroxynaphthalene-2-azo-4'(5',5''-dimethylbiphenyl)-4''-azo(4''-phenylsulfonyloxybenzene)- 2',2'',4-trisulfonate

406-820-9

Eye Irrit. 2

H319

GHS07

Wng

H319

 

 

 

611-039-00-3

7-[((4,6-dichloro-1,3,5-triazin-2-yl)amino)-4-hydroxy-3-(4-((2-sulfoxy)ethyl)sulfonyl)phenylazo]naphthalene-2-sulfonic acid

407-050-6

117715-57-8

Skin Sens. 1

H317

GHS07

Wng

H317

 

 

 

611-040-00-9

3-(5-acetylamino-4-(4-[4,6-bis(3-diethylaminopropylamino)-1,3,5-triazin-2-ylamino]phenylazo)-2-(2-methoxyethoxy)phenylazo)-6-amino-4-hydroxy-2-naphthalenesulfonic acid

407-670-7

115099-58-6

Aquatic Acute 1

Aquatic Chronic 1

H400

H410

GHS09

Wng

H410

 

 

 

611-041-00-4

2-[[4[[4,6-bis[[3-(diethylamino)propyl]amino]-1,3,5-triazine-2-yl]amino]phenyl]azo]-N-(2,3-dihydro-2-oxo-1H-benzimidazol-5-yl)-3-oxobutanamide

407-680-1

98809-11-1

Eye Dam. 1

Skin Sens. 1

Aquatic Chronic 2

H318

H317

H411

GHS05

GHS07

GHS09

Dgr

H318

H317

H411

 

 

 

611-042-00-X

trisodium 5-amino-3-[5-(2-bromoacryloylamino)-2-sulfonatophenylazo]-4-hydroxy-6-(4-vinylsulfonylphenylazo)naphthalene-2,7-disulfonate

411-770-6

136213-71-3

Aquatic Chronic 3

H412

H412

 

 

 

611-043-00-5

reaction mass of: trisodium N(1')-N(2):N(1''')-N(2'')-η-6-[2-amino-4-(or 6)-hydroxy-(or 4-amino-2-hydroxy)phenylazo]-6''-(1-carbaniloyl-2-hydroxyprop-1-enylazo)-5',5'''-disulfamoyl-3,3''-disulfonatobis(naphthalene-2,1'-azobenzene-1,2'-diolato-O(1),O(2'))-chromate;

trisodium N(1')-N(2):N(1''')-N(2'')-η-6,6''-bis(1-carbaniloyl-2-hydroxyprop-1-enylazo)-5',5'''-disulfamoyl-3,3''-disulfonatobis(naphthalene-2,1'azobenzene-1,2'-diolato-O(1),O(2'))-chromate;

trisodium N(1')-N(2):N(1''')-N(2'')-η-6,6''-bis[2-amino-4-(or 6)-hydroxy-(or 4-amino-2-hydroxy)phenylazo]5',5'''-disulfamoyl-3,3''-disulfonatobis(naphthalene-2,1'azobenzene-1,2'-diolato-O(1),O(2'))-chromate (2:1:1)

402-850-1

Eye Dam. 1

Aquatic Chronic 3

H318

H412

GHS05

Dgr

H318

H412

 

 

 

611-044-00-0

reaction mass of: tert-alkyl(C12-C14)ammonium bis[1-[(2-hydroxy-5-nitrophenyl)azo]-2-naphthalenolato(2-)]-chromate(1-);

tert-alkyl(C12-C14)ammonium bis[1-[(2-hydroxy-4-nitrophenyl)azo]-2-naphthalenolato(2-)]-chromate(1-);

tert-alkyl(C12-C14)ammonium bis[1-[[5-(1,1-dimethylpropyl)-2-hydroxy-3-nitrophenyl]azo]-2-naphthalenolato(2-)]-chromate(1-);

tert-alkyl(C12-C14)ammonium [[1-[(2-hydroxy-5-nitrophenyl)azo]-2-naphthalenolato(2-)]-[1-[(2-hydroxy-5-nitrophenyl)azo]-2-naphthalenolato(2-)]]-chromate(1-);

tert-alkyl(C12-C14)ammonium [[1-[[5-(1,1-dimethylpropyl)-2-hydroxy-3-nitrophenyl]azo]-2-naphthalenolato(2-)]-[1-[(2-hydroxy-5-nitrophenyl)azo]-2-naphthalenolato(2-)]]-chromate(1-);

tert-alkyl(C12-C14)ammonium ((1-(4(or 5)-nitro-2-oxidophenylazo)-2-naphtholato)(1-(3-nitro-2-oxido-5-pentylphenylazo)-2-naphtholato))chromate(1-)

403-720-7

117527-94-3

Aquatic Chronic 2

H411

GHS09

H411

 

 

 

611-045-00-6

2-[4-[N-(4-acetoxybutyl)-N-ethyl]amino-2-methylphenylazo]-3-acetyl-5-nitrothiophene

404-830-8

Aquatic Chronic 4

H413

H413

 

 

 

611-046-00-1

4,4'-diamino-2-methylazobenzene

407-590-2

43151-99-1

Acute Tox. 3 *

STOT RE 2 *

Skin Sens. 1

Aquatic Acute 1

Aquatic Chronic 1

H301

H373 **

H317

H400

H410

GHS06

GHS08

GHS09

Dgr

H301

H373 **

H317

H410

 

 

 

611-047-00-7

reaction mass of: 2-[[4-[N-ethyl-N-(2-acetoxyethyl)amino]phenyl]azo]-5,6-dichlorobenzothiazole;

2-[[4-[N-ethyl-N-(2-acetoxyethyl)amino]phenyl]azo]-6,7-dichlorobenzothiazole (1:1)

407-890-3

111381-11-4

Aquatic Chronic 4

H413

H413

 

 

 

611-048-00-2

reaction mass of: 2-[[4-[bis(2-acetoxyethyl)amino]phenyl]azo]-5,6-dichlorobenzothiazole;

2-[[4-[bis(2-acetoxyethyl)amino]phenyl]azo]-6,7-dichlorobenzothiazole (1:1)

407-900-6

111381-12-5

Aquatic Chronic 4

H413

H413

 

 

 

611-049-00-8

reaction mass of 7-[4-(3-diethylaminopropylamino)-6-(3-diethylammoniopropylamino)-1,3,5-triazin-2-ylamino]-4-hydroxy-3-(4-phenylazophenylazo)-naphthalene-2-sulfonate, acetic acid, lactic acid (2:1:1)

408-000-6

118658-98-3

STOT RE 2 *

Skin Sens. 1

Aquatic Chronic 3

H373 **

H317

H412

GHS08

Wng

H373 **

H317

H412

 

 

 

▼M1

611-050-00-3

reaction mass of: pentasodium 7-amino-3-[[4-[[4-[[4-[[4-[(6-amino-1-hydroxy-3-sulfonato-2-naphthyl)azo]-7-sulfonato-1-naphthyl]azo]phenyl]amino]-3-sulfonatophenyl]azo]-6-sulfonato-1-naphthyl]azo]-4-hydroxynaphthalen-2-sulfonate;

pentasodium 7-amino-8-[4-[4-[4-[4-(2-amino-5-hydroxy-7-sulfonato-naphthalen-1-ylazo)-7-sulfonatonaphthalen-1-ylazo]-phenylamino]-3-sulfonato-phenylazo]-6-sulfonato-naphthalen-1-ylazo]-4-hydroxy-naphthalene-2-sulfonate;

pentasodium 7-amino-8-[4-[4-[4-[4-(6-amino-1-hydroxy-3-sulfonato-naphthalen-1-ylazo)-7-sulfonatonaphthalen-1-ylazo]-phenylamino]-3-sulfonato-phenylazo]-6-sulfonato-naphthalen-1-ylazo]-4-hydroxy-naphthalene-2-sulfonate;

tetrasodium 7-amino-4-hydroxy-3-[4-[4-[4-(4-hydroxy-7-sulfonato-naphthalen-1-ylazo)-2-sulfonato-phenylamino]phenylazo]-6-sulfonato-naphthalen-1-ylazo]naphthalene-2-sulfonate;

tetrasodium 7-amino-4-hydroxy-3-[4-[4-[4-(4-amino-7-sulfonato-naphthalen-1-ylazo)-2-sulfonato-phenylamino]phenylazo]-6-sulfonato-naphthalen-1-ylazo]naphthalene-2-sulfonate

415-350-3

Eye Dam. 1

Aquatic Chronic 3

H318

H412

GHS05

Dgr

H318

H412

 

 

 

▼B

611-051-00-9

2-(4-(N-ethyl-N-(2-hydroxy)ethyl)amino-2-methylphenyl)azo-6-methoxy-3-methyl-benzothiazolium chloride

411-110-7

136213-74-6

Aquatic Acute 1

Aquatic Chronic 1

H400

H410

GHS09

Wng

H410

 

 

 

611-052-00-4

monosodium aqua-[5-[[2,4-dihydroxy-5-[(2-hydroxy-3,5-dinitrophenyl)azo]phenyl]azo]-2-naphthalensulfonate], iron complex

400-720-9

Aquatic Chronic 3

H412

H412

 

 

 

611-053-00-X

2,2'-azobis[2-methylpropionamidine] dihydrochloride

221-070-0

2997-92-4

Acute Tox. 4 *

Skin Sens. 1

H302

H317

GHS07

Wng

H302

H317

 

 

 

611-055-00-0

C.I. Disperse Yellow 3;

N-[4-[(2-hydroxy-5-methylphenyl)azo]phenyl]acetamide

220-600-8

2832-40-8

Carc. 2

Skin Sens. 1

H351

H317

GHS08

GHS07

Wng

H351

H317

 

 

 

611-056-00-6

C.I. Solvent Yellow 14;

1-phenylazo-2-naphthol

212-668-2

842-07-9

Carc. 2

Muta. 2

Skin Sens. 1

Aquatic Chronic 4

H351

H341

H317

H413

GHS08

GHS07

Wng

H351

H341

H317

H413

 

 

 

611-057-00-1

6-hydroxy-1-(3-isopropoxypropyl)-4-methyl-2-oxo-5-[4-(phenylazo)phenylazo]-1,2-dihydro-3-pyridinecarbonitrile

400-340-3

85136-74-9

Carc. 1B

Aquatic Chronic 4

H350

H413

GHS08

Wng

H350

H413

 

 

 

611-058-00-7

(6-(4-hydroxy-3-(2-methoxyphenylazo)-2-sulfonato-7-naphthylamino)-1,3,5-triazin-2,4-diyl)bis[(amino-1-methylethyl)ammonium] formate

402-060-7

108225-03-2

Carc. 1B

Eye Dam. 1

Aquatic Chronic 2

H350

H318

H411

GHS08

GHS05

GHS09

Dgr

H350

H318

H411

 

 

 

611-059-00-2

octasodium 2-(6-(4-chloro-6-(3-(N-methyl-N-(4-chloro-6-(3,5-disulfonato-2-naphthylazo)-1-hydroxy-6-naphthylamino)-1,3,5-triazin-2-yl)aminomethyl)phenylamino)-1,3,5-triazin-2-ylamino)-3,5-disulfonato-1-hydroxy-2-naphthylazo)naphthalene-1,5-disulfonate

412-960-1

148878-21-1

Eye Dam. 1

Skin Sens. 1

Aquatic Chronic 3

H318

H317

H412

GHS05

GHS07

Dgr

H318

H317

H412

 

 

 

611-060-00-8

reaction mass of: sodium 5-[8-[4-[4-[4-[7-(3,5-dicarboxylatophenylazo)-8-hydroxy-3,6-disulfonatonaphthalen-1-ylamino]-6-hydroxy-1,3,5-triazin-2-yl]-2,5-dimethylpiperazin-1-yl]-6-hydroxy-1,3,5-triazin-2-ylamino]-1-hydroxy-3,6-disulfonatonaphthalen-2-ylazo]-isophthalate;

ammonium 5-[8-[4-[4-[4-[7-(3,5-dicarboxylatophenylazo)-8-hydroxy-3,6-disulfonatonaphthalen-1-ylamino]-6-hydroxy-1,3,5-triazin-2-yl]-2,5-dimethylpiperazin-1-yl]-6-hydroxy-1,3,5-triazin-2-ylamino]-1-hydroxy-3,6-disulfonatonaphthalen-2-ylazo]-isophthalate;

5-[8-[4-[4-[4-[7-(3,5-dicarboxylatophenylazo)-8-hydroxy-3,6-disulfonatonaphthalen-1-ylamino]-6-hydroxy-1,3,5-triazin-2-yl]-2,5-dimethylpiperazin-1-yl]-6-hydroxy-1,3,5-triazin-2-ylamino]-1-hydroxy-3,6-disulfonaphthalen-2-ylazo]-isophthalic acid

413-180-4

187285-15-0

Eye Dam. 1

H318

GHS05

Dgr

H318

 

 

 

611-061-00-3

disodium 5-[5-[4-(5-chloro-2,6-difluoropyrimidin-4-ylamino)benzamido]-2-sulfonatophenylazo]-1-ethyl-6-hydroxy-4-methyl-2-oxo-3-pyridylmethylsulfonate

412-530-3

Eye Dam. 1

Skin Sens. 1

H318

H317

GHS05

GHS07

Dgr

H318

H317

 

 

 

611-062-00-9

octasodium 2-(8-(4-chloro-6-(3-((4-chloro-6-(3,6-disulfonato-2-(1,5-disulfonatonaphthalen-2-ylazo)-1-hydroxynaphthalen-8-ylamino)-1,3,5-triazin-2-yl)aminomethyl)phenylamino)-1,3,5-triazin-2-ylamino)-3,6-disulfonato-1-hydroxynaphthalen-2-ylazo)naphthalene-1,5-disulfonate

413-550-5

Skin Irrit. 2

Eye Dam. 1

H315

H318

GHS05

Dgr

H315

H318

 

 

 

611-063-00-4

trisodium [4'-(8-acetylamino-3,6-disulfonato-2-naphthylazo)-4''-(6-benzoylamino-3-sulfonato-2-naphthylazo)-biphenyl-1,3',3'',1'''-tetraolato-O,O',O'',O''']copper(II)

413-590-3

164058-22-4

Carc. 1B

H350

GHS08

Dgr

H350

 

 

 

611-064-00-X

4-(3,4-dichlorophenylazo)-2,6-di-sec-butyl-phenol

410-600-8

124719-26-2

STOT RE 2 *

Skin Irrit. 2

Aquatic Acute 1

Aquatic Chronic 1

H373 **

H315

H400

H410

GHS08

GHS07

GHS09

Wng

H373 **

H315

H410

 

 

 

611-065-00-5

4-(4-nitrophenylazo)-2,6-di-sec-butyl-phenol

410-610-2

111850-24-9

STOT RE 2 *

Eye Irrit. 2

Skin Irrit. 2

Skin Sens. 1

Aquatic Acute 1

Aquatic Chronic 1

H373 **

H319

H315

H317

H400

H410

GHS08

GHS07

GHS09

Wng

H373 **

H319

H315

H317

H410

 

 

 

611-066-00-0

tetrasodium 5-[4-chloro-6-(N-ethyl-anilino)-1,3,5-triazin-2-ylamino]-4-hydroxy-3-(1,5-disulfonatonaphthalen-2-ylazo)-naphthalene-2,7-disulfonate

411-540-5

130201-57-9

Eye Dam. 1

Skin Sens. 1

Aquatic Chronic 2

H318

H317

H411

GHS05

GHS07

GHS09

Dgr

H318

H317

H411

 

 

 

▼M1

611-067-00-6

reaction mass of: bis(tris(2-(2-hydroxy(1-methyl)ethoxy)ethyl)ammonium) 7-anilino-4-hydroxy-3-(2-methoxy-5-methyl-4-(4-sulfonatophenylazo)phenylazo)naphthalene-2-sulfonate;

bis(tris(2-(2-hydroxy(2-methyl)ethoxy)ethyl)ammonium) 7-anilino-4-hydroxy-3-(2-methoxy-5-methyl-4-(4-sulfonatophenylazo)phenylazo)naphthalene-2-sulfonate

406-910-8

Acute Tox. 4 *

Aquatic Chronic 3

H302

H412

GHS07

Wng

H302

H412

 

 

 

▼B

611-068-00-1

tetrasodium 4-amino-3,6-bis(5-[4-chloro-6-(2-hydroxyethylamino)-1,3,5-triazin-2-ylamino]-2-sulfonatophenylazo)-5-hydroxynaphthalene-2,7-disulfonate

400-690-7

85665-98-1

Aquatic Chronic 2

H411

GHS09

H411

 

 

 

611-069-00-7

N,N-di-[poly(oxyethylene)-co-poly(oxypropylene)]-4-[(3,5-dicyano-4-methyl-2-thienyl)azo)]-3-methylaniline

413-380-1

Aquatic Chronic 2

H411

GHS09

H411

 

 

 

611-070-00-2

reaction mass of: disodium (6-(4-anisidino)-3-sulfonato-2-(3,5-dinitro-2-oxidophenylazo)-1-naphtholato)(1-(5-chloro-2-oxidophenylazo)-2-naphtholato)chromate(1-);

trisodium bis(5-(4-anisidino)-3-sulfonato-2-(3,5-dinitro-2-oxidophenylazo)-1-naphtholato)chromate(1-)

405-665-4

Skin Sens. 1

Aquatic Acute 1

Aquatic Chronic 1

H317

H400

H410

GHS07

GHS09

Wng

H317

H410

 

 

 

611-071-00-8

tris(tetramethylammonium) 5-hydroxy-1-(4-sulphonatophenyl)-4-(4-sulphonatophenylazo)pyrazole-3-carboxylate

406-073-9

131013-81-5

Acute Tox. 3 *

Aquatic Chronic 3

H301

H412

GHS06

Dgr

H301

H412

 

 

 

611-072-00-3

2,4-bis[2,2'-[2-(N,N-dimethylamino)ethyloxycarbonyl]phenylazo]-1,3-dihydroxybenzene, dihydrochloride

407-010-8

118208-02-9

Acute Tox. 4 *

Eye Dam. 1

Aquatic Chronic 2

H302

H318

H411

GHS05

GHS07

GHS09

Dgr

H302

H318

H411

 

 

 

611-073-00-9

dimethyl 3,3'-(N-(4-(4-bromo-2,6-dicyanophenylazo)-3-hydroxyphenyl)imino)dipropionate

407-310-9

122630-55-1

Aquatic Chronic 4

H413

H413

 

 

 

611-074-00-4

reaction mass of: sodium/potassium (3-(4-(5-(5-chloro-2,6-difluoropyrimidin-4-ylamino)-2-methoxy-3-sulfonatophenylazo)-2-oxidophenylazo)-2,5,7-trisulfonato-4-naphtholato)copper(II);

sodium/potassium (3-(4-(5-(5-chloro-4,6-difluoropyrimidin-2-ylamino)-2-methoxy-3-sulfonatophenylazo)-2-oxidophenylazo)-2,5,7-trisulfonato-4-naphtholato)copper(II)

407-100-7

Skin Sens. 1

H317

GHS07

Wng

H317

 

 

 

611-075-00-X

reaction mass of: tris(3,5,5-trimethylhexylammonium) 4-amino-3-(4-(4-(2-amino-4-hydroxyphenylazo)anilino)-3-sulfonatophenylazo)-5,6-dihydro-5-oxo-6-phenylhydrazononaphthalene-2,7-disulfonate;

tris(3,5,5-trimethylhexylammonium) 4-amino-3-(4-(4-(4-amino-2-hydroxyphenylazo)anilino)-3-sulfonatophenylazo)-5,6-dihydro-5-oxo-6-phenylhydrazononaphthalene-2,7-disulfonate (2:1)

406-000-0

Eye Dam. 1

Aquatic Chronic 2

H318

H411

GHS05

GHS09

Dgr

H318

H411

 

 

 

611-076-00-5

3-(2,6-dichloro-4-nitrophenylazo)-1-methyl-2-phenylindole

406-280-4

117584-16-4

Aquatic Acute 1

Aquatic Chronic 1

H400

H410

GHS09

Wng

H410

 

 

 

611-077-00-0

dilithium disodium (5,5'-diamino-(μ-4,4'-dihydroxy-1:2-κ-2,O4,O4',-3,3'-[3,3'-dihydroxy-1:2-κ-2-O3,O3'-biphenyl-4,4'-ylenebisazo-1:2-(N3,N4-η:N3',N4'-η)]-dinaphthalene-2,7-disulfonato(8)))dicuprate(2-)

407-230-4

126637-70-5

Acute Tox. 4 *

Skin Sens. 1

H302

H317

GHS07

Wng

H302

H317

 

 

 

611-078-00-6

(2,2'-(3,3'-dioxidobiphenyl-4,4'-diyldiazo)bis(6-(4-(3-(diethylamino)propylamino)-6-(3-(diethylammonio)propylamino)-1,3,5-triazin-2-ylamino)-3-sulfonato-1-naphtholato))dicopper(II) acetate lactate

407-240-9

159604-94-1

Skin Sens. 1

Aquatic Chronic 2

H317

H411

GHS07

GHS09

Wng

H317

H411

 

 

 

611-079-00-1

disodium 7-[4-chloro-6-(N-ethyl-o-toluidino)-1,3,5-triazin-2-ylamino]-4-hydroxy-3-(4-methoxy-2-sulfonatophenylazo)-2-naphthalenesulfonate

410-390-8

147703-64-8

Eye Dam. 1

H318

GHS05

Dgr

H318

 

 

 

611-080-00-7

sodium 3-(2-acetamido-4-(4-(2-hydroxybutoxy)phenylazo)phenylazo)benzenesulfonate

410-150-2

147703-65-9

Skin Sens. 1

H317

GHS07

Wng

H317

 

 

 

611-081-00-2

tetrasodium [7-(2,5-dihydroxy-KO2-7-sulfonato-6-[4-(2,5,6-trichloro-pyrimidin-4-ylamino)phenylazo]-(N1,N7-N)-1-naphthylazo)-8-hydroxy-KO8-naphthalene-1,3,5-trisulfonato(6-)]cuprate(II)

411-470-5

141048-13-7

Skin Sens. 1

Aquatic Chronic 3

H317

H412

GHS07

Wng

H317

H412

 

 

 

611-082-00-8

reaction mass of: pentasodium bis(1-(3(or 5)-(4-anilino-3-sulfonatophenylazo)-4-hydroxy-2-oxidophenylazo)-6-nitro-4-sulfonato-2-naphtholato)ferrate(1-);

pentasodium [(1-(3-(4-anilino-3-sulfonatophenylazo)-4-hydroxy-2-oxidophenylazo)-6-nitro-4-sulfonato-2-naphtholato)-(5-(4-anilino-3-sulfonatophenylazo)-4-hydroxy-2-oxidophenylazo)-6-nitro-4-sulfonato-2-naphtholato]ferrate(1-)

407-570-3

Aquatic Chronic 2

H411

GHS09

H411

 

 

 

611-083-00-3

reaction mass of: 2-[N-ethyl-4-[(5,6-dichlorobenzothiazol-2-yl)azo]-m-toludino]ethyl acetate;

2-[N-ethyl-4-[(6,7-dichlorobenzothiazol-2-yl)azo]-m-toludino]ethyl acetate (1:1)

411-560-4

STOT RE 1

Skin Sens. 1

Aquatic Chronic 2

H372 **

H317

H411

GHS08

GHS07

GHS09

Dgr

H372 **

H317

H411

 

 

 

▼M1 —————

▼B

611-085-00-4

reaction mass of: 3-cyano-5-(2-cyano-4-nitro-phenylazo)-2-(2-hydroxy-ethylamino)-4-methyl-6-[3-(2-phenoxyethoxy)propylamino]pyridine;

3-cyano-5-(2-cyano-4-nitro-phenylazo)-6-(2-hydroxy-ethylamino)-4-methyl-2-[3-(2-phenoxyethoxy)propylamino]pyridine;

3-cyano-5-(2-cyano-4-nitro-phenylazo)-2-amino-4-methyl-6-[3-(3-hydroxypropoxy)propylamino]pyridine;

3-cyano-5-(2-cyano-4-nitro-phenylazo)-6-amino-4-methyl-2-[3-(3-methoxypropoxy)propylamino]pyridine

411-880-4

Skin Sens. 1

Aquatic Chronic 2

H317

H411

GHS07

GHS09

Wng

H317

H411

 

 

 

611-086-00-X

monolithium 5-[[2,4-dihydroxy-5-[(2-hydroxy-3,5-dinitrophenyl)azo]phenyl]azo]-2-naphthalenesulfonate], iron complex, monohydrate

411-360-7

Aquatic Chronic 3

H412

H412

 

 

 

611-087-00-5

reaction mass of: 3-((5-cyano-1,6-dihydro-1,4-dimethyl-2-hydroxyl-6-oxo-3-pyridinyl)azo)-benzoyloxy-2-phenoxyethane;

3-((5-cyano-1,6-dihydro-1,4-dimethyl-2-hydroxy-6-oxo-3-pyridinyl)azo)-benzoyloxy-2-ethyloxy-2-(ethylphenol)

411-710-9

Aquatic Chronic 4

H413

H413

 

 

 

611-088-00-0

reaction mass of: trilithium 4-amino-3-((4-((4-((2-amino-4-hydroxyphenyl)azo)phenyl)amino)-3-sulfophenyl)azo)-5-hydroxy-6-(phenylazo)naphthalene-2,7-disulfonate;

trilithium 4-amino-3-((4-((4-((4-amino-2-hydroxyphenyl)azo)phenyl)amino)-3-sulfophenyl)azo)-5-hydroxy-6-(phenylazo)naphthalene-2,7-disulfonate

411-890-9

Acute Tox. 4 *

Eye Dam. 1

Aquatic Chronic 3

H302

H318

H412

GHS05

GHS07

Dgr

H302

H318

H412

 

 

 

611-089-00-6

2-((4-(ethyl-(2-hydroxyethyl)amino)-2-methylphenyl)azo)-6-methoxy-3-methyl-benzothiazolium methylsulfate

411-100-2

136213-73-5

STOT RE 2 *

Skin Sens. 1

Aquatic Acute 1

Aquatic Chronic 1

H373 **

H317

H400

H410

GHS08

GHS07

GHS09

Wng

H373 **

H317

H410

 

 

 

611-090-00-1

2,5-dibutoxy-4-(morpholin-4-yl)benzenediazonium 4-methylbenzenesulfonate

413-290-2

93672-52-7

Self-react. C

Acute Tox. 4 *

Eye Dam. 1

Skin Sens. 1

Aquatic Chronic 3

H242

H302

H318

H317

H412

GHS02

GHS05

GHS07

Dgr

H242

H302

H318

H317

H412

 

 

T

611-091-00-7

sodium (1,0 -1,95 )/lithium (0,05 -1) 5-((5-((5-chloro-6-fluoro-pyrimidin-4-yl)amino)-2-sulfonatophenyl)azo)-1,2-dihydro-6-hydroxy-1,4-dimethyl-2-oxo-3-pyridinemethylsulfonate

413-470-0

134595-59-8

Skin Sens. 1

H317

GHS07

Wng

H317

 

 

 

611-092-00-2

tert-(dodecyl/tetradecyl)-ammonium bis(3-(4-((5-(1,1-dimethyl-propyl)-2-hydroxy-3-nitrophenyl)azo)-3-methyl-5-hydroxy-(1H)pyrazol-1-yl)benzenesulfonamidato)chromate

413-210-6

Aquatic Chronic 2

H411

GHS09

H411

 

 

 

611-093-00-8

sodium 2-(4-(4-fluoro-6-(2-sulfo-ethylamino)-[1,3,5]triazin-2-ylamino)-2-ureido-phenylazo)-5-(4-sulfophenylazo)benzene-1-sulfonate

410-770-3

146177-84-6

Skin Sens. 1

H317

GHS07

Wng

H317

 

 

 

611-094-00-3

reaction mass of: 2-[2-acetylamino-4-[N,N-bis[2-ethoxy-carbonyloxy)ethyl]amino]phenylazo]-5,6-dichloro-1,3-benzothiazole;

2-[2-acetylamino-4-[N,N-bis[2-ethoxy-carbonyloxy)ethyl]amino]phenylazo]-6,7-dichloro-1,3-benzotriazole (1:1)

411-600-0

143145-93-1

Aquatic Chronic 4

H413

H413

 

 

 

611-095-00-9

hexasodium 1,1'-[(1-amino-8-hydroxy-3,6-disulfonate-2,7-naphthalenediyl)bis(azo(4-sulfonate-1,3-phenyl)imino[6-[(4-chloro-3-sulfonatophenyl)amino]-1,3,5-triazin-2,4-diyl]]]bis[3-carboxypyridinium] dihydroxide

412-240-7

89797-03-5

Aquatic Chronic 2

H411

GHS09

H411

 

 

 

611-096-00-4

methyl N-[3-acetylamino)-4-(2-cyano-4-nitrophenylazo)phenyl]-N-[(1-methoxy)acetyl]glycinate

413-040-2

149850-30-6

Skin Sens. 1

H317

GHS07

Wng

H317

 

 

 

611-097-00-X

reaction mass of iron complexes of: 1,3-dihydroxy-4-[(5-phenylaminosulfonyl)-2-hydroxyphenylazo]-n-(5-amino-sulfonyl-2-hydroxyphenylazo)benzene and: 1,3-dihydroxy-4-[(5-phenylaminosulfonyl)-2-hydroxyphenylazo]-n-[4-(4-nitro-2-sulfophenylamino)phenylazo]benzene (n=2,5,6)

414-150-3

Skin Sens. 1

Aquatic Chronic 2

H317

H411

GHS07

GHS09

Wng

H317

H411

 

 

 

611-098-00-5

tetrakis(tetramethylammonium)3,3'-(6-(2-hydroxyethylamino)1,3,5-triazine-2,4-diylbisimino(2-methyl-4,1-phenyleneazo))bisnaphthalene-1,5-disulfonate

405-950-3

131013-83-7

Acute Tox. 3 *

Aquatic Chronic 3

H301

H412

GHS06

Dgr

H301

H412

 

 

 

611-099-00-0

(methylenebis(4,1-phenylenazo(1-(3-(dimethylamino)propyl)-1,2-dihydro-6-hydroxy-4-methyl-2-oxopyridine-5,3-diyl)))-1,1'-dipyridinium dichloride dihydrochloride

401-500-5

118658-99-4

Carc. 1B

Aquatic Chronic 2

H350

H411

GHS08

GHS09

Dgr

H350

H411

 

 

 

611-100-00-4

potassium sodium 3,3'-(3(or4)-methyl-1,2-phenylenebis(imino(6-chloro)-1,3,5-triazine-4,2-diylimino(2-acetamido-5-methoxy)-4,1-phenylenazo)dinaphthalene-1,5-disulfonate

403-810-6

140876-13-7

Eye Dam. 1

H318

GHS05

Dgr

H318

 

 

 

611-101-00-X

2'-(4-chloro-3-cyano-5-formyl-2-thienyl)azo-5'-diethylaminoacetanilide

405-200-5

104366-25-8

Skin Sens. 1

H317

GHS07

Wng

H317

 

 

 

▼M1

611-102-00-5

reaction product of: C.I. Leuco Sulfur Black 1 and reaction mass of: disodium-4-{4-[8-amino-1-hydroxy-7-(4-sulfamoylphenylazo)-3,6-disulfonato-2-naphthylazo]phenylsulfonylamino}benzendiazoniumchlorid;

disodium-4-{4-[2,6-dihydroxy-3-(8-hydroxy-3,6-disulfonato-1-naphthylazo)phenylazo]phenylsulfonylamino}benzen-diazoniumchlorid

424-500-7

Aquatic Chronic 3

H412

H412

 

 

 

▼B

611-103-00-0

trisodium (1-(3-carboxylato-2-oxido-5-sulfonatophenylazo)-5-hydroxy-7-sulfonatonaphthalen-2-amido)nickel(II)

407-110-1

Eye Dam. 1

Skin Sens. 1

Aquatic Chronic 2

H318

H317

H411

GHS05

GHS07

GHS09

Dgr

H318

H317

H411

 

 

 

611-104-00-6

reaction mass of: trisodium (2,4(or 2,6 or 4,6)-bis(3,5-dinitro-2-oxidophenylazo)-5-hydroxyphenolato)(2(or 4or 6)-(3,5-dinitro-2-oxidophenylazo)-5-hydroxy-4(or 2or 6)-(4-(4-nitro-2-sulfonatoanilino)phenylazo)phenolato)ferrate(1-);

trisodium bis(2,4(or 2,6 or 4,6)-bis(3,5-dinitro-2-oxidophenylazo)-5-hydroxyphenolato)ferrate(1-);

trisodium (2,4(or 2,6 or 4,6)-bis(3,5-dinitro-2-oxidophenylazo)-5-hydroxyphenolato)(2(or 4 or 6)-(3,5-dinitro-2-oxidophenylazo)-5-hydroxy-4(or 2 or 6)-(4-nitro-2-sulfonatophenylazo)phenolato)ferrate(1-);

trisodium (2,4(or 2,6 or 4,6)-bis(3,5-dinitro-2-oxidophenylazo)-5-hydroxyphenolato)(2(or 4 or 6)-(3,5-dinitro-2-oxidophenylazo)-5-hydroxy-4(or 2 or 6)-(3-sulfonatophenylazo)phenolato)ferrate(1-);

disodium 3,3'-(2,4-dihydroxy-1,3(or 1,5 or 3,5)-phenylenediazo)dibenzenesulfonate

406-870-1

Skin Sens. 1

Aquatic Chronic 2

H317

H411

GHS07

GHS09

Wng

H317

H411

 

 

 

611-105-00-1

sodium 4-(4-chloro-6-(N-ethylanilino)-1,3,5-triazin-2-ylamino)-2-(1-(2-chlorophenyl)-5-hydroxy-3-methyl-1H-pyrazol-4-ylazo)benzenesulfonate

407-800-2

136213-75-7

Skin Sens. 1

Aquatic Chronic 2

H317

H411

GHS07

GHS09

Wng

H317

H411

 

 

 

611-106-00-7

hexasodium 4,4'-dihydroxy-3,3'-bis[2-sulfonato-4-(4-sulfonatophenylazo)phenylazo]-7,7'[p-phenylenebis[imino(6-chloro-1,3,5-triazine-4,2-diyl)imino]]dinaphthalene-2-sulfonate

410-180-6

157627-99-1

Eye Dam. 1

H318

GHS05

Dgr

H318

 

 

 

611-107-00-2

potassium sodium 4-(4-chloro-6-(3,6-disulfonato-7-(5,8-disulfonato-naphthalen-2-ylazo)-8-hydroxy-naphthalen-1-ylamino)-1,3,5-triazin-2-ylamino)-5-hydroxy-6-(4-(2-sulfatoethanesulfonyl)-phenylazo)-naphthalene-1,7-disulfonate

412-490-7

Skin Sens. 1

H317

GHS07

Wng

H317

 

 

 

611-108-00-8

disodium 5-((4-((4-chloro-3-sulfonatophenyl)azo)-1-naphthyl)azo)-8-(phenylamino)-1-naphthalenesulfonate

413-600-6

6527-62-4

Aquatic Chronic 3

H412

H412

 

 

 

611-109-00-3

reaction products of: copper(II) sulfate and tetrasodium 2,4-bis[6-(2-methoxy-5-sulfonatophenylazo)-5-hydroxy-7-sulfonato-2-naphthylamino]-6-(2-hydroxyethylamino)-1,3,5-triazine (2:1)

407-710-3

Aquatic Chronic 2

H411

GHS09

H411

 

 

 

611-110-00-9

tetra-sodium/lithium 4,4'-bis-(8-amino-3,6-disulfonato-1-naphthol-2-ylazo)-3-methylazobenzene

408-210-8

124605-82-9

Skin Sens. 1

Aquatic Chronic 2

H317

H411

GHS07

GHS09

Wng

H317

H411

 

 

 

611-111-00-4

disodium 2-[[4-(2-chloroethylsulfonyl)phenyl]-[(2-hydroxy-5-sulfo-3-[3-[2-(2-(sulfooxy)ethylsulfonyl)ethylazo]-4-sulfobenzoato(3-)cuprate(1-)

414-230-8

Skin Sens. 1

H317

GHS07

Wng

H317

 

 

 

611-112-00-X

tetrasodium 4-hydroxy-5-[4-[3-(2-sulfatoethanesulfonyl)phenylamino]-6-morpholin-4-yl-1,3,5-triazin-2-ylamino]-3-(1-sulfonatonaphthalen-2-ylazo)naphthalene-2,7-disulfonate

413-070-6

Skin Sens. 1

H317

GHS07

Wng

H317

 

 

 

611-113-00-5

lithium sodium (2-(((5-((2,5-dichlorophenyl)azo)-2-hydroxyphenyl)methylene)amino)benzoato(2-))(2-((4,5-dihydro-3-methyl-5-oxo-1-phenyl-1H-pyrazol-4-yl)azo)-5-sulfobenzoato(3-)) chromate(2-)

414-280-0

149626-00-6

Aquatic Chronic 2

H411

GHS09

H411

 

 

 

611-114-00-0

lithium sodium (4-((5-chloro-2-hydroxyphenyl)azo)-2,4-dihydro-5-methyl-3H-pyrazol-3-onato(2-))(3-((4,5-dihydro-3-methyl-1-(4-methylphenyl)-5-oxo-1H-pyrazol-4-yl)azo)-4-hydroxy-5-nitrobenzenesulfonato(3-)) chromate(2-)

414-250-7

149564-66-9

Acute Tox. 4 *

Eye Dam. 1

Aquatic Chronic 3

H302

H318

H412

GHS05

GHS07

Dgr

H302

H318

H412

 

 

 

611-115-00-6

trilithium bis(4-((4-(diethylamino)-2-hydroxyphenyl)azo)-3-hydroxy-1-naphthalenesulfonato(3-))chromate(3-)

414-290-5

149564-65-8

Acute Tox. 4 *

Aquatic Chronic 3

H302

H412

GHS07

Wng

H302

H412

 

 

 

611-116-00-1

reaction mass of: trisodium 5-{4-chloro-6-[2-(2,6-dichloro-5-cyanopyrimidin-4-ylamino)-propylamino]-1,3,5-triazin-2-ylamino}-4-hydroxy-3-(1-sulfonatonaphthalene-2-ylazo)-naphthalene-2,7-disulfonate;

trisodium 5-{4-chloro-6-[2-(2,6-dichloro-5-cyanopyrimidin-4-ylamino)-1-methyl-ethylamino]-1,3,5-triazin-2-ylamino}-4-hydroxy-3-(1-sulfonatonaphthalene-2-ylazo)-naphthalene-2,7-disulfonate;

trisodium 5-{4-chloro-6-[2-(4,6-dichloro-5-cyanopyrimidin-2-ylamino)-propylamino]-1,3,5-triazin-2-ylamino}-4-hydroxy-3-(1-sulfonatonaphthalen-2-ylazo)-naphthalene-2,7-disulfonate;

trisodium 5-{4-chloro-6-[2-(4,6-dichloro-5-cyanopyrimidin-2-ylamino)-1-methyl-ethylamino]-1,3,5-triazin-2-ylamino}-4-hydroxy-3-(1-sulfonatonaphthalen-2-ylazo)-naphthalene-2,7-disulfonate

414-620-8

Eye Dam. 1

Skin Sens. 1

H318

H317

GHS05

GHS07

Dgr

H318

H317

 

 

 

611-117-00-7

1,3-bis{6-fluoro-4-[1,5-disulfo-4-(3-aminocarbonyl-1-ethyl-6-hydroxy-4-methyl-pyrid-2-on-5-ylazo)-phenyl-2-ylamino]-1,3,5-triazin-2-ylamino}propane lithium-, sodium salt

415-100-3

149850-29-3

Skin Sens. 1

H317

GHS07

Wng

H317

 

 

 

611-118-00-2

sodium 1,2-bis[4-[4-{4-(4-sulfophenylazo)-2-sulfophenylazo}-2-ureido-phenyl-amino]-6-fluoro-1,3,5-triazin-2-ylamino]-propane, sodium salt

413-990-8

 

Skin Sens. 1

H317

GHS07

Wng

H317

 

 

 

611-119-00-8

tetrasodium 4-[4-chloro-6-(4-methyl-2-sulfophenylamino)-1,3,5-triazin-2-ylamino]-6-(4,5-dimethyl-2-sulfophenylazo)-5-hydroxynaphthalene-2,7-disulfonate

415-400-4

148878-22-2

Eye Dam. 1

Skin Sens. 1

H318

H317

GHS05

GHS07

Dgr

H318

H317

 

 

 

611-120-00-3

5-{4-[5-amino-2-[4-(2-sulfoxyethylsulfonyl)phenylazo]-4-sulfo-phenylamino]-6-chloro-1,3,5-triazin-2-ylamino}-4-hydroxy-3-(1-sulfo-naphthalen-2-ylazo)-naphthalene-2,7-disulfonicacid sodium salt

418-340-7

157707-94-3

Eye Dam. 1

Aquatic Chronic 3

H318

H412

GHS05

Dgr

H318

H412

 

 

 

611-121-00-9

main component 6 (isomer): asym. 1:2 Cr(III)-complex of: A: 3-hydroxy-4-(2-hydroxy-naphthalene-1-ylazo)naphthalene-1-sulfonic acid, Na-salt and B: 1-[2-hydroxy-5-(4-methoxy-phenylazo)phenylazo]naphthalene-2-ol;

main component 8 (isomer): asym. 1:2 Cr-complex of: A: 3-hydroxy-4-(2-hydroxy-naphthalene-1-ylazo)-naphthalene-1-sulfonic acid, Na-salt and B: 1-[2-hydroxy-5-(4-methoxy-phenylazo)-phenylazo]-naphthalene-2-ol

417-280-9

30785-74-1

Eye Dam. 1

Aquatic Acute 1

Aquatic Chronic 1

H318

H400

H410

GHS05

GHS09

Dgr

H318

H410

 

 

 

611-122-00-4

hexasodium (di[N-(3-(4-[5-(5-amino-3-methyl-1-phenylpyrazol-4-yl-azo)-2,4-disulfo-anilino]-6-chloro-1,3,5-triazin-2-ylamino)phenyl)-sulfamoyl](di-sulfo)-phthalocyaninato)nickel

417-250-5

151436-99-6

Eye Dam. 1

Skin Sens. 1

H318

H317

GHS05

GHS07

Dgr

H318

H317

 

 

 

611-123-00-X

3-(2,4-bis(4-((5-(4,6-bis(2-aminopropylamino)-1,3,5-triazin-2-ylamino)-4-hydroxy-2,7-disulfonaphthalen-3-yl)azo)phenylamino)-1,3,5-triazin-6-ylamino)propyldiethylammonium lactate

424-310-4

178452-66-9

Eye Dam. 1

H318

GHS05

Dgr

H318

 

 

 

611-124-00-5

reaction mass of: pentasodium 5-amino-3-(5-{4-chloro-6-[4-(2-sulfoxyethoxysulfonato)phenylamino]-1,3,5-triazin-2-ylamino}-2-sulfonatophenylazo)-6-[5-(2,3-dibromopropionylamino)-2-sulfonatophenylazo]-4-hydroxynaphthalene-2,7-disulfonate;

pentasodium 5-amino-6-[5-(2-bromoacryloylamino)-2-sulfonatophenylazo]-3-(5-{4-chloro-6-[4-(2-sulfoxyethoxysulfonato)phenylamino]-1,3,5-triazin-2-ylamino}-2-sulfonatophenylazo)-4-hydroxynaphthalene-2,7-disulfonate;

tetrasodium 5-amino-3-[5-{4-chloro-6-[4-(vinylsulfonyl)phenylamino]-1,3,5-triazin-2-ylamino}-2-sulfonatophenylazo]-6-[5-(2,3-dibromopropionylamino)-2-sulfonatophenylazo]-4-hydroxynaphthalene-2,7-disulfonate

424-320-9

 

Eye Dam. 1

Aquatic Chronic 2

H318

H411

GHS05

GHS09

Dgr

H318

H411

 

 

 

611-125-00-0

reaction mass of: Disodium 6-[3-carboxy-4,5-dihydro-5-oxo-4-sulfonatophenyl)pyrazolin-4-yl-azo]-3-[2-oxido-4-(ethensulfonyl)-5-methoxyphenylazo]-4-oxidonaphthalene-2-sulfonate copper (II) complex;

Disodium 6-[3-carboxy-4,5-dihydro-5-oxo-4-sulfonatophenyl)pyrazolin-4-yl-azo]-3-[2-oxido-4-(2-hydroxyethylsulfonyl)-5-methoxyphenylazo]-4-oxidonaphthalene-2-sulfonate copper (II) complex

423-940-7

Eye Dam. 1

Aquatic Chronic 2

H318

H411

GHS05

GHS09

Dgr

H318

H411

 

 

 

611-126-00-6

2,6-bis-(2-(4-(4-amino-phenylamino)-phenylazo)-1,3-dimethyl-3H-imidazolium)-4-dimethylamino-1,3,5-triazine, dichloride

424-120-1

174514-06-8

Eye Dam. 1

Aquatic Acute 1

Aquatic Chronic 1

H318

H400

H410

GHS05

GHS09

Dgr

H318

H410

 

 

 

611-127-00-1

pentasodium 4-amino-6-(5-(4-(2-ethyl-phenylamino)-6-(2-sulfatoethanesulfonyl)-1,3,5-triazin-2-ylamino)-2-sulfonatophenylazo)-5-hydroxy-3-(4-(2-sulfatoethanesulfonyl)phenylazo)naphthalene-2,7-disulfonate

423-790-2

Eye Dam. 1

Skin Sens. 1

Aquatic Chronic 3

H318

H317

H412

GHS05

GHS07

Dgr

H318

H317

H412

 

 

G

611-128-00-7

N,N'-bis{6-chloro-4-[6-(4-vinylsulfonylphenylazo)-2,7-disulfonicacid-5-hydroxynapht-4-ylamino]-1,3,5-triazin-2-yl}-N-(2-hydroxyethyl)ethane-1,2-diamine, sodium salt

419-500-9

171599-85-2

Eye Dam. 1

Skin Sens. 1

H318

H317

GHS05

GHS07

Dgr

H318

H317

 

 

 

611-129-00-2

reaction mass of: 5-[(4-[(7-amino-1-hydroxy-3-sulfo-2-naphthyl)azo]-2,5-diethoxyphenyl)azo]-2-[(3-phosphonophenyl)azo]benzoic acid;

5-[(4-[(7-amino-1-hydroxy-3-sulfo-2-naphthyl)azo]-2,5-diethoxyphenyl)azo]-3-[(3-phosphonophenyl)azo]benzoic acid

418-230-9

163879-69-4

Expl. 1.3 ****

Repr. 2

STOT RE 2 *

Skin Sens. 1

Aquatic Chronic 2

H203

H361f ***

H373 **

H317

H411

GHS01

GHS08

GHS07

GHS09

Dgr

H203

H361f ***

H373 **

H317

H411

 

 

 

▼M1

611-130-00-8

tetra-ammonium 2-[6-[7-(2-carboxylato-phenylazo)-8-hydroxy-3,6-disulfonato-1-naphthylamino]-4-hydroxy-1,3,5-triazin-2-ylamino]benzoate

418-520-5

183130-96-3

Eye Irrit. 2

Aquatic Chronic 3

H319

H412

GHS07

Wng

H319

H412

 

 

 

▼B

611-131-00-3

2-[2-hydroxy-3-(2-chlorophenyl)carbamoyl-1-naphthylazo]-7-[2-hydroxy-3-(3-methylphenyl)carbamoyl-1-naphthylazo]fluoren-9-one

420-580-2

151798-26-4

Repr. 1B

Aquatic Chronic 4

H360D ***

H413

GHS08

Dgr

H360D ***

H413

 

 

 

611-132-00-9

pentasodium bis{7-[4-(1-butyl-5-cyano-1,2-dihydro-2-hydroxy-4-methyl-6-oxo-3-pyridylazo)phenylsulfonylamino]-5'-nitro-3,3'-disulfonatonaphthalene-2-azobenzene-1,2'-diolato} chromate (III)

419-210-2

178452-71-6

Eye Dam. 1

Aquatic Chronic 3

H318

H412

GHS05

Dgr

H318

H412

 

 

 

611-133-00-4

Product by process iron complex of azo dyestuffs obtained by coupling a mixture of diazotized 2-amino-1-hydroxybenzene-4-sulfanilide and 2-amino-1-hydroxybenzene-4-sulfonamide with resorcin, the obtained mixture being subsequently submitted to a second coupling reaction with a mixture of diazotized 3-aminobenzene-1-sulfonic acid (metanilic acid) and 4'-amino-4-nitro-1,1'-diphenylamine-2-sulfonic acid and metallization with ferric chloride, sodium salt

419-260-5

Eye Dam. 1

Aquatic Chronic 2

H318

H411

GHS05

GHS09

Dgr

H318

H411

 

 

 

611-134-00-X

trisodium 2-{α[2-hydroxy-3-[4-chloro-6-[4-(2,3-dibromopropionylamino)-2-sulfonatophenylamino]-1,3,5-triazin-2-ylamino]-5-sulfonatophenylazo]-benzylidenehydrazino}-4-sulfonatobenzoate, copper complex

423-770-3

Eye Dam. 1

Aquatic Chronic 2

H318

H411

GHS05

GHS09

Dgr

H318

H411

 

 

 

611-135-00-5

reaction product of: 2-[[4-amino-2-ureidophenylazo]-5-[(2-(sulfooxy)ethyl)sulfonyl]]benzenesulfonic acid with 2,4,6-trifluoropyrimidine and partial hydrolysis to the corresponding vinylsulfonyl derivative, mixed potassium/sodium salt

424-250-9

Eye Dam. 1

Aquatic Chronic 3

H318

H412

GHS05

Dgr

H318

H412

 

 

 

611-136-00-0

2-{4-(2-ammoniopropylamino)-6-[4-hydroxy-3-(5-methyl-2-methoxy-4-sulfamoylphenylazo)-2-sulfonatonaphth-7-ylamino]-1,3,5-triazin-2-ylamino}-2-aminopropyl formate

424-260-3

Repr. 2

Eye Dam. 1

Aquatic Chronic 2

H361f ***

H318

H411

GHS05

GHS08

GHS09

Dgr

H361f ***

H318

H411

 

 

 

611-137-00-6

6-tert-butyl-7-chloro-3-tridecyl-7,7a-dihydro-1H-pyrazolo[5,1-c]-1,2,4-triazole

419-870-1

159038-16-1

Aquatic Chronic 4

H413

H413

 

 

 

611-138-00-1

2-(4-aminophenyl)-6-tert-butyl-1H-pyrazolo[1,5-b][1,2,4]triazole

415-910-7

152828-25-6

Skin Sens. 1

Aquatic Chronic 2

H317

H411

GHS07

GHS09

Wng

H317

H411

 

 

 

▼M1

611-139-00-7

reaction product of: C.I. Leuco Sulfur Black 1 with (3-chloro-2-hydroxypropyl)trimethylammonium chloride

424-510-1

Eye Dam. 1

Aquatic Chronic 2

H318

H411

GHS05

GHS09

Dgr

H318

H411

 

 

 

▼B

611-140-00-2

azafenidin (ISO);

2-(2,4-dichloro-5-prop-2-ynyloxyphenyl)-5,6,7,8-tetrahydro-1,2,4-triazolo[4,3-a]pyridin-3(2H)-one

68049-83-2

Repr. 1B

STOT RE 2 *

Aquatic Acute 1

Aquatic Chronic 1

H360Df

H373 **

H400

H410

GHS08

GHS09

Dgr

H360Df

H373 **

H410

 

M=1000

 

▼M1

611-141-00-8

5-(4-[4-[4-(3,5-dicarboxy-phenyl-azo)phenylamino]-6-morpholin-4-yl-1,3,5-triazin-2-ylamino]phenylazo)isophthalic acid, mixed monosodium and diammonium salt

414-410-6

Eye Dam. 1

Skin Sens. 1

H318

H317

GHS05

GHS07

Dgr

H318

H317

 

 

 

611-142-00-3

product-by-process definition polyazodyestuff obtained by coupling 4-[4-(1-amino-8-hydroxy-3,6-disulfo-2-naphthylazo)phenylsulfonylamino]benzenediazonium with reaction mass of 4-carboxybenzenediazonium and diphenylamine-3-sulfo-4,4'-bisdiazonium, and further coupling of the obtained compounds with reaction mass of naphth-2-ol and 3-aminophenol, sodium salts;

sodium chloride

425-740-5

Eye Dam. 1

Aquatic Chronic 3

H318

H412

GHS05

Dgr

H318

H412

 

 

 

611-143-00-9

reaction mass of: trisodium 2-(2-[α-(2-carboxylato-κ-O-4-sulfonatophenylazo)benzylidene]hydrazino-κ-N')-6-(2,6-difluoropyrimidin-4-ylamino)-4-sulfonatophenolatocuprate (II);

trisodium 2-(2-[α-(2-carboxylato-κ-O-4-sulfonatophenylazo)benzylidene]hydrazino-κ-N')-6-(4,6-difluoropyrimidin-2-ylamino)-4-sulfonatophenolatocuprate (II)

428-260-4

Eye Dam. 1

H318

GHS05

Dgr

H318

 

 

 

611-144-00-4

reaction mass of: 7-amino-3,8-bis-[4-(2-sulfoxyethylsulfonyl)phenylazo]-4-hydroxynaphthalene-2-sulfonic acid, Na/K salt;

7-amino-3-[4-(2-sulfoxyethylsulfonyl)phenylazo]-4-hydroxy-8-[4-(2-sulfoxyethylsulfonyl)-2-sulfophenylazo]naphthalene-2-sulfonic acid, Na/K salt;

7-amino-8-[4-(2-sulfoxyethylsulfonyl)-phenylazo]-4-hydroxy-3-[4-(2-sulfoxyethylsulfonyl)-2-sulfophenylazo]naphthalene-2-sulfonic acid, Na/K salt;

7-amino-3,8-bis-[4-(2-sulfoxyethylsulfonyl)-2-sulfophenylazo]-4-hydroxynaphthalene-2-sulfonic acid, Na/K salt

429-070-4

214362-06-8

Eye Dam. 1

H318

GHS05

Dgr

H318

 

 

 

611-145-00-X

reaction mass of: tetrasodium 3-(1,5-disulfonatonaphthalene-2-ylazo)-4-hydroxy-7-{4-chloro-6-[4-(2-sulfoxyethylsulfonyl)phenylamino]-1,3,5-triazine-2-ylamino}naphthalene-2-sulfonate;

3-(2,5-disulfophenylazo)-4-hydroxy-7-{4-chloro-6-[4-(2-sulfoxyethylsulfonyl)phenylamino]-1,3,5-triazine-2-ylamino}naphthalene-2-sulfonic acid, sodium salt

429-440-5

Eye Dam. 1

H318

GHS05

Dgr

H318

 

 

 

611-146-00-5

reaction mass of: pentasodium 3-(4-(4-(7-(2,4-diamino-5-sulfonato-3-(4-sulfonatophenylazo)phenylazo)-1-hydroxy-3-sulfonatonaphthalen-2-ylazo)-2-sulfonatophenylamino)phenylazo)-4-hydroxy-6-(2-oxo-1-phenylcarbamoylpropylazo)naphthalene-2-sulfonate;

pentasodium 6-((2,4-diamino-5-sulfonatophenyl)azo)-3-((4-((4-((7-((2,4-diamino-5-sulfonatophenyl)azo)-1-hydroxy-3-sulfonatonaphthalen-2-yl)azo)phenyl)amino)-2-sulfonatophenyl)azo)-4-hydroxynaphthalene-2-sulfonate;

pentasodium 6-((2,4-diamino-5-sulfonato-3-((4-sulfonatophenyl)azo)phenyl)azo)-3-((4-((4-((1,7-dihydroxy-3-sulfonatonaphthalen-2-yl)azo)-2-sulfonatophenyl)amino)phenyl)azo)-4-hydroxynaphthalene-2-sulfonate;

hexasodium 6-((2,4-diamino-5-sulfonatophenyl)azo)-3-((4-((4-((7-((2,4-diamino-5-sulfonato-3-((4-sulfonatophenyl)azo)phenyl)azo)-1-hydroxy-3-sulfonatonaphthalen-2-yl)azo)-2-sulfonatophenyl)amino)phenyl)azo)-4-hydroxynaphthalene-2-sulfonate

430-070-1

Aquatic Chronic 2

H411

GHS09

H411

 

 

 

611-147-00-0

sodium, potassium, lithium 5-amino-3,6-bis(5-(4-chloro-6-(methyl-(2-methylaminoacetyl)amino)-1,3,5-triazin-2-ylamino)-2-sulfonatophenylazo)-4-hydroxynaphthalene-2,7-disulfonate

430-090-0

205764-96-1

Eye Dam. 1

Skin Sens. 1

H318

H317

GHS05

GHS07

Dgr

H318

H317

 

 

 

611-148-00-6

reaction mass of: 2-(3-(2,6-dichloro-4-nitrophenylazo)carbazol-9-yl)ethanol;

2-(2-(3-(2,6-dichloro-4-nitro-phenylazo)-carbazol-9-yl)-ethoxy)ethanol;

3-(2,6-dichloro-4-nitrophenylazo)carbazol

429-590-1

Skin Sens. 1

Aquatic Acute 1

Aquatic Chronic 1

H317

H400

H410

GHS07

GHS09

Wng

H317

H410

 

 

 

611-149-00-1

2-(2-chloroacetoxy)ethyl 3-((4-(2,5-dichloro-4-fluorosulfonylphenylazo)-3-methylphenyl)ethylamino)propionate

427-570-7

193486-83-8

Aquatic Chronic 2

H411

GHS09

H411

 

 

 

611-150-00-7

tetralithium 2-[6-[7-[2-(carboxylato)phenylazo]-8-hydroxy-3,6-disulfonato-1-naphthylamino]-4-hydroxy-1,3,5-triazine-2-ylamino]benzoate

440-460-3

Eye Irrit. 2

Aquatic Chronic 3

H319

H412

GHS07

Wng

H319

H412

 

 

 

611-151-00-2

chrysoidine;

4-(phenylazo)benzene-1,3-diamine

207-803-7

495-54-5

Muta. 2

Acute Tox. 4 *

Skin Irrit. 2

Aquatic Acute 1

Aquatic Chronic 1

H341

H302

H315

H400

H410

GHS08

GHS07

GHS09

Wng

H341

H302

H315

H410

 

 

 

611-152-00-8

chrysoidine monohydrochloride;

4-phenylazophenylene-1,3-diamine monohydrochloride; [1]

chrysoidine monoacetate;

4-(phenylazo)benzene-1,3-diamine monoacetate; [2]

chrysoidine acetate;

4-(phenylazo)benzene-1,3-diamine acetate; [3]

chrysoidine-p-dodecylbenzenesulfonate;

dodecylbenzenesulfonic acid, compound with 4-(phenylazo)benzene-1,3-diamine (1:1); [4]

chrysoidine dihydrochloride;

4-(phenylazo)benzene-1,3-diamine dihydrochloride; [5]

chrysoidine sulfate;

bis[4-(phenylazo)benzene-1,3-diamine] sulfate [6]

208-545-8 [1]

278-290-5 [2]

279-116-0 [3]

264-409-8 [4]

281-549-5 [5]

282-432-1 [6]

532-82-1 [1]

75660-25-2 [2]

79234-33-6 [3]

63681-54-9 [4]

83968-67-6 [5]

84196-22-5 [6]

Muta. 2

Acute Tox. 4 *

Skin Irrit. 2

Eye Dam. 1

Aquatic Acute 1

Aquatic Chronic 1

H341

H302

H315

H318

H400

H410

GHS05

GHS08

GHS07

GHS09

Dgr

H341

H302

H315

H318

H410

 

 

 

611-153-00-3

chrysoidine C10-14-alkyl derivatives;

benzenesulfonic acid, mono-C10-14-alkyl derivatives, compounds with 4-(phenylazo)-1,3-benzenediamine; [1]

chrysoidine compound with dibutylnaphthalene sulfonic acid;

dibutylnaphthalenesulfonic acid, compound with 4-(phenylazo)benzene-1,3-diamine (1:1) [2]

286-946-7 [1]

304-236-8 [2]

85407-90-5 [1]

94247-67-3 [2]

Muta. 2

Acute Tox. 4 *

Skin Irrit. 2

Eye Dam. 1

H341

H302

H315

H318

GHS05

GHS08

GHS07

Dgr

H341

H302

H315

H318

 

 

 

611-154-00-9

trisodium 5-benzamido-4-hydroxy-3-(4-methyl-2-sulfonatophenylazo)naphthalene-2,7-disulfonate

403-670-6

92408-46-3

Aquatic Chronic 3

H412

H412

 

 

 

611-155-00-4

4,4'-oxybis(benzenesulfonylazide)

431-850-4

7456-68-0

Expl. 1.1****

STOT RE 2 *

Aquatic Acute 1

Aquatic Chronic 1

H201

H373**

H400

H410

GHS01

GHS08

GHS09

Dgr

H201

H373**

H410

 

 

 

611-156-00-X

triammonium 4-[4-[7-(4-carboxylatoanilino)-1-hydroxy-3-sulfonato-2-naphthylazo]-2,5-dimethoxyphenylazo]benzoate

432-270-4

221354-37-6

Repr. 2

STOT RE 2 *

Aquatic Chronic 2

H361f***

H373**

H411

GHS08

GHS09

Wng

H361f***

H373**

H411

 

 

 

611-157-00-5

benzenesulfonic acid, 3,3'-(methylenebis((dihydroxyphenylene)azo))bis-, potassium sodium salt;

potassium sodium 3-[(E)-(6-{3,4-dihydroxy-2-[(Z)-(3-sulfonatophenyl)diazenyl]benzyl}-2,3-dihydroxyphenyl)diazenyl]benzenesulfonate

432-590-4

243869-48-9

Eye Irrit. 2

Aquatic Chronic 3

H319

H412

GHS07

Wng

H319

H412

 

 

 

611-158-00-0

reaction product of: 2,3,4,2',3',4'-hexahydroxy-5,5'-diacethyl-diphenylmethane and 6-diazo-5,6-dihydro-5-oxo-1-naphthalenesulfonylchloride and 3-diazo-3,4-dihydro-6-methoxy-4-oxo-1-naphthalenesulfonylchloride

421-520-8

****

Aquatic Chronic 4

****

H413

****

****

H413

 

 

 

611-159-00-6

disodium 4-amino-6-((4-((4-(2,4-diaminophenyl)azo)phenylsulfamoyl)phenyl)azo)-5-hydroxy-3-((4-nitrophenyl)azo)naphthalene-2,7-disulfonate

421-880-6

Eye Dam. 1

Aquatic Chronic 3

H318

H412

GHS05

Dgr

H318

H412

 

 

 

611-160-00-1

reaction mass of: 1,1,1-tris(phenyl-4'-(3''-diazo-3'',4''-dihydro-4''-oxo-naphthalene-1''-sulfonato)ethane;

1,1,1-tris(phenyl-4'-(6''-diazo-5'',6''-dihydro-5''-oxo-naphthalene-1''-sulfonato)ethane;

reaction product of 1,1,1-tris(p-hydroxyphenyl)ethane with 6-diazo-5,6-dihydro-5-oxo-1-naphthylsulfonylchloride and 3-diazo-3,4-dihydro-4-oxo-1-naphthylsulfonylchloride (2:1);

reaction product of 1,1,1-tris(p-hydroxyphenyl)ethane with 6-diazo-5,6-dihydro-5-oxo-1-naphthylsulfonylchloride and 3-diazo-3,4-dihydro-4-oxo-1-naphthylsulfonylchloride (1:2)

422-760-6

****

Aquatic Chronic 4

****

H413

****

****

H413

 

 

 

611-161-00-7

trisodium [1,2'-(2-(8-amino-3,5-disulfonatonaphthalene)azo)-(4'-nitrobenzene)diolato-O,O,N][(Z)-2,2-((phenylcarbamoylprop-1'-enyl)azo)-5-sulfamoylbenzene)diolato-O,O,N]chromate(III)

423-100-1

Eye Dam. 1

H318

GHS05

Dgr

H318

 

 

 

611-162-00-2

2,4-bis(((2-(dimethylammonio)ethyloxy)carbonyl)phen-2-ylazo)benzene-1,3-diolbis(methanesulfonate)

429-600-4

Acute Tox. 4 *

Eye Dam. 1

Aquatic Chronic 2

H302

H318

H411

GHS05

GHS07

GHS09

Dgr

H302

H318

H411

 

 

 

611-163-00-8

2,4-bis(((2-(dimethylammonio)ethyloxy)carbonyl)phen-2-ylazo)benzene-1,3-diol sulfate

429-610-9

Acute Tox. 4 *

Eye Dam. 1

Aquatic Chronic 2

H302

H318

H411

GHS05

GHS07

GHS09

Dgr

H302

H318

H411

 

 

 

▼M6

611-164-00-3

reaction mass of: 2,2’-dimethyl-2,2’-azobutanenitrile;

2-methylpentanenitrile-2-azo-2’-(2’-methylpropanenitrile);

2,2’-dimethyl-2,2’-azoheptanenitrile;

2-methylheptanenitrile-2-azo-2’-(2’-methylpropanenitrile);

2-methylheptanenitrile-2-azo-2’-(2’-methylbutanenitrile)

429-710-2

Self-react. D

Acute Tox. 4 *

Aquatic Chronic 2

H242

H302

H411

GHS02

GHS07

GHS09

Dgr

H242

H302

H411

 

 

 

▼M1

611-165-00-9

reaction mass of: tetrasodium 4-amino-6-(5-(2,6-difluoropyrimidin-4-ylamino)-2-sulfonatophenylazo)-5-hydroxy-3-(4-(sulfatoethylsulfonyl)phenylazo)naphthalene-2,7-disulfonate;

tetrasodium 4-amino-6-(5-(4,6-difluoropyrimidin-2-ylamino)-2-sulfonatophenylazo)-5-hydroxy-3-(4-(2-sulfatoethylsulfonyl)phenylazo)naphthalene-2,7-disulfonate

431-830-5

Aquatic Chronic 3

H412

H412

 

 

 

611-166-00-4

reaction mass of: pentasodium 4-amino-5-hydroxy-3-{(E)-4-[2-(sulfonatooxy)ethylsulfonyl]phenylazo}-6-{(E)-2-sulfonato-4-[2-(sulfonatooxy)ethylsulfonyl]phenylazo}naphthalene-2,7-disulfonate;

tetrasodium 4-amino-5-hydroxy-3-{(E)-4-[2-(sulfonatooxy)ethylsulfonyl]phenylazo}-6-[(E)-2-sulfonato-4-(vinylsulfonyl)phenylazo]naphthalene-2,7-disulfonate;

tetrasodium 4-amino-5-hydroxy-6-{(E)-2-sulfonato-4-[2-(sulfonatooxy)ethylsulfonyl]phenylazo}-3-[(E)-4-(vinylsulfonyl)phenylazo]naphthalene-2,7-disulfonate

432-100-9

Eye Dam. 1

Aquatic Chronic 3

H318

H412

GHS05

Dgr

H318

H412

 

 

 

611-167-00-X

sodium bis[tris(2-hydroxyethyl)ammonium][6-anilino-4'-(4,8-disulfonato-2-naphthylazo)-5'-methyl-3-sulfonatonaphthalene-2-azobenzene-1,2'-diolato]cuprate(II)

435-240-9

Aquatic Chronic 3

H412

H412

 

 

 

611-168-00-5

reaction mass of: 3-[[4-chloro-6-[[7-[(1,5-disulfo-2-naphthalenyl)azo]-8-hydroxy-3,6-disulfo-1-naphthalenyl]amino]-1,3,5-triazin-2-yl]amino]-5-[[4-chloro-6-[[8-hydroxy-3,6-disulfo-7-[(2-sulfophenyl)azo]-1-naphthalenyl]amino]-1,3,5-triazin-2-yl]amino]benzoic acid;

3,5-bis[[4-chloro-6-[[7-[(1,5-disulfo-2-naphthalenyl)azo]-8-hydroxy-3,6-disulfo-1-naphthalenyl]amino]-1,3,5-triazin-2-yl]amino]benzoic acid

435-440-6

Eye Dam. 1

H318

GHS05

Dgr

H318

 

 

 

611-169-00-0

sodium 5-(2-carboxyphenylazo)-6-hydroxynaphthalene-2-sulfonate

435-800-2

Aquatic Chronic 3

H412

H412

 

 

 

611-170-00-6

reaction mass of: trisodium 2-((1-(2-hydroxy-κ-O-5-(2-sulfonatoethansulfonyl)phenylazo-κ-N2 )-1-phenylmethyl)azo-κ-N1 )-4-sulfonatobenzoate(5-)-κ-O)cuprate(II);

disodium 2-((1-(5-ethenesulfonyl-2-hydroxy-κ-O-phenylazo-κ-N2 )-1-phenylmethyl)azo-κ-N1 )-4-sulfonatobenzoate-κ-O-(5-))cuprate(II)

435-880-9

Aquatic Chronic 3

H412

H412

 

 

 

611-171-00-1

reaction mass of: trisodium 3-(5-(2,6-difluoropyrimidin-4-ylamino)-2-sulfonatophenylazo)-5-(4-fluoro-6-morpholin-4-yl-1,3,5-triazin-2-ylamino)-4-hydroxy-2,7-naphthalenedisulfonate;

trisodium 3-(5-(4,6-difluoropyrimidin-2-ylamino)-2-sulfonatophenylazo)-5-(4-fluoro-6-morpholin-4-yl-1,3,5-triazin-2-ylamino)-4-hydroxy-2,7-naphthalenedisulfonate

436-890-6

Eye Dam. 1

Aquatic Chronic 3

H318

H412

GHS05

Dgr

H318

H412

 

 

 

611-172-00-7

reaction mass of: triammonium 6-amino-3-((2,5-diethoxy-4-(3-phosphonophenyl)azo)phenyl)azo-4-hydroxy-2-naphthalenesulfonate;

diammonium 3-((4-((7-amino-1-hydroxy-3-sulfo-naphthalen-2-yl)azo)-2,5-diethoxyphenyl)azo)benzoate

438-310-7

Self-react. C****

Repr. 2

Acute Tox. 4 *

STOT RE 2 *

Aquatic Chronic 3

H242

H361f***

H302

H373**

H412

GHS02

GHS08

GHS07

Dgr

H242

H361f***

H302

H373**

H412

 

 

 

611-173-00-2

reaction mass of: 3-[3-carbamoyl-5-(5-{4-chloro-6-[4-(2-sulfonatooxyethylsulfonyl)anilino]-1,3,5-triazin-2-ylamino}-2-sulfonatophenylazo)-1,2-dihydro-6-hydroxy-4-methyl-2-oxo-1-pyridyl]propanoic acid, trisodium salt;

3-[3-carbamoyl-5-(5-{4-chloro-6-[4-(vinylsulfonyl)anilino]-1,3,5-triazin-2-ylamino}-2-sulfonatophenylazo)-1,2-dihydro-6-hydroxy-4-methyl-2-oxo-1-pyridyl]propanoic acid, disodium salt

440-510-4

Eye Dam. 1

Skin Sens. 1

H318

H317

GHS05

GHS07

Dgr

H318

H317

 

 

 

611-174-00-8

reaction mass of: 3-[5-(4-ethenesulfonylbutyrylamino)-2-sulfophenylazo]-5-{4-chloro-[6-(4-(3-amino-5-hydroxy-2,7-disulfonaphthalene-4-ylazo)-3-sulfophenylamino]-1,3,5-triazin-2-ylamino}-4-hydroxynaphthalene-2,7-disulfonic acid, sodium salt;

3-[5-(4-(2-chloroethanesulfonyl)butyrylamino)-2-sulfophenylazo]-5-{4-chloro-[6-(4-(3-amino-5-hydroxy-2,7-disulfonaphthalene-4-ylazo)-3-sulfophenylamino]-1,3,5-triazin-2-ylamino}-4-hydroxynaphthalene-2,7-disulfonic acid, sodium salt

442-290-5

457624-86-1

Eye Dam. 1

H318

GHS05

Dgr

H318

 

 

 

611-175-00-3

reaction mass of: trisodium 5-{4-chloro-6-[N-ethyl-(3-(2-sulfonatooxy)ethylsulfonyl)anilino]-1,3,5-triazin-2-ylamino}-4-hydroxy-3-[4-(vinylsulfonyl)phenylazo]naphthalene-2,7-disulfonate;

trisodium 5-{4-chloro-6-[N-ethyl-3-(vinylsulfonyl)anilino]-1,3,5-triazin-2-ylamino}-4-hydroxy-3-[4-(2-(sulfonatooxy)ethylsulfonyl)phenylazo]naphthalene-2,7-disulfonate;

disodium 5-{4-chloro-6-[N-ethyl-3-(vinylsulfonyl)anilino]-1,3,5-triazin-2-ylamino}-4-hydroxy-3-[(4-vinylsulfonyl)phenylazo]naphthalene-2,7-disulfonate;

tetrasodium 5-{4-chloro-6-[N-ethyl-3-(2-(sulfonatooxy)ethylsulfonyl)anilino]-1,3,5-triazin-2-ylamino}-3-[4-(2-(sulfonatooxy)ethylsulfonyl)phenylazo]-4-hydroxynaphthalene-2,7-disulfonate

444-050-5

Eye Dam. 1

Aquatic Chronic 3

H318

H412

GHS05

Dgr

H318

H412

 

 

 

611-176-00-9

2,6-bis(2,3,4-trihydroxybenzyl)-p-cresol ester with 6-diazo-5,6-dihydro-5-oxo-1-naphthalenesulfonate

444-250-2

Self-react. C****

Aquatic Chronic 2

H242

H411

GHS02

GHS09

Dgr

H242

H411

 

 

 

611-177-00-4

reaction mass of: pentasodium bis[6-anilino-3,5'-disulfonatonaphthalene-2-azobenzene-1,2'-diolato]cobaltate(III);

tetrasodium [6-anilino-3,5'-disulfonatonaphthalene-2-azobenzene-1,2'-diolato][6-anilino-5'-sulfamoyl-3-sulfonatonaphthalene-2-azobenzene-1,2'-diolato]cobaltate(III);

trisodium bis[6-anilino-5'-sulfamoyl-3-sulfonatonaphthalene-2-azobenzene-1,2'-diolato]cobaltate(III)

444-290-0

508202-43-5

Eye Dam. 1

Skin Sens. 1

Aquatic Chronic 3

H318

H317

H412

GHS05

GHS07

Dgr

H318

H317

H412

 

 

 

611-178-00-X

reaction mass of: pentasodium 4-amino-5-hydroxy-3-{(E)-4-[2-(sulfonatooxy)ethylsulfonyl]phenylazo}-6-{(E)-2-sulfonato-4-[2-(sulfonatooxy)ethylsulfonyl]phenylazo}naphthalene-2,7-disulfonate;

tetrasodium 4-amino-5-hydroxy-3-{(E)-4-[2-(sulfonatooxy)ethylsulfonyl]phenylazo}-6-[(E)-2-sulfonato-4-(vinylsulfonyl)phenylazo]naphthalene-2,7-disulfonate;

tetrasodium 4-amino-5-hydroxy-6-[(E)-2-sulfonato-4-[2-(sulfonatooxy)ethylsulfonyl]phenylazo}-3-[(E)-4-(vinylsulfonyl)phenylazo]naphthalene-2,7-disulfonate;

trisodium 4-amino-5-hydroxy-3-[(E)-4-(vinylsulfonyl)phenylazo]-6-[(E)-2-sulfonato-4-(vinylsulfonyl)phenylazo]naphthalene-2,7-disulfonate;

trisodium 4-amino-5-hydroxy-3-[(2-hydroxyethylsulfonyl)-phenylazo]-6-[(E)-2-sulfonato-4-(vinylsulfonyl)phenylazo]naphthalene-2,7-disulfonate;

trisodium 4-amino-5-hydroxy-3-[(E)-4-(vinylsulfonyl)phenylazo]-6-[-2-sulfonato-4-(2-hydroxyethylsulfonyl)phenylazo]naphthalene-2,7-disulfonate

445-280-9

Eye Dam. 1

Skin Sens. 1

Aquatic Chronic 3

H318

H317

H412

GHS05

GHS07

Dgr

H318

H317

H412

 

 

 

611-179-00-5

reaction mass of: pentasodium 2-[[8-[[4-chloro-6-[[4-(2-sulfonato ethylsulfonyl)]phenyl]amino]-1,3,5-triazin-2-yl]amino-1- hydroxy-3,6-disulfonato-2-naphthalenyl]azo]naphthalene-1,5-disulfonate;

2-[[8-[[4-chloro-6-[[4-[[2-ethenyl]sulfonyl]phenyl]amino]-1,3,5-triazin-2-yl]amino]-1-hydroxy-3,6-disulfonato-2-naphthalenyl]azo]naphthalene-1,5-disulfonate

450-010-8

Eye Dam. 1

Skin Sens. 1

H318

H317

GHS05

GHS07

Dgr

H318

H317

 

 

 

611-180-00-0

iron, complexes with diazotised 4-aminobenzenesulfonamide,diazotised 3-aminobenzenesulfonic acid, diazotised 3-amino-4-hydroxybenzenesulfonamide,diazotised 3-amino-4-hydroxy-N-phenylbenzenesulfonamide, diazotised 5-amino-2-(phenylamino)benzenesulfonic acid and resorcinol, sodium salts

417-850-7

Aquatic Chronic 2

H411

GHS09

H411

 

 

 

▼B

612-001-00-9

mono-methylamine; [1]

di-methylamine; [2]

tri-methylamine [3]

200-820-0 [1]

204-697-4 [2]

200-875-0 [3]

74-89-5 [1]

124-40-3 [2]

75-50-3 [3]

Flam. Gas 1

Press. Gas

Acute Tox. 4 *

STOT SE 3

Skin Irrit. 2

Eye Dam. 1

H220

H332

H335

H315

H318

GHS02

GHS04

GHS05

GHS07

Dgr

H220

H332

H335

H315

H318

 

*

Skin Irrit. 2; H315: C ≥ 5 %

Eye Dam. 1; H318: C ≥ 5 %

Eye Irrit. 2; H319: 0,5 % ≤ C < 5 %

STOT SE 3; H335: C ≥ 5 %

U5

612-001-01-6

mono-methylamine ...%; [1]

di-methylamine ...%; [2]

tri-methylamine ...% [3]

200-820-0 [1]

204-697-4 [2]

200-875-0 [3]

74-89-5 [1]

124-40-3 [2]

75-50-3 [3]

Flam. Liq. 1

Acute Tox. 4 *

Acute Tox. 4 *

Skin Corr. 1B

H224

H332

H302

H314

GHS02

GHS05

GHS07

Dgr

H224

H332

H302

H314

 

*

STOT SE 3; H335: C ≥ 5 %

B

612-002-00-4

ethylamine

200-834-7

75-04-7

Flam. Gas 1

Press. Gas

Eye Irrit. 2

STOT SE 3

H220

H319

H335

GHS02

GHS04

GHS07

Dgr

H220

H319

H335

 

 

U

612-003-00-X

diethylamine

203-716-3

109-89-7

Flam. Liq. 2

Acute Tox. 4 *

Acute Tox. 4 *

Acute Tox. 4 *

Skin Corr. 1A

H225

H332

H312

H302

H314

GHS02

GHS05

GHS07

Dgr

H225

H332

H312

H302

H314

 

STOT SE 3; H335: C ≥ 1 %

 

612-004-00-5

triethylamine

204-469-4

121-44-8

Flam. Liq. 2

Acute Tox. 4 *

Acute Tox. 4 *

Acute Tox. 4 *

Skin Corr. 1A

H225

H332

H312

H302

H314

GHS02

GHS05

GHS07

Dgr

H225

H332

H312

H302

H314

 

STOT SE 3; H335: C ≥ 1 %

 

612-005-00-0

butylamine

203-699-2

109-73-9

Flam. Liq. 2

Acute Tox. 4 *

Acute Tox. 4 *

Acute Tox. 4 *

Skin Corr. 1A

H225

H332

H312

H302

H314

GHS02

GHS05

GHS07

Dgr

H225

H332

H312

H302

H314

 

STOT SE 3; H335: C ≥ 1 %

 

612-006-00-6

ethylenediamine;

1,2-diaminoethane

203-468-6

107-15-3

Flam. Liq. 3

Acute Tox. 4 *

Acute Tox. 4 *

Skin Corr. 1B

Resp. Sens. 1

Skin Sens. 1

H226

H312

H302

H314

H334

H317

GHS02

GHS08

GHS05

GHS07

Dgr

H226

H312

H302

H314

H334

H317

 

 

 

612-007-00-1

2-aminopropane;

isopropylamine

200-860-9

75-31-0

Flam. Liq. 1

Eye Irrit. 2

STOT SE 3

Skin Irrit. 2

H224

H319

H335

H315

GHS02

GHS07

Dgr

H224

H319

H335

H315

 

 

 

612-008-00-7

aniline

200-539-3

62-53-3

Carc. 2

Muta. 2

Acute Tox. 3 *

Acute Tox. 3 *

Acute Tox. 3 *

STOT RE 1

Eye Dam. 1

Skin Sens. 1

Aquatic Acute 1

H351

H341

H331

H311

H301

H372 **

H318

H317

H400

GHS06

GHS08

GHS05

GHS09

Dgr

H351

H341

H331

H311

H301

H372 **

H318

H317

H400

 

*

STOT RE 1; H372: C ≥ 1 %

STOT RE 2; H373: 0,2 % ≤ C < 1 %

 

612-009-00-2

salts of aniline

Carc. 2

Muta. 2

Acute Tox. 3 *

Acute Tox. 3 *

Acute Tox. 3 *

STOT RE 1

Eye Dam. 1

Skin Sens. 1

Aquatic Acute 1

H351

H341

H331

H311

H301

H372 **

H318

H317

H400

GHS06

GHS08

GHS05

GHS09

Dgr

H351

H341

H331

H311

H301

H372 **

H318

H317

H400

 

*

STOT RE 1; H372: C ≥ 1 %

STOT RE 2; H373: 0,2 % ≤ C < 1 %

A

612-010-00-8

chloroanilines (with exception of those specified elsewhere in this Annex)

Acute Tox. 3 *

Acute Tox. 3 *

Acute Tox. 3 *

STOT RE 2 *

Aquatic Acute 1

Aquatic Chronic 1

H331

H311

H301

H373 **

H400

H410

GHS06

GHS08

GHS09

Dgr

H331

H311

H301

H373 **

H410

 

 

C

612-011-00-3

4-nitrosoaniline

211-535-6

659-49-4

Acute Tox. 4 *

Acute Tox. 4 *

Acute Tox. 4 *

H332

H312

H302

GHS07

Wng

H332

H312

H302

 

 

 

612-012-00-9

o-nitroaniline; [1]

m-nitroaniline; [2]

p-nitroaniline [3]

201-855-4 [1]

202-729-1 [2]

202-810-1 [3]

88-74-4 [1]

99-09-2 [2]

100-01-6 [3]

Acute Tox. 3 *

Acute Tox. 3 *

Acute Tox. 3 *

STOT RE 2 *

Aquatic Chronic 3

H331

H311

H301

H373 **

H412

GHS06

GHS08

Dgr

H331

H311

H301

H373 **

H412

 

 

C

612-013-00-4

3-aminobenzene sulphonic acid;

metanilic acid

204-473-6

121-47-1

Acute Tox. 4 *

Acute Tox. 4 *

Acute Tox. 4 *

H332

H312

H302

GHS07

Wng

H332

H312

H302

 

 

 

612-014-00-X

sulphanilic acid;

4-aminobenzenesulphonic acid

204-482-5

121-57-3

Eye Irrit. 2

Skin Irrit. 2

Skin Sens. 1

H319

H315

H317

GHS07

Wng

H319

H315

H317

 

 

 

612-015-00-5

N-methylaniline

202-870-9

100-61-8

Acute Tox. 3 *

Acute Tox. 3 *

Acute Tox. 3 *

STOT RE 2 *

Aquatic Acute 1

Aquatic Chronic 1

H331

H311

H301

H373 **

H400

H410

GHS06

GHS08

GHS09

Dgr

H331

H311

H301

H373 **

H410

 

 

 

612-016-00-0

N,N-dimethylaniline

204-493-5

121-69-7

Carc. 2

Acute Tox. 3 *

Acute Tox. 3 *

Acute Tox. 3 *

Aquatic Chronic 2

H351

H331

H311

H301

H411

GHS06

GHS08

GHS09

Dgr

H351

H331

H311

H301

H411

 

 

 

▼M1

612-017-00-6

N-methyl-N-2,4,6-tetranitroaniline;

tetryl

207-531-9

479-45-8

Expl. 1.1

Acute Tox. 3 *

Acute Tox. 3 *

Acute Tox. 3 *

STOT RE 2

H201

H331

H311

H301

H373**

GHS01

GHS06

GHS08

Dgr

H201

H331

H311

H301

H373**

 

 

 

612-018-00-1

bis(2,4,6-trinitrophenyl)amine;

hexyl

205-037-8

131-73-7

Expl. 1.1

Acute Tox. 2 *

Acute Tox. 1

Acute Tox. 2 *

STOT RE 2

Aquatic Chronic 2

H201

H330

H310

H300

H373**

H411

GHS01

GHS06

GHS08

GHS09

Dgr

H201

H330

H310

H300

H373**

H411

 

 

 

612-019-00-7

dipicrylamine, ammonium salt

220-639-0

2844-92-0

Expl. 1.1

Acute Tox. 2 *

Acute Tox. 1

Acute Tox. 2 *

STOT RE 2

Aquatic Chronic 2

H201

H330

H310

H300

H373**

H411

GHS01

GHS06

GHS08

GHS09

Dgr

H201

H330

H310

H300

H373**

H411

 

 

 

▼B

612-020-00-2

1-naphthylamine

205-138-7

134-32-7

Acute Tox. 4 *

Aquatic Chronic 2

H302

H411

GHS07

GHS09

Wng

H302

H411

 

 

 

612-022-00-3

2-naphthylamine

202-080-4

91-59-8

Carc. 1A

Acute Tox. 4 *

Aquatic Chronic 2

H350

H302

H411

GHS08

GHS07

GHS09

Dgr

H350

H302

H411

 

Carc. 1A; H350: C ≥ 0,01 %

 

612-023-00-9

phenylhydrazine; [1]

phenylhydrazinium chloride; [2]

phenylhydrazine hydrochloride; [3]

phenylhydrazinium sulphate (2:1) [4]

202-873-5 [1]

200-444-7 [2]

248-259-0 [3]

257-622-2 [4]

100-63-0 [1]

59-88-1 [2]

27140-08-5 [3]

52033-74-6 [4]

Carc. 1B

Muta. 2

Acute Tox. 3 *

Acute Tox. 3 *

Acute Tox. 3 *

STOT RE 1

Eye Irrit. 2

Skin Irrit. 2

Skin Sens. 1

Aquatic Acute 1

H350

H341

H331

H311

H301

H372 **

H319

H315

H317

H400

GHS06

GHS08

GHS09

Dgr

H350

H341

H331

H311

H301

H372 **

H319

H315

H317

H400

 

 

 

612-024-00-4

m-toluidine;

3-aminotoluene

203-583-1

108-44-1

Acute Tox. 3 *

Acute Tox. 3 *

Acute Tox. 3 *

STOT RE 2 *

Aquatic Acute 1

H331

H311

H301

H373 **

H400

GHS06

GHS08

GHS09

Dgr

H331

H311

H301

H373 **

H400

 

 

 

612-025-00-X

nitrotoluidines, with the exception of those specified elsewhere in this Annex

Acute Tox. 3 *

Acute Tox. 3 *

Acute Tox. 3 *

STOT RE 2 *

Aquatic Chronic 2

H331

H311

H301

H373 **

H411

GHS06

GHS08

GHS09

Dgr

H331

H311

H301

H373 **

H411

 

 

C

612-026-00-5

diphenylamine

204-539-4

122-39-4

Acute Tox. 3 *

Acute Tox. 3 *

Acute Tox. 3 *

STOT RE 2 *

Aquatic Acute 1

Aquatic Chronic 1

H331

H311

H301

H373 **

H400

H410

GHS06

GHS08

GHS09

Dgr

H331

H311

H301

H373 **

H410

 

 

 

612-027-00-0

xylidines with the exception of those specified elsewhere in this Annex;

dimethyl anilines with the exception of those specified elsewhere in this Annex

Acute Tox. 3 *

Acute Tox. 3 *

Acute Tox. 3 *

STOT RE 2 *

Aquatic Chronic 2

H331

H311

H301

H373 **

H411

GHS06

GHS08

GHS09

Dgr

H331

H311

H301

H373 **

H411

 

 

C

612-028-00-6

p-phenylenediamine

203-404-7

106-50-3

Acute Tox. 3 *

Acute Tox. 3 *

Acute Tox. 3 *

Eye Irrit. 2

Skin Sens. 1

Aquatic Acute 1

Aquatic Chronic 1

H331

H311

H301

H319

H317

H400

H410

GHS06

GHS09

Dgr

H331

H311

H301

H319

H317

H410

 

 

 

612-029-00-1

benzene-1,4-diamine dihydrochloride;

p-phenylenediamine dihydrochloride

210-834-9

624-18-0

Acute Tox. 3 *

Acute Tox. 3 *

Acute Tox. 3 *

Eye Irrit. 2

Skin Sens. 1

Aquatic Acute 1

Aquatic Chronic 1

H331

H311

H301

H319

H317

H400

H410

GHS06

GHS09

Dgr

H331

H311

H301

H319

H317

H410

 

 

 

612-030-00-7

2-methyl-p-phenylenediamine sulphate [1]

210-431-8 [1]

228-871-4 [2]

615-50-9 [1]

6369-59-1 [2]

Acute Tox. 3 *

Acute Tox. 4 *

Acute Tox. 4 *

Skin Sens. 1

Aquatic Chronic 2

H301

H332

H312

H317

H411

GHS06

GHS09

Dgr

H301

H332

H312

H317

H411

 

 

 

612-031-00-2

N,N-dimethylbenzene-1,3-diamine; [1]

4-amino-N,N-dimethylaniline;

3-amino-N,N'-dimethylaniline [2]

220-623-3 [1]

202-807-5 [2]

2836-04-6 [1]

99-98-9 [2]

Acute Tox. 3 *

Acute Tox. 3 *

Acute Tox. 3 *

H331

H311

H301

GHS06

Dgr

H331

H311

H301

 

 

C

612-032-00-8

N,N,N',N'-tetramethyl-p-phenylenediamine

202-831-6

100-22-1

Acute Tox. 4 *

Acute Tox. 4 *

Acute Tox. 4 *

H332

H312

H302

GHS07

Wng

H332

H312

H302

 

 

 

612-033-00-3

2-aminophenol

202-431-1

95-55-6

Muta. 2

Acute Tox. 4 *

Acute Tox. 4 *

H341

H332

H302

GHS08

GHS07

Wng

H341

H332

H302

 

 

 

▼M1

612-034-00-9

2-amino-4,6-dinitrophenol;

picramic acid

202-544-6

96-91-3

Expl. 1.1

Acute Tox. 4 *

Acute Tox. 4 *

Acute Tox. 4 *

Aquatic Chronic 3

H201

H332

H312

H302

H412

GHS01

GHS07

Dgr

H201

H332

H312

H302

H412

 

 

 

▼B

612-034-01-6

2-amino-4,6-dinitrophenol;

picramic acid;

[≥ 20 % water]

202-544-6

96-91-3

Acute Tox. 4 *

Acute Tox. 4 *

Acute Tox. 4 *

Aquatic Chronic 3

H332

H312

H302

H412

GHS07

Wng

H332

H312

H302

H412

 

 

G

612-035-00-4

2-methoxyaniline;

o-anisidine

201-963-1

90-04-0

Carc. 1B

Muta. 2

Acute Tox. 3 *

Acute Tox. 3 *

Acute Tox. 3 *

H350

H341

H331

H311

H301

GHS06

GHS08

Dgr

H350

H341

H331

H311

H301

 

 

 

612-036-00-X

3,3'-dimethoxybenzidine;

o-dianisidine

204-355-4

119-90-4

Carc. 1B

Acute Tox. 4 *

H350

H302

GHS08

GHS07

Dgr

H350

H302

 

 

 

612-037-00-5

salts of 3,3'-dimethoxybenzidine;

salts of o-dianisidine

Carc. 1B

Acute Tox. 4 *

H350

H302

GHS08

GHS07

Dgr

H350

H302

 

 

A

612-038-00-0

2-nitro-p-anisidine;

4-methoxy-2-nitroaniline

202-547-2

96-96-8

Acute Tox. 2 *

Acute Tox. 1

Acute Tox. 2 *

STOT RE 2 *

Aquatic Chronic 3

H330

H310

H300

H373 **

H412

GHS06

GHS08

Dgr

H330

H310

H300

H373 **

H412

 

 

 

612-039-00-6

2-ethoxyaniline;

o-phenetidine

202-356-4

94-70-2

Acute Tox. 3 *

Acute Tox. 3 *

Acute Tox. 3 *

STOT RE 2 *

H331

H311

H301

H373 **

GHS06

GHS08

Dgr

H331

H311

H301

H373 **

 

 

 

612-040-00-1

2,4-dinitroaniline

202-553-5

97-02-9

Acute Tox. 2 *

Acute Tox. 1

Acute Tox. 2 *

STOT RE 2 *

Aquatic Chronic 2

H330

H310

H300

H373 **

H411

GHS06

GHS08

GHS09

Dgr

H330

H310

H300

H373 **

H411

 

 

 

612-041-00-7

4,4'-bi-o-toluidine

204-358-0

119-93-7

Carc. 1B

Acute Tox. 4 *

Aquatic Chronic 2

H350

H302

H411

GHS08

GHS07

GHS09

Dgr

H350

H302

H411

 

 

 

612-042-00-2

benzidine;

1,1'-biphenyl-4,4'-diamine;

4,4'-diaminobiphenyl;

biphenyl-4,4'-ylenediamine

202-199-1

92-87-5

Carc. 1A

Acute Tox. 4 *

Aquatic Acute 1

Aquatic Chronic 1

H350

H302

H400

H410

GHS08

GHS07

GHS09

Dgr

H350

H302

H410

 

Carc. 1A; H350: C ≥ 0,01 %

 

612-043-00-8

N,N'-dimethylbenzidine

2810-74-4

Acute Tox. 4 *

Acute Tox. 4 *

Acute Tox. 4 *

H332

H312

H302

GHS07

Wng

H332

H312

H302

 

 

 

▼M1

612-044-00-3

N,N'-diacetylbenzidine

210-338-2

613-35-4

Carc. 1B

Muta. 2

Acute Tox. 4 *

Acute Tox. 4 *

Acute Tox. 4 *

H350

H341

H332

H312

H302

GHS08

GHS07

Dgr

H350

H341

H332

H312

H302

 

 

 

▼B

612-046-00-4

allylamine

203-463-9

107-11-9

Flam. Liq. 2

Acute Tox. 3 *

Acute Tox. 3 *

Acute Tox. 3 *

Aquatic Chronic 2

H225

H331

H311

H301

H411

GHS02

GHS06

GHS09

Dgr

H225

H331

H311

H301

H411

 

 

 

612-047-00-X

benzylamine

202-854-1

100-46-9

Acute Tox. 4 *

Acute Tox. 4 *

Skin Corr. 1B

H312

H302

H314

GHS05

GHS07

Dgr

H312

H302

H314

 

 

 

612-048-00-5

dipropylamine

205-565-9

142-84-7

Flam. Liq. 2

Acute Tox. 4 *

Acute Tox. 4 *

Acute Tox. 4 *

Skin Corr. 1A

H225

H332

H312

H302

H314

GHS02

GHS05

GHS07

Dgr

H225

H332

H312

H302

H314

 

STOT SE 3; H335: C ≥ 1 %

 

612-049-00-0

di-n-butylamine; [1]

di-sec-butylamine [2]

203-921-8 [1]

210-937-9 [2]

111-92-2 [1]

626-23-3 [2]

Flam. Liq. 3

Acute Tox. 4 *

Acute Tox. 4 *

Acute Tox. 4 *

H226

H332

H312

H302

GHS02

GHS07

Wng

H226

H332

H312

H302

 

 

 

▼M1

612-050-00-6

cyclohexylamine

203-629-0

108-91-8

Flam. Liq. 3

Repr. 2

Acute Tox. 4 *

Acute Tox. 4 *

Skin Corr. 1B

H226

H361f***

H312

H302

H314

GHS02

GHS05

GHS08

GHS07

Dgr

H226

H361f***

H312

H302

H314

 

 

 

▼B

612-051-00-1

4,4'-diaminodiphenylmethane;

4,4'-methylenedianiline

202-974-4

101-77-9

Carc. 1B

Muta. 2

STOT SE 1

STOT RE 2 *

Skin Sens. 1

Aquatic Chronic 2

H350

H341

H370 **

H373 **

H317

H411

GHS08

GHS07

GHS09

Dgr

H350

H341

H370 **

H373 **

H317

H411

 

 

 

612-052-00-7

(S)-sec-butylamine;

(S)-2-aminobutane; [1]

(R)-sec-butylamine;

(R)-2-aminobutane; [2]

sec-butylamine;

2-aminobutane [3]

208-164-7 [1]

236-232-6 [2]

237-732-7 [3]

513-49-5 [1]

13250-12-9 [2]

13952-84-6 [3]

Flam. Liq. 2

Acute Tox. 4 *

Acute Tox. 4 *

Skin Corr. 1A

Aquatic Acute 1

H225

H332

H302

H314

H400

GHS02

GHS05

GHS07

GHS09

Dgr

H225

H332

H302

H314

H400

 

 

C

612-053-00-2

N-ethylaniline

203-135-5

103-69-5

Acute Tox. 3 *

Acute Tox. 3 *

Acute Tox. 3 *

STOT RE 2 *

H331

H311

H301

H373 **

GHS06

GHS08

Dgr

H331

H311

H301

H373 **

 

 

 

612-054-00-8

N,N-diethylaniline

202-088-8

91-66-7

Acute Tox. 3 *

Acute Tox. 3 *

Acute Tox. 3 *

STOT RE 2 *

Aquatic Chronic 2

H331

H311

H301

H373 **

H411

GHS06

GHS08

GHS09

Dgr

H331

H311

H301

H373 **

H411

 

*

 

612-055-00-3

N-methyl-o-toluidine; [1]

N-methyl-m-toluidine; [2]

N-methyl-p-toluidine [3]

210-260-9 [1]

211-795-0 [2]

210-769-6 [3]

611-21-2 [1]

696-44-6 [2]

623-08-5 [3]

Acute Tox. 3 *

Acute Tox. 3 *

Acute Tox. 3 *

STOT RE 2 *

Aquatic Chronic 3

H331

H311

H301

H373 **

H412

GHS06

GHS08

Dgr

H331

H311

H301

H373 **

H412

 

 

C

612-056-00-9

N,N-dimethyl-p-toluidine; [1]

N,N-dimethyl-m-toluidine; [2]

N,N-dimethyl-o-toluidine [3]

202-805-4 [1]

204-495-6 [2]

210-199-8 [3]

99-97-8 [1]

121-72-2 [2]

609-72-3 [3]

Acute Tox. 3 *

Acute Tox. 3 *

Acute Tox. 3 *

STOT RE 2 *

Aquatic Chronic 3

H331

H311

H301

H373 **

H412

GHS06

GHS08

Dgr

H331

H311

H301

H373 **

H412

 

*

C

▼M1

612-057-00-4

piperazine;

[solid]

203-808-3

110-85-0

Repr. 2

Skin Corr. 1B

Resp. Sens. 1

Skin Sens. 1

H361fd

H314

H334

H317

GHS05

GHS08

Dgr

H361fd

H314

H334

H317

 

 

 

▼M1

612-057-01-1

piperazine;

[liquid]

203-808-3

110-85-0

Repr. 2

Skin Corr. 1B

Resp. Sens. 1

Skin Sens. 1

H361fd

H314

H334

H317

GHS05

GHS08

Dgr

H361fd

H314

H334

H317

 

 

 

▼B

612-058-00-X

2,2'-iminodiethylamine;

diethylenetriamine

203-865-4

111-40-0

Acute Tox. 4 *

Acute Tox. 4 *

Skin Corr. 1B

Skin Sens. 1

H312

H302

H314

H317

GHS05

GHS07

Dgr

H312

H302

H314

H317

 

 

 

612-059-00-5

3,6-diazaoctanethylenediamin;

triethylenetetramine

203-950-6

112-24-3

Acute Tox. 4 *

Skin Corr. 1B

Skin Sens. 1

Aquatic Chronic 3

H312

H314

H317

H412

GHS05

GHS07

Dgr

H312

H314

H317

H412

 

 

 

612-060-00-0

3,6,9-triazaundecamethylenediamine;

tetraethylenepentamine

203-986-2

112-57-2

Acute Tox. 4 *

Acute Tox. 4 *

Skin Corr. 1B

Skin Sens. 1

Aquatic Chronic 2

H312

H302

H314

H317

H411

GHS05

GHS07

GHS09

Dgr

H312

H302

H314

H317

H411

 

 

 

612-061-00-6

3-aminopropyldimethylamine;

N,N-dimethyl-1,3-diaminopropane

203-680-9

109-55-7

Flam. Liq. 3

Acute Tox. 4 *

Skin Corr. 1B

Skin Sens. 1

H226

H302

H314

H317

GHS02

GHS05

GHS07

Dgr

H226

H302

H314

H317

 

 

 

612-062-00-1

3-aminopropyldiethylamine;

N,N-diethyl-1,3-diaminopropane

203-236-4

104-78-9

Flam. Liq. 3

Acute Tox. 4 *

Acute Tox. 4 *

Skin Corr. 1B

Skin Sens. 1

H226

H312

H302

H314

H317

GHS02

GHS05

GHS07

Dgr

H226

H312

H302

H314

H317

 

 

 

612-063-00-7

3,3'-iminodi(propylamine);

dipropylenetriamine

200-261-2

56-18-8

Acute Tox. 2 *

Acute Tox. 3 *

Acute Tox. 4 *

Skin Corr. 1A

Skin Sens. 1

H330

H311

H302

H314

H317

GHS06

GHS05

Dgr

H330

H311

H302

H314

H317

 

 

 

612-064-00-2

3,6,9,12-tetra-azatetradecamethylenediamine;

pentacthylenehexamine

223-775-9

4067-16-7

Skin Corr. 1B

Skin Sens. 1

Aquatic Acute 1

Aquatic Chronic 1

H314

H317

H400

H410

GHS05

GHS07

GHS09

Dgr

H314

H317

H410

 

 

 

612-065-00-8

polyethlyenepolyamines with the exception of those specified elsewhere in this Annex

Acute Tox. 4 *

Acute Tox. 4 *

Skin Corr. 1B

Skin Sens. 1

Aquatic Acute 1

Aquatic Chronic 1

H312

H302

H314

H317

H400

H410

GHS05

GHS07

GHS09

Dgr

H312

H302

H314

H317

H410

 

 

 

612-066-00-3

dicyclohexylamine

202-980-7

101-83-7

Acute Tox. 4 *

Skin Corr. 1B

Aquatic Acute 1

Aquatic Chronic 1

H302

H314

H400

H410

GHS05

GHS07

GHS09

Dgr

H302

H314

H410

 

 

 

612-067-00-9

3-aminomethyl-3,5,5-trimethylcyclohexylamine

220-666-8

2855-13-2

Acute Tox. 4 *

Acute Tox. 4 *

Skin Corr. 1B

Skin Sens. 1

Aquatic Chronic 3

H312

H302

H314

H317

H412

GHS05

GHS07

Dgr

H312

H302

H314

H317

H412

 

 

 

612-068-00-4

3,3'-dichlorobenzidine;

3,3'-dichlorobiphenyl-4,4'-ylenediamine

202-109-0

91-94-1

Carc. 1B

Acute Tox. 4 *

Skin Sens. 1

Aquatic Acute 1

Aquatic Chronic 1

H350

H312

H317

H400

H410

GHS08

GHS07

GHS09

Dgr

H350

H312

H317

H410

 

 

 

612-069-00-X

salts of 3,3'-dichlorobenzidine;

salts of 3,3'-dichlorobiphenyl-4,4'-ylenediamine

Carc. 1B

Acute Tox. 4 *

Skin Sens. 1

Aquatic Acute 1

Aquatic Chronic 1

H350

H312

H317

H400

H410

GHS08

GHS07

GHS09

Dgr

H350

H312

H317

H410

 

 

A

612-070-00-5

salts of benzidine

208-519-6

208-520-1

244-236-4

252-984-8

531-85-1

531-86-2

21136-70-9

36341-27-2

Carc. 1A

Acute Tox. 4 *

Aquatic Acute 1

Aquatic Chronic 1

H350

H302

H400

H410

GHS08

GHS07

GHS09

Dgr

H350

H302

H410

 

 

A

612-071-00-0

salts of 2-naphthylamine

209-030-0

210-313-6

553-00-4

612-52-2

Carc. 1A

Acute Tox. 4 *

Aquatic Chronic 2

H350

H302

H411

GHS08

GHS07

GHS09

Dgr

H350

H302

H411

 

 

A

612-072-00-6

biphenyl-4-ylamine;

xenylamine;

4-aminobiphenyl

202-177-1

92-67-1

Carc. 1A

Acute Tox. 4 *

H350

H302

GHS08

GHS07

Dgr

H350

H302

 

 

 

612-073-00-1

salts of biphenyl-4-ylamine;

salts of xenylamine;

salts of 4-aminobiphenyl

Carc. 1A

Acute Tox. 4 *

H350

H302

GHS08

GHS07

Dgr

H350

H302

 

 

A

612-074-00-7

benzyldimethylamine

203-149-1

103-83-3

Flam. Liq. 3

Acute Tox. 4 *

Acute Tox. 4 *

Acute Tox. 4 *

Skin Corr. 1B

Aquatic Chronic 3

H226

H332

H312

H302

H314

H412

GHS02

GHS05

GHS07

Dgr

H226

H332

H312

H302

H314

H412

 

 

 

612-075-00-2

2-aminoethyldimethylamine;

2-dimethylaminoethylamine

203-541-2

108-00-9

Flam. Liq. 2

Acute Tox. 4 *

Acute Tox. 4 *

Skin Corr. 1A

H225

H312

H302

H314

GHS02

GHS05

GHS07

Dgr

H225

H312

H302

H314

 

 

 

▼M1

612-076-00-8

ethyldimethylamine

209-940-8

598-56-1

Flam. Liq. 2

Acute Tox. 4 *

Acute Tox. 4 *

Skin Corr. 1B

H225

H332

H302

H314

GHS02

GHS05

GHS07

Dgr

H225

H332

H302

H314

 

 

 

▼B

612-077-00-3

dimethylnitrosoamine;

N-nitrosodimethylamine

200-549-8

62-75-9

Carc. 1B

Acute Tox. 2 *

Acute Tox. 3 *

STOT RE 1

Aquatic Chronic 2

H350

H330

H301

H372 **

H411

GHS06

GHS08

GHS09

Dgr

H350

H330

H301

H372 **

H411

 

Carc. 1B; H350: C ≥ 0,001 %

 

612-078-00-9

2,2'-dichloro-4,4'-methylenedianiline;

4,4'-methylene bis(2-chloroaniline)

202-918-9

101-14-4

Carc. 1B

Acute Tox. 4 *

Aquatic Acute 1

Aquatic Chronic 1

H350

H302

H400

H410

GHS08

GHS07

GHS09

Dgr

H350

H302

H410

 

 

 

612-079-00-4

salts of 2,2'-dichloro-4,4'-methylenedianiline;

salts of 4,4'-methylenebis(2-chloroaniline)

Carc. 1B

Acute Tox. 4 *

Aquatic Acute 1

Aquatic Chronic 1

H350

H302

H400

H410

GHS08

GHS07

GHS09

Dgr

H350

H302

H410

 

 

A

612-080-00-X

4-amino-N,N-diethylaniline;

N,N-diethyl-p-phenylendiamine

202-214-1

93-05-0

Acute Tox. 3 *

Skin Corr. 1B

H301

H314

GHS06

GHS05

Dgr

H301

H314

 

 

 

612-081-00-5

salts of 4,4'-bi-o-toluidine;

salts of 3,3'-dimethylbenzidine;

salts of o-tolidine

210-322-5

265-294-7

277-985-0

612-82-8

64969-36-4

74753-18-7

Carc. 1B

Acute Tox. 4 *

Aquatic Chronic 2

H350

H302

H411

GHS08

GHS07

GHS09

Dgr

H350

H302

H411

 

 

A

612-082-00-0

thiourea;

thiocarbamide

200-543-5

62-56-6

Carc. 2

Repr. 2

Acute Tox. 4 *

Aquatic Chronic 2

H351

H361d ***

H302

H411

GHS08

GHS07

GHS09

Wng

H351

H361d ***

H302

H411

 

 

 

▼M1

612-083-00-6

1-methyl-3-nitro-1-nitrosoguanidine

200-730-1

70-25-7

Carc. 1B

Acute Tox. 4 *

Eye Irrit. 2

Skin Irrit. 2

Aquatic Chronic 2

H350

H332

H319

H315

H411

GHS08

GHS07

GHS09

Dgr

H350

H332

H319

H315

H411

 

Carc. 1B; H350: C ≥ 0,01 %

 

▼B

612-084-00-1

dapsone;

4,4'-diamino diphenyl sulfone

201-248-4

80-08-0

Acute Tox. 4 *

H302

GHS07

Wng

H302

 

 

 

612-085-00-7

4,4'-methylenedi-o-toluidine

212-658-8

838-88-0

Carc. 1B

Acute Tox. 4 *

Skin Sens. 1

Aquatic Acute 1

Aquatic Chronic 1

H350

H302

H317

H400

H410

GHS08

GHS07

GHS09

Dgr

H350

H302

H317

H410

 

 

 

612-086-00-2

amitraz (ISO);

N,N-bis(2,4-xylyliminomethyl) methylamine

251-375-4

33089-61-1

Acute Tox. 4 *

STOT RE 2 *

Skin Sens. 1

Aquatic Acute 1

Aquatic Chronic 1

H302

H373 **

H317

H400

H410

GHS08

GHS07

GHS09

Wng

H302

H373 **

H317

H410

 

M=10

 

612-087-00-8

guazatine (ISO)

 

108173-90-6

Acute Tox. 2 *

Acute Tox. 4 *

Acute Tox. 4 *

STOT SE 3

Skin Irrit. 2

Eye Dam. 1

Aquatic Acute 1

Aquatic Chronic 1

H330

H312

H302

H335

H315

H318

H400

H410

GHS06

GHS05

GHS09

Dgr

H330

H312

H302

H335

H315

H318

H410

 

 

 

612-088-00-3

simazine (ISO);

6-chloro-N,N'-diethyl-1,3,5-triazine-2,4-diamine

204-535-2

122-34-9

Carc. 2

Aquatic Acute 1

Aquatic Chronic 1

H351

H400

H410

GHS08

GHS09

Wng

H351

H410

 

 

 

612-089-00-9

1,5-naphthylenediamine

218-817-8

2243-62-1

Carc. 2

Aquatic Acute 1

Aquatic Chronic 1

H351

H400

H410

GHS08

GHS09

Wng

H351

H410

 

 

 

612-090-00-4

2,2'-(nitrosoimino)bisethanol

214-237-4

1116-54-7

Carc. 1B

H350

GHS08

Dgr

H350

 

 

 

612-091-00-X

o-toluidine;

2-aminotoluene

202-429-0

95-53-4

Carc. 1B

Acute Tox. 3 *

Acute Tox. 3 *

Eye Irrit. 2

Aquatic Acute 1

H350

H331

H301

H319

H400

GHS06

GHS08

GHS09

Dgr

H350

H331

H301

H319

H400

 

 

 

612-092-00-5

N,N'-(2,2-dimethylpropylidene)hexamethylenediamine

401-660-6

1000-78-8

Skin Irrit. 2

Skin Sens. 1

H315

H317

GHS07

Wng

H315

H317

 

 

 

612-093-00-0

3,5-dichloro-4-(1,1,2,2-tetrafluoroethoxy)aniline

401-790-3

104147-32-2

Acute Tox. 4 *

Aquatic Acute 1

Aquatic Chronic 1

H302

H400

H410

GHS07

GHS09

Wng

H302

H410

 

 

 

▼M1

612-094-00-6

4-(2-chloro-4-trifluoromethyl)phenoxy-2-fluoroaniline hydrochloride

402-190-4

113674-95-6

STOT RE 1

Acute Tox. 4 *

STOT RE 2 *

Eye Dam. 1

Skin Sens. 1

Aquatic Acute 1

Aquatic Chronic 1

H372**

H302

H373**

H318

H317

H400

H410

GHS05

GHS08

GHS07

GHS09

Dgr

H372**

H302

H373**

H318

H317

H410

 

 

 

▼B

612-095-00-1

benzyl-2-hydroxydodecyldimethylammonium benzoate

402-610-6

113694-52-3

Skin Corr. 1B

Acute Tox. 4 *

Aquatic Acute 1

Aquatic Chronic 1

H314

H302

H400

H410

GHS05

GHS07

GHS09

Dgr

H314

H302

H410

 

 

 

612-096-00-7

4,4'-carbonimidoylbis[N,N-dimethylaniline]

207-762-5

492-80-8

Carc. 2

Acute Tox. 4 *

Eye Irrit. 2

Aquatic Chronic 2

H351

H302

H319

H411

GHS08

GHS07

GHS09

Wng

H351

H302

H319

H411

 

 

 

612-097-00-2

salts of 4,4'-carbonimidoylbis[N,N-dimethylaniline]

Carc. 2

Acute Tox. 4 *

Eye Irrit. 2

Aquatic Chronic 2

H351

H302

H319

H411

GHS08

GHS07

GHS09

Wng

H351

H302

H319

H411

 

 

A

▼M1

612-098-00-8

nitrosodipropylamine

210-698-0

621-64-7

Carc. 1B

Acute Tox. 4 *

Aquatic Chronic 2

H350

H302

H411

GHS08

GHS07

GHS09

Dgr

H350

H302

H411

 

Carc. 1B; H350: C ≥ 0,001 %

 

612-099-00-3

4-methyl-m-phenylenediamine;

2,4-toluenediamine

202-453-1

95-80-7

Carc. 1B

Muta. 2

Repr. 2

Acute Tox. 3 *

Acute Tox. 4 *

STOT RE 2 *

Skin Sens. 1

Aquatic Chronic 2

H350

H341

H361f***

H301

H312

H373**

H317

H411

GHS06

GHS08

GHS09

Dgr

H350

H341

H361f***

H301

H312

H373**

H317

H411

 

 

 

▼B

612-100-00-7

propylenediamine

201-155-9

78-90-0

Flam. Liq. 3

Acute Tox. 4 *

Acute Tox. 4 *

Skin Corr. 1A

H226

H312

H302

H314

GHS02

GHS05

GHS07

Dgr

H226

H312

H302

H314

 

 

 

▼M1

612-101-00-2

methenamine;

hexamethylenetetramine

202-905-8

100-97-0

Flam. Sol. 2

Skin Sens. 1

H228

H317

GHS02

GHS07

Wng

H228

H317

 

 

 

▼B

612-102-00-8

N,N-bis(3-aminopropyl)methylamine

203-336-8

105-83-9

Acute Tox. 3 *

Acute Tox. 3 *

Acute Tox. 4 *

Skin Corr. 1B

H331

H311

H302

H314

GHS06

GHS05

Dgr

H331

H311

H302

H314

 

 

 

612-103-00-3

N,N,N',N'-tetramethylethylenediamine

203-744-6

110-18-9

Flam. Liq. 2

Acute Tox. 4 *

Acute Tox. 4 *

Skin Corr. 1B

H225

H332

H302

H314

GHS02

GHS05

GHS07

Dgr

H225

H332

H302

H314

 

 

 

612-104-00-9

hexamethylenediamine

204-679-6

124-09-4

Acute Tox. 4 *

Acute Tox. 4 *

STOT SE 3

Skin Corr. 1B

H312

H302

H335

H314

GHS05

GHS07

Dgr

H312

H302

H335

H314

 

 

 

612-105-00-4

2-piperazin-1-ylethylamine

205-411-0

140-31-8

Acute Tox. 4 *

Acute Tox. 4 *

Skin Corr. 1B

Skin Sens. 1

Aquatic Chronic 3

H312

H302

H314

H317

H412

GHS05

GHS07

Dgr

H312

H302

H314

H317

H412

 

 

 

612-106-00-X

2,6-diethylaniline

209-445-7

579-66-8

Acute Tox. 4 *

H302

H302

 

 

 

612-107-00-5

1-phenylethylamine; [1]

DL-α-methylbenzylamine [2]

202-706-6 [1]

210-545-8 [2]

98-84-0 [1]

618-36-0 [2]

Acute Tox. 4 *

Acute Tox. 4 *

Skin Corr. 1B

H312

H302

H314

GHS05

GHS07

Dgr

H312

H302

H314

 

 

 

612-108-00-0

3-aminopropyltriethoxysilane

213-048-4

919-30-2

Acute Tox. 4 *

Skin Corr. 1B

H302

H314

GHS05

GHS07

Dgr

H302

H314

 

 

 

612-109-00-6

bis(2-dimethylaminoethyl)(methyl)amine

221-201-1

3030-47-5

Acute Tox. 3 *

Acute Tox. 4 *

Skin Corr. 1B

H311

H302

H314

GHS06

GHS05

Dgr

H311

H302

H314

 

 

 

612-110-00-1

2,2'-dimethyl-4,4'-methylenebis(cyclohexylamine)

229-962-1

6864-37-5

Acute Tox. 3 *

Acute Tox. 3 *

Acute Tox. 4 *

Skin Corr. 1A

Aquatic Chronic 2

H331

H311

H302

H314

H411

GHS06

GHS05

GHS09

Dgr

H331

H311

H302

H314

H411

 

 

 

612-111-00-7

2-methyl-m-phenylenediamine;

2,6-toluenediamine

212-513-9

823-40-5

Muta. 2

Acute Tox. 4 *

Acute Tox. 4 *

Skin Sens. 1

Aquatic Chronic 2

H341

H312

H302

H317

H411

GHS08

GHS07

GHS09

Wng

H341

H312

H302

H317

H411

 

 

 

612-112-00-2

p-anisidine;

4-methoxyaniline

203-254-2

104-94-9

Acute Tox. 2 *

Acute Tox. 1

Acute Tox. 2 *

STOT RE 2 *

Aquatic Acute 1

H330

H310

H300

H373 **

H400

GHS06

GHS08

GHS09

Dgr

H330

H310

H300

H373 **

H400

 

 

 

612-113-00-8

6-methyl-2,4-bis(methylthio)phenylene-1,3-diamine

403-240-8

106264-79-3

Acute Tox. 4 *

Skin Sens. 1

Aquatic Acute 1

Aquatic Chronic 1

H302

H317

H400

H410

GHS07

GHS09

Wng

H302

H317

H410

 

 

 

612-114-00-3

R,R-2-hydroxy-5-(1-hydroxy-2-(4-phenylbut-2-ylamino)ethyl)benzamide hydrogen 2,3-bis(benzoyloxy)succinate

404-390-7

Flam. Sol. 1

Skin Sens. 1

Aquatic Chronic 3

H228

H317

H412

GHS02

GHS07

Wng

H228

H317

H412

 

 

 

612-115-00-9

dimethyldioctadecylammonium hydrogen sulfate

404-050-8

123312-54-9

Eye Irrit. 2

Aquatic Chronic 4

H319

H413

GHS07

Wng

H319

H413

 

 

 

612-116-00-4

C8-18alkylbis(2-hydroxyethyl)ammonium bis(2-ethylhexyl)phosphate

404-690-8

68132-19-4

Acute Tox. 3 *

Skin Corr. 1B

Skin Sens. 1

Aquatic Acute 1

Aquatic Chronic 1

H331

H314

H317

H400

H410

GHS06

GHS05

GHS09

Dgr

H331

H314

H317

H410

 

 

 

612-117-00-X

C12-14tert-alkylamine, methylphosphonic acid salt

404-750-3

119415-07-5

Acute Tox. 4 *

Skin Corr. 1B

Aquatic Chronic 2

H302

H314

H411

GHS05

GHS07

GHS09

Dgr

H302

H314

H411

 

 

 

612-118-00-5

A reaction mass of: (1,3-dioxo-2H-benz(de)isoquinolin-2-ylpropyl)hexadecyldimethylammonium 4-toluenesulfonate;

(1,3-dioxo-2H-benz(de)isoquinolin-2-ylpropyl)hexadecyldimethylammonium bromide

405-080-4

Eye Dam. 1

Aquatic Acute 1

Aquatic Chronic 1

H318

H400

H410

GHS05

GHS09

Dgr

H318

H410

 

 

 

612-119-00-0

benzyldimethyloctadecylammonium 3-nitrobenzenesulfonate

405-330-2

Skin Irrit. 2

Eye Dam. 1

Aquatic Acute 1

Aquatic Chronic 1

H315

H318

H400

H410

GHS05

GHS09

Dgr

H315

H318

H410

 

 

 

▼M7

612-120-00-6

aclonifen (ISO);

2-chloro-6-nitro-3-phenoxyaniline

277-704-1

74070-46-5

Carc. 2

H351

GHS08

H351

 

M = 100

M = 10

 

Skin Sens. 1 A

H317

GHS07

H317

 

Aquatic Acute 1

H400

GHS09

 

 

Aquatic Chronic 1

H410

Wng

H410

 

▼B

612-121-00-1

amines, polyethylenepoly-;

HEPA

268-626-9

68131-73-7

Acute Tox. 4 *

Acute Tox. 4 *

Skin Corr. 1B

Skin Sens. 1

Aquatic Acute 1

Aquatic Chronic 1

H312

H302

H314

H317

H400

H410

GHS05

GHS07

GHS09

Dgr

H312

H302

H314

H317

H410

 

 

 

▼M1

612-122-00-7

hydroxylamine … %

[> 55 % in aqueous solution]

232-259-2

7803-49-8

Unst. Expl.

Met. Corr. 1

Carc. 2

Acute Tox. 4 *

Acute Tox. 4 *

STOT RE 2 *

STOT SE 3

Skin Irrit. 2

Eye Dam. 1

Skin Sens. 1

Aquatic Acute 1

H200

H290

H351

H312

H302

H373**

H335

H315

H318

H317

H400

GHS01

GHS05

GHS08

GHS07

GHS09

Dgr

H200

H290

H351

H312

H302

H373**

H335

H315

H318

H317

H400

 

 

B

▼M1

612-122-01-4

hydroxylamine … % [≤ 55 % in aqueous solution]

232-259-2

7803-49-8

Met. Corr. 1

Carc. 2

Acute Tox. 4 *

Acute Tox. 4 *

STOT RE 2 *

STOT SE 3

Skin Irrit. 2

Eye Dam. 1

Skin Sens. 1

Aquatic Acute 1

H290

H351

H312

H302

H373**

H335

H315

H318

H317

H400

GHS05

GHS08

GHS07

GHS09

Dgr

H290

H351

H312

H302

H373**

H335

H315

H318

H317

H400

 

 

B

▼M1

612-123-00-2

hydroxylammonium chloride;

hydroxylamine hydrochloride; [1]

bis(hydroxylammonium) sulfate;

hydroxylamine sulfate (2:1) [2]

226-798-2 [1]

233-118-8 [2]

5470-11-1 [1]

10039-54-0 [2]

Met. Corr. 1

Carc. 2

Acute Tox. 4 *

Acute Tox. 4 *

STOT RE 2 *

Eye Irrit. 2

Skin Irrit. 2

Skin Sens. 1

Aquatic Acute 1

H290

H351

H312

H302

H373**

H319

H315

H317

H400

GHS05

GHS08

GHS07

GHS09

Wng

H290

H351

H312

H302

H373**

H319

H315

H317

H400

 

 

 

▼B

612-124-00-8

N,N,N-trimethylanilinium chloride

205-319-0

138-24-9

Acute Tox. 3 *

Acute Tox. 3 *

H311

H301

GHS06

Dgr

H311

H301

 

 

 

612-125-00-3

2-methyl-p-phenylenediamine;

2,5-toluenediamine

202-442-1

95-70-5

Acute Tox. 3 *

Acute Tox. 4 *

Acute Tox. 4 *

Skin Sens. 1

Aquatic Chronic 2

H301

H332

H312

H317

H411

GHS06

GHS09

Dgr

H301

H332

H312

H317

H411

 

 

 

612-126-00-9

toluene-2,4-diammonium sulphate;

4-methyl-m-phenylenediamine sulfate

265-697-8

65321-67-7

Carc. 1B

Acute Tox. 3 *

Acute Tox. 4 *

Eye Irrit. 2

Skin Sens. 1

Aquatic Chronic 2

H350

H301

H312

H319

H317

H411

GHS06

GHS08

GHS09

Dgr

H350

H301

H312

H319

H317

H411

 

 

 

612-127-00-4

3-aminophenol

209-711-2

591-27-5

Acute Tox. 4 *

Acute Tox. 4 *

Aquatic Chronic 2

H332

H302

H411

GHS07

GHS09

Wng

H332

H302

H411

 

 

 

612-128-00-X

4-aminophenol

204-616-2

123-30-8

Muta. 2

Acute Tox. 4 *

Acute Tox. 4 *

Aquatic Acute 1

Aquatic Chronic 1

H341

H332

H302

H400

H410

GHS08

GHS07

GHS09

Wng

H341

H332

H302

H410

 

 

 

612-129-00-5

diisopropylamine

203-558-5

108-18-9

Flam. Liq. 2

Acute Tox. 4 *

Acute Tox. 4 *

Skin Corr. 1B

H225

H332

H302

H314

GHS02

GHS05

GHS07

Dgr

H225

H332

H302

H314

 

STOT SE 3; H335: C ≥ 5 %

 

612-130-00-0

2,6-diamino-3,5-diethyltoluene;

4,6-diethyl-2-methyl-1,3-benzenediamine; [1]

2,4-diamino-3,5-diethyltoluene;

2,4-diethyl-6-methyl-1,3-benzenediamine; [2]

diethylmethylbenzenediamine [3]

218-255-3 [1]

218-256-9 [2]

270-877-4 [3]

2095-01-4 [1]

2095-02-5 [2]

68479-98-1 [3]

Acute Tox. 4 *

Acute Tox. 4 *

STOT RE 2 *

Eye Irrit. 2

Aquatic Acute 1

Aquatic Chronic 1

H312

H302

H373 **

H319

H400

H410

GHS08

GHS07

GHS09

Wng

H312

H302

H373 **

H319

H410

 

 

C

612-131-00-6

didecyldimethylammonium chloride

230-525-2

7173-51-5

Acute Tox. 4 *

Skin Corr. 1B

H302

H314

GHS05

GHS07

Dgr

H302

H314

 

 

 

612-132-00-1

N,N'-diphenyl-p-phenylenediamine;

N,N'-diphenyl-1,4-benzenediamine

200-806-4

74-31-7

Skin Sens. 1

Aquatic Chronic 3

H317

H412

GHS07

Wng

H317

H412

 

 

 

612-133-00-7

(4-ammonio-m-tolyl)ethyl(2-hydroxyethyl)ammonium sulphate;

4-(N-ethyl-N-2-hydroxyethyl)-2-methylphenylenediamine sulphate

247-162-0

25646-77-9

Acute Tox. 3 *

STOT RE 2 *

Skin Sens. 1

Aquatic Acute 1

Aquatic Chronic 1

H301

H373 **

H317

H400

H410

GHS06

GHS08

GHS09

Dgr

H301

H373 **

H317

H410

 

 

 

612-134-00-2

N-(2-(4-amino-N-ethyl-m-toluidino)ethyl)methanesulphonamide sesquisulphate;

4-(N-ethyl-N-2-methanesulphonylaminoethyl)-2-methylphenylenediamine sesquisulphate monohydrate

247-161-5

25646-71-3

Acute Tox. 4 *

Skin Sens. 1

Aquatic Acute 1

Aquatic Chronic 1

H302

H317

H400

H410

GHS07

GHS09

Wng

H302

H317

H410

 

 

 

612-135-00-8

N-2-naphthylaniline;

N-phenyl-2-naphthylamine

205-223-9

135-88-6

Carc. 2

Eye Irrit. 2

Skin Irrit. 2

Skin Sens. 1

Aquatic Chronic 2

H351

H319

H315

H317

H411

GHS08

GHS07

GHS09

Wng

H351

H319

H315

H317

H411

 

 

 

612-136-00-3

N-isopropyl-N'-phenyl-p-phenylenediamine

202-969-7

101-72-4

Acute Tox. 4 *

Skin Sens. 1

Aquatic Acute 1

Aquatic Chronic 1

H302

H317

H400

H410

GHS07

GHS09

Wng

H302

H317

H410

 

Skin Sens. 1; H317: C ≥ 0,1 %

 

612-137-00-9

4-chloroaniline

203-401-0

106-47-8

Carc. 1B

Acute Tox. 3 *

Acute Tox. 3 *

Acute Tox. 3 *

Skin Sens. 1

Aquatic Acute 1

Aquatic Chronic 1

H350

H331

H311

H301

H317

H400

H410

GHS06

GHS08

GHS09

Dgr

H350

H331

H311

H301

H317

H410

 

 

 

612-138-00-4

furalaxyl (ISO);

methyl N-(2,6-dimethylphenyl)-N-(2-furylcarbonyl)-DL-alaninate

260-875-1

57646-30-7

Acute Tox. 4 *

Aquatic Chronic 3

H302

H412

GHS07

Wng

H302

H412

 

 

 

612-139-00-X

mefenacet (ISO);

2-(benzothiazol-2-yloxy)-N-methyl-N-phenylacetamide

277-328-8

73250-68-7

Aquatic Chronic 2

H411

GHS09

H411

 

 

 

612-140-00-5

quaternary ammonium compounds, benzyl-C8-18-alkyldimethyl, chlorides

264-151-6

63449-41-2

Acute Tox. 4 *

Acute Tox. 4 *

Skin Corr. 1B

Aquatic Acute 1

H312

H302

H314

H400

GHS05

GHS07

GHS09

Dgr

H312

H302

H314

H400

 

 

 

612-141-00-0

4,4'-methylenebis(2-ethylaniline);

4,4'-methylenebis(2-ethylbenzeneamine)

243-420-1

19900-65-3

Carc. 2

Acute Tox. 4 *

Aquatic Acute 1

Aquatic Chronic 1

H351

H302

H400

H410

GHS08

GHS07

GHS09

Wng

H351

H302

H410

 

 

 

612-142-00-6

biphenyl-2-ylamine

201-990-9

90-41-5

Carc. 2

Acute Tox. 4 *

Aquatic Chronic 3

H351

H302

H412

GHS08

GHS07

Wng

H351

H302

H412

 

 

 

612-143-00-1

N5,N5-diethyltoluene-2,5-diamine monohydrochloride;

4-diethylamino-2-methylaniline monohydrochloride

218-130-3

2051-79-8

Acute Tox. 3 *

Eye Irrit. 2

Skin Sens. 1

Aquatic Acute 1

Aquatic Chronic 1

H301

H319

H317

H400

H410

GHS06

GHS09

Dgr

H301

H319

H317

H410

 

 

 

612-144-00-7

flumetralin (ISO);

N-(2-chloro-6-fluorobenzyl)-N-ethyl-α, α,α-trifluoro-2,6-dinitro-p-toluidine

62924-70-3

Eye Irrit. 2

Skin Irrit. 2

Skin Sens. 1

Aquatic Acute 1

Aquatic Chronic 1

H319

H315

H317

H400

H410

GHS07

GHS09

Wng

H319

H315

H317

H410

 

 

 

612-145-00-2

o-phenylenediamine

202-430-6

95-54-5

Carc. 2

Muta. 2

Acute Tox. 3 *

Acute Tox. 4 *

Acute Tox. 4 *

Eye Irrit. 2

Skin Sens. 1

Aquatic Acute 1

Aquatic Chronic 1

H351

H341

H301

H332

H312

H319

H317

H400

H410

GHS06

GHS08

GHS09

Dgr

H351

H341

H301

H332

H312

H319

H317

H410

 

 

 

612-146-00-8

o-phenylenediamine dihydrochloride

210-418-7

615-28-1

Carc. 2

Muta. 2

Acute Tox. 3 *

Acute Tox. 4 *

Acute Tox. 4 *

Eye Irrit. 2

Skin Sens. 1

Aquatic Acute 1

Aquatic Chronic 1

H351

H341

H301

H332

H312

H319

H317

H400

H410

GHS06

GHS08

GHS09

Dgr

H351

H341

H301

H332

H312

H319

H317

H410

 

 

 

612-147-00-3

m-phenylenediamine

203-584-7

108-45-2

Muta. 2

Acute Tox. 3 *

Acute Tox. 3 *

Acute Tox. 3 *

Eye Irrit. 2

Skin Sens. 1

Aquatic Acute 1

Aquatic Chronic 1

H341

H331

H311

H301

H319

H317

H400

H410

GHS06

GHS08

GHS09

Dgr

H341

H331

H311

H301

H319

H317

H410

 

 

 

612-148-00-9

m-phenylenediamine dihydrochloride

208-790-0

541-69-5

Muta. 2

Acute Tox. 3 *

Acute Tox. 3 *

Acute Tox. 3 *

Eye Irrit. 2

Skin Sens. 1

Aquatic Acute 1

Aquatic Chronic 1

H341

H331

H311

H301

H319

H317

H400

H410

GHS06

GHS08

GHS09

Dgr

H341

H331

H311

H301

H319

H317

H410

 

 

 

612-149-00-4

1,3-diphenylguanidine

203-002-1

102-06-7

Repr. 2

Acute Tox. 4 *

Eye Irrit. 2

STOT SE 3

Skin Irrit. 2

Aquatic Chronic 2

H361f ***

H302

H319

H335

H315

H411

GHS08

GHS07

GHS09

Wng

H361f ***

H302

H319

H335

H315

H411

 

 

 

612-150-00-X

spiroxamine (ISO);

8-tert-butyl-1,4-dioxaspiro[4.5]decan-2-ylmethyl(ethyl)(propyl)amine

118134-30-8

Acute Tox. 4 *

Acute Tox. 4 *

Acute Tox. 4 *

Skin Irrit. 2

Skin Sens. 1

Aquatic Acute 1

Aquatic Chronic 1

H332

H312

H302

H315

H317

H400

H410

GHS07

GHS09

Wng

H332

H312

H302

H315

H317

H410

 

 

 

▼M1

612-151-00-5

methyl-phenylene diamine;

diaminotoluene;

[technical product – reaction mass of 4-methyl-m-phenylene diamine (EC No 202-453-1) and 2-methyl-m-phenylene diamine (EC No 212-513-9)]

Carc. 1B

Muta. 2

Repr. 2

Acute Tox. 3 *

Acute Tox. 4 *

STOT RE 2 *

Eye Irrit. 2

Skin Sens. 1

Aquatic Chronic 2

H350

H341

H361f***

H301

H312

H373**

H319

H317

H411

GHS06

GHS08

GHS09

Dgr

H350

H341

H361f***

H301

H312

H373**

H319

H317

H411

 

 

 

▼B

612-152-00-0

N,N-diethyl-N',N'-dimethylpropan-1,3-diyl-diamine

406-610-7

62478-82-4

Flam. Liq. 3

Acute Tox. 4 *

Acute Tox. 4 *

STOT RE 2 *

Skin Corr. 1A

Aquatic Chronic 3

H226

H332

H302

H373 **

H314

H412

GHS02

GHS08

GHS05

GHS07

Dgr

H226

H332

H302

H373 **

H314

H412

 

 

 

612-153-00-6

4-[N-ethyl-N-(2-hydroxyethyl)amino]-1-(2-hydroxyethyl)amino-2-nitrobenzene, monohydrochloride

407-020-2

132885-85-9

Acute Tox. 4 *

Skin Sens. 1

Aquatic Chronic 3

H302

H317

H412

GHS07

Wng

H302

H317

H412

 

 

 

612-154-00-1

6'-(isobutylethylamino)-3'-methyl-2'-phenylamino-spiro[isobenzo-2-oxofuran-7,9'-[9H]-xanthene]

410-890-6

95235-29-3

Aquatic Chronic 4

H413

H413

 

 

 

612-155-00-7

2'-anilino-6'-((3-ethoxypropyl)ethylamino)-3'-methylspiro(isobenzo-3-oxofuran)-1-(1H)-9'-xanthene

411-730-8

93071-94-4

Aquatic Chronic 4

H413

H413

 

 

 

612-156-00-2

reaction mass of: trihexadecylmethylammonium chloride;

dihexadecyldimethylammonium chloride

405-620-9

Eye Dam. 1

Aquatic Acute 1

Aquatic Chronic 1

H318

H400

H410

GHS05

GHS09

Dgr

H318

H410

 

 

 

612-157-00-8

(Z)-1-benzo[b]thien-2-ylethanone oxime hydrochloride

410-780-8

Acute Tox. 4 *

STOT RE 2 *

Eye Dam. 1

Skin Sens. 1

Aquatic Chronic 2

H302

H373 **

H318

H317

H411

GHS08

GHS05

GHS07

GHS09

Dgr

H302

H373 **

H318

H317

H411

 

 

 

612-158-00-3

reaction mass of: bis(5-dodecyl-2-hydroxybenzald-oximate) copper (II) C12-alkyl group is branched;

4-dodecylsalicylaldoxime

410-820-4

Aquatic Chronic 4

H413

H413

 

 

 

612-159-00-9

Reaction products of: trimethylhexamethylene diamine (a mixture of 2,2,4-trimethyl-1,6-hexanediamine and 2,4,4-trimethyl-1,6-hexanediamine, EINECS listed), Epoxide 8 (mono[(C10-C16-alkyloxy)methyl]oxirane derivatives) and p-toluene-sulfonic acid

410-880-1

Acute Tox. 4 *

Skin Corr. 1B

Aquatic Acute 1

Aquatic Chronic 1

H302

H314

H400

H410

GHS05

GHS07

GHS09

Dgr

H302

H314

H410

 

 

 

612-160-00-4

p-toluidine;

4-aminotoluene; [1]

toluidinium chloride; [2]

toluidine sulphate (1:1) [3]

203-403-1 [1]

208-740-8 [2]

208-741-3 [3]

106-49-0 [1]

540-23-8 [2]

540-25-0 [3]

Carc. 2

Acute Tox. 3 *

Acute Tox. 3 *

Acute Tox. 3 *

Eye Irrit. 2

Skin Sens. 1

Aquatic Acute 1

H351

H331

H311

H301

H319

H317

H400

GHS06

GHS08

GHS09

Dgr

H351

H331

H311

H301

H319

H317

H400

 

 

 

612-161-00-X

2,6-xylidine;

2,6-dimethylaniline

201-758-7

87-62-7

Carc. 2

Acute Tox. 4 *

Acute Tox. 4 *

Acute Tox. 4 *

STOT SE 3

Skin Irrit. 2

Aquatic Chronic 2

H351

H332

H312

H302

H335

H315

H411

GHS08

GHS07

GHS09

Wng

H351

H332

H312

H302

H335

H315

H411

 

 

 

612-162-00-5

dimethyldioctadecylammonium chloride;

DODMAC

203-508-2

107-64-2

Eye Dam. 1

Aquatic Acute 1

Aquatic Chronic 1

H318

H400

H410

GHS05

GHS09

Dgr

H318

H410

 

 

 

612-163-00-0

metalaxyl-M (ISO);

mefenoxam;

(R)-2-[(2,6-dimethylphenyl)-methoxyacetylamino]propionic acid methyl ester

70630-17-0

Acute Tox. 4 *

Eye Dam. 1

H302

H318

GHS05

GHS07

Dgr

H302

H318

 

 

 

612-164-00-6

2-butyl-2-ethyl-1,5-diaminopentane

412-700-7

137605-95-9

Acute Tox. 4 *

Acute Tox. 4 *

STOT RE 2 *

Skin Corr. 1B

Skin Sens. 1

Aquatic Chronic 3

H312

H302

H373 **

H314

H317

H412

GHS08

GHS05

GHS07

Dgr

H312

H302

H373 **

H314

H317

H412

 

 

 

612-165-00-1

N,N'-diphenyl-N,N'-bis(3-methylphenyl)-(1,1'-diphenyl)-4,4'-diamine

413-810-8

65181-78-4

Aquatic Chronic 2

H411

GHS09

H411

 

 

 

612-166-00-7

reaction mass of: cis-(5-ammonium-1,3,3-trimethyl)-cyclohexanemethylammonium phosphate (1:1);

trans-(5-ammonium-1,3,3-trimethyl)-cyclohexanemethylammonium phosphate (1:1)

411-830-1

114765-88-7

Eye Dam. 1

Skin Sens. 1

Aquatic Chronic 3

H318

H317

H412

GHS05

GHS07

Dgr

H318

H317

H412

 

 

 

612-167-00-2

5-acetyl-3-amino-10,11-dihydro-5H-dibenz[b,f]azepine-hydrochloride

410-490-1

Acute Tox. 4 *

STOT RE 2 *

Eye Dam. 1

Skin Sens. 1

Aquatic Chronic 2

H302

H373 **

H318

H317

H411

GHS08

GHS05

GHS07

GHS09

Dgr

H302

H373 **

H318

H317

H411

 

 

 

612-168-00-8

3,5-dichloro-2,6-difluoropyrdine-4-amine

220-630-1

2840-00-8

Acute Tox. 4 *

Acute Tox. 4 *

Aquatic Chronic 2

H312

H302

H411

GHS07

GHS09

Wng

H312

H302

H411

 

 

 

▼M1

612-169-00-3

bis(N-methyl-N-phenylhydrazine)sulfate

423-170-1

618-26-8

Flam. Liq. 2

STOT RE 1

Acute Tox. 4 *

Eye Dam. 1

Skin Sens. 1

Aquatic Acute 1

Aquatic Chronic 1

H225

H372**

H302

H318

H317

H400

H410

GHS02

GHS05

GHS08

GHS07

GHS09

Dgr

H225

H372**

H302

H318

H317

H410

 

 

 

▼B

612-170-00-9

4-chlorophenyl cyclopropyl ketone O-(4-aminobenzyl)oxime

405-260-2

Acute Tox. 4 *

Skin Sens. 1

Aquatic Acute 1

Aquatic Chronic 1

H302

H317

H400

H410

GHS07

GHS09

Wng

H302

H317

H410

 

 

 

612-171-00-4

N,N,N',N'-tetraglycidyl-4,4'-diamino-3,3'-diethyldiphenylmethane

410-060-3

130728-76-6

Muta. 2

Skin Sens. 1

Aquatic Chronic 2

H341

H317

H411

GHS08

GHS09

Wng

H341

H317

H411

 

 

 

612-172-00-X

4,4'-methylenebis(N,N'-dimethylcyclohexanamine

412-840-9

13474-64-1

Acute Tox. 4 *

STOT RE 2 *

Skin Corr. 1A

Aquatic Chronic 3

H302

H373 **

H314

H412

GHS08

GHS05

GHS07

Dgr

H302

H373 **

H314

H412

 

 

 

612-173-00-5

lithium 1-amino-4-(4-tert-butylanilino)anthraquinone-2-sulfonate

411-140-0

125328-86-1

Eye Dam. 1

Skin Sens. 1

Aquatic Chronic 2

H318

H317

H411

GHS05

GHS07

GHS09

Dgr

H318

H317

H411

 

 

 

612-174-00-0

4,4-dimethoxybutylamine

407-690-6

19060-15-2

Acute Tox. 4 *

Skin Corr. 1B

Skin Sens. 1

Aquatic Chronic 3

H302

H314

H317

H412

GHS05

GHS07

Dgr

H302

H314

H317

H412

 

 

 

612-175-00-6

2-(O-aminooxy)ethylamine dihydrochloride

412-310-7

37866-45-8

Skin Sens. 1

Aquatic Chronic 3

H317

H412

GHS07

Wng

H317

H412

 

 

 

612-176-00-1

polymer of 1,3-dibromopropane and N,N-diethyl-N',N'-dimethyl-1,3-propanediamine

410-570-6

143747-73-3

Aquatic Acute 1

Aquatic Chronic 1

H400

H410

GHS09

Wng

H410

 

 

 

612-177-00-7

2-naphthylamino-6-sulfomethylamide

412-120-4

104295-55-8

STOT RE 2 *

Skin Sens. 1

Aquatic Chronic 2

H373 **

H317

H411

GHS08

GHS09

Wng

H373 **

H317

H411

 

 

 

612-178-00-2

1,4,7,10-tetraazacyclododecane disulfate

412-080-8

112193-77-8

Acute Tox. 4 *

STOT SE 3

Eye Dam. 1

Aquatic Chronic 3

H302

H335

H318

H412

GHS05

GHS07

Dgr

H302

H335

H318

H412

 

 

 

612-179-00-8

1-(2-propenyl)pyridinium chloride

412-740-5

25965-81-5

Acute Tox. 4 *

Skin Sens. 1

H302

H317

GHS07

Wng

H302

H317

 

 

 

612-180-00-3

3-aminobenzylamine

412-230-2

4403-70-7

Acute Tox. 4 *

Skin Corr. 1B

Aquatic Chronic 2

H302

H314

H411

GHS05

GHS07

GHS09

Dgr

H302

H314

H411

 

 

 

612-181-00-9

2-phenylthioaniline

413-030-8

1134-94-7

Skin Sens. 1

Aquatic Chronic 2

H317

H411

GHS07

GHS09

Wng

H317

H411

 

 

 

612-182-00-4

1-ethyl-1-methylmorpholinium bromide

418-210-1

65756-41-4

Muta. 2

H341

GHS08

Wng

H341

 

 

 

612-183-00-X

1-ethyl-1-methylpyrrolidinium bromide

418-200-5

69227-51-6

Muta. 2

H341

GHS08

Wng

H341

 

 

 

612-184-00-5

6'-(dibutylamino)-3'-methyl-2'-(phenylamino)spiro[isobenzofuran-1(3H),9-(9H)-xanthen]-3-one

403-830-5

89331-94-2

Aquatic Chronic 3

H412

H412

 

 

 

612-185-00-0

1-[3-[4-((heptadecafluorononyl)oxy)-benzamido]propyl]-N,N,N-trimethylammonium iodide

407-400-8

59493-72-0

Eye Dam. 1

Aquatic Acute 1

Aquatic Chronic 1

H318

H400

H410

GHS05

GHS09

Dgr

H318

H410

 

 

 

612-186-00-6

bis(N-(7-hydroxy-8-methyl-5-phenylphenazin-3-ylidene)dimethylammonium) sulfate

406-770-8

149057-64-7

STOT RE 2 *

Eye Dam. 1

Skin Sens. 1

Aquatic Acute 1

Aquatic Chronic 1

H373 **

H318

H317

H400

H410

GHS08

GHS05

GHS07

GHS09

Dgr

H373 **

H318

H317

H410

 

 

 

612-187-00-1

2,3,4-trifluoroaniline

407-170-9

3862-73-5

Acute Tox. 4 *

Acute Tox. 4 *

STOT RE 2 *

Skin Irrit. 2

Eye Dam. 1

Aquatic Chronic 2

H312

H302

H373 **

H315

H318

H411

GHS08

GHS05

GHS07

GHS09

Dgr

H312

H302

H373 **

H315

H318

H411

 

 

 

612-188-00-7

4,4'-(9H-fluoren-9-ylidene)bis(2-chloroaniline)

407-560-9

107934-68-9

Aquatic Chronic 2

H411

GHS09

H411

 

 

 

612-189-00-2

4-amino-2-(aminomethyl)phenol dihydrochloride

412-510-4

135043-64-0

Acute Tox. 4 *

Skin Sens. 1

Aquatic Acute 1

Aquatic Chronic 1

H302

H317

H400

H410

GHS07

GHS09

Wng

H302

H317

H410

 

 

 

612-190-00-8

4,4'-methylenebis(2-isopropyl-6-methylaniline)

415-150-6

16298-38-7

STOT RE 2 *

Aquatic Chronic 2

H373 **

H411

GHS08

GHS09

Wng

H373 **

H411

 

 

 

612-191-00-3

polymer of allylamine hydrochloride

415-050-2

71550-12-4

Acute Tox. 4 *

Skin Sens. 1

H302

H317

GHS07

Wng

H302

H317

 

 

 

612-192-00-9

2-isopropyl-4-(N-methyl)aminomethylthiazole

414-800-6

154212-60-9

Acute Tox. 4 *

Acute Tox. 4 *

Skin Irrit. 2

Eye Dam. 1

Aquatic Chronic 2

H312

H302

H315

H318

H411

GHS05

GHS07

GHS09

Dgr

H312

H302

H315

H318

H411

 

 

 

612-193-00-4

3-methylaminomethylphenylamine

414-570-7

18759-96-1

Acute Tox. 4 *

Acute Tox. 4 *

Skin Corr. 1B

Skin Sens. 1

Aquatic Acute 1

Aquatic Chronic 1

H312

H302

H314

H317

H400

H410

GHS05

GHS07

GHS09

Dgr

H312

H302

H314

H317

H410

 

 

 

612-194-00-X

2-hydroxy-3-[(2-hydroxyethyl)-[2-(1-oxotetradecyl)amino]ethyl]amino]-N,N,N-trimethyl-1-propanammonium chloride

414-670-0

141890-30-4

Acute Tox. 4 *

Eye Dam. 1

Aquatic Acute 1

Aquatic Chronic 1

H302

H318

H400

H410

GHS05

GHS07

GHS09

Dgr

H302

H318

H410

 

 

 

612-195-00-5

bis[tributyl 4-(methylbenzyl)ammonium] 1,5-naphthalenedisulfonate

415-210-1

160236-81-7

Acute Tox. 4 *

Acute Tox. 4 *

Eye Dam. 1

Aquatic Acute 1

Aquatic Chronic 1

H332

H302

H318

H400

H410

GHS05

GHS07

GHS09

Dgr

H332

H302

H318

H410

 

 

 

612-196-00-0

4-chloro-o-toluidine; [1]

4-chloro-o-toluidine hydrochloride [2]

202-441-6 [1]

221-627-8 [2]

95-69-2 [1]

3165-93-3 [2]

Carc. 1B

Muta. 2

Acute Tox. 3 *

Acute Tox. 3 *

Acute Tox. 3 *

Aquatic Acute 1

Aquatic Chronic 1

H350

H341

H331

H311

H301

H400

H410

GHS06

GHS08

GHS09

Dgr

H350

H341

H331

H311

H301

H410

 

 

 

612-197-00-6

2,4,5-trimethylaniline; [1]

2,4,5-trimethylaniline hydrochloride [2]

205-282-0 [1]

[2]

137-17-7 [1]

21436-97-5 [2]

Carc. 1B

Acute Tox. 3 *

Acute Tox. 3 *

Acute Tox. 3 *

Aquatic Chronic 2

H350

H331

H311

H301

H411

GHS06

GHS08

GHS09

Dgr

H350

H331

H311

H301

H411

 

 

 

612-198-00-1

4,4'-thiodianiline and its salts

205-370-9

139-65-1

Carc. 1B

Acute Tox. 4 *

Aquatic Chronic 2

H350

H302

H411

GHS08

GHS07

GHS09

Dgr

H350

H302

H411

 

 

 

612-199-00-7

4,4'-oxydianiline and its salts;

p-aminophenyl ether

202-977-0

101-80-4

Carc. 1B

Muta. 1B

Repr. 2

Acute Tox. 3 *

Acute Tox. 3 *

Acute Tox. 3 *

Aquatic Chronic 2

H350

H340

H361f ***

H331

H311

H301

H411

GHS06

GHS08

GHS09

Dgr

H350

H340

H361f ***

H331

H311

H301

H411

 

 

 

612-200-00-0

2,4-diaminoanisole;

4-methoxy-m-phenylenediamine; [1]

2,4-diaminoanisole sulphate [2]

210-406-1 [1]

254-323-9 [2]

615-05-4 [1]

39156-41-7 [2]

Carc. 1B

Muta. 2

Acute Tox. 4 *

Aquatic Chronic 2

H350

H341

H302

H411

GHS08

GHS07

GHS09

Dgr

H350

H341

H302

H411

 

 

 

612-201-00-6

N,N,N',N'-tetramethyl-4,4'-methylendianiline

202-959-2

101-61-1

Carc. 1B

Aquatic Acute 1

Aquatic Chronic 1

H350

H400

H410

GHS08

GHS09

Dgr

H350

H410

 

 

 

612-202-00-1

3,4-dichloroaniline

202-448-4

95-76-1

Acute Tox. 3 *

Acute Tox. 3 *

Acute Tox. 3 *

Eye Dam. 1

Skin Sens. 1

Aquatic Acute 1

Aquatic Chronic 1

H331

H311

H301

H318

H317

H400

H410

GHS06

GHS05

GHS09

Dgr

H331

H311

H301

H318

H317

H410

 

 

 

▼M1

612-203-00-7

C8-10 alkyl dimethyl hydroxyethyl ammoniumchloride (chain < C8: < 3 %, chain = C8: 15 %-70 %, chain = C10: 30 %-85 %, chain > C10: < 3 %)

417-360-3

Acute Tox. 4 *

Acute Tox. 4 *

Skin Irrit. 2

H312

H302

H315

GHS07

Wng

H312

H302

H315

 

 

 

▼B

612-204-00-2

C.I. Basic Violet 3;

4-[4,4'-bis(dimethylamino) benzhydrylidene]cyclohexa-2,5-dien-1-ylidene]dimethylammonium chloride

208-953-6

548-62-9

Carc. 2

Acute Tox. 4 *

Eye Dam. 1

Aquatic Acute 1

Aquatic Chronic 1

H351

H302

H318

H400

H410

GHS08

GHS05

GHS07

GHS09

Dgr

H351

H302

H318

H410

 

 

 

612-205-00-8

C.I. Basic Violet 3 with ≥ 0,1 % of Michler's ketone (EC no. 202-027-5)

208-953-6

548-62-9

Carc. 1B

Acute Tox. 4 *

Eye Dam. 1

Aquatic Acute 1

Aquatic Chronic 1

H350

H302

H318

H400

H410

GHS08

GHS05

GHS07

GHS09

Dgr

H350

H302

H318

H410

 

 

 

612-206-00-3

famoxadone (ISO);

3-anilino-5-methyl-5-(4-phenoxyphenyl)-1,3-oxazolidine-2,4-dione

131807-57-3

STOT RE 2 *

Aquatic Acute 1

Aquatic Chronic 1

H373 **

H400

H410

GHS08

GHS09

Wng

H373 **

H410

 

 

 

612-207-00-9

4-ethoxyaniline;

p-phenetidine

205-855-5

156-43-4

Muta. 2

Acute Tox. 4 *

Acute Tox. 4 *

Acute Tox. 4 *

Eye Irrit. 2

Skin Sens. 1

H341

H332

H312

H302

H319

H317

GHS08

GHS07

Wng

H341

H332

H312

H302

H319

H317

 

 

 

▼M1

612-208-00-4

N-methylbenzene-1,2-diammonium hydrogen phosphate

424-460-0

Acute Tox. 4 *

Skin Sens. 1

Aquatic Chronic 2

H302

H317

H411

GHS07

GHS09

Wng

H302

H317

H411

 

 

 

▼B

612-209-00-X

6-methoxy-m-toluidine;

p-cresidine

204-419-1

120-71-8

Carc. 1B

Acute Tox. 4 *

H350

H302

GHS08

GHS07

Dgr

H350

H302

 

 

 

612-210-00-5

5-nitro-o-toluidine; [1]

5-nitro-o-toluidine hydrochloride [2]

202-765-8 [1]

256-960-8 [2]

99-55-8 [1]

51085-52-0 [2]

Carc. 2

Acute Tox. 3 *

Acute Tox. 3 *

Acute Tox. 3 *

Aquatic Chronic 3

H351

H331

H311

H301

H412

GHS06

GHS08

Dgr

H351

H331

H311

H301

H412

 

 

 

612-211-00-0

N-[(benzotriazole-1-yl)methyl)]-4-carboxybenzenesulfonamide

416-470-9

170292-97-4

Eye Irrit. 2

Aquatic Chronic 2

H319

H411

GHS07

GHS09

Wng

H319

H411

 

 

 

612-212-00-6

2,6-dichloro-4-trifluoromethylaniline

416-430-0

24279-39-8

Acute Tox. 4 *

Acute Tox. 4 *

Skin Irrit. 2

Skin Sens. 1

Aquatic Acute 1

Aquatic Chronic 1

H332

H302

H315

H317

H400

H410

GHS07

GHS09

Wng

H332

H302

H315

H317

H410

 

 

 

612-213-00-1

isobutylidene-(2-(2-isopropyl-4,4-dimethyloxazolidine-3-yl)-1,1-dimethylethyl)amine

419-850-2

148348-13-4

Skin Corr. 1B

Aquatic Chronic 3

H314

H412

GHS05

Dgr

H314

H412

 

 

 

612-214-00-7

4-(2,2-diphenylethenyl)-N,N-di-phenylbenzenamine

421-390-2

89114-90-9

Aquatic Chronic 4

H413

H413

 

 

 

612-215-00-2

3-chloro-2-(isopropylthio)aniline

421-700-6

179104-32-6

Skin Irrit. 2

Aquatic Chronic 2

H315

H411

GHS07

GHS09

Wng

H315

H411

 

 

 

▼M1

612-216-00-8

1-amino-1-cyanamino-2,2-dicyanoethylene, sodium salt

425-870-2

19450-38-5

Skin Sens. 1

Aquatic Chronic 3

H317

H412

GHS07

Wng

H317

H412

 

 

 

▼B

612-217-00-3

1-methoxy-2-propylamine

422-550-4

37143-54-7

Flam. Liq. 2

Skin Corr. 1B

Acute Tox. 4 *

Aquatic Chronic 3

H225

H314

H302

H412

GHS02

GHS05

GHS07

Dgr

H225

H314

H302

H412

 

 

 

▼M1

612-219-00-4

(2-hydroxy-3-(3,4-dimethyl-9-oxo-10-thiaanthracen-2-yloxy)propyl)trimethylammonium chloride

402-200-7

Aquatic Chronic 3

H412

H412

 

 

 

612-220-00-X

N-nitro-N-(3-methyl-3,6-dihydro-2H-1,3,5-oxadiazin-4-yl)amine

431-060-1

153719-38-1

Acute Tox. 4 *

Skin Sens. 1

Aquatic Chronic 3

H302

H317

H412

GHS07

Wng

H302

H317

H412

 

 

 

612-221-00-5

2-amino-4-(trifluoromethyl)benzenethiol hydrochloride

429-560-8

4274-38-8

Skin Corr. 1B

Acute Tox. 4 *

Acute Tox. 4 *

Acute Tox. 4 *

STOT RE 2 *

Skin Sens. 1

Aquatic Acute 1

H314

H332

H312

H302

H373**

H317

H400

GHS05

GHS08

GHS07

GHS09

Dgr

H314

H332

H312

H302

H373**

H317

H400

 

 

 

612-222-00-0

cis-1-(3-(4-fluorophenoxy)propyl)-3-methoxy-4-piperidinamine

425-080-8

104860-26-6

Acute Tox. 4 *

Acute Tox. 4 *

STOT RE 2 *

Eye Dam. 1

Aquatic Acute 1

Aquatic Chronic 1

H312

H302

H373**

H318

H400

H410

GHS05

GHS08

GHS07

GHS09

Dgr

H312

H302

H373**

H318

H410

 

 

 

612-223-00-6

N-benzyl-N-ethyl-(4-(5-nitro-benzo[c]isothiazol-3-ylazo)phenyl)amine

425-300-2

186450-73-7

Skin Sens. 1

Aquatic Chronic 4

H317

H413

GHS07

Wng

H317

H413

 

 

 

612-224-00-1

N2,N4,N6-tris{4-[(1,4-dimethylpentyl)amino]phenyl}-1,3,5-triazine-2,4,6-triamine

426-150-0

121246-28-4

Skin Sens. 1

Aquatic Acute 1

Aquatic Chronic 1

H317

H400

H410

GHS07

GHS09

Wng

H317

H410

 

 

 

612-225-00-7

1,4,7,10-tetraazacyclododecane

425-450-9

294-90-6

Skin Corr. 1B

Acute Tox. 4 *

Acute Tox. 4 *

Aquatic Acute 1

Aquatic Chronic 1

H314

H312

H302

H400

H410

GHS05

GHS07

GHS09

Dgr

H314

H312

H302

H410

 

 

 

612-226-00-2

3-(2'-phenoxyethoxy)propylamine

427-870-8

6903-18-0

Acute Tox. 4 *

Skin Irrit. 2

Eye Dam. 1

Aquatic Chronic 3

H302

H315

H318

H412

GHS05

GHS07

Dgr

H302

H315

H318

H412

 

 

 

612-227-00-8

benzyl-N-(2-(2-methoxyphenoxy)ethyl)amine hydrochloride

428-290-8

120606-08-8

Acute Tox. 4 *

Eye Dam. 1

Aquatic Acute 1

Aquatic Chronic 1

H302

H318

H400

H410

GHS05

GHS07

GHS09

Dgr

H302

H318

H410

 

 

 

612-228-00-3

reaction mass of: N-(3-(trimethoxysilyl)propyl)ethylenediamine;

N-benzyl-N-(3-(trimethoxysilyl)propyl)ethylenediamine;

N-benzyl-N'-[3-(trimethoxysilyl)propyl]ethylenediamine;

N,N'-bis-benzyl-N'-[3-(trimethoxysilyl)propyl]ethylenediamine;

N,N,N'-tris-benzyl-N'-[3-(trimethoxysilyl)propyl]ethylenediamine;

N,N-bis-benzyl-N'-[3-(trimethoxysilyl)propyl]ethylenediamine

414-340-6

Flam. Liq. 3

Acute Tox. 4 *

Acute Tox. 4 *

Acute Tox. 4 *

STOT SE 2

Eye Dam. 1

Skin Sens. 1

Aquatic Chronic 3

H226

H332

H312

H302

H371

H318

H317

H412

GHS02

GHS05

GHS08

GHS07

Dgr

H226

H332

H312

H302

H371

H318

H317

H412

 

 

 

612-229-00-9

mepanipyrim;

4-methyl-N-phenyl-6-(1-propynyl)-2-pyrimidinamine

110235-47-7

Carc. 2

Aquatic Acute 1

Aquatic Chronic 1

H351

H400

H410

GHS08

GHS09

Wng

H351

H410

 

 

 

612-230-00-4

N,N-bis(cocoyl-2-oxypropyl)-N,N-dibutylammonium bromide

431-530-4

Skin Corr. 1A

Skin Sens. 1

Aquatic Acute 1

Aquatic Chronic 1

H314

H317

H400

H410

GHS05

GHS07

GHS09

Dgr

H314

H317

H410

 

 

 

612-231-00-X

3-((C12-18)-acylamino)-N-(2-((2-hydroxyethyl)amino)-2-oxoethyl)-N,N-dimethyl-1-propanaminium chloride

427-370-1

164288-56-6

Eye Dam. 1

Aquatic Acute 1

Aquatic Chronic 1

H318

H400

H410

GHS05

GHS09

Dgr

H318

H410

 

 

 

612-232-00-5

reaction mass of: triisopropanolamine salt of 1-amino-4-(3-propionamidoanilino)anthraquinone-2-sulfonic acid;

triisopropanolamine salt of 1-amino-4-[3,4-dimethyl-5-(2-hydroxyethylaminosulfonyl)anilino]anthraquinone-2-sulfonic acid

430-410-9

186148-38-9

Aquatic Chronic 3

H412

H412

 

 

 

▼M6

612-237-00-2

hydroxylammonium hydrogensulfate;

hydroxylamine sulfate(1:1); [1]

hydroxylamine phosphate; [2]

hydroxylamine dihydrogenphosphate; [3]

hydroxylamine 4-methylbenzenesulfonate [4]

233-154-4 [1]

244-077-0 [2]

242-818-2 [3]

258-872-5 [4]

10046-00-1 [1]

20845-01-6 [2]

19098-16-9 [3]

53933-48-5 [4]

Expl. 1.1

Carc. 2

Acute Tox. 4 *

Acute Tox. 4 *

STOT RE 2 *

Eye Irrit. 2

Skin Irrit. 2

Skin Sens. 1

Aquatic Acute 1

H201

H351

H312

H302

H373**

H319

H315

H317

H400

GHS01

GHS08

GHS07

GHS09

Dgr

H201

H351

H312

H302

H373**

H319

H315

H317

H400

 

 

T

▼M1

612-238-00-8

(3-chloro-2-hydroxypropyl) trimethylammonium chloride … %

222-048-3

3327-22-8

Carc. 2

Aquatic Chronic 3

H351

H412

GHS08

Wng

H351

H412

 

 

B

612-239-00-3

biphenyl-3,3',4,4'-tetrayltetraamine;

diaminobenzidine

202-110-6

91-95-2

Carc. 1B

Muta. 2

H350

H341

GHS08

Dgr

H350

H341

 

 

 

612-240-00-9

pyrimethanil (ISO);

N-(4,6-dimethylpyrimidin-2-yl)aniline

53112-28-0

Aquatic Chronic 2

H411

GHS09

H411

 

 

 

612-241-00-4

piperazine hydrochloride; [1]

piperazine dihydrochloride; [2]

piperazine phosphate [3]

228-042-7 [1]

205-551-2 [2]

217-775-8 [3]

6094-40-2 [1]

142-64-3 [2]

1951-97-9 [3]

Repr. 2

Eye Irrit. 2

Skin Irrit. 2

Resp. Sens. 1

Skin Sens. 1

Aquatic Chronic 3

H361fd

H319

H315

H334

H317

H412

GHS08

Dgr

H361fd

H319

H315

H334

H317

H412

 

 

 

612-242-00-X

cyprodinil (ISO);

4-cyclopropyl-6-methyl-N-phenylpyrimidin-2-amine

121552-61-2

Skin Sens. 1

Aquatic Acute 1

Aquatic Chronic 1

H317

H400

H410

GHS07

GHS09

Wng

H317

H410

 

M=10

 

612-243-00-5

(1S-cis)-4-(3,4-dichlorophenyl)-1,2,3,4-tetrahydro-N-methyl-1-naphthalenamine 2-hydroxy-2-phenylacetate

420-560-3

79617-97-3

Eye Dam. 1

Aquatic Acute 1

Aquatic Chronic 1

H318

H400

H410

GHS05

GHS09

Dgr

H318

H410

 

M=10

 

612-244-00-0

3-(piperazin-1-yl)-benzo[d]isothiazole hydrochloride

421-310-6

87691-88-1

Repr. 2

Acute Tox. 4 *

Eye Irrit. 2

Skin Sens. 1

Aquatic Acute 1

Aquatic Chronic 1

H361f***

H302

H319

H317

H400

H410

GHS08

GHS07

GHS09

Wng

H361f***

H302

H319

H317

H410

 

 

 

612-245-00-6

2-ethylphenylhydrazine hydrochloride

421-460-2

19398-06-2

Carc. 2

STOT RE 1

Acute Tox. 4 *

Eye Dam. 1

Skin Sens. 1

Aquatic Acute 1

Aquatic Chronic 1

H351

H372**

H302

H318

H317

H400

H410

GHS05

GHS08

GHS07

GHS09

Dgr

H351

H372**

H302

H318

H317

H410

 

M=10

 

612-246-00-1

(2-chloroethyl)(3-hydroxypropyl)ammonium chloride

429-740-6

40722-80-3

Carc. 1B

Muta. 1B

STOT RE 2 *

Skin Sens. 1

Aquatic Chronic 3

H350

H340

H373**

H317

H412

GHS08

GHS07

Dgr

H350

H340

H373**

H317

H412

 

 

 

612-247-00-7

N-[3-(1,1-dimethylethyl)-1H-pyrazol-5-yl]-N'-hydroxy-4-nitrobenzenecarboximidamide

423-530-8

152828-23-4

STOT RE 1

Acute Tox. 4 *

Aquatic Chronic 3

H372**

H302

H412

GHS08

GHS07

Dgr

H372**

H302

H412

 

 

 

612-248-00-2

reaction product of diphenylamine, phenothiazine, and alkenes, branched (C8-10, C9-rich)

439-540-0

Skin Irrit. 2

Skin Sens. 1

Aquatic Chronic 4

H315

H317

H413

GHS07

Wng

H315

H317

H413

 

 

 

612-249-00-8

4-[(3-chlorophenyl)(1H-imidazol-1-yl)methyl]-1,2-benzenediamine dihydrochloride

425-030-5

159939-85-2

Repr. 2

Acute Tox. 4 *

Skin Corr. 1B

Skin Sens. 1

Aquatic Chronic 2

H361f***

H302

H314

H317

H411

GHS05

GHS08

GHS07

GHS09

Dgr

H361f***

H302

H314

H317

H411

 

 

 

612-250-00-3

chloro-N,N-dimethylformiminium chloride

425-970-6

3724-43-4

Repr. 1B

Acute Tox. 4 *

Skin Corr. 1A

H360D***

H302

H314

GHS05

GHS08

GHS07

Dgr

H360D***

H302

H314

EUH014

 

 

612-251-00-9

cis-1-(3-chloroallyl)-3,5,7-triaza-1-azoniaadamantane chloride

426-020-3

51229-78-8

Flam. Sol. 2

Repr. 2

Acute Tox. 4 *

Skin Irrit. 2

Skin Sens. 1

Aquatic Chronic 2

H228

H361d***

H302

H315

H317

H411

GHS02

GHS08

GHS07

GHS09

Wng

H228

H361d***

H302

H315

H317

H411

 

 

 

612-252-00-4

imidacloprid (ISO);

1-(6-chloropyridin-3-ylmethyl)-N-nitroimidazolidin-2-ylidenamine

428-040-8

138261-41-3

Acute Tox. 4 *

Aquatic Acute 1

Aquatic Chronic 1

H302

H400

H410

GHS07

GHS09

Wng

H302

H410

 

 

 

612-253-00-X

7-methoxy-6-(3-morpholin-4-yl-propoxy)-3H-quinazolin-4-one;

[containing < 0,5 % formamide (EC No 200-842-0)]

429-400-7

199327-61-2

Aquatic Chronic 3

H412

H412

 

 

 

612-253-01-7

7-methoxy-6-(3-morpholin-4-yl-propoxy)-3H-quinazolin-4-one;

[containing ≥ 0,5 % formamide (EC No 200-842-0)]

429-400-7

199327-61-2

Repr. 1B

Aquatic Chronic 3

H360D***

H412

GHS08

Dgr

H360D***

H412

 

 

 

612-254-00-5

reaction products of diisopropanolamine with formaldehyde (1:4)

432-440-8

220444-73-5

Carc. 2

Acute Tox. 4 *

Skin Corr. 1B

Skin Sens. 1

Aquatic Chronic 2

H351

H302

H314

H317

H411

GHS05

GHS08

GHS07

GHS09

Dgr

H351

H302

H314

H317

H411

 

 

 

612-255-00-0

1-(3-methoxypropyl)-4-piperidinamine

431-950-8

179474-79-4

Acute Tox. 4 *

Acute Tox. 4 *

Skin Corr. 1B

Aquatic Chronic 3

H312

H302

H314

H412

GHS05

GHS07

Dgr

H312

H302

H314

H412

 

 

 

612-256-00-6

benzyl(S)-2-[(2'-cyanobiphenyl-4-ylmethyl)pentanoylamino]-3-methylbutyrate

427-470-3

137864-22-3

Acute Tox. 4 *

Skin Sens. 1

H302

H317

GHS07

Wng

H302

H317

 

 

 

612-257-00-1

tripropylammonium dihydrogenphosphate

433-700-3

35687-90-2

Acute Tox. 4 *

H302

GHS07

Wng

H302

 

 

 

612-259-00-2

N-ethyl-3-trimethoxysilyl-2-methyl-propanamine

437-720-3

227085-51-0

Eye Dam. 1

H318

GHS05

Dgr

H318

 

 

 

612-261-00-3

3,5-dichloro-2-fluoro-4-(1,1,2,3,3,3-hexafluoropropoxy)aniline

441-190-9

121451-05-6

Acute Tox. 4 *

Skin Sens. 1

Aquatic Acute 1

Aquatic Chronic 1

H302

H317

H400

H410

GHS07

GHS09

Wng

H302

H317

H410

 

M=10

 

612-265-00-5

bis(2-hydroxyethyl)-(2-hydroxypropyl)ammonium acetate

444-360-0

191617-13-7

Aquatic Chronic 3

H412

H412

 

 

 

612-266-00-0

3-chloro-4-(3-fluorobenzyloxy)aniline

445-590-4

202197-26-0

Muta. 2

Acute Tox. 4 *

STOT RE 2 *

Aquatic Acute 1

Aquatic Chronic 1

H341

H302

H373**

H400

H410

GHS08

GHS07

GHS09

Wng

H341

H302

H373**

H410

 

 

 

612-267-00-6

bis(hydrogenated tallow C16-18-alkyl)hydroxylamine

418-370-0

Skin Sens. 1

Aquatic Chronic 4

H317

H413

GHS07

Wng

H317

H413

 

 

 

612-269-00-7

reaction mass of: 1-[di(4-octylphenyl)aminomethyl]-5-methyl-1H-benzotriazole;

1-[di(4-octylphenyl)aminomethyl]-4-methyl-1H-benzotriazole;

reaction mass of: N-[(5-methyl-1H-benzotriazol-1-yl)methyl]-4-octyl-N-(4-octylphenyl)aniline;

N-[(4-methyl-1H-benzotriazol-1-yl)methyl]-4-octyl-N-(4-octylphenyl)aniline

420-720-2

Aquatic Chronic 4

H413

H413

 

 

 

612-270-00-2

(S)-azetidine-2-carboxylic acid 4-cyanobenzylamide hydrochloride

433-010-2

Acute Tox. 4 *

Skin Sens. 1

Aquatic Chronic 3

H302

H317

H412

GHS07

Wng

H302

H317

H412

 

 

 

612-271-00-8

reaction mass of: ethyl 2-((4-(5,6-dichlorobenzothiazol-2-ylazo)phenyl)ethylamino)benzoate;

ethyl 2-((4-(6,7-dichlorobenzothiazol-2-ylazo)phenyl)ethylamino)benzoate

434-970-5

160987-57-5

Aquatic Chronic 4

H413

H413

 

 

 

612-272-00-3

ammonium (η-6-2-(2-(1,2-dicarboxylatoethylamino)ethylamino)butane-1,4-dioato(4-))iron(3+) monohydrate

435-210-5

Aquatic Chronic 2

H411

GHS09

H411

 

 

 

612-273-00-9

alkyl(rapeseed oil), bis(2-hydroxyethyl)ammonium fluoride

435-650-8

Acute Tox. 4 *

Skin Corr. 1A

Aquatic Acute 1

Aquatic Chronic 1

H302

H314

H400

H410

GHS05

GHS07

GHS09

Dgr

H302

H314

H410

 

 

 

612-274-00-4

(R,S)-1-[2-amino-1(4-methoxyphenyl)ethyl]cyclohexanol acetate

445-750-3

Acute Tox. 4 *

Eye Dam. 1

Skin Sens. 1

Aquatic Chronic 3

H302

H318

H317

H412

GHS05

GHS07

Dgr

H302

H318

H317

H412

 

 

 

612-275-00-X

fatty acids, C18-unsatd., dimers, reaction products with 1-piperazineethanamine and tall oil

447-880-6

206565-89-1

Skin Irrit. 2

Eye Dam. 1

Skin Sens. 1

Aquatic Acute 1

Aquatic Chronic 1

H315

H318

H317

H400

H410

GHS05

GHS07

GHS09

Dgr

H315

H318

H317

H410

 

M=10

 

612-276-00-5

1-amino-4-[(4-amino-2-sulfofenyl)amino]-9,10-dihydro-9,10-dioxo-2-anthracenesulfonic acid, disodium salt, reaction products with 2-[[3-[(4,6-dichloro-1,3,5-triazin-2-yl)ethylamino]phenyl]sulfonyl]ethyl hydrogen sulfate, sodium salts

451-430-4

500717-36-2

Eye Dam. 1

Skin Sens. 1

Aquatic Chronic 3

H318

H317

H412

GHS05

GHS07

Dgr

H318

H317

H412

 

 

 

612-277-00-0

reaction mass of: 4-amino-3-(4-ethenesulfonyl-2-sulfonatophenylazo)-5-hydroxy-6-(5-{4-chloro-6-[4-(2-sulfonatooxyethanesulfonyl)phenylamino]-1,3,5-triazin-2-ylamino}-2-sulfonatophenylazo)naphthalene-2,7-disulfonate potassium/sodium;

4-amino-5-hydroxy-6-(5-{4-chloro-6-[4-(2-sulfonatooxyethanesulfonyl)phenylamino]-1,3,5-triazin-2-ylamino}-2-sulfonatophenylazo)-3-(2-sulfonato-4-(2-sulfonatooxyethanesulfonyl)phenylazo)naphthalene-2,7-disulfonate potassium/sodium

451-440-9

586372-44-3

Eye Dam. 1

H318

GHS05

Dgr

H318

 

 

 

612-278-00-6

ethidium bromide;

3,8-diamino-1-ethyl-6-phenylphenantridinium bromide

214-984-6

1239-45-8

Muta. 2

Acute Tox. 2 *

Acute Tox. 4 *

H341

H330

H302

GHS06

GHS08

Dgr

H341

H330

H302

 

 

 

612-279-00-1

(R,S)-2-amino-3,3-dimethylbutane amide

447-860-7

144177-62-8

Repr. 2

STOT RE 2 *

Eye Irrit. 2

Skin Irrit. 2

Skin Sens. 1

H361f***

H373**

H319

H315

H317

GHS08

GHS07

Wng

H361f***

H373**

H319

H315

H317

 

 

 

612-280-00-7

3-amino-9-ethyl carbazole;

9-ethylcarbazol-3-ylamine

205-057-7

132-32-1

Carc. 1B

H350

GHS08

Dgr

H350

 

 

►M2  H ◄

▼M3

612-281-00-2

leucomalachite green;

N,N,N',N'-tetramethyl-4,4'-benzylidenedianiline

204-961-9

129-73-7

Carc. 2

Muta. 2

H351

H341

GHS08

Wng

H351

H341

 

 

 

▼M7

612-282-00-8

octadecylamine

204–695-3

124-30-1

Asp. Tox. 1

H304

GHS05

H304

 

M = 10

M = 10

 

STOT RE 2

H373 (seedetrakt, maks, immuunsüsteem)

GHS08

H373 (seedetrakt, maks, immuunsüsteem)

Skin Irrit. 2

H315

GHS09

H315

Eye Dam. 1

H318

Dgr

H318

Aquatic Acute 1

H400

 

 

Aquatic Chronic 1

H410

 

H410

612-283-00-3

(Z)-octadec-9-enylamine

204-015-5

112-90-3

Acute Tox. 4

H302

GHS05

H302

 

M = 10

M = 10

 

Asp Tox. 1

H304

GHS07

H304

STOT SE 3

H335

GHS08

H335

STOT RE 2

H373 (seedetrakt, maks, immuunsüsteem)

GHS09

H373 (seedetrakt, maks, immuunsüsteem)

Skin Corr. 1B

H314

Dgr

H314

Aquatic Acute 1

H400

 

 

Aquatic Chronic 1

H410

 

H410

612-284-00-9

amines, hydrogenated tallow alkyl

262-976-6

61788-45-2

Asp Tox. 1

H304

GHS08

H304

 

M = 10

M = 10

 

STOT RE 2

H373 (seedetrakt, maks, immuunsüsteem)

GHS05

H373 (seedetrakt, maks, immuunsüsteem)

Skin Irrit. 2

H315

GHS09

H315

Eye Dam. 1

H318

Dgr

H318

Aquatic Acute 1

H400

 

 

Aquatic Chronic 1

H410

 

H410

612-285-00-4

amines, coco alkyl

262-977-1

61788-46-3

Acute Tox. 4

H302

GHS05

H302

 

M = 10

M = 10

 

Asp. Tox. 1

H304

GHS07

H304

STOT SE 3

H335

GHS08

H335

STOT RE 2

H373 (seedetrakt, maks, immuunsüsteem)

GHS09

H373 (seedetrakt, maks, immuunsüsteem)

Skin Corr. 1B

H314

Dgr

H314

Aquatic Acute 1

H400

 

 

Aquatic Chronic 1

H410

 

H410

612-286-00-X

amines, tallow alkyl

263-125-1

61790-33-8

Acute Tox. 4

H302

GHS05

H302

 

M = 10

M = 10

 

Asp. Tox. 1

H304

GHS07

H304

STOT RE 2

H373 (seedetrakt, maks, immuunsüsteem)

GHS08

H373 (seedetrakt, maks, immuunsüsteem)

Skin Corr. 1B

H314

GHS09

H314

Aquatic Acute 1

H400

Dgr

 

Aquatic Chronic 1

H410

 

H410

▼M8

612–287-00–5

fluazinam (ISO); 3-chloro-N-[3-chloro-2,6-dinitro-4-(trifluoromethyl)phenyl]-5-(trifluoromethyl)pyridin-2-amine

79622-59–6

Repr. 2

Acute Tox. 4

Eye Dam. 1

Skin Sens. 1 A

Aquatic Acute 1

Aquatic Chronic 1

H361d

H332

H318

H317

H400

H410

GHS08

GHS07

GHS05

GHS09

Dgr

H361d

H332

H318

H317

H410

 

M = 10

M = 10

 

▼B

613-001-00-1

ethyleneimine;

aziridine

205-793-9

151-56-4

Flam. Liq. 2

Carc. 1B

Muta. 1B

Acute Tox. 2 *

Acute Tox. 1

Acute Tox. 2 *

Skin Corr. 1B

Aquatic Chronic 2

H225

H350

H340

H330

H310

H300

H314

H411

GHS02

GHS06

GHS08

GHS05

GHS09

Dgr

H225

H350

H340

H330

H310

H300

H314

H411

 

 

D

613-002-00-7

pyridine

203-809-9

110-86-1

Flam. Liq. 2

Acute Tox. 4 *

Acute Tox. 4 *

Acute Tox. 4 *

H225

H332

H312

H302

GHS02

GHS07

Dgr

H225

H332

H312

H302

 

*

 

▼M1

613-003-00-2

1,2,3,4-tetranitrocarbazole

6202-15-9

Expl. 1.1

Acute Tox. 4 *

Acute Tox. 4 *

Acute Tox. 4 *

H201

H332

H312

H302

GHS01

GHS07

Dgr

H201

H332

H312

H302

 

 

 

▼B

613-004-00-8

crimidine (ISO);

2-chloro-6-methylpyrimidin-4-yldimethylamine

208-622-6

535-89-7

Acute Tox. 2 *

H300

GHS06

Dgr

H300

 

 

 

613-007-00-4

desmetryne (ISO);

6-isopropylamino-2-methylamino-4-methylthio-1,3,5-triazine

213-800-1

1014-69-3

Acute Tox. 4 *

Acute Tox. 4 *

Aquatic Acute 1

Aquatic Chronic 1

H312

H302

H400

H410

GHS07

GHS09

Wng

H312

H302

H410

 

 

 

613-008-00-X

dazomet (ISO);

tetrahydro-3,5-dimethyl-1,3,5-thiadiazine-2-thione

208-576-7

533-74-4

Acute Tox. 4 *

Eye Irrit. 2

Aquatic Acute 1

Aquatic Chronic 1

H302

H319

H400

H410

GHS07

GHS09

Wng

H302

H319

H410

 

 

 

613-009-00-5

2,4,6-trichloro-1,3,5-triazine;

cyanuric chloride

203-614-9

108-77-0

Acute Tox. 2 *

Acute Tox. 4 *

Skin Corr. 1B

Skin Sens. 1

H330

H302

H314

H317

GHS06

GHS05

Dgr

H330

H302

H314

H317

EUH014

STOT SE 3; H335: C ≥ 5 %

 

▼M6

613-010-00-0

ametryn (ISO);

N-ethyl-N'-isopropyl-6-(methylthio)-1,3,5-triazine-2,4-diamine

212-634-7

834-12-8

Acute Tox. 4 *

Aquatic Acute 1

Aquatic Chronic 1

H302

H400

H410

GHS07

GHS09

Wng

H302

H410

 

M = 100

 

▼B

613-011-00-6

amitrole (ISO);

1,2,4-triazol-3-ylamine

200-521-5

61-82-5

Repr. 2

STOT RE 2 *

Aquatic Chronic 2

H361d ***

H373 **

H411

GHS08

GHS09

Wng

H361d ***

H373 **

H411

 

 

 

613-012-00-1

bentazone (ISO);

3-isopropyl-2,1,3-benzothiadiazine-4-one-2,2-dioxide

246-585-8

25057-89-0

Acute Tox. 4 *

Eye Irrit. 2

Skin Sens. 1

Aquatic Chronic 3

H302

H319

H317

H412

GHS07

Wng

H302

H319

H317

H412

 

 

 

613-013-00-7

cyanazine (ISO);

2-(4-chloro-6-ethylamino-1,3,5-triazine-2-ylamino)-2-methylpropionitrile

244-544-9

21725-46-2

Acute Tox. 4 *

Aquatic Acute 1

Aquatic Chronic 1

H302

H400

H410

GHS07

GHS09

Wng

H302

H410

 

 

 

613-014-00-2

ethoxyquin(ISO);

6-ethoxy-1,2-dihydro-2,2,4-trimethylquinoline

202-075-7

91-53-2

Acute Tox. 4 *

H302

GHS07

Wng

H302

 

 

 

613-015-00-8

fenazaflor (ISO);

phenyl 5,6-dichloro-2-trifluoromethylbenzimidazole-1-carboxylate

238-134-9

14255-88-0

Acute Tox. 4 *

Acute Tox. 4 *

Aquatic Acute 1

Aquatic Chronic 1

H312

H302

H400

H410

GHS07

GHS09

Wng

H312

H302

H410

 

 

 

▼M3

613-016-00-3

fuberidazole (ISO);

2-(2-furyl)-1H-benzimidazole

223-404-0

3878-19-1

Carc. 2

Acute Tox. 4

STOT RE 2

Skin Sens. 1

Aquatic Acute 1

Aquatic Chronic 1

H351

H302

H373 (süda)

H317

H400

H410

GHS07

GHS08

GHS09

Wng

H351

H302

H373 (süda)

H317

H410

 

M = 1

 

▼B

613-017-00-9

bis (8-hydroxyquinolinium) sulphate

205-137-1

134-31-6

Acute Tox. 4 *

H302

GHS07

Wng

H302

 

 

 

613-018-00-4

morfamquat (ISO);

1,1'-bis(3,5-dimethylmorpholinocarbonylmethyl)-4,4'-bipyridilium ion

7411-47-4

Acute Tox. 4 *

Eye Irrit. 2

STOT SE 3

Skin Irrit. 2

Aquatic Chronic 3

H302

H319

H335

H315

H412

GHS07

Wng

H302

H319

H335

H315

H412

 

 

 

613-019-00-X

thioquinox(ISO);

2-thio-1,3-dithiolo(4,5,b)quinoxaline

202-272-8

93-75-4

Acute Tox. 4 *

H302

GHS07

Wng

H302

 

 

 

613-020-00-5

tridemorph (ISO);

2,6-dimethyl-4-tridecylmorpholine

246-347-3

24602-86-6

Repr. 1B

Acute Tox. 4 *

Acute Tox. 4 *

Skin Irrit. 2

Aquatic Acute 1

Aquatic Chronic 1

H360D ***

H332

H302

H315

H400

H410

GHS08

GHS07

GHS09

Dgr

H360D ***

H332

H302

H315

H410

 

 

 

613-021-00-0

dithianon (ISO);

5,10-dihydro-5,10-dioxonaphtho(2,3-b)(1,4)dithiazine-2,3-dicarbonitrile

222-098-6

3347-22-6

Acute Tox. 4 *

Aquatic Acute 1

Aquatic Chronic 1

H302

H400

H410

GHS07

GHS09

Wng

H302

H410

 

 

 

613-022-00-6

pyrethrins including cinerins, with the exception of those specified elsewhere in this Annex

Acute Tox. 4 *

Acute Tox. 4 *

Acute Tox. 4 *

Aquatic Acute 1

Aquatic Chronic 1

H332

H312

H302

H400

H410

GHS07

GHS09

Wng

H332

H312

H302

H410

 

 

A

613-023-00-1

2-methyl-4-oxo-3-(penta-2,4-dienyl)cyclopent-2-enyl [1R-[1α[S*(Z)],3β]]-chrysanthemate;

pyrethrin I

204-455-8

121-21-1

Acute Tox. 4 *

Acute Tox. 4 *

Acute Tox. 4 *

Aquatic Acute 1

Aquatic Chronic 1

H332

H312

H302

H400

H410

GHS07

GHS09

Wng

H332

H312

H302

H410

 

 

 

613-024-00-7

2-methyl-4-oxo-3-(penta-2,4-dienyl)cyclopent-2-enyl[1R-[1α[S*(Z)](3β)]]-3-(3-methoxy-2-methyl-3-oxoprop-1-enyl)-2,2-dimethylcyclopropanecarboxylate;

pyrethrin II

204-462-6

121-29-9

Acute Tox. 4 *

Acute Tox. 4 *

Acute Tox. 4 *

Aquatic Acute 1

Aquatic Chronic 1

H332

H312

H302

H400

H410

GHS07

GHS09

Wng

H332

H312

H302

H410

 

 

 

613-025-00-2

cinerin I;

3-(but-2-enyl)-2-methyl-4-oxocyclopent-2-enyl 2,2-dimethyl-3-(2-methylprop-1-enyl)cyclopropanecarboxylate

246-948-0

25402-06-6

Acute Tox. 4 *

Aquatic Acute 1

Aquatic Chronic 1

H302

H400

H410

GHS07

GHS09

Wng

H302

H410

 

 

 

613-026-00-8

cinerin II;

3-(but-2-enyl)-2-methyl-4-oxocyclopent-2-enyl 2,2-dimethyl-3-(3-methoxy-2-methyl-3-oxoprop-1-enyl)cyclopropanecarboxylate

204-454-2

121-20-0

Acute Tox. 4 *

Aquatic Acute 1

Aquatic Chronic 1

H302

H400

H410

GHS07

GHS09

Wng

H302

H410

 

 

 

613-027-00-3

piperidine

203-813-0

110-89-4

Flam. Liq. 2

Acute Tox. 3 *

Acute Tox. 3 *

Skin Corr. 1B

H225

H331

H311

H314

GHS02

GHS06

GHS05

Dgr

H225

H331

H311

H314

 

*

 

613-028-00-9

morpholine

203-815-1

110-91-8

Flam. Liq. 3

Acute Tox. 4 *

Acute Tox. 4 *

Acute Tox. 4 *

Skin Corr. 1B

H226

H332

H312

H302

H314

GHS02

GHS05

GHS07

Dg

H226

H332

H312

H302

H314

 

 

 

613-029-00-4

dichloro-1,3,5-triazinetrione;

dichloroisocyanuric acid

220-487-5

2782-57-2

Ox. Sol. 2

Acute Tox. 4 *

Eye Irrit. 2

STOT SE 3

Aquatic Acute 1

Aquatic Chronic 1

H272

H302

H319

H335

H400

H410

GHS03

GHS07

GHS09

Dgr

H272

H302

H319

H335

H410

EUH031

 

T

▼M1

613-030-00-X

troclosene potassium; [1]

troclosene sodium [2]

218-828-8 [1]

220-767-7 [2]

2244-21-5 [1]

2893-78-9 [2]

Ox. Sol. 2

Acute Tox. 4 *

Eye Irrit. 2

STOT SE 3

Aquatic Acute 1

Aquatic Chronic 1

H272

H302

H319

H335

H400

H410

GHS03

GHS07

GHS09

Dgr

H272

H302

H319

H335

H410

EUH031

*

STOT SE 3; H335: C ≥ 10 %

EUH031: C ≥ 10 %

G

▼B

613-030-01-7

troclosene sodium, dihydrate

220-767-7

51580-86-0

Acute Tox. 4 *

Eye Irrit. 2

STOT SE 3

Aquatic Acute 1

Aquatic Chronic 1

H302

H319

H335

H400

H410

GHS07

GHS09

Wng

H302

H319

H335

H410

EUH031

 

 

613-031-00-5

symclosene;

trichloroisocyanuric acid;

trichloro-1,3,5-triazinetrion

201-782-8

87-90-1

Ox. Sol. 2

Acute Tox. 4 *

Eye Irrit. 2

STOT SE 3

Aquatic Acute 1

Aquatic Chronic 1

H272

H302

H319

H335

H400

H410

GHS03

GHS07

GHS09

Dgr

H272

H302

H319

H335

H410

EUH031

 

 

613-032-00-0

methyl-2,3,5,6-tetrachloro-4-pyridylsulphone;

2,3,5,6-tetrachloro-4-(methylsulphonyl)pyridine

236-035-5

13108-52-6

Acute Tox. 4 *

Acute Tox. 4 *

Eye Irrit. 2

Skin Sens. 1

H312

H302

H319

H317

GHS07

Wng

H312

H302

H319

H317

 

 

 

613-033-00-6

2-methylaziridine;

propyleneimine

200-878-7

75-55-8

Flam. Liq. 2

Carc. 1B

Acute Tox. 2 *

Acute Tox. 1

Acute Tox. 2 *

Eye Dam. 1

Aquatic Chronic 2

H225

H350

H330

H310

H300

H318

H411

GHS02

GHS06

GHS08

GHS05

GHS09

Dgr

H225

H350

H330

H310

H300

H318

H411

 

Carc. 1B; H350: C ≥ 0,01 %

 

613-034-00-1

1,2-dimethylimidazole

217-101-2

1739-84-0

Acute Tox. 4 *

Skin Irrit. 2

Eye Dam. 1

H302

H315

H318

GHS05

GHS07

Dgr

H302

H315

H318

 

 

 

613-035-00-7

1-methylimidazole

210-484-7

616-47-7

Acute Tox. 4 *

Acute Tox. 4 *

Skin Corr. 1B

H312

H302

H314

GHS05

GHS07

Dgr

H312

H302

H314

 

 

 

613-036-00-2

2-methylpyridine;

2-picoline

203-643-7

109-06-8

Flam. Liq. 3

Acute Tox. 4 *

Acute Tox. 4 *

Acute Tox. 4 *

Eye Irrit. 2

STOT SE 3

H226

H332

H312

H302

H319

H335

GHS02

GHS07

Wng

H226

H332

H312

H302

H319

H335

 

 

 

613-037-00-8

4-methylpyridine;

4-picoline

203-626-4

108-89-4

Flam. Liq. 3

Acute Tox. 3 *

Acute Tox. 4 *

Acute Tox. 4 *

Eye Irrit. 2

STOT SE 3

Skin Irrit. 2

H226

H311

H332

H302

H319

H335

H315

GHS02

GHS06

Dgr

H226

H311

H332

H302

H319

H335

H315

 

 

 

613-038-00-3

6-phenyl-1,3,5-triazine-2,4-diyldiamine;

6-phenyl-1,3,5-triazine-2,4-diamine;

benzoguanamine

202-095-6

91-76-9

Acute Tox. 4 *

Aquatic Chronic 3

H302

H412

GHS07

Wng

H302

H412

 

 

 

613-039-00-9

ethylene thiourea;

imidazolidine-2-thione;

2-imidazoline-2-thiol

202-506-9

96-45-7

Repr. 1B

Acute Tox. 4 *

H360D ***

H302

GHS08

GHS07

Dgr

H360D ***

H302

 

 

 

613-040-00-4

azaconazole (ISO);

1-{[2-(2,4-dichlorophenyl)-1,3-dioxolan-2-yl]methyl}-1H—1,2.4-triazole

262-102-3

60207-31-0

Acute Tox. 4 *

H302

GHS07

Wng

H302

 

 

 

613-041-00-X

morpholine-4-carbonyl chloride

239-213-0

15159-40-7

Carc. 2

Eye Irrit. 2

Skin Irrit. 2

H351

H319

H315

GHS08

Wng

H351

H319

H315

EUH014

 

 

▼M11

613-042-00-5

imasaliil (ISO); 1-[2-(allüüloksü)-2-(2,4-diklorofenüül)etüül]-1H-imidasool

252-615-0

35554-44-0

Carc. 2

Acute Tox. 3

Acute Tox. 4

Eye Dam. 1

Aquatic Chronic 1

H351

H301

H332

H318

H410

GHS08

GHS06

GHS05

GHS09

Dgr

H351

H301

H332

H318

H410

 

M = 10

 

▼B

613-043-00-0

imazalil sulphate (ISO) powder;

1- [2-(allyloxy)ethyl-2-(2,4-dichlorophenyl)]-1H-imidazolium hydrogen sulphate; [1]

(±)-1- [2-(allyloxy)ethyl-2-(2,4-dichlorophenyl)]-1H-imidazolium hydrogen sulphate [2]

261-351-5 [1]

281-291-3 [2]

58594-72-2 [1]

83918-57-4 [2]

Acute Tox. 4 *

Skin Sens. 1

Aquatic Acute 1

Aquatic Chronic 1

H302

H317

H400

H410

GHS07

GHS09

Wng

H302

H317

H410

 

 

 

613-043-01-8

imazalil sulphate (ISO), aqueous solution;

1- [2-(allyloxy)ethyl-2-(2,4-dichlorophenyl)]-1H-imidazolium hydrogen sulphate; [1]

(±)-1- [2-(allyloxy)ethyl-2-(2,4-dichlorophenyl)]-1H-imidazolium hydrogen sulphate [2]

261-351-5 [1]

281-291-3 [2]

58594-72-2 [1]

83918-57-4 [2]

Acute Tox. 4 *

Skin Corr. 1B

Skin Sens. 1

Aquatic Acute 1

Aquatic Chronic 1

H302

H314

H317

H400

H410

GHS05

GHS07

GHS09

Wng

H302

H314

H317

H410

 

Skin Corr. 1B; H314: C ≥ 50 %

Skin Irrit. 2; H315: 30 % ≤ C < 50 %

Eye Dam. 1; H318: 15 % ≤ C < 50 %

Eye Irrit. 2; H319: 5 % ≤ C < 15 %

 

▼M1

613-044-00-6

captan (ISO);

1,2,3,6-tetrahydro-N-(trichloromethylthio)phthalimide

205-087-0

133-06-2

Carc. 2

Acute Tox. 3 *

Eye Dam. 1

Skin Sens. 1

Aquatic Acute 1

H351

H331

H318

H317

H400

GHS06

GHS05

GHS08

GHS09

Dgr

H351

H331

H318

H317

H400

 

M=10

 

613-045-00-1

folpet (ISO);

N-(trichloromethylthio)phthalimide

205-088-6

133-07-3

Carc. 2

Acute Tox. 4 *

Eye Irrit. 2

Skin Sens. 1

Aquatic Acute 1

H351

H332

H319

H317

H400

GHS08

GHS07

GHS09

Wng

H351

H332

H319

H317

H400

 

M=10

 

▼B

613-046-00-7

captafol (ISO);

1,2,3,6-tetrahydro-N-(1,1,2,2-tetrachloroethylthio)phthalimide

219-363-3

2425-06-1

Carc. 1B

Skin Sens. 1

Aquatic Acute 1

Aquatic Chronic 1

H350

H317

H400

H410

GHS08

GHS09

Dgr

H350

H317

H410

 

 

 

613-047-00-2

1-dimethylcarbamoyl-5-methylpyrazol-3-yl dimethylcarbamate;

dimetilan (ISO)

211-420-0

644-64-4

Acute Tox. 3 *

Acute Tox. 4 *

Aquatic Acute 1

Aquatic Chronic 1

H301

H312

H400

H410

GHS06

GHS09

Dgr

H301

H312

H410

 

 

 

613-048-00-8

carbendazim (ISO);

methyl benzimidazol-2-ylcarbamate

234-232-0

10605-21-7

Muta. 1B

Repr. 1B

Aquatic Acute 1

Aquatic Chronic 1

H340

H360FD

H400

H410

GHS08

GHS09

Dgr

H340

H360FD

H410

 

 

 

613-049-00-3

benomyl (ISO);

methyl 1-(butylcarbamoyl)benzimidazol-2-ylcarbamate

241-775-7

17804-35-2

Muta. 1B

Repr. 1B

STOT SE 3

Skin Irrit. 2

Skin Sens. 1

Aquatic Acute 1

Aquatic Chronic 1

H340

H360FD

H335

H315

H317

H400

H410

GHS08

GHS07

GHS09

Dgr

H340

H360FD

H335

H315

H317

H410

 

M=10

 

613-050-00-9

carbadox (INN);

methyl 3-(quinoxalin-2-ylmethylene)carbazate 1,4-dioxide;

2-(methoxycarbonylhydrazonomethyl)quinoxaline 1,4-dioxide

229-879-0

6804-07-5

Flam. Sol. 1

Carc. 1B

Acute Tox. 4 *

H228

H350

H302

GHS02

GHS08

GHS07

Dgr

H228

H350

H302

 

 

T

613-051-00-4

molinate (ISO);

S-ethyl 1-perhydroazepinecarbothioate;

S-ethyl perhydroazepine-1-carbothioate

218-661-0

2212-67-1

Carc. 2

Repr. 2

Acute Tox. 4 *

Acute Tox. 4 *

STOT RE 2 *

Skin Sens. 1

Aquatic Acute 1

Aquatic Chronic 1

H351

H361f ***

H332

H302

H373 **

H317

H400

H410

GHS08

GHS07

GHS09

Wng

H351

H361f ***

H332

H302

H373 **

H317

H410

 

M=100

 

613-052-00-X

trifenmorph (ISO);

4-tritylmorpholine

215-812-2

1420-06-0

Acute Tox. 4 *

Aquatic Acute 1

Aquatic Chronic 1

H302

H400

H410

GHS07

GHS09

Wng

H302

H410

 

 

 

613-053-00-5

anilazine (ISO);

2-chloro-N-(4,6-dichloro-1,3,5-triazin-2-yl)aniline

202-910-5

101-05-3

Eye Irrit. 2

Skin Irrit. 2

Aquatic Acute 1

Aquatic Chronic 1

H319

H315

H400

H410

GHS07

GHS09

Wng

H319

H315

H410

 

 

 

613-054-00-0

thiabendazol (ISO);

2-(thiazole-4-yl)benzimidazole

205-725-8

148-79-8

Aquatic Acute 1

Aquatic Chronic 1

H400

H410

GHS09

Wng

H410

 

 

 

613-056-00-1

1,2-dimethyl-3,5-diphenylpyrazolium methylsulphate;

difenzoquat methyl sulfate

256-152-5

43222-48-6

Acute Tox. 4 *

Aquatic Acute 1

Aquatic Chronic 1

H302

H400

H410

GHS09

Wng

H302

H410

 

 

 

▼M11

613-057-00-7

dodemorf (ISO); 4-tsüklododetsüül-2,6-dimetüülmorfoliin

216-474-9

1593-77-7

Repr. 2

STOT RE 2

Skin Corr. 1C

Skin Sens. 1 A

Aquatic Acute 1

Aquatic Chronic 1

H361d

H373 (maks)

H314

H317

H400

H410

GHS08

GHS05

GHS07

GHS09

Dgr

H361d

H373 (maks)

H314

H317

H410

EUH071

M = 1

M = 1

 

▼B

613-058-00-2

permethrin (ISO);

m-phenoxybenzyl 3-(2,2-dichlorovinyl)-2,2-dimethylcyclopropanecarboxylate

258-067-9

52645-53-1

Acute Tox. 4 *

Acute Tox. 4 *

Skin Sens. 1

Aquatic Acute 1

Aquatic Chronic 1

H332

H302

H317

H400

H410

GHS07

GHS09

Wng

H332

H302

H317

H410

 

M=1000

 

613-059-00-8

profluralin (ISO);

N-(cyclopropylmethyl)-α, α,α-trifluoro-2,6-dinitro-N-propyl-p-toluidine

247-656-6

26399-36-0

Eye Irrit. 2

Aquatic Acute 1

Aquatic Chronic 1

H319

H400

H410

GHS07

GHS09

Wng

H319

H410

 

 

 

▼M1

613-060-00-3

resmethrin (ISO);

5-benzyl-3-furylmethyl (±)-cis-trans-chrysanthemate

233-940-7

10453-86-8

Acute Tox. 4 *

Aquatic Acute 1

Aquatic Chronic 1

H302

H400

H410

GHS07

GHS09

Wng

H302

H410

 

M=1000

 

▼B

613-061-00-9

6-(1α,5aβ,8aβ,9-pentahydroxy-7β-isopropyl-2β,5β,8β-trimethylperhydro-8bα,9-epoxy-5,8-ethanocyclopenta[1,2-b]indenyl) pyrrole-2-carboxylate;

ryania

239-732-2

15662-33-6

Acute Tox. 4 *

Acute Tox. 4 *

Aquatic Acute 1

Aquatic Chronic 1

H312

H302

H400

H410

GHS07

GHS09

Wng

H312

H302

H410

 

 

 

613-062-00-4

sabadilla (ISO);

veratrine

8051-02-3

Eye Irrit. 2

STOT SE 3

Skin Irrit. 2

H319

H335

H315

GHS07

Wng

H319

H335

H315

 

 

 

613-063-00-X

secbumeton (ISO);

2-sec-butylamino-4-ethylamino-6-methoxy-1,3,5-triazine

247-554-1

26259-45-0

Acute Tox. 4 *

Eye Irrit. 2

Aquatic Acute 1

Aquatic Chronic 1

H302

H319

H400

H410

GHS07

GHS09

Wng

H302

H319

H410

 

 

 

613-064-00-5

5-(3,6,9-trioxa-2-undecyloxy)benzo(d)-1,3-dioxolane;

sesamex

51-14-9

Acute Tox. 4 *

H302

GHS07

Wng

H302

 

 

 

613-065-00-0

simetryn (ISO);

2,4-bis(ethylamino)-6-methylthio-1,3,5-triazine

213-801-7

1014-70-6

Acute Tox. 4 *

Aquatic Acute 1

Aquatic Chronic 1

H302

H400

H410

GHS07

GHS09

Wng

H302

H410

 

 

 

613-066-00-6

terbumeton (ISO);

2-tert-butylamino-4-ethylamino-6-methoxy-1,3,5-triazine

251-637-8

33693-04-8

Acute Tox. 4 *

Aquatic Acute 1

Aquatic Chronic 1

H302

H400

H410

GHS07

GHS09

Wng

H302

H410

 

 

 

613-067-00-1

propazine(ISO);

2-chloro-4,6-bis(isopropylamino)-1,3,5-triazine

205-359-9

139-40-2

Carc. 2

Aquatic Acute 1

Aquatic Chronic 1

H351

H400

H410

GHS08

GHS09

Wng

H351

H410

 

 

 

613-068-00-7

atrazine (ISO);

2-chloro-4-ethylamine-6-isopropylamine-1,3,5-triazine

217-617-8

1912-24-9

STOT RE 2 *

Skin Sens. 1

Aquatic Acute 1

Aquatic Chronic 1

H373 **

H317

H400

H410

GHS08

GHS09

Wng

H373 **

H317

H410

 

 

 

613-069-00-2

ε-caprolactam

203-313-2

105-60-2

Acute Tox. 4 *

Acute Tox. 4 *

Eye Irrit. 2

STOT SE 3

Skin Irrit. 2

H332

H302

H319

H335

H315

GHS07

Wng

H332

H302

H319

H335

H315

 

 

 

613-070-00-8

propylenethiourea

2122-19-2

Repr. 2

Acute Tox. 4 *

Aquatic Chronic 3

H361d ***

H302

H412

GHS08

GHS07

Wng

H361d ***

H302

H412

 

 

 

613-071-00-3

2-fluoro-5-trifluoromethylpyridine

400-290-2

69045-82-5

Flam. Liq. 3

Skin Sens. 1

Aquatic Chronic 3

H226

H317

H412

GHS02

GHS07

Wng

H226

H317

H412

 

 

 

613-072-00-9

N,N-bis(2-ethylhexyl)-((1,2,4-triazol-1-yl)methyl)amine

401-280-0

91273-04-0

Skin Corr. 1B

Skin Sens. 1

Aquatic Chronic 2

H314

H317

H411

GHS05

GHS07

GHS09

Dgr

H314

H317

H411

 

 

 

613-073-00-4

N,N-dimethyl-2-(3-(4-chlorophenyl)-4,5-dihydropyrazol-1-ylphenylsulphonyl)ethylamine

401-410-6

10357-99-0

STOT RE 2 *

Skin Sens. 1

Aquatic Chronic 2

H373 **

H317

H411

GHS08

GHS09

Wng

H373 **

H317

H411

 

 

 

613-074-00-X

3-(3-methylpent-3-yl)isoxazol-5-ylamine

401-460-9

82560-06-3

Acute Tox. 3 *

Acute Tox. 3 *

Eye Dam. 1

Aquatic Chronic 3

H331

H301

H318

H412

GHS06

GHS05

Dgr

H331

H301

H318

H412

 

 

 

613-075-00-5

1,3-dichloro-5-ethyl-5-methylimidazolidine-2,4-dione

401-570-7

89415-87-2

Ox. Sol. 1 ****

Acute Tox. 3 *

Skin Corr. 1B

Acute Tox. 4 *

Skin Sens. 1

Aquatic Acute 1

H271

H331

H314

H302

H317

H400

GHS03

GHS06

GHS05

GHS09

Dgr

H271

H331

H314

H302

H317

H400

 

 

 

613-076-00-0

3-chloro-5-trifluoromethyl-2-pyridylamine

401-670-0

79456-26-1

Acute Tox. 4 *

Aquatic Chronic 3

H302

H412

GHS07

Wng

H302

H412

 

 

 

613-077-00-6

reaction mass of 5-heptyl-1,2,4-triazol-3-ylamine and 5-nonyl-1,2,4-triazol-3-ylamine

401-940-8

Acute Tox. 4 *

Eye Irrit. 2

Aquatic Chronic 2

H302

H319

H411

GHS07

GHS09

Wng

H302

H319

H411

 

 

 

613-078-00-1

N,N,N,N-tetrakis(4,6-bis(butyl-(N-methyl-2,2,6,6-tetramethylpiperidin-4-yl)amino)triazin-2-yl)-4,7-diazadecane-1,10-diamine

401-990-0

106990-43-6

Skin Sens. 1

Aquatic Chronic 2

H317

H411

GHS07

GHS09

Wng

H317

H411

 

 

 

613-079-00-7

4-(1(or 4 or 5 or 6)-methyl-8,9,10-trinorborn-5-en-2-yl)pyridine, reaction mass of isomers

402-520-7

Acute Tox. 4 *

Acute Tox. 4 *

Skin Irrit. 2

Skin Sens. 1

Aquatic Acute 1

Aquatic Chronic 1

H312

H302

H315

H317

H400

H410

GHS07

GHS09

Wng

H312

H302

H315

H317

H410

 

 

 

613-080-00-2

3-(bis(2-ethylhexyl)aminomethyl)benzothiazole-2(3H)-thione

402-540-6

105254-85-1

Skin Corr. 1B

Skin Sens. 1

Aquatic Acute 1

Aquatic Chronic 1

H314

H317

H400

H410

GHS05

GHS07

GHS09

Dgr

H314

H317

H410

 

 

 

613-081-00-8

1-butyl-2-methylpyridinium bromide

402-680-8

26576-84-1

Acute Tox. 4 *

Aquatic Chronic 3

H302

H412

GHS07

Wng

H302

H412

 

 

 

613-082-00-3

2-methyl-1-pentylpyridinium bromide

402-690-2

Acute Tox. 4 (*)

Acute Tox. 4 (*)

Aquatic Chronic 3

H312

H302

H412

GHS07

Wng

H312

H302

H412

 

 

 

613-083-00-9

2-(4-(3-(4-chlorophenyl)-2-pyrazolin-1-yl)phenylsulfonyl)ethyldimethylammonium formate

402-120-2

Skin Corr. 1B

STOT RE 2 (*)

Skin Sens. 1

Aquatic Acute 1

Aquatic Chronic 1

H314

H373 (**)

H317

H400

H410

GHS08

GHS05

GHS07

GHS09

Dgr

H314

H373 (**)

H317

H410

 

 

 

613-084-00-4

2-(4-(3-(4-chlorophenyl)-4,5-dihydropyrazolyl)phenylsulphonyl)ethyldimethylammonium hydrogen phosphonate

402-490-5

106359-93-7

Eye Irrit. 2

Aquatic Acute 1

Aquatic Chronic 1

H319

H400

H410

GHS07

GHS09

Wng

H319

H410

 

 

 

613-085-00-X

reaction mass of 1,1'-(methylenebis(4,1-phenylene))dipyrrole-2,5-dione and N-(4-(4-(2,5-dioxopyrrol-1-yl)benzyl)phenyl)acetamide and 1-(4-(4-(5-oxo-2H-2-furylidenamino)benzyl)phenyl)pyrrole-2,5-dione

401-970-1

Skin Sens. 1

Aquatic Acute 1

Aquatic Chronic 1

H317

H400

H410

GHS07

GHS09

Wng

H317

H410

 

 

 

613-086-00-5

caffeine

200-362-1

58-08-2

Acute Tox. 4 (*)

H302

GHS07

Wng

H302

 

 

 

613-087-00-0

tetrahydrothiophene

203-728-9

110-01-0

Flam. Liq. 2

Acute Tox. 4 (*)

Acute Tox. 4 (*)

Acute Tox. 4 (*)

Eye Irrit. 2

Skin Irrit. 2

Aquatic Chronic 3

H225

H332

H312

H302

H319

H315

H412

GHS02

GHS07

Dgr

H225

H332

H312

H302

H319

H315

H412

 

 

 

613-088-00-6

1,2-benzisothiazol-3(2H)-one;

1,2-benzisothiazolin-3-one

220-120-9

2634-33-5

Acute Tox. 4 (*)

Skin Irrit. 2

Eye Dam. 1

Skin Sens. 1

Aquatic Acute 1

H302

H315

H318

H317

H400

GHS05

GHS07

GHS09

Dgr

H302

H315

H318

H317

H400

 

Skin Sens. 1; H317: C ≥ 0,05 %

 

613-089-00-1

diquat dibromide; [1]

diquat dichloride; [2]

6,7-dihydrodipyrido[1,2-α:2',1'-c]pyrazinediylium dihydroxide [3]

201-579-4 [1]

223-714-6 [2]

301-467-6 [3]

85-00-7 [1]

4032-26-2 [2]

94021-76-8 [3]

Acute Tox. 2 (*)

STOT RE 1

Acute Tox. 4 (*)

Eye Irrit. 2

STOT SE 3

Skin Irrit. 2

Skin Sens. 1

Aquatic Acute 1

Aquatic Chronic 1

H330

H372 (**)

H302

H319

H335

H315

H317

H400

H410

GHS06

GHS08

GHS09

Dgr

H330

H372 (**)

H302

H319

H335

H315

H317

H410

 

 

 

613-090-00-7

paraquat dichloride;

1,1-dimethyl-4,4'-bipyridinium dichloride; [1]

paraquat dimethylsulfate;

1,1-dimethyl-4,4'-bipyridinium dimethyl sulphate [2]

217-615-7 [1]

218-196-3 [2]

1910-42-5 [1]

2074-50-2 [2]

Acute Tox. 2 (*)

Acute Tox. 3 (*)

Acute Tox. 3 (*)

STOT RE 1

Eye Irrit. 2

STOT SE 3

Skin Irrit. 2

Aquatic Acute 1

Aquatic Chronic 1

H330

H311

H301

H372 (**)

H319

H335

H315

H400

H410

GHS06

GHS08

GHS09

Dgr

H330

H311

H301

H372 (**)

H319

H335

H315

H410

 

 

 

613-091-00-2

morfamquat dichloride; [1]

morfamquat sulfate [2]

225-062-8 [1]

-[2]

4636-83-3 [1]

29873-36-7 [2]

Acute Tox. 4 (*)

Eye Irrit. 2

STOT SE 3

Skin Irrit. 2

Aquatic Chronic 3

H302

H319

H335

H315

H412

GHS07

Wng

H302

H319

H335

H315

H412

 

 

 

613-092-00-8

1,10-phenanthroline

200-629-2

66-71-7

Acute Tox. 3 (*)

Aquatic Acute 1

Aquatic Chronic 1

H301

H400

H410

GHS06

GHS09

Dgr

H301

H410

 

 

 

613-093-00-3

hexasodium 6,13-dichloro-3,10-bis((4-(2,5-disulfonatoanilino)-6-fluoro-1,3,5-triazin-2-ylamino)prop-3-ylamino)-5,12-dioxa-7,14-diazapentacene-4,11-disulfonate

400-050-7

85153-92-0

Resp. Sens. 1

Skin Sens. 1

H334

H317

GHS08

Dgr

H334

H317

 

 

 

613-094-00-9

4-methoxy-N,6-dimethyl-1,3,5-triazin-2-ylamine

401-360-5

5248-39-5

Acute Tox. 4 (*)

STOT RE 2 (*)

H302

H373 (**)

GHS08

GHS07

Wng

H302

H373 (**)

 

 

 

613-095-00-4

sodium 3-(2H-benzotriazol-2-yl)-5-sec-butyl-4-hydroxybenzenesulfonate

403-080-9

92484-48-5

Eye Dam. 1

H318

GHS05

Dgr

H318

 

 

 

613-096-00-X

2-amino-6-ethoxy-4-methylamino-1,3,5-triazine

403-580-7

62096-63-3

Acute Tox. 4 (*)

H302

GHS07

Wng

H302

 

 

 

613-097-00-5

7-amino-3-((5-carboxymethyl-4-methyl-1,3-thiazol-2-ylthio)methyl)-8-oxo-5-thia-1-azabicyclo(4.2.0)oct-2-ene-2-carboxylic acid

403-690-5

111298-82-9

Resp. Sens. 1

Skin Sens. 1

Aquatic Chronic 3

H334

H317

H412

GHS08

Dgr

H334

H317

H412

 

 

 

613-098-00-0

N-(n-octyl)-2-pyrrolidone

403-700-8

2687-94-7

Skin Corr. 1B

Aquatic Chronic 2

H314

H411

GHS05

GHS09

Dgr

H314

H411

 

 

 

613-099-00-6

1-dodecyl-2-pyrrolidone

403-730-1

2687-96-9

Skin Corr. 1B

Skin Sens. 1

Aquatic Acute 1

Aquatic Chronic 1

H314

H317

H400

H410

GHS05

GHS07

GHS09

Dgr

H314

H317

H410

 

 

 

613-100-00-X

2,9-bis(3-(diethylamino)propylsulfamoyl)quino(2,3-b)acridine-7,14-dione

404-230-6

Skin Sens. 1

Aquatic Chronic 4

H317

H413

GHS07

Wng

H317

H413

 

 

 

613-101-00-5

N-tert-pentyl-2-benzothiazolesulfenamide

404-380-2

110799-28-5

Skin Sens. 1

Aquatic Chronic 3

H317

H412

GHS07

Wng

H317

H412

 

 

 

613-102-00-0

dimethomorph (ISO);

4-(3-(4-chlorophenyl)-3-(3,4-dimethoxyphenyl)acryloyl)morpholine

404-200-2

110488-70-5

Aquatic Chronic 2

H411

GHS09

H411

 

 

 

613-103-00-6

sodium 5-n-butylbenzotriazole

404-450-2

118685-34-0

Acute Tox. 4 (*)

Skin Corr. 1B

Skin Sens. 1

Aquatic Chronic 2

H302

H314

H317

H411

GHS05

GHS07

GHS09

Dgr

H302

H314

H317

H411

 

 

 

613-104-00-1

5-tert-butyl-3-isoxazolylamine hydrochloride

404-840-2

Acute Tox. 4 (*)

STOT RE 2 (*)

Eye Dam. 1

Aquatic Chronic 3

H302

H373 (**)

H318

H412

GHS08

GHS05

GHS07

Dgr

H302

H373 (**)

H318

H412

 

 

 

613-105-00-7

hexakis(tetramethylammonium) 4,4'-vinylenebis((3-sulfonato-4,1-phenylene)imino(6-morpholino-1,3,5-triazine-4,2-diyl)imino)bis(5-hydroxy-6-phenylazonaphthalene-2,7-disulfonate)

405-160-9

124537-30-0

Acute Tox. 3 (*)

Skin Sens. 1

Aquatic Chronic 3

H301

H317

H412

GHS06

Dgr

H301

H317

H412

 

 

 

613-106-00-2

tetrapotassium 2-(4-(5-(1-(2,5-disulfonatophenyl)-3-ethoxycarbonyl-5-hydroxypyrazol-4-yl)penta-2,4-dienylidene)-3-ethoxycarbonyl-5-oxo-2-pyrazolin-1-yl)benzene-1,4-disulfonate

405-240-3

Skin Sens. 1

H317

GHS07

Wng

H317

 

 

 

613-107-00-8

hexasodium 2,2'-vinylenebis((3-sulfonato-4,1-phenylene)imino(6-(N-cyanoethyl-N-(2-hydroxypropyl)amino)-1,3,5-triazine-4,2-diyl)imino)dibenzene-1,4-disulfonate

405-280-1

76508-02-6

Eye Irrit. 2

H319

GHS07

Wng

H319

 

 

 

613-108-00-3

benzothiazole-2-thiol

205-736-8

149-30-4

Skin Sens. 1

Aquatic Acute 1

Aquatic Chronic 1

H317

H400

H410

GHS07

GHS09

Wng

H317

H410

 

 

 

613-109-00-9

bis(piperidinothiocarbonyl) disulphide

202-328-1

94-37-1

Eye Irrit. 2

STOT SE 3

Skin Irrit. 2

Skin Sens. 1

H319

H335

H315

H317

GHS07

Wng

H319

H335

H315

H317

 

 

 

613-110-00-4

dimepiperate (ISO);

S-(1-methyl-1-phenylethyl) piperidine-1-carbothioate

262-784-2

61432-55-1

Acute Tox. 4 (*)

Aquatic Chronic 2

H302

H411

GHS07

GHS09

Wng

H302

H411

 

 

 

613-111-00-X

1,2,4-triazole

206-022-9

288-88-0

Repr. 2

Acute Tox. 4 (*)

Eye Irrit. 2

H361d (***)

H302

H319

GHS08

GHS07

Wng

H361d (***)

H302

H319

 

 

 

613-112-00-5

octhilinone (ISO);

2-octyl-2H-isothiazol-3-one

247-761-7

26530-20-1

Acute Tox. 3 (*)

Acute Tox. 3 (*)

Acute Tox. 4 (*)

Skin Corr. 1B

Skin Sens. 1

Aquatic Acute 1

Aquatic Chronic 1

H331

H311

H302

H314

H317

H400

H410

GHS06

GHS05

GHS09

Dgr

H331

H311

H302

H314

H317

H410

 

Skin Sens. 1; H317: C ≥ 0,05 %

 

613-113-00-0

2-(morpholinothio)benzothiazole

203-052-4

102-77-2

Eye Irrit. 2

Skin Irrit. 2

Skin Sens. 1

Aquatic Chronic 2

H319

H315

H317

H411

GHS07

GHS09

Wng

H319

H315

H317

H411

 

 

 

613-114-00-6

2,2',2"-(hexahydro-1,3,5-triazine-1,3,5-triyl)triethanol;

1,3,5-tris(2-hydroxyethyl)hexahydro-1,3,5-triazine

225-208-0

4719-04-4

Acute Tox. 4 (*)

Skin Sens. 1

H302

H317

GHS07

Wng

H302

H317

 

Skin Sens. 1; H317: C ≥ 0,1 %

 

613-115-00-1

hymexazol (ISO);

3-hydroxy-5-methylisoxazole

233-000-6

10004-44-1

Acute Tox. 4 (*)

Eye Dam. 1

Aquatic Chronic 3

H302

H318

H412

GHS05

GHS07

Dgr

H302

H318

H412

 

 

 

▼M1

613-116-00-7

tolylfluanid (ISO);

dichloro-N-[(dimethylamino)sulphonyl]fluoro-N-(p-tolyl)methanesulphenamide;

[containing ≥ 0,1 % (w/w) of particles with an aerodynamic diameter of below 50 μm]

211-986-9

731-27-1

Acute Tox. 2 *

STOT RE 1

Eye Irrit. 2

STOT SE 3

Skin Irrit. 2

Skin Sens. 1

Aquatic Acute 1

H330

H372**

H319

H335

H315

H317

H400

GHS06

GHS08

GHS09

Dgr

H330

H372**

H319

H335

H315

H317

H400

 

M=10

 

▼M1

613-116-01-4

tolylfluanid (ISO);

dichloro-N-[(dimethylamino)sulphonyl]fluoro-N-(p-tolyl)methanesulphenamide;

[containing < 0,1 % (w/w) of particles with an aerodynamic diameter of below 50 μm]

211-986-9

731-27-1

Eye Irrit. 2

STOT SE 3

Skin Irrit. 2

Skin Sens. 1

Aquatic Acute 1

H319

H335

H315

H317

H400

GHS07

GHS09

Wng

H319

H335

H315

H317

H400

 

M=10

 

▼B

613-117-00-2

diniconazole (ISO);

(E)-β-[(2,4-dichlorophenyl)methylene]-α-(1,1-dimethylethyl)-1H-1,2,4-triazol-1-ethanol;

(E)-(RS)-1-(2,4-dichlorophenyl)-4,4-dimethyl-2-(1H-1,2,4-triazol-1-yl)pent-1-en-3-ol

76714-88-0

Acute Tox. 4 (*)

Aquatic Acute 1

Aquatic Chronic 1

H302

H400

H410

GHS07

GHS09

Wng

H302

H410

 

 

 

613-118-00-8

flubenzimine (ISO);

N-[3-phenyl-4,5-bis[(trifluoromethyl)imino]thiazolidin-2-ylidene]aniline

253-703-1

37893-02-0

Eye Irrit. 2

Aquatic Acute 1

Aquatic Chronic 1

H319

H400

H410

GHS07

GHS09

Wng

H319

H410

 

 

 

613-119-00-3

(benzothiazol-2-ylthio)methyl thiocyanate;

TCMTB

244-445-0

21564-17-0

Acute Tox. 2 (*)

Acute Tox. 4 (*)

Eye Irrit. 2

Skin Irrit. 2

Skin Sens. 1

Aquatic Acute 1

Aquatic Chronic 1

H330

H302

H319

H315

H317

H400

H410

GHS06

GHS09

Dgr

H330

H302

H319

H315

H317

H410

 

 

 

▼M6

613-120-00-9

bioresmethrin (ISO);

(5-benzyl-3-furyl)methyl (1R)-2,2-dimethyl-3-(2-methylprop-1-en-1-yl)cyclopropanecarboxylate

249-014-0

28434-01-7

Aquatic Acute 1

Aquatic Chronic 1

H400

H410

GHS09

Wng

H410

 

M = 1000

 

▼B

613-121-00-4

chlorsulfuron (ISO);

2-chloro-N-[[(4-methoxy-6-methyl-1,3,5-triazin-2-yl)amino]carbonyl]benzenesulphonamide

265-268-5

64902-72-3

Aquatic Acute 1

Aquatic Chronic 1

H400

H410

GHS09

Wng

H410

 

 

 

613-122-00-X

diclobutrazole (ISO);

(R*, R*)-(±)-β-[(2,4-dichlorophenyl)methyl]-α-(1,1-dimethylethyl)-1H-1,2,4-triazole-1-ethanol;

(2RS, 3RS)-1-(2,4-dichlorophenyl)-4,4-dimethyl-2-(1H-1,2,4-triazol-1yl)pentan-3-ol

75736-33-3

Eye Irrit. 2

Aquatic Chronic 2

H319

H411

GHS07

GHS09

Wng

H319

H411

 

 

 

613-123-00-5

5,6-dihydro-3H-imidazo[2,1-c]-1,2,4-dithiazole-3-thione;

etem

251-684-4

33813-20-6

Acute Tox. 4 (*)

Aquatic Acute 1

Aquatic Chronic 1

H302

H400

H410

GHS07

GHS09

Wng

H302

H410

 

 

 

613-124-00-0

fenpropimorph (ISO);

cis-4-[3-(p-tert-butylphenyl)-2-methylpropyl]-2,6-dimethylmorpholine

266-719-9

67564-91-4

Repr. 2

Acute Tox. 4 (*)

Skin Irrit. 2

Aquatic Chronic 2

H361d (***)

H302

H315

H411

GHS08

GHS07

GHS09

Wng

H361d (***)

H302

H315

H411

 

 

 

613-125-00-6

hexythiazox(ISO);

trans-5-(4-chlorophenyl)-N-cyclohexyl-4-methyl-2-oxo-3-thiazolidine-carboxamide

78587-05-0

Aquatic Acute 1

Aquatic Chronic 1

H400

H410

GHS09

Wng

H410

 

 

 

613-126-00-1

imazapyr (ISO);

2-[4,5-dihydro-4-methyl-4-(1-methylethyl)-5-oxo-1H-imidazol-2-yl]-3-pyridine carboxylate

81334-34-1

Eye Irrit. 2

Aquatic Chronic 3

H319

H412

GHS07

Wng

H319

H412

 

 

 

613-127-00-7

1,1-dimethylpiperidinium chloride;

mepiquat chloride

246-147-6

24307-26-4

Acute Tox. 4 (*)

Aquatic Chronic 3

H302

H412

GHS07

Wng

H302

H412

 

 

 

613-128-00-2

prochloraz (ISO);

N-propyl-N-[2-(2,4,6-trichlorophenoxy)ethyl]-1H-imidazole-1-carboxamide

266-994-5

67747-09-5

Acute Tox. 4 (*)

Aquatic Acute 1

Aquatic Chronic 1

H302

H400

H410

GHS07

GHS09

Wng

H302

H410

 

 

 

613-129-00-8

metamitron (ISO);

4-amino-3-methyl-6-phenyl-1,2,4-triazin-5-one

255-349-3

41394-05-2

Acute Tox. 4 (*)

Aquatic Acute 1

H302

H400

GHS07

GHS09

Wng

H302

H400

 

 

 

613-131-00-9

pyroquilon (ISO);

1,2,5,6-tetrahydropyrrolo[3,2,1-ij]quinolin-4-one

57369-32-1

Acute Tox. 4 (*)

Aquatic Chronic 3

H302

H412

GHS07

Wng

H302

H412

 

 

 

613-132-00-4

hexazinone (ISO);

3-cyclohexyl-6-dimethylamino-1-methyl-1,2,3,4-tetrahydro-1,3,5-triazine-2,4-dione

257-074-4

51235-04-2

Acute Tox. 4 (*)

Eye Irrit. 2

Aquatic Acute 1

Aquatic Chronic 1

H302

H319

H400

H410

GHS07

GHS09

Wng

H302

H319

H410

 

 

 

▼M11

613-133-00-X

etridiasool (ISO) 5-etoksü-3-triklorometüül-1,2,4-tiadiasool

219-991-8

2593-15-9

Carc. 2

Acute Tox. 4

Skin Sens. 1

Aquatic Acute 1

Aquatic Chronic 1

H351

H302

H317

H400

H410

GHS08

GHS07

GHS09

Wng

H351

H302

H317

H410

 

M = 1

M = 1

 

▼B

613-134-00-5

myclobutanil(ISO);

2-(4-chlorophenyl)-2-(1H-1,2,4-triazol-1-ylmethyl)hexanenitrile

88671-89-0

Repr. 2

Acute Tox. 4 (*)

Eye Irrit. 2

Aquatic Chronic 2

H361d (***)

H302

H319

H411

GHS08

GHS07

GHS09

Wng

H361d (***)

H302

H319

H411

 

 

 

613-135-00-0

di(benzothiazol-2-yl) disulphide

204-424-9

120-78-5

Skin Sens. 1

Aquatic Acute 1

Aquatic Chronic 1

H317

H400

H410

GHS07

GHS09

Wng

H317

H410

EUH031

 

 

613-136-00-6

N-cyclohexylbenzothiazole-2-sulphenamide

202-411-2

95-33-0

Skin Sens. 1

Aquatic Acute 1

Aquatic Chronic 1

H317

H400

H410

GHS07

GHS09

Wng

H317

H410

 

 

 

613-137-00-1

methabenzthiazuron (ISO);

1-(1,3-benzothiazol-2-yl)1,3-dimethylurea

242-505-0

18691-97-9

Aquatic Acute 1

Aquatic Chronic 1

H400

H410

GHS09

Wng

H410

 

 

 

613-138-00-7

quinoxyfen (ISO);

5,7-dichloro-4-(4-fluorophenoxy)quinoline

124495-18-7

Skin Sens. 1

Aquatic Acute 1

Aquatic Chronic 1

H317

H400

H410

GHS07

GHS09

Wng

H317

H410

 

 

 

▼M6

613-139-00-2

metsulfuron-methyl (ISO);

methyl 2-{[(4-methoxy-6-methyl-1,3,5-triazin-2-yl)carbamoyl]sulfamoyl}benzoate

74223-64-6

Aquatic Acute 1

Aquatic Chronic 1

H400

H410

GHS09

Wng

H410

 

M = 1000

 

▼B

613-140-00-8

cycloheximide (ISO);

4-{(2R)-2-[(1S,3S,5S)-3,5-dimethyl-2-oxocyclohexyl]-2-hydroxyethyl}piperidine-2,6-dione

200-636-0

66-81-9

Muta. 2

Repr. 1B

Acute Tox. 2 (*)

Aquatic Chronic 2

H341

H360D (***)

H300

H411

GHS06

GHS08

GHS09

Dgr

H341

H360D (***)

H300

H411

 

 

 

613-141-00-3

1,4-diamino-2-(2-butyltetrazol-5-yl)-3-cyanoanthraquinone

401-470-3

93686-63-6

Aquatic Chronic 4

H413

H413

 

 

 

613-142-00-9

trans-N-methyl-2-styryl-[4'-aminomethine-(1-acetyl-1-(2-methoxyphenyl)acetamido)]pyridinium acetate

405-860-4

Skin Sens. 1

Aquatic Chronic 2

H317

H411

GHS07

GHS09

Wng

H317

H411

 

 

 

613-143-00-4

1-(3-phenylpropyl)-2-methylpyridinium bromide

405-930-4

10551-42-5

Acute Tox. 4 (*)

Eye Irrit. 2

Aquatic Chronic 3

H302

H319

H412

GHS07

Wng

H302

H319

H412

 

 

 

613-144-00-X

reaction products of: poly(vinyl acetate), partially hydrolyzed, with (E)-2-(4-formylstyryl)-3,4-dimethylthiazoliummethyl sulfate

406-460-2

125139-08-4

Aquatic Chronic 3

H412

H412

 

 

 

613-145-00-5

(S)-3-benzyloxycarbonyl-1,2,3,4-tetrahydro-isoquinolinium 4-methylbenzenesulfonate

406-960-0

77497-97-3

Aquatic Chronic 2

H411

GHS09

H411

 

 

 

613-146-00-0

N-ethyl-N-methylpiperidinium iodide

407-780-5

4186-71-4

Acute Tox. 4 (*)

Aquatic Chronic 2

H302

H411

GHS07

GHS09

Wng

H302

H411

 

 

 

613-147-00-6

4-[2-(1-methyl-2-(4-morpholinyl)ethoxy)ethyl]morpholine

407-940-4

111681-72-2

Eye Dam. 1

H318

GHS05

Dgr

H318

 

 

 

613-148-00-1

tetrasodium 1,2-bis(4-fluoro-6-[5-(1-amino-2-sulfonatoanthrachinon-4-ylamino)-2,4,6-trimethyl-3-sulfonatophenylamino]-1,3,5-triazin-2-ylamino)ethane

411-240-4

143683-23-2

Skin Sens. 1

Aquatic Chronic 3

H317

H412

GHS07

Wng

H317

H412

 

 

 

▼M11

613-149-00-7

püridabeen (ISO); 2-tert-butüül-5-(4-tert-butüülbensüültio)-4-kloropüridasiin-3(2H)-oon

405-700-3

96489-71-3

Acute Tox. 3

Acute Tox. 3

Aquatic Acute 1

Aquatic Chronic 1

H331

H301

H400

H410

GHS06

GHS09

Dgr

H331

H301

H410

 

M = 1 000

M = 1 000

 

▼B

613-150-00-2

2,2'-[3,3'-(piperazine-1,4-diyl)dipropyl]bis(1H-benzimidazo[2,1-b]benzo[l,m,n][3,8]phenanthroline-1,3,6-trione

406-295-6

Aquatic Chronic 4

H413

H413

 

 

 

613-151-00-8

1-(3-mesyloxy-5-trityloxymethyl-2-D-threofuryl)thymine

406-360-9

104218-44-2

Aquatic Chronic 4

H413

H413

 

 

 

613-152-00-3

phenyl N-(4,6-dimethoxypyrimidin-2-yl)carbamate

406-600-2

89392-03-0

Skin Sens. 1

Aquatic Chronic 2

H317

H411

GHS07

GHS09

Wng

H317

H411

 

 

 

613-153-00-9

2,3,5-trichloropyridine

407-270-2

16063-70-0

Aquatic Chronic 3

H412

H412

 

 

 

613-154-00-4

2-amino-4-chloro-6-methoxypyrimidine

410-050-9

5734-64-5

Acute Tox. 4 (*)

H302

GHS07

Wng

H302

 

 

 

613-155-00-X

5-chloro-2,3-difluoropyridine

410-090-7

89402-43-7

Flam. Liq. 3

Acute Tox. 4 (*)

Aquatic Chronic 3

H226

H302

H412

GHS02

GHS07

Wng

H226

H302

H412

 

 

 

613-156-00-5

2-butyl-4-chloro-5-formylimidazole

410-260-0

83857-96-9

Skin Sens. 1

Aquatic Chronic 2

H317

H411

GHS07

GHS09

Wng

H317

H411

 

 

 

613-157-00-0

2,4-diamino-5-methoxymethylpyrimidine

410-330-0

54236-98-5

Acute Tox. 4 (*)

STOT RE 2 (*)

Eye Irrit. 2

H302

H373 (**)

H319

GHS08

GHS07

Wng

H302

H373 (**)

H319

 

 

 

613-158-00-6

2,3-dichloro-5-trifluoromethyl-pyridine

410-340-5

69045-84-7

Acute Tox. 4 (*)

Acute Tox. 4 (*)

Eye Dam. 1

Skin Sens. 1

Aquatic Chronic 2

H332

H302

H318

H317

H411

GHS05

GHS07

GHS09

Dgr

H332

H302

H318

H317

H411

 

 

 

613-159-00-1

fenazaquin (ISO);

4-[2-[4-(1,1-dimethylethyl)phenyl]-ethoxy]quinazoline

410-580-0

120928-09-8

Acute Tox. 3 (*)

Acute Tox. 4 (*)

Aquatic Acute 1

Aquatic Chronic 1

H301

H332

H400

H410

GHS06

GHS09

Dgr

H301

H332

H410

 

 

 

613-160-00-7

(1S)-2-methyl-2,5-diazobicyclo[2.2.1]heptane dihydrobromide

411-000-9

125224-62-6

Skin Sens. 1

H317

GHS07

Wng

H317

 

 

 

▼M6

613-161-00-2

(2,4-diaminopteridin-6-yl)methanol hydrobromide

430-620-0

76145-91-0

STOT RE 2 *

Skin Sens. 1

Aquatic Chronic 3

H373**

H317

H412

GHS08

GHS07

Wng

H373**

H317

H412

 

 

 

▼M1

613-162-00-8

(6R-trans)-1-((7-ammonio-2-carboxylato-8-oxo-5-thia-1-azabicyclo-[4.2.0]oct-2-en-3-yl)methyl)pyridinium iodide

423-260-0

100988-63-4

Muta. 2

Skin Sens. 1

Aquatic Chronic 2

H341

H317

H411

GHS08

GHS07

GHS09

Wng

H341

H317

H411

 

 

 

▼M1

613-163-00-3

azimsulfuron (ISO);

1-(4,6-dimethoxypyrimidin-2-yl)-3-[1-methyl-4-(2-methyl-2H-tetrazol-5-yl)pyrazol-5-ylsulfonyl]urea

120162-55-2

Aquatic Acute 1

Aquatic Chronic 1

H400

H410

GHS09

Wng

H410

 

M=1000

 

613-164-00-9

flufenacet (ISO);

N-(4-fluorophenyl)-N-isopropyl-2-(5-trifluoromethyl-[1,3,4]thiadiazol-2-yloxy)acetamide

142459-58-3

Acute Tox. 4 *

STOT RE 2 *

Skin Sens. 1

Aquatic Acute 1

Aquatic Chronic 1

H302

H373**

H317

H400

H410

GHS08

GHS07

GHS09

Wng

H302

H373**

H317

H410

 

M=100

 

613-165-00-4

flupyrsulfuron-methyl-sodium (ISO);

methyl 2-[[(4,6-dimethoxypyrimidin-2-ylcarbamoyl)sulfamoyl]-6-trifluoromethyl]nicotinate, monosodium salt

144740-54-5

Aquatic Acute 1

Aquatic Chronic 1

H400

H410

GHS09

Wng

H410

 

M=100

 

613-166-00-X

flumioxazin (ISO);

N-(7-fluoro-3,4-dihydro-3-oxo-4-prop-2-ynyl-2H-1,4-benzoxazin-6-yl)cyclohex-1-ene-1,2-dicarboxamide

103361-09-7

Repr. 1B

Aquatic Acute 1

Aquatic Chronic 1

H360D***

H400

H410

GHS08

GHS09

Dgr

H360D***

H410

 

M=1000

 

▼B

613-167-00-5

reaction mass of: 5-chloro-2-methyl-4-isothiazolin-3-one [EC no. 247-500-7]

and 2-methyl-2H -isothiazol-3-one [EC no. 220-239-6] (3:1);

reaction mass of: 5-chloro-2-methyl-4-isothiazolin-3-one [EC no. 247-500-7]

and 2-methyl-4-isothiazolin-3-one [EC no. 220-239-6] (3:1)

55965-84-9

Acute Tox. 3 (*)

Acute Tox. 3 (*)

Acute Tox. 3 (*)

Skin Corr. 1B

Skin Sens. 1

Aquatic Acute 1

Aquatic Chronic 1

H331

H311

H301

H314

H317

H400

H410

GHS06

GHS05

GHS09

Dgr

H331

H311

H301

H314

H317

H410

 

Skin Corr. 1B; H314: C ≥ 0,6 %

Skin Irrit. 2; H315: 0,06 % ≤ C < 0,6 %

Eye Irrit. 2; H319: 0,06 % ≤ C < 0,6 %

Skin Sens. 1; H317: C ≥ 0,0015 %

 

613-168-00-0

1-vinyl-2-pyrrolidone

201-800-4

88-12-0

Carc. 2

Acute Tox. 4 (*)

Acute Tox. 4 (*)

Acute Tox. 4 (*)

STOT RE 2 (*)

STOT SE 3

Eye Dam. 1

H351

H332

H312

H302

H373 (**)

H335

H318

GHS06

GHS05

GHS09

Dgr

H351

H332

H312

H302

H373 (**)

H335

H318

 

 

D

▼M1

613-169-00-6

9-vinylcarbazole

216-055-0

1484-13-5

Muta. 2

Acute Tox. 4 *

Acute Tox. 4 *

Skin Irrit. 2

Skin Sens. 1

Aquatic Acute 1

Aquatic Chronic 1

H341

H312

H302

H315

H317

H400

H410

GHS08

GHS07

GHS09

Wng

H341

H312

H302

H315

H317

H410

 

M=100

 

▼B

613-170-00-1

2,2-ethylmethylthiazolidine

404-500-3

694-64-4

Acute Tox. 4 (*)

Eye Dam. 1

Skin Sens. 1

Aquatic Chronic 2

H302

H318

H317

H411

GHS05

GHS07

GHS09

Dgr

H302

H318

H317

H411

 

 

 

613-171-00-7

hexaconazole (ISO);

(RS)-2-(2,4-dichlorophenyl)-1-(1H-1,2,4-triazol-1-yl)hexan-2-ol

413-050-7

79983-71-4

Acute Tox. 4 (*)

Skin Sens. 1

Aquatic Chronic 2

H302

H317

H411

GHS07

GHS09

Wng

H302

H317

H411

 

 

 

613-172-00-2

5-chloro-1,3-dihydro-2H-indol-2-one

412-200-9

17630-75-0

Repr. 2

Acute Tox. 4 (*)

Skin Sens. 1

Aquatic Chronic 3

H361f (***)

H302

H317

H412

GHS08

GHS07

Wng

H361f (***)

H302

H317

H412

 

 

 

613-173-00-8

fluquinconazole (ISO);

3-(2,4-dichlorophenyl)-6-fluoro-2-(1H-1,2,4-triazol-1-yl)quinazolin-4-(3H)-one

411-960-9

136426-54-5

Acute Tox. 3 (*)

Acute Tox. 3 (*)

STOT RE 1

Acute Tox. 4 (*)

Skin Irrit. 2

Aquatic Acute 1

Aquatic Chronic 1

H331

H301

H372 (**)

H312

H315

H400

H410

GHS06

GHS08

GHS09

Dgr

H331

H301

H372 (**)

H312

H315

H410

 

 

 

▼M1

613-174-00-3

tetraconazole (ISO);

(±) 2-(2,4-dichlorophenyl)-3-(1H-1,2,4-triazol-1-yl)propyl-1,1,2,2-tetrafluoroethylether

407-760-6

112281-77-3

Acute Tox. 4 *

Acute Tox. 4 *

Aquatic Chronic 2

H332

H302

H411

GHS07

GHS09

Wng

H332

H302

H411

 

 

 

▼M7

613-175-00-9

epoxiconazole (ISO);

(2RS,3SR)-3-(2-chlorophenyl)-2-(4-fluorophenyl)-[( 1H-1,2,4-triazol-1-yl)methyl]oxirane

406-850-2

133855-98-8

Carc. 2

H351

GHS08

H351

 

 

 

Repr. 1B

H360Df

GHS09

H360Df

Aquatic Chronic 2

H411

Dgr

H411

▼B

613-176-00-4

2-methyl-2-azabicyclo[2.2.1]heptane

404-810-9

4524-95-2

Flam. Liq. 3

Acute Tox. 4 (*)

Acute Tox. 4 (*)

STOT RE 2 (*)

Skin Corr. 1B

H226

H312

H302

H373 (**)

H314

GHS02

GHS08

GHS05

GHS07

Dgr

H226

H312

H302

H373 (**)

H314

 

 

 

613-177-00-X

8-amino-7-methylquinoline

412-760-4

5470-82-6

Acute Tox. 4 (*)

Acute Tox. 4 (*)

Skin Sens. 1

Aquatic Chronic 2

H312

H302

H317

H411

GHS07

GHS09

Wng

H312

H302

H317

H411

 

 

 

613-178-00-5

4-ethyl-2-methyl-2-isopentyl-1,3-oxazolidine

410-470-2

137796-06-6

Skin Corr. 1B

Skin Sens. 1

H314

H317

GHS05

GHS07

Dgr

H314

H317

 

STOT SE 3; H335: C ≥ 5 %

 

613-179-00-0

lithium 3-oxo-1,2(2H)-benzisothiazol-2-ide

411-690-1

111337-53-2

Acute Tox. 4 (*)

Skin Corr. 1B

Skin Sens. 1

Aquatic Chronic 2

H302

H314

H317

H411

GHS05

GHS07

Dgr

H302

H314

H317

H411

 

 

 

613-180-00-6

N-(1,1-dimethylethyl)bis(2-benzothiazolesulfen)amide

407-430-1

3741-80-8

Aquatic Acute 1

Aquatic Chronic 1

H400

H410

GHS09

Wng

H410

 

 

 

613-181-00-1

5,5-dimethyl-perhydro-pyrimidin-2-one α-(4-trifluoromethylstyryl)-α-(4-trifluoromethyl)cinnamylidenehydrazone

405-090-9

67485-29-4

STOT RE 1

Acute Tox. 4 (*)

Eye Irrit. 2

Aquatic Acute 1

Aquatic Chronic 1

H372 (**)

H302

H319

H400

H410

GHS08

GHS07

GHS09

Dgr

H372 (**)

H302

H319

H410

 

 

 

613-182-00-7

1-(1-naphthylmethyl)quinolinium chloride

406-220-7

65322-65-8

Carc. 2

Muta. 2

Acute Tox. 4 (*)

Skin Irrit. 2

Eye Dam. 1

Aquatic Chronic 3

H351

H341

H302

H315

H318

H412

GHS08

GHS05

GHS07

Dgr

H351

H341

H302

H315

H318

H412

 

 

 

613-183-00-2

reaction mass of: 5-(N-methylperfluorooctylsulfonamido)methyl-3-octadecyl-1,3-oxazolidin-2-one;

5-(N-methylperfluoroheptylsulfonamido)methyl-3-octadecyl-1,3-oxazolidin-2-one

413-640-4

STOT RE 2 (*)

Aquatic Acute 1

Aquatic Chronic 1

H373 (**)

H400

H410

GHS08

GHS09

Wng

H373 (**)

H410

 

 

 

613-184-00-8

nitrilotriethyleneammoniopropane-2-ol 2-ethylhexanoate

413-670-8

Eye Irrit. 2

Skin Sens. 1

H319

H317

GHS07

Wng

H319

H317

 

 

 

613-185-00-3

2,3,5,6-tetrahydro-2-methyl-2H-cyclopenta[d]-1,2-thiazol-3-one

407-630-9

82633-79-2

Acute Tox. 3 (*)

Eye Dam. 1

Skin Sens. 1

Aquatic Acute 1

Aquatic Chronic 1

H301

H318

H317

H400

H410

GHS06

GHS05

GHS09

Dgr

H301

H318

H317

H410

 

 

 

613-186-00-9

(2R,3R)-3-((R)-1-(tert-butyldimethylsiloxy)ethyl)-4-oxoazetidin-2-yl acetate

408-050-9

76855-69-1

Eye Irrit. 2

Skin Sens. 1

Aquatic Chronic 2

H319

H317

H411

GHS07

GHS09

Wng

H319

H317

H411

 

 

 

▼M1

613-187-00-4

5-(2-amino-5-cyano-6-[2-(2-hydroxyethoxy)ethylamino]-4-methylpyridin-3-ylazo)-3-methyl-2,4-dicarbonitrilethiophene

410-530-8

Skin Sens. 1

H317

GHS07

Wng

H317

 

 

 

▼B

613-188-00-X

1-(3-(4-fluorophenoxy)propyl)-3-methoxy-4-piperidinone

411-500-7

116256-11-2

Acute Tox. 4 (*)

Eye Dam. 1

Skin Sens. 1

Aquatic Chronic 2

H302

H318

H317

H411

GHS05

GHS07

GHS09

Dgr

H302

H318

H317

H411

 

 

 

613-189-00-5

1,4,7,10-tetrakis(p-toluensulfonyl)-1,4,7,10-tetraazacyclododecane

414-030-0

52667-88-6

Skin Sens. 1

Aquatic Acute 1

Aquatic Chronic 1

H317

H400

H410

GHS07

GHS09

Wng

H317

H410

 

 

 

613-190-00-0

disodium 1-amino-4-(2-(5-chloro-6-fluoro-pyrimidin-4-ylamino-methyl)-4-methyl-6-sulfo-phenylamino)-9,10-dioxo-9,10-dihydro-anthracene-2-sulfonate

414-040-5

149530-93-8

Acute Tox. 4 (*)

Skin Sens. 1

H302

H317

GHS07

Wng

H302

H317

 

 

 

613-191-00-6

3-ethyl-2-methyl-2-(3-methylbutyl)-1,3-oxazolidine

421-150-7

143860-04-2

Repr. 1B

Skin Corr. 1B

Aquatic Acute 1

Aquatic Chronic 1

H360F (***)

H314

H400

H410

GHS08

GHS05

GHS09

Dgr

H360F (***)

H314

H410

 

 

 

▼M1

613-192-00-1

3-benzyl-exo-6-nitro-2,4-dioxo-3-aza-cis-bicyclo[3.1.0]hexane

426-750-2

151860-15-0

Skin Sens. 1

Aquatic Chronic 3

H317

H412

GHS07

Wng

H317

H412

 

 

 

▼B

613-193-00-7

pentakis[3-(dimethylammonio)propylsulfamoyl]-[(6-hydroxy-4,4,8,8-tetramethyl-4,8-diazoniaundecane-1,11-diyldisulfamoyl)di[phthalocyaninecopper(II)]] heptalactate

414-930-3

Aquatic Chronic 2

H411

GHS09

H411

 

 

 

613-194-00-2

6,13-dichloro-3,10-bis{2-[4-fluoro-6-(2-sulfophenylamino)-1,3,5-triazin-2-ylamino]propylamino}benzo[5,6][1,4]oxazino[2,3-.b.]phenoxazine-4,11-disulphonic acid, lithium-, sodium salt

418-000-8

163062-28-0

Eye Dam. 1

H318

GHS05

Dgr

H318

 

 

 

613-195-00-8

2,2-(1,4-phenylene)bis((4H-3,1-benzoxazine-4-one)

418-280-1

18600-59-4

Skin Sens. 1

Aquatic Chronic 4

H317

H413

GHS07

Wng

H317

H413

 

 

 

613-196-00-3

5-[[4-chloro-6-[[2-[[4-fluoro-6-[[5-hydroxy-6-[(4-methoxy-2-sulfophenyl)azo]-7-sulfo-2-naphthalenyl]amino]-1,3,5-triazin-2-yl]amino]-1-methylethyl]amino]-1,3,5-triazin-2-yl]amino]-3-[[4-(ethenylsulfonyl)phenyl]azo]-4-hydroxy-naphtalene-2,7-disulfonic acid, sodium salt

418-380-5

168113-78-8

Eye Dam. 1

H318

GHS05

Dgr

H318

 

 

 

613-197-00-9

reaction mass of: 2,4,6-tri(butylcarbamoyl)-1,3,5-triazine;

2,4,6-tri(methylcarbamoyl)-1,3,5-triazine;

[(2-butyl-4,6-dimethyl)tricarbamoyl]-1,3,5-triazine;

[(2,4-dibutyl-6-methyl)tricarbamoyl]-1,3,5-triazine

420-390-1

187547-46-2

Skin Sens. 1

Aquatic Chronic 2

H317

H411

GHS07

GHS09

Wng

H317

H411

 

 

 

▼M1

613-198-00-4

2-amino-4-dimethylamino-6-trifluoroethoxy-1,3,5-triazine

415-500-8

145963-84-4

Acute Tox. 4 *

STOT RE 2 *

Aquatic Chronic 3

H302

H373**

H412

GHS08

GHS07

Wng

H302

H373**

H412

 

 

 

▼B

613-199-00-X

reaction mass of: 1,3,5-tris(3-aminomethylphenyl)-1,3,5-(1H,3H,5H)-triazine-2,4,6-trione;

reaction mass of oligomers of 3,5-bis(3-aminomethylphenyl)-1-poly[3,5-bis(3-aminomethylphenyl)-2,4,6-trioxo-1,3,5-(1H,3H,5H)-triazin-1-yl]-1,3,5-(1H,3H,5H)-triazine-2,4,6-trione

421-550-1

Carc. 1B

Repr. 1B

Skin Sens. 1

Aquatic Chronic 3

H350

H360D (***)

H317

H412

GHS08

Dgr

H350

H360D (***)

H317

H412

 

 

 

613-200-00-3

Reaction product of: copper, (29H,31H-phthalocyaninato(2-)-N29,N30,N31,N32)-, chlorosulfuric acid and 3-(2-sulfooxyethylsulfonyl)aniline, sodium salts

420-980-7

Eye Dam. 1

H318

GHS05

Dgr

H318

 

 

 

613-201-00-9

(R)-5-bromo-3-(1-methyl-2-pyrrolidinyl methyl)-1H-indole

422-390-5

143322-57-0

Repr. 2

STOT RE 1

Acute Tox. 4 (*)

Acute Tox. 4 (*)

Skin Sens. 1

Aquatic Acute 1

Aquatic Chronic 1

H361f (***)

H372 (**)

H332

H302

H317

H400

H410

GHS08

GHS07

GHS09

Dgr

H361f (***)

H372 (**)

H332

H302

H317

H410

EUH070

 

 

613-202-00-4

pymetrozine (ISO);

(E)-4,5-dihydro-6-methyl-4-(3-pyridylmethyleneamino)-1,2,4-triazin-3(2H)-one

123312-89-0

Carc. 2

Aquatic Chronic 3

H351

H412

GHS08

Wng

H351

H412

 

 

 

▼M1

613-203-00-X

pyraflufen-ethyl (ISO);

2-chloro-5-(4-chloro-5-difluoromethoxy-1-methylpyrazol-3-yl)-4-fluorophenoxyacetic acid ethyl ester; [1]

pyraflufen (ISO);

2-chloro-5-(4-chloro-5-difluoromethoxy-1-methylpyrazol-3-yl)-4-fluorophenoxyacetic acid [2]

- [1]

- [2]

129630-19-9 [1]

129630-17-7 [2]

Aquatic Acute 1

Aquatic Chronic 1

H400

H410

GHS09

Wng

H410

 

M=1000

 

▼M6

613-204-00-5

oxadiargyl (ISO);

3-[2,4-dichloro-5-(2-propynyloxy)phenyl]-5-(1,1-dimethylethyl)-1,3,4-oxadiazol-2(3H)-one

254-637-6

39807-15-3

Repr. 2

STOT RE 2 *

Aquatic Acute 1

Aquatic Chronic 1

H361d***

H373**

H400

H410

GHS08

GHS09

Wng

H361d***

H373**

H410

 

M = 1000

 

▼B

613-205-00-0

propiconazole(ISO);

(±) 1-[2-(2,4-dichlorophenyl)-4-propyl-1,3-dioxolan-2-ylmethyl]-1H-1,2,4-triazole

262-104-4

60207-90-1

Acute Tox. 4 (*)

Skin Sens. 1

Aquatic Acute 1

Aquatic Chronic 1

H302

H317

H400

H410

GHS07

GHS09

Wng

H302

H317

H410

 

 

 

613-206-00-6

fenamidone (ISO);

(S)-5-methyl-2-methylthio-5-phenyl-3-phenylamino-3,5-dihydroimidazol-4-one

161326-34-7

Aquatic Acute 1

Aquatic Chronic 1

H400

H410

GHS09

Wng

H410

 

 

 

613-208-00-7

imazamox (ISO);

(RS)-2-(4-isopropyl-4-methyl-5-oxo-2-imidazolin-2-yl)-5-methoxymethylnicotinic acid

114311-32-9

Aquatic Acute 1

Aquatic Chronic 1

H400

H410

GHS09

Wng

H410

 

 

 

613-209-00-2

cis-1-(3-chloropropyl)-2,6-dimethyl-piperidin hydrochloride

417-430-3

63645-17-0

Acute Tox. 3 (*)

STOT RE 2 (*)

Skin Sens. 1

Aquatic Chronic 2

H301

H373 (**)

H317

H411

GHS06

GHS08

GHS09

Dgr

H301

H373 (**)

H317

H411

 

 

 

613-210-00-8

2-(3-chloropropyl)-2,5,5-trimethyl-1,3-dioxane

417-650-1

88128-57-8

STOT RE 2 (*)

Aquatic Chronic 3

H373 (**)

H412

GHS08

Wng

H373 (**)

H412

 

 

 

613-211-00-3

N-methyl-4-(p-formylstyryl)pyridinium methylsulfate

418-240-3

74401-04-0

Skin Sens. 1

Aquatic Chronic 3

H317

H412

GHS07

Wng

H317

H412

 

 

 

613-212-00-9

4-[4-(2-ethylhexyloxy)phenyl](1,4-thiazinane-1,1-dioxide)

418-320-8

133467-41-1

Acute Tox. 4 (*)

Aquatic Acute 1

Aquatic Chronic 1

H302

H400

H410

GHS07

GHS09

Wng

H302

H410

 

 

 

613-213-00-4

cis-1-benzoyl-4-[(4-methylsulfonyl)oxy]-L-proline

416-040-0

120807-02-5

Aquatic Chronic 3

H412

H412

 

 

 

613-214-00-X

N,N-di-n-butyl-2-(1,2-dihydro-3-hydroxy-6-isopropyl-2-quinolylidene)-1,3-dioxoindan-5-carboxamide

416-260-7

147613-95-4

Aquatic Chronic 4

H413

H413

 

 

 

613-215-00-5

2-chloromethyl-3,4-dimethoxypyridinium chloride

416-440-5

72830-09-2

Acute Tox. 4 (*)

Acute Tox. 4 (*)

STOT RE 2 (*)

Skin Irrit. 2

Eye Dam. 1

Skin Sens. 1

Aquatic Chronic 2

H312

H302

H373 (**)

H315

H318

H317

H411

GHS08

GHS05

GHS07

GHS09

Dgr

H312

H302

H373 (**)

H315

H318

H317

H411

 

 

 

613-216-00-0

6-tert-butyl-7-(6-diethylamino-2-methyl-3-pyridylimino)-3-(3-methylphenyl)pyrazolo[3,2-c][1,2,4]triazole

416-490-8

162208-01-7

Aquatic Acute 1

Aquatic Chronic 1

H400

H410

GHS09

Wng

H410

 

 

 

613-217-00-6

4-[3-(3,5-di-tert-butyl-4-hydroxyphenyl)propionyloxy]-1-[2-[3-(3,5-di-tert-butyl-4-hydrophenyl)propionyloxy]ethyl]-2,2,6,6-tetramethylpiperidine

416-770-1

73754-27-5

Aquatic Chronic 4

H413

H413

 

 

 

613-218-00-1

6-hydroxyindole

417-020-4

2380-86-1

Acute Tox. 4 (*)

Eye Dam. 1

Skin Sens. 1

Aquatic Chronic 2

H302

H318

H317

H411

GHS05

GHS07

GHS09

Dgr

H302

H318

H317

H411

 

 

 

613-219-00-7

7a-ethyl-3,5-bis(1-methylethyl)-2,3,4,5-tetrahydrooxazolo[3,4-c]-2,3,4,5-tetrahydrooxazole

417-140-7

79185-77-6

Skin Irrit. 2

Aquatic Chronic 2

H315

H411

GHS07

GHS09

Wng

H315

H411

 

 

 

613-220-00-2

trans-(4S,6S)-5,6-dihydro-6-methyl-4H-thieno[2,3-b]thiopyran-4-ol, 7,7-dioxide

417-290-3

147086-81-5

Acute Tox. 4 (*)

H302

GHS07

Wng

H302

 

 

 

613-221-00-8

2-chloro-5-methyl-pyridine

418-050-0

18368-64-4

Acute Tox. 4 (*)

Acute Tox. 4 (*)

Skin Irrit. 2

Aquatic Chronic 3

H312

H302

H315

H412

GHS07

Wng

H312

H302

H315

H412

 

 

 

613-222-00-3

4-(1-oxo-2-propenyl)-morpholine

418-140-1

5117-12-4

Acute Tox. 4 (*)

STOT RE 2 (*)

Eye Dam. 1

Skin Sens. 1

H302

H373 (**)

H318

H317

GHS08

GHS05

GHS07

Dgr

H302

H373 (**)

H318

H317

 

 

 

613-223-00-9

N-isopropyl-3-(4-fluorophenyl)-1H-indole

418-790-4

93957-49-4

Aquatic Chronic 4

H413

H413

 

 

 

613-224-00-4

2,5-dimercaptomethyl-1,4-dithiane

419-770-8

136122-15-1

Acute Tox. 4 (*)

Skin Corr. 1B

Skin Sens. 1

Aquatic Acute 1

Aquatic Chronic 1

H302

H314

H317

H400

H410

GHS05

GHS07

GHS09

Dgr

H302

H314

H317

H410

 

 

 

613-225-00-X

reaction mass of:[2-(anthraquinon-1-ylamino)-6-[(5-benzoylamino)-anthraquinone-1-ylamino]-4-phenyl]-1,3,5-triazine;

2,6-bis-[(5-benzoylamino)-anthraquinon-1-ylamino]-4-phenyl-1,3,5-triazine.

421-290-9

STOT RE 2 (*)

Aquatic Chronic 4

H373 (**)

H413

GHS08

Wng

H373 (**)

H413

 

 

 

613-226-00-5

1-(2-(ethyl(4-(4-(4-(4-(ethyl(2-pyridinoethyl)amino)-2-methylphenylazo)benzoylamino)-phenylazo)-3-methylphenyl)amino)ethyl)-pyridinium dichloride

420-950-3

163831-67-2

Eye Dam. 1

Aquatic Acute 1

Aquatic Chronic 1

H318

H400

H410

GHS05

GHS09

Dgr

H318

H410

 

 

 

613-227-00-0

(±)-[(R*,R*) and (R*,S*)]-6-fluoro-3,4-dihydro-2-oxiranyl-2H-1-benzopyran

419-600-2

99199-90-3

Skin Sens. 1

Aquatic Chronic 2

H317

H411

GHS07

GHS09

Wng

H317

H411

 

 

 

613-228-00-6

(±)-(R*,S*)-6-fluoro-3,4-dihydro-2-oxiranyl-2H-1-benzopyran

419-630-6

793669-26-8

Aquatic Chronic 2

H411

GHS09

H411

 

 

 

▼M1

613-229-00-1

1-acetyl-4-(3-dodecyl-2,5-dioxo-1-pyrrolidinyl)-2,2,6,6-tetramethylpiperidine

411-930-5

106917-31-1

Skin Irrit. 2

Skin Sens. 1

Aquatic Acute 1

Aquatic Chronic 1

H315

H317

H400

H410

GHS07

GHS09

Wng

H315

H317

H410

 

 

 

▼B

613-230-00-7

florasulam (ISO);

2',6',8-trifluoro-5-methoxy-5-triazolo[1,5-c];

pyrimidine-2-sulfonanilide

145701-23-1

Aquatic Acute 1

Aquatic Chronic 1

H400

H410

GHS09

Wng

H410

 

 

 

▼M1

613-231-00-2

2,6-diamino-3-((pyridine-3-yl)azo)pyridine

421-430-9

28365-08-4

Acute Tox. 4 *

STOT RE 2 *

Aquatic Chronic 2

H302

H373**

H411

GHS08

GHS07

GHS09

Wng

H302

H373**

H411

 

 

 

613-232-00-8

3-(benzo[b]thien-2-yl)-5,6-dihydro-1,4,2-oxathiazine-4-oxide

431-030-6

163269-30-5

Acute Tox. 3 *

STOT RE 2 *

Eye Dam. 1

Aquatic Acute 1

Aquatic Chronic 1

H331

H373**

H318

H400

H410

GHS06

GHS05

GHS08

GHS09

Dgr

H331

H373**

H318

H410

 

 

 

▼B

613-233-00-3

4,4'-(oxy-(bismethylene))-bis-1,3-dioxolane

423-230-7

56552-15-9

Eye Dam. 1

H318

GHS05

Dgr

H318

 

 

 

▼M1

613-234-00-9

imidazo[1,2-b]pyridazin hydrochloride

431-510-5

18087-70-2

Acute Tox. 4 *

Eye Irrit. 2

H302

H319

GHS07

Wng

H302

H319

 

 

 

613-235-00-4

2,3-dihydro-2,2-dimethyl-1H-perimidine

424-060-6

6364-17-6

Acute Tox. 4*

STOT RE 2 *

Skin Sens. 1

Aquatic Acute 1

Aquatic Chronic 1

H302

H373**

H317

H400

H410

GHS08

GHS07

GHS09

Wng

H302

H373**

H317

H410

 

 

 

613-236-00-X

2-chloro-3-trifluoromethylpyridine

424-520-6

65753-47-1

Acute Tox. 3 *

Acute Tox. 3 *

STOT RE 1

Skin Corr. 1B

Aquatic Chronic 3

H311

H301

H372**

H314

H412

GHS06

GHS05

GHS08

Dgr

H311

H301

H372**

H314

H412

 

 

 

613-237-00-5

6-tert-butyl-3-(3-dodecylsulfonyl)propyl-7H-1,2,4-triazolo[3.4b][1,3,4]thiadiazine

424-950-4

133949-92-5

Aquatic Chronic 4

H413

H413

 

 

 

613-238-00-0

sodium 2-[[4-[(4,6-dichloro-1,3,5-triazin-2-yl)amino]phenyl]sulfonyl]ethyl sulfate

430-890-1

81992-66-7

Skin Sens. 1

Aquatic Acute 1

Aquatic Chronic 1

H317

H400

H410

GHS07

GHS09

Wng

H317

H410

 

 

 

613-239-00-6

2-[3-(methylamino)propyl]-1H-benzimidazole

425-760-4

64137-52-6

Eye Dam. 1

Aquatic Chronic 3

H318

H412

GHS05

Dgr

H318

H412

 

 

 

613-241-00-7

3-(2H-tetrazol-5-yl)pyridine

426-810-8

3250-74-6

Eye Dam. 1

H318

GHS05

Dgr

H318

 

 

 

613-242-00-2

reaction products of 3,10-bis((2-aminopropyl)amino)-6,13-dichloro-4,11-triphenodioxazinedisulfonic acid with 2-amino-1,4-benzenedisulfonic acid, 2-((4-aminophenyl)sulfonyl)ethyl hydrogen sulfate and 2,4,6-trifluoro-1,3,5-triazine, sodium salts

426-860-0

191877-09-5

Eye Dam. 1

H318

GHS05

Dgr

H318

 

 

 

613-243-00-8

4,4'-(1,6-hexamethylenebis(formylimino))bis(2,2,6,6-tetramethyl-1-oxylpiperidine)

427-350-0

182235-14-9

Aquatic Chronic 2

H411

GHS09

H411

 

 

 

613-244-00-3

5,7-dichloro-4-hydroxyquinoline

427-420-0

21873-52-9

Aquatic Chronic 2

H411

GHS09

H411

 

 

 

613-245-00-9

2-fluoro-6-trifluoromethylpyridine

428-100-3

94239-04-0

Flam. Liq. 3

Acute Tox. 4 *

Acute Tox. 4 *

Aquatic Chronic 3

H226

H332

H302

H412

GHS02

GHS07

Wng

H226

H332

H302

H412

 

 

 

613-246-00-4

2-hydroxymethyl-3-methyl-4-(2,2,2-trifluoroethoxy)pyridine

428-200-7

103577-66-8

Aquatic Chronic 3

H412

H412

 

 

 

613-247-00-X

3-(2-methoxy-4-methoxycarboxybenzyl)-5-nitroindole

428-910-7

107786-36-7

Aquatic Chronic 4

H413

H413

 

 

 

613-248-00-5

3,4-dimethyl-1H-pyrazole

429-130-1

2820-37-3

Acute Tox. 4 *

Eye Dam. 1

Aquatic Chronic 3

H302

H318

H412

GHS05

GHS07

Dgr

H302

H318

H412

 

 

 

613-249-00-0

1-(2-hydroxyethyl)-1H-pyrazol-4,5-diyldiammoniumsulfate

429-300-3

155601-30-2

Eye Dam. 1

Skin Sens. 1

Aquatic Chronic 2

H318

H317

H411

GHS05

GHS07

GHS09

Dgr

H318

H317

H411

 

 

 

613-250-00-6

reaction mass of: carbonato-bis-N-ethyl-2-isopropyl-1,3-oxazolidine;

methyl carbonato-N-ethyl-2-isopropyl-1,3-oxazolidine;

2-isopropyl-N-hydroxyethyl 1,3-oxazolidine

429-990-6

Eye Dam. 1

Skin Sens. 1

Aquatic Chronic 3

H318

H317

H412

GHS05

GHS07

Dgr

H318

H317

H412

 

 

 

613-251-00-1

(R)-3-[(1-methylpyrrolidin-2-yl)methyl]-5-[2-(phenylsulfonyl)ethenyl]-1H-indole

430-560-5

180637-89-2

Acute Tox. 4 *

STOT RE 2 *

Eye Dam. 1

Skin Sens. 1

H302

H373**

H318

H317

GHS05

GHS08

GHS07

Dgr

H302

H373**

H318

H317

 

 

 

613-253-00-2

2,2-dialkyl-4-hydroxymethyl-1,3-dioxolane;

reaction products with ethylene oxide (alkyl is C1-12 and the sum to C13, average degree of ethoxylation is 3,5)

430-580-4

Skin Irrit. 2

Aquatic Chronic 2

H315

H411

GHS07

GHS09

Wng

H315

H411

EUH019

 

 

613-254-00-8

forchlorfenuron (ISO);

1-(2-chloro-4-pyridyl)-3-phenylurea

68157-60-8

Carc. 2

Aquatic Chronic 2

H351

H411

GHS08

GHS09

Wng

H351

H411

 

 

 

613-255-00-3

reaction mass of isomers of: sodium [(2-hydroxyethylsulfamoyl){[2-(2-piperazin-1-ylethylamino)ethylsulfamoyl][2-(4-aminoethylpiperazine-1-yl)ethylsulfamoyl](sulfamoyl)}(sulfonatophthalocyaninato)]copper(II)

424-270-8

Eye Dam. 1

H318

GHS05

Dgr

H318

 

 

 

613-256-00-9

3'5'-anhydro thymidine

425-810-5

38313-48-3

Aquatic Chronic 3

H412

H412

 

 

 

613-257-00-4

2-phthalimidoethyl N-[4-(2-cyano-4-nitrophenylazo)phenyl]-N-methyl-β-alaninate

426-400-9

170222-39-6

Skin Sens. 1

Aquatic Chronic 4

H317

H413

GHS07

Wng

H317

H413

 

 

 

613-258-00-X

reaction mass of: 4-chloro-7-methylbenzotriazole sodium salt;

4-chloro-5-methylbenzotriazole sodium salt;

5-chloro-4-methylbenzotriazole sodium salt

427-730-6

202420-04-0

Skin Corr. 1B

Aquatic Chronic 3

H314

H412

GHS05

Dgr

H314

H412

 

 

 

613-259-00-5

reaction mass of: [2,4-dioxo-(2-propyn-1-yl)imidazolidin-3-yl]methyl(1R)-cis-chrysanthemate;

[2,4-dioxo-(2-propyn-1-yl)imidazolidin-3-yl]methyl(1R)-trans-chrysanthemate

428-790-6

72963-72-5

Acute Tox. 4 *

Aquatic Acute 1

Aquatic Chronic 1

H302

H400

H410

GHS07

GHS09

Wng

H302

H410

 

 

 

613-260-00-0

(±)-4-(3-chlorophenyl)-6-[(4-chlorophenyl)hydroxy(1-methyl-1H-imidazol-5-yl)methyl]-1-methyl-2(1H)-quinolin

430-730-9

Eye Dam. 1

Aquatic Acute 1

Aquatic Chronic 1

H318

H400

H410

GHS05

GHS09

Dgr

H318

H410

 

 

 

613-261-00-6

pyrazole-1-carboxamidine monohydrochloride

429-520-1

4023-02-3

Acute Tox. 4 *

STOT RE 2 *

Eye Dam. 1

Skin Sens. 1

Aquatic Chronic 3

H302

H373**

H318

H317

H412

GHS05

GHS08

GHS07

Dgr

H302

H373**

H318

H317

H412

 

 

 

613-262-00-1

disodium (E)-1,2-bis-(4-(4-methylamino-6-(4-methylcarbamoylphenylamino)-1,3,5-triazin-2-ylamino)phenyl-2-sulfonato)ethene

427-310-2

180850-95-7

Eye Dam. 1

H318

GHS05

Dgr

H318

 

 

 

613-263-00-7

monosodium 3-cyano-5-fluoro-6-hydroxypyridine-2-olate

429-570-2

Skin Sens. 1

H317

GHS07

Wng

H317

 

 

 

613-266-00-3

2-chloro-5-chloromethylthiazole

429-830-5

105827-91-6

Acute Tox. 3 *

Skin Corr. 1B

Acute Tox. 4 *

Skin Sens. 1

Aquatic Chronic 2

H311

H314

H302

H317

H411

GHS06

GHS05

GHS09

Dgr

H311

H314

H302

H317

H411

 

 

 

613-267-00-9

thiamethoxam (ISO);

3-(2-chloro-thiazol-5-ylmethyl)-5-methyl[1,3,5]oxadiazinan-4-ylidene-N-nitroamine

428-650-4

153719-23-4

Acute Tox. 4 *

Aquatic Acute 1

Aquatic Chronic 1

H302

H400

H410

GHS07

GHS09

Wng

H302

H410

 

M=10

 

613-268-00-4

(4aS-cis-)-6-benzyl-octahydropyrrolo[3.4-b]pyridine

425-930-8

151213-39-7

Skin Corr. 1B

Acute Tox. 4 *

Acute Tox. 4 *

STOT RE 2 *

Aquatic Chronic 2

H314

H332

H302

H373**

H411

GHS05

GHS08

GHS07

GHS09

Dgr

H314

H332

H302

H373**

H411

 

 

 

613-269-00-X

2-thiazolidinylidenecyanamide

427-720-1

26364-65-8

Acute Tox. 4*

STOT RE 2 *

Aquatic Chronic 3

H302

H373**

H412

GHS08

GHS07

Wng

H302

H373**

H412

 

 

 

613-270-00-5

5-amino-N-(2,6-dichloro-3-methylphenyl)-1H-1,2,4-triazole-3-sulfonamide

428-150-6

113171-13-4

Aquatic Chronic 3

H412

H412

 

 

 

613-271-00-0

tritosulfuron (ISO) (containing ≤ 0,02 % AMTT);

1-[4-methoxy-6-(trifluoromethyl)-1,3,5-triazin-2-yl]-3-[2-(trifluoromethyl)benzenesulfonyl]urea (containing ≤ 0,02 % AMTT)

142469-14-5

Skin Sens. 1

Aquatic Acute 1

Aquatic Chronic 1

H317

H400

H410

GHS07

GHS09

Wng

H317

H410

 

M=10

 

613-272-00-6

pyraclostrobin (ISO);

methyl N-{2-[1-(4-chlorophenyl)-1H-pyrazol-3-yloxymethyl]phenyl}(N-methoxy)carbamate

Acute Tox. 3 *

Skin Irrit. 2

Aquatic Acute 1

Aquatic Chronic 1

H331

H315

H400

H410

GHS06

GHS09

Dgr

H331

H315

H410

 

M=100

 

613-273-00-1

tetrahydro-3-methyl-5-((2-phenylthio)thiazol-5-ylmethyl)-[4H]-1,3,5-oxadiazinan-4-ylidene-N-nitroamine

427-600-9

192439-46-6

Aquatic Chronic 2

H411

GHS09

H411

 

 

 

613-274-00-7

2,6-dichloro-1-fluoropyridiniumtetrafluoroborate

427-400-1

140623-89-8

Skin Corr. 1B

Acute Tox. 4 *

Skin Sens. 1

Aquatic Acute 1

Aquatic Chronic 1

H314

H302

H317

H400

H410

GHS05

GHS07

GHS09

Dgr

H314

H302

H317

H410

 

 

 

▼M6

613-275-00-2

3-(2-chloroethyl)-6,7,8,9-tetra-hydro-2-methyl-4H-pyrido[1,2-a] pyrimidin-4-one monohydrochloride

424-530-0

93076-03-0

Acute Tox. 3 *

STOT SE 2

STOT RE 2 *

Eye Dam. 1

Skin Sens. 1

Aquatic Chronic 2

H301

H371**

H373**

H318

H317

H411

GHS06

GHS05

GHS08

GHS09

Dgr

H301

H371**

H373**

H318

H317

H411

 

 

 

▼M1

613-276-00-8

1-(2-chlorophenyl)-1,2-dihydro-5H-tetrazol-5-one

426-110-2

98377-35-6

Skin Sens. 1

Aquatic Chronic 3

H317

H412

GHS07

Wng

H317

H412

 

 

 

613-277-00-3

(4-(6-diethylamino-2-methylpyridin-3-yl)imino-4,5-dihydro-3-methyl-1-(4-methylphenyl)-1H-pyrazol-5-one

427-070-9

Aquatic Chronic 4

H413

H413

 

 

 

613-278-00-9

(3-aminophenyl)pyridin-3-ylmethanone

428-230-0

79568-06-2

STOT RE 2 *

Aquatic Acute 1

Aquatic Chronic 1

H373**

H400

H410

GHS08

GHS09

Wng

H373**

H410

 

 

 

613-279-00-4

2-ethyl-2,3-dihydro-2-methyl-1H-perimidine

424-380-6

43057-68-7

Acute Tox. 4 *

STOT RE 2 *

Aquatic Acute 1

Aquatic Chronic 1

H302

H373**

H400

H410

GHS08

GHS07

GHS09

Wng

H302

H373**

H410

 

 

 

613-280-00-X

tetrahydro-1,3-dimethyl-1H-pyrimidin-2-one;

dimethyl propyleneurea

230-625-6

7226-23-5

Repr. 2

Acute Tox. 4 *

Eye Dam. 1

H361f***

H302

H318

GHS05

GHS08

GHS07

Dgr

H361f***

H302

H318

 

 

 

613-281-00-5

quinoline

202-051-6

91-22-5

Carc. 1B

Muta. 2

Acute Tox. 4 *

Acute Tox. 4 *

Eye Irrit. 2

Skin Irrit. 2

Aquatic Chronic 2

H350

H341

H312

H302

H319

H315

H411

GHS08

GHS07

GHS09

Dgr

H350

H341

H312

H302

H319

H315

H411

 

 

 

613-282-00-0

triticonazole (ISO);

(RS)-(E)-5-(4-chlorobenzylidene)-2,2-dimethyl-1-(1H-1,2,4-triazol-1-methyl)cyclopentanol

131983-72-7

Aquatic Chronic 2

H411

GHS09

H411

 

 

 

613-283-00-6

ketoconazole;

1-[4-[4-[[(2SR,4RS)-2-(2,4-dichlorophenyl)-2-(imidazol-1-ylmethyl)-1,3-dioxolan-4-yl]methoxy]phenyl]piperazin-1-yl]ethanone

265-667-4

65277-42-1

Repr. 1B

Acute Tox. 3 *

STOT RE 2 *

Aquatic Acute 1

Aquatic Chronic 1

H360F***

H301

H373**

H400

H410

GHS06

GHS08

GHS09

Dgr

H360F***

H301

H373**

H410

 

 

 

613-284-00-1

metconazole (ISO);

(1RS,5RS;1RS,5SR)-5-(4-chlorobenzyl)-2,2-dimethyl-1-(1H-1,2,4-triazol-1-ylmethyl)cyclopentanol

125116-23-6

Repr. 2

Acute Tox. 4 *

Aquatic Chronic 2

H361d***

H302

H411

GHS08

GHS07

GHS09

Wng

H361d***

H302

H411

 

 

 

613-285-00-7

1-hydroxybenzotriazole, anhydrous; [1]

1-hydroxybenzotriazole, monohydrated [2]

219-989-7 [1]

219-989-7 [2]

2592-95-2 [1]

123333-53-9 [2]

Expl. 1.3

H203

GHS01

Dgr

H203

 

 

 

613-286-00-2

potassium 1-methyl-3-morpholinocarbonyl-4-[3-(1-methyl-3-morpholinocarbonyl-5-oxo-2-pyrazolin-4-ylidene)-1-propenyl]pyrazole-5-olate;

[containing < 0,5 % N,N-dimethylformamide (EC no 200-679-5)]

418-260-2

183196-57-8

Skin Sens. 1

H317

GHS07

Wng

H317

 

 

 

613-286-01-X

potassium 1-methyl-3-morpholinocarbonyl-4-[3-(1-methyl-3-morpholinocarbonyl-5-oxo-2-pyrazolin-4-ylidene)-1-propenyl]pyrazole-5-olate;

[containing ≥ 0,5 % N,N-dimethylformamide (EC No 200-679-5)]

418-260-2

183196-57-8

Repr. 1B

Skin Sens. 1

H360D***

H317

GHS08

GHS07

Dgr

H360D***

H317

 

 

 

613-287-00-8

1-(3-iodo-4-aminobenzyl)-1H-1,2,4-triazole

419-540-7

160194-26-3

Acute Tox. 4 *

Skin Sens. 1

Aquatic Chronic 2

H302

H317

H411

GHS07

GHS09

Wng

H302

H317

H411

 

 

 

613-288-00-3

1,3-bis(dimethylcarbamoyl)-imidazolium chloride

420-930-4

135756-61-5

Acute Tox. 4 *

Eye Dam. 1

Aquatic Chronic 3

H302

H318

H412

GHS05

GHS07

Dgr

H302

H318

H412

 

 

 

613-289-00-9

3-(4-chloro-2-fluoro-5-methylphenyl)-1-methyl-5-(trifluoromethyl)-1H-pyrazole

432-020-4

142623-48-1

Aquatic Acute 1

Aquatic Chronic 1

H400

H410

GHS09

Wng

H410

 

 

 

613-290-00-4

4-hydroxy-7-(2-aminoethyl)-1,3-benzothiazol-2(3H)-one hydrochloride

432-470-1

189012-93-9

Eye Dam. 1

Skin Sens. 1

Aquatic Acute 1

Aquatic Chronic 1

H318

H317

H400

H410

GHS05

GHS07

GHS09

Dgr

H318

H317

H410

 

 

 

613-291-00-X

2,4-dihydro-4-(4-(4-(4-hydroxyphenyl)-1-piperazinyl)phenyl)-2-(1-methylpropyl)-3H-1,2,4-triazol-3-one

434-820-9

106461-41-0

STOT RE 2 *

Aquatic Acute 1

Aquatic Chronic 1

H373**

H400

H410

GHS08

GHS09

Wng

H373**

H410

 

 

 

613-292-00-5

N,N',N''-tris(2-methyl-2,3-epoxypropyl)-perhydro-2,4,6-oxo-1,3,5-triazine

435-010-8

26157-73-3

Muta. 2

Aquatic Chronic 3

H341

H412

GHS08

Wng

H341

H412

 

 

 

613-293-00-0

2-(4-tert-butylphenyl)-6-cyano-5-[bis(ethoxycarbonylmethyl)carbamoyloxy]-1H-pyrrolo[1,2-b][1,2,4] triazole-7-carboxylic acid 2,6-di-tert-butyl-4-methylcyclohexylester

448-050-6

444065-11-6

Aquatic Chronic 4

H413

H413

 

 

 

613-294-00-6

2-hexyldecanoic acid [4-(6-tert-butyl-7-chloro-1H-pyrazolo[1,5-b][1,2,4]triazol-2-yl)phenylcarbamoyl]methylester

448-260-8

379268-96-9

Aquatic Chronic 4

H413

H413

 

 

 

613-295-00-1

11-amino-3-chloro-6,11-dihydro-5,5-dioxo-6-methyl-dibenzo[c,f][1,2]thiazepine hydrochloride

448-720-8

363138-44-7

Acute Tox. 4 *

Eye Dam. 1

Aquatic Chronic 3

H302

H318

H412

GHS05

GHS07

Dgr

H302

H318

H412

 

 

 

613-296-00-7

pentapotassium 2-(4-(5-[1-(2,5-disulfonatophenyl)-4,5-dihydro-3-methylcarbamoyl-5-oxopyrazol-4-ylidene]-3-methyl-1,3-pentadienyl)-3-methylcarbamoyl-5-oxidopyrazol-1-yl)benzene-1,4-disulfonate

418-270-7

Skin Sens. 1

Aquatic Chronic 3

H317

H412

GHS07

Wng

H317

H412

 

 

 

613-297-00-2

5-(2-bromophenyl)-2-tert-butyl-2H-tetrazole

420-820-6

Flam. Liq. 3

Acute Tox. 4 *

Aquatic Chronic 2

H226

H302

H411

GHS02

GHS07

GHS09

Wng

H226

H302

H411

 

 

 

613-298-00-8

bis-(6-hydroxy-4-methyl-5-(3-methylimidazolium-1-yl)-3-(4-phenylazo)-1H-pyridin-2-one)ethylene dilactate

421-560-6

STOT RE 2 *

Eye Dam. 1

Aquatic Chronic 2

H373**

H318

H411

GHS05

GHS08

GHS09

Dgr

H373**

H318

H411

 

 

 

613-299-00-3

main component 1 (isomer 1): 2-{6-fluoro-4-[3-(2,5-disulfo-phenylazo)-4-hydroxy-2-sulfonapht-7-ylamino]-1,3,5-triazin-2-ylamino}-3-{6-fluoro-4-[3-(1,5-disulfonaphth-2-ylazo)-4-hydroxy-2-sulfonaphth-7-ylamino]-1,3,5-triazin-2-ylamino}-propane sodium salt;

main component 1 (isomer 2): 2-{6-fluoro-4-[3-(2,5-disulfo-phenylazo)-4-hydroxy-2-sulfonaphth-7-ylamino]-1,3,5-triazin-2-ylamino}-3-{6-fluoro-4-[3-(2,5-disulfo-phenylazo)-4-hydroxy-2-sulfonaphth-7-ylamino]-1,3,5-triazin-2-ylamino}-propane sodium salt;

main component 2: 2,3-bis-{6-fluoro-4-[3-(2,5-disulfo-phenylazo)-4-hydroxy-2-sulfonaphth-7-ylamino]-1,3,5-triazin-2-ylamino}-propane sodium salt;

main component 3: 2,3-bis-{6-fluoro-4-[3-(1,5-disulfonaphth-2-ylazo)-4-hydroxy-2-sulfonaphth-7-ylamino]-1,3,5-triazin-2-ylamino}-propane sodium salt

422-610-1

Eye Dam. 1

H318

GHS05

Dgr

H318

 

 

 

613-300-00-7

1-imidazol-1-yl-octadecan-2-ol

434-120-3

Skin Sens. 1

Aquatic Chronic 4

H317

H413

GHS07

Wng

H317

H413

 

 

 

613-301-00-2

dimethyl-1-{[2-methoxy-5-(2-methyl-butoxycarbonyl)phenylcarbamoyl]-[2-octadecyl-1,1-dioxo-1,2,4-benzothiadiazin-3-yl]methyl} imidazole-4,5-dicarboxylate

443-910-7

Aquatic Chronic 4

H413

H413

 

 

 

613-302-00-8

disodium 2-(5-carbamoyl-1-ethyl-2-hydroxy-4-methyl-6-oxo-1,6-dihydro-pyridine-3-ylazo)-4-(4-fluoro-6-(4-(2-sulfonyloxy-ethylsulfonyl)-phenylamino)-1,3,5-triazine-2-ylamino)benzene sulfonate

432-980-4

243858-60-8

Eye Dam. 1

H318

GHS05

Dgr

H318

 

 

 

613-303-00-3

2-(1-methyl-2-(4-phenoxyphenoxy)ethoxy)pyridine

429-800-1

95737-68-1

Aquatic Acute 1

Aquatic Chronic 1

H400

H410

GHS09

Wng

H410

 

 

 

613-304-00-9

5,6-dihydroxy-2,3-dihydro-1H-indolium bromide

421-170-6

138937-28-7

Acute Tox. 4 *

Eye Dam. 1

H302

H318

GHS05

GHS07

Dgr

H302

H318

 

 

 

613-305-00-4

2-(2-hydroxy-4-octyloxyphenyl)-2H-benzotriazole

448-630-9

3147-77-1

Aquatic Chronic 4

H413

H413

 

 

 

613-306-00-X

(2,5-dioxopyrrolidin-1-yl)-9H-fluoren-9-ylmethyl carbonate

433-520-5

82911-69-1

Acute Tox. 4 *

Skin Sens. 1

Aquatic Chronic 2

H302

H317

H411

GHS07

GHS09

Wng

H302

H317

H411

 

 

 

613-307-00-5

clothianidin (ISO);

3-[(2-chloro-1,3-thiazol-5-yl)methyl]-2-methyl-1-nitroguanidine

210880-92-5

Acute Tox. 4 *

Aquatic Acute 1

Aquatic Chronic 1

H302

H400

H410

GHS07

GHS09

Wng

H302

H410

 

M=10

 

613-308-00-0

2-amino-5-methylthiazole

423-800-5

7305-71-7

Acute Tox. 4 *

STOT RE 2 *

Aquatic Acute 1

Aquatic Chronic 1

H302

H373**

H400

H410

GHS08

GHS07

GHS09

Wng

H302

H373**

H410

 

 

 

613-309-00-6

1-methyl-3-phenyl-1-piperazine

431-180-2

5271-27-2

Acute Tox. 4 *

Acute Tox. 4 *

Skin Irrit. 2

Eye Dam. 1

Aquatic Chronic 3

H312

H302

H315

H318

H412

GHS05

GHS07

Dgr

H312

H302

H315

H318

H412

 

 

 

613-310-00-1

(-)(3S,4R)-4-(4-fluorophenyl)-3-(3,4-methylenedioxy-phenoxymethyl)-N-benzylpiperidine hydrochloride

432-360-3

105813-13-6

Acute Tox. 4 *

Skin Sens. 1

Aquatic Acute 1

Aquatic Chronic 1

H302

H317

H400

H410

GHS07

GHS09

Wng

H302

H317

H410

 

 

 

613-311-00-7

methyl-5-nitrophenyl-guanidine

435-500-1

152460-07-6

Acute Tox. 4 *

Eye Irrit. 2

Skin Sens. 1

Aquatic Chronic 3

H302

H319

H317

H412

GHS07

Wng

H302

H319

H317

H412

 

 

 

613-312-00-2

2-(4-methyl-2-phenyl-1-piperazinyl)benzenemethanol monohydrochloride

420-200-5

Acute Tox. 4 *

Eye Dam. 1

Skin Sens. 1

Aquatic Chronic 3

H302

H318

H317

H412

GHS05

GHS07

Dgr

H302

H318

H317

H412

 

 

 

613-313-00-8

2-(4-(4-(3-pyridinyl)-1H-imidazol-1-yl)butyl)-1H-isoindole-1,3(2H)-dione

442-780-9

173838-67-0

Aquatic Chronic 3

H412

H412

 

 

 

613-314-00-3

4-decyloxazolidin-2-one;

4-decyl-1,3-oxazolidin-2-one

443-770-7

7693-82-5

Aquatic Acute 1

Aquatic Chronic 1

H400

H410

GHS09

Wng

H410

 

 

 

613-315-00-9

tetrapotassium 4-[5-[3-carboxylato-4,5-dihydro-5-oxo-1-(4-sulfonatophenyl)pyrazol-4-ylidene]-3-(piperidinocarbonyl)penta-1,3-dienylidene]-5-hydroxy-1-(4-sulfonatophenyl)pyrazole-3-carboxylate

430-390-1

Acute Tox. 4 *

Aquatic Chronic 3

H332

H412

GHS07

Wng

H332

H412

 

 

 

613-316-00-4

trimethylopropane tri(3-aziridinylpropanoate);

(TAZ)

257-765-0

52234-82-9

Muta. 2

Eye Dam. 1

Skin Sens. 1

H341

H318

H317

GHS05

GHS08

GHS07

Dgr

H341

H318

H317

 

 

►M2  H ◄

▼M8

613–317-00-X

penconazole (ISO); 1-[2-(2,4-dichlorophenyl)pentyl]-1H-1,2,4-triazole

266–275-6

66246-88–6

Repr. 2

Acute Tox. 4

Aquatic Acute 1

Aquatic Chronic 1

H361d

H302

H400

H410

GHS08

GHS07

GHS09

Wng

H361d

H302

H410

 

M = 1

M = 1

 

613–318-00–5

fenpyrazamine (ISO); S-allyl 5-amino-2-isopropyl-4-(2-methylphenyl)-3-oxo-2,3-dihydro-1H-pyrazole-1-carbothioate

473798-59–3

Aquatic Chronic 2

H411

GHS09

H411

 

 

 

▼M11

613-319-00-0

imidasool

206-019-2

288-32-4

Repr. 1B

Acute Tox. 4

Skin Corr. 1C

H360D

H302

H314

GHS08

GHS07

GHS05

Dgr

H360D

H302

H314

 

 

 

613-320-00-6

lenatsiil (ISO); 3-tsükloheksüül-6,7-dihüdro-1H-tsüklopenta[d]pürimidiin-2,4(3H,5H)-dioon

218-499-0

2164-08-1

Carc. 2

Aquatic Acute 1

Aquatic Chronic 1

H351

H400

H410

GHS08

GHS09

Wng

H351

H410

 

M = 10

M = 10

 

▼B

614-001-00-4

nicotine (ISO);

3-(N-methyl-2-pyrrolidinyl)pyridine

200-193-3

54-11-5

Acute Tox. 1

Acute Tox. 3 (*)

Aquatic Chronic 2

H310

H301

H411

GHS06

GHS09

Dgr

H310

H301

H411

 

 

 

614-002-00-X

salts of nicotine

Acute Tox. 2 (*)

Acute Tox. 1

Acute Tox. 2 (*)

Aquatic Chronic 2

H330

H310

H300

H411

GHS06

GHS09

Dgr

H330

H310

H300

H411

 

 

A

614-003-00-5

strychnine

200-319-7

57-24-9

Acute Tox. 1

Acute Tox. 2 (*)

Aquatic Acute 1

Aquatic Chronic 1

H310

H300

H400

H410

GHS06

GHS09

Dgr

H310

H300

H410

 

 

 

614-004-00-0

salts of strychnine

Acute Tox. 2 (*)

Acute Tox. 2 (*)

Aquatic Acute 1

Aquatic Chronic 1

H330

H300

H400

H410

GHS06

GHS09

Dgr

H330

H300

H410

 

 

A

▼M1

614-005-00-6

colchicine

200-598-5

64-86-8

Muta. 1B

Acute Tox. 2 *

H340

H300

GHS06

GHS08

Dgr

H340

H300

 

 

 

▼B

614-006-00-1

brucine;

2,3-dimethoxystrychnine

206-614-7

357-57-3

Acute Tox. 2 (*)

Acute Tox. 2 (*)

Aquatic Chronic 3

H330

H300

H412

GHS06

Dgr

H330

H300

H412

 

 

 

614-007-00-7

brucine sulphate; [1]

brucine nitrate; [2]

strychnidin-10-one, 2,3-dimethoxy-, mono[(R)-1-methylheptyl 1,2-benzenedicarboxylate]; [3]

strychnidin-10-one, 2,3-dimethoxy-, compd. with (S)mono(1-methylheptyl)-1,2-benzenedicarboxylate (1:1) [4]

225-432-9 [1]

227-317-9 [2]

269-439-5 [3]

269-710-8 [4]

4845-99-2 [1]

5786-97-0 [2]

68239-26-9 [3]

68310-42-9 [4]

Acute Tox. 2 (*)

Acute Tox. 2 (*)

Aquatic Chronic 3

H330

H300

H412

GHS06

Dgr

H330

H300

H412

 

 

A

614-008-00-2

aconitine

206-121-7

302-27-2

Acute Tox. 2 (*)

Acute Tox. 2 (*)

H330

H300

GHS06

Dgr

H330

H300

 

 

 

614-009-00-8

salts of aconitine

Acute Tox. 2 (*)

Acute Tox. 2 (*)

H330

H300

GHS06

Dgr

H330

H300

 

 

A

614-010-00-3

atropine

200-104-8

51-55-8

Acute Tox. 2 (*)

Acute Tox. 2 (*)

H330

H300

GHS06

Dgr

H330

H300

 

 

 

614-011-00-9

salts of atropine

Acute Tox. 2 (*)

Acute Tox. 2 (*)

H330

H300

GHS06

Dgr

H330

H300

 

 

A

614-012-00-4

hyoscyamine

202-933-0

101-31-5

Acute Tox. 2 (*)

Acute Tox. 2 (*)

H330

H300

GHS06

Dgr

H330

H300

 

 

 

614-013-00-X

salts of hyoscyamine

Acute Tox. 2 (*)

Acute Tox. 2 (*)

H330

H300

GHS06

Dgr

H330

H300

 

 

A

614-014-00-5

hyoscine

200-090-3

51-34-3

Acute Tox. 2 (*)

Acute Tox. 1

Acute Tox. 2 (*)

H330

H310

H300

GHS06

Dgr

H330

H310

H300

 

 

 

614-015-00-0

salts of hyoscine

Acute Tox. 2 (*)

Acute Tox. 1

Acute Tox. 2 (*)

H330

H310

H300

GHS06

Dgr

H330

H310

H300

 

 

A

614-016-00-6

pilocarpine

202-128-4

92-13-7

Acute Tox. 2 (*)

Acute Tox. 2 (*)

H330

H300

GHS06

Dgr

H330

H300

 

 

 

614-017-00-1

salts of pilocarpine

Acute Tox. 2 (*)

Acute Tox. 2 (*)

H330

H300

GHS06

Dgr

H330

H300

 

 

A

614-018-00-7

papaverine

200-397-2

58-74-2

Acute Tox. 4 (*)

H302

GHS07

Wng

H302

 

 

 

614-019-00-2

salts of papaverine

Acute Tox. 4 (*)

H302

GHS07

Wng

H302

 

 

A

614-020-00-8

physostigmine

200-332-8

57-47-6

Acute Tox. 2 (*)

Acute Tox. 2 (*)

H330

H300

GHS06

Dgr

H330

H300

 

 

 

614-021-00-3

salts of physostigmine

Acute Tox. 2 (*)

Acute Tox. 2 (*)

H330

H300

GHS06

Dgr

H330

H300

 

 

A

614-022-00-9

digitoxin

200-760-5

71-63-6

Acute Tox. 3 (*)

Acute Tox. 3 (*)

STOT RE 2 (*)

H331

H301

H373 (**)

GHS06

GHS08

Dgr

H331

H301

H373 (**)

 

 

 

614-023-00-4

ephedrine

206-080-5

299-42-3

Acute Tox. 4 (*)

H302

GHS07

Wng

H302

 

 

 

614-024-00-X

salts of ephedrine

Acute Tox. 4 (*)

H302

GHS07

Wng

H302

 

 

A

614-025-00-5

ouabain

211-139-3

630-60-4

Acute Tox. 3 (*)

Acute Tox. 3 (*)

STOT RE 2 (*)

H331

H301

H373 (**)

GHS06

GHS08

Dgr

H331

H301

H373 (**)

 

 

 

614-026-00-0

strophantin-K

234-239-9

11005-63-3

Acute Tox. 3 (*)

Acute Tox. 3 (*)

STOT RE 2 (*)

H331

H301

H373 (**)

GHS06

GHS08

Dgr

H331

H301

H373 (**)

 

 

 

614-027-00-6

bufa-4,20,22-trienolide, 6-(acetyloxy)-3-(β-D-glucopyranosyloxy)-8,14-dihydroxy-, (3β, 6β)-;

red squill;

scilliroside

208-077-4

507-60-8

Acute Tox. 2 (*)

H300

GHS06

Dgr

H300

 

 

 

614-028-00-1

reaction mass of: 2-ethylhexyl mono-D-glucopyranoside;

2-ethylhexyl di-D-glucopyranoside

414-420-0

Eye Dam. 1

H318

GHS05

Dgr

H318

 

 

 

614-029-00-7

constitutional isomers of penta-O-allyl-β-D-fructofuranosyl-α-D-glucopyranoside;

constitutional isomers of hexa-O-allyl-β-D-fructofuranosyl-α-D-glucopyranoside;

constitutional isomers of hepta-O-allyl-β-D-fructofuransoyl-α-D-glucopyranoside

419-640-0

68784-14-5

Acute Tox. 4 (*)

H302

GHS07

Wng

H302

 

 

 

▼M1

615-001-00-7

methyl isocyanate

210-866-3

624-83-9

Flam. Liq. 2

Repr. 2

Acute Tox. 2 *

Acute Tox. 3 *

Acute Tox. 3 *

Resp. Sens. 1

Skin Sens. 1

STOT SE 3

Skin Irrit. 2

Eye Dam. 1

H225

H361d***

H330

H311

H301

H334

H317

H335

H315

H318

GHS02

GHS06

GHS05

GHS08

Dgr

H225

H361d***

H330

H311

H301

H334

H317

H335

H315

H318

 

 

 

▼B

615-002-00-2

methyl isothiocyanate

209-132-5

556-61-6

Acute Tox. 3 (*)

Acute Tox. 3 (*)

Skin Corr. 1B

Skin Sens. 1

Aquatic Acute 1

Aquatic Chronic 1

H331

H301

H314

H317

H400

H410

GHS06

GHS05

GHS09

Dgr

H331

H301

H314

H317

H410

 

 

 

615-003-00-8

thiocyanic acid

207-337-4

463-56-9

Acute Tox. 4 (*)

Acute Tox. 4 (*)

Acute Tox. 4 (*)

Aquatic Chronic 3

H332

H312

H302

H412

GHS07

Wng

H332

H312

H302

H412

EUH032

 

 

▼M1

615-004-00-3

salts of thiocyanic acid, with the exception of those specified elsewhere in this Annex

Acute Tox. 4 *

Acute Tox. 4 *

Acute Tox. 4 *

Aquatic Chronic 3

H332

H312

H302

H412

GHS07

Wng

H332

H312

H302

H412

EUH032

 

A

615-005-00-9

4,4'-methylenediphenyl diisocyanate;

diphenylmethane-4,4'-diisocyanate; [1]

2,2'-methylenediphenyl diisocyanate;

diphenylmethane-2,2'-diisocyanate; [2]

o-(p-isocyanatobenzyl)phenyl isocyanate;

diphenylmethane-2,4'-diisocyanate; [3]

methylenediphenyl diisocyanate [4]

202-966-0 [1]

219-799-4 [2]

227-534-9 [3]

247-714-0 [4]

101-68-8 [1]

2536-05-2 [2]

5873-54-1 [3]

26447-40-5 [4]

Carc. 2

Acute Tox. 4 *

STOT RE 2 *

Eye Irrit. 2

STOT SE 3

Skin Irrit. 2

Resp. Sens. 1

Skin Sens. 1

H351

H332

H373**

H319

H335

H315

H334

H317

GHS08

GHS07

Dgr

H351

H332

H373**

H319

H335

H315

H334

H317

 

Eye Irrit. 2; H319: C ≥ 5 %

Skin Irrit. 2; H315: C ≥ 5 %

Resp. Sens. 1; H334: C ≥ 0,1 %

STOT SE 3; H335: C ≥ 5 %

C2

▼B

615-006-00-4

2-methyl-m-phenylene diisocyanate;

toluene-2,4-di-isocyanate; [1]

4-methyl-m-phenylene diisocyanate;

toluene-2,6-di-isocyanate; [2]

m-tolylidene diisocyanate;

toluene-diisocyanate [3]

202-039-0 [1]

209-544-5 [2]

247-722-4 [3]

91-08-7 [1]

584-84-9 [2]

26471-62-5 [3]

Carc. 2

Acute Tox. 2 (*)

Eye Irrit. 2

STOT SE 3

Skin Irrit. 2

Resp. Sens. 1

Skin Sens. 1

Aquatic Chronic 3

H351

H330

H319

H335

H315

H334

H317

H412

GHS06

GHS08

Dgr

H351

H330

H319

H335

H315

H334

H317

H412

 

Resp. Sens. 1; H334: C ≥ 0,1 %

C

615-007-00-X

1,5-naphthylene diisocyanate

221-641-4

3173-72-6

Acute Tox. 4 (*)

Eye Irrit. 2

STOT SE 3

Skin Irrit. 2

Resp. Sens. 1

Aquatic Chronic 3

H332

H319

H335

H315

H334

H412

GHS08

GHS07

Dgr

H332

H319

H335

H315

H334

H412

 

 

 

615-008-00-5

3-isocyanatomethyl-3,5,5-trimethylcyclohexyl isocyanate;

isophorone di-isocyanate

223-861-6

4098-71-9

Acute Tox. 3 (*)

Eye Irrit. 2

STOT SE 3

Skin Irrit. 2

Resp. Sens. 1

Skin Sens. 1

Aquatic Chronic 2

H331

H319

H335

H315

H334

H317

H411

GHS06

GHS08

GHS09

Dgr

H331

H319

H335

H315

H334

H317

H411

 

(*)

Resp. Sens. 1; H334: C ≥ 0,5 %

Skin Sens.1; H317: C ≥ 0,5 %

2

615-009-00-0

4,4'-methylenedi(cyclohexyl isocyanate);

dicyclohexylmethane-4,4'-di-isocyanate

225-863-2

5124-30-1

Acute Tox. 3 (*)

Eye Irrit. 2

STOT SE 3

Skin Irrit. 2

Resp. Sens. 1

Skin Sens. 1

H331

H319

H335

H315

H334

H317

GHS06

GHS08

Dgr

H331

H319

H335

H315

H334

H317

 

(*)

Resp. Sens. 1; H334: C ≥ 0,5 %

Skin Sens. 1; H317: C ≥ 0,5 %

2

615-010-00-6

2,2,4-trimethylhexamethylene-1,6-di-isocyanate; [1]

2,4,4-trimethylhexamethylene-1,6-di-isocyanate [2]

241-001-8 [1]

239-714-4 [2]

16938-22-0 [1]

15646-96-5 [2]

Acute Tox. 3 (*)

Eye Irrit. 2

STOT SE 3

Skin Irrit. 2

Resp. Sens. 1

H331

H319

H335

H315

H334

GHS06

GHS08

Dgr

H331

H319

H335

H315

H334

 

(*)

Resp. Sens. 1; H334: C ≥ 0,5 %

Skin Sens. 1; H317: C ≥ 0,5 %

C2

615-011-00-1

hexamethylene-di-isocyanate

212-485-8

822-06-0

Acute Tox. 3 (*)

Eye Irrit. 2

STOT SE 3

Skin Irrit. 2

Resp. Sens. 1

Skin Sens. 1

H331

H319

H335

H315

H334

H317

GHS06

GHS08

Dgr

H331

H319

H335

H315

H334

H317

 

(*)

Resp. Sens. 1; H334: C ≥ 0,5 %

Skin Sens. 1; H317: C ≥ 0,5 %

2

615-012-00-7

4-isocyanatosulphonyltoluene;

tosyl isocyanate

223-810-8

4083-64-1

Eye Irrit. 2

STOT SE 3

Skin Irrit. 2

Resp. Sens. 1

H319

H335

H315

H334

GHS08

GHS07

Dgr

H319

H335

H315

H334

EUH014

Eye Irrit.; H319: C ≥ 5 %

STOT SE 3; H335: C ≥ 5 %

Skin Irrit. 2; H315: C ≥ 5 %

 

615-013-00-2

cyanamide;

carbanonitril

206-992-3

420-04-2

Acute Tox. 3 (*)

Acute Tox. 4 (*)

Eye Irrit. 2

Skin Irrit. 2

Skin Sens. 1

H301

H312

H319

H315

H317

GHS06

Dgr

H301

H312

H319

H315

H317

 

 

 

615-014-00-8

tris(1-dodecyl-3-methyl-2-phenylbenzimidazolium)hexacyanoferrate

7276-58-6

Acute Tox. 4 (*)

H302

GHS07

Wng

H302

 

 

 

615-015-00-3

1,7,7-trimethylbicyclo(2,2,1)hept-2-yl thiocyanatoacetate;

isobornyl thiocyanoacetate

204-081-5

115-31-1

Acute Tox. 4 (*)

Aquatic Acute 1

Aquatic Chronic 1

H302

H400

H410

GHS07

GHS09

Wng

H302

H410

 

 

 

615-016-00-9

potassium cyanate

209-676-3

590-28-3

Acute Tox. 4 (*)

H302

GHS07

Wng

H302

 

 

 

615-017-00-4

calcium cyanamide

205-861-8

156-62-7

Acute Tox. 4 (*)

STOT SE 3

Eye Dam. 1

H302

H335

H318

GHS05

GHS07

Dgr

H302

H335

H318

 

 

 

615-018-00-X

2-(2-butoxyethoxy)ethyl thiocyanate

203-985-7

112-56-1

Flam. Liq. 3

Acute Tox. 3 (*)

Acute Tox. 3 (*)

H226

H311

H301

GHS02

GHS06

Dgr

H226

H311

H301

 

 

 

615-019-00-5

dicyclohexylcarbodiimide

208-704-1

538-75-0

Acute Tox. 3 (*)

Acute Tox. 4 (*)

Eye Dam. 1

Skin Sens. 1

H311

H302

H318

H317

GHS06

GHS05

Dgr

H311

H302

H318

H317

 

 

 

615-020-00-0

methylene dithiocyanate

228-652-3

6317-18-6

Acute Tox. 2 (*)

Acute Tox. 3 (*)

Skin Corr. 1B

Skin Sens. 1

Aquatic Acute 1

H330

H301

H314

H317

H400

GHS06

GHS05

GHS09

Dgr

H330

H301

H314

H317

H400

 

 

 

615-021-00-6

1,3,5-tris(oxiranylmethyl)-1,3,5-triazine-2,4,6(1H,3H,5H)-trione;

TGIC

219-514-3

2451-62-9

Muta. 1B

Acute Tox. 3 (*)

Acute Tox. 3 (*)

STOT RE 2 (*)

Eye Dam. 1

Skin Sens. 1

Aquatic Chronic 3

H340

H331

H301

H373 (**)

H318

H317

H412

GHS06

GHS08

GHS05

Dgr

H340

H331

H301

H373 (**)

H318

H317

H412

 

 

 

▼M1

615-022-00-1

methyl 3-isocyanatosulfonyl-2-thiophene-carboxylate

410-550-7

79277-18-2

STOT RE 2 *

Resp. Sens. 1

Skin Sens. 1

H373**

H334

H317

GHS08

Dgr

H373**

H334

H317

EUH014

 

 

▼B

615-023-00-7

2-(isocyanatosulfonylmethyl)benzoic acid methyl ester;

(alt.):methyl 2-(isocyanatosulfonylmethyl)benzoate

410-900-9

83056-32-0

Flam. Liq. 3

Muta. 2

Acute Tox. 4 (*)

STOT RE 2 (*)

Eye Dam. 1

Resp. Sens. 1

H226

H341

H332

H373 (**)

H318

H334

GHS02

GHS08

GHS05

GHS07

Dgr

H226

H341

H332

H373 (**)

H318

H334

EUH014

 

 

615-024-00-2

2-phenylethylisocyanate

413-080-0

1943-82-4

Acute Tox. 3 (*)

Acute Tox. 4 (*)

Skin Corr. 1A

Resp. Sens. 1

Skin Sens. 1

Aquatic Chronic 2

H331

H302

H314

H334

H317

H411

GHS06

GHS08

GHS05

GHS09

Dgr

H331

H302

H314

H334

H317

H411

 

 

 

615-025-00-8

4,4'-ethylidenediphenyl dicyanate

405-740-1

47073-92-7

Acute Tox. 4 (*)

Acute Tox. 4 (*)

STOT RE 2 (*)

Eye Dam. 1

Aquatic Acute 1

Aquatic Chronic 1

H332

H302

H373 (**)

H318

H400

H410

GHS08

GHS05

GHS07

GHS09

Dgr

H332

H302

H373 (**)

H318

H410

 

 

 

615-026-00-3

4,4'-methylenebis(2,6-dimethylphenyl cyanate)

405-790-4

101657-77-6

Skin Sens. 1

Aquatic Chronic 3

H317

H412

GHS07

Wng

H317

H412

 

 

 

▼M1

615-028-00-4

ethyl 2-(isocyanatosulfonyl)benzoate

410-220-2

77375-79-2

Acute Tox. 4 *

STOT RE 2 *

Eye Dam. 1

Resp. Sens. 1

Skin Sens. 1

H302

H373**

H318

H334

H317

GHS05

GHS08

GHS07

Dgr

H302

H373**

H318

H334

H317

EUH014

 

 

▼B

615-029-00-X

2,5-bis-isocyanatomethyl-bicyclo[2.2.1]heptane

411-280-2

Acute Tox. 2 (*)

Acute Tox. 4 (*)

Skin Corr. 1B

Resp. Sens. 1

Skin Sens. 1

Aquatic Chronic 3

H330

H302

H314

H334

H317

H412

GHS06

GHS08

GHS05

Dgr

H330

H302

H314

H334

H317

H412

 

 

 

▼M1

615-030-00-5

alkali salts and alkali earth salts of thiocyanic acid, with the exception of those specified elsewhere in this Annex

Acute Tox. 4 *

Acute Tox. 4 *

Acute Tox. 4 *

Aquatic Chronic 3

H332

H312

H302

H412

GHS07

Wng

H332

H312

H302

H412

 

 

A

615-031-00-0

thallium thiocyanate

222-571-7

3535-84-0

Acute Tox. 2 *

Acute Tox. 2 *

Acute Tox. 4 *

STOT RE 2

Aquatic Chronic 2

H330

H300

H312

H373**

H411

GHS06

GHS08

GHS09

Dgr

H330

H300

H312

H373**

H411

 

 

 

615-032-00-6

metal salts of thiocyanic acid, with the exception of those specified elsewhere in this Annex

Acute Tox. 4 *

Acute Tox. 4 *

Acute Tox. 4 *

Aquatic Acute 1

Aquatic Chronic 1

H332

H312

H302

H400

H410

GHS07

GHS09

Wng

H332

H312

H302

H410

 

 

A

▼M1

615-033-00-1

reaction product of diphenylmethanediisocyanate, octylamine, oleylamine and cyclohexylamine (1:1.58:0.32:0.097)

430-980-9

Aquatic Chronic 4

H413

H413

 

 

 

615-034-00-7

reaction product of diphenylmethanediisocyanate, octylamine, 4-ethoxyaniline and ethylenediamine (1:0,37:1,53:0,05)

430-750-8

Aquatic Chronic 4

H413

H413

 

 

 

615-035-00-2

reaction product of diphenylmethanediisocyanate, octylamine and oleylamine (molar ratio 1:1.86:0.14)

430-930-6

122886-55-9

Aquatic Chronic 4

H413

H413

 

 

 

615-036-00-8

reaction product of diphenylmethanediisocyanate, toluenediisocyanate (reaction of isomers: 65 % 2,4- and 35 % 2,6-diisocyanate), octylamine, oleylamine and 4-ethoxyaniline (molar ratio 4:1:7:1:2)

430-940-0

Aquatic Chronic 4

H413

H413

 

 

 

615-037-00-3

reaction product of diphenylmethanediisocyanate, toluenediisocyanate (reaction mass of isomers: 65 % 2,4- and 35 % 2,6-diisocyanate), octylamine and oleylamine (molar ratio 4:1:9:1)

430-950-5

Aquatic Chronic 4

H413

H413

 

 

 

615-038-00-9

reaction product of toluenediisocyanate (reaction mass of isomers: 65 % 2,4- and 35 % 2,6-diisocyanate) and aniline (molarratio 1:2)

430-960-1

Aquatic Chronic 4

H413

H413

 

 

 

615-039-00-4

reaction product of diphenylmethanediisocyanate, toluenediisocyanate (reaction mass of isomers: 65 % 2,4- and 35 % 2,6-diisocyanate), octylamine, oleylamine and 4-ethoxyaniline (molar ratio 3.88:1:6.38:0.47:2.91)

430-970-4

Aquatic Chronic 4

H413

H413

 

 

 

615-044-00-1

4-chlorophenylisocyanate

203-176-9

104-12-1

Acute Tox. 2 *

Acute Tox. 4 *

STOT SE 3

Skin Irrit. 2

Eye Dam. 1

Resp. Sens. 1

Aquatic Acute 1

Aquatic Chronic 1

H330

H302

H335

H315

H318

H334

H400

H410

GHS06

GHS05

GHS08

GHS09

Dgr

H330

H302

H335

H315

H318

H334

H410

 

 

 

615-045-00-7

4,4'-methylene bis(3-chloro-2,6-di-ethylphenylisocyanate)

420-530-1

Resp. Sens. 1

Skin Sens. 1

Aquatic Chronic 4

H334

H317

H413

GHS08

Dgr

H334

H317

H413

 

 

 

▼B

616-001-00-X

N,N-dimethylformamide;

dimethyl formamide

200-679-5

68-12-2

Repr. 1B

Acute Tox. 4 (*)

Acute Tox. 4 (*)

Eye Irrit. 2

H360D (***)

H332

H312

H319

GHS08

GHS07

Dgr

H360D (***)

H332

H312

H319

 

 

 

616-002-00-5

2-fluoroacetamide

211-363-1

640-19-7

Acute Tox. 2 (*)

Acute Tox. 3 (*)

H300

H311

GHS06

Dgr

H300

H311

 

 

 

616-003-00-0

acrylamide;

prop-2-enamide

201-173-7

79-06-1

Carc. 1B

Muta. 1B

Repr. 2

Acute Tox. 3 (*)

STOT RE 1

Acute Tox. 4 (*)

Acute Tox. 4 (*)

Eye Irrit. 2

Skin Irrit. 2

Skin Sens. 1

H350

H340

H361f (***)

H301

H372 (**)

H332

H312

H319

H315

H317

GHS06

GHS08

Dgr

H350

H340

H361f (***)

H301

H372 (**)

H332

H312

H319

H315

H317

 

 

D

616-004-00-6

allidochlor (ISO);

N,N-diallylchloroacetamide

202-270-7

93-71-0

Acute Tox. 4 (*)

Acute Tox. 4 (*)

Eye Irrit. 2

Skin Irrit. 2

Aquatic Chronic 2

H312

H302

H319

H315

H411

GHS07

GHS09

Wng

H312

H302

H319

H315

H411

 

 

 

616-005-00-1

chlorthiamid (ISO);

2,6-dichloro (thiobenzamide)

217-637-7

1918-13-4

Acute Tox. 4 (*)

H302

GHS07

Wng

H302

 

 

 

▼M1

616-006-00-7

dichlofluanid (ISO);

N-dichlorofluoromethylthio-N',N'-dimethyl-N-phenylsulfamide

214-118-7

1085-98-9

Acute Tox. 4 *

Eye Irrit. 2

Skin Sens. 1

Aquatic Acute 1

H332

H319

H317

H400

GHS07

GHS09

Wng

H332

H319

H317

H400

 

M=10

 

▼B

616-007-00-2

diphenamid (ISO);

N,N-dimethyl-2,2-diphenylacetamide

213-482-4

957-51-7

Acute Tox. 4 (*)

Aquatic Chronic 3

H302

H412

GHS07

Wng

H302

H412

 

 

 

616-008-00-8

propachlor (ISO);

2-chloro-N-isopropylacetanilide;

α-chloro-N-isopropylacetanilide

217-638-2

1918-16-7

Acute Tox. 4 (*)

Eye Irrit. 2

Skin Sens. 1

Aquatic Acute 1

Aquatic Chronic 1

H302

H319

H317

H400

H410

GHS07

GHS09

Wng

H302

H319

H317

H410

 

 

 

▼M1

616-009-00-3

propanil (ISO);

3',4'-dichloropropionanilide

211-914-6

709-98-8

Acute Tox. 4 *

Aquatic Acute 1

H302

H400

GHS07

GHS09

Wng

H302

H400

 

M=10

 

▼B

616-010-00-9

tosylchloramide sodium

204-854-7

127-65-1

Acute Tox. 4 (*)

Skin Corr. 1B

Resp. Sens. 1

H302

H314

H334

GHS08

GHS05

GHS07

Dg

H302

H314

H334

EUH031

 

 

616-011-00-4

N,N-dimethylacetamide

204-826-4

127-19-5

Repr. 1B

Acute Tox. 4 (*)

Acute Tox. 4 (*)

H360D (***)

H332

H312

GHS08

GHS07

Dgr

H360D (***)

H332

H312

 

Repr. 1B; H360D: C ≥ 5 %

 

616-012-00-X

N-(dichlorofluoromethylthio)phthalimide;

N-(fluorodichloromethylthio)phthalimide

211-952-3

719-96-0

Skin Irrit. 2

H315

GHS07

Wng

H315

 

 

 

616-013-00-5

butyraldehyde oxime

203-792-8

110-69-0

Acute Tox. 3 (*)

Acute Tox. 4 (*)

Eye Irrit. 2

H311

H302

H319

GHS06

Dgr

H311

H302

H319

 

 

 

616-014-00-0

2-butanone oxime;

ethyl methyl ketoxime;

ethyl methyl ketone oxime

202-496-6

96-29-7

Carc. 2

Acute Tox. 4 (*)

Eye Dam. 1

Skin Sens. 1

H351

H312

H318

H317

GHS08

GHS05

GHS07

Dgr

H351

H312

H318

H317

 

 

 

616-015-00-6

alachlor (ISO);

2-chloro-2',6'-diethyl-N-(methoxymethyl)acetanilide

240-110-8

15972-60-8

Carc. 2

Acute Tox. 4 (*)

Skin Sens. 1

Aquatic Acute 1

Aquatic Chronic 1

H351

H302

H317

H400

H410

GHS08

GHS07

GHS09

Wng

H351

H302

H317

H410

 

M=10

 

616-016-00-1

1-(3,4-dichlorophenylimino) thiosemicarbazide

5836-73-7

Acute Tox. 2 (*)

H300

GHS06

Dgr

H300

 

 

 

616-017-00-7

cartap hydrochloride

239-309-2

15263-52-2

Acute Tox. 4 (*)

Acute Tox. 4 (*)

Aquatic Acute 1

Aquatic Chronic 1

H312

H302

H400

H410

GHS07

GHS09

Wng

H312

H302

H410

 

 

 

616-018-00-2

N,N-diethyl-m-toluamide;

deet

205-149-7

134-62-3

Acute Tox. 4 (*)

Eye Irrit. 2

Skin Irrit. 2

Aquatic Chronic 3

H302

H319

H315

H412

GHS07

Wng

H302

H319

H315

H412

 

 

 

616-019-00-8

perfluidone (ISO);

1,1,1-trifluoro-N-(4-phenylsulphonyl-o-tolyl)methanesulphonamide;

253-718-3

37924-13-3

Acute Tox. 4 (*)

Eye Irrit. 2

H302

H319

GHS07

Wng

H302

H319

 

 

 

616-020-00-3

tebuthiuron (ISO);

1-(5-tert-butyl-1,3,4-thiadiazol-2-yl)-1,3-dimethylurea

251-793-7

34014-18-1

Acute Tox. 4 (*)

Aquatic Acute 1

Aquatic Chronic 1

H302

H400

H410

GHS07

GHS09

Wng

H302

H410

 

 

 

616-021-00-9

thiazafluron (ISO);

1,3-dimethyl-1-(5-trifluoromethyl-1,3,4-thiadiazol-2-yl)urea

246-901-4

25366-23-8

Acute Tox. 4 (*)

Aquatic Acute 1

Aquatic Chronic 1

H302

H400

H410

GHS07

GHS09

Wng

H302

H410

 

 

 

616-022-00-4

acetamide

200-473-5

60-35-5

Carc. 2

H351

GHS08

Wng

H351

 

 

 

616-023-00-X

N-hexadecyl(or octadecyl)-N-hexadecyl(or octadecyl)benzamide

401-980-6

Skin Irrit. 2

Skin Sens. 1

H315

H317

GHS07

Wng

H315

H317

 

 

 

616-024-00-5

2-(4,4-dimethyl-2,5-dioxooxazolidin-1-yl)-2-chloro-5-(2-(2,4-di-tert-pentylphenoxy)butyramido)-4,4-dimethyl-3-oxovaleranilide

402-260-4

54942-74-4

Aquatic Chronic 4

H413

H413

 

 

 

616-025-00-0

valinamide

402-840-7

20108-78-5

Repr. 2

Eye Irrit. 2

Skin Sens. 1

H361f (***)

H319

H317

GHS08

Wng

H361f (***)

H319

H317

 

 

 

616-026-00-6

thioacetamide

200-541-4

62-55-5

Carc. 1B

Acute Tox. 4 (*)

Eye Irrit. 2

Skin Irrit. 2

Aquatic Chronic 3

H350

H302

H319

H315

H412

GHS08

GHS07

Dgr

H350

H302

H319

H315

H412

 

 

 

616-027-00-1

tris(2-(2-hydroxyethoxy)ethyl)ammonium 3-acetoacetamido-4-methoxybenzenesulfonate

403-760-5

Skin Sens. 1

H317

GHS07

Wng

H317

 

 

 

616-028-00-7

N-(4-(3-(4-cyanophenyl)ureido)-3-hydroxyphenyl)-2-(2,4-di-tert-pentylphenoxy)octanamide

403-790-9

108673-51-4

Skin Sens. 1

Aquatic Chronic 4

H317

H413

GHS07

Wng

H317

H413

 

 

 

616-029-00-2

N,N'-ethylenebis(vinylsulfonylacetamide)

404-790-1

66710-66-5

Eye Dam. 1

Skin Sens. 1

H318

H317

GHS05

GHS07

Dgr

H318

H317

 

 

 

616-030-00-8

ethidimuron (ISO);

1-(5-ethylsulphonyl-1,3,4-thiadiazol-2-yl)-1,3-dimethylurea

250-010-6

30043-49-3

Skin Sens. 1

Aquatic Acute 1

Aquatic Chronic 1

H317

H400

H410

GHS07

GHS09

Wng

H317

H410

 

 

 

616-031-00-3

dimethachlor (ISO);

2-chloro-N-(2,6-dimethylphenyl)-N-(2-methoxyethyl)acetamide;

256-625-6

50563-36-5

Acute Tox. 4 (*)

Skin Sens. 1

Aquatic Acute 1

Aquatic Chronic 1

H302

H317

H400

H410

GHS07

GHS09

Wng

H302

H317

H410

 

 

 

616-032-00-9

diflufenican (ISO);

N-(2,4-difluorophenyl)-2-[3-(trifluoromethyl)phenoxy]-3-pyridinecarboxamide

83164-33-4

Aquatic Chronic 3

H412

H412

 

 

 

616-033-00-4

cyprofuram (ISO);

N-(3-chlorophenyl)-N-(tetrahydro-2-oxo-3-furyl)cyclopropanecarboxamide

274-050-9

69581-33-5

Acute Tox. 3 (*)

Acute Tox. 4 (*)

Aquatic Acute 1

Aquatic Chronic 1

H301

H312

H400

H410

GHS06

GHS09

Dgr

H301

H312

H410

 

 

 

616-034-00-X

pyracarbolid; (ISO);

3,4-dihydro-6-methyl-2H-pyran-5-carboxanilide

246-419-4

24691-76-7

Aquatic Chronic 3

H412

H412

 

 

 

▼M8

616–035-00–5

cymoxanil (ISO);

2-cyano-N-[(ethylamino)carbonyl]-2-(methoxyimino)acetamide

261–043-0

57966-95–7

Repr. 2

Acute Tox. 4

STOT RE 2

Skin Sens. 1

Aquatic Acute 1

Aquatic Chronic 1

H361fd

H302

H373 (veri, harkelund)

H317

H400

H410

GHS08

GHS07

GHS09

Wng

H361fd

H302

H373 (veri, harkelund)

H317

H410

 

M = 1

M = 1

 

▼B

616-036-00-0

2-chloracetamide

201-174-2

79-07-2

Repr. 2

Acute Tox. 3 (*)

Skin Sens. 1

H361f (***)

H301

H317

GHS06

GHS08

Dgr

H361f (***)

H301

H317

 

Skin Sens. 1; H317: C ≥ 0,1 %

 

616-037-00-6

acetochlor (ISO);

2-chloro-N-(ethoxymethyl)-N-(2-ethyl-6-methylphenyl)acetamide

251-899-3

34256-82-1

Acute Tox. 4 (*)

STOT SE 3

Skin Irrit. 2

Skin Sens. 1

Aquatic Acute 1

Aquatic Chronic 1

H332

H335

H315

H317

H400

H410

GHS07

GHS09

Wng

H332

H335

H315

H317

H410

 

 

 

616-038-00-1

(4-aminophenyl)-N-methylmethylensulfonamide hydrochloride

406-010-5

88918-84-7

Eye Dam. 1

Skin Sens. 1

Aquatic Chronic 2

H318

H317

H411

GHS05

GHS07

GHS09

Dgr

H318

H317

H411

 

 

 

616-039-00-7

3',5'-dichloro-4'-ethyl-2'-hydroxypalmitanilide

406-200-8

117827-06-2

Skin Sens. 1

H317

GHS07

Wng

H317

 

 

 

616-040-00-2

potassium N-(4-toluenesulfonyl)-4-toluenesulfonamide

406-650-5

97888-41-0

Eye Dam. 1

H318

GHS05

Dgr

H318

 

 

 

616-041-00-8

3',5'-dichloro-2-(2,4-di-tert-pentylphenoxy)-4'-ethyl-2'-hydroxyhexananilide

406-840-8

101664-25-9

Aquatic Chronic 4

H413

H413

 

 

 

616-042-00-3

N-(2-(6-ethyl-7-(4-methylphenoxy)-1H-pyrazolo[1,5-b][1,2,4]triazol-2-yl)propyl)-2-octadecyloxybenzamide

407-070-5

142859-67-4

Skin Sens. 1

Aquatic Chronic 4

H317

H413

GHS07

Wng

H317

H413

 

 

 

616-043-00-9

isoxaben (ISO);

N-[3-(1-ethyl-1-methylpropyl)-1,2-oxazol-5-yl]-2,6-dimethoxybenzamide

407-190-8

82558-50-7

Aquatic Chronic 4

H413

H413

 

 

 

616-044-00-4

N-(3,5-dichloro-4-ethyl-2-hydroxyphenyl)-2-(3-pentadecylphenoxy)-butanamide

402-510-2

Aquatic Chronic 2

H411

GHS09

H411

 

 

 

616-045-00-X

2'-(4-chloro-3-cyano-5-formyl-2-thienylazo)-5'-diethylamino-2-methoxyacetanilide

405-190-2

122371-93-1

Skin Sens. 1

Aquatic Chronic 4

H317

H413

GHS07

Wng

H317

H413

 

 

 

616-046-00-5

N-(2-(6-chloro-7-methylpyrazolo(1,5-b)-1,2,4-triazol-4-yl)propyl)-2-(2,4-di-tert-pentylphenoxy)octanamide

406-390-2

Aquatic Acute 1

Aquatic Chronic 1

H400

H410

GHS09

Wng

H410

 

 

 

616-047-00-0

reaction mass of: 2,2',2'',2'''-(ethylenedinitrilotetrakis-N,N-di(C16)alkylacetamide;

2,2',2'',2'''-(ethylenedinitrilotetrakis-N,N-di(C18)alkylacetamide

406-640-0

Skin Sens. 1

H317

GHS07

Wng

H317

 

 

 

616-048-00-6

3'-trifluoromethylisobutyranilide

406-740-4

1939-27-1

STOT RE 2 (*)

Aquatic Chronic 2

H373 (**)

H411

GHS08

GHS09

Wng

H373 (**)

H411

 

 

 

616-049-00-1

2-(2,4-bis(1,1-dimethylethyl)phenoxy)-N-(3,5-dichloro-4-ethyl-2-hydroxyphenyl)-hexanamide

408-150-2

99141-89-6

Aquatic Chronic 4

H413

H413

 

 

 

616-050-00-7

lufenuron (ISO);

N-[2,5-dichloro-4-(1,1,2,3,3,3-hexafluoropropoxy)-phenyl-aminocarbonyl]-2,6-difluorobenzamide

410-690-9

103055-07-8

Skin Sens. 1

Aquatic Acute 1

Aquatic Chronic 1

H317

H400

H410

GHS07

GHS09

Wng

H317

H410

 

 

 

616-051-00-2

reaction mass of: 2,4 -bis(N'-(4-methylphenyl)-ureido)-toluene;

2,6 -bis(N'-(4-methylphenyl)-ureido)-toluene

411-070-0

Aquatic Chronic 4

H413

H413

 

 

 

616-052-00-8

formamide

200-842-0

75-12-7

Repr. 1B

H360D (***)

GHS08

Dgr

H360D (***)

 

 

 

616-053-00-3

N-methylacetamide

201-182-6

79-16-3

Repr. 1B

H360D (***)

GHS08

Dgr

H360D (***)

 

 

 

616-054-00-9

iprodione (ISO);

3-(3,5-dichlorophenyl)-2,4-dioxo-N-isopropylimidazolidine-1-carboxamide

253-178-9

36734-19-7

Carc. 2

Aquatic Acute 1

Aquatic Chronic 1

H351

H400

H410

GHS08

GHS09

Wng

H351

H410

 

 

 

616-055-00-4

propyzamide (ISO);

3,5-dichloro-N-(1,1-dimethylprop-2-ynyl)benzamide

245-951-4

23950-58-5

Carc. 2

Aquatic Acute 1

Aquatic Chronic 1

H351

H400

H410

GHS08

GHS09

Wng

H351

H410

 

 

 

616-056-00-X

N-methylformamide

204-624-6

123-39-7

Repr. 1B

Acute Tox. 4 (*)

H360D (***)

H312

GHS08

GHS07

Dg

H360D (***)

H312

 

 

 

616-057-00-5

reaction mass of: N-[3-hydroxy-2-(2-methylacryloylaminomethoxy)propoxymethyl]-2-methylacrylamide;

N-[2,3-bis-(2-methylacryloylaminomethoxy)propoxymethyl]-2-methylacrylamide;

methacrylamide;

2-methyl-N-(2-methylacryloylaminomethoxymethyl)-acrylamide;

N-(2,3-dihydroxypropoxymethyl)-2-methylacrylamide

412-790-8

Carc. 1B

Muta. 2

STOT RE 2 (*)

H350

H341

H373 (**)

GHS08

Dgr

H350

H341

H373 (**)

 

 

 

616-058-00-0

1,3-bis(3-methyl-2,5-dioxo-1H-pyrrolinylmethyl)benzene

412-570-1

119462-56-5

STOT RE 2 (*)

Eye Dam. 1

Skin Sens. 1

Aquatic Acute 1

Aquatic Chronic 1

H373 (**)

H318

H317

H400

H410

GHS08

GHS05

GHS07

GHS09

Dgr

H373 (**)

H318

H317

H410

 

 

 

616-059-00-6

4-((4-(diethylamino)-2-ethoxyphenyl)imino)-1,4-dihydro-1-oxo-N-propyl-2-naphthalenecarboxamide

412-650-6

121487-83-0

Aquatic Chronic 4

H413

H413

 

 

 

616-060-00-1

Condensation product of: 3-(7-carboxyhept-1-yl)-6-hexyl-4-cyclohexene-1,2-dicarboxylic acid with polyamines (primarily amino-ethyl-piperazine and triethylenetetramine)

413-770-1

Acute Tox. 4 (*)

Skin Corr. 1B

Skin Sens. 1

Aquatic Acute 1

Aquatic Chronic 1

H302

H314

H317

H400

H410

GHS05

GHS07

GHS09

Dgr

H302

H314

H317

H410

 

 

 

616-061-00-7

N,N'-1,6-hexanediylbis(N-(2,2,6,6-tetramethyl-piperidin-4-yl)-formamide

413-610-0

124172-53-8

Eye Irrit. 2

Aquatic Chronic 3

H319

H412

GHS07

Wng

H319

H412

 

 

 

616-062-00-2

N-[3-[(2-acetyloxy)ethyl](phenyl-methyl)amino]-4-methoxyphenylacetamide

411-590-8

70693-57-1

Skin Corr. 1B

Aquatic Chronic 3

H314

H412

GHS05

Dgr

H314

H412

 

 

 

616-063-00-8

3-dodecyl-(1-(1,2,2,6,6-pentamethyl-4-piperidin)-yl)-2,5-pyrrolidindione

411-920-0

106917-30-0

Acute Tox. 3 (*)

Acute Tox. 4 (*)

STOT RE 2 (*)

Skin Corr. 1A

Aquatic Acute 1

Aquatic Chronic 1

H331

H302

H373 (**)

H314

H400

H410

GHS06

GHS08

GHS05

GHS09

Dgr

H331

H302

H373 (**)

H314

H410

 

 

 

616-064-00-3

N-tert-butyl-3-methylpicolinamide

406-720-5

32998-95-1

Aquatic Chronic 3

H412

H412

 

 

 

616-065-00-9

3'-(3-acetyl-4-hydroxyphenyl)-1,1-diethylurea

411-970-3

79881-89-3

Acute Tox. 4 (*)

STOT RE 2 (*)

H302

H373 (**)

GHS08

GHS07

Wng

H302

H373 (**)

 

 

 

616-066-00-4

5,6,12,13-tetrachloroanthra(2,1,9-def:6,5,10-d'e'f')diisoquinoline-1,3,8,10(2H,9H)-tetrone

405-100-1

115662-06-1

Repr. 2

H361f (***)

GHS08

Wng

H361f (***)

 

 

 

616-067-00-X

dodecyl 3-(2-(3-benzyl-4-ethoxy-2,5-dioxoimidazolidin-1-yl)-4,4-dimethyl-3-oxovaleramido)-4-chlorobenzoate

407-300-4

92683-20-0

Aquatic Chronic 4

H413

H413

 

 

 

616-068-00-5

potassium 4-(11-methacrylamidoundecanamido)benzenesulfonate

406-500-9

174393-75-0

Skin Sens. 1

H317

GHS07

Wng

H317

 

 

 

616-069-00-0

1-hydroxy-5-(2-methylpropyloxycarbonylamino)-N-(3-dodecyloxypropyl)-2-naphthoamide

406-210-2

110560-22-0

Aquatic Chronic 4

H413

H413

 

 

 

616-070-00-6

reaction mass of: 3,3'-dicyclohexyl-1,1'-methylenebis(4,1-phenylene)diurea;

3-cyclohexyl-1-(4-(4-(3-octadecylureido)benzyl)phenyl)urea;

3,3'-dioctadecyl-1,1'-methylenebis(4,1-phenylene)diurea

406-530-2

Aquatic Chronic 4

H413

H413

 

 

 

616-071-00-1

reaction mass of: bis(N-cyclohexyl-N'-phenyleneureido)methylene;

bis(N-octadecyl-N'-phenyleneureido)methylene;

bis(N-dicyclohexyl-N'-phenyleneureido)methylene (1:2:1)

406-550-1

Skin Sens. 1

Aquatic Chronic 4

H317

H413

GHS07

Wng

H317

H413

 

 

 

616-072-00-7

1-(2-deoxy-5-O-trityl-β-D-threopentofuranosyl)thymine

407-120-6

55612-11-8

Aquatic Chronic 4

H413

H413

 

 

 

616-073-00-2

4'-ethoxy-2-benzimidazoleanilide

407-600-5

120187-29-3

Muta. 2

Aquatic Chronic 4

H341

H413

GHS08

Wng

H341

H413

 

 

 

616-074-00-8

N-butyl-2-(4-morpholinylcarbonyl)benzamide

407-730-2

104958-67-0

Eye Irrit. 2

Skin Sens. 1

Aquatic Chronic 3

H319

H317

H412

GHS07

Wng

H319

H317

H412

 

 

 

616-075-00-3

D,L-(N,N-diethyl-2-hydroxy-2-phenylacetamide)

408-120-9

65197-96-8

Acute Tox. 4 (*)

Eye Dam. 1

H302

H318

GHS05

GHS07

Dgr

H302

H318

 

 

 

616-076-00-9

tebufenozide (ISO);

N-tert-butyl-N'-(4-ethylbenzoyl)-3,5-dimethylbenzohydrazide

412-850-3

112410-23-8

Aquatic Chronic 2

H411

GHS09

H411

 

 

 

616-077-00-4

reaction mass of: 2-(9-methyl-1,3,8,10-tetraoxo-2,3,9,10-tetrahydro-(1H,8H)-anthra[2,1,9-def: 6,5,10-d'e'f']diisoquinolin-2-ylethansulfonic acid;

potassium 2-(9-methyl-1,3,8,10-tetraoxo-2,3,9,10-tetrahydro-(1H,8H)-anthra[2,1,9-def: 6,5,10-d'e'f']diisoquinolin-2-ylethansulfate

411-310-4

Eye Dam. 1

H318

GHS05

Dgr

H318

 

 

 

616-078-00-X

2-[2,4-bis(1,1-dimethyl-ethyl)phenoxy]-N-(2-hydroxy-5-methyl-phenyl)hexanamide

411-330-3

104541-33-5

Aquatic Chronic 4

H413

H413

 

 

 

616-079-00-5

1,6-hexanediyl-bis(2-(2-(1-ethylpentyl)-3-oxazolidinyl)ethyl)carbamate

411-700-4

140921-24-0

Skin Sens. 1

H317

GHS07

Wng

H317

 

 

 

616-080-00-0

4-(2-((3-ethyl-4-methyl-2-oxo-pyrrolin-1-yl)carboxamido)ethyl)benzenesulfonamide)

411-850-0

119018-29-0

Aquatic Chronic 3

H412

H412

 

 

 

616-081-00-6

5-bromo-8-naphtholactam

413-480-5

24856-00-6

Acute Tox. 4 (*)

Skin Sens. 1

Aquatic Acute 1

Aquatic Chronic 1

H302

H317

H400

H410

GHS07

GHS09

Wng

H302

H317

H410

 

 

 

616-082-00-1

N-(5-chloro-3-((4-(diethylamino)-2-methylphenyl)imino-4-methyl-6-oxo-1,4-cyclohexadien-1-yl)benzamide

413-200-1

129604-78-0

Skin Sens. 1

H317

GHS07

Wng

H317

 

 

 

616-083-00-7

[2-[(4-nitrophenyl)amino]ethyl]urea

410-700-1

27080-42-8

Skin Sens. 1

Aquatic Chronic 3

H317

H412

GHS07

Wng

H317

H412

 

 

 

616-084-00-2

2,4-bis[N'-(4-methylphenyl)ureido]toluene

411-790-5

Aquatic Acute 1

Aquatic Chronic 1

H400

H410

GHS09

Wng

H410

 

 

 

616-085-00-8

3-(2,4-dichlorophenyl)-6-fluoro-quinazoline-2,4(1H,3H)-dione

412-190-6

168900-02-5

Aquatic Acute 1

Aquatic Chronic 1

H400

H410

GHS09

Wng

H410

 

 

 

616-086-00-3

2-acetylamino-6-chloro-4-[(4-diethylamino)2-methylphenyl-imino]-5-methyl-1-oxo-2,5-cyclohexadiene

412-250-1

102387-48-4

Aquatic Chronic 4

H413

H413

 

 

 

616-087-00-9

reaction mass of: 7,9,9-trimethyl-3,14-dioxa-4,13-dioxo-5,12-diazahexadecane-1,16-diyl-prop-2-enoate;

7,7,9-trimethyl-3,14-dioxa-4,13-dioxo-5,12-diazahexadecan-1,16-diyl-prop-2-enoate

412-260-6

52658-19-2

Eye Irrit. 2

Skin Sens. 1

Aquatic Chronic 2

H319

H317

H411

GHS07

GHS09

Wng

H319

H317

H411

 

 

 

616-088-00-4

2-aminosulfonyl-N,N-dimethylnicotinamide

413-440-7

112006-75-4

Skin Sens. 1

Aquatic Chronic 3

H317

H412

GHS07

Wng

H317

H412

 

 

 

616-089-00-X

5-(2,4-dioxo-1,2,3,4-tetrahydropyrimidine)-3-fluoro-2-hydroxymethyltetrahydrofuran

415-360-8

41107-56-6

Muta. 2

H341

GHS08

Wng

H341

 

 

 

616-090-00-5

1-(1,4-benzodioxan-2-ylcarbonyl)piperazine hydrochloride

415-660-9

70918-74-0

Acute Tox. 3 (*)

Acute Tox. 3 (*)

Acute Tox. 3 (*)

STOT RE 2 (*)

Aquatic Chronic 2

H331

H311

H301

H373 (**)

H411

GHS06

GHS08

GHS09

Dgr

H331

H311

H301

H373 (**)

H411

 

 

 

616-091-00-0

1,3,5-tris-[(2S and 2R)-2,3-epoxypropyl]-1,3,5-triazine-2,4,6-(1H,3H,5H)-trione

423-400-0

59653-74-6

Muta. 1B

Acute Tox. 3 (*)

Acute Tox. 4 (*)

STOT RE 2 (*)

Eye Dam. 1

Skin Sens. 1

H340

H331

H302

H373 (**)

H318

H317

GHS06

GHS08

GHS05

Dgr

H340

H331

H302

H373 (**)

H318

H317

 

 

 

616-092-00-6

Polymeric reaction product of bicyclo[2.2.1]hepta-2,5-diene, ethene, 1,4-hexadiene, 1-propene with N,N-di-2-propenylformamide

404-035-6

Skin Sens. 1

Aquatic Chronic 4

H317

H413

GHS07

Wng

H317

H413

 

 

 

616-093-00-1

Reaction products of: aniline-terephthalaldehyde-o-toluidine condensate with maleic anhydride

406-620-1

129217-90-9

Skin Sens. 1

Aquatic Chronic 2

H317

H411

GHS07

GHS09

Wng

H317

H411

 

 

 

616-094-00-7

3,3'-dicyclohexyl-1,1'-methylenebis(4,1-phenylene)diurea

406-370-3

58890-25-8

Skin Sens. 1

Aquatic Chronic 4

H317

H413

GHS07

Wng

H317

H413

 

 

 

616-095-00-2

3,3'-dioctadecyl-1,1'-methylenebis(4,1-phenylene)diurea

406-690-3

43136-14-7

Aquatic Chronic 4

H413

H413

 

 

 

616-096-00-8

N-(3-hexadecyloxy-2-hydroxyprop-1-yl)-N-(2-hydroxyethyl)palmitamide

408-110-4

110483-07-3

Aquatic Chronic 4

H413

H413

 

 

 

616-097-00-3

N,N'-1,4-phenylenebis(2-((2-methoxy-4-nitrophenyl)azo)-3-oxobutanamide

411-840-6

83372-55-8

Aquatic Chronic 4

H413

H413

 

 

 

616-098-00-9

1-[4-chloro-3-((2,2,3,3,3-pentafluoropropoxy)methyl)phenyl]-5-phenyl-1H-1,2,4-triazole-3-carboxamide

411-750-7

119126-15-7

Aquatic Chronic 2

H411

GHS09

H411

 

 

 

616-099-00-4

2-[4-[(4-hydroxyphenyl)sulfonyl]phenoxy]-4,4-dimethyl-N-[5-[(methylsulfonyl)amino]-2-[4-(1,1,3,3-tetramethylbutyl)phenoxy]phenyl]-3-oxopentanamide

414-170-2

135937-20-1

Aquatic Chronic 4

H413

H413

 

 

 

616-100-00-8

1,3-dimethyl-1,3-bis(trimethylsilyl)urea

414-180-7

10218-17-4

Acute Tox. 4 (*)

Skin Irrit. 2

H302

H315

GHS07

Wng

H302

H315

 

 

 

616-101-00-3

(S)-N-tert-butyl-1,2,3,4-tetrahydro-3-isoquinolinecarboxamide

414-600-9

149182-72-9

Acute Tox. 4 (*)

Aquatic Chronic 3

H302

H412

GHS07

Wng

H302

H412

 

 

 

616-102-00-9

reaction mass of: α-[3-(3-mercaptopropanoxycarbonylamino)methylphenylaminocarbonyl]-ω-[3-(3-mercaptopropanoxycarbonylamino)methylphenylaminocarbonyloxy]-poly-(oxyethylene-co-oxypropylene);

1,2-(or 1,3-)bis[α-(3-mercaptopropanoxycarbonylamino)methylphenylaminocarbonyl)-ω-oxy-poly(oxyethylene-co-oxypropylene)]-3-(or 2-)propanol;

1,2,3-tris[α-(3-mercaptopropanoxycarbonyl-amino)methylphenylaminocarbonyl)-ω-oxy-poly-(oxyethylene-co-oxypropylene)]propane]

415-870-0

Skin Sens. 1

Aquatic Chronic 2

H317

H411

GHS07

GHS09

Wng

H317

H411

 

 

 

616-103-00-4

(S,S)-trans-4-(acetylamino)-5,6-dihydro-6-methyl-7,7-dioxo-4H-thieno[2,3-b]thiopyran-2-sulfonamide

415-030-3

120298-38-6

Skin Sens. 1

Aquatic Acute 1

Aquatic Chronic 1

H317

H400

H410

GHS07

GHS09

Wng

H317

H410

 

 

 

616-104-00-X

benalaxyl (ISO);

methyl N-(2,6-dimethylphenyl)-N-(phenylacetyl)-DL-alaninate

275-728-7

71626-11-4

Aquatic Acute 1

Aquatic Chronic 1

H400

H410

GHS09

Wng

H410

 

 

 

616-105-00-5

chlorotoluron (ISO);

3-(3-chloro-p-tolyl)-1,1-dimethylurea

239-592-2

15545-48-9

Carc. 2

Repr. 2

Aquatic Acute 1

Aquatic Chronic 1

H351

H361d (***)

H400

H410

GHS08

GHS09

Wng

H351

H361d (***)

H410

 

 

 

616-106-00-0

phenmedipham (ISO);

methyl 3-(3-methylcarbaniloyloxy)carbanilate

237-199-0

13684-63-4

Aquatic Acute 1

Aquatic Chronic 1

H400

H410

GHS09

Wng

H410

 

 

 

▼M1

616-107-00-6

cinidon ethyl (ISO);

ethyl (Z)-2-chloro-3-[2-chloro-5-(cyclohex-1-ene-1,2-dicarboximido)phenyl]acrylate

142891-20-1

Carc. 2

Skin Sens. 1

Aquatic Acute 1

Aquatic Chronic 1

H351

H317

H400

H410

GHS08

GHS07

GHS09

Wng

H351

H317

H410

 

 

 

▼B

616-108-00-1

iodosulfuron-methyl-sodium;

sodium ({[5-iodo-2-(methoxycarbonyl)phenyl]sulfonyl}carbamoyl)(4-methoxy-6-methyl-1,3,5-triazin-2-yl)azanide

144550-36-7

Aquatic Acute 1

Aquatic Chronic 1

H400

H410

GHS09

Wng

H410

 

 

 

616-109-00-7

sulfosulfuron (ISO);

1-(4,6-dimethoxypyrimidin-2-yl)-3-(2-ethylsulfonylimidazo[1,2-a]pyridin-3-yl)sulfonylurea

141776-32-1

Aquatic Acute 1

Aquatic Chronic 1

H400

H410

GHS09

Wng

H410

 

 

 

616-110-00-2

cyclanilide (ISO);

1-(2,4-dichloroanilinocarbonyl)cyclopropanecarboxylic acid

419-150-7

113136-77-9

Acute Tox. 4 (*)

Aquatic Chronic 2

H302

H411

GHS07

GHS09

Wng

H302

H411

 

 

 

616-111-00-8

fenhexamid (ISO);

N-(2,3-dichlor-4-hydroxyphenyl)-1-methylcyclohexancarboxamid

422-530-5

126833-17-8

Aquatic Chronic 2

H411

GHS09

H411

 

 

 

616-112-00-3

oxasulfuron (ISO);

oxetan-3-yl 2-[(4,6-dimethylpyrimidin-2-yl)-carbamoylsulfamoyl]benzoate

144651-06-9

STOT RE 2 (*)

Aquatic Acute 1

Aquatic Chronic 1

H373 (**)

H400

H410

GHS08

GHS09

Wng

H373 (**)

H410

 

 

 

616-113-00-9

desmedipham (ISO);

ethyl 3-phenylcarbamoyloxyphenylcarbamate

237-198-5

13684-56-5

Aquatic Acute 1

Aquatic Chronic 1

H400

H410

GHS09

Wng

H410

 

M=10

 

616-114-00-4

dodecanamide, N,N'-(9,9',10,10'-tetrahydro-9,9',10,10'-tetraoxo(1,1'-bianthracene)-4,4'-diyl)bis-

418-010-2

136897-58-0

Aquatic Chronic 4

H413

H413

 

 

 

616-115-00-X

N-(3-acetyl-2-hydroxyphenyl)-4-(4-phenylbutoxy)benzamide

416-150-9

136450-06-1

Aquatic Chronic 4

H413

H413

 

 

 

616-116-00-5

N-(4-dimethylaminopyridinium)-3-methoxy-4-(1-methyl-5-nitroindol-3-ylmethyl)-N-(o-tolylsulfonyl)benzamidate

416-790-9

143052-96-4

Aquatic Chronic 4

H413

H413

 

 

 

616-117-00-0

N-[2-(3-acetyl-5-nitrothiophen-2-ylazo)-5-diethylaminophenyl]acetamide

416-860-9

777891-21-1

Repr. 2

Skin Sens. 1

Aquatic Acute 1

Aquatic Chronic 1

H361f (***)

H317

H400

H410

GHS08

GHS09

Wng

H361f (***)

H317

H410

 

 

 

616-118-00-6

N-(2',6'-dimethylphenyl)-2-piperidinecarboxamide hydrochloride

417-950-0

65797-42-4

Acute Tox. 4 (*)

Aquatic Chronic 3

H302

H412

GHS07

Wng

H302

H412

 

 

 

616-119-00-1

2-(1-butyl-3,5-dioxo-2-phenyl-(1,2,4)-triazolidin-4-yl)-4,4-dimethyl-3-oxo-N-(2-methoxy-5-(2-(dodecyl-1-sulfonyl))propionylamino)-phenyl)-pentanamide

418-060-5

118020-93-2

Aquatic Chronic 4

H413

H413

 

 

 

616-120-00-7

reaction mass of: N-(3-dimethylamino-4-methyl-phenyl)-benzamide;

N-(3-dimethylamino-2-methyl-phenyl)-benzamide;

N-(3-dimethylamino-3-methyl-phenyl)-benzamide

420-600-1

STOT RE 2 (*)

Aquatic Chronic 2

H373 (**)

H411

GHS08

GHS09

Wng

H373 (**)

H411

 

 

 

616-121-00-2

2,4-dihydroxy-N-(2-methoxyphenyl)benzamide

419-090-1

129205-19-2

Skin Sens. 1

Aquatic Chronic 2

H317

H411

GHS07

GHS09

Wng

H317

H411

 

 

 

▼M1

616-122-00-8

methylneodecanamide

414-460-9

105726-67-8

Acute Tox. 4 *

H302

GHS07

Wng

H302

 

 

 

▼B

616-123-00-3

N-[3-[[4-(diethylamino)-2-methylphenyl]imino]-6-oxo-1,4-cyclohexadienyl]acetamide

414-740-0

96141-86-5

Aquatic Acute 1

Aquatic Chronic 1

H400

H410

GHS09

Wng

H410

 

 

 

▼M1

616-124-00-9

lithium bis(trifluoromethylsulfonyl)imide

415-300-0

90076-65-6

Acute Tox. 3 *

Acute Tox. 3 *

STOT RE 2 *

Skin Corr. 1B

Aquatic Chronic 3

H311

H301

H373**

H314

H412

GHS06

GHS05

GHS08

Dgr

H311

H301

H373**

H314

H412

 

 

 

▼B

616-125-00-4

3-cyano-N-(1,1-dimethylethyl)androsta-3,5-diene-17-β-carboxamide

415-730-9

151338-11-3

Aquatic Acute 1

Aquatic Chronic 1

H400

H410

GHS09

Wng

410

 

 

 

▼M1

616-126-00-X

1-methyl-4-nitro-3-propyl-1H-pyrazole-5-carboxamide

423-960-6

139756-01-7

Acute Tox. 4 *

STOT RE 2 *

Aquatic Chronic 3

H302

H373**

H412

GHS08

GHS07

Wng

H302

H373**

H412

 

 

 

▼B

616-127-00-5

reaction mass of: N,N'-Ethane-1,2-diylbis(decanamide);

12-Hydroxy-N-[2-[1-oxydecyl)amino]ethyl]octadecanamide;

N,N'-Ethane-1,2-diylbis(12-hydroxyoctadecanamide)

430-050-2

Skin Sens. 1

Aquatic Chronic 2

H317

H411

GHS07

GHS09

Wng

H317

H411

 

 

 

616-128-00-0

N-(2-(1-allyl-4,5-dicyanoimidazol-2-ylazo)-5-(dipropylamino)phenyl)-acetamide

417-530-7

123590-00-1

Aquatic Chronic 4

H413

H413

 

 

 

616-129-00-6

N,N'-bis(2,2,6,6-tetramethyl-4-piperidyl)isophthalamide

419-710-0

42774-15-2

Acute Tox. 4 (*)

Eye Irrit. 2

H302

H319

GHS07

Wng

H302

H319

 

 

 

616-130-00-1

N-(3-(2-(4,4-dimethyl-2,5-dioxo-imidazolin-1-yl)-4,4-dimethyl-3-oxo-pentanoylamino)-4-methoxy-phenyl)-octadecanamide

421-780-2

150919-56-5

Aquatic Chronic 4

H413

H413

 

 

 

▼M1

616-131-00-7

1-aminocyclopentanecarboxamide

422-950-9

17193-28-1

STOT RE 1

Acute Tox. 4 *

Eye Dam. 1

H372**

H302

H318

GHS05

GHS08

GHS07

Dgr

H372**

H302

H318

 

 

 

▼B

616-132-00-2

N-[4-(4-cyano-2-furfurylidene-2,5-dihydro-5-oxo-3-furyl)phenyl]butane-1-sulfonamide

423-250-6

130016-98-7

Aquatic Acute 1

Aquatic Chronic 1

H400

H410

GHS09

Wng

H410

 

 

 

616-133-00-8

N-cyclohexyl-S,S-dioxobenzo[b]tiophene-2-carboxamide

423-990-1

149118-66-1

Acute Tox. 4 (*)

Eye Dam. 1

Aquatic Acute 1

Aquatic Chronic 1

H302

H318

H400

H410

GHS05

GHS07

GHS09

Dgr

H302

H318

H410

 

 

 

616-134-00-3

3,3'-bis(dioctyloxyphosphinothioylthio)-N,N'-oxybis(methylene)dipropionamide

401-820-5

793710-14-2

Aquatic Chronic 3

H412

H412

 

 

 

616-135-00-9

(3S,4aS,8aS)-2-[(2R,3S)-3-amino-2-hydroxy-4-phenylbutyl]-N-tert-butyldecahydroisoquinoline-3-carboxamide

430-230-0

136522-17-3

Acute Tox. 4 (*)

Aquatic Chronic 3

H302

H412

GHS07

Wng

H302

H412

 

 

 

▼M1

616-136-00-4

reaction product of cocoalkyldiethanolamides and cocoalkylmonoglycerides and molybdenumtrioxide (1.75-2.2: 0.75-1.0:0.1-1.1)

430-380-7

Aquatic Chronic 2

H411

GHS09

H411

 

 

 

616-137-00-X

4-dichloroacetyl-1-oxa-4-azaspiro[4,5]decane

401-130-4

71526-07-3

Skin Sens. 1

Aquatic Chronic 2

H317

H411

GHS07

GHS09

Wng

H317

H411

 

 

 

616-138-00-5

benzoic acid, N-tert-butyl-N'-(4-chlorobenzoyl)hydrazide

431-600-4

112226-61-6

Skin Sens. 1

Aquatic Chronic 2

H317

H411

GHS07

GHS09

Wng

H317

H411

 

 

 

616-139-00-0

(3S,4aS,8aS)-N-tert-butyldecahydro-3-isoquinolinecarboxamide

420-380-5

136465-81-1

Acute Tox. 4 *

Eye Dam. 1

Aquatic Chronic 3

H302

H318

H412

GHS05

GHS07

Dgr

H302

H318

H412

 

 

 

616-140-00-6

N,N''-(methylenedi-4,1-phenylene)bis[N'-(4-methylphenyl)urea]

429-380-1

133336-92-2

Skin Sens. 1

Aquatic Chronic 4

H317

H413

GHS07

Wng

H317

H413

 

 

 

616-141-00-1

zoxamide (ISO);

(RS)-3,5-dichloro-N-(3-chloro-1-ethyl-1-methyl-2-oxopropyl)-p-toluamide

156052-68-5

Skin Sens. 1

Aquatic Acute 1

Aquatic Chronic 1

H317

H400

H410

GHS07

GHS09

Wng

H317

H410

 

M=10

 

▼B

616-142-00-7

1,3-Bis(vinylsulfonylacetamido)propane

428-350-3

93629-90-4

Muta. 2

Eye Dam. 1

Skin Sens. 1

Aquatic Chronic 3

H341

H318

H317

H412

GHS08

GHS05

GHS07

Dgr

H341

H318

H317

H412

 

 

 

616-143-00-2

N,N'-dihexadecyl-N,N'-bis(2-hydroxyethyl)propanediamide

422-560-9

149591-38-8

Repr. 2

Eye Irrit. 2

Aquatic Chronic 4

H361f (***)

H319

H413

GHS08

Wng

H361f (***)

H319

H413

 

 

 

▼M1

616-144-00-8

3,4-dichloro-N-[5-chloro-4-[2-[4-dodecyloxyphenylsulfonyl]butyramido]-2-hydroxyphenyl]benzamide

431-130-1

Aquatic Chronic 4

H413

H413

 

 

 

616-145-00-3

pethoxamide (ISO);

2-chloro-N-(2-ethoxyethyl)-N-(2-methyl-1-phenylprop-1-enyl)acetamide

106700-29-2

Acute Tox. 4 *

Skin Sens. 1

Aquatic Acute 1

Aquatic Chronic 1

H302

H317

H400

H410

GHS07

GHS09

Wng

H302

H317

H410

 

M=100

 

616-146-00-9

N-(2-methoxy-5-octadecanoylaminophenyl)-2-(3-benzyl-2,5-dioxoimidazolidin-1-yl)-4,4-dimethyl-3-oxopentanoic acidamide

431-330-7

142776-95-2

Aquatic Chronic 4

H413

H413

 

 

 

616-147-00-4

1-methyl-4-(2-methyl-2H-tetrazol-5-yl)-1H-pyrazole-5-sulfonamide

424-160-1

139481-22-4

Acute Tox. 4 *

Aquatic Chronic 3

H302

H412

GHS07

Wng

H302

H412

 

 

 

616-148-00-X

N-[6,9-dihydro-9-[[2-hydroxy-1-(hydroxymethyl)ethoxy]methyl]-6-oxo-1H-purin-2-yl]acetamide

424-550-1

84245-12-5

Carc. 1B

Muta. 1B

Repr. 1B

H350

H340

H360FD

GHS08

Dgr

H350

H340

H360FD

 

 

 

616-150-00-0

(2R,3S)-N-(3-amino-2-hydroxy-4-phenylbutyl)-N-isobutyl-4-nitrobenzenesulfonamide hydrochloride

425-260-6

STOT RE 2 *

Eye Dam. 1

Skin Sens. 1

Aquatic Chronic 2

H373**

H318

H317

H411

GHS05

GHS08

GHS07

GHS09

Dgr

H373**

H318

H317

H411

 

 

 

616-151-00-6

N-(2-amino-4,6-dichloropyrimidin-5-yl)formamide

425-650-6

171887-03-9

Acute Tox. 4 *

Eye Dam. 1

Skin Sens. 1

Aquatic Chronic 3

H302

H318

H317

H412

GHS05

GHS07

Dgr

H302

H318

H317

H412

 

 

 

616-152-00-1

4-(4-fluorophenyl)-2-(2-methyl-1-oxopropyl)-4-oxo-3,N-diphenylbutanamide

425-850-3

125971-96-2

Aquatic Chronic 4

H413

H413

 

 

 

616-153-00-7

4-methyl-3-oxo-N-phenyl-2-(phenylmethylene)pentanamide

425-860-8

125971-57-5

Skin Sens. 1

Aquatic Chronic 2

H317

H411

GHS07

GHS09

Wng

H317

H411

 

 

 

616-154-00-2

3,4-dichloro-N-[5-chloro-4-[2-[4-(hexadecyloxy)phenylsulfonyl]butyramido]-2-hydroxyphenyl]benzamide

431-110-0

Aquatic Chronic 4

H413

H413

 

 

 

616-155-00-8

N,N,N',N'-tetracyclohexyl-1,3-benzenedicarboxamide

431-040-0

104560-40-9

Aquatic Acute 1

Aquatic Chronic 1

H400

H410

GHS09

Wng

H410

 

 

 

616-156-00-3

6-(2-chloro-6-cyano-4-nitrophenylazo)-4-methoxy-3-[N-(methoxycarbonylmethyl)-N-(1-methoxycarbonylethyl)amino]acetanilide

430-500-8

204277-61-2

Aquatic Chronic 4

H413

H413

 

 

 

▼M6

616-157-00-9

3-amino-4-hydroxy-N-(3-isopropoxypropyl)benzenesulfonamide hydrochloride

427-780-9

114565-70-7

Acute Tox. 4 *

Eye Dam. 1

Aquatic Acute 1

Aquatic Chronic 1

H302

H318

H400

H410

GHS05

GHS07

GHS09

Dgr

H302

H318

H410

 

 

 

▼M1

616-158-00-4

N-[4-cyano-3-trifluoromethylphenyl]methacrylamide

427-880-2

90357-53-2

STOT RE 2 *

Aquatic Chronic 2

H373**

H411

GHS08

GHS09

Wng

H373**

H411

 

 

 

616-160-00-5

2,2'-azobis[N-(2-hydroxyethyl)-2-methylpropionamide]

429-090-3

61551-69-7

Skin Sens. 1

Aquatic Chronic 3

H317

H412

GHS07

Wng

H317

H412

 

 

 

616-161-00-0

2,4-dichloro-5-hydroxyacetanilide

429-110-0

67669-19-6

Aquatic Chronic 3

H412

H412

 

 

 

616-162-00-6

isostearic acid monoisopropanolamide

431-540-9

Skin Irrit. 2

Aquatic Chronic 2

H315

H411

GHS07

GHS09

Wng

H315

H411

 

 

 

616-163-00-1

4,4'-methylenebis[N-(4-chlorophenyl)-3-hydroxynaphthalene-2-carboxamide]

430-350-3

192463-88-0

Aquatic Chronic 4

H413

H413

 

 

 

616-164-00-7

dimoxystrobin (ISO);

(E)-2-(methoxyimino)-N-methyl-2-[α-(2,5-xylyloxy)-o-tolyl]acetamide

149961-52-4

Carc. 2

Repr. 2

Acute Tox. 4 *

Aquatic Acute 1

Aquatic Chronic 1

H351

H361d***

H332

H400

H410

GHS08

GHS07

GHS09

Wng

H351

H361d***

H332

H410

 

M=10

 

616-165-00-2

beflubutamid (ISO);

(RS)-N-benzyl-2-(α,α,α,4-tetrafluoro-m-tolyoxy)butyramide

113614-08-7

Aquatic Acute 1

Aquatic Chronic 1

H400

H410

GHS09

Wng

H410

 

M=100

 

616-166-00-8

cyazofamid (ISO);

4-chloro-2-cyano-N,N-dimethyl-5-p-tolylimidazole-1-sulfonamide

120116-88-3

Aquatic Acute 1

Aquatic Chronic 1

H400

H410

GHS09

Wng

H410

 

M=10

 

616-167-00-3

N,N-dibutyl-(2,5-dihydro-5-thioxo-1H-tetrazol-1-yl)acetamide

418-290-6

168612-06-4

Eye Irrit. 2

Skin Sens. 1

H319

H317

GHS07

Wng

H319

H317

 

 

 

616-168-00-9

1-dimethylcarbamoyl-4-(2-sulfonatoethyl)pyridinium

418-440-0

136997-71-2

Skin Sens. 1

H317

GHS07

Wng

H317

 

 

 

616-169-00-4

4-[4-(2,2-dimethyl-propanamido)]phenylazo-3-(2-chloro-5-(2-(3-pentadecylphenoxy)butylamido)anilino)-1-(2,4,6-trichlorophenyl)-2-pyrazoline-5-one

420-220-4

92771-56-7

Skin Sens. 1

Aquatic Chronic 4

H317

H413

GHS07

Wng

H317

H413

 

 

 

616-170-00-X

(2R)-2-amino-2-phenylacetamide

420-370-0

6485-67-2

Eye Irrit. 2

Skin Sens. 1

H319

H317

GHS07

Wng

H319

H317

 

 

 

616-171-00-5

2-(para-chlorophenyl)glycineamide

420-830-0

102333-75-5

Eye Dam. 1

Skin Sens. 1

H318

H317

GHS05

GHS07

Dgr

H318

H317

 

 

 

616-172-00-0

N-(2,2,6,6-tetramethyl-1-oxylpiperidin-4-yl)acetamide;

(4-acetamido-2,2,6,6-tetramethyl-1-piperidinyl)oxidanyl

423-840-3

14691-89-5

Acute Tox. 4 *

H302

GHS07

Wng

H302

 

 

 

616-174-00-1

2-butyl-1,3-diazaspiro[4.4]non-1-en-4-one hydrochloride

424-560-4

151257-01-1

Acute Tox. 4 *

Eye Irrit. 2

H302

H319

GHS07

Wng

H302

H319

 

 

 

616-175-00-7

2-(2-hexyldecyloxy)benzamide

431-230-3

202483-62-3

Aquatic Chronic 4

H413

H413

 

 

 

616-176-00-2

3-N,N-bis(methoxyethyl)aminoacetanilide

432-530-7

24294-01-7

Acute Tox. 4 *

Aquatic Chronic 3

H302

H412

GHS07

Wng

H302

H412

 

 

 

616-177-00-8

(3-(4-(2-(butyl-(4-methylphenylsulfonyl)amino)phenylthio)-5-oxo-1-(2,4,6-trichlorophenyl)-4,5-dihydro-1H-pyrazole-3-ylamino)-4-chlorophenyl)tetradecanamide;

N-[3-({4-[(2-{butyl[(4-methylphenyl)sulfonyl]amino}phenyl)thio]-5-oxo-1-(2,4,6-trichlorophenyl)-4,5-dihydro-1H-pyrazol-3-yl}amino)-4-chlorophenyl]tetradecanamide

432-970-1

217324-98-6

Aquatic Chronic 4

H413

H413

 

 

 

616-178-00-3

N-(5-(bis(2-methoxyethyl)amino)-2-((2-cyano-4,6-dinitrophenyl)-azo)phenyl)acetamide

434-500-9

52583-35-4

Aquatic Chronic 4

H413

H413

 

 

 

616-179-00-9

2-chloro-N-(4-methylphenyl)acetamide

435-170-9

16634-82-5

Eye Dam. 1

Skin Sens. 1

Aquatic Acute 1

Aquatic Chronic 1

H318

H317

H400

H410

GHS05

GHS07

GHS09

Dgr

H318

H317

H410

 

 

 

616-180-00-4

N,N-(dimethylamino)thioacetamide hydrochloride

435-470-1

27366-72-9

Repr. 1B

Aquatic Acute 1

Aquatic Chronic 1

H360D***

H400

H410

GHS08

GHS09

Dgr

H360D***

H410

 

 

 

616-181-00-X

4'-methyldodecane-1-sulfonanilide

435-490-9

17417-32-2

Aquatic Acute 1

Aquatic Chronic 1

H400

H410

GHS09

Wng

H410

 

 

 

616-182-00-5

N'-(1,3-dimethylbutylidene)-3-hydroxy-2-naphthohydrazide

435-860-1

214417-91-1

Skin Sens. 1

Aquatic Chronic 2

H317

H411

GHS07

GHS09

Wng

H317

H411

 

 

 

616-183-00-0

N-dodecyl-4-methoxybenzamide

442-340-6

1854-15-5

Aquatic Chronic 4

H413

H413

 

 

 

616-184-00-6

3-methyl-N-(5,8,13,14-tetrahydro-5,8,14-trioxonaphth[2,3-c]acridin-6-yl)benzamide

442-560-2

105043-55-8

Aquatic Chronic 4

H413

H413

 

 

 

616-186-00-7

N,N'-(2-chloro-1,4-phenylene)bis(3-oxobutaneamide)

443-010-4

53641-10-4

Aquatic Chronic 3

H412

H412

 

 

 

616-188-00-8

2-(5,5-dimethyl-2,4-dioxooxazolidin-3-yl)-4,4-dimethyl-3-oxo-N-(2-methoxy-5-octadecanoylaminophenyl)pentanoic acid amide

443-980-9

221215-20-9

Skin Sens. 1

Aquatic Chronic 4

H317

H413

GHS07

Wng

H317

H413

 

 

 

616-189-00-3

N-[5-(bis-(2-methoxy-ethyl)-amino]-2-(6-bromo-2-methyl-1,3-dioxo-2,3-dihydro-1H-isoindol-5-ylazo)-phenyl]acetamide

444-780-4

452962-97-9

Aquatic Chronic 4

H413

H413

 

 

 

616-190-00-9

N-decyl-4-nitrobenzamide

445-880-0

64026-19-3

Aquatic Chronic 4

H413

H413

 

 

 

616-191-00-4

2-ethyl-N-methyl-N-(3-methylphenyl)butanamide

446-190-2

406488-30-0

Acute Tox. 4 *

Eye Irrit. 2

Skin Irrit. 2

Skin Sens. 1

Aquatic Chronic 2

H302

H319

H315

H317

H411

GHS07

GHS09

Wng

H302

H319

H315

H317

H411

 

 

 

616-192-00-X

2-[2-(3-butoxypropyl)-1,1-dioxo-1,2,4-benzothiadiazin-3-yl]-5'-tert-butyl-2-(5,5-dimethyl-2,4-dioxo-1,3-oxazolidin-3-yl)-2'-[(2-ethylhexyl)thio]acetanilide

448-060-0

727678-39-9

Aquatic Chronic 4

H413

H413

 

 

 

616-193-00-5

N-[2-(2-butyl-4,6-dicyano-1,3-dioxo-2,3-dihydro-1H-isoindol-5-ylazo)-5-diethylamino-phenyl]acetamide

449-940-7

368450-39-9

Aquatic Chronic 4

H413

H413

 

 

 

616-194-00-0

2,2-diethoxy-N,N-dimethylacetamide

449-950-1

34640-92-1

Eye Irrit. 2

H319

GHS07

Wng

H319

 

 

 

616-196-00-1

disodium salt of 1-hydroxy-4-(β-(4-(1-hydroxy-3,6-disulfo-8-acetylamino-2-naphthylazo)phenoxy)ethoxy)-N-dodecyl-2-naphthamide

419-990-4

Aquatic Acute 1

Aquatic Chronic 1

H400

H410

GHS09

Wng

H410

 

 

 

616-197-00-7

reaction mass of: potassium N-[3-(dimethyloxidoamino)propyl]-1,1,2,2,3,3,4,4,5,5,6,6,7,7,8,8,8-heptadecafluorooctane sulfonamidate;

N-[3-(dimethyloxidoamino)propyl]-1,1,2,2,3,3,4,4,5,5,6,6,7,7,8,8,8-heptadecafluorooctane sulfonamide

422-500-1

STOT RE 2 *

H373**

GHS08

Wng

H373**

 

 

 

616-198-00-2

1,3-bis[12-hydroxy-octadecamide-N-methylene]-benzene

423-300-7

Skin Sens. 1

Aquatic Chronic 4

H317

H413

GHS07

Wng

H317

H413

 

 

 

▼M7

616-200-00-1

reaction mass of N,N’-ethane-1,2-diylbis(hexanamide) and 12-hydroxy-N-[2-[(1-oxyhexyl)amino]ethyl]octadecanamide and N,N’-ethane-1,2-diylbis(12-hydroxyoctadecan amide)

432-430-3

 

Aquatic Chronic 4

H413

 

H413

 

 

 

▼M1

616-201-00-7

12-hydroxyoctadecanoic acid, reaction products with 1,3-benzenedimethanamine and hexamethylenediamine

432-840-2

220926-97-6

Acute Tox. 4 *

Aquatic Chronic 4

H332

H413

GHS07

Wng

H332

H413

 

 

 

616-202-00-2

reaction mass of: 2,2'-[(3,3'-dichloro[1,1'-biphenyl]-4,4'-diyl)bis(azo)]bis[N-(2,4-dimethylphenyl)]-3-oxo-butanamide;

2-[[3,3'-dichloro-4'-[[1[[(2,4-dimethylphenyl)amino]carbonyl]-2-oxopropyl]azo][1,1'-biphenyl]-4-yl]azo]-N-(2-methylphenyl)-3-oxo-butanamide;

2-[[3,3'-dichloro-4'-[[1[[(2,4-dimethylphenyl)amino]carbonyl]-2-oxopropyl]azo][1,1'-biphenyl]-4-yl]azo]-N-(2-carboxylphenyl)-3-oxo-butanamide

434-330-5

Carc. 2

Skin Sens. 1

Aquatic Chronic 4

H351

H317

H413

GHS08

GHS07

Wng

H351

H317

H413

 

 

 

616-203-00-8

reaction mass of: N-[5-[bis-(2-methoxyethyl)amino]-2-(2-butyl-4,6-dicyano-1,3-dioxo-2,3-dihydro-1H-isoindol-5-yl-azo)phenyl]acetamide;

N-[2-(2-butyl-4,6-dicyano-1,3-dioxo-2,3-dihydro-1H-isoindol-5-ylazo)5-diethylaminophenyl]acetamide

442-280-0

Aquatic Chronic 4

H413

H413

 

 

 

616-204-00-3

N,N''-(methylenedi-4,1-phenylene)bis[N'-octylurea]

451-060-3

122886-55-9

Aquatic Chronic 4

H413

H413

 

 

 

▼M3

616-205-00-9

Metazachlor (ISO);

2-chloro-N-(2,6-dimethylphenyl)-N-(1H-pyrazol-1-ylmethyl)acetamide

266-583-0

67129-08-2

Skin Sens. 1B

Carc. 2

Aquatic Acute 1

Aquatic Chronic 1

H317

H351

H400

H410

GHS07

GHS08

GHS09

Wng

H317

H351

H410

 

M = 100

M = 100

 

▼M7

616-206-00-4

flufenoxuron (ISO);

1-(4-(2-cloro-α,α,α-p-trifluorotolyloxy)-2-fluorophenyl)-3-(2,6-difluorobenzolyl)urea

417-680-3

101463-69-8

Lact.

H362

GHS09

H362

 

M = 10 000

M = 10 000

 

Aquatic Acute 1

H400

Wng

 

Aquatic Chronic 1

H410

 

H410

616-207-00-X

polyhexamethylene biguanide hydrochloride

 

27083-27-8 või 32289-58-0

Carc. 2

H351

GHS05

H351

 

M = 10

M = 10

 

Acute Tox. 4

H302

GHS07

H302

STOT RE 1

H372 (hingamisteed) (sissehingamine)

GHS08

H372 (hingamisteed) (sissehingamine)

Eye Dam. 1

H318

GHS09

H318

Skin Sens. 1B

H317

Dgr

H317

Aquatic Acute 1

H400

 

 

Aquatic Chronic 1

H410

 

H410

616-208-00-5

N-ethyl-2-pyrrolidone;

1-ethylpyrrolidin-2-one

220–250-6

2687-91-4

Repr. 1B

H360D

GHS08

Dgr

H360D

 

 

 

616-209-00-0

amidosulfuron (ISO);

3-(4,6-dimethoxypyrimidin-2-yl)-1-((N-methyl-N-methylsulfonylamino)sulfonyl)urea

407–380-0

120923-37-7

Aquatic Acute 1

H400

GHS09

 

 

M = 100

M = 100

 

Aquatic Chronic 1

H410

Wng

H410

616-210-00-6

tebufenpyrad (ISO);

N-(4-tertbutylbenzyl)-4-chloro-3-ethyl-1-methyl-1Hpyrazole-5- carboxamide

 

119168-77-3

Acute Tox. 3

H301

GHS06

H301

 

M = 10

M = 10

 

Acute Tox. 4

H332

GHS08

H332

STOT RE 2

H373 (seedetrakt) (suukaudne)

GHS09

H373 (seedetrakt) (suukaudne)

Skin Sens. 1B

H317

Dgr

H317

Aquatic Acute 1

H400

 

 

Aquatic Chronic 1

H410

 

H410

616-211-00-1

proquinazid (ISO);

6-iodo-2-propoxy-3-propylquinazolin-4(3H)-one

 

189278-12-4

Carc. 2

H351

GHS08

H351

 

M = 1

M = 10

 

Aquatic Acute 1

H400

GHS09

 

Aquatic Chronic 1

H410

Wng

H410

▼M8

616–212-00–7

3-iodo-2-propynyl butylcarbamate; 3-iodoprop-2-yn-1-yl butylcarbamate

259–627-5

55406-53–6

Acute Tox. 3

Acute Tox. 4

STOT RE 1

Eye Dam. 1

Skin Sens. 1

Aquatic Acute 1

Aquatic Chronic 1

H331

H302

H372 (kõri)

H318

H317

H400

H410

GHS06

GHS08

GHS05

GHS09

Dgr

H331

H302

H372 (kõri)

H318

H317

H410

 

M = 10

M = 1

 

▼M11

616-213-00-2

mandipropamiid (ISO); 2-(4-klorofenüül)-N-{2-[3-metoksü-4-(prop-2-üün-1-üüloksü)fenüül]etüül}-2-(prop-2-üün-1-üüloksü)atseetamiid

374726-62-2

Aquatic Acute 1

Aquatic Chronic 1

H400

H410

GHS09

Wng

H410

 

M = 1

M = 1

 

616-214-00-8

metosulaam (ISO); N-(2,6-dikloro-3-metüülfenüül)-5,7-dimetoksü[1,2,4]triasolo[1,5-a]pürimidiin-2-sulfoonamiid

139528-85-1

Carc. 2

STOT RE 2

Aquatic Acute 1

Aquatic Chronic 1

H351

H373 (silmad, neerud)

H400

H410

GHS08

GHS09

Wng

H351

H373 (silmad, neerud)

H410

 

M = 1 000

M = 100

 

616-215-00-3

dimeteenamiid (ISO); 2-kloro-N-(2,4-dimetüül-3-tienüül)-N-[(2S)-1-metoksüpropaan-2-üül]atseetamiid

163515-14-8

Acute Tox. 4

Skin Sens. 1

Aquatic Acute 1

Aquatic Chronic 1

H302

H317

H400

H410

GHS07

GHS09

Wng

H302

H317

H410

 

M = 10

M = 10

 

616-216-00-9

flonikamiid (ISO) N-(tsüanometüül)-4-(trifluorometüül)püridiin-3-karboksamiid

158062-67-0

Acute Tox. 4

H302

GHS07

Wng

H302

 

 

 

616-217-00-4

sulfoksafloor (ISO); [metüül(okso){1-[6-(trifluorometüül)-3-püridüül]etüül}-λ6-sulfanülideen]tsüaanamiid

946578-00-3

Acute Tox. 4

Aquatic Acute 1

Aquatic Chronic 1

H302

H400

H410

GHS07

GHS09

Wng

H302

H410

 

M = 1

M = 1

 

▼M3

617-001-00-2

di-tert-butyl peroxide

203-733-6

110-05-4

Org. Perox. E

Flam. Liq. 2

Muta. 2

H242

H225

H341

GHS02

GHS08

Dgr

H242

H225

H341

 

 

 

▼B

617-002-00-8

α,α-dimethylbenzyl hydroperoxide;

cumene hydroperoxide

201-254-7

80-15-9

Org. Perox. E

Acute Tox. 3 (*)

Acute Tox. 4 (*)

Acute Tox. 4 (*)

STOT RE 2 (*)

Skin Corr. 1B

Aquatic Chronic 2

H242

H331

H312

H302

H373 (**)

H314

H411

GHS02

GHS06

GHS08

GHS05

GHS09

Dgr

H242

H331

H312

H302

H373 (**)

H314

H411

 

Skin Corr. 1B; H314: C ≥ 10 %

Skin Irrit. 2; H315: 3 % ≤ C < 10 %

Eye Dam. 1; H318: 3 % ≤ C < 10 %

Eye Irrit. 2; H319: 1 % ≤ C < 3 %

STOT SE 3; H335: C < 10 %

 

617-003-00-3

dilauroyl peroxide

203-326-3

105-74-8

Org. Perox. D

H242

GHS02

Dgr

H242

 

 

 

617-004-00-9

1,2,3,4-tetrahydro-1-naphthyl hydroperoxide

212-230-0

771-29-9

Org. Perox. D

Acute Tox. 4 (*)

Skin Corr. 1B

Aquatic Acute 1

Aquatic Chronic 1

H242

H302

H314

H400

H410

GHS02

GHS05

GHS07

GHS09

Dgr

H242

H302

H314

H410

 

STOT SE 3; H335: C ≥ 5 %

 

617-006-00-X

bis(α,α-dimethylbenzyl) peroxide

201-279-3

80-43-3

Org. Perox. F

Eye Irrit. 2

Skin Irrit. 2

Aquatic Chronic 2

H242

H319

H315

H411

GHS02

GHS07

GHS09

Wng

H242

H319

H315

H411

 

 

 

617-007-00-5

tert-butyl α,α-dimethylbenzyl peroxide

222-389-8

3457-61-2

Org. Perox. E Skin Irrit. 2

Aquatic Chronic 2

H242

H315

H411

GHS02

GHS07

GHS09

Wng

H242

H315

H411

 

 

 

▼M6

617-008-00-0

dibenzoyl peroxide;

benzoyl peroxide

202-327-6

94-36-0

Org. Perox. B

Eye Irrit. 2

Skin Sens. 1

H241

H319

H317

GHS01

GHS02

GHS07

Dgr

H241

H319

H317

 

 

 

617-010-00-1

1-hydroperoxycyclohexyl 1-hydroxycyclohexyl peroxide; [1]

1,1’-dioxybiscyclohexan-1-ol; [2]

cyclohexylidene hydroperoxide; [3]

cyclohexanone, peroxide [4]

201-091-1 [1]

219-306-2 [2]

220-279-4 [3]

235-527-7 [4]

78-18-2 [1]

2407-94-5 [2]

2699-11-8 [3]

12262-58-7 [4]

Org. Perox. A

Skin Corr. 1B

Acute Tox. 4 *

H240

H314

H302

GHS01

GHS05

GHS07

Dgr

H240

H314

H302

 

STOT SE 3; H335: C ≥ 5 %

C

▼B

617-010-01-9

1-hydroperoxycyclohexyl 1-hydroxycyclohexyl peroxide; [1]

1,1'-dioxybiscyclohexan-1-ol; [2]

cyclohexylidene hydroperoxide; [3]

cyclohexanone, peroxide [4]

[≤ 91 % solution]

201-091-1 [1]

219-306-2 [2]

220-279-4 [3]

235-527-7 [4]

78-18-2 [1]

2407-94-5 [2]

2699-11-8 [3]

12262-58-7 [4]

Org. Perox. C

Acute Tox. 4 (*)

Skin Corr. 1B

H242

H302

H314

GHS02

GHS05

GHS07

Dgr

H242

H302

H314

 

STOT SE 3; H335: C ≥ 5 %

C T

617-012-00-2

8-p-menthyl hydroperoxide;

p-menthane hydroperoxide

201-281-4

80-47-7

Org. Perox. D

Skin Corr. 1B

Acute Tox. 4 (*)

H242

H314

H332

GHS02

GHS05

GHS07

Dgr

H242

H314

H332

 

STOT SE 3; H335: C ≥ 5 %

 

617-013-00-8

O,O-tert-butyl O-docosyl monoperoxyoxalate

404-300-6

116753-76-5

Org. Perox. C ****

Aquatic Acute 1

Aquatic Chronic 1

H242

H400

H410

GHS02

GHS09

Dgr

H242

H410

 

 

 

617-014-00-3

6-(nonylamino)-6-oxo-peroxyhexanoic acid

406-680-9

104788-63-8

Org. Perox. C ****

Eye Dam. 1

Skin Sens. 1

Aquatic Acute 1

H242

H318

H317

H400

GHS02

GHS05

GHS07

GHS09

Dgr

H242

H318

H317

H400

 

 

 

617-015-00-9

bis(4-methylbenzoyl)peroxide

407-950-9

895-85-2

Org. Perox. B ****

Aquatic Acute 1

Aquatic Chronic 1

H241

H400

H410

GHS01

GHS02

GHS09

Dgr

H241

H410

 

 

 

617-016-00-4

3-hydroxy-1,1-dimethylbutyl 2-ethyl-2-methylheptaneperoxoate

413-910-1

Org. Perox. C ****

Flam. Liq. 3

Skin Irrit. 2

Aquatic Acute 1

Aquatic Chronic 1

H242

H226

H315

H400

H410

GHS02

GHS07

GHS09

Dgr

H242

H226

H315

H410

 

 

 

▼M1

617-017-00-X

reaction mass of: 2,2'-bis(tert-pentylperoxy)-p-diisopropylbenzene;

2,2'-bis(tert-pentylperoxy)-m-diisopropylbenzene

412-140-3

32144-25-5

Org. Perox. D

Aquatic Chronic 4

H242

H413

GHS02

Dgr

H242

H413

 

 

T

▼B

617-018-00-5

reaction mass of: 1-methyl-1-(3-(1-methylethyl)phenyl)ethyl-1-methyl-1-phenylethylperoxide, 63 % by weight;

1-methyl-1-(4-(1-methylethyl)phenyl)ethyl-1-methyl-1-phenylethylperoxide, 31 % by weight

410-840-3

71566-50-2

Org. Perox. C ****

Aquatic Chronic 2

H242

H411

GHS02

GHS09

Dgr

H242

H411

 

 

T

617-019-00-0

6-(phthalimido)peroxyhexanoic acid

410-850-8

128275-31-0

Org. Perox. D

Eye Dam. 1

Aquatic Acute 1

H242

H318

H400

GHS02

GHS05

GHS09

DgDgr

H242

H318

H400

 

 

T

617-020-00-6

1,3-di(prop-2,2-diyl)benzene bis(neodecanoylperoxide)

420-060-5

117663-11-3

Flam. Liq. 3

Org. Perox. D ****

Aquatic Chronic 2

H226

H242

H411

GHS02

GHS09

Dgr

H226

H242

H411

 

 

 

▼M1

617-021-00-1

methylethylketone peroxide trimer

429-320-2

Org. Perox. B****

Asp. Tox. 1

Skin Irrit. 2

Skin Sens. 1

H241

H304

H315

H317

GHS01

GHS02

GHS08

GHS07

Dgr

H241

H304

H315

H317

 

 

 

617-022-00-7

reaction mass of: 1,2-dimethylpropylidene dihydroperoxide;

dimethyl 1,2-benzenedicarboxylate

442-480-8

Org. Perox. C

Acute Tox. 4 *

Skin Corr. 1B

Skin Sens. 1

Aquatic Chronic 2

H242

H302

H314

H317

H411

GHS02

GHS05

GHS07

GHS09

Dgr

H242

H302

H314

H317

H411

 

 

 

▼B

647-001-00-8

glucosidase, β-

232-589-7

9001-22-3

Resp. Sens. 1

H334

GHS08

Dgr

H334

 

 

 

647-002-00-3

cellulase

232-734-4

9012-54-8

Resp. Sens. 1

H334

GHS08

Dgr

H334

 

 

 

647-003-00-9

cellobiohydrolase, exo-

253-465-9

37329-65-0

Resp. Sens. 1

H334

GHS08

Dgr

H334

 

 

 

647-004-00-4

cellulases with the exception of those specified elsewhere in this Annex

Resp. Sens. 1

H334

GHS08

Dgr

H334

 

 

A

647-005-00-X

bromelain, juice

232-572-4

9001-00-7

Eye Irrit. 2

STOT SE 3

Skin Irrit. 2

Resp. Sens. 1

H319

H335

H315

H334

GHS08

GHS07

Dgr

H319

H335

H315

H334

 

 

 

647-006-00-5

ficin

232-599-1

9001-33-6

Eye Irrit. 2

STOT SE 3

Skin Irrit. 2

Resp. Sens. 1

H319

H335

H315

H334

GHS08

GHS07

Dgr

H319

H335

H315

H334

 

 

 

647-007-00-0

papain

232-627-2

9001-73-4

Eye Irrit. 2

STOT SE 3

Skin Irrit. 2

Resp. Sens. 1

H319

H335

H315

H334

GHS08

GHS07

Dgr

H319

H335

H315

H334

 

 

 

647-008-00-6

pepsin A

232-629-3

9001-75-6

Eye Irrit. 2

STOT SE 3

Skin Irrit. 2

Resp. Sens. 1

H319

H335

H315

H334

GHS08

GHS07

Dgr

H319

H335

H315

H334

 

 

 

647-009-00-1

rennin

232-645-0

9001-98-3

Eye Irrit. 2

STOT SE 3

Skin Irrit. 2

Resp. Sens. 1

H319

H335

H315

H334

GHS08

GHS07

Dgr

H319

H335

H315

H334

 

 

 

647-010-00-7

trypsin

232-650-8

9002-07-7

Eye Irrit. 2

STOT SE 3

Skin Irrit. 2

Resp. Sens. 1

H319

H335

H315

H334

GHS08

GHS07

Dgr

H319

H335

H315

H334

 

 

 

647-011-00-2

chymotrypsin

232-671-2

9004-07-3

Eye Irrit. 2

STOT SE 3

Skin Irrit. 2

Resp. Sens. 1

H319

H335

H315

H334

GHS08

GHS07

Dgr

H319

H335

H315

H334

 

 

 

647-012-00-8

subtilisin

232-752-2

9014-01-1

STOT SE 3

Skin Irrit. 2

Eye Dam. 1

Resp. Sens. 1

H335

H315

H318

H334

GHS08

GHS05 GHS07

Dgr

H335

H315

H318

H334

 

 

 

647-013-00-3

proteinase, microbial neutral

232-966-6

9068-59-1

Eye Irrit. 2

STOT SE 3

Skin Irrit. 2

Resp. Sens. 1

H319

H335

H315

H334

GHS08

GHS07

Dgr

H319

H335

H315

H334

 

 

 

647-014-00-9

proteases with the exception of those specified elsewhere in this Annex

Eye Irrit. 2

STOT SE 3

Skin Irrit. 2

Resp. Sens. 1

H319

H335

H315

H334

GHS08

GHS07

Dgr

H319

H335

H315

H334

 

 

 

647-015-00-4

amylase, α-

232-565-6

9000-90-2

Resp. Sens. 1

H334

GHS08

Dgr

H334

 

 

 

647-016-00-X

amylases with the exception of those specified elsewhere in this Annex

Resp. Sens. 1

H334

GHS08

Dgr

H334

 

 

 

▼M1

647-017-00-5

laccase

420-150-4

80498-15-3

Resp. Sens. 1

H334

GHS08

Dgr

H334

 

 

 

▼B

648-001-00-0

Distillates (coal tar), benzole fraction;

Light Oil;

[A complex combination of hydrocarbons obtained by the distillation of coal tar. It consists of hydrocarbons having carbon numbers primarily in the range of C4 to C10 and distilling in the approximate range of 80°C to 160°C (175°F to 320°F).]

283-482-7

84650-02-2

Carc. 1B

H350

GHS08

Dgr

H350

 

 

►M2  H ◄

▼M1

648-002-00-6

Tar oils, brown-coal;

Light Oil;

[The distillate from lignite tar boiling in the range of approximately 80 °C to 250 °C (176 °F to 482 °F). Composed primarily of aliphatic and aromatic hydrocarbons and monobasic phenols.]

302-674-4

94114-40-6

Carc. 1B

Muta. 1B

H350

H340

GHS08

Dgr

H350

H340

 

 

►M2  H  ◄ J

648-003-00-1

Benzol forerunnings (coal);

Light Oil Redistillate, low boiling;

[The distillate from coke oven light oil having an approximate distillation range below 100 °C (212 °F). Composed primarily of C4 to C6 aliphatic hydrocarbons.]

266-023-5

65996-88-5

Carc. 1B

Muta. 1B

H350

H340

GHS08

Dgr

H350

H340

 

 

►M2  H  ◄ J

648-004-00-7

Distillates (coal tar), benzole fraction, BTX-rich;

Light Oil Redistillate, low boiling;

[A residue from the distillation of crude benzole to remove benzole fronts. Composed primarily of benzene, toluene and xylenes boiling in the range of approximately 75 °C to 200 °C (167 °F to 392 °F).]

309-984-9

101896-26-8

Carc. 1B

Muta. 1B

H350

H340

GHS08

Dgr

H350

H340

 

 

►M2  H  ◄ J

648-005-00-2

Aromatic hydrocarbons, C6-10, C8-rich;

Light Oil Redistillate, low boiling

292-697-5

90989-41-6

Carc. 1B

Muta. 1B

H350

H340

GHS08

Dgr

H350

H340

 

 

►M2  H  ◄ J

648-006-00-8

Solvent naphtha (coal), light;

Light Oil Redistillate, low boiling

287-498-5

85536-17-0

Carc. 1B

Muta. 1B

H350

H340

GHS08

Dgr

H350

H340

 

 

►M2  H  ◄ J

648-007-00-3

Solvent naphtha (coal), xylene-styrene cut;

Light Oil Redistillate, intermediate boiling

287-502-5

85536-20-5

Carc. 1B

Muta. 1B

H350

H340

GHS08

Dgr

H350

H340

 

 

►M2  H  ◄ J

648-008-00-9

Solvent naphtha (coal), coumarone-styrene contg.;

Light Oil Redistillate, intermediate boiling

287-500-4

85536-19-2

Carc. 1B

Muta. 1B

H350

H340

GHS08

Dgr

H350

H340

 

 

►M2  H  ◄ J

648-009-00-4

Naphtha (coal), distn. residues;

Light Oil Redistillate, high boiling;

[The residue remaining from the distillation of recovered naphtha. Composed primarily of naphthalene and condensation products of indene and styrene.]

292-636-2

90641-12-6

Carc. 1B

Muta. 1B

H350

H340

GHS08

Dgr

H350

H340

 

 

►M2  H  ◄ J

648-010-00-X

Aromatic hydrocarbons, C8;

Light Oil Redistillate, high boiling

292-694-9

90989-38-1

Carc. 1B

Muta. 1B

H350

H340

GHS08

Dgr

H350

H340

 

 

►M2  H  ◄ J

648-012-00-0

Aromatic hydrocarbons, C8-9, hydrocarbon resin polymn. by-product;

Light Oil Redistillate, high boiling;

[A complex combination of hydrocarbons obtained from the evaporation of solvent under vacuum from polymerized hydrocarbon resin. It consists predominantly of aromatic hydrocarbons having carbon numbers predominantly in the range of C8 through C9 and boiling in the range of approximately 120 °C to 215 °C (248 °F to 419 °F).]

295-281-1

91995-20-9

Carc. 1B

Muta. 1B

H350

H340

GHS08

Dgr

H350

H340

 

 

►M2  H  ◄ J

648-013-00-6

Aromatic hydrocarbons, C9-12, benzene distn.;

Light Oil Redistillate, high boiling

295-551-9

92062-36-7

Carc. 1B

Muta. 1B

H350

H340

GHS08

Dgr

H350

H340

 

 

►M2  H  ◄ J

648-014-00-1

Extract residues (coal), benzole fraction alk., acid ext.;

Light Oil Extract Residues, low boiling;

[The redistillate from the distillate, freed of tar acids and tar bases, from bituminous coal high temperature tar boiling in the approximate range of 90 °C to 160 °C (194 °F to 320 °F). It consists predominantly of benzene, toluene and xylenes.]

295-323-9

91995-61-8

Carc. 1B

Muta. 1B

H350

H340

GHS08

Dgr

H350

H340

 

 

►M2  H  ◄ J

648-015-00-7

Extract residues (coal tar), benzole fraction alk., acid ext.;

Light Oil Extract Residues, low boiling;

[A complex combination of hydrocarbons obtained by the redistillation of the distillate of high temperature coal tar (tar acid and tar base free). It consists predominantly of unsubstituted and substituted mononuclear aromatic hydrocarbons boiling in the range of 85 °C to 195 °C (185 °F to 383 °F).]

309-868-8

101316-63-6

Carc. 1B

Muta. 1B

H350

H340

GHS08

Dgr

H350

H340

 

 

►M2  H  ◄ J

648-016-00-2

Extract residues (coal), benzole fraction acid;

Light Oil Extract Residues, low boiling;

[An acid sludge by-product of the sulfuric acid refining of crude high temperature coal. Composed primarily of sulfuric acid and organic compounds.]

298-725-2

93821-38-6

Carc. 1B

Muta. 1B

H350

H340

GHS08

Dgr

H350

H340

 

 

►M2  H  ◄ J

648-017-00-8

Extract residues (coal), light oil alk., distn. overheads;

Light Oil Extract Residues, low boiling;

[The first fraction from the distillation of aromatic hydrocarbons, coumarone, naphthalene and indene rich prefractionator bottoms or washed carbolic oil boiling substantially below 145 °C (293 °F). Composed primarily of C7 and C8 aliphatic and aromatic hydrocarbons.]

292-625-2

90641-02-4

Carc. 1B

Muta. 1B

H350

H340

GHS08

Dgr

H350

H340

 

 

►M2  H  ◄ J

648-018-00-3

Extract residues (coal), light oil alk., acid ext., indene fraction;

Light Oil Extract Residues, intermediate boiling

309-867-2

101316-62-5

Carc. 1B

Muta. 1B

H350

H340

GHS08

Dgr

H350

H340

 

 

►M2  H  ◄ J

648-019-00-9

Extract residues (coal), light oil alk., indene naphtha fraction;

Light Oil Extract Residues, high boiling;

[The distillate from aromatic hydrocarbons, coumarone, naphthalene and indene rich prefractionator bottoms or washed carbolic oils, having an approximate boiling range of 155 °C to 180 °C (311 °F to 356 °F). Composed primarily of indene, indan and trimethylbenzenes.]

292-626-8

90641-03-5

Carc. 1B

Muta. 1B

H350

H340

GHS08

Dgr

H350

H340

 

 

►M2  H  ◄ J

648-020-00-4

Solvent naphtha (coal);

Light Oil Extract Residues, high boiling;

[The distillate from either high temperature coal tar, coke oven light oil, or coal tar oil alkaline extract residue having an approximate distillation range of 130 °C to 210 °C (266 °F to 410 °F). Composed primarily of indene and other polycyclic ring systems containing a single aromatic ring. May contain phenolic compounds and aromatic nitrogen bases.]

266-013-0

65996-79-4

Carc. 1B

Muta. 1B

H350

H340

GHS08

Dgr

H350

H340

 

 

►M2  H  ◄ J

648-021-00-X

Distillates (coal tar), light oils, neutral fraction; Light Oil Extract Residues, high boiling;

[A distillate from the fractional distillation of high temperature coal tar. Composed primarily of alkyl-substituted one ring aromatic hydrocarbons boiling in the range of approximately 135 °C to 210 °C (275 °F to 410 °F). May also include unsaturated hydrocarbons such as indene and coumarone.]

309-971-8

101794-90-5

Carc. 1B

Muta. 1B

H350

H340

GHS08

Dgr

H350

H340

 

 

►M2  H  ◄ J

648-022-00-5

Distillates (coal tar), light oils, acid exts.; Light Oil Extract Residues, high boiling;

[This oil is a complex reaction mass of aromatic hydrocarbons, primarily indene, naphthalene, coumarone, phenol, and o-, m- and p-cresol and boiling in the range of 140 °C to 215 °C (284 °F to 419 °F).]

292-609-5

90640-87-2

Carc. 1B

Muta. 1B

H350

H340

GHS08

Dgr

H350

H340

 

 

►M2  H  ◄ J

648-023-00-0

Distillates (coal tar), light oils; Carbolic Oil;

[A complex combination of hydrocarbons obtained by distillation of coal tar. It consists of aromatic and other hydrocarbons, phenolic compounds and aromatic nitrogen compounds and distills at the approximate range of 150 °C to 210 °C (302 °F to 410 °F).]

283-483-2

84650-03-3

Carc. 1B

Muta. 1B

H350

H340

GHS08

Dgr

H350

H340

 

 

►M2  H  ◄ J

648-024-00-6

Tar oils, coal;

Carbolic Oil;

[The distillate from high temperature coal tar having an approximate distillation range of 130 °C to 250 °C (266 °F to 410 °F). Composed primarily of naphthalene, alkylnaphthalenes, phenolic compounds, and aromatic nitrogen bases.]

266-016-7

65996-82-9

Carc. 1B

Muta. 1B

H350

H340

GHS08

Dgr

H350

H340

 

 

►M2  H  ◄ J

648-026-00-7

Extract residues (coal), light oil alk., acid ext.;

Carbolic Oil Extract Residue;

[The oil resulting from the acid washing of alkali-washed carbolic oil to remove the minor amounts of basic compounds (tar bases). Composed primarily of indene, indan and alkylbenzenes.]

292-624-7

90641-01-3

Carc. 1B

Muta. 1B

H350

H340

GHS08

Dgr

H350

H340

 

 

►M2  H  ◄ J

648-027-00-2

Extract residues (coal), tar oil alk.;

Carbolic Oil Extract Residue;

[The residue obtained from coal tar oil by an alkaline wash such as aqueous sodium hydroxide after the removal of crude coal tar acids. Composed primarily of naphthalenes and aromatic nitrogen bases.]

266-021-4

65996-87-4

Carc. 1B

Muta. 1B

H350

H340

GHS08

Dgr

H350

H340

 

 

►M2  H  ◄ J

648-028-00-8

Extract oils (coal), light oil;

Acid Extract;

[The aqueous extract produced by an acidic wash of alkali-washed carbolic oil. Composed primarily of acid salts of various aromatic nitrogen bases including pyridine, quinoline and their alkyl derivatives.]

292-622-6

90640-99-6

Carc. 1B

Muta. 1B

H350

H340

GHS08

Dgr

H350

H340

 

 

►M2  H  ◄ J

648-029-00-3

Pyridine, alkyl derivs.;

Crude Tar Bases;

[The complex combination of polyalkylated pyridines derived from coal tar distillation or as high-boiling distillates approximately above 150 °C (302 °F) from the reaction of ammonia with acetaldehyde, formaldehyde or paraformaldehyde.]

269-929-9

68391-11-7

Carc. 1B

Muta. 1B

H350

H340

GHS08

Dgr

H350

H340

 

 

►M2  H  ◄ J

648-030-00-9

Tar bases, coal, picoline fraction;

Distillate Bases;

[Pyridine bases boiling in the range of approximately 125 °C to 160 °C (257 °F 320 °F) obtained by distillation of neutralized acid extract of the base-containing tar fraction obtained by the distillation of bituminous coal tars. Composed chiefly of lutidines and picolines.]

295-548-2

92062-33-4

Carc. 1B

Muta. 1B

H350

H340

GHS08

Dgr

H350

H340

 

 

►M2  H  ◄ J

648-031-00-4

Tar bases, coal, lutidine fraction;

Distillate Bases

293-766-2

91082-52-9

Carc. 1B

Muta. 1B

H350

H340

GHS08

Dgr

H350

H340

 

 

►M2  H  ◄ J

648-032-00-X

Extract oils (coal), tar base, collidine fraction;

Distillate Bases;

[The extract produced by the acidic extraction of bases from crude coal tar aromatic oils, neutralization, and distillation of the bases. Composed primarily of collidines, aniline, toluidines, lutidines, xylidines.]

273-077-3

68937-63-3

Carc. 1B

Muta. 1B

H350

H340

GHS08

Dgr

H350

H340

 

 

►M2  H  ◄ J

648-033-00-5

Tar bases, coal, collidine fraction;

Distillate Bases;

[The distillation fraction boiling in the range of approximately 181 °C to 186 °C (356 °F to 367 °F) from the crude bases obtained from the neutralized, acid-extracted base-containing tar fractions obtained by the distillation of bituminous coal tar. It contains chiefly aniline and collidines.]

295-543-5

92062-28-7

Carc. 1B

Muta. 1B

H350

H340

GHS08

Dgr

H350

H340

 

 

►M2  H  ◄ J

648-034-00-0

Tar bases, coal, aniline fraction;

Distillate Bases;

[The distillation fraction boiling in the range of approximately 180 °C to 200 °C (356 °F to 392 °F) from the crude bases obtained by dephenolating and debasing the carbolated oil from the distillation of coal tar. It contains chiefly aniline, collidines, lutidines and toluidines.]

295-541-4

92062-27-6

Carc. 1B

Muta. 1B

H350

H340

GHS08

Dgr

H350

H340

 

 

►M2  H  ◄ J

648-035-00-6

Tar bases, coal, toluidine fraction;

Distillate Bases

293-767-8

91082-53-0

Carc. 1B

Muta. 1B

H350

H340

GHS08

Dgr

H350

H340

 

 

►M2  H  ◄ J

648-036-00-1

Distillates (petroleum), alkene-alkyne manuf. pyrolysis oil, mixed with high-temp. coal tar, indene fraction;

Redistillates;

[A complex combination of hydrocarbons obtained as a redistillate from the fractional distillation of bituminous coal high temperature tar and residual oils that are obtained by the pyrolytic production of alkenes and alkynes from petroleum products or natural gas. It consists predominantly of indene and boils in a range of approximately 160 °C to 190 °C (320 °F to 374 °F).]

295-292-1

91995-31-2

Carc. 1B

Muta. 1B

H350

H340

GHS08

Dgr

H350

H340

 

 

►M2  H  ◄ J

648-037-00-7

Distillates (coal), coal tar-residual pyrolysis oils, naphthalene oils;

Redistillates;

[The redistillate obtained from the fractional distillation of bituminous coal high temperature tar and pyrolysis residual oils and boiling in the range of approximately 190 °C to 270 °C (374 °F to 518 °F). Composed primarily of substituted dinuclear aromatics.]

295-295-8

91995-35-6

Carc. 1B

Muta. 1B

H350

H340

GHS08

Dgr

H350

H340

 

 

►M2  H  ◄ J

648-038-00-2

Extract oils (coal), coal tar-residual pyrolysis oils, naphthalene oil, redistillate;

Redistillates;

[The redistillate from the fractional distillation of dephenolated and debased methylnaphthalene oil obtained from bituminous coal high temperature tar and pyrolysis residual oils boiling in the approximate range of 220 °C to 230 °C (428 °F to 446 °F). It consists predominantly of unsubstituted and substituted dinuclear aromatic hydrocarbons.]

295-329-1

91995-66-3

Carc. 1B

Muta. 1B

H350

H340

GHS08

Dgr

H350

H340

 

 

►M2  H  ◄ J

648-039-00-8

Extract oils (coal), coal tar-residual pyrolysis oils, naphthalene oils;

Redistillates;

[A neutral oil obtained by debasing and dephenolating the oil obtained from the distillation of high temperature tar and pyrolysis residual oils which has a boiliing range of 225 °C to 255 °C (437 °F to 491 °F). Composed primarily of substituted dinuclear aromatic hydrocarbons.]

310-170-0

122070-79-5

Carc. 1B

Muta. 1B

H350

H340

GHS08

Dgr

H350

H340

 

 

►M2  H  ◄ J

648-040-00-3

Extract oils (coal), coal tar residual pyrolysis oils, naphthalene oil, distn. residues;

Redistillates;

[Residue from the distillation of dephenolated and debased methylnaphthalene oil (from bituminous coal tar and pyrolysis residual oils) with a boiling range of 240 °C to 260 °C (464 °F to 500 °F). Composed primarily of substituted dinuclear aromatic and heterocyclic hydrocarbons.]

310-171-6

122070-80-8

Carc. 1B

Muta. 1B

H350

H340

GHS08

Dgr

H350

H340

 

 

►M2  H  ◄ J

▼B

648-041-00-9

Absorption oils, bicyclo arom. and heterocyclic hydrocarbon fraction;

Wash Oil Redistillate;

[A complex combination of hydrocarbons obtained as a redistillate from the distillation of wash oil. It consists predominantly of 2-ringed aromatic and heterocyclic hydrocarbons boiling in the range of approximately 260°C to 290°C (500°F to 554°F).]

309-851-5

101316-45-4

Carc. 1B

H350

GHS08

Dgr

H350

 

 

►M2  H  ◄ M

648-042-00-4

Distillates (coal tar), upper, fluorene-rich;

Wash Oil Redistillate;

[A complex combination of hydrocarbons obtained by the crystallization of tar oil. It consists af aromatic and polycyclic hydrocarbons primarily fluorene and some acenaphthene.]

284-900-0

84989-11-7

Carc. 1B

H350

GHS08

Dgr

H350

 

 

►M2  H  ◄ M

▼M1

648-043-00-X

Creosote oil, acenaphthene fraction, acenaphthene-free;

Wash Oil Redistillate;

[The oil remaining after removal by a crystallization process of acenaphthene from acenaphthene oil from coal tar. Composed primarily of naphthalene and alkylnaphthalenes.]

292-606-9

90640-85-0

Carc. 1B

H350

GHS08

Dgr

H350

 

 

►M2  H  ◄ M

▼B

648-044-00-5

Distillates (coal tar), heavy oils;

Heavy Anthracene Oil;

[Distillate from the fractional distillation of coal tar of bituminous coal, with boiling range of 240°C to 400°C (464°F to 752°F). Composed primarily of tri- and polynuclear hydrocarbons and heterocyclic compounds.]

292-607-4

90640-86-1

Carc. 1B

H350

GHS08

Dgr

H350

 

 

►M2  H ◄

648-045-00-0

Distillates (coal tar), upper;

Heavy Anthracene Oil;

[The distillate from coal tar having an approximate distillation range of 220°C to 450°C (428°F to 842°F). Composed primarily of three to four membered condensed ring aromatic hydrocarbons and other hydrocarbons.]

266-026-1

65996-91-0

Carc. 1B

H350

GHS08

Dgr

H350

 

 

►M2  H  ◄ M

648-046-00-6

Anthracene oil, acid ext.;

Anthracene Oil Extract Residue;

[A complex combination of hydrocarbons from the base-freed fraction obtained from the distillation of coal tar and boiling in the range of approximately 325°C to 365°C (617°F to 689°F). It contains predominantly anthracene and phenanthrene and their alkyl derivatives.]

295-274-3

91995-14-1

Carc. 1B

H350

GHS08

Dgr

H350

 

 

►M2  H  ◄ M

648-047-00-1

Distillates (coal tar);

Heavy Anthracene Oil;

[The distillate from coal tar having an approximate distillation range of 100°C to 450°C (212°F to 842°F). Composed primarily of two to four membered condensed ring aromatic hydrocarbons, phenolic compounds, and aromatic nitrogen bases.]

266-027-7

65996-92-1

Carc. 1B

H350

GHS08

Dgr

H350

 

 

►M2  H  ◄ M

648-048-00-7

Distillates (coal tar), pitch, heavy oils;

Heavy Anthracene Oil;

[The distillate from the distillation of the pitch obtained from bituminous high temperature tar. Composed primarily of tri- and polynuclear aromatic hydrocarbons and boiling in the range of approximately 300°C to 470°C (572°F to 878°F). The product may also contain heteroatoms.]

295-312-9

91995-51-6

Carc. 1B

H350

GHS08

Dgr

H350

 

 

►M2  H  ◄ M

648-049-00-2

Distillates (coal tar), pitch;

Heavy Anthracene Oil;

[The oil obtained from condensation of the vapors from the heat treatment of pitch. Composed primarily of two- to four-ring aromatic compounds boiling in the range of 200°C to greater than 400°C (392°F to greater than 752°F).]

309-855-7

101316-49-8

Carc. 1B

H350

GHS08

Dgr

H350

 

 

►M2  H  ◄ M

648-050-00-8

Distillates (coal tar), heavy oils, pyrene fraction;

Heavy Anthracene Oil Redistillate;

[The redistillate obtained from the fractional distillation of pitch distillate boiling in the range of approximately 350°C to 400°C (662°F to 752°F). Consists predominantly of tri- and polynuclear aromatics and heterocyclic hydrocarbons.]

295-304-5

91995-42-5

Carc. 1B

H350

GHS08

Dgr

H350

 

 

►M2  H  ◄ M

648-051-00-3

Distillates (coal tar), pitch, pyrene fraction;

Heavy Anthracene Oil Redistillate;

[The redistillate obtained from the fractional distillation of pitch distillate and boiling in the range of approximately 380°C to 410°C (7160 to 770°F). Composed primarily of tri- and polynuclear aromatic hydrocarbons and heterocyclic compounds.]

295-313-4

91995-52-7

Carc. 1B

H350

GHS08

Dgr

H350

 

 

►M2  H  ◄ M

648-052-00-9

Paraffin waxes (coal), brown-coal high-temp. tar, carbon-treated;

Coal Tar Extract;

[A complet combination of hydrocarbons obtained by the treatment of lignite carbonization tar with activated carbon for removal of trace constituents and impurities. It consists predominantly of saturated straight and branched chain hydrocarbons having carbon numbers predominantly greater than C12.]

308-296-6

97926-76-6

Carc. 1B

H350

GHS08

Dgr

H350

 

 

►M2  H  ◄ M

648-053-00-4

Paraffin waxes (coal), brown-coal high-temp tar, clay-treated;

Coal Tar Extract;

[A complex combination of hydrocarbons obtained by the treatment of lignite carbonization tar with bentonite for removal of trace constituents and impurities. It consists predominantly of saturated straight and branched chain hydrocarbons having carbon numbers predominantly greater than C12.]

308-297-1

97926-77-7

Carc. 1B

H350

GHS08

Dgr

H350

 

 

►M2  H  ◄ M

648-054-00-X

Pitch;

Pitch

263-072-4

61789-60-4

Carc. 1B

H350

GHS08

Dgr

H350

 

 

►M2  H  ◄ M

▼M7

648-055-00-5

Pitch, coal tar, high-temp.;

[The residue from the distillation of high temperature coal tar. A black solid with an approximate softening point from 30 °C to 180 °C (86 °F to 356 °F). Composed primarily of a complex mixture of three or more membered condensed ring aromatic hydrocarbons.]

266-028-2

65996-93-2

Carc. 1 A

H350

GHS08

H350

 

M = 1000

M = 1000

 

Muta. 1B

H340

GHS09

H340

 

Repr. 1B

H360FD

Dgr

H360FD

 

Aquatic Acute 1

H400

 

 

 

Aquatic Chronic 1

H410

 

H410

 

▼B

648-056-00-0

Pitch, coal tar, high-temp., heat-treated;

Pitch;

[The heat treated residue from the distillation of high temperature coal tar. A black solid with an approximate softening point from 80°C to 180°C (176°F to 356°F). Composed primarily of a complex mixture of three or more membered condensed ring aromatic hydrocarbons.]

310-162-7

121575-60-8

Carc. 1B

H350

GHS08

Dgr

H350

 

 

►M2  H  ◄ M

648-057-00-6

Pitch, coal tar, high-temp., secondary;

Pitch Redistillate;

[The residue obtained during the distillation of high boiling fractions from bituminous coal high temperature tar and/or pitch coke oil, with a softening point of 140°C to 170°C (284°F to 392°F) according to DIN 52025. Composed primarily of tri- and polynuclear aromatic compounds which also contain heteroatoms.]

302-650-3

94114-13-3

Carc. 1B

H350

GHS08

Dgr

H350

 

 

►M2  H  ◄ M

648-058-00-1

Residues (coal tar), pitch distn.;

Pitch Redistillate;

[Residue from the fractional distillation of pitch distillate boiling in the range of approximately 400°C to 470°C (752°F to 846°F). Composed primarily of polynuclear aromatic hydrocarbons, and heterocyclic compounds.]

295-507-9

92061-94-4

Carc. 1B

H350

GHS08

Dgr

H350

 

 

►M2  H  ◄ M

648-059-00-7

Tar, coal, high-temp., distn. and storage residues;

Coal Tar Solids Residue;

[Coke- and ash-containing solid residues that separate on distillation and thermal treatment of bituminous coal high temperature tar in distillation installations and storage vessels. Consists predominantly of carbon and contains a small quantity of hetero compounds as well as ash components.]

295-535-1

92062-20-9

Carc. 1B

H350

GHS08

Dgr

H350

 

 

►M2  H  ◄ M

648-060-00-2

Tar, coal, storage residues;

Coal Tar Solids Residue;

[The deposit removed from crude coal tar storages. Composed primarily of coal tar and carbonaceous particulate matter.]

293-764-1

91082-50-7

Carc. 1B

H350

GHS08

Dgr

H350

 

 

►M2  H  ◄ M

648-061-00-8

Tar, coal, high-temp., residues;

Coal Tar Solids Residue;

[Solids formed during the coking of bituminous coal to produce crude bituminous coal high temperature tar. Composed primarily of coke and coal particles, highly aromatized compounds and mineral substances.]

309-726-5

100684-51-3

Carc. 1B

H350

GHS08

Dgr

H350

 

 

►M2  H  ◄ M

648-062-00-3

Tar, coal, high-temp., high-solids;

Coal Tar Solids Residue;

[The condensation product obtained by cooling, to approximately ambient temperature, the gas evolved in the high temperature (greater than 700°C (1292°F)) destructive distillation of coal. Composed primarily of a complex mixture of condensed ring aromatic hydrocarbons with a high solid content of coal-type materials.]

273-615-7

68990-61-4

Carc. 1B

H350

GHS08

Dgr

H350

 

 

►M2  H  ◄ M

648-063-00-9

Waste solids, coal-tar pitch coking;

Coal Tar Solids Residue;

[The combination of wastes formed by the coking of bituminous coal tar pitch. It consists predominantly of carbon.]

295-549-8

92062-34-5

Carc. 1B

H350

GHS08

Dgr

H350

 

 

►M2  H  ◄ M

648-064-00-4

Extract residues (coal), brown;

Coal Tar Extract;

[The residue from extraction of dried coal.]

294-285-0

91697-23-3

Carc. 1B

H350

GHS08

Dgr

H350

 

 

►M2  H  ◄ M

648-065-00-X

Paraffin waxes (coal), brown-coal-high-temp. tar;

Coal Tar Extract;

[A complex combination of hydrocarbons obtained from lignite carbonization tar by solvent crystallisation (solvent deoiling), by sweating or an adducting process. It consists predominantly of straight and branched chain saturated hydrocarbons having carbon numbers predominantly greater than C12.]

295-454-1

92045-71-1

Carc. 1B

H350

GHS08

Dgr

H350

 

 

►M2  H  ◄ M

648-066-00-5

Paraffin waxes (coal), brown-coal-high-temp. tar, hydrotreated;

Coal Tar Extract;

[A complex combination of hydrocarbons obtained from lignite carbonization tar by solvent crystallisation (solvent deoiling), by sweating or an adducting process treated with hydrogen in the presence of a catalyst. It consists predominantly of straight and branched chain saturated hydrocarbons having carbon numbers predominantly greater than C12.]

295-455-7

92045-72-2

Carc. 1B

H350

GHS08

Dgr

H350

 

 

►M2  H  ◄ M

648-067-00-0

Paraffin waxes (coal), brown-coal high-temp tar, silicic acid-treated;

Coal Tar Extract;

[A complex combination of hydrocarbons obtained by the treatment of lignite carbonization tar with silicic acid for removal of trace constituents and impurities. It consists predominantly of saturated straight and branched chain hydrocarbons having carbon numbers predominantly greater than C12.]

308-298-7

97926-78-8

Carc. 1B

H350

GHS08

Dgr

H350

 

 

►M2  H  ◄ M

648-068-00-6

Tar, coal, low-temp., distn. residues;

Tar Oil, intermediate boiling;

[Residues from fractional distillation of low temperature coal tar to remove oils that boil in a range up to approximately 300°C (572°F). Composed primarily of aromatic compounds.]

309-887-1

101316-85-2

Carc. 1B

H350

GHS08

Dgr

H350

 

 

►M2  H  ◄ M

648-069-00-1

Pitch, coal tar, low-temp;

Pitch Residue;

[A complex black solid or semi-solid obtained from the distillation of a low temperature coal tar. It has a softening point within the approximate range of 40°C to 180°C (104°F to 356°F). Composed primarily of a complex mixture of hydrocarbons.]

292-651-4

90669-57-1

Carc. 1B

H350

GHS08

Dgr

H350

 

 

►M2  H  ◄ M

648-070-00-7

Pitch, coal tar, low-temp., oxidized;

Pitch Residue, oxidised;

[The product obtained by air-blowing, at elevated temperature, low-temperature coal tar pitch. It has a softening-point within the approximate range of 70°C to 180°C (158°F to 356°F). Composed primarily of a complex mixture of hydrocarbons.]

292-654-0

90669-59-3

Carc. 1B

H350

GHS08

Dgr

H350

 

 

►M2  H  ◄ M

648-071-00-2

Pitch, coal tar, low-temp., heat-treated;

Pitch Residue, oxidised;

Pitch Residue, heat-treated;

[A complex black solid obtained by the heat treatment of low temperature coal tar pitch. It has a softening point within the approximate range of 50°C to 140°C (122°F to 284°F). Composed primarily of a complex mixture of aromatic compounds.]

292-653-5

90669-58-2

Carc. 1B

H350

GHS08

Dgr

H350

 

 

►M2  H  ◄ M

648-072-00-8

Distillates (coal-petroleum), condensed-ring arom;

Distillates;

[The distillate from a mixture of coal and tar and aromatic petroleum streams having an approximate distillation range of 220°C to 450°C (428°F to 842°F). Composed primarily of 3- to 4-membered condensed ring aromatic hydrocarbons.]

269-159-3

68188-48-7

Carc. 1B

H350

GHS08

Dgr

H350

 

 

►M2  H  ◄ M

648-073-00-3

Aromatic hydrocarbons, C20-28, polycyclic, mixed coal-tar pitch-polyethylene-polypropylene pyrolysis-derived;

Pyrolysis Products;

[A complex combination hydrocarbons obtained from mixed coal tar pitch-polyethylene-polypropylene pyrolysis. Composed primarily of polycyclic aromatic hydrocarbons having carbon numbers predominantly in the range of C20 through C28 and having a softening point of 100°C to 220°C (212°F to 428°F) according to DIN 52025.]

309-956-6

101794-74-5

Carc. 1B

H350

GHS08

Dgr

H350

 

 

►M2  H  ◄ M

648-074-00-9

Aromatic hydrocarbons, C20-28, polycyclic, mixed coal-tar pitch-polyethylene pyrolysis-derived;

Pyrolysis Products;

[A complex combination of hydrocarbons obtained from mixed coal tar pitch-polyethylene pyrolysis. Composed primarily of polycyclic aromatic hydrocarbons having carbon numbers predominantly in the range of C20 through C28 and having a softening point of 100°C to 220°C (212°F to 428°F) according to DIN 52025.]

309-957-1

101794-75-6

Carc. 1B

H350

GHS08

Dgr

H350

 

 

►M2  H  ◄ M

648-075-00-4

Aromatic hydrocarbons, C20-28, polycyclic, mixed coal-tar pitch-polystyrene pyrolysis-derived;

Pyrolysis Products;

[A complex combination of hydrocarbons obtained from mixed coal tar pitch-polystyrene pyrolysis. Composed primarily of polycyclic aromatic hydrocarbons having carbon numbers predominantly in the range of C20 through C28 and having a softening point of 100°C to 220°C (212°F to 428°F) according to DIN 52025.]

309-958-7

101794-76-7

Carc. 1B

H350

GHS08

Dgr

H350

 

 

►M2  H  ◄ M

648-076-00-X

Pitch, coal tar-petroleum;

Pitch Residues;

[The residue from the distillation of a mixture of coal tar and aromatic petroleum streams. A solid with a softening point from 40°C to 180°C (140°F to 356°F). Composed primarily of a complex combination of three or more membered condensed ring aromatic hydrocarbons.]

269-109-0

68187-57-5

Carc. 1B

H350

GHS08

Dgr

H350

 

 

►M2  H  ◄ M

648-077-00-5

Phenanthrene, distn. residues;

Heavy Anthracene Oil Redistillate;

[Residue from the distillation of crude phenanthrene boiling in the approximate range of 340°C to 420°C (644°F to 788°F). It consists predominantly of phenanthrene, anthracene and carbazole.]

310-169-5

122070-78-4

Carc. 1B

H350

GHS08

Dgr

H350

 

 

►M2  H  ◄ M

648-078-00-0

Distillates (coal tar), upper, fluorene-free;

Wash Oil Redistillate;

[A complex combination of hydrocarbons obtained by the crystallization of tar oil. It consists of aromatic polycyclic hydrocarbons, primarily diphenyl, dibenzofuran and acenaphthene.]

284-899-7

84989-10-6

Carc. 1B

H350

GHS08

Dgr

H350

 

 

►M2  H  ◄ M

648-079-00-6

Anthracene oil;

Anthracene oil;

[A complex combination of polycyclic aromatic hydrocarbons obtained from coal tar having an approximate distillation range of 300°C ot 400°C (572°F to 752°F). Composed primarily of phenanthrene, anthracene and carbazole.]

292-602-7

90640-80-5

Carc. 1B

H350

GHS08

Dgr

H350

 

 

►M2  H  ◄ M

▼M1

648-080-00-1

Residues (coal tar), creosote oil distn.;

Wash Oil Redistillate;

[The residue from the fractional distillation of wash oil boiling in the approximate range of 270 °C to 330 °C (518 °F to 626 °F). It consists predominantly of dinuclear aromatic and heterocyclic hydrocarbons.]

295-506-3

92061-93-3

Carc. 1B

H350

GHS08

Dgr

H350

 

 

►M2  H  ◄ M

▼B

648-081-00-7

Tar, coal;

Coal tar;

[The by-product from the destructive distillation of coal. Almost black semisolid. A complex combination of aromatic hydro-carbons, phenolic compounds, nitrogen bases and thiophene.]

232-361-7

8007-45-2

Carc. 1A

H350

GHS08

Dgr

H350

 

 

►M2  H ◄

648-082-00-2

Tar, coal, high-temp.;

Coal tar;

[The condensation product obtained by cooling, to approximately ambient temperature, the gas evolved in the high temperature (greater than 700°C (1292°F)) destructive distillation of coal. A black viscous liquid denser than water. Composed primarily of a complex mixture of condensed ring aromatic hydrocarbons. May contain minor amounts of phenolic compounds and aromatic nitrogen bases.]

266-024-0

65996-89-6

Carc. 1A

H350

GHS08

Dgr

H350

 

 

►M2  H ◄

648-083-00-8

Tar, coal, low-temp.;

Coal oil;

[The condensation product obtained by cooling, to approximately ambient temperature, the gas evolved in low temperature (less than 700°C (1292°F)) destructive distillation of coal. A black viscous liquid denser than water. Composed primarily of condensed ring aromatic hydrocarbons, phenolic compounds, aromatic nitrogen bases, and their alkyl derivatives.]

266-025-6

65996-90-9

Carc. 1A

H350

GHS08

Dgr

H350

 

 

►M2  H ◄

▼M1

648-084-00-3

Distillates (coal), coke-oven light oil, naphthalene cut;

Naphthalene Oil;

[The complex combination of hydrocarbons obtained from prefractionation (continuous distillation) of coke oven light oil. It consists predominantly of naphthalene, coumarone and indene and boils above 148 °C (298 °F).]

285-076-5

85029-51-2

Carc. 1B

Muta. 1B

H350

H340

GHS08

Dgr

H350

H340

 

 

►M2  H ◄ JM

648-085-00-9

Distillates (coal tar), naphthalene oils;

Naphthalene Oil;

[A complex combination of hydrocarbons obtained by the distillation of coal tar. It consists primarily of aromatic and other hydrocarbons, phenolic compounds and aromatic nitrogen compounds and distills in the approximate range of 200 °C to 250 °C (392 °F to 482 °F).]

283-484-8

84650-04-4

Carc. 1B

Muta. 1B

H350

H340

GHS08

Dgr

H350

H340

 

 

►M2  H ◄ JM

648-086-00-4

Distillates (coal tar), naphthalene oils, naphthalene-low;

Naphthalene Oil Redistillate;

[A complex combination of hydrocarbons obtained by crystallization of naphthalene oil. Composed primarily of naphthalene, alkyl naphthalenes and phenolic compounds.]

284-898-1

84989-09-3

Carc. 1B

Muta. 1B

H350

H340

GHS08

Dgr

H350

H340

 

 

►M2  H ◄ JM

648-087-00-X

Distillates (coal tar), naphthalene oil crystn. mother liquor;

Naphthalene Oil Redistillate;

[A complex combination of organic compounds obtained as a filtrate from the crystallization of the naphthalene fraction from coal tar and boiling in the range of approximately 200 °C to 230 °C (392 °F to 446 °F). Contains chiefly naphthalene, thionaphthene and alkylnaphthalenes.]

295-310-8

91995-49-2

Carc. 1B

Muta. 1B

H350

H340

GHS08

Dgr

H350

H340

 

 

►M2  H ◄ JM

648-088-00-5

Extract residues (coal), naphthalene oil, alk.;

Naphthalene Oil Extract Residue;

[A complex combination of hydrocarbons obtained from the alkali washing of naphthalene oil to remove phenolic compounds (tar acids). It is composed of naphthalene and alkyl naphthalenes.]

310-166-9

121620-47-1

Carc. 1B

Muta. 1B

H350

H340

GHS08

Dgr

H350

H340

 

 

►M2  H ◄ JM

648-089-00-0

Extract residues (coal), naphthalene oil, alk., naphthalene-low;

Naphthalene Oil Extract Residue;

[A complex combination of hydrocarbons remaining after the removal of naphthalene from alkali-washed naphthalene oil by a crystallization process. It is composed primarily of naphthalene and alkyl naphthalenes.]

310-167-4

121620-48-2

Carc. 1B

Muta. 1B

H350

H340

GHS08

Dgr

H350

H340

 

 

►M2  H ◄ JM

648-090-00-6

Distillates (coal tar), naphthalene oils, naphthalene-free, alk. exts.;

Naphthalene Oil Extract Residue;

[The oil remaining after the removal of phenolic compounds (tar acids) from drained naphthalene oil by an alkali wash. Composed primarily of naphthalene and alkyl naphthalenes.]

292-612-1

90640-90-7

Carc. 1B

Muta. 1B

H350

H340

GHS08

Dgr

H350

H340

 

 

►M2  H ◄ JM

648-091-00-1

Extract residues (coal), naphthalene oil alk., distn. overheads;

Naphthalene Oil Extract Residue;

[The distillate from alkali-washed naphthalene oil having an approximate distillation range of 180 °C to 220 °C (356 °F to 428 °F). Composed primarily of naphthalene, alkylbenzenes, indene and indan.]

292-627-3

90641-04-6

Carc. 1B

Muta. 1B

H350

H340

GHS08

Dgr

H350

H340

 

 

►M2  H ◄ JM

648-092-00-7

Distillates (coal tar), naphthalene oils, methylnaphthalene fraction;

Methylnaphthalene Oil;

[A distillate from the fractional distillation of high temperature coal tar. Composed primarily of substituted two ring aromatic hydrocarbons and aromatic nitrogen bases boiling in the range of approximately 225 °C to 255 °C (437 °F to 491 °F).]

309-985-4

101896-27-9

Carc. 1B

Muta. 1B

H350

H340

GHS08

Dgr

H350

H340

 

 

►M2  H ◄ JM

648-093-00-2

Distillates (coal tar), naphthalene oils, indole-methylnaphthalene fraction;

Methylnaphthalene Oil;

[A distillate from the fractional distillation of high temperature coal tar. Composed primarily of indole and methylnaphthalene boiling in the range of approximately 235 °C to 255 °C (455 °F to 491 °F).]

309-972-3

101794-91-6

Carc. 1B

Muta. 1B

H350

H340

GHS08

Dgr

H350

H340

 

 

►M2  H ◄ JM

648-094-00-8

Distillates (coal tar), naphthalene oils, acid exts.;

Methylnaphthalene Oil Extract Residue;

[A complex combination of hydrocarbons obtained by debasing the methylnaphthalene fraction obtained by the distillation of coal tar and boiling in the range of approximately 230 °C to 255 °C (446 °F to 491 °F). Contains chiefly 1(2)-methylnaphthalene, naphthalene, dimethylnaphthalene and biphenyl.]

295-309-2

91995-48-1

Carc. 1B

Muta. 1B

H350

H340

GHS08

Dgr

H350

H340

 

 

►M2  H ◄ JM

648-095-00-3

Extract residues (coal), naphthalene oil alk., distn. residues;

Methylnaphthalene Oil Extract Residue;

[The residue from the distillation of alkali-washed naphthalene oil having an approximate distillation range of 220 °C to 300 °C (428 °F to 572 °F). Composed primarily of naphthalene, alkylnaphthalenes and aromatic nitrogen bases.]

292-628-9

90641-05-7

Carc. 1B

Muta. 1B

H350

H340

GHS08

Dgr

H350

H340

 

 

►M2  H ◄ JM

648-096-00-9

Extract oils (coal), acidic, tar-base free;

Methylnaphthalene Oil Extract Residue;

[The extract oil boiling in the range of approximately 220 °C to 265 °C (428 °F to 509 °F) from coal tar alkaline extract residue produced by an acidic wash such as aqueous sulfuric acid after distillation to remove tar bases. Composed primarily of alkylnaphthalenes.]

284-901-6

84989-12-8

Carc. 1B

Muta. 1B

H350

H340

GHS08

Dgr

H350

H340

 

 

►M2  H ◄ JM

648-097-00-4

Distillates (coal tar), benzole fraction, distn. residues;

Wash Oil;

[A complex combination of hydrocarbons obtained from the distillation of crude benzole (high temperature coal tar). It may be a liquid with the approximate distillation range of 150 °C to 300 °C (302 °F to 572 °F) or a semi-solid or solid with a melting point up to 70 °C (158 °F). It is composed primarily of naphthalene and alkyl naphthalenes.]

310-165-3

121620-46-0

Carc. 1B

Muta. 1B

H350

H340

GHS08

Dgr

H350

H340

 

 

►M2  H ◄ JM

648-098-00-X

Creosote oil, acenaphthene fraction;

Wash Oil;

[A complex combination of hydrocarbons produced by the distillation of coal tar and boiling in the range of approximately 240 °C to 280 °C (464 °F to 536 °F). Composed primarily of acenaphthene, naphthalene and alkyl naphthalene.]

292-605-3

90640-84-9

Carc. 1B

H350

GHS08

Dgr

H350

 

 

►M2  H  ◄ M

648-099-00-5

Creosote oil;

[A complex combination of hydrocarbons obtained by the distillation of coal tar. It consists primarily of aromatic hydrocarbons and may contain appreciable quantities of tar acids and tar bases. It distills at the approximate range of 200 °C to 325 °C (392 °F to 617 °F).]

263-047-8

61789-28-4

Carc. 1B

H350

GHS08

Dgr

H350

 

 

►M2  H  ◄ M

648-100-00-9

Creosote oil, high-boiling distillate;

Wash Oil;

[The high-boiling distillation fraction obtained from the high temperature carbonization of bituminous coal which is further refined to remove excess crystalline salts. It consists primarily of creosote oil with some of the normal polynuclear aromatic salts, which are components of coal tar distillates, removed. It is crystal free at approximately 5 °C (41 °F).]

274-565-9

70321-79-8

Carc. 1B

H350

GHS08

Dgr

H350

 

 

►M2  H  ◄ M

▼B

648-101-00-4

Creosote;

[The distillate of coal tar produced by the high temperature carbonization of bituminous coal. It consists primarily of aromatic hydrocarbons, tar acids and tar bases.]

232-287-5

8001-58-9

Carc. 1B

H350

GHS08

Dgr

H350

 

 

►M2  H ◄

▼M1

648-102-00-X

Extract residues (coal), creosote oil acid;

Wash Oil Extract Residue;

[A complex combination of hydrocarbons from the base-freed fraction from the distillation of coal tar, boiling in the range of approximately 250 °C to 280 °C (482 °F to 536 °F). It consists predominantly of biphenyl and isomeric diphenylnaphthalenes.]

310-189-4

122384-77-4

Carc. 1B

H350

GHS08

Dgr

H350

 

 

►M2  H  ◄ M

648-103-00-5

Anthracene oil, anthracene paste;

Anthracene Oil Fraction;

[The anthracene-rich solid obtained by the crystallization and centrifuging of anthracene oil. It is composed primarily of anthracene, carbazole and phenanthrene.]

292-603-2

90640-81-6

Carc. 1B

Muta. 1B

H350

H340

GHS08

Dgr

H350

H340

 

 

►M2  H ◄ JM

648-104-00-0

Anthracene oil, anthracene-low;

Anthracene Oil Fraction;

[The oil remaining after the removal, by a crystallization process, of an anthracene-rich solid (anthracene paste) from anthracene oil. It is composed primarily of two, three and four membered aromatic compounds.]

292-604-8

90640-82-7

Carc. 1B

Muta. 1B

H350

H340

GHS08

Dgr

H350

H340

 

 

►M2  H ◄ JM

648-105-00-6

Residues (coal tar), anthracene oil distn.;

Anthracene Oil Fraction;

[The residue from the fraction distillation of crude anthracene boiling in the approximate range of 340 °C to 400 °C (644 °F to 752 °F). It consists predominantly of tri- and polynuclear aromatic and heterocyclic hydrocarbons.]

295-505-8

92061-92-2

Carc. 1B

Muta. 1B

H350

H340

GHS08

Dgr

H350

H340

 

 

►M2  H ◄ JM

648-106-00-1

Anthracene oil, anthracene paste, anthracene fraction;

Anthracene Oil Fraction;

[A complex combination of hydrocarbons from the distillation of anthracene obtained by the crystallization of anthracene oil from bituminous high temperature tar and boiling in the range of 330 °C to 350 °C (626 °F to 662 °F). It contains chiefly anthracene, carbazole and phenanthrene.]

295-275-9

91995-15-2

Carc. 1B

Muta. 1B

H350

H340

GHS08

Dgr

H350

H340

 

 

►M2  H ◄ JM

648-107-00-7

Anthracene oil, anthracene paste, carbazole fraction;

Anthracene Oil Fraction;

[A complex combination of hydrocarbons from the distillation of anthracene obtained by crystallization of anthracene oil from bituminous coal high temperature tar and boiling in the approximate range of 350 °C to 360 °C (662 °F to 680 °F). It contains chiefly anthracene, carbazole and phenanthrene.]

295-276-4

91995-16-3

Carc. 1B

Muta. 1B

H350

H340

GHS08

Dgr

H350

H340

 

 

►M2  H ◄ JM

648-108-00-2

Anthracene oil, anthracene paste, distn. lights;

Anthracene Oil Fraction;

[A complex combination of hydrocarbons from the distillation of anthracene obtained by crystallization of anthracene oil from bituminous high temperature tar and boiling in the range of approximately 290 °C to 340 °C (554 °F to 644 °F). It contains chiefly trinuclear aromatics and their dihydro derivatives.]

295-278-5

91995-17-4

Carc. 1B

Muta. 1B

H350

H340

GHS08

Dgr

H350

H340

 

 

►M2  H ◄ JM

648-109-00-8

Tar oils, coal, low-temp.;

Tar Oil, high boiling;

[A distillate from low-temperature coal tar. Composed primarily of hydrocarbons, phenolic compounds and aromatic nitrogen bases boiling in the range of approximately 160 °C to 340 °C (320 °F to 644 °F).]

309-889-2

101316-87-4

Carc. 1B

Muta. 1B

H350

H340

GHS08

Dgr

H350

H340

 

 

►M2  H ◄ JM

648-110-00-3

Extract residues (coal), low temp. coal atar alk.;

[The residue from low temperature coal tar oils after an alkaline wash, such as aqueous sodium hydroxide, to remove crude coal tar acids. Composed primarily of hydrocarbons and aromatic nitrogen bases.]

310-191-5

122384-78-5

Carc. 1B

Muta. 1B

H350

H340

GHS08

Dgr

H350

H340

 

 

►M2  H ◄ JM

648-111-00-9

Phenols, ammonia liquor ext.;

Alkaline Extract;

[The combination of phenols extracted, using isobutyl acetate, from the ammonia liquor condensed from the gas evolved in low-temperature (less than 700 °C (1 292 °F)) destructive distillation of coal. It consists predominantly of a reaction mass of monohydric and dihydric phenols.]

284-881-9

84988-93-2

Carc. 1B

Muta. 1B

H350

H340

GHS08

Dgr

H350

H340

 

 

►M2  H ◄ JM

648-112-00-4

Distillates (coal tar), light oils, alk. exts.;

Alkaline Extract;

[The aqueous extract from carbolic oil produced by an alkaline wash such as aqueous sodium hydroxide. Composed primarily of the alkali salts of various phenolic compounds.]

292-610-0

90640-88-3

Carc. 1B

Muta. 1B

H350

H340

GHS08

Dgr

H350

H340

 

 

►M2  H ◄ JM

648-113-00-X

Extracts, coal tar oil alk.;

Alkaline Extract;

[The extract from coal tar oil produced by an alkaline wash such as aqueous sodium hydroxide. Composed primarily of the alkali salts of various phenolic compounds.]

266-017-2

65996-83-0

Carc. 1B

Muta. 1B

H350

H340

GHS08

Dgr

H350

H340

 

 

►M2  H ◄ JM

648-114-00-5

Distillates (coal tar), naphthalene oils, alk. exts.;

Alkaline Extract;

[The aqueous extract from naphthalene oil produced by an alkaline wash such as aqueous sodium hydroxide. Composed primarily of the alkali salts of various phenolic compounds.]

292-611-6

90640-89-4

Carc. 1B

Muta. 1B

H350

H340

GHS08

Dgr

H350

H340

 

 

►M2  H ◄ JM

648-115-00-0

Extract residues (coal), tar oil alk., carbonated, limed;

Crude Phenols;

[The product obtained by treatment of coal tar oil alkaline extract with CO2 and CaO. Composed primarily of CaCO3, Ca(OH)2, Na2CO3 and other organic and inorganic impurities.]

292-629-4

90641-06-8

Carc. 1B

Muta. 1B

H350

H340

GHS08

Dgr

H350

H340

 

 

►M2  H ◄ JM

648-116-00-6

Tar acids, coal, crude;

Crude Phenols;

[The reaction product obtained by neutralizing coal tar oil alkaline extract with an acidic solution, such as aqueous sulfuric acid, or gaseous carbon dioxide, to obtain the free acids. Composed primarily of tar acids such as phenol, cresols, and xylenols.]

266-019-3

65996-85-2

Carc. 1B

Muta. 1B

H350

H340

GHS08

Dgr

H350

H340

 

 

►M2  H ◄ JM

648-117-00-1

Tar acids, brown-coal, crude;

Crude Phenols;

[An acidified alkaline extract of brown coal tar distillate. Composed primarily of phenol and phenol homologs.]

309-888-7

101316-86-3

Carc. 1B

Muta. 1B

H350

H340

GHS08

Dgr

H350

H340

 

 

►M2  H ◄ JM

648-118-00-7

Tar acids, brown-coal gasification;

Crude Phenols;

[A complex combination of organic compounds obtained from brown coal gasification. Composed primarily of C6-10 hydroxy aromatic phenols and their homologs.]

295-536-7

92062-22-1

Carc. 1B

Muta. 1B

H350

H340

GHS08

Dgr

H350

H340

 

 

►M2  H ◄ JM

648-119-00-2

Tar acids, distn. residues;

Distillate Phenols;

[A residue from the distillation of crude phenol from coal. It consists predominantly of phenols having carbon numbers in the range of C8 through C10 with a softening point of 60 °C to 80 °C (140 °F to 176 °F).]

306-251-5

96690-55-0

Carc. 1B

Muta. 1B

H350

H340

GHS08

Dgr

H350

H340

 

 

►M2  H ◄ JM

648-120-00-8

Tar acids, methylphenol fraction;

Distillate Phenols;

[The fraction of tar acid rich in 3- and 4-methylphenol, recovered by distillation of low-temperature coal tar crude tar acids.]

284-892-9

84989-04-8

Carc. 1B

Muta. 1B

H350

H340

GHS08

Dgr

H350

H340

 

 

►M2  H ◄ JM

648-121-00-3

Tar acids, polyalkylphenol fraction;

Distillate Phenols;

[The fraction of tar acids, recovered by distillation of low-temperature coal tar crude tar acids, having an approximate boiling range of 225 °C to 320 °C (437 °F to 608 °F). Composed primarily of polyalkylphenols.]

284-893-4

84989-05-9

Carc. 1B

Muta. 1B

H350

H340

GHS08

Dgr

H350

H340

 

 

►M2  H ◄ JM

648-122-00-9

Tar acids, xylenol fraction;

Distillate Phenols;

[The fraction of tar acids, rich in 2,4- and 2,5-dimethylphenol, recovered by distillation of low-temperature coal tar crude tar acids.]

284-895-5

84989-06-0

Carc. 1B

Muta. 1B

H350

H340

GHS08

Dgr

H350

H340

 

 

►M2  H ◄ JM

648-123-00-4

Tar acids, ethylphenol fraction;

Distillate Phenols;

[The fraction of tar acids, rich in 3- and 4-ethylphenol, recovered by distillation of low-temperature coal tar crude tar acids.]

284-891-3

84989-03-7

Carc. 1B

Muta. 1B

H350

H340

GHS08

Dgr

H350

H340

 

 

►M2  H ◄ JM

648-124-00-X

Tar acids, 3,5-xylenol fraction;

Distillate Phenols;

[The fraction of tar acids, rich in 3,5-dimethylphenol, recovered by distillation of low-temperature coal tar acids.]

284-896-0

84989-07-1

Carc. 1B

Muta. 1B

H350

H340

GHS08

Dgr

H350

H340

 

 

►M2  H ◄ JM

648-125-00-5

Tar acids, residues, distillates, first-cut;

Distillate Phenols;

[The residue from the distillation in the range of 235 °C to 355 °C (481 °F to 697 °F) of light carbolic oil.]

270-713-1

68477-23-6

Carc. 1B

Muta. 1B

H350

H340

GHS08

Dgr

H350

H340

 

 

►M2  H ◄ JM

648-126-00-0

Tar acids, cresylic, residues;

Distillate Phenols;

[The residue from crude coal tar acids after removal of phenol, cresols, xylenols and any higher boiling phenols. A black solid with a melting point approximately 80 °C (176 °F). Composed primarily of polyalkylphenols, resin gums, and inorganic salts.]

271-418-0

68555-24-8

Carc. 1B

Muta. 1B

H350

H340

GHS08

Dgr

H350

H340

 

 

►M2  H ◄ JM

648-127-00-6

Phenols, C9-11;

Distillate Phenols

293-435-2

91079-47-9

Carc. 1B

Muta. 1B

H350

H340

GHS08

Dgr

H350

H340

 

 

►M2  H ◄ JM

648-128-00-1

Tar acids, cresylic;

Distillate Phenols;

[A complex combination of organic compounds obtained from brown coal and boiling in the range of approximately 200 °C to 230 °C (392 °F to 446 °F). It contains chiefly phenols and pyridine bases.]

295-540-9

92062-26-5

Carc. 1B

Muta. 1B

H350

H340

GHS08

Dgr

H350

H340

 

 

►M2  H ◄ JM

648-129-00-7

Tar acids, brown-coal, C2-alkylphenol fraction;

Distillate Phenols;

[The distillate from the acidification of alkaline washed lignite tar distillate boiling in the range of approximately 200 °C to 230 °C (392 °F to 446 °F). Composed primarily of m- and p-ethylphenol as well as cresols and xylenols.]

302-662-9

94114-29-1

Carc. 1B

Muta. 1B

H350

H340

GHS08

Dgr

H350

H340

 

 

►M2  H ◄ JM

648-130-00-2

Extract oils (coal), naphthalene oils;

Acid Extract;

[The aqueous extract produced by an acidic wash of alkali-washed naphthalene oil. Composed primarily of acid salts of various aromatic nitrogen bases including pyridine, quinoline and their alkyl derivatives.]

292-623-1

90641-00-2

Carc. 1B

Muta. 1B

H350

H340

GHS08

Dgr

H350

H340

 

 

►M2  H ◄ JM

648-131-00-8

Tar bases, quinoline derivs.;

Distillate Bases

271-020-7

68513-87-1

Carc. 1B

Muta. 1B

H350

H340

GHS08

Dgr

H350

H340

 

 

►M2  H ◄ JM

648-132-00-3

Tar bases, coal, quinoline derivs. fraction;

Distillate Bases

274-560-1

70321-67-4

Carc. 1B

Muta. 1B

H350

H340

GHS08

Dgr

H350

H340

 

 

►M2  H ◄ JM

648-133-00-9

Tar bases, coal, distn. residues;

Distillate Bases;

[The distillation residue remaining after the distillation of the neutralized, acid-extracted base-containing tar fractions obtained by the distillation of coal tars. It contains chiefly aniline, collidines, quinoline and quinoline derivatives and toluidines.]

295-544-0

92062-29-8

Carc. 1B

Muta. 1B

H350

H340

GHS08

Dgr

H350

H340

 

 

►M2  H ◄ JM

648-134-00-4

Hydrocarbon oils, arom., mixed with polyethylene and polypropylene, pyrolyzed, light oil fraction;

Heat Treatment Products;

[The oil obtained from the heat treatment of a polyethylene/polypropylene reaction mass with coal tar pitch or aromatic oils. It consists predominantly of benzene and its homologs boiling in a range of approximately 70 °C to 120 °C (158 °F to 248 °F).]

309-745-9

100801-63-6

Carc. 1B

Muta. 1B

H350

H340

GHS08

Dgr

H350

H340

 

 

►M2  H ◄ JM

648-135-00-X

Hydrocarbon oils, arom., mixed with polyethylene, pyrolyzed, light oil fraction;

Heat Treatment Products;

[The oil obtained from the heat treatment of polyethylene with coal tar pitch or aromatic oils. It consists predominantly of benzene and its homologs boiling in a range of 70 °C to 120 °C (158 °F to 248 °F).]

309-748-5

100801-65-8

Carc. 1B

Muta. 1B

H350

H340

GHS08

Dgr

H350

H340

 

 

►M2  H ◄ JM

648-136-00-5

Hydrocarbon oils, arom., mixed with polystyrene, pyrolyzed, light oil fraction;

Heat Treatment Products;

[The oil obtained from the heat treatment of polystyrene with coal tar pitch or aromatic oils. It consists predominantly of benzene and its homologs boiling in a range of approximately 70 °C to 210 °C (158 °F to 410 °F).]

309-749-0

100801-66-9

Carc. 1B

Muta. 1B

H350

H340

GHS08

Dgr

H350

H340

 

 

►M2  H ◄ JM

648-137-00-0

Extract residues (coal), tar oil alk., naphthalene distn. residues;

Naphthalene Oil Extract Residue;

[The residue obtained from chemical oil extracted after the removal of naphthalene by distillation composed primarily of two to four membered condensed ring aromatic hydrocarbons and aromatic nitrogen bases.]

277-567-8

73665-18-6

Carc. 1B

Muta. 1B

H350

H340

GHS08

Dgr

H350

H340

 

 

►M2  H ◄ JM

648-138-00-6

Creosote oil, low-boiling distillate;

Wash Oil;

[The low-boiling distillation fraction obtained from the high temperature carbonization of bituminous coal, which is further refined to remove excess crystalline salts. It consists primarily of creosote oil with some of the normal polynuclear aromatic salts, which are components of coal tar distillate, removed. It is crystal free at approximately 38 °C (100 °F).]

274-566-4

70321-80-1

Carc. 1B

H350

GHS08

Dgr

H350

 

 

►M2  H  ◄ M

648-139-00-1

Tar acids, cresylic, sodium salts, caustic solns.;

Alkaline Extract

272-361-4

68815-21-4

Carc. 1B

Muta. 1B

H350

H340

GHS08

Dgr

H350

H340

 

 

►M2  H ◄ JM

648-140-00-7

Extract oils (coal), tar base;

Acid Extract;

[The extract from coal tar oil alkaline extract residue produced by an acidic wash such as aqueous sulfuric acid after distillation to remove naphthalene. Composed primarily of the acid salts of various aromatic nitrogen bases including pyridine, quinoline, and their alkyl derivatives.]

266-020-9

65996-86-3

Carc. 1B

Muta. 1B

H350

H340

GHS08

Dgr

H350

H340

 

 

►M2  H ◄ JM

648-141-00-2

Tar bases, coal, crude;

Crude Tar Bases;

[The reaction product obtained by neutralizing coal tar base extract oil with an alkaline solution, such as aqueous sodium hydroxide, to obtain the free bases. Composed primarily of such organic bases as acridine, phenanthridine, pyridine, quinoline and their alkyl derivatives.]

266-018-8

65996-84-1

Carc. 1B

Muta. 1B

H350

H340

GHS08

Dgr

H350

H340

 

 

►M2  H ◄ JM

▼B

648-142-00-8

Residues (coal), liq. solvent extn.;

[A cohesive powder composed of coal mineral matter and undissolved coal remaining after extraction of coal by a liquid solvent.]

302-681-2

94114-46-2

Carc. 1B

H350

GHS08

Dgr

H350

 

 

►M2  H  ◄ M

648-143-00-3

Coal liquids, liq. solvent extn. soln.;

[The product obtained by filtration of coal mineral matter and undissolved coal from coal extract solution produced by digesting coal in a liquid solvent. A black, viscous, highly complex liquid combination composed primarily of aromatic and partly hydro-genated aromatic hydrocarbons, aromatic nitrogen compounds, aromatic sulfur compounds, phenolic and other aromatic oxygen compounds and their alkyl derivatives.]

302-682-8

94114-47-3

Carc. 1B

H350

GHS08

Dgr

H350

 

 

►M2  H  ◄ M

648-144-00-9

Coal liquids, liq. solvent extn.;

[The substantially solvent-free product obtained by the distillation of the solvent from filtered coal extract solution produced by digesting coal in a liquid solvent. A black semi-solid, composed primarily of a complex combination of condensed-ring aromatic hydrocarbons, aromatic nitrogen compounds, aromatic sulfur compounds, phenolic compounds and other aromatic oxygen compounds, and their alkyl derivatives.]

302-683-3

94114-48-4

Carc. 1B

H350

GHS08

Dgr

H350

 

 

►M2  H  ◄ M

648-145-00-4

Tar brown-coal;

[An oil distilled from brown-coal tar. Composed primarily of aliphatic, naphthenic and one- to three-ring aromatic hydrocarbons, their alkyl derivates, heteroaromatics and one- and two-ring phenols boiling in the range of approximately 150°C to 360°C (302°F to 680°F).]

309-885-0

101316-83-0

Carc. 1A

H350

GHS08

Dgr

H350

 

 

►M2  H ◄

648-146-00-X

Tar, brown-coal, low-temp.;

[A tar obtained from low temperature carbonization and low temperature gasification of brown coal. Composed primarily of aliphatic, naphthenic and cyclic aromatic hydrocarbons, heteroaromatic hydrocarbons and cyclic phenols.]

309-886-6

101316-84-1

Carc. 1A

H350

GHS08

Dgr

H350

 

 

►M2  H ◄

▼M1

648-147-00-5

Light oil (coal), coke-oven;

Crude benzole;

[The volatile organic liquid extracted from the gas evolved in the high temperature (greater than 700 °C (1 292 °F)) destructive distillation of coal. Composed primarily of benzene, toluene, and xylenes. May contain other minor hydrocarbon constituents.]

266-012-5

65996-78-3

Carc. 1B

Muta. 1B

H350

H340

GHS08

Dgr

H350

H340

 

 

►M2  H  ◄ J

648-148-00-0

Distillates (coal), liq. solvent extn., primary;

[The liquid product of condensation of vapors emitted during the digestion of coal in a liquid solvent and boiling in the range of approximately 30 °C to 300 °C (86 °F to 572 °F). Composed primarily of partly hydrogenated condensed-ring aromatic hydrocarbons, aromatic compounds containing nitrogen, oxygen and sulfur, and their alkyl derivatives having carbon numbers predominantly in the range of C4 through C14.]

302-688-0

94114-52-0

Carc. 1B

Muta. 1B

H350

H340

GHS08

Dgr

H350

H340

 

 

►M2  H  ◄ J

648-149-00-6

Distillates (coal), solvent extn., hydrocracked;

[Distillate obtained by hydrocracking of coal extract or solution produced by the liquid solvent extraction or supercritical gas extraction processes and boiling in the range of approximately 30 °C to 300 °C (86 °F to 572 °F). Composed primarily of aromatic, hydrogenated aromatic and naphthenic compounds, their alkyl derivatives and alkanes with carbon numbers predominantly in the range of C4 through C14. Nitrogen, sulfur and oxygen-containing aromatic and hydrogenated aromatic compounds are also present.]

302-689-6

94114-53-1

Carc. 1B

Muta. 1B

H350

H340

GHS08

Dgr

H350

H340

 

 

►M2  H  ◄ J

648-150-00-1

Naphtha (coal), solvent extn., hydrocracked;

[Fraction of the distillate obtained by hydrocracking of coal extract or solution produced by the liquid solvent extraction or supercritical gas extraction processes and boiling in the range of approximately 30 °C to 180 °C (86 °F to 356 °F). Composed primarily of aromatic, hydrogenated aromatic and naphthenic compounds, their alkyl derivatives and alkanes with carbon numbers predominantly in the range of C4 to C9. Nitrogen, sulfur and oxygen-containing aromatic and hydrogenated aromatic compounds are also present.]

302-690-1

94114-54-2

Carc. 1B

Muta. 1B

H350

H340

GHS08

Dgr

H350

H340

 

 

►M2  H  ◄ J

▼B

648-151-00-7

Gasoline, coal solvent extn., hydrocracked naphtha;

[Motor fuel produced by the reforming of the refined naphtha fraction of the products of hydrocracking of coal extract or solution produced by the liquid solvent extraction or supercritical gas extraction processes and boiling in therange of approximately 30°C to 180°C (86°F to 356°F). Composed primarily of aromatic and naphthenic hydrocarbons, their alkyl derivatives and alkyl hydrocarbons having carbon numbers in the range of C4 through C9.]

302-691-7

94114-55-3

Carc. 1B

H350

GHS08

Dgr

H350

 

 

►M2  H ◄

▼M1

648-152-00-2

Distillates (coal), solvent extn., hydrocracked middle;

[Distillate obtained from the hydrocracking of coal extract or solution produced by the liquid solvent extraction or supercritical gas extraction processes and boiling in the range of approximately 180 °C to 300 °C (356 °F to 572 °F. Composed primarily of two-ring aromatic, hydrogenated aromatic and naphthenic compounds, their alkyl derivatives and alkanes having carbon numbers predominantly in the range of C9 through C14. Nitrogen, sulfur and oxygen-containing compounds are also present.]

302-692-2

94114-56-4

Carc. 1B

Muta. 1B

H350

H340

GHS08

Dgr

H350

H340

 

 

►M2  H  ◄ J

648-153-00-8

Distillates (coal), solvent extn., hydrocracked hydrogenated middle;

[Distillate from the hydrogenation of hydrocracked middle distillate from coal extract or solution produced by the liquid solvent extraction or supercritical gas extraction processes and boiling in the range of approximately 180 °C to 280 °C (356 °F to 536 °F). Composed primarily of hydrogenated two- ring carbon compounds and their alkyl derivatives having carbon numbers predominantly in the range of C9 through C14.]

302-693-8

94114-57-5

Carc. 1B

Muta. 1B

H350

H340

GHS08

Dgr

H350

H340

 

 

►M2  H  ◄ J

▼B

648-154-00-3

Fuels, jet aircraft, coal solvent extn., hydrocracked hydrogenated;

[Jet engine fuel produced by hydrogenation of the middle distillate fraction of the products of hydrocracking of coal extract or solution produced by the liquid solvent extraction or supercritical gas extraction processes and boiling in the range of approximately 180°C to 225°C (356°F to 473°F). Composed primarily of hydrogenated two-ring hydrocarbons and their alkyl derivatives having carbon numbers predominantly in the range of C10 through C12.]

302-694-3

94114-58-6

Carc. 2

H351

GHS08

Wng

H350

 

 

►M2  H ◄

648-155-00-9

Fuels, diesel, coal solvent extn., hydrocracked hydrogenated;

[Diesel engine fuel produced by the hydrogenation of the middle distillate fraction of the products of hydrocracking of coal extract or solution produced by the liquid solvent extraction or supercritical gas extraction processes and boiling in the range of approximately 200°C to 280°C (392°F to 536°F). Composed primarily of hydrogenated two-ring hydrocarbons and their alkyl derivatives having carbon numbers predominantly in the range of C11 through C14.]

302-695-9

94114-59-7

Carc. 2

H351

GHS08

Wng

H350

 

 

►M2  H ◄

▼M1

648-156-00-4

Light oil (coal), semi-coking process;

Fresh oil;

[The volatile organic liquid condensed from the gas evolved in the low-temperature (less than 700 °C (1 292 °F)) destructive distillation of coal. Composed primarily of C6-10 hydrocarbons.]

292-635-7

90641-11-5

Carc. 1B

Muta. 1B

H350

H340

GHS08

Dgr

H350

H340

 

 

►M2  H  ◄ J

▼B

649-001-00-3

Extracts (petroleum), light naphthenic distillate solvent

265-102-1

64742-03-6

Carc. 1B

H350

GHS08

Dgr

H350

 

 

►M2  H ◄

649-002-00-9

Extracts (petroleum), heavy paraffinic distillate solvent

265-103-7

64742-04-7

Carc. 1B

H350

GHS08

Dgr

H350

 

 

►M2  H ◄

649-003-00-4

Extracts (petroleum), light paraffinic distillate solvent

265-104-2

64742-05-8

Carc. 1B

H350

GHS08

Dgr

H350

 

 

►M2  H ◄

649-004-00-X

Extracts (petroleum), heavy naphthenic distillate solvent

265-111-0

64742-11-6

Carc. 1B

H350

GHS08

Dgr

H350

 

 

►M2  H ◄

649-005-00-5

Extracts (petroleum), light vacuum gas oil solvent

295-341-7

91995-78-7

Carc. 1B

H350

GHS08

Dgr

H350

 

 

►M2  H ◄

649-006-00-0

hydrocarbons C26-55, arom-rich

307-753-7

97722-04-8

Carc. 1B

H350

GHS08

Dgr

H350

 

 

►M2  H ◄

649-007-00-6

fatty acids, tall-oil, reaction products with iminodiethanol and boric acid

400-160-5

Skin Irrit. 2

Aquatic Chronic 2

H315

H411

GHS07

GHS09

Wng

H315

H411

 

 

 

649-008-00-1

Residues (petroleum), atm. tower;

Heavy Fuel oil;

[A complex residuum from the atmospheric distillation of crude oil. It consists of hydrocarbons having carbon numbers predominantly greater than C20 and boiling above approximately 350°C (662°F). This stream is likely to contain 5 wt. % or more of 4- to 6-membered condensed ring aromatic hydrocarbons.]

265-045-2

64741-45-3

Carc. 1B

H350

GHS08

Dgr

H350

 

 

►M2  H ◄

649-009-00-7

Gas oils (petroleum), heavy vacuum;

Heavy Fuel oil;

[A complex combination of hydrocarbons produced by the vacuum distillation of the residuum from atmospheric distillation of crude oil. It consists of hydrocarbons having carbon numbers predominantly in the range of C20 through C50 and boiling in the range of approximately 350°C to 600°C (662°F to 1112°F). This stream is likely to contain 5 wt. % or more of 4-to 6-membered condensed ring aromatic hydrocarbons.]

265-058-3

64741-57-7

Carc. 1B

H350

GHS08

Dgr

H350

 

 

►M2  H ◄

649-010-00-2

Distillates (petroleum), heavy catalytic cracked;

Heavy Fuel oil;

[A complex combination of hydrocarbons produced by the distillation of products from a catalytic cracking process. It consists of hydrocarbons having carbon numbers predominantly in the range of C15 through C35 and boiling in the range of approximately 260°C to 500°C (500°F to 932°F). This stream is likely to contain 5 wt. % or more of 4- to 6-membered condensed ring aromatic hydrocarbons.]

265-063-0

64741-61-3

Carc. 1B

H350

GHS08

Dgr

H350

 

 

►M2  H ◄

649-011-00-8

Clarified oils (petroleum), catalytic cracked;

Heavy Fuel oil;

[A complex combination of hydrocarbons produced as the residual fraction from distillation of the products from a catalytic cracking process. It consists of hydrocarbons having carbon numbers predominantly greater than C20 and boiling above approximately 350°C (662°F). This stream is likely to contain 5 wt. % or more of 4- to 6-membered condensed ring aromatic hydrocarbons.]

265-064-6

64741-62-4

Carc. 1B

H350

GHS08

Dgr

H350

 

 

►M2  H ◄

649-012-00-3

Residues (petroleum), hydrocracked;

Heavy Fuel oil;

[A complex combination of hydrocarbons produced as the residual fraction from distillation of the products of a hydrocracking process. It consists of hydrocarbons having carbon numbers predominantly greater than C20 and boiling above approximately 350°C (662°F).]

265-076-1

64741-75-9

Carc. 1B

H350

GHS08

Dgr

H350

 

 

►M2  H ◄

649-013-00-9

Residues (petroleum), thermal cracked;

Heavy Fuel oil;

[A complex combination of hydrocarbons produced as the residual fraction from distillation of the product from a thermal cracking process. It consists predominantly of unsaturated hydrocarbons having carbon numbers predominantly greater than C20 and boiling above approximately 350°C (662°F). This stream is likely to contain 5 wt. % or more of 4- to 6-membered condensed ring aromatic hydrocarbons.]

265-081-9

64741-80-6

Carc. 1B

H350

GHS08

Dgr

H350

 

 

►M2  H ◄

649-014-00-4

Distillates (petroleum), heavy thermal cracked;

Heavy Fuel oil;

[A complex combination of hydrocarbons from the distillation of the products from a thermal cracking process. It consists predominantly of unsaturated hydrocarbons having carbon numbers predominantly in the range of C15 through C36 and boiling in the range of approximately 260°C to 480°C (500°F to 896°F). This stream is likely to contain 5 wt. % or more of 4- to 6-membered condensed ring aromatic hydrocarbons.]

265-082-4

64741-81-7

Carc. 1B

H350

GHS08

Dgr

H350

 

 

►M2  H ◄

649-015-00-X

Gas oils (petroleum), hydrotreated vacuum;

Heavy Fuel oil;

[A complex combination of hydrocarbons obtained by treating a petroleum fraction with hydrogen in the presence of a catalyst. It consists of hydrocarbons having carbon numbers predominantly in the range of C13 through C50 and boiling in the range of approximately 230°C to 600°C (446°F to 1112°F). This stream is likely to contain 5 wt. % or more of 4- to 6-membered condensed ring aromatic hydrocarbons.]

265-162-9

64742-59-2

Carc. 1B

H350

GHS08

Dgr

H350

 

 

►M2  H ◄

649-016-00-5

Residues (petroleum), hydrodesulfurized atmospheric tower;

Heavy Fuel oil;

[A complex combination of hydrocarbons obtained by treating an atmospheric tower residuum with hydrogen in the presence of a catalyst under conditions primarily to remove organic sulfur compounds. It consists of hydrocarbons having carbon numbers predominantly greater than C20 and boiling above approximately 350°C (662°F). This stream is likely to contain 5 wt. % or more of 4- to 6-membered condensed ring aromatic hydrocarbons.]

265-181-2

64742-78-5

Carc. 1B

H350

GHS08

Dgr

H350

 

 

►M2  H ◄

649-017-00-0

Gas oils (petroleum), hydrodesulfurized heavy vacuum;

Heavy Fuel oil;

[A complex combination of hydrocarbons obtained from a catalytic hydrodesulfurization process. It consists of hydrocarbons having carbon numbers predominantly in the range of C20 through C50 and boiling in the range of approximately 350°C to 600°C (662°F to 1112°C). This stream is likely to contain 5 wt. % or more of 4- to 6-membered condensed ring aromatic hydrocarbons.]

265-189-6

64742-86-5

Carc. 1B

H350

GHS08

Dgr

H350

 

 

►M2  H ◄

649-018-00-6

Residues (petroleum), steam-cracked;

Heavy Fuel oil;

[A complex combination of hydrocarbons obtained as the residual fraction from the distillation of the products of a steam cracking process (including steam cracking to produce ethylene). It consists predominantly of unsaturated hydrocarbons having carbon numbers predominantly greater than C14 and boiling above approximately 260°C (500°F). This stream is likely to contain 5 wt. % or more of 4- to 6-membered condensed ring aromatic hydrocarbons.]

265-193-8

64742-90-1

Carc. 1B

H350

GHS08

Dgr

H350

 

 

►M2  H ◄

649-019-00-1

Residues (petroleum), atmospheric;

Heavy Fuel oil;

[A complex residuum from atmospheric distillation of crude oil. It consists of hydrocarbons having carbon numbers predominantly greater than C11 and boiling above approximately 200°C (392°F). This stream is likely to contain 5 wt. % or more of 4-to 6-membered condensed ring aromatic hydrocarbons.]

269-777-3

68333-22-2

Carc. 1B

H350

GHS08

Dgr

H350

 

 

►M2  H ◄

649-020-00-7

Clarified oils (petroleum), hydrodesulfurized catalytic cracked;

Heavy Fuel oil;

[A complex combination of hydrocarbons obtained by treating catalytic cracked clarified oil with hydrogen to convert organic sulfur to hydrogen sulfide which is removed. It consists of hydrocarbons having carbon numbers predominantly greater than C20 and boiling above approximately 350°C (662°F). This stream is likely to contain 5 wt. % or more of 4-to 6-membered condensed ring aromatic hydrocarbons.]

269-782-0

68333-26-6

Carc. 1B

H350

GHS08

Dgr

H350

 

 

►M2  H ◄

649-021-00-2

Distillates (petroleum), hydrodesulfurized intermediate catalytic cracked;

Heavy Fuel oil;

[A complex combination of hydrocarbons obtained by treating intermediate catalytic cracked distillates with hydrogen to convert organic sulfur to hydrogen sulfide which is removed. It consists of hydrocarbons having carbon numbers predominantly in the range of C11 through C30 and boiling in the range of approximately 205°C to 450°C (401°F to 842°F). It contains a relatively large proportion of tricyclic aromatic hydrocarbons.]

269-783-6

68333-27-7

Carc. 1B

H350

GHS08

Dgr

H350

 

 

►M2  H ◄

649-022-00-8

Distillates (petroleum), hydrodesulfurized heavy catalytic cracked;

Heavy Fuel oil;

[A complex combination of hydrocarbons obtained by treatment of heavy catalytic cracked distillates with hydrogen to convert organic sulfur to hydrogen sulfide which is removed. It consists of hydrocarbons having carbon numbers predominantly in the range of C15 through C35 and boiling inthe range of approximately 260°C to 500°C (500°F to 932°F). This stream is likely to contain 5 wt. % or more of 4- to 6-membered condensed ring aromatic hydrocarbons.]

269-784-1

68333-28-8

Carc. 1B

H350

GHS08

Dgr

H350

 

 

►M2  H ◄

649-023-00-3

Fuel oil, residues-straight-run gas oils, high-sulfur;

Heavy Fuel oil

270-674-0

68476-32-4

Carc. 1B

H350

GHS08

Dgr

H350

 

 

►M2  H ◄

649-024-00-9

Fuel oil, residual;

Heavy Fuel oil;

[The liquid product from various refinery streams, usually residues. The composition is complex and varies with the source of the crude oil.]

270-675-6

68476-33-5

Carc. 1B

H350

GHS08

Dgr

H350

 

 

►M2  H ◄

649-025-00-4

Residues (petroleum), catalytic reformer fractionator residue distn.;

Heavy Fuel oil;

[A complex residuum from the distillation of catalytic reformer fractionator residue. It boils approximately above 399°C (750°F).]

270-792-2

68478-13-7

Carc. 1B

H350

GHS08

Dgr

H350

 

 

►M2  H ◄

649-026-00-X

Residues (petroleum), heavy coker gas oil and vacuum gas oil;

Heavy Fuel oil;

[A complex combination of hydrocarbons produced as the residual fraction from the distillation of heavy coker gas oil and vacuum gas oil. It predominantly consists of hydrocarbons having carbon numbers predominantly greater than C13 and boiling above approximately 230°C (446°F).]

270-796-4

68478-17-1

Carc. 1B

H350

GHS08

Dgr

H350

 

 

►M2  H ◄

649-027-00-5

Residues (petroleum), heavy coker and light vacuum;

Heavy Fuel oil;

[A complex combination of hydrocarbons produced as the residual fraction from the distillation of heavy coker gas oil and light vacuum gas oil. It consists predominantly of hydrocarbons having carbon numbers predominantly greater than C13 and boiling above approximately 230°C (446°F).]

270-983-0

68512-61-8

Carc. 1B

H350

GHS08

Dgr

H350

 

 

►M2  H ◄

649-028-00-0

Residues (petroleum), light vacuum;

Heavy Fuel oil;

[A complex residuum from the vacuum distillation of the residuum from the atmospheric distillation of crude oil. It consists of hydrocarbons having carbon numbers predominantly greater than C13 and boiling above approximately 230°C (446°F).]

270-984-6

68512-62-9

Carc. 1B

H350

GHS08

Dgr

H350

 

 

►M2  H ◄

649-029-00-6

Residues (petroleum), steam-cracked light;

Heavy Fuel oil;

[A complex residuum from the distillation of the products from a steam-cracking process. It consists predominantly of aromatic and unsaturated hydrocarbons having carbon numbers greater than C7 and boiling in the range of approximately 101°C to 555°C (214°F to 1030°F).]

271-013-9

68513-69-9

Carc. 1B

H350

GHS08

Dgr

H350

 

 

►M2  H ◄

649-030-00-1

Fuel oil, No 6;

Heavy Fuel oil;

[A distillate oil having a minimum viscosity of 900 SUS at 37.7°C (100°F) to a maximum of 9000 SUS at 37.7°C (100°F).]

271-384-7

68553-00-4

Carc. 1B

H350

GHS08

Dgr

H350

 

 

►M2  H ◄

649-031-00-7

Residues (petroleum), topping plant, low-sulfur;

Heavy Fuel oil;

[A low-sulfur complex combination of hydrocarbons produced as the residual fraction from the topping plant distillation of crude oil. It is the residuum after the straight-run gasoline cut, kerosene cut and gas oil cut have been removed.]

271-763-7

68607-30-7

Carc. 1B

H350

GHS08

Dgr

H350

 

 

►M2  H ◄

649-032-00-2

Gas oils (petroleum), heavy atmospheric;

Heavy Fuel oil;

[A complex combination of hydrocarbons obtained by the distillation of crude oil. It consists of hydrocarbons having carbon numbers predominantly in the range of C7 through C35 and boiling in the range of approximately 121°C to 510°C (250°F to 950°F).]

272-184-2

68783-08-4

Carc. 1B

H350

GHS08

Dgr

H350

 

 

►M2  H ◄

649-033-00-8

Residues (petroleum), coker scrubber, Condensed-ring-arom.-contg.;

Heavy Fuel oil;

[A very complex combination of hydrocarbons produced as the residual fraction from the distillation of vaccum residuum and the products from a thermal cracking process. It consists predominantly of hydrocarbons having carbon numbers predominantly greater than C20 and boiling above approximately 350°C (662°F). This stream is likely to contain 5 wt. % or more of 4- to 6-membered condensed rind aromatic hydrocarbons.]

272-187-9

68783-13-1

Carc. 1B

H350

GHS08

Dgr

H350

 

 

►M2  H ◄

649-034-00-3

Distillates (petroleum), petroleum residues vacuum;

Heavy Fuel oil;

[A complex combination of hydrocarbons produced by the vacuum distillation of the residuum from the atmospheric distillation of crude oil.]

273-263-4

68955-27-1

Carc. 1B

H350

GHS08

Dgr

H350

 

 

►M2  H ◄

649-035-00-9

Residues (petroleum), steam-cracked, resinous;

Heavy Fuel oil;

[A complex residuum from the distillation of steam-cracked petroleum residues.]

273-272-3

68955-36-2

Carc. 1B

H350

GHS08

Dgr

H350

 

 

►M2  H ◄

649-036-00-4

Distillates (petroleum), intermediate vacuum;

Heavy Fuel oil;

[A complex combination of hydrocarbons produced by the vacuum, distillation of the residuum from atmospheric distillation of crude oil. It consists of hydrocarbons having carbon numbers predominantly in the range of C14 through C42 and boiling in the range of approximately 250°C to 545°C (482°F to 1013°F). This stream is likely to contain 5 wt. % or more of 4- to 6-membered condensed ring aromatic hydrocarbons.]

274-683-0

70592-76-6

Carc. 1B

H350

GHS08

Dgr

H350

 

 

►M2  H ◄

649-037-00-X

Distillates (petroleum), light vacuum;

Heavy Fuel oil;

[A complex combination of hydrocarbons produced by the vacuum distillation of the residuum from atmospheric distillation of crude oil. It consists of hydrocarbons having carbon numbers predominantly in the range of C11 through C35 and boiling in the range of approximately 250°C to 545°C (482°F to 1013°F).]

274-684-6

70592-77-7

Carc. 1B

H350

GHS08

Dgr

H350

 

 

►M2  H ◄

649-038-00-5

Distillates (petroleum), vacuum;

Heavy Fuel oil;

[A complex combination of hydrocarbons produced by the vacuum distillation of the residuum from atmospheric distillation of crude oil. It consists of hydrocarbons having numbers predominantly in the range of C15 through C50 and boiling in the range of approximately 270°C to 600°C (518°F to 1112°F). This stream is likely to contain 5 wt. % or more of 4- to 6-membered condensed ring aromatic hydrocarbons.]

274-685-1

70592-78-8

Carc. 1B

H350

GHS08

Dgr

H350

 

 

►M2  H ◄

649-039-00-0

Gas oils (petroleum), hydrodesulfurized coker heavy vacuum;

Heavy Fuel oil;

[A complex combination of hydrocarbons obtained by hydrodesulfurization of heavy coker distillate stocks, It consists predominantly of hydrocarbons having carbon numbers predominantly in the range C18 to C44 and boiling in the range of approximately 304°C to 548°C (579°F to 1018°F). Likely to contain 5 % or more of 4- to 6-membered condensed ring aromatic hydrocarbons.]

285-555-9

85117-03-9

Carc. 1B

H350

GHS08

Dgr

H350

 

 

►M2  H ◄

649-040-00-6

Residues (petroleum), steam-cracked, distillates;

Heavy Fuel oil;

[A complex combination of hydrocarbons obtained during the production of refined petroleum tar by the distillation of steam cracked tar. It consists predominantly of aromatic and other hydrocarbons and organic sulfur compounds.]

292-657-7

90669-75-3

Carc. 1B

H350

GHS08

Dgr

H350

 

 

►M2  H ◄

649-041-00-1

Residues (petroleum), vacuum, light;

Heavy Fuel oil;

[A complex residuum from the vacuum distillation of the residuum from atmospheric distillation of crude oil. It consists predominantly of hydrocarbons having carbon numbers predominantly greater than C24 and boiling above approximately 390°C (734°F).]

292-658-2

90669-76-4

Carc. 1B

H350

GHS08

Dgr

H350

 

 

►M2  H ◄

649-042-00-7

Fuel oil, heavy, high-sulfur;

Heavy Fuel oil;

[A complex combination of hydrocarbons obtained by the distillation of crude petroleum. It consists predominantly of aliphatic, aromatic and cycloaliphatic hydrocarbons having carbon numbers predominantly higher than C25 and boiling above approximately 400°C (752°F).]

295-396-7

92045-14-2

Carc. 1B

H350

GHS08

Dgr

H350

 

 

►M2  H ◄

649-043-00-2

Residues (petroleum), catalytic cracking;

Heavy Fuel oil;

[A complex combination of hydrocarbons produced as the residual fraction from the distillation of the products from a catalytic cracking process. It consists predominantly of hydrocarbons having carbon numbers predominantly greater than C11 and boiling above approximately 200°C (392°F).]

295-511-0

92061-97-7

Carc. 1B

H350

GHS08

Dgr

H350

 

 

►M2  H ◄

649-044-00-8

Distillates (petroleum), intermediate catalytic cracked, thermally degraded;

Heavy Fuel oil;

[A complex combination of hydrocarbons produced by the distillation of products from a catalytic cracking process which has been used as a heat transfer fluid. It consists predominantly of hydrocarbons boiling in the range of approximately 220°C to 450°C (428°F to 842°F). This stream is likely to contain organic sulfur compounds.]

295-990-6

92201-59-7

Carc. 1B

H350

GHS08

Dgr

H350

 

 

►M2  H ◄

649-045-00-3

Residual oils (petroleum);

Heavy Fuel oil;

[A complex combination of hydrocarbons, sulfur compounds and metal-containing organic compounds obtained as the residue from refinery fractionation cracking processes. It produces a finished oil with a viscosity above 2cSt. at 100°C.]

298-754-0

93821-66-0

Carc. 1B

H350

GHS08

Dgr

H350

 

 

►M2  H ◄

649-046-00-9

Residues, steam cracked, thermally treated;

Heavy Fuel oil;

[A complex combination of hydrocarbons obtained by the treatment and distillation of raw steam-cracked naphtha. It consists predominantly of unsaturated hydrocarbons boiling in the range above approximately 180°C (356°F).]

308-733-0

98219-64-8

Carc. 1B

H350

GHS08

Dgr

H350

 

 

►M2  H ◄

649-047-00-4

Distillates (petroleum), hydrodesulfurized full-range middle;

Heavy Fuel oil;

[A complex combination of hydrocarbons obtained by treating a petroleum stock with hydrogen. It consists predominantly of hydrocarbons having carbon numbers predominantly in the range of C9 through C25 and boiling in the range of approximately 150°C to 400°C (302°F to 752°F).]

309-863-0

101316-57-8

Carc. 1B

H350

GHS08

Dgr

H350

 

 

►M2  H ◄

649-048-00-X

Residues (petroleum), catalytic reformer fractionator;

Heavy Fuel oil;

[A complex combination of hydrocarbons produced as the residual fraction from distillation of the product from a catalytic reforming process. It consists of predominantly aromatic hydrocarbons having carbon numbers predominantly in the range of C10 through C25 and boiling in the range of approximately 160°C to 400°C (320°F to 725°F). This stream is likely to contain 5 wt. % or more of 4- or 6-membered condensed ring aromatic hydrocarbons.]

265-069-3

64741-67-9

Carc. 1B

H350

GHS08

Dgr

H350

 

 

►M2  H ◄

649-049-00-5

Petroleum;

Crude oil;

[A complex combination of hydrocarbons, It consists predominantly of aliphatic, alicyclic and aromatic hydrocarbons. It may also contain small amounts of nitrogen, oxygen and sulfur compounds. This category encompasses light, medium, and heavy petroleums, as well as the oils extended from tar sands. Hydrocarbonaceous materials requiring major chemical changes for theirrecovery or conversion to petroleum refinery feedstocks such as crude shale oils; upgraded shale oils and liquid coal fuels are not included in this definition.]

232-298-5

8002-05-9

Carc. 1B

H350

GHS08

Dgr

H350

 

 

►M2  H ◄

649-050-00-0

Distillates (petroleum), light paraffinic;

Unrefined or mildly refined baseoil;

[A complex combination of hydrocarbons produced by vacuum distillation of the residuum from atmospheric distillation of crude oil. It consists of hydrocarbons having carbon numbers predominantly in the range of C15 through C30 and produces a finished oil with a viscosity of less than 100 SUS at 100°F (19cSt at 40°C). It contains a relatively large proportion of saturated aliphatic hydrocarbons normally present in this distillation range of crude oil.]

265-051-5

64741-50-0

Carc. 1A

H350

GHS08

Dgr

H350

 

 

►M2  H ◄

649-051-00-6

Distillates (petroleum), heavy paraffinic;

Unrefined or mildly refined baseoil;

[A complex combination of hydrocarbons produced by vacuum distillation of the residuum from atmospheric distillation of crude oil. It consists of hydrocarbons having carbon numbers predominantly in the range of C20 through C50 and produces a finished oil with a viscosity of at least 100 SUS at 100°F (19cSt at 40°C). It contains a relatively large proportion of saturated aliphatic hydrocarbons.]

265-052-0

64741-51-1

Carc. 1A

H350

GHS08

Dgr

H350

 

 

►M2  H ◄

649-052-00-1

Distillates (petroleum), light naphthenic;

Unrefined or mildly refined baseoil;

[A complex combination of hydrocarbons produced by vacuum distillation of the residuum from atmospheric distillation of crude oil. It consists of hydrocarbons having carbon numbers predominantly in the range of C15 through C30 and produces a finished oil with a viscosity of less than 100 SUS at 100°F (19cSt at 40°C). It contains relatively few normal paraffins.]

265-053-6

64741-52-2

Carc. 1A

H350

GHS08

Dgr

H350

 

 

►M2  H ◄

649-053-00-7

Distillates (petroleum), heavy naphthenic;

Unrefined or mildly refined baseoil;

[A complex combination of hydrocarbons produced by vacuum distillation of the residuum from atmospheric distillation of crude oil. It consists of hydrocarbons having carbon numbers predominantly in the range of C20 through C50 and produces a finished oil with a viscosity of at least 100 SUS at 100°F (19cSt at 40°C). It contains relatively few normal paraffins.]

265-054-1

64741-53-3

Carc. 1A

H350

GHS08

Dgr

H350

 

 

►M2  H ◄

649-054-00-2

Distillates (petroleum), acid-treated heavy naphthenic;

Unrefined or mildly refined baseoil;

[A complex combination of hydrocarbons obtained as a raffinate from a sulfuric acid treating process. It consists of hydrocarbons having carbon numbers predominantly in the range of C20 through C50 and produces a finished oil with a viscosity of at least 100 SUS at 100°F (19cSt at 40°C). It contains relatively few normal paraffins.]

265-117-3

64742-18-3

Carc. 1A

H350

GHS08

Dgr

H350

 

 

►M2  H ◄

649-055-00-8

Distillates (petroleum), acid-treated light naphthenic;

Unrefined or mildly refined baseoil;

[A complex combination of hydrocarbons obtained as a raffinate from a sulfuric acid treating process. It consists of hydrocarbons having carbon numbers predominantly in the range of C15 through C30 and produces a finished oil with a viscosity of less than 100 SUS at 100°F (19cSt at 40°C). It contains relatively few normal paraffins.]

265-118-9

64742-19-4

Carc. 1A

H350

GHS08

Dgr

H350

 

 

►M2  H ◄

649-056-00-3

Distillates (petroleum), acid-treated heavy paraffinic;

Unrefined or mildly refined baseoil;

[A complex combination of hydrocarbons obtained as a raffinate from a sulfuric acid process. It consists predominantly of saturated hydrocarbons having carbon numbers predominantly in the range of C20 through C50 and produces a finished oil having a viscosity of a least 100 SUS at 100°F (19cSt at 40°C).]

265-119-4

64742-20-7

Carc. 1A

H350

GHS08

Dgr

H350

 

 

►M2  H ◄

649-057-00-9

Distillates (petroleum), acid-treated light paraffinic;

Unrefined or mildly refined baseoil;

[A complex combination of hydrocarbons obtained as a raffinate from a sulfuric acid treating process. It consists predominantly of saturated hydrocarbons having carbon numbers predominantly in the range of C15 through C30 and produces a finished oil having a viscosity of less than 100 SUS at 100°F (19cSt at 40°C).]

265-121-5

64742-21-8

Carc. 1A

H350

GHS08

Dgr

H350

 

 

►M2  H ◄

649-058-00-4

Distillates (petroleum), chemically neutralized heavy paraffinic;

Unrefined or mildly refined baseoil;

[A complex combination of hydrocarbons obtained from a treating process to remove acidic materials. It consists predominantly of hydrocarbons having carbon numbers predominantly in the range of C20 through C50 and produces a finished oil with a viscosity of at least 100 SUS at 100°F (19cSt at 40°C). It contains a relatively large proportion of aliphatic hydrocarbons.]

265-127-8

64742-27-4

Carc. 1A

H350

GHS08

Dgr

H350

 

 

►M2  H ◄

649-059-00-X

Distillates (petroleum), chemically neutralized light paraffinic;

Unrefined or mildly refined baseoil;

[A complex combination of hydrocarbons produced by a treating process to remove acidic materials. It consists of hydrocarbons having carbon numbers predominantly in the range of C15 through C30 and produces a finished oil with a viscosity less than 100 SUS at 100°F (19cSt at 40°C).]

265-128-3

64742-28-5

Carc. 1A

H350

GHS08

Dgr

H350

 

 

►M2  H ◄

649-060-00-5

Distillates (petroleum), chemically neutralized heavy naphthenic;

Unrefined or mildly refined baseoil;

[A complex combination of hydrocarbons produced by a treating process to remove acidic materials. It consists of hydrocarbons having carbon numbers predominantly in the range of C20 through C50 and produces a finished oil with a viscosity of at least 100 SUS at 100°F (19cSt at 40°C). It contains relatively few normal paraffins.]

265-135-1

64742-34-3

Carc. 1A

H350

GHS08

Dgr

H350

 

 

►M2  H ◄

649-061-00-0

Distillates (petroleum), chemically neutralized light naphthenic;

Unrefined or mildly refined baseoil;

[A complex combination of hydrocarbons produced by a treating process to remove acidic materials. It consists of hydrocarbons having carbon numbers predominantly in the range of C15 through C30 and produces a finished oil with a viscosity of less than 100 SUS a 100°F (19cSt at 40°C). It contains relatively few normal paraffins.]

265-136-7

64742-35-4

Carc. 1A

H350

GHS08

Dgr

H350

 

 

►M2  H ◄

▼M6

649-062-00-6

Gases (petroleum), catalytic cracked naphtha depropanizer overhead, C3-rich acid-free;

Petroleum gas;

[A complex combination of hydrocarbons obtained from fractionation of catalytic cracked hydrocarbons and treated to remove acidic impurities. It consists of hydrocarbons having carbon numbers in the range of C2 through C4, predominantly C3.]

270-755-0

68477-73-6

Press. Gas

Flam. Gas 1

Carc. 1A

Muta. 1B

H220

H350

H340

GHS04

GHS02

GHS08

Dgr

H220

H350

H340

 

 

K U

649-063-00-1

Gases (petroleum), catalytic cracker;

Petroleum gas;

[A complex combination of hydrocarbons produced by the distillation of the products from a catalytic cracking process. It consists predominantly of aliphatic hydrocarbons having carbon numbers predominantly in the range of C1 through C6.]

270-756-6

68477-74-7

Press. Gas

Flam. Gas 1

Carc. 1A

Muta. 1B

H220

H350

H340

GHS04

GHS02

GHS08

Dgr

H220

H350

H340

 

 

K U

649-064-00-7

Gases (petroleum), catalytic cracker, C1-5-rich;

Petroleum gas;

[A complex combination of hydrocarbons produced by the distillation of products from a catalytic cracking process. It consists of aliphatic hydrocarbons having carbon numbers in the range of C1 through C6, predominantly C1 through C5.]

270-757-1

68477-75-8

Press. Gas

Flam. Gas 1

Carc. 1A

Muta. 1B

H220

H350

H340

GHS04

GHS02

GHS08

Dgr

H220

H350

H340

 

 

K U

649-065-00-2

Gases (petroleum), catalytic polymd. naphtha stabilizer overhead, C2-4-rich;

Petroleum gas;

[A complex combination of hydrocarbons obtained from the fractionation stabilization of catalytic polymerized naphtha. It consists of aliphatic hydrocarbons having carbon numbers in the range of C2 through C6, predominantly C2 through C4.]

270-758-7

68477-76-9

Press. Gas

Flam. Gas 1

Carc. 1A

Muta. 1B

H220

H350

H340

GHS04

GHS02

GHS08

Dgr

H220

H350

H340

 

 

K U

649-066-00-8

Gases (petroleum), catalytic reformer, C1-4-rich;

Petroleum gas;

[A complex combination of hydrocarbons produced by distillation of products from a catalytic reforming process. It consists of hydrocarbons having carbon numbers in the range of C1 through C6, predominantly C1 through C4.]

270-760-8

68477-79-2

Press. Gas

Flam. Gas 1

Carc. 1A

Muta. 1B

H220

H350

H340

GHS04

GHS02

GHS08

Dgr

H220

H350

H340

 

 

K U

649-067-00-3

Gases (petroleum), C3-5 olefinic-paraffinic alkylation feed;

Petroleum gas;

[A complex combination of olefinic and paraffinic hydrocarbons having carbon numbers in the range of C3 through C5 which are used as alkylation feed. Ambient temperatures normally exceed the critical temperature of these combinations.]

270-765-5

68477-83-8

Press. Gas

Flam. Gas 1

Carc. 1A

Muta. 1B

H220

H350

H340

GHS04

GHS02

GHS08

Dgr

H220

H350

H340

 

 

K U

649-068-00-9

Gases (petroleum), C4-rich;

Petroleum gas;

[A complex combination of hydrocarbons produced by distillation of products from a catalytic fractionation process. It consists of aliphatic hydrocarbons having carbon numbers in the range of C3 through C5, predominantly C4.]

270-767-6

68477-85-0

Press. Gas

Flam. Gas 1

Carc. 1A

Muta. 1B

H220

H350

H340

GHS04

GHS02

GHS08

Dgr

H220

H350

H340

 

 

K U

649-069-00-4

Gases (petroleum), deethanizer overheads;

Petroleum gas;

[A complex combination of hydrocarbons produced from distillation of the gas and gasoline fractions from the catalytic cracking process. It contains predominantly ethane and ethylene.]

270-768-1

68477-86-1

Press. Gas

Flam. Gas 1

Carc. 1A

Muta. 1B

H220

H350

H340

GHS04

GHS02

GHS08

Dgr

H220

H350

H340

 

 

K U

649-070-00-X

Gases (petroleum), deisobutanizer tower overheads;

Petroleum gas;

[A complex combination of hydrocarbons produced by the atmospheric distillation of a butane-butylene stream. It consists of aliphatic hydrocarbons having carbon numbers predominantly in the range of C3 through C4.]

270-769-7

68477-87-2

Press. Gas

Flam. Gas 1

Carc. 1A

Muta. 1B

H220

H350

H340

GHS04

GHS02

GHS08

Dgr

H220

H350

H340

 

 

K U

649-071-00-5

Gases (petroleum), depropanizer dry, propene-rich;

Petroleum gas;

[A complex combination of hydrocarbons produced by the distillation of products from the gas and gasoline fractions of a catalytic cracking process. It consists predominantly of propylene with some ethane and propane.]

270-772-3

68477-90-7

Press. Gas

Flam. Gas 1

Carc. 1A

Muta. 1B

H220

H350

H340

GHS04

GHS02

GHS08

Dgr

H220

H350

H340

 

 

K U

649-072-00-0

Gases (petroleum), depropanizer overheads;

Petroleum gas;

[A complex combination of hydrocarbons produced by distillation of products from the gas and gasoline fractions of a catalytic cracking process. It consists of aliphatic hydrocarbons having carbon numbers predominantly in the range of C2 through C4.]

270-773-9

68477-91-8

Press. Gas

Flam. Gas 1

Carc. 1A

Muta. 1B

H220

H350

H340

GHS04

GHS02

GHS08

Dgr

H220

H350

H340

 

 

K U

649-073-00-6

Gases (petroleum), gas recovery plant depropanizer overheads;

Petroleum gas;

[A complex combination of hydrocarbons obtained by fractionation of miscellaneous hydrocarbon streams. It consists predominantly of hydrocarbons having carbon numbers in the range of C1 through C4, predominantly propane.]

270-777-0

68477-94-1

Press. Gas

Flam. Gas 1

Carc. 1A

Muta. 1B

H220

H350

H340

GHS04

GHS02

GHS08

Dgr

H220

H350

H340

 

 

K U

649-074-00-1

Gases (petroleum), Girbotol unit feed;

Petroleum gas;

[A complex combination of hydrocarbons that is used as the feed into the Girbatol unit to remove hydrogen sulfide. It consists of aliphatic hydrocarbons having carbon numbers predominantly in the range of C2 through C4.]

270-778-6

68477-95-2

Press. Gas

Flam. Gas 1

Carc. 1A

Muta. 1B

H220

H350

H340

GHS04

GHS02

GHS08

Dgr

H220

H350

H340

 

 

K U

649-075-00-7

Gases (petroleum), isomerized naphtha fractionator, C4-rich, hydrogen sulfide-free;

Petroleum gas

270-782-8

68477-99-6

Press. Gas

Flam. Gas 1

Carc. 1A

Muta. 1B

H220

H350

H340

GHS04

GHS02

GHS08

Dgr

H220

H350

H340

 

 

K U

649-076-00-2

Tail gas (petroleum), catalytic cracked clarified oil and thermal cracked vacuum residue fractionation reflux drum;

Petroleum gas;

[A complex combination of hydrocarbons obtained from fractionation of catalytic cracked clarified oil and thermal cracked vacuum residue. It consists predominantly of hydrocarbons having carbon numbers predominantly in the range of C1 through C6.]

270-802-5

68478-21-7

Press. Gas

Flam. Gas 1

Carc. 1A

Muta. 1B

H220

H350

H340

GHS04

GHS02

GHS08

Dgr

H220

H350

H340

 

 

K U

649-077-00-8

Tail gas (petroleum), catalytic cracked naphtha stabilization absorber;

Petroleum gas;

[A complex combination of hydrocarbons obtained from the stabilization of catalytic cracked naphtha. It consists predominantly of hydrocarbons having carbon numbers predominantly in the range of C1 through C6.]

270-803-0

68478-22-8

Press. Gas

Flam. Gas 1

Carc. 1A

Muta. 1B

H220

H350

H340

GHS04

GHS02

GHS08

Dgr

H220

H350

H340

 

 

K U

649-078-00-3

Tail gas (petroleum), catalytic cracker, catalytic reformer and hydrodesulfurizer combined fractionater;

Petroleum gas;

[A complex combination of hydrocarbons obtained from the fractionation of products from catalytic cracking, catalytic reforming and hydrodesulfurizing processes treated to remove acidic impurities. It consists predominantly of hydrocarbons having cabon numbers predominantly in the range of C1 through C5.]

270-804-6

68478-24-0

Press. Gas

Flam. Gas 1

Carc. 1A

Muta. 1B

H220

H350

H340

GHS04

GHS02

GHS08

Dgr

H220

H350

H340

 

 

K U

649-079-00-9

Tail gas (petroleum), catalytic reformed naphtha fractionation stabilizer;

Petroleum gas;

[A complex combination of hydrocarbons obtained from the fractionation stabilization of catalytic reformed naphtha. It consists predominantly of hydrocarbons having carbon numbers predominantly in the range of C1 through C4.]

270-806-7

68478-26-2

Press. Gas

Flam. Gas 1

Carc. 1A

Muta. 1B

H220

H350

H340

GHS04

GHS02

GHS08

Dgr

H220

H350

H340

 

 

K U

649-080-00-4

Tail gas (petroleum), saturate gas plant mixed stream, C4-rich;

Petroleum gas;

[A complex combination of hydrocarbons obtained from the fractionation stabilization of straight-run naphtha, distillation tail gas and catalytic reformed naphtha stabilizer tail gas. It consists of hydrocarbons having carbon numbers in the range of C3 through C6, predominantly butane and isobutane.]

270-813-5

68478-32-0

Press. Gas

Flam. Gas 1

Carc. 1A

Muta. 1B

H220

H350

H340

GHS04

GHS02

GHS08

Dgr

H220

H350

H340

 

 

K U

649-081-00-X

Tail gas (petroleum), saturate gas recovery plant, C1-2-rich;

Petroleum gas;

[A complex combination of hydrocarbons obtained from fractionation of distillate tail gas, straight-run naphtha, catalytic reformed naphtha stabilizer tail gas. It consists predominantly of hydrocarbons having carbon numbers in the range of C1through C5, predominantly methane and ethane.]

270-814-0

68478-33-1

Press. Gas

Flam. Gas 1

Carc. 1A

Muta. 1B

H220

H350

H340

GHS04

GHS02

GHS08

Dgr

H220

H350

H340

 

 

K U

649-082-00-5

Tail gas (petroleum), vacuum residues thermal cracker;

Petroleum gas;

[A complex combination of hydrocarbons obtained from the thermal cracking of vacuum residues. It consists of hydrocarbons having carbon numbers predominantly in the range of C1 through C5.]

270-815-6

68478-34-2

Press. Gas

Flam. Gas 1

Carc. 1A

Muta. 1B

H220

H350

H340

GHS04

GHS02

GHS08

Dgr

H220

H350

H340

 

 

K U

649-083-00-0

Hydrocarbons, C3-4-rich, petroleum distillate;

Petroleum gas;

[A complex combination of hydrocarbons produced by distillation and condensation of crude oil. It consists of hydrocarbons having carbon numbers in the range of C3 through C5, predominantly C3 through C4.]

270-990-9

68512-91-4

Press. Gas

Flam. Gas 1

Carc. 1A

Muta. 1B

H220

H350

H340

GHS04

GHS02

GHS08

Dgr

H220

H350

H340

 

 

K U

649-084-00-6

Gases (petroleum), full-range straight-run naphtha dehexanizer off;

petroleum gas;

[A complex combination of hydrocarbons obtained by the fractionation of the full-range straight-run naphtha. It consists of hydrocarbons having carbon numbers predominantly in the range of C2 through C6.]

271-000-8

68513-15-5

Press. Gas

Flam. Gas 1

Carc. 1A

Muta. 1B

H220

H350

H340

GHS04

GHS02

GHS08

Dgr

H220

H350

H340

 

 

K U

649-085-00-1

Gases (petroleum), hydrocracking depropanizer off, hydrocarbon-rich;

Petroleum gas;

[A complex combination of hydrocarbon produced by the distillation of products from a hydrocracking process. It consists predominantly of hydrocarbons having carbon numbers predominantly in the range of C1 through C4. It may also contain small amounts of hydrogen and hydrogen sulfide.]

271-001-3

68513-16-6

Press. Gas

Flam. Gas 1

Carc. 1A

Muta. 1B

H220

H350

H340

GHS04

GHS02

GHS08

Dgr

H220

H350

H340

 

 

K U

649-086-00-7

Gases (petroleum), light straight-run naphtha stabilizer off;

Petroleum gas;

[A complex combination of hydrocarbons obtained by the stabilization of light straight-run naphtha. It consists of saturated aliphatic hydrocarbons having carbon numbers predominantly in the range of C2 through C6.]

271-002-9

68513-17-7

Press. Gas

Flam. Gas 1

Carc. 1A

Muta. 1B

H220

H350

H340

GHS04

GHS02

GHS08

Dgr

H220

H350

H340

 

 

K U

649-087-00-2

Residues (petroleum), alkylation splitter, C4-rich;

Petroleum gas;

[A complex residuum from the distillation of streams various refinery operations. It consists of hydrocarbons having carbon numbers in the range of C4 through C5, predominantly butane and boiling in the range of approximately – 11.7 °C to 27.8 °C (11 °F to 82 °F).]

271-010-2

68513-66-6

Press. Gas

Flam. Gas 1

Carc. 1A

Muta. 1B

H220

H350

H340

GHS04

GHS02

GHS08

Dgr

H220

H350

H340

 

 

K U

649-088-00-8

Hydrocarbons, C1-4;

Petroleum gas;

[A complex combination of hydrocarbons provided by thermal cracking and absorber operations and by distillation of crude oil. It consists of hydrocarbons having carbon numbers predominantly in the range of C1 through C4 and boiling in the range of approximately minus 164 °C to minus 0.5 °C (– 263 °F to 31 °F).]

271-032-2

68514-31-8

Press. Gas

Flam. Gas 1

Carc. 1A

Muta. 1B

H220

H350

H340

GHS04

GHS02

GHS08

Dgr

H220

H350

H340

 

 

K U

649-089-00-3

Hydrocarbons, C1-4, sweetened;

Petroleum gas;

[A complex combination of hydrocarbons obtained by subjecting hydrocarbon gases to a sweetening process to convert mercaptans or to remove acidic impurities. It consists of hydrocarbons having carbon numbers predominantly in the range of C1 through C4 and boiling in the range of approximately – 164 °C to – 0.5 °C (– 263 °F to 31 °F).]

271-038-5

68514-36-3

Press. Gas

Flam. Gas 1

Carc. 1A

Muta. 1B

H220

H350

H340

GHS04

GHS02

GHS08

Dgr

H220

H350

H340

 

 

K U

649-090-00-9

Hydrocarbons, C1-3;

Petroleum gas;

[A complex combination of hydrocarbons having carbon numbers predominantly in the range of C1 through C3 and boiling in the range of approximately minus 164 °C to minus 42 °C (– 263 °F to – 44 °F).]

271-259-7

68527-16-2

Press. Gas

Flam. Gas 1

Carc. 1A

Muta. 1B

H220

H350

H340

GHS04

GHS02

GHS08

Dgr

H220

H350

H340

 

 

K U

649-091-00-4

Hydrocarbons, C1-4, debutanizer fraction;

Petroleum gas

271-261-8

68527-19-5

Press. Gas

Flam. Gas 1

Carc. 1A

Muta. 1B

H220

H350

H340

GHS04

GHS02

GHS08

Dgr

H220

H350

H340

 

 

K U

649-092-00-X

Gases (petroleum), C1-5, wet;

Petroleum gas;

[A complex combination of hydrocarbons produced by the distillation of crude oil and/or the cracking of tower gas oil. It consists of hydrocarbons having carbon numbers predominantly in the range of C1 through C5.]

271-624-0

68602-83-5

Press. Gas

Flam. Gas 1

Carc. 1A

Muta. 1B

H220

H350

H340

GHS04

GHS02

GHS08

Dgr

H220

H350

H340

 

 

K U

649-093-00-5

Hydrocarbons, C2-4;

Petroleum gas

271-734-9

68606-25-7

Press. Gas

Flam. Gas 1

Carc. 1A

Muta. 1B

H220

H350

H340

GHS04

GHS02

GHS08

Dgr

H220

H350

H340

 

 

K U

649-094-00-0

Hydrocarbons, C3;

Petroleum gas

271-735-4

68606-26-8

Press. Gas

Flam. Gas 1

Carc. 1A

Muta. 1B

H220

H350

H340

GHS04

GHS02

GHS08

Dgr

H220

H350

H340

 

 

K U

649-095-00-6

Gases (petroleum), alkylation feed;

Petroleum gas;

[A complex combination of hydrocarbons produced by the catalytic cracking of gas oil. It consists of hydrocarbons having carbon numbers predominantly in the range of C3 through C4.]

271-737-5

68606-27-9

Press. Gas

Flam. Gas 1

Carc. 1A

Muta. 1B

H220

H350

H340

GHS04

GHS02

GHS08

Dgr

H220

H350

H340

 

 

K U

649-096-00-1

Gases (petroleum), depropanizer bottoms fractionation off;

Petroleum gas;

[A complex combination of hydrocarbons obtained from the fractionation of depropanizer bottoms. It consists predominantly of butane, isobutane and butadiene.]

271-742-2

68606-34-8

Press. Gas

Flam. Gas 1

Carc. 1A

Muta. 1B

H220

H350

H340

GHS04

GHS02

GHS08

Dgr

H220

H350

H340

 

 

K U

649-097-00-7

Gases (petroleum), refinery blend;

Petroleum gas;

[A complex combination obtained from various processes. It consists of hydrogen, hydrogen sulfide and hydrocarbons having carbon numbers predominantly in the range of C1 through C5.]

272-183-7

68783-07-3

Press. Gas

Flam. Gas 1

Carc. 1A

Muta. 1B

H220

H350

H340

GHS04

GHS02

GHS08

Dgr

H220

H350

H340

 

 

K U

649-098-00-2

Gases (petroleum), catalytic cracking;

Petroleum gas;

[A complex combination of hydrocarbons produced by the distillation of the products from a catalytic cracking process. It consists predominantly of hydrocarbons having carbon numbers predominantly in the range of C3 through C5.]

272-203-4

68783-64-2

Press. Gas

Flam. Gas 1

Carc. 1A

Muta. 1B

H220

H350

H340

GHS04

GHS02

GHS08

Dgr

H220

H350

H340

 

 

K U

649-099-00-8

Gases (petroleum), C2-4, sweetened;

Petroleum gas;

[A complex combination of hydrocarbons obtained by subjecting a petroleum distillate to a sweetening process to convert mercaptans or to remove acidic impurities. It consists predominantly of saturated and unsaturated hydrocarbons having carbon numbers predominantly in the range of C2 through C4 and boiling in the range of approximately – 51 °C to – 34 °C (– 60 °F to – 30 °F).]

272-205-5

68783-65-3

Press. Gas

Flam. Gas 1

Carc. 1A

Muta. 1B

H220

H350

H340

GHS04

GHS02

GHS08

Dgr

H220

H350

H340

 

 

K U

649-100-00-1

Gases (petroleum), crude oil fractionation off;

Petroleum gas;

[A complex combination of hydrocarbons produced by the fractionation of crude oil. It consists of saturated aliphatic hydrocarbons having carbon numbers predominantly in the range of C1 through C5.]

272-871-7

68918-99-0

Press. Gas

Flam. Gas 1

Carc. 1A

Muta. 1B

H220

H350

H340

GHS04

GHS02

GHS08

Dgr

H220

H350

H340

 

 

K U

649-101-00-7

Gases (petroleum), dehexanizer off;

Petroleum gas;

[A complex combination of hydrocarbons obtained by the fractionation of combined naphtha streams. It consists of saturated aliphatic hydrocarbons having carbon numbers predominantly in the range of C1 through C5.]

272-872-2

68919-00-6

Press. Gas

Flam. Gas 1

Carc. 1A

Muta. 1B

H220

H350

H340

GHS04

GHS02

GHS08

Dgr

H220

H350

H340

 

 

K U

649-102-00-2

Gases (petroleum), light straight run gasoline fractionation stabilizer off;

Petroleum gas;

[A complex combination of hydrocarbons obtained by the fractionation of light straight-run gasoline. It consists of saturated aliphatic hydrocarbons having carbon numbers predominantly in the range of C1 through C5.]

272-878-5

68919-05-1

Press. Gas

Flam. Gas 1

Carc. 1A

Muta. 1B

H220

H350

H340

GHS04

GHS02

GHS08

Dgr

H220

H350

H340

 

 

K U

649-103-00-8

Gases (petroleum), naphtha unifiner desulfurization stripper off;

Petroleum gas;

[A complex combination of hydrocarbons produced by a naphtha unifiner desulfurization process and stripped from the naphtha product. It consists of saturated aliphatic hydrocarbons having carbon numbers predominantly in the range of C1 through C4.]

272-879-0

68919-06-2

Press. Gas

Flam. Gas 1

Carc. 1A

Muta. 1B

H220

H350

H340

GHS04

GHS02

GHS08

Dgr

H220

H350

H340

 

 

K U

649-104-00-3

Gases (petroleum), straight-run naphtha catalytic reforming off;

Petroleum gas;

[A complex combination of hydrocarbons obtained by the catalytic reforming of straight-run naphtha and fractionation of the total effluent. It consists of methane, ethane, and propane.]

272-882-7

68919-09-5

Press. Gas

Flam. Gas 1

Carc. 1A

Muta. 1B

H220

H350

H340

GHS04

GHS02

GHS08

Dgr

H220

H350

H340

 

 

K U

649-105-00-9

Gases (petroleum), fluidized catalytic cracker splitter overheads;

Petroleum gas;

[A complex combination of hydrocarbons produced by the fractionation of the charge to the C3-C4 splitter. It consists predominantly of C3 hydrocarbons.]

272-893-7

68919-20-0

Press. Gas

Flam. Gas 1

Carc. 1A

Muta. 1B

H220

H350

H340

GHS04

GHS02

GHS08

Dgr

H220

H350

H340

 

 

K U

649-106-00-4

Gases (petroleum), straight-run stabilizer off;

Petroleum gas;

[A complex combination of hydrocarbons obtained from the fractionation of the liquid from the first tower used in the distillation of crude oil. It consists of saturated aliphatic hydrocarbons having carbon numbers predominantly in the range of C1 through C4.]

272-883-2

68919-10-8

Press. Gas

Flam. Gas 1

Carc. 1A

Muta. 1B

H220

H350

H340

GHS04

GHS02

GHS08

Dgr

H220

H350

H340

 

 

K U

649-107-00-X

Gases (petroleum), catalytic cracked naphtha debutanizer;

Petroleum gas;

[A complex combination of hydrocarbons obtained from fractionation of catalytic cracked naphtha. It consists of hydrocarbons having carbon numbers predominantly in the range of C1 through C4.]

273-169-3

68952-76-1

Press. Gas

Flam. Gas 1

Carc. 1A

Muta. 1B

H220

H350

H340

GHS04

GHS02

GHS08

Dgr

H220

H350

H340

 

 

K U

649-108-00-5

Tail gas (petroleum), catalytic cracked distillate and naphtha stabilizer;

Petroleum gas;

[A complex combination of hydrocarbons obtained by the fractionation of catalytic cracked naphtha and distillate. It consists predominantly of hydrocarbons having carbon numbers predominantly in the range of C1 through C4.]

273-170-9

68952-77-2

Press. Gas

Flam. Gas 1

Carc. 1A

Muta. 1B

H220

H350

H340

GHS04

GHS02

GHS08

Dgr

H220

H350

H340

 

 

K U

649-109-00-0

Tail gas (petroleum), thermal-cracked distillate, gas oil and naphtha absorber;

petroleum gas;

[A complex combination of hydrocarbons obtained from the separation of thermal-cracked distillates, naphtha and gas oil. It consists pedrominantly of hydrocarbons having carbon numbers predominantly in the range of C1 through C6.]

273-175-6

68952-81-8

Press. Gas

Flam. Gas 1

Carc. 1A

Muta. 1B

H220

H350

H340

GHS04

GHS02

GHS08

Dgr

H220

H350

H340

 

 

K U

649-110-00-6

Tail gas (petroleum), thermal cracked hydrocarbon fractionation stabilizer, petroleum coking;

Petroleum gas;

[A complex combination of hydrocarbons obtained from the fractionation stabilization of thermal cracked hydrocarbons from petroleum coking process. It consists of hydrocarbons having carbon numbers predominantly in the range of C1 through C6.]

273-176-1

68952-82-9

Press. Gas

Flam. Gas 1

Carc. 1A

Muta. 1B

H220

H350

H340

GHS04

GHS02

GHS08

Dgr

H220

H350

H340

 

 

K U

649-111-00-1

Gases (petroleum, light steam-cracked, butadiene conc.;

Petroleum gas;

[A complex combination of hydrocarbons produced by the distillation of products from a thermal cracking process. It consists of hydrocarbons having a carbon number predominantly of C4.]

273-265-5

68955-28-2

Press. Gas

Flam. Gas 1

Carc. 1A

Muta. 1B

H220

H350

H340

GHS04

GHS02

GHS08

Dgr

H220

H350

H340

 

 

K U

649-112-00-7

Gases (petroleum), straight-run naphtha catalytic reformer stabilizer overhead;

Petroleum gas;

[A complex combination of hydrocarbons obtained by the catalytic reforming of straight-run naphtha and the fractionation of the total effluent. It consists of saturated aliphatic hydrocarbons having carbon numbers predominantly in the range of C2 through C4.]

273-270-2

68955-34-0

Press. Gas

Flam. Gas 1

Carc. 1A

Muta. 1B

H220

H350

H340

GHS04

GHS02

GHS08

Dgr

H220

H350

H340

 

 

K U

649-113-00-2

Hydrocarbons, C4;

Petroleum gas

289-339-5

87741-01-3

Press. Gas

Flam. Gas 1

Carc. 1A

Muta. 1B

H220

H350

H340

GHS04

GHS02

GHS08

Dgr

H220

H350

H340

 

 

K U

649-114-00-8

Alkanes, C1-4, C3-rich;

Petroleum gas

292-456-4

90622-55-2

Press. Gas

Flam. Gas 1

Carc. 1A

Muta. 1B

H220

H350

H340

GHS04

GHS02

GHS08

Dgr

H220

H350

H340

 

 

K U

649-115-00-3

Gases (petroleum), steam-cracker C3-rich;

Petroleum gas;

[A complex combination of hydrocarbons produced by the distillation of products from a steam cracking process. It consists predominantly of propylene with some propane and boils in the range of approximately – 70 °C to 0 °C (– 94 °F to 32 °F).]

295-404-9

92045-22-2

Press. Gas

Flam. Gas 1

Carc. 1A

Muta. 1B

H220

H350

H340

GHS04

GHS02

GHS08

Dgr

H220

H350

H340

 

 

K U

649-116-00-9

Hydrocarbons, C4, steam-cracker distillate;

Petroleum gas;

[A complex combination of hydrocarbons produced by the distillation of the products of a steam cracking process. It consists predominantly of hydrocarbons having a carbon number of C4, predominantly 1-butene and 2-butene, containing also butane and isobutene and boiling in the range of approximately minus 12 °C to 5 °C (10.4 °F to 41 °F).]

295-405-4

92045-23-3

Press. Gas

Flam. Gas 1

Carc. 1A

Muta. 1B

H220

H350

H340

GHS04

GHS02

GHS08

Dgr

H220

H350

H340

 

 

K U

649-117-00-4

Petroleum gases, liquefied, sweetened, C4 fraction;

Petroleum gas;

[A complex combination of hydrocarbons obtained by subjecting a liquified petroleum gas mix to a sweetening process to oxidize mercaptans or to remove acidic impurities. It consists predominantly of C4 saturated and unsaturated hydrocarbons.]

295-463-0

92045-80-2

Press. Gas

Flam. Gas 1

Carc. 1A

Muta. 1B

H220

H350

H340

GHS04

GHS02

GHS08

Dgr

H220

H350

H340

 

 

K S U

649-118-00-X

Hydrocarbons, C4, 1,3-butadiene- and isobutene-free;

Petroleum gas

306-004-1

95465-89-7

Press. Gas

Flam. Gas 1

Carc. 1A

Muta. 1B

H220

H350

H340

GHS04

GHS02

GHS08

Dgr

H220

H350

H340

 

 

K U

649-119-00-5

Raffinates (petroleum), steam-cracked C4 fraction cuprous ammonium acetate extn., C3-5 and C3-5 unsatd., butadiene-free;

Petroleum gas

307-769-4

97722-19-5

Press. Gas

Flam. Gas 1

Carc. 1A

Muta. 1B

H220

H350

H340

GHS04

GHS02

GHS08

Dgr

H220

H350

H340

 

 

K U

649-120-00-0

Gases (petroleum), amine system feed;

Refinery gas;

[The feed gas to the amine system for removal of hydrogen sulfide. It consists of hydrogen. Carbon monoxide, carbon dioxide, hydrogen sulfide and aliphatic hydrocarbons having carbon numbers predominantly in the range of C1 through C5 may also be present.]

270-746-1

68477-65-6

Press. Gas

Flam. Gas 1

Carc. 1A

Muta. 1B

H220

H350

H340

GHS04

GHS02

GHS08

Dgr

H220

H350

H340

 

 

K U

649-121-00-6

Gases (petroleum), benzene unit hydrodesulfurizer off;

Refinery gas;

[Off gases produced by the benzene unit. It consists primarily of hydrogen. Carbon monoxide and hydrocarbons having carbon numbers predominantly in the range of C1 through C6, including benzene, may also be present.]

270-747-7

68477-66-7

Press. Gas

Flam. Gas 1

Carc. 1A

Muta. 1B

H220

H350

H340

GHS04

GHS02

GHS08

Dgr

H220

H350

H340

 

 

K U

649-122-00-1

Gases (petroleum), benzene unit recycle, hydrogen-rich;

Refinery gas;

[A complex combination of hydrocarbons obtained by recycling the gases of the benzene unit. It consists primarily of hydrogen with various small amounts of carbon monoxide and hydrocarbons having carbon numbers in the range of C1 through C6.]

270-748-2

68477-67-8

Press. Gas

Flam. Gas 1

Carc. 1A

Muta. 1B

H220

H350

H340

GHS04

GHS02

GHS08

Dgr

H220

H350

H340

 

 

K U

649-123-00-7

Gases (petroleum), blend oil, hydrogen-nitrogen-rich;

Refinery gas;

[A complex combination of hydrocarbons obtained by distillation of a blend oil. It consists primarily of hydrogen and nitrogen with various small amounts of carbon monoxide, carbon dioxide, and aliphatic hydrocarbons having carbon numbers predominantly in the range of C1 through C5.]

270-749-8

68477-68-9

Press. Gas

Flam. Gas 1

Carc. 1A

Muta. 1B

H220

H350

H340

GHS04

GHS02

GHS08

Dgr

H220

H350

H340

 

 

K U

649-124-00-2

Gases (petroleum), catalytic reformed naphtha stripper overheads;

Refinery gas;

[A complex combination of hydrocarbons obtained from stabilization of catalytic reformed naphtha. Its consists of hydrogen and saturated hydrocarbons having carbon numbers predominantly in the range of C1 through C4.]

270-759-2

68477-77-0

Press. Gas

Flam. Gas 1

Carc. 1A

Muta. 1B

H220

H350

H340

GHS04

GHS02

GHS08

Dgr

H220

H350

H340

 

 

K U

649-125-00-8

Gases (petroleum), C6-8 catalytic reformer recycle;

Refinery gas;

[A complex combination of hydrocarbons produced by distillation of products from catalytic reforming of C6-C8 feed and recycled to conserve hydrogen. It consists primarily of hydrogen. It may also contain various small amounts of carbon monoxide, carbon dioxide, nitrogen, and hydrocarbons having carbon numbers predominantly in the range of C1 through C6.]

270-761-3

68477-80-5

Press. Gas

Flam. Gas 1

Carc. 1A

Muta. 1B

H220

H350

H340

GHS04

GHS02

GHS08

Dgr

H220

H350

H340

 

 

K U

649-126-00-3

Gases (petroleum), C6-8 catalytic reformer;

Refinery gas;

[A complex combination of hydrocarbons produced by distillation of products from catalytic reforming of C6-C8feed. It consists of hydrocarbons having carbon numbers in the range of C1 through C5 and hydrogen.]

270-762-9

68477-81-6

Press. Gas

Flam. Gas 1

Carc. 1A

Muta. 1B

H220

H350

H340

GHS04

GHS02

GHS08

Dgr

H220

H350

H340

 

 

K U

649-127-00-9

Gases (petroleum), C6-8 catalytic reformer recycle, hydrogen-rich;

Refinery gas

270-763-4

68477-82-7

Press. Gas

Flam. Gas 1

Carc. 1A

Muta. 1B

H220

H350

H340

GHS04

GHS02

GHS08

Dgr

H220

H350

H340

 

 

K U

649-128-00-4

Gases (petroleum), C2-return stream;

Refinery gas;

[A complex combination of hydrocarbons obtained by the extraction of hydrogen from a gas stream which consists primarily of hydrogen with small amounts of nitrogen, carbon monoxide, methane, ethane, and ethylene. It contains predominantly hydrocarbons such as methane, ethane, and ethylene with small amounts of hydrogen, nitrogen and carbon monoxide.]

270-766-0

68477-84-9

Press. Gas

Flam. Gas 1

Carc. 1A

Muta. 1B

H220

H350

H340

GHS04

GHS02

GHS08

Dgr

H220

H350

H340

 

 

K U

649-129-00-X

Gases (petroleum), dry sour, gas-concn.-unit-off;

Refinery gas;

[The complex combination of dry gases from a gas concentration unit. It consists of hydrogen, hydrogen sulfide and hydrocarbons having carbon numbers predominantly in the range of C1 through C3.]

270-774-4

68477-92-9

Press. Gas

Flam. Gas 1

Carc. 1A

Muta. 1B

H220

H350

H340

GHS04

GHS02

GHS08

Dgr

H220

H350

H340

 

 

K U

649-130-00-5

Gases (petroleum), gas concn. reabsorber distn.;

Refinery gas;

[A complex combination of hydrocarbons produced by distillation of products from combined gas streams in a gas concentration reabsorber. Itconsists predominantly of hydrogen, carbon monoxide, carbon dioxide, nitrogen, hydrogen sulfide and hydrocarbons having carbon numbers in the range of C1 through C3.]

270-776-5

68477-93-0

Press. Gas

Flam. Gas 1

Carc. 1A

Muta. 1B

H220

H350

H340

GHS04

GHS02

GHS08

Dgr

H220

H350

H340

 

 

K U

649-131-00-0

Gases (petroleum), hydrogen absorber off;

Refinery gas;

[A complex combination obtained by absorbing hydrogen from a hydrogen rich stream. It consists of hydrogen, carbon monoxide, nitrogen, and methane with small amounts of C2 hydrocarbons.]

270-779-1

68477-96-3

Press. Gas

Flam. Gas 1

Carc. 1A

Muta. 1B

H220

H350

H340

GHS04

GHS02

GHS08

Dgr

H220

H350

H340

 

 

K U

649-132-00-6

Gases (petroleum), hydrogen-rich;

Refinery gas;

[A complex combination separated as a gas from hydrocarbon gases by chilling. It consists primarily of hydrogen with various small amounts of carbon monoxide, nitrogen, methane, and C2 hydrocarbons.]

270-780-7

68477-97-4

Press. Gas

Flam. Gas 1

Carc. 1A

Muta. 1B

H220

H350

H340

GHS04

GHS02

GHS08

Dgr

H220

H350

H340

 

 

K U

649-133-00-1

Gases (petroleum), hydrotreater blend oil recycle, hydrogen-nitrogen-rich;

Refinery gas;

[A complex combination obtained from recycled hydrotreated blend oil. It consists primarily of hydrogen and nitrogen with various small amounts of carbon monoxide, carbon dioxide and hydrocarbons having carbon numbers predominantly in the range of C1 through C5.]

270-781-2

68477-98-5

Press. Gas

Flam. Gas 1

Carc. 1A

Muta. 1B

H220

H350

H340

GHS04

GHS02

GHS08

Dgr

H220

H350

H340

 

 

K U

649-134-00-7

Gases (petroleum), recycle, hydrogen-rich;

Refinery gas;

[A complex combination obtained from recycled reactor gases. It consists primarily of hydrogen with various small amounts of carbon monoxide, carbon dioxide, nitrogen, hydrogen sulfide, and saturated aliphatic hydrocarbons having carbon numbers in the range of C1 through C5.]

270-783-3

68478-00-2

Press. Gas

Flam. Gas 1

Carc. 1A

Muta. 1B

H220

H350

H340

GHS04

GHS02

GHS08

Dgr

H220

H350

H340

 

 

K U

649-135-00-2

Gases (petroleum), reformer make-up, hydrogen-rich;

Refinery gas;

[A complex combination obtained from the reformers. It consists primarily of hydrogen with various small amounts of carbon monoxide and aliphatic hydrocarbons having carbon numbers predominantly in the range of C1 through C5.]

270-784-9

68478-01-3

Press. Gas

Flam. Gas 1

Carc. 1A

Muta. 1B

H220

H350

H340

GHS04

GHS02

GHS08

Dgr

H220

H350

H340

 

 

K U

649-136-00-8

Gases (petroleum), reforming hydrotreater;

Refinery gas;

[A complex combination obtained from the reforming hydrotreating process. It consists primarily of hydrogen, methane, and ethane with various small amounts of hydrogen sulfide and aliphatic hydrocarbons having carbon numbers predominantly in the range of C3 through C5.]

270-785-4

68478-02-4

Press. Gas

Flam. Gas 1

Carc. 1A

Muta. 1B

H220

H350

H340

GHS04

GHS02

GHS08

Dgr

H220

H350

H340

 

 

K U

649-137-00-3

Gases (petroleum), reforming hydrotreater, hydrogen-methane-rich;

Refinery gas;

[A complex combination obtained from the reforming hydrotreating process. It consists primarily of hydrogen and methane with various small amounts of carbon monoxide, carbon dioxide, nitrogen and saturated aliphatic hydrocarbons having carbon numbers predominantly in the range of C2 through C5.]

270-787-5

68478-03-5

Press. Gas

Flam. Gas 1

Carc. 1A

Muta. 1B

H220

H350

H340

GHS04

GHS02

GHS08

Dgr

H220

H350

H340

 

 

K U

649-138-00-9

Gases (petroleum), reforming hydrotreater make-up, hydrogen-rich;

Refinery gas;

[A complex combination obtained from the reforming hydrotreating process. It consists primarily of hydrogen with various small amounts of carbon monoxide and aliphatic hydrocarbons having carbon numbers predominantly in the range of C1 through C5.]

270-788-0

68478-04-6

Press. Gas

Flam. Gas 1

Carc. 1A

Muta. 1B

H220

H350

H340

GHS04

GHS02

GHS08

Dgr

H220

H350

H340

 

 

K U

649-139-00-4

Gases (petroleum), thermal cracking distn.;

Refinery gas;

[A complex combination produced by distillation of products from a thermal cracking process. It consists of hydrogen, hydrogen sulfide, carbon monoxide, carbon dioxide and hydrocarbons having carbon numbers predominantly in the range of C1 through C6.]

270-789-6

68478-05-7

Press. Gas

Flam. Gas 1

Carc. 1A

Muta. 1B

H220

H350

H340

GHS04

GHS02

GHS08

Dgr

H220

H350

H340

 

 

K U

649-140-00-X

Tail gas (petroleum), catalytic cracker refractionation absorber;

Refinery gas;

[A complex combination of hydrocarbons obtained from refractionation of products from a catalytic cracking process. It consists of hydrogen and hydrocarbons having carbon numbers predominantly in the range of C1 through C3.]

270-805-1

68478-25-1

Press. Gas

Flam. Gas 1

Carc. 1A

Muta. 1B

H220

H350

H340

GHS04

GHS02

GHS08

Dgr

H220

H350

H340

 

 

K U

649-141-00-5

Tail gas (petroleum), catalytic reformed naphtha separator;

Refinery gas;

[A complex combination of hydrocarbons obtained from the catalytic reforming of straight run naphtha. It consists of hydrogen and hydrocarbons having carbon numbers predominantly in the range of C1 through C6.]

270-807-2

68478-27-3

Press. Gas

Flam. Gas 1

Carc. 1A

Muta. 1B

H220

H350

H340

GHS04

GHS02

GHS08

Dgr

H220

H350

H340

 

 

K U

649-142-00-0

Tail gas (petroleum), catalytic reformed naphtha stabilizer;

Refinery gas;

[A complex combination of hydrocarbons obtained from the stabilization of catalytic reformed naphtha. It consists of hydrogen and hydrocarbons having carbon numbers predominantly in the range of C1 through C6.]

270-808-8

68478-28-4

Press. Gas

Flam. Gas 1

Carc. 1A

Muta. 1B

H220

H350

H340

GHS04

GHS02

GHS08

Dgr

H220

H350

H340

 

 

K U

649-143-00-6

Tail gas (petroleum), cracked distillate hydrotreater separator;

Refinery gas;

[A complex combination of hydrocarbons obtained by treating cracked distillates with hydrogen in the presence of acatalyst. It consists of hydrogen and saturated aliphatic hydrocarbons having carbon numbers predominantly in the range of C1 through C5.]

270-809-3

68478-29-5

Press. Gas

Flam. Gas 1

Carc. 1A

Muta. 1B

H220

H350

H340

GHS04

GHS02

GHS08

Dgr

H220

H350

H340

 

 

K U

649-144-00-1

Tail gas (petroleum), hydrodesulfurized straight-run naphtha separator;

Refinery gas;

[A complex combination of hydrocarbons obtained from hydrodesulfurization of straight-run naphtha. It consists of hydrogen and saturated aliphatic hydrocarbons having carbon numbers predominantly in the range of C1 through C6.]

270-810-9

68478-30-8

Press. Gas

Flam. Gas 1

Carc. 1A

Muta. 1B

H220

H350

H340

GHS04

GHS02

GHS08

Dgr

H220

H350

H340

 

 

K U

649-145-00-7

Gases (petroleum), catalytic reformed straight-run naphtha stabilizer overheads;

Refinery gas;

[A complex combination of hydrocarbons obtained from the catalytic reforming of straight-run naphtha followed by fractionation of the total effluent. It consists of hydrogen, methane, ethane and propane.]

270-999-8

68513-14-4

Press. Gas

Flam. Gas 1

Carc. 1A

Muta. 1B

H220

H350

H340

GHS04

GHS02

GHS08

Dgr

H220

H350

H340

 

 

K U

649-146-00-2

Gases (petroleum), reformer effluent high-pressure flash drum off;

Refinery gas;

[A complex combination produced by the high-pressureflashing of the effluent from the reforming reactor. It consists primarily of hydrogen with various small amounts of methane, ethane, and propane.]

271-003-4

68513-18-8

Press. Gas

Flam. Gas 1

Carc. 1A

Muta. 1B

H220

H350

H340

GHS04

GHS02

GHS08

Dgr

H220

H350

H340

 

 

K U

649-147-00-8

Gases (petroleum), reformer effluent low-pressure flash drum off;

Refinery gas;

[A complex combination produced by low-pressure flashing of the effluent from the reforming reactor. It consists primarily of hydrogen with various small amounts of methane, ethane, and propane.]

271-005-5

68513-19-9

Press. Gas

Flam. Gas 1

Carc. 1A

Muta. 1B

H220

H350

H340

GHS04

GHS02

GHS08

Dgr

H220

H350

H340

 

 

K U

649-148-00-3

Gases (petroleum), oil refinery gas distn. off;

Refinery gas;

[A complex combination separated by distillation of a gas stream containing hydrogen, carbon monoxide, carbon dioxide and hydrocarbons having carbon numbers in the range of C1 through C6 or obtained by cracking ethane and propane. It consists of hydrocarbons having carbon numbers predominantly in the range of C1 through C2, hydrogen, nitrogen, and carbon monoxide.]

271-258-1

68527-15-1

Press. Gas

Flam. Gas 1

Carc. 1A

Muta. 1B

H220

H350

H340

GHS04

GHS02

GHS08

Dgr

H220

H350

H340

 

 

K U

649-149-00-9

Gases (petroleum), benzene unit hydrotreater depentanizer overheads;

Refinery gas;

[A complex combination produced by treating the feed from the benzene unit with hydrogen in the presence of a catalyst followed by depentanizing. It consists primarily of hydrogen, ethane and propane with various small amounts of nitrogen, carbon monoxide, carbon dioxide and hydrocarbons having carbon numbers predominantly in the range of C1 through C6. It may contain trace amounts of benzene.]

271-623-5

68602-82-4

Press. Gas

Flam. Gas 1

Carc. 1A

Muta. 1B

H220

H350

H340

GHS04

GHS02

GHS08

Dgr

H220

H350

H340

 

 

K U

649-150-00-4

Gases (petroleum), secondary absorber off, fluidized catalytic cracker overheads fractionator;

Refinery gas;

[A complex combination produced by the fractionation of the overhead products from the catalytic cracking process in the fluidized catalytic cracker. It consists of hydrogen, nitrogen, and hydrocarbons having carbon numbers predominantly in the range of C1 through C3.]

271-625-6

68602-84-6

Press. Gas

Flam. Gas 1

Carc. 1A

Muta. 1B

H220

H350

H340

GHS04

GHS02

GHS08

Dgr

H220

H350

H340

 

 

K U

649-151-00-X

Petroleum products, refinery gases;

Refinery gas;

[A complex combination which consists primarily of hydrogen with various small amounts of methane, ethane, and propane.]

271-750-6

68607-11-4

Press. Gas

Flam. Gas 1

Carc. 1A

Muta. 1B

H220

H350

H340

GHS04

GHS02

GHS08

Dgr

H220

H350

H340

 

 

K U

649-152-00-5

Gases (petroleum), hydrocracking low-pressure separator;

Refinery gas;

[A complex combination obtained by the liquid-vapor separation of the hydrocracking process reactor effluent. It consists predominantly of hydrogen and saturated hydrocarbons having carbon numbers predominantly in the range of C1 through C3.]

272-182-1

68783-06-2

Press. Gas

Flam. Gas 1

Carc. 1A

Muta. 1B

H220

H350

H340

GHS04

GHS02

GHS08

Dgr

H220

H350

H340

 

 

K U

649-153-00-0

Gases (petroleum), refinery;

Refinery gas;

[A complex combination obtained from various petroleum refining operations. It consists of hydrogen and hydrocarbons having carbon numbers predominantly in the range of C1 through C3.]

272-338-9

68814-67-5

Press. Gas

Flam. Gas 1

Carc. 1A

Muta. 1B

H220

H350

H340

GHS04

GHS02

GHS08

Dgr

H220

H350

H340

 

 

K U

649-154-00-6

Gases (petroleum), platformer products separator off;

Refinery gas;

[A complex combination obtained from the chemical reforming of naphthenes to aromatics. It consists of hydrogen and saturated aliphatic hydrocarbons having carbon numbers predominantly in the range of C2 through C4.]

272-343-6

68814-90-4

Press. Gas

Flam. Gas 1

Carc. 1A

Muta. 1B

H220

H350

H340

GHS04

GHS02

GHS08

Dgr

H220

H350

H340

 

 

K U

649-155-00-1

Gases (petroleum), hydrotreated sour kerosine depentanizer stabilizer off;

Refinery gas;

[The complex combination obtained from the depentanizer stabilization of hydrotreated kerosine. It consists primarily of hydrogen, methane, ethane, and propane with various small amounts of nitrogen, hydrogen sulfide, carbon monoxide and hydrocarbons having carbon numbers predominantly in the range of C4 through C5.]

272-775-5

68911-58-0

Press. Gas

Flam. Gas 1

Carc. 1A

Muta. 1B

H220

H350

H340

GHS04

GHS02

GHS08

Dgr

H220

H350

H340

 

 

K U

649-156-00-7

Gases (petroleum), hydrotreated sour kerosine flash drum;

Refinery gas;

[A complex combination obtained from the flash drum of the unit treating sour kerosine with hydrogen in the presence of a catalyst. It consists primarily of hydrogen and methane with various small amounts of nitrogen, carbon monoxide, and hydrocarbons having carbon numbers predominantly in the range of C2 through C5.]

272-776-0

68911-59-1

Press. Gas

Flam. Gas 1

Carc. 1A

Muta. 1B

H220

H350

H340

GHS04

GHS02

GHS08

Dgr

H220

H350

H340

 

 

K U

649-157-00-2

Gases (petroleum), distillate unifiner desulfurization stripper off;

Refinery gas;

[A complex combination stripped from the liquid product of the unifiner desulfurization process. It consists of hydrogen sulfide, methane, ethane, and propane.]

272-873-8

68919-01-7

Press. Gas

Flam. Gas 1

Carc. 1A

Muta. 1B

H220

H350

H340

GHS04

GHS02

GHS08

Dgr

H220

H350

H340

 

 

K U

649-158-00-8

Gases (petroleum), fluidized catalytic cracker fractionation off;

Refinery gas;

[A complex combination produced by the fractionation of the overhead product of the fluidized catalytic cracking process. It consists of hydrogen, hydrogen sulfide, nitrogen, and hydrocarbons having carbon numbers predominantly in the range of C1 through C5.]

272-874-3

68919-02-8

Press. Gas

Flam. Gas 1

Carc. 1A

Muta. 1B

H220

H350

H340

GHS04

GHS02

GHS08

Dgr

H220

H350

H340

 

 

K U

649-159-00-3

Gases (petroleum), fluidized catalytic cracker scrubbing secondary absorber off;

Refinery gas;

[A complex combination produced by scrubbing the overhead gas from the fluidized catalytic cracker. It consists of hydrogen, nitrogen, methane, ethane and propane.]

272-875-9

68919-03-9

Press. Gas

Flam. Gas 1

Carc. 1A

Muta. 1B

H220

H350

H340

GHS04

GHS02

GHS08

Dgr

H220

H350

H340

 

 

K U

649-160-00-9

Gases (petroleum), heavy distillate hydrotreater desulfurization stripper off;

Refinery gas;

[A complex combination stripped from the liquid product of the heavy distillate hydrotreater desulfurization process. It consists of hydrogen, hydrogen sulfide, and saturated aliphatic hydrocarbons having carbon numbers predominantly in the range of C1 through C5.]

272-876-4

68919-04-0

Press. Gas

Flam. Gas 1

Carc. 1A

Muta. 1B

H220

H350

H340

GHS04

GHS02

GHS08

Dgr

H220

H350

H340

 

 

K U

649-161-00-4

Gases (petroleum), platformer stabilizer off, light ends fractionation;

Refinery gas;

[A complex combination obtained by the fractionation of the light ends of the platinum reactors of the platformer unit. It consists of hydrogen, methane, ethane and propane.]

272-880-6

68919-07-3

Press. Gas

Flam. Gas 1

Carc. 1A

Muta. 1B

H220

H350

H340

GHS04

GHS02

GHS08

Dgr

H220

H350

H340

 

 

K U

649-162-00-X

Gases (petroleum), preflash tower off, crude distn.;

Refinery gas;

[A complex combination produced from the first tower used in the distillation of crude oil. It consists of nitrogen and saturated aliphatic hydrocarbons having carbon numbers predominantly in the range of C1 through C5.]

272-881-1

68919-08-4

Press. Gas

Flam. Gas 1

Carc. 1A

Muta. 1B

H220

H350

H340

GHS04

GHS02

GHS08

Dgr

H220

H350

H340

 

 

K U

649-163-00-5

Gases (petroleum), tar stripper off;

Refinery gas;

[A complex combination obtained by the fractionation of reduced crude oil. It consists of hydrogen and hydrocarbons having carbon numbers predominantly in the range of C1 through C4.]

272-884-8

68919-11-9

Press. Gas

Flam. Gas 1

Carc. 1A

Muta. 1B

H220

H350

H340

GHS04

GHS02

GHS08

Dgr

H220

H350

H340

 

 

K U

649-164-00-0

Gases (petroleum), unifiner stripper off;

Refinery gas;

[A combination of hydrogen and methane obtained by fractionation of the products from the unifiner unit.]

272-885-3

68919-12-0

Press. Gas

Flam. Gas 1

Carc. 1A

Muta. 1B

H220

H350

H340

GHS04

GHS02

GHS08

Dgr

H220

H350

H340

 

 

K U

649-165-00-6

Tail gas (petroleum), catalytic hydrodesulfurized naphtha separator;

Refinery gas;

[A complex combination of hydrocarbons obtained from thehydrodesulfurization of naphtha. It consists of hydrogen, methane, ethane, and propane.]

273-173-5

68952-79-4

Press. Gas

Flam. Gas 1

Carc. 1A

Muta. 1B

H220

H350

H340

GHS04

GHS02

GHS08

Dgr

H220

H350

H340

 

 

K U

649-166-00-1

Tail gas (petroleum), straight-run naphtha hydrodesulfurizer;

Refinery gas;

[A complex combination obtained from the hydrodesulfurization of straight-run naphtha. It consists of hydrogen and hydrocarbons having carbon numbers predominantly in the range of C1 through C5.]

273-174-0

68952-80-7

Press. Gas

Flam. Gas 1

Carc. 1A

Muta. 1B

H220

H350

H340

GHS04

GHS02

GHS08

Dgr

H220

H350

H340

 

 

K U

649-167-00-7

Gases (petroleum), sponge absorber off, fluidized catalytic cracker and gas oil desulfurizer overhead fractionation;

Refinery gas;

[A complex combination obtained by the fractionation of products from the fluidized catalytic cracker and gas oil desulfurizer. It consists of hydrogen and hydrocarbons having carbon numbers predominantly in the range of C1 through C4.]

273-269-7

68955-33-9

Press. Gas

Flam. Gas 1

Carc. 1A

Muta. 1B

H220

H350

H340

GHS04

GHS02

GHS08

Dgr

H220

H350

H340

 

 

K U

649-168-00-2

Gases (petroleum), crude distn. and catalytic cracking;

Refinery gas;

[A complex combination produced by crude distillation and catalytic cracking processes. It consists of hydrogen, hydrogen sulfide, nitrogen, carbon monoxide and paraffinic and olefinic hydrocarbons having carbon numbers predominantly in the range of C1 through C6.]

273-563-5

68989-88-8

Press. Gas

Flam. Gas 1

Carc. 1A

Muta. 1B

H220

H350

H340

GHS04

GHS02

GHS08

Dgr

H220

H350

H340

 

 

K U

649-169-00-8

Gases (petroleum), gas oil diethanolamine scrubber off;

Refinery gas;

[A complex combination produced by desulfurization of gas oils with diethanolamine. It consists predominantly of hydrogen sulfide, hydrogen and aliphatic hydrocarbons having carbon numbers in the range of C1 through C5.]

295-397-2

92045-15-3

Press. Gas

Flam. Gas 1

Carc. 1A

Muta. 1B

H220

H350

H340

GHS04

GHS02

GHS08

Dgr

H220

H350

H340

 

 

K U

649-170-00-3

Gases (petroleum), gas oil hydrodesulfurization effluent;

Refinery gas;

[A complex combination obtained by separation of the liquid phase from the effluent from the hydrogenation reaction. It consists predominantly of hydrogen, hydrogen sulfide and aliphatic hydrocarbons having carbon numbers predominantly in the range of C1 through C3.]

295-398-8

92045-16-4

Press. Gas

Flam. Gas 1

Carc. 1A

Muta. 1B

H220

H350

H340

GHS04

GHS02

GHS08

Dgr

H220

H350

H340

 

 

K U

649-171-00-9

Gases (petroleum), gas oil hydrodesulfurization purge;

Refinery gas;

[A complex combination of gases obtained from the reformer and from the purges from the hydrogenation reactor. It consists predominantly of hydrogen and aliphatic hydrocarbons having carbon numbers predominantly in the range of C1 through C4.]

295-399-3

92045-17-5

Press. Gas

Flam. Gas 1

Carc. 1A

Muta. 1B

H220

H350

H340

GHS04

GHS02

GHS08

Dgr

H220

H350

H340

 

 

K U

649-172-00-4

Gases (petroleum), hydrogenator effluent flash drum off;

Refinery gas;

[A complex combination of gases obtained from flash of the effluents after the hydrogenation reaction. It consists predominantly of hydrogen and aliphatic hydrocarbons having carbon numbers predominantly in the range of C1 through C6.]

295-400-7

92045-18-6

Press. Gas

Flam. Gas 1

Carc. 1A

Muta. 1B

H220

H350

H340

GHS04

GHS02

GHS08

Dgr

H220

H350

H340

 

 

K U

649-173-00-X

Gases (petroleum), naphtha steam cracking high-pressure residual;

Refinery gas;

[A complex combination obtained as a reaction mass of the non-condensable portions from the product of a naphtha steam cracking process as well as residual gases obtained during the preparation of subsequent products. It consists predominantly of hydrogen and paraffinic and olefinic hydrocarbons having carbon numbers predominantly in the range of C1 through C5 with which natural gas may also be mixed.]

295-401-2

92045-19-7

Press. Gas

Flam. Gas 1

Carc. 1A

Muta. 1B

H220

H350

H340

GHS04

GHS02

GHS08

Dgr

H220

H350

H340

 

 

K U

649-174-00-5

Gases (petroleum), residue visbaking off;

Refinery gas;

[A complex combination obtained from viscosity reduction of residues in a furnace. It consists predominantly of hydrogen sulfide and paraffinic and olefinic hydrocarbons having carbon numbers predominantly in the range of C1 through C5.]

295-402-8

92045-20-0

Press. Gas

Flam. Gas 1

Carc. 1A

Muta. 1B

H220

H350

H340

GHS04

GHS02

GHS08

Dgr

H220

H350

H340

 

 

K U

▼B

649-175-00-0

Foots oil (petroleum), acid-treated;

Foots oil;

[A complex combination of hydrocarbons obtained by treatment of Foot's oil with sulfuric acid. It consists predominantly of branched-chain hydrocarbons with carbon numbers predominantly in the range of C20 through C50.]

300-225-7

93924-31-3

Flam. Gas 1

Press. Gas

Carc. 1B

H220

H350

H340

GHS02

GHS04

GHS08

Dgr

H220

H350

H340

 

 

►M2  H  ◄ K U

649-176-00-6

Foots oil (petroleum), clay-treated;

Foots oil;

[A complex combination of hydrocarbons obtained by treatment of Foot's oil with natural or modified clay in either a contacting or percolation process to remove the trace amounts of polar compounds and impurities present. It consists predominantly of branched chain hydrocarbons with carbon numbers predominantly in the range of C20 through C50.]

300-226-2

93924-32-4

Flam. Gas 1

Press. Gas

Carc. 1B

H220

H350

H340

GHS02

GHS04

GHS08

Dgr

H220

H350

H340

 

 

►M2  H  ◄ K U

▼M6

649-177-00-1

Gases (petroleum), C3-4;

Petroleum gas;

[A complex combination of hydrocarbons produced by distillation of products from the cracking of crude oil. It consists of hydrocarbons having carbon numbers in the range of C3 through C4, predominantly of propane and propylene, and boiling in the range of approximately – 51 °C to – 1 °C (– 60 °F to 30 °F.)]

268-629-5

68131-75-9

Press. Gas

Flam. Gas 1

Carc. 1A

Muta. 1B

H220

H350

H340

GHS04

GHS02

GHS08

Dgr

H220

H350

H340

 

 

K U

649-178-00-7

Tail gas (petroleum), catalytic cracked distillate and catalytic cracked naphtha fractionation absorber;

Petroleum gas;

[The complex combination of hydrocarbons from the distillation of the products from catalytic cracked distillates and catalytic cracked naphtha. It consists predominantly of hydrocarbons having carbon numbers in the range of C1 through C4.]

269-617-2

68307-98-2

Press. Gas

Flam. Gas 1

Carc. 1A

Muta. 1B

H220

H350

H340

GHS04

GHS02

GHS08

Dgr

H220

H350

H340

 

 

K U

649-179-00-2

Tail gas (petroleum), catalytic polymn. naphtha fractionation stabilizer;

Petroleum gas;

[A complex combination of hydrocarbons from the fractionation stabilization products from polymerization of naphtha. It consists predominantly of hydrocarbons having carbon numbers in the range of C1 through C4.]

269-618-8

68307-99-3

Press. Gas

Flam. Gas 1

Carc. 1A

Muta. 1B

H220

H350

H340

GHS04

GHS02

GHS08

Dgr

H220

H350

H340

 

 

K U

649-180-00-8

Tail gas (petroleum), catalytic reformed naphtha fractionation stabilizer, hydrogen sulfide-free;

Petroleum gas;

[A complex combination of hydrocarbons obtained from fractionation stabilization of catalytic reformed naphtha and from which hydrogen sulfide has been removed by amine treatment. It consists predominantly of hydrocarbons having carbon numbers predominantly in the range of C1 through C4.]

269-619-3

68308-00-9

Press. Gas

Flam. Gas 1

Carc. 1A

Muta. 1B

H220

H350

H340

GHS04

GHS02

GHS08

Dgr

H220

H350

H340

 

 

K U

649-181-00-3

Tail gas (petroleum), cracked distillate hydrotreater stripper;

Petroleum gas;

[A complex combination of hydrocarbons obtained by treating thermal cracked distillateswith hydrogen in the presence of a catalyst. It consists predominantly of saturated hydrocarbons having carbon numbers predominantly in the range of C1 through C6.]

269-620-9

68308-01-0

Press. Gas

Flam. Gas 1

Carc. 1A

Muta. 1B

H220

H350

H340

GHS04

GHS02

GHS08

Dgr

H220

H350

H340

 

 

K U

649-182-00-9

Tail gas (petroleum), straight-run distillate hydrodesulfurizer, hydrogen sulfide-free;

Petroleum gas;

[A complex combination of hydrocarbons obtained from catalytic hydrodesulfurization of straight run distillates and from which hydrogen sulfide has been removed by amine treatment. It consists predominantly of hydrocarbons having carbon numbers predominantly in the range of C1 through C4.]

269-630-3

68308-10-1

Press. Gas

Flam. Gas 1

Carc. 1A

Muta. 1B

H220

H350

H340

GHS04

GHS02

GHS08

Dgr

H220

H350

H340

 

 

K U

649-183-00-4

Tail gas (petroleum), gas oil catalytic cracking absorber;

Petroleum gas;

[A complex combination of hydrocarbons obtained from the distillation of products from the catalytic cracking of gas oil. It consists predominantly of hydrocarbons having carbon numbers predominantly in the range of C1 through C5.]

269-623-5

68308-03-2

Press. Gas

Flam. Gas 1

Carc. 1A

Muta. 1B

H220

H350

H340

GHS04

GHS02

GHS08

Dgr

H220

H350

H340

 

 

K U

649-184-00-X

Tail gas (petroleum), gas recovery plant;

Petroleum gas;

[A complex combination of hydrocarbons from the distillation of products from miscellaneous hydrocarbon streams. It consists predominantly of hydrocarbons having carbon numbers predominantly in the range of C1 through C5.]

269-624-0

68308-04-3

Press. Gas

Flam. Gas 1

Carc. 1A

Muta. 1B

H220

H350

H340

GHS04

GHS02

GHS08

Dgr

H220

H350

H340

 

 

K U

649-185-00-5

Tail gas (petroleum), gas recovery plant deethanizer;

Petroleum gas;

[A complex combination of hydrocarbons from the distillation of products from miscellaneous hydrocarbon streams. It consists of hydrocarbons having carbon numbers predominantly in the range of C1 through C4.]

269-625-6

68308-05-4

Press. Gas

Flam. Gas 1

Carc. 1A

Muta. 1B

H220

H350

H340

GHS04

GHS02

GHS08

Dgr

H220

H350

H340

 

 

K U

649-186-00-0

Tail gas (petroleum), hydrodesulfurized distillate and hydrodesulfurized naphtha fractionator, acid-free;

Petroleum gas;

[A complex combination of hydrocarbons obtained from fractionation of hydrodesulfurized naphtha and distillatehydrocarbon streams and treated to remove acidic impurities. It consists predominantly of hydrocarbons having carbon numbers predominantly in the range of C1 through C5.]

269-626-1

68308-06-5

Press. Gas

Flam. Gas 1

Carc. 1A

Muta. 1B

H220

H350

H340

GHS04

GHS02

GHS08

Dgr

H220

H350

H340

 

 

K U

649-187-00-6

Tail gas (petroleum), hydrodesulfurized vacuum gas oil stripper, hydrogen sulfide-free;

Petroleum gas;

[A complex combination of hydrocarbons obtained from stripping stabilization of catalytic hydrodesulfurized vacuum gas oil and from which hydrogen sulfide has been removed by amine treatment. It consists predominantly of hydrocarbons having carbon numbers predominantly in the range of C1 through C6.]

269-627-7

68308-07-6

Press. Gas

Flam. Gas 1

Carc. 1A

Muta. 1B

H220

H350

H340

GHS04

GHS02

GHS08

Dgr

H220

H350

H340

 

 

K U

649-188-00-1

Tail gas (petroleum), light straight-run naphtha stabilizer, hydrogen sulfide-free;

Petroleum gas;

[A complex combination of hydrocarbons obtained from fractionation stabilization of light straight run naphtha and from which hydrogen sulfide has been removed by aminetreatment. It consists predominantly of hydrocarbons having carbon numbers predominantly in the range of C1 through C5.]

269-629-8

68308-09-8

Press. Gas

Flam. Gas 1

Carc. 1A

Muta. 1B

H220

H350

H340

GHS04

GHS02

GHS08

Dgr

H220

H350

H340

 

 

K U

649-189-00-7

Tail gas (petroleum), propane-propylene alkylation feed prep deethanizer;

Petroleum gas;

[A complex combination of hydrocarbons obtained from the distillation of the reaction products of propane with propylene. It consists of hydrocarbons having carbon numbers predominantly in the range of C1 through C4.]

269-631-9

68308-11-2

Press. Gas

Flam. Gas 1

Carc. 1A

Muta. 1B

H220

H350

H340

GHS04

GHS02

GHS08

Dgr

H220

H350

H340

 

 

K U

649-190-00-2

Tail gas (petroleum), vacuum gas oil hydrodesulfurizer, hydrogen sulfide-free;

Petroleum gas;

[A complex combination of hydrocarbons obtained from catalytic hydrodesulfurization of vacuum gas oil and from which hydrogen sulfide has been removed by amine treatment. It consists predominantly of hydrocarbons having carbon numbers predominantly in the range of C1 through C6.]

269-632-4

68308-12-3

Press. Gas

Flam. Gas 1

Carc. 1A

Muta. 1B

H220

H350

H340

GHS04

GHS02

GHS08

Dgr

H220

H350

H340

 

 

K U

649-191-00-8

Gases (petroleum), catalytic cracked overheads;

Petroleum gas;

[A complex combination of hydrocarbons produced by the distillation of products from the catalytic cracking process. It consists of hydrocarbons having carbon numbers predominantly in the range of C3 through C5 and boiling in the range of approximately – 48 °C to 32 °C (– 54 °F to 90 °F).]

270-071-2

68409-99-4

Press. Gas

Flam. Gas 1

Carc. 1A

Muta. 1B

H220

H350

H340

GHS04

GHS02

GHS08

Dgr

H220

H350

H340

 

 

K U

649-193-00-9

Alkanes, C1-2;

Petroleum gas

270-651-5

68475-57-0

Press. Gas

Flam. Gas 1

Carc. 1A

Muta. 1B

H220

H350

H340

GHS04

GHS02

GHS08

Dgr

H220

H350

H340

 

 

K U

649-194-00-4

Alkanes, C2-3;

Petroleum gas

270-652-0

68475-58-1

Press. Gas

Flam. Gas 1

Carc. 1A

Muta. 1B

H220

H350

H340

GHS04

GHS02

GHS08

Dgr

H220

H350

H340

 

 

K U

649-195-00-X

Alkanes, C3-4;

petroleum gas

270-653-6

68475-59-2

Press. Gas

Flam. Gas 1

Carc. 1A

Muta. 1B

H220

H350

H340

GHS04

GHS02

GHS08

Dgr

H220

H350

H340

 

 

K U

649-196-00-5

Alkanes, C4-5;

Petroleum gas

270-654-1

68475-60-5

Press. Gas

Flam. Gas 1

Carc. 1A

Muta. 1B

H220

H350

H340

GHS04

GHS02

GHS08

Dgr

H220

H350

H340

 

 

K U

649-197-00-0

Fuel gases;

Petroleum gas;

[A combination of light gases. It consists predominantly of hydrogen and/or low molecular weight hydrocarbons.]

270-667-2

68476-26-6

Press. Gas

Flam. Gas 1

Carc. 1A

Muta. 1B

H220

H350

H340

GHS04

GHS02

GHS08

Dgr

H220

H350

H340

 

 

K U

649-198-00-6

Fuel gases, crude oil of distillates;

Petroleum gas;

[A complex combination of light gases produced by distillation of crude oil and by catalytic reforming of naphtha. It consists of hydrogen and hydrocarbons having carbon numbers predominantly in the range of C1 through C4 and boiling in the range of approximately – 217 °C to – 12 °C (– 423 °F to 10 °F).]

270-670-9

68476-29-9

Press. Gas

Flam. Gas 1

Carc. 1A

Muta. 1B

H220

H350

H340

GHS04

GHS02

GHS08

Dgr

H220

H350

H340

 

 

K U

649-199-00-1

Hydrocarbons, C3-4;

Petroleum gas

270-681-9

68476-40-4

Press. Gas

Flam. Gas 1

Carc. 1A

Muta. 1B

H220

H350

H340

GHS04

GHS02

GHS08

Dgr

H220

H350

H340

 

 

K U

649-200-00-5

Hydrocarbons, C4-5;

Petroleum gas

270-682-4

68476-42-6

Press. Gas

Flam. Gas 1

Carc. 1A

Muta. 1B

H220

H350

H340

GHS04

GHS02

GHS08

Dgr

H220

H350

H340

 

 

K U

649-201-00-0

Hydrocarbons, C2-4, C3-rich;

Petroleum gas

270-689-2

68476-49-3

Press. Gas

Flam. Gas 1

Carc. 1A

Muta. 1B

H220

H350

H340

GHS04

GHS02

GHS08

Dgr

H220

H350

H340

 

 

K U

649-202-00-6

Petroleum gases, liquefied;

Petroleum gas;

[A complex combination of hydrocarbons produced by the distillation of crude oil. It consists of hydrocarbons having carbon numbers predominantly in the range of C3 through C7 and boiling in the range of approximately – 40 °C to 80 °C (– 40 °F to 176 °F).]

270-704-2

68476-85-7

Press. Gas

Flam. Gas 1

Carc. 1A

Muta. 1B

H220

H350

H340

GHS04

GHS02

GHS08

Dgr

H220

H350

H340

 

 

K S U

649-203-00-1

Petroleum gases, liquefied, sweetened;

Petroleum gas;

[A complex combination of hydrocarbons obtained by subjecting liquefied petroleum gas mix to a sweetening process to convert mercaptans or to remove acidic impurities. It consists of hydrocarbons having carbon numbers predominantly in the range of C3 through C7 and boiling in the range of approximately – 40 °C to 80 °C (– 40 °F to 176 °F).]

270-705-8

68476-86-8

Press. Gas

Flam. Gas 1

Carc. 1A

Muta. 1B

H220

H350

H340

GHS04

GHS02

GHS08

Dgr

H220

H350

H340

 

 

K S U

649-204-00-7

gases (petroleum), C3-4, isobutane-rich;

Petroleum gas;

[A complex combination of hydrocarbons from the distillation of saturated and unsaturated hydrocarbons usually ranging in carbon numbers from C3 through C6, predominantly butane and isobutane. It consists of saturated and unsaturated hydrocarbons having carbon numbers in the range of C3 through C4, predominantly isobutane.]

270-724-1

68477-33-8

Press. Gas

Flam. Gas 1

Carc. 1A

Muta. 1B

H220

H350

H340

GHS04

GHS02

GHS08

Dgr

H220

H350

H340

 

 

K U

649-205-00-2

Distillates (petroleum), C3-6, piperylene-rich;

Petroleum gas;

[A complex combination of hydrocarbons from the distillation of saturated and unsaturated aliphatic hydrocarbons usually ranging in the carbon numbers C3 through C6. It consists of saturated and unsaturated hydrocarbons having carbon numbers in the range of C3 through C6, predominantly piperylenes.]

270-726-2

68477-35-0

Press. Gas

Flam. Gas 1

Carc. 1A

Muta. 1B

H220

H350

H340

GHS04

GHS02

GHS08

Dgr

H220

H350

H340

 

 

K U

649-206-00-8

Gases (petroleum), butane splitter overheads;

Petroleum gas;

[A complex combination of hydrocarbons obtained from the distillation of the butane stream. It consists of aliphatic hydrocarbons having carbon numbers predominantly in the range of C3 through C4.]

270-750-3

68477-69-0

Press. Gas

Flam. Gas 1

Carc. 1A

Muta. 1B

H220

H350

H340

GHS04

GHS02

GHS08

Dgr

H220

H350

H340

 

 

K U

649-207-00-3

Gases (petroleum), C2-3-;

Petroleum gas;

[A complex combination of hydrocarbons produced by the distillation of products from a catalytic fractionation process. It contains predominantly ethane, ethylene, propane, and propylene.]

270-751-9

68477-70-3

Press. Gas

Flam. Gas 1

Carc. 1A

Muta. 1B

H220

H350

H340

GHS04

GHS02

GHS08

Dgr

H220

H350

H340

 

 

K U

649-208-00-9

Gases (petroleum), catalytic-cracked gas oil depropanizer bottoms, C4-rich acid-free;

Petroleum gas;

[A complex combination of hydrocarbons obtained from fractionation of catalytic cracked gas oil hydrocarbon stream and treated to remove hydrogen sulfide and other acidic components. It consists of hydrocarbons having carbon numbers in the range of C3 through C5, predominantly C4.]

270-752-4

68477-71-4

Press. Gas

Flam. Gas 1

Carc. 1A

Muta. 1B

H220

H350

H340

GHS04

GHS02

GHS08

Dgr

H220

H350

H340

 

 

K U

649-209-00-4

Gases (petroleum), catalytic-cracked naphtha debutanizer bottoms, C3-5-rich;

Petroleum gas;

[A complex combination of hydrocarbons obtained from the stabilization of catalytic cracked naphtha. It consists of aliphatic hydrocarbons having carbon numbers predominantly in the range of C3 through C5.]

270-754-5

68477-72-5

Press. Gas

Flam. Gas 1

Carc. 1A

Muta. 1B

H220

H350

H340

GHS04

GHS02

GHS08

Dgr

H220

H350

H340

 

 

K U

649-210-00-X

Tail gas (petroleum), isomerized naphtha fractionation stabilizer;

Petroleum gas;

[A complex combination of hydrocarbons obtained from the fractionation stabilization products from isomerized naphtha. It consists predominantly of hydrocarbons having carbon numbers predominantly in the range of C1 through C4.]

269-628-2

68308-08-7

Press. Gas

Flam. Gas 1

Carc. 1A

Muta. 1B

H220

H350

H340

GHS04

GHS02

GHS08

Dgr

H220

H350

H340

 

 

K U

▼B

649-211-00-5

Foots oil (petroleum), carbon-treated;

Foots oil;

[A complex combination of hydrocarbons obtained by the treatment of Foots oil with activated carbon for the removal of trace constituents and impurities. It consists predominantly of saturated straight chain hydrocarbons having carbon numbers predominantly greater than C12.]

308-126-0

97862-76-5

Carc. 1B

H350

GHS08

Dgr

H350

 

 

►M2  H  ◄ L

649-212-00-0

Distillates (petroleum), sweetened middle;

Gasoil – unspecified;

[A complex combination of hydrocarbons obtained by subjecting a petroleum distillate to a sweetening process to convert mercaptans or to remove acidic impurities. It consists of hydrocarbons having carbon numbers predominantly in the range of C9 through C20 and boiling in the range of approximately 150 oC to 345 oC (302oF to 653oF).]

265-088-7

64741-86-2

Carc. 1B

H350

GHS08

Dgr

H350

 

 

►M2  H  ◄ N

649-213-00-6

Gas oils (petroleum), solvent-refined;

Gasoil – unspecified;

[A complex combination of hydrocarbons obtained as the raffinate from a solvent extraction process. It consists predominantly of aliphatic hydrocarbons having carbon numbers predominantly in the range of C11 through C25 and boiling in the range of approximately 205 oC to 400 oC (401oF to 752oF).]

265-092-9

64741-90-8

Carc. 1B

H350

GHS08

Dgr

H350

 

 

►M2  H  ◄ N

649-214-00-1

Distillates (petroleum), solvent-refined middle;

Gasoil – unspecified;

[A complex combination of hydrocarbons obtained as the raffinate from a solvent extraction process. It consists predominantly of aliphatic hydrocarbons having carbon numbers predominantly in the range of C9 through C20 and boiling in the range of approximately 150 oC to 345 oC (302oF to 653oF).]

265-093-4

64741-91-9

Carc. 1B

H350

GHS08

Dgr

H350

 

 

►M2  H  ◄ N

649-215-00-7

Gas oils (petroleum), acid-treated;

Gasoil – unspecified;

[A complex combination of hydrocarbons obtained as a raffinate from a sulfuric acid treating process. It consists of hydrocarbons having carbon numbers predominantly in the range of C13 through C25 and boiling in the range of approximately 230 oC to 400 oC (446oF to 752oF).]

265-112-6

64742-12-7

Carc. 1B

H350

GHS08

Dgr

H350

 

 

►M2  H  ◄ N

649-216-00-2

Distillates (petroleum), acid-treated middle;

Gasoil – unspecified;

[A complex combination of hydrocarbons obtained as a raffinate from a sulfuric acid treating process. It consists of hydrocarbons having carbon numbers predominantly in the range of C11 through C20 and boiling in the range of approximately 205 oC to 345 oC (401oF to 653oF).]

265-113-1

64742-13-8

Carc. 1B

H350

GHS08

Dgr

H350

 

 

►M2  H  ◄ N

649-217-00-8

Distillates (petroleum), acid-treated light;

Gasoil – unspecified;

[A complex combination of hydrocarbons obtained as a raffinate from a sulfuric acid treating process. It consists of hydrocarbons having carbon numbers predominantly in the range of C9 through C16 and boiling in the range of approximately 150 oC to 290 oC (302oF to 554oF).]

265-114-7

64742-14-9

Carc. 1B

H350

GHS08

Dgr

H350

 

 

►M2  H  ◄ N

649-218-00-3

Gas oils (petroleum), chemically neutralized;

Gasoil – unspecified;

[A complex combination of hydrocarbons produced by a treating process to remove acidic materials. It consists of hydrocarbons having carbon numbers predominantly in the range of C13 through C25 and boiling in the range of approximately 230 oC to 400 oC (446oF to 752oF).]

265-129-9

64742-29-6

Carc. 1B

H350

GHS08

Dgr

H350

 

 

►M2  H  ◄ N

649-219-00-9

Distillates (petroleum), chemically neutralized middle;

Gasoil – unspecified;

[A complex combination of hydrocarbons produced by a treating process to remove acidic materials. It consists of hydrocarbons having carbon numbers predominantly in the range of C11 through C20 and boiling in the range of approximately 205 oC to 345 oC (401oF to 653oF).]

265-130-4

64742-30-9

Carc. 1B

H350

GHS08

Dgr

H350

 

 

►M2  H  ◄ N

649-220-00-4

Distillates (petroleum), clay-treated middle;

Gasoil – unspecified;

[A complex combination of hydrocarbons resulting from treatment of a petroleum fraction with natural or modified clay, usually in a percolation process to remove the trace amounts of polar compounds and impurities present. It consists of hydrocarbons having carbon numbers predominantly in the range of C9 through C20 and boiling in the range of approximately 150 oC to 345 oC (302oF to 653oF).]

265-139-3

64742-38-7

Carc. 1B

H350

GHS08

Dgr

H350

 

 

►M2  H  ◄ N

649-221-00-X

Distillates (petroleum), hydrotreated middle;

Gasoil – unspecified;

[A complex combination of hydrocarbons obtained by treating a petroleum fraction with hydrogen in the presence of a catalyst. It consists of hydrocarbons having carbon numbers predominantly in the range of C11 through C25 and boiling in the range of approximately 205 oC to 400 oC (401oF to 752oF).]

265-148-2

64742-46-7

Carc. 1B

H350

GHS08

Dgr

H350

 

 

►M2  H  ◄ N

649-222-00-5

Gas oils (petroleum), hydrodesulfurized;

Gasoil – unspecified;

[A complex combination of hydrocarbons obtained from a petroleum stock by treating with hydrogen to convert organic sulfur to hydrogen sulfide which is removed. It consists predominantly of hydrocarbons having carbon numbers predominantly in the range of C13 through C25 and boiling in the range of approximately 230 oC to 400 oC (446oF to 752oF).]

265-182-8

64742-79-6

Carc. 1B

H350

GHS08

Dgr

H350

 

 

►M2  H  ◄ N

649-223-00-0

Distillates (petroleum), hydrodesulfurized middle;

Gasoil – unspecified;

[A complex combination of hydrocarbons obtained from a petroleum stock by treating with hydrogen to convert organic sulfur to hydrogen sulfide which is removed. It consists of hydrocarbons having carbon numbers predominantly in the range of C11 through C25 and boiling in the range of approximately 205 oC to 400 oC (401oF to 752oF).]

265-183-3

64742-80-9

Carc. 1B

H350

GHS08

Dgr

H350

 

 

►M2  H  ◄ N

649-224-00-6

Fuels, diesel;

Gasoil – unspecified;

[A complex combination of hydrocarbons produced by the distillation of crude oil. It consists of hydrocarbons having carbon numbers predominantly in the range of C9 through C20 and boiling in the range of approximately 163 oC to 357 oC (325oF to 675oF).]

269-822-7

68334-30-5

Carc. 2

H351

GHS08

Wng

H351

 

 

►M2  H  ◄ N

649-225-00-1

Fuel oil, No 2;

Gasoil – unspecified;

[A distillate oil having a minimum viscosity of 32,6 SUS at 37,7 oC (100oF) to a maximum of 37,9 SUS at 37,7 oC (100oF).]

270-671-4

68476-30-2

Carc. 2

H351

GHS08

Wng

H351

 

 

►M2  H ◄

649-226-00-7

Fuel oil, No 4;

Gasoil – unspecified;

[A distillate oil having a minimum viscosity of 45 SUS at 37,7 oC (100oF) to a maximum of 125 SUS at 37,7 oC (100oF).]

270-673-5

68476-31-3

Carc. 2

H351

GHS08

Wng

H351

 

 

►M2  H ◄

649-227-00-2

Fuels, diesel, No 2;

Gasoil – unspecified;

[A distillate oil having a minimum viscosity of 32,6 SUS at 37,7 oC (100oF).]

270-676-1

68476-34-6

Carc. 2

H351

GHS08

Wng

H351

 

 

►M2  H ◄

649-228-00-8

Distillates (petroleum), catalytic reformer fractionator residue, high-boiling;

Gasoil – unspecified;

[A complex combination of hydrocarbons from the distillation of catalytic reformer fracftionator residue. It boils in the range of approximately 343 oC to 399 oC (650oF to 750oF).]

270-719-4

68477-29-2

Carc. 1B

H350

GHS08

Dgr

H350

 

 

►M2  H  ◄ N

649-229-00-3

Distillates (petroleum), catalytic reformer fractionator residue, intermediate-boiling;

Gasoil – unspecified;

[A complex combination of hydrocarbons from the distillation of catalytic reformer fractionator residue. It boils in the range of approximately 288 oC to 371 oC (550oF to 700oF).]

270-721-5

68477-30-5

Carc. 1B

H350

GHS08

Dgr

H350

 

 

►M2  H  ◄ N

649-230-00-9

Distillates (petroleum), catalytic reformer fractionator residue, low-boiling;

Gasoil – unspecified;

[The complex combination of hydrocarbons from the distillation of catalytic reformer fractionator residue. It boils approximately below 288 oC (550oF).]

270-722-0

68477-31-6

Carc. 1B

H350

GHS08

Dgr

H350

 

 

►M2  H  ◄ N

649-231-00-4

Distillates (petroleum), highly refined middle;

Gasoil – unspecified;

[A complex combination of hydrocarbons obtained by the subjection of a petroleum fraction to several of the following steps: filtration, centrifugation, atmospheric distillation, vacuum distillation, acidification, neutralization and clay treatment. It consists predominantly of hydrocarbons having carbon numbers predominantly in the range of C10 through C20.]

292-615-8

90640-93-0

Carc. 1B

H350

GHS08

Dgr

H350

 

 

►M2  H  ◄ N

649-232-00-X

Distillates (petroleum) catalytic reformer, heavy arom. conc.;

Gasoil – unspecified;

[A complex combination of hydrocarbons obtained from the distillation of a catalytically reformed petroleum cut. It consists predominantly of aromatic hydrocarbons having carbon numbers predominantly in the range of C10 through C16 and boiling in the range of approximately 200 oC to 300 oC (392oF to 572oF).]

295-294-2

91995-34-5

Carc. 1B

H350

GHS08

Dgr

H350

 

 

►M2  H  ◄ N

649-233-00-5

Gas oils, paraffinic;

Gasoil – unspecified;

[A distillate obtained from the redistillation of a complex combination of hydrocarbons obtained by the distillation of the effluents from a severe catalytic hydrotreatment of paraffins. It boils in the range of approximately 190 oC to 330 oC (374oF to 594oF).]

300-227-8

93924-33-5

Carc. 1B

H350

GHS08

Dgr

H350

 

 

►M2  H  ◄ N

649-234-00-0

Naphtha (petroleum), solvent-refined hydrodesulfurized heavy;

Gasoil – unspecified

307-035-3

97488-96-5

Carc. 1B

H350

GHS08

Dgr

H350

 

 

►M2  H  ◄ N

649-235-00-6

Hydrocarbons, C16-20, hydrotreated middle distillate, distn. lights;

Gasoil – unspecified;

[A complex combination of hydrocarbons obtained as first runnings from the vacuum distillation of effluents from the treatment of a middle distillate with hydrogen. It consists predominantly of hydrocarbons having carbon numbers predominantly in the range of C16 through C20 and boiling in the range of approximately 290 oC to 350 oC (554oF to 662oF). It produces a finished oil having a viscosity of 2cSt at 100 oC (212oF).]

307-659-6

97675-85-9

Carc. 1B

H350

GHS08

Dgr

H350

 

 

►M2  H  ◄ N

649-236-00-1

Hydrocarbons, C12-20, hydrotreated paraffinic, distn. lights;

Gasoil – unspecified;

[A complex combination of hydrocarbons obtained as first runnings from the vacuum distillation of effluents from the treatment of heavy paraffins with hydrogen in the presence of a catalyst. It consists predominantly of hydrocarbons having carbon numbers predominantly in the range of C12 through C20 and boiling in the range of approximately 230 oC to 350 oC (446oF to 662oF). It produces a finished oil having a viscosity of 2cSt at 100 oC (212oF).]

307-660-1

97675-86-0

Carc. 1B

H350

GHS08

Dgr

H350

 

 

►M2  H  ◄ N

649-237-00-7

Hydrocarbons, C11-17, solvent-extd. light naphthenic;

Gasoil – unspecified;

[A complex combination of hydrocarbons obtained by extraction of the aromatics from a light naphthenic distillate having a visciosity of 2.2 cSt at 40 oC (104oF). It consists predominantly of hydrocarbons having carbon numbers predominantly in the range of C11 through C17 and boiling in the range of approximately 200 oC to 300 oC (392oF to 572oF).]

307-757-9

97722-08-2

Carc. 1B

H350

GHS08

Dgr

H350

 

 

►M2  H  ◄ N

649-238-00-2

Gas oils, hydrotreated;

Gasoil – unspecified;

[A complex combination of hydrocarbons obtained from the redistillation of the effluents from the treatment of paraffins with hydrogen in the presence of a catalyst. It consists predominantly of hydrocarbons having carbon numbers predominantly in the range of C17 through C27 and boiling in the range of approximately 330 oC to 340 oC (626oF to 644oF).]

308-128-1

97862-78-7

Carc. 1B

H350

GHS08

Dgr

H350

 

 

►M2  H  ◄ N

649-239-00-8

Distillates (petroleum), carbon-treated light paraffinic;

Gasoil – unspecified;

[A complex combination of hydrocarbons obtained by the treatment of a petroleum oil fraction with activated charcoal for the removal of traces of polar constituents and impurities. It consists predominantly of hydrocarbons having carbon numbers predominantly in the range of C12 through C28.]

309-667-5

100683-97-4

Carc. 1B

H350

GHS08

Dgr

H350

 

 

►M2  H  ◄ N

649-240-00-3

Distillates (petroleum), intermediate paraffinic, carbon-treated;

Gasoil – unspecified;

[A complex combination of hydrocarbons obtained by the treatment of petroleum with activated charcoal for the removal of trace polar constituents and impurities. It consists predominantly of hydrocarbons having carbon numbers predominantly in the range of C16 through C36.]

309-668-0

100683-98-5

Carc. 1B

H350

GHS08

Dgr

H350

 

 

►M2  H  ◄ N

649-241-00-9

Distillates (petroleum), intermediate paraffinic, clay-treated;

Gasoil – unspecified;

[A complex combination of hydrocarbons obtained by the treatment of petroleum with bleaching earth for the removal of trace polar constituents and impurities. It consists predominantly of hydrocarbons having carbon numbers predominantly in the range of C16 through C36.]

309-669-6

100683-99-6

Carc. 1B

H350

GHS08

Dgr

H350

 

 

►M2  H  ◄ N

649-242-00-4

Alkanes, C12-26-branched and linear

292-454-3

90622-53-0

Carc. 1B

H350

GHS08

Dgr

H350

 

 

►M2  H  ◄ N

649-243-00-X

Lubricating greases;

Grease;

[A complex combination of hydrocarbons having carbon numbers predominantly in the range of C12 through C50. May contain organic salts of alkali metals, alkaline earth metals, and/or aluminium compounds.]

278-011-7

74869-21-9

Carc. 1B

H350

GHS08

Dgr

H350

 

 

►M2  H  ◄ N

649-244-00-5

Slack wax (petroleum);

Slack wax;

[A complex combination of hydrocarbons obtained from a petroleum fraction by solvent crystallization (solvent dewaxing) or as a distillation fraction from a very waxy crude. It consists predominantly of saturated straight and branched chain hydrocarbons having carbon numbers predominantly greater than C20.]

265-165-5

64742-61-6

Carc. 1B

H350

GHS08

Dgr

H350

 

 

►M2  H  ◄ N

649-245-00-0

Slack wax (petroleum), acid-treated;

Slack wax;

[A complex combination of hydrocarbons obtained as a raffinate by treatment of a petroleum slack wax fraction with sulfuric acid treating process. It consists predominantly of saturated straight and branched chain hydrocarbons having carbon numbers predominantly greater than C20.]

292-659-8

90669-77-5

Carc. 1B

H350

GHS08

Dgr

H350

 

 

►M2  H  ◄ N

649-246-00-6

Slack wax (petroleum), clay-treated;

Slack wax;

[A complex combination of hydrocarbons obtained by treatment of a petroleum slack wax fraction with natural or modified clay in either a contacting or percolation process. It consists predominantly of saturated straight and branched hydrocarbons having carbon numbers predominantly greater than C20.]

292-660-3

90669-78-6

Carc. 1B

H350

GHS08

Dgr

H350

 

 

►M2  H  ◄ N

649-247-00-1

Slack wax (petroleum), hydrotreated;

Slack wax;

[A complex combination of hydrocarbons obtained by treating slack wax with hydrogen in the presence of a catalyst. It consists predominantly of saturated straight and branched chain hydrocarbons having carbon numbers predominantly greater than C20.]

295-523-6

92062-09-4

Carc. 1B

H350

GHS08

Dgr

H350

 

 

►M2  H  ◄ N

649-248-00-7

Slack wax (petroleum), low-melting;

Slack wax;

[A complex combination of hydrocarbons obtained from a petroleum fraction by solvent deparaffination. It consists predominantly of saturated straight and branched chain hydrocarbons having carbon numbers predominantly greater than C12.]

295-524-1

92062-10-7

Carc. 1B

H350

GHS08

Dgr

H350

 

 

►M2  H  ◄ N

649-249-00-2

Slack wax (petroleum), low-melting, hydrotreated;

Slack wax;

[A complex combination of hydrocarbons obtained by treatment of low-melting petroleum slack wax with hydrogen in the presence of a catalyst. It consists predominantly of saturated straight and branched chain hydrocarbons having carbon numbers predominantly greater than C12.]

295-525-7

92062-11-8

Carc. 1B

H350

GHS08

Dgr

H350

 

 

►M2  H  ◄ N

649-250-00-8

Slack wax (petroleum), low-melting, carbon-treated;

Slack wax;

[A complex combination of hydrocarbons obtained by the treatment of low-melting slack wax with activated carbon for the removal of trace polar constituents and impurities. It consists predominantly of saturated straight and branched chain hydrocarbons having carbon numbers predominantly greater than C12.]

308-155-9

97863-04-2

Carc. 1B

H350

GHS08

Dgr

H350

 

 

►M2  H  ◄ N

649-251-00-3

Slack wax (petroleum), low-melting, clay-treated;

Slack wax;

[A complex combination of hydrocarbons obtained by the treatment of low-melting petroleum slack wax with bentonite for removal of trace polar constituents and impurities. It consists predominantly of saturated straight and branched chain hydrocarbons having carbon numbers predominantly greater than C12.]

308-156-4

97863-05-3

Carc. 1B

H350

GHS08

Dgr

H350

 

 

►M2  H  ◄ N

649-252-00-9

Slack wax (petroleum), low-melting, silicic acid-treated;

Slack wax;

[A complex combination of hydrocarbons obtained by the treatment of low-melting petroleum slack wax with silicic acid for the removal of trace polar constituents and impurities. It consists predominantly of saturated straight and branched chain hydrocarbons having carbon numbers predominantly greater than C12.]

308-158-5

97863-06-4

Carc. 1B

H350

GHS08

Dgr

H350

 

 

►M2  H  ◄ N

649-253-00-4

Slack wax (petroleum), carbon-treated;

Slack wax;

[A complex combination of hydrocarbons obtained by treatment of petroleum slack wax with activated charcoal for the removal of trace polar constituents and impurities.]

309-723-9

100684-49-9

Carc. 1B

H350

GHS08

Dgr

H350

 

 

►M2  H  ◄ N

649-254-00-X

Petrolatum;

Petrolatum;

[A complex combination of hydrocarbons obtained as a semi-solid from dewaxing paraffinic residual oil. It consists predominantly of saturated crystalline and liquid hydrocarbons having carbon numbers predominantly greater than C25.]

232-373-2

8009-03-8

Carc. 1B

H350

GHS08

Dgr

H350

 

 

►M2  H  ◄ N

649-255-00-5

Petrolatum (petroleum), oxidized;

Petrolatum;

[A complex combination of organic compounds, predominantly high molecular weight carboxylic acids, obtained by the air oxidation of petrolatum.]

265-206-7

64743-01-7

Carc. 1B

H350

GHS08

Dgr

H350

 

 

►M2  H  ◄ N

649-256-00-0

Petrolatum (petroleum), alumina-treated;

Petrolatum;

[A complex combination of hydrocarbons obtained when petrolatum is treated with Al2O3 to remove polar components and impurities. It consists predominantly of saturated, crystalline, and liquid hydrocarbons having carbon numbers predominantly greater than C25.]

285-098-5

85029-74-9

Carc. 1B

H350

GHS08

Dgr

H350

 

 

►M2  H  ◄ N

649-257-00-6

Petrolatum (petroleum), hydrotreated;

Petrolatum;

[A complex combination of hydrocarbons obtained as a semi-solid from dewaxed paraffinic residual oil treated with hydrogen in the presence of a catalyst. It consists predominantly of saturated microcrystalline and liquid hydrocarbons having carbon numbers predominantly greater than C20.]

295-459-9

92045-77-7

Carc. 1B

H350

GHS08

Dgr

H350

 

 

►M2  H  ◄ N

649-258-00-1

Petrolatum (petroleum), carbon-treated;

Petrolatum;

[A complex combination of hydrocarbons obtained by the treatment of petroleum petrolatum with activated carbon for the removal of trace polar constituents and impurities. It consists predominantly of saturated hydrocarbons having carbon numbers predominantly greater than C20.]

308-149-6

97862-97-0

Carc. 1B

H350

GHS08

Dgr

H350

 

 

►M2  H  ◄ N

649-259-00-7

Petrolatum (petroleum), silicic acid-treated;

Petrolatum;

[A complex combination of hydrocarbons obtained by the treatment of petroleum petrolatum with silicic acid for the removal of trace polar constituents and impurities. It consists predominantly of saturated hydrocarbons having carbon numbers predominantly greater than C20.]

308-150-1

97862-98-1

Carc. 1B

H350

GHS08

Dgr

H350

 

 

►M2  H  ◄ N

649-260-00-2

Petrolatum (petroleum), clay-treated;

Petrolatum;

[A complex combination of hydrocarbons obtained by treatment of petrolatum with bleaching earth for the removal of traces of polar constituents and impurities. It consists predominantly of hydrocarbons having carbon numbers predominantly in the range of greater than C25.]

309-706-6

100684-33-1

Carc. 1B

H350

GHS08

Dgr

H350

 

 

►M2  H  ◄ N

▼M1

649-261-00-8

Gasoline, natural;

Low boiling point naphtha;

[A complex combination of hydrocarbons separated from natural gas by processes such as refrigeration or absorption. It consists predominantly of saturated aliphatic hydrocarbons having carbon numbers predominantly in the range of C4 through C8 and boiling in the range of approximately minus 20 °C to 120 °C (– 4 °F to 248 °F).]

232-349-1

8006-61-9

Carc. 1B

Muta. 1B

Asp. Tox. 1

H350

H340

H304

GHS08

Dgr

H350

H340

H304

 

 

►M2  H  ◄ P

649-262-00-3

Naphtha;

Low boiling point naphtha;

[Refined, partly refined, or unrefined petroleum products produced by the distillation of natural gas. It consists of hydrocarbons having carbon numbers predominantly in the range of C5 through C6 and boiling in the range of approximately 100 °C to 200 °C (212 °F to 392 °F).]

232-443-2

8030-30-6

Carc. 1B

Muta. 1B

Asp. Tox. 1

H350

H340

H304

GHS08

Dgr

H350

H340

H304

 

 

►M2  H  ◄ P

649-263-00-9

Ligroine;

Low boiling point naphtha;

[A complex combination of hydrocarbons obtained by the fractional distillation of petroleum. This fraction boils in a range of approximately 20 °C to 135 °C (58 °F to 275 °F).]

232-453-7

8032-32-4

Carc. 1B

Muta. 1B

Asp. Tox. 1

H350

H340

H304

GHS08

Dgr

H350

H340

H304

 

 

►M2  H  ◄ P

649-264-00-4

Naphtha (petroleum), heavy straight-run;

Low boiling point naphtha;

[A complex combination of hydrocarbons produced by distillation of crude oil. It consists of hydrocarbons having carbon numbers predominantly in the range of C6 through C12 and boiling in the range of approximately 65 °C to 230 °C (149 °F to 446 °F).]

265-041-0

64741-41-9

Carc. 1B

Muta. 1B

Asp. Tox. 1

H350

H340

H304

GHS08

Dgr

H350

H340

H304

 

 

►M2  H  ◄ P

649-265-00-X

Naphtha (petroleum), full-range straight-run;

Low boiling point naphtha;

[A complex combination of hydrocarbons produced by distillation of crude oil. It consists of hydrocarbons having carbon numbers predominantly in the range of C4 through C11 and boiling in the range of approximately – 20 °C to 220 °C (– 4 °F to 428 °F).]

265-042-6

64741-42-0

Carc. 1B

Muta. 1B

Asp. Tox. 1

H350

H340

H304

GHS08

Dgr

H350

H340

H304

 

 

►M2  H  ◄ P

649-266-00-5

Naphtha (petroleum), light straight-run;

Low boiling point naphtha;

[A complex combination of hydrocarbons produced by distillation of crude oil. It consists predominantly of aliphatic hydrocarbons having carbon numbers predominantly in the range of C4 through C10 and boiling in the range of approximately – 20 °C to 180 °C (– 4 °F to 356 °F).]

265-046-8

64741-46-4

Carc. 1B

Muta. 1B

Asp. Tox. 1

H350

H340

H304

GHS08

Dgr

H350

H340

H304

 

 

►M2  H  ◄ P

649-267-00-0

Solvent naphtha (petroleum), light aliph.;

Low boiling point naphtha;

[A complex combination of hydrocarbons obtained from the distillation of crude oil or natural gasoline. It consists predominantly of saturated hydrocarbons having carbonnumbers predominantly in the range of C5 through C10 and boiling in the range of approximately 35 °C to 160 °C (95 °F to 320 °F).]

265-192-2

64742-89-8

Carc. 1B

Muta. 1B

Asp. Tox. 1

H350

H340

H304

GHS08

Dgr

H350

H340

H304

 

 

►M2  H  ◄ P

649-268-00-6

Distillates (petroleum), straight-run light;

Low boiling point naphtha;

[A complex combination of hydrocarbons produced by the distillation of crude oil. It consists of hydrocarbons having carbon numbers predominantly in the range of C2 through C7 and boiling in the range of approximately – 88 °C to 99 °C (– 127 °F to 210 °F).]

270-077-5

68410-05-9

Carc. 1B

Muta. 1B

Asp. Tox. 1

H350

H340

H304

GHS08

Dgr

H350

H340

H304

 

 

►M2  H  ◄ P

649-269-00-1

Gasoline, vapor-recovery;

Low boiling point naphtha;

[A complex combination of hydrocarbons separated from the gases from vapor recovery systems by cooling. It consists of hydrocarbons having carbon numbers predominantly in the range of C4 through C11 and boiling in the range of approximately – 20 °C to 196 °C(– 4 °F to 384 °F).]

271-025-4

68514-15-8

Carc. 1B

Muta. 1B

Asp. Tox. 1

H350

H340

H304

GHS08

Dgr

H350

H340

H304

 

 

►M2  H  ◄ P

649-270-00-7

Gasoline, straight-run, topping-plant;

Low boiling point naphtha;

[A complex combination of hydrocarbons produced from the topping plant by the distillation of crude oil. It boils in the range of approximately 36,1 °C to 193,3 °C (97 °F to 380 °F).]

271-727-0

68606-11-1

Carc. 1B

Muta. 1B

Asp. Tox. 1

H350

H340

H304

GHS08

Dgr

H350

H340

H304

 

 

►M2  H  ◄ P

649-271-00-2

Naphtha (petroleum), unsweetened;

Low boiling point naphtha;

[A complex combination of hydrocarbons produced from the distillation of naphtha streams from various refinery processes. It consists of hydrocarbons having carbon numbers predominantly in the range of C5 through C12 and boiling in the range of approximately 0 °C to 230 °C (25 °F to 446 °F).]

272-186-3

68783-12-0

Carc. 1B

Muta. 1B

Asp. Tox. 1

H350

H340

H304

GHS08

Dgr

H350

H340

H304

 

 

►M2  H  ◄ P

649-272-00-8

Distillates (petroleum), light straight-run gasoline fractionation stabilizer overheads;

Low boiling point naphtha;

[A complex combination of hydrocarbons obtained by the fractionation of light straight-run gasoline. It consists of saturated aliphatic hydrocarbons having carbon numbers predominantly in the range of C3 through C6.]

272-931-2

68921-08-4

Carc. 1B

Muta. 1B

Asp. Tox. 1

H350

H340

H304

GHS08

Dgr

H350

H340

H304

 

 

►M2  H  ◄ P

649-273-00-3

Naphtha (petroleum), heavy straight run, arom.-contg.;

Low boiling point naphtha;

[A complex combination of hydrocarbons obtained from a distillation process of crude petroleum. It consists predominantly of hydrocarbons having carbon numbers in the range of C8 through C12 and boiling in the range of approximately 130 °C to 210 °C (266 °F to 410 °F).]

309-945-6

101631-20-3

Carc. 1B

Muta. 1B

Asp. Tox. 1

H350

H340

H304

GHS08

Dgr

H350

H340

H304

 

 

►M2  H  ◄ P

649-274-00-9

Naphtha (petroleum), full-range alkylate;

Low boiling point modified naphtha;

[A complex combination of hydrocarbons produced by distillation of the reaction products of isobutane with monoolefinic hydrocarbons usually ranging in carbon numbers from C3 through C5 It consists of predominantly branched chain saturated hydrocarbons having carbon numbers predominantly in the range of C7 through C12 and boiling in the range of approximately 90 °C to 220 °C (194 °F to 428 °F).]

265-066-7

64741-64-6

Carc. 1B

Muta. 1B

Asp. Tox. 1

H350

H340

H304

GHS08

Dgr

H350

H340

H304

 

 

►M2  H  ◄ P

649-275-00-4

Naphtha (petroleum), heavy alkylate;

Low boiling point modified naphtha;

[A complex combination of hydrocarbons produced by distillation of the reaction products of isobutane with monoolefinic hydrocarbons usually ranging in carbon numbers from C3 to C5. It consists of predominantly branched chain saturated hydrocarbons having carbon numbers predominantly in the range of C9 through C12 and boiling in the range of approximately 150 °C to 220 °C (302 °F to 428 °F).]

265-067-2

64741-65-7

Carc. 1B

Muta. 1B

Asp. Tox. 1

H350

H340

H304

GHS08

Dgr

H350

H340

H304

 

 

►M2  H  ◄ P

649-276-00-X

Naphtha (petroleum), light alkylate;

Low boiling point modified naphtha;

[A complex combination of hydrocarbons produced by distillation of the reaction products of isobutane with monoolefinic hydrocarbons usually ranging in carbon numbers from C3 through C5. It consists of predominantlybranched chain saturated hydrocarbons having carbon numbers predominantly in the range of C7 through C10 and boiling in the range of approximately 90 °C to 160 °C (194 °F to 320 °F).]

265-068-8

64741-66-8

Carc. 1B

Muta. 1B

Asp. Tox. 1

H350

H340

H304

GHS08

Dgr

H350

H340

H304

 

 

►M2  H  ◄ P

649-277-00-5

Naphtha (petroleum), isomerization;

Low boiling point modified naphtha;

[A complex combination of hydrocarbons obtained from catalytic isomerization of straight chain paraffinic C4 through C6 hydrocarbons. It consists predominantly of saturated hydrocarbons such as isobutane, isopentane, 2,2-dimethylbutane, 2-methylpentane, and 3-methylpentane.]

265-073-5

64741-70-4

Carc. 1B

Muta. 1B

Asp. Tox. 1

H350

H340

H304

GHS08

Dgr

H350

H340

H304

 

 

►M2  H  ◄ P

649-278-00-0

Naphtha (petroleum), solvent-refined light;

Low boiling point modified naphtha;

[A complex combination of hydrocarbons obtained as the raffinate from a solvent extraction process. It consists predominantly of aliphatic hydrocarbons having carbon numberspredominantly in the range of C5 through C11 and boiling in the range of approximately 35 °C to 190 °C (95 °F to 374 °F).]

265-086-6

64741-84-0

Carc. 1B

Muta. 1B

Asp. Tox. 1

H350

H340

H304

GHS08

Dgr

H350

H340

H304

 

 

►M2  H  ◄ P

649-279-00-6

Naphtha (petroleum), solvent-refined heavy;

Low boiling point modified naphtha;

[A complex combination of hydrocarbons obtained as the raffinate from a solvent extraction process. It consists predominantly of aliphatic hydrocarbons having carbon numbers predominantly in the range of C7 through C12 and boiling in the range of approximately 90 °C to 230 °C (194 °F to 446 °F).]

265-095-5

64741-92-0

Carc. 1B

Muta. 1B

Asp. Tox. 1

H350

H340

H304

GHS08

Dgr

H350

H340

H304

 

 

►M2  H  ◄ P

649-280-00-1

Raffinates (petroleum), catalytic reformer ethylene glycol-water countercurrent exts.;

Low boiling point modified naphtha;

[A complex combination of hydrocarbons obtained as the raffinate from the UDEX extraction process on the catalytic reformer stream. It consists of saturated hydrocarbons having carbon numbers predominantly in the range of C6 through C9.]

270-088-5

68410-71-9

Carc. 1B

Muta. 1B

Asp. Tox. 1

H350

H340

H304

GHS08

Dgr

H350

H340

H304

 

 

►M2  H  ◄ P

649-281-00-7

Raffinates (petroleum), reformer, Lurgi unit-sepd.;

Low boiling point modified naphtha;

[The complex combination of hydrocarbons obtained as a raffinate from a Lurgi separation unit. It consists predominantly of non-aromatic hydrocarbons with various small amounts of aromatic hydrocarbons having carbon numbers predominantly in the range of C6 through C8.]

270-349-3

68425-35-4

Carc. 1B

Muta. 1B

Asp. Tox. 1

H350

H340

H304

GHS08

Dgr

H350

H340

H304

 

 

►M2  H  ◄ P

649-282-00-2

Naphtha (petroleum), full-range alkylate, butane-contg.;

Low boiling point modified naphta;

[A complex combination of hydrocarbons produced by the distillation of the reaction products of isobutane with monoolefinic hydrocarbons usually ranging in carbon numbers from C3 through C5. It consists of predominantly branched chain saturated hydrocarbons having carbon numbers predominantly in the range of C7 through C12 with some butanes and boiling in the range of approximately 35 °C to 200 °C (95 °F to 428 °F).]

271-267-0

68527-27-5

Carc. 1B

Muta. 1B

Asp. Tox. 1

H350

H340

H304

GHS08

Dgr

H350

H340

H304

 

 

►M2  H  ◄ P

649-283-00-8

Distillates (petroleum), naphtha steam cracking-derived, solvent-refined light hydrotreated;

Low boiling point modified naphtha;

[A complex combination of hydrocarbons obtained as the raffinates from a solvent extraction process of hydrotreated light distillate from steam-cracked naphtha.]

295-315-5

91995-53-8

Carc. 1B

Muta. 1B

Asp. Tox. 1

H350

H340

H304

GHS08

Dgr

H350

H340

H304

 

 

►M2  H  ◄ P

649-284-00-3

Naphtha (petroleum), C4-12, butane-alkylate, isooctane-rich;

Low boiling point modified naphtha;

[A complex combination of hydrocarbons obtained by alkylation of butanes. It consists predominantly of hydrocarbons having carbon numbers predominantly in the range of C4 through C12, rich in isooctane, and boiling in the range of approximately 35 °C to 210 °C (95 °F to 410 °F).]

295-430-0

92045-49-3

Carc. 1B

Muta. 1B

Asp. Tox. 1

H350

H340

H304

GHS08

Dgr

H350

H340

H304

 

 

►M2  H  ◄ P

649-285-00-9

Hydrocarbons, hydrotreated light naphtha distillates, solvent-refined;

Low boiling point modified naphtha;

[A combination of hydrocarbons obtained from the distillation of hydrotreated naphtha followed by a solvent extraction and distillation process. It consists predominantly of saturated hydrocarbons boiling in the range of approximately 94 °C to 99 °C (201 °F to 210 °F).]

295-436-3

92045-55-1

Carc. 1B

Muta. 1B

Asp. Tox. 1

H350

H340

H304

GHS08

Dgr

H350

H340

H304

 

 

►M2  H  ◄ P

649-286-00-4

Naphtha (petroleum), isomerization, C6-fraction;

Low boiling point modified naphtha;

[A complex combination of hydrocarbons obtained by distillation of a gasoline which has been catalytically isomerized. It consists predominantly of hexane isomers boiling in the range of approximately 60 °C to 66 °C (140 °F to 151 °F).]

295-440-5

92045-58-4

Carc. 1B

Muta. 1B

Asp. Tox. 1

H350

H340

H304

GHS08

Dgr

H350

H340

H304

 

 

►M2  H  ◄ P

649-287-00-X

Hydrocarbons, C6-7, naphtha-cracking, solvent-refined;

Low boiling point modified naphtha;

[A complex combination of hydrocarbons obtained by the sorption of benzene from a catalytically fully hydrogenated benzene-rich hydrocarbon cut that was distillatively obtained from prehydrogenated crackednaphtha. It consists predominantly of paraffinic and naphthenic hydrocarbons having carbon numbers predominantly in the range of C6 through C7 and boiling in the range of approximately 70 °C to 100 °C (158 °F to 212 °F).]

295-446-8

92045-64-2

Carc. 1B

Muta. 1B

Asp. Tox. 1

H350

H340

H304

GHS08

Dgr

H350

H340

H304

 

 

►M2  H  ◄ P

649-288-00-5

Hydrocarbons, C6-rich, hydrotreated light naphtha distillates, solvent-refined;

Low boiling point modified naphtha;

[A complex combination of hydrocarbons obtained by distillation of hydrotreated naphtha followed by solvent extraction. It consists predominantly of saturated hydrocarbons and boiling in the range of approximately 65 °C to 70 °C (149 °F to 158 °F).]

309-871-4

101316-67-0

Carc. 1B

Muta. 1B

Asp. Tox. 1

H350

H340

H304

GHS08

Dgr

H350

H340

H304

 

 

►M2  H  ◄ P

649-289-00-0

Naphtha (petroleum), heavy catalytic cracked;

Low boiling point cat-cracked naphtha;

[A complex combination of hydrocarbons produced by a distillation of products from a catalytic cracking process. It consists of hydrocarbons having carbon numbers predominantly in the range of C6 through C12 and boiling in the range of approximately 65 °C to 230 °C (148 °F to 446 °F). It contains a relatively large proportion of unsaturated hydrocarbons.]

265-055-7

64741-54-4

Carc. 1B

Muta. 1B

Asp. Tox. 1

H350

H340

H304

GHS08

Dgr

H350

H340

H304

 

 

►M2  H  ◄ P

649-290-00-6

Naphtha (petroleum), light catalytic cracked;

Low boiling point cat-cracked naphtha;

[A complex combination of hydrocarbons produced by the distillation of products from a catalytic cracking process. It consists of hydrocarbons having carbon numbers predominantly in the range of C4 through C11 and boiling in the range of approximately – 20 °C to 190 °C (– 4 °F to 374 °F). It contains a relatively large proportion of unsaturated hydrocarbons.]

265-056-2

64741-55-5

Carc. 1B

Muta. 1B

Asp. Tox. 1

H350

H340

H304

GHS08

Dgr

H350

H340

H304

 

 

►M2  H  ◄ P

649-291-00-1

Hydrocarbons, C3-11, catalytic cracker distillates;

Low boiling point cat-cracked naphtha;

[A complex combination of hydrocarbons produced by the distillations of products from a catalytic cracking process. It consists of hydrocarbons having carbon numbers predominantly in the range of C3 through C11 and boiling in a range approximately up to 204 °C (400 °F).]

270-686-6

68476-46-0

Carc. 1B

Muta. 1B

Asp. Tox. 1

H350

H340

H304

GHS08

Dgr

H350

H340

H304

 

 

►M2  H  ◄ P

649-292-00-7

Naphtha (petroleum), catalytic cracked light distd.;

Low boiling point cat-cracked naphtha;

[A complex combination of hydrocarbons produced by the distillation of products from a catalytic cracking process. It consists of hydrocarbons having carbon numbers predominantly in the range of C1 through C5.]

272-185-8

68783-09-5

Carc. 1B

Muta. 1B

Asp. Tox. 1

H350

H340

H304

GHS08

Dgr

H350

H340

H304

 

 

►M2  H  ◄ P

649-293-00-2

Distillates (petroleum), naphtha steam cracking-derived, hydrotreated light arom.;

Low boiling point cat-cracked naphtha.;

[A complex combination of hydrocarbons obtained by treating a light distillate from steam-cracked naphtha. It consists predominantly of aromatic hydrocarbons.]

295-311-3

91995-50-5

Carc. 1B

Muta. 1B

Asp. Tox. 1

H350

H340

H304

GHS08

Dgr

H350

H340

H304

 

 

►M2  H  ◄ P

649-294-00-8

Naphtha (petroleum), heavy catalytic cracked, sweetened;

Low boiling point cat-cracked naphtha;

[A complex combination of hydrocarbons obtained by subjecting a catalytic cracked petroleum distillate to a sweetening process to convert mercaptans or to remove acidic impurities. It consists predominantly of hydrocarbons having carbon numbers predominantly in the range of C6 through C12 and boiling in the range of approximately 60 °C to 200 °C (140 °F to 392 °F).]

295-431-6

92045-50-6

Carc. 1B

Muta. 1B

Asp. Tox. 1

H350

H340

H304

GHS08

Dgr

H350

H340

H304

 

 

►M2  H  ◄ P

649-295-00-3

Naphtha (petroleum), light catalytic cracked sweetened;

Low boiling point cat-cracked naphtha;

[A complex combination of hydrocarbons obtained by subjecting naphtha from a catalytic cracking process to a sweetening process to convert mercaptans or to remove acidic impurities. It consists predominantly of hydrocarbons boiling in a range of approximately 35 °C to 210 °C (95 °F to 410 °F).]

295-441-0

92045-59-5

Carc. 1B

Muta. 1B

Asp. Tox. 1

H350

H340

H304

GHS08

Dgr

H350

H340

H304

 

 

►M2  H  ◄ P

649-296-00-9

Hydrocarbons, C8-12, catalytic-cracking, chem. neutralized;

Low boiling point cat-cracked naphtha;

[A complex combination of hydrocarbons produced by the distillation of a cut from the catalytic cracking process, having undergone an alkaline washing. It consists predominantly of hydrocarbons having carbon numbers in the range of C8 through C12 and boiling in the range of approximately 130 °C to 210 °C (266 °F to 410 °F).]

295-794-0

92128-94-4

Carc. 1B

Muta. 1B

Asp. Tox. 1

H350

H340

H304

GHS08

Dgr

H350

H340

H304

 

 

►M2  H  ◄ P

649-297-00-4

Hydrocarbons, C8-12, catalytic cracker distillates;

Low boiling point cat-cracked naphtha;

[A complex combination of hydrocarbons obtained by distillation of products from a catalytic cracking process. It consists predominantly of hydrocarbons having carbon numbers predominantly in the range of C8 through C12 and boiling in the range of approximately 140 °C to 210 °C (284 °F to 410 °F).]

309-974-4

101794-97-2

Carc. 1B

Muta. 1B

Asp. Tox. 1

H350

H340

H304

GHS08

Dgr

H350

H340

H304

 

 

►M2  H  ◄ P

649-298-00-X

Hydrocarbons, C8-12, catalytic cracking, chem. neutralized, sweetened;

Low boiling point cat-cracked naphtha

309-987-5

101896-28-0

Carc. 1B

Muta. 1B

Asp. Tox. 1

H350

H340

H304

GHS08

Dgr

H350

H340

H304

 

 

►M2  H  ◄ P

649-299-00-5

Naphtha (petroleum), light catalytic reformed;

Low boiling point cat-reformed naphtha;

[A complex combination of hydrocarbons produced from the distillation of products from a catalytic reforming process. It consists of hydrocarbons having carbon numbers predominantly in the range of C5 through C11 and boiling in the range of approximately 35 °C to 190 °C (95 °F to 374 °F). It contains a relatively large proportion of aromatic and branched chain hydrocarbons. This stream may contain 10 vol. % or more benzene.]

265-065-1

64741-63-5

Carc. 1B

Muta. 1B

Asp. Tox. 1

H350

H340

H304

GHS08

Dgr

H350

H340

H304

 

 

►M2  H  ◄ P

649-300-00-9

Naphtha (petroleum), heavy catalytic reformed;

Low boiling point cat-reformed naphtha;

[A complex combination of hydrocarbons produced from the distillation of products from a catalytic reforming process. It consists of predominantly aromatic hydrocarbons having carbon numbers predominantly in the range of C7 through C12 and boiling in the range of approximately 90 °C to 230 °C (194 °F to 446 °F).]

265-070-9

64741-68-0

Carc. 1B

Muta. 1B

Asp. Tox. 1

H350

H340

H304

GHS08

Dgr

H350

H340

H304

 

 

►M2  H  ◄ P

649-301-00-4

Distillates (petroleum), catalytic reformed depentanizer;

Low boiling point cat-reformed naphtha;

[A complex combination of hydrocarbons from the distillation of products from a catalytic reforming process. It consists predominantly of aliphatic hydrocarbons having carbon numbers predominantly in the range of C3 through C6 and boiling in the range of approximately – 49 °C to 63 °C (– 57 °F to 145 °F).]

270-660-4

68475-79-6

Carc. 1B

Muta. 1B

Asp. Tox. 1

H350

H340

H304

GHS08

Dgr

H350

H340

H304

 

 

►M2  H  ◄ P

649-302-00-X

Hydrocarbons, C2-6, C6-8 catalytic reformer;

Low boiling point cat-reformed naphtha

270-687-1

68476-47-1

Carc. 1B

Muta. 1B

Asp. Tox. 1

H350

H340

H304

GHS08

Dgr

H350

H340

H304

 

 

►M2  H  ◄ P

649-303-00-5

Residues (petroleum), C6-8 catalytic reformer;

Low boiling point cat-reformed naphtha;

[A complex residuum from the catalytic reforming of C6-8 feed. It consists of hydrocarbons having carbon numbers predominantly in the range of C2 through C6.]

270-794-3

68478-15-9

Carc. 1B

Muta. 1B

Asp. Tox. 1

H350

H340

H304

GHS08

Dgr

H350

H340

H304

 

 

►M2  H  ◄ P

649-304-00-0

Naphtha (petroleum), light catalytic reformed, arom.-free;

Low boiling point cat-reformed naphtha;

[A complex combination of hydrocarbons obtained from distillation of products from a catalytic reforming process. It consists predominantly of hydrocarbons having carbon numbers predominantly in the range of C5 through C8 and boiling in the range of approximately 35 °C to 120 °C (95 °F to 248 °F). It contains a relatively large proportion of branched chain hydrocarbons with the aromatic components removed.]

270-993-5

68513-03-1

Carc. 1B

Muta. 1B

Asp. Tox. 1

H350

H340

H304

GHS08

Dgr

H350

H340

H304

 

 

►M2  H  ◄ P

649-305-00-6

Distillates (petroleum), catalytic reformed straight-run naphtha overheads;

Low boiling point cat-reformed naphtha;

[A complex combination of hydrocarbons obtained by the catalytic reforming of straight-run naphtha followed by the fractionation of the total effluent. It consists of saturated aliphatic hydrocarbons having carbon numbers predominantly in the range of C2 through C6.]

271-008-1

68513-63-3

Carc. 1B

Muta. 1B

Asp. Tox. 1

H350

H340

H304

GHS08

Dgr

H350

H340

H304

 

 

►M2  H  ◄ P

649-306-00-1

Petroleum products, hydrofiner-powerformer reformates;

Low boiling point cat-reformed naphtha;

[The complex combination of hydrocarbons obtained in a hydrofiner-powerformer process and boiling in a range of approximately 27 °C to 210 °C (80 °F to 410 °F).]

271-058-4

68514-79-4

Carc. 1B

Muta. 1B

Asp. Tox. 1

H350

H340

H304

GHS08

Dgr

H350

H340

H304

 

 

►M2  H  ◄ P

649-307-00-7

Naphtha (petroleum), full-range reformed;

Low boiling point cat-reformed naphtha;

[A complex combination of hydrocarbons produced by the distillation of the products from a catalytic reforming process. It consists of hydrocarbons having carbon numbers predominantly in the range of C5 through C12 and boiling in the range of approximately 35 °C to 230 °C (95 °F to 446 °F).]

272-895-8

68919-37-9

Carc. 1B

Muta. 1B

Asp. Tox. 1

H350

H340

H304

GHS08

Dgr

H350

H340

H304

 

 

►M2  H  ◄ P

649-308-00-2

Naphtha (petroleum), catalytic reformed;

Low boiling point cat-reformed naphtha;

[A complex combination of hydrocarbons produced by the distillation of products from a catalytic reforming process. It consists of hydrocarbons having carbon numbers predominantly in the range of C4 through C12 and boiling in the range of approximately 30 °C to 220 °C (90 °F to 430 °F). It contains a relatively large proportion of aromatic and branched chain hydrocarbons. This stream may contain 10 vol. % or more benzene.]

273-271-8

68955-35-1

Carc. 1B

Muta. 1B

Asp. Tox. 1

H350

H340

H304

GHS08

Dgr

H350

H340

H304

 

 

►M2  H  ◄ P

649-309-00-8

Distillates (petroleum), catalytic reformed hydrotreated light, C8-12 arom. fraction;

Low boiling point cat-reformed naphtha;

[A complex combination of alkylbenzenes obtained by the catalytic reforming of petroleum naphtha. It consists predominantly of alkylbenzenes having carbon numbers predominantly in the range of C8 through C10 and boiling in the range of approximately 160 °C to 180 °C (320 °F to 356 °F).]

285-509-8

85116-58-1

Carc. 1B

Muta. 1B

Asp. Tox. 1

H350

H340

H304

GHS08

Dgr

H350

H340

H304

 

 

►M2  H  ◄ P

649-310-00-3

Aromatic hydrocarbons, C8, catalytic reforming-derived;

Low boiling point cat-reformed naphtha

295-279-0

91995-18-5

Carc. 1B

Muta. 1B

Asp. Tox. 1

H350

H340

H304

GHS08

Dgr

H350

H340

H304

 

 

►M2  H  ◄ P

649-311-00-9

Aromatic hydrocarbons, C7-12, C8-rich;

Low boiling point cat-reformed naphtha;

[A complex combination of hydrocarbons obtained by separation from the platformate-containing fraction. It consists predominantly of aromatic hydrocarbons having carbon numbers predominantly in the range of C7 through C12 (primarily C8) and can contain nonaromatic hydrocarbons, both boiling in the range of approximately 130 °C to 200 °C (266 °F to 392 °F).]

297-401-8

93571-75-6

Carc. 1B

Muta. 1B

Asp. Tox. 1

H350

H340

H304

GHS08

Dgr

H350

H340

H304

 

 

►M2  H  ◄ P

649-312-00-4

Gasoline, C5-11, high-octane stabilised reformed;

Low boiling point cat-reformed naphtha;

[A complex high octane combination of hydrocarbons obtained by the catalytic dehydrogenation of a predominantly naphthenic naphtha. It consists predominantly of aromatics and non-aromatics having carbon numbers predominantly in the range of C5 through C11 and boiling in the range of approximately 45 °C to 185 °C (113 °F to 365 °F).]

297-458-9

93572-29-3

Carc. 1B

Muta. 1B

Asp. Tox. 1

H350

H340

H304

GHS08

Dgr

H350

H340

H304

 

 

►M2  H  ◄ P

649-313-00-X

Hydrocarbons, C7-12, C≥9-arom.-rich, reforming heavy fraction;

Low boiling point cat-reformed naphtha;

[A complex combination of hydrocarbons obtained by separation from the platformate-containing fraction. It consists predominantly of nonaromatic hydrocarbons having carbon numbers predominantly in the range of C7 through C12 and boiling in the range of approximately 120 °C to 210 °C (248 °F to 380 °F) and C9 and higher aromatic hydrocarbons.]

297-465-7

93572-35-1

Carc. 1B

Muta. 1B

Asp. Tox. 1

H350

H340

H304

GHS08

Dgr

H350

H340

H304

 

 

►M2  H  ◄ P

649-314-00-5

Hydrocarbons, C5-11, nonaroms.-rich, reforming light fraction;

Low boiling point cat-reformed naphtha;

[A complex combination of hydrocarbons obtained by separation from the platformate-containing fraction. It consists predominantly of nonaromatic hydrocarbons having carbon numbers predominantly in the range of C5 through C11 and boiling in the range of approximately 35 °C to 125 °C (94 °F to 257 °F), benzene and toluene.]

297-466-2

93572-36-2

Carc. 1B

Muta. 1B

Asp. Tox. 1

H350

H340

H304

GHS08

Dgr

H350

H340

H304

 

 

►M2  H  ◄ P

▼B

649-315-00-0

Foots oil (petroleum), silicic acid-treated;

Foots oil;

[A complex combination of hydrocarbons obtained by the treatment of Foots oil with silicic acid for removal of trace constituents and impurities. It consists predominantly of straight chain hydrocarbons having carbon numbers predominantly greater than C12.]

308-127-6

97862-77-6

Carc. 1B

H350

H304

GHS08

Dgr

H350

H304

 

 

►M2  H  ◄ L

▼M1

649-316-00-6

Naphtha (petroleum), light thermal cracked;

Low boiling point thermally cracked naphtha;

[A complex combination of hydrocarbons from distillation of products from a thermal cracking process. It consists predominantly of unsaturated hydrocarbons having carbon numbers predominantly in the range of C4 through C8 and boiling in the range of approximately – 10 °C to 130 °C (14 °F to 266 °F).]

265-075-6

64741-74-8

Carc. 1B

Muta. 1B

Asp. Tox. 1

H350

H340

H304

GHS08

Dgr

H350

H340

H304

 

 

►M2  H  ◄ P

649-317-00-1

Naphtha (petroleum), heavy thermal cracked;

Low boiling point thermally cracked naphtha;

[A complex combination of hydrocarbons from distillation of the products from a thermal cracking process. It consists predominantly of unsaturated hydrocarbons having carbon numbers predominantly in the range of C6 through C12 and boiling in the range of approximately 65 °C to 220 °C (148 °F to 428 °F).]

265-085-0

64741-83-9

Carc. 1B

Muta. 1B

Asp. Tox. 1

H350

H340

H304

GHS08

Dgr

H350

H340

H304

 

 

►M2  H  ◄ P

649-318-00-7

Distillates (petroleum), heavy arom.;

Low boiling point thermally cracked naphtha;

[The complex combination of hydrocarbons from the distillation of the products from the thermal cracking of ethane and propane. This higher boiling fraction consists predominantly of C5-7 aromatic hydrocarbons with some unsaturated aliphatic hydrocarbons having carbon number predominantly of C5. This stream may contain benzene.]

267-563-4

67891-79-6

Carc. 1B

Muta. 1B

Asp. Tox. 1

H350

H340

H304

GHS08

Dgr

H350

H340

H304

 

 

►M2  H  ◄ P

649-319-00-2

Distillates (petroleum), light arom.;

Low boiling point thermally cracked naphtha;

[The complex combination of hydrocarbons from the distillation of the products from the thermal cracking of ethane and propane. This lower boiling fraction consists predominantly of C5-7 aromatic hydrocarbons with some unsaturated aliphatic hydrocarbons having a carbon number predominantly of C5. This stream may contain benzene.]

267-565-5

67891-80-9

Carc. 1B

Muta. 1B

Asp. Tox. 1

H350

H340

H304

GHS08

Dgr

H350

H340

H304

 

 

►M2  H  ◄ P

649-320-00-8

Distillates (petroleum), naphtha-raffinate pyrolyzate-derived, gasoline-blending;

Low boiling point thermally cracked naphtha;

[The complex combination of hydrocarbons obtained by the pyrolysis fractionation at 816 °C (1 500 °F) of naphtha and raffinate. It consists predominantly of hydrocarbons having a carbon number of C9 and boiling at approximately 204 °C (400 °F).]

270-344-6

68425-29-6

Carc. 1B

Muta. 1B

Asp. Tox. 1

H350

H340

H304

GHS08

Dgr

H350

H340

H304

 

 

►M2  H  ◄ P

649-321-00-3

Aromatic hydrocarbons, C6-8, naphtha-raffinate pyrolyzate-derived;

Low boiling point thermally cracked naphtha;

[A complex combination of hydrocarbons obtained by the fractionation pyrolysis at 816 °C (1 500 °F) of naphtha and raffinate. It consists predominantly of aromatic hydrocarbons having carbon numbers predominantly in the range of C6 through C8, including benzene.]

270-658-3

68475-70-7

Carc. 1B

Muta. 1B

Asp. Tox. 1

H350

H340

H304

GHS08

Dgr

H350

H340

H304

 

 

►M2  H  ◄ P

649-322-00-9

Distillates (petroleum), thermal cracked naphtha and gas oil;

Low boiling point thermally cracked naphtha;

[A complex combination of hydrocarbons produced by distillation of thermally cracked naphtha and/or gas oil. It consists predominantly of olefinic hydrocarbons having a carbon number of C5 and boiling in the range of approximately 33 °C to 60 °C (91 °F to 140 °F).]

271-631-9

68603-00-9

Carc. 1B

Muta. 1B

Asp. Tox. 1

H350

H340

H304

GHS08

Dgr

H350

H340

H304

 

 

►M2  H  ◄ P

649-323-00-4

Distillates (petroleum), thermal cracked naphtha and gas oil, C5-dimer-contg.;

Low boiling point thermally cracked naphtha;

[A complex combination of hydrocarbons produced by the extractive distillation of thermal cracked naphtha and/or gas oil. It consists predominantly of hydrocarbons having a carbon number of C5 with some dimerized C5 olefins and boiling in the range of approximately 33 °C to 184 °C (91 °F to 363 °F).]

271-632-4

68603-01-0

Carc. 1B

Muta. 1B

Asp. Tox. 1

H350

H340

H304

GHS08

Dgr

H350

H340

H304

 

 

►M2  H  ◄ P

649-324-00-X

Distillates (petroleum), thermal cracked naphtha and gas oil, extractive;

Low boiling point thermally cracked naphtha;

[A complex combination of hydrocarbons produced by the extractive distillation of thermal cracked naphtha and/or gas oil. It consists of paraffinic and olefinic hydrocarbons, predominantly isoamylenes such as 2-methyl-1-butene and 2-methyl-2-butene and boiling in the range of approximately 31 °C to 40 °C (88 °F to 104 °F).]

271-634-5

68603-03-2

Carc. 1B

Muta. 1B

Asp. Tox. 1

H350

H340

H304

GHS08

Dgr

H350

H340

H304

 

 

►M2  H  ◄ P

649-325-00-5

Distillates (petroleum), light thermal cracked, debutanized arom.;

Low boiling point thermally cracked naphtha;

[A complex combination of hydrocarbons produced by the distillation of products from a thermal cracking process. It consists predominantly of aromatic hydrocarbons, primarily benzene.]

273-266-0

68955-29-3

Carc. 1B

Muta. 1B

Asp. Tox. 1

H350

H340

H304

GHS08

Dgr

H350

H340

H304

 

 

►M2  H  ◄ P

649-326-00-0

Naphtha (petroleum), light thermal cracked, sweetened;

Low boiling point thermally cracked naphtha;

[A complex combination of hydrocarbons obtained by subjecting a petroleum distillate from the high temperature thermal cracking of heavy oil fractions to a sweetening process to convert mercaptans. It consists predominantly of aromatics, olefins and saturated hydrocarbons boiling in the range of approximately 20 °C to 100 °C (68 °F to 212 °F).]

295-447-3

92045-65-3

Carc. 1B

Muta. 1B

Asp. Tox. 1

H350

H340

H304

GHS08

Dgr

H350

H340

H304

 

 

►M2  H  ◄ P

649-327-00-6

Naphtha (petroleum), hydrotreated heavy;

Low boiling point hydrogen treated naphtha;

[A complex combination of hydrocarbons obtained by treating a petroleum fraction with hydrogen in the presence of a catalyst. It consists of hydrocarbons having carbon numbers predominantly in the range of C6 through C13 and boiling in the range of approximately 65 °C to 230 °C (149 °F to 446 °F).]

265-150-3

64742-48-9

Carc. 1B

Muta. 1B

Asp. Tox. 1

H350

H340

H304

GHS08

Dgr

H350

H340

H304

 

 

►M2  H  ◄ P

649-328-00-1

Naphtha (petroleum), hydrotreated light;

Low boiling point hydrogen treated naphtha;

[A complex combination of hydrocarbons obtained by treating a petroleum fraction with hydrogen in the presence of a catalyst. It consists of hydrocarbons having carbon numbers predominantly in the range of C4 through C11 and boiling in the range of approximately minus 20 °C to 190 °C (– 4 °F to 374 °F).]

265-151-9

64742-49-0

Carc. 1B

Muta. 1B

Asp. Tox. 1

H350

H340

H304

GHS08

Dgr

H350

H340

H304

 

 

►M2  H  ◄ P

649-329-00-7

Naphtha (petroleum), hydrodesulfurized light;

Low boiling point hydrogen treated naphtha;

[A complex combination of hydrocarbons obtained from a catalytic hydrodesulfurization process. It consists of hydrocarbons having carbon numbers predominantly in the range of C4 through C11 and boiling in the range of approximately – 20 °C to 190 °C (– 4 °F to 374 °F).]

265-178-6

64742-73-0

Carc. 1B

Muta. 1B

Asp. Tox. 1

H350

H340

H304

GHS08

Dgr

H350

H340

H304

 

 

►M2  H  ◄ P

▼M7

649-330-00-2

naphtha (petroleum), hydrodesulphurized heavy;

Low boiling point hydrogen treated naphtha;

[A complex combination of hydrocarbons obtained from a catalytic hydrodesulfurization process. It consists of hydrocarbons having carbon numbers predominantly in the range of C7 through C12 and boiling in the range of approximately 90 °C to 230 °C (194 °F to 446 °F).]

265-185-4

64742-82-1

Carc. 1B

H350

GHS08

H350

 

 

P

Muta. 1B

H340

Dgr

H340

STOT RE 1

H372 (kesknärvisüsteem)

 

H372 (kesknärvisüsteem)

Asp. Tox. 1

H304

 

H304

▼M1

649-331-00-8

Distillates (petroleum), hydrotreated middle, intermediate boiling;

Low boiling point hydrogen treated naphtha;

[A complex combination of hydrocarbons obtained by the distillation of products from a middle distillate hydrotreating process. It consists of hydrocarbons having carbon numbers predominantly in the range of C5 through C10 and boiling in the range of approximately 127 °C to 188 °C (262 °F to 370 °F).]

270-092-7

68410-96-8

Carc. 1B

Muta. 1B

Asp. Tox. 1

H350

H340

H304

GHS08

Dgr

H350

H340

H304

 

 

►M2  H  ◄ P

649-332-00-3

Distillates (petroleum), light distillate hydrotreating process, low-boiling;

Low boiling point hydrogen treated naphtha;

[A complex combination of hydrocarbons obtained by the distillation of products from the light distillate hydrotreating process. It consists of hydrocarbons having carbon numbers predominantly in the range of C6 through C9 and boiling in the range of approximately 3 °C to 194 °C (37 °F to 382 °F).]

270-093-2

68410-97-9

Carc. 1B

Muta. 1B

Asp. Tox. 1

H350

H340

H304

GHS08

Dgr

H350

H340

H304

 

 

►M2  H  ◄ P

649-333-00-9

Distillates (petroleum), hydrotreated heavy naphtha, deisohexanizer overheads;

Low boiling point hydrogen treated naphtha;

[A complex combination of hydrocarbons obtained by distillation of the products from a heavy naphtha hydrotreating process. It consists of hydrocarbons having carbon numbers predominantly in the range of C3 through C6 and boiling in the range of approximately – 49 °C to 68 °C (– 57 °F to 155 °F).]

270-094-8

68410-98-0

Carc. 1B

Muta. 1B

Asp. Tox. 1

H350

H340

H304

GHS08

Dgr

H350

H340

H304

 

 

►M2  H  ◄ P

649-334-00-4

Solvent naphtha (petroleum), light arom., hydrotreated;

Low boiling point hydrogen treated naphtha;

[A complex combination of hydrocarbons obtained by treating a petroleum fraction with hydrogen in the presence of a catalyst. It consists predominantly of aromatic hydrocarbons having carbon numbers predominantly in the range of C8 through C10 and boiling in the range of approximately 135 °C to 210 °C (275 °F to 410 °F).]

270-988-8

68512-78-7

Carc. 1B

Muta. 1B

Asp. Tox. 1

H350

H340

H304

GHS08

Dgr

H350

H340

H304

 

 

►M2  H  ◄ P

649-335-00-X

Naphtha (petroleum), hydrodesulfurized thermal cracked light;

Low boiling point hydrogen treated naphtha;

[A complex combination of hydrocarbons obtained by fractionation of hydrodesulfurized thermal cracker distillate. It consists predominantly of hydrocarbons having carbon numbers predominantly in the range of C5 to C11 and boiling in the range of approximately 23 °C to 195 °C (73 °F to 383 °F).]

285-511-9

85116-60-5

Carc. 1B

Muta. 1B

Asp. Tox. 1

H350

H340

H304

GHS08

Dgr

H350

H340

H304

 

 

►M2  H  ◄ P

649-336-00-5

Naphtha (petroleum), hydrotreated light, cycloalkane-contg.;

Low boiling point hydrogen treated naphtha;

[A complex combination of hydrocarbons obtained from the distillation of a petroleum fraction. It consists predominantly of alkanes and cycloalkanes boiling in the range of approximately – 20 °C to 190 °C (– 4 °F to 374 °F).]

285-512-4

85116-61-6

Carc. 1B

Muta. 1B

Asp. Tox. 1

H350

H340

H304

GHS08

Dgr

H350

H340

H304

 

 

►M2  H  ◄ P

649-337-00-0

Naphtha (petroleum), heavy steam-cracked, hydrogenated;

Low boiling point hydrogen treated naphtha

295-432-1

92045-51-7

Carc. 1B

Muta. 1B

Asp. Tox. 1

H350

H340

H304

GHS08

Dgr

H350

H340

H304

 

 

►M2  H  ◄ P

649-338-00-6

Naphtha (petroleum), hydrodesulfurized full-range;

Low boiling point hydrogen treated naphtha;

[A complex combination of hydrocarbons obtained from a catalytic hydrodesulfurization process. It consists predominantly of hydrocarbons having carbon numbers predominantly in the range of C4 through C11 and boiling in the range of approximately 30 °C to 250 °C (86 °F to 482 °F).]

295-433-7

92045-52-8

Carc. 1B

Muta. 1B

Asp. Tox. 1

H350

H340

H304

GHS08

Dgr

H350

H340

H304

 

 

►M2  H  ◄ P

649-339-00-1

Naphtha (petroleum), hydrotreated light steam-cracked;

Low boiling point hydrogen treated naphtha;

[A complex combination of hydrocarbons obtained by treating a petroleum fraction, derived from a pyrolysis process, with hydrogen in the presence of a catalyst. It consists predominantly of unsaturated hydrocarbons having carbon numbers predominantly in the range of C5 through C11 and boiling in the range of approximately 35 °C to 190 °C (95 °F to 374 °F).]

295-438-4

92045-57-3

Carc. 1B

Muta. 1B

Asp. Tox. 1

H350

H340

H304

GHS08

Dgr

H350

H340

H304

 

 

►M2  H  ◄ P

649-340-00-7

Hydrocarbons, C4-12, naphtha-cracking, hydrotreated;

Low boiling point hydrogen treated naphtha;

[A complex combination of hydrocarbons obtained by distillation from the product of a naphtha steam cracking process and subsequent catalytic selective hydrogenation of gum formers. It consists of hydrocarbons having carbon numbers predominantly in the range of C4 through C12 and boiling in the range of approximately 30 °C to 230 °C (86 °F to 446 °F).]

295-443-1

92045-61-9

Carc. 1B

Muta. 1B

Asp. Tox. 1

H350

H340

H304

GHS08

Dgr

H350

H340

H304

 

 

►M2  H  ◄ P

649-341-00-2

Solvent naphtha (petroleum), hydrotreated light naphthenic;

Low boiling point hydrogen treated naphtha;

[A complex combination of hydrocarbons obtained by treating a petroleum fraction with hydrogen in the presence of a catalyst. It consists predominantly of cycloparaffinic hydrocarbons having carbon numbers predominantly in the range of C6 through C7 and boiling in the range of approximately 73 °C to 85 °C (163 °F to 185 °F).]

295-529-9

92062-15-2

Carc. 1B

Muta. 1B

Asp. Tox. 1

H350

H340

H304

GHS08

Dgr

H350

H340

H304

 

 

►M2  H  ◄ P

649-342-00-8

Naphtha (petroleum), light steam-cracked, hydrogenated;

Low boiling point hydrogen treated naphtha;

[A complex combination of hydrocarbons produced from the separation and subsequent hydrogenation of the products of a steam-cracking process to produce ethylene. It consists predominantly of saturated and unsaturated paraffins, cyclic paraffins and cyclic aromatic hydrocarbons having carbon numbers predominantly in the range of C4 through C10 and boiling in the range of approximately 50 °C to 200 °C (122 °F to 392 °F). The proportion of benzene hydrocarbons may vary up to 30 wt. % and the stream may also contain small amounts of sulfur and oxygenated compounds.]

296-942-7

93165-55-0

Carc. 1B

Muta. 1B

Asp. Tox. 1

H350

H340

H304

GHS08

Dgr

H350

H340

H304

 

 

►M2  H  ◄ P

649-343-00-3

Hydrocarbons, C6-11, hydrotreated, dearomatized;

Low boiling point hydrogen treated naphtha;

[A complex combination of hydrocarbons obtained as solvents which have been subjected to hydrotreatment in order to convert aromatics to naphthenes by catalytic hydrogenation.]

297-852-0

93763-33-8

Carc. 1B

Muta. 1B

Asp. Tox. 1

H350

H340

H304

GHS08

Dgr

H350

H340

H304

 

 

►M2  H  ◄ P

649-344-00-9

Hydrocarbons, C9-12, hydrotreated, dearomatized;

Low boiling point hydrogen treated naphtha;

[A complex combination of hydrocarbons obtained as solvents which have been subjected to hydrotreatment in order to convert aromatics to naphthenes by catalytic hydrogenation.]

297-853-6

93763-34-9

Carc. 1B

Muta. 1B

Asp. Tox. 1

H350

H340

H304

GHS08

Dgr

H350

H340

H304

 

 

►M2  H  ◄ P

▼M7

649-345-00-4

stoddard solvent;

Low boiling point naphtha — unspecified;

[A colourless, refined petroleum distillate that is free from rancid or objectionable odours and that boils in a range of approximately 148,8 °C to 204,4 °C (300 °F to 400 °F).]

232-489-3

8052-41-3

Carc. 1B

H350

GHS08

H350

 

 

P

Muta. 1B

H340

Dgr

H340

STOT RE 1

H372 (kesknärvisüsteem)

 

H372 (kesknärvisüsteem)

Asp. Tox. 1

H304

 

H304

▼M1

649-346-00-X

Natural gas condensates (petroleum);

Low boiling point naphtha - unspecified;

[A complex combination of hydrocarbons separated as a liquid from natural gas in a surface separator by retrograde condensation. It consists mainly of hydrocarbons having carbon numbers predominantly in the range of C2 to C20. It is a liquid at atmospheric temperature and pressure.]

265-047-3

64741-47-5

Carc. 1B

Muta. 1B

Asp. Tox. 1

H350

H340

H304

GHS08

Dgr

H350

H340

H304

 

 

►M2  H  ◄ P

649-347-00-5

Natural gas (petroleum), raw liq. mix;

Low boiling point naphtha - unspecified;

[A complex combination of hydrocarbons separated as a liquid from natural gas in a gas recycling plant by processes such as refrigeration or absorption. It consists mainly of saturated aliphatic hydrocarbons having carbon numbers in the range of C2 through C8.]

265-048-9

64741-48-6

Carc. 1B

Muta. 1B

Asp. Tox. 1

H350

H340

H304

GHS08

Dgr

H350

H340

H304

 

 

►M2  H  ◄ P

649-348-00-0

Naphtha (petroleum), light hydrocracked;

Low boiling naphtha - unspecified;

[A complex combination of hydrocarbons from distillation of the products from a hydrocracking process. It consists predominantly of saturated hydrocarbons having carbon numbers predominantly in the range of C4 through C10, and boiling in the range of approximately – 20 °C to 180 °C (– 4 °F to 356 °F).]

265-071-4

64741-69-1

Carc. 1B

Muta. 1B

Asp. Tox. 1

H350

H340

H304

GHS08

Dgr

H350

H340

H304

 

 

►M2  H  ◄ P

649-349-00-6

Naphtha (petroleum), heavy hydrocracked;

Low boiling point naphtha - unspecified;

[A complex combination of hydrocarbons from distillation of the products from a hydrocracking process. It consists predominantly of saturated hydrocarbons having carbon numbers predominantly in the range of C6 through C12, and boiling in the range of approximately 65 °C to 230 °C (148 °F to 446 °F).]

265-079-8

64741-78-2

Carc. 1B

Muta. 1B

Asp. Tox. 1

H350

H340

H304

GHS08

Dgr

H350

H340

H304

 

 

►M2  H  ◄ P

649-350-00-1

Naphtha (petroleum), sweetened;

Low boiling point naphtha - unspecified;

[A complex combination of hydrocarbons obtained by subjecting a petroleum naphtha to a sweetening process to convert mercaptans or to remove acidic impurities. It consists of hydrocarbons having carbon numbers predominantly in the range of C4 through C12 and boiling in the range of approximately – 10 °C to 230 °C (14 °F to 446 °F).]

265-089-2

64741-87-3

Carc. 1B

Muta. 1B

Asp. Tox. 1

H350

H340

H304

GHS08

Dgr

H350

H340

H304

 

 

►M2  H  ◄ P

649-351-00-7

Naphtha (petroleum), acid-treated;

Low boiling point naphtha - unspecified;

[A complex combination of hydrocarbons obtained as a raffinate from a sulfuric acid treating process. It consists of hydrocarbons having carbon numbers predominantly in the range of C7 through C12 and boiling in the range of approximately 90 °C to 230 °C (194 °F to 446 °F).]

265-115-2

64742-15-0

Carc. 1B

Muta. 1B

Asp. Tox. 1

H350

H340

H304

GHS08

Dgr

H350

H340

H304

 

 

►M2  H  ◄ P

649-352-00-2

Naphtha (petroleum), chemically neutralized heavy;

Low boiling point naphtha - unspecified;

[A complex combination of hydrocarbons produced by a treating process to remove acidic materials. It consists of hydrocarbons having carbon numbers predominantly in the range of C6 through C12 and boiling in the range of approximately 65 °C to 230 °C (149 °F to 446 °F).]

265-122-0

64742-22-9

Carc. 1B

Muta. 1B

Asp. Tox. 1

H350

H340

H304

GHS08

Dgr

H350

H340

H304

 

 

►M2  H  ◄ P

649-353-00-8

Naphtha (petroleum), chemically neutralized light;

Low boiling point naphtha - unspecified;

[A complex combination of hydrocarbons produced by a treating process to remove acidic materials. It consists of hydrocarbons having carbon numbers predominantly in the range of C4 through C11 and boiling in the range of approximately – 20 °C to 190 °C (– 4 °F to 374 °F).]

265-123-6

64742-23-0

Carc. 1B

Muta. 1B

Asp. Tox. 1

H350

H340

H304

GHS08

Dgr

H350

H340

H304

 

 

►M2  H  ◄ P

649-354-00-3

Naphtha (petroleum), catalytic dewaxed;

Low boiling point naphtha - unspecified;

[A complex combination of hydrocarbons obtained from the catalytic dewaxing of a petroleum fraction. It consists predominantly of hydrocarbons having carbon numbers predominantly in the range of C5 through C12 and boiling in the range of approximately 35 °C to 230 °C (95 °F to 446 °F).]

265-170-2

64742-66-1

Carc. 1B

Muta. 1B

Asp. Tox. 1

H350

H340

H304

GHS08

Dgr

H350

H340

H304

 

 

►M2  H  ◄ P

649-355-00-9

Naphtha (petroleum), light steam-cracked;

Low boiling point naphtha - unspecified;

[A complex combination of hydrocarbons obtained by the distillation of the products from a steam cracking process. It consists predominantly of unsaturated hydrocarbons having carbon numbers predominantly in the range of C4 through C11 and boiling in the range of approximately minus 20 °C to 190 °C (– 4 °F to 374 °F). This stream is likely to contain 10 vol. % or more benzene.]

265-187-5

64742-83-2

Carc. 1B

Muta. 1B

Asp. Tox. 1

H350

H340

H304

GHS08

Dgr

H350

H340

H304

 

 

►M2  H  ◄ P

649-356-00-4

Solvent naphtha (petroleum), light arom.;

Low boiling point naphtha - unspecified;

[A complex combination of hydrocarbons obtained from distillation of aromatic streams. It consists predominantly of aromatic hydrocarbons having carbon numbers predominantly in the range of C8 through C10 and boiling in the range of approximately 135 °C to 210 °C (275 °F to 410 °F).]

265-199-0

64742-95-6

Carc. 1B

Muta. 1B

Asp. Tox. 1

H350

H340

H304

GHS08

Dgr

H350

H340

H304

 

 

►M2  H  ◄ P

649-357-00-X

Aromatic hydrocarbons, C6-10, acid-treated, neutralized;

Low boiling point naphtha - unspecified

268-618-5

68131-49-7

Carc. 1B

Muta. 1B

Asp. Tox. 1

H350

H340

H304

GHS08

Dgr

H350

H340

H304

 

 

►M2  H  ◄ P

649-358-00-5

Distillates (petroleum), C3-5, 2-methyl-2-butene-rich;

Low boiling point naphtha - unspecified;

[A complex combination of hydrocarbons from the distillation of hydrocarbons usually ranging in carbon numbers from C3 through C5, predominantly isopentane and 3-methyl-1-butene. It consists of saturated and unsaturated hydrocarbons having carbon numbers in the range of C3 through C5, predominantly 2-methyl-2-butene.]

270-725-7

68477-34-9

Carc. 1B

Muta. 1B

Asp. Tox. 1

H350

H340

H304

GHS08

Dgr

H350

H340

H304

 

 

►M2  H  ◄ P

649-359-00-0

Distillates (petroleum), polymd. steam-cracked petroleum distillates, C5-12 fraction;

Low boiling point naphtha - unspecified;

[A complex combination of hydrocarbons obtained from the distillation of polymerized steam-cracked petroleum distillate. It consists predominantly of hydrocarbons having carbon numbers predominantly in the range of C5 through C12.]

270-735-1

68477-50-9

Carc. 1B

Muta. 1B

Asp. Tox. 1

H350

H340

H304

GHS08

Dgr

H350

H340

H304

 

 

►M2  H  ◄ P

649-360-00-6

Distillates (petroleum), steam-cracked, C5-12 fraction;

Low boiling point naphtha - unspecified;

[A complex combination of organic compounds obtained by the distillation of products from a steam cracking process. It consists of unsaturated hydrocarbons having carbon numbers predominantly in the range of C5 through C12.]

270-736-7

68477-53-2

Carc. 1B

Muta. 1B

Asp. Tox. 1

H350

H340

H304

GHS08

Dgr

H350

H340

H304

 

 

►M2  H  ◄ P

649-361-00-1

Distillates (petroleum), steam-cracked, C5-10 fraction, mixed with light steam-cracked petroleum naphtha C5 fraction;

Low boiling point naphtha - unspecified

270-738-8

68477-55-4

Carc. 1B

Muta. 1B

Asp. Tox. 1

H350

H340

H304

GHS08

Dgr

H350

H340

H304

 

 

►M2  H  ◄ P

649-362-00-7

Extracts (petroleum), cold-acid, C4-6;

Low boiling point naphtha - unspecified;

[A complex combination of organic compounds produced by cold acid unit extraction of saturated and unsaturated aliphatic hydrocarbons usually ranging in carbon numbers from C3 through C6, predominantly pentanes and amylenes. It consists predominantly of saturated and unsaturated hydrocarbons having carbon numbers in the range of C4 through C6, predominantly C5.]

270-741-4

68477-61-2

Carc. 1B

Muta. 1B

Asp. Tox. 1

H350

H340

H304

GHS08

Dgr

H350

H340

H304

 

 

►M2  H  ◄ P

649-363-00-2

Distillates (petroleum), depentanizer overheads;

Low boiling point naphtha - unspecified;

[A complex combination of hydrocarbons obtained from a catalytic cracked gas stream. It consists of aliphatic hydrocarbons having carbon numbers predominantly in the range of C4 through C6.]

270-771-8

68477-89-4

Carc. 1B

Muta. 1B

Asp. Tox. 1

H350

H340

H304

GHS08

Dgr

H350

H340

H304

 

 

►M2  H  ◄ P

▼M6

649-364-00-8

Residues (petroleum), butane splitter bottoms;

Low boiling point naphtha - unspecified;

[A complex residuum from the distillation of butane stream. It consists of aliphatic hydrocarbons having carbon numbers predominantly in the range of C4 through C6.]

270-791-7

68478-12-6

Carc. 1B

Muta. 1B

Asp. Tox. 1

H350

H340

H304

GHS08

Dgr

H350

H340

H304

 

 

P

▼M1

649-365-00-3

Residual oils (petroleum), deisobutanizer tower;

Low boiling point naphtha - unspecified;

[A complex residuum from the atmospheric distillation of the butane-butylene stream. It consists of aliphatic hydrocarbons having carbon numbers predominantly in the range of C4 through C6.]

270-795-9

68478-16-0

Carc. 1B

Muta. 1B

Asp. Tox. 1

H350

H340

H304

GHS08

Dgr

H350

H340

H304

 

 

►M2  H  ◄ P

649-366-00-9

Naphtha (petroleum), full-range coker;

Low boiling point naphtha - unspecified;

[A complex combination of hydrocarbons produced by the distillation of products from a fluid coker. It consists predominantly of unsaturated hydrocarbons having carbon numbers predominantly in the range of C4 through C15 and boiling in the range of approximately 43 °C to 250 °C (110 °F-500 °F).]

270-991-4

68513-02-0

Carc. 1B

Muta. 1B

Asp. Tox. 1

H350

H340

H304

GHS08

Dgr

H350

H340

H304

 

 

►M2  H  ◄ P

649-367-00-4

Naphtha (petroleum), steam-cracked middle arom.;

Low boiling point naphtha - unspecified;

[A complex combination of hydrocarbons produced by the distillation of products from a steam-cracking process. It consists predominantly of aromatic hydrocarbons having carbon numbers predominantly in the range of C7 through C12 and boiling in the range of approximately 130 °C to 220 °C (266 °F to 428 °F).]

271-138-9

68516-20-1

Carc. 1B

Muta. 1B

Asp. Tox. 1

H350

H340

H304

GHS08

Dgr

H350

H340

H304

 

 

►M2  H  ◄ P

649-368-00-X

Naphtha (petroleum), clay-treated full-range straight-run;

Low boiling point naphtha - unspecified;

[A complex combination of hydrocarbons resulting from treatment of full-range straight-run naphtha with natural or modified clay, usually in a percolation process to remove the trace amounts of polar compounds and impurities present. It consists of hydrocarbons having carbon numbers predominantly in the range of C4 through C11 and boiling in the range of approximately – 20 °C to 220 °C (– 4 °F to 429 °F).]

271-262-3

68527-21-9

Carc. 1B

Muta. 1B

Asp. Tox. 1

H350

H340

H304

GHS08

Dgr

H350

H340

H304

 

 

►M2  H  ◄ P

649-369-00-5

Naphtha (petroleum), clay-treated light straight-run;

Low boiling point naphtha - unspecified;

[A complex combination of hydrocarbons resulting from treatment of light straight-run naphtha with a natural or modified clay, usually in a percolation process to remove the trace amounts of polar compounds and impurities present. It consists of hydrocarbons having carbon numbers predominantly in the range of C7 through C10 and boiling in the range of approximately 93 °C to 180 °C (200 °F to 356 °F).]

271-263-9

68527-22-0

Carc. 1B

Muta. 1B

Asp. Tox. 1

H350

H340

H304

GHS08

Dgr

H350

H340

H304

 

 

►M2  H  ◄ P

649-370-00-0

Naphtha (petroleum), light steam-cracked arom.;

Low boiling point naphtha - unspecified;

[A complex combination of hydrocarbons produced by distillation of products from a steam-cracking process. It consists predominantly of aromatic hydrocarbons having carbon numbers predominantly in the range of C7 through C9 and boiling in the range of approximately 110 °C to 165 °C (230 °F to 329 °F).]

271-264-4

68527-23-1

Carc. 1B

Muta. 1B

Asp. Tox. 1

H350

H340

H304

GHS08

Dgr

H350

H340

H304

 

 

►M2  H  ◄ P

649-371-00-6

Naphtha (petroleum), light steam-cracked, debenzenized;

Low boiling point naphtha - unspecified;

[A complex combination of hydrocarbons produced by distillation of products from a steam-cracking process. It consists predominantly of hydrocarbons having carbon numbers predominantly in the range of C4 through C12 and boiling in the range of approximately 80 °C to 218 °C (176 °F to 424 °F).]

271-266-5

68527-26-4

Carc. 1B

Muta. 1B

Asp. Tox. 1

H350

H340

H304

GHS08

Dgr

H350

H340

H304

 

 

►M2  H  ◄ P

649-372-00-1

Naphtha (petroleum), arom.-contg.;

Low boiling point naphtha - unspecified

271-635-0

68603-08-7

Carc. 1B

Muta. 1B

Asp. Tox. 1

H350

H340

H304

GHS08

Dgr

H350

H340

H304

 

 

►M2  H  ◄ P

649-373-00-7

Gasoline, pyrolysis, debutanizer bottoms;

Low boiling point naphtha - unspecified;

[A complex combination of hydrocarbons obtained from the fractionation of depropanizer bottoms. It consists of hydrocarbons having carbon numbers predominantly greater than C5.]

271-726-5

68606-10-0

Carc. 1B

Muta. 1B

Asp. Tox. 1

H350

H340

H304

GHS08

Dgr

H350

H340

H304

 

 

►M2  H  ◄ P

649-374-00-2

Naphtha (petroleum), light, sweetened;

Low boiling point naphtha - unspecified;

[A complex combination of hydrocarbons obtained by subjecting a petroleum distillate to a sweetening process to convert mercaptans or to remove acidic impurities. It consists predominantly of saturated and unsaturated hydrocarbons having carbon numbers predominantly in the range of C3 through C6 and boiling in the range of approximately – 20 °C to 100 °C (– 4 °F to 212 °F).]

272-206-0

68783-66-4

Carc. 1B

Muta. 1B

Asp. Tox. 1

H350

H340

H304

GHS08

Dgr

H350

H340

H304

 

 

►M2  H  ◄ P

649-375-00-8

Natural gas condensates;

Low boiling point naphtha - unspecified;

[A complex combination of hydrocarbons separated and/or condensed from natural gas during transportation and collected at the wellhead and/or from the production, gathering, transmission, and distribution pipelines in deeps, scrubbers, etc. It consists predominantly of hydrocarbons having carbon numbers predominantly in the range of C2 through C8.]

272-896-3

68919-39-1

Carc. 1B

Muta. 1B

Asp. Tox. 1

H350

H340

H304

GHS08

Dgr

H350

H340

H304

 

 

►M2  H  ◄ P

649-376-00-3

Distillates (petroleum), naphtha unifiner stripper;

Low boiling point naphtha - unspecified;

[A complex combination of hydrocarbons produced by stripping the products from the naphtha unifiner. It consists of saturated aliphatic hydrocarbons having carbon numbers predominantly in the range of C2 through C6.]

272-932-8

68921-09-5

Carc. 1B

Muta. 1B

Asp. Tox. 1

H350

H340

H304

GHS08

Dgr

H350

H340

H304

 

 

►M2  H  ◄ P

649-377-00-9

Naphtha (petroleum), catalytic reformed light, arom.-free fraction;

Low boiling point naphtha - unspecified;

[A complex combination of hydrocarbons remaining after removal of aromatic compounds from catalytic reformed light naphtha in a selective absorption process. It consists predominantly of paraffinic and cyclic compounds having carbon numbers predominantly in the range of C5 to C8 and boiling in the range of approximately 66 °C to 121 °C (151 °F to 250 °F).]

285-510-3

85116-59-2

Carc. 1B

Muta. 1B

Asp. Tox. 1

H350

H340

H304

GHS08

Dgr

H350

H340

H304

 

 

►M2  H  ◄ P

649-378-00-4

Gasoline;

Low boiling point naphtha - unspecified;

[A complex combination of hydrocarbons consisting primarily of paraffins, cycloparaffins, aromatic and olefinic hydrocarbons having carbon numbers predominantly greater than C3 and boiling in the range of 30 °C to 260 °C (86 °F to 500 °F).]

289-220-8

86290-81-5

Carc. 1B

Muta. 1B

Asp. Tox. 1

H350

H340

H304

GHS08

Dgr

H350

H340

H304

 

 

►M2  H  ◄ P

649-379-00-X

Aromatic hydrocarbons, C7-8, dealkylation products, distn. residues;

Low boiling point naphtha - unspecified

292-698-0

90989-42-7

Carc. 1B

Muta. 1B

Asp. Tox. 1

H350

H340

H304

GHS08

Dgr

H350

H340

H304

 

 

►M2  H  ◄ P

649-380-00-5

Hydrocarbons, C4-6, depentanizer lights, arom. hydrotreater;

Low boiling point naphtha - unspecified;

[A complex combination of hydrocarbons obtained as first runnings from the depentanizer column before hydrotreatment of the aromatic charges. It consists predominantly of hydrocarbons having carbon numbers predominantly in the range of C4 through C6, predominantly pentanes and pentenes, and boiling in the range of approximately 25 °C to 40 °C (77 °F to 104 °F).]

295-298-4

91995-38-9

Carc. 1B

Muta. 1B

Asp. Tox. 1

H350

H340

H304

GHS08

Dgr

H350

H340

H304

 

 

►M2  H  ◄ P

649-381-00-0

Distillates (petroleum), heat-soaked steam-cracked naphtha, C5-rich;

Low boiling point naphtha - unspecified;

[A complex combination of hydrocarbons obtained by distillation of heat-soaked steam-cracked naphtha. It consists predominantly of hydrocarbons having carbon numbers in the range of C4 through C6, predominantly C5.]

295-302-4

91995-41-4

Carc. 1B

Muta. 1B

Asp. Tox. 1

H350

H340

H304

GHS08

Dgr

H350

H340

H304

 

 

►M2  H  ◄ P

649-382-00-6

Extracts (petroleum), catalytic reformed light naphtha solvent;

Low boiling point naphtha - unspecified;

[A complex combination of hydrocarbons obtained as the extract from the solvent extraction of a catalytically reformed petroleum cut. It consists predominantly of aromatic hydrocarbons having carbon numbers predominantly in the range of C7 through C8 and boiling in the range of approximately 100 °C to 200 °C (212 °F to 392 °F).]

295-331-2

91995-68-5

Carc. 1B

Muta. 1B

Asp. Tox. 1

H350

H340

H304

GHS08

Dgr

H350

H340

H304

 

 

►M2  H  ◄ P

649-383-00-1

Naphtha (petroleum), hydrodesulfurized light, dearomatized;

Low boiling point naphtha - unspecified;

[A complex combination of hydrocarbons obtained by distillation of hydrodesulfurized and dearomatized light petroleum fractions. It consists predominantly of C7 paraffins and cycloparaffins boiling in a range of approximately 90 °C to 100 °C (194 °F to 212 °F).]

295-434-2

92045-53-9

Carc. 1B

Muta. 1B

Asp. Tox. 1

H350

H340

H304

GHS08

Dgr

H350

H340

H304

 

 

►M2  H  ◄ P

649-384-00-7

Naphtha (petroleum), light, C5-rich, sweetened;

Low boiling point naphtha - unspecified;

[A complex combination of hydrocarbons obtained by subjecting a petroleum naphtha to a sweetening process to convert mercaptans or to remove acidic impurities. It consists of hydrocarbons having carbon numbers predominantly in the range of C4 through C5, predominantly C5, and boiling in the range of approximately minus 10 °C to 35 °C (14 °F to 95 °F).]

295-442-6

92045-60-8

Carc. 1B

Muta. 1B

Asp. Tox. 1

H350

H340

H304

GHS08

Dgr

H350

H340

H304

 

 

►M2  H  ◄ P

649-385-00-2

Hydrocarbons, C8-11, naphtha-cracking, toluene cut;

Low boiling point naphtha - unspecified;

[A complex combination of hydrocarbons obtained by distillation from prehydrogenated cracked naphtha. It consists predominantly of hydrocarbons having carbon numbers predominantly in the range of C8 through C11 and boiling in the range of approximately 130 °C to 205 °C (266 °F to 401 °F).]

295-444-7

92045-62-0

Carc. 1B

Muta. 1B

Asp. Tox. 1

H350

H340

H304

GHS08

Dgr

H350

H340

H304

 

 

►M2  H  ◄ P

649-386-00-8

Hydrocarbons, C4-11, naphtha-cracking, arom.-free;

Low boiling point naphtha - unspecified;

[A complex combination of hydrocarbons obtained from prehydrogenated cracked naphtha after distillative separation of benzene- and toluene-containing hydrocarbon cuts and a higher boiling fraction. It consists predominantly of hydrocarbons having carbon numbers predominantly in the range of C4 through C11 and boiling in the range of approximately 30 °C to 205 °C (86 °F to 401 °F).]

295-445-2

92045-63-1

Carc. 1B

Muta. 1B

Asp. Tox. 1

H350

H340

H304

GHS08

Dgr

H350

H340

H304

 

 

►M2  H  ◄ P

649-387-00-3

Naphtha (petroleum), light heat-soaked, steam-cracked;

Low boiling point naphtha - unspecified;

[A complex combination of hydrocarbons obtained by the fractionation of steam cracked naphtha after recovery from a heat soaking process. It consists predominantly of hydrocarbons having a carbon number predominantly in the range of C4 through C6 and boiling in the range of approximately 0 °C to 80 °C (32 °F to 176 °F).]

296-028-8

92201-97-3

Carc. 1B

Muta. 1B

Asp. Tox. 1

H350

H340

H304

GHS08

Dgr

H350

H340

H304

 

 

►M2  H  ◄ P

649-388-00-9

Distillates (petroleum), C6-rich;

Low boiling point naphtha - unspecified;

[A complex combination of hydrocarbons obtained from the distillation of a petroleum feedstock. It consists predominantly of hydrocarbons having carbon numbers of C5 through C7, rich in C6, and boiling in the range of approximately 60 °C to 70 °C (140 °F to 158 °F).]

296-903-4

93165-19-6

Carc. 1B

Muta. 1B

Asp. Tox. 1

H350

H340

H304

GHS08

Dgr

H350

H340

H304

 

 

►M2  H  ◄ P

649-389-00-4

Gasoline, pyrolysis, hydrogenated;

Low boiling point naphtha-unspecified;

[A distillation fraction from the hydrogenation of pyrolysis gasoline boiling in the range of approximately 20 °C to 200 °C (68 °F to 392 °F).]

302-639-3

94114-03-1

Carc. 1B

Muta. 1B

Asp. Tox. 1

H350

H340

H304

GHS08

Dgr

H350

H340

H304

 

 

►M2  H  ◄ P

649-390-00-X

Distillates (petroleum), steam-cracked, C8-12 fraction, polymd., distn. lights;

Low boiling point naphtha - unspecified;

[A complex combination of hydrocarbons obtained by distillation of the polymerized C8 through C12 fraction from steam-cracked petroleum distillates. It consists predominantly of aromatic hydrocarbons having carbon numbers predominantly in the range of C8 through C12.]

305-750-5

95009-23-7

Carc. 1B

Muta. 1B

Asp. Tox. 1

H350

H340

H304

GHS08

Dgr

H350

H340

H304

 

 

►M2  H  ◄ P

649-391-00-5

Extracts (petroleum) heavy naphtha solvent, clay-treated;

Low boiling point naphtha - unspecified;

[A complex combination of hydrocarbons obtained by the treatment of heavy naphthic solvent petroleum extract with bleaching earth. It consists predominantly of hydrocarbons having carbon numbers predominantly in the range of C6 through C10 and boiling in the range of approximately 80 °C to 180 °C (175 °F to 356 °F).]

308-261-5

97926-43-7

Carc. 1B

Muta. 1B

Asp. Tox. 1

H350

H340

H304

GHS08

Dgr

H350

H340

H304

 

 

►M2  H  ◄ P

649-392-00-0

Naphtha (petroleum), light steam-cracked, debenzenized, thermally treated;

Low boiling point naphtha - unspecified;

[A complex combination of hydrocarbons obtained by the treatment and distillation of debenzenized light steam-cracked petroleum naphtha. It consists predominantly of hydrocarbons having carbon numbers predominantly in the range of C7 through C12 and boiling in the range of approximately 95 °C to 200 °C (203 °F to 392 °F).]

308-713-1

98219-46-6

Carc. 1B

Muta. 1B

Asp. Tox. 1

H350

H340

H304

GHS08

Dgr

H350

H340

H304

 

 

►M2  H  ◄ P

649-393-00-6

Naphtha (petroleum), light steam-cracked, thermally treated;

Low boiling point naphtha - unspecified;

[A complex combination of hydrocarbons obtained by the treatment and distillation of light steam-cracked petroleum naphtha. It consists predominantly of hydrocarbons having carbon numbers predominantly in the range of C5 through C6 and boiling in the range of approximately 35 °C to 80 °C (95 °F to 176 °F).]

308-714-7

98219-47-7

Carc. 1B

Muta. 1B

Asp. Tox. 1

H350

H340

H304

GHS08

Dgr

H350

H340

H304

 

 

►M2  H  ◄ P

649-394-00-1

Distillates (petroleum), C7-9, C8-rich, hydrodesulfurized dearomatized;

Low boiling point naphtha - unspecified;

[A complex combination of hydrocarbons obtained by the distillation of petroleum light fraction, hydrodesulfurized and dearomatized. It consists predominantly of hydrocarbons having carbon numbers in the range of C7 through C9, predominantly C8 paraffins and cycloparaffins, boiling in the range of approximately 120 °C to 130 °C (248 °F to 266 °F).]

309-862-5

101316-56-7

Carc. 1B

Muta. 1B

Asp. Tox. 1

H350

H340

H304

GHS08

Dgr

H350

H340

H304

 

 

►M2  H  ◄ P

649-395-00-7

Hydrocarbons, C6-8, hydrogenated sorption-dearomatized, toluene raffination;

Low boiling point naphtha - unspecified;

[A complex combination of hydrocarbons obtained during the sorptions of toluene from a hydrocarbon fraction from cracked gasoline treated with hydrogen in the presence of a catalyst. It consists predominantly of hydrocarbons having carbon numbers predominantly in the range of C6 through C8 and boiling in the range of approximately 80 °C to 135 °C (176 °F to 275 °F).]

309-870-9

101316-66-9

Carc. 1B

Muta. 1B

Asp. Tox. 1

H350

H340

H304

GHS08

Dgr

H350

H340

H304

 

 

►M2  H  ◄ P

649-396-00-2

Naphtha (petroleum), hydrodesulfurised full-range coker;

Low boiling point naphtha - unspecified;

[A complex combination of hydrocarbons obtained by fractionation from hydrodesulfurised coker distillate. It consists predominantly of hydrocarbons having carbon numbers predominantly in the range of C5 to C11 and boiling in the range of approximately 23 °C to 196 °C (73 °F to 385 °F).]

309-879-8

101316-76-1

Carc. 1B

Muta. 1B

Asp. Tox. 1

H350

H340

H304

GHS08

Dgr

H350

H340

H304

 

 

►M2  H  ◄ P

649-397-00-8

Naphtha (petroleum), sweetened light;

Low boiling point naphtha - unspecified;

[A complex combination of hydrocarbons obtained by subjecting a petroleum naphtha to a sweetening process to convert mercaptans or to remove acidic impurities. It consists predominantly of hydrocarbons having carbon numbers predominantly in the range of C5 through C8 and boiling in the range of approximately 20 °C to 130 °C (68 °F to 266 °F).]

309-976-5

101795-01-1

Carc. 1B

Muta. 1B

Asp. Tox. 1

H350

H340

H304

GHS08

Dgr

H350

H340

H304

 

 

►M2  H  ◄ P

649-398-00-3

Hydrocarbons, C3-6, C5-rich, steam-cracked naphtha;

Low boiling point naphtha - unspecified;

[A complex combination of hydrocarbons obtained by distillation of steam-cracked naphtha. It consists predominantly of hydrocarbons having carbon numbers in the range of C3 through C6, predominantly C5.]

310-012-0

102110-14-5

Carc. 1B

Muta. 1B

Asp. Tox. 1

H350

H340

H304

GHS08

Dgr

H350

H340

H304

 

 

►M2  H  ◄ P

649-399-00-9

Hydrocarbons, C5-rich, dicyclopentadiene-contg.;

Low boiling point naphtha - unspecified;

[A complex combination of hydrocarbons obtained by distillation of the products from a steam-cracking process. It consists predominantly of hydrocarbons having carbon numbers of C5 and dicyclopentadiene and boiling in the range of approximately 30 °C to 170 °C (86 °F to 338 °F).]

310-013-6

102110-15-6

Carc. 1B

Muta. 1B

Asp. Tox. 1

H350

H340

H304

GHS08

Dgr

H350

H340

H304

 

 

►M2  H  ◄ P

649-400-00-2

Residues (petroleum), steam-cracked light, arom.;

Low boiling point naphtha - unspecified;

[A complex combination of hydrocarbons obtained by the distillation of the products of steam cracking or similar processes after taking off the very light products resulting in a residue starting with hydrocarbons having carbon numbers greater than C5. It consists predominantly of aromatic hydrocarbons having carbon numbers greater than C5 and boiling above approximately 40 °C (104 °F).]

310-057-6

102110-55-4

Carc. 1B

Muta. 1B

Asp. Tox. 1

H350

H340

H304

GHS08

Dgr

H350

H340

H304

 

 

►M2  H  ◄ P

649-401-00-8

Hydrocarbons, C≥5, C5-6-rich;

Low boiling point naphtha - unspecified

270-690-8

68476-50-6

Carc. 1B

Muta. 1B

Asp. Tox. 1

H350

H340

H304

GHS08

Dgr

H350

H340

H304

 

 

►M2  H  ◄ P

649-402-00-3

Hydrocarbons, C5-rich;

Low boiling point naphtha - unspecified

270-695-5

68476-55-1

Carc. 1B

Muta. 1B

Asp. Tox. 1

H350

H340

H304

GHS08

Dgr

H350

H340

H304

 

 

►M2  H  ◄ P

649-403-00-9

Aromatic hydrocarbons, C8-10;

Low boiling point naphtha - unspecified

292-695-4

90989-39-2

Carc. 1B

Muta. 1B

Asp. Tox. 1

H350

H340

H304

GHS08

Dgr

H350

H340

H304

 

 

►M2  H  ◄ P

▼B

649-404-00-4

Kerosine (petroleum);

Straight run kerosine;

[A complex combination of hydrocarbons produced by the distillation of crude oil. It consists of hydrocarbons having carbon numbers predominantly in the range of C9 through C16 and boiling in the range of approximately 150 oC to 290 oC (320oF to 554oF).]

232-366-4

8008-20-6

Asp. Tox. 1

H304

GHS08

Dgr

H304

 

 

►M2  H ◄

▼M7

649-405-00-X

solvent naphtha (petroleum), medium aliph.;

Straight run kerosine;

[A complex combination of hydrocarbons obtained from the distillation of crude oil or natural gasoline. It consists predominantly of saturated hydrocarbons having carbon numbers predominantly in the range of C9 through C12 and boiling in the range of approximately 140 °C to 220 °C (284 °F to 428 °F).]

265-191-7

64742-88-7

STOT RE 1

H372 (kesknärvisüsteem)

GHS08

H372 (kesknärvisüsteem)

 

 

 

Asp. Tox. 1

H304

Dgr

H304

▼B

649-406-00-5

Solvent naphtha (petroleum) heavy aliph.;

Straight run kerosine;

[A complex combination of hydrocarbons obtained from the distillation of crude oil or natural gasoline. It consists predominantly of saturated hydrocarbons having carbon numbers predominantly in the range of C11 through C16 and boiling in the range of approximately 190 oC to 290 oC (374oF to 554oF).]

265-200-4

64742-96-7

Asp. Tox. 1

H304

GHS08

Dgr

H304

 

 

►M2  H ◄

649-407-00-0

Kerosine (petroleum), straight-run wide-cut;

Straight run kerosine;

[A complex combination of hydrocarbons obtained as a wide cut hydrocarbon fuel cut from atmospheric distillation and boiling in the range of approximately 70 oC to 220 oC (158oF to 428oF).]

295-418-5

92045-37-9

Asp. Tox. 1

H304

GHS08

Dgr

H304

 

 

►M2  H ◄

649-408-00-6

Distillates (petroleum), steam-cracked;

Cracked kerosine;

[A complex combination of hydrocarbons obtained by the distillation of the products from a steam cracking process. It consists predominantly of unsaturated hydrocarbons having carbon numbers predominantly in the range of C7 through C16 and boiling in the range of approximately 90 oC to 290 oC (190oF to 554oF).]

265-194-3

64742-91-2

Asp. Tox. 1

H304

GHS08

Dgr

H304

 

 

►M2  H ◄

649-409-00-1

Distillates (petroleum), cracked stripped steam-cracked petroleum distillates, C8-10 fraction;

Cracked kerosine;

[A complex combination of hydrocarbons obtained by distilling cracked stripped steam-cracked distillates. It consists of hydro-carbons having carbon numbers in the range of C8 through C10 and boiling in the range of approximately 129 oC to 194 oC (264oF to 382oF).]

270-728-3

68477-39-4

Asp. Tox. 1

H304

GHS08

Dgr

H304

 

 

►M2  H ◄

649-410-00-7

Distillates (petroleum), cracked stripped steam-cracked petroleum distillates, C10-12 fraction;

Cracked kerosine;

[A complex combination of hydrocarbons obtained by distilling cracked stripped steam-cracked distillates. It consists predominantly of aromatic hydrocarbons having carbon numbers in the range of C10 through C12.]

270-729-9

68477-40-7

Asp. Tox. 1

H304

GHS08

Dgr

H304

 

 

►M2  H ◄

649-411-00-2

Distillates (petroleum), steam-cracked, C8-12 fraction;

Cracked kerosine;

[A complex combination of organic compounds obtained by the distillation of products from a steam cracking process. It consists predominantly of unsaturated hydrocarbons having carbon numbers predominantly in the range of C8 through C12.]

270-737-2

68477-54-3

Asp. Tox. 1

H304

GHS08

Dgr

H304

 

 

►M2  H ◄

649-412-00-8

Kerosine (petroleum), hydrodesulfurized thermal cracked;

Cracked kerosine;

[A complex combination of hydrocarbons obtained by fractionation from hydrodesulfurized thermal cracker distillate. It consists predominantly of hydrocarbons predominantly in the range of C8 to C16 and boiling in the range of approximately 120 oC to 283 oC (284oF to 541oF).]

285-507-7

85116-55-8

Asp. Tox. 1

H304

GHS08

Dgr

H304

 

 

►M2  H ◄

649-413-00-3

Aromtic hydrocarbons, C≥10, steam-cracking, hydrotreated;

Cracked kerosine;

[A complex combination of hydrocarbons produced by the distillation of the products from a steam cracking process treated with hydrogen in the presence of a catalyst. It consists predominantly of aromatic hydrocarbons having carbon numbers predominantly greater than C10 and boiling in the range of approximately 150 oC to 320 oC (302oF to 608oF).]

292-621-0

90640-98-5

Asp. Tox. 1

H304

GHS08

Dgr

H304

 

 

►M2  H ◄

649-414-00-9

Naphtha (petroleum), steam-cracked, hydrotreated, C9-10-arom.-rich;

Cracked kerosine;

[A complex combination of hydrocarbons produced by the distillation of the products from a steam cracking process thereafter treated with hydrogen in the presence of a catalyst. It consists predominantly of aromatic hydrocarbons having carbon numbers in the range of C9 through C10 and boiling in the range of approximately 140 oC to 200 oC (284oF to 392oF).]

292-637-8

90641-13-7

Asp. Tox. 1

H304

GHS08

Dgr

H304

 

 

►M2  H ◄

649-415-00-4

Distillates (petroleum), thermal-cracked, alkylarom. hydrocarbon-rich;

Cracked kerosine;

[A complex combination of hydrocarbons obtained by distillation of thermal-cracking heavy tars. It consists predominantly of highly alkylated aromatic hydrocarbons boiling in the range of approximately 100 oC to 250 oC (212oF to 482oF.]

309-866-7

101316-61-4

Asp. Tox. 1

H304

GHS08

Dgr

H304

 

 

►M2  H ◄

649-416-00-X

Distillates (petroleum), catalytic cracked heavy tar light;

Cracked kerosine;

[A complex combination of hydrocarbons obtained by distillation of catalytic cracking heavy tars. It consists predominantly of highly alkylated aromatic hydrocarbons boiling in the range of approximately 100 oC to 250 oC (212oF to 482oF).]

309-938-8

101631-13-4

Asp. Tox. 1

H304

GHS08

Dgr

H304

 

 

►M2  H ◄

649-417-00-5

Solvent naphtha (petroleum), hydrocracked heavy arom.;

Cracked kerosine;

[A complex combination of hydrocarbons obtained by the distillation of hydrocracked petroleum distillate. It consists predominantly of hydrocarbons having carbon numbers predominantly in the range of C9 through C16 and boiling in the range of approximately 235 oC to 290 oC (455oF to 554oF).]

309-881-9

101316-80-7

Asp. Tox. 1

H304

GHS08

Dgr

H304

 

 

►M2  H ◄

649-418-00-0

Distillates (petroleum), steam-cracked heavy tar light;

Cracked kerosine;

[A complex combination of hydrocarbons obtained by distillation of steam cracking heavy tars. It consists predominantly of highly alkylated aromatic hydrocarbons boiling in the range of approximately 100 oC to 250 oC (212oF to 482oF).]

309-940-9

101631-15-6

Asp. Tox. 1

H304

GHS08

Dgr

H304

 

 

►M2  H ◄

649-419-00-6

Distillates (petroleum), alkylate;

Kerosine – unspecified;

[A complex combination of hydrocarbons produced by distillation of the reaction products of isobutane with monoolefinic hydrocarbons usually ranging in carbon numbers from C3 through C5. It consists of predominantly branched chain saturated hydro-carbons having carbon numbers predominantly in the range of C11 through C17 and boiling in the range of approximately 205 oC to 320 oC (401oF to 608oF).]

265-074-0

64741-73-7

Asp. Tox. 1

H304

GHS08

Dgr

H304

 

 

►M2  H ◄

649-420-00-1

Extracts (petroleum), heavy naphtha solvent;

Kerosine – unspecified;

[A complex combination of hydrocarbons obtained as the extract from a solvent extraction process. It consists predominantly of aromatic hydrocarbons having carbon numbers predominantly in the range of C7 through C12 and boiling in the range of approximately 90 oC to 220 oC (194oF to 428oF).]

265-099-7

64741-98-6

Asp. Tox. 1

H304

GHS08

Dgr

H304

 

 

►M2  H ◄

649-421-00-7

Distillates (petroleum), chemically neutralized light;

Kerosine – unspecified;

[A complex combination of hydrocarbons produced by a treating process to remove acidic materials. It consists of hydrocarbons having carbon numbers predominantly in the range of C9 through C16 and boiling in the range of approximately 150 oC to 290 oC (302oF to 554oF).]

265-132-5

64742-31-0

Asp. Tox. 1

H304

GHS08

Dgr

H304

 

 

►M2  H ◄

649-422-00-2

Distillates (petroleum), hydrotreated light;

Kerosine – unspecified;

[A complex combination of hydrocarbons obtained by treating a petroleum fraction with hydrogen in the presence of a catalyst. It consists of hydrocarbons having carbon numbers predominantly in the range of C9 through C16 and boiling in the range of approximately 150 oC to 290 oC (302oF to 554oF).]

265-149-8

64742-47-8

Asp. Tox. 1

H304

GHS08

Dgr

H304

 

 

►M2  H ◄

649-423-00-8

Kerosine (petroleum), hydrodesulfurized;

Kerosine – unspecified;

[A complex combination of hydrocarbons obtained from a petroleum stock by treating with hydrogen to convert organic sulfur to hydrogen sulfide which is removed. It consists of hydrocarbons having carbon numbers predominantly in the range of C9 through C16 and boiling in the range of approximately 150 oC to 290 oC (302oF to 554oF).]

265-184-9

64742-81-0

Asp. Tox. 1

H304

GHS08

Dgr

H304

 

 

►M2  H ◄

649-424-00-3

Solvent naphtha (petroleum), heavy arom.;

Kerosine – unspecified;

[A complex combination of hydrocarbons obtained from distillation of aromatic streams. It consists predominantly of aromatic hydrocarbons having carbon numbers predominantly in the range of C9 through C16 and boiling in the range of approximately 165 oC to 290 oC (330oF to 554oF).]

265-198-5

64742-94-5

Asp. Tox. 1

H304

GHS08

Dgr

H304

 

 

►M2  H ◄

649-425-00-9

Naphtha (petroleum), heavy coker;

Kerosine – unspecified;

[A complex combination of hydrocarbons from the distillation of products from a fluid coker. It consists predominantly of unsaturated hydrocarbonshaving carbon numbers predominantly in the range of C6 through C15 and boiling in the range of approximately 157 oC to 288 oC (315oF to 550oF).]

269-778-9

68333-23-3

Asp. Tox. 1

H304

GHS08

Dgr

H304

 

 

►M2  H ◄

649-426-00-4

Naphtha (petroleum), catalytic reformed hydrodesulfurized heavy, arom. fraction;

Kerosine – unspecified;

[A complex combination of hydrocarbons produced by fractionation from catalytically reformed hydrodesulfurized naphtha. It consists predominantly of aromatic hydrocarbons having carbon numbers predominently in the range of C7 to C 13 and boiling in the range of approximately 98 oC to 218 oC (208oF to 424oF).]

285-508-2

85116-57-0

Asp. Tox. 1

H304

GHS08

Dgr

H304

 

 

►M2  H ◄

649-427-00-X

Kerosine (petroleum), sweetened;

Kerosine – unspecified;

[A complex combination of hydrocarbons obtained by subjecting a petroleum distillate to a sweetening process to convert mercaptans or to remove acidic impurities. It consists predominantly of hydrocarbons having carbon numbers predominantly in the range of C9 through C16 and boiling in the range of 130 oC to 290 oC (266oF to 554oF).]

294-799-5

91770-15-9

Asp. Tox. 1

H304

GHS08

Dgr

H304

 

 

►M2  H ◄

649-428-00-5

Kerosine (petroleum), solvent-refined sweetened;

Kerosine – unspecified;

[A complex combination of hydrocarbons obtained from a petroleum stock by solvent refining and sweetening and boiling in the range of approximately 150 oC to 260 oC (302oF to 500oF).]

295-416-4

92045-36-8

Asp. Tox. 1

H304

GHS08

Dgr

H304

 

 

►M2  H ◄

649-429-00-0

Hydrocarbons, C9-16, hydrotreated, dearomatized;

Kerosine – unspecified;

[A complex combination of hydrocarbons obtained as solvents which have been subjected to hydrotreatment in order to convert aromatics to naphthenes by catalytic hydrogenation.]

297-854-1

93763-35-0

Asp. Tox. 1

H304

GHS08

Dgr

H304

 

 

►M2  H ◄

649-430-00-6

Kerosine (petroleum), solvent-refined hydrodesulfurized;

Kerosine – unspecified

307-033-2

97488-94-3

Asp. Tox. 1

H304

GHS08

Dgr

H304

 

 

►M2  H ◄

649-431-00-1

Distillates (petroleum), hydrodesulfurized full-range middle coker;

Kerosine – unspecified;

[A complex combination of hydrocarbons obtained by fractionation from hydrodesulfurized coker distillate. It consists predominantly of hydrocarbonshaving carbon numbers predominantly in the range of C8 through C16 and boiling in the range of approximately 120 oC to 283 oC (248oF to 541oF).]

309-864-6

101316-58-9

Asp. Tox. 1

H304

GHS08

Dgr

H304

 

 

►M2  H ◄

649-432-00-7

Solvent naphtha (petroleum), hydrodesulfurized heavy arom.;

Kerosine – unspecified;

[A complex combination of hydrocarbons obtained by the catalytic hydrodesulfurization of a petroleum fraction. It consists predominantly of hydrocarbons having carbon numbers predominantly in the range of C10 through C13 and boiling in the range of approximately 180 oC to 240 oC (356oF to 464oF).]

309-882-4

101316-81-8

Asp. Tox. 1

H304

GHS08

Dgr

H304

 

 

►M2  H ◄

649-433-00-2

Solvent naphtha (petroleum), hydrodesulfurized medium;

Kerosine – unspecified;

[A complex combination of hydrocarbons obtained by the catalytic hydrodesulfurization of a petroleum fraction. It consists predominantly of hydrocarbons having carbon numbers predominantly in the range of C10 through C13 and boiling in the range of approximately 175 oC to 220 oC (347oF to 428oF).]

309-884-5

101316-82-9

Asp. Tox. 1

H304

GHS08

Dgr

H304

 

 

►M2  H ◄

649-434-00-8

Kerosine (petroleum), hydrotreated;

Kerosine – unspecified;

[A complex combination of hydrocarbons obtained from the distillation of petroleum and subsequent hydrotreatment. It consists predominantly of alkanes, cycloalkanes and alkylbenzenes having carbon numbers predominantly in the range of C12 through C16 and boiling in the range of approximately 230 oC to 270 oC (446oF to 518oF).]

309-944-0

101631-19-0

Asp. Tox. 1

H304

GHS08

Dgr

H304

 

 

►M2  H ◄

649-435-00-3

Distillates (petroleum), light catalytic cracked;

Cracked gasoil;

[A complex combination of hydrocarbons produced by the distillation of products from a catalytic cracking process. It consists of hydrocarbons having carbon numbers predominantly in the range of C9 through C25 and boiling in the range of approximately 150 oC to 400 oC (302oF to 752oF). It contains a relatively large proportion of bicyclic aromatic hydrocarbons.]

265-060-4

64741-59-9

Carc. 1B

H350

GHS08

Dgr

H350

 

 

►M2  H ◄

649-436-00-9

Distillates (petroleum), intermediate catalytic cracked;

Cracked gasoil;

[A complex combination of hydrocarbons produced by the distillation of products from a catalytic cracking process. It consists of hydrocarbons having carbon numbers predominantly in the range of C11 through C30 and boiling in the range of approximately 205 oC to 450 oC (401oF to 842oF). It contains a relatively large proportion of tricyclic aromatic hydrocarbons.]

265-062-5

64741-60-2

Carc. 1B

H350

GHS08

Dgr

H350

 

 

►M2  H ◄

649-437-00-4

Distillates (petroleum), light hydrocracked;

Cracked gasoil;

[A complex combination of hydrocarbons from distillation of the products from a hydrocracking process. It consists predominantly of saturated hydrocarbons having carbon numbers predominantly in the range of C10 through C18 and boiling in the range of approximately 160 oC to 320 oC (320oF to 608oF).]

265-078-2

64741-77-1

Carc. 2

H351

GHS08

Wng

H351

 

 

►M2  H ◄

649-438-00-X

Distillates (petroleum), light thermal cracked;

Cracked gasoil;

[A complex combination of hydrocarbons from the distillation of the products from a thermal cracking process. It consists predominantly of unsaturated hydrocarbons having carbon numbers predominantly in the range of C10 through C22 and boiling in the range of approximately 160 oC to 370 oC (320oF to 698oF).]

265-084-5

64741-82-8

Carc. 1B

H350

GHS08

Dgr

H350

 

 

►M2  H ◄

649-439-00-5

Distillates (petroleum), hydrodesulfurized light catalytic cracked;

Cracked gasoil;

[A complex combination of hydrocarbons obtained by treating light catalytic cracked distillates with hydrogen to convert organic sulfur to hydrogen sulfide which is removed. It consists of hydrocarbons having carbon numbers predominantly in the range of C9 through C25 and boiling in the range of approximately 150 oC to 400 oC (302oF to 752oF). It contains a relatively large proportion of bicyclic aromatic hydrocarbons.]

269-781-5

68333-25-5

Carc. 1B

H350

GHS08

Dgr

H350

 

 

►M2  H ◄

649-440-00-0

Distillates (petroleum), light steam-cracked naphtha;

Cracked gasoil;

[A complex combination of hydrocarbons from the multiple distillation of products from a steam cracking process. It consists of hydrocarbons having carbon numbers predominantly in the range of C10 through C18.]

270-662-5

68475-80-9

Carc. 1B

H350

GHS08

Dgr

H350

 

 

►M2  H ◄

649-441-00-6

Distillates (petroleum), cracked steam-cracked petroleum distillates;

Cracked gasoil;

[A complex combination of hydrocarbons produced by distilling cracked steam cracked distillate and/or its fractionation products. It consists of hydrocarbons having carbon numbers predominently in the range of C10 to low molecular weight polymers.]

270-727-8

68477-38-3

Carc. 1B

H350

GHS08

Dgr

H350

 

 

►M2  H ◄

649-442-00-1

Gas oils (petroleum), steam-cracked;

Cracked gasoil;

[A complex combination of hydrocarbons produced by distillation of the products from a steam cracking process. It consists of hydrocarbons having carbon numbers predominantly greater than C9 and boiling in the range of from approximately 205 oC to 400 oC (400oF to 752oF).]

271-260-2

68527-18-4

Carc. 1B

H350

GHS08

Dgr

H350

 

 

►M2  H ◄

649-443-00-7

Distillates (petroleum), hydrodesulfurized thermal cracked middle;

Cracked gasoil;

[A complex combination of hydrocarbons obtained by fractionation from hydrodesulfurized themal cracker distillate stocks. It consists predominantly of hydrocarbons having carbon numbers predominantly in the range of C11 to C25 and boiling in the range of approximately 205 oC to 400 oC (401oF to 752oF).]

285-505-6

85116-53-6

Carc. 1B

H350

GHS08

Dgr

H350

 

 

►M2  H ◄

649-444-00-2

Gas oils (petroleum), thermal-cracked, hydrodesulfurized;

Cracked gasoil

295-411-7

92045-29-9

Carc. 1B

H350

GHS08

Dgr

H350

 

 

►M2  H ◄

649-445-00-8

Residues (petroleum), hydrogenated steam-cracked naphtha;

Cracked gasoil;

[A complex combination of hydrocarbons obtained as a residual fraction from the distillation of hydrotreated steam-cracked naphtha. It consists predominantly of hydrocarbons boiling in the range of approximately 200 oC to 350 oC (32oF to 662oF).]

295-514-7

92062-00-5

Carc. 1B

H350

GHS08

Dgr

H350

 

 

►M2  H ◄

649-446-00-3

Residues (petroleum), steam-cracked naphtha distn.;

Cracked gasoil;

[A complex combination of hydrocarbons obtained as a column bottom from the separation of effluents from steam cracking naphtha at a high temperature. It boils in the range of approximately 147 oC to 300 oC (297oF to 572oF) and produces a finished oil having a viscosity of 18cSt at 50 oC.]

295-517-3

92062-04-9

Carc. 1B

H350

GHS08

Dgr

H350

 

 

►M2  H ◄

649-447-00-9

Distillates (petroleum), light catalytic cracked, thermally degraded;

Cracked gasoil;

[A complex combination of hydrocarbons produced by the distillation of products from a catalytic cracking process which has been used as a heat transfer fluid. It consists predominantly of hydrocarbons boiling in the range of approximately 190 oC to 340 oC (374oF to 644oF). This stream is likely to contain organic sulfur compounds.]

295-991-1

92201-60-0

Carc. 1B

H350

GHS08

Dgr

H350

 

 

►M2  H ◄

649-448-00-4

Residues (petroleum), steam-cracked heat-soaked naphtha;

Cracked gasoil;

[A complex combination of hydrocarbons obtained as residue from the distillation of steam cracked heat soaked naphtha and boiling in the range of approximately 150 oC to 350 oC (302oF to 662oF).]

297-905-8

93763-85-0

Carc. 1B

H350

GHS08

Dgr

H350

 

 

►M2  H ◄

649-449-00-X

Hydrocarbons, C16-20, solvent-dewaxed hydrocracked paraffinic distn. residue;

Cracked gasoil;

[A complex combination of hydrocarbons obtained by solvent dewaxing of a distillation residue from a hydrocracked paraffinic distillate. It consists predominantly of hydrocarbons having carbon numbers predominantly in the range of C16 through C20 and boiling in the range of approximately 360 oC to 500 oC (680 oF to 932 oF). It produces a finished oil having a viscosity of 4,5 cSt at approximately 100 oC (212 oF).]

307-662-2

97675-88-2

Carc. 2

H351

GHS08

Wng

H351

 

 

►M2  H ◄

649-450-00-5

Gas oils (petroleum), light vacuum, thermal-cracked hydrodesulfurized;

Cracked gasoil;

[A complex combination of hydrocarbons obtained by catalytic dehydrosulfurization of thermal-cracked light vacuum petroleum. It consists predominantly of hydrocarbons having carbon numbers predominantly in the range of C14 through C20 and boiling in the range of approximately 270 oC to 370 oC (518oF to 698oF).]

308-278-8

97926-59-5

Carc. 1B

H350

GHS08

Dgr

H350

 

 

►M2  H ◄

649-451-00-0

Distillates (petroleum), hydrodesulfurized middle coker;

Cracked gasoil;

[A complex combination of hydrocarbons by fractionation from hydrodesulfurised coker distillate stocks. Is consists of hydro-carbons having carbon numbers predominantly in the range of C12 through C21 and boiling in the range of approximately 200 oC to 360 oC (392oF to 680oF).]

309-865-1

101316-59-0

Carc. 1B

H350

GHS08

Dgr

H350

 

 

►M2  H ◄

649-452-00-6

Distillates (petroleum), heavy steam-cracked;

Cracked gasoil;

[A complex combination of hydrocarbons obtained by distillation of steam cracking heavy residues. It consists predominantly of highly alkylated heavy aromatic hydrocarbons boiling in the range of approximately 250 oC to 400 oC (482oF to 752oF).]

309-939-3

101631-14-5

Carc. 1B

H350

GHS08

Dgr

H350

 

 

►M2  H ◄

649-453-00-1

Distillates (petroleum), heavy hydrocracked;

Baseoil – unspecified;

[A complex combination of hydrocarbons from the distillation of the products from a hydrocracking process. It consists predominantly of saturated hydrocarbons having carbon numbers in the range of C15-C39 and boiling in the range of approximately 260 oC to 600 oC (500oF to 1112oF).]

265-077-7

64741-76-0

Carc. 1B

H350

GHS08

Dgr

H350

 

 

►M2  H  ◄ L

649-454-00-7

Distillates (petroleum), solvent-refined heavy paraffinic;

Baseoil – unspecified;

[A complex combination of hydrocarbons obtained as the raffinate from a solvent extraction process. It consists predominantly of saturated hydrocarbons having carbon numbers predominantly in the range of C20 through C50 and produces a finished oil with a viscosity of at least 100 SUS at 100oF (19cSt at 40 oC).]

265-090-8

64741-88-4

Carc. 1B

H350

GHS08

Dgr

H350

 

 

►M2  H  ◄ L

649-455-00-2

Distillates (petroleum), solvent-refined light paraffinic;

Baseoil – unspecified;

[A complex combination of hydrocarbons obtained as the raffinate from a solvent extraction process. It consists predominantly of saturated hydrocarbons having carbon numbers predominantly in the range of C15 through C30 and produces a finished oil with a viscosity of less than 100 SUS at 100oF (19cSt at 40 oC).]

265-091-3

64741-89-5

Carc. 1B

H350

GHS08

Dgr

H350

 

 

►M2  H  ◄ L

649-456-00-8

Residual oils (petroleum), solvent deasphalted;

Baseoil – unspecified;

[A complex combination of hydrocarbons obtained as the solvent soluble fraction from C3-C4 solvent deasphalting of a residuum. It consists of hydrocarbons having carbon numbers predominantly higher than C25 and boiling above approximately 400 oC (752oF).]

265-096-0

64741-95-3

Carc. 1B

H350

GHS08

Dgr

H350

 

 

►M2  H  ◄ L

649-457-00-3

Distillates (petroleum), solvent-refined heavy naphthenic;

Baseoil – unspecified;

[A complex combination of hydrocarbons obtained as the raffinate from a solvent extraction process. It consists of hydrocarbons having carbon numbers predominantly in the range of C20 through C50 and produces a finished oil with a viscosity of at least 100 SUS at 100oF (19cSt a 40 oC). It contains relatively few normal paraffins.]

265-097-6

64741-96-4

Carc. 1B

H350

GHS08

Dgr

H350

 

 

►M2  H  ◄ L

649-458-00-9

Distillates (petroleum), solvent-refined light naphthenic;

Baseoil – unspecified;

[A complex combination of hydrocarbons obtained as the raffinate from a solvent extraction process. It consists of hydrocarbons having carbon numbers predominantly in the range of C15 through C30 and produces a finished oil with a viscosity of less than 100 SUS at 100oF (19cSt at 40 oC). It contains relatively few normal paraffins.]

265-098-1

64741-97-5

Carc. 1B

H350

GHS08

Dgr

H350

 

 

►M2  H  ◄ L

649-459-00-4

Residual oils (petroleum,) solvent-refined;

Baseoil – unspecified;

[A complex combination by hydrocarbons obtained as the solvent insoluble fraction from solvent refining of a residuum using a polar organic solvent such as phenol or furfural. It consists of hydrocarbons having carbon numbers predominantly higher than C25 and boiling above approximately 400 oC (752oF).]

265-101-6

64742-01-4

Carc. 1B

H350

GHS08

Dgr

H350

 

 

►M2  H  ◄ L

649-460-00-X

Distillates (petroleum), clay-treated paraffinic;

Baseoil – unspecified;

[A complex combination of hydrocarbons resulting from treatment of a petroleum fraction with natural or modified clay in either a contacting or percolation process to remove the trace amounts of polar compounds and impurities present. It consists of hydrocarbons having carbon numbers predominantly in the range of C20 through C50 and produces a finished oil with a viscosity of at least 100 SUS at 100oF (19cSt at 40 oC). It contains a relatively large proportion of saturated hydrocarbons.]

265-137-2

64742-36-5

Carc. 1B

H350

GHS08

Dgr

H350

 

 

►M2  H  ◄ L

649-461-00-5

Distillates (petroleum), clay-treated light paraffinic;

Baseoil – unspecified;

[A complex combination of hydrocarbons resulting from treatment of a petroleum fraction with natural or modified clay in either a contacting or percolation process to remove the trace amounts of polar compounds and impurities present. It consists of hydrocarbons having carbon numbers predominantly in the range of C15 through C30 and produces a finished oil with a viscosity of less than 100 SUS at 100oF (19cSt at 40 oC). It contains a relatively large proportion of saturated hydrocarbons.]

265-138-8

64742-37-6

Carc. 1B

H350

GHS08

Dgr

H350

 

 

►M2  H  ◄ L

649-462-00-0

Residual oils (petroleum), clay-treated;

Baseoil – unspecified;

[A complex combination of hydrocarbons obtained by treatment of a residual oil with a natural or modified clay in either a contacting or percolation process to remove the trace amounts of polar compounds and impurities present. It consists of hydro-carbons having carbon numbers predominantly higher than C25 and boiling above approximately 400 oC (752oF).]

265-143-5

64742-41-2

Carc. 1B

H350

GHS08

Dgr

H350

 

 

►M2  H  ◄ L

649-463-00-6

Distillates (petroleum), clay-treated heavy naphthenic;

Baseoil – unspecified;

[A complex combination of hydrocarbons resulting from treatment of a petroleum fraction with natural or modified clay in either a contacting or percolation process to remove the trace amounts of polar compounds and impurities present. It consists of hydrocarbons having carbon numbers predominantly in the range of C20 through C50 and produces a finished oil with a viscosity of at least 100 SUS at 100oF (19cSt at 40 oC). It contains relatively few normal paraffins.]

265-146-1

64742-44-5

Carc. 1B

H350

GHS08

Dgr

H350

 

 

►M2  H  ◄ L

649-464-00-1

Distillates (petroleum), clay-treated light naphthenic;

Baseoil – unspecified;

[A complex combination of hydrocarbons resulting from treatment of a petroleum fraction with natural or modified clay in either a contacting or percolation process to remove the trace amounts of polar compounds and impurities present. It consists of hydrocarbons having carbon numbers predominantly in the range of C15 through C30 and producesa finished oil with a viscosity of less than 100 SUS at 100oF (19cSt at 40 oC). It contains relatively few normal paraffins.]

265-147-7

64742-45-6

Carc. 1B

H350

GHS08

Dgr

H350

 

 

►M2  H  ◄ L

649-465-00-7

Distillates (petroleum), hydrotreated heavy naphthenic;

Baseoil – unspecified;

[A complex combination of hydrocarbons obtained by treating a petroleum fraction with hydrogen in the presence of a catalyst. It consists of hydrocarbons having carbon numbers predominantly in the range of C20 through C50 and produces a finished oil of at least 100 SUS at 100oF (19cSt at 40 oC). It contains relatively few normal paraffins.]

265-155-0

64742-52-5

Carc. 1B

H350

GHS08

Dgr

H350

 

 

►M2  H  ◄ L

649-466-00-2

Distillates (petroleum), hydrotreated light naphthenic;

Baseoil – unspecified;

[A complex combination of hydrocarbons obtained by treating a petroleum fraction with hydrogen in the presence of a catalyst. It consists of hydrocarbons having carbon numbers predominantly in the range of C15 through C30 and produces a finished oil with a viscosity of less than 100 SUS at 100oF (19cSt at 40 oC). It contains relatively few normal paraffins.]

265-156-6

64742-53-6

Carc. 1B

H350

GHS08

Dgr

H350

 

 

►M2  H  ◄ L

649-467-00-8

Distillates (petroleum), hydrotreated heavy paraffinic;

Baseoil – unspecified;

[A complex combination of hydrocarbons obtained by treating a petroleum fraction with hydrogen in the presence of a catalyst. It consists of hydrocarbons having carbon numbers predominantly in the range of C20 through C50 and produces a finished oil of at least 100 SUS at 100oF (19cSt at 40 oC). It contains a relatively large proportion of saturated hydrocarbons.]

265-157-1

64742-54-7

Carc. 1B

H350

GHS08

Dgr

H350

 

 

►M2  H  ◄ L

649-468-00-3

Distillates (petroleum), hydrotreated light paraffinic;

Baseoil – unspecified;

[A complex combination of hydrocarbons obtained by treating a petroleum fraction with hydrogen in the presence of a catalyst. It consists of hydrocarbons having carbon numbers predominantly in the range of C15 through C30 and produces a finished oil with a viscosity of less than 100 SUS at 100oF (19cSt at 40 oC). It contains a relatively large proportion of saturated hydrocarbons.]

265-158-7

64742-55-8

Carc. 1B

H350

GHS08

Dgr

H350

 

 

►M2  H  ◄ L

649-469-00-9

Distillates (petroleum), solvent-dewaxed light paraffinic;

Baseoil – unspecified;

[A complex comination of hydrocarbons obtained by removal of normal paraffins from a petroleum fraction by solvent crystallization. It consists predominantly of hydrocarbons having carbon numbers predominantly in the range of C15 through C30 and produces a finished oil with a viscosity of less than 100 SUS at 100oF (19cSt at 40 oC).]

265-159-2

64742-56-9

Carc. 1B

H350

GHS08

Dgr

H350

 

 

►M2  H  ◄ L

649-470-00-4

Residual oils (petroleum), hydrotreated;

Baseoil – unspecified;

[A complex combination of hydrocarbons obtained by treating a petroleum fraction with hydrogen in the presence of a catalyst. It consists of hydrocarbons having carbon numbers predominantly greater than C25 and boiling above approximately 400 oC (752oF).]

265-160-8

64742-57-0

Carc. 1B

H350

GHS08

Dgr

H350

 

 

►M2  H  ◄ L

649-471-00-X

Residual oils (petroleum), solvent-dewaxed;

Baseoil – unspecified;

[A complex combination of hydrocarbons obtained by removal of long, branched chain hydrocarbons from a residual oil by solvent crystallization. It consists of hydrocarbons having carbon numbers predominantly greater than C25 and boiling above approximately 400 oC (752oF).]

265-166-0

64742-62-7

Carc. 1B

H350

GHS08

Dgr

H350

 

 

►M2  H  ◄ L

649-472-00-5

Distillates (petroleum), solvent-dewaxed heavy naphthenic;

Baseoil – unspecified;

[A complex combination of hydrocarbons obtained by removal of normal paraffins from a petroleum fraction by solvent crystallization. It consists of hydrocarbons having carbon numbers predominantly in the range of C20 . through C50 and produces a finished oil of not less than 100 SUS at 100oF (19cSt at 40 oC). It contains relatively few normal paraffins.]

265-167-6

64742-63-8

Carc. 1B

H350

GHS08

Dgr

H350

 

 

►M2  H  ◄ L

649-473-00-0

Distillates (petroleum), solvent-dewaxed light naphthenic;

Baseoil – unspecified;

[A complex combination of hydrocarbons obtained by removal of normal paraffins from a petroleum fraction by solvent crystallization. It consists of hydrocarbons having carbon numbers predominantly in the range C15 through C30 and produces a finished oil with a viscosity of less than 100 SUS at 100oF (19cSt at 40 oC). It contains relatively few normal paraffins.]

265-168-1

64742-64-9

Carc. 1B

H350

GHS08

Dgr

H350

 

 

►M2  H  ◄ L

649-474-00-6

Distillates (petroleum), solvent-dewaxed heavy paraffinic;

Baseoil – unspecified;

[A complex combination of hydrocarbons obtained by removal of normal paraffins from a petroleum fraction by solvent crystallization. It consists predominantly of hydrocarbons having carbon numbers predominantly in the range of C20 through C50 and produces a finished oil with a viscosity not less than 100 SUS at 100oF (19cSt at 40 oC).]

265-169-7

64742-65-0

Carc. 1B

H350

GHS08

Dgr

H350

 

 

►M2  H  ◄ L

649-475-00-1

Naphthenic oils (petroleum), catalytic dewaxed heavy;

Baseoil – unspecified;

[A complex combination of hydrocarbons obtained from a catalytic dewaxing process. It consists predominantly of hydrocarbons having carbon numbers predominantly in the range of C20 through C50 and produces a finished oil with a viscosity of at least 100 SUS at 100oF (19cSt at 40 oC). It contains relatively few normal paraffins.]

265-172-3

64742-68-3

Carc. 1B

H350

GHS08

Dgr

H350

 

 

►M2  H  ◄ L

649-476-00-7

Naphthenic oils (petroleum), catalytic dewaxed light;

Baseoil – unspecified;

[A complex combination of hydrocarbons obtained from a catalytic dewaxing process. It consists of hydrocarbons having carbon numbers predominantly in the range of C15 through C30 and produces a finished oil with a viscosity less than 100 SUS at 100oF (19cSt at 40 oC). It contains relatively few normal paraffins.]

265-173-9

64742-69-4

Carc. 1B

H350

GHS08

Dgr

H350

 

 

►M2  H  ◄ L

649-477-00-2

Paraffin oils (petroleum), catalytic dewaxed heavy;

Baseoil – unspecified;

[A complex combination of hydrocarbons obtained from a catalytic dewaxing process. It consists predominantly of hydrocarbons having carbon numbers predominantly in the range of C20 through C50 and produces a finished oil with a viscosity of at least 100 SUS at 100oF (19cSt at 40 oC).]

265-174-4

64742-70-7

Carc. 1B

H350

GHS08

Dgr

H350

 

 

►M2  H  ◄ L

649-478-00-8

Paraffin oils (petroleum), catalytic dewaxed light;

Baseoil – unspecified;

[A complex combination of hydrocarbons obtained from a catalytic dewxing process. It consists predominantly of hydrocarbons having carbon numbers predominantly in the range of C15 through C30 and produces a finished oil with a viscosity of less than 100 SUS at 100oF (19cSt at 40 oC).]

265-176-5

64742-71-8

Carc. 1B

H350

GHS08

Dgr

H350

 

 

►M2  H  ◄ L

649-479-00-3

Naphthenic oils (petroleum), complex dewaxed heavy;

Baseoil – unspecified;

[A complex combination of hydrocarbons obtained by removing straight chain paraffinhydrocarbons as a solid by treatment with an agent such as urea. It consists of hydrocarbons having carbon numbers predominantly in the range of C20 through C50 and produces a finished oil having a viscosity of at least 100 SUS at 100oF (19cSt at 40 oC). It contains relatively few normal paraffins.]

265-179-1

64742-75-2

Carc. 1B

H350

GHS08

Dgr

H350

 

 

►M2  H  ◄ L

649-480-00-9

Naphthenic oils (petroleum), complex dewaxed light;

Baseoil – unspecified;

[A complex combination of hydrocarbons obtained from a catalytic dewaxing process. It consists of hydrocarbons having carbon numbers predominantly in the range of C15 through C30 and produces a finished oil having a viscosity less than 100 SUS at 100oF (19cSt at 40 oC). It contains relatively few normal paraffins.]

265-180-7

64742-76-3

Carc. 1B

H350

GHS08

Dgr

H350

 

 

►M2  H  ◄ L

649-481-00-4

Lubricating oils (petroleum), C20-50, hydrotreated neutral oil-based, high-viscosity;

Baseoil – unspecified;

[A complex combination of hydrocarbons obtained by treating light vacuum gas oil, heavy vacuum gas oil, andsolvent deasphalted residual oil with hydrogen in the presence of a catalyst in a two stage process with dewaxing being carried out between the two stages. It consists predominantly of hydrocarbons having carbon numbers predominantly in the range of C20 through C50 and produces a finished oil having a viscosity of approximately 112cSt at 40 oC. It contains a relatively large proportion of saturated hydrocarbons.]

276-736-3

72623-85-9

Carc. 1B

H350

GHS08

Dgr

H350

 

 

►M2  H  ◄ L

649-482-00-X

Lubricating oils (petroleum), C15-30, hydrotreated neutral oil-based;

Baseoil – unspecified;

[A complex combination of hydrocarbons obtained by treating light vacuum gas oil and heavy vacuum gas oil with hydrogen in the presence of a catalyst in a two stage process with dewaxing being carried out between the two stages. It consists predominantly of hydrocarbons having carbon numbers predominantly in the range of C15 through C30 and produces a finished oil having a viscosity of approximately 15cSt at 40 oC. It contains a relatively large proportion of saturated hydrocabons.]

276-737-9

72623-86-0

Carc. 1B

H350

GHS08

Dgr

H350

 

 

►M2  H  ◄ L

649-483-00-5

Lubricating oils (petroleum), C20-50, hydrotreated neutral oil-based;

Baseoil – unspecified;

[A complex combination of hydrocarbons obtained by treating light vacuum gas oil, heavy vacuum gas oil and solvent deasphalted residual oil with hydrogen in the presence of a catalyst in a two stage process with dewaxing being carried out between the two stages. It consists predominantly of hydrocarbons having carbon numbers predominantly in the range of C20 through C50 and produces a finished oil with a viscosity of approximately 32cSt at 40 oC. It contains a relatively large proportion of saturated hydrocarbons.]

276-738-4

72623-87-1

Carc. 1B

H350

GHS08

Dgr

H350

 

 

►M2  H  ◄ L

649-484-00-0

Lubricating oils;

Baseoil – unspecified;

[A complex combination of hydrocarbons obtained from solvent extraction and dewaxing processes. It consists predominantly of saturated hydrocarbons having carbon numbers in the range C15 through C50.]

278-012-2

74869-22-0

Carc. 1B

H350

GHS08

Dgr

H350

 

 

►M2  H  ◄ L

649-485-00-6

Distillates (petroleum), complex dewaxed heavy paraffinci;

Baseoil – unspecified;

[A complex combination of hydrocarbons obtained by dewaxing heavy paraffinic distillate. It consists predominantly of hydrocarbons having carbon numbers predominantly in the range of C20 through C50 and produces a finished oil with a viscosity of equal to or greater than 100 SUS at 100oF (19cSt at 40 oC). It contains relatively few normal paraffins.]

292-613-7

90640-91-8

Carc. 1B

H350

GHS08

Dgr

H350

 

 

►M2  H  ◄ L

649-486-00-1

Distillates (petroleum), complex dewaxed light paraffinic;

Baseoil – unspecified;

[A complex combination of hydrocarbons obtained by dewaxing light paraffinic distillate. It consists predominantly of hydrocarbons having carbon numbers predominantly in the range of C12 through C30 and produces a finished oil with a viscosity of less than 100 SUS at 100oF (19cSt at 40 oC). It contains relatively few normal paraffins.]

292-614-2

90640-92-9

Carc. 1B

H350

GHS08

Dgr

H350

 

 

►M2  H  ◄ L

649-487-00-7

Distillates (petroleum), solvent dewaxed heavy paraffinic, clay-treated;

Baseoil – unspecified;

[A complex combination of hydrocarbons obtained by treating dewaxed heavy paraffinic distillate with neutral or modified clay in either a contacting or percolation process. It consists predominantly of hydrocarbons having carbon numbers predominantly in the range of C20 through C50.]

292-616-3

90640-94-1

Carc. 1B

H350

GHS08

Dgr

H350

 

 

►M2  H  ◄ L

649-488-00-2

Hydrocarbons, C20-50, solvent dewaxed heavy paraffinic, hydrotreated;

Baseoil – unspecified;

[A complex combination of hydrocarbons produced by treating dewaxed heavy paraffinic distillate with hydrogen in the presence of a catalyst. It consists predominantly of hydrocarbons having carbon numbers predominantly in the range of C20 through C50.]

292-617-9

90640-95-2

Carc. 1B

H350

GHS08

Dgr

H350

 

 

►M2  H  ◄ L

649-489-00-8

Distillates (petroleum), solvent dewaxed light paraffinic, clay-treated;

Baseoil – unspecified;

[A complex combination of hydrocarbons resulting from treatment of dewaxed light paraffinic distillate with natural or modified clay in either a contacting or percolation process. It consists predominantly of hydrocarbons having carbon numbers predominantly in the range of C15 through C30.]

292-618-4

90640-96-3

Carc. 1B

H350

GHS08

Dgr

H350

 

 

►M2  H  ◄ L

649-490-00-3

Distillates (petroleum), solvent dewaxed light paraffinic, hydrotreated;

Baseoil – unspecified;

[A complex combination of hydrocarbons produced by treating a dewaxed light paraffinic distillate with hydrogen in the presence of a catalyst. It consists predominantly of hydrocarbons having carbon numbers predominantly in the range of C15 through C30.]

292-620-5

90640-97-4

Carc. 1B

H350

GHS08

Dgr

H350

 

 

►M2  H  ◄ L

649-491-00-9

Residual oils (petroleum), hydrotreated solvent dewaxed;

Baseoil – unspecified

292-656-1

90669-74-2

Carc. 1B

H350

GHS08

Dgr

H350

 

 

►M2  H  ◄ L

649-492-00-4

Residual oils (petroleum), catalytic dewaxed;

Baseoil – unspecified

294-843-3

91770-57-9

Carc. 1B

H350

GHS08

Dgr

H350

 

 

►M2  H  ◄ L

649-493-00-X

Distillates (petroleum), dewaxed heavy paraffinic, hydrotreated;

Baseoil – unspecified;

[A complex combination of hydrocarbons obtained from an intensive treatment of dewaxed distillate by hydrogenation in the presence of a catalyst. It consists predominantly of saturated hydrocarbons having carbon numbers predominantly in the range of C25 through C39 and produces a finished oil with a viscosity of approximately 44 cSt at 50 oC.]

295-300-3

91995-39-0

Carc. 1B

H350

GHS08

Dgr

H350

 

 

►M2  H  ◄ L

649-494-00-5

Distillates (petroleum), dewaxed light paraffinic, hydrotreated;

Baseoil – unspecified;

[A complex combination of hydrocarbons obtained from an intensive treatment of dewaxed distillate by hydrogenation in the presence of a catalyst. It consists predominantly of saturated hydrocarbons having carbon numbers predominantly in the range of C21 through C29 and produces a finished oil with a viscosity of approximately 13 cSt at 50 oC.]

295-301-9

91995-40-3

Carc. 1B

H350

GHS08

Dgr

H350

 

 

►M2  H  ◄ L

649-495-00-0

Distillates (petroleum), hydrocracked solvent-refined, dewaxed;

Baseoil – unspecified;

[A complex combination of liquid hydrocarbons obtained by recrystallization of dewaxed hydrocracked solvent-refined petroleum distillates.]

295-306-6

91995-45-8

Carc. 1B

H350

GHS08

Dgr

H350

 

 

►M2  H  ◄ L

649-496-00-6

Distillates (petroleum), solvent-refined light naphthenic, hydrotreated;

Baseoil – unspecified;

[A complex combination of hydrocarbons obtained by treating a petroleum fraction with hydrogen in the presence of a catalyst and removing the aromatic hydrocarbons by solvent extraction. It consists predominantly of naphthenic hydrocarbons having carbon numbers predominantly in the range of C15 through C30 and produces a finished oil with a viscosity of between 13-15cSt at 40 oC.]

295-316-0

91995-54-9

Carc. 1B

H350

GHS08

Dgr

H350

 

 

►M2  H  ◄ L

649-497-00-1

Lubricating oils (petroleum), C17-35, solvent-extd., dewaxed, hydrotreated;

Baseoil – unspecified

295-423-2

92045-42-6

Carc. 1B

H350

GHS08

Dgr

H350

 

 

►M2  H  ◄ L

649-498-00-7

Lubricating oils (petroleum), hydrocracked nonarom. solvent-deparaffined;

Baseoil – unspecified

295-424-8

92045-43-7

Carc. 1B

H350

GHS08

Dgr

H350

 

 

►M2  H  ◄ L

649-499-00-2

Residual oils (petroleum), hydrocracked acid-treated solvent-dewaxed;

Baseoil – unspecified;

[A complex combination of hydrocarbons produced by solvent removal of paraffins from the residue of the distillation of acid-treated, hydrocracked heavy paraffins and boiling approximately above 380 oC (716oF).]

295-499-7

92061-86-4

Carc. 1B

H350

GHS08

Dgr

H350

 

 

►M2  H  ◄ L

649-500-00-6

Paraffin oils (petroleum), solvent-refined dewaxed heavy;

Baseoil – unspecified;

[A complex combination of hydrocarbons obtained from sulfur-containing paraffinic crude oil. It consists predominantly of a solvent refined deparaffinated lubricating oil with a viscosity of 65cSt at 50 oC.]

295-810-6

92129-09-4

Carc. 1B

H350

GHS08

Dgr

H350

 

 

►M2  H  ◄ L

649-501-00-1

Lubricating oils (petroleum), base oils, paraffinic;

Baseoil – unspecified;

[A complex combination of hydrocarbons obtained by refining of crude oil. It consists predominantly of aromatics, naphthenics and paraffinics and produces a finished oil with a viscosity of 120 SUS at 100oF (23cSt at 40 oC).]

297-474-6

93572-43-1

Carc. 1B

H350

GHS08

Dgr

H350

 

 

►M2  H  ◄ L

649-502-00-7

Hydrocarbons, hydrocracked paraffinic distn. residues, solvent-dewaxed;

Baseoil – unspecified

297-857-8

93763-38-3

Carc. 1B

H350

GHS08

Dgr

H350

 

 

►M2  H  ◄ L

649-503-00-2

Hydrocarbons, C20-50, residual oil hydrogenation vacuum distillate;

Baseoil – unspecified

300-257-1

93924-61-9

Carc. 1B

H350

GHS08

Dgr

H350

 

 

►M2  H  ◄ L

649-504-00-8

Distillates (petroleum), solvent-refined hydrotreated heavy;

hydrogenated;

Baseoil – unspecified

305-588-5

94733-08-1

Carc. 1B

H350

GHS08

Dgr

H350

 

 

►M2  H  ◄ L

649-505-00-3

Distillates (petroleum), solvent-refined hydrocracked light;

Baseoil – unspecified;

[A complex combination of hydrocarbons obtained by solvent dearomatization of the residue of hydrocracked petroleum. It consists predominantly of hydrocarbons having carbon numbers predominantly in the range of C18 through C27 and boiling in the range of approximately 370 oC to 450 oC (698oF to 842oF).]

305-589-0

94733-09-2

Carc. 1B

H350

GHS08

Dgr

H350

 

 

►M2  H  ◄ L

649-506-00-9

Lubricating oils (petroleum), C18-40, solvent-dewaxed hydrocracked distillate-based;

Baseoil – unspecified;

[A complex combination of hydrocarbons obtained by solvent deparaffination of the distillation residue from hydrocracked petroleum. It consists predominantly of hydrocarbons having carbon numbers predominantly in the range of C18 through C40 and boiling in the range of approximately 370 oC to 550 oC (698oF to 1022oF).]

305-594-8

94733-15-0

Carc. 1B

H350

GHS08

Dgr

H350

 

 

►M2  H  ◄ L

649-507-00-4

Lubricating oils (petroleum), C18-40, solvent-dewaxed hydrogenated raffinate-based;

Baseoil – unspecified;

[A complex combination of hydrocarbons obtained by solvent deparaffination of the hydrogenated raffinate obtained by solvent extraction of a hydrotreated petroleum distillate. It consists predominantly of hydrocarbons having carbon numbers predominantly in the range of C18 through C40 and boiling in the range of approximately 370 oC to 550 oC (698oF to 1022oF).]

305-595-3

94733-16-1

Carc. 1B

H350

GHS08

Dgr

H350

 

 

►M2  H  ◄ L

649-508-00-X

Hydrocarbons, C13-30, arom.-rich, solvent-extd. naphthenic distillate;

Baseoil – unspecified

305-971-7

95371-04-3

Carc. 1B

H350

GHS08

Dgr

H350

 

 

►M2  H  ◄ L

649-509-00-5

Hydrocarbons, C16-32, arom. rich, solvent-extd. naphthenic distillate;

Baseoil – unspecified

305-972-2

95371-05-4

Carc. 1B

H350

GHS08

Dgr

H350

 

 

►M2  H  ◄ L

649-510-00-0

Hydrocarbons, C37-68, dewaxed deasphalted hydrotreated vacuum distn. residues;

Baseoil – unspecified

305-974-3

95371-07-6

Carc. 1B

H350

GHS08

Dgr

H350

 

 

►M2  H  ◄ L

649-511-00-6

Hydrocarbons, C37-65, hydrotreated deasphalted vacuum distn. residues;

Baseoil – unspecified

305-975-9

95371-08-7

Carc. 1B

H350

GHS08

Dgr

H350

 

 

►M2  H  ◄ L

649-512-00-1

Distillates (petroleum), hydrocracked solvent-refined light;

Baseoil – unspecified;

[A complex combination of hydrocarbons obtained by the solvent treatment of a distillate from hydrocracked petroleum distillates. It consists predominantly of hydrocarbons having carbon numbers predominantly in the range of C18 through C27 and boiling in the range of approximately 370 oC to 450 oC (698oF to 842oF.]

307-010-7

97488-73-8

Carc. 1B

H350

GHS08

Dgr

H350

 

 

►M2  H  ◄ L

649-513-00-7

Distillates (petroleum), solvent-refined hydrogenated heavy;

Baseoil – unspecified;

[A complex combination of hydrocarbons, obtained by the treatment of a hydrogenated petroleum distillate with a solvent. It consists predominantly of hydrocarbons having carbon numbers predominantly in the range of C19 through C40 and boiling in the range of approximately 390 oC to 550 oC (734oF to 1022oF).]

307-011-2

97488-74-9

Carc. 1B

H350

GHS08

Dgr

H350

 

 

►M2  H  ◄ L

649-514-00-2

Lubricating oils (petroleum), C18-27, hydrocracked solvent-dewaxed;

Baseoil – unspecified

307-034-8

97488-95-4

Carc. 1B

H350

GHS08

Dgr

H350

 

 

►M2  H  ◄ L

649-515-00-8

Hydrocarbons, C17-30, hydrotreated solvent-deasphalted atm. distn. residue, distn. lights;

Baseoil – unspecified;

[A complex combination of hydrocarbons obtained as first runnings from the vacuum distillation of effluents from the treatment of a solvent deasphalted short residue with hydrogen in the presence of a catalyst. It consists predominantly of hydrocarbons having carbon numbers predominantly in the range of C17 through C30 and boiling in the range of approximately 300 oC to 400 oC (572oF to 752oF). It produces a finished oil having a viscosity of 4cSt at approximately 100 oC (212oF).]

307-661-7

97675-87-1

Carc. 1B

H350

GHS08

Dgr

H350

 

 

►M2  H  ◄ L

649-516-00-3

Hydrocarbons, C17-40, hydrotreated solvent-deasphalted distn. residue, vacuum distn. lights;

Baseoil – unspecified;

[A complex combination of hydrocarbons obtained as first runnings from the vacuum distillation of effluents from the catalytic hydrotreatment of a solvent deasphalted short residue having a viscosity of 8cSt at approximately 100 oC (212oF). It consists predominantly of hydrocarbons having carbon numbers predominantly in the range of C17 through C40 and boiling in the range of approximately 300 oC to 500 oC (592oF to 932oF).]

307-755-8

97722-06-0

Carc. 1B

H350

GHS08

Dgr

H350

 

 

►M2  H  ◄ L

649-517-00-9

Hydrocarbons, C13-27, solvent-extd. light naphthenic;

Baseoil – unspecified;

[A complex combination of hydrocarbons obtained by extraction of the aromatics from a light naphthenic distillate having a viscosity of 9.5cSt at 40 oC (104oF). It consists predominantly of hydrocarbons having carbon numbers predominantly in the range of C13 through C27 and boiling in the range of approximately 240 oC to 400 oC (464oF to 752oF.]

307-758-4

97722-09-3

Carc. 1B

H350

GHS08

Dgr

H350

 

 

►M2  H  ◄ L

649-518-00-4

Hydrocarbons, C14-29, solvent-extd. light naphthenic;

Baseoil – unspecified;

[A complex combination of hydrocarbons obtained by extraction of the aromatics from a light naphthenic distillate having a viscosity of 16cSt at 40 oC (104oF). It consists predominantly of hydrocarbons having carbon numbers predominantly in the range of C14 through C29 and boiling in the range of approximately 250 oC to 425 oC (482oF to 797oF).]

307-760-5

97722-10-6

Carc. 1B

H350

GHS08

Dgr

H350

 

 

►M2  H  ◄ L

649-519-00-X

Hydrocarbons, C27-42, dearomatized;

Baseoil – unspecified

308-131-8

97862-81-2

Carc. 1B

H350

GHS08

Dgr

H350

 

 

►M2  H  ◄ L

649-520-00-5

Hydrocarbons, C17-30, hydrotreated distillates, distn. lights;

Baseoil – unspecified

308-132-3

97862-82-3

Carc. 1B

H350

GHS08

Dgr

H350

 

 

►M2  H  ◄ L

649-521-00-0

Hydrocarbons, C27-45, naphthenic vacuum distn.;

Baseoil – unspecified

308-133-9

97862-83-4

Carc. 1B

H350

GHS08

Dgr

H350

 

 

►M2  H  ◄ L

649-522-00-6

Hydrocarbons, C27-45, dearomatized;

Baseoil – unspecified

308-287-7

97926-68-6

Carc. 1B

H350

GHS08

Dgr

H350

 

 

►M2  H  ◄ L

649-523-00-1

Hydrocarbons, C20-58, hydrotreated;

Baseoil – unspecified

308-289-8

97926-70-0

Carc. 1B

H350

GHS08

Dgr

H350

 

 

►M2  H  ◄ L

649-524-00-7

Hydrocarbons, C27-42, naphthenic;

Baseoil – unspecified

308-290-3

97926-71-1

Carc. 1B

H350

GHS08

Dgr

H350

 

 

►M2  H  ◄ L

649-525-00-2

Residual oils (petroleum), carbon-treated solvent-dewaxed;

Baseoil – unspecified;

[A complex combination of hydrocarbons obtained by the treatment of solvent-dewaxed petroleum residual oils with activated charcoal for the removal of trace polar constituents and impurities.]

309-710-8

100684-37-5

Carc. 1B

H350

GHS08

Dgr

H350

 

 

►M2  H  ◄ L

649-526-00-8

Residual oils (petroleum), clay-treated solvent-dewaxed;

Baseoil – unspecified;

[A complex combination of hydrocarbons obtained by treatment of solvent-dewaxed petroleum residual oils with bleaching earth for the removal of trace polar constituents and impurities.]

309-711-3

100684-38-6

Carc. 1B

H350

GHS08

Dgr

H350

 

 

►M2  H  ◄ L

649-527-00-3

Lubricating oils (petroleum), C >25, solvent-extd., deasphalted, dewaxed, hydrogenated;

Baseoil – unspecified;

[A complex combination of hydrocarbons obtained by solvent extraction and hydrogenation of vacuum distillation residues. It consists predominantly of hydrocarbons having carbon numbers predominantly greater than C25 and produces a finished oil with a viscosity in the order of 32cSt to 37cSt at 100 oC (212oF).]

309-874-0

101316-69-2

Carc. 1B

H350

GHS08

Dgr

H350

 

 

►M2  H  ◄ L

649-528-00-9

Lubricating oils (petroleum), C17-32, solvent-extd., dewaxed, hydrogenated;

Baseoil – unspecified;

[A complex combination of hydrocarbons obtained by solvent extraction and hydrogenation of atmospheric distillation residues. It consists predominantly of hydrocarbons having carbon numbers predominantly in the range of C17 through C32 and produced a finished oil with a viscosity in the order of 17cSt to 23cSt at 40 oC (104oF.]

309-875-6

101316-70-5

Carc. 1B

H350

GHS08

Dgr

H350

 

 

►M2  H  ◄ L

649-529-00-4

Lubricating oils (petroleum), C20-35, solvent-extd., dewaxed, hydrogenated;

Baseoil – unspecified;

[A complex combination of hydrocarbons obtained by solvent extraction and hydrogenation of atmospheric distillation residues. It consists predominantly of hydrocarbons having carbon numbers predominantly in the range of C20 through C35 and produces a finished oil with a viscosity in the order of 37cSt to 44cSt at 40 oC (104oF).]

309-876-1

101316-71-6

Carc. 1B

H350

GHS08

Dgr

H350

 

 

►M2  H  ◄ L

649-530-00-X

Lubricating oils (petroleum), C24-50, solvent-extd., dewaxed, hydrogenated;

Baseoil – unspecified;

[A complex combination of hydrocarbons obtained by solvent extraction and hydrogenation of atmospheric distillation residues. It consists predominantly of hydrocarbons having carbon numbers predominantly in the range of C24 through C50 and produces a finished oil with a viscosity in the order of 16cSt to 75cSt at 40 oC (104oF).]

309-877-7

101316-72-7

Carc. 1B

H350

GHS08

Dgr

H350

 

 

►M2  H  ◄ L

649-531-00-5

Extracts (petroleum), heavy naphthenic distillate solvent, arom. conc.;

Distillate aromatic extract (treated);

[An aromatic concentrate produced by adding water to heavy naphthenic distillate solvent extract and extraction solvent.]

272-175-3

68783-00-6

Carc. 1B

H350

GHS08

Dgr

H350

 

 

►M2  H  ◄ L

649-532-00-0

Extracts (petroleum), solvent-refined heavy paraffinic distillate solvent;

Distillate aromatic extract (treated);

[A complex combination of hydrocarbons obtained as the extract from the re-extraction of solvent-refined heavy paraffinic distillate. It consists of saturated and aromatic hydrocarbons having carbon numbers predominantly in the range of C20 through C50.]

272-180-0

68783-04-0

Carc. 1B

H350

GHS08

Dgr

H350

 

 

►M2  H  ◄ L

649-533-00-6

Extracts (petroleum), heavy paraffinic distillates, solvent-deasphalted;

Distillate aromatic extract (treated);

[A complex combination of hydrocarbons obtained as the extract from a solvent extraction of heavy paraffinic distillate.]

272-342-0

68814-89-1

Carc. 1B

H350

GHS08

Dgr

H350

 

 

►M2  H  ◄ L

649-534-00-1

Extracts (petroleum), heavy naphthenic distillate solvent, hydrotreated;

Distillate aromatic extract (treated);

[A complex combination of hydrocarbons obtained by treating a heavy naphthenic distillate solvent extract with hydrogen in the presence of a catalyst. It consists predominantly of aromatic hydrocarbons having carbon numbers predominantly in the range of C20 through C50 and produces a finished oil of at least 19cSt at 40 oC (100 SUS at 100oF).]

292-631-5

90641-07-9

Carc. 1B

H350

GHS08

Dgr

H350

 

 

►M2  H  ◄ L

649-535-00-7

Extracts (petroleum), heavy paraffinic distillate solvent, hydrotreated;

Distillate aromatic extract (treated);

[A complex combination of hydrocarbons produced by treating a heavy paraffinic distillate solvent extract with hydrogen in the presence of a catalyst. It consists predominantly of hydrocarbons having carbon numbers predominantly in the range of C21 through C33 and boiling in the range of approximately 350 oC to 480 oC (662oF to 896oF).

292-632-0

90641-08-0

Carc. 1B

H350

GHS08

Dgr

H350

 

 

►M2  H  ◄ L

649-536-00-2

Extracts (petroleum), light paraffinic distillate solvent, hydrotreated;

Distillate aromatic extract (treated);

[A complex combination of hydrocarbons produced by treating a light paraffinic distillate solvent extract with hydrogen in the presence of a catalyst. It consists predominantly of hydrocarbons having carbon numbers predominantly in the range of C17 through C26 and boiling in the range of approximately 280 oC to 400 oC (536oF to 752oF).]

292-633-6

90641-09-1

Carc. 1B

H350

GHS08

Dgr

H350

 

 

►M2  H  ◄ L

649-537-00-8

Extracts (petroleum), hydrotreated light paraffinic distillate solvent;

Distillate aromatic extract (treated);

[A complex combination of hydrocarbons obtained as the extract from solvent extraction of intermediate paraffinic top solvent distillate that is treated with hydrogen in the presence of a catalyst. It consists predominantly of aromatic hydrocarbons having carbon numbers predominantly in the range of C16 through C36.]

295-335-4

91995-73-2

Carc. 1B

H350

GHS08

Dgr

H350

 

 

►M2  H  ◄ L

649-538-00-3

Extracts (petroleum), light naphthenic distillate solvent, hydrodesulfurized;

Distillate aromatic extract (treated);

[A complex combination of hydrocarbons obtained by treating the extract, obtained from a solvent extraction process, with hydrogen in the presence of a catalyst under conditions primarily to remove sulfur compounds. It consists predominantly of aromatic hydrocarbons having carbon numbers predominantly in the range of C15 through C30. This stream is likely to contain 5 wt.% or more of 4- to 6-membered condensed ring aromatic hydrocarbons.]

295-338-0

91995-75-4

Carc. 1B

H350

GHS08

Dgr

H350

 

 

►M2  H  ◄ L

649-539-00-9

Extracts (petroleum), light paraffinic distillate solvent, acid-treated;

Distillate aromatic extract (treated);

[A complex combination of hydrocarbons obtained as a fraction of the distillation of an extract from the solvent extraction of light paraffinic top petroleum distillates that is subjected to a sulfuric acid refining. It consists predominantly of aromatic hydrocarbons having carbon numbers predominantly in the range of C16 through C32.]

295-339-6

91995-76-5

Carc. 1B

H350

GHS08

Dgr

H350

 

 

►M2  H  ◄ L

649-540-00-4

Extracts (petroleum), light paraffinic distillate solvent, hydrodesulfurized;

Distillate aromatic extract (treated);

[A complex combination of hydrocarbons obtained by solvent extraction of a light paraffin distillate and treated with hydrogen to convert the organic sulfur to hydrogen sulfide which is eliminated. It consists predominantly of hydrocarbons having carbon numbers predominantly in the range of C15 through C40 and produces a finished oil with a viscosity of greater than 10cSt at 40 oC.]

295-340-1

91995-77-6

Carc. 1B

H350

GHS08

Dgr

H350

 

 

►M2  H  ◄ L

649-541-00-X

Extracts (petroleum), light vacuum gas oil solvent, hydrotreated;

Distillate aromatic extract (treated);

[A complex combination of hydrocarbons, obtained by solvent extraction from light vacuum petroleum gas oils and treated with hydrogen in the presence of a catalyst. It consists predominantly of aromatic hydrocarbons having carbon numbers predominantly in the range of C13 through C30.]

295-342-2

91995-79-8

Carc. 1B

H350

GHS08

Dgr

H350

 

 

►M2  H  ◄ L

649-542-00-5

Extracts (petroleum), heavy paraffinic distillate solvent, clay-treated;

Distillate aromatic extract (treated);

[A complex combination of hydrocarbons resulting from treatment of a petroleum fraction with natural or modified clay in either a contact or percolation process to remove the trace amounts of polar compounds and impurities present. It consists predominantly of aromatic hydrocarbons having carbon numbers predominantly in the range of C20 through C50. This stream is likely to contain 5 wt.% or more 4-6 membered ring aromatic hydrocarbons.]

296-437-1

92704-08-0

Carc. 1B

H350

GHS08

Dgr

H350

 

 

►M2  H  ◄ L

649-543-00-0

Extracts (petroleum), heavy naphthenic distillate solvent, hydrodesulfurized;

Distillate aromatic extract (treated);

[A complex combination of hydrocarbons obtained from a petroleum stock by treating with hydrogen to convert organic sulfur to hydrogen sulfide which is removed. It consists predominantly of hydrocarbons having carbon numbers predominantly in the range of C15 through C50 and produces a finished oil with a viscosity of greater than 19cSt at 40 oC.]

297-827-4

93763-10-1

Carc. 1B

H350

GHS08

Dgr

H350

 

 

►M2  H  ◄ L

649-544-00-6

Extracts (petroleum), solvent-dewaxed heavy paraffinic distillate solvent, hydrodesulfurized;

Distillate aromatic extract (treated);

[A complex combination of hydrocarbons obtained from a solvent dewaxed petroleum stock by treating with hydrogen to convert organic sulfur to hydrogen sulfide which is removed. It consists predominantly of hydrocarbons having carbon numbers predominantly in the range of C15 through C50 and produces a finished oil with a viscosity of greater than 19cSt at 40 oC.]

297-829-5

93763-11-2

Carc. 1B

H350

GHS08

Dgr

H350

 

 

►M2  H  ◄ L

649-545-00-1

Extracts (petroleum), light paraffinic distillate solvent, carbon-treated;

Distillate aromatic extract (treated);

[A complex combination of hydrocarbons obtained as a fraction from distillation of an extract recovered by solvent extraction of light paraffinic top petroleum distillate treated with activated charcoal to remove traces of polar constituents and impurities. It consists predominantly of aromatic hydrocarbons having carbon numbers predominantly in the range of C16 through C32.]

309-672-2

100684-02-4

Carc. 1B

H350

GHS08

Dgr

H350

 

 

►M2  H  ◄ L

649-546-00-7

Extracts (petroleum), light paraffinic distillate solvent, clay-treated;

Distillate aromatic extract (treated);

[A complex combination of hydrocarbons obtained as a fraction from distillation of an extract recovered by solvent extraction of light paraffinic top petroleum distillates treated with bleaching earth to remove traces of polar constituents and impurities. It consists predominantly of aromatic hydrocarbons having carbon numbers predominantly in the range of C16 through C32.]

309-673-8

100684-03-5

Carc. 1B

H350

GHS08

Dgr

H350

 

 

►M2  H  ◄ L

649-547-00-2

Extracts (petroleum), light vacuum, gas oil solvent, carbon-treated;

Distillate aromatic extract (treated);

[A complex combination of hydrocarbons obtained by solvent extraction of light vacuum petroleum gas oil treated with activated charcoal for the removal of trace polar constituents and impurities. It consists predominantly of aromatic hydrocarbons having carbon numbers predominantly in the range of C13 through C30.]

309-674-3

100684-04-6

Carc. 1B

H350

GHS08

Dgr

H350

 

 

►M2  H  ◄ L

649-548-00-8

Extracts (petroleum), light vacuum gas oil solvent, clay-treated;

Distillate aromatic extract (treated);

[A complex combination of hydrocarbons obtained by solvent extraction of light vacuum petroleum gas oils treated with bleaching earth for removal of trace polar constituents and impurities. It consists predominantly of aromatic hydrocarbons having carbon numbers predominantly in the range of C13 through C30.]

309-675-9

100684-05-7

Carc. 1B

H350

GHS08

Dgr

H350

 

 

►M2  H  ◄ L

649-549-00-3

Foots oil (petroleum);

Foots oil;

[A complex combination of hydrocarbons obtained as the oil fraction from a solvent deoiling or a wax sweating process. It consists predominantly of branched chain hydrocarbons having carbon numbers predominantly in the range of C20 through C50.]

265-171-8

64742-67-2

Carc. 1B

H350

GHS08

Dgr

H350

 

 

►M2  H  ◄ L

649-550-00-9

Foots oil (petroleum), hydrotreated;

Foots oil

295-394-6

92045-12-0

Carc. 1B

H350

GHS08

Dgr

H350

 

 

►M2  H  ◄ L

650-002-00-6

turpentine, oil

232-350-7

8006-64-2

Flam. Liq. 3

Acute Tox. 4 *

Acute Tox. 4 *

Acute Tox. 4 *

Asp. Tox. 1

Eye Irrit. 2

Skin Irrit. 2

Skin Sens. 1

Aquatic Chronic 2

H226

H332

H312

H302

H304

H319

H315

H317

H411

GHS02

GHS08

GHS07

GHS09

Dgr

H226

H332

H312

H302

H304

H319

H315

H317

H411

 

 

 

650-003-00-1

fenson (ISO);

4-chlorophenyl benzenesulphonate;

201-274-6

80-38-6

Acute Tox. 4 *

Eye Irrit. 2

Aquatic Chronic 2

H302

H319

H411

GHS07

GHS09

Wng

H302

H319

H411

 

 

 

650-004-00-7

norbormide (ISO);

5-(α-hydroxy-α-2-pyridylbenzyl)-7-(α-2-pyridylbenzylidene)bicyclo [2.2.1] hept-5-ene-2,3-dicarboximide

213-589-6

991-42-4

Acute Tox. 4 *

H302

GHS07

Wng

H302

 

 

 

650-005-00-2

(2R,6aS,12aS)-1,2,6,6a,12,12a-hexahydro-2-isopropenyl-8,9-dimethoxychromeno[3,4-b]furo[2,3-h]chromen-6-one, rotenone

201-501-9

83-79-4

Acute Tox. 3 *

Eye Irrit. 2

STOT SE 3

Skin Irrit. 2

Aquatic Acute 1

Aquatic Chronic 1

H301

H319

H335

H315

H400

H410

GHS06

GHS09

Dgr

H301

H319

H335

H315

H410

 

 

 

650-006-00-8

benquinox (ISO);

p-benzoquinone 1-benzoylhydrazone 4-oxime

207-807-9

495-73-8

Acute Tox. 3 *

Acute Tox. 4 *

H301

H312

GHS06

Dgr

H301

H312

 

 

 

650-007-00-3

chlordimeform (ISO);

N 2-(4-chloro-o-tolyl)-N 1,N 1-dimethylformamidine

228-200-5

6164-98-3

Carc. 2

Acute Tox. 4 *

Acute Tox. 4 *

Aquatic Acute 1

Aquatic Chronic 1

H351

H312

H302

H400

H410

GHS08

GHS07

GHS09

Wng

H351

H312

H302

H410

 

 

 

650-008-00-9

drazoxolon (ISO);

4-(2-chlorophenylhydrazone)-3-methyl-5-isoxazolone

227-197-8

5707-69-7

Acute Tox. 3 *

Aquatic Acute 1

Aquatic Chronic 1

H301

H400

H410

GHS06

GHS09

Dgr

H301

H410

 

 

 

650-009-00-4

chlordimeform hydrochloride;

N'-(4-chloro-o-tolyl)-N,N-dimethylformamidine monohydrochloride;

N 2-(4-chloro-o-tolyl)-N 1,N 1-dimethylformamidine hydorchloride

243-269-1

19750-95-9

Carc. 2

Acute Tox. 4 *

Aquatic Acute 1

Aquatic Chronic 1

H351

H302

H400

H410

GHS08

GHS07

GHS09

Wng

H351

H302

H410

 

 

 

650-010-00-X

benzyl violet 4B;

α-[4-(4-dimethylamino-α-{4-[ethyl(3-sodiosulphonatobenzyl)amino] phenyl}benzylidene)cyclohexa-2,5-dienylidene(ethyl)ammonio]toluene-3-sulphonate

216-901-9

1694-09-3

Carc. 2

H351

GHS08

Wng

H351

 

 

 

650-012-00-0

erionite

12510-42-8

Carc. 1A

H350

GHS08

Dgr

H350

 

 

 

650-013-00-6

asbestos

12001-28-4

132207-32-0

12172-73-5

77536-66-4

77536-68-6

77536-67-5

12001-29-5

Carc. 1A

STOT RE 1

H350

H372 **

GHS08

Dgr

H350

H372 **

 

 

 

650-014-00-1

diethyl 2,4-dihydroxycyclodisiloxane-2,4-diylbis(trimethylene)diphosphonate, tetrasodium salt, reaction products with disodium metasilicate

401-770-4

Skin Corr. 1B

Acute Tox. 4 *

H314

H302

GHS05

GHS07

Dgr

H314

H302

 

 

 

650-015-00-7

rosin;

colophony

232-475-7

232-484-6

277-299-1

8050-09-7

8052-10-6

73138-82-6

Skin Sens. 1

H317

GHS07

Wng

H317

 

 

 

▼M1

650-016-00-2

Mineral wool, with the exception of those specified elsewhere in this Annex;

[Man-made vitreous (silicate) fibres with random orientation with alkaline oxide and alkali earth oxide (Na2O+K2O+CaO+MgO+BaO) content greater than 18 % by weight]

Carc. 2

H351

GHS08

Wng

H351

 

 

AQR

650-017-00-8

Refractory Ceramic Fibres, Special Purpose Fibres, with the exception of those specified elsewhere in this Annex;

[Man-made vitreous (silicate) fibres with random orientation with alkaline oxide and alkali earth oxide (Na2O+K2O+CaO+ MgO+BaO) content less or equal to 18 % by weight]

Carc. 1B

H350i

GHS08

Dgr

H350i

 

 

AR

▼B

650-018-00-3

Reaction product of: acetophenone, formaldehyde, cyclohexylamine, methanol and acetic acid

406-230-1

Flam. Liq. 3

Carc. 2

Skin Corr. 1B

Acute Tox. 4 *

Skin Sens. 1

Aquatic Acute 1

Aquatic Chronic 1

H226

H351

H314

H332

H317

H400

H410

GHS02

GHS08

GHS05 GHS07

GHS09

Dgr

H226

H351

H314

H332

H317

H410

 

 

 

650-031-00-4

bis(4-hydroxy-N-methylanilinium) sulphate

200-237-1

55-55-0

Acute Tox. 4 *

STOT RE 2 *

Skin Sens. 1

Aquatic Acute 1

Aquatic Chronic 1

H302

H373 **

H317

H400

H410

GHS08

GHS07

GHS09

Wng

H302

H373 **

H317

H410

 

 

 

650-032-00-X

cyproconazole (ISO);

(2RS,3RS;2RS,3SR)-2-(4-chlorophenyl)-3-cyclopropyl-1-(1H-1,2,4-triazol-1-yl)butan-2-ol

94361-06-5

Repr. 2

Acute Tox. 4 *

Aquatic Acute 1

Aquatic Chronic 1

H361d ***

H302

H400

H410

GHS08

GHS07 GHS09

Wng

H361d ***

H302

H410

 

 

 

▼M1 —————

▼B

650-041-00-9

triasulfuron (ISO) ;

1-[2-(2-chloroethoxy)phenylsulfonyl]-3-(4-methoxy-6-methyl-1,3,5-triazin-2-yl)urea

82097-50-5

Aquatic Acute 1

Aquatic Chronic 1

H400

H410

GHS09

Wng

H410

 

 

 

650-042-00-4

reaction product of: polyethylene-polyamine-(C16-C18)-alkylamides with monothio-(C2)-alkyl phosphonates

417-450-2

Eye Irrit. 2

Skin Irrit. 2

Skin Sens. 1

Aquatic Chronic 3

H319

H315

H317

H412

GHS07

Wng

H319

H315

H317

H412

 

 

 

650-043-00-X

reaction product of: 3,5-bis-tert-butylsalicylic acid and aluminiumsulfate

420-310-3

Acute Tox. 4 *

Aquatic Acute 1

Aquatic Chronic 1

H302

H400

H410

GHS07

GHS09

Wng

H302

H410

 

 

 

650-044-00-5

mixed linear and branched C14-15 alcohols ethoxylated, reaction product with epichlorohydrin

420-480-9

158570-99-1

Skin Irrit. 2

Skin Sens. 1

Aquatic Acute 1

Aquatic Chronic 1

H315

H317

H400

H410

GHS07

GHS09

Wng

H315

H317

H410

 

 

 

650-045-00-0

reaction product of: 1,2,3-propanetricarboxylic acid, 2-hydroxy, diethyl ester, 1-propanol and zirconium tetra-n-propanolate

417-110-3

Flam. Liq. 2

Skin Irrit. 2

Eye Dam. 1

Aquatic Chronic 2

H225

H315

H318

H411

GHS02

GHS05

GHS09

Dgr

H225

H315

H318

H411

 

 

 

650-046-00-6

di(tetramethylammonium)(29H,31H-phthalocyanin-N29,N30,N31,N32)disulfonamide disulfonate, cuprate(2-)complex, derivates

416-180-2

12222-04-7

Acute Tox. 4 *

STOT RE 2 *

Aquatic Chronic 2

H302

H373 **

H411

GHS08

GHS07

GHS09

Wng

H302

H373 **

H411

 

 

 

650-047-00-1

dibenzylphenylsulfonium hexafluoroantimonate

417-760-8

134164-24-2

STOT RE 1

Acute Tox. 4 *

Eye Dam. 1

Skin Sens. 1

Aquatic Chronic 2

H372 **

H302

H318

H317

H411

GHS08

GHS05 GHS07

GHS09

Dgr

H372 **

H302

H318

H317

H411

 

 

 

650-048-00-7

reaction product of: borax, hydrogen peroxide, acetic acid anhydride and acetic acid

420-070-1

Org. Perox. D ****

Acute Tox. 4 *

Acute Tox. 4 *

Acute Tox. 4 *

Skin Corr. 1A

Aquatic Acute 1

H242

H332

H312

H302

H314

H400

GHS02

GHS05 GHS07

GHS09

Dgr

H242

H332

H312

H302

H314

H400

 

 

 

650-049-00-2

2-alkoyloxyethyl hydrogen maleate, where alkoyl represents (by weight) 70 to 85 % unsaturated octadecoyl, 0.5 to 10 % saturated octadecoyl, and 2 to 18 % saturated hexadecoyl

417-960-5

Skin Irrit. 2

Eye Dam. 1

Skin Sens. 1

Aquatic Acute 1

Aquatic Chronic 1

H315

H318

H317

H400

H410

GHS05 GHS07

GHS09

Dgr

H315

H318

H317

H410

 

 

 

650-050-00-8

reaction mass of: 1-methyl-3-hydroxypropyl 3,5-[1,1-dimethylethyl]-4-hydroxydihydro-cinnamate and/or 3-hydroxybutyl 3,5-[1,1-dimethylethyl]-4-hydroxydihydrocinnamate;

1,3-butanediol bis[3-(3'-(1,1-dimethylethyl)4'-hydroxy-phenyl)propionate] isomers;

1,3-butanediol bis[3-(3',5'-(1,1-dimethylethyl)-4'-hydroxyphenyl)propionate] isomers

423-600-8

Aquatic Chronic 2

H411

GHS09

H411

 

 

 

650-055-00-5

silver sodium zirconium hydrogenphosphate

422-570-3

155925-27-2

Aquatic Acute 1

Aquatic Chronic 1

H400

H410

GHS09

Wng

H410

 

 

 

▼M12 —————

▼B




VII LISA

Tabel, mille alusel võetakse direktiivi 67/548/EMÜ klassifikatsioonid üle käesoleva määruse kohasteks klassifikatsioonideks

Käesolevas lisas on esitatud tabel, mis aitab võtta ainele või segule vastavalt direktiivi 67/548/EMÜ või direktiivi 1999/45/EÜ alusel määratud klassifikatsiooni üle käesoleva määruse kohaseks klassifikatsiooniks. Alati, kui andmed aine või segu kohta on kättesaadavad, toimub hindamine ja klassifitseerimine kooskõlas käesoleva määruse artiklitega 9 kuni 13.

1.   Vastavustabel

Kasutatakse koode, mis on esitatud VI lisa tabelis 1.1 ja punktis 1.1.2.2.

▼C1



Tabel 1.1

Direktiivi 67/548/EMÜ ja käesoleva määruse kohase klassifikatsiooni vastavustabel

Klassifikatsioon vastavalt direktiivile 67/548/EMÜ

Aine füüsikaline olek, kui vaja

Käesoleva määruse alusel määratud klassifikatsioon

Märkus

Ohuklass ja -kategooria

Ohulause

E; R2

 

Otsest vastavust ei ole võimalik kindlaks määrata.

E; R3

 

Otsest vastavust ei ole võimalik kindlaks määrata.

O; R7

 

Org. Perox. CD

H242

 

Org. Perox. EF

H242

 

O; R8

gaas

Ox. Gas 1

H270

 

O; R8

vedelik, tahke

Otsest vastavust ei ole võimalik kindlaks määrata.

O; R9

vedelik

Ox. Liq. 1

H271

 

O; R9

tahke

Ox. Sol. 1

H271

 

R10

vedelik

Otsest vastavust ei ole võimalik kindlaks määrata.

R10 vedeliku korrektne ülevõtmine:

— Flam. Liq. 1, H224, kui leekpunkt < 23 °C ja algkeemispunkt ≤ 35 °C

— Flam. Liq. 2, H225, kui leekpunkt < 23 °C ja algkeemispunkt > 35 °C

— Flam. Liq. 3, H226, kui leekpunkt ≥ 23 °C

F; R11

vedelik

Otsest vastavust ei ole võimalik kindlaks määrata.

F; R11 vedeliku korrektne ülevõtmine:

— Flam. Liq. 1, H224, kui algkeemispunkt ≤ 35 °C

— Flam. Liq. 2, H225, kui algkeemispunkt > 35 °C

F; R11

tahke

Otsest vastavust ei ole võimalik kindlaks määrata.

F+; R12

gaas

Otsest vastavust ei ole võimalik kindlaks määrata.

F+; R12 gaasilise aine korrektsel ülevõtmisel saadakse kas Flam. Gas 1, H220 või Flam. Gas 2, H221.

F+; R12

vedelik

Flam. Liq. 1

H224

 

F+; R12

vedelik

Self-react. CD

H242

 

Self-react. EF

H242

Self-react. G

puudub

F; R15

 

Vastavust ei ole võimalik kindlaks määrata.

F; R17

vedelik

Pyr. Liq 1

H250

 

F; R17

tahke

Pyr. Sol. 1

H250

 

Xn; R20

gaas

Acute Tox. 4

H332

(1)

Xn; R20

aurud

Acute Tox. 4

H332

(1)

Xn; R20

tolm/udu

Acute Tox. 4

H332

 

Xn; R21

 

Acute Tox. 4

H312

(1)

Xn; R22

 

Acute Tox. 4

H302

(1)

T; R23

gaas

Acute Tox. 3

H331

(1)

T; R23

aur

Acute Tox. 2

H330

 

T; R23

tolm/udu

Acute Tox. 3

H331

(1)

T; R24

 

Acute Tox. 3

H311

(1)

T; R25

 

Acute Tox. 3

H301

(1)

T+; R26

gaas

Acute Tox. 2

H330

(1)

T+; R26

aur

Acute Tox. 1

H330

 

T+; R26

tolm/udu

Acute Tox. 2

H330

(1)

T+; R27

 

Acute Tox. 1

H310

 

T+; R28

 

Acute Tox. 2

H300

(1)

R33

 

STOT RE 2

H373

(3)

C; R34

 

Skin Corr. 1B

H314

(2)

C; R35

 

Skin Corr. 1A

H314

 

Xi; R36

 

Eye Irrit. 2

H319

 

Xi; R37

 

STOT SE 3

H335

 

Xi; R38

 

Skin Irrit. 2

H315

 

T; R39/23

 

STOT SE 1

H370

(3)

T; R39/24

 

STOT SE 1

H370

(3)

T; R39/25

 

STOT SE 1

H370

(3)

T+; R39/26

 

STOT SE 1

H370

(3)

T+; R39/27

 

STOT SE 1

H370

(3)

T+; R39/28

 

STOT SE 1

H370

(3)

Xi; R41

 

Eye Dam. 1

H318

 

R42

 

Resp. Sens. 1

H334

 

R43

 

Skin Sens. 1

H317

 

Xn; R48/20

 

STOT RE 2

H373

(3)

Xn; R48/21

 

STOT RE 2

H373

(3)

Xn; R48/22

 

STOT RE 2

H373

(3)

T; R48/23

 

STOT RE 1

H372

(3)

T; R48/24

 

STOT RE 1

H372

(3)

T; R48/25

 

STOT RE 1

H372

(3)

R64

 

Lact.

H362

 

Xn; R65

 

Asp. Tox. 1

H304

 

R67

 

STOT SE 3

H336

 

Xn; R68/20

 

STOT SE 2

H371

(3)

Xn; R68/21

 

STOT SE 2

H371

(3)

Xn; R68/22

 

STOT SE 2

H371

(3)

Carc. Cat. 1; R45

 

Carc. 1A

H350

 

Carc. Cat. 2; R45

 

Carc. 1B

H350

 

Carc. Cat. 1; R49

 

Carc. 1A

H350i

 

Carc. Cat. 2; R49

 

Carc. 1B

H350i

 

Carc. Cat. 3; R40

 

Carc. 2

H351

 

Muta. Cat. 2; R46

 

Muta. 1B

H340

 

Muta. Cat. 3; R68

 

Muta. 2

H341

 

Repr. Cat. 1; R60

 

Repr. 1A

H360F

(4)

Repr. Cat. 2; R60

 

Repr. 1B

H360F

(4)

Repr. Cat. 1; R61

 

Repr. 1A

H360D

(4)

Repr. Cat. 2; R61

 

Repr. 1B

H360D

(4)

Repr. Cat. 3; R62

 

Repr. 2

H361f

(4)

Repr. Cat. 3; R63

 

Repr. 2

H361d

(4)

Repr. Cat. 1; R60 – 61

 

Repr. 1A

H360FD

 

Repr. Cat. 1; R60 Repr. Cat. 2; R61

 

Repr. 1A

H360FD

 

Repr. Cat. 2; R60 Repr. Cat. 1; R61

 

Repr. 1A

H360FD

 

Repr. Cat. 2; R60 – 61

 

Repr. 1B

H360FD

 

Repr. Cat. 3; R62 – 63

 

Repr. 2

H361fd

 

Repr. Cat. 1; R60 Repr. Cat. 3; R63

 

Repr. 1A

H360Fd

 

Repr. Cat. 2; R60 Repr. Cat. 3; R63

 

Repr. 1B

H360Fd

 

Repr. Cat. 1; R61 Repr. Cat. 3; R62

 

Repr. 1A

H360Df

 

Repr. Cat. 2; R61 Repr. Cat. 3; R62

 

Repr. 1B

H360Df

 

N; R50

 

Aquatic Acute 1

H400

 

N; R50-53

 

Aquatic Acute 1

Aquatic Chronic 1

H400

H410

 

N; R51-53

 

Aquatic Chronic 2

H411

 

R52-53

 

Aquatic Chronic 3

H412

 

R53

 

Aquatic Chronic 4

H413

 

N; R59

 

Ozone

►M2  H420 ◄

 

Märkus 1

Nende klasside puhul on võimalik kasutada soovitatud miinimumklassifikatsiooni VI lisa punkti 1.2.1.1 tähenduses. Võivad olemas olla andmed või muu teave, mis viitavad sellele, et on asjakohane klassifitseerida aine ümber rangemasse kategooriasse.

Märkus 2

Soovitatakse klassifitseerida 1.B kategooriasse, isegi juhul, kui teatavatel juhtudel oleks võimalik klassifitseerida 1.C kategooriasse. Algsetest andmetest lähtumine ei pruugi võimaldada 1.B ja 1.C kategoorial vahet teha, sest kokkupuuteperiood on vastavalt määrusele (EÜ) nr 440/2008 tavaliselt kuni 4 tundi. Tulevikus, kui katseandmeid saadakse järjestikuse lähenemisviisi järgi, nagu on soovitatud määruses (EÜ) nr 440/2008, tuleks siiski kaaluda 1.C kategooriat.

Märkus 3

Ohulausele võib lisada kokkupuuteviisi, juhul kui on veenvalt tõestatud, et ükski teine kokkupuuteviis ohtu ei põhjusta.

▼M4

Märkus 4

Ohulaused H360 ja H361 osutavad üldisele ohule seoses mõjuga viljakusele ja arengule: „Võib kahjustada / arvatavasti kahjustab viljakust või loodet”. Kriteeriumide kohaselt võib üldist ohtu väljendava ohulause asendada konkreetsele ohule viitava ohulausega vastavalt VI lisa punktile 1.1.2.1.2. Kui muule eristamisele ei osutata, siis on selle aluseks tõendid, mis näitavad muu mõju puudumist, vastuolulised andmed või andmete puudumine, ning sellise eristamise kohta kehtivad artikli 4 lõikes 3 sätestatud kohustused.

▼C1

▼B



Tabel 1.2

Direktiivi 67/548/EMÜ alusel määratud riskilausete ja käesoleva määruse kohaste täiendavate märgistusnõuete vaheline vastavustabel

Direktiiv 67/548/EMÜ

Käesolev määrus

R1

EUH001

▼M4 —————

▼B

R14

EUH014

R18

EUH018

R19

EUH019

R44

EUH044

R29

EUH029

R31

EUH031

R32

EUH032

R66

EUH066

R39-41

EUH070



( ) EÜT L 159, 29.6.1996, lk 1.

( ) ELT L 114, 27.4.2006, lk 9.

( 1 ) Euroopa Parlamendi ja nõukogu määrus (EÜ) nr 648/2004, 31. märts 2004, detergentide kohta (ELT L 104, 8.4.2004, lk 1).

( 1 ) EÜT L 144, 4.6.1997, lk 19.

( *1 ) ELT L 353, 31.12.2008, lk. 1”

( *2 ) ELT L 353, 31.12.2008, lk. 1”;

( *3 ) ELT L 353, 31.12.2008, lk. 1”;

( 2 ) Praeguseks on kinnitatud arvutusmeetod segude jaoks, mis sisaldavad kuni kuut lenduvat koostisainet. Need koostisained võivad olla tuleohtlikud vedelikud, näiteks süsivesinikud, eetrid, alkoholid, estrid (välja arvatud akrülaadid) ja vesi. Arvutusmeetodid ei ole siiski veel kinnitatud segude puhul, mis sisaldavad halogeenitud väävel- ja/või fosforühendeid ja reageerivaid akrülaate.

( 3 ) Kui arvutatud leekpunkt on asjakohasest klassifitseerimiskriteeriumist vähem kui 5 °C suurem, ei tohi arvutusmeetodit kasutada ja leekpunkt tuleb määrata katseliselt.

( 3 ) vt UN RTDG, Manual of Tests and Criteria, alapunktid 28.1, 28.2, 28.3 ja tabel 28.3.

vt UN RTDG,

Manual of Tests and Criteria

, alapunktid 28.1, 28.2, 28.3 ja tabel 28.3.

 ◄

( 3 ) vt UN RTDG, Manual of Tests and Criteria, alapunktid 28.1, 28.2, 28.3 ja tabel 28.3.

vt UN RTDG,

Manual of Tests and Criteria

, alapunktid 28.1, 28.2, 28.3 ja tabel 28.3.

 ◄

( 3 ►M4  vastavalt käsiraamatu UN RTDG, Manual of Tests and Criteria II osas kirjeldatud katseseeriale E. ◄

( 3 ►M2  Kui segu sisaldab koostisosi, mille puhul ei ole iga kokkupuuteviisi kohta olemas ägeda mürgisuse andmeid, võib ägeda mürgisuse hinnanguid ekstrapoleerida kättesaadavate andmete põhjal ja kohaldada neid asjakohaste kokkupuuteviiside suhtes (vt punkt 3.1.3.2). Asjaomaste õigusaktidega võidakse siiski nõuda katsetamist konkreetse kokkupuuteviisi puhul. Sellistel juhtudel lähtutakse klassifitseerimisel selle kokkupuuteviisi puhul õigusnormidest. ◄

( 4 ) Praeguseks ei ole ühtki loomkatsete mudelit hingamiselundite ülitundlikkuse katsetamiseks heaks kiidetud ega kinnitatud. Teatavates oludes võivad loomkatsetest saadud andmed pakkuda väärtuslikku teavet tõendite kaalukuse hindamiseks.

( 5 ) Veel ei tunta täielikult mehhanisme, mille kaudu ained tekitavad astma sümptomeid. Ennetavate meetmetena käsitatakse neid aineid hingamiselundite sensibilisaatoritena. Kui on võimalik tõendada, et need ained tekitavad ärrituse teel astma sümptomeid ainult ülitundlikel inimestel, ei tuleks neid käsitada hingamiselundite sensibilisaatoritena.

( 5 ) Paaritumisindeksit ja viljakusindeksit võivad mõjutada ka isasloomad.

( 6 ) Euroopa Kemikaaliamet on välja andnud erisuunised selle kohta, kuidas selliseid aineid käsitlevaid andmeid saab kasutada klassifitseerimiskriteeriumidele vastavuse saavutamiseks.

( 7 ) ELT L 286, 31.10.2009, lk 1.

( 7 ) EÜT C 146 A, 15.6.1990.